GAIT
NORMAL GAIT
– Series of rhythmical , alternating movements of
the trunk & limbs which result in the forward
progression of the center of gravity
objectives
• Basis for Dx & Rx of pathological gait
• Rational prescription of orthotic devices
• Understanding & correction of prosthetic
ambulation
Gait Cycle - Definitions:
• Gait Cycle =
– Entire sequence of functions by one limb
– Begins when reference foot contacts the ground
– Ends with subsequent floor contact of the same foot
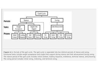
The gait cycle has two basic components, the swing phase and the stance phase.
• Stance: phase in which the limb is in contact with the ground(62%)
• Swing: phase in which the foot is in the air for limb advancement.(38%)
• A gait cycle is also referred to as a stride.
Gait Cycle - Definitions:
• Stride Length =
– Distance between successive points of heel contact of the
same foot
– Double the step length (in normal gait)
Gait Cycle - Definitions:
• Step Length =
– Distance between corresponding successive points of heel
contact of the opposite feet
– Rt step length = Lt step length (in normal gait)
• Step period
• The time measured from an event in one foot to the subsequent
occurrence of same event in the other foot.
• Stride period
• Time from an event of one foot until the occurrence of same
event for the same foot.
Base of support=
- lateral distance between feet
Cadence =
– Number of steps per unit time
– Normal: 100 – 115 steps/min
– Cultural/social variations
- normal = 6–10cm
Foot Angle=
angle at we normally toe out from
the line of progression N-6.7-6.8deg
• Double-limb support: period during which both feet are in contact with the floor.
Both the beginning and the end of the stance phase are considered to be double-
support period.
• Single- limb support: period starts when the opposite foot is lifted for the swing
phase
• Double-support usually comprises 20% of the normal gait cycle vs. 80% of single-limb
support. The amount of time spent during double-limb support decreases as the
speed of walking increases. Walking is differentiated from running, because in the
latter there is no double-support period
• Comfortable Walking Speed (CWS) =
– Least energy consumption per unit distance
– Average= 80 m/min
Gait cycle
Stance phase can be subdivided into:
• Initial contact
• Loading response
• Midstance
• Terminal stance
• Preswing
Remember: "I Like My Tea Pre-sweetened"
Swing phase subdivisions:
• Initial swing
• Midswing
• Terminal swing
Remember: "In My Teapot”
Stance phase-Sub-phases/events
• Initial contact/heel strike—Instant the foot
contacts the ground
• Loading response/foot flat
Time period from immediately following initial
contact to the lift of the contra lateral extremity
from the ground, during which weight shift occurs
• Midstance—Time interval from lift of the
contralateral extremity from the ground until the
ipsilateral tibia is vertical
• Terminal stance/heel- off—Period from
heel rise until the opposite foot contacts
the ground(contralateral initial contact)
• Prewing/toe -off—Time interval from
initial contact of the opposite foot to
just prior to lift of the ipsilateral foot
from the ground (unloading weight)
•
Swing phase
Subphases/events
• Initial swing—Lift of the extremity from the
ground to position of maximum knee flexion
• Mid swing—Immediately following knee
flexion to vertical tibia position
• Terminal swing—Following vertical tibia
position to just prior to initial contact
Determinants of Gait
• CoM is a point where all the mass of the body is idealized to be
concentrated
• 2 cm in front of second sacral vertebra
• Moves in a sinusoidal path with an average of 5 cm vertical and horizontal
displacement
• Displacement of CoM causes energy expenditure
• Six Determinants of Gait- Inmann and his colleagues
• Strategies necessary to produce forward progression with least energy
expenditure by minimizing the excursion of CoM
1. PELVIC ROTATION IN THE HORIZONTAL PLANE
In normal pattern of walking:
The pelvis rotates alternatively to right and to left in relation
to the line of progression in transverse plane about the
vertical axis.
The average magnitude of this rotation is approximately four
degrees (4o ) on either side of the central axis. The total equal
"8" degrees.
Function: Pelvic rotation during normal gait decreases the
vertical displacement of COG 3/8 inches
2. PELVIC TILT IN THE FRONTAL PLANE
In normal pattern of walking:
The pelvis tilts downward on swing leg (0n the side which is
opposite to that of weight bearing leg) along the frontal plane
around saggital axis. The maximum tilting is at mid-swing.
The average magnitude: The average of the angular
displacement is (5o) five degrees.
Function: Pelvic tilting helps to decrease vertical displacement
of center of gravity 1/8 inch.
3.EARLY KNEE FLEXION DURING THE FIRST PART OF
STANCE
In normal pattern of walking:
At initial contact, the knee is almost (0 ±5o).
At loading response, the knee begins the first excursion of flexion
after the heel strike ( = 15o – 20o)
It has 3 functions:
1) Shock absorption.
2) Minimize displacement of COG.
3) Decrease energy expenditure
4. ANKLE MECHANISM
Weight transfer from heel to flat foot
associated with controlled plantar
flexion during the first part of stance
Lengthens the leg at heel contact
Smoothens the curve of CG
Reduces the lowering of CG
5.LATE KNEE FLEXION DURING THE LAST PART OF
STANCE PHASE
30-40 degrees of knee flexion occur during the
last part of stance phase
Act to smooth the motion to a sinusoidal curve
6. LATERAL DISPLACEMENT OF PELVIS TOWARDS THE
STANCE LIMB
Aim of this determinant is to minimize
the lateral displacement of CG
Reduced muscular energy consumption
due to reduced lateral acceleration &
deceleration
FUNCTIONS OF THE DETERMINANTS OF GAIT
1) Increase the efficiency and smoothness
of pathway of gait.
2) Decrease the vertical and lateral
displacement of center of gravity to two
inches excursion.
3) Decrease the energy expenditure.
4) Make gait more graceful.
KINETICS OF GAIT
• Kinetics is the science of forces acting on bodies to cause motion
• Basic principles of kinetics are Sir Issac Newton’s 3 laws of motion
Third law
For every action, there is an equal and opposite reaction’
Ground reaction force
-force transmitted from floor to the foot , passed on up to all body segments
-reflection of body weight and acceleration
-vertical , anterior – posterior, and mediolateral
-measured by ‘Force Plates’
Using 2 triaxial force platforms, the GRF is superimposed in real time as a
visible line on an image of the walking subject at the location at which force
acts
uses laser optics or the computer processing (Digivec, BTS, )
Torque or moment of a joint –is a measure of joint rotational tendency
• -external forces – magnitude and location of GRF,gravity etc
• - internal forces – generated by muscles, ligaments, and joint articulation
• - products of mass and accelerations (inertia- 1% at ankle, 5% at knee and 8% at hip
• Discrete components of force acting over specific areas of foot or the distribution of
pressure also measured.
Methods
Ultra thin Mylar pressure – resistive sensors and specialized software
Floor embedded pressure sensor mats
Uses
Assessment of the deformed , insensate or painful foot
Evaluation and fitting of customized, foot or ankle – foot orthosis
Kinematics
• Kinematic analysis refers to the patterns of motion, and the
resulting spatial and temporal parameters.
• Techniques
• 1. ink and paper
• 2. foot switches
• 3.instrumented walkways
• 4.Electronic Gait Mat II- 3.8 m , 10,000 electronic switches
scanned at 100hz
‘electronic foot print’- provides data about walking speed,
cadence, stance, swing periods and lengths, width of base of
support, both sides can be compared, comparisons with
normal age, gender, speed done
• Motion analysis- refers to the quantitative description
of motion of body segments
• - measured in 3 dimensions
Techniques 1. photographic and cinematographic analysis
2. accelerometers and electrogoniometers
3. optoelectronic apparatus
THANK YOU

gaitanalysis-171205023142.pdf...........

  • 1.
  • 2.
    NORMAL GAIT – Seriesof rhythmical , alternating movements of the trunk & limbs which result in the forward progression of the center of gravity
  • 4.
    objectives • Basis forDx & Rx of pathological gait • Rational prescription of orthotic devices • Understanding & correction of prosthetic ambulation
  • 5.
    Gait Cycle -Definitions: • Gait Cycle = – Entire sequence of functions by one limb – Begins when reference foot contacts the ground – Ends with subsequent floor contact of the same foot
  • 6.
    The gait cyclehas two basic components, the swing phase and the stance phase. • Stance: phase in which the limb is in contact with the ground(62%) • Swing: phase in which the foot is in the air for limb advancement.(38%) • A gait cycle is also referred to as a stride.
  • 7.
    Gait Cycle -Definitions: • Stride Length = – Distance between successive points of heel contact of the same foot – Double the step length (in normal gait)
  • 8.
    Gait Cycle -Definitions: • Step Length = – Distance between corresponding successive points of heel contact of the opposite feet – Rt step length = Lt step length (in normal gait)
  • 9.
    • Step period •The time measured from an event in one foot to the subsequent occurrence of same event in the other foot. • Stride period • Time from an event of one foot until the occurrence of same event for the same foot.
  • 10.
    Base of support= -lateral distance between feet Cadence = – Number of steps per unit time – Normal: 100 – 115 steps/min – Cultural/social variations - normal = 6–10cm Foot Angle= angle at we normally toe out from the line of progression N-6.7-6.8deg
  • 11.
    • Double-limb support:period during which both feet are in contact with the floor. Both the beginning and the end of the stance phase are considered to be double- support period. • Single- limb support: period starts when the opposite foot is lifted for the swing phase • Double-support usually comprises 20% of the normal gait cycle vs. 80% of single-limb support. The amount of time spent during double-limb support decreases as the speed of walking increases. Walking is differentiated from running, because in the latter there is no double-support period • Comfortable Walking Speed (CWS) = – Least energy consumption per unit distance – Average= 80 m/min
  • 12.
    Gait cycle Stance phasecan be subdivided into: • Initial contact • Loading response • Midstance • Terminal stance • Preswing Remember: "I Like My Tea Pre-sweetened" Swing phase subdivisions: • Initial swing • Midswing • Terminal swing Remember: "In My Teapot”
  • 14.
    Stance phase-Sub-phases/events • Initialcontact/heel strike—Instant the foot contacts the ground • Loading response/foot flat Time period from immediately following initial contact to the lift of the contra lateral extremity from the ground, during which weight shift occurs • Midstance—Time interval from lift of the contralateral extremity from the ground until the ipsilateral tibia is vertical
  • 15.
    • Terminal stance/heel-off—Period from heel rise until the opposite foot contacts the ground(contralateral initial contact) • Prewing/toe -off—Time interval from initial contact of the opposite foot to just prior to lift of the ipsilateral foot from the ground (unloading weight) •
  • 16.
    Swing phase Subphases/events • Initialswing—Lift of the extremity from the ground to position of maximum knee flexion • Mid swing—Immediately following knee flexion to vertical tibia position • Terminal swing—Following vertical tibia position to just prior to initial contact
  • 18.
    Determinants of Gait •CoM is a point where all the mass of the body is idealized to be concentrated • 2 cm in front of second sacral vertebra • Moves in a sinusoidal path with an average of 5 cm vertical and horizontal displacement • Displacement of CoM causes energy expenditure • Six Determinants of Gait- Inmann and his colleagues • Strategies necessary to produce forward progression with least energy expenditure by minimizing the excursion of CoM
  • 19.
    1. PELVIC ROTATIONIN THE HORIZONTAL PLANE In normal pattern of walking: The pelvis rotates alternatively to right and to left in relation to the line of progression in transverse plane about the vertical axis. The average magnitude of this rotation is approximately four degrees (4o ) on either side of the central axis. The total equal "8" degrees. Function: Pelvic rotation during normal gait decreases the vertical displacement of COG 3/8 inches
  • 20.
    2. PELVIC TILTIN THE FRONTAL PLANE In normal pattern of walking: The pelvis tilts downward on swing leg (0n the side which is opposite to that of weight bearing leg) along the frontal plane around saggital axis. The maximum tilting is at mid-swing. The average magnitude: The average of the angular displacement is (5o) five degrees. Function: Pelvic tilting helps to decrease vertical displacement of center of gravity 1/8 inch.
  • 21.
    3.EARLY KNEE FLEXIONDURING THE FIRST PART OF STANCE In normal pattern of walking: At initial contact, the knee is almost (0 ±5o). At loading response, the knee begins the first excursion of flexion after the heel strike ( = 15o – 20o) It has 3 functions: 1) Shock absorption. 2) Minimize displacement of COG. 3) Decrease energy expenditure
  • 22.
    4. ANKLE MECHANISM Weighttransfer from heel to flat foot associated with controlled plantar flexion during the first part of stance Lengthens the leg at heel contact Smoothens the curve of CG Reduces the lowering of CG
  • 23.
    5.LATE KNEE FLEXIONDURING THE LAST PART OF STANCE PHASE 30-40 degrees of knee flexion occur during the last part of stance phase Act to smooth the motion to a sinusoidal curve
  • 24.
    6. LATERAL DISPLACEMENTOF PELVIS TOWARDS THE STANCE LIMB Aim of this determinant is to minimize the lateral displacement of CG Reduced muscular energy consumption due to reduced lateral acceleration & deceleration
  • 25.
    FUNCTIONS OF THEDETERMINANTS OF GAIT 1) Increase the efficiency and smoothness of pathway of gait. 2) Decrease the vertical and lateral displacement of center of gravity to two inches excursion. 3) Decrease the energy expenditure. 4) Make gait more graceful.
  • 26.
    KINETICS OF GAIT •Kinetics is the science of forces acting on bodies to cause motion • Basic principles of kinetics are Sir Issac Newton’s 3 laws of motion Third law For every action, there is an equal and opposite reaction’ Ground reaction force -force transmitted from floor to the foot , passed on up to all body segments -reflection of body weight and acceleration -vertical , anterior – posterior, and mediolateral -measured by ‘Force Plates’ Using 2 triaxial force platforms, the GRF is superimposed in real time as a visible line on an image of the walking subject at the location at which force acts uses laser optics or the computer processing (Digivec, BTS, )
  • 29.
    Torque or momentof a joint –is a measure of joint rotational tendency • -external forces – magnitude and location of GRF,gravity etc • - internal forces – generated by muscles, ligaments, and joint articulation • - products of mass and accelerations (inertia- 1% at ankle, 5% at knee and 8% at hip • Discrete components of force acting over specific areas of foot or the distribution of pressure also measured. Methods Ultra thin Mylar pressure – resistive sensors and specialized software Floor embedded pressure sensor mats Uses Assessment of the deformed , insensate or painful foot Evaluation and fitting of customized, foot or ankle – foot orthosis
  • 30.
    Kinematics • Kinematic analysisrefers to the patterns of motion, and the resulting spatial and temporal parameters. • Techniques • 1. ink and paper • 2. foot switches • 3.instrumented walkways • 4.Electronic Gait Mat II- 3.8 m , 10,000 electronic switches scanned at 100hz ‘electronic foot print’- provides data about walking speed, cadence, stance, swing periods and lengths, width of base of support, both sides can be compared, comparisons with normal age, gender, speed done
  • 31.
    • Motion analysis-refers to the quantitative description of motion of body segments • - measured in 3 dimensions Techniques 1. photographic and cinematographic analysis 2. accelerometers and electrogoniometers 3. optoelectronic apparatus
  • 33.