ก
ก F F
F
1. F F ˈ ก ก ก ก ก F F F
F F
2. F F F ˈ ก ก ก ก ก ก
F F F F F
F ก F
ก F ก ก ก F ก ก F
F F F F ก ˈ 6 F กF
1 ก F ˈ ก ก F
2 F F F F ก F
F F F ก F F
F ก F F F ก ก F F ก F
F F F F ก F ก
ก ก F ก F F ก ก F ก F F
3 ก ก ก F ก F กก F
ก F F ก F ก ก F
F F ก F F ก ก F F ก ก F F
ก F F ก Fก ก ก F ก F F
ก F ก ก F F F F F F
4 ก ก ก ก ก ก 2551 ก ก ก
F ก F กก ก ก ก ก ก
F ก F ก ก ก F
F ก F ก F ก F ก
F ก F F ก ก F
F ก F F Fก F F
F F F F ก ก
F ก ก ก F
5 ก ก F ก F กก ก F ก ก F
F F ก F ก ก F ก ก ก ก F
F ก F ก F ก ก F ก ก ก F
F F ก ก ก ก F ก F กก ก ก
ก ก F ก F F F F ก ก ก
F F F
6 F F F ก F
กF F ก F F
ก ก F F ก ก F F
F F Fก F F ก
ก F F
F F ˆ F
ก F F
F F F ก F ก ก
ก F ก ก F F F F
ก F ก F
ก F F
ก F ก ก ก F ก ก F
F F F F F ก ก F
1. F F F ก F F F
ก ก ก F F F F F
2. F ก ก F F F F F
ก ก ก ก ก F ก F F ก F ก Fก F
3. ก ก ˈ F F ก ก / ก F
ʾ ก
F F ก F
F F F ก F F ก ก ก ก ก
ก ˈ F ก F F F ก
ก F ก ˈ ก ก F
ˈ ˆ F ก ก F F
F F F F ก F F ก ก ก
ก ก ก 2551 ก F ก ก ก
F . . 2542 กF ( 2) . .2545 F ก F F F F
ก ก F F ก F ก F F F F F F
F F F ก F F F
ก ก ก 1 F F ก ก ก
F F F F F ก F F ˈ
ก ก ก ก ก F
ˈ F F ก F F F ก F
F ก F ก F
F
ก
1 1
ˈ 1
ก ก F 1
2 F F F F 8
F 8
F F 9
ก ก F 10
F ก ก F 11
F ก ก F 12
F F F 13
F F F 15
ก F 18
ก ก ก F ก F F 19
ก ก F ก F F 19
3 ก ก ก F 21
กก F 21
ก F F 23
ก F 24
ก ก F 27
F F ก F F 28
ก ก F F 29
ก ก F F 29
ก F F ก Fก ก ก F 31
( F )
F
4 ก ก ก ก ก ก 2551 ก ก ก
F 34
กก ก ก ก ก ก 34
ก ก ก ก ก 34
F 35
ก F 36
ก ก ก ก ก ก ก 36
ก F 37
F ก F ก ก ก ก ก
38
ก F ก F ก 39
F 40
ก F F 41
ก 42
ก F 42
45
F ก F ก F F
ก F F F F 46
F F ก 81
F ก ก ก ก 82
86
ก F 118
5 ก ก F 126
กก ก F 126
ก ก F 126
F F 127
ก F 127
ก ก F 128
ก ก ก F F ก 130
( F )
F
5 ก ก F ( F )
F ก F 142
ก ก F ก ก ก 150
F ก ก ก ก ก 151
F ก ก ก 151
F ก ก ก 152
ก F ก F กก ก ก 152
ก ก F ก F F F 153
F ก ก ก F F F 154
6 F F F 155
155
155
157
159
161
กF F 161
ก F F ก 161
1. F 161
2. F F 174
ก F F ก 176
1. F 176
2. F 181
3. F ก F 191
ก F F F F Fก 193
1. F 193
2. F 199
3. F 200
4. F ก 200
5. F F ˁ 203
( F )
F
6 F F F ( F )
F F ก 204
206
211
ˈ ก 211
ˈ 214
ˈ 217
ˈ 218
ˈ 219
ˈ 222
ˈ 224
ˈ F 226
ก F ก 229
F F F 230
ก ก F 234
ก 236
1. F F F 236
2. F F F 239
3. F 254
4. F 260
5. ก F 269
6. F 277
7. ก F F 280
8. ก ʾ 290
292
1. F F 392
2. F 299
3. F ˆ F 307
ก 320
F
ก F F ก F ก ก F F
F F F F 33
1
ˈ
F F ก a
a11a a2551a a a ก a
F ...... ก ˂ F F
F F F ก F F F F ก F F
F F F F Fก F F F F ก F
F F F F ก F F
ก F Fก ก F F F F F F ก
F ˈ ก F ก ก F
F F ก ก F F F F
F F F ก F F ก F F
F F F ก F ก F
ก ก ก ก F ก ก ก F
ก ก ก ˈ F F F F F F
F F F ˈ ก F F ก
F F ก F F F F F F F F
F F ก กa ก F F ก
F ก ˂ ก F ˆ
ก ก F ˆ
. F F F ก F
ก F F F ก ก ก ˆ ก ก
F F F ก ก ก ก ก F (ก ก ก ,
2543 : 6)
ก ก ก ˈ ก F F
ก ก ก ก ก . . 2521
ก F F ก F F F ˈ ก
2
F ˁ ก ก ก
F กF F ก ˈ F ˈ ก F
ˆ F ˈ ก F F
ก F ก ก ก ก ก F ก F F F ก ˈ ก
F ก ก ก F F F ก ˆ ก
F F F F F F
F F F F ก F กF F F F
F F ก ก ก ˈ F F
ก ˈ ˆ ก ก ก ก F
F F F 20 ʾ F ก F
ก ก ก F ก ˆ
F F ก ก ก ˈ F F
F F ก F F F กก F ก F F F F ก
ˈ F F F กF F ก F ก F
ก ก aก F F F ก F a F
F F F F F ก ก ก F F ก
ก ก ก F ก ก ก F F F F กก ˈ
F F Fก ˈ กF Fa F F ก a F
ก F ก F F ก ก F F F F ก
ก ก ก ก F
ก ก ˈ ˆ F F F F ก F F ก
ก F F ก F ก ก F F
ก F Fก ก a ก a ก ก กF
F F F F F F
ˈ F ก F ก ก ก ʿก
ก F F ˈ F F F ก
F ก F ก ก ก F กF
ก ก F กF ก F ก F ก ก
ก F F ก ก ก ˁ ก
ก F ก F F ก ก
ก F F F
F F ( F F ) F
3
ก ก F F F F
ก ก F F 0.05 ก ก
F F ก ก F F ก ˆ ˈ ˆ F ก ก
20 ʾ F F F F ก F ก F กF F
F F ˆ ˈ ˆ ก กก ʽ ก ก กF กF F ก
F F F ก F F
ก ˈ ˆ ก ก ก ˆ ก F ก ก F
F กF F F ก
(objectivity) F Fก ก ก ก F F ก ก F F
ก ʿก Fก F ก F
ˆ ก F F F ก ˈ F ก
F ˈ F ˈ ก ก Fก ˈ ˆ F
ˆ F ˆ ˈ ˆ F F F F ก
ก F ˈ F F ˆ ˈ ก
ก ก F F ก
F ˈ F ก ˈ F F
ก F F F ก F ˈ a ˈ
ˈ a F ก ก F F
ก a ˈ ก F ก
ก F ก F ʾa ก F ก Fก ก F
a F F F ก ก F F ˈ ก F ˈ
ก F F F กF ˆ F a a F ก ก ก ก F
ก Fa F a F ก
F F F a ก ก F F ก a F F F ก F F F
ˈ ก ก F ก ก F
F ก F F ˈ F F
Fa(Munster)a F F F ˆ F a ก F F ก F aก
ก F F F ก F a
ก ก ก ก ˈ ก
ก F F F F ก ˆ ก ก
F F F ก F กF F
F ก F ˈ F F ก F F ก ก
4
F F FกF F ก ก F
a(ก F F F )a F F F ก F
F กก F ˈ a F ˈ F ˆ a ก
ก ก ˈ a F F F
ก F ก ก ˈ F ก ก
ก F F ˆ ก ก F กF ก ก F F
กF ก ก F ก
ก F F F กก F
F ˆ ก ก ก ก F (
ก ) F ก ก ก ก (
ˈ F ก ก ก ˈ F ) F F F F
1.a F ˆ ก ก F F F F a F
ก ก ก F F F F ก ก ก ก F
2.a ก ก F F ( F F F ก ก ก
)a ก F ˆ F F a ˆ
F กFa ก F a F ก ˈ
ก ก F F ˆ F กF ˆ F F ก
กF F ก ก F กF ˆ
ก กF ˆ F ก ก ก F
F F F F F ˈ ก ˆก F ˆ F
F กF ˆ กก ก F F F F ก
F F F F ˈ F F ก F
F ก F ก F ก ก ก ก ก F
( F ก F ก F ก )
ˆ ก F F ˈ ˆ ก ʽ ก
F a3a a4a a ˈ
F F F a ก F F ก
ก ก ก ก ก F ก ก
ก F F ( F F) F ˈ ก ˆ
ก F F F F ˆ ก
F F F F F
5
F a ก F ก ก F
ก ก
F F F F ก (2551 : 7) ก F F
ก F F F ก F
F ก F F F
ก ก F ก F F F F F ก
ก F กก ˈ กก F F ˈ
F F F F F F F F F ( F ) ก F
ˈ F F F F ก F
ก F F F ก F F F ˈ F F
F F F F F F F F F
ก F Fก F ˈ F ก F ก F ก
ก F F ก ก ก F ก ก
ก F F F ก ก ก F ก
F ก
F ˈ F F ก
ˆ กF a F F ก ก F F
ก ก ก F F F ก F ก
F F ˈ ก F F ก
ˈ F F F ก F ˈ F
ˈ F a ก ก F F ก F a ˆ a
ก F F F F F F F
F F ก F F F ก F ˆ ก F F
F ( F F) ˈ F F F ก F
F F ก F ก F ก
a a(2551a:a6) ก F F a ก Fa F ก F a
ก F F F ก F ก
F ก ก F ก ก F F
aก กF a(2551a:a6)aก F F a F ก F ก F ก F
F F ก F F ก ก F F F ก F
6
F F กF F ก F F ก F F
ก ก F ก F F F
Fa F a(2551a:a7)aก F F a F ก ก ก ก .....
F ˈ F F F F ก F F
ก F F ก ก ก F
F F ก F กF F ก F ก ก F
(2552a:a ก ก ก ก ) ก F
ˆ ก F ˆ F F F F
F F F ก ก ก F F F ก ก
F ก F ก F F ก
ˈ a ก ก ก ก ก F F
ก ก F F F F F F
F F F ก ˈ F F F ก F
F ก ก F F F F F
ˈ ก F F F ก F F F F F ก ˆ
F F ก F F ก F F ก
F ก ˈ F F ก ก ก ก ก
ก 2551 (ก ก ก , 2552a:a154-158) Fก F F ก
F F F ก
F F ก F F F F ˈ F ก
ก ˆ F F ก ก F F F
ก F ก ก F F ˈ
ˆ F F F ก ก
F ˈ ( ก F ˂ , 2551a:a1)
aก F F F F ก ก F Fa ˈ
F F F F F ก Faก F F ก
ก F aก ก ก F F ก a F ก
ก ˆ ก F F
ก ก F F F ก
ˈ ก F F ก Fก
ก F ก F ก ˈ F ก
7
F a F F ก ก Fa F F
F F F ˈ F F ก F F
2
F F F F
F
ก F F F
F (Robin George Collingwood F ,
2519a: 77) ก F F F F F F ก ก
ก F
F . F (Robert V. Daniels F F F, 2545a:a33)
F a Fa a F F ก F Fa F ก ก
ก F ก F F F F F
Aristotlea( F a a F F,a2545a:a33a-a34)a F ก F a ˈ
ก กก F F ก ก ก ก F
A.L. Rowse ( F F F, 2545a:a34) F F F
ˈ ก ก F ˈ ก ก ก ก ก
ก ˈ ก F ก ก F F
ก F F ก F ก ก ก ก ก F
ก F ก ก F ˈ F ก F
ก ก F ˈ ก ก ก F ก F ก F
a( ก F , 2548a:a62 - 63)a Fก F
F F 2 ก F ก F ก F Fก
F F F F ก F ก
F F F F ก F
a Fa(2525a:a111)aก F F a Fa aก ก ˈ .....
F ˆ ก ˈ F ก
ก F F (historical method)
F F (2545a:a25) ก F F a F ˈ ก F ก ก
F F ก F F ก F F ก F ˈ
F F ˂ ก F ก F
9
F ก F ก ˈ ก F F ˈ ก ก F F
ก F ˈ ก ก F F ก F ˆ F F F F F
(2523a:a21- 22 ) ก F F F ก ....
กก F ก ก F ก F ก F
ก F F F Fa ก F F a F ก
ก ก ก F กก F ก
ˈ F F F F ก
F F ˈ a2a ก
1.a ˈ F F F ก F
ˈ F F ˆ F
ก F F ก F F ก ก
F
2.a ˈ F F ก ก F
ก F ก ก ˈ a ก a ก Fa F ˈ F..
ก ก ก ˆ F ˆ
F F
(2548a:a27) ก F F F F F F F F
ก F F F ก ก F F กก F a
F F F F ก ก ก F F ˈ
F ก F
(2546a:a6) ก F F a F F F F ..
.. F F ก ก F F F F ˁ F ˁ
F F F ก F F ก F F F F F
ก ก ก F ˈ F ก F
F F F F F ก F F
F ˁ ˁ F F F F F ก F F
F F F ก ก ก F ˈ F ก F (ก
ก ก , 2544a:a43)
F (2544a:a37) F F F F ก F
F F F F ก F F
10
F F ˈ F ˈ F F ˈ F
F
(2543a:a3) ก F F F F ˈ F ก ...
F ˈ ˈ ก F ก F F F ˈ ..
F
ก F F ก F F F F F F F F
F ก F F F F ก F F
F F ก ก ก F ˁ F ˁ F F F F
F ˈ F ก F
ก ก F
ก ก F ( , 2552a:a ก ก ก
ก ) F ก ก F F F F ก
ก ก ก ก ก ก 2551 F ก ก
F
1.aก F F ก F ก F
2.a F ก ก F ก F ก F F
F F F
3.a F F ก F F ก F ก
4.a F ก ก ก F F F ก F ˆ
5.aก ก ก ก ก F F F F
6.aก F ก F ก ก ก ก ก F
ก ก ก ก ก F ก F
7.aก F F F ˆ F
8.aก ก ˆ F ก F F F F F
ก ก ก F F F
1.a F F F F F ก F F F ก ก
ก ก F ก ก
2.a F F F ก F ก F F..
ก F ก F F F F F
11
3.a F F F ก F F ʿก
ก F ˆ
F F
4.a F ˈ ก F F ˈ ก F F
ก ก กF ˆ ก ก F F F ˈ ก
ก F ก ก F F
F ก ก F
ก ก F ( , 2552 : ก ก ก
ก ) ˈ F ก ก F F F F ก
F F ก ก ก F ก F ก F F
ก ก F ก F
F
1. F F ˆ F ˆ
2. F F ก ก F F
3. F ก ˈ
4. F ก F
5. ˈ F F ˈ
F ก ก ก
1. ก ก F
2. ก ก F
3. ก ก ก F F F
4. ก ก ก F
5. ก ก F
F F
1. F F ก F ˈ ก
2. ก F ก
3. ก F
4. F F ก F F
5. F ก
12
ก F ก ก F F F F F F ก F
ˆ F F ก F F ก F F ก
ก F ก ก F F F ก F ก
F ก ก F
ก ก F ˈ ก F ก F ก ก F ก F
ก F ก ˈ ก ก F ก ก ˈ F F
ก ก F F F F ก
ก F
(2523a:a18)aก ก Fa F ก ก F F
ก ˈ ก กF ˆ F ก ˆ
ก F ก F F F
กF F F F กF F F Fก F ก
ˆ กF ˆ ˆ ก ก F ก
F F F F F F F ก F
F
ก F ก ก F ก F F F F F F
ก ก F F F F F ก F F F ก กF
ˆ ˆ ก F F F ก F
F (2524a:a9)aก F F a ก F F
ก F ก ก F F a a(GeorgeaTrevelyan)a F F F
F ˈ F Fก ก ก F ก
F F F ก ˈ ก ˈ
F F ก F ก F ก F F ก
ก F ก ก F ˈ F F F ก
ก ก ˈ ก F F ˆ ก ก
ˈ F ก F ( F ก F ก ก F)
ก ก F F F F ก F F
ก F
13
F ก F F
ก ก ก ก ก ก 2551 ก F F F ˈ
F ก F F a F Faก F F F F F
F F ˈ F F F ˂ ก F F F F
ˈ F ก
F F F ก F F ก
ก F F ˈ ก F F F F F F ก
(Jedege 1995a:a97-137) F F ก F F F F
ก F ก F ˆ F F ก ก ก F
F F ˁ F กก F F F F
ก F F ก
F a(Sinvelya aCorsingliaa2001a:a6 - 34)aก F ก ก
..... F F F ก F ก ก ก ก F F
F ˈ ก ก ก F F ก ก ˆ
F F F ก F ˈ F
F กF F F
(Apple 1990a:a50 - 67) ก ก F F ก ก
F F ก ก ˆ F F F F F ก
ก ก F F F
F ก
ก กF ก F(2548a:a118) F ก ก F F F F
1.aก F F ก ก F ก Fก
ก
2.a F F ก F F ก F ก F F
ก F ก F
3.aก F F F ก ก F F F ก F
ก F ก F
4.a F ก F ก ก ก F
ก F ก F ก ก ก F F
5.a F ก F F ก ก F ก กF ˆ ก F
ก F ก ก
6.a F F ก
14
7.a ก ก ก F F
8.a F ก F a ก F a
F ก F ก ก F
F (2548 : F) Fก F F ก F F
1.a ˈ F F F ก F F F F ก
F F F ก ก ก F ก F ก F ˈ ก F ก F
2.a ˈ F F ก F ก F ก F F
F F ก ก ก กF
3.a ˈ F F F F ก ก F F ก ก
F F ก F
4.a F F ก ก F กก F F F F
ก ก F F ก ก F ก F F
5.a F F F ก ก ˆ F F ก F F ก
ˆ F F ˈ ก F ˆ
(2543a:a1) ก F F F F F F F F F ก
กก F F F ʽ F F F F F F ก F
ก ก ˈ F Fก F Fก ก ก
F F ˈ ก F ก ก F F F F F
F F ˈ F ˈ ก ก F ก F F
ˈ ก ก
F F ก Fก ก กF F ก
(ก ก ก , 2544a:a7)
1.a F F ก F ˈ ก ก (Process Of Learning)
ก F ก (Learning By Doing) ก F ˈ F F
F F
2. ˈ F ก ก F ก F ʿก F ก F
3. ˈ F F ก ก F F ก
4.a ˈ F ˈ F F F ʿก
5.a ˈ Fก ʽ F F F F F
6.a F F กF F ก F Fก F ˂ F
ก
15
7. a ก ก F F ก
8.a F ก F F ก ก F ก ก
ก ก
F F F F F F F F
F Fก F ก ก F F
F ˁ F ˁ กก F ก ก F F ก F
F ก F
1.a F F F ก F F F F F
ก ก F F
2.a F F F F F F ..
3.a F F F F F F ก F ก F
F F ก F F ˈ
4.a ก ก F ˆ F ก
F F F F F
5.a F F Fก F ก F
6.a F F ก F F ก a F a F F ก ก
F ˈ F ก F
F F F
ก F F F F ก ( F F,
2551a:a F) F F F F ก F F
ก ก F F F F ก F F ก ก F ก F F
F F ˈ ก ก F F ˆ
F ก F ก
F F F ˈ F F F F ก F ก ก F
F F F F ก F
F ก F F F ก F F F F F ก F F F
F F F F 4
1.
2.
3.
16
4. ก F
ก ก ก ก ก F a(2546a:a8-9) F ก .....
F F F 2
1.a ก F F
1.1a F F ˈ F F F F F ก
F F F F ˁ F ก ˈ F
1.2a F F F F
ก ก ก กF F F F F
ก ก F F ก ก
ˈ F
1.3a ˈ F F F F
ก ˆ F F ก ก ก F
F F F
2.a F F F
2.1a F F F F ก F F
ก ˈ F ก F F F ก F F ก
F ก F F ก F F
F F F F ก F
F ˈ F
2.2 F F F F F ...
F ก F F F F F F
F F ก F F F
F ก F F F F
F F F F
F (2545 : 19) F ก F F F ˈ 2 F F กF
1.a F F ˈ F F a(LocalaWisdom)a ก F
ก ก ก F ˈ
F ก F F ˈ F F F ˈ
F ก F F F ˈ F F ก
ก ก F F F ˈ F F ˈ
F กก F F F ก F
ก ก ก F
17
2.a F F ˈ F F F F ก F
ˈ F F ก F ˈ F F F F
ˈ F F F F
ก ก ก (2544a:a43) F F F F F 2
1.a F F F กF F F F
F F F F F F F
F F ก F ก F ก ก F ก ก
ก ก ก F
ˈ F
2.a F F F F F F F F Fก
F ก ก Fก ก ˆ F
ˈ F
F (2544a:a25) ก F F F 4
1.a F F F กF F F F
F F Fก F F F F F ʾ F F ก ก ก
F ก ก F ʽ กก ˈ F
2.a F F F F F กF F F
F ก F F F F F
ก
ก ˈ F
3.a F F ก F กF ˁ F F
ก F F ก F F ˁ F ˈ F
4.a F F ก ก F กF
F ก F F ก F ก F F
F ˈ F ˈ F
F F F F F ˈ 2 F F ก
F F F ก F F F F F
F ก ˆ F ก
ก F F ก ก ก F ก F
F
18
ก F
F F F F F F ก
ก F F ก ก F
ก F ก F ก F F
ก F
ก ก ก ก ก ก F ก F F F
ก F
ก F ก F F F F F F
ก F F ก ˈ 2 ก F (Primary source) .....
ก (Secondary source)
ก F ก ก F F ก F F ก F ก
ก F F F ก ก F ก F ก ˂ ก
F F ˆˊ ˈ ก F F
ก F ก F F ก F F F ก
F F Fก ก F F
ก ก ก ก ก F ก F F
F ก F ก ก ก F ก F ก
F F ก F F ก F F ก F ก F
ก ก F
ก ก F ก F F F F F ก ก
F ก ก ก F
ก ก F F ก F ก ก ก
F ก F ก F F ก F F ก F
ก ก ก F F ก ก
ˈ F F ก
Fก F F ก F F ก ก
ˈ ก F ก F ก F F F
ก ก ก F F ก F ก F F
F F F ก F F กF ก
ก F ก F F ก F ก ก F F
F F ก F ก
19
F F F ˈ ก ก F ก ก
F F ˁ F ˁ กก F F F F ก ก
F F ก F F ก F F Fก F F
F F F F ก F ก F F F
ก ก ก F ก F F ก
ก F ก F ˈ F F F ก ก ก F กF
ก F ก F F F กF ก
ก ก ก F ก F F
1.a F F F F F
2.a F ʿก ˈ ก F F F F กF ˆ F F F ก ก F
.... ก ก F
3.a F F ʿก ก ก ก ก ก F ก F F ก ....
กF ˆ F ˈ
4.a F ก F
5.a F F F ก F F F F F
6.a F ˈ ก F F F Fก
ก ก F ก F F
ก ก F F F F F F ก F F F F
ก ก F F ก F F F F F F ก ก F
(ก ก , 2543a:a12)
1.aก ก F F F F F ก ก
F
2.a F F F F F ก ʿก ก ก Fก ก ก F ก ก ....
ก F ก F ˈ ˈ
3. F F F กก ก F F ก F ......
ก ก F ˈ ก
4. F F F ก F
20
5.a ก ก ก ก F F F ˈ F ˆ
F F F F ˈ ก F F ก F ก F ก F ˈ
ก ก ก ก ก F F F ก
6.a F ก F F F F ก F ก F F ก ก
F F F F ˈ ก F F
ˈ ก ก F Fก ก ˂ ก กF ˆ
7.a F F F ก ก ก F F F ก ˁ F
F ก F F F F ก Fก F F
8. a F ก F ก F ก ก ก
9. a ก ˆ ก F ก F.....
ก ก F
3
ก ก ก F
กก F
ก F F Fก F F ก ก
ก F F ก F ก F F F ก F F
F F F F F F
F ก ก F F F ก F
ˆ F ก F F ก F F
F กก F F F ˈ F ก
ˈ F ก ˈ ก ก ก F F F
ก กก F
1.a กก F F ˈ F ก F F ก ก
ก ก ก ก ก ก ˈ
ก ก กF ก
2.a F F ʿก ก F ก Fก ก ก ก ..
ก ก F
3.a F F F ก F F ก F ก
ก ก F F ก ˈ F
4.a F a Fก a F F F ก F ก ก ก
ก
5.a F ก F F F ก F ก F ก
F F ก F ก F F ก ก
F F F F F F ก F
6.a ˈ F ก ก F F ก F ˈ F กF ก
F F กF ก F ก ก F ก ก
7.a F ก Fก ก F F ก F ก ก
ก F
8.aก F F F ก F F ก ก F
ก ก F F F F F ˈ
22
ก ก F F ก
Fก F F F ˈ F
9.aก F F F ก กก F ก F F F
F F F ก F กก F
ก F
10.aก F F ก ก ก ก F F ก
F ก ก F F ก ก F ก ก
F ก F F กF
-aก ก ก F ก F F F
F F F F F Fก F ก
-aก ก ก F F F F
ก ˈ F ก
-aก ก ก F F ก ก
F ก ก ก ก F ก
F F ก F ก ก F
-aก F F F ก
ก F F F F F F ก ก
F ก ก ก F F F F
กF F ˈ ˈ F F ก F Fก ก
ก F F ก ก ก F ก ก F
F ʾ ˁ F กF ก F F
F ก F
-aก F a F F ก ก ก Fa
ก ก ก F F F ก
ก กF F a F F ก ก ก
ก ก F ก ก
F ก F F ก ก F
F ก ก F ˈ F
-aก ก F กก aก ˆ ก
ก F ก F ˈ F
-aก ก ก ก ˈ ก ก F ก ก
F F F ก F ก F F F F ก ก
23
ก F F ก ˈ ก F
F ก ˈ ก F F ก ก F ˈ F
ก F F
F ˈ F ก F F ก F ( ก )
F ก ˈ ˈ กF ˆ ˈ F F F
ก ก F ก F ˁ F F
F ˈ F ก ก F F F
ก
1.a F F F F
2.a F F F F F F F F
F F F F
F F ˈ F F ก ก F F ก ก
ก ก F F F ก F ก F
3.a F ก ก ก Fก F F Fก
ก F (ASEAN) F ก F F F F ก Fก
F F a ก a ˆ ก a ก a ก
ก F ก ก F ก F Fก F
F ก
4.a F F ก F F ˈ F F F F F F ก
ʽ ก F F F ก ˆ ˈ F F ก ก
ˆ
5.a F F F F F F F ก F F
ก F F F F F
6.a F F F F ก F ˈ ก F F ก F
F ก F ก F ก F F
ˈ ก ก ˈ F F ก F
F ก F ก F ก
7.aก ˈ ก F ก F ˈ
F F F F ˁ ˁ
ˈ F F F F ก ก ก F ก
ก ก ˆ ก ก F ก ก ก F
24
F ˈ F ก F ก F F F F
ก F ก F F ก F ก F ก F ก
ก F ก ก ก F F ก F ก F F F ˈ ก
ก F F ˈ F ก F F F ก ˈ ก
ก ˆ F ก F กF F ก F ˈ
F F F
8.a F F ก ก F ก ˈ ก ก
F F ก F F F ˈ F ก F F
ก F F F ก กF ˆ
9.a ก ก F ก ก ก F ก
ˆ F F ก F F ก ก
F ˈ F F ก
F ก F ˈ F F F ก Fก ˈ ก F
ˈ F
10.a F ก F ก ก ก F F ก
F ก F F ก F F F F
F ˈ ก F ก ก ก
F ก F F F กF ก
11.a F F ก F ก F F F
ก ก F ก ก F F ก F F F ก F F F F ก
F F F F F ก กF
ก
12.a ก ก F ก F F ก
F F F F ˈ F ˈ ก F ก F ก
ก
ก F
ก F ˈ ก ก ก F F F F
F F F ก ก F ก F ก ก ก ก ก
ก ก ก ก ก F
ก F F F ก ก ˆ ก F F F F
25
ก F F ก ก ก ก F ก
ก F ก F F ก F a Fก ก F ˈ
F F F ก F ก ก F
F ก ก F F Fก F F ก F F F
ก ก F ก F F (...Our knowledge of the
past relies not just upon our concepts and beliefs} but also upon our procedure of inquiry
and standards of inference ..)
ก F ก F F F กF ก ก ก
ก ก ก F / / ก F ก
ก F
1.aก ก a ˈ ก F F F F ก F
F F F ˈ ก ก F F ก ก
F F ก F / F ˈ F F ก F ก F F
ก F F ˈ F F F ก ก ก ก F
F F F F ก F ˈ F F ก ก F
ก ก F F ก F F ˈ F F ก
F F ก F ก F ก ก ก
ก ก ก F ก F F F F
ก F ก ก ก
ก F F F F F ก F F ก ก F
2.aก ก ก ก ก F ก F F
ก F ก F F ˈ ก F ก F F
ก ก F F ก F ก
F ก F F F ก ก ก F F F
F ก ก F F ก F ก F
F F ก F F กF F F
ˈ ก F ก ก F ก F F กF F ก F ก
F ก ก (....No document can tell us more than what the author of the
document though .)
3.aก F / / ก ˈ ก
F F F F ก ก F ก F F F
26
F F F ก ก ก F / /
ก
ก F F F ก
ก ก ก ˈ ก F ˈ F ก ก F ก
ก F ˈ ก F ก
ก F ก ก F F
ˈ F ก F F ก F
F ก ก F ก Fก F ก F ก F
ˈ ก F F F ก F ก F F F ก F
ก F ก F ก F
ก F ก F F F ก ˈ F
ก F กF ก F ก F F
ก F F F ก ก ก ก
ก ˈ ก ก ก F ก F ก ก
F ก F F ก ก F ก
F ก F F F
F F ก F ก ก ก
4.aก F ก F ก F F
F ก F ก F F ก ก F F
F ก ˈ F F ก / ก F ก F / F F
F F ก ก ก ˈ F ก ก
ก F ก F F ก F
ˆˊ F ก F F F F ˈ ก
ก F F F ก F F F ˈ F F F ก F
ก ก ก F F F F F F
F F ก ก F
F F
5.aก F ˈ F ก F
F ก F ก ก F ก ก ก
ก ก F ก F ˈ ก F F F F ก
F F ก ก F F F
27
F ก F F ˈ ก F F
F F F F F F ˈ ก ก F ก F F ก
ก - F (Scissors and - paste history) ก ก ก
F F F F F ก ก F F F ก F ʽ
F F F F
ก ก F ก ก F F
F กF ˈ ก ก ก F F ก ก F F ก
F ก F ก F F ก F ก F ก F F F
F F ก F F ก ก F 14 . .2516 ก F
6 . .2519 F ก ก F ก F ก F F ˈ
F F ก F F ก ก F F F F F
F กก F F กก F F ก F F F
ˆ ก F ก F ก F
F ก ก ก F F F F F F
ก F F F ก F F ˂ F F
F F F F F ก F กF
F ˈ ก ก F F F F ˈ
ก ก ( F, 2550a:a9 12)
ก ก F
ก ก F F F ก F ʿก F ก ก ก ก ก F
F F ก ˂ ก กF ˆ ʿกก F F F F ก ก F
F F F F F ก
ก F F F
F
F
28
ก ก F
1.a F F F ก F F F
F
2.a F ˈ F F ก F F ก ก ก กก F
ก F ก ก
3.a ˈ ก ก F.
ก F ก F ก F F F F ก ˈ F
4.a F ˈ F F F ก F F F
5.a ก F F F ˈ F F F F
ก F F F F F ก F ก F
F
F F ก F F
F
1.a F F F
2.a F ก F ก ก F ก F F
3.a ก F ก Fก F
ก
4.a ก F กก ก
5.a F ก ก ก F
6.a ก F F F
F
1.a F F F ก ก F ก
2. F ก F F F ก F ก F
3. F ก F ก F F ก ก ก F F F
4. F F ก ก F ก
5. ก ก
6. ก F F F F ก F
ก F
29
ก ก F ก F
1.aก F ก F F ก F F ก F ....
ก ก
2.a ก F ก F ก F ก
F ก F
3. a F ก F ก ก F
ก F ก ˈ F ก F
4.aก F ก ก ก ก F ก F ก
ก ก F F F F ก ก ก F F
F ˈ
5.aก ก F F F ก F F ก F ก
F F ก F Fก F F ʿก ก
6.a ก F F ก F F ˆ F
F ˈ ก ก F F ก F
7.a F Fก F F ก F
8.a F F ก F
ก ก F F
ˆ ก ก ก ก F F ก ก F F
F ˈ Fก F F F ก ก F F
ก F F ก ก ก ก F F F ˈ F ก
ก ก ก ก F Fก - ˈ
F ˈ F F ก F ก ก ก ก ก F ˆ F
F F ก F F F ˈ ก F F ก
F F ก F F ˈ F ˆ ก F ก ก F
ก 5 กF ก F F ก ก ก F F
Fก ก ก ก F ก F F ˆ F F ก
F F F F F
F F ˆ ˆ ˈ ก F
F ก F F F F ก กก F
ก ก ก 5 F ˈ ก ก ก F F
30
F ก ก F ˈ ˆ ก F F F
F ˈ F F F กF F
ˈ F F F
F ก F ก ก กก F F ก
F กก F ก F F F
ก F F F ก F F F
F F F ˈ F F F
ก ˈ F F ก F F ก F
F F ก F F F F F ˈ
F ก F F F F
F ก ก F F ˈ F
F ก F ก ก F F F F
ˈ F Fก F F F F ก F F F F
F F ก F ก ก F F F ก
ˈ ก F F F F
F F ˈ ก
ก ก ก F ก ก F F F
F ก ก F ก F F ก F
F F
1.a - ก F F กF F ก
ก F
2.a F F ก ก ก
3.a F a a F F ก a F F
ˆ F
4.a F (social structure & hierarchies)
5.a ก ก ก
6.a : ก F ก
7.a Fก ก ก F F
ก F ก F ก ก F
8.aก a:aก F F ก ก ก ........
ก F F ก ก F F F ก
F
31
1.a ก ก ˈ F ˆ ˈ F ก ก F
F F
2.a ˈ F ก F F
3.a
4.a
5.a F
6.a F F ก ก F
F
7.a ก F F กF F ˈ F
ก F ก ก F F ˈ F ก F ˈ F
F F ก F F F ก F ก F
F ( F , ก ก ʾ 2546 ก
F)
ก F F ก Fก ก ก F
F ก F ก ก F F ก F F ก F
F F ก ก F ก F F F F F F F ก ก F
F ก F ก F F ก ก F
ก ก F F F F ก F Fก F ก ก
ก F F F F F ก ก F F F
ก F ก F ก F ก
ก ˆ กF F F ก F F ก F
F F ก F F ก ก F F ˈ ก F ˈ ก ก ˈ F
ก F ˈ ก ก F F ก ก F F ก ˈ F ก
F F F ก ˆ F ˆ ก F F ˈ
ก F F ก ˈ ก F F ก กF ˆ F ก F ก ก F
ก F F F ก ก F ก ก F ก
F ก F F (ก ก ก , 2544a:a12-13)
1.a F F ก ก F ก ก F F
ก F ก F ก ก ก F F F ก F ก F
32
F F ก ก F ก F ก ก F
F ก ก F F F F ก ก F F
F F ก ก ˈ ก F ก F
2.a F F ก ก ก ก ก ก ก F
F F ก F ก F F F ก ก ก ก ˈ
ก F ก F ก F ก F F
ก F ก ก ก ก F F F ก F F F
F F ก F ก F Fก F F F
3.a F F ก ก F F ˈ F F F F
ก ก F ก F F ก F F F
F ก F F ก F F F ก ก F ˈ ˈ
ก ก ก F F F F ก F F F F ก ก F F
F ก ก ก ก ก ก F ก F ˈ
ก ก F F ก F F F ก F F ˈ F
4.a F F ก ก F ก ˆ F
ก ก ก F ก ก 8 ก F ก F F ก F
F F ก F F F ก F ก F
ก F ก F F F ก F F F ˈ
F F F ก ก F
F ก F F ก ก ก F Fก F
33
( : ก ก ก 1)
4
ก ก ก ก ก ก 2551
ก ก ก F
ก ก ก ก ก ก 2551 F F F
ก ˈ ก F ˈ F F F ก F ก
ˈ ˈ ก ก ก
ก F ˈ F ก ˈ F ก ก F ก
ก ก ก F F F ˈ F ก
F F ก
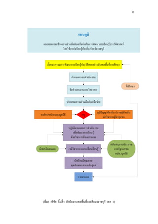
กก ก ก ก ก ก
ก ก ก ก ก กก
1.a ˈ ก ก ก ˈ ก ก
F ˈ ˂ ก F F ก
ˈ Fก ˈ ก
2.a ˈ ก ก ก ก ก F ก ก F
3.a ˈ ก ก ก ก ก F F F ก
ก ก F F ก F ก F
4. ˈ ก ก ก F F F ก F ก
ก F
5.a ˈ ก ก ก F F ˈ
6.a ˈ ก ก ก ก ก ก
กก F ˂ ก F ก F
ก ก ก ก ก
ก ก ก ก ก F F F ˈ ˆ
ก ก ก F ก ก ˈ F ก ก F
ก ก
35
1.a F F F
ก ก ก
2.a F ก ก ก กF ˆ ก F
ก
3.a ก กก กก ก
4.a ก ก ˈ ก
ก ก ก F ˈ
5.a ก ก ก F ˆ ก ก F
F F F F F F ก
F
F
ก ก ก ก ก F F F ก 5 ก
1.a ก ˈ ก F
ก F F F F F ก ก
F F ก F ˈ F F ก
ก F ˆ F F ก ก F F F
F ก ก F ก ก F ก
ก F
2.a ก a ˈ ก Faก F
ก F F F ก F ก ˈ Fก F
F F ก ก ก F F
3.a ก กF ˆ ˈ ก กF ˆ F ..
F F ก F ก F F
F ก ก F F F ก F F
F ก ˂ ก กF ˆ ก ก
ก F F
4.a ก F ก ˈ ก ก ก F F
ก ก F F ก F F F ก ก F
F ก F ก F F F ก ก ˆ
36
F F F ก F ก ก F
ก F ก ก ก F F F ก F F
5.a ก F ˈ ก ก F F
F ก ก ก ก F ก F
ก ก ก กF ˆ F F F ก F
ก F
ก ก ก ก ก F F F ก F
F F F ก F F F ˈ ก
1. ก F ก F
2. F
3.
4. ˁ F
5. F F
6. F ก
7. ก ˈ
8.
ก ก ก F 8 ก ก ก ก ก ก
ก F F ก ก F ก ก ก F F F
F กก F
ก ก ก ก ก ก ก
ก ก ก ก ก ก ก F ˈ 3
1.a ก ( ก ʾ 1 6) ก ก ˈ F ก
ก ก F F ก F ก F ก ก ก ก
ก F ก ก F ˈ F ก
F F F F ก ˆ F
F ก F ก
2.a ก F ( ก ʾ 1 3) ˈ F F ก ก
F F F F F F ก
ก F ก ก F F กF ˆ ก
37
ก ก ก F ˈ ก F F
F F ˈ
F ˈ ก ก ก ก F
3.a ก ( ก ʾ 4 -6) ก ก F ก
F ก F F F
F ก ก ก F ก ก ก ก
F ก F F F ก F ก ก F ก ก F
ˈ F F F ก F
ก F
ก F ก F F F ก ก ก F ก
F ก F F ก ก ก ˈ F F
F ˈ 8 ก F ก F
F F ก
ก
ก ก ก ก ก
F : ก F
ก ก F
F ก ก F F F
กF ˆ F ˈ ก
F ˈ ˈ F
F F F
ก
: ก F F ก
ก F ก ˈ
ก
ก F ก
F ก
ˈ
: F ก
ก ก
F F
ก
F
: F ก
ก F
ก
ก F ˆ
F :
F ก
ก F
F ก
ก
F
ก ก
ก
: F ก
ก ก ก
ก ก ก
ก F
ก ก : F
ก ก F
F ก ˂ ก F
F F F
ก ก ก
F : ก F
ก ก ก
F F
ก กF ˆ ก
ก F ก
F F
ก F ˈ
F F
38
ก F
1. ก F ก F 2. F
3. 4. ˁ F
5. F F 6. F ก
7. ก ˈ 8.
F
1. ก
2. ก
3. ก กF ˆ
4. ก F ก
5. ก F
1. F F F
ก ก ก
2. F ˈ ก ก ก ก กF ˆ ก F
ก
3. ก กก กก ก
4. ก ก ˈ ก ก ก
ก F ˈ
5. ก ก ก F ˆ ก ก F F
F F F F F ก F
F
ก ก ก ก ก F F ก ˈ ก F ˈ F
F F ก F ก ˈ ˈ ก ก ก
ก F ˈ F ก ˈ
F ก ก F ก ก ก ก F F F ˈ F ก
F F ก
ก ก F
1. ก ก
2. ก ก ก
3. ก ก
F
F ก F ก ก ก ก ก
ก F 8 ก F ก F
1. 2. F 3. F
4. ก 5. ก ก
6. 7. ก 8. F
F ก ก
39
ก F ก F ก
ก F ก F ก ˈ ก F ก F F F
ก F F ก F F F F F ก F ˆ ก
ก F F ก ก F ก ก ก F F
ก F ก ก ˆ F ก F
F ก ก F F
F F ก ˈ
ก ก F F
1.a ก ก ...
ก ก ก
ก ก F F ก F ˈ Fก F
F F F F
2.a F ก ก ก ก ...
ˆ ก ก ก F ˈ ก
ก ˈ ก F ก F
ก ˆ F F ก F ˈ F
ก F ก
3.a Faก aก ก F ก F ก aก ...
ก ก F F ก F ก F ก
ก ก F
4.a Fa Fa ก F........
ก ก ˆ F ก F F
ก ก ก ก F F ก F
ˈ ˆ F
ก
5.a F ก ก ก ก ก F ก
ก F ก ก F F
Fก F F Fก F
F F ก F ก ก F F
ก
40
F
ก ʾ 3
1.a F ก ก F F F F F
F ก F F กก F
2.a ก ก ก F ˈ F ก F ˈ F
ก ˈ
ก F F ก ก ก F a F F ก ก F F ʿก
ก
3.a F ก ก ก ก
ก F F F ก ก ˆ F ก F F
ก ก F F ก ˈ F F F กก F
ก ก
4.a F F ก ก F
F F F ˈ ก F F
ก ʾ 6
1.a F F ก
ก ก ก ก ก
F ˈ
2.a F F ก
F F ก ก
3.a F F
F F F ก ก
F ก
4.a F ก ....
F F ก F ก ก F
F F F ก F Fก
F ก ก ก ก ก ก F
ก ก
ก ก F ˆ
41
ก ʾ 3
1.a F ก ก ˈ ก ก ก ก
F ก ก F F ก F
2.a ก ˈ F ก ˈ ก F F ก
ก F F ก F ก F กF
ก ก ก F F F
ก ก ก F
F F ก F F
3.a F F F ก F F ˈ F
ก ก F F
ก ʾ 6
1.a F ก ก ˈ ก F ก F ก
2.a ˈ ก
F F F F ก F F F F
ก ก ก F F F
3.a F ˆ ˈ F
ก ก ก F ˈ
4.a ก ก F F ก
F F ก ก F F ก F
F F F Fก
5.a F ก ก F F
F ก F ก F F F
ก F F
Fก F F ก ʾ 1 ก ʾ 6
ก F ก
F F ก F ก F 4 ก F
4.1 F F
F ก F F ก F F F ˈ
42
4.2 F ก ก ˆ F F
ก ก F F F ก
F ก ก
4.3 F ˈ ˆ ก
ˈ
ก
ก ก ก ก ก Fก ก F
ก F ก F 8 ก F ก ก F ก F
F F F ก F
1.a ก ( ก ʾ 1 - 6) F ˈ ʾ
F ก 5
2.a ก F ( ก ʾ 1 3) F ˈ
F ก 6 ก ˈ F ก F ก F 40
F F ก F ก 1 F ก ( ก.)
3.a ก ( ก ʾ 4 - 6) F ˈ
F F ก F 6 ก ˈ F ก F ก F 40
F F ก F ก 1 F ก ( ก.) (ก ก ก ,2552a:a22)
ก F
ก F F F F F ก F
F F ก F ˈ
F ก ก a F ก Fa ก ก ˈ ก F
ก F a F F
ก F ก F ก ก Fก F
43
ก F
.1
4.1 1/1 , 1/2 , 1/3 3
84.2 1/1 , 1/2 2
4.3 1/1 , 1/2 , 1/3 3
.2
4.1 2/1, 2/2 2
64.2 2/1, 2/2 2
4.3 2/1, 2/2 2
.3
4.1 3/1, 3/2 , 2
84.2 3/1, 3/2 , 3/3 3
4.3 3/1, 3/2 , 3/3 3
.4
4.1 4/1, 4/2 , 4/3 3
84.2 4/1, 4/2 2
4.3 4/1, 4/2 , 4/3 3
.5
4.1 5/1, 5/2 , 5/3 3
94.2 5/1, 5/2 2
4.3 5/1, 5/2 , 5/3 , 5/4 4
.6
4.1 6/1, 6/2 , 2
84.2 6/1, 6/2 2
4.3 6/1, 6/2 , 6/3 , 6/4 4
.1
4.1 .1/1, .1/2, .1/3 3
84.2 .1/1, .1/2 2
4.3 .1/1, .1/2, .1/3 3
.2
4.1 .2/1, .2/2, .2/3 3
84.2 .2/1, .2/2 2
4.3 .2/1, .2/2, .2/3 3
.3
4.1 .3/1, .3/2 2
84.2 .3/1, .3/2 2
4.3 .3/1, .3/2, .3/3, .3/4 4
44
ก F
.4-6
4.1 .4-6/1, .4-6/2 2
11
4.2 .4-6/1, .4-6/2, .4-6/3, .4-6/4 4
4.3 .4-6/1, .4-6/2, .4-6/3, .4-6/4,
.4-6/5
5
ก ก ก ก ก ก ก ก 2551 Fก
ก ก ก F F F ก
4.1
ก F ก F ก
4 F 1
4.1 .1/1
.1/1 ก ʾ 1 F 1
45
F ก ก ก ก F ก F F
F ก
ก 1 ก 2 ก 3 ก 4 ก 5 ก 6
ก F
ก F ก ก
ʾ
ก ก
1 ก
2 ก F
3 ก
0
1
2
3
4
5
6
1
2
01 - 99
1 1 1 0 2
ก F ก F ก
ก
ʾ 1
02
ก F
46
F ก F ก F F
ก F F F F
ก ʾ 1
4.1 F F
F ก F F ก F F F ˈ
ก F ก ก ก F F
1. ก ʾ • ʾ
ก F ก
F • ʾ
ก
• F F
F F
2. ก F • ก F ก
ก F
ก F
F ก
• F ก F
ก F ก F
3. ก • ก F ˈ • F ˈ
ˈ F F
F ก F ก
F ก F ก F
• ก ก F ˈ • F ˈ
F
ก F
47
4.2 F ก ก ˆ F F
ก ก F F F ก
F ก ก
ก F ก ก ก F F
1. ก • -
F F F ก
F ก ก ˆ
ก ˈ ก F ก
F F ˁ F F ก F
ก F
• ก
F ก
2. ก ก F ก • ก F ก -
ก F F ก F F
ˆ ก F ก
4.3 F ˈ ˆ ก
ˈ
ก F ก ก ก F F
1. • •
ก F ก F
ก F ˈ ก F ก F F F
F F ก F F F กF -
F ก F ก F -
( ก F - ก F F /
ก F
ก )
..
48
ก F ก ก ก F F
• ก ก F • ก ก F F
ก ก
ก -
ก F ก ก F ก
F F
• ก ก F F F
ก F ก
( F
ก F F F กF )
2. ก
ˈ F
• F F
ก F ก F
F F F
• F F
F F
F ˈ F F ˈ F
F
• F F
ก F ก F
-
- ก
-
- F
- F
-
- ก
- F F
- F F
-
3. ก
F
• F ˈ
F F
ˈ
ก F ก ˈ
• F F F
F
•
F F
- ก F F
- ก ก
-
-
- ก F
49
ก ʾ 2
4.1 F F
F ก F F ก F F F ˈ
ก F ก ก ก F F
1. F
ก F ˆ
• F ˆ
F F
F
กF ก
ก F
ˆ
• F ก F ˆ
ก F F
2. ก F
ก
F
ก ก F
• ก F ก F F
F ก ก
F ก ก F
F F F
F ก F ก F
ก
F F ก
ก F F
(Time Line) ก F
ก F
• F ก F F
ก ก
F ก
ก F F
- F
-
- F
- F F
ก F ก ก ก F F
- F ก
-
- F ก / F F F
- ก F F
50
4.2 F ก ก ˆ F F
ก ก F F F ก
F ก ก
ก F ก ก ก F F
1. F ก
ก ˆ
• ก F F F F
F ก F F
F F
• F
ก ก ก F ก
ก
ก ˆ
• ก
• ก
ก
ˆ F
-
- ก F ก
- ก
- ก
-
• ก
2. ก
ก F
• ก
F F
ก ก
F
• ก ก
F
4.3 F ˈ ˆ ก
ˈ
ก F ก ก ก F F
1.
F F F
• F
F F ก F F
F
ˈ F
•
-
˂ ก
- F
F ( F )
- ก F
( ก )
- F ˆ
51
ก F ก ก ก F F
• F
F
ˆ F F F
• ʽ F
- F ก
• F F
-
• ʽ F
-
• F F
- F ก
- F ก
• F ก F ก F
-
( )
- ก F
( )
• ˆ F
-
- F
- F
- ก F
-
-
( )
- F
- ก F
- F
52
ก F ก ก ก F F
• ʽ F
- F F
- F
- F ก
2. ก F
ˆ
ก F F
• F
F ก
ก F
• F
F
•
8 F
F F F กF
- F
ก
- กก /
-
• F
F F
F F
- F F
ก
- ก F
- ก ก
- F
กF F
53
ก F ก ก ก F F
• ˆ F
ก
• ˆ
F ก F F
F F
- กF
-
F ก F
- F ก
- ก
- F ก
-
F
- F F F
F F
- F
F ก F
-
F
- ( / )
54
ก F ก ก ก F F
F F
- F กF F
- F ˂
- F F F
F
- ก ก F
ก
- ก
- ก F
- F /
- กก ก
- กก ก
ก ʾ 3
4.1 F F
F ก F F ก F F F ˈ
ก F ก ก ก F F
1. ก
F
• ก ก
F ก
F ก F ( F ˈ
F ก F )
• ก . . ˈ
. . . . ˈ . .
• F ก ก
ก F ก F ก ก
F ʾ ก ก
-
55
ก F ก ก ก F F
2. ก F
ก
F F
ก F
• ก F ก F
F
ก F F ก F
• F F (Time Line)
ก F ก
• F ก F
F
- ก กF ,
- ก
- F กF
- ก ก ก
• F ก F
F
- ก F
(ก )
-
- ก
-
- ก F ก
- ก
- ก ก
4.2 F ก ก ˆ F F
ก ก F F F ก
F ก ก
ก F ก ก ก F F
1. ˆ
F ก
ก
• ˆ ก
Fก ˆ F ˆ
F
ก
• ˆ F ก
ˆ F ˆ
-
56
4.3 F ˈ ˆ ก
ˈ
ก F ก ก ก F F
2.
ก ก
ก F
ˈ F
ก
• ก ก
F F
1 ( F
F ) F ก
˂ ก
F ก
ก F
-
2.
ก ก
ก F
ก ˆ
•
ก ก
F F
F ก
-
ก F ก ก ก F F
2. ก
3.
F
ก
•
ก ก
ˆ F ˆ
•
ก F
F ก
•
8 F
57
ก F ก ก ก F F
3. F ก
F ก ˂
• ก
F ก ˂ F
F F F
ก
F
ก
-
ก ʾ 4
4.1 F F
F ก F F ก F F F ˈ
ก F ก ก ก F F
1. F ˈ • F
• ก F
F
F ก ก F
F F
-
2.
ก ก
• ก Fก F
ก ก F F ˈ
กF F
F
• F ก ก
F F กF
ก F
• ก ˈ
- กF F
-
-
-
- ก F
58
4.2 F ก ก ˆ F F
ก ก F F F ก
F ก ก
ก F ก ก ก F F
1. ก ก F
ก F
กF F
F
• ก F กF
F F
ก F
ก ก F F
กF F
F
กF ˈ
ก F
• ก F
F F F ก
F ก ก
F
F ก
F F
2. ก F ก
F
F ก
F
• ก F
F ก
• ˆ F ก
ก
F
ก F ก ก ก F F
3. ก
ก F ก ก
ˈ F
• ก
F F ˈ ก
F ก
• F ก F
ก ก ˈ F
• ก Fก ก ก
F ˈ ก
F ก
F F
ก F
F ˈ ก
F ก
ก F ก F
- ก F F กF
- ก F กF
ก ก ก F
59
4.3 F ˈ ˆ ก
ˈ
ก F ก ก ก F F
1. ก
ก
• ก ก
• ก ก
F ก ก ก
ก
•
F F
F F
1
( )
-
2. ก • ˆ F
ก F
F ก ก F ˈ ก
ก
-
3. ˆ
F
กFก ก F
• F ˆ F
ˆ F F
กFก ก F
-
60
ก ʾ 5
4.1 F F
F ก F F ก F F F ˈ
ก F ก ก ก F F
1. F ˈ
F F ก
ก
• ก F ˈ
F F F
• F F ก
F F F
ก F F F
F
F ก F
• F F F
ก F F
F ก F
F F F
F กF F ก
F ก F F
/
F
2. F ก
F F
F
F
• ก F
ก ก ˈ F F
ก F ก F
ก
F
• ก กF
• ก
3. ก
ˈ
F ก F
• F
F F
ก ก F F ก
F ก
ก ก
• F ˈ
F ก F F
ก ก F F
F ก
ก F
• ก ˈ
F F ก F
61
ก F ก ก ก F F
• F F ก ก
F F
ก F
• ก F
F F F F
• ก ˈ
F F ก F F
ก F ก F F
ก ก
• F ก
F
- F
-
- ก ʽ
- ก F
- F
- F
• F
F
- F
- F ก
- F
-
• F
F F F
- F
-
- F ก ก
-
F ก
62
4.2 F ก ก ˆ F F
ก ก F F F ก
F ก ก
ก F ก ก ก F F
1.
F
ก F
• ก F
ก F
•
F
ก F F
ก F ก
-
2.
F
F ˆ
• ก F F
F
ก F ก ก
• ก ก
F F
ˆ
-
4.3 F ˈ ˆ ก
ˈ
ก F ก ก ก F F
1. ก
ก
• ก ก -
2. ˆ F
F
ก ก ก
ก
• ˆ F F
ก ก ก ก
63
ก F ก ก ก F F
3. ก
F
• ก ก
F ก ก ก
ก
• F
F ก
ก
4. ˆ
F
F กFก ก F
F
•
F 1
ก
F
F
• ˆ
F ก ก F
ก
• ก ก กF ก ก
ก
•
F ก
• ˆ
F ก ก F ก
• F
• ก
64
ก ʾ 6
4.1 F F
F ก F F ก F F F ˈ
ก F ก ก ก F F
1.
ก F
ก ก
F F F
•
ก F
F F ก
ก
• ก ก
F F ก
F F
ˈ
F
• F
F
-
-
- กก
-
- F
- F
- ก
-
- ˁ
-
- ก
2. F ก
ก ก
ก F
• F ก
ก ก F ก
ก ก F
F
ก F F
ก 4
ก 5 ก
( ก . .4.3)
-
65
ก F ก ก ก F F
• F F ก ก
F
• ก F F ก
ก F F
ก F F ก F
ก ก F
ก
-
4.2 F ก ก ˆ F F
ก ก F F F ก
F ก ก
ก F ก ก ก F F
1.
ก ก
F
ˆ
F
F
ก F
F
F F ˆ
F
ก
ก F
ˆ
F
F F ก
F F
ก ก
-
66
ก F ก ก ก F F
2. ก F
ก F
ˈ ก F
• ก ˆ
F ก F
ก
ˆ
-
4.3 F ˈ ˆ ก
ˈ
ก F ก ก ก F F
• ก
ก F
ก ก
ก F
ก F F
ก F
F F F
ก F F
•
ก F ก ก F
F F F
- ก
- ก ก
- ก
-
- ก ก ˁ
2. ˆ F
F
ก ก ก
ก F
ˆ F
F ก ก
ก
ก F
-
67
ก F ก ก ก F F
3. ก F
F F
ก F
F F
ก F F
˂ ก
F
ก F F F
• ก ก
F
-
˂ ก
- ก F
F F
-
ก ก F F F
- F
- ʽ
F ˂
F F ก
F
- F
F
( F )
- F ˆ
- F ก
( F ก )
68
ก F ก ก ก F F
4. ˆ
ก F
F F
กFก ก F F
ˆ
ก F F
ก ก
• ˆ
F ก F F
ก F
-
- ก ก
- F
- ˁ
- F F ก
- F
- F
- ก
- F กF F F
-
- F F
-
69
ก ʾ 1
4.1 F F
F ก F F ก F F F ˈ
ก F ก ก ก F F
1. F
ก ก
F
• F
ก ก F
• F
F ˆ
• F ก F F
ก ก
F
-
2. ก
F
F ก F
• ก ก ก
F F กF . ./ . ./
. ./ . ./ . . . .
• ก ก F
F ก
• F ก F ก F
ก ก F
-
3. ก
F F ก
ก F F
•
F ก
F F
ก
• F ก ก ก
F
ก F ก
( ก . 43) F F
ก
-
70
ก F ก ก ก F F
• ก F F
ก F
F F ก F
( กF F กF
ก F)
ก F
• ก ก F
F
ก F F
- กF
F
- กF
-
-
-
- ก F
4.2 F ก ก ˆ F F
ก ก F F F ก
F ก ก
ก F ก ก ก F F
1. ก
ก ก
F
ก F
• F
F
ก F F
ก F F
• ก F
ก ก
F
ก F
• F F ก ก F
ˈ
ก F F
ˈ ก
-
71
ก F ก ก ก F F
2. F
ก F
• F
ก
F F F ก ก
F ก F
( ก 4.3)
•
F ก
ˆ
-
4.3 F ˈ ˆ ก
ˈ
ก F ก ก ก F F
1.
F กF
• กF F
• F
F
• F F
• ก ก
ˆ ก F ( ˆ ˆ
ก)
• ก ก F
ก ก ก ก
F F
• F
ก ก
• ˆ F
ก ก
• ก
•
F F
2. F ก
ก
F F
3. F
ˆ
ˆ
ก ʾ 2
72
4.1 F F
F ก F F ก F F F ˈ
ก F ก ก ก F F
1. F
ก
F
ก F
• ก F
ก F ก F
F F F ก ก F
F ก F F
ก F ก F
ˈ F
• F ก F
ก F F
F ก
( ก . 4.3)
• F ก F F ก ก
F (
ก . 4.3) F F
F
• ก ก F F ก
ก F
ก ก F
• F ก F ก ก
ก F
• ก F F
ก F
• ก ก
F F
ก F
ก
2. F ก F
F ก
F ก F
F
3.
ก ก
F
F
73
4.2 F ก ก ˆ F F
ก ก F F F ก
F ก ก
ก F ก ก ก F F
1. ก
ก
ก
• F
F ( ก F
ก F) F ก
)
• ก F
ก ก
( ก F ก F)
-
2.
F
• F
ก F ก ก
F
• F
ˆ
-
74
4.3 F ˈ ˆ ก
ˈ
ก F ก ก ก F F
1. F ก
ก
F F
• ก ก
• ˆ F F F
ก
• ก ก F
ก ก ก ก
F F
• ก ก 1
ก กF ก
• ˆ
F ก ก
• ก ก 2 ก กF
ก ก ก
• ˆ
• ก
F F F
F
- 2
-
-
- F
- F ก
- ˂
ก ( F )
- F
( )
-
2. F ˆ F
F
F ก
3. ˆ
ˆ ก F
F ก
F
75
ก ʾ 3
4.1 F F
F ก F F ก F F F ˈ
ก F ก ก ก F F
1. F
ก F
F F F
ก
F
• ก F
ก ก ก F
F ก F
• ก F F
ก ก ก F ก
F
• F ก F
ก F F ก
F
• ก ก F
F ก ก ก F
F
ก F ก
F
F ก กF
ก
F F
2. F ก
F ก ก
F
4.2 F ก ก ˆ F F
ก ก F F F ก
F ก ก
ก F ก ก ก F F
1. ก
ก
ก F
ก
• F
F ก ( ก F ) F
ก
• ก F
ก ก F
ก( ก F )
• ก
F ก ก
ก
-
2. F ก
F
F F
F 20
ก ˆ F
76
4.3 F ˈ ˆ ก
ˈ
ก F ก ก ก F F
1. F ก
ก F
F F
• ก ก
ˈ
ˆ F F
F ก F
• ก F
F ก ก F F
• ก ก F
F ก ก ก
ก F F
F F
• ก F ก F
F ก F ก
F ก 4
ก ก 5
ก F F ก 1 2
F ˆ
ก F F
-
2. F ˆ F
F
F
ก F
3. F ˆ
ก F
F ก
4. F
ก F ก ก ก F F
• F F
F 20 F ก
1 2 Fก
F F
77
ก F ก ก ก F F
• ˆ
ก F F ก
ˆ
ก
F ก
• F
ก ก ˆ ก
ก ʾ 4 - 6
4.1 F F
F ก F F ก F F F ˈ
ก F ก ก ก F F
1. ก
F
ก
• F
ก ก F
F ก
• F
F F ก
ก F (
ก . 4.3)
•
F
-
2. F F F F
F F
ก F
F ˈ
• ก F
F
F
• F F ก
F F ก ก
F
• ก ก
F
-
78
4.2 F ก ก ˆ F F
ก ก F F F ก
F ก ก
ก F ก ก ก F F
1. F
ก F F ก
กก ก ก
F ก
ก ก
• ก F กF
F F ก - F
ก ก-
• ก F F ก กก
ก ก
F ก ก
• ก F F F F ก
ก ˆ F
ก ก
ก ˀˊ ก ก
F ก
ก ก ก
ก
• ก ก F
ก
• F F
ก F 20
• ก F ก
F 21 F
- ก Fก ก World Trade
Center ( F F) 11 ก
2001
- ก ก
- ก กF ก F ก F F ก
กF ก F
- F
-
2. F ก F
F F F
ก
ก ก
F F ก ˆ
3. F ก
ก
ก ก
4. F ก F
ก F
21
79
4.3 F ˈ ˆ ก
ˈ
ก F ก ก ก F F
1. F
F
F
F ก ก ˈ
ก
F ˆ
F ก ก F
F ก ก
ก F ก ก ก F
ก
ก 5 ก ก ก
. . 2475
-
2. F
ก F F
3. F ˆ F
ก F F ˆ
F ˆ
4. F
F F
F F
F
• ก F
ก F F F
ก ˂ ก ก ก
ก F F
ก F F
• ก
ก F
•
F F F F
F
F
- F
- ก F F F
- ก ก F F F
- F
ก
-
80
ก F ก ก ก F F
- F F
ก
- F F
F F ก
ก
- F F
F ˂
ก F
- F F F
ก F ก
- F F
( F )
- ก F
- ก (Dr. Francis
B. Sayre . F)
- F
- ก
( )
• ˆ F
F F ˆ
F ˆ F
- F F
- F ก
-
- F
F ˂ ก
ก F
81
ก F ก ก ก F F
5. ก
ก F F ก
ก F ˆ
• F F ก F F
ˆ
• F
• ก
• ก ก F ˆ
ก F F
ก ก F
• ก F F ก F ˆ
-
( F )
F F ก
/ก ก
( ./ ʾ)
11102 F 1 40
12102 F 2 40
13102 F 3 40
14102 F 4 40
15102 F 5 40
16102 F 6 40
82
F ก ก ก ก
( F )
F ก ก ก ʾ 1
/ก ก
( ./ ʾ)
840
11101 200
11101 F 200
11101 F 80
11101 ก 80
11102 F 1 40
11101 ก ก 80
11101 80
11101 ก 40
11101 ก 40
ก ก F 120
• ก ก 30
• ก ก ก
ก / / ก 40
40
• * ก ก F (10)
1,000
* F ก ก F ก ก ก
ก
83
( F )
F ก ก ก ʾ 6
/ก ก
( ./ ʾ)
840
16101 160
16101 F 160
16101 F 80
16101 ก 80
16102 F 6 40
16101 ก ก 80
16101 80
16101 ก 80
16101 ก 80
ก ก F 120
• ก ก 30
• ก ก ก
ก / / ก 40
40
• * ก ก F (10)
1,000
* F ก ก F ก ก ก
ก
84
( F )
F ก ก
ก F ก
ก F
/ F F ก
.1 21101 ก 1 2 1 1
.1 21102 ก 2 2 1 2
.1 21103 1 1 0.5 1
.1 21104 2 1 0.5 2
.1 21105 F 1 1 0.5 1
.1 21106 F 2 1 0.5 2
.2 22101 ก 3 2 1 1
.2 22102 ก 4 2 1 2
.2 22103 3 1 0.5 1
.2 22104 4 1 0.5 2
.2 22105 F 3 1 0.5 1
.2 22106 F 4 1 0.5 2
.3 23101 ก 5 2 1 1
.3 23102 ก 6 2 1 2
.3 23103 5 1 0.5 1
.3 23104 6 1 0.5 2
.3 23105 F 5 1 0.5 1
.3 23106 F 6 1 0.5 2
/ F F ก
.1 21201 ก 1 1 0.5 1
. 1 21202 ก 2 1 0.5 2
85
( F )
F ก ก
ก F ก
ก
F ก
.4 31101 F 1 40 1.0 1
.4 31102 F 2 40 1.0 2
.4 31103 1 20 0.5 1
.4 31104 2 20 0.5 2
.5 32102 F 1 40 1.0 1
.5 32102 F 1 40 1.0 2
.5 32103 F 1 20 0.5 1
.5 32104 F 2 20 0.5 2
.6 33101 3 20 0.5 1
.6 33102 4 20 0.5 2
.6 33103 F 3 20 0.5 1
.6 33104 F 4 20 0.5 2
F ก
1 31201 ก ก F 1 20 0.5 1
2 31202 ก ก F 2 20 0.5 2
3 32201 ก F F 1 20 0.5 1
4 32202 ก F F 2 20 0.5 2
5 33201 ก 1 20 0.5 1
6 33202 ก ก 20 0.5 2
86
ก
ˈ F F ก /ก ก ก F
F ก F ก ก F Fก ก F F ก F ก F
F ก F ก ก ก ก ก
ก 2551 ˈ F F ก ก ก F F กF F
ก ˈ ก ˈ ʾ F
ก ˈ F F ก
ก F ก F ก ก ก ก ก ก ก
ก 2551 ก F F F ก
ก F ก ก ก
ก
1 F ʾ ก ก F F
ʾ ก ˈ F ก
ก ˈ ก F ก ก ก F ก ก ก ก ก
ก 2551
2 F ก F F กก ก F ก
ก ก F ก ก ˈ ก F F
ก F ก
3 ก F ก F ก ก ก F F
Fก ˈ F F ก F
F F ก
4 F ก
a1aก ก F F F ก ˈ Fก
a2aก ก F F ก ก F
a3a ก F ก Fa ก F Fก a
ˈ F F ก F F F
ก
a4a F ก
87
F ก ก F 3 F
F a1a ก F ......., ......., ก F ก F......., ʾ.......,
F ก
F a2a ก F F F ก / ก ก ก F
ก F F F F F F F F F
ก F F ก ก ก
ก ก ก 2551
F a3a ก F ก F
F ก ก F ˈ 2 ก
ก ก
88
( F )
ก
1
.............................. ...............................
ก F ก F...................
ก ʾ ............... ..................
..............................................................................................................................................
.............................................................................................................................................................
.............................................................................................................................................................
............................................................................................................................................................
................
................
2
......................... ............................... ..................
ก F ก F................................... ก ʾ ..............
..............................................................................................................................................
.............................................................................................................................................................
.............................................................................................................................................................
............................................................................................................................................................
....................
................
89
( F )
ก
1
.............................. ...............................
ก F ก F...................
ก ʾ ............... ..................
..............................................................................................................................................
.............................................................................................................................................................
.............................................................................................................................................................
............................................................................................................................................................
ก F .............................
................ ก F
2
......................... ............................... ..................
ก F ก F................................... ก ʾ ...............
..............................................................................................................................................
.............................................................................................................................................................
.............................................................................................................................................................
............................................................................................................................................................
ก F .............................
................ ก F
90
( F )
ก
1
.............................. ...............................
ก F ก F...................
ก ʾ ......... ............. ......... ............ F ก
..............................................................................................................................................
.............................................................................................................................................................
.............................................................................................................................................................
............................................................................................................................................................
........................
................
2
...................... ................................. ......... ............ F ก
ก F ก F.............................. ก ʾ ......... .............
..............................................................................................................................................
.............................................................................................................................................................
.............................................................................................................................................................
............................................................................................................................................................
......................
................
91
( F )
ก
1
.............................. ...............................
ก F ก F..............................
ก ʾ ......... ............. ......... ............ F ก
..............................................................................................................................................
.............................................................................................................................................................
.............................................................................................................................................................
............................................................................................................................................................
ก F .............................
................ ก F
2
.................... ............................... ......... ............ F ก
ก F ก F.............................. ก ʾ ......... .............
..............................................................................................................................................
.............................................................................................................................................................
.............................................................................................................................................................
............................................................................................................................................................
ก F .............................
................ ก F
92
( F )
11102 F 1 40
ก F ก F ก ก ʾ 1
ก F ก ก ʾ F
F F F ก F ˆ F ก
ก F ก
ก ˈ F F F ก F
ก ก F F
ก F F ก
ˆ ก F F ˁ F ˈ ก F F F
(ก F F F ก ˂ ) F F (ก F F ก F ˀ F
ก F F ˂ ) ก ก F (ก ) F ก F ก
ก F ก ก F ˆ F
ก F F ก F ก ก F ก
ก ก F F กF
ก F ก
ก ก F F ก F ก
F F F ก F ก F
ก F ก ˈ F F
F F
ก F F ˈ F ก F
ก ˈ F ˈ
ˆ F F ก F F ก ก F ก
F F ก F F F ก F F ˈ F
F ก ก ก ก ก F ก ก F ก
ก ก F ก ก F ก F ก F ก
93
ก ก ก ก F ก ก ก F ก F ก
ก F F ก F
F F ก F ˆ F F
ก F ก F F ก F ก F ก
F F ก ก F F F F F F F ก
F ก ก ก F ˆ
F F ก ˆ F F ก ก
ˈ F ก F
ก F ก F
ก F / /
4.1 1./1, 1/2, 1/3
4.2 1/1, 1/2
4.3 1/1, 1/2, 1/3
8
94
( F )
12102 F 2 40
ก F ก F ก ก ʾ 2
F ก F F ˆ ก
ก F ˆ F F กF
F ʾ ʾกF ʾ F ก ก F ก
F F F F F F F F F F ก F ก ก
F ก ก F F กF F F
F F ก ก ก
F F ก ˆ F F (Time Line) F กF ก ก ก F ก
ก F ก ก
F ก F F F
ก F F F F
ก F F ˈ F a
ˆ ก F F F กF F
˂ ก F F
( F ) ก F ( ก ) ˆ F F
F ก ( )
F ก F F F
F ก F
F ก ก ก ก ก ก F
ก F ก ก ก F ก ก F ก ก
ก F ก F ก F ก
F F ก F F ก F F ก F ก
กF ก F ก F ก F ก F ก
F F F ก ก ก F F
F ก F F F F
F F ก ก F F F F F
95
ก ก ˈ ˆ
ˈ
ก F / /
4.1 2./1, 2/2
4.2 2/1, 2/2
4.3 2/1, 2/2
6
96
( F )
13102 F 3 40
ก F ก F ก ก ʾ 3
ก ก ก F กF ก
F ก ( F ˈ F ก F ก F ) ก ก ก F ก
F ก ก ก ก F ก F ก F ʾ ก
ก ก F
F F ก F F ก F F
ก F F F F
F F F F (Time line) ก F ก
F ก F ก F ก ก
ก ˆ F ก ก ˆ F ก
ก F ˆ F(
ก ก ) ˆ (
ก ) ก ก F ก
ก F
ก ก F ก 8 F
ก ก ก ก F F
ก ก F F กF F F
1 ( F F ) F ก
˂ ก ก ก ก
F F F ก
ก F ก F ก ˂ F
F ก F F F
ก ˈ F
F ก ก ก ก ก ก
ก ก ก ก F ก ˆ ก F ก ก ก ก F ก F
ก F F ก F F F
ก
97
F ก ก ก ก F ก F ก F
F ก F ˈ ก ˈ ก ก F ʿก ก ก
F ก F F F ก F
ก F F ก F
F ก F F ก F F
ˈ ก ก F ก
ˈ
ก F / /
4.1 3/1, 3/2 , 3/3
4.2 3/1, 3/2 , 3/3
4.3 3/1, 3/2 , 3/3
9
98
( F )
14102 F 4 40
ก F ก F ก ก ʾ 4
ก ก ก F F ˈ
ก Fก F ก ก F F ˈ กF
F F ก ก F F กF
ก F F ก F F
ก F
ก ก ก Fก ก ก ก F
F ก ก ˈ F ˈ ก F ก F F
F ก F F ก ก ˈ F
ก ก ก F ก F กF F
F ก กF ก F
F ก F ก F F ก
F F F ˈ F
ก ก ก ก ก ก ก
ก ก ก ก ก F F
F F 1 ( ) ˈ F
ˆ F F กFก ก F F
F F ก ก F ˈ ก ก
F ก ก F ก ก F ก ก ก
F ก ก ก ก F ก F ก ก ก F
F F F ก ก F F ก F F ก F ก
F ก ก Fa ʿก ก ก F F F ก
F F F ก F ก F F ก
ˆ F ˈ ˆ
ก ก ˈ ก
99
ก F ก ˂ F F F ก
ˈ ก F ˆ
ก F / /
4.1 4/1, 4/2 , 4/3
4.2 4/1, 4/2
4.3 4/1, 4/2 , 4/3
8
100
( F )
15102 F 5 40
ก F ก F ก ก ʾ 5
ก ˈ F F ก ก ก F F
ก F F F ก F F F F
F ก F F ก F F
F F ก F ก ก
ˈ F F ก กF ก ˈ ก F ก F
ก F
ก ˈ F ก F ก ก
ก F F F ก ก F
F ก F ก ก ก F ก ก F
F ก F ก F F F F
F ˈ F F ก F F ก F ก F
F ก ก ก F ก F
F F F
ก ก F ก F
ก ก ก F F ก F F
ก F ก ˈ F
ก F F ˆ ก ก ก F
ก ก F F ˆ F
ก F ก ก ก
ก ก ก ก ก ก ก ˆ
F F ก ก ก ก
ก F ก ก
ก ก F ก ก ก ก
F F ก ก
101
ก ˆ F
F กFก ก F F F 1 ก
F F
F ก ก ก กF ก ก ก ˆ
F ก ก F ก ก F ก
F F ก
F ก ก ก ก ก ก F ก ก F ก
ก F ก ก F F ก F ก ก
ก ก ก F
ʿก ก F ก ก F F ˈ
ก F ก F F F
ˆ ก F ก F
F ก F F F F ก F F ก ก
ˈ ก ˂ ก
ก ˈ
ก F / /
4.1 5/1, 5/2 , 5/3
4.2 5/1, 5/2
4.3 5/1, 5/2 , 5/3 , 5/4
9
102
( F )
16102 F 6 40
ก F ก F ก ก ʾ 6
ก ก F ก ก
F F F ก ก ก F F ก
ˈ F F F
ˈ F F ก ก ก ก F
ก ก ก F F ก F F
ก 4 ก 5 ก F F ก
ก F ก F F ก ก F F
ก F F ก F ก ก ก
ก ก ก F ˆ F
F ก F F
ก ˈ ˆ F ก
ก F ˆ ก F ก F
F ก F F ก ก ก F
ก F F ˈ ก ˆ ก ˆ
ก F
ก ก ก F ก ก ก ก ก F
ˆ F F ก ก ก ก F F
F F ก F F ก
ก ก F F ˆ
F F กFก ก F ก F ก F
F ก F F ˂ ก
F ก F F F F F
F F ( F ) ก F ( ก )
F ˆ ˆ F ก ก
F F ก ก
103
ˁ F F F ก F
F กF ก F กF F F
F F ˈ F
F ก ก ก ก ก F ก F ก
ก F F ก ก ก ก
ก F ก ก ก F
F ก F F ก F ʿก ก ก F ก F
F ก F F ก F F F
F F ˈ F F ก F Fก
ก F F ก F F F ก
F F ก ก ˈ ก ก
F ก ˂ F F F F ก
F ˆ
ก F / /
4.1 6/1, 6/2
4.2 6/1, 6/2
4.3 6/1, 6/2 , 6/3 , 6/4
8
104
( F )
21105 F 1 20 (0.5 F ก )
ก F ก F ก ก ʾ 1 1
ก ก ก F F ก F (
) F ( F ) ก
ก F ( กF F F) ก ก
F ก F ก ก ก F ก ก F
F กF . ./ . ./ . ./ . ./ . .
ก F ก F ก
F F F F F ( ก F
F กF F กF
ก F) F ก F ก F
ก F ก
ก ˆ F F F ก F
ก F ก F ก ก ก ก
F ก F F ก ก ก F
ˈ ก F ( ) ก F
ก F F ก ก F ˈ ก ก
F ก ˆ
F ก ก F ก ก ก ก F ก
ก ก F ก F ก ก ก F F F
ก ก
F F ก F F ( F ก
ก F ก กF ก F ก ก F ˈ ก F ˈ
ก ก F ) F F F ˆ
F F ก F ก
F F F ( F F F F) F
ก ก F ก ก F F ก
105
ก ˆ ก F F F
F ก ก F ก F F
ก F/ /
4.1 .1/1, .1/2, .1/3
4.2 .1/1, .1/2
5
106
( F )
21106 F 2 20 (0.5 F ก )
ก F ก F ก ก ʾ 1 2
ก F กF F
กF F F ก ก
F กF 18 F
F ก F F ก ก ก
ก ˆ F F ˆ ก ก F ก
ก ก ก F F ก
ก ˆ F กF ก
ก ก ก
ˆ F ˆ
F ก ก ก ก ก F ก ก F
ก F ก ก F F F ก
F ˈ F ก ก F
ก ˂ F ก ก ˆ
ก F/ /
4.3 .1/1, .1/2, .1/3
3
107
( F )
21105 F 3 20 (0.5 F ก )
ก F ก F ก ก ʾ 2 1
ก F ก F ก F F
F F ก ก F F ก F ก F ก
F ก ก F ก F F ˈ ก F
ก ( F F F F F F) ก F
F / F ก F F ก ก
F ก F F ก ก ก F ก
F ก F F ก F ก F F
F ก F ก F
ก ก F F ก ก F
ก ˆ F F F ก F ( ก F
ก F) ก ก ก
F F ก ก
F ˆ
F ก ก F ก F ก F ก ก ก
ก ก F ก
F ก F F ก
F ก F F F F F ก ก
ก F F F ก ก ˆ
ก F ก F ก F F F ก
ก F F
ก F/ /
4.1 .2/1, .2/2, .2/3
4.2 .2/1, .2/2
5
108
( F )
21106 F 4 20 (0.5 F ก )
ก F ก ก ʾ 2 2
ก ก ก F F ก ก ก
ก ˆ F F F ก ก F
ก ก ก ก F F ก F
F ก ก 1 ก กF ก ก ก
2 ก กF ก ก F ˆ
F ก ก ก ก F
2 F
F ก
F ก ก F ก F ก F ก ก
ก F ก
F F ˈ ˆ
ก ˂ F F F ˆ
ก F/ /
4.3 .2/1, .2/2, .2/3
3
109
( F )
31105 F 5 20 (0.5 F ก )
ก F ก ก ʾ 3 1
ก F ก F ก ก ก F
F F F ก ก F ก F
F ก กF ก F F
F
ก ˆ F F ก F ก ก
ก ก F ก ( ก F )
ก F ก ก ก F
ก F F F F 20 F
ก 1 2 Fก F F
ก ˆ F
F ก ก F ก ก ก ก F ก F
ก F ก ก ก F ก ก ก F F F
ก
ʿก ก ก F ก F F F F ˈ F
F ก ก ˆ F F ก
F F ก F F ก F
ก F/ /
4.1 .3/1, .3/2
4.2 .3/1, .3/2
4
110
( F )
31106 F 6 20 (0.5 F ก )
ก F ก ก ʾ 3 2
ก ก F ก F F F ก ก
ก ก ˈ ˆ F F F
ก F F ก ก F F
ก F ก ก ก ก F F
ก ˆ ก F F ก F
F ก 4 ก ก 5 ก F F ก 1
2 ก ก F ก ก ˆ
ก ˆ ก F
F ก F F
F ก ก F ก ก ก ก F ก F ก
ก ก F ก ก
F F ˈ ก ก
ˆ ก F ก ˂ F F
Fก ก
ก F/ /
4.3 .3/1, .3/2, .3/3, .3/4
4
111
( F )
32103 F 1 20 (0.5 F ก )
ก F ก ก ʾ 5 1
ก ก ก F
ก F ก F F ก
ก F F ก
ก F F ก F F ˈ
ก F F F F ก F ก
ก F F ก ก ก
F F F F F F
ก F F ก ก ˈ
ก F ˆ F
ก ก ก F F ก
ก ก F ก ก ก ก F ก F
ก 5 ก ก ก . . 2475
ก ก F F ก F F
F ก ˂ ก ก ก ก F F ก F ก ก
ก กF ˆ ก
F ก ก ก ก F ก ก F ก F
ก ก ก F ก ก F ก ก ก
ก
F F ก F
ก ก ก F F ก F ก ʿก
ก ก F ก ก F F F ˈ
ก F F F F ก
ก F F F ˆ F F F
F ˈ ˆ F ก
F F F F ˆ F
112
ก F ก F
ก ก ˂ ก a ก F ก F ˆ
ก กF ˆ F ก ก F ˈ
ก ก F F ก F ก
F
ก F/ /
4.1 .5/1, .5/2
4.3 .5/1, .5/2, .5/3
5
113
( F )
32104 F ( ก ) 2 20 ( 0.5 F ก )
ก F ก F ก ก ʾ 5 2
ก ก F ก ก ก
F กF F F ก - F F F F
ก ก - ก F F ก กก ก ก
F ก ก
ก ก F F F F ก ก ก
ก F ก ก ก ˀˊ ก ก
F ก ก ก ก
ก
F ก ก F ก ก ก F ก ก F
ก F ก F ก ก
F F ก ก ˆ
F F F ก F ˆ ก
F ก F ก ก F
ˆ ก ก ก ˈ ก F ก
F F F ก ก F F F
ก F/ /
4.1 .6/2
4.2 .6/1, .6/2
3
114
( F )
33103 F 3 20 (0.5 F ก )
ก F ก F ก ก ʾ 6 1
ก F F F F
F F F ก ก ก F
F F ก F ก F F ก
ก F ก 5 - 7 F F
ก F F F ก F
F F ( F ) F ˅ ˈ F
ก ˆ F ก F F ˆ F
ˆ ก F ˆ F F
ˈ F ก ก F
F ก ก
F F F ก ก F ˆ ก
ก F F ก ก F ˆ ก ˆ
F F F ˆ F ˆ F
F F F ก
F ก ก F ก ก F ก F ก
ก ก ก F ก ก
F ก ก F F F
ˆ F ก F F F
F ˆ F ก F
ก F ก ก ˂ ก ก
F ก F ˆ ก กF ˆ F ก ก F
ˈ ก ก
F F ก F ก F
115
ก F/ /
4.1 .6/2
4.3 .6/4, .6/5
3
116
( F )
32104 F ( ก ) 4 20 (0.5 F ก )
ก F ก F ก ก ʾ 6 2
ก ก ก ก ก
ก F ก F F ก
F 20 ก F ก F 21 F ก F ก
F F 11 ก 2001 ก กF ก F ก F F ก กF ก F F
ก F ก ˆ
F ก ก F ก ก ก F ก ก F
ก F ก F ก ก
F F ก ก ˆ F
F F ก F ˆ ก
F ก F ก ก F ˆ
ก ก ก ˈ ก F ก F
F F ก ก F F F
ก F/ /
4.1 .6/2
4.2 .6/3, .6/4
3
117
( F )
21201 ก 1 20 (0.5 F ก )
ก F ก F ก ก ʾ 1 1
ก ˈ F / F ก F
F F ก ก ก
F F ก
Fก ก F F F F ก F F ก F F
F ก ก ก ก ก F
F ก F F F ก ก ก F
F ก ก F F F
ก F
1. F ˈ F F ก F F F
2. F F F
3. F F
4. F
5. F F ก ก F F F
5 ก F
118
ก F
F ˈ F F F F
F F ˂ ก ก ก
ก ก F F 5 F F 1 F ก F ˈ
F F F F F F F 2 ก ก ก ก ก
ˈ ˂ ก ก F F F F 3
ก ˈ ก ก F ก F ก F
F 4 F ก ก F F 5 F F F ก F
ก F ก F ( F F , 2552a:a7 - 9)
1 ก ก F /
ก ก Fa/a a ˈ ˂ ก F F
ก F ˈ ก ก ก ก ก F
ก ก ก Fก F
1.1a ก ก ก ก ก ก Fก ก F F F
ก F ก F ก F F F ก
ก F F 4.1 4.1 ก F ก F ก
1.2aก ก ก F F ก F ก ก ( ก F .
ก F F .) F F ʾ /
ก F ʾ F .3/1 ˈ F 1
ก ʾ 3 ก F Fก ก F
F F ก ก F ก F 4.2 .6/1 .6/3
ก ʾ 6 F 1 F 3 4.2 ก F
ก F ก
ก ก ก F F F ก F F F
กก ˈ F ก F ก กF F
F ก ˈ F ก ก F
ก F ก F F F F ก
F F F ˈ F ˈ F ก F
119
2
a ก F Fa ก aก ก ก F
ˈ กF ˈ ก ก ก F F ก F ก กก
F F F ก F F ˈ
ก F F ก F F F F F
F ก F F ก ก F ก ก F F ก F ก F
3 F ก F
ก F ก F F F ก F F ˁ ˀ F
F F F ก F ก F F
F ก ˈ F ก ก F F ก ก
ˈ F
4 ก
ก ก F กก F ก F F
F F ก ก F F ก F F
ก F ก F F ก ก ก ก ก F F
F F / ก F F ก F ก F
ก ก F ก F F F F F ก
F
ก ก F F ก F ก F F
ก F ก 1 ʾ FกF
ก ˈ F ก F ก F F
ก 80 F ʾ F ก 1
1 ʾ ก 1 ก F F
ก F 78 ˈ 80
5 ก ก
ก ˈ F F ก ก F F ก
ก F F F ก Fa ก ก ก F F
ก F ก F ก F ก /
F F F F ก 100 ก ก ก
ก F ˈ ก ʾกF F
ก ˈ F F ก F ( F F , 2552a:a7-10)
120
F F F F ก F F F
F F ก F ก F F ก F
ก F ก F
121
( F )
F F
16102 ก ʾ 6 40
F ก
F
F
ก F (key concept)
ก
1 กF 4.1 ก 6 12
F 6/1 ก F
ก ก ก
F
2 ก 4.1 ก F ก ก 5 10
6/2 ก ก
F F
3 4.1 ก ก 5 10
1/3 ก F
F ˆ F ก
F
ก F
ก ก
F ก F
4 ก F 4.2 ก ก F 2 4
6/1 ก F F ˈ
ก ˆ
F ก
ก F ˆ
122
F F ก 60 : 40
F ก
F
F
ก F (key concept)
ก
5 ก 4.3 ก ก 5 10
6/1 ก F Fก
6/2 ก ก F F
ก F F F ˆ F
F ก
ก ก
6 F F 4.3 ก ก F 5 10
F 6/3 F F ก F
ˈ
7 ˆ 4.3 ก ˆ 8 16
F 6/4 F ก ˆ ก
ก F ก ก F
F กFก ก F
ก ʾ ʾ 4 28
ʾ 3 / 8 40 100
123
( F )
F F 1
21105 ก ʾ 1 1 20 0.5 F ก
F ก
F
F
ก F (key concept)
ก
1 F 4.1 F 3 15
1/1 F ก ก F
1/2 F ˆ
F ก ก
F
2 ก F ก 4.1 ก 9 45
1/3 ก F F
2.1 ก ก F F
1/8 F ก
1.1 ก F ก
1/5 F
F F F ˈ
Fก ก
ก
ก F F ก F
F F
124
F ก
F
F
ก F (key concept)
ก
3 F 4.2 F 6 30
1/1 ก ก F ˈ
1/2 F
ก F F
ก F
F ก ก
F
F ก
ˆ
ก 2 10
4/7 20 100
F F ก 60 : 40
125
( F )
F F 2
21106 ก ʾ 1 2 20 0.5 F ก
F ก
F
F
ก F (key concept)
ก
1 4.3 กF 5 25
1/1 F
2 ก 4.3 F ก ก 5 25
1/2 F ก ก
ก ก ก
F F
ˆ F
ก
3 4.3 F 8 40
1/3 F
ˆ ˆ
ก 2 10
1/3 20 100
5
ก ก F
ก ก F ˈ ก ก ก ก Fก ก
ก ก ก ก ˈ ก ก F
ก F F ˈ ˂ ก
ก F F ˂ ก F
ก ก F ก F F F F F F ก F ก 8
ก F ก F ก ˆ F ก F ก F
ˈ F F ˂
กก ก F
ก ก F F F F ก F
ก F ก F ก ก ก ก ก
ก F F F ก F F
F ก ก F aก ก ก F F F F F
ก ก F F ก F
F F
ก ก F
ก ก F F F ˈ a F F ก ก F
ก ˈ F ˂ ก ก ก F
ˈ F F ก ก F ก ก ก F F ก
ก ก ก ก ก ก F กF ˆ ก ก F
ก ก F ก ก ก ก ก ก ก
ก ก F ก F ก ก ก
ก ก F ˈ ก ก F F F ก ʿก
F F F ก ก F F ˂ ก F
ˈ F ก F ก ก F F F ก F ก
ก ก F F F
127
F F
ก ก F F F ˂ ก F F
F
1.a ก F F ˈ a F F F ก ก
ก F F F
2.aก ˂ F ก F ก ก F F F ก ก ก
ˈ กก F ก F
3.a ก ก F ก F ก F F ...
ก F F ˂
4.a ก F ก F F F F ก ก F
5.a ก F F ก ก ก ˆ F
ก F F ก ก ก
6.a กF F F F ก ก ก
ก F
7.a F ก F ก F F a
ก ก ก
F
1.aก ˂ ก F
2.a F F F ก F F F F F
กF ˆ F ก F
3.a F F F F ก F F ก F
F
4.a F ก ก F ก ก F
5.a ก ก F F F
(ก ก ก ,2552a:a25-26)
ก F
ก F ˈ F ก ก ก ก F F F
F F ก ก ก ก ก F F
ก F ก F
128
F ก F F F ก ก F ก F ก
ก ก F ก F
ก ก F F F
ก F F ก F F F ก ก ก F
F F F ก ก F ก F F
F F ก ก F F F ก ก ก F
ก F F F ก ก ก
1.a F F ก F F ก F ก F F
ก F ก ก ก F F ก
ก ก Fก F F ก F ก
2.a ก F ก ก F F F F F F
F F ก F F ˈ ก F
3.a ก F ก F ก F
ก ก F ก F ก F F F
4.a ก F ก F F ˈ
5.a ก F F ก F F F ก ก ก F
F
6.a F ก ก ก ก ก ก F
ก F ˈ
ก ก ก F ก ก F F ก
กก ก F F F ก ก F
ก F ก ก ก ก ก F ก ก F F F ก F
Fก F F ก F ก F
ก F F F (ก ก ก ,2552a:a27)
ก ก F
ก ก F F F F กก ก
ก F ก ก ก F
F F F F F ก F
ก F F ก F F
ˈ ˂ ก ก ก F ก F F ˈ
ก ก ก ก ก F ˈ
129
ก ก F F ก ˈ F
ก กF F ก F F ˈ F
F ก F F F ก ก F F ก
ก ก F F ก ˈ 4 F กF
ก ก ก
1.aก ˈ ก F ก ก
ก F F ก ˈ ก ก ก ก F
ก F ก F ก ก ก ก ก ก F ก
ก / ˂ ก F F
ˈ F ʽ ก F F F ก F
ก F F F ก F
ก ˈ ก F a F ก กF F
ก F ˈ กก ก ก ก ก F ก F
F F ก F F ก ก ˈ F F F F
ก ก F F ก ก F
2.aก ก ˈ ก ก ก
ก F ˈ ʾ / ก ก F F
ก F ก ก F ก ก F F F ก ก ก
ก ก ก F F F ก F F ˂ F F
F ก F ก ก ก F
ก ก ˈ F ก ก
ก ก ก ก ก ก ก
ก ก ก ก ก ก ก ก ก F
ก ก ก ก ก ก ก ก ก ก ก
F ก
3.aก ก ก ˈ ก F
ก ก ก F ก ก ก ก ก F ˈ F
ก ก ก ก ก
ก F F F ก
ก ก F F ก F F ก ก ก
ก ก F กก F กก ก
ก ก
130
4.aก ˈ ก F
ก F ก ก ก ก ก ก F F F ก
ก ʾ 3 ก ʾ 6 ก ʾ 3 ก ʾ 6
F ก กก F ˈ F ก ก ก
F F ก ก ก ก ก ˈ F
ก
F ก F F F ˈ F F ก ก
F ˈ ก F
F กF F F F F ก
ก F F ก ˆ F ก F กF ก F F
ก F F ก F F ก ก F F ˆ
F ก ก F F ก F F ˆ ก
ก F ก F ก ˆ ˈ F F กก ˈ
ก ก ก F F F F ʽ ก F F F ก
ก
ก F ก ก F F F ก
ก ก F F ˈ ก ก F ˈ
F ก ก ก ก ก ก F ก ก F ก ˁ
F ก (ก ก ก ,2552a:a28-29)
ก ก ก F F ก
(Backward Design)
ก ก F ก F ˈ a ˈ ก ก F
ก ก F F aก F F F F
ก F ก F F a Fก F ก F
ก ก ก F F ก a F F F ก ก
ก F ก ก ก ก ก ก 2551
( F F , 2552a:a13 - 35) F กก Fก (Wiggin and
Mc Tighe) F 3
1 ก ˂ F (Identify desired results)
131
2 ก ก ก F ˈ F (Determine acceptable evidence)
3 ก ก ก (Plan Learning experience and Instruction)
ก F 3 F ˈ ก ก F ก F F
ก F F F F
1 ก ก ˂ ก F F
ก ก ˂ ก F ˈ F ก ˈ ก F F F F
ก F F F ก ˂ ก F
ก F ก ก ก ก ก ก 2551 ˂
ก F F ก F F ˈ F ก ก ก ก F
ก ก ˂ F
1.
ˈ ˂ ก F F F F ก F
ก ก F ก F ก F F a F F F
ก ก ก ก ก ก ก ก 2551 F
ก ก ก F ก ก F F
ก ˈ ˂ F ก F
2.
ก a F ก F ˈ ก
ˈ F ก ˈ F กF F
F F ก F F ก F F F
F F F ก F F F
3. ก F
F ก F ก ก ก a(2552a:a10)a Fก F
ก ก ก ก ก ก 2551 F ก F ก F 3
F F F ก ก ก F ก F ก F
F ก ก ก ˈ F F F
3.1a F F F F ˈ F F F ก
F F F ก ก F ก ก F
F F F ˈ F F ˂
3.2a ก / ก ก F ก / ก ก ก F
F F ก ก / ก ก ˈ
132
ก ก ก ก ก F F F ˈ
F ก F ก F
3.3a ก F F ก F F ก
F F F F F F ก F
ก F ก ก ก F ก F ก
F
2 ก ก ก ก F ˈ F
ก ก ก ก F F F F ก ก ก F F F F
˂ ก F ก F F กF F F
ก F ก F ก ก ก ก F F F
ก ก F F F F F
ก ก ก ก ˈ ก ก F
ก F ก F ก ก F ก
F ก F F F ˈ ก ก ก ก ก F
F ˆ F ก ก ก ˈ F
ก ก /
1.
ก ก / ˈ F F F ก
ก F/ F ก F ก ก F ก F F
F F F ก ก กก F F ก F
1.1a a ˈ F ก F F ก
ก F F F
1.1.1a F ก ก
ก ก ก ก F F กก ก ˈ F
1.1.2a F ก ˈ F
1.1.3a F F F F ก
F ˈ F
1.2a ˈ ก ก ก F F F
F ก F F ก F
133
1.2.1aก / ก ก F F ก F ก ก F
ก F ก F ก F ˈ F
1.2.2aก F ก ก ก F
ก F ก ก F ˈ ก F ก
2. กก ก
ก ก F ก ก F F
ก ก F ก F / ก
2.1a ก F / ก F
3 F F กF F ก ก ก ก F
F F F ก F
2.2a ก F F
ก F F
2.3a 1 ก ก F ก
/ F ก Fก F
2.4a กก F ก F ก ˆ
F
2.5a กก ʽ ก F F F F
F ก ก
ก ก / ก F ก
F F F F F F
ก F F F F ก ก ก
F F F ก F กF ก ก ( F
ก ก ก F ) ก ( F ก
F ) ก ( กก ก
ก ) ˈ F ก ก F ก ก F F ก
ก ก ก F ก F ˈ F
ก ก ก
ก ก F F
ก Fก F ก F F ก
ก F กก ก F
134
1.
ก F ก ก ก ก ก (2552a:a2) ก F F
ˈ F F ก ก ก
ก F 2 F ก F F ก ก
ก F ก F F F ก
F F ก F F ก
F ˈ ก ก ก ก
2 ก Fก ˂ ก
2. F ก F
ก F F ก
2.1a ˈ ก ก ก ก
F ก ก ก ก a ก ก F
ก F F ก F ก ก
F F ก ก ก F
ก F ก F F a F F F ก ก
ก F ก F ก F ก F
ก F F ก F F F ก
2.2a F F ก F F
F ˈ ก กF ˆ ก ก
F F F ก ʿก ก ก ก ก F
F ก ก ก ก
2.3a F ก ก F ก
F ก F ก ก F F F ก F F ก
F ก F F F F ก F
ก ก F F F F ก กF ก ก ก ก F F
2.4a F F F F
Fก ก F Fก ก กF ก F F
F ก F F
2.5a F F F F ก F F F F ʾ
ก F F ก F F ก ก ก ก F F F ก
F F F
135
3.
2 (Holistic) ก F (Analytic)
F
3.1a a(Holistic)a ˈ ก Fก F a
ก ก F ก ˈ F ก F Fก ก F
ก F ก F ก F F ก
ก a F F ก F F ก F/ F F F ˈ
ก F F F
F (Holistic)
5 F ˆ F F ก F ก F ก
4 F ˆ F F ก ก F ก F ก
3 F ˆ F ก F F F F ก
2 F ˆ ก F F F F ก F ก
1 F F ˆ
0 F / F
3.2a ก F (Analytic) ˈ ก F ก
ก ก F F F F ˈ
ก ก ˈ ก F ก
F F F ก Fก F ก F ก F F Fก
F ก F F ก ก F
ก F F F
136
F ก F ก F (Analytic) ก ก F
ก F
4 3 2 1
F ก
F
F ˆ
ก
F Fก
F F
ก
ก
F
ก
ก F ˆ
F ก
F ˆ
F ˆ F ˆ F F ก
F ˆ
ก F
( )
ก
ʽ ˆ
F
F ˆ
F ก F ก
F ก
ก ก
ˈ F
F
ก ก
ˈ F
F
F F
ก F F
ก
F
ก F ก ก
F F ก F F
ก ก F
F F
F F
ก ก F
F
F F
ก F F
ก F F
F F
F F
F F
F F
Fก กF F
F
F
ก
ˆ ก กF
F
กก
ˆ ก
กF F
ก ก
ก ก ก ˈ
a1a ก F / F F ก
ก F F F Fก ก F F
ก
a2a ก F ก ก ˈ F ก F F ก
ก ก ก ก ก ก ˈ ก ก ก
ก F ก F F F ก F ก
a3a ก F ก ก ก F F
F ก F F F ก ก ก 2
137
a4a ก F
ก ก F F F ก ˈ F ก F F ก
ˈ F F กF F ก F ก F ก F
ก F F
a5a ก ก F F
F ก F F F ก ก F
ก F F ก F F F ก ก F ก
F ก F
a6a F F ก F F F
กF F
3 ก ก ก
F Fก ˂ F F ก F ก ก
ก F F ก F ก ก ก
F ก ˂ ก ก ก ก ก ก ก F
F ก ก ก Fa ก ˂ ก F ก F a
ก ก ก ก ก F F F F F F F ˂
ก ก ก
ก ก ก ก ก ก ก ก F
1. ก ก ก ก F
ก ก ก F F ก F ก F F
ก F F ก ก F
F ก ก F./. ก F ˈ ˂ F
ก F ก ก F ก Fก ก ก ก ก F
F ก ก F F ก ก F F F ˈ
2. ก ก F ก F
ก ก F F F ก ก F F F
2.1a ก ก ˈ 3 F F ก F ...
2.2a ก ˈ F ก ก F F
138
2.3a ก ˈ F ก ก F
ก ก a2.2a a2.3a F F ก ˈ a3a a Fก ก ก
Fก ก ก 3 F ก F F ก F ก
ก ก ก ก ก F F F ก ก
ก F F F ก F F ก F F
F ก ก ก ก F F ก F F ก ก 2
กก Fก (Wiggins and Mc Tighe) F ก ก ก
F ก ก F
ก ก F F
ก ก F
ก ก ก F ก ก
ก ก F
(Didactic/direct instruction)
ˈ
F
ก ʿก ˆ
ก (Coaching)
F F ˂ ก ก
F ก
ก F
ˆ ก
F ก
ก ก F F ก F
(Facilitative/constructivist/Reflective)
ก F
ก F F
ก
ก F F ก ก
ก
ก F F ˆ ˈ
ก F ก F
ก
ก Fก ก
F F
กก
F F
ˆ
F F
F ก F F
F F
ก F F F F
ก F
139
ก ก F F
ก ก F F F ก F F F ก
ก ก F F F F F ก
ก ก ก ก ก ก F F F ก F F ˈ
F F ก ก ก ก F ก F ก ˈ ʽ
ก F ก F F ก F F ก F
F ก ก ก F F ˆ
ก F F F ก F ก F F ˆ
ก F F F ˈ ก F F ก F
ก F ก กก Fก (Wiggin and Mc Tighe) F
ก F ก ก F ก F F F
F
ก F
ก ก F ˈ ก F
ก F
F F F
ก F F
ˈ ก F
-
- ก ก
F F F F ก
ˈ ก F F
- ก ก F
F F ก ˆ
F ก
- ก F
F F
- F ก F F
- ก F F ก ˆ
F ˈ ก
กก
- ˈ F F ก ก F F
ก
- ˈ F F ก
F ก ก
- ˈ
F F ก ก F
- ก F
ก ก
F ก F ˈ F
F ก F F F ก F
- F F Fก F ก
- ˂ ก F ก
F F F ก ก ก F F
140
ก F ก F
ก ก F ก F F ก ก 3 F
กF F ก ก F ก F ก FกF F F
F ก F F F ก ก F F ก F
ก กF F F กF ก F ก ก ก
ก ก F F F ก
ก ก a ก กFa F ก Fa F ก F
ก ก ก ก F F
141
F
ก ก F ก F
F ก F............................................................ ............................. .................
/ F ก F ก F
4 ก 3 2 F 1
ก
4 3 2 1
1. F ก Fก
2. ก F / ก F
3. F ก ก F /
4. F ก ก F
5. F F F ก F
ก F / ก F
6. ก ก ก F F ก ก F
ก F /
7. ก ก ก F ก F F F ก
ก ก ก F
8. ก ก ก F F Fก F
9. ก F ก ก F/
10. ก Fก F F
ก F /
11. ก ก ก F
12. F ก F F
ก ก F ก F
ก F ก
F 1.00 - 1.75
F 1.76 - 2.50 F
F 2.51 - 3.25
F 3.26 - 4.00 ก
142
( F )
F ก F
F ก F 1 กF F
16102 F 6 ก F ก F ก
ก ʾ 6 6
----------------------------------------------------------------------------------------------------------------------
ก F
a4.1a F F F
ก F F ก F F F ˈ
a6/1a a ก Fa ก ก
F F F
a6/2a F ก ก ก ก F
ก F
a2.1a Fก ก F
F F ก ก F F F
a6/3a F
a6/8a ก
ก F
a1.1a F F ˅a ก F Fa F
ก F F F ˅ F F ก F F
ก F F
a6/6a F F ˅ F F F a กก a F
a6/7a F ˅a ˈ a ก a F
ก ก ก F F
143
a ก F ก a
F F Fก ก ก
F F F
ก F
1. F
1.1a F F ก ก F ก
F F ก ก ก
1.2a F ก a a
1.3a F ก F ˅ ˈ ก
กก F ก ก ก F F
2. ก / ก ก
2.1a ก ก F ก F F
2.2a ก ก
2.3a ก ก F a ก F
ก F F
3. ก
F ก
ก
/ F ก
ก
ก ก (4) (3) F (2) (1)
ก
F
F ก
F
F ก
F
F ก F
ก
F
F ก
F
ˈ F F
F ก
F
F ก F
ก
F
F ก
ˈ F F
F ก
F
F F F
F ก
F
F ก
F
F F
F
F ก
144
ก ก ก F
1.a ก ก F F ก ก F F ก
ก ก F ก ก F F
2.a F ก F ก F F
3.a F F ก ก ก ก F F F
F ก ก F F F ก ( ก
F ก F F ก ก ก ก
ก F F F ก)
4.aก F F ก F ก F F F ก ก ก
F F ก ก F F ก F
5.a ก F ก F ก ก F ก
กF F ก
ก ก (4) (3) F (2) (1)
F ก
F / /
ก /
/ ก
F ก
F
F / /
ก /
/ ก
F
F
F / /
ก /
/ ก
F F
F
F / /
ก /
/ ก
F
F F
ก
F ก F
ก F F F
F
F
F
ก
ก
ก
F
ก
ก
F
F
145
6.aก F F ก F ก Fa F ˈ a
F ˂ F ก ˈ
7.a ก F F ก ก ก F F ก F F
F ก ก F
8.a ก F F ก กF ˆ a F F
F
9.a ก a a ˈ F ก ก
ˈ F
10.a F ก F ก F F
11.a ก
ก F
1.
2. F ก F F F ก F
3. F ก F F
4. F F ก
146
( F )
F ก F
F ก F 2 ก F ก
21105 F 1 ก F ก F ก
ก ʾ 1 1 9
----------------------------------------------------------------------------------------------------------------------
ก F
a4.3a F ˈ ˆ ก
ˈ
a1/3a ก F F ก ก F F
ก F
a2.1a Fก ก F
F F ก ก F F F
a1/8a ก ก F F
ก F
a1.1a F F ˅ ก F F F
ก F F F ˅ F F ก F F
ก F F
a1/5a ก ก F ก ʽก ก F
ก ก F F ก ก F
F F ก ก F ก
F ก Fa F F F ˈ a Fก ก
ก ก ก F F ก F F F
147
ก F
1. F
1.1a Fa F a a a ก
F ก ก F F ( F F ) F ก
F
1.2a F F ก
1.3a F F ก ก ก F ก ʽก
F ก ก ก F F
2. ก / ก ก
2.1a ก ก F ก F F
2.2a ก ก ก ก
2.3a ก ก ก ก ก ก F ก ʽก
3. ก
F ก
ก
/ ก ก F F
ก
ก ก (4) (3) F (2) (1)
ก
F
F ก
ก
F
F
F ก
F
F ก F
ก
F
F ก
F
ˈ F F
F ก
F
F ก F
ก
F
F ก
ˈ F F
F ก
F
F F F
F ก
F
F ก
F
F F
F
F ก
148
ก ก (4) (3) F (2) (1)
ก
ก
F F
ก F
F ก
ก
F F
ก F
F
ก
F F
F
F F
ก F
F
F F
F
F
ก
ก ก
F
F
F ก
ก
F ก
F
ก
F
F F
ก
F
F F
F
ก
ก
ก
F
ก
ก
F
F
ก ก ก F
1.a ก DVD ก ก ก F F F F
2.a ก F ก F F ก DVD ก ก
F ก ก ก ก F F ก DVD
3.a ก ก ก F ก ก
F F F F F F
4.a F ก F F F ก ก F ก
F F
5.a ก F ก F ก ก F
149
6.a ก F ก F F F ก F ก F F
F F F F ก
7.a ก F ก F F ก F F กF
8.a ก F ก F F F ก F
ก
9.a ก กก F ก
10.a ก F ก F ก F F กก ก
ก F
1.
2. DVD ก F F
3. ก F ก ก F
F F
1. F / F
2. ˆ F
3. F
4. F
150
ก ก F ก ก ก
ก F ก ก ก ˈ ก ก F F F ก
ก ก ก ก F ก ˈ
F F F ก F ก ˈ ก ʽ ก F F F F ก ก
ก F F F ก F F F ก F F F
F F กF F ก ก ก ˈ ก ก F ก ˈ
F ˈ ก F F ก F ก
ก F ก ˆ F F ก F ก F F
F F ก F ก ก F F F ก ก ก
ก
1. ก
1.1aก F ก a F ˈ
F ก F
1.2a F F ก F กF a ก
F F ก ˆ F F F ˈ F F F F
2. F ก
F ก ก ก F กF F ก F ก ก ก
F F F F ก F F ก
ก F F ก F ก F
F ก ก F F
3. ก
3.1a F ก a F F ก ก
ก F ก F F F F ก ก
3.2a F F F F ก F F กF F
3.3a F F F ก F ก ก ก ก
3.4a F ก F ก ก ก F ก ก
ก ก ˈ ก ก
3.5a F F ก ˈ ก F a กก F F ก F ...
ก ก F
3.6a F ก F F ก ก ก F ก ก
F ก ก
151
3.7a F ก F ก aก ก a F aก ก .
ก F ก
4. ก ก
4.1a ก ก F ก F F ก F
F F กก F กF
4.2a F ก F กก ก F ก ก
ก F ก ก F ก F F F ก F
ก
5.
1
1)a ก ก ก ก F F F ก F F ก ก F
ก FกF ก F ก F F
2)a F F F ก F กก ก ก
3)a กก ʿก ก ก
4)a ก ก ก ก กก ก ก 2
ก F F ก
1)a F กก ก ก
2)a F ˆ ก
3)a F ก ก ก ˈ F
F ก ก ก ก ก
1.a F ก F F F F F F F F F ก F F F
F F ˈ F ก ก F ก F ก ก F
F F F F ก F ก F ʿก ก ก ก
F ก F
2.a F ก F ˀˊ F F ก ˆ
F F
F ก ก ก
1.a F F ก F a F F
ก F ก F ก F F
152
2.a F ก ก F a
ก ก ˈ ก F ก
F ก ก ก
1.a F ก ก ก F F F ก ก
F F ˈ F F F F F
2.a ก F ก ก F ก F F
F F
3.a F F ก ก F F ก ก F F F
F ก F ก ก
4.a F ก F F ก
5.a ก F
ก F F กF F
6.a ก ˈ F F ก กF F
F
7.a F Fก ˈ
8.a ก F ก
9.a F ก ก ก F ก
10.a F F ก
กF F F กก
11.a
12.a ก F F ก ก ก
F
ก F ก F กก ก ก
1. ก F ก
2. ˆ ก
3. F ก F ก ก
4. F ก F F F F F F F F F F
153
ก ก F ก F F F
1.
ก F ก ก ก F F
ˁ F F ก ก ก F F
F F Fก ˈ F F
2. F
2.1 F
2.1.1 F
2.1.2 F F
2.2
2.2.1a F F F ก ก
2.2.2a F F F ก ก F ก ก
ก F
1) ก F ก
2) ก
3) F ก ก F
4) ก ก F
5) ก F F
2.2.3a F ก ก ก F F F F ก F
F ก F F F
2.2.4a ˆ ก ˂ ก ˆ ก
F ก F
2.3 ก
2.3.1a F F ก ˈ ก F 3-5 F F
F ก Fก F F F ก ก ก F
2.3.2a F F ก F ก F ก ก F
2.3.3a ก F ก F ก F F ก
2.3.4a F ก ก F
2.4 ก F
2.4.1a F ก F F ก F ˈ F
ก F
154
2.4.2a F a กก F ก F
ก F F ก / ก F ก F ก F
1) F (What)
2) ก (When )
3) ก (Where)
4) ก (Why )
5) ก F (How )
6) ก F
3.
ก F a F F F ก F F ก
F F F
1) F
2)
3) F F ก F
4) ก F ˆ
F F F ก F F ก F ก F ก F a F ก
F กF F
4. F
F ก F F F F
5. ก F F F
5.1. F ก F ก F F
5.2. F ก F
F ก ก ก F F F
1.a F F ก ˈ F ก F F F ˈ
F กF F F F F ก ก F
2.a F F ก ก F ก ก ก F
F ก F F F F
F
6
F F F
ˈ F F ก F
F F ( F ) 13 10 13 45 F F
( ) 99 10 ก 100 5 ก
5196.462 ก 3.2 F F ˈ F 11.27
ก ก ก 100 ก ( F
ก F 4) F ก ก F
F
F ก F F F ก ก
ก
F F ก
ก F ก
F F
ก F F
ก ก
ก F ก ˈ 3 ก
1.a F ก F ก F
60 ก ˈ F ก F F F ˈ
ก F 200 - 300 F กF
ก F F
2.a ก ( F F F F F
ก ) ˈ F F ก ˈ
ก ก ˈ F F ก
156
F 1 - 20 กFก F F กF
ก F F F ˁ
3.a F ก F ˈ ก
F 1 - 10 ʾ ก F ก
F ก ก F กF ก
ก ก ก ก F
F F ก F ˈ 7 ก
1.a กF F 0.09 ˈ - F ก ˆˉ
ก F
2.a F F F 9.47 F ˈ 2 F
2.1a F F กF ก ก 2-3
ˈ F F F
F ก F ก F ก กก ก ก ก
F F
ก F ก F ก ก F
2.2a F F ˆ F
ก F ˈ ก F F - F F
ก F F ก F F F F F F ˂ ก
F ก F F ก
F F ˈ F F F F F ก F
3.a F F 9.09 ˈ F ˆˉ F Fก ก ก
ก ก ก F ก F F
F F ˈ F F F ก
F ˁ ก ก
F
4.a ก F 14.94 ˈ F กF F
ˆ F F F F F ก F F กF
ˈ F F ก F F F
ก F F F ก F F ก ก ก F F F F
F F F ก F
157
5.a ก ก F 10.6 ˈ ก
ก กก ก F F ก ˈ F
F F ˈ ก ก F F F F ก ก
F F F
ก F
6.a F 22.77 ก กก
Fก F ก ก ˈ ก F
ก F ก F ก กก ก F F
F ˈ F Fก F ˈ F F
ก ก ก F F ก ˈ ˁ
ก F ก F
7.a กก F F 30 ก 150
F 32.52 ก F ก
- F F F ˈ F ก
F F F F ก ˈ F F F ˈ ก
F ก F ก F F F ˈ ˁ
F
F ˁ
F ก F
F F F F ก
F ˈ F ก F ก
F 5 . . 2532 ก . . 2532
ก F F
F ก
ก F F F ( ก 5) ก ก
3 ʾ . . 2431 F F ก F
158
˂ F F ก
F
ก F ʽˉ ก F F F
ก ก F F F ( ก 6) F ก ˁ F F
F F ˂ ก F F ก F F
F ˁ F ก
ก F F F ( ก 5) ก ก
3 ʾ . . 2431 F ˁ
˂ ˈ กa ˆˉ ˂ F ก F
ก ก F F F F ˁ
F F ˁ ˈ F ก
F ˁ F F ˈ F
F F ก ˈ ˈ
F ก กก ˈ F ก ก
F ก ก ˈ F ก
F ˈ ก F ˆ
F ก F F ˂
ˈ F กก F ʾ ก ก Fก F F
ˈ F F Fก
กก ˈ ก F
ˈ ก F F ˈ
ก F ʾ
กก ˈ ก ก
ˈ F กก ก ˈ ก F ก F
ˆ
F F F ก F F F
F F ก F F ก ก ก ˈ
ˈ F ก ก F F ˈ F F ˈ
ก ก F F ก
159
F ก ก F Fก F F ˈ F
ก ˈ F ก ก F
ˆ
F ˈ F (Arm) ก F ก F ก F ˈ
ก F F F F F ˂ F ˈ F
ก ก ก F F F F ก F
ˈ F กก F F F
ก F
ก F ก F ˈ ก ʾ ก 2500 F ˈ
ก ก ก ก F ˀˊ ก ก ก F F F F
ก ก F F ˈ F
ก ก F
F F ก F ˈ F ก ʾ
ก 2509 F F F
ก ก F ( , + F ) F ก
ˈ ก Fก ก F F F F F
F ก ก ก Fก ก ก F F
160
F ก ก F F ก F ก ˅
F ˈ F F ก ก ˈ F ก F
ก F กก F ก F 2 F
F กF F F F ˈ ก ก ก
F F F F ก
F F ก ก ก F
F F F F กFก ˁ 22 ก F ก 2468
ˆ ก F F F ก ก F F F F
F F F ก F F
ˈ 9 ก 2509 ˈ F ˆ
161
กF F F ˈ 3 ก F
1. ก F F ก
2. ก F F ก
3. ก F F F F Fก
ก F F ก
1. F
1.1 F F F
F F F F ก ก . .
2509 2528 ʽ F 90-100 F
F F F ˈ ก ก ก กF
F ก ก ก F ก ก
F ก F F ˈ F F - F
ˈ F F F ก ก ˈ F
ก F ก F
1.2 F F F
F F F
F ก กF กก ก
F F F F
กก
F ก ก
F F กF F
F F ก
ก ก F
162
ก ʾ . . 2531 ก F F
F กF ก F F F F F
F F F ก F F
ก ˆ ก F F
F F ก F F ก
F ʾ . .2539 ˁ ก ก F 1
F ก ก F F กF F F F 2
ʾ . . 2548 ก F ก ก 1 F F
F F F F F ก ก
F F F F F ˈ F F
กF F ก F ก ก F
ก
1.3 F ก F
F F ก F ก ˈ
F ก F ʾ . .2530
ก ก F กF F
F F
F ก ก F F กF F F F F F F
F F F ʾ . . 2536 F F
F ก ก F F กF ก ก
ʾ . . 2548 ก F ก ก 1 F ก
ก F F กF F F F F ก F
F F ˈ F กF F ก F
ก ก ก F ก ก ก F ก ก ก F ก
กF F
163
1.4 F F
F F ก F ก ก
ก F F ʾ . . 2530 ก ก ก
ก F F ก ก F
F ก F F ก F F
F F
ʾ . . 2548 ก F ก ก 1
F ก ก F F กF F F F F F F
F ก F ก ก
F ก F F
ก F F ก F F F
F ˈ F กF F ก F ก ก
ก F Fก ก F F ก ก F
ก F F F F
1.5 F ก ʽ
F F ก ก F
ก F ʾ . . 2530 ก ก ก
ก F F F F ก F
ก ก ก ʾ . . 2548 ก F
ก ก 1 ก F กF F
164
F F ก ˈ F ก ก
ก ก ก ก F ก ˈ ก
F F F ก ก F ก F
F กF ก F ˈ
กF F ก F ก ก ก F F F
ก ก F ก ก F Fก กF F
ก ก F F F ก F F
F ก
1.6 F
F F 4 F ก ʽ ก
ก ʽ F ˆ ก F ก F F
F ˈ F F
F Fa a F กFa F F F F
F F F
F F F ˈ
F ก ก กF F ก F ก ก ก F
F F F ก F ก ก F กF F F F
ก ʽ
165
1.7 F F ˁ ( ก F )
F F 8 F ˁ ˈ F
F ก ก ʾ . .2540 F
ก ก F 7 ˆ F 3
F F F F
F F F ก F F
F F F F ˁ ˈ F ก ก
กF F ก F ก ก ก F
1.8 F (1)
F F ก F ˈ F
ก กก F ก F F ก ก F
F F F F
F กF F F F F ก
F ก F F ก
ก ก F F F F F
ก ก F
ʾ . . 2548 ก F ก ก 1 F
ก ก F F กF F F F F F F
166
F F F F กF ก
กF ก ก ก F F F ˈ F
กF F ก F ก ก ก F ก F
F ก ก F F Fก
ก F F ก F ก ก ก
1.9 F (2)
F F ก F ˈ
ก ก กก F ʾ . . 2530 ก
ก ก F
F ก ก F F กF F F F ก F F
F F ก ก F ก ก F
F F ก ก F ก ʾ . . 2548
ก F ก ก 1 F ก ก F F กF
F ก F F ก F
F F F ก
F F ˈ F กF F ก ก ก F
F F ก ก F ก F F ก
1.10 F F F
F F 3 F F . . 2547
F ก ก ก F กF
F F F F F F
F F F ก ก ก ก F
ก ก F F F
167
ก F F ก ก ˈ F
F F F F F F
F
F F F F F F ˈ F
กF F ก F ก ก ก F ก
ก ก ก ก F F ก ก F ก ก
ก F Fก F 1
1.11 F F
F F ก ก
F ก F กF F
ก F F F ก ก F F ก
1.12 F F
F F 3 ˈ
F ก F ก
ˆ F
F กF F ก F
F F F F ก ˈ
F F F กF ก F
ก ก F F F F ˈ F
กF Fก ก F F ˈ ก
F F ก F ก F
ก F F F F
F ˈ F
168
F F F F F ˈ F ก ก
F กF F ก F ก ก ก F F
Fก F F F ก F ก
1.13 F F
F F 3 F ก
ˈ F ก F
ก F ก F
ก F ก ก ก F
F F กF F F F
F F F F F F
F F F F ก
˅ F
ก ก F ก
ก ก F ก
F ก F ก
F ก F
F กF ก ก F F
F F ก
ก F Fก ก
ก F ก ก F
F กa ก ก F
ก ก F ก
ก ก
F F F F F
ˈ กF F ก F ก ก
ก F ˈ F ก ก
ก F ก F
F F F
169
1.14 F F F ก
F F 7 F F ก ก ก
กก F ก F F ก F
ก ก ก F ก
F F F F F F
F กF F F F F F ก F
˅a a a F a ก a F ก
ก ก
F F F F F ก F ˈ F
กF F ก F ก ก ก F ก F ก ก F
F ก F ก F Fก F กF F
ก
1.15 F F
F F 7 F F F ˈ
F F ก ก ก กก
F ก F F ก ก ก ก
F F F ก ก F F กF
F F F F F F F
F F F
170
F F F F F ˈ F F
กF F ก F ก ก ก F F ก F
ก ก F F ก ก F ก F F ก F ก F กF
F ก F F F F F F F F ก
1.16 F ก
F ก
ก ก ก F
กก ʽ F ก
F F ก F กF F F
F F F F
ก F F F ก F
F F ก F ก F F
ก F F ˈ F
กF F ก F ก ก ก F
F F F F ก
F ก F F กF ก ก F F
ก F F กF F
1.17 F F F
F F 7 F F F F
F ก กก F ก F
ʽ F F ก F ก ก
F F F F ก F
F ก ก F ก ˈ ก
F ˈ F ก F ˈ
171
F F F F F F F ˈ F
กF F ก F ก ก ก F F F F
ก F ก F F F F F F F ก
ˈ F
1.18 F F F
ʾ . .2548 ก F ก ก 1 F
F F F ก ก F Fก F
F ก ก
F F F กF F F F F F F
F F F ก F F
F F F F F F
F ˈ กF F ก ก ก F
ก F F ก F ก F F ก ก F Fก
F ก F ก
F F F F
F ก
F ʾ . .2530 ก
ก ก
F ก ก F F กF ก
F ก F
F F F ก ก
F ก F
F ก F
172
1.19 F F ก
F F F ก
ˈ F ก F ก ˈ
F ก F ก
F F F
F F ก กก ʾ . .2548 ก F
ก ก 1 F
ก ก F F กF F F F F
F ก ˈ F F F ก ˈ F
F F F F ก F ˈ
1.20 F ˁ กก
ก F F F ˈ F F ˆ
กF F 2,500 1,800 ʾ F ก F
Fก F ก F F F F ก F
F F F ก
ˈ F
1.21 F F ( F F )
F ก F กF F
F ก F F ก
F F 3 F ˈ
ก ก ก ก
F F กF
F กF ก ก ก F
กF ก ก F F F
ก ก F F กF
F ก ก กF F ก F ก ก ก F
F ก F F ก ก F ก F
Fก F ก F ก a F a F
F F ˈ F
173
F ก F ก F
F ( ˄) F ก F
ก F F ก F F ก F
F F ก ˁ F F F ˂ F
F F F F ก ก ก
ก ก ก ก ก F ก กF ก
ก F ก Fก F ก ก F ˈ F
กF F F 15-18
1.22 F F ( F ก F )
F F F F
F ก F F ก
F F F F
F F a ก ก F F F
ก ก F ก F ก F F ก
ˈ ก ก ก F ก ˆ ก ก ก F
F F F F ˈ F ก กF F
ก ก ก F ก ก ก F Fก
F ก ก a กก F ก ก กa ก
F F ก F ˈ ก
F F F ก F ก F ก F
174
1.23 F F F ก
F F F ก
F F F F F ก
F กF
F ก F ก F
F ˈ F F ก กก F
ก ก
F ก F
ก F ก F F
F ˈ F ก F
กF ก F F ก ก ˈ F ก F F
ก กF F F F ก F ˈ
F 3 F F F F F
F F F ก F F ˈ ก F 3 F ก F F
ก F ˈ ก ˈ ก F F ก
ก F F Fa F F ˈ F F
F ก F ก ก Fก ก F
2. F F
2.1 F
175
F F F ก ก F ˈ
ก F กF F F ก ก ก ˈ ก
ก F ก ก ก F ก F
F F F F F ˈ
F กF F ก ก F
ก Fก F ก F ก F F
ก F ก ก F F กF F F กF
ก F กF F F ˈ F
2.2 F F ก
2.3 F F
F F F F F ก
ก F ก F F F a F a F
F กF F F ก F
F ก F ก F F ก ก
F F F a F F F
ก ก ˆ ก ก F ก F F ก F ก ก
F F ก ก F F กF F ก ก
ก F F F
F F F F ก F
F ˈ F F ก
F F ก F F
F F ก
F
ก F F ก ก
F F F
กF F F F ก
F F ก ก F F
176
ก F F ก
1. F
1.1 F
F F ก F
ʾ . .2530 ก ก ก
F ก F
F
F ก ก F ก ก ก
F ก ก F กF
F ก ก F F กF F ก ก F
1 F ก F กF F F F F
1.2 F F
F ก F กก
F กF ก F F F
ก F ˈ F
F F ก ก F ˈ ก F
a F a ก ก F ˈ
ก ก ˆ ก ก F F ˈ ก ก F
F F กF F F F ก F ก F
กF F ก F F F
1.3 F F
F F ˈ F กF
F F F ˈ ก ก F ก
F F ก F F ก F
177
1.4 F
F ก F ˈ F กF F
ก ˆ F F F F
ก F F
1.5 F F ( F )
F F ʾ . . 2503 ก
ก ก F F F ก ˈ 2 F
F F F ˈ Fก
ก F F ก F กF F F ก F
Fก ก F F F ʾ . . 2542 ก
F 1 F ก F F F F
F F F กก ก F
F กF F ก ก F
ˈ ก ˈ ก F
F F ก ก F ก ก ก F
F 1 ก ˆ 24 ก ก ˆ กF ก ʽก
ก ˂ ˂ F ˈ ก F
ก ก ก ก F F F ก ก F
ก ˆ F F ก ก ก F ก ก ก
ˈ F ก ก F ก ˈ F
F F ก 2 F F ก ก ก กF ก ( F) ˈ ก
F F F ก F F กF F
ก F ก ก ก F ก 2,000 ʾ F ก F F
ก ก F ก F ก F ก ก ˈ F
178
1.6 F F ( F )
F F
F F ก ก F F ก
F กF F
ก F
ก F F Fก F ก ˆ
กF ก ก F ก F F F ก
1.7 F F
F F ˈ F กF ก
ก ก F F ก ก กF
กF ก ก ก ก ก F
ก F ก F F F
ก กก F ก ก ก
F กก F F ก ˆ กF ก ˆ ก F ก
ก ก ก F F F ก ก ก ก ˆ
(Secondary Burials) ก F
ก ก F ˆ F ก F ก F
ก ก ก F
กF F 2,000 - 1,500 ʾ F
กF F F F กก F
ก ก
ก ก F ก ก F
F F 11
ʾ . . 2542 ก F
F F F ก ก
F F
F ʾ . .2545 ก
F 1 F F F
F F F
179
F
ก F กก ก ˆ F ก ก F
F ก F F ก F F (Lost-Wax Casting) F F
ก F Fก ก F F ก ก ก F
F ก F ก F
กF F F F ˈ ก F
F ก F ก ก ก F ก F ก
F F F ˈ
กก F ก กF F F
ก
1.8 F F ก
F ก
F F F กF ก
ก กก
ก ˆ กF F
F F ˈ F F F กF F
ก ก กF F ก ก ˆ กF
2,000 ʾ F
1.9 F F
F F 5 F F ก
ʾ . .2530 ก ก ก
F กF F ก ก F F
ก ก ˆ กF ก ˆ ก ˆ
180
ก ก F กก
F ก F F ก ก F F
ก ก F กF ก ก ก
F F F
F ก ก ก F F กF
F F กF ก
F ก ก F ก F ก
ก กF ก F ก F F ก ˆ กF ก ˆ
F F F ก กF F ก ก
F ก F F ก F F
1.10 F
F F F ก F ก
F F F ก ˈ
ˆ F ก กF F กF F ก ก ˈ
10 F ก F ก ˈ 2
5 F ก ก F F ก ก F F ก
( 18) F ก ก
F F F 17-18
F
ก ก F F F ก
F ˈ F
11 16 ก ˈ
181
2. F
2.1 F กก F
F F 4 F กก F
กก F ˈ ก Fก
F F ก ก 3 F
F ก กก F F F ˈ F
ก F F ก
F ก
F ก ˆ F ก ˆ กF ก F ก กF F ก
F ก ก F ก F
กก F F F ˈ F กF F ก F ก ก ก F
กก F F ˈ F F ก
F F F ˈ F ก F ˈ ก ก
ก ก a F Fก F ก F F F
F ก F ก ˈ F
2.2 F ก
F F ก ก
กก ก
ก กก ก F ʾ . .
2528 ก ก F ก F
2 F F ก 1
F ก 2 F ʾ . . 2529
ก F
182
F ก ก F ก
ก ก F ก ก F F
F F F F ก ก F 20 ก F ก ˆ
ก ˆ กF F F F ก ก ก
1 กก F ก ˆ ก ก ก F
ʾ . . 2544 ˁ ก ก F 1
F ก ก 5 F ก
F
ก 1 ก
F F ก F F ก F
ก ˆ F ก ก ˆ กF
ก F F ก ก ก F 1
ก F ก ก F
กa2a ก F
ก ก F F ก ก ˆ ก ก F
ก ก F ก ก F ก ก F
กa3a ก F ก F
ก F F ก ก ˈ F F
ก ก F F ก ก F F ก ก F
กa4a ก F ก F
F ก ก ก F ก
กa5a ก F 202 ก F 35
F F ก ก ˈ 27
F F ก F ก ˈ F ก F ˈ F F
ก F F ก F ˆ Fก F
กa6a ก F
กF ก ก F F F กF ก
F ก F
ก F F ก ก
ก ˈ F F ก
F
183
กa7a ก F ก F F
ก
ก ก Fก F F F ก ˈ F F
กF F ก F ก ก
ก F ก 2,000 ก F ʾ F F ˈ F ก F
ˈ ก ก ก ก ก F ˈ ˆ ก ก
F F ˆ F F ก F F
2.3 F F F F ก
F ก
F F ก ก
กF ʾ . . 2539 F F F
ก F F ก F กF
ก ก ˈ F F
F กF ก ก ก F F
ก F ก ก F
ก F F F F F F F F
ก F F ˈ F F F F ก
ก
F F ʾ . .2546 - 2547 ก ก ก ก ก
Archaeology Department, University of Bristol F ก F F F
ก F กF F ˆ F ก ก ก ก F F
F F กF ก F
ก F ก F ก
184
F F ก F ก ก ˆ กF ก ˆ ก
ก ˆ ก ก ก กF F F ˈ F F กF
F ก ก ก F ก F
F ก ˆ ก ก ก F
F ˆ ก F ˈ ก F F
2,000 3,000 ʾ F
2.4 F กF
F ก ก F F กF ก
ˈ F กF ก ก F F ก F F กF ˈ F
F F ˆ กF F
2.5 F
F F ก ก
ˈ ก
ก ก 2 ʾ . .2530
ก ก ก
ก F กF ก ก
ก F ก F
F ก F
ก ก F ก
F F ก ก
กF ˈ ก
ก ก ก ก ʾ . . 2530
ก ก F
F F
ก F F ก
ก F ก ก F
ก ʾ . . 2539 F F ก
F ก ก
F F ˈ ก F กก F
185
ก ก F ก ก ʾ . . 2539 F
ก ก F ˈ ก F F
ˈ F F กF F
2.6 F F F
F F ก ก F F
ˈ ก F F F F ก F
6 5 F F ˈ F ˆ ก F
กF F ก F F กF
ก ก F ก F ก ก F F ก ก F
กF ก ก
2.7 F ก
F F ก ก ก ˈ
ก ก กก ก ก ก ʾ . .2530
ก 1 ก ก F F
ก 2 ก ก F F
ก ก ก F 3 ก ก F
F ก F ก ˈ ก 10
ก F F F ก ก F ˆ F ก
ˈ F F F ˆ กF F
2.8 F F
F F ก ก F ˈ
ก ก ก กก ก ก ก ʾ . .2530 F
F F F ก ก
F ก ˆ ก ก ˆ F F ก ˆ กF
F F ˈ ˆ กF F F
ˈ ก F F F ก ก F ก F
186
2.9 F
F F ก ก ˆ ˈ
F ก ʾ . . 2530 ก ก ก
F กF ก F F ก ก
F ก ก F F F ก
F F F F F F ˈ F ก ˆ กF
กก F F F ˈ F F กF F
2.10 F F ก ( F กF F F )
F ก ก ˆ กก ʾ . .2539
ก ก F F กF ก ˆ กF ˂ ก ก ˆ
ʽก ก ˆ ก ก ˈ F ก F ก ˈ F
F F กก ก F F F F
F ก
กก ก ก ก ʾ . .
2530 F
ก F F ก F ก F F
ก กF
ก ก F F ก
187
กF F F F F ก 2 ก F
F F F ก ˈ F F F ˆ
กF F ก F
2.11 F F ก ( F F F ก )
F F ก ก ก ˈ
ก ก F F ก กก ʾ . .2530
ก ก ก F กF กF F ก
F ก ก F ก F ˈ
F F ก ก กF F ก F Fก
F ก F
2.12 F F ก ( F ก )
ก ก ก F
ก กก ʾ . . 2539 ˁ ก ก
F 1 F ก ก F ก ˆ ก ก
F ก ก ก ˆ F ก F
F F ˈ F กF F
2.13 F F F
F ก ก ก
กก ก ก ʾ . .2530 ก F กF
ก F F ก
F F F ก ˆ กF ก ˆ ก ก ก ก ก
F F ก ก
F F F ก ก
F F กF ก ก F
ก ˆ ก กก
ʾ . . 2530 ก
F F กF ก ˆ กF
188
F ก F ก ก F F ก ก F F F
F F ˈ F F F ˆ กF F
ก ก ก F ก ก ก
ˆ ก F ก ก F
2.14 F
ก F ก F ก F ˈ F F ก
กF F F F F ˈ F
ก
2.15 F
F F F ˈ
- F F กF F F ก ก ก F
F F F
F ก ˈ
Fก F 4 -5 ก
ก F F
F F ก ก F
F ก F F
ก ก F ก F
ก F F F F กก
ʾ . .2530 ก ก
F F
ก F F F ก ก F
ก กF F
ก ก F F F F
F F ˈ
F F ก
- ก F ก กF F
ˈ ก ก F ก ก ก
189
F F F ˈ F F ก Fก F กF F F
F ก F ก F
2.16 F F กก F
F F 2 F กก F ˈ 30 F
ก ก F ˈ ก ˈ F F
F F กF F F ก F
ˈ ก F ก F
F F ˄ ก F F F
ˈ ก ก F ก F F (
19 - 20) F F - ( 21 - 23) ก ˆ กF
ʽก ʾˊ F ก F F ก F F ก F
F Fก ก ก
F F F ˈ F F FกF ก ˈ
F ก
F ก ก F F ก
ก F ก F ʾ . . 2137 F ก F F ก
F กก F F F ก F กF ก
ก F F F ʾ . . 2317 F ก ก F F F
ก F F F ก F ก กก ก ก
190
ก F ก F F F F F กก
F กก F F ˈ F ก F
ก F F F F ก F F F F กF F F ก F ก ก
2.17 F F
F F ก
F F F F F ก
ก F F ก F ก F
F ก F ก F ก Fก F F กก F ก F
F กF ก F
2.18
F ʾ . .2530 กF F
F F F F F F ก ก
F ˈ F F F F กก
ก ก F กF ก
F กF F
F F F ก F
ก กF F ก F ˈ
กF F ก ก
ก
F ก ก F F ก
F ก F
ก F
F F
F F F ก
ก F
F ก F ก F
191
F กF ก ก ก F F ก ก ก F
ก ก F F ก ˆˊ F F
F กก F
F 20-21 ˆ
2.19 F F ก
F F F ʾ . .2495 F ก F
2 กก FกF 1 F ก ก F F
ก F ก F F ก F F 9.90
ก F 90 ˆ ก ก F F F ก ก
ก F F กF F ก ก
F F F ก ก F F
ก
3. F ก F
3.1 F F
F F 11 F F ก F
ก ก ก ʾ . .2545 ก
ก ก กF F F F F
ก F F F กF ก ก ก F 1 1 F
F Fก 65 25 0.4 F ก
F ก ก ก ˆ ก ก
ก ˆ F ก ก F
192
ก ก F F
F ก ก F F ก F
ก F ก ก ก ก ก ก ก ˆ
ก F ก 2,000- 3,000 ʾ F
3.2 F F ก
F F 2 ก F ก F F ก F ก F
F F ก ก ˈ ก F Fก
F F ˈ F F F
ก F 6 15 F F F
กF F F F ก F F ˈ ก ˈ
ก F F F ก F
12-16 ก F ก F
F ˈ F F กก F F F
F ก F
193
ก F F F F Fก
1. F
1.1 F F F
F ก F ʾ . . 2505
F F ก ก F 2 ก ˆ
ก ก F ʾ 2509 Fก ก F F
F F F 6 ก ˈ F F ˈ
F F F F ʾ . .2536 F ก F ก ʾ . .2509
F 1 ก F F ก ʽˉ ก ก
F F F F F
ก ˈ F F F F
ก F ก ʽˉ F กF F ก ก F ก F
194
F F F ก ก
F ก ก ˆ กก ก ก ˆ กF ก ˆ
F F ˈ F กF F 2,000 -
2,300 ʾ F F ˈ F F ก F F ก ก ก ก ˆ
ก ˆ F F F F
1.2 F ก F
F F 4 F ˈ
F ก ก F กก F ก F
กF F F F
F ก ก F กF F F ก F F
Fก F ก F F กF F
ก F ก ก ก 2,000 - 3,000 ʾ
F F F F ( F F F ) F F ( F
) F F F F ( ) F
F F ( F ก ʽˉ )
195
1.3 F F ( F )
F F 1 F ˈ
F F F F ก F ˆ ˈ ก ก
ก กก F กก ก F ก
F ˈ F F F กF F
ˈ ก F ก F F
F F ( F F F ) ก ก F F ก
ก
1.4 F
F F 4 F F F
ˈ F ก F 10 20 F F ก
ˆ ˈ ก F F ก F กก F กF
F F F ก
F F ก ก ก F F
ก ก ˆ F F F ก ก F F ก ก
ก F ก ก ก F ก ก
ˆ F F ก ก F F F ก F กF
F F F F
1.5 F F ( F F F )
F F 1 F F ˈ ก
F F ˆ ˈ F F F
ก ก 1 F กF
F F ก F F
F
กF F
ก ก F ก
กF ˈ
F F F F
196
ก ก F F F
F F ก F F ก ก
F F ก ก F ก ก
ก ก F F
F ก F F ก ก ก F ˆ F
Fก ก F F ˈ F ก F
กF F
1.6 F F ก ก
F F ก ʾ . . 2541 Fก F
F ก ก F ก ก F
F ก ก F ˆ F ก F กก F
ก ก F 5 - F ก F ก ก 3
ก F 3 F F F 2 F กF
ก ก 1 ˆ F ก ˈ ก ก F
156 20-25 ʾ ก ก
2 ˆ F F ก ก F 1 3 ˆ F
F ก F ˈ ก ก 156
20-25 ʾ ก ก 3 ˆ F F ก ก 2 ˈ
ก ก F F 25-30 ʾ ก ก 4 ˆ F
ก ก 1 ˈ ก ก F 162
ก ก 5 ˆ F ก ก 2 F F
F
197
ก ก ก ก F
ก F F F ก F F ก ˈ ก F
ก F ก ก ก F F กF ก F ก
F ก ก F กF ก
ก ก F ก ก ก F F ก ก
ก ˆ กF F ก ˆ ก ˆ กก ก F F
F ก ก ˈ F F ก ˆ F F ก F F กF
F 2,000 ʾ F
1.7 F F
F F ˆˉ F Fก F ก ก
ˈ F ก ก F กF
ˈ ก ก ก F F ก
ก ˈ F ก ˈ F
1.8 F ก F
F F ก F ก F F
ˈ ก F F F
กก ก F F ก F ก F
F กF ก ˈ
ก ก
F กF ก F
F ก F ก
ก ก FกF F
ก F ก ก ก
ก F F ก
F F F ˈ F F
12-16
198
กก F F ก F
กก ก F
F ก ก
ˈ F กF F
F กF ก F ก ก ก F F ก ก
F F ˈ F ˆ กF
ʾ ก F ก F กก ก ก ก
ˈ F F ก F F ˈ
F F F ก ก ก
22-24
1.9 F F ก
F F ˆˉ F ก F Fก F ˆ
ˈ ก F ก F ก ก F ก F
F F กF F F กF ก F ก ก
ก F F F F กF F ก F F
F ก ก F F ก กก
ก F (Porcelain) ก ก F
199
F F ก F F F F
F F ก F F ˁ F กF F กF F กF
กF ก กF ก ก F
F 2 ก 5 ก ก
ก F ก F ก F F
F ก ˈ F F ก ก F(
21-23)
2. F
F F
F F 10 ก
ˆ ˈ ก ก F กก
F F F กF F
ก ก ˈ
ก
ก F F ก ก
ˈ F F ˆ
ก ˈ F F ก F F ก F
ก F
Fก ก
F F F
ก ก ˆ กF ˂ F ก ก
F -
ก ก F F
F F ˈ ก F
F 12- 16
ก F F ก
20 - 21
200
3. F
3.1 F ก
F F ก ก ʾ . .2520 ก
F F ก ก F F ก ก
ก ก F ก ก F ก ˆ ก F F ʾ . . 2520-2521
ก ก ก F ˆ ก ก
48 ˆ Fก F F กF
F F F ก กF ก F
F กF ก ก F ก
ก F F กF ก F ก
F F ก F ก ก ก ˆ ก
ก ˆ F ก ก F F F F ก ˈ
F F กF F ก ก ก F
3,000-2,000 ʾ F F ˆˉ ก F ก ก
ก F ก ก F ก ก ก F ก
F F F F F F F
3.2 F ก
F ก ก ˈ
F F กF ก F F F ˈ F
F ก F F ก F กF ก ก F ก
ก ก F F F ˈ
ก F F ก ก ก F
F F ก
201
3.3 F ก
F ก ก ˈ ก ˈ F
F กF ก ก F ˆ F
ก F F ก ก F F
F ก ก ก F F
F F ก F ก F F ก
3.4 F ก
F F 5 ก ˈ F F F
F F ก F ก F F กF F
F ก F F ก ˈ
ʾ ก F F F F ก ก ก Fก
กF Fก ก กF F ก
ˈ ก F ก ก ก F ก ก F
- F ก ก F กF ก F F ˈ
F F F กF F - ก กF F
3.5 F ก F
F ก ˈ ก F ก F F ก
ก ก F F ʾ . .2522 ก F F
ก F ก F F
F F ก ก F F
ก ก ก Fก F ก ˆ
ก ʾ ก กF F F
F ก ก F กก ก ก F กF F
ก ก ก F ˆ ก F ก ˆ กF ก
F F ˈ F F ˆ F กF
F - ก กF F
202
4. F ก
F F ˀˊ
F F 6 F ˀˊ ก F
ˈ F ก F
F ก F F ก ก
ก F ก F ก F F F ก F ก F
F ก ˈ F ก F F ก F ก ก
ˈ F F ก F F ก ก F
กF ก ก
ก ˆ กF ˂ F F ก F ก กF F
F ก ก F ˆ F ก ก ก ก ก
F F F ˀˊ ˈ F F ก
F F
F F ˈ F ก Fก F
ˈ ก ˈ ก ก F F F ก F
ก F F ˀˊ ˈ ก F ก
กF F F F F ก
ก F ก ก F ก ก
ˈ ก F
F F F
203
5. F F ˁ
F ( F)
กก ʾ . .2530 F
ก ก F F ก ก
F ก F F ก ˆ กF F F
F ˈ ( 12 16) ก
F F ก F F F ก F ( ก ก 1 , 2551
: 1-76)
F F F
F ˁ ก ก F F ʾ
. . 2528 ก F
F กF ก
F
ก 18-19
F / ก ˀ
F ก ก F F
204
F F ก
ʾ . . F
1
2
3
4
5
6
7
8
9
10
11
12
13
14
15
16
17
18
19
20
21
22
23
24
25
26
27
28
( F)
( F)
( F)
(ก F)
F (กF F)
F ( F)
F ( )
ก F ( F)
F ( F )
F F ก
ก ก ก ( )
ก ก ก ( )
ก F ( ˆ F)
( )
ก ( F)
ก ( )
ก ก F ( F)
( F)
ก ( ก )
ก ( . . ก )
ก F ( ก )
ก ( ก F)
( F )
ก
ก F ( ก )
( F)
F ( F F)
F ก – ก 1
ก 1 – ก 2
ก 2 – ก 3
ก 3 – ก 4
ก 4 – ก 5
ก 5 – . . 2440
. . 2440 – 2441
. . 2441 – 2442
. . 2442 – 2445
. . 2445 – 2448
. . 2448 – 2453
. . 2453 – 2455
. . 2455 – 2458
. . 2458 – 2461
. . 2461 – 2464
. . 2464 – 2466
. . 2466 – 2467
. . 2467 – 2468
F F
. . 2468 – 2477
. . 2477 – 2482
. . 2482 – 2486
. . 2486 – 2487
. . 2487 – 2487
. . 2487 – 2488
. . 2488 – 2488
. . 2488 – 2492
. . 2492 – 2493
205
ʾ . . F
29
30
31
32
33
34
35
36
37
38
39
40
41
42
43
44
45
46
47
48
F F
F ก (ก F)
F F
F Fก
ก
F ก
F
ก ก ก F
F Fก ก
ก
F
F ก F
ก
ก
. . 2493 – 2494
. . 2494 – 2495
. . 2495 – 2501
. . 2501 – 2503
. . 2503 – 2510
. . 2510 – 2514
. . 2514 – 2518
. . 2518 – 2519
. . 2519 – 2520
. . 2520 – 2522
. . 2522 – 2527
. . 2527 – 2531
. . 2531 – 2534
. . 2534 – 2538
. . 2538 – 2542
. . 2542 – 2546
. . 2546 – 2548
1 . .2548 – 19 ก. .2551
20 ก. .2551 – 15 . .2552
16 . .2552 ˆ
: . . 2468, F 39 – 46, ก ʽ ก
13 2525, F 2 – 3 ก , 2552.
206
1.
F F F ˈ
F F ˈ 300 - 400 ʾ F F F F F F
. .2360 F ( ก 2) ก F F
F ˆˉ F F Fก F ก ก F ˆ
ʾ . .2440 F ก ก ก F F F F F
F ก ( F ) F F ก
ก F ˈ 5 F ( )
F ˈ
. .2441 F F F ก F F
F ˂ ( ˂ F) ˈ F F ก ˈ Fก F
F F F ก F F F ก Fก F ก
ก . .2517
2. F ˁ
ก . .166 ก F F F ˁ F F
ก F F
F ˈ ˁ F ˁ F ก ก ก
F F F F F F ก ก F Fก ก ˈ
F ก F “ F F” F F ก F ก ก F F F
กก F “ F ” ˈ F ˆ
F F F F F F ก F F
F ˁ ก F F ˁ ˆ ก ก
F ˁ ˈ ˁ F F F ก ก ˁ
ˈ กF ก กก F F F F ˁ
กก F “ F ˁ ” F F ก F “ F ˁ ” ก
207
3.
F ก ก F F
ก F . .2436 F F F ก ก ก F
ก F F F F ˆ . .2495
F ก F ก F F F F
ˈ F F ก F F กก ก F F F
ก ˈ F ก F ก (
F) F ก F F
ก F
4. ก
ก ˈ F F ˁ F ก ก
F ก F F F F F
ก 4 ก F F F ก ก F F
F F ( F ) ˈ F ˈ
F ก . .2409 F F ˈ F
. . 2410 ก F F F ก 5 F ก ก F F
ก ʽ F 25 . .2411 กF F
ก
F ก ก . .2436 F ˆˉ F Fก ˆˉ ก
ก ก F F ʾ . .2440 F F F F F
F ก ก F F F F
ก F ก กก F F
กก F F กก F ก ʾ
. .2444 F F F ก F ก F F
F F F ก ก F “ ” F ก F
F F F F ก F F ก
. . 2455 ก F F ก ก F F 1
ก ( F ก ) ˆ
208
. .2521 F F F ก F ˈ ก
5.
. .2457 F ก F F ˁ
ก ˈ F F F ก F
ʾ . . 2460 F F F ก
ˈ ˈ F ก ˈ
ʾ . .2461 ก F F ก ก
F F F F ก F F F ˆˉ
ก ˈ
ʾ . .2496 F F ก F F ˆ F F
325 ( - ก) ก F F ก ก F
ก
F “ ” ˈ กF F ˈ F
F ก F ก ˈ F F
F ก F F F F F ก ก ก
F “ ”
6. ก F
ก F ˈ ก F ก ˈ ก F F
ก F กก F ก F ก F
ก ก ก F ก
F ก F ก F ก F F F F ก F
F F ก ก F F F F F ˆกก
F Fก F F F F ก ก F F F
F F F F F ก F F F
ก ˆก F ก F ˆก F F ˈ ก F ˆ ˈ
ก F
ก F ˈ ก F Fก F ก
F - F F F ก F F
F F ก F ก F ก F F ก F
F F F ก F F F ก
209
2 ʾ F ก F ก F F - F ก F ก F F
ก ก
. . 2460 F F F F ก F ˈ ก ก F
ˆ
7.
ˈ F ʾ F F ก
ˈ F F ˁ F F F F F
F F F F F F ˈ F F
กF
ʾ . . 2438 ก F F F ก 5 F
2 ก F F
ก F F F ˁ F ˈ
F ก ก ˆ
ก F F F F F F
ก F “ F ” F
ก F “ ” F ก F F “ ” ก ก
ก F F F F ˈ ก กก F F
F F F F F F ก ก ก F F F ก
F F ก ก F F ˈ ก . .
2438 F ก ก F ˈ . .2501
8.
ˈ ก F F - F F
F F F F F ก F Fก F F ˈ
ก ก F ก ก F F F F F F ก
ก F ก ก ก F ˆ F F
ก F F F ก F ก ก F
F ˆˉ F F ˈ ˆ ก
F - F ˈ F F
210
ʾ . .2459 ก F F F ก
F F F ก ก F F F
F F ก ก F ก F F F
ก ʾ . .2460
F F F F ก F
F F ก F F Fก F F ก
F F ก F F F ก
F F ก F F F F ก F F
ก F ก F ก F ก ก ˈ
17 ก ก . .2506 ˆ
9.
ˈ Fก F
F ก ก ก F ก F F F
F ˁ F ก ˈ ก 21
. .2517 ก ก 5 ˁ F
F F F F ˈ ˁ F F F
F F ˈ F ก ก ก ก
1 . .2525 ก F F ก ˈ
ˈ ก
F F ˈ F ก F ก ก
F
10. F
F F ก F ˈ ก 1 ก ก . . 2540
ก ก ก F 3 F กF F
F F F F ˈ ˁ F ˆ ก
F F F ก F ˁ - ˁ ก
ก F
24 . .2550 ก F F ก ˈ F
F ก 15 F
211
ˈ ก F F ˈ F ก F
F F ก F ก
F F F F
F ก กก F 8 F
ˈ ก
ก ˈ ก ก F ก กก
ก ˈ F F ก F
ก F ก F F 60 ʾ F ก
ก F F F ก ก ˈ
ก
ก F F F ก ก ก F
F Fก ก F F ˁ ก ก
ก F ก F ˁ ˈ ˈ ก
ก ก F ก F
ก ˈ ก F ก ( F
ก ก ก ) ˈ F ก F
ก F F F F ˈ ก F ก ก Fก
212
F ก F ˈ ก F ก F
F F F ก ก ก F F F ก
ก ก F ก F ก F F ก
F ก F ก F ก F ก F ก F F
ˈ ก ก
F F ˆก ก F F F ก
ˆก ก ก ก ˆก F F F ˈ ก ก ก Fก ก
ก F F ก F ก F
F ก F ก F F F 15 ʾ F ˈ
ก ก F F F ˂ กF F F
F F ˈ ˆก F F F ก ˆ F ก
ก F ก F ˂ F ก F F ก
ก ก F F ก ก ก ก F F
F ˈ F ก F ก F F F F ˈ F ก
F ก F F ก F F F ก F ˈ
F ก ก F ก F ˈ ก
F ก F ˈ ก F ก F ก
ก ˈ F ก F F F F ก
ก ก F
F ก ก ก F ก F ˈ ก
F F ก F F F F ก ก ก
F F F
ก ก (ก F F )
ก F F ก ก F F ก ก F F
F ก ( ก ʾ) F ก ก F
ก ก F ก ก F F ก ก
F F F ก ก ก F
ก ก ก F F F F ก F ก F F
ก F F ก ก F กก ก ก
213
9 F Fก F F ˈ F
F Fก F F ก F ก ก F ก F
ก F F F ก F ก ก
F F F F 4 ˆ 2 ˈ F
F ก F F ก F F F ก ก F
F F ก F ก ก F ก ˈ ก
กก F ˈ F ʽ F F F F ก F F F F ก ก F
F ก F F F F ˈ F F
F F ก F ก F F F ก F F ก
ก 9 F F F ˈ F F F
F F ก ก ˈ ก F ก F ก ก ก F
ก 9 50 ʾ F F ก ก F ก ก
F F ˈ F F F กก F 50 F F F กก F 50 ʾ ก
ˈ Fก F F ก F F ก ก ก ก F F
ʾˋ F
F กF ก ʽ F F F F F F
ˀ ˂ F ก ก F F F ก ˀ F
F ก F F ก F F ก F F
F F F F F ก F ก
214
F F F ʾˋ F F ก F
ก F ก F ก ก F ก
F ก Fก ก F F F ˈ F ก
F F กF F ก ก F ˁ ก F F F F ก F ˁ
F ก F ก ก F F F ก F
F F ˈ F
ก F F ก ก ˈ ก ก
F ก F ก Fก F Fก F F F
ˈ ˈ ก F ก F ก
F
ˈ
F F F 2 F
F ก F ก F F ˈ กF F ก F
“ก F ก F ก F F F F ก ก
F ก ( ก ก F ) F
F F F ก
F F F F ก F
”( , 2536 : 53)
F F ก ˈ F
F F ˈ F F F (
215
ก F ) F F F ก F F F ˈ F
ก F ก ก F F F ก F ก
. . 2314 ก F “ ก กก
F ก ก ก กF F ก ก ก
F F กก F F F
ก ก
F F F ก F ก F
F F ก F F F (
ก ก F ก 1, 2545 : 8)
ˈ ก
F F ˈ ก
ก ก F ก ก F F ˈ ก
F ก ก F ก ก ก ก
F Fก F F
ˆ ก F ก F ก ˈ F F ก
ก F F ก ก ก F F
ก ก F F F “ F ก” F
ก F F
ก F F ก F ˈ ก F F ก
- - - - ก F ก ก F ก
F F F
F
ก ก F
ก ก F F
ก F F ก
ก F Fก F F ˈ
9 ก ʾ
216
F F F ก F ก F F F F F F F
ก F F F F กF F
F ก F ก ก ก F F
F ก F ˆˊ ˈ F Fก F F F ˆˊ Fก
Fก F F F F F F F F ก F F F F F
F ก กก ก F F F F F
F F F F ก F F F F กF F กก
F กก F F ( F กF F F F ˀ ก
ก ˈ F ) F ก F F F F F ˈ กF
ก ก ก ก F F ʽˊ ก F
ก F F F ก F F ก F ก ก
ˁ F กก ก F ˁ ก F F F F F
F F F F F F F F F F ก
ก F F F F
ก ก F ก
F F F F F
F F ˁ ก
F F ก ก
F กF F F ก F ˁ F F
F
( F F ก F
F F ˈ
) F F
F ก F ก ก F ก F ก
ก F ˈ ก ก
F ก ก F F ˈ F ก F F
ก F F F ˈ ก ก ก
F F F ก F
217
ˈ
ˈ ก ก ʾ F F F F ก ก
ก F F F F ก F 800 ʾ F ก ˈ
F ก F F F Fก F
F F F F ก F Fก
ก F F (ก ก , 2544 : 65)
ก ก ก F ก ก
F ก F F ก ก ก ก
ก F ก ก F ก
F F ก F F
F F F ก F F ก F F F
ก F ก F F F F ก F F F ก
ก 3 ก ก F ก ก 1 ก 2 F
ก ก F F ก F ก F ก ก 2 ˈ “
F” ก ก ( , 2548 : 183) F F ก F
ก F ก F ก F F F ก F
F F F ก F ก ก F
ˈ ก ก ก ก F ก
ˈ F F ก
F F . . 2243
- 2309 ก
ˈ ก F F 12
ก ก ก 4
4 ʾ F
F
F ก F
ก
ก (
, 2548 : 140)
218
ˈ ˈ F ก ก F F ก F ก ก F
F ก F F ก F ˈ F F
ก
ˈ
ก ก กก ก F ˈ ˁ F
F F ก F F ˆ F F F ก ˆ F
ก F F F ˈ F F ก ก F
F F กก กF F ก ˈ ก ก ก ˈ F
F กก F “ ” ˆ ˈ ก
F ˈ ก ก F ก
F F กF F F F F F
ˈ F ˆ F F กF F F
F ก F F
ก F
ก F F ก
F F F
ˈ F F ก ˈ
กF F ก ˈ
F F F
ก
ก F ก ก F
F F ก
F F ก F
F F ก ก ก F
F F
F ก ก ˈ
“ ก F ” F F F ก F
219
F “ ”
“ ” ก F ก F ˈ
F F ก ก F ก ก F F F F
ˈ ก กF F F F F F F ˈ ʾ F ก F F
F ʾ ก ก F F F F
ก ˈ F Fก
ˈ ก Fก ก F ก ก
ก F F F Fก F F
F ˈ ก F ˈ ก F
“ ” ก F F ก F F ก ˈ
F ก F ˈ F ก ก F
ก “ ” F ก F
ก ก ˀˊ F กก ˈ F
ˈ
ʾ ก 2347 ˈ ʾ 23 ˂ ก
ก F F F ˈ ˂ ก F
ก ˂ ก ก F F F
F ˂ ก ก F F ก ก กก ก ก
ก F ก F ก F ˈ 5
ก F 5 ʾ ( . .2347) ก F
ก
ก F
F F ˈ
ก ก
F 2-3
F
F
220
F 1 F F ก กก ( ก
, 2505 : 589) F ก F 23,000 F ก
F 6 F F
F F Fก ˆˉ ˆ “ F F ” F F F
ก F F ก ˈ F F F กF
F F F F ก ก F F F F ก F ˁ F กF
ˁ F F ก F กF F
ก ก F กF F กก F ก F F
F กF กF F ก F F กF
F F F ก F ˁ ก F ก กF
ก F F F F กF F F
F F ก ˁ F
ก ก F ก F
F F F F ก
F F ก F ก F F ก ก
ก ก ก F
ˆ ก F ก ก F ˈ F ก ก ก
F ก ( F F ก F ʿก F ก F ˈ F
F ˈ ก F ก F) ก F ก ˈ ก
ก F ก F F F F F
F F
ก F ก
ก F ก F
ก F F F F ก F
ก 1 F ก F
F F F ˈ ก F F
F ˈ ( ก F ˈ
ก) F F F F F ก
ก F F ก F F F F
F F ก ก ก ก ก F F ก
ก
221
F F ( F ) F F F ก F ก F
ก ก ก F F F F F ˂ F “ F” F ก ˈ
F F F “ ” ก F “ ” F ก ก F
ก F F F “ ก” ก F (
, F ก F ก . 2531 : 61-62. F ,
2554 : 82-83)
2 F ˈ F F F ก
F F ก
3 ˈ F F F
F F F ก
4 ก F ก ก F F ˈ F
ก ก ˈ F
ก ก ก ˆก ก F ก ก F F F ก F
กก F ก ˄ F F กก
ก ˈ F
ก F
ก F ก F F ˈ ก ก F ʾ
F F ก F F
“ ” F F F F F F ก F F F F
ก ก กF ˆ ก ก F ก ˈ ก F ก F F ก
F ก ก F ˈ ก ˆ F F
ก F F
F ˁ ก 8
6 ก ʾ ˈ ก F ก ก ก ก ก
1 ˈ
ก ก ˈ F
F ก
F F
222
ก ก F ˈ ก F F ก ˈ
ก ก กก ก F ก
ก ก F F ก ก ก F
F ก ˆˊ ˈ กF 3 กF F กF F ก F กF ก F ( F
F กF F ก กก F F ˀ ˂ F ก F
F F F F ก F ก ˈ ก F ก F F F
ˈ F ) F กก กก กก
F ก
F F F ˆˊ F ก
F F F 2-3
ก F F 7
6 F 9 F F F 8 F F ก
ก F F ก ก F
ˁ F ก ก F F ˁ ก F F F F
ก F ก F ก ก ก
F ก F F ก ก
ˈ
F F F F F
ก ก F ˈ F F F Fก ก ก ก F F
F ˁ ˈ F ˁ - F ก F ʾ 2223
F ก ก F 321 F F F ˈ
ก F กก ก
Fก ก ก Fก F F ก F ก
ก ก ก 2 F F Fก ˈ ก
ก ก F ก F F ก F
F ก F ก F ˁ
ก F F F F F F F F
F F F ˁ ก
F F F F ก
223
F F ˈ ก ก F
F F F ก F F ก
F ˈ F
ก F ก
ก F ก F F F ก F F
F ˈ F ก F F F F F ก ˈ ก
Fก ก F F F ก F F F F F F F
F ก ก F ก ก
F ก ก F F FกF F F ˈ
F F ˈ F ก F
F F ก ก F F F Fก
ก F ก F F F F F ก F
ก F F Fก ก F ก F F F F ก F
ʾกก ก F Fก ก F Fก ก F F F ก F
ก F ก F F
ก
F F F F ˀ F F ( F
F F ) ˈ ก F F F F ˈ
ˀ ˈ F F F ˈ ก F F กF
F
224
กF ˀ F F F
ก F Fก ก ก F F F ˀ F
F Fก ˈ F F ˀ F
ก F F ก F ˀ F ก 3 ก 1 F ˈ
F F ก ก F ˈ F ก ก 3 ก
ˀ F ก ก F ˈ ก ก ก
F F F F F F F F F
F F F ก ก ก F
04.00-05.00 ก F F F F F
F ก F
F ก F F ˈ ก F F ˈ F
ก ˀ F F ˀ ก F ˈ F F
ก F ก F กก
ˆ F F
ˈ
“ ก F 1141 ʾก กF ก ก ก
12 4 ก ก ก F F F
ก ก Fก F ก F F F ก ก ก F
F F F F F F F F
ˈ F F F F F F Fก
ก F F ก 1143 ʾ ˂ 3 F
F F ˈ F F ก กFก F ”
( F 10, 2507 :10)
F ˈ
ก F
ก ก ก . .2322
F ก F ก
กก ก F
“ F” ก F
ก F F
225
F F ( ก ) ก F
F ( ˈ ก F F)
( ก F “ F ” ) ก
F ”
ก F ก
F ก F F ก F F F
F กF F F F F F ก F
F F F F F F ˂ F F F F
ก F
ˆ F ก F ก ˈ F
F Fก ก F ก F F F ก F
ก F ก F ก
ก F F , F ก ก ก
15 10 ˈ ก F F ก
F ก ˈ F ก
F ก ก F ก F ก ก F F
ก F F F
F ก F F ก ( F ก F F F F
ก F F ) F F F ก F F ก F F ก
F F F ก F 2 F ก F F F
F F ก F ก ˆ F F F F ก F F
ก F F ก F F ˆ ก F F
F ก F F F ˈ F F F
F ก ก F F F F F F F
F F กF F ก F F ก F F ก ก F
F F ก ˈ F Fก ˆˊ F ˈ กF ก F ก ˆˊ F
ก ก F F ก ก F ก ก ก F
F ก F ก ก F F F ก F F F
226
ˈ F ก F F F 1 F ʽ ( กF F F ) F F F
F F ก ก ก ก F ก F
F F F F ˈ F F ˈ F F
ก F “ F ” F ก F F F F F
F กก
F ก ก ก ก ˆ ก ก
F ก F F ก ก
ก ก ˆ
ˈ F
F F
ก F F
F ก
2 F F F ก F
F ก F
F F F ก F
ก F ก
F F
F F ก F F
F ˈ ก F
F ก F
ก F
ก F Fก
F F F ก F F
ˆ ก F
F F
ˈ F ก F
F ก F
227
F F ก ก F F F F F
F ˆ F F ก F ก
ก F ก ก F
F F F
ก F ก
F F F F F ก F ก ก ก
F ก F ก ˂ F F F F ( F F ) F กก
F F F F ก ˈ F ก F F ก ก F F ˈ
F ก
F F ก ก F F F ก
F F ก F F F
F F F F ก ʽ F F
˂ F F กF F F F ก
F ก ˈ ก ก F F ก ก
F F F F ˈ F ก F F F
F F F ก F F F F F ก
F F ˈ ก F ก ˈ F ก F ก ก
ก ก F ˈ F F ก F
F F F F F F ก F ก
F F
F F ก
ก 10-15
F F F ก F F F
ก ก
F กF F F ˈ ก ก F
F ก F
F F F ก ก
F ก ก ก ก ก
F กF F F F ก ก
228
F F ก F F ˂ F F ˈ
F F ก F F F F F F F
F ก F F ก F
F F ก
กF ˈ ก ก F ก ก 10-15
F
F ˈ F ˂ F ก F F
F F ก F F F ก
ก
F ˈ F ก F F F ˆก
F F กF F F F ก ˆก F
F ก F F F ˈ F Fก กF
F F F F F
F F ก ˂ ก ˆก ก ก F ก F F
F ˈ F ก F ก F F ( F ก ก F F ) ˈ ก ก ˆˋ
ˈ F ก ก
ก ˈ ก ก F ก F F ก ˂
F F ˈ ˈ F ˈ F กF
ˁ F F F ก ก ก
F ˈ F F F ก F 5 ˈ F F
9- 10 F ˂ F F F F F
ก F F ก ʾ F ก F ก F
F ˁ F F F ก ก F F ก F
ก F F ก F F
F ก F F ก F ก
F ก F F ก ก F
F F ˆ F ก F F
ก F ก F F F ก ก
F F F ก ˈ ก F F
229
F F F ก F
ก ก ก
ก F ก
ˈ ก ก F F F ˈ F F F ก
ก F ก F F F ก ก ก F
F ก F ก F F
ก กก F ก ก กก ก F ก
230
F F F
ก F / F F
ก F F
F F
F F F
F F ˁ ก
ก F ก F F
F F
F
F F F ก
F F
F F
F F F ก F
F ก F F ก
F F F
F
F
ก F F ก F
F ก
F ก F
F F F
ก F ก
ก F F ก F
ก F
F F
F ก ก
F
F
231
ก F / F F
F
F F F
กF F F
F F
F
F
F ˁ F ˁ F ˁ
ก F F ก ก
F
ก F ก F
F ก F
F F
F ก F กก
F ก F F ก
F F ก
F F
F F F ก F F
F F F F
F F F F F F
ก F
F F F
F ก F F ก
ก F ก
F F F F F
F F F F ก ก
F F ˁ
F
232
ก F / F F
F ก ก
F ˁ
F F F Fก
กF F
ก F F ก ก
F F F
F ก
F F F ก F
F F F กก
F F F ก F F
F F ˁ
F F F F
F
F ˁ F ก
F F F
F F F
F F ˁ F
ก F
F ˂ F F ก
F ˂
ก ก
F
F F F F ก ( F F )
F กF F F
F F F F F ก
F ก F F ก
F F
233
ก F / F F
F ก F ก F F ก
F F ก F
F F F ก
F ˁ ก F F ก F F F
F F
F ก F F
ก F ก
ก ก
F F F
F F F F F
F F F ก
ก F F
F F
ก F F ก ˈ
F
F F ก
F
ก F F F
234
ก ก F
/ ก F
ก F 14 5
ก 15 5
F ก F F
( F F F)
6 ( )
ก ก (ก F F ) 9 ( )
ก F 3
4
ก ก F 5
10
ก F
F 1-5
ก F 15 5
(
)
15 7
(
)
F F 15 8
(
ก )
ก 1 9
(
)
ก 12
(
)
/ ก 15 4
235
/ ก F
ก F / F F ˁ ก 13 -15
ก ก F /
ก
F
ก F F 15 10
F 7 11
ก
ก F 13 - 15
10
F ก
ก F - F F
F
13 – 16
/
( ) 6 ก F
6 F
F F ก
F 15 3
F ก F 15 – 17
ก ก F F
( กF F F ) 15 10
F ก
F 2, 4, 6, 12
ก ( F - ก F ) 1 5 – 6
ก F ( ก F
ก F ก )
5 ก ก F
236
ก
1. F F F F กF
1.1 F กF F
F กF F ˈ F ˈ
ก F F F ก F F ก F
ʽ F F ˆ F F
F กF F ˈ F F
F F F F กF F 2.26 ʾ F
F F ˈ Fก ก ก
F กF F F
F ˈ F กF ก
F F F ก F
F F ˆ
237
1.2 F
F ˈ F กก F
ˈ F 4 F F F
F F F กF 4 F F
ˈ กก 4
-
- F
- ก
- ก
F F ก ก ก 2
. . 2511 F F ก F 15 . . 2515
F ก กF F ˈ
141 F ก F ก ก 3
ก ก F F F F F ก
1.9 ก ก F ก F F
F F ก ก กF F F
ˈ ก F F ˈ F
˂ ก ˈ กก
ˈ ก F F ก
238
1.3
F F ˈ F ˈ ก F
F ก F ˈ กก F ก
ˈ ก F ก
ก F F ˆ ก ก
F ˆ F F ก ก F ก
F ˈ ก ก ก
ก F ˈ F F F ก F ก
F
ˈ F F
ˈ ก ก F F F ( ก 6 ) F
กF F F ก F ˈ
ก
24 . . 2459 ก ˈ 103
F ก ก ก ก F ก F F F ˆ ก
F F F F ˈ ˆก F F
F ก ˆก F F F ˂ F
ˆ F F
F
กก F F F
ก F ( ก ก F F F ) F
F ก F ก F F Fก ก F
ก F F F ก
F F F F F
F ก ก F F F F F F F
239
2. F F F F กF
2.1
ˈ F
7 F F ˆˉ
F Fก F
F ก ก F F ก ก
F ก F Fก ก F ก ( ก F
ก)
ˈ F ก ก
3 F กF F ( F F) F F F
F F F ˈ F F ( ) ˈ ก
F F F ˈ ก F F ˈ
ก ก ก F ก ˆ ก
ก กF F
ก ก F Fก ก F F
ก ˈ ก ก F F F F F
240
ก ก F F F F F
F ก F ( F F)
F F ˈ F F
ˆ ก ก F ก F F F
F F ก ก ก ก F
ก F F F ˈ F ˆ
F F F 18 ก ก กก
F F F ก ก F ก
F ˈ Fก ก ก F ก
ก ก ก ˈ F กF ก
ก ก ก
F ก F ( 19-20) F ก F
ˈ F F ˈ ก F F
F F F 1 F F 1 F 3 F F ก F F F
ˈ FกF F F F
F ก F
F F ก
ˈ ก
F ก F ก ˆˊ F
F ก กF F ก F ก กF F F
F F ก ก ˈ
F F กก กF F F
F ก ก ˆ ก ก F F ก
ก F F ก ก F
F ก ก F ก ก F F F F
ก 2 F ก ก F F F ˆˉ F F Fก
( F ˆ )
F ก F Fก ˆˉ F F Fก ก F
F ˈ F ก F ก ˈ F F F F
ก ก 3 . .2388 F ก ก
ˆกก F ˈ F
F F ก ก F ก ก F F ˈ
241
ก F ก ˆ ˈ Fก F
2.2 F F ก
F F ก F F ก ก F ˈ ก
F F ( ก 2) F ก
ก F F F ˆˉ ก F Fก
ก ˆ ก 3 3 F
13 6 ʾ ก 1179 ( . .2360) 15 7 ก
F ก ก F ก F ˆ
F F ก ˈ ก ก F ก F
F F ก ก ก ʾ ก ก F ก ˈ
F F F F F ˆ
242
2.3
F F F
F F F F F ( F ) ʾ . .2415
ˈ ก F ʾ . .2421 F F ˈ
F ก ก F F F
( ก 5) F F
F ˈ ʾ . . 2422 F ก ก F F
( F ) ก ก ˈ F ก ˆ ก F F
ก ˈ ˆ ก ก ก
ก ก (Gothic) ˈ F ก F ˂ ˈ ˆˊ F ˆˊ
ˈ F F F F ʾก ก F
F ก F ก F ˈ F F
ˈ F F ˆˊ
ก F ก ˈ ก กF ˈ
F ก ˆˊ F F กF ก F ˈ
F F F F F ก F
F F F F F F ก ˈ F
F ˆˊ F
243
F F กF ก F
ก F F F ( ก 5) F F ( F
) ก
2.4 ก F
ก F ˈ ก F ก ก
F F ก ก ก ก ก ก F ˈ F
ก ก ก 3 F F F ก
1 ก ก F ก F F F ก Fก ก
ก ก ก กF ก ก
F ˈ F F F ก ก
ˈ F F ก F
F F ก ก F
F F F F ˈ F F ก F ˆ
ก F F ก ก F F
ก F F F ก F F ก
F ˁ 4 ก ˆ F ˈ ก F F ˁ F F
F F F ก
244
2.5
F F F ก F 5 ก
ˈ กF กF ก F F ˈ ก
F F ˈ F กก F
ก ก F ʾ . .2504-2506 ก
ก F 44 F F ก
F F F ก F F F
F F F F ˈ 11-16
FกF F F F F ˈ ก
F F ˈ ก
กก ก ก F F F ก ˈ
F F ก F 800 2,000 ˈ ก F
ก F ก 44 F ก F
F F F ˆ F F ก F
F ก ก ˆˉ F ก F 1 ก ˈ
F ก F F ก ก ก ก 5 F ˈ
3-5
ก ก ( F/ F )
กF F ก ก ก F ก
245
1. F F ก ก F F F F F
. .1200 1400
2. F ก ก F F F
F ก ก F
3. F F ก ก F ก F F F F
F ก ˆ
4. F ก F F F F
Fก F 1,000 ʾ
5. F ก F F ˈ F ก F
2.6
F F กก F
F F ก F F F ( ก 5)
ก F F F F ( F ) F F
ก ก F F F F F F Fก ˆˉ
F F ก F F F
ก F F F ( ก 5)
F ก ก F ก
ก F ˂ F ʾ . .2420 F F
246
ก F F F F ˈ F ก ก F
F F ˈ F F ʾ . .2453
กF F ˈ F F กF ก
ก ก F ก กF ก ก F F ก
ˈ F F F ก ก ก ก ˈ
กF F ก F ก
F F ˈ F F F F ˈ F ก F ก ˈ กF
F F ก ก ˈ F F
ˈ F F F F F F ˈ F F F F ก F
ก ก
2.7 ก
ก F F Fก ˆˉ F F
ˆ ˈ ก ก F F F 1 ก
F F F ( ก 2)
F ˈ Fก ก ก ˆˉ F ก
ก ˂ ก F ก F F F ก F F ˈ
ก F F F ก F F F
247
( ก 5) F ก F F F F ก F ก F ก (ก
ก ) ก F F ( F )
ˈ F F ˆ
F ก ก F F ˆ F กF ก
ˈ ʾ ก ก F Fก ก - ก
กF F F ก F ˂ F
2 ˂ ˂ F ก F ก F ˂ ก ก
F F
2.8
F F . .2469
ก ก ก F F F F ˈ ก
F ก ก F F F F ก ก ˈ
ก . .2501 ˈ F F ˈ ก ˆ
ˈ กF ก 2 ˈ F F
ʾก ก ˈ F F F F ˆˊ
ก ก F F F ก F ก F ก 125 F
ˈ F ˈ
248
ก ก ˈ F F F F 3 ก
6 F F ˈ F ก F F ˈ F F
ก F ก ˈ F F ʾก F F F
F ก1 F F F F F F F F F F
F ก F ˈ F F
ก F ก ก ˈ ก ก ก F 94
39 10 . .2520
2.9 ˁ
ˁ F ˆ F F
F 4 F ก ก ʾ F F F F
ˁ F กF . .2456
ˆ ก ˁ ˈ ก F ˆˊ
F ก F ก 5 ก 6 F ก F
ˆ ˈ ก F ก ˈ F F F F F ˈ F
F F F F F F F ก F F F F
ก ก F F ก F F ˈ F
ก F F F ก F F ˈ F F ก
F F ˂ ˁ
249
ˆ F ˈ F ก ก ก F F
F 4 F F F F ก F F F F
F F 4 ก F ˈ F ˁ
ก F ก F F ก
2.10 F ˂ ก
F ˂ ก
กF F ก ก F ก 3
ก
กF F ก ( F ) ก F ก F
ˈ ก
F ( . .2347) F ก ก F Fก
ก F ก F ก F F
( ก) F F ˆ F
˂
ก ก F F F
ก ก F ก F ก
ก ˈ กก
ก
F ก
ˈ F ก F F
ก ก ก F
F กF
F ก F
F
ˈ ก F F F ก
F ˈ ก ก F ก
ก
ก ก F
250
ก F F F F F
ก ก ˈ ก
F F ก ก F ก F ก
. . . ก ก F F F ก
F F F F
˂ ก F กF F
ก ก F 200 ʾ . .2525 F F ก
F F ก ก ก ก ก ก F ก
F F ก F F F
F ก F . .2541 F ʾ . .2542
F F F F ก F
ˈ ก F ˈ ก F F
ˈ กก ก F F
5 ( 5 2530)
2.11 F ก F F F
ก F F F 10 F
ก F F F ก ก ก
10 F ( , 2525:85-128)
1 . .2414 ( )
2 . .2416 ˈ F ก 1
F 3
3 . .2420 ˈ F ก 2
( ) ก F F F F ( F ) ˈ F ก
F ก ก F
4 . .2431 2416 ˈ F ก 3
กF F
กF
( ˆ ˈ ก ก ) F
( )
251
5 . .2438 ˈ ก F ก F
F F F
6 . .2442 ˈ ก ก F ก F
F F F
7 . .2444 ˈ ก ก ʽ F
F Fก ก F
8 . .2446 ˈ ก ʿก F
9 . .2447 ˈ ก F ก ก ก
F F F ก F F ˈ
F ก F F F F
ก F F ก Fก F ˈ ก F
ˈ F ˈ F ก
10 . .2452 ˈ F ก ก
ก 4
ก F F ก
F F F ˈ ก F F
F ˈ F F F F ˈ F ˈ
ก ก ก F ก F
F ก F F F
F ก 3 F F กF ก
F ก
F ก
F . .2518 ก F F ก F
F F ˆˊ F F F ก 190
ก 3
F F F F ก
. . . ก F F ก ก ก ก F F
ก ก ก F F F F F
F 19 2541 F F
F F
252
F F ก
F F ก F ก
F F ก F F ก F F ก F F F F
ก F F F ก F 22 2546
F F ก ก F 19
2546
2.12 F ก ก F F F
F ก ก F F F F
F F F ก F F ก
ก ก ˁ ก 2454 F F F F ก
F F F ก F ก ʿก F F ก ก ก F F
F
ก
F
2530 ก
ก ก F ˈ F F ก
F
F กF ก F
ก ก F
F ก F F
ˆ
F ˈ
ʽ
ก ʾ
253
ก ˁ ก ʿก F F F ˁ
ก ก 11 ( ,2525:129-164)
ก ก F F F F F 9
1 14 ก F . .2462
2 16 ก F . .2462
3 16 ก F . .2463
4 18 ก F . .2463
5 19 ก F . .2464
6 23 ก F . .2466
7 24 ก F . .2466
8 27 ก F . .2467
9 28 ก F . .2467
( F : ก F ˂ F F F)
ก ก ก ก F F . . ʽˉ ก F ก
ก ก ก F F F F F F F ˈ
F F F ก F F ก F
กF F ก F F ˁ F F F
F F ʽ F F
18 . .2531
254
3. F
3.1 ก
ก ˈ ก F
F F ก 4 F ก F F ˈ F F
F F ˈ F ก . .2409 F
ก F 6 ก 6 ก 840 F (32 ก ) F 1,400
(112,000 ) ก F F F F
F Fก ก ก ก
ˆˉ 200 F 2 ʾ . .2410
ก F F F ก 5 ʽ 25 . .2411
F F “ ก” ˈ F ก
16 ก ก . . 2447
ก ˈ ก ก F F
F F ˈ F
F ก ก F ก F F 06.00 . 11.00 . F F
ˆˉ F F ก ก ˈ
ก F F ˆˉ ก F
F F ก F F ก ก ก F ก
F F ˈ กก F
255
3.2 F
F F F
F ˆˉ F Fก F F
ʾ . .2465 ก ก F F F ก 6 F ˈ F ก
F ก ก ก ก F ˈ
F F ˈ “ ก ” 6 ก ก . .2524 F
F F ก F ก ก F ก
ˈ 10 . .2520 F ก ˈ
F ก
ˈ ʽ F ˈ ก 14 . .2534
ก ก F F F ก
ก ˈ 10 F
F 1 ( ) F ก ก F กF
F ก F ( ก )
F 2 (กF F) F ก F ก
ก F F F
ก ก ก ˆ ก ก ˈ F
F 3 ( ) F
ก
256
F 4 ( ) F ก
F F ก F
F 5 ( ) F ก
ˈ F F F F ก
ˆˊ F F F Fก
F 6 ( ก F) F
ก F ก ก F F ก ก ก ก ก F
ก ก ˁ
F 7 ( ) ˆ F ก
ก ก ก F F F
F 8 ( F ) ก ก ˈ
F ก F F F ก F ˈ F
F 9 ( F ก ) F F ก ก F ก
ก ˈ ก F
F 10 (ก ) กก F
ก F ก F
F ʽ F ก F F F
09.00 - 16.00 . ʽ F ก F ก ก F
3.3 F F F
257
F F F F F F F F ˁ
“ F ˂ - F ”
F ก F F F ก F F ก
ก F F ˈ F F ก ˈ
Fก F ก ˈ F
F F F ก กก F F ( ก F)
F F F F ก ก F F
F ˈ F ก F F ก ก ˈ ˆ
F ˆ F F F ก ก
F F F F ก F ก
ก 5 12 . .2535
ก ˈ ʽ 26
ก F . .2536 F F F ก ˈ 5 F
F 1 ก ก F Fก F ก
F F กF F ˆˉ F Fก ก ก
F ˆˊ F ก F ก ก ˆ
F Fก
F 2 F ก ก ก F F
F F ก F F ก ก F
ก F Fก F F
ก F F F ก F ก F ก ก
ก F ก ก ก F F
F 3 ก ก F ˈ F
F ก F F ก F
F F F F F F F ก
F F F ก F ก F
F F ก F F F F F F กF กF
F 4 F ก ก F F ก
ก ก ก ก
ก F ก F ก
F 5 ก ก ก ก F ก F
F F F ก F F
258
F F ˁ F ก ก F ก ก
ก F F F Fก กF F ก F F ก
F Fก F Fก F
3.4 F F
F F ˂ F ก 5
ก
ˈ F F F F ก ก F F ˈ
กF กF ˈ ก F F F ˈ ก
ก ก ก ʾ F ก ก กก
ก ก ˈ ก ก F
˅ ʾ F F F 10 F F
F F F F ก ก F
F ก ก F ก F ʾˉ F F F F F F ก ˈ
ก
ก F F ก ก 2 ก
F F F F F F
ˆ F ก ˀˊ ก ˈ ก ก F F F ˈ
ก ʿก Fก F F
F F F F F F F F ˈ ก
F F
F Fก F
1-2
ก F 0.5-1.5
F F ก
F ˈ F
F
F ก F
ˆ
F ˈ
ˈ F
259
3.5 ก
F ˈ
ก F F F F F F ก ก F F
F F Fก ก F F F ˁ
ก ก ก F ก
F ก F ก ʾ F F ก ก F F F ก ก 3 ก F
F F ก F F ก ก ก F
F F F F ก F F
F ก ˆ ก ก F ก ˈ
10 . .2517
3.6 F
F กF . .2546 ก กก .
F ก F ก ก F ก
ˈ ก ก F ก ˆ ˈ F F F
ก F ก F F
260
ˈ ˈ ˈ 2
F ก F กF ก F
F F F F ก
ˈ F ก F F
F ก ˈ 3 F F ก ก F ก F
F ก F ก ก F 100 ʾ F F ก
F F ˈ ก F ก ก F
ˈ F F F F F
F ก F ก F ก
ก ˆ
4. F
4.1 ก
F F F ก
ก F F F ก 30
ก
261
ˈ ก F F F
F . .2438 F ก F F F
ก F F F F F
. .2457 ก ก F F F
ก ˁ F F F ก
ˆ F F F
1 2499 ก
ก 1 ก ก 2520
ก F 30 240 25 F F
ก F ก F ., . ก. ก F
ก ก F F ก ก F ก
F F F F F ก F F Fก กF
F ก F F ก F ก กก
F F F F ก
ก F ˈ ก ˈ F F
F ก F F
4.2
F ก ก 200
F F F ก F ก
- 20 ก ก F F 2 ก
262
F F ก F ก
F กก ʾก ˈ ก ก ก
300 F ˈ F F 8 F F F
F F ก F F F F F F ก
F F F ˈ F ก ก 1
ʾ . .2535 ก ˁ F F ก F F
ก ˈ F ก
ก F ˂ F F Fก ก
F F F F ก ก F F ˈ F
ก ˈ F ก F F ˈ F ก
ก F ˈ F F F
4.3 F
F F F F ก
ก 9 ก F ก -
ก 23 ก
263
F ˈ F ก F F F
ˈ F F ก F ก ก ก
F F F ก ก F ก ˈ ก ˈ
F ˂ ก ก ˈ ก F F ˈ ก F F
F กF F ก ก ก ˈ 2 3 F ก ก F
ก F ก ก ก F F ก ก
1 F ˈ F F F F
ก F F ก F ก F
ก F F F F F ก F F
17.30 18.30 . ก F F 04.00 06.00 . Fก ก F ก
F F ก ก F F ก ก F F ก ก ก
ก F ก ก F
F F F ˈ F ก F
ก F ก ก F F ˄ ˈ F F F
F F ก F กF F
F F F 9 1 F F ก ก F
264
4.4
ˈ F F F กก F
ก F F F ก ก
F ก F F F ก F ก F
F ˈ ก F ˈ ก F F ก
ก F F
ก F F F ก F - ก
20 ก F ก F 500
4.5 ก F ก
ก F ก F F F
- 1,268 F ก F ʾ 2529
ก ก ก F F ก F ก
5 5 2530
ก 2 ก ก 2531 ˈ ก F ก ก
F F F ก ก
265
ก F ก ˈ F F F ก
ก F ˈ F F F F ก
F F 24 F
F F ก F ˁ F F F F F F F
F F F ˁ 60 F F F ก
- 20 ก ˂ ก F
F F
4.6 F ʽ F
266
F F F ก ก F ก ˈ F
F F ˁ ก F ˈ F ʽ F
F F ก F ˁ F ก F F F F
F F ก กF ก กF ˁ กF ˂ F ˈ F ˆ
F F F ˁ F ˈ F ʽ ก F ˁ
F
F ʽ F ʽ ก F 08.00 16.00 .
ก F ก F F
4.7 ˁ ก ก
ˁ ก ก F F 3 F
F - F F F F F ก F ก 25 ก
ˁ ก ก ˈ ˁ F F
F F ก ก ก F ก F F ก
ก ˁ ก F ก ก F
ˁ ก ก F F ก ก
5 12 2535 3,000 F
ก F ˁ F F ก ˂ ˁ F F F ก
ก ก ก F ก F ˁ F ก F
267
F ˁ F F F ˁ F F
F ก F F ก F F F F F ˈ F
ก F ˈ F F F F F ก F F F
ก ก ˁ F F F F ˈ ก กF
F F F F F ˈ ก
ก F กF F ˈ F F ก F
ก ก
4.8 ˁ
ˁ F F F - กF
5 ก ก F F F ก 5 ก
ˁ ˈ F ก F ก ก ก F F
F F ก ก F ก กก
10 F ก ก F ก F ˈ F F
ก ˁ
ˁ ก F ก F F กก F
ก ก F F F ˁ ก กก
268
ก ˈ ก F F 1-6
ก ˁ ˉˇ
4.9 F F
F F ก ก F ก F ก F
ก ก ก ˈ ก ʾ ˈ F F
F F 49-57 ก F F F
F F F ˈ F F F ก F F
ˆ F F ˈ F F F ก ก F
F F F F F F ก F ก F F ก
F F ˈ F F
F ก ก F ก ก ก F
F F F F ก - ก F
5 ก F F F F F - ก กF 10
ก ก 70 ก
269
5. ก F
5.1 F ˆˊ
F ˆˊ F ˈ F กก F ก ก F ก
F ˈ F F F ˈ ก ก F F ก F
F ก ก F 42 F F ก
ก F F F F
ˈ ก F ก ก F ก
F F ก ก F F ʾ . .
2476 ˈ ก ก F
ก ก F F ก F F ก ก F F ก ก
F ก ก F ก F F F ก ʽ
ก ก ก
ก ก F ก 5
1. ก F F ก F
ก F F ก F F 1 F F ก ก ˈ กF
F F F F ก F F ก F F F ˈ กF
กFก ˆˊ F ก F F
F ก ก F
2. ก ก ˆˊ F ก ก ˈ 3 F
2.1 F F กF F F ก F 30
ก ˆˊ F F F ˆˊ ˂ กF F F F F F
F ˂ ก F F ก F F ˈ F กF ก F
ก ก ˈ กF ก กF F ก ˈ ก ก F F ก
270
ˈ ก F ก F F F 7 ʾˋ F F F ˈ F
8 F F F F ก 4 ˆˊ F ก F F F ก
F ก F ก F F F F ก
2.2 F ก F F F F กF F ˂ ʾ
ก F ˂ F F ก F F
10 F F ก 5 F F Fก F F F ก F F F
F F F ก ก ˆˊ F F ˈ F F
กก F F F ก
2.3 F ก ก F F ก ก F F F ก F ก ˂
กF F F F F F F F F F F กF F F 3
5 F F 70 F 7 ʾˋ F
F ก F F F F F ก ก F ˈ ก F F
F F F F ก ก F ก F ก F F
F F ก F F F ʾ ก F F ก F
F ˈ ก ก F ก
ก F F F
F ˈ F ก F F ˈ F F ก F F F
F F F F ก
F ก F ก F Fก F
F F ก ˈ ก F F 4 F
F ˈ ก ก ก กF ก
ก ก ˈ F F ก ˈ F ก F
F ˈ ก F F F F ก F ˈ ก
3. ก F ก F
F กF F F F
F F F F
F F F F F
˂ F F ˈ ˂
F F F F
ก ก F
271
ก F ˈ F ก ก F ก ก
ก F F ก ก F F ก
F F F F F ก F ก ก F F
ก ˈ ก F ก F F F
F F F ก 10
4. ก F ก ˈ F F
ก F ˈ F ก ก F ก F F ˈ F ก F
ก F F F F F ก F
F ˈ F ก F ก F
F F ก F F F ก
5. F ก ก F ก กF F ˈ F
ˈ F F F F
F ˈ ก F F F ก ก F F
ก F ˈ กF ก F ก F F F ก
ˈ F กF F ˈ F กF F F F ก
F ก กF F F F ˈ ก F F ก F
ก F ก ก ˈ F กF F F ʽ F F ก F F F
ก F F F 300 - 500
5.2 ก
272
ก ˈ F ก F
F F F ก F F ˈ F
ก ก F F F ก . .2442 ก ก
ก F F ก F ˆ
F ก F ก F F . .2530 ก
F ก F F F กF ก F F
ก F ก F ˁ ก กก
ก Fก F F 1 F กF ก ก
F F ก F ก ก F F 50-80
F F ก F F F F ก ก ก
F F ก F 300 ʾˋ F 5-7 150-210 ก ก ก
ก F ก F ก ˈ ก ก F F ก
F F 3-5 ʾˋ ก F
5.3 F F
F ˈ F F ก F F 7 ก
F กF F F F F F
F F F F 1.6 ก F
F ก ʾ ก F ก ก F 100 ʾ F F F F กF
ก ก Fก F F F F F
ก F F F F ก ก F
ก F Fก ก F F ก
F
273
ก ก
1. F 3
1.1 F F F ก F F F F ก F
ก F F ก F F ˆˊ F
1.2 ˈ F ก ˈ ก F ˈ
1.3 ก ก ก F F ก F
ก F ˈ F
2. ˆˊ F ˈ F ก ก F F
ก F F F ก F F F ก F F F
ก F F F F F
3. ก F ก F F F F ( ก )
ก F ก ก F F F F F F F
ก F ก F ก F ก F F ก F
ก ก F F F F F ก
ˈ F F F
4. F F ˈ 2
4.1 ก F ก ก F F F F
กF F F F ˀ ˈ F F F F F ก F
F F F F ˈ ก
4.2 ก ก F
F F F F F F F
ก F F
ก F ก F
5. ก F ก F F F ก F
ˈ F ก F F ก F ก
ก ก ก F F F ก F
F ก F F ก ก กF ก F
F F F ก ˈ F
F ก F F ก ก ˆ F กF F
F F ก F ก F ก
F F ก F ˆ F กF F F
274
5.4 F Fก F
F F ก F F F F F
ก ก F F ก ก
F F ʾ . .2528 F F F ก Fก F F F F F
F F F ก F F ก ˈ F ก
F F ก F F ก F กก ก ก F ก
F F F F
. .2529 ก F F ʿก ก F ก
. .2530-2532 ก ก ก ก ก F F F
F ก ก F Fก F F
. .2533-2534 กก Fก ก ก
F F F ก ก F ˈ ก F ˈ ก
. .2535 F F ˈ F Fก F
ก F F F F F F F ก ก ก F ก F ก
ก F ก
. .2538 ˈ F ก ก F F F F
F F F F ก ก F F ก
ก ก F ก F F ก F ก F F
275
. . 2539 - 2540 ˈ F F ก F ก ก
กก F F กก ก ก ก ก ก ก ก F
ʾ . . 2540 ก F F F ก
F ก ก F F ก ก ก F ก
ก F F ก F F F กF F F F F Fก F F
F F F ʾ ก F 500 F
ˆ ก F Fก F F ก F F F
F ก F F ˈ ก F
ก F ก F F F F
5.5 F F F F
F F F ˈ ก ˈ F กF กF ก
F ˈ F ก F
F F ˈ F F F F F F F F ก
F F F F ก ˈ ก
“ F F ” ˈ F ก F ˈ F F F
“ F F F”
F F F F กก ก F ʾ . .2476 F F
ˈ F F F F F F ก
F F ก ก ก ก F F ˆ
ก ก F F ก F F F F
276
F F F F F
ˈ ก ก F ˈ ˈ F
F ก F F F ก ก ก F
ก ก F F F F F ก ˆ
F ก F ก ก F F ก F ก
277
6. F
6.1 F F ก
F F ก ก ˆ
F ก ก ˈ F ก ก F F F F F F กF
F F ( ก F ) ˈ ก F F F
F F ก ก ก F F ก
F ก F ( F ʾ ก ก ) F ˈ F
F ก F ก ก F ʾ ก ก
F F F ˁ F F ก ˆˊ F
( ก ) F F ก ก F ก
F ˆ ก F ก F กF F
F ˈ F
6.2 ก กก -
ก ˈ F ก F กF
กก - กก F ˃
ก ก F ก ก F F กF ก F
F ก F ˈ ก F F ก ก F Fก
ก F ( F F F ก ก F ) ก ก
F F ก ก F ก F ก ก F 2-3 ก F ก F ก
กF F ก F ก ก ก
F F F
F F ก F F ก ก
F F F ˃ F ก F F
F F ก
˃ F F ˈ
F ก กF ก
F F F F ก F F F ˃ ˈ F F
ก F ก F
278
6.3 ก F ก ( F)
ก F ก ( F) F
ก ก 75 ˈ ก F ก ก
กก F ก ก F ก F ก F
ก ก ก ˈ ก F F ก F ʾ . .2513
F ก ก F ก F ˈ ก F F
15 . .2514 F F ก F ก ˈ ก F
ก F F F ˈ ก F
ก ˈ ก F ก ก 25 . .2516 F
F F F F ก F
1,400,000 F ก F F F 1,002,000 กF F
F ʽ
9 . .2515 Fก F ก
ก F F F ก F F
F ก กF F F ก ก F F ก ก
ก F F F ก F F ก ก
F F ก ก
0002/6039 7 ก . .2518
ก F ก F ก ก F
ก ก F 16 . .2518 F ก
ก F F F F ʽ
F F ˂ ก F ก (
F) 21 . .2521
279
ก ก F F F ก ก F ˈ
F ˈ F ก ก F ก F
กF F F F F
F
ˆ ก F ก ( F) F
F
1. F F (Pasteurized Milk) ˈ F F F ก F
F F 76 ˈ 16 F 4
ก ก F 3-4 ( ก ก 8 )
225 . . 200 . . 4 ก
F
2. . . . (Ultra High Treatment Milk) ˈ F F F ก
F F F 143 ˈ 4 F F 20
ก F ก ก F 6 . . . ก F
250 . . 5 ก F
200 . .( ) 3 ก
F 1,000 . .
3. F F F F ก
ก ก F ก ก ก ก F
ˈ Fก ก F ก ก ก ก
ก ˈ ʽ ก ก ก ก F
15 ก F . .2542
280
7. ก F F
ก F F F F F ก F F
ก F ก F F
ก ˈ F F ก F F F Fก F F กF
7.1 ก F
F ˈ กF กF F ก F F F F
F F F ˈ ก กก ก F กF
- F ˅ ก Fก ก ก ก F
Fก ˈ
- F ˅ ก F ก F F ˈ ก F
- F ˅ ก F ก F F F ก F F F F ..
F
- F ˅ ก ʾˉ F F F ก
- F ˅ ก F F F ก F F F
F F ก F ˈ ก
ก F ˈ F F
F ˈ ก ก F F F ˈ
ก ก F F F F
กก F F F F F ก ก ก
ˆ F ก F ก ก F F
ก F F F ก
ˆ F
F F ก ก F ก
ˈ F
F
ˁก F F FกF F
F ก ก F
330
281
F ˈ ก F F ก ก ก F F
F F F
F F F
1. F ˈ F F 3
F ก F ก
2. ˂ F ˈ F F
F ก F F ก F F F ˂
3. ˈ F F ก F
F F F F F ก ก ˈ F F F F
ก
4. F ˈ F ก F F F
F F F กF ก F กF F ก F
F F กF
5. ˈ F F ก F
F F ก ˈ F F
5.1 ก F F
ก ˁ
5.2 ˈ ก F ก F ก F
5.3 ˈ F F
6. ˈ F 2 F ก F ก F
ก F F F ก ˈ F
7. ˈ F F F
7.1 ˈ ก F
7.2 ˈ F ก
7.3 ˈ
กก F ˈ F
ก F ˈ ก กก F
F F ˈ ก F F F ก ก
ˈ F F F 16 6 F 2 F
F F ˈ ก F ( F ) ก F ˈ ก F ก F ก ก
˅ กF F ˂ F ˆ F ˈ F F F ˂
282
F F F F F F ˈ F
ก F F F ก ก ก ก F ก
ก F ก Fก F F ก F F F F ˈ ก F ก
F F ก ก F ก F F F F 10 -16
F ก F F ก ʾˉ F F F ก
4 ( F F ) 12 ก F ʾˉ F ˈ F ก F
F F 2 F F F F ก ก F
F ˈ F
ก F ก F F ก F F F F
ก F F 2 F F ก ˈ F
F F ˆก F F F ก
F ก F F ก F F ˈ ก ก F
ก ˈ F F ก F ˈ F ˈ
ก ก ก F
ก ก F ˈ ก ก ก
ก F ก ก ก F F Fก ก ก
ก F ก F ก Fก F F
ก ʾˉ F ก ก F F ก F F
F ก F F F F ก F F ก
ก F ก กF ก F F ก F F ก F
F ก ก F F F F F
283
F F F ก F ก F ˈ F F ก
F F ˈ F ก
ˆ F F F
F F ก ก F F ก F F F F
ʿก ก F F F ก F ( ) F
F ก F F ก F F 10.00 12.00 . F
7.2 ก F กF F
กF กF ˈ F ˈ F ก
ก ก ก ก ก F F F กF
F F F ก F ก กF ก . .2322
ก F F F ก F ˂ ก ก F
กF ก F F ก ก F F F ..... กF
กF F 1 3 3 ก ก F กF
ˈ F F F F
ก ก F กF F ก F ก
ก กF ˈ F ก ก
ก 2 . .2355 F ก ก F ก F
ก กF F ก 26 26 F ก F ˁ ก ก F F F F
ก F F กF F ก
F F ˁ ก ก F ก 3
ก กF ก
ก F F กF กF F
ก F ก ก ก
ก กF ก ก ก F ˈ F F
กF F ก ก ก F ก 1 2
กF F F F ˆ F F F F ก กF
ˆ กF F F ก ˈ
กF F F ก F F F F F
กF F ก F F ก F 90 ʾ F F F F กF F
F F ก F 100 ʾ ˆ F F ก F กF ˈ ก
284
F ก F F ก F ˈ F ˈ
ก F F F ก ก ( ) ˈ F F F ก ก F
ʾ F F
F ก F ก ˈ F ก F กF F ˈ ก F F F ก
ก F ˈ ก F ก ก
F F ก กF F F กF กF F ก F F
ก F ก ก F F ˈ
F F ก กF F
กF F ก F F ʽ
F F F ก F F F F
F F F F ก
F กF F ก กFก ก F
F F ( ˆ กFก F ) F F F F ก F F
กF Fก F F F ก F F F
ก F F F F
ˈ F
กF F F ˆ ก F
F F กF ก กF F
ก F กก F F F F ก F
F F ก F ก F F ˁ ก ก F กก F
ก กF F ก F กF F F F
ก ก F กF
F F F 10
F F F F
F กF F ก ก F
F F ˈ F
ˈ F
F ก F F
F ก ก ก
ก F F F F กF
285
F
ก ก ( - F ) F F F ก ( -
F F F ก F F ... F )
ก ก ( - F ) F F
( - F ) F ʽ ก ก ก ก F F ( - F ʽ ก ก ก F ʽ ก ก ก
F F ... F F ... F )
ˆ ก ก F กF F กก F F F ก
F F F ˈ F F
- ก F F . .2527
- 16-17 . .2534
- ก F ˅ ก ก ก
26 ก ก . .2534
F F กF F F ˈ F กF กF ก
F F ˆ F F F ก
F กF F F F F F F กF F F ˈ F
F F F ก F F F F F ก
ˀˊ F F ก ก F F
7.3 ก F
ก F ˈ ก F F F ก F F ก
F F F F F F ก F ˆ ก F F
F F ก F ก F F F ก Fก
F ก F F ก ก F ก F
ก F ก ก
F ก F ก ก F F 4 6
ก F F ก ก F 2-3 F 7-8 F
F ก F F ก ˆก F ˂ 6- 8
ก F ก F F F F 20-25 ก F ก
ก ˈ F ก ก F ก F
ก F ก ก ก ก ก F ก F ก F F ก F
286
ก ก F ˈ ก F ก F F
ก ก F F ก F ก F ก F ก F
F ก F ก ก 3 F ก ก F F
F กF ก 3 3 F ˈ ˈ
F F ก 3 ก ก F ก ˈ ˁ
F ก กก F F F F F F ก ก ก ก F
ก F ก ก F
กก F F ก F
F F F ก F F F
ก ก F ก ˈ ก F กก F
7.4 F F ก
F ก F ก F ก
ก F ก ก F ก ก F ก F ก F ก
ˈ ก F กก ก F ก F F
ก F F F ก F F F
F ก F ˈ ( F ) ก F ก ก
ก ก F
F ก ก ก กF F ก F F
ก F ก ก F F
287
ก F F ก F F F F ก F F
F ก F ก F F F F ก F ˁ
F ก F F ก F ก F
กF ก F ˈ ก F F
F F F ˈ F ก ก
F F ก ˁ F ก ก F F F ก ˁ F ก
F F F ก F ก ˁ F F
F ก
F F F กF F ˁ F
ˁ F ก กF ˈ F
F F F ก F F
F F F กก ก ก F F F
F F ˈ F F ก
F ก ก F ˁ ก F ˈ กF F ˁ
F กFก F F ˈ ก ก ก
F F ˈ ก ก F ก ก F F ˈ ก
F F F F ก F F F F F
( F ) ก F
( ) F F F F F F F
ก
( ก F) F F ก F F ก
( F ) ก F
288
( ) F F ก ก ก ก ก ก F F ก F
( ก F) F F ก F ก
ก F F ก F F F ˈ
F F
F F F กก F ก
( ) F กก F ก
ˁ F F ก
F ˆก ก
ก ก F F ก F ก F F F F F
ก F ก ˈ ก ก ˈ F
F ก ก F ก F ก ก F ก F
F F ก ก ก F ก F กก F
F ก ก F Fก F F ก F F F
F F
F ( )... F
F F F F ก
( ) F F F F F F ก
F ( )... F
F F F F F ก
( ) F F F F F F F ก
289
ก F ก F F F F ก F
ก F ก F Fก 2 F ก F F ก ก F F ˈ F
F /ก ก ก F ก ก F ก ก F กก
ก F กก F กก F ก F
ก ก ˈ ก ก F
กก F ก
- F F ก F F F ก ก ก ก ...
( F ก F ก )
- F F
( F F ก ... F F ก ก F ก )
- F F ก F F F ก ก
( F ก ... F F ก ก F F ก ก F ก )
ก F ก ก ˆ F ก F ก ก
F F ก F ก F F F F F
F ก ก F ก F ก F ก ก F
ก F ˈ ก ก F ก ก F ก F ก F ก
F ก ก F ก F F ก F F ˆ
กF F F F ก F ก F
ก F F ก F F ก F F F F F
F F F
290
8. ก ʾ
8.1 F F ก
F F ก ˈ ก F ก ก ก F
ก ก F ( F F 1) F ก ก F ก ʾ F ʾ
5 ก ˈ 2 F F F ก
ก ก ก F ก ก F ก ก ก F F F
F ก ก F ก กก
F ก
8.2 ก F ก
ก ก ก ˈ ก F ก F
F F ˈ F F ก F F กF ก ˈ F
F F ก ก F F F
ก F ก ก
F F
F กF F
ก
F F F
F ก
F F
F
ʽ ก F
F ก ก ก
F ก F
F ʾ ก F
ก ก F ก
ก F ก
291
ก ก F F ก ก ก F F F ก
F F ก ก ก F
8.3 ก ก
ก ก F 1 11
( F ) ก ʾ F F ˈ F
ก ก ก ก F ก
ก F ก
F F F F ก F
ก F F F ก F
F กก F ก ก ก
F F ก ก F F ˈ F ก F
F F ก ก F ʾ
F ก F F ก
F ก F
ก ก F
F F
F
ก F F F F F F
F F ก
F F ก ( ˆˊ )
F ˆ
292
1. F F
1.1 ˂ ก ก 1 ( . .2325-2352)
ก F F F ก F ก ก F ˈ
. .2325 Fก ก ก F ˆก F F ˁ ก
F ˁ ก ก
ก ก F F F F ก F F F F F
F F Fก ก F
ก ก F F F F ก
ก F ก ก ก ก กก F F F F F
F ก F Fก ก ก F ก F F ˆ
ก ก ก ก F ก F F F
F ˈ ก ก ก ก
. .2328 F ก ก ก F
ก F กF ˈ
F F
F ก F F F ก
F กF ก
F ก
F Fก F ก F ก ก
F ˁ ก F 2 ก ก
F ˈ F ก
F F F
ˈ ก F 3,000 ก ก F
ˈ ก 4,000 F ก F ˈ
ก 3,000 ก F F F
ก F F
293
F F ˆ F F
F ˈ F กF F ˈ ˈ F ก F
F F กF กก F F F ˆ ก F F F F F
กF ก ก ก F F
1.2 ก F F F ก 5 ( . .2411-2453)
F F F F ก ˈ F ก
. .2438 ʾ . .2440 ก F F ( )
ˈ F F ก F F F ก Fก F ก
F F F ˆˉ F ˈ F Fก
ก ˆˉ F Fก ˈ F
ก F F F F
F
. . 2420 F 8 3 F
ก F F ... ก ˈ ก F ˈ
ก F ก ˈ ก ก กก F ก
F 8 F 9 F (1 F F ก 40 ) F F
F F F F F ก F F F ˈ F ก
F F ก F ˈ F ก F F ก
ก ก ก
F F F ก ก F F
ก ˈ ก F
ก F ˈ F
ก ก Fก
ก F 6
F กF ก
F
ก F F F F
ก ก F F F
F ( ) ˈ
294
F ก ก F F ก F ก
F F F F ก F F F
F 5 F...
10 3 F F
... ˈ ˈ ก F ก
ก F ˈ F F
F ก ก F F F ก F F F ก...
. . 2431 5 3 ก
...... ˈ ก ก F ก F F F
F F F ก F F F F F
F F F F F F F ก ˈ
F F F F F F ˈ ......
. . 2444 F ก ʽ F F Fก
F ก F
16 ก ก 2447 ก ก ก
ก ก F ก F
F F F Fก ก ก ก F
F F ˈ F F F ˈ F ก F
F F F F F ก F F ก ก F F ก
กก กก ก F ก Fก ก
Fก ก 20 ʾ F F ก ก F F F ก F ก
F F F F Fก ก F F F F ก F
ก F F F F F ˈ F ก F F กF
ก F ก F ก ก F F ʾ
F F ก F .
( F ʾ ) 5 F
1.
2. F F F ก
3. ก
4. F F
5. ก
295
1.3 ก ก F F F ก 6 ( . .2453-2468)
- ˈ F ก 5 F ʽ
21 ก 2456
- ˁ ˆ F F F
4
- ก . .2465 F F . .2524 ˆ
ก ก F ˈ ˈ F
F F ก 6 ก F ก F F
ก F 5 ก F
F . .2458 F ก F ˈ ˈ F
ก
1.4 ʽ F ˂ F F
ก F
F F F ˂ F F ˈ
ก F F F ก
F F
F ˁ F F F
F กF F F F
F F ˁ F
ก ก ʾ
. .2458 F F
ก F F
F
F F
F F
296
. . 2413 - 2414 F F F F
F ก ก F F F F F F ˈ F
ก ก ก ก F F ก ก
1.5 F F ( F )
F F ( F ) ˈ F
F ( ) ก F F ก F F F
F ก ˈ ก F F ก F F F ˈ
F F F
F F F ก F F . .2411-2416
F ก F F F F
F F
ก Fก ก ก F ก
F ก 4 . .2410
F F ก F ก F F
F F ˈ ก ก ก
ˈ ก F F ก F F
F F F
F F กF
. .2444 F
ก ก F ก ก F
F F F F
. . 2452 F ˈ F
ก ก 4
F F ก
F F F
F ก 5 ก 7
297
F F F F กF
1. . . 2409 - 2411 ก F F F F ก F F
F F ( ˈ ) ˈ F ก
ก F F ก F Fก ˈ 32 ก (ก F 6 ก 6 ก
840 F ) ก 4 F ˈ 32,000
F F F ก F F ˈ 80,000 ก ก
F F ก ก F F
F
2. . . 2411 F F ก F F F ˈ F ก
ก ( ˆ ˈ F )
3. . . 2412 F ก ก F ก F
F F F กF F
4. . . 2414 F F ( ) F ˈ
ก F F F F . .2420
ก ก ก F F ก F F
F
5. . . 2415 F F F F F F F F
. . 2421 Fก F ˈ F F F
F ˈ ˆ ก ก ก (Gothic)
1.6 ก F ( ก )
ก F ( ก )
F F . .
2487-2488 F F F
( F F ก ) F F ก ก ก
2 ก F ก ก ˁ
ก F ก
ก F F ก F
ก F ˁ F ก
F F F ˁ F
298
F ˁ ก ก F F F Fก
F ก F F ก F F ก F
กF F ก F ก ก F ก F ก
F F F ก ก F ก F
F F ก F F F
F F ก F ก ก F ก
F F
1.7 F ˆ
2 2534 F ก ก F F F F
ก 18 F F F ก F กF ก
ก ก F ก F ก ก
ก F ก F F ก F ก
ก F ก F F ก F ก F ก F
ก ก ก ก ˈ F ก F F ก ก ก
ก F 46 ʾ 2534 ก ก ก ก
ก ก F F F F ก F
ก ก F 2 ก ก ก ก ก ก ก
F ˈ F ก ก ก ก กก F ก
ก F ˀˊ ก F ก
ก F ก ก ก ก F ก ก ก F
22 2535 F Fก ก F ก ก F
F ˆ ก 9
2475 ˈ
ก ˆ F
F F ก ก
ก ก ก
ก ก
ก ก F F
F ( ก ) ก . .2498
299
F ˆ F ก F ก F
ก ก 2535 ก ก ก F 22
2535 F ก F ก ก F ก ก ก
F F 22 2535 F 24
2535 ก F ก ก F ก ก ก ก F
ก ก F F F ก ก F F
F ˆ F ก ก 10 2535
กF ˆ F ก ก ก ก ก F
13 ก 2535 F ก F 22 ก 2535
ก ก F ก F 23 ก 2535
2. F
2.1 F
2.1.1 F ก
ก F F ก F 1,500 ก ˈ ก
F F ก ก F F ก F
F F F ก F F F
F ก ก ˈ F
F ก ก 4 2469
F F F
ˈ กF ก
F ก F F ก กก ˈ ก F
Fก ก F F
ก F ก ˈ ก F 10 ʾ
F F F
F ก
F ก F
300
F ก F F ˈ F F ก ก F ก ก ก
ก F ก F ˈ ก ก F ก F
ก ก F ˈ F ก
F F F ก ก F ˈ ʽ
F F F F 50 ʾ F
ก ก F ก ก F ก ก F
ก F ˈ ʽ F ก ( ก F ก ) 2
2534 F F F ก ก
ก ก 23
ก F 2535 F ก ก ˈ ʽ ʾ . .2550
2.1.2
ˈ ก 1 ก ก . .2485
F 46 F 13 ก ก ก F
ก ก F ˆ ˈ F ก
1. ˈ F ก ก F F ก
ก ˈ F
กF F F F ก F
2. F ก ก F ก ʽ
ก F ก F ʾ . .2538
3. ˈ ก ก ก F ก F
4. ˈ ก ก F Fก ก ก
F
ก ก ก F ก F ก
ˈ ก F
F
301
5. ˈ ก ก F ก ก ก ก
ก ก F
6. ˈ F ก F ก ก F F ˈ F
7. ˈ F F ก F F ก F ก
F F
8. ˈ F ก ก ก F ก F F ก F ก
F ก ก ก ก F F F
ก F ˈ ʾ 50
9. ˈ F ก ก ก ˀˊ F ก
F ก F F ก F F ก ก F ก
ก ˈ ก ˀˊ ก F ก
10. ˈ F ก F ก F ก
3 F F
11. ˈ F กF F ʾ . .2546
2.2 F
2.2.1 F ก
F F ˈ ก F ก ˈ F F
F F F F ก F F ก F ˈ F กF F F ก F ก
ก ก F ก ˈ ก F F F F ก F F F F ก
F F ก F ก F F ก 17 2517
F F F F ก ˂ F ก F ก
F ก
ˈ ก . .
2446 F F F 6
ก F F F ก
F F F F F F
กก F ʿก F ก F ʿก
ก F F
302
ก F F ก F F ก F F F F F
F ก F F F F F
F F F Fก F 30 2519 F F F ก
2 F ก F
27 14 2521 F ก
ก F F ก F ก ก ก
F F F
ʾ . .2530 ก ก ก F F ก ˈ
F F ก F ʾ
F ก กFก 8 ก ก 2536 F 90 ʾ ก
F กก F F ก ˈ ก ˈ F ก ก F ก
F กF F F
2.2.2 F ก
F F ˂ F ก F F ก F
ก F F F F F
ก F ก F ˂
ก F ก F ก ก ( ) ก F
17 2517 F ก ก
ˈ ก F F F ก
F ก 28 2520 F F ก F ก F ก
F ก
ก 5 2473
F 12 F 12
ˈ
F ก ˈ
2 6 F F
ʿก F ก ก F F
ʿก F ก
F ก F
303
ก ก F F 27 14
2521 F ก ก ก F
F F F
ก F F ก ก F ก F ก F กF
- ʾ . . 2529 F ก
ก ก ก F ก 12 2529
- ʾ . . 2534 F F ก ก F F F ก
ก ก ก F ก 2 2534 F
ก ก F F ก F ก F ก F ʾ
16 2534 F ก ก ก ก ก ก
F ก ก ก F ˈ F F ก F
ก F ʾ ʾ . . 2534
2.3 F ก F ก F
ก F ( )
F ˈ ก F
ˈ ก ʾˉ F ก F F F F
F F กF F ก ก F ก F F
ก
กก F ก ก F F F
F F ก ก F F กF
F ˆˊ F F F F
ก F F
ก F F F F
F ˁ ʾ . .2485 ˈ
ˆ ˈ F F F F
F ˁ
304
F F ก ก F ก F F F
ก ก ก
F ก ก ก ก ก F ก F F F F
F F F ก F
ก ก 5 12 2535
ก ˈ F ʽ
26 ก F 2536
F F ก ก F ก F ˈ F ก F ก F F ˅
ʾ . .2536 ก ก ก ก ก F ก F
ก F ก ก ก
ก F ก 2 2536
2.4 F ก ก F ก F
( )
2 2532 F F F ก ก F F ˂
ก ก F
ก F ก ก F
F ก F F F F F กF
F F กF ก ก F F F F ก
F F ก ก F F ก F F
F F ก ก ˅ ก
F ˈ F 313 ก ก
F ก ก ʿก ก
( ) ก ʾ
. .2490 F 85 ก F F
F ก F
F F F
F ˂ F F
ˈ F ʾ . .2532
ʾ . .2542
305
F ˈ F F ˆ F ก ก ก
ก ก กF (ก F ) F
F F F ˈ ก F ˈ F กF F ʽ F
F F F
2.5 F ˈ ʽ F F
2.5.1
ˈ ก 2432 F 78 F 2
F ˂ 9 F F
ก F F ก F ˈ F
ก F F F 14
15 ʾ F ก F F ʿก F F ก F ˈ
F ก ʿก F ก F F ก ก ˁก F
F ˈ F F F ก F ก
ˈ F F 5 F ก
22 F F ก F F ʿกก ʾˉ F Fก F ก F
ก ˁก F F ก F F ก F ก F
ก F ก F F
F ˈ ก F ก F ˈ F F ก F F F F ก
ก ก F
F F
ˈ ก ก F ก F
F ก ก ก ก ก
F F ˈ ʽ F F F
ʾ ก 2528
306
F F ก ʾ F ก F
ก F ก ก F ก F
ก F 2-6 ก F ก F F ก F
90 ʾ F F ก F ก กFก F 6
2526 F 94 ʾ
2.5.2 F
F ˈ F F F F F
F F 11 ʾ F F F F กF ˈ ก F
ก ก F F Fก F ก F
2.5.3 F ก
F ก ก ʾ . .2464
ก ˈ F
F ก ˈ F F
F F F F F F F
ˈ ก F
F ˈ ก
ˀˊ F ก ก F
ก ก F F
F กF F F ˈ ก F
F ก ก F กF ˈ F F
F F ก ก ก ก ก
F F ˅ ก
ʽ F 1 ( F ก )
. .2525
307
F F ก ก ก ก ก F ก ก ก
F ˅ ก ก ˈ F Fก
F 1 F ก 11 2525
3. F ˆ F
3.1
ก 13 ก ก . . 2470
ก F ˈ
ก ก F ก F
F ก ก F ก ก F ก
ก ก ก ก F ˈ F
F F -
F F F F F F F
ก ก ʽ F ก F F
F ˈ
F F F ก ก F ก F ก F กF F
ˈ ก ʾ F ʾ . . 2520 ˈ F ʾ ก F 20,000 F
F ก F ˈ กก F ˈ ˆ F F ก
ก F ก F F F ก ก F
ก ก F F F กF
ʾ . .2529 F F ก ก
ˁ F 27 2529
F ˈ ˆ F F ก ก F
F ˈ
F F ก F
F ก F F ก F 300
ก F F ก F ก ก
F F ก ก
F F ก F กF
308
ʾ . .2530 F ก ก ก ˁ
F ก 20 2530
ʾ . .2537 F F
. . . F F F . .2515 ˆ
ก 2537
ʾ . .2540 F ก ก F กก
F F ก F 30 2530
3.2 ก F
ก F ก 9 ก . .2462 F 98 F 3
F F กF ก ˈ
ก กF ก ˈ ก F 8 F ก ก
ʾ 4 ก
ก ก F ˁ F F F ʾ . .2510-2536 F
ก ก ก F 68,698 ก ก ก F F F F
2 ˈ ˆ F F F ก ก F F F F Fก F
ก F ˆ ก F ก F F F F F ก ก ก
ก ก ก ก F F ˈ ก F F
F F F ก F F F ก ก ก F ก
F F F F ก ก 2 F ก F
F F 200
F ˈ ˆ F F ก ก
ก ก F ก ก
ก F F F ก
F F ˁ F F F F 11
ก F ˁ F
F F F ก ก
F ก F ˁ F F ˁ
F ˈ F ก F ก
309
F F กF 14 ก F 2536 F F
F ˁ F ก ก ก F
ก F ˈ ก F กF F ก F
ก Fก ก ˈ ก
F ˈ ก ˈ ก กF ก F
13 2537
F ˁ
3.3
ˈ F F F F ก
25 2496 ˈ . .2507 ก ʾ 4 ก
F F ก ʿก F F F ˂ ก
ʾ ʾ . .2520 F F F
F ก ก F F ก F ˈ F F ʾ . .2524
ʾ . . 2533
1. ก F ˈ F F ก ก
ก ก ก ก ก F F F F
F F กF
ʾ . .2534 ˆ F F F
ˈ F F ˈ F
F ก- ก ก
F F ก ก
ˈ ก
Fก F F F F F F
ก ก ก F F
F ก F F
ก F F F ก
F F
310
2. ˈ F F F F
F ก ก F
60
3. ˈ F F F F
F ก ˈ
ก ʾ
4. F F ˈ F ก F ˈ ʿก
ʿก F F Fก
5. F ˈ F ก ก ʿก ก ก ....
ก F ก ʾ F
6. F F ก ก F
F ก F ˈ ก ʾ
7. F ก F ˅ F
ก F ก F F ก ก F
F F ก F F ก F
Fก F กF F ก ก F ก
F
F F F F
ก ก F ˈ F F ก กFก ก F F F F F
F F
1. Fก ก F ก F ʾ . .2533
2. Fก ก ก F ก ก F
ʾ . .2535
3. ก ก ก F ก ก F
ʾ . .2535
4. F F F กF F ก F
F ก ก
ก ʾ . .2537
5. F ก ˈ
ʾ . .2537
311
6. ก ก F F
F ก ก ก F
21 . .2538
ก F ˆ F F F
F F F ก ก
3.4 F
F ก ก F F F F F ก ก
. . 2520 ก ก กF F ก
Fก ก F กF F F ก F ก F F
กก ก F ก F F
F F F F ก F F
F F F ˈ ก F ˈ ก
F F Fก F F FกF
F F F F F
F กก F F F F ก
ˈ F 18-19
ก F F ก ก ˈ
. .2533 F F F F F
F F กF ก ก
F กF ก ก F ˈ F
F F
ก ก
2468 ˈ ก F F F
F ˈ F ก
ก
ก Fก ก F ก
ก F Fก F F
F . .2518 ก ก
F F Fก F F
312
F ˈ ก ก F Fก ก F ก ก F F
Fก F F F F ก F F ก ก F F
F ก F F F ก F Fก F
ˆˊ ก F ˈ กF
ก ก F ˈ ก F F
F ˈ F
3.5 F
F ก ก F ก F ก
F ก ก ʽ F F ก
F ก ก ʾ . .2486 F F F ก ʾ 6
ʾ . .2487 F F ( . .) ʾ . .2512 F F ก ˈ
ก 21 ก 2490 ก ก F F F
F F ก ก F ˁ
F ˈ ˆ F F ก F
ˈ ˁ F ก F F F F
F F ก ก ก F ก ก
ˆ ( )
ก ก F ก ˈ F F F ก F
F กF
F ก 6
2466 F 13 F 4 F F
F ˁ ˈ
F 7 F F
ก ˈ F 9
F ก F ก F F
ก ก F
F ˁ F ก F
F F ก
313
F ก ˈ ก ˈ F
F F Fก ก ก
ʽ F F F ก F ก
5 12 2535
ก ก F ก F F ก F F
ก F ( ) F F
ก F F ˁ . .2536
- F ˈ ก F F
ก F . .2536
ˆ F F ˈ ก F F
F F F . .2536
ˈ ก F ก F
ก . .2537
F F กF ˈ ก F ก F
ก . .2539
ก F F F F
F . .2540
ก ก F F F ก ก ก ก
F F ˈ ก F ก ก
ˆ ( ) F ก F ก F
F
ก F F F ˈ ก ก
F F F ก ก F ˁ ʾ . .2537 F F
F ก ก F ˁ ก ʾ . .
2539 F ก F F F ก
3.6
ก 26 ก F . .2492 ˈ
ก กF 2
314
ก F F
ก ก F F ˈ F Fก Fก F ก ˈ F ก F
F F F กF ˈ F F F F
กF F ˂ F F F F F F F
F . .2528 F F Fก F F ก
ก F ʿก F ก Fก F ก
F Fก F ˈ F F F ก F ˈ F Fก
F ก ก F F กF F ก F ˈ
F ก Fก Fก F ก ˈ Fก Fก ˈ Fก F F
F ก Fก F ก
กF ˈ F F F Fก F F ก F F
ก
F ก ก F กF
. . 2528 ˈ F F ก ก Fก F F F ก
Fก F F ˈ ก ก
. . 2534 F F 9 F ก ก ก ก 5
ˈ ก F Fก F
. .2535 F F ก ก ก ก ก F F
ก ก F F 7 ก ก ก F F F F
F 9
. . 2537 F F กF F ก
. . 2538 F F ก
ก F
ก F ก F
ก ก ( . .) ก
. .2528 F
F F F ก ก F
ˆ ˈ F ก
315
. . 2540 F ก Fก F ก F Fก ก ก F
F F 5 ก F ก F
. .2541 F F ก ก ก ก F ก
ก F ˈ ก F
. .2542 ˈ ก F ก ก
ก ก F F F 11 F F ก ก ก
ก ก ˈ ก F F
ก ก F ก ˆ F ก ก ก
ก ก F F F ก ก F F F ก F
ก ก ก ก F F F ˈ ก F ก F
ก F
3.7
17 ʾ F ˈ ก F ก F ˂ ก
F ก ก F ก ʿก ก F F
ก ก F ˈ ก
F ʾˉ F
ก ก F ˈ 7 ก F F ˈ
ก F F Fก
F ˂ ก F ก F
ก F F F ˈ ʾˉ F ˈ F ก
กFก 5 . .2529 74 ʾ
ก 1 ก ก . .
2455 F F F 7 ʾ F ก F
ʿก ʾˉ F F F F ʾˉ F
F ˂ F ก
F
316
3.8 F
F ก F
F F 19 ʾ F กก F
. . 2484 ก F F กก F F F ก
ก F F F ก Fก . .2489-2490 ʽ F
F ก ก F F F F
F F กF F F ก F ก F ก
F . .2490-2491 F F F
F ก
. . 2492 2495 ˈ F F F F F
F ก F ก ก ก
F F . .2495 ˈ ก ก
10 ก . .2495 . F ก F
ก ก ก F F ก F F F กก
ก F F ก ก ก F F F F F
F ก ก ก F
F
F ก ก F F F ... F F
F F ˆ F กก ก กก F
ก F F F ก F กF ก ก
ก ก ก ก F
F ก 15 ก . .
2461 F F F
ก ( F)
F
317
3.9 ก F
ก ก . .2499 ก ʾ 4 ก ก F
ก F . .2506 F ก ก . .2515 F
9 ก ก . .2530 ก ก F
F ก
F F ก F กF
1. F ก F F F ก . .2524
2. F ก ก ก 3 ก F ก ก
( F ) F F F . .2529-2533
3. F F . .2534-2536
4. F ก F F 2540-2542
5. F ก ก F ก ก F 15
...... 2542
6. F ก ก F ก ก F 1 2546
ก
1. F ก ก ก ก ก F F ˈ ก F
F ก F ก 100 ʾ ก กF ก F . .
2542
2. F ก F F F
F ก ก ก F
ʾ ก 2543
3. F F ก ก ก ก F ˈ ʽ F
˅ ก 2545
ก F ก 20
. .2488 ˁ กF ก F
ก 3
ˆ F F 3/2 1
F
318
F ก Fก ก F ก F
F F F F F F F
1. ก F
2. F ก ก
3. ก F 3 ˈ ก 100 . .2540
4. ˆ F F 2 . .2540 F ˈ
ก
5. F . ก F ก ก F
6. F F F F F
7. ( )
8. ก
9. ก F F ʾก ก . .2539 F ก ก F F
F F F ก 4 ˈ 5 F F
ก ก F ก
7 ก . .2539
10. ก F
11. F 2 ก F ˈ F . .2541
F ˂ ( ก ก ก F F )
12. ก F F ก 6
5 2542 F F F ก
4 ก 2542
13. F ก
14. (ก )
15. ʽ F ก ก ก ก F . F
16. ˆ ก
17. ก ก F F ʾ . .2524 ˈ F
18. ก ก ก F ก ก F
F F ˈ ˈ ก ( F F F )
19. F F F F
( F F )
319
F ( F F ก F ก F F ก
3 .)
20. ˈ F F ก F F ก ˈ F F
(ก F F F 2 ก )
3.10 F
/
F ˈ F F F F F
F F F กF ก
F F F F F F
F F F 8 F
ก ก
F ก ก F ˆ
/ ก /
1. F ก ก F ก F F ʾ 2544 F
ก
2. F F ก F F
ʾ 2544 ก ก ก ก F
3. F F F F ʾ 2545 F
ก
F F F 385 F 3
ˆ ˈ
F ก ( )
ก
ก ก . : Fก ก F . ก : ก ก ,
2541.
_______. F . ก : F, 2544.
_______. . ก : ก ก , 2552.
ก ก , F ก กF ก ก 5. F F ก .
: . . ., 2542.
ก ก ก . ก ก F F ก F F ก ก
F. ก : Fก , 2544.
_______. F ก ก ก ก ก F F
ก F . ก : Fก , 2543.
______. F ก F . ก : F Fก F F F,
2545 .
_______. ก ก F ก F ก
ก ก ก ก 2544. ก : F
Fก F F F, 2545.
_______. ก F ก ก F ˆ .
ก : F F , 2543.
_______. ก Fก F ก F ก .
ก : F Fก F F F, 2545 ก.
_______. ก ก ก ก ก ก 2551. ก : F
ก Fก ก F , 2552.
ก ก . ก ก . ก : , 2543.
ก กF ก F. ก ก F F ก . ก : ˁ ,
2548.
F F. ก ก [ F]. F 5 ก 2551. F
F ก http://www.nrru.ac.th/preelearning/rungrot/page10006.asp
F ก . F F F. . 7 (29 2551).
321
. ก F F ก F F ก . ก . 8,1 ( ก -
2548) : 28.
. ก F . ก : F, 2548.
F F. ก F . ก : F ก F ก ,
2545.
ก F, F . ก ก F ก 1. ก : ก .
2545.
F . F ก F[ F]. F 5 ก 2551.
F F ก kmc.nongkhai2.org/modules.ph
F. F F . ก : ก F, 2524.
F. F ก ก F . F F
ก . F 2. ก : F F , 2525.
F F. F ก F F ก F F .
ก . 12, ( 2544) : 26 37.
ก F ˂ . F . F ก . 1 ( 2551).
. F ก . ก : F , 2543.
________. ˆ F ก ก F 2. ก : F ก F ,
2536.
. F ก ก - กก F 4 ก ก
ก . F . 6 ( ก 2551)
. F ก F ก - . F ก ก
ก ก F . 2548.
F F . ก ก F ก F ก ก ก F
F ก . : ก Fก F, 2552.
F ก . ก ก . ก : ก, 2544.
. ก ก F F ก ก F
ก ก ก ก ก ก ก
F F ก F ก ก ก ก F ก
F. ก : . . ., 2552.
. ก F F . ก : .....
ก, 2536.
322
ก กF . F ก ก - กก F 4 ก ก ก .
F . 6 ( ก 2551)
F . ก ก ʾ 2546 ก
F.
F. F : ก ก . F 3 ก :
, 2550.
. ก F F F ˆ F ก ก
ก ก ก ก . F. . .(ก
ก ก ). ก : ก F. F ก . 2546.
. กF ก ก F 2195 2396. .,2548.
. F F
ˆ : ก F F F .
ก : F, 2523.
F F . . . 7 (ก 2551)
. ก ก ก F F ก .
F. F 2. ก : F F , 2519.
F. ก ก F , F 1,
ก : ก F , 2544.
________. ก ก F ก F F [ F]. F 5
ก 2551. F F ก http://www.onece.go.th/publication/nature/nature.pdf
F . F ก F F . ก : F , . 2545.
ก ก ก . ก ก 071 ( F )
ก F F ก F . : ก Fก F, 2542.
ก ก ก ก ก F . F F ก .
ก : Fก , 2546.
ก . . ก : . . . F F , 2532.
ก . . : ก Fก F, 2550.
_______. 8 F . . . ., 2536.
ก ก ก . F F ʾ . : ก F
ก F, 2538.
323
ก ก 1 . F , 2551.
( )
. 10,000 8,000 ʾ ... . ʾ 1 3 : 29-30 ; 2545.
ก
Apple, M.W. 1990. Ideology and curriculum. 2nd
ed. London : Routlegde.
Jedege. O.J. 1995. Collateral learning and the eco-cultural paradigm in science and
mathematics education in Africa. Studies in Science Education. 25 : 97-137.
Sinvely, G. and Corsinglia, J. 2001. Discovering indigenous science : Implication for
science education. Science education. 85,1 : 6 34.

Full

  • 2.
    ก ก F F F 1.F F ˈ ก ก ก ก ก F F F F F 2. F F F ˈ ก ก ก ก ก ก F F F F F F ก F ก F ก ก ก F ก ก F F F F F ก ˈ 6 F กF 1 ก F ˈ ก ก F 2 F F F F ก F F F F ก F F F ก F F F ก ก F F ก F F F F F ก F ก ก ก F ก F F ก ก F ก F F 3 ก ก ก F ก F กก F ก F F ก F ก ก F F F ก F F ก ก F F ก ก F F ก F F ก Fก ก ก F ก F F ก F ก ก F F F F F F 4 ก ก ก ก ก ก 2551 ก ก ก F ก F กก ก ก ก ก ก F ก F ก ก ก F F ก F ก F ก F ก F ก F F ก ก F F ก F F Fก F F F F F F ก ก F ก ก ก F
  • 3.
    5 ก กF ก F กก ก F ก ก F F F ก F ก ก F ก ก ก ก F F ก F ก F ก ก F ก ก ก F F F ก ก ก ก F ก F กก ก ก ก ก F ก F F F F ก ก ก F F F 6 F F F ก F กF F ก F F ก ก F F ก ก F F F F Fก F F ก ก F F F F ˆ F ก F F F F F ก F ก ก ก F ก ก F F F F ก F ก F ก F F ก F ก ก ก F ก ก F F F F F F ก ก F 1. F F F ก F F F ก ก ก F F F F F 2. F ก ก F F F F F ก ก ก ก ก F ก F F ก F ก Fก F 3. ก ก ˈ F F ก ก / ก F ʾ ก
  • 4.
    F F กF F F F ก F F ก ก ก ก ก ก ˈ F ก F F F ก ก F ก ˈ ก ก F ˈ ˆ F ก ก F F F F F F ก F F ก ก ก ก ก ก 2551 ก F ก ก ก F . . 2542 กF ( 2) . .2545 F ก F F F F ก ก F F ก F ก F F F F F F F F F ก F F F ก ก ก 1 F F ก ก ก F F F F F ก F F ˈ ก ก ก ก ก F ˈ F F ก F F F ก F F ก F ก F
  • 5.
    F ก 1 1 ˈ 1 กก F 1 2 F F F F 8 F 8 F F 9 ก ก F 10 F ก ก F 11 F ก ก F 12 F F F 13 F F F 15 ก F 18 ก ก ก F ก F F 19 ก ก F ก F F 19 3 ก ก ก F 21 กก F 21 ก F F 23 ก F 24 ก ก F 27 F F ก F F 28 ก ก F F 29 ก ก F F 29 ก F F ก Fก ก ก F 31
  • 6.
    ( F ) F 4ก ก ก ก ก ก 2551 ก ก ก F 34 กก ก ก ก ก ก 34 ก ก ก ก ก 34 F 35 ก F 36 ก ก ก ก ก ก ก 36 ก F 37 F ก F ก ก ก ก ก 38 ก F ก F ก 39 F 40 ก F F 41 ก 42 ก F 42 45 F ก F ก F F ก F F F F 46 F F ก 81 F ก ก ก ก 82 86 ก F 118 5 ก ก F 126 กก ก F 126 ก ก F 126 F F 127 ก F 127 ก ก F 128 ก ก ก F F ก 130
  • 7.
    ( F ) F 5ก ก F ( F ) F ก F 142 ก ก F ก ก ก 150 F ก ก ก ก ก 151 F ก ก ก 151 F ก ก ก 152 ก F ก F กก ก ก 152 ก ก F ก F F F 153 F ก ก ก F F F 154 6 F F F 155 155 155 157 159 161 กF F 161 ก F F ก 161 1. F 161 2. F F 174 ก F F ก 176 1. F 176 2. F 181 3. F ก F 191 ก F F F F Fก 193 1. F 193 2. F 199 3. F 200 4. F ก 200 5. F F ˁ 203
  • 8.
    ( F ) F 6F F F ( F ) F F ก 204 206 211 ˈ ก 211 ˈ 214 ˈ 217 ˈ 218 ˈ 219 ˈ 222 ˈ 224 ˈ F 226 ก F ก 229 F F F 230 ก ก F 234 ก 236 1. F F F 236 2. F F F 239 3. F 254 4. F 260 5. ก F 269 6. F 277 7. ก F F 280 8. ก ʾ 290 292 1. F F 392 2. F 299 3. F ˆ F 307 ก 320
  • 9.
    F ก F Fก F ก ก F F F F F F 33
  • 10.
    1 ˈ F F กa a11a a2551a a a ก a F ...... ก ˂ F F F F F ก F F F F ก F F F F F F Fก F F F F ก F F F F F ก F F ก F Fก ก F F F F F F ก F ˈ ก F ก ก F F F ก ก F F F F F F F ก F F ก F F F F F ก F ก F ก ก ก ก F ก ก ก F ก ก ก ˈ F F F F F F F F F ˈ ก F F ก F F ก F F F F F F F F F F ก กa ก F F ก F ก ˂ ก F ˆ ก ก F ˆ . F F F ก F ก F F F ก ก ก ˆ ก ก F F F ก ก ก ก ก F (ก ก ก , 2543 : 6) ก ก ก ˈ ก F F ก ก ก ก ก . . 2521 ก F F ก F F F ˈ ก
  • 11.
    2 F ˁ กก ก F กF F ก ˈ F ˈ ก F ˆ F ˈ ก F F ก F ก ก ก ก ก F ก F F F ก ˈ ก F ก ก ก F F F ก ˆ ก F F F F F F F F F F ก F กF F F F F F ก ก ก ˈ F F ก ˈ ˆ ก ก ก ก F F F F 20 ʾ F ก F ก ก ก F ก ˆ F F ก ก ก ˈ F F F F ก F F F กก F ก F F F F ก ˈ F F F กF F ก F ก F ก ก aก F F F ก F a F F F F F F ก ก ก F F ก ก ก ก F ก ก ก F F F F กก ˈ F F Fก ˈ กF Fa F F ก a F ก F ก F F ก ก F F F F ก ก ก ก ก F ก ก ˈ ˆ F F F F ก F F ก ก F F ก F ก ก F F ก F Fก ก a ก a ก ก กF F F F F F F ˈ F ก F ก ก ก ʿก ก F F ˈ F F F ก F ก F ก ก ก F กF ก ก F กF ก F ก F ก ก ก F F ก ก ก ˁ ก ก F ก F F ก ก ก F F F F F ( F F ) F
  • 12.
    3 ก ก FF F F ก ก F F 0.05 ก ก F F ก ก F F ก ˆ ˈ ˆ F ก ก 20 ʾ F F F F ก F ก F กF F F F ˆ ˈ ˆ ก กก ʽ ก ก กF กF F ก F F F ก F F ก ˈ ˆ ก ก ก ˆ ก F ก ก F F กF F F ก (objectivity) F Fก ก ก ก F F ก ก F F ก ʿก Fก F ก F ˆ ก F F F ก ˈ F ก F ˈ F ˈ ก ก Fก ˈ ˆ F ˆ F ˆ ˈ ˆ F F F F ก ก F ˈ F F ˆ ˈ ก ก ก F F ก F ˈ F ก ˈ F F ก F F F ก F ˈ a ˈ ˈ a F ก ก F F ก a ˈ ก F ก ก F ก F ʾa ก F ก Fก ก F a F F F ก ก F F ˈ ก F ˈ ก F F F กF ˆ F a a F ก ก ก ก F ก Fa F a F ก F F F a ก ก F F ก a F F F ก F F F ˈ ก ก F ก ก F F ก F F ˈ F F Fa(Munster)a F F F ˆ F a ก F F ก F aก ก F F F ก F a ก ก ก ก ˈ ก ก F F F F ก ˆ ก ก F F F ก F กF F F ก F ˈ F F ก F F ก ก
  • 13.
    4 F F FกFF ก ก F a(ก F F F )a F F F ก F F กก F ˈ a F ˈ F ˆ a ก ก ก ˈ a F F F ก F ก ก ˈ F ก ก ก F F ˆ ก ก F กF ก ก F F กF ก ก F ก ก F F F กก F F ˆ ก ก ก ก F ( ก ) F ก ก ก ก ( ˈ F ก ก ก ˈ F ) F F F F 1.a F ˆ ก ก F F F F a F ก ก ก F F F F ก ก ก ก F 2.a ก ก F F ( F F F ก ก ก )a ก F ˆ F F a ˆ F กFa ก F a F ก ˈ ก ก F F ˆ F กF ˆ F F ก กF F ก ก F กF ˆ ก กF ˆ F ก ก ก F F F F F F ˈ ก ˆก F ˆ F F กF ˆ กก ก F F F F ก F F F F ˈ F F ก F F ก F ก F ก ก ก ก ก F ( F ก F ก F ก ) ˆ ก F F ˈ ˆ ก ʽ ก F a3a a4a a ˈ F F F a ก F F ก ก ก ก ก ก F ก ก ก F F ( F F) F ˈ ก ˆ ก F F F F ˆ ก F F F F F
  • 14.
    5 F a กF ก ก F ก ก F F F F ก (2551 : 7) ก F F ก F F F ก F F ก F F F ก ก F ก F F F F F ก ก F กก ˈ กก F F ˈ F F F F F F F F F ( F ) ก F ˈ F F F F ก F ก F F F ก F F F ˈ F F F F F F F F F F F ก F Fก F ˈ F ก F ก F ก ก F F ก ก ก F ก ก ก F F F ก ก ก F ก F ก F ˈ F F ก ˆ กF a F F ก ก F F ก ก ก F F F ก F ก F F ˈ ก F F ก ˈ F F F ก F ˈ F ˈ F a ก ก F F ก F a ˆ a ก F F F F F F F F F ก F F F ก F ˆ ก F F F ( F F) ˈ F F F ก F F F ก F ก F ก a a(2551a:a6) ก F F a ก Fa F ก F a ก F F F ก F ก F ก ก F ก ก F F aก กF a(2551a:a6)aก F F a F ก F ก F ก F F F ก F F ก ก F F F ก F
  • 15.
    6 F F กFF ก F F ก F F ก ก F ก F F F Fa F a(2551a:a7)aก F F a F ก ก ก ก ..... F ˈ F F F F ก F F ก F F ก ก ก F F F ก F กF F ก F ก ก F (2552a:a ก ก ก ก ) ก F ˆ ก F ˆ F F F F F F F ก ก ก F F F ก ก F ก F ก F F ก ˈ a ก ก ก ก ก F F ก ก F F F F F F F F F ก ˈ F F F ก F F ก ก F F F F F ˈ ก F F F ก F F F F F ก ˆ F F ก F F ก F F ก F ก ˈ F F ก ก ก ก ก ก 2551 (ก ก ก , 2552a:a154-158) Fก F F ก F F F ก F F ก F F F F ˈ F ก ก ˆ F F ก ก F F F ก F ก ก F F ˈ ˆ F F F ก ก F ˈ ( ก F ˂ , 2551a:a1) aก F F F F ก ก F Fa ˈ F F F F F ก Faก F F ก ก F aก ก ก F F ก a F ก ก ˆ ก F F ก ก F F F ก ˈ ก F F ก Fก ก F ก F ก ˈ F ก
  • 16.
    7 F a FF ก ก Fa F F F F F ˈ F F ก F F
  • 17.
    2 F F FF F ก F F F F (Robin George Collingwood F , 2519a: 77) ก F F F F F F ก ก ก F F . F (Robert V. Daniels F F F, 2545a:a33) F a Fa a F F ก F Fa F ก ก ก F ก F F F F F Aristotlea( F a a F F,a2545a:a33a-a34)a F ก F a ˈ ก กก F F ก ก ก ก F A.L. Rowse ( F F F, 2545a:a34) F F F ˈ ก ก F ˈ ก ก ก ก ก ก ˈ ก F ก ก F F ก F F ก F ก ก ก ก ก F ก F ก ก F ˈ F ก F ก ก F ˈ ก ก ก F ก F ก F a( ก F , 2548a:a62 - 63)a Fก F F F 2 ก F ก F ก F Fก F F F F ก F ก F F F F ก F a Fa(2525a:a111)aก F F a Fa aก ก ˈ ..... F ˆ ก ˈ F ก ก F F (historical method) F F (2545a:a25) ก F F a F ˈ ก F ก ก F F ก F F ก F F ก F ˈ F F ˂ ก F ก F
  • 18.
    9 F ก Fก ˈ ก F F ˈ ก ก F F ก F ˈ ก ก F F ก F ˆ F F F F F (2523a:a21- 22 ) ก F F F ก .... กก F ก ก F ก F ก F ก F F F Fa ก F F a F ก ก ก ก F กก F ก ˈ F F F F ก F F ˈ a2a ก 1.a ˈ F F F ก F ˈ F F ˆ F ก F F ก F F ก ก F 2.a ˈ F F ก ก F ก F ก ก ˈ a ก a ก Fa F ˈ F.. ก ก ก ˆ F ˆ F F (2548a:a27) ก F F F F F F F F ก F F F ก ก F F กก F a F F F F ก ก ก F F ˈ F ก F (2546a:a6) ก F F a F F F F .. .. F F ก ก F F F F ˁ F ˁ F F F ก F F ก F F F F F ก ก ก F ˈ F ก F F F F F F ก F F F ˁ ˁ F F F F F ก F F F F F ก ก ก F ˈ F ก F (ก ก ก , 2544a:a43) F (2544a:a37) F F F F ก F F F F F ก F F
  • 19.
    10 F F ˈF ˈ F F ˈ F F (2543a:a3) ก F F F F ˈ F ก ... F ˈ ˈ ก F ก F F F ˈ .. F ก F F ก F F F F F F F F F ก F F F F ก F F F F ก ก ก F ˁ F ˁ F F F F F ˈ F ก F ก ก F ก ก F ( , 2552a:a ก ก ก ก ) F ก ก F F F F ก ก ก ก ก ก ก 2551 F ก ก F 1.aก F F ก F ก F 2.a F ก ก F ก F ก F F F F F 3.a F F ก F F ก F ก 4.a F ก ก ก F F F ก F ˆ 5.aก ก ก ก ก F F F F 6.aก F ก F ก ก ก ก ก F ก ก ก ก ก F ก F 7.aก F F F ˆ F 8.aก ก ˆ F ก F F F F F ก ก ก F F F 1.a F F F F F ก F F F ก ก ก ก F ก ก 2.a F F F ก F ก F F.. ก F ก F F F F F
  • 20.
    11 3.a F FF ก F F ʿก ก F ˆ F F 4.a F ˈ ก F F ˈ ก F F ก ก กF ˆ ก ก F F F ˈ ก ก F ก ก F F F ก ก F ก ก F ( , 2552 : ก ก ก ก ) ˈ F ก ก F F F F ก F F ก ก ก F ก F ก F F ก ก F ก F F 1. F F ˆ F ˆ 2. F F ก ก F F 3. F ก ˈ 4. F ก F 5. ˈ F F ˈ F ก ก ก 1. ก ก F 2. ก ก F 3. ก ก ก F F F 4. ก ก ก F 5. ก ก F F F 1. F F ก F ˈ ก 2. ก F ก 3. ก F 4. F F ก F F 5. F ก
  • 21.
    12 ก F กก F F F F F F ก F ˆ F F ก F F ก F F ก ก F ก ก F F F ก F ก F ก ก F ก ก F ˈ ก F ก F ก ก F ก F ก F ก ˈ ก ก F ก ก ˈ F F ก ก F F F F ก ก F (2523a:a18)aก ก Fa F ก ก F F ก ˈ ก กF ˆ F ก ˆ ก F ก F F F กF F F F กF F F Fก F ก ˆ กF ˆ ˆ ก ก F ก F F F F F F F ก F F ก F ก ก F ก F F F F F F ก ก F F F F F ก F F F ก กF ˆ ˆ ก F F F ก F F (2524a:a9)aก F F a ก F F ก F ก ก F F a a(GeorgeaTrevelyan)a F F F F ˈ F Fก ก ก F ก F F F ก ˈ ก ˈ F F ก F ก F ก F F ก ก F ก ก F ˈ F F F ก ก ก ˈ ก F F ˆ ก ก ˈ F ก F ( F ก F ก ก F) ก ก F F F F ก F F ก F
  • 22.
    13 F ก FF ก ก ก ก ก ก 2551 ก F F F ˈ F ก F F a F Faก F F F F F F F ˈ F F F ˂ ก F F F F ˈ F ก F F F ก F F ก ก F F ˈ ก F F F F F F ก (Jedege 1995a:a97-137) F F ก F F F F ก F ก F ˆ F F ก ก ก F F F ˁ F กก F F F F ก F F ก F a(Sinvelya aCorsingliaa2001a:a6 - 34)aก F ก ก ..... F F F ก F ก ก ก ก F F F ˈ ก ก ก F F ก ก ˆ F F F ก F ˈ F F กF F F (Apple 1990a:a50 - 67) ก ก F F ก ก F F ก ก ˆ F F F F F ก ก ก F F F F ก ก กF ก F(2548a:a118) F ก ก F F F F 1.aก F F ก ก F ก Fก ก 2.a F F ก F F ก F ก F F ก F ก F 3.aก F F F ก ก F F F ก F ก F ก F 4.a F ก F ก ก ก F ก F ก F ก ก ก F F 5.a F ก F F ก ก F ก กF ˆ ก F ก F ก ก 6.a F F ก
  • 23.
    14 7.a ก กก F F 8.a F ก F a ก F a F ก F ก ก F F (2548 : F) Fก F F ก F F 1.a ˈ F F F ก F F F F ก F F F ก ก ก F ก F ก F ˈ ก F ก F 2.a ˈ F F ก F ก F ก F F F F ก ก ก กF 3.a ˈ F F F F ก ก F F ก ก F F ก F 4.a F F ก ก F กก F F F F ก ก F F ก ก F ก F F 5.a F F F ก ก ˆ F F ก F F ก ˆ F F ˈ ก F ˆ (2543a:a1) ก F F F F F F F F F ก กก F F F ʽ F F F F F F ก F ก ก ˈ F Fก F Fก ก ก F F ˈ ก F ก ก F F F F F F F ˈ F ˈ ก ก F ก F F ˈ ก ก F F ก Fก ก กF F ก (ก ก ก , 2544a:a7) 1.a F F ก F ˈ ก ก (Process Of Learning) ก F ก (Learning By Doing) ก F ˈ F F F F 2. ˈ F ก ก F ก F ʿก F ก F 3. ˈ F F ก ก F F ก 4.a ˈ F ˈ F F F ʿก 5.a ˈ Fก ʽ F F F F F 6.a F F กF F ก F Fก F ˂ F ก
  • 24.
    15 7. a กก F F ก 8.a F ก F F ก ก F ก ก ก ก F F F F F F F F F Fก F ก ก F F F ˁ F ˁ กก F ก ก F F ก F F ก F 1.a F F F ก F F F F F ก ก F F 2.a F F F F F F .. 3.a F F F F F F ก F ก F F F ก F F ˈ 4.a ก ก F ˆ F ก F F F F F 5.a F F Fก F ก F 6.a F F ก F F ก a F a F F ก ก F ˈ F ก F F F F ก F F F F ก ( F F, 2551a:a F) F F F F ก F F ก ก F F F F ก F F ก ก F ก F F F F ˈ ก ก F F ˆ F ก F ก F F F ˈ F F F F ก F ก ก F F F F F ก F F ก F F F ก F F F F F ก F F F F F F F 4 1. 2. 3.
  • 25.
    16 4. ก F กก ก ก ก F a(2546a:a8-9) F ก ..... F F F 2 1.a ก F F 1.1a F F ˈ F F F F F ก F F F F ˁ F ก ˈ F 1.2a F F F F ก ก ก กF F F F F ก ก F F ก ก ˈ F 1.3a ˈ F F F F ก ˆ F F ก ก ก F F F F 2.a F F F 2.1a F F F F ก F F ก ˈ F ก F F F ก F F ก F ก F F ก F F F F F F ก F F ˈ F 2.2 F F F F F ... F ก F F F F F F F F ก F F F F ก F F F F F F F F F (2545 : 19) F ก F F F ˈ 2 F F กF 1.a F F ˈ F F a(LocalaWisdom)a ก F ก ก ก F ˈ F ก F F ˈ F F F ˈ F ก F F F ˈ F F ก ก ก F F F ˈ F F ˈ F กก F F F ก F ก ก ก F
  • 26.
    17 2.a F Fˈ F F F F ก F ˈ F F ก F ˈ F F F F ˈ F F F F ก ก ก (2544a:a43) F F F F F 2 1.a F F F กF F F F F F F F F F F F F ก F ก F ก ก F ก ก ก ก ก F ˈ F 2.a F F F F F F F F Fก F ก ก Fก ก ˆ F ˈ F F (2544a:a25) ก F F F 4 1.a F F F กF F F F F F Fก F F F F F ʾ F F ก ก ก F ก ก F ʽ กก ˈ F 2.a F F F F F กF F F F ก F F F F F ก ก ˈ F 3.a F F ก F กF ˁ F F ก F F ก F F ˁ F ˈ F 4.a F F ก ก F กF F ก F F ก F ก F F F ˈ F ˈ F F F F F F ˈ 2 F F ก F F F ก F F F F F F ก ˆ F ก ก F F ก ก ก F ก F F
  • 27.
    18 ก F F FF F F F ก ก F F ก ก F ก F ก F ก F F ก F ก ก ก ก ก ก F ก F F F ก F ก F ก F F F F F F ก F F ก ˈ 2 ก F (Primary source) ..... ก (Secondary source) ก F ก ก F F ก F F ก F ก ก F F F ก ก F ก F ก ˂ ก F F ˆˊ ˈ ก F F ก F ก F F ก F F F ก F F Fก ก F F ก ก ก ก ก F ก F F F ก F ก ก ก F ก F ก F F ก F F ก F F ก F ก F ก ก F ก ก F ก F F F F F ก ก F ก ก ก F ก ก F F ก F ก ก ก F ก F ก F F ก F F ก F ก ก ก F F ก ก ˈ F F ก Fก F F ก F F ก ก ˈ ก F ก F ก F F F ก ก ก F F ก F ก F F F F F ก F F กF ก ก F ก F F ก F ก ก F F F F ก F ก
  • 28.
    19 F F Fˈ ก ก F ก ก F F ˁ F ˁ กก F F F F ก ก F F ก F F ก F F Fก F F F F F F ก F ก F F F ก ก ก F ก F F ก ก F ก F ˈ F F F ก ก ก F กF ก F ก F F F กF ก ก ก ก F ก F F 1.a F F F F F 2.a F ʿก ˈ ก F F F F กF ˆ F F F ก ก F .... ก ก F 3.a F F ʿก ก ก ก ก ก F ก F F ก .... กF ˆ F ˈ 4.a F ก F 5.a F F F ก F F F F F 6.a F ˈ ก F F F Fก ก ก F ก F F ก ก F F F F F F ก F F F F ก ก F F ก F F F F F F ก ก F (ก ก , 2543a:a12) 1.aก ก F F F F F ก ก F 2.a F F F F F ก ʿก ก ก Fก ก ก F ก ก .... ก F ก F ˈ ˈ 3. F F F กก ก F F ก F ...... ก ก F ˈ ก 4. F F F ก F
  • 29.
    20 5.a ก กก ก F F F ˈ F ˆ F F F F ˈ ก F F ก F ก F ก F ˈ ก ก ก ก ก F F F ก 6.a F ก F F F F ก F ก F F ก ก F F F F ˈ ก F F ˈ ก ก F Fก ก ˂ ก กF ˆ 7.a F F F ก ก ก F F F ก ˁ F F ก F F F F ก Fก F F 8. a F ก F ก F ก ก ก 9. a ก ˆ ก F ก F..... ก ก F
  • 30.
    3 ก ก กF กก F ก F F Fก F F ก ก ก F F ก F ก F F F ก F F F F F F F F F ก ก F F F ก F ˆ F ก F F ก F F F กก F F F ˈ F ก ˈ F ก ˈ ก ก ก F F F ก กก F 1.a กก F F ˈ F ก F F ก ก ก ก ก ก ก ก ˈ ก ก กF ก 2.a F F ʿก ก F ก Fก ก ก ก .. ก ก F 3.a F F F ก F F ก F ก ก ก F F ก ˈ F 4.a F a Fก a F F F ก F ก ก ก ก 5.a F ก F F F ก F ก F ก F F ก F ก F F ก ก F F F F F F ก F 6.a ˈ F ก ก F F ก F ˈ F กF ก F F กF ก F ก ก F ก ก 7.a F ก Fก ก F F ก F ก ก ก F 8.aก F F F ก F F ก ก F ก ก F F F F F ˈ
  • 31.
    22 ก ก FF ก Fก F F F ˈ F 9.aก F F F ก กก F ก F F F F F F ก F กก F ก F 10.aก F F ก ก ก ก F F ก F ก ก F F ก ก F ก ก F ก F F กF -aก ก ก F ก F F F F F F F F Fก F ก -aก ก ก F F F F ก ˈ F ก -aก ก ก F F ก ก F ก ก ก ก F ก F F ก F ก ก F -aก F F F ก ก F F F F F F ก ก F ก ก ก F F F F กF F ˈ ˈ F F ก F Fก ก ก F F ก ก ก F ก ก F F ʾ ˁ F กF ก F F F ก F -aก F a F F ก ก ก Fa ก ก ก F F F ก ก กF F a F F ก ก ก ก ก F ก ก F ก F F ก ก F F ก ก F ˈ F -aก ก F กก aก ˆ ก ก F ก F ˈ F -aก ก ก ก ˈ ก ก F ก ก F F F ก F ก F F F F ก ก
  • 32.
    23 ก F Fก ˈ ก F F ก ˈ ก F F ก ก F ˈ F ก F F F ˈ F ก F F ก F ( ก ) F ก ˈ ˈ กF ˆ ˈ F F F ก ก F ก F ˁ F F F ˈ F ก ก F F F ก 1.a F F F F 2.a F F F F F F F F F F F F F F ˈ F F ก ก F F ก ก ก ก F F F ก F ก F 3.a F ก ก ก Fก F F Fก ก F (ASEAN) F ก F F F F ก Fก F F a ก a ˆ ก a ก a ก ก F ก ก F ก F Fก F F ก 4.a F F ก F F ˈ F F F F F F ก ʽ ก F F F ก ˆ ˈ F F ก ก ˆ 5.a F F F F F F F ก F F ก F F F F F 6.a F F F F ก F ˈ ก F F ก F F ก F ก F ก F F ˈ ก ก ˈ F F ก F F ก F ก F ก 7.aก ˈ ก F ก F ˈ F F F F ˁ ˁ ˈ F F F F ก ก ก F ก ก ก ˆ ก ก F ก ก ก F
  • 33.
    24 F ˈ Fก F ก F F F F ก F ก F F ก F ก F ก F ก ก F ก ก ก F F ก F ก F F F ˈ ก ก F F ˈ F ก F F F ก ˈ ก ก ˆ F ก F กF F ก F ˈ F F F 8.a F F ก ก F ก ˈ ก ก F F ก F F F ˈ F ก F F ก F F F ก กF ˆ 9.a ก ก F ก ก ก F ก ˆ F F ก F F ก ก F ˈ F F ก F ก F ˈ F F F ก Fก ˈ ก F ˈ F 10.a F ก F ก ก ก F F ก F ก F F ก F F F F F ˈ ก F ก ก ก F ก F F F กF ก 11.a F F ก F ก F F F ก ก F ก ก F F ก F F F ก F F F F ก F F F F F ก กF ก 12.a ก ก F ก F F ก F F F F ˈ F ˈ ก F ก F ก ก ก F ก F ˈ ก ก ก F F F F F F F ก ก F ก F ก ก ก ก ก ก ก ก ก ก F ก F F F ก ก ˆ ก F F F F
  • 34.
    25 ก F Fก ก ก ก F ก ก F ก F F ก F a Fก ก F ˈ F F F ก F ก ก F F ก ก F F Fก F F ก F F F ก ก F ก F F (...Our knowledge of the past relies not just upon our concepts and beliefs} but also upon our procedure of inquiry and standards of inference ..) ก F ก F F F กF ก ก ก ก ก ก F / / ก F ก ก F 1.aก ก a ˈ ก F F F F ก F F F F ˈ ก ก F F ก ก F F ก F / F ˈ F F ก F ก F F ก F F ˈ F F F ก ก ก ก F F F F F ก F ˈ F F ก ก F ก ก F F ก F F ˈ F F ก F F ก F ก F ก ก ก ก ก ก F ก F F F F ก F ก ก ก ก F F F F F ก F F ก ก F 2.aก ก ก ก ก F ก F F ก F ก F F ˈ ก F ก F F ก ก F F ก F ก F ก F F F ก ก ก F F F F ก ก F F ก F ก F F F ก F F กF F F ˈ ก F ก ก F ก F F กF F ก F ก F ก ก (....No document can tell us more than what the author of the document though .) 3.aก F / / ก ˈ ก F F F F ก ก F ก F F F
  • 35.
    26 F F Fก ก ก F / / ก ก F F F ก ก ก ก ˈ ก F ˈ F ก ก F ก ก F ˈ ก F ก ก F ก ก F F ˈ F ก F F ก F F ก ก F ก Fก F ก F ก F ˈ ก F F F ก F ก F F F ก F ก F ก F ก F ก F ก F F F ก ˈ F ก F กF ก F ก F F ก F F F ก ก ก ก ก ˈ ก ก ก F ก F ก ก F ก F F ก ก F ก F ก F F F F F ก F ก ก ก 4.aก F ก F ก F F F ก F ก F F ก ก F F F ก ˈ F F ก / ก F ก F / F F F F ก ก ก ˈ F ก ก ก F ก F F ก F ˆˊ F ก F F F F ˈ ก ก F F F ก F F F ˈ F F F ก F ก ก ก F F F F F F F F ก ก F F F 5.aก F ˈ F ก F F ก F ก ก F ก ก ก ก ก F ก F ˈ ก F F F F ก F F ก ก F F F
  • 36.
    27 F ก FF ˈ ก F F F F F F F F ˈ ก ก F ก F F ก ก - F (Scissors and - paste history) ก ก ก F F F F F ก ก F F F ก F ʽ F F F F ก ก F ก ก F F F กF ˈ ก ก ก F F ก ก F F ก F ก F ก F F ก F ก F ก F F F F F ก F F ก ก F 14 . .2516 ก F 6 . .2519 F ก ก F ก F ก F F ˈ F F ก F F ก ก F F F F F F กก F F กก F F ก F F F ˆ ก F ก F ก F F ก ก ก F F F F F F ก F F F ก F F ˂ F F F F F F F ก F กF F ˈ ก ก F F F F ˈ ก ก ( F, 2550a:a9 12) ก ก F ก ก F F F ก F ʿก F ก ก ก ก ก F F F ก ˂ ก กF ˆ ʿกก F F F F ก ก F F F F F F ก ก F F F F F
  • 37.
    28 ก ก F 1.aF F F ก F F F F 2.a F ˈ F F ก F F ก ก ก กก F ก F ก ก 3.a ˈ ก ก F. ก F ก F ก F F F F ก ˈ F 4.a F ˈ F F F ก F F F 5.a ก F F F ˈ F F F F ก F F F F F ก F ก F F F F ก F F F 1.a F F F 2.a F ก F ก ก F ก F F 3.a ก F ก Fก F ก 4.a ก F กก ก 5.a F ก ก ก F 6.a ก F F F F 1.a F F F ก ก F ก 2. F ก F F F ก F ก F 3. F ก F ก F F ก ก ก F F F 4. F F ก ก F ก 5. ก ก 6. ก F F F F ก F ก F
  • 38.
    29 ก ก Fก F 1.aก F ก F F ก F F ก F .... ก ก 2.a ก F ก F ก F ก F ก F 3. a F ก F ก ก F ก F ก ˈ F ก F 4.aก F ก ก ก ก F ก F ก ก ก F F F F ก ก ก F F F ˈ 5.aก ก F F F ก F F ก F ก F F ก F Fก F F ʿก ก 6.a ก F F ก F F ˆ F F ˈ ก ก F F ก F 7.a F Fก F F ก F 8.a F F ก F ก ก F F ˆ ก ก ก ก F F ก ก F F F ˈ Fก F F F ก ก F F ก F F ก ก ก ก F F F ˈ F ก ก ก ก ก F Fก - ˈ F ˈ F F ก F ก ก ก ก ก F ˆ F F F ก F F F ˈ ก F F ก F F ก F F ˈ F ˆ ก F ก ก F ก 5 กF ก F F ก ก ก F F Fก ก ก ก F ก F F ˆ F F ก F F F F F F F ˆ ˆ ˈ ก F F ก F F F F ก กก F ก ก ก 5 F ˈ ก ก ก F F
  • 39.
    30 F ก กF ˈ ˆ ก F F F F ˈ F F F กF F ˈ F F F F ก F ก ก กก F F ก F กก F ก F F F ก F F F ก F F F F F F ˈ F F F ก ˈ F F ก F F ก F F F ก F F F F F ˈ F ก F F F F F ก ก F F ˈ F F ก F ก ก F F F F ˈ F Fก F F F F ก F F F F F F ก F ก ก F F F ก ˈ ก F F F F F F ˈ ก ก ก ก F ก ก F F F F ก ก F ก F F ก F F F 1.a - ก F F กF F ก ก F 2.a F F ก ก ก 3.a F a a F F ก a F F ˆ F 4.a F (social structure & hierarchies) 5.a ก ก ก 6.a : ก F ก 7.a Fก ก ก F F ก F ก F ก ก F 8.aก a:aก F F ก ก ก ........ ก F F ก ก F F F ก F
  • 40.
    31 1.a ก กˈ F ˆ ˈ F ก ก F F F 2.a ˈ F ก F F 3.a 4.a 5.a F 6.a F F ก ก F F 7.a ก F F กF F ˈ F ก F ก ก F F ˈ F ก F ˈ F F F ก F F F ก F ก F F ( F , ก ก ʾ 2546 ก F) ก F F ก Fก ก ก F F ก F ก ก F F ก F F ก F F F ก ก F ก F F F F F F F ก ก F F ก F ก F F ก ก F ก ก F F F F ก F Fก F ก ก ก F F F F F ก ก F F F ก F ก F ก F ก ก ˆ กF F F ก F F ก F F F ก F F ก ก F F ˈ ก F ˈ ก ก ˈ F ก F ˈ ก ก F F ก ก F F ก ˈ F ก F F F ก ˆ F ˆ ก F F ˈ ก F F ก ˈ ก F F ก กF ˆ F ก F ก ก F ก F F F ก ก F ก ก F ก F ก F F (ก ก ก , 2544a:a12-13) 1.a F F ก ก F ก ก F F ก F ก F ก ก ก F F F ก F ก F
  • 41.
    32 F F กก F ก F ก ก F F ก ก F F F F ก ก F F F F ก ก ˈ ก F ก F 2.a F F ก ก ก ก ก ก ก F F F ก F ก F F F ก ก ก ก ˈ ก F ก F ก F ก F F ก F ก ก ก ก F F F ก F F F F F ก F ก F Fก F F F 3.a F F ก ก F F ˈ F F F F ก ก F ก F F ก F F F F ก F F ก F F F ก ก F ˈ ˈ ก ก ก F F F F ก F F F F ก ก F F F ก ก ก ก ก ก F ก F ˈ ก ก F F ก F F F ก F F ˈ F 4.a F F ก ก F ก ˆ F ก ก ก F ก ก 8 ก F ก F F ก F F F ก F F F ก F ก F ก F ก F F F ก F F F ˈ F F F ก ก F F ก F F ก ก ก F Fก F
  • 42.
    33 ( : กก ก 1)
  • 43.
    4 ก ก กก ก ก 2551 ก ก ก F ก ก ก ก ก ก 2551 F F F ก ˈ ก F ˈ F F F ก F ก ˈ ˈ ก ก ก ก F ˈ F ก ˈ F ก ก F ก ก ก ก F F F ˈ F ก F F ก กก ก ก ก ก ก ก ก ก ก ก กก 1.a ˈ ก ก ก ˈ ก ก F ˈ ˂ ก F F ก ˈ Fก ˈ ก 2.a ˈ ก ก ก ก ก F ก ก F 3.a ˈ ก ก ก ก ก F F F ก ก ก F F ก F ก F 4. ˈ ก ก ก F F F ก F ก ก F 5.a ˈ ก ก ก F F ˈ 6.a ˈ ก ก ก ก ก ก กก F ˂ ก F ก F ก ก ก ก ก ก ก ก ก ก F F F ˈ ˆ ก ก ก F ก ก ˈ F ก ก F ก ก
  • 44.
    35 1.a F FF ก ก ก 2.a F ก ก ก กF ˆ ก F ก 3.a ก กก กก ก 4.a ก ก ˈ ก ก ก ก F ˈ 5.a ก ก ก F ˆ ก ก F F F F F F F ก F F ก ก ก ก ก F F F ก 5 ก 1.a ก ˈ ก F ก F F F F F ก ก F F ก F ˈ F F ก ก F ˆ F F ก ก F F F F ก ก F ก ก F ก ก F 2.a ก a ˈ ก Faก F ก F F F ก F ก ˈ Fก F F F ก ก ก F F 3.a ก กF ˆ ˈ ก กF ˆ F .. F F ก F ก F F F ก ก F F F ก F F F ก ˂ ก กF ˆ ก ก ก F F 4.a ก F ก ˈ ก ก ก F F ก ก F F ก F F F ก ก F F ก F ก F F F ก ก ˆ
  • 45.
    36 F F Fก F ก ก F ก F ก ก ก F F F ก F F 5.a ก F ˈ ก ก F F F ก ก ก ก F ก F ก ก ก กF ˆ F F F ก F ก F ก ก ก ก ก F F F ก F F F F ก F F F ˈ ก 1. ก F ก F 2. F 3. 4. ˁ F 5. F F 6. F ก 7. ก ˈ 8. ก ก ก F 8 ก ก ก ก ก ก ก F F ก ก F ก ก ก F F F F กก F ก ก ก ก ก ก ก ก ก ก ก ก ก ก F ˈ 3 1.a ก ( ก ʾ 1 6) ก ก ˈ F ก ก ก F F ก F ก F ก ก ก ก ก F ก ก F ˈ F ก F F F F ก ˆ F F ก F ก 2.a ก F ( ก ʾ 1 3) ˈ F F ก ก F F F F F F ก ก F ก ก F F กF ˆ ก
  • 46.
    37 ก ก กF ˈ ก F F F F ˈ F ˈ ก ก ก ก F 3.a ก ( ก ʾ 4 -6) ก ก F ก F ก F F F F ก ก ก F ก ก ก ก F ก F F F ก F ก ก F ก ก F ˈ F F F ก F ก F ก F ก F F F ก ก ก F ก F ก F F ก ก ก ˈ F F F ˈ 8 ก F ก F F F ก ก ก ก ก ก ก F : ก F ก ก F F ก ก F F F กF ˆ F ˈ ก F ˈ ˈ F F F F ก : ก F F ก ก F ก ˈ ก ก F ก F ก ˈ : F ก ก ก F F ก F : F ก ก F ก ก F ˆ F : F ก ก F F ก ก F ก ก ก : F ก ก ก ก ก ก ก ก F ก ก : F ก ก F F ก ˂ ก F F F F ก ก ก F : ก F ก ก ก F F ก กF ˆ ก ก F ก F F ก F ˈ F F
  • 47.
    38 ก F 1. กF ก F 2. F 3. 4. ˁ F 5. F F 6. F ก 7. ก ˈ 8. F 1. ก 2. ก 3. ก กF ˆ 4. ก F ก 5. ก F 1. F F F ก ก ก 2. F ˈ ก ก ก ก กF ˆ ก F ก 3. ก กก กก ก 4. ก ก ˈ ก ก ก ก F ˈ 5. ก ก ก F ˆ ก ก F F F F F F F ก F F ก ก ก ก ก F F ก ˈ ก F ˈ F F F ก F ก ˈ ˈ ก ก ก ก F ˈ F ก ˈ F ก ก F ก ก ก ก F F F ˈ F ก F F ก ก ก F 1. ก ก 2. ก ก ก 3. ก ก F F ก F ก ก ก ก ก ก F 8 ก F ก F 1. 2. F 3. F 4. ก 5. ก ก 6. 7. ก 8. F F ก ก
  • 48.
    39 ก F กF ก ก F ก F ก ˈ ก F ก F F F ก F F ก F F F F F ก F ˆ ก ก F F ก ก F ก ก ก F F ก F ก ก ˆ F ก F F ก ก F F F F ก ˈ ก ก F F 1.a ก ก ... ก ก ก ก ก F F ก F ˈ Fก F F F F F 2.a F ก ก ก ก ... ˆ ก ก ก F ˈ ก ก ˈ ก F ก F ก ˆ F F ก F ˈ F ก F ก 3.a Faก aก ก F ก F ก aก ... ก ก F F ก F ก F ก ก ก F 4.a Fa Fa ก F........ ก ก ˆ F ก F F ก ก ก ก F F ก F ˈ ˆ F ก 5.a F ก ก ก ก ก F ก ก F ก ก F F Fก F F Fก F F F ก F ก ก F F ก
  • 49.
    40 F ก ʾ 3 1.aF ก ก F F F F F F ก F F กก F 2.a ก ก ก F ˈ F ก F ˈ F ก ˈ ก F F ก ก ก F a F F ก ก F F ʿก ก 3.a F ก ก ก ก ก F F F ก ก ˆ F ก F F ก ก F F ก ˈ F F F กก F ก ก 4.a F F ก ก F F F F ˈ ก F F ก ʾ 6 1.a F F ก ก ก ก ก ก F ˈ 2.a F F ก F F ก ก 3.a F F F F F ก ก F ก 4.a F ก .... F F ก F ก ก F F F F ก F Fก F ก ก ก ก ก ก F ก ก ก ก F ˆ
  • 50.
    41 ก ʾ 3 1.aF ก ก ˈ ก ก ก ก F ก ก F F ก F 2.a ก ˈ F ก ˈ ก F F ก ก F F ก F ก F กF ก ก ก F F F ก ก ก F F F ก F F 3.a F F F ก F F ˈ F ก ก F F ก ʾ 6 1.a F ก ก ˈ ก F ก F ก 2.a ˈ ก F F F F ก F F F F ก ก ก F F F 3.a F ˆ ˈ F ก ก ก F ˈ 4.a ก ก F F ก F F ก ก F F ก F F F F Fก 5.a F ก ก F F F ก F ก F F F ก F F Fก F F ก ʾ 1 ก ʾ 6 ก F ก F F ก F ก F 4 ก F 4.1 F F F ก F F ก F F F ˈ
  • 51.
    42 4.2 F กก ˆ F F ก ก F F F ก F ก ก 4.3 F ˈ ˆ ก ˈ ก ก ก ก ก ก Fก ก F ก F ก F 8 ก F ก ก F ก F F F F ก F 1.a ก ( ก ʾ 1 - 6) F ˈ ʾ F ก 5 2.a ก F ( ก ʾ 1 3) F ˈ F ก 6 ก ˈ F ก F ก F 40 F F ก F ก 1 F ก ( ก.) 3.a ก ( ก ʾ 4 - 6) F ˈ F F ก F 6 ก ˈ F ก F ก F 40 F F ก F ก 1 F ก ( ก.) (ก ก ก ,2552a:a22) ก F ก F F F F F ก F F F ก F ˈ F ก ก a F ก Fa ก ก ˈ ก F ก F a F F ก F ก F ก ก Fก F
  • 52.
    43 ก F .1 4.1 1/1, 1/2 , 1/3 3 84.2 1/1 , 1/2 2 4.3 1/1 , 1/2 , 1/3 3 .2 4.1 2/1, 2/2 2 64.2 2/1, 2/2 2 4.3 2/1, 2/2 2 .3 4.1 3/1, 3/2 , 2 84.2 3/1, 3/2 , 3/3 3 4.3 3/1, 3/2 , 3/3 3 .4 4.1 4/1, 4/2 , 4/3 3 84.2 4/1, 4/2 2 4.3 4/1, 4/2 , 4/3 3 .5 4.1 5/1, 5/2 , 5/3 3 94.2 5/1, 5/2 2 4.3 5/1, 5/2 , 5/3 , 5/4 4 .6 4.1 6/1, 6/2 , 2 84.2 6/1, 6/2 2 4.3 6/1, 6/2 , 6/3 , 6/4 4 .1 4.1 .1/1, .1/2, .1/3 3 84.2 .1/1, .1/2 2 4.3 .1/1, .1/2, .1/3 3 .2 4.1 .2/1, .2/2, .2/3 3 84.2 .2/1, .2/2 2 4.3 .2/1, .2/2, .2/3 3 .3 4.1 .3/1, .3/2 2 84.2 .3/1, .3/2 2 4.3 .3/1, .3/2, .3/3, .3/4 4
  • 53.
    44 ก F .4-6 4.1 .4-6/1,.4-6/2 2 11 4.2 .4-6/1, .4-6/2, .4-6/3, .4-6/4 4 4.3 .4-6/1, .4-6/2, .4-6/3, .4-6/4, .4-6/5 5 ก ก ก ก ก ก ก ก 2551 Fก ก ก ก F F F ก 4.1 ก F ก F ก 4 F 1 4.1 .1/1 .1/1 ก ʾ 1 F 1
  • 54.
    45 F ก กก ก F ก F F F ก ก 1 ก 2 ก 3 ก 4 ก 5 ก 6 ก F ก F ก ก ʾ ก ก 1 ก 2 ก F 3 ก 0 1 2 3 4 5 6 1 2 01 - 99 1 1 1 0 2 ก F ก F ก ก ʾ 1 02 ก F
  • 55.
    46 F ก Fก F F ก F F F F ก ʾ 1 4.1 F F F ก F F ก F F F ˈ ก F ก ก ก F F 1. ก ʾ • ʾ ก F ก F • ʾ ก • F F F F 2. ก F • ก F ก ก F ก F F ก • F ก F ก F ก F 3. ก • ก F ˈ • F ˈ ˈ F F F ก F ก F ก F ก F • ก ก F ˈ • F ˈ F ก F
  • 56.
    47 4.2 F กก ˆ F F ก ก F F F ก F ก ก ก F ก ก ก F F 1. ก • - F F F ก F ก ก ˆ ก ˈ ก F ก F F ˁ F F ก F ก F • ก F ก 2. ก ก F ก • ก F ก - ก F F ก F F ˆ ก F ก 4.3 F ˈ ˆ ก ˈ ก F ก ก ก F F 1. • • ก F ก F ก F ˈ ก F ก F F F F F ก F F F กF - F ก F ก F - ( ก F - ก F F / ก F ก ) ..
  • 57.
    48 ก F กก ก F F • ก ก F • ก ก F F ก ก ก - ก F ก ก F ก F F • ก ก F F F ก F ก ( F ก F F F กF ) 2. ก ˈ F • F F ก F ก F F F F • F F F F F ˈ F F ˈ F F • F F ก F ก F - - ก - - F - F - - ก - F F - F F - 3. ก F • F ˈ F F ˈ ก F ก ˈ • F F F F • F F - ก F F - ก ก - - - ก F
  • 58.
    49 ก ʾ 2 4.1F F F ก F F ก F F F ˈ ก F ก ก ก F F 1. F ก F ˆ • F ˆ F F F กF ก ก F ˆ • F ก F ˆ ก F F 2. ก F ก F ก ก F • ก F ก F F F ก ก F ก ก F F F F F ก F ก F ก F F ก ก F F (Time Line) ก F ก F • F ก F F ก ก F ก ก F F - F - - F - F F ก F ก ก ก F F - F ก - - F ก / F F F - ก F F
  • 59.
    50 4.2 F กก ˆ F F ก ก F F F ก F ก ก ก F ก ก ก F F 1. F ก ก ˆ • ก F F F F F ก F F F F • F ก ก ก F ก ก ก ˆ • ก • ก ก ˆ F - - ก F ก - ก - ก - • ก 2. ก ก F • ก F F ก ก F • ก ก F 4.3 F ˈ ˆ ก ˈ ก F ก ก ก F F 1. F F F • F F F ก F F F ˈ F • - ˂ ก - F F ( F ) - ก F ( ก ) - F ˆ
  • 60.
    51 ก F กก ก F F • F F ˆ F F F • ʽ F - F ก • F F - • ʽ F - • F F - F ก - F ก • F ก F ก F - ( ) - ก F ( ) • ˆ F - - F - F - ก F - - ( ) - F - ก F - F
  • 61.
    52 ก F กก ก F F • ʽ F - F F - F - F ก 2. ก F ˆ ก F F • F F ก ก F • F F • 8 F F F F กF - F ก - กก / - • F F F F F - F F ก - ก F - ก ก - F กF F
  • 62.
    53 ก F กก ก F F • ˆ F ก • ˆ F ก F F F F - กF - F ก F - F ก - ก - F ก - F - F F F F F - F F ก F - F - ( / )
  • 63.
    54 ก F กก ก F F F F - F กF F - F ˂ - F F F F - ก ก F ก - ก - ก F - F / - กก ก - กก ก ก ʾ 3 4.1 F F F ก F F ก F F F ˈ ก F ก ก ก F F 1. ก F • ก ก F ก F ก F ( F ˈ F ก F ) • ก . . ˈ . . . . ˈ . . • F ก ก ก F ก F ก ก F ʾ ก ก -
  • 64.
    55 ก F กก ก F F 2. ก F ก F F ก F • ก F ก F F ก F F ก F • F F (Time Line) ก F ก • F ก F F - ก กF , - ก - F กF - ก ก ก • F ก F F - ก F (ก ) - - ก - - ก F ก - ก - ก ก 4.2 F ก ก ˆ F F ก ก F F F ก F ก ก ก F ก ก ก F F 1. ˆ F ก ก • ˆ ก Fก ˆ F ˆ F ก • ˆ F ก ˆ F ˆ -
  • 65.
    56 4.3 F ˈˆ ก ˈ ก F ก ก ก F F 2. ก ก ก F ˈ F ก • ก ก F F 1 ( F F ) F ก ˂ ก F ก ก F - 2. ก ก ก F ก ˆ • ก ก F F F ก - ก F ก ก ก F F 2. ก 3. F ก • ก ก ˆ F ˆ • ก F F ก • 8 F
  • 66.
    57 ก F กก ก F F 3. F ก F ก ˂ • ก F ก ˂ F F F F ก F ก - ก ʾ 4 4.1 F F F ก F F ก F F F ˈ ก F ก ก ก F F 1. F ˈ • F • ก F F F ก ก F F F - 2. ก ก • ก Fก F ก ก F F ˈ กF F F • F ก ก F F กF ก F • ก ˈ - กF F - - - - ก F
  • 67.
    58 4.2 F กก ˆ F F ก ก F F F ก F ก ก ก F ก ก ก F F 1. ก ก F ก F กF F F • ก F กF F F ก F ก ก F F กF F F กF ˈ ก F • ก F F F F ก F ก ก F F ก F F 2. ก F ก F F ก F • ก F F ก • ˆ F ก ก F ก F ก ก ก F F 3. ก ก F ก ก ˈ F • ก F F ˈ ก F ก • F ก F ก ก ˈ F • ก Fก ก ก F ˈ ก F ก F F ก F F ˈ ก F ก ก F ก F - ก F F กF - ก F กF ก ก ก F
  • 68.
    59 4.3 F ˈˆ ก ˈ ก F ก ก ก F F 1. ก ก • ก ก • ก ก F ก ก ก ก • F F F F 1 ( ) - 2. ก • ˆ F ก F F ก ก F ˈ ก ก - 3. ˆ F กFก ก F • F ˆ F ˆ F F กFก ก F -
  • 69.
    60 ก ʾ 5 4.1F F F ก F F ก F F F ˈ ก F ก ก ก F F 1. F ˈ F F ก ก • ก F ˈ F F F • F F ก F F F ก F F F F F ก F • F F F ก F F F ก F F F F F กF F ก F ก F F / F 2. F ก F F F F • ก F ก ก ˈ F F ก F ก F ก F • ก กF • ก 3. ก ˈ F ก F • F F F ก ก F F ก F ก ก ก • F ˈ F ก F F ก ก F F F ก ก F • ก ˈ F F ก F
  • 70.
    61 ก F กก ก F F • F F ก ก F F ก F • ก F F F F F • ก ˈ F F ก F F ก F ก F F ก ก • F ก F - F - - ก ʽ - ก F - F - F • F F - F - F ก - F - • F F F F - F - - F ก ก - F ก
  • 71.
    62 4.2 F กก ˆ F F ก ก F F F ก F ก ก ก F ก ก ก F F 1. F ก F • ก F ก F • F ก F F ก F ก - 2. F F ˆ • ก F F F ก F ก ก • ก ก F F ˆ - 4.3 F ˈ ˆ ก ˈ ก F ก ก ก F F 1. ก ก • ก ก - 2. ˆ F F ก ก ก ก • ˆ F F ก ก ก ก
  • 72.
    63 ก F กก ก F F 3. ก F • ก ก F ก ก ก ก • F F ก ก 4. ˆ F F กFก ก F F • F 1 ก F F • ˆ F ก ก F ก • ก ก กF ก ก ก • F ก • ˆ F ก ก F ก • F • ก
  • 73.
    64 ก ʾ 6 4.1F F F ก F F ก F F F ˈ ก F ก ก ก F F 1. ก F ก ก F F F • ก F F F ก ก • ก ก F F ก F F ˈ F • F F - - - กก - - F - F - ก - - ˁ - - ก 2. F ก ก ก ก F • F ก ก ก F ก ก ก F F ก F F ก 4 ก 5 ก ( ก . .4.3) -
  • 74.
    65 ก F กก ก F F • F F ก ก F • ก F F ก ก F F ก F F ก F ก ก F ก - 4.2 F ก ก ˆ F F ก ก F F F ก F ก ก ก F ก ก ก F F 1. ก ก F ˆ F F ก F F F F ˆ F ก ก F ˆ F F F ก F F ก ก -
  • 75.
    66 ก F กก ก F F 2. ก F ก F ˈ ก F • ก ˆ F ก F ก ˆ - 4.3 F ˈ ˆ ก ˈ ก F ก ก ก F F • ก ก F ก ก ก F ก F F ก F F F F ก F F • ก F ก ก F F F F - ก - ก ก - ก - - ก ก ˁ 2. ˆ F F ก ก ก ก F ˆ F F ก ก ก ก F -
  • 76.
    67 ก F กก ก F F 3. ก F F F ก F F F ก F F ˂ ก F ก F F F • ก ก F - ˂ ก - ก F F F - ก ก F F F - F - ʽ F ˂ F F ก F - F F ( F ) - F ˆ - F ก ( F ก )
  • 77.
    68 ก F กก ก F F 4. ˆ ก F F F กFก ก F F ˆ ก F F ก ก • ˆ F ก F F ก F - - ก ก - F - ˁ - F F ก - F - F - ก - F กF F F - - F F -
  • 78.
    69 ก ʾ 1 4.1F F F ก F F ก F F F ˈ ก F ก ก ก F F 1. F ก ก F • F ก ก F • F F ˆ • F ก F F ก ก F - 2. ก F F ก F • ก ก ก F F กF . ./ . ./ . ./ . ./ . . . . • ก ก F F ก • F ก F ก F ก ก F - 3. ก F F ก ก F F • F ก F F ก • F ก ก ก F ก F ก ( ก . 43) F F ก -
  • 79.
    70 ก F กก ก F F • ก F F ก F F F ก F ( กF F กF ก F) ก F • ก ก F F ก F F - กF F - กF - - - - ก F 4.2 F ก ก ˆ F F ก ก F F F ก F ก ก ก F ก ก ก F F 1. ก ก ก F ก F • F F ก F F ก F F • ก F ก ก F ก F • F F ก ก F ˈ ก F F ˈ ก -
  • 80.
    71 ก F กก ก F F 2. F ก F • F ก F F F ก ก F ก F ( ก 4.3) • F ก ˆ - 4.3 F ˈ ˆ ก ˈ ก F ก ก ก F F 1. F กF • กF F • F F • F F • ก ก ˆ ก F ( ˆ ˆ ก) • ก ก F ก ก ก ก F F • F ก ก • ˆ F ก ก • ก • F F 2. F ก ก F F 3. F ˆ ˆ ก ʾ 2
  • 81.
    72 4.1 F F Fก F F ก F F F ˈ ก F ก ก ก F F 1. F ก F ก F • ก F ก F ก F F F F ก ก F F ก F F ก F ก F ˈ F • F ก F ก F F F ก ( ก . 4.3) • F ก F F ก ก F ( ก . 4.3) F F F • ก ก F F ก ก F ก ก F • F ก F ก ก ก F • ก F F ก F • ก ก F F ก F ก 2. F ก F F ก F ก F F 3. ก ก F F
  • 82.
    73 4.2 F กก ˆ F F ก ก F F F ก F ก ก ก F ก ก ก F F 1. ก ก ก • F F ( ก F ก F) F ก ) • ก F ก ก ( ก F ก F) - 2. F • F ก F ก ก F • F ˆ -
  • 83.
    74 4.3 F ˈˆ ก ˈ ก F ก ก ก F F 1. F ก ก F F • ก ก • ˆ F F F ก • ก ก F ก ก ก ก F F • ก ก 1 ก กF ก • ˆ F ก ก • ก ก 2 ก กF ก ก ก • ˆ • ก F F F F - 2 - - - F - F ก - ˂ ก ( F ) - F ( ) - 2. F ˆ F F F ก 3. ˆ ˆ ก F F ก F
  • 84.
    75 ก ʾ 3 4.1F F F ก F F ก F F F ˈ ก F ก ก ก F F 1. F ก F F F F ก F • ก F ก ก ก F F ก F • ก F F ก ก ก F ก F • F ก F ก F F ก F • ก ก F F ก ก ก F F ก F ก F F ก กF ก F F 2. F ก F ก ก F 4.2 F ก ก ˆ F F ก ก F F F ก F ก ก ก F ก ก ก F F 1. ก ก ก F ก • F F ก ( ก F ) F ก • ก F ก ก F ก( ก F ) • ก F ก ก ก - 2. F ก F F F F 20 ก ˆ F
  • 85.
    76 4.3 F ˈˆ ก ˈ ก F ก ก ก F F 1. F ก ก F F F • ก ก ˈ ˆ F F F ก F • ก F F ก ก F F • ก ก F F ก ก ก ก F F F F • ก F ก F F ก F ก F ก 4 ก ก 5 ก F F ก 1 2 F ˆ ก F F - 2. F ˆ F F F ก F 3. F ˆ ก F F ก 4. F ก F ก ก ก F F • F F F 20 F ก 1 2 Fก F F
  • 86.
    77 ก F กก ก F F • ˆ ก F F ก ˆ ก F ก • F ก ก ˆ ก ก ʾ 4 - 6 4.1 F F F ก F F ก F F F ˈ ก F ก ก ก F F 1. ก F ก • F ก ก F F ก • F F F ก ก F ( ก . 4.3) • F - 2. F F F F F F ก F F ˈ • ก F F F • F F ก F F ก ก F • ก ก F -
  • 87.
    78 4.2 F กก ˆ F F ก ก F F F ก F ก ก ก F ก ก ก F F 1. F ก F F ก กก ก ก F ก ก ก • ก F กF F F ก - F ก ก- • ก F F ก กก ก ก F ก ก • ก F F F F ก ก ˆ F ก ก ก ˀˊ ก ก F ก ก ก ก ก • ก ก F ก • F F ก F 20 • ก F ก F 21 F - ก Fก ก World Trade Center ( F F) 11 ก 2001 - ก ก - ก กF ก F ก F F ก กF ก F - F - 2. F ก F F F F ก ก ก F F ก ˆ 3. F ก ก ก ก 4. F ก F ก F 21
  • 88.
    79 4.3 F ˈˆ ก ˈ ก F ก ก ก F F 1. F F F F ก ก ˈ ก F ˆ F ก ก F F ก ก ก F ก ก ก F ก ก 5 ก ก ก . . 2475 - 2. F ก F F 3. F ˆ F ก F F ˆ F ˆ 4. F F F F F F • ก F ก F F F ก ˂ ก ก ก ก F F ก F F • ก ก F • F F F F F F - F - ก F F F - ก ก F F F - F ก -
  • 89.
    80 ก F กก ก F F - F F ก - F F F F ก ก - F F F ˂ ก F - F F F ก F ก - F F ( F ) - ก F - ก (Dr. Francis B. Sayre . F) - F - ก ( ) • ˆ F F F ˆ F ˆ F - F F - F ก - - F F ˂ ก ก F
  • 90.
    81 ก F กก ก F F 5. ก ก F F ก ก F ˆ • F F ก F F ˆ • F • ก • ก ก F ˆ ก F F ก ก F • ก F F ก F ˆ - ( F ) F F ก /ก ก ( ./ ʾ) 11102 F 1 40 12102 F 2 40 13102 F 3 40 14102 F 4 40 15102 F 5 40 16102 F 6 40
  • 91.
    82 F ก กก ก ( F ) F ก ก ก ʾ 1 /ก ก ( ./ ʾ) 840 11101 200 11101 F 200 11101 F 80 11101 ก 80 11102 F 1 40 11101 ก ก 80 11101 80 11101 ก 40 11101 ก 40 ก ก F 120 • ก ก 30 • ก ก ก ก / / ก 40 40 • * ก ก F (10) 1,000 * F ก ก F ก ก ก ก
  • 92.
    83 ( F ) Fก ก ก ʾ 6 /ก ก ( ./ ʾ) 840 16101 160 16101 F 160 16101 F 80 16101 ก 80 16102 F 6 40 16101 ก ก 80 16101 80 16101 ก 80 16101 ก 80 ก ก F 120 • ก ก 30 • ก ก ก ก / / ก 40 40 • * ก ก F (10) 1,000 * F ก ก F ก ก ก ก
  • 93.
    84 ( F ) Fก ก ก F ก ก F / F F ก .1 21101 ก 1 2 1 1 .1 21102 ก 2 2 1 2 .1 21103 1 1 0.5 1 .1 21104 2 1 0.5 2 .1 21105 F 1 1 0.5 1 .1 21106 F 2 1 0.5 2 .2 22101 ก 3 2 1 1 .2 22102 ก 4 2 1 2 .2 22103 3 1 0.5 1 .2 22104 4 1 0.5 2 .2 22105 F 3 1 0.5 1 .2 22106 F 4 1 0.5 2 .3 23101 ก 5 2 1 1 .3 23102 ก 6 2 1 2 .3 23103 5 1 0.5 1 .3 23104 6 1 0.5 2 .3 23105 F 5 1 0.5 1 .3 23106 F 6 1 0.5 2 / F F ก .1 21201 ก 1 1 0.5 1 . 1 21202 ก 2 1 0.5 2
  • 94.
    85 ( F ) Fก ก ก F ก ก F ก .4 31101 F 1 40 1.0 1 .4 31102 F 2 40 1.0 2 .4 31103 1 20 0.5 1 .4 31104 2 20 0.5 2 .5 32102 F 1 40 1.0 1 .5 32102 F 1 40 1.0 2 .5 32103 F 1 20 0.5 1 .5 32104 F 2 20 0.5 2 .6 33101 3 20 0.5 1 .6 33102 4 20 0.5 2 .6 33103 F 3 20 0.5 1 .6 33104 F 4 20 0.5 2 F ก 1 31201 ก ก F 1 20 0.5 1 2 31202 ก ก F 2 20 0.5 2 3 32201 ก F F 1 20 0.5 1 4 32202 ก F F 2 20 0.5 2 5 33201 ก 1 20 0.5 1 6 33202 ก ก 20 0.5 2
  • 95.
    86 ก ˈ F Fก /ก ก ก F F ก F ก ก F Fก ก F F ก F ก F F ก F ก ก ก ก ก ก 2551 ˈ F F ก ก ก F F กF F ก ˈ ก ˈ ʾ F ก ˈ F F ก ก F ก F ก ก ก ก ก ก ก ก 2551 ก F F F ก ก F ก ก ก ก 1 F ʾ ก ก F F ʾ ก ˈ F ก ก ˈ ก F ก ก ก F ก ก ก ก ก ก 2551 2 F ก F F กก ก F ก ก ก F ก ก ˈ ก F F ก F ก 3 ก F ก F ก ก ก F F Fก ˈ F F ก F F F ก 4 F ก a1aก ก F F F ก ˈ Fก a2aก ก F F ก ก F a3a ก F ก Fa ก F Fก a ˈ F F ก F F F ก a4a F ก
  • 96.
    87 F ก กF 3 F F a1a ก F ......., ......., ก F ก F......., ʾ......., F ก F a2a ก F F F ก / ก ก ก F ก F F F F F F F F F ก F F ก ก ก ก ก ก 2551 F a3a ก F ก F F ก ก F ˈ 2 ก ก ก
  • 97.
    88 ( F ) ก 1 ............................................................. ก F ก F................... ก ʾ ............... .................. .............................................................................................................................................. ............................................................................................................................................................. ............................................................................................................................................................. ............................................................................................................................................................ ................ ................ 2 ......................... ............................... .................. ก F ก F................................... ก ʾ .............. .............................................................................................................................................. ............................................................................................................................................................. ............................................................................................................................................................. ............................................................................................................................................................ .................... ................
  • 98.
    89 ( F ) ก 1 ............................................................. ก F ก F................... ก ʾ ............... .................. .............................................................................................................................................. ............................................................................................................................................................. ............................................................................................................................................................. ............................................................................................................................................................ ก F ............................. ................ ก F 2 ......................... ............................... .................. ก F ก F................................... ก ʾ ............... .............................................................................................................................................. ............................................................................................................................................................. ............................................................................................................................................................. ............................................................................................................................................................ ก F ............................. ................ ก F
  • 99.
    90 ( F ) ก 1 ............................................................. ก F ก F................... ก ʾ ......... ............. ......... ............ F ก .............................................................................................................................................. ............................................................................................................................................................. ............................................................................................................................................................. ............................................................................................................................................................ ........................ ................ 2 ...................... ................................. ......... ............ F ก ก F ก F.............................. ก ʾ ......... ............. .............................................................................................................................................. ............................................................................................................................................................. ............................................................................................................................................................. ............................................................................................................................................................ ...................... ................
  • 100.
    91 ( F ) ก 1 ............................................................. ก F ก F.............................. ก ʾ ......... ............. ......... ............ F ก .............................................................................................................................................. ............................................................................................................................................................. ............................................................................................................................................................. ............................................................................................................................................................ ก F ............................. ................ ก F 2 .................... ............................... ......... ............ F ก ก F ก F.............................. ก ʾ ......... ............. .............................................................................................................................................. ............................................................................................................................................................. ............................................................................................................................................................. ............................................................................................................................................................ ก F ............................. ................ ก F
  • 101.
    92 ( F ) 11102F 1 40 ก F ก F ก ก ʾ 1 ก F ก ก ʾ F F F F ก F ˆ F ก ก F ก ก ˈ F F F ก F ก ก F F ก F F ก ˆ ก F F ˁ F ˈ ก F F F (ก F F F ก ˂ ) F F (ก F F ก F ˀ F ก F F ˂ ) ก ก F (ก ) F ก F ก ก F ก ก F ˆ F ก F F ก F ก ก F ก ก ก F F กF ก F ก ก ก F F ก F ก F F F ก F ก F ก F ก ˈ F F F F ก F F ˈ F ก F ก ˈ F ˈ ˆ F F ก F F ก ก F ก F F ก F F F ก F F ˈ F F ก ก ก ก ก F ก ก F ก ก ก F ก ก F ก F ก F ก
  • 102.
    93 ก ก กก F ก ก ก F ก F ก ก F F ก F F F ก F ˆ F F ก F ก F F ก F ก F ก F F ก ก F F F F F F F ก F ก ก ก F ˆ F F ก ˆ F F ก ก ˈ F ก F ก F ก F ก F / / 4.1 1./1, 1/2, 1/3 4.2 1/1, 1/2 4.3 1/1, 1/2, 1/3 8
  • 103.
    94 ( F ) 12102F 2 40 ก F ก F ก ก ʾ 2 F ก F F ˆ ก ก F ˆ F F กF F ʾ ʾกF ʾ F ก ก F ก F F F F F F F F F F ก F ก ก F ก ก F F กF F F F F ก ก ก F F ก ˆ F F (Time Line) F กF ก ก ก F ก ก F ก ก F ก F F F ก F F F F ก F F ˈ F a ˆ ก F F F กF F ˂ ก F F ( F ) ก F ( ก ) ˆ F F F ก ( ) F ก F F F F ก F F ก ก ก ก ก ก F ก F ก ก ก F ก ก F ก ก ก F ก F ก F ก F F ก F F ก F F ก F ก กF ก F ก F ก F ก F ก F F F ก ก ก F F F ก F F F F F F ก ก F F F F F
  • 104.
    95 ก ก ˈˆ ˈ ก F / / 4.1 2./1, 2/2 4.2 2/1, 2/2 4.3 2/1, 2/2 6
  • 105.
    96 ( F ) 13102F 3 40 ก F ก F ก ก ʾ 3 ก ก ก F กF ก F ก ( F ˈ F ก F ก F ) ก ก ก F ก F ก ก ก ก F ก F ก F ʾ ก ก ก F F F ก F F ก F F ก F F F F F F F F (Time line) ก F ก F ก F ก F ก ก ก ˆ F ก ก ˆ F ก ก F ˆ F( ก ก ) ˆ ( ก ) ก ก F ก ก F ก ก F ก 8 F ก ก ก ก F F ก ก F F กF F F 1 ( F F ) F ก ˂ ก ก ก ก F F F ก ก F ก F ก ˂ F F ก F F F ก ˈ F F ก ก ก ก ก ก ก ก ก ก F ก ˆ ก F ก ก ก ก F ก F ก F F ก F F F ก
  • 106.
    97 F ก กก ก F ก F ก F F ก F ˈ ก ˈ ก ก F ʿก ก ก F ก F F F ก F ก F F ก F F ก F F ก F F ˈ ก ก F ก ˈ ก F / / 4.1 3/1, 3/2 , 3/3 4.2 3/1, 3/2 , 3/3 4.3 3/1, 3/2 , 3/3 9
  • 107.
    98 ( F ) 14102F 4 40 ก F ก F ก ก ʾ 4 ก ก ก F F ˈ ก Fก F ก ก F F ˈ กF F F ก ก F F กF ก F F ก F F ก F ก ก ก Fก ก ก ก F F ก ก ˈ F ˈ ก F ก F F F ก F F ก ก ˈ F ก ก ก F ก F กF F F ก กF ก F F ก F ก F F ก F F F ˈ F ก ก ก ก ก ก ก ก ก ก ก ก F F F F 1 ( ) ˈ F ˆ F F กFก ก F F F F ก ก F ˈ ก ก F ก ก F ก ก F ก ก ก F ก ก ก ก F ก F ก ก ก F F F F ก ก F F ก F F ก F ก F ก ก Fa ʿก ก ก F F F ก F F F ก F ก F F ก ˆ F ˈ ˆ ก ก ˈ ก
  • 108.
    99 ก F ก˂ F F F ก ˈ ก F ˆ ก F / / 4.1 4/1, 4/2 , 4/3 4.2 4/1, 4/2 4.3 4/1, 4/2 , 4/3 8
  • 109.
    100 ( F ) 15102F 5 40 ก F ก F ก ก ʾ 5 ก ˈ F F ก ก ก F F ก F F F ก F F F F F ก F F ก F F F F ก F ก ก ˈ F F ก กF ก ˈ ก F ก F ก F ก ˈ F ก F ก ก ก F F F ก ก F F ก F ก ก ก F ก ก F F ก F ก F F F F F ˈ F F ก F F ก F ก F F ก ก ก F ก F F F F ก ก F ก F ก ก ก F F ก F F ก F ก ˈ F ก F F ˆ ก ก ก F ก ก F F ˆ F ก F ก ก ก ก ก ก ก ก ก ก ˆ F F ก ก ก ก ก F ก ก ก ก F ก ก ก ก F F ก ก
  • 110.
    101 ก ˆ F FกFก ก F F F 1 ก F F F ก ก ก กF ก ก ก ˆ F ก ก F ก ก F ก F F ก F ก ก ก ก ก ก F ก ก F ก ก F ก ก F F ก F ก ก ก ก ก F ʿก ก F ก ก F F ˈ ก F ก F F F ˆ ก F ก F F ก F F F F ก F F ก ก ˈ ก ˂ ก ก ˈ ก F / / 4.1 5/1, 5/2 , 5/3 4.2 5/1, 5/2 4.3 5/1, 5/2 , 5/3 , 5/4 9
  • 111.
    102 ( F ) 16102F 6 40 ก F ก F ก ก ʾ 6 ก ก F ก ก F F F ก ก ก F F ก ˈ F F F ˈ F F ก ก ก ก F ก ก ก F F ก F F ก 4 ก 5 ก F F ก ก F ก F F ก ก F F ก F F ก F ก ก ก ก ก ก F ˆ F F ก F F ก ˈ ˆ F ก ก F ˆ ก F ก F F ก F F ก ก ก F ก F F ˈ ก ˆ ก ˆ ก F ก ก ก F ก ก ก ก ก F ˆ F F ก ก ก ก F F F F ก F F ก ก ก F F ˆ F F กFก ก F ก F ก F F ก F F ˂ ก F ก F F F F F F F ( F ) ก F ( ก ) F ˆ ˆ F ก ก F F ก ก
  • 112.
    103 ˁ F FF ก F F กF ก F กF F F F F ˈ F F ก ก ก ก ก F ก F ก ก F F ก ก ก ก ก F ก ก ก F F ก F F ก F ʿก ก ก F ก F F ก F F ก F F F F F ˈ F F ก F Fก ก F F ก F F F ก F F ก ก ˈ ก ก F ก ˂ F F F F ก F ˆ ก F / / 4.1 6/1, 6/2 4.2 6/1, 6/2 4.3 6/1, 6/2 , 6/3 , 6/4 8
  • 113.
    104 ( F ) 21105F 1 20 (0.5 F ก ) ก F ก F ก ก ʾ 1 1 ก ก ก F F ก F ( ) F ( F ) ก ก F ( กF F F) ก ก F ก F ก ก ก F ก ก F F กF . ./ . ./ . ./ . ./ . . ก F ก F ก F F F F F ( ก F F กF F กF ก F) F ก F ก F ก F ก ก ˆ F F F ก F ก F ก F ก ก ก ก F ก F F ก ก ก F ˈ ก F ( ) ก F ก F F ก ก F ˈ ก ก F ก ˆ F ก ก F ก ก ก ก F ก ก ก F ก F ก ก ก F F F ก ก F F ก F F ( F ก ก F ก กF ก F ก ก F ˈ ก F ˈ ก ก F ) F F F ˆ F F ก F ก F F F ( F F F F) F ก ก F ก ก F F ก
  • 114.
    105 ก ˆ กF F F F ก ก F ก F F ก F/ / 4.1 .1/1, .1/2, .1/3 4.2 .1/1, .1/2 5
  • 115.
    106 ( F ) 21106F 2 20 (0.5 F ก ) ก F ก F ก ก ʾ 1 2 ก F กF F กF F F ก ก F กF 18 F F ก F F ก ก ก ก ˆ F F ˆ ก ก F ก ก ก ก F F ก ก ˆ F กF ก ก ก ก ˆ F ˆ F ก ก ก ก ก F ก ก F ก F ก ก F F F ก F ˈ F ก ก F ก ˂ F ก ก ˆ ก F/ / 4.3 .1/1, .1/2, .1/3 3
  • 116.
    107 ( F ) 21105F 3 20 (0.5 F ก ) ก F ก F ก ก ʾ 2 1 ก F ก F ก F F F F ก ก F F ก F ก F ก F ก ก F ก F F ˈ ก F ก ( F F F F F F) ก F F / F ก F F ก ก F ก F F ก ก ก F ก F ก F F ก F ก F F F ก F ก F ก ก F F ก ก F ก ˆ F F F ก F ( ก F ก F) ก ก ก F F ก ก F ˆ F ก ก F ก F ก F ก ก ก ก ก F ก F ก F F ก F ก F F F F F ก ก ก F F F ก ก ˆ ก F ก F ก F F F ก ก F F ก F/ / 4.1 .2/1, .2/2, .2/3 4.2 .2/1, .2/2 5
  • 117.
    108 ( F ) 21106F 4 20 (0.5 F ก ) ก F ก ก ʾ 2 2 ก ก ก F F ก ก ก ก ˆ F F F ก ก F ก ก ก ก F F ก F F ก ก 1 ก กF ก ก ก 2 ก กF ก ก F ˆ F ก ก ก ก F 2 F F ก F ก ก F ก F ก F ก ก ก F ก F F ˈ ˆ ก ˂ F F F ˆ ก F/ / 4.3 .2/1, .2/2, .2/3 3
  • 118.
    109 ( F ) 31105F 5 20 (0.5 F ก ) ก F ก ก ʾ 3 1 ก F ก F ก ก ก F F F F ก ก F ก F F ก กF ก F F F ก ˆ F F ก F ก ก ก ก F ก ( ก F ) ก F ก ก ก F ก F F F F 20 F ก 1 2 Fก F F ก ˆ F F ก ก F ก ก ก ก F ก F ก F ก ก ก F ก ก ก F F F ก ʿก ก ก F ก F F F F ˈ F F ก ก ˆ F F ก F F ก F F ก F ก F/ / 4.1 .3/1, .3/2 4.2 .3/1, .3/2 4
  • 119.
    110 ( F ) 31106F 6 20 (0.5 F ก ) ก F ก ก ʾ 3 2 ก ก F ก F F F ก ก ก ก ˈ ˆ F F F ก F F ก ก F F ก F ก ก ก ก F F ก ˆ ก F F ก F F ก 4 ก ก 5 ก F F ก 1 2 ก ก F ก ก ˆ ก ˆ ก F F ก F F F ก ก F ก ก ก ก F ก F ก ก ก F ก ก F F ˈ ก ก ˆ ก F ก ˂ F F Fก ก ก F/ / 4.3 .3/1, .3/2, .3/3, .3/4 4
  • 120.
    111 ( F ) 32103F 1 20 (0.5 F ก ) ก F ก ก ʾ 5 1 ก ก ก F ก F ก F F ก ก F F ก ก F F ก F F ˈ ก F F F F ก F ก ก F F ก ก ก F F F F F F ก F F ก ก ˈ ก F ˆ F ก ก ก F F ก ก ก F ก ก ก ก F ก F ก 5 ก ก ก . . 2475 ก ก F F ก F F F ก ˂ ก ก ก ก F F ก F ก ก ก กF ˆ ก F ก ก ก ก F ก ก F ก F ก ก ก F ก ก F ก ก ก ก F F ก F ก ก ก F F ก F ก ʿก ก ก F ก ก F F F ˈ ก F F F F ก ก F F F ˆ F F F F ˈ ˆ F ก F F F F ˆ F
  • 121.
    112 ก F กF ก ก ˂ ก a ก F ก F ˆ ก กF ˆ F ก ก F ˈ ก ก F F ก F ก F ก F/ / 4.1 .5/1, .5/2 4.3 .5/1, .5/2, .5/3 5
  • 122.
    113 ( F ) 32104F ( ก ) 2 20 ( 0.5 F ก ) ก F ก F ก ก ʾ 5 2 ก ก F ก ก ก F กF F F ก - F F F F ก ก - ก F F ก กก ก ก F ก ก ก ก F F F F ก ก ก ก F ก ก ก ˀˊ ก ก F ก ก ก ก ก F ก ก F ก ก ก F ก ก F ก F ก F ก ก F F ก ก ˆ F F F ก F ˆ ก F ก F ก ก F ˆ ก ก ก ˈ ก F ก F F F ก ก F F F ก F/ / 4.1 .6/2 4.2 .6/1, .6/2 3
  • 123.
    114 ( F ) 33103F 3 20 (0.5 F ก ) ก F ก F ก ก ʾ 6 1 ก F F F F F F F ก ก ก F F F ก F ก F F ก ก F ก 5 - 7 F F ก F F F ก F F F ( F ) F ˅ ˈ F ก ˆ F ก F F ˆ F ˆ ก F ˆ F F ˈ F ก ก F F ก ก F F F ก ก F ˆ ก ก F F ก ก F ˆ ก ˆ F F F ˆ F ˆ F F F F ก F ก ก F ก ก F ก F ก ก ก ก F ก ก F ก ก F F F ˆ F ก F F F F ˆ F ก F ก F ก ก ˂ ก ก F ก F ˆ ก กF ˆ F ก ก F ˈ ก ก F F ก F ก F
  • 124.
    115 ก F/ / 4.1.6/2 4.3 .6/4, .6/5 3
  • 125.
    116 ( F ) 32104F ( ก ) 4 20 (0.5 F ก ) ก F ก F ก ก ʾ 6 2 ก ก ก ก ก ก F ก F F ก F 20 ก F ก F 21 F ก F ก F F 11 ก 2001 ก กF ก F ก F F ก กF ก F F ก F ก ˆ F ก ก F ก ก ก F ก ก F ก F ก F ก ก F F ก ก ˆ F F F ก F ˆ ก F ก F ก ก F ˆ ก ก ก ˈ ก F ก F F F ก ก F F F ก F/ / 4.1 .6/2 4.2 .6/3, .6/4 3
  • 126.
    117 ( F ) 21201ก 1 20 (0.5 F ก ) ก F ก F ก ก ʾ 1 1 ก ˈ F / F ก F F F ก ก ก F F ก Fก ก F F F F ก F F ก F F F ก ก ก ก ก F F ก F F F ก ก ก F F ก ก F F F ก F 1. F ˈ F F ก F F F 2. F F F 3. F F 4. F 5. F F ก ก F F F 5 ก F
  • 127.
    118 ก F F ˈF F F F F F ˂ ก ก ก ก ก F F 5 F F 1 F ก F ˈ F F F F F F F 2 ก ก ก ก ก ˈ ˂ ก ก F F F F 3 ก ˈ ก ก F ก F ก F F 4 F ก ก F F 5 F F F ก F ก F ก F ( F F , 2552a:a7 - 9) 1 ก ก F / ก ก Fa/a a ˈ ˂ ก F F ก F ˈ ก ก ก ก ก F ก ก ก Fก F 1.1a ก ก ก ก ก ก Fก ก F F F ก F ก F ก F F F ก ก F F 4.1 4.1 ก F ก F ก 1.2aก ก ก F F ก F ก ก ( ก F . ก F F .) F F ʾ / ก F ʾ F .3/1 ˈ F 1 ก ʾ 3 ก F Fก ก F F F ก ก F ก F 4.2 .6/1 .6/3 ก ʾ 6 F 1 F 3 4.2 ก F ก F ก ก ก ก F F F ก F F F กก ˈ F ก F ก กF F F ก ˈ F ก ก F ก F ก F F F F ก F F F ˈ F ˈ F ก F
  • 128.
    119 2 a ก FFa ก aก ก ก F ˈ กF ˈ ก ก ก F F ก F ก กก F F F ก F F ˈ ก F F ก F F F F F F ก F F ก ก F ก ก F F ก F ก F 3 F ก F ก F ก F F F ก F F ˁ ˀ F F F F ก F ก F F F ก ˈ F ก ก F F ก ก ˈ F 4 ก ก ก F กก F ก F F F F ก ก F F ก F F ก F ก F F ก ก ก ก ก F F F F / ก F F ก F ก F ก ก F ก F F F F F ก F ก ก F F ก F ก F F ก F ก 1 ʾ FกF ก ˈ F ก F ก F F ก 80 F ʾ F ก 1 1 ʾ ก 1 ก F F ก F 78 ˈ 80 5 ก ก ก ˈ F F ก ก F F ก ก F F F ก Fa ก ก ก F F ก F ก F ก F ก / F F F F ก 100 ก ก ก ก F ˈ ก ʾกF F ก ˈ F F ก F ( F F , 2552a:a7-10)
  • 129.
    120 F F FF ก F F F F F ก F ก F F ก F ก F ก F
  • 130.
    121 ( F ) FF 16102 ก ʾ 6 40 F ก F F ก F (key concept) ก 1 กF 4.1 ก 6 12 F 6/1 ก F ก ก ก F 2 ก 4.1 ก F ก ก 5 10 6/2 ก ก F F 3 4.1 ก ก 5 10 1/3 ก F F ˆ F ก F ก F ก ก F ก F 4 ก F 4.2 ก ก F 2 4 6/1 ก F F ˈ ก ˆ F ก ก F ˆ
  • 131.
    122 F F ก60 : 40 F ก F F ก F (key concept) ก 5 ก 4.3 ก ก 5 10 6/1 ก F Fก 6/2 ก ก F F ก F F F ˆ F F ก ก ก 6 F F 4.3 ก ก F 5 10 F 6/3 F F ก F ˈ 7 ˆ 4.3 ก ˆ 8 16 F 6/4 F ก ˆ ก ก F ก ก F F กFก ก F ก ʾ ʾ 4 28 ʾ 3 / 8 40 100
  • 132.
    123 ( F ) FF 1 21105 ก ʾ 1 1 20 0.5 F ก F ก F F ก F (key concept) ก 1 F 4.1 F 3 15 1/1 F ก ก F 1/2 F ˆ F ก ก F 2 ก F ก 4.1 ก 9 45 1/3 ก F F 2.1 ก ก F F 1/8 F ก 1.1 ก F ก 1/5 F F F F ˈ Fก ก ก ก F F ก F F F
  • 133.
    124 F ก F F ก F(key concept) ก 3 F 4.2 F 6 30 1/1 ก ก F ˈ 1/2 F ก F F ก F F ก ก F F ก ˆ ก 2 10 4/7 20 100 F F ก 60 : 40
  • 134.
    125 ( F ) FF 2 21106 ก ʾ 1 2 20 0.5 F ก F ก F F ก F (key concept) ก 1 4.3 กF 5 25 1/1 F 2 ก 4.3 F ก ก 5 25 1/2 F ก ก ก ก ก F F ˆ F ก 3 4.3 F 8 40 1/3 F ˆ ˆ ก 2 10 1/3 20 100
  • 135.
    5 ก ก F กก F ˈ ก ก ก ก Fก ก ก ก ก ก ˈ ก ก F ก F F ˈ ˂ ก ก F F ˂ ก F ก ก F ก F F F F F F ก F ก 8 ก F ก F ก ˆ F ก F ก F ˈ F F ˂ กก ก F ก ก F F F F ก F ก F ก F ก ก ก ก ก ก F F F ก F F F ก ก F aก ก ก F F F F F ก ก F F ก F F F ก ก F ก ก F F F ˈ a F F ก ก F ก ˈ F ˂ ก ก ก F ˈ F F ก ก F ก ก ก F F ก ก ก ก ก ก ก F กF ˆ ก ก F ก ก F ก ก ก ก ก ก ก ก ก F ก F ก ก ก ก ก F ˈ ก ก F F F ก ʿก F F F ก ก F F ˂ ก F ˈ F ก F ก ก F F F ก F ก ก ก F F F
  • 136.
    127 F F ก กF F F ˂ ก F F F 1.a ก F F ˈ a F F F ก ก ก F F F 2.aก ˂ F ก F ก ก F F F ก ก ก ˈ กก F ก F 3.a ก ก F ก F ก F F ... ก F F ˂ 4.a ก F ก F F F F ก ก F 5.a ก F F ก ก ก ˆ F ก F F ก ก ก 6.a กF F F F ก ก ก ก F 7.a F ก F ก F F a ก ก ก F 1.aก ˂ ก F 2.a F F F ก F F F F F กF ˆ F ก F 3.a F F F F ก F F ก F F 4.a F ก ก F ก ก F 5.a ก ก F F F (ก ก ก ,2552a:a25-26) ก F ก F ˈ F ก ก ก ก F F F F F ก ก ก ก ก F F ก F ก F
  • 137.
    128 F ก FF F ก ก F ก F ก ก ก F ก F ก ก F F F ก F F ก F F F ก ก ก F F F F ก ก F ก F F F F ก ก F F F ก ก ก F ก F F F ก ก ก 1.a F F ก F F ก F ก F F ก F ก ก ก F F ก ก ก Fก F F ก F ก 2.a ก F ก ก F F F F F F F F ก F F ˈ ก F 3.a ก F ก F ก F ก ก F ก F ก F F F 4.a ก F ก F F ˈ 5.a ก F F ก F F F ก ก ก F F 6.a F ก ก ก ก ก ก F ก F ˈ ก ก ก F ก ก F F ก กก ก F F F ก ก F ก F ก ก ก ก ก F ก ก F F F ก F Fก F F ก F ก F ก F F F (ก ก ก ,2552a:a27) ก ก F ก ก F F F F กก ก ก F ก ก ก F F F F F F ก F ก F F ก F F ˈ ˂ ก ก ก F ก F F ˈ ก ก ก ก ก F ˈ
  • 138.
    129 ก ก FF ก ˈ F ก กF F ก F F ˈ F F ก F F F ก ก F F ก ก ก F F ก ˈ 4 F กF ก ก ก 1.aก ˈ ก F ก ก ก F F ก ˈ ก ก ก ก F ก F ก F ก ก ก ก ก ก F ก ก / ˂ ก F F ˈ F ʽ ก F F F ก F ก F F F ก F ก ˈ ก F a F ก กF F ก F ˈ กก ก ก ก ก F ก F F F ก F F ก ก ˈ F F F F ก ก F F ก ก F 2.aก ก ˈ ก ก ก ก F ˈ ʾ / ก ก F F ก F ก ก F ก ก F F F ก ก ก ก ก ก F F F ก F F ˂ F F F ก F ก ก ก F ก ก ˈ F ก ก ก ก ก ก ก ก ก ก ก ก ก ก ก ก ก ก F ก ก ก ก ก ก ก ก ก ก ก F ก 3.aก ก ก ˈ ก F ก ก ก F ก ก ก ก ก F ˈ F ก ก ก ก ก ก F F F ก ก ก F F ก F F ก ก ก ก ก F กก F กก ก ก ก
  • 139.
    130 4.aก ˈ กF ก F ก ก ก ก ก ก F F F ก ก ʾ 3 ก ʾ 6 ก ʾ 3 ก ʾ 6 F ก กก F ˈ F ก ก ก F F ก ก ก ก ก ˈ F ก F ก F F F ˈ F F ก ก F ˈ ก F F กF F F F F ก ก F F ก ˆ F ก F กF ก F F ก F F ก F F ก ก F F ˆ F ก ก F F ก F F ˆ ก ก F ก F ก ˆ ˈ F F กก ˈ ก ก ก F F F F ʽ ก F F F ก ก ก F ก ก F F F ก ก ก F F ˈ ก ก F ˈ F ก ก ก ก ก ก F ก ก F ก ˁ F ก (ก ก ก ,2552a:a28-29) ก ก ก F F ก (Backward Design) ก ก F ก F ˈ a ˈ ก ก F ก ก F F aก F F F F ก F ก F F a Fก F ก F ก ก ก F F ก a F F F ก ก ก F ก ก ก ก ก ก 2551 ( F F , 2552a:a13 - 35) F กก Fก (Wiggin and Mc Tighe) F 3 1 ก ˂ F (Identify desired results)
  • 140.
    131 2 ก กก F ˈ F (Determine acceptable evidence) 3 ก ก ก (Plan Learning experience and Instruction) ก F 3 F ˈ ก ก F ก F F ก F F F F 1 ก ก ˂ ก F F ก ก ˂ ก F ˈ F ก ˈ ก F F F F ก F F F ก ˂ ก F ก F ก ก ก ก ก ก 2551 ˂ ก F F ก F F ˈ F ก ก ก ก F ก ก ˂ F 1. ˈ ˂ ก F F F F ก F ก ก F ก F ก F F a F F F ก ก ก ก ก ก ก ก 2551 F ก ก ก F ก ก F F ก ˈ ˂ F ก F 2. ก a F ก F ˈ ก ˈ F ก ˈ F กF F F F ก F F ก F F F F F F ก F F F 3. ก F F ก F ก ก ก a(2552a:a10)a Fก F ก ก ก ก ก ก 2551 F ก F ก F 3 F F F ก ก ก F ก F ก F F ก ก ก ˈ F F F 3.1a F F F F ˈ F F F ก F F F ก ก F ก ก F F F F ˈ F F ˂ 3.2a ก / ก ก F ก / ก ก ก F F F ก ก / ก ก ˈ
  • 141.
    132 ก ก กก ก F F F ˈ F ก F ก F 3.3a ก F F ก F F ก F F F F F F ก F ก F ก ก ก F ก F ก F 2 ก ก ก ก F ˈ F ก ก ก ก F F F F ก ก ก F F F F ˂ ก F ก F F กF F F ก F ก F ก ก ก ก F F F ก ก F F F F F ก ก ก ก ˈ ก ก F ก F ก F ก ก F ก F ก F F F ˈ ก ก ก ก ก F F ˆ F ก ก ก ˈ F ก ก / 1. ก ก / ˈ F F F ก ก F/ F ก F ก ก F ก F F F F F ก ก กก F F ก F 1.1a a ˈ F ก F F ก ก F F F 1.1.1a F ก ก ก ก ก ก F F กก ก ˈ F 1.1.2a F ก ˈ F 1.1.3a F F F F ก F ˈ F 1.2a ˈ ก ก ก F F F F ก F F ก F
  • 142.
    133 1.2.1aก / กก F F ก F ก ก F ก F ก F ก F ˈ F 1.2.2aก F ก ก ก F ก F ก ก F ˈ ก F ก 2. กก ก ก ก F ก ก F F ก ก F ก F / ก 2.1a ก F / ก F 3 F F กF F ก ก ก ก F F F F ก F 2.2a ก F F ก F F 2.3a 1 ก ก F ก / F ก Fก F 2.4a กก F ก F ก ˆ F 2.5a กก ʽ ก F F F F F ก ก ก ก / ก F ก F F F F F F ก F F F F ก ก ก F F F ก F กF ก ก ( F ก ก ก F ) ก ( F ก F ) ก ( กก ก ก ) ˈ F ก ก F ก ก F F ก ก ก ก F ก F ˈ F ก ก ก ก ก F F ก Fก F ก F F ก ก F กก ก F
  • 143.
    134 1. ก F กก ก ก ก (2552a:a2) ก F F ˈ F F ก ก ก ก F 2 F ก F F ก ก ก F ก F F F ก F F ก F F ก F ˈ ก ก ก ก 2 ก Fก ˂ ก 2. F ก F ก F F ก 2.1a ˈ ก ก ก ก F ก ก ก ก a ก ก F ก F F ก F ก ก F F ก ก ก F ก F ก F F a F F F ก ก ก F ก F ก F ก F ก F F ก F F F ก 2.2a F F ก F F F ˈ ก กF ˆ ก ก F F F ก ʿก ก ก ก ก F F ก ก ก ก 2.3a F ก ก F ก F ก F ก ก F F F ก F F ก F ก F F F F ก F ก ก F F F F ก กF ก ก ก ก F F 2.4a F F F F Fก ก F Fก ก กF ก F F F ก F F 2.5a F F F F ก F F F F ʾ ก F F ก F F ก ก ก ก F F F ก F F F
  • 144.
    135 3. 2 (Holistic) กF (Analytic) F 3.1a a(Holistic)a ˈ ก Fก F a ก ก F ก ˈ F ก F Fก ก F ก F ก F ก F F ก ก a F F ก F F ก F/ F F F ˈ ก F F F F (Holistic) 5 F ˆ F F ก F ก F ก 4 F ˆ F F ก ก F ก F ก 3 F ˆ F ก F F F F ก 2 F ˆ ก F F F F ก F ก 1 F F ˆ 0 F / F 3.2a ก F (Analytic) ˈ ก F ก ก ก F F F F ˈ ก ก ˈ ก F ก F F F ก Fก F ก F ก F F Fก F ก F F ก ก F ก F F F
  • 145.
    136 F ก Fก F (Analytic) ก ก F ก F 4 3 2 1 F ก F F ˆ ก F Fก F F ก ก F ก ก F ˆ F ก F ˆ F ˆ F ˆ F F ก F ˆ ก F ( ) ก ʽ ˆ F F ˆ F ก F ก F ก ก ก ˈ F F ก ก ˈ F F F F ก F F ก F ก F ก ก F F ก F F ก ก F F F F F ก ก F F F F ก F F ก F F F F F F F F F F Fก กF F F F ก ˆ ก กF F กก ˆ ก กF F ก ก ก ก ก ˈ a1a ก F / F F ก ก F F F Fก ก F F ก a2a ก F ก ก ˈ F ก F F ก ก ก ก ก ก ก ˈ ก ก ก ก F ก F F F ก F ก a3a ก F ก ก ก F F F ก F F F ก ก ก 2
  • 146.
    137 a4a ก F กก F F F ก ˈ F ก F F ก ˈ F F กF F ก F ก F ก F ก F F a5a ก ก F F F ก F F F ก ก F ก F F ก F F F ก ก F ก F ก F a6a F F ก F F F กF F 3 ก ก ก F Fก ˂ F F ก F ก ก ก F F ก F ก ก ก F ก ˂ ก ก ก ก ก ก ก F F ก ก ก Fa ก ˂ ก F ก F a ก ก ก ก ก F F F F F F F ˂ ก ก ก ก ก ก ก ก ก ก ก F 1. ก ก ก ก F ก ก ก F F ก F ก F F ก F F ก ก F F ก ก F./. ก F ˈ ˂ F ก F ก ก F ก Fก ก ก ก ก F F ก ก F F ก ก F F F ˈ 2. ก ก F ก F ก ก F F F ก ก F F F 2.1a ก ก ˈ 3 F F ก F ... 2.2a ก ˈ F ก ก F F
  • 147.
    138 2.3a ก ˈF ก ก F ก ก a2.2a a2.3a F F ก ˈ a3a a Fก ก ก Fก ก ก 3 F ก F F ก F ก ก ก ก ก ก F F F ก ก ก F F F ก F F ก F F F ก ก ก ก F F ก F F ก ก 2 กก Fก (Wiggins and Mc Tighe) F ก ก ก F ก ก F ก ก F F ก ก F ก ก ก F ก ก ก ก F (Didactic/direct instruction) ˈ F ก ʿก ˆ ก (Coaching) F F ˂ ก ก F ก ก F ˆ ก F ก ก ก F F ก F (Facilitative/constructivist/Reflective) ก F ก F F ก ก F F ก ก ก ก F F ˆ ˈ ก F ก F ก ก Fก ก F F กก F F ˆ F F F ก F F F F ก F F F F ก F
  • 148.
    139 ก ก FF ก ก F F F ก F F F ก ก ก F F F F F ก ก ก ก ก ก ก F F F ก F F ˈ F F ก ก ก ก F ก F ก ˈ ʽ ก F ก F F ก F F ก F F ก ก ก F F ˆ ก F F F ก F ก F F ˆ ก F F F ˈ ก F F ก F ก F ก กก Fก (Wiggin and Mc Tighe) F ก F ก ก F ก F F F F ก F ก ก F ˈ ก F ก F F F F ก F F ˈ ก F - - ก ก F F F F ก ˈ ก F F - ก ก F F F ก ˆ F ก - ก F F F - F ก F F - ก F F ก ˆ F ˈ ก กก - ˈ F F ก ก F F ก - ˈ F F ก F ก ก - ˈ F F ก ก F - ก F ก ก F ก F ˈ F F ก F F F ก F - F F Fก F ก - ˂ ก F ก F F F ก ก ก F F
  • 149.
    140 ก F กF ก ก F ก F F ก ก 3 F กF F ก ก F ก F ก FกF F F F ก F F F ก ก F F ก F ก กF F F กF ก F ก ก ก ก ก F F F ก ก ก a ก กFa F ก Fa F ก F ก ก ก ก F F
  • 150.
    141 F ก ก Fก F F ก F............................................................ ............................. ................. / F ก F ก F 4 ก 3 2 F 1 ก 4 3 2 1 1. F ก Fก 2. ก F / ก F 3. F ก ก F / 4. F ก ก F 5. F F F ก F ก F / ก F 6. ก ก ก F F ก ก F ก F / 7. ก ก ก F ก F F F ก ก ก ก F 8. ก ก ก F F Fก F 9. ก F ก ก F/ 10. ก Fก F F ก F / 11. ก ก ก F 12. F ก F F ก ก F ก F ก F ก F 1.00 - 1.75 F 1.76 - 2.50 F F 2.51 - 3.25 F 3.26 - 4.00 ก
  • 151.
    142 ( F ) Fก F F ก F 1 กF F 16102 F 6 ก F ก F ก ก ʾ 6 6 ---------------------------------------------------------------------------------------------------------------------- ก F a4.1a F F F ก F F ก F F F ˈ a6/1a a ก Fa ก ก F F F a6/2a F ก ก ก ก F ก F a2.1a Fก ก F F F ก ก F F F a6/3a F a6/8a ก ก F a1.1a F F ˅a ก F Fa F ก F F F ˅ F F ก F F ก F F a6/6a F F ˅ F F F a กก a F a6/7a F ˅a ˈ a ก a F ก ก ก F F
  • 152.
    143 a ก Fก a F F Fก ก ก F F F ก F 1. F 1.1a F F ก ก F ก F F ก ก ก 1.2a F ก a a 1.3a F ก F ˅ ˈ ก กก F ก ก ก F F 2. ก / ก ก 2.1a ก ก F ก F F 2.2a ก ก 2.3a ก ก F a ก F ก F F 3. ก F ก ก / F ก ก ก ก (4) (3) F (2) (1) ก F F ก F F ก F F ก F ก F F ก F ˈ F F F ก F F ก F ก F F ก ˈ F F F ก F F F F F ก F F ก F F F F F ก
  • 153.
    144 ก ก กF 1.a ก ก F F ก ก F F ก ก ก F ก ก F F 2.a F ก F ก F F 3.a F F ก ก ก ก F F F F ก ก F F F ก ( ก F ก F F ก ก ก ก ก F F F ก) 4.aก F F ก F ก F F F ก ก ก F F ก ก F F ก F 5.a ก F ก F ก ก F ก กF F ก ก ก (4) (3) F (2) (1) F ก F / / ก / / ก F ก F F / / ก / / ก F F F / / ก / / ก F F F F / / ก / / ก F F F ก F ก F ก F F F F F F ก ก ก F ก ก F F
  • 154.
    145 6.aก F Fก F ก Fa F ˈ a F ˂ F ก ˈ 7.a ก F F ก ก ก F F ก F F F ก ก F 8.a ก F F ก กF ˆ a F F F 9.a ก a a ˈ F ก ก ˈ F 10.a F ก F ก F F 11.a ก ก F 1. 2. F ก F F F ก F 3. F ก F F 4. F F ก
  • 155.
    146 ( F ) Fก F F ก F 2 ก F ก 21105 F 1 ก F ก F ก ก ʾ 1 1 9 ---------------------------------------------------------------------------------------------------------------------- ก F a4.3a F ˈ ˆ ก ˈ a1/3a ก F F ก ก F F ก F a2.1a Fก ก F F F ก ก F F F a1/8a ก ก F F ก F a1.1a F F ˅ ก F F F ก F F F ˅ F F ก F F ก F F a1/5a ก ก F ก ʽก ก F ก ก F F ก ก F F F ก ก F ก F ก Fa F F F ˈ a Fก ก ก ก ก F F ก F F F
  • 156.
    147 ก F 1. F 1.1aFa F a a a ก F ก ก F F ( F F ) F ก F 1.2a F F ก 1.3a F F ก ก ก F ก ʽก F ก ก ก F F 2. ก / ก ก 2.1a ก ก F ก F F 2.2a ก ก ก ก 2.3a ก ก ก ก ก ก F ก ʽก 3. ก F ก ก / ก ก F F ก ก ก (4) (3) F (2) (1) ก F F ก ก F F F ก F F ก F ก F F ก F ˈ F F F ก F F ก F ก F F ก ˈ F F F ก F F F F F ก F F ก F F F F F ก
  • 157.
    148 ก ก (4)(3) F (2) (1) ก ก F F ก F F ก ก F F ก F F ก F F F F F ก F F F F F F ก ก ก F F F ก ก F ก F ก F F F ก F F F F ก ก ก F ก ก F F ก ก ก F 1.a ก DVD ก ก ก F F F F 2.a ก F ก F F ก DVD ก ก F ก ก ก ก F F ก DVD 3.a ก ก ก F ก ก F F F F F F 4.a F ก F F F ก ก F ก F F 5.a ก F ก F ก ก F
  • 158.
    149 6.a ก Fก F F F ก F ก F F F F F F ก 7.a ก F ก F F ก F F กF 8.a ก F ก F F F ก F ก 9.a ก กก F ก 10.a ก F ก F ก F F กก ก ก F 1. 2. DVD ก F F 3. ก F ก ก F F F 1. F / F 2. ˆ F 3. F 4. F
  • 159.
    150 ก ก Fก ก ก ก F ก ก ก ˈ ก ก F F F ก ก ก ก ก F ก ˈ F F F ก F ก ˈ ก ʽ ก F F F F ก ก ก F F F ก F F F ก F F F F F กF F ก ก ก ˈ ก ก F ก ˈ F ˈ ก F F ก F ก ก F ก ˆ F F ก F ก F F F F ก F ก ก F F F ก ก ก ก 1. ก 1.1aก F ก a F ˈ F ก F 1.2a F F ก F กF a ก F F ก ˆ F F F ˈ F F F F 2. F ก F ก ก ก F กF F ก F ก ก ก F F F F ก F F ก ก F F ก F ก F F ก ก F F 3. ก 3.1a F ก a F F ก ก ก F ก F F F F ก ก 3.2a F F F F ก F F กF F 3.3a F F F ก F ก ก ก ก 3.4a F ก F ก ก ก F ก ก ก ก ˈ ก ก 3.5a F F ก ˈ ก F a กก F F ก F ... ก ก F 3.6a F ก F F ก ก ก F ก ก F ก ก
  • 160.
    151 3.7a F กF ก aก ก a F aก ก . ก F ก 4. ก ก 4.1a ก ก F ก F F ก F F F กก F กF 4.2a F ก F กก ก F ก ก ก F ก ก F ก F F F ก F ก 5. 1 1)a ก ก ก ก F F F ก F F ก ก F ก FกF ก F ก F F 2)a F F F ก F กก ก ก 3)a กก ʿก ก ก 4)a ก ก ก ก กก ก ก 2 ก F F ก 1)a F กก ก ก 2)a F ˆ ก 3)a F ก ก ก ˈ F F ก ก ก ก ก 1.a F ก F F F F F F F F F ก F F F F F ˈ F ก ก F ก F ก ก F F F F F ก F ก F ʿก ก ก ก F ก F 2.a F ก F ˀˊ F F ก ˆ F F F ก ก ก 1.a F F ก F a F F ก F ก F ก F F
  • 161.
    152 2.a F กก F a ก ก ˈ ก F ก F ก ก ก 1.a F ก ก ก F F F ก ก F F ˈ F F F F F 2.a ก F ก ก F ก F F F F 3.a F F ก ก F F ก ก F F F F ก F ก ก 4.a F ก F F ก 5.a ก F ก F F กF F 6.a ก ˈ F F ก กF F F 7.a F Fก ˈ 8.a ก F ก 9.a F ก ก ก F ก 10.a F F ก กF F F กก 11.a 12.a ก F F ก ก ก F ก F ก F กก ก ก 1. ก F ก 2. ˆ ก 3. F ก F ก ก 4. F ก F F F F F F F F F F
  • 162.
    153 ก ก Fก F F F 1. ก F ก ก ก F F ˁ F F ก ก ก F F F F Fก ˈ F F 2. F 2.1 F 2.1.1 F 2.1.2 F F 2.2 2.2.1a F F F ก ก 2.2.2a F F F ก ก F ก ก ก F 1) ก F ก 2) ก 3) F ก ก F 4) ก ก F 5) ก F F 2.2.3a F ก ก ก F F F F ก F F ก F F F 2.2.4a ˆ ก ˂ ก ˆ ก F ก F 2.3 ก 2.3.1a F F ก ˈ ก F 3-5 F F F ก Fก F F F ก ก ก F 2.3.2a F F ก F ก F ก ก F 2.3.3a ก F ก F ก F F ก 2.3.4a F ก ก F 2.4 ก F 2.4.1a F ก F F ก F ˈ F ก F
  • 163.
    154 2.4.2a F aกก F ก F ก F F ก / ก F ก F ก F 1) F (What) 2) ก (When ) 3) ก (Where) 4) ก (Why ) 5) ก F (How ) 6) ก F 3. ก F a F F F ก F F ก F F F 1) F 2) 3) F F ก F 4) ก F ˆ F F F ก F F ก F ก F ก F a F ก F กF F 4. F F ก F F F F 5. ก F F F 5.1. F ก F ก F F 5.2. F ก F F ก ก ก F F F 1.a F F ก ˈ F ก F F F ˈ F กF F F F F ก ก F 2.a F F ก ก F ก ก ก F F ก F F F F F
  • 164.
    6 F F F ˈF F ก F F F ( F ) 13 10 13 45 F F ( ) 99 10 ก 100 5 ก 5196.462 ก 3.2 F F ˈ F 11.27 ก ก ก 100 ก ( F ก F 4) F ก ก F F F ก F F F ก ก ก F F ก ก F ก F F ก F F ก ก ก F ก ˈ 3 ก 1.a F ก F ก F 60 ก ˈ F ก F F F ˈ ก F 200 - 300 F กF ก F F 2.a ก ( F F F F F ก ) ˈ F F ก ˈ ก ก ˈ F F ก
  • 165.
    156 F 1 -20 กFก F F กF ก F F F ˁ 3.a F ก F ˈ ก F 1 - 10 ʾ ก F ก F ก ก F กF ก ก ก ก ก F F F ก F ˈ 7 ก 1.a กF F 0.09 ˈ - F ก ˆˉ ก F 2.a F F F 9.47 F ˈ 2 F 2.1a F F กF ก ก 2-3 ˈ F F F F ก F ก F ก กก ก ก ก F F ก F ก F ก ก F 2.2a F F ˆ F ก F ˈ ก F F - F F ก F F ก F F F F F F ˂ ก F ก F F ก F F ˈ F F F F F ก F 3.a F F 9.09 ˈ F ˆˉ F Fก ก ก ก ก ก F ก F F F F ˈ F F F ก F ˁ ก ก F 4.a ก F 14.94 ˈ F กF F ˆ F F F F F ก F F กF ˈ F F ก F F F ก F F F ก F F ก ก ก F F F F F F F ก F
  • 166.
    157 5.a ก กF 10.6 ˈ ก ก กก ก F F ก ˈ F F F ˈ ก ก F F F F ก ก F F F ก F 6.a F 22.77 ก กก Fก F ก ก ˈ ก F ก F ก F ก กก ก F F F ˈ F Fก F ˈ F F ก ก ก F F ก ˈ ˁ ก F ก F 7.a กก F F 30 ก 150 F 32.52 ก F ก - F F F ˈ F ก F F F F ก ˈ F F F ˈ ก F ก F ก F F F ˈ ˁ F F ˁ F ก F F F F F ก F ˈ F ก F ก F 5 . . 2532 ก . . 2532 ก F F F ก ก F F F ( ก 5) ก ก 3 ʾ . . 2431 F F ก F
  • 167.
    158 ˂ F Fก F ก F ʽˉ ก F F F ก ก F F F ( ก 6) F ก ˁ F F F F ˂ ก F F ก F F F ˁ F ก ก F F F ( ก 5) ก ก 3 ʾ . . 2431 F ˁ ˂ ˈ กa ˆˉ ˂ F ก F ก ก F F F F ˁ F F ˁ ˈ F ก F ˁ F F ˈ F F F ก ˈ ˈ F ก กก ˈ F ก ก F ก ก ˈ F ก F ˈ ก F ˆ F ก F F ˂ ˈ F กก F ʾ ก ก Fก F F ˈ F F Fก กก ˈ ก F ˈ ก F F ˈ ก F ʾ กก ˈ ก ก ˈ F กก ก ˈ ก F ก F ˆ F F F ก F F F F F ก F F ก ก ก ˈ ˈ F ก ก F F ˈ F F ˈ ก ก F F ก
  • 168.
    159 F ก กF Fก F F ˈ F ก ˈ F ก ก F ˆ F ˈ F (Arm) ก F ก F ก F ˈ ก F F F F F ˂ F ˈ F ก ก ก F F F F ก F ˈ F กก F F F ก F ก F ก F ˈ ก ʾ ก 2500 F ˈ ก ก ก ก F ˀˊ ก ก ก F F F F ก ก F F ˈ F ก ก F F F ก F ˈ F ก ʾ ก 2509 F F F ก ก F ( , + F ) F ก ˈ ก Fก ก F F F F F F ก ก ก Fก ก ก F F
  • 169.
    160 F ก กF F ก F ก ˅ F ˈ F F ก ก ˈ F ก F ก F กก F ก F 2 F F กF F F F ˈ ก ก ก F F F F ก F F ก ก ก F F F F F กFก ˁ 22 ก F ก 2468 ˆ ก F F F ก ก F F F F F F F ก F F ˈ 9 ก 2509 ˈ F ˆ
  • 170.
    161 กF F Fˈ 3 ก F 1. ก F F ก 2. ก F F ก 3. ก F F F F Fก ก F F ก 1. F 1.1 F F F F F F F ก ก . . 2509 2528 ʽ F 90-100 F F F F ˈ ก ก ก กF F ก ก ก F ก ก F ก F F ˈ F F - F ˈ F F F ก ก ˈ F ก F ก F 1.2 F F F F F F F ก กF กก ก F F F F กก F ก ก F F กF F F F ก ก ก F
  • 171.
    162 ก ʾ .. 2531 ก F F F กF ก F F F F F F F F ก F F ก ˆ ก F F F F ก F F ก F ʾ . .2539 ˁ ก ก F 1 F ก ก F F กF F F F 2 ʾ . . 2548 ก F ก ก 1 F F F F F F F ก ก F F F F F ˈ F F กF F ก F ก ก F ก 1.3 F ก F F F ก F ก ˈ F ก F ʾ . .2530 ก ก F กF F F F F ก ก F F กF F F F F F F F F F ʾ . . 2536 F F F ก ก F F กF ก ก ʾ . . 2548 ก F ก ก 1 F ก ก F F กF F F F F ก F F F ˈ F กF F ก F ก ก ก F ก ก ก F ก ก ก F ก กF F
  • 172.
    163 1.4 F F FF ก F ก ก ก F F ʾ . . 2530 ก ก ก ก F F ก ก F F ก F F ก F F F F ʾ . . 2548 ก F ก ก 1 F ก ก F F กF F F F F F F F ก F ก ก F ก F F ก F F ก F F F F ˈ F กF F ก F ก ก ก F Fก ก F F ก ก F ก F F F F 1.5 F ก ʽ F F ก ก F ก F ʾ . . 2530 ก ก ก ก F F F F ก F ก ก ก ʾ . . 2548 ก F ก ก 1 ก F กF F
  • 173.
    164 F F กˈ F ก ก ก ก ก ก F ก ˈ ก F F F ก ก F ก F F กF ก F ˈ กF F ก F ก ก ก F F F ก ก F ก ก F Fก กF F ก ก F F F ก F F F ก 1.6 F F F 4 F ก ʽ ก ก ʽ F ˆ ก F ก F F F ˈ F F F Fa a F กFa F F F F F F F F F F ˈ F ก ก กF F ก F ก ก ก F F F F ก F ก ก F กF F F F ก ʽ
  • 174.
    165 1.7 F Fˁ ( ก F ) F F 8 F ˁ ˈ F F ก ก ʾ . .2540 F ก ก F 7 ˆ F 3 F F F F F F F ก F F F F F F ˁ ˈ F ก ก กF F ก F ก ก ก F 1.8 F (1) F F ก F ˈ F ก กก F ก F F ก ก F F F F F F กF F F F F ก F ก F F ก ก ก F F F F F ก ก F ʾ . . 2548 ก F ก ก 1 F ก ก F F กF F F F F F F
  • 175.
    166 F F FF กF ก กF ก ก ก F F F ˈ F กF F ก F ก ก ก F ก F F ก ก F F Fก ก F F ก F ก ก ก 1.9 F (2) F F ก F ˈ ก ก กก F ʾ . . 2530 ก ก ก F F ก ก F F กF F F F ก F F F F ก ก F ก ก F F F ก ก F ก ʾ . . 2548 ก F ก ก 1 F ก ก F F กF F ก F F ก F F F F ก F F ˈ F กF F ก ก ก F F F ก ก F ก F F ก 1.10 F F F F F 3 F F . . 2547 F ก ก ก F กF F F F F F F F F F ก ก ก ก F ก ก F F F
  • 176.
    167 ก F Fก ก ˈ F F F F F F F F F F F F F F ˈ F กF F ก F ก ก ก F ก ก ก ก ก F F ก ก F ก ก ก F Fก F 1 1.11 F F F F ก ก F ก F กF F ก F F F ก ก F F ก 1.12 F F F F 3 ˈ F ก F ก ˆ F F กF F ก F F F F F ก ˈ F F F กF ก F ก ก F F F F ˈ F กF Fก ก F F ˈ ก F F ก F ก F ก F F F F F ˈ F
  • 177.
    168 F F FF F ˈ F ก ก F กF F ก F ก ก ก F F Fก F F F ก F ก 1.13 F F F F 3 F ก ˈ F ก F ก F ก F ก F ก ก ก F F F กF F F F F F F F F F F F F F ก ˅ F ก ก F ก ก ก F ก F ก F ก F ก F F กF ก ก F F F F ก ก F Fก ก ก F ก ก F F กa ก ก F ก ก F ก ก ก F F F F F ˈ กF F ก F ก ก ก F ˈ F ก ก ก F ก F F F F
  • 178.
    169 1.14 F FF ก F F 7 F F ก ก ก กก F ก F F ก F ก ก ก F ก F F F F F F F กF F F F F F ก F ˅a a a F a ก a F ก ก ก F F F F F ก F ˈ F กF F ก F ก ก ก F ก F ก ก F F ก F ก F Fก F กF F ก 1.15 F F F F 7 F F F ˈ F F ก ก ก กก F ก F F ก ก ก ก F F F ก ก F F กF F F F F F F F F F F
  • 179.
    170 F F FF F ˈ F F กF F ก F ก ก ก F F ก F ก ก F F ก ก F ก F F ก F ก F กF F ก F F F F F F F F ก 1.16 F ก F ก ก ก ก F กก ʽ F ก F F ก F กF F F F F F F ก F F F ก F F F ก F ก F F ก F F ˈ F กF F ก F ก ก ก F F F F F ก F ก F F กF ก ก F F ก F F กF F 1.17 F F F F F 7 F F F F F ก กก F ก F ʽ F F ก F ก ก F F F F ก F F ก ก F ก ˈ ก F ˈ F ก F ˈ
  • 180.
    171 F F FF F F F ˈ F กF F ก F ก ก ก F F F F ก F ก F F F F F F F ก ˈ F 1.18 F F F ʾ . .2548 ก F ก ก 1 F F F F ก ก F Fก F F ก ก F F F กF F F F F F F F F F ก F F F F F F F F F ˈ กF F ก ก ก F ก F F ก F ก F F ก ก F Fก F ก F ก F F F F F ก F ʾ . .2530 ก ก ก F ก ก F F กF ก F ก F F F F ก ก F ก F F ก F
  • 181.
    172 1.19 F Fก F F F ก ˈ F ก F ก ˈ F ก F ก F F F F F ก กก ʾ . .2548 ก F ก ก 1 F ก ก F F กF F F F F F ก ˈ F F F ก ˈ F F F F F ก F ˈ 1.20 F ˁ กก ก F F F ˈ F F ˆ กF F 2,500 1,800 ʾ F ก F Fก F ก F F F F ก F F F F ก ˈ F 1.21 F F ( F F ) F ก F กF F F ก F F ก F F 3 F ˈ ก ก ก ก F F กF F กF ก ก ก F กF ก ก F F F ก ก F F กF F ก ก กF F ก F ก ก ก F F ก F F ก ก F ก F Fก F ก F ก a F a F F F ˈ F
  • 182.
    173 F ก Fก F F ( ˄) F ก F ก F F ก F F ก F F F ก ˁ F F F ˂ F F F F F ก ก ก ก ก ก ก ก F ก กF ก ก F ก Fก F ก ก F ˈ F กF F F 15-18 1.22 F F ( F ก F ) F F F F F ก F F ก F F F F F F a ก ก F F F ก ก F ก F ก F F ก ˈ ก ก ก F ก ˆ ก ก ก F F F F F ˈ F ก กF F ก ก ก F ก ก ก F Fก F ก ก a กก F ก ก กa ก F F ก F ˈ ก F F F ก F ก F ก F
  • 183.
    174 1.23 F FF ก F F F ก F F F F F ก F กF F ก F ก F F ˈ F F ก กก F ก ก F ก F ก F ก F F F ˈ F ก F กF ก F F ก ก ˈ F ก F F ก กF F F F ก F ˈ F 3 F F F F F F F F ก F F ˈ ก F 3 F ก F F ก F ˈ ก ˈ ก F F ก ก F F Fa F F ˈ F F F ก F ก ก Fก ก F 2. F F 2.1 F
  • 184.
    175 F F Fก ก F ˈ ก F กF F F ก ก ก ˈ ก ก F ก ก ก F ก F F F F F F ˈ F กF F ก ก F ก Fก F ก F ก F F ก F ก ก F F กF F F กF ก F กF F F ˈ F 2.2 F F ก 2.3 F F F F F F F ก ก F ก F F F a F a F F กF F F ก F F ก F ก F F ก ก F F F a F F F ก ก ˆ ก ก F ก F F ก F ก ก F F ก ก F F กF F ก ก ก F F F F F F F ก F F ˈ F F ก F F ก F F F F ก F ก F F ก ก F F F กF F F F ก F F ก ก F F
  • 185.
    176 ก F Fก 1. F 1.1 F F F ก F ʾ . .2530 ก ก ก F ก F F F ก ก F ก ก ก F ก ก F กF F ก ก F F กF F ก ก F 1 F ก F กF F F F F 1.2 F F F ก F กก F กF ก F F F ก F ˈ F F F ก ก F ˈ ก F a F a ก ก F ˈ ก ก ˆ ก ก F F ˈ ก ก F F F กF F F F ก F ก F กF F ก F F F 1.3 F F F F ˈ F กF F F F ˈ ก ก F ก F F ก F F ก F
  • 186.
    177 1.4 F F กF ˈ F กF F ก ˆ F F F F ก F F 1.5 F F ( F ) F F ʾ . . 2503 ก ก ก F F F ก ˈ 2 F F F F ˈ Fก ก F F ก F กF F F ก F Fก ก F F F ʾ . . 2542 ก F 1 F ก F F F F F F F กก ก F F กF F ก ก F ˈ ก ˈ ก F F F ก ก F ก ก ก F F 1 ก ˆ 24 ก ก ˆ กF ก ʽก ก ˂ ˂ F ˈ ก F ก ก ก ก F F F ก ก F ก ˆ F F ก ก ก F ก ก ก ˈ F ก ก F ก ˈ F F F ก 2 F F ก ก ก กF ก ( F) ˈ ก F F F ก F F กF F ก F ก ก ก F ก 2,000 ʾ F ก F F ก ก F ก F ก F ก ก ˈ F
  • 187.
    178 1.6 F F( F ) F F F F ก ก F F ก F กF F ก F ก F F Fก F ก ˆ กF ก ก F ก F F F ก 1.7 F F F F ˈ F กF ก ก ก F F ก ก กF กF ก ก ก ก ก F ก F ก F F F ก กก F ก ก ก F กก F F ก ˆ กF ก ˆ ก F ก ก ก ก F F F ก ก ก ก ˆ (Secondary Burials) ก F ก ก F ˆ F ก F ก F ก ก ก F กF F 2,000 - 1,500 ʾ F กF F F F กก F ก ก ก ก F ก ก F F F 11 ʾ . . 2542 ก F F F F ก ก F F F ʾ . .2545 ก F 1 F F F F F F
  • 188.
    179 F ก F กกก ˆ F ก ก F F ก F F ก F F (Lost-Wax Casting) F F ก F Fก ก F F ก ก ก F F ก F ก F กF F F F ˈ ก F F ก F ก ก ก F ก F ก F F F ˈ กก F ก กF F F ก 1.8 F F ก F ก F F F กF ก ก กก ก ˆ กF F F F ˈ F F F กF F ก ก กF F ก ก ˆ กF 2,000 ʾ F 1.9 F F F F 5 F F ก ʾ . .2530 ก ก ก F กF F ก ก F F ก ก ˆ กF ก ˆ ก ˆ
  • 189.
    180 ก ก Fกก F ก F F ก ก F F ก ก F กF ก ก ก F F F F ก ก ก F F กF F F กF ก F ก ก F ก F ก ก กF ก F ก F F ก ˆ กF ก ˆ F F F ก กF F ก ก F ก F F ก F F 1.10 F F F F ก F ก F F F ก ˈ ˆ F ก กF F กF F ก ก ˈ 10 F ก F ก ˈ 2 5 F ก ก F F ก ก F F ก ( 18) F ก ก F F F 17-18 F ก ก F F F ก F ˈ F 11 16 ก ˈ
  • 190.
    181 2. F 2.1 Fกก F F F 4 F กก F กก F ˈ ก Fก F F ก ก 3 F F ก กก F F F ˈ F ก F F ก F ก F ก ˆ F ก ˆ กF ก F ก กF F ก F ก ก F ก F กก F F F ˈ F กF F ก F ก ก ก F กก F F ˈ F F ก F F F ˈ F ก F ˈ ก ก ก ก a F Fก F ก F F F F ก F ก ˈ F 2.2 F ก F F ก ก กก ก ก กก ก F ʾ . . 2528 ก ก F ก F 2 F F ก 1 F ก 2 F ʾ . . 2529 ก F
  • 191.
    182 F ก กF ก ก ก F ก ก F F F F F F ก ก F 20 ก F ก ˆ ก ˆ กF F F F ก ก ก 1 กก F ก ˆ ก ก ก F ʾ . . 2544 ˁ ก ก F 1 F ก ก 5 F ก F ก 1 ก F F ก F F ก F ก ˆ F ก ก ˆ กF ก F F ก ก ก F 1 ก F ก ก F กa2a ก F ก ก F F ก ก ˆ ก ก F ก ก F ก ก F ก ก F กa3a ก F ก F ก F F ก ก ˈ F F ก ก F F ก ก F F ก ก F กa4a ก F ก F F ก ก ก F ก กa5a ก F 202 ก F 35 F F ก ก ˈ 27 F F ก F ก ˈ F ก F ˈ F F ก F F ก F ˆ Fก F กa6a ก F กF ก ก F F F กF ก F ก F ก F F ก ก ก ˈ F F ก F
  • 192.
    183 กa7a ก Fก F F ก ก ก Fก F F F ก ˈ F F กF F ก F ก ก ก F ก 2,000 ก F ʾ F F ˈ F ก F ˈ ก ก ก ก ก F ˈ ˆ ก ก F F ˆ F F ก F F 2.3 F F F F ก F ก F F ก ก กF ʾ . . 2539 F F F ก F F ก F กF ก ก ˈ F F F กF ก ก ก F F ก F ก ก F ก F F F F F F F F ก F F ˈ F F F F ก ก F F ʾ . .2546 - 2547 ก ก ก ก ก Archaeology Department, University of Bristol F ก F F F ก F กF F ˆ F ก ก ก ก F F F F กF ก F ก F ก F ก
  • 193.
    184 F F กF ก ก ˆ กF ก ˆ ก ก ˆ ก ก ก กF F F ˈ F F กF F ก ก ก F ก F F ก ˆ ก ก ก F F ˆ ก F ˈ ก F F 2,000 3,000 ʾ F 2.4 F กF F ก ก F F กF ก ˈ F กF ก ก F F ก F F กF ˈ F F F ˆ กF F 2.5 F F F ก ก ˈ ก ก ก 2 ʾ . .2530 ก ก ก ก F กF ก ก ก F ก F F ก F ก ก F ก F F ก ก กF ˈ ก ก ก ก ก ʾ . . 2530 ก ก F F F ก F F ก ก F ก ก F ก ʾ . . 2539 F F ก F ก ก F F ˈ ก F กก F
  • 194.
    185 ก ก Fก ก ʾ . . 2539 F ก ก F ˈ ก F F ˈ F F กF F 2.6 F F F F F ก ก F F ˈ ก F F F F ก F 6 5 F F ˈ F ˆ ก F กF F ก F F กF ก ก F ก F ก ก F F ก ก F กF ก ก 2.7 F ก F F ก ก ก ˈ ก ก กก ก ก ก ʾ . .2530 ก 1 ก ก F F ก 2 ก ก F F ก ก ก F 3 ก ก F F ก F ก ˈ ก 10 ก F F F ก ก F ˆ F ก ˈ F F F ˆ กF F 2.8 F F F F ก ก F ˈ ก ก ก กก ก ก ก ʾ . .2530 F F F F ก ก F ก ˆ ก ก ˆ F F ก ˆ กF F F ˈ ˆ กF F F ˈ ก F F F ก ก F ก F
  • 195.
    186 2.9 F F Fก ก ˆ ˈ F ก ʾ . . 2530 ก ก ก F กF ก F F ก ก F ก ก F F F ก F F F F F F ˈ F ก ˆ กF กก F F F ˈ F F กF F 2.10 F F ก ( F กF F F ) F ก ก ˆ กก ʾ . .2539 ก ก F F กF ก ˆ กF ˂ ก ก ˆ ʽก ก ˆ ก ก ˈ F ก F ก ˈ F F F กก ก F F F F F ก กก ก ก ก ʾ . . 2530 F ก F F ก F ก F F ก กF ก ก F F ก
  • 196.
    187 กF F FF F ก 2 ก F F F F ก ˈ F F F ˆ กF F ก F 2.11 F F ก ( F F F ก ) F F ก ก ก ˈ ก ก F F ก กก ʾ . .2530 ก ก ก F กF กF F ก F ก ก F ก F ˈ F F ก ก กF F ก F Fก F ก F 2.12 F F ก ( F ก ) ก ก ก F ก กก ʾ . . 2539 ˁ ก ก F 1 F ก ก F ก ˆ ก ก F ก ก ก ˆ F ก F F F ˈ F กF F 2.13 F F F F ก ก ก กก ก ก ʾ . .2530 ก F กF ก F F ก F F F ก ˆ กF ก ˆ ก ก ก ก ก F F ก ก F F F ก ก F F กF ก ก F ก ˆ ก กก ʾ . . 2530 ก F F กF ก ˆ กF
  • 197.
    188 F ก Fก ก F F ก ก F F F F F ˈ F F F ˆ กF F ก ก ก F ก ก ก ˆ ก F ก ก F 2.14 F ก F ก F ก F ˈ F F ก กF F F F F ˈ F ก 2.15 F F F F ˈ - F F กF F F ก ก ก F F F F F ก ˈ Fก F 4 -5 ก ก F F F F ก ก F F ก F F ก ก F ก F ก F F F F กก ʾ . .2530 ก ก F F ก F F F ก ก F ก กF F ก ก F F F F F F ˈ F F ก - ก F ก กF F ˈ ก ก F ก ก ก
  • 198.
    189 F F Fˈ F F ก Fก F กF F F F ก F ก F 2.16 F F กก F F F 2 F กก F ˈ 30 F ก ก F ˈ ก ˈ F F F F กF F F ก F ˈ ก F ก F F F ˄ ก F F F ˈ ก ก F ก F F ( 19 - 20) F F - ( 21 - 23) ก ˆ กF ʽก ʾˊ F ก F F ก F F ก F F Fก ก ก F F F ˈ F F FกF ก ˈ F ก F ก ก F F ก ก F ก F ʾ . . 2137 F ก F F ก F กก F F F ก F กF ก ก F F F ʾ . . 2317 F ก ก F F F ก F F F ก F ก กก ก ก
  • 199.
    190 ก F กF F F F F กก F กก F F ˈ F ก F ก F F F F ก F F F F กF F F ก F ก ก 2.17 F F F F ก F F F F F ก ก F F ก F ก F F ก F ก F ก Fก F F กก F ก F F กF ก F 2.18 F ʾ . .2530 กF F F F F F F F ก ก F ˈ F F F F กก ก ก F กF ก F กF F F F F ก F ก กF F ก F ˈ กF F ก ก ก F ก ก F F ก F ก F ก F F F F F F ก ก F F ก F ก F
  • 200.
    191 F กF กก ก F F ก ก ก F ก ก F F ก ˆˊ F F F กก F F 20-21 ˆ 2.19 F F ก F F F ʾ . .2495 F ก F 2 กก FกF 1 F ก ก F F ก F ก F F ก F F 9.90 ก F 90 ˆ ก ก F F F ก ก ก F F กF F ก ก F F F ก ก F F ก 3. F ก F 3.1 F F F F 11 F F ก F ก ก ก ʾ . .2545 ก ก ก กF F F F F ก F F F กF ก ก ก F 1 1 F F Fก 65 25 0.4 F ก F ก ก ก ˆ ก ก ก ˆ F ก ก F
  • 201.
    192 ก ก FF F ก ก F F ก F ก F ก ก ก ก ก ก ก ˆ ก F ก 2,000- 3,000 ʾ F 3.2 F F ก F F 2 ก F ก F F ก F ก F F F ก ก ˈ ก F Fก F F ˈ F F F ก F 6 15 F F F กF F F F ก F F ˈ ก ˈ ก F F F ก F 12-16 ก F ก F F ˈ F F กก F F F F ก F
  • 202.
    193 ก F FF F Fก 1. F 1.1 F F F F ก F ʾ . . 2505 F F ก ก F 2 ก ˆ ก ก F ʾ 2509 Fก ก F F F F F 6 ก ˈ F F ˈ F F F F ʾ . .2536 F ก F ก ʾ . .2509 F 1 ก F F ก ʽˉ ก ก F F F F F ก ˈ F F F F ก F ก ʽˉ F กF F ก ก F ก F
  • 203.
    194 F F Fก ก F ก ก ˆ กก ก ก ˆ กF ก ˆ F F ˈ F กF F 2,000 - 2,300 ʾ F F ˈ F F ก F F ก ก ก ก ˆ ก ˆ F F F F 1.2 F ก F F F 4 F ˈ F ก ก F กก F ก F กF F F F F ก ก F กF F F ก F F Fก F ก F F กF F ก F ก ก ก 2,000 - 3,000 ʾ F F F F ( F F F ) F F ( F ) F F F F ( ) F F F ( F ก ʽˉ )
  • 204.
    195 1.3 F F( F ) F F 1 F ˈ F F F F ก F ˆ ˈ ก ก ก กก F กก ก F ก F ˈ F F F กF F ˈ ก F ก F F F F ( F F F ) ก ก F F ก ก 1.4 F F F 4 F F F ˈ F ก F 10 20 F F ก ˆ ˈ ก F F ก F กก F กF F F F ก F F ก ก ก F F ก ก ˆ F F F ก ก F F ก ก ก F ก ก ก F ก ก ˆ F F ก ก F F F ก F กF F F F F 1.5 F F ( F F F ) F F 1 F F ˈ ก F F ˆ ˈ F F F ก ก 1 F กF F F ก F F F กF F ก ก F ก กF ˈ F F F F
  • 205.
    196 ก ก FF F F F ก F F ก ก F F ก ก F ก ก ก ก F F F ก F F ก ก ก F ˆ F Fก ก F F ˈ F ก F กF F 1.6 F F ก ก F F ก ʾ . . 2541 Fก F F ก ก F ก ก F F ก ก F ˆ F ก F กก F ก ก F 5 - F ก F ก ก 3 ก F 3 F F F 2 F กF ก ก 1 ˆ F ก ˈ ก ก F 156 20-25 ʾ ก ก 2 ˆ F F ก ก F 1 3 ˆ F F ก F ˈ ก ก 156 20-25 ʾ ก ก 3 ˆ F F ก ก 2 ˈ ก ก F F 25-30 ʾ ก ก 4 ˆ F ก ก 1 ˈ ก ก F 162 ก ก 5 ˆ F ก ก 2 F F F
  • 206.
    197 ก ก กก F ก F F F ก F F ก ˈ ก F ก F ก ก ก F F กF ก F ก F ก ก F กF ก ก ก F ก ก ก F F ก ก ก ˆ กF F ก ˆ ก ˆ กก ก F F F ก ก ˈ F F ก ˆ F F ก F F กF F 2,000 ʾ F 1.7 F F F F ˆˉ F Fก F ก ก ˈ F ก ก F กF ˈ ก ก ก F F ก ก ˈ F ก ˈ F 1.8 F ก F F F ก F ก F F ˈ ก F F F กก ก F F ก F ก F F กF ก ˈ ก ก F กF ก F F ก F ก ก ก FกF F ก F ก ก ก ก F F ก F F F ˈ F F 12-16
  • 207.
    198 กก F Fก F กก ก F F ก ก ˈ F กF F F กF ก F ก ก ก F F ก ก F F ˈ F ˆ กF ʾ ก F ก F กก ก ก ก ˈ F F ก F F ˈ F F F ก ก ก 22-24 1.9 F F ก F F ˆˉ F ก F Fก F ˆ ˈ ก F ก F ก ก F ก F F F กF F F กF ก F ก ก ก F F F F กF F ก F F F ก ก F F ก กก ก F (Porcelain) ก ก F
  • 208.
    199 F F กF F F F F F ก F F ˁ F กF F กF F กF กF ก กF ก ก F F 2 ก 5 ก ก ก F ก F ก F F F ก ˈ F F ก ก F( 21-23) 2. F F F F F 10 ก ˆ ˈ ก ก F กก F F F กF F ก ก ˈ ก ก F F ก ก ˈ F F ˆ ก ˈ F F ก F F ก F ก F Fก ก F F F ก ก ˆ กF ˂ F ก ก F - ก ก F F F F ˈ ก F F 12- 16 ก F F ก 20 - 21
  • 209.
    200 3. F 3.1 Fก F F ก ก ʾ . .2520 ก F F ก ก F F ก ก ก ก F ก ก F ก ˆ ก F F ʾ . . 2520-2521 ก ก ก F ˆ ก ก 48 ˆ Fก F F กF F F F ก กF ก F F กF ก ก F ก ก F F กF ก F ก F F ก F ก ก ก ˆ ก ก ˆ F ก ก F F F F ก ˈ F F กF F ก ก ก F 3,000-2,000 ʾ F F ˆˉ ก F ก ก ก F ก ก F ก ก ก F ก F F F F F F F 3.2 F ก F ก ก ˈ F F กF ก F F F ˈ F F ก F F ก F กF ก ก F ก ก ก F F F ˈ ก F F ก ก ก F F F ก
  • 210.
    201 3.3 F ก Fก ก ˈ ก ˈ F F กF ก ก F ˆ F ก F F ก ก F F F ก ก ก F F F F ก F ก F F ก 3.4 F ก F F 5 ก ˈ F F F F F ก F ก F F กF F F ก F F ก ˈ ʾ ก F F F F ก ก ก Fก กF Fก ก กF F ก ˈ ก F ก ก ก F ก ก F - F ก ก F กF ก F F ˈ F F F กF F - ก กF F 3.5 F ก F F ก ˈ ก F ก F F ก ก ก F F ʾ . .2522 ก F F ก F ก F F F F ก ก F F ก ก ก Fก F ก ˆ ก ʾ ก กF F F F ก ก F กก ก ก F กF F ก ก ก F ˆ ก F ก ˆ กF ก F F ˈ F F ˆ F กF F - ก กF F
  • 211.
    202 4. F ก FF ˀˊ F F 6 F ˀˊ ก F ˈ F ก F F ก F F ก ก ก F ก F ก F F F ก F ก F F ก ˈ F ก F F ก F ก ก ˈ F F ก F F ก ก F กF ก ก ก ˆ กF ˂ F F ก F ก กF F F ก ก F ˆ F ก ก ก ก ก F F F ˀˊ ˈ F F ก F F F F ˈ F ก Fก F ˈ ก ˈ ก ก F F F ก F ก F F ˀˊ ˈ ก F ก กF F F F F ก ก F ก ก F ก ก ˈ ก F F F F
  • 212.
    203 5. F Fˁ F ( F) กก ʾ . .2530 F ก ก F F ก ก F ก F F ก ˆ กF F F F ˈ ( 12 16) ก F F ก F F F ก F ( ก ก 1 , 2551 : 1-76) F F F F ˁ ก ก F F ʾ . . 2528 ก F F กF ก F ก 18-19 F / ก ˀ F ก ก F F
  • 213.
    204 F F ก ʾ. . F 1 2 3 4 5 6 7 8 9 10 11 12 13 14 15 16 17 18 19 20 21 22 23 24 25 26 27 28 ( F) ( F) ( F) (ก F) F (กF F) F ( F) F ( ) ก F ( F) F ( F ) F F ก ก ก ก ( ) ก ก ก ( ) ก F ( ˆ F) ( ) ก ( F) ก ( ) ก ก F ( F) ( F) ก ( ก ) ก ( . . ก ) ก F ( ก ) ก ( ก F) ( F ) ก ก F ( ก ) ( F) F ( F F) F ก – ก 1 ก 1 – ก 2 ก 2 – ก 3 ก 3 – ก 4 ก 4 – ก 5 ก 5 – . . 2440 . . 2440 – 2441 . . 2441 – 2442 . . 2442 – 2445 . . 2445 – 2448 . . 2448 – 2453 . . 2453 – 2455 . . 2455 – 2458 . . 2458 – 2461 . . 2461 – 2464 . . 2464 – 2466 . . 2466 – 2467 . . 2467 – 2468 F F . . 2468 – 2477 . . 2477 – 2482 . . 2482 – 2486 . . 2486 – 2487 . . 2487 – 2487 . . 2487 – 2488 . . 2488 – 2488 . . 2488 – 2492 . . 2492 – 2493
  • 214.
    205 ʾ . .F 29 30 31 32 33 34 35 36 37 38 39 40 41 42 43 44 45 46 47 48 F F F ก (ก F) F F F Fก ก F ก F ก ก ก F F Fก ก ก F F ก F ก ก . . 2493 – 2494 . . 2494 – 2495 . . 2495 – 2501 . . 2501 – 2503 . . 2503 – 2510 . . 2510 – 2514 . . 2514 – 2518 . . 2518 – 2519 . . 2519 – 2520 . . 2520 – 2522 . . 2522 – 2527 . . 2527 – 2531 . . 2531 – 2534 . . 2534 – 2538 . . 2538 – 2542 . . 2542 – 2546 . . 2546 – 2548 1 . .2548 – 19 ก. .2551 20 ก. .2551 – 15 . .2552 16 . .2552 ˆ : . . 2468, F 39 – 46, ก ʽ ก 13 2525, F 2 – 3 ก , 2552.
  • 215.
    206 1. F F Fˈ F F ˈ 300 - 400 ʾ F F F F F F . .2360 F ( ก 2) ก F F F ˆˉ F F Fก F ก ก F ˆ ʾ . .2440 F ก ก ก F F F F F F ก ( F ) F F ก ก F ˈ 5 F ( ) F ˈ . .2441 F F F ก F F F ˂ ( ˂ F) ˈ F F ก ˈ Fก F F F F ก F F F ก Fก F ก ก . .2517 2. F ˁ ก . .166 ก F F F ˁ F F ก F F F ˈ ˁ F ˁ F ก ก ก F F F F F F ก ก F Fก ก ˈ F ก F “ F F” F F ก F ก ก F F F กก F “ F ” ˈ F ˆ F F F F F F ก F F F ˁ ก F F ˁ ˆ ก ก F ˁ ˈ ˁ F F F ก ก ˁ ˈ กF ก กก F F F F ˁ กก F “ F ˁ ” F F ก F “ F ˁ ” ก
  • 216.
    207 3. F ก กF F ก F . .2436 F F F ก ก ก F ก F F F F ˆ . .2495 F ก F ก F F F F ˈ F F ก F F กก ก F F F ก ˈ F ก F ก ( F) F ก F F ก F 4. ก ก ˈ F F ˁ F ก ก F ก F F F F F ก 4 ก F F F ก ก F F F F ( F ) ˈ F ˈ F ก . .2409 F F ˈ F . . 2410 ก F F F ก 5 F ก ก F F ก ʽ F 25 . .2411 กF F ก F ก ก . .2436 F ˆˉ F Fก ˆˉ ก ก ก F F ʾ . .2440 F F F F F F ก ก F F F F ก F ก กก F F กก F F กก F ก ʾ . .2444 F F F ก F ก F F F F F ก ก F “ ” F ก F F F F F ก F F ก . . 2455 ก F F ก ก F F 1 ก ( F ก ) ˆ
  • 217.
    208 . .2521 FF F ก F ˈ ก 5. . .2457 F ก F F ˁ ก ˈ F F F ก F ʾ . . 2460 F F F ก ˈ ˈ F ก ˈ ʾ . .2461 ก F F ก ก F F F F ก F F F ˆˉ ก ˈ ʾ . .2496 F F ก F F ˆ F F 325 ( - ก) ก F F ก ก F ก F “ ” ˈ กF F ˈ F F ก F ก ˈ F F F ก F F F F F ก ก ก F “ ” 6. ก F ก F ˈ ก F ก ˈ ก F F ก F กก F ก F ก F ก ก ก F ก F ก F ก F ก F F F F ก F F F ก ก F F F F F ˆกก F Fก F F F F ก ก F F F F F F F F ก F F F ก ˆก F ก F ˆก F F ˈ ก F ˆ ˈ ก F ก F ˈ ก F Fก F ก F - F F F ก F F F F ก F ก F ก F F ก F F F F ก F F F ก
  • 218.
    209 2 ʾ Fก F ก F F - F ก F ก F F ก ก . . 2460 F F F F ก F ˈ ก ก F ˆ 7. ˈ F ʾ F F ก ˈ F F ˁ F F F F F F F F F F F ˈ F F กF ʾ . . 2438 ก F F F ก 5 F 2 ก F F ก F F F ˁ F ˈ F ก ก ˆ ก F F F F F F ก F “ F ” F ก F “ ” F ก F F “ ” ก ก ก F F F F ˈ ก กก F F F F F F F F ก ก ก F F F ก F F ก ก F F ˈ ก . . 2438 F ก ก F ˈ . .2501 8. ˈ ก F F - F F F F F F F ก F Fก F F ˈ ก ก F ก ก F F F F F F ก ก F ก ก ก F ˆ F F ก F F F ก F ก ก F F ˆˉ F F ˈ ˆ ก F - F ˈ F F
  • 219.
    210 ʾ . .2459ก F F F ก F F F ก ก F F F F F ก ก F ก F F F ก ʾ . .2460 F F F F ก F F F ก F F Fก F F ก F F ก F F F ก F F ก F F F F ก F F ก F ก F ก F ก ก ˈ 17 ก ก . .2506 ˆ 9. ˈ Fก F F ก ก ก F ก F F F F ˁ F ก ˈ ก 21 . .2517 ก ก 5 ˁ F F F F F ˈ ˁ F F F F F ˈ F ก ก ก ก 1 . .2525 ก F F ก ˈ ˈ ก F F ˈ F ก F ก ก F 10. F F F ก F ˈ ก 1 ก ก . . 2540 ก ก ก F 3 F กF F F F F F ˈ ˁ F ˆ ก F F F ก F ˁ - ˁ ก ก F 24 . .2550 ก F F ก ˈ F F ก 15 F
  • 220.
    211 ˈ ก FF ˈ F ก F F F ก F ก F F F F F ก กก F 8 F ˈ ก ก ˈ ก ก F ก กก ก ˈ F F ก F ก F ก F F 60 ʾ F ก ก F F F ก ก ˈ ก ก F F F ก ก ก F F Fก ก F F ˁ ก ก ก F ก F ˁ ˈ ˈ ก ก ก F ก F ก ˈ ก F ก ( F ก ก ก ) ˈ F ก F ก F F F F ˈ ก F ก ก Fก
  • 221.
    212 F ก Fˈ ก F ก F F F F ก ก ก F F F ก ก ก F ก F ก F F ก F ก F ก F ก F ก F ก F F ˈ ก ก F F ˆก ก F F F ก ˆก ก ก ก ˆก F F F ˈ ก ก ก Fก ก ก F F ก F ก F F ก F ก F F F 15 ʾ F ˈ ก ก F F F ˂ กF F F F F ˈ ˆก F F F ก ˆ F ก ก F ก F ˂ F ก F F ก ก ก F F ก ก ก ก F F F ˈ F ก F ก F F F F ˈ F ก F ก F F ก F F F ก F ˈ F ก ก F ก F ˈ ก F ก F ˈ ก F ก F ก ก ˈ F ก F F F F ก ก ก F F ก ก ก F ก F ˈ ก F F ก F F F F ก ก ก F F F ก ก (ก F F ) ก F F ก ก F F ก ก F F F ก ( ก ʾ) F ก ก F ก ก F ก ก F F ก ก F F F ก ก ก F ก ก ก F F F F ก F ก F F ก F F ก ก F กก ก ก
  • 222.
    213 9 F FกF F ˈ F F Fก F F ก F ก ก F ก F ก F F F ก F ก ก F F F F 4 ˆ 2 ˈ F F ก F F ก F F F ก ก F F F ก F ก ก F ก ˈ ก กก F ˈ F ʽ F F F F ก F F F F ก ก F F ก F F F F ˈ F F F F ก F ก F F F ก F F ก ก 9 F F F ˈ F F F F F ก ก ˈ ก F ก F ก ก ก F ก 9 50 ʾ F F ก ก F ก ก F F ˈ F F F กก F 50 F F F กก F 50 ʾ ก ˈ Fก F F ก F F ก ก ก ก F F ʾˋ F F กF ก ʽ F F F F F F ˀ ˂ F ก ก F F F ก ˀ F F ก F F ก F F ก F F F F F F F ก F ก
  • 223.
    214 F F Fʾˋ F F ก F ก F ก F ก ก F ก F ก Fก ก F F F ˈ F ก F F กF F ก ก F ˁ ก F F F F ก F ˁ F ก F ก ก F F F ก F F F ˈ F ก F F ก ก ˈ ก ก F ก F ก Fก F Fก F F F ˈ ˈ ก F ก F ก F ˈ F F F 2 F F ก F ก F F ˈ กF F ก F “ก F ก F ก F F F F ก ก F ก ( ก ก F ) F F F F ก F F F F ก F ”( , 2536 : 53) F F ก ˈ F F F ˈ F F F (
  • 224.
    215 ก F )F F F ก F F F ˈ F ก F ก ก F F F ก F ก . . 2314 ก F “ ก กก F ก ก ก กF F ก ก ก F F กก F F F ก ก F F F ก F ก F F F ก F F F ( ก ก F ก 1, 2545 : 8) ˈ ก F F ˈ ก ก ก F ก ก F F ˈ ก F ก ก F ก ก ก ก F Fก F F ˆ ก F ก F ก ˈ F F ก ก F F ก ก ก F F ก ก F F F “ F ก” F ก F F ก F F ก F ˈ ก F F ก - - - - ก F ก ก F ก F F F F ก ก F ก ก F F ก F F ก ก F Fก F F ˈ 9 ก ʾ
  • 225.
    216 F F Fก F ก F F F F F F F ก F F F F กF F F ก F ก ก ก F F F ก F ˆˊ ˈ F Fก F F F ˆˊ Fก Fก F F F F F F F F ก F F F F F F ก กก ก F F F F F F F F F ก F F F F กF F กก F กก F F ( F กF F F F ˀ ก ก ˈ F ) F ก F F F F F ˈ กF ก ก ก ก F F ʽˊ ก F ก F F F ก F F ก F ก ก ˁ F กก ก F ˁ ก F F F F F F F F F F F F F F F ก ก F F F F ก ก F ก F F F F F F F ˁ ก F F ก ก F กF F F ก F ˁ F F F ( F F ก F F F ˈ ) F F F ก F ก ก F ก F ก ก F ˈ ก ก F ก ก F F ˈ F ก F F ก F F F ˈ ก ก ก F F F ก F
  • 226.
    217 ˈ ˈ ก กʾ F F F F ก ก ก F F F F ก F 800 ʾ F ก ˈ F ก F F F Fก F F F F F ก F Fก ก F F (ก ก , 2544 : 65) ก ก ก F ก ก F ก F F ก ก ก ก ก F ก ก F ก F F ก F F F F F ก F F ก F F F ก F ก F F F F ก F F F ก ก 3 ก ก F ก ก 1 ก 2 F ก ก F F ก F ก F ก ก 2 ˈ “ F” ก ก ( , 2548 : 183) F F ก F ก F ก F ก F F F ก F F F F ก F ก ก F ˈ ก ก ก ก F ก ˈ F F ก F F . . 2243 - 2309 ก ˈ ก F F 12 ก ก ก 4 4 ʾ F F F ก F ก ก ( , 2548 : 140)
  • 227.
    218 ˈ ˈ Fก ก F F ก F ก ก F F ก F F ก F ˈ F F ก ˈ ก ก กก ก F ˈ ˁ F F F ก F F ˆ F F F ก ˆ F ก F F F ˈ F F ก ก F F F กก กF F ก ˈ ก ก ก ˈ F F กก F “ ” ˆ ˈ ก F ˈ ก ก F ก F F กF F F F F F ˈ F ˆ F F กF F F F ก F F ก F ก F F ก F F F ˈ F F ก ˈ กF F ก ˈ F F F ก ก F ก ก F F F ก F F ก F F F ก ก ก F F F F ก ก ˈ “ ก F ” F F F ก F
  • 228.
    219 F “ ” “” ก F ก F ˈ F F ก ก F ก ก F F F F ˈ ก กF F F F F F F ˈ ʾ F ก F F F ʾ ก ก F F F F ก ˈ F Fก ˈ ก Fก ก F ก ก ก F F F Fก F F F ˈ ก F ˈ ก F “ ” ก F F ก F F ก ˈ F ก F ˈ F ก ก F ก “ ” F ก F ก ก ˀˊ F กก ˈ F ˈ ʾ ก 2347 ˈ ʾ 23 ˂ ก ก F F F ˈ ˂ ก F ก ˂ ก ก F F F F ˂ ก ก F F ก ก กก ก ก ก F ก F ก F ˈ 5 ก F 5 ʾ ( . .2347) ก F ก ก F F F ˈ ก ก F 2-3 F F
  • 229.
    220 F 1 FF ก กก ( ก , 2505 : 589) F ก F 23,000 F ก F 6 F F F F Fก ˆˉ ˆ “ F F ” F F F ก F F ก ˈ F F F กF F F F F ก ก F F F F ก F ˁ F กF ˁ F F ก F กF F ก ก F กF F กก F ก F F F กF กF F ก F F กF F F F ก F ˁ ก F ก กF ก F F F F กF F F F F ก ˁ F ก ก F ก F F F F F ก F F ก F ก F F ก ก ก ก ก F ˆ ก F ก ก F ˈ F ก ก ก F ก ( F F ก F ʿก F ก F ˈ F F ˈ ก F ก F) ก F ก ˈ ก ก F ก F F F F F F F ก F ก ก F ก F ก F F F F ก F ก 1 F ก F F F F ˈ ก F F F ˈ ( ก F ˈ ก) F F F F F ก ก F F ก F F F F F F ก ก ก ก ก F F ก ก
  • 230.
    221 F F (F ) F F F ก F ก F ก ก ก F F F F F ˂ F “ F” F ก ˈ F F F “ ” ก F “ ” F ก ก F ก F F F “ ก” ก F ( , F ก F ก . 2531 : 61-62. F , 2554 : 82-83) 2 F ˈ F F F ก F F ก 3 ˈ F F F F F F ก 4 ก F ก ก F F ˈ F ก ก ˈ F ก ก ก ˆก ก F ก ก F F F ก F กก F ก ˄ F F กก ก ˈ F ก F ก F ก F F ˈ ก ก F ʾ F F ก F F “ ” F F F F F F ก F F F F ก ก กF ˆ ก ก F ก ˈ ก F ก F F ก F ก ก F ˈ ก ˆ F F ก F F F ˁ ก 8 6 ก ʾ ˈ ก F ก ก ก ก ก 1 ˈ ก ก ˈ F F ก F F
  • 231.
    222 ก ก Fˈ ก F F ก ˈ ก ก กก ก F ก ก ก F F ก ก ก F F ก ˆˊ ˈ กF 3 กF F กF F ก F กF ก F ( F F กF F ก กก F F ˀ ˂ F ก F F F F F ก F ก ˈ ก F ก F F F ˈ F ) F กก กก กก F ก F F F ˆˊ F ก F F F 2-3 ก F F 7 6 F 9 F F F 8 F F ก ก F F ก ก F ˁ F ก ก F F ˁ ก F F F F ก F ก F ก ก ก F ก F F ก ก ˈ F F F F F ก ก F ˈ F F F Fก ก ก ก F F F ˁ ˈ F ˁ - F ก F ʾ 2223 F ก ก F 321 F F F ˈ ก F กก ก Fก ก ก Fก F F ก F ก ก ก ก 2 F F Fก ˈ ก ก ก F ก F F ก F F ก F ก F ˁ ก F F F F F F F F F F F ˁ ก F F F F ก
  • 232.
    223 F F ˈก ก F F F F ก F F ก F ˈ F ก F ก ก F ก F F F ก F F F ˈ F ก F F F F F ก ˈ ก Fก ก F F F ก F F F F F F F F ก ก F ก ก F ก ก F F FกF F F ˈ F F ˈ F ก F F F ก ก F F F Fก ก F ก F F F F F ก F ก F F Fก ก F ก F F F F ก F ʾกก ก F Fก ก F Fก ก F F F ก F ก F ก F F ก F F F F ˀ F F ( F F F ) ˈ ก F F F F ˈ ˀ ˈ F F F ˈ ก F F กF F
  • 233.
    224 กF ˀ FF F ก F Fก ก ก F F F ˀ F F Fก ˈ F F ˀ F ก F F ก F ˀ F ก 3 ก 1 F ˈ F F ก ก F ˈ F ก ก 3 ก ˀ F ก ก F ˈ ก ก ก F F F F F F F F F F F F ก ก ก F 04.00-05.00 ก F F F F F F ก F F ก F F ˈ ก F F ˈ F ก ˀ F F ˀ ก F ˈ F F ก F ก F กก ˆ F F ˈ “ ก F 1141 ʾก กF ก ก ก 12 4 ก ก ก F F F ก ก Fก F ก F F F ก ก ก F F F F F F F F F ˈ F F F F F F Fก ก F F ก 1143 ʾ ˂ 3 F F F ˈ F F ก กFก F ” ( F 10, 2507 :10) F ˈ ก F ก ก ก . .2322 F ก F ก กก ก F “ F” ก F ก F F
  • 234.
    225 F F (ก ) ก F F ( ˈ ก F F) ( ก F “ F ” ) ก F ” ก F ก F ก F F ก F F F F กF F F F F F ก F F F F F F F ˂ F F F F ก F ˆ F ก F ก ˈ F F Fก ก F ก F F F ก F ก F ก F ก ก F F , F ก ก ก 15 10 ˈ ก F F ก F ก ˈ F ก F ก ก F ก F ก ก F F ก F F F F ก F F ก ( F ก F F F F ก F F ) F F F ก F F ก F F ก F F F ก F 2 F ก F F F F F ก F ก ˆ F F F F ก F F ก F F ก F F ˆ ก F F F ก F F F ˈ F F F F ก ก F F F F F F F F F กF F ก F F ก F F ก ก F F F ก ˈ F Fก ˆˊ F ˈ กF ก F ก ˆˊ F ก ก F F ก ก F ก ก ก F F ก F ก ก F F F ก F F F
  • 235.
    226 ˈ F กF F F 1 F ʽ ( กF F F ) F F F F F ก ก ก ก F ก F F F F F ˈ F F ˈ F F ก F “ F ” F ก F F F F F F กก F ก ก ก ก ˆ ก ก F ก F F ก ก ก ก ˆ ˈ F F F ก F F F ก 2 F F F ก F F ก F F F F ก F ก F ก F F F F ก F F F ˈ ก F F ก F ก F ก F Fก F F F ก F F ˆ ก F F F ˈ F ก F F ก F
  • 236.
    227 F F กก F F F F F F ˆ F F ก F ก ก F ก ก F F F F ก F ก F F F F F ก F ก ก ก F ก F ก ˂ F F F F ( F F ) F กก F F F F ก ˈ F ก F F ก ก F F ˈ F ก F F ก ก F F F ก F F ก F F F F F F F ก ʽ F F ˂ F F กF F F F ก F ก ˈ ก ก F F ก ก F F F F ˈ F ก F F F F F F ก F F F F F ก F F ˈ ก F ก ˈ F ก F ก ก ก ก F ˈ F F ก F F F F F F F ก F ก F F F F ก ก 10-15 F F F ก F F F ก ก F กF F F ˈ ก ก F F ก F F F F ก ก F ก ก ก ก ก F กF F F F ก ก
  • 237.
    228 F F กF F ˂ F F ˈ F F ก F F F F F F F F ก F F ก F F F ก กF ˈ ก ก F ก ก 10-15 F F ˈ F ˂ F ก F F F F ก F F F ก ก F ˈ F ก F F F ˆก F F กF F F F ก ˆก F F ก F F F ˈ F Fก กF F F F F F F F ก ˂ ก ˆก ก ก F ก F F F ˈ F ก F ก F F ( F ก ก F F ) ˈ ก ก ˆˋ ˈ F ก ก ก ˈ ก ก F ก F F ก ˂ F F ˈ ˈ F ˈ F กF ˁ F F F ก ก ก F ˈ F F F ก F 5 ˈ F F 9- 10 F ˂ F F F F F ก F F ก ʾ F ก F ก F F ˁ F F F ก ก F F ก F ก F F ก F F F ก F F ก F ก F ก F F ก ก F F F ˆ F ก F F ก F ก F F F ก ก F F F ก ˈ ก F F
  • 238.
    229 F F Fก F ก ก ก ก F ก ˈ ก ก F F F ˈ F F F ก ก F ก F F F ก ก ก F F ก F ก F F ก กก F ก ก กก ก F ก
  • 239.
    230 F F F กF / F F ก F F F F F F F F F ˁ ก ก F ก F F F F F F F F ก F F F F F F F ก F F ก F F ก F F F F F ก F F ก F F ก F ก F F F F ก F ก ก F F ก F ก F F F F ก ก F F
  • 240.
    231 ก F /F F F F F F กF F F F F F F F ˁ F ˁ F ˁ ก F F ก ก F ก F ก F F ก F F F F ก F กก F ก F F ก F F ก F F F F F ก F F F F F F F F F F F F ก F F F F F ก F F ก ก F ก F F F F F F F F F ก ก F F ˁ F
  • 241.
    232 ก F /F F F ก ก F ˁ F F F Fก กF F ก F F ก ก F F F F ก F F F ก F F F F กก F F F ก F F F F ˁ F F F F F F ˁ F ก F F F F F F F F ˁ F ก F F ˂ F F ก F ˂ ก ก F F F F F ก ( F F ) F กF F F F F F F F ก F ก F F ก F F
  • 242.
    233 ก F /F F F ก F ก F F ก F F ก F F F F ก F ˁ ก F F ก F F F F F F ก F F ก F ก ก ก F F F F F F F F F F F ก ก F F F F ก F F ก ˈ F F F ก F ก F F F
  • 243.
    234 ก ก F /ก F ก F 14 5 ก 15 5 F ก F F ( F F F) 6 ( ) ก ก (ก F F ) 9 ( ) ก F 3 4 ก ก F 5 10 ก F F 1-5 ก F 15 5 ( ) 15 7 ( ) F F 15 8 ( ก ) ก 1 9 ( ) ก 12 ( ) / ก 15 4
  • 244.
    235 / ก F กF / F F ˁ ก 13 -15 ก ก F / ก F ก F F 15 10 F 7 11 ก ก F 13 - 15 10 F ก ก F - F F F 13 – 16 / ( ) 6 ก F 6 F F F ก F 15 3 F ก F 15 – 17 ก ก F F ( กF F F ) 15 10 F ก F 2, 4, 6, 12 ก ( F - ก F ) 1 5 – 6 ก F ( ก F ก F ก ) 5 ก ก F
  • 245.
    236 ก 1. F FF F กF 1.1 F กF F F กF F ˈ F ˈ ก F F F ก F F ก F ʽ F F ˆ F F F กF F ˈ F F F F F F กF F 2.26 ʾ F F F ˈ Fก ก ก F กF F F F ˈ F กF ก F F F ก F F F ˆ
  • 246.
    237 1.2 F F ˈF กก F ˈ F 4 F F F F F F กF 4 F F ˈ กก 4 - - F - ก - ก F F ก ก ก 2 . . 2511 F F ก F 15 . . 2515 F ก กF F ˈ 141 F ก F ก ก 3 ก ก F F F F F ก 1.9 ก ก F ก F F F F ก ก กF F F ˈ ก F F ˈ F ˂ ก ˈ กก ˈ ก F F ก
  • 247.
    238 1.3 F F ˈF ˈ ก F F ก F ˈ กก F ก ˈ ก F ก ก F F ˆ ก ก F ˆ F F ก ก F ก F ˈ ก ก ก ก F ˈ F F F ก F ก F ˈ F F ˈ ก ก F F F ( ก 6 ) F กF F F ก F ˈ ก 24 . . 2459 ก ˈ 103 F ก ก ก ก F ก F F F ˆ ก F F F F ˈ ˆก F F F ก ˆก F F F ˂ F ˆ F F F กก F F F ก F ( ก ก F F F ) F F ก F ก F F Fก ก F ก F F F ก F F F F F F ก ก F F F F F F F
  • 248.
    239 2. F FF F กF 2.1 ˈ F 7 F F ˆˉ F Fก F F ก ก F F ก ก F ก F Fก ก F ก ( ก F ก) ˈ F ก ก 3 F กF F ( F F) F F F F F F ˈ F F ( ) ˈ ก F F F ˈ ก F F ˈ ก ก ก F ก ˆ ก ก กF F ก ก F Fก ก F F ก ˈ ก ก F F F F F
  • 249.
    240 ก ก FF F F F F ก F ( F F) F F ˈ F F ˆ ก ก F ก F F F F F ก ก ก ก F ก F F F ˈ F ˆ F F F 18 ก ก กก F F F ก ก F ก F ˈ Fก ก ก F ก ก ก ก ˈ F กF ก ก ก ก F ก F ( 19-20) F ก F ˈ F F ˈ ก F F F F F 1 F F 1 F 3 F F ก F F F ˈ FกF F F F F ก F F F ก ˈ ก F ก F ก ˆˊ F F ก กF F ก F ก กF F F F F ก ก ˈ F F กก กF F F F ก ก ˆ ก ก F F ก ก F F ก ก F F ก ก F ก ก F F F F ก 2 F ก ก F F F ˆˉ F F Fก ( F ˆ ) F ก F Fก ˆˉ F F Fก ก F F ˈ F ก F ก ˈ F F F F ก ก 3 . .2388 F ก ก ˆกก F ˈ F F F ก ก F ก ก F F ˈ
  • 250.
    241 ก F กˆ ˈ Fก F 2.2 F F ก F F ก F F ก ก F ˈ ก F F ( ก 2) F ก ก F F F ˆˉ ก F Fก ก ˆ ก 3 3 F 13 6 ʾ ก 1179 ( . .2360) 15 7 ก F ก ก F ก F ˆ F F ก ˈ ก ก F ก F F F ก ก ก ʾ ก ก F ก ˈ F F F F F ˆ
  • 251.
    242 2.3 F F F FF F F F ( F ) ʾ . .2415 ˈ ก F ʾ . .2421 F F ˈ F ก ก F F F ( ก 5) F F F ˈ ʾ . . 2422 F ก ก F F ( F ) ก ก ˈ F ก ˆ ก F F ก ˈ ˆ ก ก ก ก ก (Gothic) ˈ F ก F ˂ ˈ ˆˊ F ˆˊ ˈ F F F F ʾก ก F F ก F ก F ˈ F F ˈ F F ˆˊ ก F ก ˈ ก กF ˈ F ก ˆˊ F F กF ก F ˈ F F F F F ก F F F F F F F ก ˈ F F ˆˊ F
  • 252.
    243 F F กFก F ก F F F ( ก 5) F F ( F ) ก 2.4 ก F ก F ˈ ก F ก ก F F ก ก ก ก ก ก F ˈ F ก ก ก 3 F F F ก 1 ก ก F ก F F F ก Fก ก ก ก ก กF ก ก F ˈ F F F ก ก ˈ F F ก F F F ก ก F F F F F ˈ F F ก F ˆ ก F F ก ก F F ก F F F ก F F ก F ˁ 4 ก ˆ F ˈ ก F F ˁ F F F F F ก
  • 253.
    244 2.5 F F Fก F 5 ก ˈ กF กF ก F F ˈ ก F F ˈ F กก F ก ก F ʾ . .2504-2506 ก ก F 44 F F ก F F F ก F F F F F F F ˈ 11-16 FกF F F F F ˈ ก F F ˈ ก กก ก ก F F F ก ˈ F F ก F 800 2,000 ˈ ก F ก F ก 44 F ก F F F F ˆ F F ก F F ก ก ˆˉ F ก F 1 ก ˈ F ก F F ก ก ก ก 5 F ˈ 3-5 ก ก ( F/ F ) กF F ก ก ก F ก
  • 254.
    245 1. F Fก ก F F F F F . .1200 1400 2. F ก ก F F F F ก ก F 3. F F ก ก F ก F F F F F ก ˆ 4. F ก F F F F Fก F 1,000 ʾ 5. F ก F F ˈ F ก F 2.6 F F กก F F F ก F F F ( ก 5) ก F F F F ( F ) F F ก ก F F F F F F Fก ˆˉ F F ก F F F ก F F F ( ก 5) F ก ก F ก ก F ˂ F ʾ . .2420 F F
  • 255.
    246 ก F FF F ˈ F ก ก F F F ˈ F F ʾ . .2453 กF F ˈ F F กF ก ก ก F ก กF ก ก F F ก ˈ F F F ก ก ก ก ˈ กF F ก F ก F F ˈ F F F F ˈ F ก F ก ˈ กF F F ก ก ˈ F F ˈ F F F F F F ˈ F F F F ก F ก ก 2.7 ก ก F F Fก ˆˉ F F ˆ ˈ ก ก F F F 1 ก F F F ( ก 2) F ˈ Fก ก ก ˆˉ F ก ก ˂ ก F ก F F F ก F F ˈ ก F F F ก F F F
  • 256.
    247 ( ก 5)F ก F F F F ก F ก F ก (ก ก ) ก F F ( F ) ˈ F F ˆ F ก ก F F ˆ F กF ก ˈ ʾ ก ก F Fก ก - ก กF F F ก F ˂ F 2 ˂ ˂ F ก F ก F ˂ ก ก F F 2.8 F F . .2469 ก ก ก F F F F ˈ ก F ก ก F F F F ก ก ˈ ก . .2501 ˈ F F ˈ ก ˆ ˈ กF ก 2 ˈ F F ʾก ก ˈ F F F F ˆˊ ก ก F F F ก F ก F ก 125 F ˈ F ˈ
  • 257.
    248 ก ก ˈF F F F 3 ก 6 F F ˈ F ก F F ˈ F F ก F ก ˈ F F ʾก F F F F ก1 F F F F F F F F F F F ก F ˈ F F ก F ก ก ˈ ก ก ก F 94 39 10 . .2520 2.9 ˁ ˁ F ˆ F F F 4 F ก ก ʾ F F F F ˁ F กF . .2456 ˆ ก ˁ ˈ ก F ˆˊ F ก F ก 5 ก 6 F ก F ˆ ˈ ก F ก ˈ F F F F F ˈ F F F F F F F F ก F F F F ก ก F F ก F F ˈ F ก F F F ก F F ˈ F F ก F F ˂ ˁ
  • 258.
    249 ˆ F ˈF ก ก ก F F F 4 F F F F ก F F F F F F 4 ก F ˈ F ˁ ก F ก F F ก 2.10 F ˂ ก F ˂ ก กF F ก ก F ก 3 ก กF F ก ( F ) ก F ก F ˈ ก F ( . .2347) F ก ก F Fก ก F ก F ก F F ( ก) F F ˆ F ˂ ก ก F F F ก ก F ก F ก ก ˈ กก ก F ก ˈ F ก F F ก ก ก F F กF F ก F F ˈ ก F F F ก F ˈ ก ก F ก ก ก ก F
  • 259.
    250 ก F FF F F ก ก ˈ ก F F ก ก F ก F ก . . . ก ก F F F ก F F F F ˂ ก F กF F ก ก F 200 ʾ . .2525 F F ก F F ก ก ก ก ก ก F ก F F ก F F F F ก F . .2541 F ʾ . .2542 F F F F ก F ˈ ก F ˈ ก F F ˈ กก ก F F 5 ( 5 2530) 2.11 F ก F F F ก F F F 10 F ก F F F ก ก ก 10 F ( , 2525:85-128) 1 . .2414 ( ) 2 . .2416 ˈ F ก 1 F 3 3 . .2420 ˈ F ก 2 ( ) ก F F F F ( F ) ˈ F ก F ก ก F 4 . .2431 2416 ˈ F ก 3 กF F กF ( ˆ ˈ ก ก ) F ( )
  • 260.
    251 5 . .2438ˈ ก F ก F F F F 6 . .2442 ˈ ก ก F ก F F F F 7 . .2444 ˈ ก ก ʽ F F Fก ก F 8 . .2446 ˈ ก ʿก F 9 . .2447 ˈ ก F ก ก ก F F F ก F F ˈ F ก F F F F ก F F ก Fก F ˈ ก F ˈ F ˈ F ก 10 . .2452 ˈ F ก ก ก 4 ก F F ก F F F ˈ ก F F F ˈ F F F F ˈ F ˈ ก ก ก F ก F F ก F F F F ก 3 F F กF ก F ก F ก F . .2518 ก F F ก F F F ˆˊ F F F ก 190 ก 3 F F F F ก . . . ก F F ก ก ก ก F F ก ก ก F F F F F F 19 2541 F F F F
  • 261.
    252 F F ก FF ก F ก F F ก F F ก F F ก F F F F ก F F F ก F 22 2546 F F ก ก F 19 2546 2.12 F ก ก F F F F ก ก F F F F F F F ก F F ก ก ก ˁ ก 2454 F F F F ก F F F ก F ก ʿก F F ก ก ก F F F ก F 2530 ก ก ก F ˈ F F ก F F กF ก F ก ก F F ก F F ˆ F ˈ ʽ ก ʾ
  • 262.
    253 ก ˁ กʿก F F F ˁ ก ก 11 ( ,2525:129-164) ก ก F F F F F 9 1 14 ก F . .2462 2 16 ก F . .2462 3 16 ก F . .2463 4 18 ก F . .2463 5 19 ก F . .2464 6 23 ก F . .2466 7 24 ก F . .2466 8 27 ก F . .2467 9 28 ก F . .2467 ( F : ก F ˂ F F F) ก ก ก ก F F . . ʽˉ ก F ก ก ก ก F F F F F F F ˈ F F F ก F F ก F กF F ก F F ˁ F F F F F ʽ F F 18 . .2531
  • 263.
    254 3. F 3.1 ก กˈ ก F F F ก 4 F ก F F ˈ F F F F ˈ F ก . .2409 F ก F 6 ก 6 ก 840 F (32 ก ) F 1,400 (112,000 ) ก F F F F F Fก ก ก ก ˆˉ 200 F 2 ʾ . .2410 ก F F F ก 5 ʽ 25 . .2411 F F “ ก” ˈ F ก 16 ก ก . . 2447 ก ˈ ก ก F F F F ˈ F F ก ก F ก F F 06.00 . 11.00 . F F ˆˉ F F ก ก ˈ ก F F ˆˉ ก F F F ก F F ก ก ก F ก F F ˈ กก F
  • 264.
    255 3.2 F F FF F ˆˉ F Fก F F ʾ . .2465 ก ก F F F ก 6 F ˈ F ก F ก ก ก ก F ˈ F F ˈ “ ก ” 6 ก ก . .2524 F F F ก F ก ก F ก ˈ 10 . .2520 F ก ˈ F ก ˈ ʽ F ˈ ก 14 . .2534 ก ก F F F ก ก ˈ 10 F F 1 ( ) F ก ก F กF F ก F ( ก ) F 2 (กF F) F ก F ก ก F F F ก ก ก ˆ ก ก ˈ F F 3 ( ) F ก
  • 265.
    256 F 4 () F ก F F ก F F 5 ( ) F ก ˈ F F F F ก ˆˊ F F F Fก F 6 ( ก F) F ก F ก ก F F ก ก ก ก ก F ก ก ˁ F 7 ( ) ˆ F ก ก ก ก F F F F 8 ( F ) ก ก ˈ F ก F F F ก F ˈ F F 9 ( F ก ) F F ก ก F ก ก ˈ ก F F 10 (ก ) กก F ก F ก F F ʽ F ก F F F 09.00 - 16.00 . ʽ F ก F ก ก F 3.3 F F F
  • 266.
    257 F F FF F F F F ˁ “ F ˂ - F ” F ก F F F ก F F ก ก F F ˈ F F ก ˈ Fก F ก ˈ F F F F ก กก F F ( ก F) F F F F ก ก F F F ˈ F ก F F ก ก ˈ ˆ F ˆ F F F ก ก F F F F ก F ก ก 5 12 . .2535 ก ˈ ʽ 26 ก F . .2536 F F F ก ˈ 5 F F 1 ก ก F Fก F ก F F กF F ˆˉ F Fก ก ก F ˆˊ F ก F ก ก ˆ F Fก F 2 F ก ก ก F F F F ก F F ก ก F ก F Fก F F ก F F F ก F ก F ก ก ก F ก ก ก F F F 3 ก ก F ˈ F F ก F F ก F F F F F F F F ก F F F ก F ก F F F ก F F F F F F กF กF F 4 F ก ก F F ก ก ก ก ก ก F ก F ก F 5 ก ก ก ก F ก F F F F ก F F
  • 267.
    258 F F ˁF ก ก F ก ก ก F F F Fก กF F ก F F ก F Fก F Fก F 3.4 F F F F ˂ F ก 5 ก ˈ F F F F ก ก F F ˈ กF กF ˈ ก F F F ˈ ก ก ก ก ʾ F ก ก กก ก ก ˈ ก ก F ˅ ʾ F F F 10 F F F F F F ก ก F F ก ก F ก F ʾˉ F F F F F F ก ˈ ก ก F F ก ก 2 ก F F F F F F ˆ F ก ˀˊ ก ˈ ก ก F F F ˈ ก ʿก Fก F F F F F F F F F F ˈ ก F F F Fก F 1-2 ก F 0.5-1.5 F F ก F ˈ F F F ก F ˆ F ˈ ˈ F
  • 268.
    259 3.5 ก F ˈ กF F F F F F ก ก F F F F Fก ก F F F ˁ ก ก ก F ก F ก F ก ʾ F F ก ก F F F ก ก 3 ก F F F ก F F ก ก ก F F F F F ก F F F ก ˆ ก ก F ก ˈ 10 . .2517 3.6 F F กF . .2546 ก กก . F ก F ก ก F ก ˈ ก ก F ก ˆ ˈ F F F ก F ก F F
  • 269.
    260 ˈ ˈ ˈ2 F ก F กF ก F F F F F ก ˈ F ก F F F ก ˈ 3 F F ก ก F ก F F ก F ก ก F 100 ʾ F F ก F F ˈ ก F ก ก F ˈ F F F F F F ก F ก F ก ก ˆ 4. F 4.1 ก F F F ก ก F F F ก 30 ก
  • 270.
    261 ˈ ก FF F F . .2438 F ก F F F ก F F F F F . .2457 ก ก F F F ก ˁ F F F ก ˆ F F F 1 2499 ก ก 1 ก ก 2520 ก F 30 240 25 F F ก F ก F ., . ก. ก F ก ก F F ก ก F ก F F F F F ก F F Fก กF F ก F F ก F ก กก F F F F ก ก F ˈ ก ˈ F F F ก F F 4.2 F ก ก 200 F F F ก F ก - 20 ก ก F F 2 ก
  • 271.
    262 F F กF ก F กก ʾก ˈ ก ก ก 300 F ˈ F F 8 F F F F F ก F F F F F F ก F F F ˈ F ก ก 1 ʾ . .2535 ก ˁ F F ก F F ก ˈ F ก ก F ˂ F F Fก ก F F F F ก ก F F ˈ F ก ˈ F ก F F ˈ F ก ก F ˈ F F F 4.3 F F F F F ก ก 9 ก F ก - ก 23 ก
  • 272.
    263 F ˈ Fก F F F ˈ F F ก F ก ก ก F F F ก ก F ก ˈ ก ˈ F ˂ ก ก ˈ ก F F ˈ ก F F F กF F ก ก ก ˈ 2 3 F ก ก F ก F ก ก ก F F ก ก 1 F ˈ F F F F ก F F ก F ก F ก F F F F F ก F F 17.30 18.30 . ก F F 04.00 06.00 . Fก ก F ก F F ก ก F F ก ก F F ก ก ก ก F ก ก F F F F ˈ F ก F ก F ก ก F F ˄ ˈ F F F F F ก F กF F F F F 9 1 F F ก ก F
  • 273.
    264 4.4 ˈ F FF กก F ก F F F ก ก F ก F F F ก F ก F F ˈ ก F ˈ ก F F ก ก F F ก F F F ก F - ก 20 ก F ก F 500 4.5 ก F ก ก F ก F F F - 1,268 F ก F ʾ 2529 ก ก ก F F ก F ก 5 5 2530 ก 2 ก ก 2531 ˈ ก F ก ก F F F ก ก
  • 274.
    265 ก F กˈ F F F ก ก F ˈ F F F F ก F F 24 F F F ก F ˁ F F F F F F F F F F ˁ 60 F F F ก - 20 ก ˂ ก F F F 4.6 F ʽ F
  • 275.
    266 F F Fก ก F ก ˈ F F F ˁ ก F ˈ F ʽ F F F ก F ˁ F ก F F F F F F ก กF ก กF ˁ กF ˂ F ˈ F ˆ F F F ˁ F ˈ F ʽ ก F ˁ F F ʽ F ʽ ก F 08.00 16.00 . ก F ก F F 4.7 ˁ ก ก ˁ ก ก F F 3 F F - F F F F F ก F ก 25 ก ˁ ก ก ˈ ˁ F F F F ก ก ก F ก F F ก ก ˁ ก F ก ก F ˁ ก ก F F ก ก 5 12 2535 3,000 F ก F ˁ F F ก ˂ ˁ F F F ก ก ก ก F ก F ˁ F ก F
  • 276.
    267 F ˁ FF F ˁ F F F ก F F ก F F F F F ˈ F ก F ˈ F F F F F ก F F F ก ก ˁ F F F F ˈ ก กF F F F F F ˈ ก ก F กF F ˈ F F ก F ก ก 4.8 ˁ ˁ F F F - กF 5 ก ก F F F ก 5 ก ˁ ˈ F ก F ก ก ก F F F F ก ก F ก กก 10 F ก ก F ก F ˈ F F ก ˁ ˁ ก F ก F F กก F ก ก F F F ˁ ก กก
  • 277.
    268 ก ˈ กF F 1-6 ก ˁ ˉˇ 4.9 F F F F ก ก F ก F ก F ก ก ก ˈ ก ʾ ˈ F F F F 49-57 ก F F F F F F ˈ F F F ก F F ˆ F F ˈ F F F ก ก F F F F F F F ก F ก F F ก F F ˈ F F F ก ก F ก ก ก F F F F F ก - ก F 5 ก F F F F F - ก กF 10 ก ก 70 ก
  • 278.
    269 5. ก F 5.1F ˆˊ F ˆˊ F ˈ F กก F ก ก F ก F ˈ F F F ˈ ก ก F F ก F F ก ก F 42 F F ก ก F F F F ˈ ก F ก ก F ก F F ก ก F F ʾ . . 2476 ˈ ก ก F ก ก F F ก F F ก ก F F ก ก F ก ก F ก F F F ก ʽ ก ก ก ก ก F ก 5 1. ก F F ก F ก F F ก F F 1 F F ก ก ˈ กF F F F F ก F F ก F F F ˈ กF กFก ˆˊ F ก F F F ก ก F 2. ก ก ˆˊ F ก ก ˈ 3 F 2.1 F F กF F F ก F 30 ก ˆˊ F F F ˆˊ ˂ กF F F F F F F ˂ ก F F ก F F ˈ F กF ก F ก ก ˈ กF ก กF F ก ˈ ก ก F F ก
  • 279.
    270 ˈ ก Fก F F F 7 ʾˋ F F F ˈ F 8 F F F F ก 4 ˆˊ F ก F F F ก F ก F ก F F F F ก 2.2 F ก F F F F กF F ˂ ʾ ก F ˂ F F ก F F 10 F F ก 5 F F Fก F F F ก F F F F F F ก ก ˆˊ F F ˈ F F กก F F F ก 2.3 F ก ก F F ก ก F F F ก F ก ˂ กF F F F F F F F F F F กF F F 3 5 F F 70 F 7 ʾˋ F F ก F F F F F ก ก F ˈ ก F F F F F F ก ก F ก F ก F F F F ก F F F ʾ ก F F ก F F ˈ ก ก F ก ก F F F F ˈ F ก F F ˈ F F ก F F F F F F F ก F ก F ก F Fก F F F ก ˈ ก F F 4 F F ˈ ก ก ก กF ก ก ก ˈ F F ก ˈ F ก F F ˈ ก F F F F ก F ˈ ก 3. ก F ก F F กF F F F F F F F F F F F F ˂ F F ˈ ˂ F F F F ก ก F
  • 280.
    271 ก F ˈF ก ก F ก ก ก F F ก ก F F ก F F F F F ก F ก ก F F ก ˈ ก F ก F F F F F F ก 10 4. ก F ก ˈ F F ก F ˈ F ก ก F ก F F ˈ F ก F ก F F F F F ก F F ˈ F ก F ก F F F ก F F F ก 5. F ก ก F ก กF F ˈ F ˈ F F F F F ˈ ก F F F ก ก F F ก F ˈ กF ก F ก F F F ก ˈ F กF F ˈ F กF F F F ก F ก กF F F F ˈ ก F F ก F ก F ก ก ˈ F กF F F ʽ F F ก F F F ก F F F 300 - 500 5.2 ก
  • 281.
    272 ก ˈ Fก F F F F ก F F ˈ F ก ก F F F ก . .2442 ก ก ก F F ก F ˆ F ก F ก F F . .2530 ก F ก F F F กF ก F F ก F ก F ˁ ก กก ก Fก F F 1 F กF ก ก F F ก F ก ก F F 50-80 F F ก F F F F ก ก ก F F ก F 300 ʾˋ F 5-7 150-210 ก ก ก ก F ก F ก ˈ ก ก F F ก F F 3-5 ʾˋ ก F 5.3 F F F ˈ F F ก F F 7 ก F กF F F F F F F F F F 1.6 ก F F ก ʾ ก F ก ก F 100 ʾ F F F F กF ก ก Fก F F F F F ก F F F F ก ก F ก F Fก ก F F ก F
  • 282.
    273 ก ก 1. F3 1.1 F F F ก F F F F ก F ก F F ก F F ˆˊ F 1.2 ˈ F ก ˈ ก F ˈ 1.3 ก ก ก F F ก F ก F ˈ F 2. ˆˊ F ˈ F ก ก F F ก F F F ก F F F ก F F F ก F F F F F 3. ก F ก F F F F ( ก ) ก F ก ก F F F F F F F ก F ก F ก F ก F F ก F ก ก F F F F F ก ˈ F F F 4. F F ˈ 2 4.1 ก F ก ก F F F F กF F F F ˀ ˈ F F F F F ก F F F F F ˈ ก 4.2 ก ก F F F F F F F F ก F F ก F ก F 5. ก F ก F F F ก F ˈ F ก F F ก F ก ก ก ก F F F ก F F ก F F ก ก กF ก F F F F ก ˈ F F ก F F ก ก ˆ F กF F F F ก F ก F ก F F ก F ˆ F กF F F
  • 283.
    274 5.4 F FกF F F ก F F F F F ก ก F F ก ก F F ʾ . .2528 F F F ก Fก F F F F F F F F ก F F ก ˈ F ก F F ก F F ก F กก ก ก F ก F F F F . .2529 ก F F ʿก ก F ก . .2530-2532 ก ก ก ก ก F F F F ก ก F Fก F F . .2533-2534 กก Fก ก ก F F F ก ก F ˈ ก F ˈ ก . .2535 F F ˈ F Fก F ก F F F F F F F ก ก ก F ก F ก ก F ก . .2538 ˈ F ก ก F F F F F F F F ก ก F F ก ก ก F ก F F ก F ก F F
  • 284.
    275 . . 2539- 2540 ˈ F F ก F ก ก กก F F กก ก ก ก ก ก ก ก F ʾ . . 2540 ก F F F ก F ก ก F F ก ก ก F ก ก F F ก F F F กF F F F F Fก F F F F F ʾ ก F 500 F ˆ ก F Fก F F ก F F F F ก F F ˈ ก F ก F ก F F F F 5.5 F F F F F F F ˈ ก ˈ F กF กF ก F ˈ F ก F F F ˈ F F F F F F F F ก F F F F ก ˈ ก “ F F ” ˈ F ก F ˈ F F F “ F F F” F F F F กก ก F ʾ . .2476 F F ˈ F F F F F F ก F F ก ก ก ก F F ˆ ก ก F F ก F F F F
  • 285.
    276 F F FF F ˈ ก ก F ˈ ˈ F F ก F F F ก ก ก F ก ก F F F F F ก ˆ F ก F ก ก F F ก F ก
  • 286.
    277 6. F 6.1 FF ก F F ก ก ˆ F ก ก ˈ F ก ก F F F F F F กF F F ( ก F ) ˈ ก F F F F F ก ก ก F F ก F ก F ( F ʾ ก ก ) F ˈ F F ก F ก ก F ʾ ก ก F F F ˁ F F ก ˆˊ F ( ก ) F F ก ก F ก F ˆ ก F ก F กF F F ˈ F 6.2 ก กก - ก ˈ F ก F กF กก - กก F ˃ ก ก F ก ก F F กF ก F F ก F ˈ ก F F ก ก F Fก ก F ( F F F ก ก F ) ก ก F F ก ก F ก F ก ก F 2-3 ก F ก F ก กF F ก F ก ก ก F F F F F ก F F ก ก F F F ˃ F ก F F F F ก ˃ F F ˈ F ก กF ก F F F F ก F F F ˃ ˈ F F ก F ก F
  • 287.
    278 6.3 ก Fก ( F) ก F ก ( F) F ก ก 75 ˈ ก F ก ก กก F ก ก F ก F ก F ก ก ก ˈ ก F F ก F ʾ . .2513 F ก ก F ก F ˈ ก F F 15 . .2514 F F ก F ก ˈ ก F ก F F F ˈ ก F ก ˈ ก F ก ก 25 . .2516 F F F F F ก F 1,400,000 F ก F F F 1,002,000 กF F F ʽ 9 . .2515 Fก F ก ก F F F ก F F F ก กF F F ก ก F F ก ก ก F F F ก F F ก ก F F ก ก 0002/6039 7 ก . .2518 ก F ก F ก ก F ก ก F 16 . .2518 F ก ก F F F F ʽ F F ˂ ก F ก ( F) 21 . .2521
  • 288.
    279 ก ก FF F ก ก F ˈ F ˈ F ก ก F ก F กF F F F F F ˆ ก F ก ( F) F F 1. F F (Pasteurized Milk) ˈ F F F ก F F F 76 ˈ 16 F 4 ก ก F 3-4 ( ก ก 8 ) 225 . . 200 . . 4 ก F 2. . . . (Ultra High Treatment Milk) ˈ F F F ก F F F 143 ˈ 4 F F 20 ก F ก ก F 6 . . . ก F 250 . . 5 ก F 200 . .( ) 3 ก F 1,000 . . 3. F F F F ก ก ก F ก ก ก ก F ˈ Fก ก F ก ก ก ก ก ˈ ʽ ก ก ก ก F 15 ก F . .2542
  • 289.
    280 7. ก FF ก F F F F F ก F F ก F ก F F ก ˈ F F ก F F F Fก F F กF 7.1 ก F F ˈ กF กF F ก F F F F F F F ˈ ก กก ก F กF - F ˅ ก Fก ก ก ก F Fก ˈ - F ˅ ก F ก F F ˈ ก F - F ˅ ก F ก F F F ก F F F F .. F - F ˅ ก ʾˉ F F F ก - F ˅ ก F F F ก F F F F F ก F ˈ ก ก F ˈ F F F ˈ ก ก F F F ˈ ก ก F F F F กก F F F F F ก ก ก ˆ F ก F ก ก F F ก F F F ก ˆ F F F ก ก F ก ˈ F F ˁก F F FกF F F ก ก F 330
  • 290.
    281 F ˈ กF F ก ก ก F F F F F F F F 1. F ˈ F F 3 F ก F ก 2. ˂ F ˈ F F F ก F F ก F F F ˂ 3. ˈ F F ก F F F F F F ก ก ˈ F F F F ก 4. F ˈ F ก F F F F F F กF ก F กF F ก F F F กF 5. ˈ F F ก F F F ก ˈ F F 5.1 ก F F ก ˁ 5.2 ˈ ก F ก F ก F 5.3 ˈ F F 6. ˈ F 2 F ก F ก F ก F F F ก ˈ F 7. ˈ F F F 7.1 ˈ ก F 7.2 ˈ F ก 7.3 ˈ กก F ˈ F ก F ˈ ก กก F F F ˈ ก F F F ก ก ˈ F F F 16 6 F 2 F F F ˈ ก F ( F ) ก F ˈ ก F ก F ก ก ˅ กF F ˂ F ˆ F ˈ F F F ˂
  • 291.
    282 F F FF F F ˈ F ก F F F ก ก ก ก F ก ก F ก Fก F F ก F F F F ˈ ก F ก F F ก ก F ก F F F F 10 -16 F ก F F ก ʾˉ F F F ก 4 ( F F ) 12 ก F ʾˉ F ˈ F ก F F F 2 F F F F ก ก F F ˈ F ก F ก F F ก F F F F ก F F 2 F F ก ˈ F F F ˆก F F F ก F ก F F ก F F ˈ ก ก F ก ˈ F F ก F ˈ F ˈ ก ก ก F ก ก F ˈ ก ก ก ก F ก ก ก F F Fก ก ก ก F ก F ก Fก F F ก ʾˉ F ก ก F F ก F F F ก F F F F ก F F ก ก F ก กF ก F F ก F F ก F F ก ก F F F F F
  • 292.
    283 F F Fก F ก F ˈ F F ก F F ˈ F ก ˆ F F F F F ก ก F F ก F F F F ʿก ก F F F ก F ( ) F F ก F F ก F F 10.00 12.00 . F 7.2 ก F กF F กF กF ˈ F ˈ F ก ก ก ก ก ก F F F กF F F F ก F ก กF ก . .2322 ก F F F ก F ˂ ก ก F กF ก F F ก ก F F F ..... กF กF F 1 3 3 ก ก F กF ˈ F F F F ก ก F กF F ก F ก ก กF ˈ F ก ก ก 2 . .2355 F ก ก F ก F ก กF F ก 26 26 F ก F ˁ ก ก F F F F ก F F กF F ก F F ˁ ก ก F ก 3 ก กF ก ก F F กF กF F ก F ก ก ก ก กF ก ก ก F ˈ F F กF F ก ก ก F ก 1 2 กF F F F ˆ F F F F ก กF ˆ กF F F ก ˈ กF F F ก F F F F F กF F ก F F ก F 90 ʾ F F F F กF F F F ก F 100 ʾ ˆ F F ก F กF ˈ ก
  • 293.
    284 F ก FF ก F ˈ F ˈ ก F F F ก ก ( ) ˈ F F F ก ก F ʾ F F F ก F ก ˈ F ก F กF F ˈ ก F F F ก ก F ˈ ก F ก ก F F ก กF F F กF กF F ก F F ก F ก ก F F ˈ F F ก กF F กF F ก F F ʽ F F F ก F F F F F F F F ก F กF F ก กFก ก F F F ( ˆ กFก F ) F F F F ก F F กF Fก F F F ก F F F ก F F F F ˈ F กF F F ˆ ก F F F กF ก กF F ก F กก F F F F ก F F F ก F ก F F ˁ ก ก F กก F ก กF F ก F กF F F F ก ก F กF F F F 10 F F F F F กF F ก ก F F F ˈ F ˈ F F ก F F F ก ก ก ก F F F F กF
  • 294.
    285 F ก ก (- F ) F F F ก ( - F F F ก F F ... F ) ก ก ( - F ) F F ( - F ) F ʽ ก ก ก ก F F ( - F ʽ ก ก ก F ʽ ก ก ก F F ... F F ... F ) ˆ ก ก F กF F กก F F F ก F F F ˈ F F - ก F F . .2527 - 16-17 . .2534 - ก F ˅ ก ก ก 26 ก ก . .2534 F F กF F F ˈ F กF กF ก F F ˆ F F F ก F กF F F F F F F กF F F ˈ F F F F ก F F F F F ก ˀˊ F F ก ก F F 7.3 ก F ก F ˈ ก F F F ก F F ก F F F F F F ก F ˆ ก F F F F ก F ก F F F ก Fก F ก F F ก ก F ก F ก F ก ก F ก F ก ก F F 4 6 ก F F ก ก F 2-3 F 7-8 F F ก F F ก ˆก F ˂ 6- 8 ก F ก F F F F 20-25 ก F ก ก ˈ F ก ก F ก F ก F ก ก ก ก ก F ก F ก F F ก F
  • 295.
    286 ก ก Fˈ ก F ก F F ก ก F F ก F ก F ก F ก F F ก F ก ก 3 F ก ก F F F กF ก 3 3 F ˈ ˈ F F ก 3 ก ก F ก ˈ ˁ F ก กก F F F F F F ก ก ก ก F ก F ก ก F กก F F ก F F F F ก F F F ก ก F ก ˈ ก F กก F 7.4 F F ก F ก F ก F ก ก F ก ก F ก ก F ก F ก F ก ˈ ก F กก ก F ก F F ก F F F ก F F F F ก F ˈ ( F ) ก F ก ก ก ก F F ก ก ก กF F ก F F ก F ก ก F F
  • 296.
    287 ก F Fก F F F F ก F F F ก F ก F F F F ก F ˁ F ก F F ก F ก F กF ก F ˈ ก F F F F F ˈ F ก ก F F ก ˁ F ก ก F F F ก ˁ F ก F F F ก F ก ˁ F F F ก F F F กF F ˁ F ˁ F ก กF ˈ F F F F ก F F F F F กก ก ก F F F F F ˈ F F ก F ก ก F ˁ ก F ˈ กF F ˁ F กFก F F ˈ ก ก ก F F ˈ ก ก F ก ก F F ˈ ก F F F F ก F F F F F ( F ) ก F ( ) F F F F F F F ก ( ก F) F F ก F F ก ( F ) ก F
  • 297.
    288 ( ) FF ก ก ก ก ก ก F F ก F ( ก F) F F ก F ก ก F F ก F F F ˈ F F F F F กก F ก ( ) F กก F ก ˁ F F ก F ˆก ก ก ก F F ก F ก F F F F F ก F ก ˈ ก ก ˈ F F ก ก F ก F ก ก F ก F F F ก ก ก F ก F กก F F ก ก F Fก F F ก F F F F F F ( )... F F F F F ก ( ) F F F F F F ก F ( )... F F F F F F ก ( ) F F F F F F F ก
  • 298.
    289 ก F กF F F F ก F ก F ก F Fก 2 F ก F F ก ก F F ˈ F F /ก ก ก F ก ก F ก ก F กก ก F กก F กก F ก F ก ก ˈ ก ก F กก F ก - F F ก F F F ก ก ก ก ... ( F ก F ก ) - F F ( F F ก ... F F ก ก F ก ) - F F ก F F F ก ก ( F ก ... F F ก ก F F ก ก F ก ) ก F ก ก ˆ F ก F ก ก F F ก F ก F F F F F F ก ก F ก F ก F ก ก F ก F ˈ ก ก F ก ก F ก F ก F ก F ก ก F ก F F ก F F ˆ กF F F F ก F ก F ก F F ก F F ก F F F F F F F F
  • 299.
    290 8. ก ʾ 8.1F F ก F F ก ˈ ก F ก ก ก F ก ก F ( F F 1) F ก ก F ก ʾ F ʾ 5 ก ˈ 2 F F F ก ก ก ก F ก ก F ก ก ก F F F F ก ก F ก กก F ก 8.2 ก F ก ก ก ก ˈ ก F ก F F F ˈ F F ก F F กF ก ˈ F F F ก ก F F F ก F ก ก F F F กF F ก F F F F ก F F F ʽ ก F F ก ก ก F ก F F ʾ ก F ก ก F ก ก F ก
  • 300.
    291 ก ก FF ก ก ก F F F ก F F ก ก ก F 8.3 ก ก ก ก F 1 11 ( F ) ก ʾ F F ˈ F ก ก ก ก F ก ก F ก F F F F ก F ก F F F ก F F กก F ก ก ก F F ก ก F F ˈ F ก F F F ก ก F ʾ F ก F F ก F ก F ก ก F F F F ก F F F F F F F F ก F F ก ( ˆˊ ) F ˆ
  • 301.
    292 1. F F 1.1˂ ก ก 1 ( . .2325-2352) ก F F F ก F ก ก F ˈ . .2325 Fก ก ก F ˆก F F ˁ ก F ˁ ก ก ก ก F F F F ก F F F F F F F Fก ก F ก ก F F F F ก ก F ก ก ก ก กก F F F F F F ก F Fก ก ก F ก F F ˆ ก ก ก ก F ก F F F F ˈ ก ก ก ก . .2328 F ก ก ก F ก F กF ˈ F F F ก F F F ก F กF ก F ก F Fก F ก F ก ก F ˁ ก F 2 ก ก F ˈ F ก F F F ˈ ก F 3,000 ก ก F ˈ ก 4,000 F ก F ˈ ก 3,000 ก F F F ก F F
  • 302.
    293 F F ˆF F F ˈ F กF F ˈ ˈ F ก F F F กF กก F F F ˆ ก F F F F F กF ก ก ก F F 1.2 ก F F F ก 5 ( . .2411-2453) F F F F ก ˈ F ก . .2438 ʾ . .2440 ก F F ( ) ˈ F F ก F F F ก Fก F ก F F F ˆˉ F ˈ F Fก ก ˆˉ F Fก ˈ F ก F F F F F . . 2420 F 8 3 F ก F F ... ก ˈ ก F ˈ ก F ก ˈ ก ก กก F ก F 8 F 9 F (1 F F ก 40 ) F F F F F F F ก F F F ˈ F ก F F ก F ˈ F ก F F ก ก ก ก F F F ก ก F F ก ˈ ก F ก F ˈ F ก ก Fก ก F 6 F กF ก F ก F F F F ก ก F F F F ( ) ˈ
  • 303.
    294 F ก กF F ก F ก F F F F ก F F F F 5 F... 10 3 F F ... ˈ ˈ ก F ก ก F ˈ F F F ก ก F F F ก F F F ก... . . 2431 5 3 ก ...... ˈ ก ก F ก F F F F F F ก F F F F F F F F F F F F ก ˈ F F F F F F ˈ ...... . . 2444 F ก ʽ F F Fก F ก F 16 ก ก 2447 ก ก ก ก ก F ก F F F F Fก ก ก ก F F F ˈ F F F ˈ F ก F F F F F F ก F F ก ก F F ก กก กก ก F ก Fก ก Fก ก 20 ʾ F F ก ก F F F ก F ก F F F F Fก ก F F F F ก F ก F F F F F ˈ F ก F F กF ก F ก F ก ก F F ʾ F F ก F . ( F ʾ ) 5 F 1. 2. F F F ก 3. ก 4. F F 5. ก
  • 304.
    295 1.3 ก กF F F ก 6 ( . .2453-2468) - ˈ F ก 5 F ʽ 21 ก 2456 - ˁ ˆ F F F 4 - ก . .2465 F F . .2524 ˆ ก ก F ˈ ˈ F F F ก 6 ก F ก F F ก F 5 ก F F . .2458 F ก F ˈ ˈ F ก 1.4 ʽ F ˂ F F ก F F F F ˂ F F ˈ ก F F F ก F F F ˁ F F F F กF F F F F F ˁ F ก ก ʾ . .2458 F F ก F F F F F F F
  • 305.
    296 . . 2413- 2414 F F F F F ก ก F F F F F F ˈ F ก ก ก ก F F ก ก 1.5 F F ( F ) F F ( F ) ˈ F F ( ) ก F F ก F F F F ก ˈ ก F F ก F F F ˈ F F F F F F ก F F . .2411-2416 F ก F F F F F F ก Fก ก ก F ก F ก 4 . .2410 F F ก F ก F F F F ˈ ก ก ก ˈ ก F F ก F F F F F F F กF . .2444 F ก ก F ก ก F F F F F . . 2452 F ˈ F ก ก 4 F F ก F F F F ก 5 ก 7
  • 306.
    297 F F FF กF 1. . . 2409 - 2411 ก F F F F ก F F F F ( ˈ ) ˈ F ก ก F F ก F Fก ˈ 32 ก (ก F 6 ก 6 ก 840 F ) ก 4 F ˈ 32,000 F F F ก F F ˈ 80,000 ก ก F F ก ก F F F 2. . . 2411 F F ก F F F ˈ F ก ก ( ˆ ˈ F ) 3. . . 2412 F ก ก F ก F F F F กF F 4. . . 2414 F F ( ) F ˈ ก F F F F . .2420 ก ก ก F F ก F F F 5. . . 2415 F F F F F F F F . . 2421 Fก F ˈ F F F F ˈ ˆ ก ก ก (Gothic) 1.6 ก F ( ก ) ก F ( ก ) F F . . 2487-2488 F F F ( F F ก ) F F ก ก ก 2 ก F ก ก ˁ ก F ก ก F F ก F ก F ˁ F ก F F F ˁ F
  • 307.
    298 F ˁ กก F F F Fก F ก F F ก F F ก F กF F ก F ก ก F ก F ก F F F ก ก F ก F F F ก F F F F F ก F ก ก F ก F F 1.7 F ˆ 2 2534 F ก ก F F F F ก 18 F F F ก F กF ก ก ก F ก F ก ก ก F ก F F ก F ก ก F ก F F ก F ก F ก F ก ก ก ก ˈ F ก F F ก ก ก ก F 46 ʾ 2534 ก ก ก ก ก ก F F F F ก F ก ก F 2 ก ก ก ก ก ก ก F ˈ F ก ก ก ก กก F ก ก F ˀˊ ก F ก ก F ก ก ก ก F ก ก ก F 22 2535 F Fก ก F ก ก F F ˆ ก 9 2475 ˈ ก ˆ F F F ก ก ก ก ก ก ก ก ก F F F ( ก ) ก . .2498
  • 308.
    299 F ˆ Fก F ก F ก ก 2535 ก ก ก F 22 2535 F ก F ก ก F ก ก ก F F 22 2535 F 24 2535 ก F ก ก F ก ก ก ก F ก ก F F F ก ก F F F ˆ F ก ก 10 2535 กF ˆ F ก ก ก ก ก F 13 ก 2535 F ก F 22 ก 2535 ก ก F ก F 23 ก 2535 2. F 2.1 F 2.1.1 F ก ก F F ก F 1,500 ก ˈ ก F F ก ก F F ก F F F F ก F F F F ก ก ˈ F F ก ก 4 2469 F F F ˈ กF ก F ก F F ก กก ˈ ก F Fก ก F F ก F ก ˈ ก F 10 ʾ F F F F ก F ก F
  • 309.
    300 F ก FF ˈ F F ก ก F ก ก ก ก F ก F ˈ ก ก F ก F ก ก F ˈ F ก F F F ก ก F ˈ ʽ F F F F 50 ʾ F ก ก F ก ก F ก ก F ก F ˈ ʽ F ก ( ก F ก ) 2 2534 F F F ก ก ก ก 23 ก F 2535 F ก ก ˈ ʽ ʾ . .2550 2.1.2 ˈ ก 1 ก ก . .2485 F 46 F 13 ก ก ก F ก ก F ˆ ˈ F ก 1. ˈ F ก ก F F ก ก ˈ F กF F F F ก F 2. F ก ก F ก ʽ ก F ก F ʾ . .2538 3. ˈ ก ก ก F ก F 4. ˈ ก ก F Fก ก ก F ก ก ก F ก F ก ˈ ก F F
  • 310.
    301 5. ˈ กก F ก ก ก ก ก ก F 6. ˈ F ก F ก ก F F ˈ F 7. ˈ F F ก F F ก F ก F F 8. ˈ F ก ก ก F ก F F ก F ก F ก ก ก ก F F F ก F ˈ ʾ 50 9. ˈ F ก ก ก ˀˊ F ก F ก F F ก F F ก ก F ก ก ˈ ก ˀˊ ก F ก 10. ˈ F ก F ก F ก 3 F F 11. ˈ F กF F ʾ . .2546 2.2 F 2.2.1 F ก F F ˈ ก F ก ˈ F F F F F F ก F F ก F ˈ F กF F F ก F ก ก ก F ก ˈ ก F F F F ก F F F F ก F F ก F ก F F ก 17 2517 F F F F ก ˂ F ก F ก F ก ˈ ก . . 2446 F F F 6 ก F F F ก F F F F F F กก F ʿก F ก F ʿก ก F F
  • 311.
    302 ก F Fก F F ก F F F F F F ก F F F F F F F F Fก F 30 2519 F F F ก 2 F ก F 27 14 2521 F ก ก F F ก F ก ก ก F F F ʾ . .2530 ก ก ก F F ก ˈ F F ก F ʾ F ก กFก 8 ก ก 2536 F 90 ʾ ก F กก F F ก ˈ ก ˈ F ก ก F ก F กF F F 2.2.2 F ก F F ˂ F ก F F ก F ก F F F F F ก F ก F ˂ ก F ก F ก ก ( ) ก F 17 2517 F ก ก ˈ ก F F F ก F ก 28 2520 F F ก F ก F ก F ก ก 5 2473 F 12 F 12 ˈ F ก ˈ 2 6 F F ʿก F ก ก F F ʿก F ก F ก F
  • 312.
    303 ก ก FF 27 14 2521 F ก ก ก F F F F ก F F ก ก F ก F ก F กF - ʾ . . 2529 F ก ก ก ก F ก 12 2529 - ʾ . . 2534 F F ก ก F F F ก ก ก ก F ก 2 2534 F ก ก F F ก F ก F ก F ʾ 16 2534 F ก ก ก ก ก ก F ก ก ก F ˈ F F ก F ก F ʾ ʾ . . 2534 2.3 F ก F ก F ก F ( ) F ˈ ก F ˈ ก ʾˉ F ก F F F F F F กF F ก ก F ก F F ก กก F ก ก F F F F F ก ก F F กF F ˆˊ F F F F ก F F ก F F F F F ˁ ʾ . .2485 ˈ ˆ ˈ F F F F F ˁ
  • 313.
    304 F F กก F ก F F F ก ก ก F ก ก ก ก ก F ก F F F F F F F ก F ก ก 5 12 2535 ก ˈ F ʽ 26 ก F 2536 F F ก ก F ก F ˈ F ก F ก F F ˅ ʾ . .2536 ก ก ก ก ก F ก F ก F ก ก ก ก F ก 2 2536 2.4 F ก ก F ก F ( ) 2 2532 F F F ก ก F F ˂ ก ก F ก F ก ก F F ก F F F F F กF F F กF ก ก F F F F ก F F ก ก F F ก F F F F ก ก ˅ ก F ˈ F 313 ก ก F ก ก ʿก ก ( ) ก ʾ . .2490 F 85 ก F F F ก F F F F F ˂ F F ˈ F ʾ . .2532 ʾ . .2542
  • 314.
    305 F ˈ FF ˆ F ก ก ก ก ก กF (ก F ) F F F F ˈ ก F ˈ F กF F ʽ F F F F 2.5 F ˈ ʽ F F 2.5.1 ˈ ก 2432 F 78 F 2 F ˂ 9 F F ก F F ก F ˈ F ก F F F 14 15 ʾ F ก F F ʿก F F ก F ˈ F ก ʿก F ก F F ก ก ˁก F F ˈ F F F ก F ก ˈ F F 5 F ก 22 F F ก F F ʿกก ʾˉ F Fก F ก F ก ˁก F F ก F F ก F ก F ก F ก F F F ˈ ก F ก F ˈ F F ก F F F F ก ก ก F F F ˈ ก ก F ก F F ก ก ก ก ก F F ˈ ʽ F F F ʾ ก 2528
  • 315.
    306 F F กʾ F ก F ก F ก ก F ก F ก F 2-6 ก F ก F F ก F 90 ʾ F F ก F ก กFก F 6 2526 F 94 ʾ 2.5.2 F F ˈ F F F F F F F 11 ʾ F F F F กF ˈ ก F ก ก F F Fก F ก F 2.5.3 F ก F ก ก ʾ . .2464 ก ˈ F F ก ˈ F F F F F F F F F ˈ ก F F ˈ ก ˀˊ F ก ก F ก ก F F F กF F F ˈ ก F F ก ก F กF ˈ F F F F ก ก ก ก ก F F ˅ ก ʽ F 1 ( F ก ) . .2525
  • 316.
    307 F F กก ก ก ก F ก ก ก F ˅ ก ก ˈ F Fก F 1 F ก 11 2525 3. F ˆ F 3.1 ก 13 ก ก . . 2470 ก F ˈ ก ก F ก F F ก ก F ก ก F ก ก ก ก ก F ˈ F F F - F F F F F F F ก ก ʽ F ก F F F ˈ F F F ก ก F ก F ก F กF F ˈ ก ʾ F ʾ . . 2520 ˈ F ʾ ก F 20,000 F F ก F ˈ กก F ˈ ˆ F F ก ก F ก F F F ก ก F ก ก F F F กF ʾ . .2529 F F ก ก ˁ F 27 2529 F ˈ ˆ F F ก ก F F ˈ F F ก F F ก F F ก F 300 ก F F ก F ก ก F F ก ก F F ก F กF
  • 317.
    308 ʾ . .2530F ก ก ก ˁ F ก 20 2530 ʾ . .2537 F F . . . F F F . .2515 ˆ ก 2537 ʾ . .2540 F ก ก F กก F F ก F 30 2530 3.2 ก F ก F ก 9 ก . .2462 F 98 F 3 F F กF ก ˈ ก กF ก ˈ ก F 8 F ก ก ʾ 4 ก ก ก F ˁ F F F ʾ . .2510-2536 F ก ก ก F 68,698 ก ก ก F F F F 2 ˈ ˆ F F F ก ก F F F F Fก F ก F ˆ ก F ก F F F F F ก ก ก ก ก ก ก F F ˈ ก F F F F F ก F F F ก ก ก F ก F F F F ก ก 2 F ก F F F 200 F ˈ ˆ F F ก ก ก ก F ก ก ก F F F ก F F ˁ F F F F 11 ก F ˁ F F F F ก ก F ก F ˁ F F ˁ F ˈ F ก F ก
  • 318.
    309 F F กF14 ก F 2536 F F F ˁ F ก ก ก F ก F ˈ ก F กF F ก F ก Fก ก ˈ ก F ˈ ก ˈ ก กF ก F 13 2537 F ˁ 3.3 ˈ F F F F ก 25 2496 ˈ . .2507 ก ʾ 4 ก F F ก ʿก F F F ˂ ก ʾ ʾ . .2520 F F F F ก ก F F ก F ˈ F F ʾ . .2524 ʾ . . 2533 1. ก F ˈ F F ก ก ก ก ก ก ก F F F F F F กF ʾ . .2534 ˆ F F F ˈ F F ˈ F F ก- ก ก F F ก ก ˈ ก Fก F F F F F F ก ก ก F F F ก F F ก F F F ก F F
  • 319.
    310 2. ˈ FF F F F ก ก F 60 3. ˈ F F F F F ก ˈ ก ʾ 4. F F ˈ F ก F ˈ ʿก ʿก F F Fก 5. F ˈ F ก ก ʿก ก ก .... ก F ก ʾ F 6. F F ก ก F F ก F ˈ ก ʾ 7. F ก F ˅ F ก F ก F F ก ก F F F ก F F ก F Fก F กF F ก ก F ก F F F F F ก ก F ˈ F F ก กFก ก F F F F F F F 1. Fก ก F ก F ʾ . .2533 2. Fก ก ก F ก ก F ʾ . .2535 3. ก ก ก F ก ก F ʾ . .2535 4. F F F กF F ก F F ก ก ก ʾ . .2537 5. F ก ˈ ʾ . .2537
  • 320.
    311 6. ก กF F F ก ก ก F 21 . .2538 ก F ˆ F F F F F F ก ก 3.4 F F ก ก F F F F F ก ก . . 2520 ก ก กF F ก Fก ก F กF F F ก F ก F F กก ก F ก F F F F F F ก F F F F F ˈ ก F ˈ ก F F Fก F F FกF F F F F F F กก F F F F ก ˈ F 18-19 ก F F ก ก ˈ . .2533 F F F F F F F กF ก ก F กF ก ก F ˈ F F F ก ก 2468 ˈ ก F F F F ˈ F ก ก ก Fก ก F ก ก F Fก F F F . .2518 ก ก F F Fก F F
  • 321.
    312 F ˈ กก F Fก ก F ก ก F F Fก F F F F ก F F ก ก F F F ก F F F ก F Fก F ˆˊ ก F ˈ กF ก ก F ˈ ก F F F ˈ F 3.5 F F ก ก F ก F ก F ก ก ʽ F F ก F ก ก ʾ . .2486 F F F ก ʾ 6 ʾ . .2487 F F ( . .) ʾ . .2512 F F ก ˈ ก 21 ก 2490 ก ก F F F F F ก ก F ˁ F ˈ ˆ F F ก F ˈ ˁ F ก F F F F F F ก ก ก F ก ก ˆ ( ) ก ก F ก ˈ F F F ก F F กF F ก 6 2466 F 13 F 4 F F F ˁ ˈ F 7 F F ก ˈ F 9 F ก F ก F F ก ก F F ˁ F ก F F F ก
  • 322.
    313 F ก ˈก ˈ F F F Fก ก ก ʽ F F F ก F ก 5 12 2535 ก ก F ก F F ก F F ก F ( ) F F ก F F ˁ . .2536 - F ˈ ก F F ก F . .2536 ˆ F F ˈ ก F F F F F . .2536 ˈ ก F ก F ก . .2537 F F กF ˈ ก F ก F ก . .2539 ก F F F F F . .2540 ก ก F F F ก ก ก ก F F ˈ ก F ก ก ˆ ( ) F ก F ก F F ก F F F ˈ ก ก F F F ก ก F ˁ ʾ . .2537 F F F ก ก F ˁ ก ʾ . . 2539 F ก F F F ก 3.6 ก 26 ก F . .2492 ˈ ก กF 2
  • 323.
    314 ก F F กก F F ˈ F Fก Fก F ก ˈ F ก F F F F กF ˈ F F F F กF F ˂ F F F F F F F F . .2528 F F Fก F F ก ก F ʿก F ก Fก F ก F Fก F ˈ F F F ก F ˈ F Fก F ก ก F F กF F ก F ˈ F ก Fก Fก F ก ˈ Fก Fก ˈ Fก F F F ก Fก F ก กF ˈ F F F Fก F F ก F F ก F ก ก F กF . . 2528 ˈ F F ก ก Fก F F F ก Fก F F ˈ ก ก . . 2534 F F 9 F ก ก ก ก 5 ˈ ก F Fก F . .2535 F F ก ก ก ก ก F F ก ก F F 7 ก ก ก F F F F F 9 . . 2537 F F กF F ก . . 2538 F F ก ก F ก F ก F ก ก ( . .) ก . .2528 F F F F ก ก F ˆ ˈ F ก
  • 324.
    315 . . 2540F ก Fก F ก F Fก ก ก F F F 5 ก F ก F . .2541 F F ก ก ก ก F ก ก F ˈ ก F . .2542 ˈ ก F ก ก ก ก F F F 11 F F ก ก ก ก ก ˈ ก F F ก ก F ก ˆ F ก ก ก ก ก F F F ก ก F F F ก F ก ก ก ก F F F ˈ ก F ก F ก F 3.7 17 ʾ F ˈ ก F ก F ˂ ก F ก ก F ก ʿก ก F F ก ก F ˈ ก F ʾˉ F ก ก F ˈ 7 ก F F ˈ ก F F Fก F ˂ ก F ก F ก F F F ˈ ʾˉ F ˈ F ก กFก 5 . .2529 74 ʾ ก 1 ก ก . . 2455 F F F 7 ʾ F ก F ʿก ʾˉ F F F F ʾˉ F F ˂ F ก F
  • 325.
    316 3.8 F F กF F F 19 ʾ F กก F . . 2484 ก F F กก F F F ก ก F F F ก Fก . .2489-2490 ʽ F F ก ก F F F F F F กF F F ก F ก F ก F . .2490-2491 F F F F ก . . 2492 2495 ˈ F F F F F F ก F ก ก ก F F . .2495 ˈ ก ก 10 ก . .2495 . F ก F ก ก ก F F ก F F F กก ก F F ก ก ก F F F F F F ก ก ก F F F ก ก F F F ... F F F F ˆ F กก ก กก F ก F F F ก F กF ก ก ก ก ก ก F F ก 15 ก . . 2461 F F F ก ( F) F
  • 326.
    317 3.9 ก F กก . .2499 ก ʾ 4 ก ก F ก F . .2506 F ก ก . .2515 F 9 ก ก . .2530 ก ก F F ก F F ก F กF 1. F ก F F F ก . .2524 2. F ก ก ก 3 ก F ก ก ( F ) F F F . .2529-2533 3. F F . .2534-2536 4. F ก F F 2540-2542 5. F ก ก F ก ก F 15 ...... 2542 6. F ก ก F ก ก F 1 2546 ก 1. F ก ก ก ก ก F F ˈ ก F F ก F ก 100 ʾ ก กF ก F . . 2542 2. F ก F F F F ก ก ก F ʾ ก 2543 3. F F ก ก ก ก F ˈ ʽ F ˅ ก 2545 ก F ก 20 . .2488 ˁ กF ก F ก 3 ˆ F F 3/2 1 F
  • 327.
    318 F ก Fกก F ก F F F F F F F F 1. ก F 2. F ก ก 3. ก F 3 ˈ ก 100 . .2540 4. ˆ F F 2 . .2540 F ˈ ก 5. F . ก F ก ก F 6. F F F F F 7. ( ) 8. ก 9. ก F F ʾก ก . .2539 F ก ก F F F F F ก 4 ˈ 5 F F ก ก F ก 7 ก . .2539 10. ก F 11. F 2 ก F ˈ F . .2541 F ˂ ( ก ก ก F F ) 12. ก F F ก 6 5 2542 F F F ก 4 ก 2542 13. F ก 14. (ก ) 15. ʽ F ก ก ก ก F . F 16. ˆ ก 17. ก ก F F ʾ . .2524 ˈ F 18. ก ก ก F ก ก F F F ˈ ˈ ก ( F F F ) 19. F F F F ( F F )
  • 328.
    319 F ( FF ก F ก F F ก 3 .) 20. ˈ F F ก F F ก ˈ F F (ก F F F 2 ก ) 3.10 F / F ˈ F F F F F F F F กF ก F F F F F F F F F 8 F ก ก F ก ก F ˆ / ก / 1. F ก ก F ก F F ʾ 2544 F ก 2. F F ก F F ʾ 2544 ก ก ก ก F 3. F F F F ʾ 2545 F ก F F F 385 F 3 ˆ ˈ F ก ( )
  • 329.
    ก ก ก .: Fก ก F . ก : ก ก , 2541. _______. F . ก : F, 2544. _______. . ก : ก ก , 2552. ก ก , F ก กF ก ก 5. F F ก . : . . ., 2542. ก ก ก . ก ก F F ก F F ก ก F. ก : Fก , 2544. _______. F ก ก ก ก ก F F ก F . ก : Fก , 2543. ______. F ก F . ก : F Fก F F F, 2545 . _______. ก ก F ก F ก ก ก ก ก 2544. ก : F Fก F F F, 2545. _______. ก F ก ก F ˆ . ก : F F , 2543. _______. ก Fก F ก F ก . ก : F Fก F F F, 2545 ก. _______. ก ก ก ก ก ก 2551. ก : F ก Fก ก F , 2552. ก ก . ก ก . ก : , 2543. ก กF ก F. ก ก F F ก . ก : ˁ , 2548. F F. ก ก [ F]. F 5 ก 2551. F F ก http://www.nrru.ac.th/preelearning/rungrot/page10006.asp F ก . F F F. . 7 (29 2551).
  • 330.
    321 . ก FF ก F F ก . ก . 8,1 ( ก - 2548) : 28. . ก F . ก : F, 2548. F F. ก F . ก : F ก F ก , 2545. ก F, F . ก ก F ก 1. ก : ก . 2545. F . F ก F[ F]. F 5 ก 2551. F F ก kmc.nongkhai2.org/modules.ph F. F F . ก : ก F, 2524. F. F ก ก F . F F ก . F 2. ก : F F , 2525. F F. F ก F F ก F F . ก . 12, ( 2544) : 26 37. ก F ˂ . F . F ก . 1 ( 2551). . F ก . ก : F , 2543. ________. ˆ F ก ก F 2. ก : F ก F , 2536. . F ก ก - กก F 4 ก ก ก . F . 6 ( ก 2551) . F ก F ก - . F ก ก ก ก F . 2548. F F . ก ก F ก F ก ก ก F F ก . : ก Fก F, 2552. F ก . ก ก . ก : ก, 2544. . ก ก F F ก ก F ก ก ก ก ก ก ก F F ก F ก ก ก ก F ก F. ก : . . ., 2552. . ก F F . ก : ..... ก, 2536.
  • 331.
    322 ก กF .F ก ก - กก F 4 ก ก ก . F . 6 ( ก 2551) F . ก ก ʾ 2546 ก F. F. F : ก ก . F 3 ก : , 2550. . ก F F F ˆ F ก ก ก ก ก ก . F. . .(ก ก ก ). ก : ก F. F ก . 2546. . กF ก ก F 2195 2396. .,2548. . F F ˆ : ก F F F . ก : F, 2523. F F . . . 7 (ก 2551) . ก ก ก F F ก . F. F 2. ก : F F , 2519. F. ก ก F , F 1, ก : ก F , 2544. ________. ก ก F ก F F [ F]. F 5 ก 2551. F F ก http://www.onece.go.th/publication/nature/nature.pdf F . F ก F F . ก : F , . 2545. ก ก ก . ก ก 071 ( F ) ก F F ก F . : ก Fก F, 2542. ก ก ก ก ก F . F F ก . ก : Fก , 2546. ก . . ก : . . . F F , 2532. ก . . : ก Fก F, 2550. _______. 8 F . . . ., 2536. ก ก ก . F F ʾ . : ก F ก F, 2538.
  • 332.
    323 ก ก 1. F , 2551. ( ) . 10,000 8,000 ʾ ... . ʾ 1 3 : 29-30 ; 2545. ก Apple, M.W. 1990. Ideology and curriculum. 2nd ed. London : Routlegde. Jedege. O.J. 1995. Collateral learning and the eco-cultural paradigm in science and mathematics education in Africa. Studies in Science Education. 25 : 97-137. Sinvely, G. and Corsinglia, J. 2001. Discovering indigenous science : Implication for science education. Science education. 85,1 : 6 34.