Embed presentation
Download to read offline


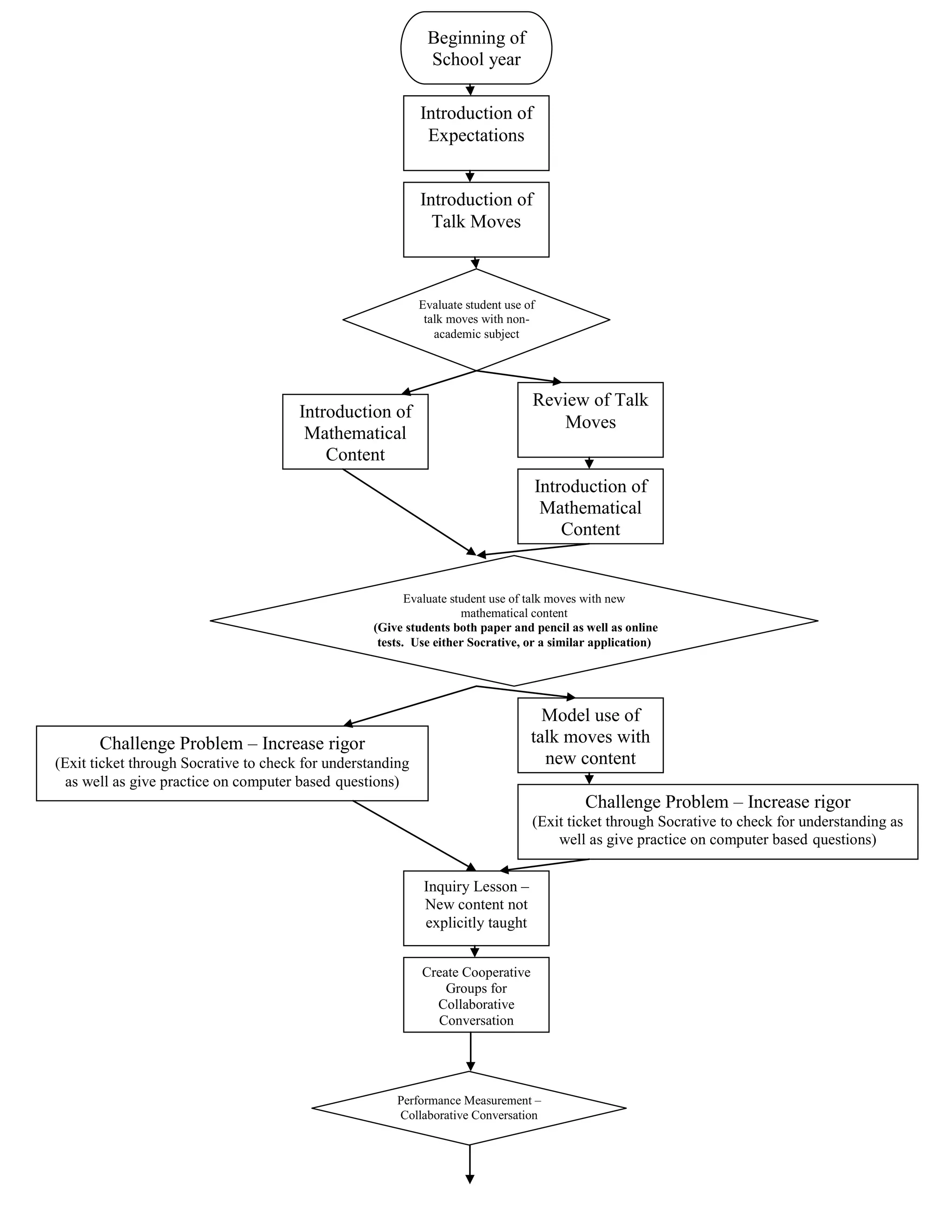
Beginning of the school year, the document outlines introducing expectations and talk moves to students. It then evaluates students' use of talk moves with non-academic and new mathematical content. Students take paper/pencil and online tests to check understanding of new content. Collaborative groups are formed for conversation before a performance measurement and review of talk moves. The process is repeated for new mathematical content and includes challenge problems and online assessments similar to SBAC exams.

