IN THE NAME OF




THE MOST BENEFICENT AND MERCIFUL
Project Report :




New branch of pizza hut




Submitted To:
Mr. ADEEL AKHTAR




Submitted                             By:

                    MUHAMMAD JAVED 59


M.COM 4th session (2010-2012)



        THE ISLAMIA UNIVERSITY BAHAWALPUR
MY PARENTS
    AND
 TEACHERS


  And also to
   ALL MY


WELL WISHERS.
Almighty ALLAH is the entire source of knowledge and wisdom endowed to
mankind and His dearest Nabi, MUHAMMAD (PBUH) is a light of guidance and
knowledge for humanity as a whole.


Everyone has a long list of individuals to whom he is indebted. We are no
exception. We are firstly, with humble gratitude bow our heads before Almighty
ALLAH for giving us strength, courage, patience and inspiration, and enable us to
complete this project. To work for this project, was a difficult task, because it is
about
                       NEW PIZZA HUT BRANCH
We acknowledge with thanks and admiration, our dependence on all of our
respondents on their nice co-operation and giving us their loyal time. We feel
Great pleasure and honors to express our gratitude from the citadel of hearts to our
respected and dignified instructor
                              SIR.ADEEL AKHTAR
        Without whose guidance it would have been difficult for us to achieve
          Our objectives He provide us, his in-depth approach of the subject




                              “Project Management“


 And taught us a lot of tell analysis techniques which we have applied during data
 analysis. His sympathetic behavior has an ever lasting impression on the page of
                                     our memory.
THANKS:
Description
Executive summary
History of ice makers
PEST ANALYSIS

ComparativeSTRATEGY
Personnel Analysis
SWOT Analysis
Conclusion & Recommendations
The Project:
Most of areas of Pakistan have long duration of summer due to which demand for ice is high for
more than six months of the year. As in India demand for ice is more due to GOLAWALA
during summer. Other growing markets for ice plant are industries linked to FOOD PRODUCTS
i.e. fish, dairy, packaged food, restaurants etc. With this growing demand a large number of ice
plants are operating in the country.

. My proposed project is useful and beneficial for Bahawalpur city. Food products industries like
fish, dairy, packaged food, restaurants are linked to this industry. Mainly it produces for the
“Cold Storage” purpose. So we generate the idea to set up an ice plant according to the
requirements of the people of this city as this city has a great demand. Depending on the facts
this area of opportunity has not been exploited properly. We primarily focused on developing an
idea to set up a ice manufacturing plant for business purpose or to be known as


“ICE 2 ICE, ICE PLANT”.

This project is related to setting up an ice plant of 50-tons capacity per day to cater to the needs
of the associations such as fish sellers, hotels, restaurants, dairy, etc. The proposed project will
manufacture ice blocks varying from 130 kg to 150 kg in weight.


The History of Ice Makers
Only within the past 200 years or so have people been able to make ice in their homes. If you
had lived in a warm climate before then, you might never see ice in your lifetime. Until the
advent of refrigeration and freezing technology, ice was cut from lakes and rivers during the
winter and stored in insulated places for use during warmer months. Ice also was imported from
cold to warm climates. The quality and quantity of the ice, however, was unpredictable at best.



Ice Maker Inventors
           o   In 1850, Dr. John Gorrie, a physician, scientist, inventor and humanitarian,
               demonstrated an ice maker and was granted a patent for the design in 1851,
               though he never brought it into commercial production. Gorrie is considered the
               father of refrigeration, inventing, among other things, an air-cooling system for a
               Florida hospital. He was not the only one working in the field, however.
               Alexander Twining received a patent in 1853 for an ice maker, and James
               Harrison of Australia received a patent in 1855 for an ice maker as well. In 1866,
               Thaddeus Lowe invented the first commercially produced ice machine, with the
               first commercially produced ice being sold in Dallas that same year.

       Home Refrigeration
o   Refrigeration was invented in the mid-1800s then continuously developed by
               different people in different countries. Home refrigerators began to replace the
               old-fashioned ice box, but the early models did not have freezer compartments.

               By the 1920s refrigerators in the home became widespread in the West. Freezer
               compartments and ice cube trays were gradually added to new refrigerator models
               so that people could make ice cubes at home.

        First Ice Maker in a Refrigerator

           o   In 1953 the Servelcompany first introduced a refrigerator with a built-in ice
               maker. The technology gradually evolved from people having to fill the water
               manually to water hook-ups that allowed the house's tap water line to be
               connected to the ice maker. By the 1960s, refrigerators with built-in ice makers
               were widespread.

        First Ice Maker in the Door of a Refrigerator
           o   In 1965, Frigidaire introduced the first refrigerator with the ice maker in the door,
               along with a water dispenser, so that ice and water could be dispensed without
               having to open the appliance. By 1985, ice cube maker storage had improved so
               that up to 12 pounds of ice could be kept on hand.




                              Ice plant requirements

Space
Modern icemakers are compact in comparison with block ice equipment, but it is not always
possible to compare directly the space occupied by different types; for example they may not be
available in the same unit sizes. However some guidance on the space requirements for
icemakers with a nominal capacity of 50 tons a day

Space required for an icemaker producing 50tons/day



Type of ice                     Floor area m2                    Height m
Block                           190 (5000 sqftapprox)            5.0


Power

Average power and peak power requirements may be different, and both have to be considered at
the planning stage. The average power relates to the energy consumed in making a ton of ice,
and this is important in calculating operating cost. Peak power is important to the designer since
it will determine what electrical supply is required, and may also affect operating cost if a peak
demand factor is applicable.

The energy required to make a tons of ice is not constant. It varies widely depending on a
number of factors, the most important of which are

Type of ice units
Operating temperature
Make-up water temperature
Cooling water temperature
Air temperature
Size of plant
Utilization of plant
Method of refrigeration

Energy consumption figures quoted by manufacturers for unspecified operating conditions
should be used only as a general guide.



Other Equipment


 Other Equipment Details                    Quantity
Generator 100 KVA (Engine Bus)          1

Transformer 100 KVA                     1

Water Bore Diameter 3” – 4”             1

Total Equipment Cost




Furniture & Fixture




Description                      Qty        Cost/Unit            Total Cost

Tables                                  3                5,000                15,000

Chairs                                 12                1,500                18,000

Fans                                    4                1,800                 7,200

Lights                                 12                 350                  4,200

Computer                                1               20,000                20,000

Telephone                               1                2,500                 2,500



Total Furniture & Fixtures                                                    66,900




Office Vehicle


Description                      Qty        Cost/Unit            Total Cost
Suzuki Pick-up          1   500,000   500,000

Motorcycle (Honda 70)   1    58,000    58,000

Bicycle (Chinese)       1     4,000     4,000



Total Vehicle Cost                    562,000
Input Requirement:



The basic raw material required for producing ice blocks is water, common salt. These raw
materials are readily available in the local market. Replenishments needed during maintenance
are ammonia gas and compressor oil.



Raw Material



 Description                                   2,010              2,011     2,012    2,013

 Ammonia consumption @ Rs.                     21,840         24,960        28,080   31,200

 Nacl consumption @ Rs.                        5,950              6,800     7,650    8,500

 Compressor oil for Rs.                        19,600         22,400        25,200   28,000



        TOTAL                                  47,390         54,160        60,930   67,700




Factory overhead:


 a)       FIXED COSTS



 -Power KW                     600        10                                           72,000

 -    Machinery @                       2.34%           installed cost                 70,241

 -    Building @                         1%             construction cost              16,720

 -    Vehicles @                         5%             of cost                        28,100



 Total Fixed cost                                                                      219,618
Water and Gas:




 Equipment detail                                    unit

 Water Bore Diameter 3” – 4”                           1

 GAS                                                   6




Electricity:

                                              2012           2013            2014            2015
 Electricity Expense                        72,000           79,200            87,120          95,832




                       Technology involved:


Technology/Process Options



The machinery used for the ice plant is local. It includes compressor, condenser, water tank

suitable for 350-700 ice cans, brine agitator, accumulator for parallel supply of ammonia,
craneand trolley, oil separator, ice cans of size 11” x 22” x 48”, electric motor



               Merits & demerits of a particular technology


The local machinery is readily available in the market at a very reasonable price. One of the
benefits of using locally manufactured machinery is availability of spare parts and it’s easier to
find operators to operate these machines.
Machine Maintenance


The maintenance process starts after mid of July. Normally, it takes one month for the
overhauling of plant, during which the plant is closed for one month.
Energy required to manufacture ice kWh/ton of ice made



Type of ice                      Temperate area
Block                            40-50


The values in Table are for icemaker machinery only.

Water

In addition to water for making ice, water may be required for cooling, as in a refrigeration plant
condenser, or for heating, as in a warm water defrosting system.

The amount of water required for making ice is roughly equal to the amount of ice being
produced plus some allowance for wastage and for prevention of buildup of solids in the water
circulating system.

Fresh water for making ice for use with fish must satisfy the requirements for drinking water. In
addition, the chemical composition of water for making ice must meet the equipment
manufacturers' requirements; hard water containing excessive amounts of solids may foul the
icemaker and may also yield a soft wet ice. On the other hand pure water may cause problems,
particularly in flake ice plants, because the ice sticks hard to the drum; the remedy is to fit a
dosing device that puts 200-500 g salt into each tons of water to improve release of the ice
without making the ice detectably salty when used on fish.

It is inadvisable to use shell and tube condensers in a refrigeration system where cooling water is
run to waste, unless a plentiful supply of cheap water is available, independent of the domestic
drinking water supply; otherwise water costs may be prohibitive, since 15 tons of cooling water
at 10°C or 60 tons at 25°C are required for each tons of ice produced. Other factors can affect
cooling water consumption, and manufacturers' precise figures should be used at the detailed
planning stage.

Air cooled condensers can be used on small plants, but for most commercial installations
evaporative condensers, or shell and tube condensers with a cooling tower, are more likely to be
supplied. Evaporative condensers and cooling tower cooling systems normally use less than 1/2
tons of water for each tons of ice, plus some small additional allowance if an overspill is
necessary to prevent buildup of solids in the recirculated water.
Block ice

Tapered rectangular metal cans filled with water are immersed in a tank containing refrigerated
sodium chloride brine. The dimensions of the can and the temperature of the brine are usually
selected to give a 24 hour production time, and batches of cans are emptied and refilled in
sequence during that period. Ice block weight can range from 12 to 150 kg depending on
requirements; 150 kg is regarded as the largest size of block one man can conveniently handle. A
block ice plant requires continuous attention and is labour intensive. The icemaker and the store
require a good deal of floor space and impose heavy loads on the building structure. For these
reasons block ice plants are going out of use, and more modern automatic plants are replacing
them.




Location:

We would set up our ice plant 10-15 minutes walking distance from            Bahawalpur. As ice is
not easily available in this area and people of this area bears a lot of transportation expenses to
get ice, so we are selecting this area to set up our ice plant.



Product’s Range and Plant Capacity:

We will be producing block ice only. The proposed project has a capacity of producing 50 ice
blocks on the basis of 2 shifts of 12 hours. The maximum capacity of plant is 5000 tons per
annum. Estimated capacity during:

Market Entry Timing:
The ice plant should be started up when the season begins in mid Sep and closed when it end up
in mid June. The peak season is of four months i.e. from March to mid June. The rest of the
period is moderate season. The best time to enter into this business is in the month of March.




Raw Material Requirement:


The basic raw material required for producing ice blocks is water, common salt. These raw
materials are readily available in the local market. Replenishments needed during maintenance
are ammonia gas and compressor oil.



Machinery Requirements:


The main equipment required for running the ice plant is compressor, capacitor, condenser, and
electric motors, power etc

.

Name of civil contractors:


XXXXXXXXXXXXXXXX



Machinery Suppliers:



XXXXXXXXXXXXXX
Project Engineering:

The machinery of the proposed project will be purchased from any experienced engineer or a
specialized ice making machine manufacturer.

Implementation Stage:
Total time period for the starting of project is estimated to be 2 month year from the date of
approval of finance.


Cost of the Project:

The total cost of the project is estimated to be Rs.3 millionThe fixed cost of the project is Rs. 4.50
millionwhich arefinanced locally. The amount of initial permanent net working capital required is Rs. 5
lakh.



Means of Finance:


Forty Percent (40%) of the estimated cost of the proposed project will be obtained through loan
and the remaining 60%will be contributed by the Owner.




Financial Plan:


The total cost of the project is estimated to be Rs(3000000).Forty percent Rs (2.40 million)of the
estimated cost of the proposedproject will be obtained through loan from Habib Bank Ltd and the
remaining 60% Rs (2.60 million) will be contributed by the owner.




Implementation Schedule:


        S.NO    ACTI V I T IES                                     MONTH               YEAR

            1   Order for Local Machinery                          may                         2012
2   Arrival of Local Machinery at site                June                           2012

                Construction of Building and Civil
            3   Works:                                Start       June                           2012

                                                      Complete    JULY                           2012

            4   Erection &Installation of Machinery   Start       MAY                            2012

                                                      Complete    MAY                            2012

            5   Order for Raw Materials                           APRIL                          2012

            6   Start of Commercial Production                    JULY                           2012




                                  Market Analysis
Target Customers:


The target customers for ice plant can be divided into two categories:



    Domestic users, such as ice cream sellers.
    Second category is institutional buyers, who buy in bulk, hotels, restaurants, fish sellers,
     dairy plants etc.


Description of Market:


Institutional buyers buy the bulk of the block ice production, in institutions related to food
industry. Business sectors, which utilize ice in the country, include the following:For the
protection of fish, Meat and also for Dairy Plants.

Other potential institutional buyers of ice are bakeries, confectioners, hotels which buy ice
blocks in bulk
Present Demand:


In market our production’s demand is more than200 ice blocks per day. Which is already served
by our competitors, but we are having location advantage and we can take over the market.



Demand Supply Gap:


Our production of ice blocks is 50 ice blocks per day and there is demand of 200 ice blocks per
day. So there is demand supply gap of 150 blocks.



Ex-factory price:
Our whole sale price is Rs. 280 per ice block

Retail price:
Our retail price is Rs. 320per ice block.



Distribution Channel:
Ice blocks are supplied to supplier through trucks, bullock cart etc.




                            Technical Analysis:
Block ice is the most popular type of ice sold for a variety of reasons. It melts more slowly than
other types of ice and thus lasts longer. It can be placed in open truck with only a tarpaulin to
protect it from the elements and shipped to a location of four hours away.
Its rectangular shape makes it easy to stack of up to 15 meters and store large amounts. Block ice
has merits of easy to transport and separate as well. Other types of ice have the tendency to
freeze into a solid mass, making it difficult to work with.
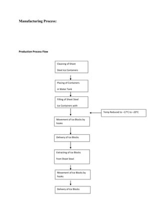
Manufacturing Process:




Production Process Flow



                          Cleaning of Sheet

                          Steel Ice Containers



                          Placing of Containers

                          in Water Tank

                          containing Nacl
                          Filling of Sheet Steel

                          Ice Containers with

                          water while vertically       Temp Reduced to –17°C to –20°C

                          Movement Nacl Tank by
                           floating in of Ice Blocks
                          hooks




                          Delivery of Ice Blocks




                          Extracting of Ice Blocks

                          from Sheet Steel

                          Containers

                          Movement of Ice Blocks by
                          hooks



                          Delivery of Ice Blocks
Flow Chart




Ice cans are placed in can grids and moved to beneath the filling tank which automatically fills
each can with proper level of pre-cooled water and then stop. Filtered water must be used to
make ice intended for human consumption.
The cans are then hoisted and carried to the brine tank and immersed inside. The brine, which is
a calcium chloride solution kept at a temperature of -10degree, is constantly circulated by
agitator in order to keep the temperature consistent throughout the tank.
Air is blown into the center of the can to induce a swirling motion. This causes any impurities
and air bubbles in the water to be collected in the center of cans. Prior to finish freezing, this core
is removed by a suction pump and replaced with fresh pre-cooled water.
The time required for the water to be frozen varies according to the size of cans being used,
150lbs. block requires 24 hours, 300 lbs. Takes 48 hours.
When the ice has completely formed, the grids are lifted up from the brine tank and moved to
place in the thawing tank. Using the warm water,which heats the can until the ice allowed to be
slid out. The block ice is then removed from the can by a can dumper.
The empty cans are returned to filling tank for next ice making cycle. The ice is moved to ice
storage and stacked by an ice stacker, or it can be delivered to customer right away upon
requested.
List of Machinery:



Description



Ammonia Compressor (8x8) , Driven Wheel

Ammonia Condensor Atmosphere type with 2" pipe

Electric Motor 100 H.P.1450 RPM

Brine Tank for 720 Ice cans, 4mm local made

Cooling Coil V-type 4" pipe & 1800 ft

Brine Agitator 18" Fan Metal

Accumulator for parallel supply of ammonia

Crane & Trolley with Railing Channel & Girder

Ammonia Valves for Complete Plant

Ammonia Pipes for Complete Plant

Oil Separator Buffer Type

4 gauge Suction, Discharge, Oil Pressure

Wood work for Ice Cans, Tank Cover

'Ice Cans of 1.5 mm

Water Fitting Complete

Electric Motor 7.5"

Centrifugal Pump 2.5"x3"
Cooling coil   Gas transfer pipe




Receiver       Cool water pump




Condenser
Other Equipment


Other Equipment Details          Quantity
Generator 100 KVA (Engine Bus)               1
Transformer 100 KVA                          1
Water Bore Diameter 3” – 4”                  1
Total Equipment Cost


Furniture & Fixture


Description                      Qty
Tables                                       3
Chairs                                      12
Fans                                         4
Lights                                      12
Computer                                     1
Telephone                                    1

Total Furniture & Fixtures


Office Vehicle

Description                      Qty
Suzuki Pick-up                               1
Motorcycle (Honda 70)                        1
Bicycle (Chinese)                            1

Total Vehicle Cost
Input Requirement:

The basic raw material required for producing ice blocks is water, common salt. These raw
materials are readily available in the local market. Replenishments needed during maintenance
are ammonia gas and compressor oil.

Raw Material

 Description                                2,010          2,011         2,012    2,013
 Ammonia consumption @ Rs.                  21,840         24,960        28,080   31,200
 Nacl consumption @ Rs.                     5,950          6,800         7,650    8,500
 Compressor oil for Rs.                     19,600         22,400        25,200   28,000

       TOTAL                                47,390         54,160        60,930   67,700


Factory overhead:

 a)     FIXED COSTS

 -Power KW                   600          10                                        72,000
 - Machinery @                          2.34%        installed cost                 70,241
 - Building @                             1%         construction cost              16,720
 - Vehicles @                             5%         of cost                        28,100

 Total Fixed cost                                                                   219,618
Water and Gas:


 Equipment detail                                    unit          Cost/unit               Total cost
 Water Bore Diameter 3” – 4”                           1            200,000                  200,000
 GAS                                                   6             40000                   240,000


Electricity:

                               10%   PER ANNUM.
                                         2010               2011            2012            2013
 Electricity Expense                        72,000             79,200          87,120         95,832


Technology involved:

Technology/Process Options

The machinery used for the ice plant is local. It includes compressor, condenser, water tank
suitable for 350-700 ice cans, brine agitator, accumulator for parallel supply of ammonia, crane
and trolley, oil separator, ice cans of size 11” x 22” x 48”, electric motor.

Merits & demerits of a particular technology

The local machinery is readily available in the market at a very reasonable price. One of the
benefits of using locally manufactured machinery is availability of spare parts and it’s easier to
find operators to operate these machines.

Machine Maintenance

The maintenance process starts after mid of July. Normally, it takes one month for the
overhauling of plant, during which the plant is closed for one month.
Personnel analysis
Factory staff:




S.NO               Type of Staff       Number         Basic salary         Total salaries
                                       required       per Person,          per year
                                                      per month

1                  Tank man            6              5,000                180000




2                  Machine             1              6000                 36,000
                   Operator




         ADMINISTRATION AND GENERAL STAFF



Description         Qty           Salary                 Monthly                Annual

                                                          Salary                    Cost

Accounts Officer              1               7,000                7,000        42,000

Security Guard                1               6,000                6,000        36,000

Driver                        2               5,000            10,000           60,000

Office Boy                    1               3,000                3,000        18,000

Total
Administrative
Expenses                                                                       156,000
SWOT Analysis
Strengths:


The labor to manufacture ice is easily available we can reach easily to low cost labor. Moreover
the location advantage for our project is very much attractive. We can avail maximum advantage
from this market.



Weaknesses:


Our weakness is that we are not producing ice up to the present demand of the consumer.
Because we have one unit to produced ice if we increase the plant in to 2 then we increase the
production.



Opportunities:


Duration of summer doesn’t matter because the packaged food exporting business keeps on
going for almost whole year and the fishing activities keeps going on for almost 7-8 months a
year. Due to which demand for ice is high for more than 7 months a year. Growing market for
ice plants are industries linked to food products i.e. fish, dairy, bakeries, restaurants etc. With
this growing demand a large number of ice plants are operating in the country.

There are approximately 1,300 ice plants operating in the Punjab, catering to the needs of
different institutional and domestic buyers. The total installed capacity of ice plants in Punjab is
approximately 432,669-tons of ice blocks per day2. The need of ice blocks is increasing due to
economic growth, as major buyers are institutional buyers (dairy, bakery, hotel, etc.), who buy in
bulk.
Threats:


Competitive Structure of the market

The market of the ice plant is highly competitive; therefore if the entrepreneur is not well
responsive and fulfilling the demand of the consumer he/she may not be able to capitalize the
opportunity properly.



Selection of the wrong venue

Selection of the wrong venue can be a major hurdle in achieving the desired business objectives.
The clientele taste should be properly tracked.
Conclusion & Recommendation:
       The location plays an important role, as finished ice blocks should be easily accessible to
dealers .

    It is important that solid ice blocks are produced through proper freezing time utilization
     as solid ice blocks are much heavier, more transparent and provides higher price in the
     market.
    Weather factor plays an important role, due to seasonal nature of the business i.e. In
     summers the demand for ice blocks increases, while after mid September the temperature
     starts changing & demand starts to fall, which means the entrepreneur should reduce the
     production according to the demand of ice.
    One of the most important aspects for success of any business is minimizing the cost of
    production, in case of ice plant this can be achieved by proper training of workers,
     which would ensure reduction in raw material wastage and better maintenance of
     machinery etc.

    It is advisable to run the plant on natural gas, rather than electricity, as the major expense
     in production of ice is electricity. The use of natural gas instead of electricity will reduce
     the electricity expense approximately by half.


In order to sell the ice blocks, it is recommended to develop a chain of dealers who buy the ice
blocks on regular basis. The dealer deposits a guarantee in the shape of cash security, keeping in
view the number of blocks to be purchased on daily basis. In case the dealer is unable to pick the
agreed number of blocks on a particular day, the amount is deducted from his security.
G
OOD LUCK



We wish a very best of luck to ice
manufacturing plant. May it progress in
this field and achieve its desired goals.




             (AMEEN)

Final project report

  • 2.
    IN THE NAMEOF THE MOST BENEFICENT AND MERCIFUL
  • 3.
    Project Report : Newbranch of pizza hut Submitted To:
  • 4.
    Mr. ADEEL AKHTAR Submitted By: MUHAMMAD JAVED 59 M.COM 4th session (2010-2012) THE ISLAMIA UNIVERSITY BAHAWALPUR
  • 5.
    MY PARENTS AND TEACHERS And also to ALL MY WELL WISHERS.
  • 6.
    Almighty ALLAH isthe entire source of knowledge and wisdom endowed to mankind and His dearest Nabi, MUHAMMAD (PBUH) is a light of guidance and knowledge for humanity as a whole. Everyone has a long list of individuals to whom he is indebted. We are no exception. We are firstly, with humble gratitude bow our heads before Almighty ALLAH for giving us strength, courage, patience and inspiration, and enable us to complete this project. To work for this project, was a difficult task, because it is about NEW PIZZA HUT BRANCH We acknowledge with thanks and admiration, our dependence on all of our respondents on their nice co-operation and giving us their loyal time. We feel Great pleasure and honors to express our gratitude from the citadel of hearts to our respected and dignified instructor SIR.ADEEL AKHTAR Without whose guidance it would have been difficult for us to achieve Our objectives He provide us, his in-depth approach of the subject “Project Management“ And taught us a lot of tell analysis techniques which we have applied during data analysis. His sympathetic behavior has an ever lasting impression on the page of our memory.
  • 7.
  • 8.
    Description Executive summary History ofice makers PEST ANALYSIS ComparativeSTRATEGY Personnel Analysis SWOT Analysis Conclusion & Recommendations
  • 9.
    The Project: Most ofareas of Pakistan have long duration of summer due to which demand for ice is high for more than six months of the year. As in India demand for ice is more due to GOLAWALA during summer. Other growing markets for ice plant are industries linked to FOOD PRODUCTS i.e. fish, dairy, packaged food, restaurants etc. With this growing demand a large number of ice plants are operating in the country. . My proposed project is useful and beneficial for Bahawalpur city. Food products industries like fish, dairy, packaged food, restaurants are linked to this industry. Mainly it produces for the “Cold Storage” purpose. So we generate the idea to set up an ice plant according to the requirements of the people of this city as this city has a great demand. Depending on the facts this area of opportunity has not been exploited properly. We primarily focused on developing an idea to set up a ice manufacturing plant for business purpose or to be known as “ICE 2 ICE, ICE PLANT”. This project is related to setting up an ice plant of 50-tons capacity per day to cater to the needs of the associations such as fish sellers, hotels, restaurants, dairy, etc. The proposed project will manufacture ice blocks varying from 130 kg to 150 kg in weight. The History of Ice Makers Only within the past 200 years or so have people been able to make ice in their homes. If you had lived in a warm climate before then, you might never see ice in your lifetime. Until the advent of refrigeration and freezing technology, ice was cut from lakes and rivers during the winter and stored in insulated places for use during warmer months. Ice also was imported from cold to warm climates. The quality and quantity of the ice, however, was unpredictable at best. Ice Maker Inventors o In 1850, Dr. John Gorrie, a physician, scientist, inventor and humanitarian, demonstrated an ice maker and was granted a patent for the design in 1851, though he never brought it into commercial production. Gorrie is considered the father of refrigeration, inventing, among other things, an air-cooling system for a Florida hospital. He was not the only one working in the field, however. Alexander Twining received a patent in 1853 for an ice maker, and James Harrison of Australia received a patent in 1855 for an ice maker as well. In 1866, Thaddeus Lowe invented the first commercially produced ice machine, with the first commercially produced ice being sold in Dallas that same year. Home Refrigeration
  • 10.
    o Refrigeration was invented in the mid-1800s then continuously developed by different people in different countries. Home refrigerators began to replace the old-fashioned ice box, but the early models did not have freezer compartments. By the 1920s refrigerators in the home became widespread in the West. Freezer compartments and ice cube trays were gradually added to new refrigerator models so that people could make ice cubes at home. First Ice Maker in a Refrigerator o In 1953 the Servelcompany first introduced a refrigerator with a built-in ice maker. The technology gradually evolved from people having to fill the water manually to water hook-ups that allowed the house's tap water line to be connected to the ice maker. By the 1960s, refrigerators with built-in ice makers were widespread. First Ice Maker in the Door of a Refrigerator o In 1965, Frigidaire introduced the first refrigerator with the ice maker in the door, along with a water dispenser, so that ice and water could be dispensed without having to open the appliance. By 1985, ice cube maker storage had improved so that up to 12 pounds of ice could be kept on hand. Ice plant requirements Space
  • 11.
    Modern icemakers arecompact in comparison with block ice equipment, but it is not always possible to compare directly the space occupied by different types; for example they may not be available in the same unit sizes. However some guidance on the space requirements for icemakers with a nominal capacity of 50 tons a day Space required for an icemaker producing 50tons/day Type of ice Floor area m2 Height m Block 190 (5000 sqftapprox) 5.0 Power Average power and peak power requirements may be different, and both have to be considered at the planning stage. The average power relates to the energy consumed in making a ton of ice, and this is important in calculating operating cost. Peak power is important to the designer since it will determine what electrical supply is required, and may also affect operating cost if a peak demand factor is applicable. The energy required to make a tons of ice is not constant. It varies widely depending on a number of factors, the most important of which are Type of ice units Operating temperature Make-up water temperature Cooling water temperature Air temperature Size of plant Utilization of plant Method of refrigeration Energy consumption figures quoted by manufacturers for unspecified operating conditions should be used only as a general guide. Other Equipment Other Equipment Details Quantity
  • 12.
    Generator 100 KVA(Engine Bus) 1 Transformer 100 KVA 1 Water Bore Diameter 3” – 4” 1 Total Equipment Cost Furniture & Fixture Description Qty Cost/Unit Total Cost Tables 3 5,000 15,000 Chairs 12 1,500 18,000 Fans 4 1,800 7,200 Lights 12 350 4,200 Computer 1 20,000 20,000 Telephone 1 2,500 2,500 Total Furniture & Fixtures 66,900 Office Vehicle Description Qty Cost/Unit Total Cost
  • 13.
    Suzuki Pick-up 1 500,000 500,000 Motorcycle (Honda 70) 1 58,000 58,000 Bicycle (Chinese) 1 4,000 4,000 Total Vehicle Cost 562,000
  • 14.
    Input Requirement: The basicraw material required for producing ice blocks is water, common salt. These raw materials are readily available in the local market. Replenishments needed during maintenance are ammonia gas and compressor oil. Raw Material Description 2,010 2,011 2,012 2,013 Ammonia consumption @ Rs. 21,840 24,960 28,080 31,200 Nacl consumption @ Rs. 5,950 6,800 7,650 8,500 Compressor oil for Rs. 19,600 22,400 25,200 28,000 TOTAL 47,390 54,160 60,930 67,700 Factory overhead: a) FIXED COSTS -Power KW 600 10 72,000 - Machinery @ 2.34% installed cost 70,241 - Building @ 1% construction cost 16,720 - Vehicles @ 5% of cost 28,100 Total Fixed cost 219,618
  • 16.
    Water and Gas: Equipment detail unit Water Bore Diameter 3” – 4” 1 GAS 6 Electricity: 2012 2013 2014 2015 Electricity Expense 72,000 79,200 87,120 95,832 Technology involved: Technology/Process Options The machinery used for the ice plant is local. It includes compressor, condenser, water tank suitable for 350-700 ice cans, brine agitator, accumulator for parallel supply of ammonia, craneand trolley, oil separator, ice cans of size 11” x 22” x 48”, electric motor Merits & demerits of a particular technology The local machinery is readily available in the market at a very reasonable price. One of the benefits of using locally manufactured machinery is availability of spare parts and it’s easier to find operators to operate these machines.
  • 17.
    Machine Maintenance The maintenanceprocess starts after mid of July. Normally, it takes one month for the overhauling of plant, during which the plant is closed for one month.
  • 18.
    Energy required tomanufacture ice kWh/ton of ice made Type of ice Temperate area Block 40-50 The values in Table are for icemaker machinery only. Water In addition to water for making ice, water may be required for cooling, as in a refrigeration plant condenser, or for heating, as in a warm water defrosting system. The amount of water required for making ice is roughly equal to the amount of ice being produced plus some allowance for wastage and for prevention of buildup of solids in the water circulating system. Fresh water for making ice for use with fish must satisfy the requirements for drinking water. In addition, the chemical composition of water for making ice must meet the equipment manufacturers' requirements; hard water containing excessive amounts of solids may foul the icemaker and may also yield a soft wet ice. On the other hand pure water may cause problems, particularly in flake ice plants, because the ice sticks hard to the drum; the remedy is to fit a dosing device that puts 200-500 g salt into each tons of water to improve release of the ice without making the ice detectably salty when used on fish. It is inadvisable to use shell and tube condensers in a refrigeration system where cooling water is run to waste, unless a plentiful supply of cheap water is available, independent of the domestic drinking water supply; otherwise water costs may be prohibitive, since 15 tons of cooling water at 10°C or 60 tons at 25°C are required for each tons of ice produced. Other factors can affect cooling water consumption, and manufacturers' precise figures should be used at the detailed planning stage. Air cooled condensers can be used on small plants, but for most commercial installations evaporative condensers, or shell and tube condensers with a cooling tower, are more likely to be supplied. Evaporative condensers and cooling tower cooling systems normally use less than 1/2 tons of water for each tons of ice, plus some small additional allowance if an overspill is necessary to prevent buildup of solids in the recirculated water.
  • 19.
    Block ice Tapered rectangularmetal cans filled with water are immersed in a tank containing refrigerated sodium chloride brine. The dimensions of the can and the temperature of the brine are usually selected to give a 24 hour production time, and batches of cans are emptied and refilled in sequence during that period. Ice block weight can range from 12 to 150 kg depending on requirements; 150 kg is regarded as the largest size of block one man can conveniently handle. A block ice plant requires continuous attention and is labour intensive. The icemaker and the store require a good deal of floor space and impose heavy loads on the building structure. For these reasons block ice plants are going out of use, and more modern automatic plants are replacing them. Location: We would set up our ice plant 10-15 minutes walking distance from Bahawalpur. As ice is not easily available in this area and people of this area bears a lot of transportation expenses to get ice, so we are selecting this area to set up our ice plant. Product’s Range and Plant Capacity: We will be producing block ice only. The proposed project has a capacity of producing 50 ice blocks on the basis of 2 shifts of 12 hours. The maximum capacity of plant is 5000 tons per annum. Estimated capacity during: Market Entry Timing:
  • 20.
    The ice plantshould be started up when the season begins in mid Sep and closed when it end up in mid June. The peak season is of four months i.e. from March to mid June. The rest of the period is moderate season. The best time to enter into this business is in the month of March. Raw Material Requirement: The basic raw material required for producing ice blocks is water, common salt. These raw materials are readily available in the local market. Replenishments needed during maintenance are ammonia gas and compressor oil. Machinery Requirements: The main equipment required for running the ice plant is compressor, capacitor, condenser, and electric motors, power etc . Name of civil contractors: XXXXXXXXXXXXXXXX Machinery Suppliers: XXXXXXXXXXXXXX
  • 21.
    Project Engineering: The machineryof the proposed project will be purchased from any experienced engineer or a specialized ice making machine manufacturer. Implementation Stage: Total time period for the starting of project is estimated to be 2 month year from the date of approval of finance. Cost of the Project: The total cost of the project is estimated to be Rs.3 millionThe fixed cost of the project is Rs. 4.50 millionwhich arefinanced locally. The amount of initial permanent net working capital required is Rs. 5 lakh. Means of Finance: Forty Percent (40%) of the estimated cost of the proposed project will be obtained through loan and the remaining 60%will be contributed by the Owner. Financial Plan: The total cost of the project is estimated to be Rs(3000000).Forty percent Rs (2.40 million)of the estimated cost of the proposedproject will be obtained through loan from Habib Bank Ltd and the remaining 60% Rs (2.60 million) will be contributed by the owner. Implementation Schedule: S.NO ACTI V I T IES MONTH YEAR 1 Order for Local Machinery may 2012
  • 22.
    2 Arrival of Local Machinery at site June 2012 Construction of Building and Civil 3 Works: Start June 2012 Complete JULY 2012 4 Erection &Installation of Machinery Start MAY 2012 Complete MAY 2012 5 Order for Raw Materials APRIL 2012 6 Start of Commercial Production JULY 2012 Market Analysis Target Customers: The target customers for ice plant can be divided into two categories:  Domestic users, such as ice cream sellers.  Second category is institutional buyers, who buy in bulk, hotels, restaurants, fish sellers, dairy plants etc. Description of Market: Institutional buyers buy the bulk of the block ice production, in institutions related to food industry. Business sectors, which utilize ice in the country, include the following:For the protection of fish, Meat and also for Dairy Plants. Other potential institutional buyers of ice are bakeries, confectioners, hotels which buy ice blocks in bulk
  • 23.
    Present Demand: In marketour production’s demand is more than200 ice blocks per day. Which is already served by our competitors, but we are having location advantage and we can take over the market. Demand Supply Gap: Our production of ice blocks is 50 ice blocks per day and there is demand of 200 ice blocks per day. So there is demand supply gap of 150 blocks. Ex-factory price: Our whole sale price is Rs. 280 per ice block Retail price: Our retail price is Rs. 320per ice block. Distribution Channel: Ice blocks are supplied to supplier through trucks, bullock cart etc. Technical Analysis: Block ice is the most popular type of ice sold for a variety of reasons. It melts more slowly than other types of ice and thus lasts longer. It can be placed in open truck with only a tarpaulin to protect it from the elements and shipped to a location of four hours away. Its rectangular shape makes it easy to stack of up to 15 meters and store large amounts. Block ice has merits of easy to transport and separate as well. Other types of ice have the tendency to freeze into a solid mass, making it difficult to work with.
  • 24.
    Manufacturing Process: Production ProcessFlow Cleaning of Sheet Steel Ice Containers Placing of Containers in Water Tank containing Nacl Filling of Sheet Steel Ice Containers with water while vertically Temp Reduced to –17°C to –20°C Movement Nacl Tank by floating in of Ice Blocks hooks Delivery of Ice Blocks Extracting of Ice Blocks from Sheet Steel Containers Movement of Ice Blocks by hooks Delivery of Ice Blocks
  • 25.
    Flow Chart Ice cansare placed in can grids and moved to beneath the filling tank which automatically fills each can with proper level of pre-cooled water and then stop. Filtered water must be used to make ice intended for human consumption. The cans are then hoisted and carried to the brine tank and immersed inside. The brine, which is a calcium chloride solution kept at a temperature of -10degree, is constantly circulated by agitator in order to keep the temperature consistent throughout the tank. Air is blown into the center of the can to induce a swirling motion. This causes any impurities and air bubbles in the water to be collected in the center of cans. Prior to finish freezing, this core is removed by a suction pump and replaced with fresh pre-cooled water. The time required for the water to be frozen varies according to the size of cans being used, 150lbs. block requires 24 hours, 300 lbs. Takes 48 hours. When the ice has completely formed, the grids are lifted up from the brine tank and moved to place in the thawing tank. Using the warm water,which heats the can until the ice allowed to be slid out. The block ice is then removed from the can by a can dumper. The empty cans are returned to filling tank for next ice making cycle. The ice is moved to ice storage and stacked by an ice stacker, or it can be delivered to customer right away upon requested.
  • 26.
    List of Machinery: Description AmmoniaCompressor (8x8) , Driven Wheel Ammonia Condensor Atmosphere type with 2" pipe Electric Motor 100 H.P.1450 RPM Brine Tank for 720 Ice cans, 4mm local made Cooling Coil V-type 4" pipe & 1800 ft Brine Agitator 18" Fan Metal Accumulator for parallel supply of ammonia Crane & Trolley with Railing Channel & Girder Ammonia Valves for Complete Plant Ammonia Pipes for Complete Plant Oil Separator Buffer Type 4 gauge Suction, Discharge, Oil Pressure Wood work for Ice Cans, Tank Cover 'Ice Cans of 1.5 mm Water Fitting Complete Electric Motor 7.5" Centrifugal Pump 2.5"x3"
  • 27.
    Cooling coil Gas transfer pipe Receiver Cool water pump Condenser
  • 28.
    Other Equipment Other EquipmentDetails Quantity Generator 100 KVA (Engine Bus) 1 Transformer 100 KVA 1 Water Bore Diameter 3” – 4” 1 Total Equipment Cost Furniture & Fixture Description Qty Tables 3 Chairs 12 Fans 4 Lights 12 Computer 1 Telephone 1 Total Furniture & Fixtures Office Vehicle Description Qty Suzuki Pick-up 1 Motorcycle (Honda 70) 1 Bicycle (Chinese) 1 Total Vehicle Cost
  • 29.
    Input Requirement: The basicraw material required for producing ice blocks is water, common salt. These raw materials are readily available in the local market. Replenishments needed during maintenance are ammonia gas and compressor oil. Raw Material Description 2,010 2,011 2,012 2,013 Ammonia consumption @ Rs. 21,840 24,960 28,080 31,200 Nacl consumption @ Rs. 5,950 6,800 7,650 8,500 Compressor oil for Rs. 19,600 22,400 25,200 28,000 TOTAL 47,390 54,160 60,930 67,700 Factory overhead: a) FIXED COSTS -Power KW 600 10 72,000 - Machinery @ 2.34% installed cost 70,241 - Building @ 1% construction cost 16,720 - Vehicles @ 5% of cost 28,100 Total Fixed cost 219,618
  • 30.
    Water and Gas: Equipment detail unit Cost/unit Total cost Water Bore Diameter 3” – 4” 1 200,000 200,000 GAS 6 40000 240,000 Electricity: 10% PER ANNUM. 2010 2011 2012 2013 Electricity Expense 72,000 79,200 87,120 95,832 Technology involved: Technology/Process Options The machinery used for the ice plant is local. It includes compressor, condenser, water tank suitable for 350-700 ice cans, brine agitator, accumulator for parallel supply of ammonia, crane and trolley, oil separator, ice cans of size 11” x 22” x 48”, electric motor. Merits & demerits of a particular technology The local machinery is readily available in the market at a very reasonable price. One of the benefits of using locally manufactured machinery is availability of spare parts and it’s easier to find operators to operate these machines. Machine Maintenance The maintenance process starts after mid of July. Normally, it takes one month for the overhauling of plant, during which the plant is closed for one month.
  • 31.
    Personnel analysis Factory staff: S.NO Type of Staff Number Basic salary Total salaries required per Person, per year per month 1 Tank man 6 5,000 180000 2 Machine 1 6000 36,000 Operator ADMINISTRATION AND GENERAL STAFF Description Qty Salary Monthly Annual Salary Cost Accounts Officer 1 7,000 7,000 42,000 Security Guard 1 6,000 6,000 36,000 Driver 2 5,000 10,000 60,000 Office Boy 1 3,000 3,000 18,000 Total Administrative Expenses 156,000
  • 32.
    SWOT Analysis Strengths: The laborto manufacture ice is easily available we can reach easily to low cost labor. Moreover the location advantage for our project is very much attractive. We can avail maximum advantage from this market. Weaknesses: Our weakness is that we are not producing ice up to the present demand of the consumer. Because we have one unit to produced ice if we increase the plant in to 2 then we increase the production. Opportunities: Duration of summer doesn’t matter because the packaged food exporting business keeps on going for almost whole year and the fishing activities keeps going on for almost 7-8 months a year. Due to which demand for ice is high for more than 7 months a year. Growing market for ice plants are industries linked to food products i.e. fish, dairy, bakeries, restaurants etc. With this growing demand a large number of ice plants are operating in the country. There are approximately 1,300 ice plants operating in the Punjab, catering to the needs of different institutional and domestic buyers. The total installed capacity of ice plants in Punjab is approximately 432,669-tons of ice blocks per day2. The need of ice blocks is increasing due to economic growth, as major buyers are institutional buyers (dairy, bakery, hotel, etc.), who buy in bulk.
  • 33.
    Threats: Competitive Structure ofthe market The market of the ice plant is highly competitive; therefore if the entrepreneur is not well responsive and fulfilling the demand of the consumer he/she may not be able to capitalize the opportunity properly. Selection of the wrong venue Selection of the wrong venue can be a major hurdle in achieving the desired business objectives. The clientele taste should be properly tracked.
  • 34.
    Conclusion & Recommendation: The location plays an important role, as finished ice blocks should be easily accessible to dealers .  It is important that solid ice blocks are produced through proper freezing time utilization as solid ice blocks are much heavier, more transparent and provides higher price in the market.  Weather factor plays an important role, due to seasonal nature of the business i.e. In summers the demand for ice blocks increases, while after mid September the temperature starts changing & demand starts to fall, which means the entrepreneur should reduce the production according to the demand of ice.  One of the most important aspects for success of any business is minimizing the cost of  production, in case of ice plant this can be achieved by proper training of workers, which would ensure reduction in raw material wastage and better maintenance of machinery etc.  It is advisable to run the plant on natural gas, rather than electricity, as the major expense in production of ice is electricity. The use of natural gas instead of electricity will reduce the electricity expense approximately by half. In order to sell the ice blocks, it is recommended to develop a chain of dealers who buy the ice blocks on regular basis. The dealer deposits a guarantee in the shape of cash security, keeping in view the number of blocks to be purchased on daily basis. In case the dealer is unable to pick the agreed number of blocks on a particular day, the amount is deducted from his security.
  • 35.
    G OOD LUCK We wisha very best of luck to ice manufacturing plant. May it progress in this field and achieve its desired goals. (AMEEN)