AUTOMATIC BREAKING SYSTEM AND MECHANICAL
ANALYSIS
A major project report submitted in partial fulfillment of the requirements
For the award of the degree of
BACHELOR OF TECHNOLOGY
in
MECHANICAL ENGINEERING
by
G.VAMSHI 19S45A0308
G.RAKESH 18S41A0305
L.JEEVAN 19S45A0310
P.SAILATHA 19S45A0317
Under the Guidance of
B.LAXMI NARAYANA
Assistant Professor
Department of Mechanical Engineering
VAAGESWARI COLLEGE OF ENGINEERING
(Affiliated to JNTUH Hyderabad &Approved by AICTE New Delhi)
Ramakrishna colony, Karimnagar-505527
July2022
Department of Mechanical Engineering
VAAGESWARI COLLEGE OF ENGINEERING
CERTIFICATE
This is certify to that the major project report entitled "AUTOMATIC BREAKING
SYSTEM AND MECHANICAL ANALYSIS” submitted by the following students in
partial fulfillment of the requirements for the award of the Degree of Bachelor of
Technology in Mechanical Engineering, and is a bonafide record of the work performed
by
G.VAMSHI 19S45A0308
G.RAKESH 18S41A0305
L.JEEVAN 19S45A0310
P.SAILATHA 19S45A0317
The work embodied in this major project report has not been submitted to any other
institution for the award of any degree.
B.Laxmi Narayana D.Vijay Kumar
Assistant Professor Assistant Professor
Internal Guide Head of the Dept.
Principal
Dr.Ch Srinivas External Examiner
ACKNOWLEDGEMENT
We wish to pay our sincere thanks to Dr. Ch. Srinivas, Principal, Vaageswari
College of Engineering, Karimnagar for providing all required facilities and his support
during the project work.
We would like to thank Mr. D.Vijay Kumar, Assistant Professor and HOD of
Mechanical Engineering Department, for his valuable suggestions during the project
work.
We sincerely extend our thanks to project guide Mr. B.LAXMI NARAYANA,
Assistant Professor of Mechanical Engineering Department for sparing his valuable time
in guiding the project work and giving feedback with a lot of useful suggestion during
the project work.
We are also conveying our heartfelt thanks to the Institute authority, Department,
Library and Laboratory staffs of Vaageswari College of Engineering for their co-
operation during our project. We thank our beloved friends for their help and
encouragement regarding the concepts and experimentations.
PROJECT ASSOCIATE
G.VAMSHI 19S45A0308
G.RAKESH 18S41A0305
L.JEEVAN 19S45A0310
P.SAILATHA 19S45A0317
DECLARATION
We hereby declare that the project work entitled "AUTOMATIC BREAKING
SYSTEM AND MECHANICAL ANALYSIS” is submitted towards partial fulfillment
of requirement for the degree of Bachelor of Technology in MECHANICAL
ENGINEERING to VAAGESWARI COLLEGE OF ENGINEERING is authenticated
work and has not been submitted to any other university or institute for any award of
degree
ABSTRACT
I.C Engines have been advanced a lot such that its speed is becoming a major
catastrophe. Advanced automatic braking system improves braking techniques in
vehicles. It changes complete braking systems in an automotive and deals with the
concept of Automatic Braking System giving the solution.
This project is designed with ultrasonic transmitter, ultrasonic receiver, Arduino
UNO R3 board with PIC microcontroller, DC gear motor, Servomotor and mechanical
braking arrangement. The Ultrasonic Sensor generates (0.020-20)KHZ frequency signal.
It is transmitted through ultrasonic transmitter.
The ultrasonic receiver is used to receive the reflected wave present in front of
the vehicle, then the reflected waves is given to the ultrasonic wave generator unit in
which the incoming wave is amplified and compared with reference signals to maintain a
constant ratio and this signal is given to microcontroller and through which the working
of DC gear motor and Servomotor may takes place, which results in application of
brakes.
The prototype has been prepared depicting the technology and tested as perthe
simulated conditions. In future the actual model may be developed depending on its
feasibility.
CONTEXT
CHAPTER NAME PAGENO.
I INTRODUCTION
II SERVOMECHANISM
III ABS UNDEE DIFFERENT BRAKES
IV THERMAL ANALYSIS
V STATIC ANALYSIS
VI FATIGUE ANALYSIS
VII DYNAMIC ANALYSIS ON BUMPER
VIII CONCLUSION
IX FUTURE SCOPE
TABLES
TABLE NAME PAGENO.
1 GREY CAST IRON PROPERTIES
2 MESHING DETAILS
3 THERMAL ANALYSIS RESULT
4 STATIC ANALYSIS RESULT
5 FATIGUE ANALYSIS RESULT
6 FATIGUE ANALYSIS RESULT
7 BUMBER ANALYSIS RESULT
CHAPTER
INTRODUCTION
BACKGROUND
Driving is a common activity for most of the people. The number of
vehicles is increasing day by day. Now a days, the technology has got vast
changes which leads increase in speed. The speed plays a vital role to maintain
time for longer distances. But, this speed also getting a major problem for causes
of road accidents. The commonbraking is not sufficient for avoidance of accidents
when driver is not active. Further improvement has to done in braking system in
order to brake a vehicle when driver is not able to brake i.e., it may needs
automatic braking system. This automatic braking system allows the vehicle to
brake without support of the driver.
The main target of the ultrasonic braking system is that, vehicles should
automatically brake when the sensors sense the obstacle. This is a technology for
automobiles to sense an imminent forward collision with another vehicle or an
obstacle, and to brake the vehicle accordingly, which is done by the braking
circuit. This systemincludes two ultrasonic sensors viz. ultrasonic wave emitter
and ultrasonic wave receiver. The ultrasonic wave emitter provided in front
portion of an automatic brakingsystem vehicle, producing and emitting ultrasonic
waves in apredetermined distance infront of the vehicle. Ultrasonic wave receiver
is also provided in front portion of the vehicle, receiving the reflected ultrasonic
wave signal from the obstacle. The reflectedwave (detection pulse) is measured to
get the distancebetween vehicle and the obstacle.The DC gear motor is connected
to the wheels of vehicle and power input is given to itfrom Arduino board. Then
PIC microcontroller is used to control the servo motor based on detection pulse
information and the servo motor in turn automatically controls the braking of the
vehicle. Thus, this new system is designed to solve the problem where drivers
may not be able to brake manually exactly at the required time, but the
vehicle can stop automatically by sensing obstacles to avoid an accident.
In order to reduce the emission levels, more work is going on for the
modification of engine work functions and all. There are several kinds of braking
mechanism systems that would only can be applicable mechanically, to move the
ideology more deep and brief the automatic braking system will be more sufficient
andsatisfactory in addition to mechanical braking system.
In present generation, number of vehicles are coming into existence with
newertechnologies for implementation of human comfort and other conditioning.
To extend the ideology in more brief manner and to take the step in different way,
may automaticbraking system would fulfill the methods of extension of technical
existences.
OBJECTIVE
The objective of this project is to design the automatic braking system in
order to avoid the accident. To develop a safety vehicle braking system using
ultrasonic sensor and to design a vehicle with less human attention to the driving.
This project is necessary to be attached to every vehicle. Mainly it is used
when drive the vehicles in night time. Mostly the accident occurred in the
nighttime due to long travel the driver may get tired. So the driver may hit the
front side vehicleor road side trees. By using this project the vehicle is stopped by
automatic braking system. So we can avoid the accident.
SCOPE OF PROJECT
The scope of this project is to develop an ultrasonic sensor to detect the obstacle and to
process the output from the ultrasonic sensor to drive the servomotor as an actuator.
Vehicles can automatically brake due to obstacles when the sensor senses the obstacles.
The focus of this project is designing an automatically braking system that can help us
control the braking system of a vehicle. The automatically braking systemalso needs to
work with an ultrasonic sensor, which produce sound pulse by abuzzer. The ultrasonic
wave is generated from a transmitter and sends to a receiver.
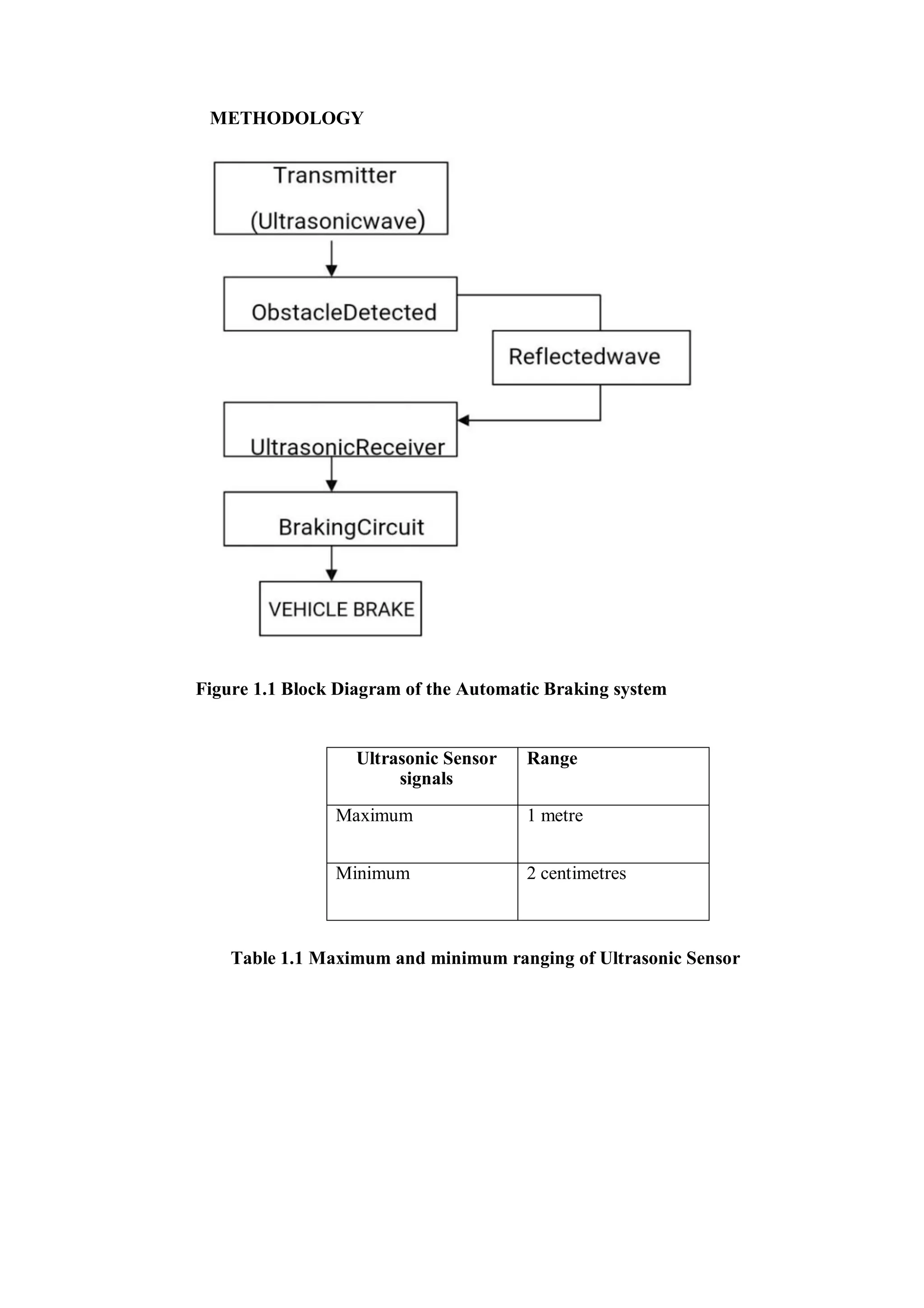
METHODOLOGY
Figure 1.1 Block Diagram of the Automatic Braking system
Table 1.1 Maximum and minimum ranging of Ultrasonic Sensor
Ultrasonic Sensor
signals
Range
Maximum 1 metre
Minimum 2 centimetres
Fig 1.2 Reduction in speed of vehicle
Plate 1.1 Automatic Braking System
PRINCIPAL COMPONENTS OF AUTOMATIC BRAKING SYSTEM
 SENSOR
 TRANSDUCER
 ULTRASONIC SENSOR
 OPERATIONAL AMPLIFIER AND ADC
 BRAKING CIRCUIT
 DC GEAR MOTOR
 SERVOMOTOR
SENSOR
A sensor is an electrical device that maps an environmental attribute to a quantitative
measurement. Each sensor is based on transduction principle which is conversion of energy
from one form to another form. There are two important terms related to any sensor –
Target Angle –
This term refers to the ‘tilt response’ limitations of a given sensor.
Since the ultrasonic waves reflect off the target object, target angles indicateacceptable
amounts of tilt for a given sensor.
Beam Spread – This term refers to the maximum angular spread of the ultrasonicwaves as
they leave the transducer.
TRANSDUCER
A transducer is an energy conversion device which converts one form of energy into
another. In the ultrasonic sensors they are used to convert electrical energy into ultrasonic
energy and vice-versa. In this system piezoelectric transducers are used, which create
ultrasonic vibration through use of piezoelectric materialssuch as certainforms of crystals or
ceramic polymers. Their working is based on the piezoelectric effect. This effect refers to the
voltage produced between surfaces of a solid, (non- conducting substance) when a
mechanical stress is applied to it. Conversely, when a voltage is applied across surfaces of a
solid that exhibits piezoelectric effect, the solidundergoes mechanical distortion.
ULTRASONIC SENSOR
Ultrasonic ranging and detecting devices use high frequency sound waves called
ultrasonic waves to detect presence of an object and its range. Normal frequency range of
human ear is roughly 20Hz to 20,000Hz. Ultrasonic sound waves are sound waves that are
above the range of human ear, and thus have frequencyabove 20,000Hz. An ultrasonic
sensor necessarily consists of a transducer for conversion of one form of energy to another, a
housing enclosing the ultrasonic transducer and an electrical connection. These sensors are of
two types:
Ultrasonic Transmitter – Before transmitting the ultrasonic wave, there is a part which is
ultrasonic wave generator that functions to generate ultrasonic wave. In that part, there is
timing instruction means for generating an instruction signal for intermittently providing
ultrasonic waves. This signal will send to an ultrasonic wave generator for generating
ultrasonic waves based on the instruction signal from said timing instruction means
(transform electrical energy into sound wave). After ultrasonic wave was produced,
ultrasonic transmitter transmits the ultrasonic waves toward a road surface to find out the
obstacle. The range that obstacle detected is depends on the range of ultrasonic sensors that
used.
Fig 1.3 Ultrasonic Transmitter
• Ultrasonic Receiver – If the ultrasonic wave detects the obstacle, it will produce a
reflected wave. An ultrasonic receiver is used for receiving the ultrasonic waves
reflected from the road surface to generate a reception signal. There is ultrasonic
transducer that will transform back the sound wave to electrical energy. This signal
amplified by an amplifier. The amplified signal is compared with reference signal to
detect components in the amplified signal due to obstacles on the road surface. The
magnitude of the reference signal or the amplification factor of the amplifier is
controlled to maintain a constant ratio between the average of the reference signal and
the average of the amplified signal.
Fig 1.4 Ultrasonic Receiver
OPERATIONAL AMPLIFIER AND ADC
An operational amplifier, usually referred to as op-amp, is a high gain voltage
amplifier with differential inputs and a single output. The amplifier’s differential inputs
consist of an inverting input and a non-inverting input. The op-amp amplifies only the
difference in the voltage between the two inputs called the ‘differential input voltage’.
The output voltage of the op-amp is controlled by feeding a fraction of output signal back
to the inverting input. This is known as negative feedback. Due to the amplifier’s high
gain, the output voltage for any given input is only controlled by the negative feedback.
The amplified signal is a square pulse which is given to the ADC. ADC (Analog to
Digital Converter) converts input analog signal to corresponding digital signal. The
digital signal is given to the microcontroller.
BRAKING CIRCUIT
The processed i.e. the amplified digital signal is sent to the braking circuit. PIC
(Peripheral Interface Controller (or) Programmable Interface Controller) – The
microcontroller used is PIC 16F84 which is 8-bit microcontroller. PIC microcontrollersare
made by microchip technology. PICs are used in this system due to their low cost and
wide availability. The numbers of instructions to perform a
variety of operations vary from 35 instructions in low-end PICs to about 70 instructionsin
high-end PICs. It is programmed by using C language.
The signal from the ADC is processed by the PIC microcontroller, and it gives an
instruction as an output, based on the condition of the signal, to the servo motor. The
signal received from the ADC can also be displayed on the LCD display (which gives an
audio-visual warning on the windshield in the driver’s field of view), and it gives the
distance between the front of the vehicle and the obstacle. The distance value at which
automatic braking should start is already stored in the microcontroller. When the
measured distance reaches this value, the PIC automatically sends the signalto the servo
motor which in turn controls braking through mechanical arrangements.
DC GEAR MOTOR
A DC gear motor is a fairly simple electric gear motor that uses electricity, gearbox
and magnetic field to produce torque, which turns the motor. At its most simple, DC gear
motor requires two magnets of opposite polarity and an electric coil, which acts as an
electric magnet. The repellent and attractive electromagnetic forcesof the magnets
provide the torque and causes the DC gear motor to turn. A gear box ispresentjust after
the DC motor and a rotary shaft is connected to it, with the help of this DC gear motor
setup the vehicle wheels can be rotated in this project.
Figure.1.5
SERVO MOTOR
The output of the PIC is the input of the servo motor. The servo motor allows for
precise control of angular position, velocity and acceleration. It consists of a motor
coupled to a sensor for position feedback. Thus, it is a closed loop mechanism that uses
position feedback to control its motion and final position. The input is a signal,
either analog or digital, representing the position commanded for the output shaft. The
measured position of the output shaft is compared to the command position (the external
input to the motor). If the output position differs from that required, an error signal is
generated which then causes the motor to rotate in either direction as needed,to bring the
output shaft to the appropriate position. As the required position approaches, the error
signal reduces to zero and the motor stops.
Figure.1.6
The output shaft of servo motor is capable of travelling somewhere around 180
degrees. A normal servo motor is used to control an angular motion between 0 and 180
degrees, and it is mechanically not capable of turning any farther due to a mechanical
stop built on to the main output gear. The angle through which the output shaft of the
servo motor need to travel is determined according to the nature of the signal given to the
motor as input from the PIC.
The servo motor controls the braking through mechanical arrangements. This is
done by using a pair of crossed helical gears and a grooved cylindrical component. The
larger gear is mounted on the output shaft of the servo motor and the smaller is mounted
on the master cylinder piston rod. Thus, when the output shaft of the servomotor gets
signals and hence the larger gear rotates in say anticlockwise direction,the smaller gear and
hence the master cylinder piston rod rotates in clockwise direction.Due to the groove on
the cylindrical component translatorymotion is also produced. This is due to a pin, one
end of which is inserted in the groove and the other end is fixedrigidly to a support. Thus,
a combination of translatory as well as rotary motion is produced.
Hence, the fluid pressure is applied due to stretching out of the master cylinder
piston thus resulting in braking of the vehicle. The piston returns to the original position
when the servo motor output shaft rotates in clockwise direction.
Thus, the speed of the vehicle reduces for clockwise rotation of the smaller gear (i.e.
anticlockwise rotation of larger gear and hence the servo motor output shaft). Thus, the
servo motor is used to control the brakes, when the PIC gives the signal to the servomotor,
based upon the distance measured by means of sensors.This constitutes the braking
circuit
Advantages of Automatic Braking System
 Discrete distances to moving objects can be detected and measured.
 Resistance to external disturbances such as vibration, infrared radiation,ambient noise,
and EMI (Electro Magnetic Interference) radiation.
 Measures and detects distances to moving objects.
 Impervious to target materials, surface and colour.
 Solid-state units have virtually unlimited, maintenance free lifespan.
 Detects small objects over long operating distance.
 Ultrasonic sensors are not affected by dust, dirt or high moistureenvironments
INTRODUCTION TO MECHANICAL ANALYSIS
The main purpose of this study is to analysis the thermo-mechanical behaviorof the dry
contact between the brake disc and pads during the braking phase. The simulation
strategy is based on computer code ANSYS11. The modeling oftransient temperature in
the disk is actually used to identify the factor of geometricdesign of the disk to install the
ventilation system in vehicles. The thermal- structural analysis is then used to determine
the deformation established and the Von Mises stresses in the disk, the contact pressure
distribution in pads. The resultsare satisfactory compared to those found in the literature.
The frictional heat generated during braking is included in the full analysis of a
commercial vehicle drum brake, avoiding artificial heat partitioning by the use ofa novel
technique for the dynamic simulation of heat transfer at the friction interface. The effects
of lining wear, empirically related to local values of surface temperature and pressure,
together with thermo-elastic effects, are taken account of in the calculation of interface
pressure distributions and consequent brake performance. Analyses have been completed
using two-dimensional finite element meshes which model the combined assembly of
brake shoes, linings and drum. These have been validated by comparisons between
measured and calculated brake performance, and by observations of rubbing contact
pattern.
MECHANICAL ANALYSIS
CHAPTER 2
SERVOMECHANISM
SERVOMECHANISM
Servomechanism, automatic device used to correct the performance of a
mechanism by means of an error-sensing feedback. The term servomechanism properly
applies only to systems in which the feedback and error-correction signals control
mechanical position or one of its derivatives such as velocity or acceleration.
Servomechanisms were first used in gunlaying (aiming) and in fire-control and marine-
navigation equipment. Today, applications of servomechanisms include their use in
automatic machine tools, satellite-tracking antennas, celestial-tracking systems on
telescopes, automatic navigation systems, and antiaircraft-gun control systems.
In many applications, servomechanisms allow high-powered devices to be
controlled by signals from devices of much lower power. The operation of the high-
powered device results from a signal (called the error, or difference, signal) generated
from a comparison of the desired position of the high-powered device with its actual
position. The ratio between the power of the control signal and that of the device
controlled can be on the order of billions to one.
All servomechanisms have at least these basic components: a controlled device, a
command device, an error detector, an error-signal amplifier, and a device to perform any
necessary error corrections (the servomotor). In the controlled device, that which is being
regulated is usually position. This device must, therefore, have some means of generating
a signal (such as a voltage), called the feedback signal, that represents its current position.
This signal is sent to an error-detecting device. The command device receives
information, usually from outside the system, that represents the desired position of the
controlled device.
This information is converted to a form usable by the system (such as a voltage)
and is fed to the same error detector as is the signal from the controlled device. The error
detector compares the feedback signal (representing actual position) with the command
signal (representing desired position). Any discrepancy results in an error signal that
represents the correction necessary to bring the controlled device to its desired position.
The error-correction signal is sent to an amplifier, and the amplified voltage is used to
drive the servomotor, which repositions the controlled device
Figure.1
SERVOMOTER
A servomotor is a specific type of motor that is combined with a rotary encoder or a
potentiometer to form a servomechanism. This assembly may in turn form part of another
servomechanism. A potentiometer provides a simple analog signal to indicate position,
whilean encoder provides position and usually speed feedback, which by the use of a PID
controller allow more precise control of position and thus faster achievement of a stable
position (for a given motor power). Potentiometers are subject to drift when the
temperaturechanges whereas encoders are more stable and accurate.
24
Servomotors are used for both high-end and low-end applications. On the high end are
precision industrial components that use a rotary encoder. On the low end are inexpensive
radio control servos (RC servos) used in radio-controlled models which use a free-running
motor and a simple potentiometer position sensor with an embedded controller. The term
servomotor generally refers to a high-end industrial component while the term servo is most
often used to describe the inexpensive devices that employ a potentiometer. Stepper motors
are not considered to be servomotors, although they too are used to construct larger
servomechanisms. Stepper motors have inherent angular positioning, owing to their
construction, and this is generally used in an open-loop manner without feedback. They are
generally used for medium-precision applications.
In most servo motion control applications, a servomotor accelerates and
decelerates the driven system or load. Servomotor brakes are used mainly in vertical-axis
applications to statically hold the load in the absence of power. Typically, the brake is a
spring-applied, power-off type, with a static torque 50% higher than required to hold the
load.
On occasion, such brakes are used for dynamic braking, either as an assist to the motor,
usually taking over just prior to stopping, or in emergency stop situations. Motion control
designers must consider the worst-case conditions when selecting the brake. If the need to
Figure.2
25
dynamically decelerate is overlooked, for example, the consequences
may be premature wear, degraded performance, and possibly
catastrophic failure.
Breaking Operation
In most servomotor applications, either static or dynamic, it is
desirable for the brake to hold or decelerate the load in the absence of
electrical power for reasons of safety and energyconservation. The most
common power-off brake type uses compression springs to push the
brake armature axially so it contacts and subsequently stops the rotor
and connected load.
To engage the brake, voltage is removed, allowing the coil current and
magnetic field to decay. When the electromagnetic pulling force
(produced by the magnetic field) between coil and armature reduces to
slightly below the spring force, the armature separates from thecoil and
engages the rotor. At this instant, the brake holds, or in a dynamic
application, beginsto decelerate the load.
To disengage the brake, voltage is applied to the coil housing, thereby
generating a magnetic field. This field attracts the armature, moving it
axially to the coil housing, thereby releasing the rotor and the load. A
manual release can be added to free the rotor if necessary during apower
outage.
26
CHAPTER 3
BS UNDER DIFFERENT BREAKS
Different brakes are used in automobiles. Such as:
1. Disc Brake
2. Drum Brake
3. Hydraulic Brake
ABS By Using Disc Brake:-
ABS or Anti lock braking system can be employed in both disc and
drum brakes. The difference between drum and disc are the mechanism
of actuation and the the componentsused. Brakes utilize frictional energy
to induce a braking torque which acts in opposite direction to the driving
torque which helps in vehicle deceleration. Now the working principle of
ABS is to apply intermittent braking force so that the wheel doesn’t lock
up. Now when front wheels are locks the vehicle loses directional control
and when the real wheel locks the vehicle loses its directional stability.
The function of ABS is to prevent wheel lock.
In disc brake the friction disc is connected to the wheel and the caliper is
fixed to the vehicleand it is non-rotating , when the brakes are applied the
calipers press against the disc with hydraulic action and friction is
produced.
27
Figure.3
ABS BY USING DRUM BRAKE:-
In drum brakes the wheel has a drum and the friction shoes are placed inside the drum
and are actuated by togglelever mechanism, when the brakes shoes press against the drum and
friction is produced.
When drum brake with ABS is used the brake shoes are actuated and friction is produced
as a result the wheel speeddrops and the wheel speed sensor continuously monitors the wheel
RPM.
If it drops below critical value the shoes are retracted so that the wheel is free from
locking and when the speedincreases the shoes are actuated and this process happens multiple
times.
28
Conditions:-
Figure.4
1) wheel slip= 0% when wheel is free wheeling.
2) wheel slip= 100% when wheel is fully locked.
3) maximum breaking Force occurs when wheel slip is in the range of 10%-30%.
WHEEL SLIP
Wheel slip is defined as a relative difference between a driving's wheel angular velocity
and the vehicle velocity.
Different Situation of Vehicle in ABS:-
29
1. Graph 1 that indicates vehicles runs at rough/dry asphalt.
Graph 1
2. Graph 2 shows two lines. Yellow line shows vehicles longitudinal velocity and blue
line shows vehicles linear velocity. Considering wheels motion the longitudinal velocity
remains same throughout the motion. But the linear velocity which is shown by blue in
figure 4(i) shown drastic changes. But our employed ABS system has performed and it
has not allowed the vehicle to lock.
Graph.2
3. Graph 3 shows two lines. Yellow line shows slip. The obtained slip is unusual. This
unusual slip gives the idea of surface. Because this time the vehicle is driven on snowy
surface thus graph obtained is unusual. It is due to the employed ABS system vehicles
30
did not lock and comes to rest after a period of 1.5 seconds.
Graph.3
How Effective Is It:-
Certain older models can be bought without ABS, and some people do prefer not having
it. But it's a very effective safety feature:
 Cars fitted with ABS are less likely be involved in a fatal crash.
 Decreases the chance of frontal collision on wet and dry roads.
 With ABS rarely stray from the road ahead.
31
CHAPTER 4
HERMAL ANALYSIS
Analysis 1: Analysis on Disc Break
This analysis included with two different loading conditions.
1. Thermal loads due to friction between disc pads and disc wheel.
2. Pressure applied by the disc pads on the disc wheel to
stop when vehicle is inmovement.
3D Model
Figure.5
3D Model of Brake
32
Material Properties
Gray Cast Iron
Compressive Ultimate
Strength: 8.2e+008
Compressive Yield
Strength. : 0
Tensile Yield Strength. : 2.5e+008 Tensile Ultimate Strength. : 2.4e+008 Isotropic Secant Coe
Density 7200 kg m^-3
Coefficient of Thermal Expansion 1.1e-005 C^-1
Specific Heat 447 J kg^-1 C^-1
Thermal Conductivity 52 W m^-1 C^-1
Resistivity 9.6e-008 ohm m
33
Boundary conditions:
1. Applying thermal load
Temperature = 300oC
Figure.6
34
And keeping the surrounding medium as air with 22 C
Figure.7
2. Meshing
Meshing is done to divide the model into elements.
Figure.8
Mesh
Details
35
RESULT:
Time [s] Minimum [°C] Maximum [°C] Maximum [°C]
1. 211.16 300 287.27
CHAPTER 5
STATICS ANALYSIS
Applying static load i.e., pressure due to brake pads on disc
Boundary conditions:
Applying rotational velocity of 100 rad/sec
Its because the vehicle will be in motion while applying the break.
36
Applying fixed constraints in the bolt holes
Figure.9
Applying Pressure on the selected face where the disc pads come in contact with the
disc pads.
Figure.10
37
TOTAL DEFORMATION:
Figure.11
RESULT:
38
CHAPTER 6
FATIGUE ANALYSIS
Fatigue Analysis on thermal and static load applied.
In this we are finding the fatigue life of disc break for the applied loading conditions
thermal and Static structural i.e., pleasure due to disc pads on disc.
Boundary setup:
40
RESULT:
FATIGUE LIFE:
41
CHAPTERS 7
DYNAMIC ANALYSIS ON BUMPER
Model:
Here we have 2 components in this analysis
1. Bumper
2. Hitting surface
Figure.12
42
Aluminum - High-Strength Alloy
When the vehicle bumper with certain speed hits any stationary object then the
deformation occurs.
43
RESULT
44
CONCLUSION
We have successfully completed the fabrication of automatic braking system model
prototype and this project presents the implementation of an Automatic BrakingSystem
for Forward Collision Avoidance, intended to use in vehicles where the drivers
may not brake manually, but the speed of the vehicle can be reduced automatically dueto
the sensing of the obstacles. It reduces the accident levels and tends to save the livesof so
many people. By doing this project practically we gained the knowledge about working
of automatic braking system and with this future study and research, we hopeto develop
the system into an even more advanced speed control system for automobilesafety, while
realizing that this certainly requires tonsof work and learning, like the programming and
operation of microcontrollers and the automobile structure. Hence we believe that the
incorporation of all components in Automatic Braking System willmaximize safety and
also give such system a bigger market space and a competitive earket.
45
FUTURE SCOPE
FUTURE SCOPE
The future scope is to design and develop a control system based on an
automotive braking system is called “Automatic Braking System”. The Automatic
Braking System with ultrasonic sensor would alert the driver when the
distancebetweenvehicle and obstacle is in within the sensing range zone then the
brakes are applied. This is the new function in this prototype design that could be
possibly used for all the vehicles. By making it safer, this system will provide
better guarantee for vehicle’s safety and avoid losses. Therefore, the safety system
of vehicles will be developed andmay have more market demands.
It can be further used for large type of heavy vehicles like buses, trucks,
cranes,tractors, etc. We can surely get the information about the obstacle detection
sense zoneaccording to vehicle condition. It is verily useful to public sector and
users. It is also avoids the accidents in large or metropolitan cities. So we feel it is
a better idea for automatically braking of vehicle with moderate cost.
46
REFERENCES
1. http://members.rennlist.com/pbanders/ecu.htm. This link refers to
technicaldocument that contains information about electronic control unit.
2. http://www.aa1car.com/ this website contains technical articles, books and
manuals that help us find what’s wrong with our vehicle and what needed
to fixit.
3. David Epsilon, An embedded software premier, Pearson education, 1999.
4. Joshua Pérez, Fernando Saco, Vicente MI lanes, Antonio Jiménez, Julio C.
Diaz and Teresa de Pedro, an RFID based Intelligent Vehicle speed
controller using active traffic signals, SENSORS 2010, 15872 5888; doi:
10.3390/s100605872.
5. Van NE’s. N; Houtenbos. M; van SC Hagen. I: Improving Speed behavior:
ThePotential of In-Car Speed Assistance and Speed Limit Credibility. IET
Intel. Transp. Syst. 2008, 2, 323-330.
6. MI lanes, V. Onieva, E. Perez, J. De Pedro, T. Gonzalez, C. Control of
Velocidad Adaptativo para Entornos Urbanos Congestionados. Rev.
Iberoam, automat. Informat. Ind.2009, 66-73.

FINAL DOCUMENT Abs (Autosaved).pdf

  • 1.
    AUTOMATIC BREAKING SYSTEMAND MECHANICAL ANALYSIS A major project report submitted in partial fulfillment of the requirements For the award of the degree of BACHELOR OF TECHNOLOGY in MECHANICAL ENGINEERING by G.VAMSHI 19S45A0308 G.RAKESH 18S41A0305 L.JEEVAN 19S45A0310 P.SAILATHA 19S45A0317 Under the Guidance of B.LAXMI NARAYANA Assistant Professor Department of Mechanical Engineering VAAGESWARI COLLEGE OF ENGINEERING (Affiliated to JNTUH Hyderabad &Approved by AICTE New Delhi) Ramakrishna colony, Karimnagar-505527 July2022
  • 2.
    Department of MechanicalEngineering VAAGESWARI COLLEGE OF ENGINEERING CERTIFICATE This is certify to that the major project report entitled "AUTOMATIC BREAKING SYSTEM AND MECHANICAL ANALYSIS” submitted by the following students in partial fulfillment of the requirements for the award of the Degree of Bachelor of Technology in Mechanical Engineering, and is a bonafide record of the work performed by G.VAMSHI 19S45A0308 G.RAKESH 18S41A0305 L.JEEVAN 19S45A0310 P.SAILATHA 19S45A0317 The work embodied in this major project report has not been submitted to any other institution for the award of any degree. B.Laxmi Narayana D.Vijay Kumar Assistant Professor Assistant Professor Internal Guide Head of the Dept. Principal Dr.Ch Srinivas External Examiner
  • 3.
    ACKNOWLEDGEMENT We wish topay our sincere thanks to Dr. Ch. Srinivas, Principal, Vaageswari College of Engineering, Karimnagar for providing all required facilities and his support during the project work. We would like to thank Mr. D.Vijay Kumar, Assistant Professor and HOD of Mechanical Engineering Department, for his valuable suggestions during the project work. We sincerely extend our thanks to project guide Mr. B.LAXMI NARAYANA, Assistant Professor of Mechanical Engineering Department for sparing his valuable time in guiding the project work and giving feedback with a lot of useful suggestion during the project work. We are also conveying our heartfelt thanks to the Institute authority, Department, Library and Laboratory staffs of Vaageswari College of Engineering for their co- operation during our project. We thank our beloved friends for their help and encouragement regarding the concepts and experimentations. PROJECT ASSOCIATE G.VAMSHI 19S45A0308 G.RAKESH 18S41A0305 L.JEEVAN 19S45A0310 P.SAILATHA 19S45A0317
  • 4.
    DECLARATION We hereby declarethat the project work entitled "AUTOMATIC BREAKING SYSTEM AND MECHANICAL ANALYSIS” is submitted towards partial fulfillment of requirement for the degree of Bachelor of Technology in MECHANICAL ENGINEERING to VAAGESWARI COLLEGE OF ENGINEERING is authenticated work and has not been submitted to any other university or institute for any award of degree
  • 5.
    ABSTRACT I.C Engines havebeen advanced a lot such that its speed is becoming a major catastrophe. Advanced automatic braking system improves braking techniques in vehicles. It changes complete braking systems in an automotive and deals with the concept of Automatic Braking System giving the solution. This project is designed with ultrasonic transmitter, ultrasonic receiver, Arduino UNO R3 board with PIC microcontroller, DC gear motor, Servomotor and mechanical braking arrangement. The Ultrasonic Sensor generates (0.020-20)KHZ frequency signal. It is transmitted through ultrasonic transmitter. The ultrasonic receiver is used to receive the reflected wave present in front of the vehicle, then the reflected waves is given to the ultrasonic wave generator unit in which the incoming wave is amplified and compared with reference signals to maintain a constant ratio and this signal is given to microcontroller and through which the working of DC gear motor and Servomotor may takes place, which results in application of brakes. The prototype has been prepared depicting the technology and tested as perthe simulated conditions. In future the actual model may be developed depending on its feasibility.
  • 6.
    CONTEXT CHAPTER NAME PAGENO. IINTRODUCTION II SERVOMECHANISM III ABS UNDEE DIFFERENT BRAKES IV THERMAL ANALYSIS V STATIC ANALYSIS VI FATIGUE ANALYSIS VII DYNAMIC ANALYSIS ON BUMPER VIII CONCLUSION IX FUTURE SCOPE
  • 7.
    TABLES TABLE NAME PAGENO. 1GREY CAST IRON PROPERTIES 2 MESHING DETAILS 3 THERMAL ANALYSIS RESULT 4 STATIC ANALYSIS RESULT 5 FATIGUE ANALYSIS RESULT 6 FATIGUE ANALYSIS RESULT 7 BUMBER ANALYSIS RESULT
  • 8.
  • 9.
    BACKGROUND Driving is acommon activity for most of the people. The number of vehicles is increasing day by day. Now a days, the technology has got vast changes which leads increase in speed. The speed plays a vital role to maintain time for longer distances. But, this speed also getting a major problem for causes of road accidents. The commonbraking is not sufficient for avoidance of accidents when driver is not active. Further improvement has to done in braking system in order to brake a vehicle when driver is not able to brake i.e., it may needs automatic braking system. This automatic braking system allows the vehicle to brake without support of the driver. The main target of the ultrasonic braking system is that, vehicles should automatically brake when the sensors sense the obstacle. This is a technology for automobiles to sense an imminent forward collision with another vehicle or an obstacle, and to brake the vehicle accordingly, which is done by the braking circuit. This systemincludes two ultrasonic sensors viz. ultrasonic wave emitter and ultrasonic wave receiver. The ultrasonic wave emitter provided in front portion of an automatic brakingsystem vehicle, producing and emitting ultrasonic waves in apredetermined distance infront of the vehicle. Ultrasonic wave receiver is also provided in front portion of the vehicle, receiving the reflected ultrasonic wave signal from the obstacle. The reflectedwave (detection pulse) is measured to get the distancebetween vehicle and the obstacle.The DC gear motor is connected to the wheels of vehicle and power input is given to itfrom Arduino board. Then PIC microcontroller is used to control the servo motor based on detection pulse information and the servo motor in turn automatically controls the braking of the vehicle. Thus, this new system is designed to solve the problem where drivers
  • 10.
    may not beable to brake manually exactly at the required time, but the vehicle can stop automatically by sensing obstacles to avoid an accident. In order to reduce the emission levels, more work is going on for the modification of engine work functions and all. There are several kinds of braking mechanism systems that would only can be applicable mechanically, to move the ideology more deep and brief the automatic braking system will be more sufficient andsatisfactory in addition to mechanical braking system. In present generation, number of vehicles are coming into existence with newertechnologies for implementation of human comfort and other conditioning. To extend the ideology in more brief manner and to take the step in different way, may automaticbraking system would fulfill the methods of extension of technical existences. OBJECTIVE The objective of this project is to design the automatic braking system in order to avoid the accident. To develop a safety vehicle braking system using ultrasonic sensor and to design a vehicle with less human attention to the driving. This project is necessary to be attached to every vehicle. Mainly it is used when drive the vehicles in night time. Mostly the accident occurred in the nighttime due to long travel the driver may get tired. So the driver may hit the front side vehicleor road side trees. By using this project the vehicle is stopped by automatic braking system. So we can avoid the accident.
  • 11.
    SCOPE OF PROJECT Thescope of this project is to develop an ultrasonic sensor to detect the obstacle and to process the output from the ultrasonic sensor to drive the servomotor as an actuator. Vehicles can automatically brake due to obstacles when the sensor senses the obstacles. The focus of this project is designing an automatically braking system that can help us control the braking system of a vehicle. The automatically braking systemalso needs to work with an ultrasonic sensor, which produce sound pulse by abuzzer. The ultrasonic wave is generated from a transmitter and sends to a receiver.
  • 12.
    METHODOLOGY Figure 1.1 BlockDiagram of the Automatic Braking system Table 1.1 Maximum and minimum ranging of Ultrasonic Sensor Ultrasonic Sensor signals Range Maximum 1 metre Minimum 2 centimetres
  • 13.
    Fig 1.2 Reductionin speed of vehicle Plate 1.1 Automatic Braking System
  • 14.
    PRINCIPAL COMPONENTS OFAUTOMATIC BRAKING SYSTEM  SENSOR  TRANSDUCER  ULTRASONIC SENSOR  OPERATIONAL AMPLIFIER AND ADC  BRAKING CIRCUIT  DC GEAR MOTOR  SERVOMOTOR SENSOR A sensor is an electrical device that maps an environmental attribute to a quantitative measurement. Each sensor is based on transduction principle which is conversion of energy from one form to another form. There are two important terms related to any sensor – Target Angle – This term refers to the ‘tilt response’ limitations of a given sensor. Since the ultrasonic waves reflect off the target object, target angles indicateacceptable amounts of tilt for a given sensor. Beam Spread – This term refers to the maximum angular spread of the ultrasonicwaves as they leave the transducer. TRANSDUCER A transducer is an energy conversion device which converts one form of energy into another. In the ultrasonic sensors they are used to convert electrical energy into ultrasonic energy and vice-versa. In this system piezoelectric transducers are used, which create ultrasonic vibration through use of piezoelectric materialssuch as certainforms of crystals or ceramic polymers. Their working is based on the piezoelectric effect. This effect refers to the
  • 15.
    voltage produced betweensurfaces of a solid, (non- conducting substance) when a mechanical stress is applied to it. Conversely, when a voltage is applied across surfaces of a solid that exhibits piezoelectric effect, the solidundergoes mechanical distortion. ULTRASONIC SENSOR Ultrasonic ranging and detecting devices use high frequency sound waves called ultrasonic waves to detect presence of an object and its range. Normal frequency range of human ear is roughly 20Hz to 20,000Hz. Ultrasonic sound waves are sound waves that are above the range of human ear, and thus have frequencyabove 20,000Hz. An ultrasonic sensor necessarily consists of a transducer for conversion of one form of energy to another, a housing enclosing the ultrasonic transducer and an electrical connection. These sensors are of two types: Ultrasonic Transmitter – Before transmitting the ultrasonic wave, there is a part which is ultrasonic wave generator that functions to generate ultrasonic wave. In that part, there is timing instruction means for generating an instruction signal for intermittently providing ultrasonic waves. This signal will send to an ultrasonic wave generator for generating ultrasonic waves based on the instruction signal from said timing instruction means (transform electrical energy into sound wave). After ultrasonic wave was produced, ultrasonic transmitter transmits the ultrasonic waves toward a road surface to find out the obstacle. The range that obstacle detected is depends on the range of ultrasonic sensors that used.
  • 16.
    Fig 1.3 UltrasonicTransmitter • Ultrasonic Receiver – If the ultrasonic wave detects the obstacle, it will produce a reflected wave. An ultrasonic receiver is used for receiving the ultrasonic waves reflected from the road surface to generate a reception signal. There is ultrasonic transducer that will transform back the sound wave to electrical energy. This signal amplified by an amplifier. The amplified signal is compared with reference signal to detect components in the amplified signal due to obstacles on the road surface. The magnitude of the reference signal or the amplification factor of the amplifier is controlled to maintain a constant ratio between the average of the reference signal and the average of the amplified signal.
  • 17.
    Fig 1.4 UltrasonicReceiver OPERATIONAL AMPLIFIER AND ADC An operational amplifier, usually referred to as op-amp, is a high gain voltage amplifier with differential inputs and a single output. The amplifier’s differential inputs consist of an inverting input and a non-inverting input. The op-amp amplifies only the difference in the voltage between the two inputs called the ‘differential input voltage’. The output voltage of the op-amp is controlled by feeding a fraction of output signal back to the inverting input. This is known as negative feedback. Due to the amplifier’s high gain, the output voltage for any given input is only controlled by the negative feedback. The amplified signal is a square pulse which is given to the ADC. ADC (Analog to Digital Converter) converts input analog signal to corresponding digital signal. The digital signal is given to the microcontroller. BRAKING CIRCUIT The processed i.e. the amplified digital signal is sent to the braking circuit. PIC (Peripheral Interface Controller (or) Programmable Interface Controller) – The microcontroller used is PIC 16F84 which is 8-bit microcontroller. PIC microcontrollersare made by microchip technology. PICs are used in this system due to their low cost and wide availability. The numbers of instructions to perform a variety of operations vary from 35 instructions in low-end PICs to about 70 instructionsin high-end PICs. It is programmed by using C language.
  • 18.
    The signal fromthe ADC is processed by the PIC microcontroller, and it gives an instruction as an output, based on the condition of the signal, to the servo motor. The signal received from the ADC can also be displayed on the LCD display (which gives an audio-visual warning on the windshield in the driver’s field of view), and it gives the distance between the front of the vehicle and the obstacle. The distance value at which automatic braking should start is already stored in the microcontroller. When the measured distance reaches this value, the PIC automatically sends the signalto the servo motor which in turn controls braking through mechanical arrangements. DC GEAR MOTOR A DC gear motor is a fairly simple electric gear motor that uses electricity, gearbox and magnetic field to produce torque, which turns the motor. At its most simple, DC gear motor requires two magnets of opposite polarity and an electric coil, which acts as an electric magnet. The repellent and attractive electromagnetic forcesof the magnets provide the torque and causes the DC gear motor to turn. A gear box ispresentjust after the DC motor and a rotary shaft is connected to it, with the help of this DC gear motor setup the vehicle wheels can be rotated in this project. Figure.1.5
  • 19.
    SERVO MOTOR The outputof the PIC is the input of the servo motor. The servo motor allows for precise control of angular position, velocity and acceleration. It consists of a motor coupled to a sensor for position feedback. Thus, it is a closed loop mechanism that uses position feedback to control its motion and final position. The input is a signal, either analog or digital, representing the position commanded for the output shaft. The measured position of the output shaft is compared to the command position (the external input to the motor). If the output position differs from that required, an error signal is generated which then causes the motor to rotate in either direction as needed,to bring the output shaft to the appropriate position. As the required position approaches, the error signal reduces to zero and the motor stops. Figure.1.6
  • 20.
    The output shaftof servo motor is capable of travelling somewhere around 180 degrees. A normal servo motor is used to control an angular motion between 0 and 180 degrees, and it is mechanically not capable of turning any farther due to a mechanical stop built on to the main output gear. The angle through which the output shaft of the servo motor need to travel is determined according to the nature of the signal given to the motor as input from the PIC. The servo motor controls the braking through mechanical arrangements. This is done by using a pair of crossed helical gears and a grooved cylindrical component. The larger gear is mounted on the output shaft of the servo motor and the smaller is mounted on the master cylinder piston rod. Thus, when the output shaft of the servomotor gets signals and hence the larger gear rotates in say anticlockwise direction,the smaller gear and hence the master cylinder piston rod rotates in clockwise direction.Due to the groove on the cylindrical component translatorymotion is also produced. This is due to a pin, one end of which is inserted in the groove and the other end is fixedrigidly to a support. Thus, a combination of translatory as well as rotary motion is produced. Hence, the fluid pressure is applied due to stretching out of the master cylinder piston thus resulting in braking of the vehicle. The piston returns to the original position when the servo motor output shaft rotates in clockwise direction. Thus, the speed of the vehicle reduces for clockwise rotation of the smaller gear (i.e. anticlockwise rotation of larger gear and hence the servo motor output shaft). Thus, the servo motor is used to control the brakes, when the PIC gives the signal to the servomotor, based upon the distance measured by means of sensors.This constitutes the braking circuit
  • 21.
    Advantages of AutomaticBraking System  Discrete distances to moving objects can be detected and measured.  Resistance to external disturbances such as vibration, infrared radiation,ambient noise, and EMI (Electro Magnetic Interference) radiation.  Measures and detects distances to moving objects.  Impervious to target materials, surface and colour.  Solid-state units have virtually unlimited, maintenance free lifespan.  Detects small objects over long operating distance.  Ultrasonic sensors are not affected by dust, dirt or high moistureenvironments
  • 22.
    INTRODUCTION TO MECHANICALANALYSIS The main purpose of this study is to analysis the thermo-mechanical behaviorof the dry contact between the brake disc and pads during the braking phase. The simulation strategy is based on computer code ANSYS11. The modeling oftransient temperature in the disk is actually used to identify the factor of geometricdesign of the disk to install the ventilation system in vehicles. The thermal- structural analysis is then used to determine the deformation established and the Von Mises stresses in the disk, the contact pressure distribution in pads. The resultsare satisfactory compared to those found in the literature. The frictional heat generated during braking is included in the full analysis of a commercial vehicle drum brake, avoiding artificial heat partitioning by the use ofa novel technique for the dynamic simulation of heat transfer at the friction interface. The effects of lining wear, empirically related to local values of surface temperature and pressure, together with thermo-elastic effects, are taken account of in the calculation of interface pressure distributions and consequent brake performance. Analyses have been completed using two-dimensional finite element meshes which model the combined assembly of brake shoes, linings and drum. These have been validated by comparisons between measured and calculated brake performance, and by observations of rubbing contact pattern.
  • 23.
  • 24.
    CHAPTER 2 SERVOMECHANISM SERVOMECHANISM Servomechanism, automaticdevice used to correct the performance of a mechanism by means of an error-sensing feedback. The term servomechanism properly applies only to systems in which the feedback and error-correction signals control mechanical position or one of its derivatives such as velocity or acceleration. Servomechanisms were first used in gunlaying (aiming) and in fire-control and marine- navigation equipment. Today, applications of servomechanisms include their use in automatic machine tools, satellite-tracking antennas, celestial-tracking systems on telescopes, automatic navigation systems, and antiaircraft-gun control systems. In many applications, servomechanisms allow high-powered devices to be controlled by signals from devices of much lower power. The operation of the high- powered device results from a signal (called the error, or difference, signal) generated from a comparison of the desired position of the high-powered device with its actual position. The ratio between the power of the control signal and that of the device controlled can be on the order of billions to one. All servomechanisms have at least these basic components: a controlled device, a command device, an error detector, an error-signal amplifier, and a device to perform any necessary error corrections (the servomotor). In the controlled device, that which is being regulated is usually position. This device must, therefore, have some means of generating a signal (such as a voltage), called the feedback signal, that represents its current position. This signal is sent to an error-detecting device. The command device receives information, usually from outside the system, that represents the desired position of the controlled device. This information is converted to a form usable by the system (such as a voltage) and is fed to the same error detector as is the signal from the controlled device. The error detector compares the feedback signal (representing actual position) with the command
  • 25.
    signal (representing desiredposition). Any discrepancy results in an error signal that represents the correction necessary to bring the controlled device to its desired position. The error-correction signal is sent to an amplifier, and the amplified voltage is used to drive the servomotor, which repositions the controlled device Figure.1 SERVOMOTER A servomotor is a specific type of motor that is combined with a rotary encoder or a potentiometer to form a servomechanism. This assembly may in turn form part of another servomechanism. A potentiometer provides a simple analog signal to indicate position, whilean encoder provides position and usually speed feedback, which by the use of a PID controller allow more precise control of position and thus faster achievement of a stable position (for a given motor power). Potentiometers are subject to drift when the temperaturechanges whereas encoders are more stable and accurate.
  • 26.
    24 Servomotors are usedfor both high-end and low-end applications. On the high end are precision industrial components that use a rotary encoder. On the low end are inexpensive radio control servos (RC servos) used in radio-controlled models which use a free-running motor and a simple potentiometer position sensor with an embedded controller. The term servomotor generally refers to a high-end industrial component while the term servo is most often used to describe the inexpensive devices that employ a potentiometer. Stepper motors are not considered to be servomotors, although they too are used to construct larger servomechanisms. Stepper motors have inherent angular positioning, owing to their construction, and this is generally used in an open-loop manner without feedback. They are generally used for medium-precision applications. In most servo motion control applications, a servomotor accelerates and decelerates the driven system or load. Servomotor brakes are used mainly in vertical-axis applications to statically hold the load in the absence of power. Typically, the brake is a spring-applied, power-off type, with a static torque 50% higher than required to hold the load. On occasion, such brakes are used for dynamic braking, either as an assist to the motor, usually taking over just prior to stopping, or in emergency stop situations. Motion control designers must consider the worst-case conditions when selecting the brake. If the need to Figure.2
  • 27.
    25 dynamically decelerate isoverlooked, for example, the consequences may be premature wear, degraded performance, and possibly catastrophic failure. Breaking Operation In most servomotor applications, either static or dynamic, it is desirable for the brake to hold or decelerate the load in the absence of electrical power for reasons of safety and energyconservation. The most common power-off brake type uses compression springs to push the brake armature axially so it contacts and subsequently stops the rotor and connected load. To engage the brake, voltage is removed, allowing the coil current and magnetic field to decay. When the electromagnetic pulling force (produced by the magnetic field) between coil and armature reduces to slightly below the spring force, the armature separates from thecoil and engages the rotor. At this instant, the brake holds, or in a dynamic application, beginsto decelerate the load. To disengage the brake, voltage is applied to the coil housing, thereby generating a magnetic field. This field attracts the armature, moving it axially to the coil housing, thereby releasing the rotor and the load. A manual release can be added to free the rotor if necessary during apower outage.
  • 28.
    26 CHAPTER 3 BS UNDERDIFFERENT BREAKS Different brakes are used in automobiles. Such as: 1. Disc Brake 2. Drum Brake 3. Hydraulic Brake ABS By Using Disc Brake:- ABS or Anti lock braking system can be employed in both disc and drum brakes. The difference between drum and disc are the mechanism of actuation and the the componentsused. Brakes utilize frictional energy to induce a braking torque which acts in opposite direction to the driving torque which helps in vehicle deceleration. Now the working principle of ABS is to apply intermittent braking force so that the wheel doesn’t lock up. Now when front wheels are locks the vehicle loses directional control and when the real wheel locks the vehicle loses its directional stability. The function of ABS is to prevent wheel lock. In disc brake the friction disc is connected to the wheel and the caliper is fixed to the vehicleand it is non-rotating , when the brakes are applied the calipers press against the disc with hydraulic action and friction is produced.
  • 29.
    27 Figure.3 ABS BY USINGDRUM BRAKE:- In drum brakes the wheel has a drum and the friction shoes are placed inside the drum and are actuated by togglelever mechanism, when the brakes shoes press against the drum and friction is produced. When drum brake with ABS is used the brake shoes are actuated and friction is produced as a result the wheel speeddrops and the wheel speed sensor continuously monitors the wheel RPM. If it drops below critical value the shoes are retracted so that the wheel is free from locking and when the speedincreases the shoes are actuated and this process happens multiple times.
  • 30.
    28 Conditions:- Figure.4 1) wheel slip=0% when wheel is free wheeling. 2) wheel slip= 100% when wheel is fully locked. 3) maximum breaking Force occurs when wheel slip is in the range of 10%-30%. WHEEL SLIP Wheel slip is defined as a relative difference between a driving's wheel angular velocity and the vehicle velocity. Different Situation of Vehicle in ABS:-
  • 31.
    29 1. Graph 1that indicates vehicles runs at rough/dry asphalt. Graph 1 2. Graph 2 shows two lines. Yellow line shows vehicles longitudinal velocity and blue line shows vehicles linear velocity. Considering wheels motion the longitudinal velocity remains same throughout the motion. But the linear velocity which is shown by blue in figure 4(i) shown drastic changes. But our employed ABS system has performed and it has not allowed the vehicle to lock. Graph.2 3. Graph 3 shows two lines. Yellow line shows slip. The obtained slip is unusual. This unusual slip gives the idea of surface. Because this time the vehicle is driven on snowy surface thus graph obtained is unusual. It is due to the employed ABS system vehicles
  • 32.
    30 did not lockand comes to rest after a period of 1.5 seconds. Graph.3 How Effective Is It:- Certain older models can be bought without ABS, and some people do prefer not having it. But it's a very effective safety feature:  Cars fitted with ABS are less likely be involved in a fatal crash.  Decreases the chance of frontal collision on wet and dry roads.  With ABS rarely stray from the road ahead.
  • 33.
    31 CHAPTER 4 HERMAL ANALYSIS Analysis1: Analysis on Disc Break This analysis included with two different loading conditions. 1. Thermal loads due to friction between disc pads and disc wheel. 2. Pressure applied by the disc pads on the disc wheel to stop when vehicle is inmovement. 3D Model Figure.5 3D Model of Brake
  • 34.
    32 Material Properties Gray CastIron Compressive Ultimate Strength: 8.2e+008 Compressive Yield Strength. : 0 Tensile Yield Strength. : 2.5e+008 Tensile Ultimate Strength. : 2.4e+008 Isotropic Secant Coe Density 7200 kg m^-3 Coefficient of Thermal Expansion 1.1e-005 C^-1 Specific Heat 447 J kg^-1 C^-1 Thermal Conductivity 52 W m^-1 C^-1 Resistivity 9.6e-008 ohm m
  • 35.
    33 Boundary conditions: 1. Applyingthermal load Temperature = 300oC Figure.6
  • 36.
    34 And keeping thesurrounding medium as air with 22 C Figure.7 2. Meshing Meshing is done to divide the model into elements. Figure.8 Mesh Details
  • 37.
    35 RESULT: Time [s] Minimum[°C] Maximum [°C] Maximum [°C] 1. 211.16 300 287.27 CHAPTER 5 STATICS ANALYSIS Applying static load i.e., pressure due to brake pads on disc Boundary conditions: Applying rotational velocity of 100 rad/sec Its because the vehicle will be in motion while applying the break.
  • 38.
    36 Applying fixed constraintsin the bolt holes Figure.9 Applying Pressure on the selected face where the disc pads come in contact with the disc pads. Figure.10
  • 39.
  • 40.
    38 CHAPTER 6 FATIGUE ANALYSIS FatigueAnalysis on thermal and static load applied. In this we are finding the fatigue life of disc break for the applied loading conditions thermal and Static structural i.e., pleasure due to disc pads on disc. Boundary setup:
  • 41.
  • 42.
    41 CHAPTERS 7 DYNAMIC ANALYSISON BUMPER Model: Here we have 2 components in this analysis 1. Bumper 2. Hitting surface Figure.12
  • 43.
    42 Aluminum - High-StrengthAlloy When the vehicle bumper with certain speed hits any stationary object then the deformation occurs.
  • 44.
  • 45.
    44 CONCLUSION We have successfullycompleted the fabrication of automatic braking system model prototype and this project presents the implementation of an Automatic BrakingSystem for Forward Collision Avoidance, intended to use in vehicles where the drivers may not brake manually, but the speed of the vehicle can be reduced automatically dueto the sensing of the obstacles. It reduces the accident levels and tends to save the livesof so many people. By doing this project practically we gained the knowledge about working of automatic braking system and with this future study and research, we hopeto develop the system into an even more advanced speed control system for automobilesafety, while realizing that this certainly requires tonsof work and learning, like the programming and operation of microcontrollers and the automobile structure. Hence we believe that the incorporation of all components in Automatic Braking System willmaximize safety and also give such system a bigger market space and a competitive earket.
  • 46.
    45 FUTURE SCOPE FUTURE SCOPE Thefuture scope is to design and develop a control system based on an automotive braking system is called “Automatic Braking System”. The Automatic Braking System with ultrasonic sensor would alert the driver when the distancebetweenvehicle and obstacle is in within the sensing range zone then the brakes are applied. This is the new function in this prototype design that could be possibly used for all the vehicles. By making it safer, this system will provide better guarantee for vehicle’s safety and avoid losses. Therefore, the safety system of vehicles will be developed andmay have more market demands. It can be further used for large type of heavy vehicles like buses, trucks, cranes,tractors, etc. We can surely get the information about the obstacle detection sense zoneaccording to vehicle condition. It is verily useful to public sector and users. It is also avoids the accidents in large or metropolitan cities. So we feel it is a better idea for automatically braking of vehicle with moderate cost.
  • 47.
    46 REFERENCES 1. http://members.rennlist.com/pbanders/ecu.htm. Thislink refers to technicaldocument that contains information about electronic control unit. 2. http://www.aa1car.com/ this website contains technical articles, books and manuals that help us find what’s wrong with our vehicle and what needed to fixit. 3. David Epsilon, An embedded software premier, Pearson education, 1999. 4. Joshua Pérez, Fernando Saco, Vicente MI lanes, Antonio Jiménez, Julio C. Diaz and Teresa de Pedro, an RFID based Intelligent Vehicle speed controller using active traffic signals, SENSORS 2010, 15872 5888; doi: 10.3390/s100605872. 5. Van NE’s. N; Houtenbos. M; van SC Hagen. I: Improving Speed behavior: ThePotential of In-Car Speed Assistance and Speed Limit Credibility. IET Intel. Transp. Syst. 2008, 2, 323-330. 6. MI lanes, V. Onieva, E. Perez, J. De Pedro, T. Gonzalez, C. Control of Velocidad Adaptativo para Entornos Urbanos Congestionados. Rev. Iberoam, automat. Informat. Ind.2009, 66-73.