Marketing of Services

Pre Course Assignment

EPGP 2009-10 - Term V- Individual Submission
18-Mar-2009




Instructor:     Prof. Nimit Chowdhary

Submitted by:
                Rajendra Inani - #27
Table of Contents

1 Trace the performance of service sector in India’s economy over the last decades. Analyze the
     importance of this sector by discussing the role of services in contributing to GDP,
     employment generation and other socio-economic dimensions............................................3
2 Also analyze the role of services in the economies of leading developed countries....................8
3 Write a critical commentary on the society and culture of India. How do you think these affect
    the business in India? What is the expectation of Indian consumer from services?.............10
4 How do you think is the Indian businessperson different and distinct in managing his/her
    business? Relate this to the local cultural dimensions..........................................................11
5 Comment on the quality of services in India. Relate it to the culture, socio-economic
    conditions and tradition of the land.....................................................................................13




MOS – Pre Course Assignment                                                                                           Page |2
1    Trace the performance of service sector in India’s economy over the
     last decades. Analyze the importance of this sector by discussing the
     role of services in contributing to GDP, employment generation and
     other socio-economic dimensions.

Service sector is the lifeline for the social economic growth of a country. It is today the largest and
fastest growing sector globally contributing more to the global output and employing more people than
any other sector. The real reason for the growth of the service sector is due to the increase in
urbanization, privatization and more demand for intermediate and final consumer services. Availability
of quality services is vital for the well being of the economy. In advanced economies the growth in the
primary and secondary sectors are directly dependent on the growth of services like banking,
insurance, trade, commerce, entertainment etc.


Indian Service Sector - In alignment with the global trends, Indian service sector has witnessed a
major boom and is one of the major contributors to both employment and national income in recent
times. The activities under the purview of the service sector are quite diverse. Trading, transportation
and communication, financial, real estate and business services, community, social and personal
services come within the gambit of the service industry. One of the key service industry in India would
be health and education. They are vital for the country’s economic stability. A robust healthcare
system helps to create a strong and diligent human capital, who in turn can contribute productively to
the nation’s growth.

Post Liberalization - The Indian economy has moved from agriculture based economy to a
knowledge based economy. Today the IT industry and ITE'S industry are the dominant industry in the
service sector. Media and entertainment have also seen tremendous growth in the past few years.

Subsectors

Information Technology Industry - The Information Technology industry has achieved phenomenal
growth after liberalization. The industry has performed exceedingly well amidst tough global
competition. Being knowledge based industry; India has been able to leverage the global markets,
because of the huge pool of engineering talent available and the proficiency in English language
among the middle class.

ITES sector - The ITES sector has also leveraged the global changes positively to emerge as one of
the prominent industries. Some of the services covered by the ITES industry would be:

    •   Customer interaction services -Non voice and Voice.
    •   Back office, revenue accounting, data entry, data conversion, HR services.
    •   Medical Transcription.
    •   Content development and animation.
    •   Remote education, market research and GIS

Retailing - Prior to liberalization, India had one of the most underdeveloped retail sectors in the world.
After liberalization the scenario changed dramatically. Organized retailing with prominence on self



MOS – Pre Course Assignment                                                                   Page |3
service and chain stores has changed the dynamics of retailing. In most of the tier I and tier II cities
supermarket chains mushroomed, catering to the needs of vibrant middle class. This indirectly
contributed to the growth of the packaged food industry and other consumer goods.

Financial Services-Banking And Insurance - Prior to liberalization these two sectors were
controlled and regulated by the government. Nationalized banks and insurance companies had a firm
grip over the market. After liberalization the banking and insurance domain opened up for private
participation.


Banking Sector - The three major changes in the banking sector after liberalization are:

    •   Step to increase the cash outflow through reduction in the statutory liquidity and cash reserve
        ratio.
    •   Nationalized banks including SBI were allowed to sell stakes to private sector and private
        investors were allowed to enter the banking domain. Foreign banks were given greater
        access to the domestic market, both as subsidiaries and branches, provided the foreign
        banks maintained a minimum assigned capital and would be governed by the same rules and
        regulations governing domestic banks.
    •   Banks were given greater freedom to leverage the capital markets and determine their asset
        portfolios. The banks were allowed to provide advances against equity provided as collateral
        and provide bank guarantees to the broking community.

Insurance Sector - The Insurance Regulatory and Development Authority Act 1999 (IRDA Act)
allowed the participation of private insurance companies in the insurance sector. The primary role of
IRDA was to safeguard the interest of insurance policy holders, to regulate, promote and ensure
orderly growth of the insurance industry. The insurance sector could invest in the capital markets and
other than traditional insurance products, various market link insurance products were available to the
end customer to choose from.


The Indian economy is the 12th largest in USD exchange rate terms. India is the second fastest
growing economy in the world. India’s GDP has touched US$1.25 trillion. The crossing of Indian GDP
over a trillion dollar mark in 2007 puts India in the elite group of 12 countries with trillion dollar
economy. The tremendous growth rate has coincided with better macroeconomic stability. India has
made remarkable progress in information technology, high end services and knowledge process
services.

However cause for concern would be this rapid growth has not been an inclusive in nature, in the
sense it has not been accompanied by a just and equitable distribution of wealth among all sections of
the population. This economic growth has been location specific and sector specific. For e.g. it has
not percolated to sectors were labor is intensive (agriculture) and in states were poverty is acute
(Bihar, Orissa, Madhya Pradesh and Uttar Pradesh).


Though India has the second highest growth rate in the world, its rank in terms of human development
index (which is broadly used has a measure of life expectancy, adult literacy and standard of living)
has gone down to 128 among 177 countries in 2007 compared to 126 in 2006.




MOS – Pre Course Assignment                                                                  Page |4
Indian GDP –Trend Of Growth Rate

1960-1980 : 3.5%
1980-1990 : 5.4%
1990-2000 : 4.4%
2000-2009 : 6.4%




Contribution of Various Sectors in GDP

The contributions of various sectors in the Indian GDP for 1990-1991 are as follows:

Agriculture: - 32%
Industry: - 27%
Service Sector: - 41%




The contributions of various sectors in the Indian GDP for 2005-2006 are as follows:

Agriculture: - 20%
Industry: - 26%
Service Sector: - 54%




The contributions of various sectors in the Indian GDP for 2007-2008 are as follows:

Agriculture: - 17%
Industry: - 29%
Service Sector: - 54%




It is great news that today the service sector is contributing more than half of the Indian GDP. It takes
India one step closer to the developed economies of the world. Earlier it was agriculture which mainly
contributed to the Indian GDP.

The Indian government is still looking up to improve the GDP of the country and so several steps have
been taken to boost the economy. Policies of FDI, SEZs and NRI investment have been framed to
give a push to the economy and hence the GDP.




MOS – Pre Course Assignment                                                                   Page |5
Figure 1 - GDP Per Capita and Service Sector GDP Shares in Indian Regions, 2001




Figure 2 - Economic Structure and Level of Development




MOS – Pre Course Assignment                                                       Page |6
Figure 3 - Service Sector Shares and GDP Per Capita across Countries, 2003




Figure 4 - Table - Service Sector Shares in Selected Economies




MOS – Pre Course Assignment                                                  Page |7
2    Also analyze the role of services in the economies of leading developed
     countries.




Figure 5 - Table - Composition of Service Sector GDP, 2003 (%)




MOS – Pre Course Assignment                                         Page |8
Figure 6 - GDP Shares by Sector in China and India, 1978 - 2004




Figure 7 - Service Sector Share over Total GDP, 1978-2004




MOS – Pre Course Assignment                                       Page |9
3   Write a critical commentary on the society and culture of India. How
    do you think these affect the business in India? What is the
    expectation of Indian consumer from services?

Regionalism, religion, language and caste are all factors that need to be taken into account when
doing business in India. Behaviour, etiquette and approach are all modified depending on whom you
are addressing and the context in which they are being addressed. In such a richly diverse and
complex country as India it is difficult to impart generic conclusions that can be used by those doing
business there.

Customer expectations in India - in India described their expectations as higher now than one year
ago; 52 % globally and 85 % in India described their expectations as higher now than five years ago.

In mature markets for customers in general, the bar has been raised across industries and have
emerged into different service levels. So the customers are driven by knowledge of customer service
representative, technical service availability and then price.

Indian respondents were least satisfied with their ability to resolve questions or issues on their own
without speaking to a service agent. They are most frustrated with having to contact a customer
service multiple times for the same reason and being placed on hold for a long time. Indian
respondents along with those in Brazil and China were far more likely than those in other countries to
expect much better service when they spend more or purchase more often.

Indians were most likely to consider customer service as the main factor for choosing a new provider
after switching from an established one (cited by 79%), while convenience was the second-most
popular factor (named by 69%). And for the largest percentage of Indians (about 79%), their
preference would be to receive faster service. Indian consumers were the most likely (about 49% in
our survey) to strongly agree that the use of technology in customer service has significantly improved
service levels.

In India, calling for assistance is by far the preferred method for accessing customer service, cited by
85% of consumers.

The second-most popular method, sending an email, was named by 68%, followed by getting
information from the company’s website (47%) and going to the company’s place of business (31%).
When they have a bad customer service experience, Indian consumers are among the most likely of
those surveyed to say they will ask to speak to a supervisor (37%) and the most likely to send a
formal complaint to the company (21%).

Source - http://www.financialexpress.com/news/customer-expectations-in-india-are-rising-fast/




MOS – Pre Course Assignment                                                                 P a g e | 10
4   How do you think is the Indian businessperson different and distinct
    in managing his/her business? Relate this to the local cultural
    dimensions.

Business in India by outsiders: When a foreigner, particularly a Westerner, who is accustomed to a
more homogenous, industrial, ‘national’ culture, comes to India the unique, contradictory, in many
ways paradoxical, and colorful diversity is probably one of the first things that he becomes aware of –
and finds or does not find attractive. Most Indians come across as friendly, hospitable and helpful, and
try to make foreigners feel at home. Nevertheless, the initial encounter with Indian culture also
incorporates many elements of culture shock. However, most of those doing business in India will do
so in cities such as Delhi, Mumbai, Bangalore and Hyderabad and with a particular socio-economic
class.

There are certainly many aspects of Indian culture that a foreigner would find disagreeable. These are
not only obvious things like the tropical climate, made worse due to the greenhouse effect and global
warming; these are also the dirt, filth and slums even in wealthy cities like Mumbai and Bangalore; the
chaotic traffic, bad, potholed roads (the roads that could better be named “directions”) in most cities
and towns with traffic rules more in abeyance than observance.



Further hassle is encountered when one actually tries to get down to business. This can range from
minor to major power outages that happen regularly unless one has access to a 24-hour power back-
up office, to trains not running on time, to the overcharging by autorickshaw drivers and buses having
a schedule that remains a mystery. Adding to the stress is the fact that every activity seems to take at
least double the time that it takes in one’s own country.

    •   A sound knowledge of India's cultural practices and business etiquettes is necessary for any
        trade or business venture within the country. A proper understanding of culture and business
        etiquette would not only demonstrate a respect for India but will also create a feel good factor
        amongst the prospective clients.
    •   In India guests are treated with utmost respect and courtesy. International travelers can
        expect to enjoy the Indian hospitality. At the same time culturally and as a mark of politeness,
        Indians have difficulty in saying no, this could be a stumbling block in negotiations and in
        closing contracts.
    •   The notion of time, time management, punctuality is still an anathema in India. It is more to
        do with the mindset and ingrained in the Indian culture. It would not be surprising if meetings
        are postponed, re scheduled, cancelled or organized at a very short notice.
    •   The proficiency over the English language for the average middle class is commendable.
        Official communication-letter faxes, emails are generally received without any hitch, but it
        would be prudent to cross check if the transmission has reached the receiver.
    •   Bureaucratic hurdles and a laidback approach to work in the government circles could result
        in delays in processing, overload of paperwork and a general lack of confidence in the
        system. Therefore immense patience is very much necessary for any business transaction in
        India.
    •   In India, Companies follow the hierarchical system and decision making is usually from the
        top to bottom. It could at times be time consuming, International companies show respect to



MOS – Pre Course Assignment                                                                 P a g e | 11
this. The lack of infrastructure and inadequate supply chain management can also act as
       bottleneck for foreign investment.




MOS – Pre Course Assignment                                                        P a g e | 12
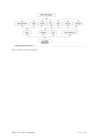
5    Comment on the quality of services in India. Relate it to the culture,
     socio-economic conditions and tradition of the land.




Figure 8 - Model of Service Quality

Voice of the Indian customers: rising expectations
It is interesting to note that the Indian customers, after decades of bearing the pressures of a seller’s
market, have started to voice their expectations explicitly. A research study (Ghoshal and Hariharan,
1996), reveals interesting facts about the changing expectations of some of the important steel
customers which would have been labeled “impossible” till a few years back.

Following are some such statements. (The names of the companies and customers have been
withheld):

    •    We would like to continue with XXX Company but not at the cost of our own survival (A
         tubemaker).
    •    We will continue to place orders for steel with Company XXX while its products remain
         competitive in terms of quality, price, delivery and services (an electrical equipment
         manufacturer).
    •    Steel is not just a commodity; it has specific attributes that have to be met day after day (an
         automobile manufacturer).
    •    If you are asking me to keep an inventory of two months, you are asking me to live in Utopia
         (an automobile manufacturer).




MOS – Pre Course Assignment                                                                 P a g e | 13
•   We have to be competitive in commitment, customer service, delivery and prices (a tube
        maker).



A careful analysis of the data gathered during a survey in the course of research led to the conclusion
that customers’ concept of the product is changing and customers are valuing service as an essential
part of the product. Following are the general expectations of customers in this regard.

    •   Correct quantity as needed by the customers.
    •   Timely delivery.
    •   Supply of product as per need.
    •   More favorable commercial terms.
    •   More positive orientation and a problem solving predisposition.
    •   Simplified procedures.
    •   Competitive price.
    •   An efficient post sales service including settlement of complaints.
    •   Organized customer visits.
    •   Enhancing relationship through better service and more co-ordination with plants.
    •   Exploring newer applications of existing products.
    •   Introducing newer need-based products.
    •   Strengthening bonds further between the customers and the company.

Further research (Sinha and Ghoshal, 1997), brought to the fore specific expectations of customers in
terms of service, which governed their purchase decisions.

    •   Quality and price are important concerns for customers in the survey.
    •   Better stockyard management expected from manufacturers. Test certificates and other
        documentation reaching in time to the customers.
    •   Customers expect off-the-shelf availability of material for unplanned purchase and exigencies.
    •   Customers expect regular information flow about the company, their products and changing
        commercial terms.
    •   Customers seek remedy to their problems at the operational level.
    •   Settlement of complaints in time is another sensitive point for customer satisfaction




MOS – Pre Course Assignment                                                                 P a g e | 14
Manufacturer



Figure 9 - Model of Customer Expectations




MOS – Pre Course Assignment                                P a g e | 15

Epgp (one year) 2009-10_mos_ assignment_#1_5jan10

  • 1.
    Marketing of Services PreCourse Assignment EPGP 2009-10 - Term V- Individual Submission 18-Mar-2009 Instructor: Prof. Nimit Chowdhary Submitted by: Rajendra Inani - #27
  • 2.
    Table of Contents 1Trace the performance of service sector in India’s economy over the last decades. Analyze the importance of this sector by discussing the role of services in contributing to GDP, employment generation and other socio-economic dimensions............................................3 2 Also analyze the role of services in the economies of leading developed countries....................8 3 Write a critical commentary on the society and culture of India. How do you think these affect the business in India? What is the expectation of Indian consumer from services?.............10 4 How do you think is the Indian businessperson different and distinct in managing his/her business? Relate this to the local cultural dimensions..........................................................11 5 Comment on the quality of services in India. Relate it to the culture, socio-economic conditions and tradition of the land.....................................................................................13 MOS – Pre Course Assignment Page |2
  • 3.
    1 Trace the performance of service sector in India’s economy over the last decades. Analyze the importance of this sector by discussing the role of services in contributing to GDP, employment generation and other socio-economic dimensions. Service sector is the lifeline for the social economic growth of a country. It is today the largest and fastest growing sector globally contributing more to the global output and employing more people than any other sector. The real reason for the growth of the service sector is due to the increase in urbanization, privatization and more demand for intermediate and final consumer services. Availability of quality services is vital for the well being of the economy. In advanced economies the growth in the primary and secondary sectors are directly dependent on the growth of services like banking, insurance, trade, commerce, entertainment etc. Indian Service Sector - In alignment with the global trends, Indian service sector has witnessed a major boom and is one of the major contributors to both employment and national income in recent times. The activities under the purview of the service sector are quite diverse. Trading, transportation and communication, financial, real estate and business services, community, social and personal services come within the gambit of the service industry. One of the key service industry in India would be health and education. They are vital for the country’s economic stability. A robust healthcare system helps to create a strong and diligent human capital, who in turn can contribute productively to the nation’s growth. Post Liberalization - The Indian economy has moved from agriculture based economy to a knowledge based economy. Today the IT industry and ITE'S industry are the dominant industry in the service sector. Media and entertainment have also seen tremendous growth in the past few years. Subsectors Information Technology Industry - The Information Technology industry has achieved phenomenal growth after liberalization. The industry has performed exceedingly well amidst tough global competition. Being knowledge based industry; India has been able to leverage the global markets, because of the huge pool of engineering talent available and the proficiency in English language among the middle class. ITES sector - The ITES sector has also leveraged the global changes positively to emerge as one of the prominent industries. Some of the services covered by the ITES industry would be: • Customer interaction services -Non voice and Voice. • Back office, revenue accounting, data entry, data conversion, HR services. • Medical Transcription. • Content development and animation. • Remote education, market research and GIS Retailing - Prior to liberalization, India had one of the most underdeveloped retail sectors in the world. After liberalization the scenario changed dramatically. Organized retailing with prominence on self MOS – Pre Course Assignment Page |3
  • 4.
    service and chainstores has changed the dynamics of retailing. In most of the tier I and tier II cities supermarket chains mushroomed, catering to the needs of vibrant middle class. This indirectly contributed to the growth of the packaged food industry and other consumer goods. Financial Services-Banking And Insurance - Prior to liberalization these two sectors were controlled and regulated by the government. Nationalized banks and insurance companies had a firm grip over the market. After liberalization the banking and insurance domain opened up for private participation. Banking Sector - The three major changes in the banking sector after liberalization are: • Step to increase the cash outflow through reduction in the statutory liquidity and cash reserve ratio. • Nationalized banks including SBI were allowed to sell stakes to private sector and private investors were allowed to enter the banking domain. Foreign banks were given greater access to the domestic market, both as subsidiaries and branches, provided the foreign banks maintained a minimum assigned capital and would be governed by the same rules and regulations governing domestic banks. • Banks were given greater freedom to leverage the capital markets and determine their asset portfolios. The banks were allowed to provide advances against equity provided as collateral and provide bank guarantees to the broking community. Insurance Sector - The Insurance Regulatory and Development Authority Act 1999 (IRDA Act) allowed the participation of private insurance companies in the insurance sector. The primary role of IRDA was to safeguard the interest of insurance policy holders, to regulate, promote and ensure orderly growth of the insurance industry. The insurance sector could invest in the capital markets and other than traditional insurance products, various market link insurance products were available to the end customer to choose from. The Indian economy is the 12th largest in USD exchange rate terms. India is the second fastest growing economy in the world. India’s GDP has touched US$1.25 trillion. The crossing of Indian GDP over a trillion dollar mark in 2007 puts India in the elite group of 12 countries with trillion dollar economy. The tremendous growth rate has coincided with better macroeconomic stability. India has made remarkable progress in information technology, high end services and knowledge process services. However cause for concern would be this rapid growth has not been an inclusive in nature, in the sense it has not been accompanied by a just and equitable distribution of wealth among all sections of the population. This economic growth has been location specific and sector specific. For e.g. it has not percolated to sectors were labor is intensive (agriculture) and in states were poverty is acute (Bihar, Orissa, Madhya Pradesh and Uttar Pradesh). Though India has the second highest growth rate in the world, its rank in terms of human development index (which is broadly used has a measure of life expectancy, adult literacy and standard of living) has gone down to 128 among 177 countries in 2007 compared to 126 in 2006. MOS – Pre Course Assignment Page |4
  • 5.
    Indian GDP –TrendOf Growth Rate 1960-1980 : 3.5% 1980-1990 : 5.4% 1990-2000 : 4.4% 2000-2009 : 6.4% Contribution of Various Sectors in GDP The contributions of various sectors in the Indian GDP for 1990-1991 are as follows: Agriculture: - 32% Industry: - 27% Service Sector: - 41% The contributions of various sectors in the Indian GDP for 2005-2006 are as follows: Agriculture: - 20% Industry: - 26% Service Sector: - 54% The contributions of various sectors in the Indian GDP for 2007-2008 are as follows: Agriculture: - 17% Industry: - 29% Service Sector: - 54% It is great news that today the service sector is contributing more than half of the Indian GDP. It takes India one step closer to the developed economies of the world. Earlier it was agriculture which mainly contributed to the Indian GDP. The Indian government is still looking up to improve the GDP of the country and so several steps have been taken to boost the economy. Policies of FDI, SEZs and NRI investment have been framed to give a push to the economy and hence the GDP. MOS – Pre Course Assignment Page |5
  • 6.
    Figure 1 -GDP Per Capita and Service Sector GDP Shares in Indian Regions, 2001 Figure 2 - Economic Structure and Level of Development MOS – Pre Course Assignment Page |6
  • 7.
    Figure 3 -Service Sector Shares and GDP Per Capita across Countries, 2003 Figure 4 - Table - Service Sector Shares in Selected Economies MOS – Pre Course Assignment Page |7
  • 8.
    2 Also analyze the role of services in the economies of leading developed countries. Figure 5 - Table - Composition of Service Sector GDP, 2003 (%) MOS – Pre Course Assignment Page |8
  • 9.
    Figure 6 -GDP Shares by Sector in China and India, 1978 - 2004 Figure 7 - Service Sector Share over Total GDP, 1978-2004 MOS – Pre Course Assignment Page |9
  • 10.
    3 Write a critical commentary on the society and culture of India. How do you think these affect the business in India? What is the expectation of Indian consumer from services? Regionalism, religion, language and caste are all factors that need to be taken into account when doing business in India. Behaviour, etiquette and approach are all modified depending on whom you are addressing and the context in which they are being addressed. In such a richly diverse and complex country as India it is difficult to impart generic conclusions that can be used by those doing business there. Customer expectations in India - in India described their expectations as higher now than one year ago; 52 % globally and 85 % in India described their expectations as higher now than five years ago. In mature markets for customers in general, the bar has been raised across industries and have emerged into different service levels. So the customers are driven by knowledge of customer service representative, technical service availability and then price. Indian respondents were least satisfied with their ability to resolve questions or issues on their own without speaking to a service agent. They are most frustrated with having to contact a customer service multiple times for the same reason and being placed on hold for a long time. Indian respondents along with those in Brazil and China were far more likely than those in other countries to expect much better service when they spend more or purchase more often. Indians were most likely to consider customer service as the main factor for choosing a new provider after switching from an established one (cited by 79%), while convenience was the second-most popular factor (named by 69%). And for the largest percentage of Indians (about 79%), their preference would be to receive faster service. Indian consumers were the most likely (about 49% in our survey) to strongly agree that the use of technology in customer service has significantly improved service levels. In India, calling for assistance is by far the preferred method for accessing customer service, cited by 85% of consumers. The second-most popular method, sending an email, was named by 68%, followed by getting information from the company’s website (47%) and going to the company’s place of business (31%). When they have a bad customer service experience, Indian consumers are among the most likely of those surveyed to say they will ask to speak to a supervisor (37%) and the most likely to send a formal complaint to the company (21%). Source - http://www.financialexpress.com/news/customer-expectations-in-india-are-rising-fast/ MOS – Pre Course Assignment P a g e | 10
  • 11.
    4 How do you think is the Indian businessperson different and distinct in managing his/her business? Relate this to the local cultural dimensions. Business in India by outsiders: When a foreigner, particularly a Westerner, who is accustomed to a more homogenous, industrial, ‘national’ culture, comes to India the unique, contradictory, in many ways paradoxical, and colorful diversity is probably one of the first things that he becomes aware of – and finds or does not find attractive. Most Indians come across as friendly, hospitable and helpful, and try to make foreigners feel at home. Nevertheless, the initial encounter with Indian culture also incorporates many elements of culture shock. However, most of those doing business in India will do so in cities such as Delhi, Mumbai, Bangalore and Hyderabad and with a particular socio-economic class. There are certainly many aspects of Indian culture that a foreigner would find disagreeable. These are not only obvious things like the tropical climate, made worse due to the greenhouse effect and global warming; these are also the dirt, filth and slums even in wealthy cities like Mumbai and Bangalore; the chaotic traffic, bad, potholed roads (the roads that could better be named “directions”) in most cities and towns with traffic rules more in abeyance than observance. Further hassle is encountered when one actually tries to get down to business. This can range from minor to major power outages that happen regularly unless one has access to a 24-hour power back- up office, to trains not running on time, to the overcharging by autorickshaw drivers and buses having a schedule that remains a mystery. Adding to the stress is the fact that every activity seems to take at least double the time that it takes in one’s own country. • A sound knowledge of India's cultural practices and business etiquettes is necessary for any trade or business venture within the country. A proper understanding of culture and business etiquette would not only demonstrate a respect for India but will also create a feel good factor amongst the prospective clients. • In India guests are treated with utmost respect and courtesy. International travelers can expect to enjoy the Indian hospitality. At the same time culturally and as a mark of politeness, Indians have difficulty in saying no, this could be a stumbling block in negotiations and in closing contracts. • The notion of time, time management, punctuality is still an anathema in India. It is more to do with the mindset and ingrained in the Indian culture. It would not be surprising if meetings are postponed, re scheduled, cancelled or organized at a very short notice. • The proficiency over the English language for the average middle class is commendable. Official communication-letter faxes, emails are generally received without any hitch, but it would be prudent to cross check if the transmission has reached the receiver. • Bureaucratic hurdles and a laidback approach to work in the government circles could result in delays in processing, overload of paperwork and a general lack of confidence in the system. Therefore immense patience is very much necessary for any business transaction in India. • In India, Companies follow the hierarchical system and decision making is usually from the top to bottom. It could at times be time consuming, International companies show respect to MOS – Pre Course Assignment P a g e | 11
  • 12.
    this. The lackof infrastructure and inadequate supply chain management can also act as bottleneck for foreign investment. MOS – Pre Course Assignment P a g e | 12
  • 13.
    5 Comment on the quality of services in India. Relate it to the culture, socio-economic conditions and tradition of the land. Figure 8 - Model of Service Quality Voice of the Indian customers: rising expectations It is interesting to note that the Indian customers, after decades of bearing the pressures of a seller’s market, have started to voice their expectations explicitly. A research study (Ghoshal and Hariharan, 1996), reveals interesting facts about the changing expectations of some of the important steel customers which would have been labeled “impossible” till a few years back. Following are some such statements. (The names of the companies and customers have been withheld): • We would like to continue with XXX Company but not at the cost of our own survival (A tubemaker). • We will continue to place orders for steel with Company XXX while its products remain competitive in terms of quality, price, delivery and services (an electrical equipment manufacturer). • Steel is not just a commodity; it has specific attributes that have to be met day after day (an automobile manufacturer). • If you are asking me to keep an inventory of two months, you are asking me to live in Utopia (an automobile manufacturer). MOS – Pre Course Assignment P a g e | 13
  • 14.
    We have to be competitive in commitment, customer service, delivery and prices (a tube maker). A careful analysis of the data gathered during a survey in the course of research led to the conclusion that customers’ concept of the product is changing and customers are valuing service as an essential part of the product. Following are the general expectations of customers in this regard. • Correct quantity as needed by the customers. • Timely delivery. • Supply of product as per need. • More favorable commercial terms. • More positive orientation and a problem solving predisposition. • Simplified procedures. • Competitive price. • An efficient post sales service including settlement of complaints. • Organized customer visits. • Enhancing relationship through better service and more co-ordination with plants. • Exploring newer applications of existing products. • Introducing newer need-based products. • Strengthening bonds further between the customers and the company. Further research (Sinha and Ghoshal, 1997), brought to the fore specific expectations of customers in terms of service, which governed their purchase decisions. • Quality and price are important concerns for customers in the survey. • Better stockyard management expected from manufacturers. Test certificates and other documentation reaching in time to the customers. • Customers expect off-the-shelf availability of material for unplanned purchase and exigencies. • Customers expect regular information flow about the company, their products and changing commercial terms. • Customers seek remedy to their problems at the operational level. • Settlement of complaints in time is another sensitive point for customer satisfaction MOS – Pre Course Assignment P a g e | 14
  • 15.
    Manufacturer Figure 9 -Model of Customer Expectations MOS – Pre Course Assignment P a g e | 15