Europeana Data Model
Antoine Isaac
Scientific Coordinator, Europeana
American Art Collaborative LOD Meeting
Smithsonian American Art Museum, April 29, 2013
What Europeana gets (and makes available)
Descriptive
metadata
Link to digital
objects online
So far: ESE records
europeana:dataProvider
europeana:provider
europeana:isShownAt
europeana:isShownBy
europeana:object
europeana:rights with controlled values
(Public Domain, CC-BY, etc)
dc:contributor, dc:creator, dc:date, dc:format,
dc:identifier, dc:language, dc:publisher,
dc:relation, dc:source, dcterms:alternative,
dcterms:extent, dcterms:temporal,
dcterms:medium, dcterms:created,
dcterms:provenance, dcterms:issued,
dcterms:conformsTo, dcterms:hasFormat,
dcterms:isFormatOf, dcterms:hasVersion,
dcterms:isVersionOf, dcterms:hasPart,
dcterms:isPartOf, dcterms:isReferencedBy,
dcterms:references, dcterms:isReplacedBy,
dcterms:replaces dcterms:isRequiredBy,
dcterms:requires dcterms:tableOfContents
europeana:type
Issues
ESE is a flat model
 No links between cultural objects or between objects and context
entities (persons, places)
 just strings (with no language info)
Mixed data
 real object, digital representation, provider – all in one record
 A lot of mapping quality problems.
• E.g., dc:date should be a date related to the original object but is often the
date of digitisation
EDM Requirements
1. Distinguish the real object (painting, book) from its digital
representation
2. Distinguish the object from its metadata record
3. Allow multiple records for same object
containing potentially contradictory statements about an object
1. Support for objects that are composed of other objects
hierarchies
1. Be compatible with different levels of description
Generic/interoperable vs. specific/domain-centered
1. Flexible support for describing contextual resources, including
concepts
2. Re-use and extend elements from existing standards
A Collaborative Effort
Europeana v1.0 WP3
 Ca. 60 participants
“Fish tank” development
 Many presentations in the network and beyond
 (Evolving) specifications available since 2009
Cross-community development
 Involving library, archive and museum experts
http://europeanalabs.eu/wiki/WP1CommunityMeetingMuseums
A Collaborative Effort
EDM makes Europeana ready to ingest metadata that is closer to specific
community concerns
 But still mapped to common elements
Europeana & partners can develop EDM “profiles” upon which everyone
could build specific functionality
 Based on best practices from sector or domain level
EDM is consolidated with partners who re-use it
 Europeana providers, DPLA
EDM Classes
EDM Properties (excluding ESE)
General points
• All resources should have an identifier
• Most values can be either be a literal or a reference
• It is recommended to use xml:lang attributes on literals
• Use the most precise (sub) property available.
• Later, providers will be able to specialize to EDM
• Re-use elements from other vocabularies
• SKOS, Dublin Core, RDA, CIDOC-CRM (via mappings)
ore:Aggregation
(Identifier of aggregation)
edm:WebResource
(Identifier of web resource)
edm:ProvidedCHO
(Identifier of real object)
An aggregation with a provided
CHO and web resource(s)
The three core classes
edm:aggregatedCHO
edm:hasView
Properties for edm:Aggregation
Mandatory:
edm:aggregatedCHO
edm:dataProvider
edm:isShownBy or
edm:isShownAt
edm:provider
edm:rights
Optional:
edm:hasView
edm:object
dc:rights
edm:ugc
The aggregation represents the set of related resources about one real object
contributed by one provider. It carries the metadata that is about the whole set
edm:aggregation with metadata
Properties for the ore:Aggregation http://www.mimo-db.eu/UEDIN/214
EDM properties Corresponding values in the original data
edm:aggregatedCHO #UEDIN:214
edm:hasView http://www.mimo-db.eu/media/UEDIN/VIDEO/0032195v.mpg
edm:hasView http://www.mimo-db.eu/media/UEDIN/AUDIO/0032195s.mp3
edm:hasView http://www.mimo-db.eu/media/UEDIN/IMAGE/0032195c.jpg
edm: dataProvider University of Edinburgh
edm:Provider MIMO - Musical Instrument Museums Online
edm:rights http://creativecommons.org/publicdomain/zero/1.0/
edm:isShownBy http://www.mimo-db.eu/media/UEDIN/IMAGE/0032195c.jpg
edm:object http://www.mimo-db.eu/media/UEDIN/IMAGE/0032195c.jpg
Properties for edm:ProvidedCHO
dc:contributor, dc:creator, dc:date, dc:format, dc:identifier, dc:language,
dc:publisher, dc:relation, dc:source, dcterms:alternative, dcterms:extent,
dcterms:temporal, dcterms:medium, dcterms:created, dcterms:provenance,
dcterms:issued, dcterms:conformsTo, dcterms:hasFormat,
dcterms:isFormatOf, dcterms:hasVersion, dcterms:isVersionOf,
dcterms:hasPart, dcterms:isPartOf, dcterms:isReferencedBy,
dcterms:references, dcterms:isReplacedBy, dcterms:replaces
dcterms:isRequiredBy, dcterms:requires dcterms:tableOfContents
edm:isNextInSequence
edm:isDerivativeOf
edm:currentLocation…
The ProvidedCHO is the cultural heritage object which is the subject of
the package of data that has been submitted to Europeana.
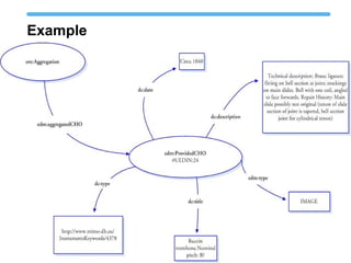
Example
Properties for the edm: ProvidedCHO: #UEDIN:24
EDM properties Corresponding values in the original data
dc:date Circa 1840
dc:description Technical description: Brass; ligature fitting on
bell section at joint; stockings on main slides.
with one coil, angled to face forwards. Repair
History: Main slide possibly not original (tenon of
slide section of joint is tapered, bell section joint
for cylindrical tenon)
dc:title Buccin trombone.Nominal pitch: B?
dc:type http://www.mimo-
db.eu/InstrumentsKeywords/4378
edm:type IMAGE
WebResource
One or more digital representations of the provided cultural heritage
object.
Properties:
dc:rights
edm:rights
dc:format
dcterms:isPartOf
edm:isNextInSequence
…
edm:WebResources with metadata
Properties for the edm:WebResource http://www.mimo-
db.eu/media/UEDIN/VIDEO/0032195v.mpg
EDM properties Corresponding values in the original data
edm:rights http://creativecommons.org/licenses/by-nc-sa/3.0/
Properties for the edm:WebResource http://www.mimo-
db.eu/media/UEDIN/AUDIO/0032195s.mp3
EDM properties Corresponding values in the original data
edm:rights http://creativecommons.org/licenses/by-nc-sa/3.0/
Properties for the edm:WebResource http://www.mimo-
db.eu/media/UEDIN/IMAGE/0032195c.jpg
EDM properties Corresponding values in the original data
edm:rights http://creativecommons.org/licenses/by-nc-sa/3.0/
NB: digital representations may have different rights
Could have format data etc.
Contextual resources
edm:Agent
foaf:name
skos:altLabel
rdaGr2:biographicalInformation
rdaGr2:dateOfBirth
…
skos:Concept
skos:prefLabel
skos:altLabel
skos:broader
skos:related
skos:definition….
edm:TimeSpan
skos:prefLabel
dcterms:isPartOf
edm:begin
edm:end
….
edm:Place
wgs84_pos:lat
wgs84_pos:long
skos:prefLabel
skos:note
dcterms:isPartOf….
Example - edm:Place and skos:Concept
Properties for skos:Concept http://www.mimo-db.eu/InstrumentsKeywords/4378
EDM properties Corresponding values in the original data
skos:PrefLabel xml:lang="en" Buccin
Properties for skos:Concept http://www.mimo-db.eu/HornbostelAndSachs/356
EDM properties Corresponding values in the original data
skos:PrefLabel xml:lang="en" 423.22 Labrosones with slides
Properties for edm:Place http://sws.geonames.org/3017382/
EDM properties Corresponding values in the original data
skos:PrefLabel xml:lang="en" France
Model for representing metadata
enrichments
Contextual resources from providers
Their thesauri, gazetteers, etc.
Enrichment (multilingual) by Europeana
Geonames, GEMET, dbPedia
Enrichment by third-parties?
Europeana
aggregation
Enriched metadata
v
Provider
aggregation
Multiple providers, multiple
aggregations
Take-home message
Not perfect, but making progress
Data granularity
Data interlinking and enriching
Re-use and interoperability
More at http://pro.europeana.eu/edm-documentation
Thank you
Antoine Isaac
aisaac@few.vu.nl

EDM - American Art Collaborative LOD Meeting

  • 1.
    Europeana Data Model AntoineIsaac Scientific Coordinator, Europeana American Art Collaborative LOD Meeting Smithsonian American Art Museum, April 29, 2013
  • 2.
    What Europeana gets(and makes available) Descriptive metadata Link to digital objects online
  • 3.
    So far: ESErecords europeana:dataProvider europeana:provider europeana:isShownAt europeana:isShownBy europeana:object europeana:rights with controlled values (Public Domain, CC-BY, etc) dc:contributor, dc:creator, dc:date, dc:format, dc:identifier, dc:language, dc:publisher, dc:relation, dc:source, dcterms:alternative, dcterms:extent, dcterms:temporal, dcterms:medium, dcterms:created, dcterms:provenance, dcterms:issued, dcterms:conformsTo, dcterms:hasFormat, dcterms:isFormatOf, dcterms:hasVersion, dcterms:isVersionOf, dcterms:hasPart, dcterms:isPartOf, dcterms:isReferencedBy, dcterms:references, dcterms:isReplacedBy, dcterms:replaces dcterms:isRequiredBy, dcterms:requires dcterms:tableOfContents europeana:type
  • 4.
    Issues ESE is aflat model  No links between cultural objects or between objects and context entities (persons, places)  just strings (with no language info) Mixed data  real object, digital representation, provider – all in one record  A lot of mapping quality problems. • E.g., dc:date should be a date related to the original object but is often the date of digitisation
  • 5.
    EDM Requirements 1. Distinguishthe real object (painting, book) from its digital representation 2. Distinguish the object from its metadata record 3. Allow multiple records for same object containing potentially contradictory statements about an object 1. Support for objects that are composed of other objects hierarchies 1. Be compatible with different levels of description Generic/interoperable vs. specific/domain-centered 1. Flexible support for describing contextual resources, including concepts 2. Re-use and extend elements from existing standards
  • 6.
    A Collaborative Effort Europeanav1.0 WP3  Ca. 60 participants “Fish tank” development  Many presentations in the network and beyond  (Evolving) specifications available since 2009 Cross-community development  Involving library, archive and museum experts http://europeanalabs.eu/wiki/WP1CommunityMeetingMuseums
  • 7.
    A Collaborative Effort EDMmakes Europeana ready to ingest metadata that is closer to specific community concerns  But still mapped to common elements Europeana & partners can develop EDM “profiles” upon which everyone could build specific functionality  Based on best practices from sector or domain level EDM is consolidated with partners who re-use it  Europeana providers, DPLA
  • 8.
  • 9.
  • 10.
    General points • Allresources should have an identifier • Most values can be either be a literal or a reference • It is recommended to use xml:lang attributes on literals • Use the most precise (sub) property available. • Later, providers will be able to specialize to EDM • Re-use elements from other vocabularies • SKOS, Dublin Core, RDA, CIDOC-CRM (via mappings)
  • 11.
    ore:Aggregation (Identifier of aggregation) edm:WebResource (Identifierof web resource) edm:ProvidedCHO (Identifier of real object) An aggregation with a provided CHO and web resource(s) The three core classes edm:aggregatedCHO edm:hasView
  • 12.
    Properties for edm:Aggregation Mandatory: edm:aggregatedCHO edm:dataProvider edm:isShownByor edm:isShownAt edm:provider edm:rights Optional: edm:hasView edm:object dc:rights edm:ugc The aggregation represents the set of related resources about one real object contributed by one provider. It carries the metadata that is about the whole set
  • 13.
    edm:aggregation with metadata Propertiesfor the ore:Aggregation http://www.mimo-db.eu/UEDIN/214 EDM properties Corresponding values in the original data edm:aggregatedCHO #UEDIN:214 edm:hasView http://www.mimo-db.eu/media/UEDIN/VIDEO/0032195v.mpg edm:hasView http://www.mimo-db.eu/media/UEDIN/AUDIO/0032195s.mp3 edm:hasView http://www.mimo-db.eu/media/UEDIN/IMAGE/0032195c.jpg edm: dataProvider University of Edinburgh edm:Provider MIMO - Musical Instrument Museums Online edm:rights http://creativecommons.org/publicdomain/zero/1.0/ edm:isShownBy http://www.mimo-db.eu/media/UEDIN/IMAGE/0032195c.jpg edm:object http://www.mimo-db.eu/media/UEDIN/IMAGE/0032195c.jpg
  • 14.
    Properties for edm:ProvidedCHO dc:contributor,dc:creator, dc:date, dc:format, dc:identifier, dc:language, dc:publisher, dc:relation, dc:source, dcterms:alternative, dcterms:extent, dcterms:temporal, dcterms:medium, dcterms:created, dcterms:provenance, dcterms:issued, dcterms:conformsTo, dcterms:hasFormat, dcterms:isFormatOf, dcterms:hasVersion, dcterms:isVersionOf, dcterms:hasPart, dcterms:isPartOf, dcterms:isReferencedBy, dcterms:references, dcterms:isReplacedBy, dcterms:replaces dcterms:isRequiredBy, dcterms:requires dcterms:tableOfContents edm:isNextInSequence edm:isDerivativeOf edm:currentLocation… The ProvidedCHO is the cultural heritage object which is the subject of the package of data that has been submitted to Europeana.
  • 15.
    Example Properties for theedm: ProvidedCHO: #UEDIN:24 EDM properties Corresponding values in the original data dc:date Circa 1840 dc:description Technical description: Brass; ligature fitting on bell section at joint; stockings on main slides. with one coil, angled to face forwards. Repair History: Main slide possibly not original (tenon of slide section of joint is tapered, bell section joint for cylindrical tenon) dc:title Buccin trombone.Nominal pitch: B? dc:type http://www.mimo- db.eu/InstrumentsKeywords/4378 edm:type IMAGE
  • 16.
    WebResource One or moredigital representations of the provided cultural heritage object. Properties: dc:rights edm:rights dc:format dcterms:isPartOf edm:isNextInSequence …
  • 17.
    edm:WebResources with metadata Propertiesfor the edm:WebResource http://www.mimo- db.eu/media/UEDIN/VIDEO/0032195v.mpg EDM properties Corresponding values in the original data edm:rights http://creativecommons.org/licenses/by-nc-sa/3.0/ Properties for the edm:WebResource http://www.mimo- db.eu/media/UEDIN/AUDIO/0032195s.mp3 EDM properties Corresponding values in the original data edm:rights http://creativecommons.org/licenses/by-nc-sa/3.0/ Properties for the edm:WebResource http://www.mimo- db.eu/media/UEDIN/IMAGE/0032195c.jpg EDM properties Corresponding values in the original data edm:rights http://creativecommons.org/licenses/by-nc-sa/3.0/ NB: digital representations may have different rights Could have format data etc.
  • 18.
  • 19.
    Example - edm:Placeand skos:Concept Properties for skos:Concept http://www.mimo-db.eu/InstrumentsKeywords/4378 EDM properties Corresponding values in the original data skos:PrefLabel xml:lang="en" Buccin Properties for skos:Concept http://www.mimo-db.eu/HornbostelAndSachs/356 EDM properties Corresponding values in the original data skos:PrefLabel xml:lang="en" 423.22 Labrosones with slides Properties for edm:Place http://sws.geonames.org/3017382/ EDM properties Corresponding values in the original data skos:PrefLabel xml:lang="en" France
  • 20.
    Model for representingmetadata enrichments Contextual resources from providers Their thesauri, gazetteers, etc. Enrichment (multilingual) by Europeana Geonames, GEMET, dbPedia Enrichment by third-parties?
  • 21.
  • 22.
    Take-home message Not perfect,but making progress Data granularity Data interlinking and enriching Re-use and interoperability More at http://pro.europeana.eu/edm-documentation
  • 23.

Editor's Notes

  • #3 Example used is: http://preview.europeana.eu/portal/record/90402/174D436CF5C61F8AA999090C98DA48B9C7024087.html Een vrouw met een kind in een kelderkamer by Pieter de Hooch, Rijksmuseum, public domain
  • #9 Red -> for providers and Europeana Green -> for Europeana
  • #12 This diagram shows the three core classes and the relationship between them. The Provided CHO is the “real Thing” as it exists in the real world – the mona lisa for example. The Web Resource is the digital representation of the providedCHO and is the resource that is accessible from europeana The aggregation is the construct that links these objects to make a logical whole. I’ll go through all three briefly.
  • #13 Properties that relate to the aggregation – notably the data about where the data comes from and the identifers of the real thing and its digital representations.
  • #15 Properties that relate to the original object (note that it could be a born digital object)– the edmProvidedCHO. This is where most of the descriptive metdata will go.
  • #17 Web resource is the digital object
  • #22 There will always be at least two aggregations for the same thing even if only one provider offers it - Europeana will always make its own aggregation and add its own metadata. Here is how it looks when europeana adds its own enriched metadata…. Our own proxy with our own – enriched – metadata – using the edm:agent class and the VIAF identifier we can add skos preflabels to his name in two languages.