NIFT, Gandhinagar
17
E-Commerce Assignment 2
B2B Site Analysis – Fibre2Fashion.com
Bittu Singh & Shubham Singh
DFT - V
2
Contents
About Fibre2Fashion.com.................................................................................................................................................3
Fibre2fashion offers varied business services which includes..........................................................................................3
Company’s Mission ...........................................................................................................................................................3
Infrastructure....................................................................................................................................................................4
Services provided by Fibre2Fashion :................................................................................................................................4
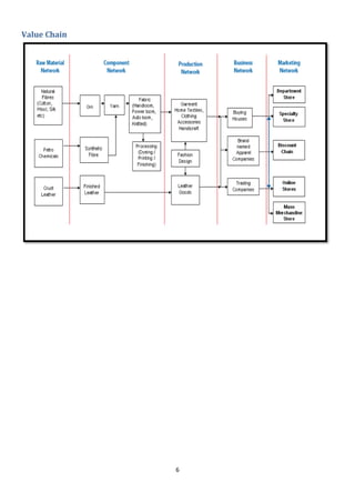
Value Chain .......................................................................................................................................................................6
Offices ...............................................................................................................................................................................7
Popularity..........................................................................................................................................................................8
Industry overview ...........................................................................................................................................................10
Company’s Growth .........................................................................................................................................................10
Product Listing ................................................................................................................................................................11
How it works? .................................................................................................................................................................13
Type of B2B exchange.....................................................................................................................................................14
B2B & Customer Care......................................................................................................................................................14
INTERMEDIARY-ORIENTED B2B ......................................................................................................................................14
Supplier Selection Process ..............................................................................................................................................14
How do we know if a supplier is reliable? ......................................................................................................................15
INSPECTION AND CONFIRMATION OF PRODUCTS .........................................................................................................15
QUALITY ASSURANCE......................................................................................................................................................15
TYPES OF INSPECTIONS GENERALLY OFFERED................................................................................................................15
LOGISTICS........................................................................................................................................................................16
Payment Methods...........................................................................................................................................................17
Recommendations..........................................................................................................................................................17
3
About Fibre2Fashion.com
Fibre2Fashion.com aims to bolster and serve the textile fraternity. Fibre2Fashion Pvt. Ltd is a market
driven B2B portal that first marked its existence in the year 2000 by Mr HarminderSahni whois
presently the Founder and Managing Director. Fibre2fashion was founded by its promoter company
Sanblue Enterprises Pvt. Ltd.With digital presence in more than 190 countries, they avail 1800+
products listed under 13 different categories. They have been successfully able to serve all the
segments of the textile, apparel and fashion industry.They also offer textile based information through
informative articles, news, market analytical reports on fibre and feedstock and various print features.It
is a private company incorporated on 04 June 1996. It is classified as non-government company and is
registered at Registrar of Companies, Ahmedabad. Its authorized share capital is Rs. 90,000,000 and its
paid up capital is Rs. 80,000,000. It is inolved in Spinning, weaving and finishing of textiles.It is a
business market place for the Textile and Apparel industries that facilitates sourcing and marketing
requirements; carries media & research activities and provides first-hand information on various
aspects of textile, apparel and fashion industry globally.It is an ISO 9001-2000 company is the only
vertical portal of its kind in the world. It has a robust network of members from 190 countries across
the globe ,consisting a team that includes young and dynamic professionals with technical and
managerial background.
Fibre2fashion offers varied business services which includes
1. Business-2-Business marketplace – Exploring new and unique opportunities for buying and selling
of goods & services, most helpful for suppliers and manufacturers. Excess production, delayed
shipments and excess stock of materials can be liquidated. Effective business solutions to small,
medium and large companies are offered.
2. Knowledge Services- Crucial industry information through well researched market intelligence
reports, articles and latest news.
3. Recruitment Solutions-Brings together top textile entrepreneurs and job seekers on one platform
to create right job match.
4. Trade Fair & Events- Information on major textile events, trade fairs & conferences taking place
globally.
5. Magazines and compendiums – Fibre2Fashion Magazine, a monthly publication gives important
industry information & reaches out to the decision makers. Compendiums and special features are
subject / industry specific features giving insight and wide coverage on latest & upcoming
technologies & trends.
6. News: Frequent industry updates, latest happenings, product launch and major events about the
global textile industry
7. Articles: Informative content compiled and contributed from the industry experts.
Company’s Mission
 To provide up-to-date information on trade, trend and technologies inapparel & textile industries,
online.
 To provide highly efficient tools and the most effective platform for brandand product promotion
for companies in the textile, apparel and fashionvalue chain.
4
 To provide cutting edge technology for enhancement of online businessand increase connectivity
between suppliers and buyers.
Infrastructure
 Fibre2fashion is hosted in a state of the art facility with 24 x 7 support,rendering highly secured
environment & redundant backup facility.
 It’s infrastructure includes cluster of high end servers of HP DL 380 G5 series with multi-CPU &
multi-core capacity.
 It has highly skilled in-house technical consultants, engineering expertise and design expertise for
software development activities.
 Fibre2fashion, a global company, diligently abide by international policies against piracy & ensures
usage of certified software and applications.
Services provided by Fibre2Fashion :
1. Corporate membership
 Provides complete access to business and knowledge sections
 Facilitates branding and promotion of company and products
 Reach the global industry through fibre2fashion news – the most widely read digital publication
 Provides access to facilitate human capital requirements
 Provides multi user access satisfying the needs of several functional units across the organization
2. Market watch report
 Fibre2fashion provides bimonthly report on price trends of commodities
 Gives an excellent insight into the global fiber and intermediate industry
 A must read for manufacturers of raw materials and finished goods
 Improves supply chain and helps determine end product prices
 Special reports – Fibre2Fashion offers special reports catering to various industry segments
focusing on supply, trends and forecast
 Trade intelligence – Customized report on import and export statistics of global textile trade
3. Branding and advertising
 Fibre2fashion enhances international branding of products
 Efficient service for new product launch and product promotion
 Effective and innovative brand promotion solutions to increase market share and generate positive
business results.
 Strong domain knowledge and visitation of decision makers fibre2fashion helps generate valuable
sales leads
 Online, print and media presence – Advertisements in magazines and coverage through news
stories
5
4. Virtual trade fairs
Fibre2fashion conducts virtual trade fairs for major industry segments delivering instant response in
tandem with conventional fairs
 Facilitates meeting with many vendorsat a single location
 Display products to large audience
 Learn activities of competitors and examine recent trends
 Enhances brand and product visibility
 Promotes new and existing products
 Generates leads and drives sales
5. Premium membership
Fibre2fashion offers business-to-business premium membershipsubscription service to the SME and MSME
manufacturers, traders andsuppliers
By being a Premium Member companies
Gains the trust of international buyers
Get full access to buying leads posted daily
Create premium website with product catalogue
Get access to exclusive buyer business directory
Get priority listing to improve responses
Expand international business networking
Improve raw material sourcing from domestic and international markets
. Business networking – Opportunity to connect with business associates through various channels
6
Value Chain
7
Offices
HeadQuarter - Ahmedabad
Other offices – Delhi, Mumbai, Bengaluru, Surat
International – Dhaka, Sri Lanka, Dubai
B
U
S
I
N
E
S
S
S
E
G
M
E
N
T
S
Garments for men, women & children
Home furnishing fabrics and made-ups
Fashion accessories and allied products
Yarn, fabric & textile for apparels
Industrial as well as technical fabrics
Fibre & intermediates
Non-woven and technical textiles
Textile dyes and chemicals
Machineries and equipments
Leather and footwear
Designers and consultants
Used machinery and auctions
Trade fair and event organizers
Software and ERP solution providers
Logistics, Shipping, C&F agents
Factory over-runs and stocklot liquidation
Institutes and students fraternity
Consulting companies
8
Popularity
Fig:1
Audience Geography
Fig:2
Fig:3
9
Visitors
Fig:4
Fig:5
Fig:6
10
Industry overview
 Currently, the industry is valued at US$ 500 billion and world trade intextile and apparel is expected
to grow to about US$ 700 billion by the year 2012.
 The abolition of quotas has presented the buyers with an option to sourcefrom the most
competitive vendors and has opened up bilateral FTAs creating new opportunities for suppliers.
 Developing countries would have an estimated income gain of aboutUS$ 24 billion per year, export
revenue gain of US$ 40 billion and employment generation of about 27 million jobs every year.
 B2b service providers like www.fibre2fashion.comwill be most soughtafter for building valuable
business relations in the changing business scenario by the small, medium and large enterprises
across the globe.
Company’s Growth
 Fibre2fashion is among the top 10,000 visited sites among 150 millionsites on the internet as per
alexa.com
 Fibre2fashion is ranked #1 by alexa.com in Textiles and Nonwovenssegment
 Fibre2fashion is ranked #1 online solution provider for Textile industry byranking.com
Fig:7
11
Fig:8
Product Listing
1. Garment –
I. Men’s wear
II. Women’s wear
III. Kids wear
2. Fabric –
I. Knitted
II. Woven
III. Non- Woven
IV. Speciality Fabric
3. Yarns –
I. Spun Yarn
II. Filament Yarn
III. Blended Yarn
4. Clothing Accessories –
I. Sewing Trims
II. Packaging Trims
5. Dyes and Chemicals –
i. Dyes
ii. Preparatory Chemicals
iii. Processing Chemicals
iv. Dyes Intermediates
v. Pigments
12
6. Leather and Footwear –
i. Leather
ii. Footwear
iii. Leather Products
7. Home Textiles –
I. Bedroom furnishing
II. Livingroom Furnishing
III. Bathroom furnishing
IV. Kitchen Linen
V. Table linen
8. Fashion Accessories -
I. Men’s accessories
II. Women’s accessories
9. Fiber and Feedstock –
I. Natural
II. Man-made
10. Machinery –
I. Spinning
II. Weaving
III. Knitting
IV. Dyeing
V. Printing and Finishing
VI. Testing and inspection
VII. Sewing embroidery and garments
VIII. Laundry
IX. Leather machinery
X. Liquidation
XI. Equipments
XII. Accessory and equipments
13
Potential Market
Fig: 9
How it works?
 Sourcing section collects the data regarding the perspective clients from all over the world.
 Posting – This team posts the requirements of the clients for different categories for buyers or
suppliers on the website of the company so that the people who visit the website or who are
already the client of the company can serve those companies.
 Verification – It has the job of verifying details of suppliers and buyers who post their demands on
the query section of the website of Fibre2Fashion.
B2B
Posting
Sourcing
Verification
Buyer
Engagement
14
 Buyer Engagement – The buyer engagement team identifies the prospects from the data collected
by the sourcing team and connect to them and try to engage them with the company by arranging
their meetings with existing clients who can serve their needs well.
Type of B2B exchange
Fibre2Fashion is a vertical market-place as it is used to trade supplies such as garments, yarn, fabric,
home textiles, clothing accessories etc which are specific to textile & apparel industry.
B2B & Customer Care
The Sales & Marketing and B2B identify the prospects and try to convert them into customers by
convincing them to get membership schemes of the company. A soon as clients, buyers, suppliers
or any company takes membership of the company, they are allotted with customer care
executives to serve them, to solve their queries and to fulfil their further demands.
INTERMEDIARY-ORIENTED B2B
Fibre2Fashion is an intermediary-oriented B2B platform. Through Fibre2Fashion, various suppliers can
invite individual consumers and business customers to to order products through its electronic market
store.
Supplier Selection Process
CONTACT SUPPLIERS
• Send an inquiry
• Trade Manager
SUPPLIER SELECTION
The verification of sellers on fiber2fashion serves to safeguard buyers by ensuring sellers are legally
registered companies. Inspections of the companies are carried out by both fiber2fashion and/or
independent verification companies.
Fiber2fashion does not verify the authenticity of any goods listed for sale by sellers (including without
limitation to “Gold Suppliers” or “Assessed Suppliers”) or the authority of sellers to offer any listed goods
for sale. Fiber2fashion does not and cannot guarantee the authenticity or genuineness of any of goods
listed for sale by sellers.
Verification types used by fiber2fashion are:
• Authentication & Verification Check
15
• On-site check
• Supplier Assessment: Assessed suppliers offer 10 times more verified information than other suppliers.
All Supplier Assessments are conducted by professional inspectors.
How do we know if a supplier is reliable?
• Verify the supplier's identity.
• Verify the supplier's manufacturing/trading capability.
• Confirm the supplier's authorized signatory.
• Order a sample first to check the quality and to ensure that the product is what you are looking for.
• Search for online complaints or comments about the supplier.
• Look for Gold Suppliers that are long-term members on Alibaba.com.
• For some suppliers on Alibaba.com, Secure Payment is available.
INSPECTION AND CONFIRMATION OF PRODUCTS
After Seller confirms that Seller has completed the production, Buyer will take steps to examine the
products to confirm that the products are in order and can be shipped to Buyer. If Buyer does not confirm
that the products are in order and can be shipped within the prescribed time limit, Buyer and Seller should
settle the issue through amicable negotiations.
QUALITY ASSURANCE
With fiber2fashion’s Inspection Service, one can order services from professional 3rd-party inspectors
and buyers directly as well.
TYPES OF INSPECTIONS GENERALLY OFFERED
 Initial Production Inspection – checks the machinery and materials to be used for your order at the
beginning of the production process.
 During Production Inspection – a visual check on the quality of components, materials and finished
products during manufacturing.
 Final Random Inspection – a detailed visual inspection of samples selected at random to check that
the quality, quantity and packaging conform to your samples and specifications.
 Container Loading Check – supervision during container loading to ensure that the finished and
packed goods meet your specifications (product type and quantity).
 Factory Audit – ensures the factory adheres to local and international labour laws; checks the
factory’s capabilities, management and operating procedures.
 Other services are available as specified by Inspectors.
16
ISO 9000 is a series of voluntary international quality standards
LOGISTICS
• Order Management
• Warehouse to Door Service
What does fiber2fashion Logistics offer?
• Fiber2fashion Logistics centralizes leading third-party logistics and trade service providers. For you,
this means:
1. Transparent, competitive prices
2. Full online tracking
3. Guaranteed service delivery
• Fiber2fashion Logistics is free. The only charges are those levied by the service providers. Logistics
charges vary according to the service you choose. You can find full details by signing in to your My
fiber2fashion, and going to Transactions & Logistics.
• Shipping of order after payment-There is a period of time to allow the supplier to request package
services and make payment.
Warehouse to Door service
• It is a one-stop intensive logistics and trade solution service for orders from India to different
destinations, with a package service for intensive operations, customs clearance, transportation
and delivery.
• The service is designed to serve companies of all sizes and orders of any scale. Warehouse to Door
service by sea currently delivers to eleven countries and buyers can place and track orders online.
• The buyer will need to:
1. Choose their preferred logistics solution
2. Place an order, including the supplier details
3. After the goods arrive at the Port of Dispatch, pay the freight
4. After the goods arrive at the Port of Destination, pay the tax
4. Receive the goods
• Paying Tariffs- Your Logistics Provider will advise you on the details of the tariff payment process for
your particular circumstance, including the amount payable and any required account details.
• Bill of Lading for Warehouse to Door service- Normally, a Forward Cargo Receipt will be issued.
When to know if the order is finished with transportable confirmation?
17
• 1-2 days after receiving the Customs Declaration information from the supplier, the Shipping
Provider will confirm whether or not the order is suitable for shipping. In exceptional cases, the
Shipping Provider may contact the buyer, supplier or both for further information before providing
confirmation.
Payment Methods
Members can pay the applicable amount by wire transfer, bank transfer, paypal, razorpay or online credit
card payment system, the service provider for which are Axis Bank, HDFC Bank.
When a company chooses any of the advertisement and promotion programs and services offered by
www.Fibre2Fashion.com, online credit card payment system can be used for paying the charges for the
same, as applicable and supplied by Fibre2Fashion.com on the day and date of transaction as per Indian
Foreign Exchange rates issued by Reserve Bank of India.
Fibre2Fashion as a merchant shall be under no liability whatsoever in respect of any loss or damage arising
directly or indirectly out of the decline of authorization for any Transaction, on Account of the Card-holder
having exceeded the preset limit mutually agreed by us with our acquiring bank from time to time.
All payments made by credit card or wire transfer/D.D/cheque for availing any service at
www.Fibre2Fashion.com are non-refundable and non-transferrable.
 For buyers, payment will only be released to the supplier after they confirm the receipt of their
order.
 For Suppliers, Secure Payment verifies the payment details for every transaction and they are only
required to ship the order after confirmation of payment receipt by the concerned bank.
Recommendations
• Account based pricing – Site should be personalized to recognize when a shopper is matched to an
account and display specific messages and pricing details to that specific person.
• Better listing of products upon search request – Hundreds of products show upon search which
leads to wastage of time. Search engine should be optimized so as to show the most relevant
product available.
• More and extensive product details should be with each and every product. Products have little
information with them.
• Specification chart should be displayed with the product.
• Industry specific keyword variations should be optimized with search option since it is a B2B site.
18
• In case of apparel/textile industry machinery, product page should be cross-linked to
demonstrations and product evaluation tools.
• Inculcate customer journey mapping tools to attract the same customers again and again.
• A defined mobile marketing strategy should be adopted as it is lacking badly on this front.
• Location based content marketing should be carried out by analysing user demographics available
on Alexa.com and Google Analytics.
• Desktop and mobile usage should be analysed thoroughly to develop a well-planned loyalty
program as such a thing is absent in case of Fibre2Fashion.
• A robust strategy should be adopted for marketing through social media channels.
• Demographics of the users must also be considered in order to set target audiences.
• Loading Speed is 4.362 seconds which is very slow.
90% of sites are faster than Fibre2Fashion, this is another area which has scope of improvement.
• M-Commerce
In today's world when mobile is a very important entity, steps must be taken to generate awareness
about the app. Although Fibre2Fashion has mobile app, it is neither very famous as it has just 10,000
downloads, nor upto the mark according to market standards.
• Video
An increasing number of companies are featuring videos on their websites as part of their marketing
strategy, thus addition of video will give the buyer a better idea of the product.
• Supplier Rating
A rating must be generated based on information available on the supplier and experience through
various buyers, to give a better idea of the supplier’s image, and also to generate a sense of
competition among different suppliers.

E-Commerce Business Model

  • 1.
    NIFT, Gandhinagar 17 E-Commerce Assignment2 B2B Site Analysis – Fibre2Fashion.com Bittu Singh & Shubham Singh DFT - V
  • 2.
    2 Contents About Fibre2Fashion.com.................................................................................................................................................3 Fibre2fashion offersvaried business services which includes..........................................................................................3 Company’s Mission ...........................................................................................................................................................3 Infrastructure....................................................................................................................................................................4 Services provided by Fibre2Fashion :................................................................................................................................4 Value Chain .......................................................................................................................................................................6 Offices ...............................................................................................................................................................................7 Popularity..........................................................................................................................................................................8 Industry overview ...........................................................................................................................................................10 Company’s Growth .........................................................................................................................................................10 Product Listing ................................................................................................................................................................11 How it works? .................................................................................................................................................................13 Type of B2B exchange.....................................................................................................................................................14 B2B & Customer Care......................................................................................................................................................14 INTERMEDIARY-ORIENTED B2B ......................................................................................................................................14 Supplier Selection Process ..............................................................................................................................................14 How do we know if a supplier is reliable? ......................................................................................................................15 INSPECTION AND CONFIRMATION OF PRODUCTS .........................................................................................................15 QUALITY ASSURANCE......................................................................................................................................................15 TYPES OF INSPECTIONS GENERALLY OFFERED................................................................................................................15 LOGISTICS........................................................................................................................................................................16 Payment Methods...........................................................................................................................................................17 Recommendations..........................................................................................................................................................17
  • 3.
    3 About Fibre2Fashion.com Fibre2Fashion.com aimsto bolster and serve the textile fraternity. Fibre2Fashion Pvt. Ltd is a market driven B2B portal that first marked its existence in the year 2000 by Mr HarminderSahni whois presently the Founder and Managing Director. Fibre2fashion was founded by its promoter company Sanblue Enterprises Pvt. Ltd.With digital presence in more than 190 countries, they avail 1800+ products listed under 13 different categories. They have been successfully able to serve all the segments of the textile, apparel and fashion industry.They also offer textile based information through informative articles, news, market analytical reports on fibre and feedstock and various print features.It is a private company incorporated on 04 June 1996. It is classified as non-government company and is registered at Registrar of Companies, Ahmedabad. Its authorized share capital is Rs. 90,000,000 and its paid up capital is Rs. 80,000,000. It is inolved in Spinning, weaving and finishing of textiles.It is a business market place for the Textile and Apparel industries that facilitates sourcing and marketing requirements; carries media & research activities and provides first-hand information on various aspects of textile, apparel and fashion industry globally.It is an ISO 9001-2000 company is the only vertical portal of its kind in the world. It has a robust network of members from 190 countries across the globe ,consisting a team that includes young and dynamic professionals with technical and managerial background. Fibre2fashion offers varied business services which includes 1. Business-2-Business marketplace – Exploring new and unique opportunities for buying and selling of goods & services, most helpful for suppliers and manufacturers. Excess production, delayed shipments and excess stock of materials can be liquidated. Effective business solutions to small, medium and large companies are offered. 2. Knowledge Services- Crucial industry information through well researched market intelligence reports, articles and latest news. 3. Recruitment Solutions-Brings together top textile entrepreneurs and job seekers on one platform to create right job match. 4. Trade Fair & Events- Information on major textile events, trade fairs & conferences taking place globally. 5. Magazines and compendiums – Fibre2Fashion Magazine, a monthly publication gives important industry information & reaches out to the decision makers. Compendiums and special features are subject / industry specific features giving insight and wide coverage on latest & upcoming technologies & trends. 6. News: Frequent industry updates, latest happenings, product launch and major events about the global textile industry 7. Articles: Informative content compiled and contributed from the industry experts. Company’s Mission  To provide up-to-date information on trade, trend and technologies inapparel & textile industries, online.  To provide highly efficient tools and the most effective platform for brandand product promotion for companies in the textile, apparel and fashionvalue chain.
  • 4.
    4  To providecutting edge technology for enhancement of online businessand increase connectivity between suppliers and buyers. Infrastructure  Fibre2fashion is hosted in a state of the art facility with 24 x 7 support,rendering highly secured environment & redundant backup facility.  It’s infrastructure includes cluster of high end servers of HP DL 380 G5 series with multi-CPU & multi-core capacity.  It has highly skilled in-house technical consultants, engineering expertise and design expertise for software development activities.  Fibre2fashion, a global company, diligently abide by international policies against piracy & ensures usage of certified software and applications. Services provided by Fibre2Fashion : 1. Corporate membership  Provides complete access to business and knowledge sections  Facilitates branding and promotion of company and products  Reach the global industry through fibre2fashion news – the most widely read digital publication  Provides access to facilitate human capital requirements  Provides multi user access satisfying the needs of several functional units across the organization 2. Market watch report  Fibre2fashion provides bimonthly report on price trends of commodities  Gives an excellent insight into the global fiber and intermediate industry  A must read for manufacturers of raw materials and finished goods  Improves supply chain and helps determine end product prices  Special reports – Fibre2Fashion offers special reports catering to various industry segments focusing on supply, trends and forecast  Trade intelligence – Customized report on import and export statistics of global textile trade 3. Branding and advertising  Fibre2fashion enhances international branding of products  Efficient service for new product launch and product promotion  Effective and innovative brand promotion solutions to increase market share and generate positive business results.  Strong domain knowledge and visitation of decision makers fibre2fashion helps generate valuable sales leads  Online, print and media presence – Advertisements in magazines and coverage through news stories
  • 5.
    5 4. Virtual tradefairs Fibre2fashion conducts virtual trade fairs for major industry segments delivering instant response in tandem with conventional fairs  Facilitates meeting with many vendorsat a single location  Display products to large audience  Learn activities of competitors and examine recent trends  Enhances brand and product visibility  Promotes new and existing products  Generates leads and drives sales 5. Premium membership Fibre2fashion offers business-to-business premium membershipsubscription service to the SME and MSME manufacturers, traders andsuppliers By being a Premium Member companies Gains the trust of international buyers Get full access to buying leads posted daily Create premium website with product catalogue Get access to exclusive buyer business directory Get priority listing to improve responses Expand international business networking Improve raw material sourcing from domestic and international markets . Business networking – Opportunity to connect with business associates through various channels
  • 6.
  • 7.
    7 Offices HeadQuarter - Ahmedabad Otheroffices – Delhi, Mumbai, Bengaluru, Surat International – Dhaka, Sri Lanka, Dubai B U S I N E S S S E G M E N T S Garments for men, women & children Home furnishing fabrics and made-ups Fashion accessories and allied products Yarn, fabric & textile for apparels Industrial as well as technical fabrics Fibre & intermediates Non-woven and technical textiles Textile dyes and chemicals Machineries and equipments Leather and footwear Designers and consultants Used machinery and auctions Trade fair and event organizers Software and ERP solution providers Logistics, Shipping, C&F agents Factory over-runs and stocklot liquidation Institutes and students fraternity Consulting companies
  • 8.
  • 9.
  • 10.
    10 Industry overview  Currently,the industry is valued at US$ 500 billion and world trade intextile and apparel is expected to grow to about US$ 700 billion by the year 2012.  The abolition of quotas has presented the buyers with an option to sourcefrom the most competitive vendors and has opened up bilateral FTAs creating new opportunities for suppliers.  Developing countries would have an estimated income gain of aboutUS$ 24 billion per year, export revenue gain of US$ 40 billion and employment generation of about 27 million jobs every year.  B2b service providers like www.fibre2fashion.comwill be most soughtafter for building valuable business relations in the changing business scenario by the small, medium and large enterprises across the globe. Company’s Growth  Fibre2fashion is among the top 10,000 visited sites among 150 millionsites on the internet as per alexa.com  Fibre2fashion is ranked #1 by alexa.com in Textiles and Nonwovenssegment  Fibre2fashion is ranked #1 online solution provider for Textile industry byranking.com Fig:7
  • 11.
    11 Fig:8 Product Listing 1. Garment– I. Men’s wear II. Women’s wear III. Kids wear 2. Fabric – I. Knitted II. Woven III. Non- Woven IV. Speciality Fabric 3. Yarns – I. Spun Yarn II. Filament Yarn III. Blended Yarn 4. Clothing Accessories – I. Sewing Trims II. Packaging Trims 5. Dyes and Chemicals – i. Dyes ii. Preparatory Chemicals iii. Processing Chemicals iv. Dyes Intermediates v. Pigments
  • 12.
    12 6. Leather andFootwear – i. Leather ii. Footwear iii. Leather Products 7. Home Textiles – I. Bedroom furnishing II. Livingroom Furnishing III. Bathroom furnishing IV. Kitchen Linen V. Table linen 8. Fashion Accessories - I. Men’s accessories II. Women’s accessories 9. Fiber and Feedstock – I. Natural II. Man-made 10. Machinery – I. Spinning II. Weaving III. Knitting IV. Dyeing V. Printing and Finishing VI. Testing and inspection VII. Sewing embroidery and garments VIII. Laundry IX. Leather machinery X. Liquidation XI. Equipments XII. Accessory and equipments
  • 13.
    13 Potential Market Fig: 9 Howit works?  Sourcing section collects the data regarding the perspective clients from all over the world.  Posting – This team posts the requirements of the clients for different categories for buyers or suppliers on the website of the company so that the people who visit the website or who are already the client of the company can serve those companies.  Verification – It has the job of verifying details of suppliers and buyers who post their demands on the query section of the website of Fibre2Fashion. B2B Posting Sourcing Verification Buyer Engagement
  • 14.
    14  Buyer Engagement– The buyer engagement team identifies the prospects from the data collected by the sourcing team and connect to them and try to engage them with the company by arranging their meetings with existing clients who can serve their needs well. Type of B2B exchange Fibre2Fashion is a vertical market-place as it is used to trade supplies such as garments, yarn, fabric, home textiles, clothing accessories etc which are specific to textile & apparel industry. B2B & Customer Care The Sales & Marketing and B2B identify the prospects and try to convert them into customers by convincing them to get membership schemes of the company. A soon as clients, buyers, suppliers or any company takes membership of the company, they are allotted with customer care executives to serve them, to solve their queries and to fulfil their further demands. INTERMEDIARY-ORIENTED B2B Fibre2Fashion is an intermediary-oriented B2B platform. Through Fibre2Fashion, various suppliers can invite individual consumers and business customers to to order products through its electronic market store. Supplier Selection Process CONTACT SUPPLIERS • Send an inquiry • Trade Manager SUPPLIER SELECTION The verification of sellers on fiber2fashion serves to safeguard buyers by ensuring sellers are legally registered companies. Inspections of the companies are carried out by both fiber2fashion and/or independent verification companies. Fiber2fashion does not verify the authenticity of any goods listed for sale by sellers (including without limitation to “Gold Suppliers” or “Assessed Suppliers”) or the authority of sellers to offer any listed goods for sale. Fiber2fashion does not and cannot guarantee the authenticity or genuineness of any of goods listed for sale by sellers. Verification types used by fiber2fashion are: • Authentication & Verification Check
  • 15.
    15 • On-site check •Supplier Assessment: Assessed suppliers offer 10 times more verified information than other suppliers. All Supplier Assessments are conducted by professional inspectors. How do we know if a supplier is reliable? • Verify the supplier's identity. • Verify the supplier's manufacturing/trading capability. • Confirm the supplier's authorized signatory. • Order a sample first to check the quality and to ensure that the product is what you are looking for. • Search for online complaints or comments about the supplier. • Look for Gold Suppliers that are long-term members on Alibaba.com. • For some suppliers on Alibaba.com, Secure Payment is available. INSPECTION AND CONFIRMATION OF PRODUCTS After Seller confirms that Seller has completed the production, Buyer will take steps to examine the products to confirm that the products are in order and can be shipped to Buyer. If Buyer does not confirm that the products are in order and can be shipped within the prescribed time limit, Buyer and Seller should settle the issue through amicable negotiations. QUALITY ASSURANCE With fiber2fashion’s Inspection Service, one can order services from professional 3rd-party inspectors and buyers directly as well. TYPES OF INSPECTIONS GENERALLY OFFERED  Initial Production Inspection – checks the machinery and materials to be used for your order at the beginning of the production process.  During Production Inspection – a visual check on the quality of components, materials and finished products during manufacturing.  Final Random Inspection – a detailed visual inspection of samples selected at random to check that the quality, quantity and packaging conform to your samples and specifications.  Container Loading Check – supervision during container loading to ensure that the finished and packed goods meet your specifications (product type and quantity).  Factory Audit – ensures the factory adheres to local and international labour laws; checks the factory’s capabilities, management and operating procedures.  Other services are available as specified by Inspectors.
  • 16.
    16 ISO 9000 isa series of voluntary international quality standards LOGISTICS • Order Management • Warehouse to Door Service What does fiber2fashion Logistics offer? • Fiber2fashion Logistics centralizes leading third-party logistics and trade service providers. For you, this means: 1. Transparent, competitive prices 2. Full online tracking 3. Guaranteed service delivery • Fiber2fashion Logistics is free. The only charges are those levied by the service providers. Logistics charges vary according to the service you choose. You can find full details by signing in to your My fiber2fashion, and going to Transactions & Logistics. • Shipping of order after payment-There is a period of time to allow the supplier to request package services and make payment. Warehouse to Door service • It is a one-stop intensive logistics and trade solution service for orders from India to different destinations, with a package service for intensive operations, customs clearance, transportation and delivery. • The service is designed to serve companies of all sizes and orders of any scale. Warehouse to Door service by sea currently delivers to eleven countries and buyers can place and track orders online. • The buyer will need to: 1. Choose their preferred logistics solution 2. Place an order, including the supplier details 3. After the goods arrive at the Port of Dispatch, pay the freight 4. After the goods arrive at the Port of Destination, pay the tax 4. Receive the goods • Paying Tariffs- Your Logistics Provider will advise you on the details of the tariff payment process for your particular circumstance, including the amount payable and any required account details. • Bill of Lading for Warehouse to Door service- Normally, a Forward Cargo Receipt will be issued. When to know if the order is finished with transportable confirmation?
  • 17.
    17 • 1-2 daysafter receiving the Customs Declaration information from the supplier, the Shipping Provider will confirm whether or not the order is suitable for shipping. In exceptional cases, the Shipping Provider may contact the buyer, supplier or both for further information before providing confirmation. Payment Methods Members can pay the applicable amount by wire transfer, bank transfer, paypal, razorpay or online credit card payment system, the service provider for which are Axis Bank, HDFC Bank. When a company chooses any of the advertisement and promotion programs and services offered by www.Fibre2Fashion.com, online credit card payment system can be used for paying the charges for the same, as applicable and supplied by Fibre2Fashion.com on the day and date of transaction as per Indian Foreign Exchange rates issued by Reserve Bank of India. Fibre2Fashion as a merchant shall be under no liability whatsoever in respect of any loss or damage arising directly or indirectly out of the decline of authorization for any Transaction, on Account of the Card-holder having exceeded the preset limit mutually agreed by us with our acquiring bank from time to time. All payments made by credit card or wire transfer/D.D/cheque for availing any service at www.Fibre2Fashion.com are non-refundable and non-transferrable.  For buyers, payment will only be released to the supplier after they confirm the receipt of their order.  For Suppliers, Secure Payment verifies the payment details for every transaction and they are only required to ship the order after confirmation of payment receipt by the concerned bank. Recommendations • Account based pricing – Site should be personalized to recognize when a shopper is matched to an account and display specific messages and pricing details to that specific person. • Better listing of products upon search request – Hundreds of products show upon search which leads to wastage of time. Search engine should be optimized so as to show the most relevant product available. • More and extensive product details should be with each and every product. Products have little information with them. • Specification chart should be displayed with the product. • Industry specific keyword variations should be optimized with search option since it is a B2B site.
  • 18.
    18 • In caseof apparel/textile industry machinery, product page should be cross-linked to demonstrations and product evaluation tools. • Inculcate customer journey mapping tools to attract the same customers again and again. • A defined mobile marketing strategy should be adopted as it is lacking badly on this front. • Location based content marketing should be carried out by analysing user demographics available on Alexa.com and Google Analytics. • Desktop and mobile usage should be analysed thoroughly to develop a well-planned loyalty program as such a thing is absent in case of Fibre2Fashion. • A robust strategy should be adopted for marketing through social media channels. • Demographics of the users must also be considered in order to set target audiences. • Loading Speed is 4.362 seconds which is very slow. 90% of sites are faster than Fibre2Fashion, this is another area which has scope of improvement. • M-Commerce In today's world when mobile is a very important entity, steps must be taken to generate awareness about the app. Although Fibre2Fashion has mobile app, it is neither very famous as it has just 10,000 downloads, nor upto the mark according to market standards. • Video An increasing number of companies are featuring videos on their websites as part of their marketing strategy, thus addition of video will give the buyer a better idea of the product. • Supplier Rating A rating must be generated based on information available on the supplier and experience through various buyers, to give a better idea of the supplier’s image, and also to generate a sense of competition among different suppliers.