FLUID AND ELECTROLYTES
DISORDERS
DR PARITOSH SHARMA
OBJECTIVES
 Sodium and potassium homeostasis
 Disorders of sodium and potassium balance
BASIC PHYSIOLOGY
BASIC PHYSIOLOGY
ELECTROLYTES
 Na+ is critical for maintaining (ECF) volume
 K+ is vital for maintaining cellular electrophysiology
 Water regulation is primarily influenced by changes in serum
osmolality and volume status.
 The kidney is the primary site for regulation of Na+, K+, and
water
SODIUM (Na+)
 Dominant cation of ECF
 Principal determinant of extracellular osmolality
 Necessary for maintenance of intravascular volume
 <3% of sodium is intracellular
 >40% of total body sodium is in bone
 Remainder in interstitial and intravascular spaces
SODIUM INTAKE
 Diet determines the amount of sodium ingested
 Readily absorbed throughout the GIT
 Mineralocorticoids increase sodium transport into body (limited clinical significance)
 Presence of glucose enhances sodium absorption
SODIUM EXCRETION
 Kidney , stool, sweat
 Kidney
 Regulate sodium balance
 Principal site of sodium excretion
 Stool
 Some sodium loss in stool
 Minimal unless diarrhea is present
 Sweat
 Increased in CF, Aldosterone deficiency
SODIUM REGULATION
 Sodium is unique among electrolytes because
 Water balance , not sodium balance, usually determines its concentration
 Serum sodium 135-145 meq/L
 Osmolality 285-295 osm/kg
 Hypothalamic osmoregulators : regulate thirst and appropriate release of ADH
 ADH regulates excretion of free water from kidney
SODIUM REGULATION
Effect of rise in Na+ concentration :
 Higher plasma osmolality
 Increased thirst
 Increased ADH secretion --- which leads to renal conservation
of water
 Both of these mechanisms increase water content of body
 Sodium concentration returns to normal
During hyponatremia
 Decrease in plasma osmolality
 Stops ADH secretion
 Renal water excretion leads to an increase in the sodium
concentration
SODIUM REGULATION
 Volume depletion does not stimulate
thirst
 Volume depletion stimulates ADH
secretion even if hyponatremia
 Volume depletion takes precedence over
osmolality
 In contrast to the small increases in
osmolality that stimulate AVP(ADH)
release, relatively large decreases in
blood pressure (effective ECF volume)
are required to mount an AVP response.
SODIUM REGULATION
PATHOLOGICAL CONDITIONS
CASE 1
 1yr old male child admitted for respiratory failure with community acquired pneumonia
develops next day seizure with Na+ 114 mmol/L, serum osmolality - 238mosm /kg, urine
osmolality – 510mosm/kg.
 What is the underlying dyselectrolytemia and its treatment plan?
HYPONATREMIA
• Serum sodium level <135 meq/L
• Very common electrolyte abnormality in critically ill
children(20-45%)
• Associated with increased morbidity and mortality
ETIOLOGY
 Based on Volume status
 Hypovolemic
 Euvolemic
 Hypervolemic
Based on the osmolality, hyponatraemia is classified into:
 Pseudohyponatraemia (normal plasma osmolality)
– Hyperlipidaemia, hyperproteinaemia
– True hyponatraemia, but high urea or ethanol
 Translocational hyponatraemia (hyperosmolality)
– Hyperglycaemia
– Mannitol administration
Based on the onset of occurrence of hyponatraemia, it is
classified into:
 Acute hyponatraemia < 48-hour duration
 Chronic hyponatraemia > 48-hour duration
HYPOVOLEMIC HYPONATREMIA
Renal Losses
 Thiazide/Loop Diuretics
 Osmotic diuresis
 Polyuric phase of ATN
 Tubular Dysfubction( Juvenile
nephronophthisis,intersitial
nephrutus,ARPKD)
 Lack of aldosterone effect (High potassium)
 CAH
 Pseudohypoaldostreronism
 Addison disease
 UTI
Extra Renal Losses
 GI losses( vomiting, diarrhea)
 Skin(burns)
 Third space losses( bowel obstruction,
peritonitis, sepsis)
EUVOLEMIC
HYPONATREMIA
 SIADH
 Glucocorticoid deficiency, Hypothyroidism
 Drugs- Vincristine, Cyclophosphamide, SSRIs
 Water intoxication ( Iatrogenic, water to infants, diluted
formula, psychogenic, child abuse)
EXCESS WATER INGESTION
 Normally increased water intake > Hyponatremia> ADH suppression > free water secretion
 In Infants low GFR and limited ability to secrete free water
 Do not give water to drink to infants- better to give breastmilk/formula
HYPERVOLEMIC HYPONATREMIA
 CCF
 Cirrhosis
 Nephrotic syndrome
 AKI
 Capillary leak during sepsis
 Hypoalbuminemia
SIADH
 Absence of :
 Adrenal , renal or thyroid isufficiency
 CCF, nephrotic syndrome or cirrhosis
 Diuretic ingestion
 Dehydration
 Urine osmolality > 100 mosm/ L
 Urine sodium > 30 meq/ L
 Serum osmolality < 280 mosm/L
 Reversal of sodium wasting and correction of hyponatremia with water restriction
Feature SIADH CSWS
S.Urea Normal - low Normal - High
S.Uric acid low Normal - High
Urine volume Normal - low High
Urine sodium > 20 meq/L >>20 meq/L
BP Normal Normal – orthostatic
hypertension
DIAGNOSIS
History usually points to a cause: diarrhea/ diuretic use/polyuria
 Step 1: Determination of plasma osmolality and urine osmolality
 Step 2: Evaluate volume status of patient
 Step 3: Urine sodium
URINE SODIUM
 Hypovolemia hyponatremia- Renal causes Na>20, non-renal <10
 Hypervolemia hyponatremia – Na <10 other than in renal failure
 Renal causes are more difficult to diagnose- association with hyperkalemia points to a decreased or
ineffectiveness of aldosterone
CLINICAL MANIFESTATION
 Depends on rapidity of development of hyponatremia
 Brain swelling
 Raised ICP
TREATMENT
 Balancing the risks of hypotonicity against those of therapy
 Acute or chronic
 Symptomatic hyponatremia
 Bolus of 3% saline @ 2-5ml/kg
 Followed by 0.5meq/l/hr( 10-12 meq/l over 24hr)
 Each ml/kg of 3% increases Na+ by 1meq/l
TREATMENT BASED ON UNDERLYING ETIOLOGY
 Hypovolemic Hyponatremia- Correct sodium and water deficit, intravascular volume repletion
 Hypervolemic hyponatremia- fluid restriction, diuretics, vaptans, albumin, dialysis
 SIADH- Fluid restriction , Difficult cases- furosemide, NaCl supplementation, Vaptans
COMPLICATION
Brain shrinkage triggers demyelination of
pontine and extrapontine neurons
Can cause neurologic dysfunction
(quadriplegia, pseudobulbar palsy,
seizures, coma, and even death)
CASE 2
 4months old male child , developmentally normal brought with c/o- multiple episodes of loose stool X 02
days, vomiting 5-6 episode x o1 day with lethargy , irritability and poor oral intake
 O/E : Dry oral mucosa, Skin turgor delayed, Doughy feel to skin
 Airway : open & stable
 Breathing : RR-56/min, increased effort , air entry normal, spo2 -95%
 Circulation :HR: 158/min, CFT 2 seconds, BP: 66/40mmHg Central pulse- good, Peripheral pulse- good,
 INV: Na- 176 , K- 3.2, Cl- 154
 ABG: pH 7.18, pO2/pCO2 60.5/22.6 , HCO3/Lac - 11.9/1.3
HYPERNATREMIA
 Hypernatremia is defined as sodium concentration > 145 mEq/L
 Results from net loss of body water relative to sodium
 Can occur with or without a loss or even a gain in body sodium content
ETIOLOGY
CLINICAL
MANIFESTATIONS
 Better preservation of intra vascular volume because of shift of water from intra cellular space
to extra cellular space
 This intra cellular water loss leads to a doughy feel of the skin
CLINICAL
MANIFESTATIONS
 CNS manifestations depend on large or rapid increases in serum Na+ concentration
 Infants: hyperpnea, high pitched cry, restlessness, Muscle weakness, lethargy, coma
 Older children: increased thirst, occasionally nausea
 Complications:
 ICH-- subdural , subarachnoid or parenchymal hemorrhage
 Thrombotic complications like Stroke , Sinus thrombosis can also occur
TREATMENT
 Likely cause of elevated serum sodium is due to water deficit rather than to salt excess (likely secondary
to diarrhea and vomiting)
 1st Priority : RESTORATION OF INTRAVASCULAR VOLUME
 NS bolus
 How to correct further ? Water deficit ???
TREATMENT
 Correcting the prevailing hypertonicity:
 rate of correction depends on duration of hypernatremia to avoid cerebral edema
 Addressing the underlying cause:
 Stopping GI loss
 Controlling pyrexia, hyperglycemia,
 Correcting hypercalcemia or
 Start feed
PRINCIPLES OF CORRECTION OF ACUTE HYPERNATREMIA
 Hypernatremia that developed over a period of hours (e.g. accidental sodium loading)
 Rapid correction improves prognosis without cerebral edema
 Accumulated electrolytes in brain rapidly extruded
 Reducing Na+ by 1 mmol/L/hr appropriate
PRINCIPLES OF CORRECTION OF CHRONIC HYPERNATREMIA
 Hypernatremia of prolonged or unknown duration
 A slow pace of correction prudent
 Full dissipation of brain solutes occurs over several days
 Maximum rate 0.5 mmol/L/hr to prevent cerebral edema
 A targeted fall in Na+ of 10 mmol/L/24 hr
GOALS OF TREATMENT
 In patients with seizures/encephalopathy, prompt airway and neurological stabilization
 Reduce serum sodium concentration gradually to 145 mmol/L
 Make allowance for ongoing obligatory or incidental losses of hypotonic fluids that will
aggravate the hypernatremia
POTASSIUM(K+)
 Principal intracellular cation (98% body potassium)
 Resting membrane potential
 Propensity to cause fatal arrhythmia
 Regulated by kidney: aldosterone is the primary regulator
CASE SCENARIO 3
 A 2yr old boy was brought to hospital with h/o -- loose motions and vomiting since x 3days
 He has not passed urine since 24 hrs
 Urea- 160mg/dl, creat – 3.6 mg/dl
 Na+ - 136, K+ - 7.5 meq/L
HYPERKALEMIA
 Hyperkalemia is defined as the serum potassium (K) > 5.5
mEq/L
 Even though hyperkalemia is less common than hypokalemia,
it is more likely to cause serious complications, mainly cardiac
arrhythmias, in critically ill patients.
 The measured value of serum K may be high due to in vitro
haemolysis of the blood sample
 True hyperkalemia vs pseudohyperkalemia
- Pseudohyperkalemia has no associated ECG changes
PATHOPHYSIOLOGY
The mechanisms that can, either in isolation or in combination, cause hyperkalaemia include:
 Increased potassium load
 Decreased excretion of potassium
 Increased transcellular shift (with or without a solute drag)
ETIOLOGY
 Artefactual/pseudohyperkalemia
– Tourniquet use (cell lysis)
– In vivo red cell injury
– In vitro haemolysis
– Profound leucocytosis or thrombocytosis
 Redistribution
– Acidic pH
– Hypertonicity
– Drugs: Digoxin toxicity, β-blockers and
succinylcholine
 True potassium excess
– Increased load
 Exogenous: IV infusions, oral supplements, blood transfusion
 Endogenous: Tissue necrosis (burns, trauma, rhabdomyolysis,
etc.), GI bleeding, TLS
-Decreased excretion
• Renal failure
• Mineralocorticoid deficiency (CAH, AHC,ALD)
• Diabetes mellitus
• Renal interstitial diseases
• Drugs (indomethacin, chemotherapeutic drugs, amphotericin
B, etc.)
• Sickle cell disease, SLE
– Inhibition of tubular secretion
• Drugs (spironolactone, triamterene, etc.)
CLINICAL MANIFESTATION
TREATMENT
 Life threatening emergency
 Primary goal is to prevent complication
 Treatment modalities:
1. Cardiac cell stabilization
2. Shifts K+ into cell
3. Remove K+ from body
TREATMENT
CASE 4
 A 3yr old boy with VSD on syp Lasix 3mg/kg/day since past 6month. He had 8 episode of diarrhea since
today morning for which he was taken to ER.
 O/E: some dehydration, abdominal distension with sluggish bowel movement
 Electolytes : Na+ - 142, K+ - 2.0
 ECG : showing U wave
 What is underlying dyselectroltemia ?
HYPOKALEMIA
 More common than hyperkalemia
 Serum potassium < 3.5meq/l
ETIOLOGY
ETIOLOGY
 Increased excretion of K
– Diarrhoea, laxative, enema abuse
– Vomiting, nasogastric aspiration
– Renal losses
Diuretics (loop and thiazides)
Metabolic alkalosis
Osmotic diuresis
Non-reabsorbable anions
Mineralocorticoid excess
Bartter syndrome
 Magnesium deficiency
 High-dose glucocorticoids
 Shift of K into cells
– Drugs
(β-Adrenergic agonists /Insulin /Theophylline /
Caffeine)
– Hypothyroidism
– Familial hypokalemic periodic paralysis
– Barium poisonin
CLINICAL MANIFESTATION
TREATMENT
THANK YOU

Dyeselectrolytemia new.pptx

  • 1.
  • 2.
    OBJECTIVES  Sodium andpotassium homeostasis  Disorders of sodium and potassium balance
  • 3.
  • 4.
  • 5.
    ELECTROLYTES  Na+ iscritical for maintaining (ECF) volume  K+ is vital for maintaining cellular electrophysiology  Water regulation is primarily influenced by changes in serum osmolality and volume status.  The kidney is the primary site for regulation of Na+, K+, and water
  • 6.
    SODIUM (Na+)  Dominantcation of ECF  Principal determinant of extracellular osmolality  Necessary for maintenance of intravascular volume  <3% of sodium is intracellular  >40% of total body sodium is in bone  Remainder in interstitial and intravascular spaces
  • 7.
    SODIUM INTAKE  Dietdetermines the amount of sodium ingested  Readily absorbed throughout the GIT  Mineralocorticoids increase sodium transport into body (limited clinical significance)  Presence of glucose enhances sodium absorption
  • 8.
    SODIUM EXCRETION  Kidney, stool, sweat  Kidney  Regulate sodium balance  Principal site of sodium excretion  Stool  Some sodium loss in stool  Minimal unless diarrhea is present  Sweat  Increased in CF, Aldosterone deficiency
  • 9.
    SODIUM REGULATION  Sodiumis unique among electrolytes because  Water balance , not sodium balance, usually determines its concentration  Serum sodium 135-145 meq/L  Osmolality 285-295 osm/kg  Hypothalamic osmoregulators : regulate thirst and appropriate release of ADH  ADH regulates excretion of free water from kidney
  • 10.
    SODIUM REGULATION Effect ofrise in Na+ concentration :  Higher plasma osmolality  Increased thirst  Increased ADH secretion --- which leads to renal conservation of water  Both of these mechanisms increase water content of body  Sodium concentration returns to normal During hyponatremia  Decrease in plasma osmolality  Stops ADH secretion  Renal water excretion leads to an increase in the sodium concentration
  • 11.
    SODIUM REGULATION  Volumedepletion does not stimulate thirst  Volume depletion stimulates ADH secretion even if hyponatremia  Volume depletion takes precedence over osmolality  In contrast to the small increases in osmolality that stimulate AVP(ADH) release, relatively large decreases in blood pressure (effective ECF volume) are required to mount an AVP response.
  • 12.
  • 13.
  • 14.
    CASE 1  1yrold male child admitted for respiratory failure with community acquired pneumonia develops next day seizure with Na+ 114 mmol/L, serum osmolality - 238mosm /kg, urine osmolality – 510mosm/kg.  What is the underlying dyselectrolytemia and its treatment plan?
  • 15.
    HYPONATREMIA • Serum sodiumlevel <135 meq/L • Very common electrolyte abnormality in critically ill children(20-45%) • Associated with increased morbidity and mortality
  • 16.
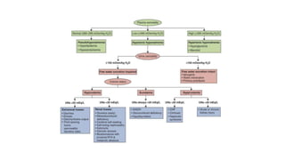
    ETIOLOGY  Based onVolume status  Hypovolemic  Euvolemic  Hypervolemic Based on the osmolality, hyponatraemia is classified into:  Pseudohyponatraemia (normal plasma osmolality) – Hyperlipidaemia, hyperproteinaemia – True hyponatraemia, but high urea or ethanol  Translocational hyponatraemia (hyperosmolality) – Hyperglycaemia – Mannitol administration Based on the onset of occurrence of hyponatraemia, it is classified into:  Acute hyponatraemia < 48-hour duration  Chronic hyponatraemia > 48-hour duration
  • 17.
    HYPOVOLEMIC HYPONATREMIA Renal Losses Thiazide/Loop Diuretics  Osmotic diuresis  Polyuric phase of ATN  Tubular Dysfubction( Juvenile nephronophthisis,intersitial nephrutus,ARPKD)  Lack of aldosterone effect (High potassium)  CAH  Pseudohypoaldostreronism  Addison disease  UTI Extra Renal Losses  GI losses( vomiting, diarrhea)  Skin(burns)  Third space losses( bowel obstruction, peritonitis, sepsis)
  • 18.
    EUVOLEMIC HYPONATREMIA  SIADH  Glucocorticoiddeficiency, Hypothyroidism  Drugs- Vincristine, Cyclophosphamide, SSRIs  Water intoxication ( Iatrogenic, water to infants, diluted formula, psychogenic, child abuse)
  • 19.
    EXCESS WATER INGESTION Normally increased water intake > Hyponatremia> ADH suppression > free water secretion  In Infants low GFR and limited ability to secrete free water  Do not give water to drink to infants- better to give breastmilk/formula
  • 20.
    HYPERVOLEMIC HYPONATREMIA  CCF Cirrhosis  Nephrotic syndrome  AKI  Capillary leak during sepsis  Hypoalbuminemia
  • 21.
    SIADH  Absence of:  Adrenal , renal or thyroid isufficiency  CCF, nephrotic syndrome or cirrhosis  Diuretic ingestion  Dehydration  Urine osmolality > 100 mosm/ L  Urine sodium > 30 meq/ L  Serum osmolality < 280 mosm/L  Reversal of sodium wasting and correction of hyponatremia with water restriction
  • 22.
    Feature SIADH CSWS S.UreaNormal - low Normal - High S.Uric acid low Normal - High Urine volume Normal - low High Urine sodium > 20 meq/L >>20 meq/L BP Normal Normal – orthostatic hypertension
  • 23.
    DIAGNOSIS History usually pointsto a cause: diarrhea/ diuretic use/polyuria  Step 1: Determination of plasma osmolality and urine osmolality  Step 2: Evaluate volume status of patient  Step 3: Urine sodium
  • 24.
    URINE SODIUM  Hypovolemiahyponatremia- Renal causes Na>20, non-renal <10  Hypervolemia hyponatremia – Na <10 other than in renal failure  Renal causes are more difficult to diagnose- association with hyperkalemia points to a decreased or ineffectiveness of aldosterone
  • 26.
    CLINICAL MANIFESTATION  Dependson rapidity of development of hyponatremia  Brain swelling  Raised ICP
  • 27.
    TREATMENT  Balancing therisks of hypotonicity against those of therapy  Acute or chronic
  • 28.
     Symptomatic hyponatremia Bolus of 3% saline @ 2-5ml/kg  Followed by 0.5meq/l/hr( 10-12 meq/l over 24hr)  Each ml/kg of 3% increases Na+ by 1meq/l
  • 29.
    TREATMENT BASED ONUNDERLYING ETIOLOGY  Hypovolemic Hyponatremia- Correct sodium and water deficit, intravascular volume repletion  Hypervolemic hyponatremia- fluid restriction, diuretics, vaptans, albumin, dialysis  SIADH- Fluid restriction , Difficult cases- furosemide, NaCl supplementation, Vaptans
  • 30.
    COMPLICATION Brain shrinkage triggersdemyelination of pontine and extrapontine neurons Can cause neurologic dysfunction (quadriplegia, pseudobulbar palsy, seizures, coma, and even death)
  • 31.
    CASE 2  4monthsold male child , developmentally normal brought with c/o- multiple episodes of loose stool X 02 days, vomiting 5-6 episode x o1 day with lethargy , irritability and poor oral intake  O/E : Dry oral mucosa, Skin turgor delayed, Doughy feel to skin  Airway : open & stable  Breathing : RR-56/min, increased effort , air entry normal, spo2 -95%  Circulation :HR: 158/min, CFT 2 seconds, BP: 66/40mmHg Central pulse- good, Peripheral pulse- good,  INV: Na- 176 , K- 3.2, Cl- 154  ABG: pH 7.18, pO2/pCO2 60.5/22.6 , HCO3/Lac - 11.9/1.3
  • 32.
    HYPERNATREMIA  Hypernatremia isdefined as sodium concentration > 145 mEq/L  Results from net loss of body water relative to sodium  Can occur with or without a loss or even a gain in body sodium content
  • 33.
  • 34.
    CLINICAL MANIFESTATIONS  Better preservationof intra vascular volume because of shift of water from intra cellular space to extra cellular space  This intra cellular water loss leads to a doughy feel of the skin
  • 35.
    CLINICAL MANIFESTATIONS  CNS manifestationsdepend on large or rapid increases in serum Na+ concentration  Infants: hyperpnea, high pitched cry, restlessness, Muscle weakness, lethargy, coma  Older children: increased thirst, occasionally nausea  Complications:  ICH-- subdural , subarachnoid or parenchymal hemorrhage  Thrombotic complications like Stroke , Sinus thrombosis can also occur
  • 36.
    TREATMENT  Likely causeof elevated serum sodium is due to water deficit rather than to salt excess (likely secondary to diarrhea and vomiting)  1st Priority : RESTORATION OF INTRAVASCULAR VOLUME  NS bolus  How to correct further ? Water deficit ???
  • 37.
    TREATMENT  Correcting theprevailing hypertonicity:  rate of correction depends on duration of hypernatremia to avoid cerebral edema  Addressing the underlying cause:  Stopping GI loss  Controlling pyrexia, hyperglycemia,  Correcting hypercalcemia or  Start feed
  • 38.
    PRINCIPLES OF CORRECTIONOF ACUTE HYPERNATREMIA  Hypernatremia that developed over a period of hours (e.g. accidental sodium loading)  Rapid correction improves prognosis without cerebral edema  Accumulated electrolytes in brain rapidly extruded  Reducing Na+ by 1 mmol/L/hr appropriate
  • 41.
    PRINCIPLES OF CORRECTIONOF CHRONIC HYPERNATREMIA  Hypernatremia of prolonged or unknown duration  A slow pace of correction prudent  Full dissipation of brain solutes occurs over several days  Maximum rate 0.5 mmol/L/hr to prevent cerebral edema  A targeted fall in Na+ of 10 mmol/L/24 hr
  • 42.
    GOALS OF TREATMENT In patients with seizures/encephalopathy, prompt airway and neurological stabilization  Reduce serum sodium concentration gradually to 145 mmol/L  Make allowance for ongoing obligatory or incidental losses of hypotonic fluids that will aggravate the hypernatremia
  • 43.
    POTASSIUM(K+)  Principal intracellularcation (98% body potassium)  Resting membrane potential  Propensity to cause fatal arrhythmia  Regulated by kidney: aldosterone is the primary regulator
  • 44.
    CASE SCENARIO 3 A 2yr old boy was brought to hospital with h/o -- loose motions and vomiting since x 3days  He has not passed urine since 24 hrs  Urea- 160mg/dl, creat – 3.6 mg/dl  Na+ - 136, K+ - 7.5 meq/L
  • 45.
    HYPERKALEMIA  Hyperkalemia isdefined as the serum potassium (K) > 5.5 mEq/L  Even though hyperkalemia is less common than hypokalemia, it is more likely to cause serious complications, mainly cardiac arrhythmias, in critically ill patients.  The measured value of serum K may be high due to in vitro haemolysis of the blood sample  True hyperkalemia vs pseudohyperkalemia - Pseudohyperkalemia has no associated ECG changes
  • 46.
    PATHOPHYSIOLOGY The mechanisms thatcan, either in isolation or in combination, cause hyperkalaemia include:  Increased potassium load  Decreased excretion of potassium  Increased transcellular shift (with or without a solute drag)
  • 47.
    ETIOLOGY  Artefactual/pseudohyperkalemia – Tourniquetuse (cell lysis) – In vivo red cell injury – In vitro haemolysis – Profound leucocytosis or thrombocytosis  Redistribution – Acidic pH – Hypertonicity – Drugs: Digoxin toxicity, β-blockers and succinylcholine  True potassium excess – Increased load  Exogenous: IV infusions, oral supplements, blood transfusion  Endogenous: Tissue necrosis (burns, trauma, rhabdomyolysis, etc.), GI bleeding, TLS -Decreased excretion • Renal failure • Mineralocorticoid deficiency (CAH, AHC,ALD) • Diabetes mellitus • Renal interstitial diseases • Drugs (indomethacin, chemotherapeutic drugs, amphotericin B, etc.) • Sickle cell disease, SLE – Inhibition of tubular secretion • Drugs (spironolactone, triamterene, etc.)
  • 48.
  • 49.
    TREATMENT  Life threateningemergency  Primary goal is to prevent complication  Treatment modalities: 1. Cardiac cell stabilization 2. Shifts K+ into cell 3. Remove K+ from body
  • 50.
  • 51.
    CASE 4  A3yr old boy with VSD on syp Lasix 3mg/kg/day since past 6month. He had 8 episode of diarrhea since today morning for which he was taken to ER.  O/E: some dehydration, abdominal distension with sluggish bowel movement  Electolytes : Na+ - 142, K+ - 2.0  ECG : showing U wave  What is underlying dyselectroltemia ?
  • 52.
    HYPOKALEMIA  More commonthan hyperkalemia  Serum potassium < 3.5meq/l
  • 53.
  • 54.
    ETIOLOGY  Increased excretionof K – Diarrhoea, laxative, enema abuse – Vomiting, nasogastric aspiration – Renal losses Diuretics (loop and thiazides) Metabolic alkalosis Osmotic diuresis Non-reabsorbable anions Mineralocorticoid excess Bartter syndrome  Magnesium deficiency  High-dose glucocorticoids  Shift of K into cells – Drugs (β-Adrenergic agonists /Insulin /Theophylline / Caffeine) – Hypothyroidism – Familial hypokalemic periodic paralysis – Barium poisonin
  • 55.
  • 57.
  • 58.

Editor's Notes

  • #4 TBW(Total body water) as the percentage of body weight :75% in term infants which decreases to 60 % in a child Females more fat with less water content hence less TBW
  • #5 Major cation in ECF – Na, in ICF – Potassium, maintained by Na-K pump For intracellular cations/anions serum concentration does not reflect Total body content Electroneutrality i
  • #8 ORS co transporters
  • #17 Pseudohyponatremia is asymptomatic : lab artefact
  • #18 Child has lost sodium from body, water balance can be positive or negative but sodium loss is more than free water loss Diarrheal fluid- normally Na-50 , formula feeds Na -10 (Hyponatremia) Third space losses are generally isotonic leading to hypovolemia and ADH secretion hence hyponatremia Osmotic diuresis will cause both sodium and water loss , hyponatremia when replacement is hypotonic
  • #19 Typically have excess of TBW with slight decrease in TB sodium Clinically normal or subtle signs of FO SIADH ADH not inhibited by either low osmolarity or expanded IV volume hence kidneys are not able to excrete free water
  • #21 Problem : Decreased effective blood volume –kidneys try to preserve sodium and water
  • #23 Csw is a hypovolemic state and SIADH is euto hypervolemic
  • #32 Children with hypernatremic dehydration have preserved IV volume so present late
  • #49 Neurological : paraesthesias, weakness, ascending paralysis ECG- Peaked T waves, prolonged PR, Loss of P wave QRS widening, sine waves,vfib, aystole
  • #56 ST depression, wide P wave, flat t wave, U waves, prominent U waves Qt prolongation Paralysis <2.4 , ileus,urinary retention