Study on Barriers to Agile Project Management in Construction
1 Student ID# 3334381
Swarna Kumar Padmanabhuni
London South Bank University
School of Built Environment and Architecture
Division of Construction, Property and Surveying
MSc Construction Project Management - 2014/15, Course Code: 1225
EBB_7_148
Dissertation Thesis 2014/15
Study on Barriers to Agile Project Management in Construction
Deadline: 31st
October, 2015
Name: Swarna Kumar Padmanabhuni
Student Number: 3334381
Email: padmanas@lsbu.ac.uk or pskumar1331989@gmail.com
MSc CONSTRUCTION PROJECT MANAGEMENT (FULL-TIME)
Unit Coordinator: Dr Shamil Naoum
Dissertation Supervisor: Daniel Fong
Study on Barriers to Agile Project Management in Construction
2 Student ID# 3334381
Swarna Kumar Padmanabhuni
ABSTRACT
This paper briefly summarises the evolution of Agile Project Management (APM) and how APM
which originated in IT and systems industries have made its way into construction. It talks about
the definition of APM and need for it in construction, principles of APM and potential benefits
being realized through employment of APM within the construction industry. And finally the main
topic, barriers to APM in construction are explored and discussed in length. Research has proved
that it is of high importance that the obstacles that lie in the path of APM’s inclusion into
company’s practices are needed to be overcome in order to reap its benefits. It was also found that
although APM as a whole is a new methodology, its principles in its management approach are
already in use in many companies as seen from that of the Costain Group’s case study which talks
about its Factory Thinking approach. It was also observed that APM has the potential to come to
the forefront of the construction industry practices but only due time and after considerable amount
of required research in this area of study has taken place.
In conclusion, it is assessed that APM offers considerable potential for application not only in IT
and systems industries but also in construction but there are significant hurdles to its adoption in
the actual implementation. Should these be overcome, APM offers benefits well beyond any
individual project. Hence, extended research in this field of study is recommended.
Study on Barriers to Agile Project Management in Construction
3 Student ID# 3334381
Swarna Kumar Padmanabhuni
Acknowledgements
I would never have been able to finish my dissertation without the guidance of my work colleagues,
help from friends, and financial and mental support from my parents.
I would like to express my deepest gratitude to my advisor, Mr. Daniel Fong, for his excellent
guidance, caring, patience, and assisting me with my topic selection and critical analysis required
for literature review for carrying out research. I would like to thank London South Bank University
for giving me the opportunity to embark on an awesome experience during my time on this
research project which improved my research writing skills, information gathering, logical
interpretation and connectivity skills, and knowledge on the topic in hand viz., Agile Construction
Project Management and career growth. Special thanks goes to the people who have participated
in my Quantitative Research Study who are mostly from the project that I am currently working
on at my workplace: “The Eight2O Alliance group” comprising mainly companies viz., Costain,
Balfour Beatty, Skanska, MWH, IBM, Atkins and Thames Water. I have also got support and
advice from few people from institutional bodies such as APM, ARCOM, PMI, ICE and RICS and
so would like to thank them as well.
I would like to thank smartsurvey.co.uk for utilising their online tool extensively for data
collection and analysis required for my research, without which would have chosen alternate and
difficult routes which might have proven time-consuming and faulty.
Finally would like to thank Dr S. G. Naoum for carrying out dissertation module along with Daniel
Fong who helped us understand important facets of our dissertation and also his book “Dissertation
Research & Writing for Construction Students” proved mighty useful.
Study on Barriers to Agile Project Management in Construction
4 Student ID# 3334381
Swarna Kumar Padmanabhuni
List of Contents
1. Introduction 6
1.1 Background 6
1.2 Problem 6
1.3 Rationale 7
1.4 Research Aim 8
1.5 Research Objectives 8
1.6 Research Questions 9
2. Research Outline 9
2.1Context 9
2.2 Structure of Dissertation 10
2.3 Delimitations 11
2.4 Research Strategy 11
3. Research Methodology 12
3.1 Working method 12
3.2 Information Collection 13
3.3 Questionnaire Preparation 14
3.4 Case Studies 14
4. Literature Review 15
4.1 Inception of Agile Project Management in Construction 15
4.2 Definition of Agile Project Management 15
4.3 Principles of Agile Project Management in Construction 16
4.4 Benefits of Agile Project Management 18
4.5 Barriers to Agile Project Management in Construction 22
4.6 Critical Analysis of Literature Review 28
4.7 Bibliography 29
5. Data Collection & Analysis 33
5.1 Quantitative Study 33
5.2 Case Study 51
6. Conclusion 60
REFERENCES 61
APPENDIX A 63
APPENDIX B 64
APPENDIX C 71
Study on Barriers to Agile Project Management in Construction
5 Student ID# 3334381
Swarna Kumar Padmanabhuni
Bibliography table for Chapters 1-4
Study on Barriers to Agile Project Management in Construction
6 Student ID# 3334381
Swarna Kumar Padmanabhuni
Chapter 1.
Introduction
This chapter gives an introduction to the context of this master thesis by presenting background
information, theoretical framework, problem and rationale. Thereafter, the aim of the research,
objections and questions that need answers follow.
1.1 Background
The impetus for this research stems from an observation that construction industry is becoming
complex and as we are moving closer to the digital age, the need for new practices is imperative.
From Project Management perspective, finding the optimal way of managing,
coordinating/planning and delivering projects in Construction industry is a constant challenge.
Project management today often concerns the entire organization whether it is a small private
company or a larger public business.
The traditional way of managing construction projects has been around for half a century and is
still the basis on which many construction businesses rely. The way that projects are actually
conducted has, however changed. Large sums of money and a lot of time are put into a construction
project nowadays. These among other aspects, such as the fact that many construction projects
actually shape our society, are reasons why different stakeholders in a project are interested in its
success. It is, however, necessary to accept the fact that market changes constantly and
construction businesses need to take countermeasures in order to keep up. Creating a more flexible
and adaptive way of proceeding with the planning, design and execution phases of construction
may generate more communication between the different actors in a project (Tonnquist, 2006).
Whichever solution one chooses to pursue, there is a need to question the traditions of the
construction industry and look at the possibilities of the future
1.2 Problem
Traditional project development approaches pursue a sequential approach that requires
deliverables to be set in advance and project development evaluated based on performance at a
Study on Barriers to Agile Project Management in Construction
7 Student ID# 3334381
Swarna Kumar Padmanabhuni
series of capable and timed reviews. Unfortunately, evidence continues to accumulate suggesting
that a rigid development process can result in significant downstream pathologies, including
excessive rework, lack of flexibility, customer dissatisfaction, and the potential for a project to be
fully developed, only to discover that technological advances have eclipsed the need for it
(Serrador & Pinto, 2015). And in a fast paced environment as we currently live in, managing
change and responsiveness to the complexities of a project is crucial. Here we propose a solution
to tackle this above mentioned ever-growing problem as Agile Project Management (APM) and
the concept of Agility.
1.3 Rationale
APM represents the ability of a company to thrive in the face of continuous, unanticipated change
and uncertain market conditions. These changes can occur in product markets, technologies and
business enterprise relationships. It is such which uses an interactive process that helps customers
define their needs and requirements. “Agile” along with ‘lean’ and ‘flexible’, are strategic
organizational philosophies that have been accorded much attention in the past few years (Sarkis,
2001).Agile approach is suitable for complex projects where it is difficult to specify the product
in advance. It is widely used in the software industry where the customer detects their needs
through means of repeated tests and improvements to a prototype. It has its roots in the system
development industry as well, and has developed and grown through empirical progress. This,
however, does not mean that this methodology’s uses are limited to that industry (Sweden, 2012).
Part of the ethos of agile methods is that less initial planning is better and an evolutionary process
is more efficient. Agile methodologies contrast with traditional construction project management
approaches by emphasizing continuous design, flexible scope, freezing design features as late as
possible, embracing uncertainty, customer interaction and a modified project team organization
(Lohnes & Wilson, 2010). This induces benefits of better execution of the design, flexibility and
quickness to react with a better chance of handling uncertainties or problems on or off site. Further,
Agile is described as iterative and incremental, seeking to avoid the standard approaches (Serrador
& Pinto, 2015). Because of the aforementioned functionalities of APM, construction industry can
benefit in improved productivity, efficiency of delivery and quality of the product or service,
Study on Barriers to Agile Project Management in Construction
8 Student ID# 3334381
Swarna Kumar Padmanabhuni
flexibility or reactive to change, reduced costs, meeting value outcomes, system integration and
people collaboration. Just by knowing the benefits isn’t worthwhile as there are definite
impediments to achieve them in construction business. The fact that only 5% of companies in the
construction sector are reaping the benefits of agile methodology can’t be neglected (Tiwari,
2015).
Hence, in order to understand the situation as to why industry professionals fail to see the potential
benefits of APM in construction, we need to look at the Barriers that lie in its path to organizational
success. For companies to adopt such methodology or its principles in part or full they need to be
knowledgeable about the factors which effect the project performance. Research has been carried
out in finding out the key facets of APM, principles of APM and how can they be transferable to
construction, its Benefits, relevant case studies and finally to answer the question as to whether it
can be brought to the forefront of Construction industry’s best practices by identifying and
studying the different obstacles or hurdles that lie in its path to organizational success.
1.4 Research Aim
The contribution of this paper is therefore to shed light on the Barriers which lie in the way of
APM’s implementation either part or in whole, that deny construction companies organizational
success. I plan to take another step as in deducing necessary counter measures and approaches that
can be adopted to overcome these barriers which will be helpful for further research in this area.
1.5 Research Objectives
Thus the main objectives of the paper are as follows:
1. To study the principles of Agile Project Management
2. To discuss individually the practical utility of different benefits of APM in Construction.
3. To identify, relate and critically analyse the various barriers to APM in Construction
4. To determine the necessary actions the construction industry professionals need to take to
overcome the barriers for APM
Study on Barriers to Agile Project Management in Construction
9 Student ID# 3334381
Swarna Kumar Padmanabhuni
1.6 Research Questions
Questions that need to be answered to fulfil research objectives would be as follows:
1. What is APM and how can it be used in Construction industry?
2. How is APM different from traditional construction industry practices?
3. What benefits can APM offer in construction domain?
4. What are the principles of APM?
5. What are the barriers that exist in company’s path to organizational success?
6. What measures do construction industry professionals take in order to implement APM
philosophy or its principles either in part or whole?
7. What further study needs to be done which can pave way for new research in this field?
Chapter 2.
Research Outline
This chapter will give the reader a good understanding of what’s to be expected, basically a
context and how the whole research is structured, its limitations and what strategy or research
methodology is utilized to achieve the above mentioned objectives. Having given a solid
introduction to build the context for the upcoming sections which explain the research
methodology adopted, literature review and its critical analysis will be important for the reader.
2.1 Context
During my study on APM and the problems that construction companies face to implement it for
their projects, I realized that construction business can be conceived as a conservative business
and has not changed significantly in the past decade. Because of this there are difficulties in trying
to change the way a construction project is conducted today. The APM approach is foreign to the
construction industry, making it particularly interesting for close examination in relation to the
industry. However, it might also be more difficult to get it accepted in this conservative business.
This is precisely the reason why, research into this area is essential in many ways.
Study on Barriers to Agile Project Management in Construction
10 Student ID# 3334381
Swarna Kumar Padmanabhuni
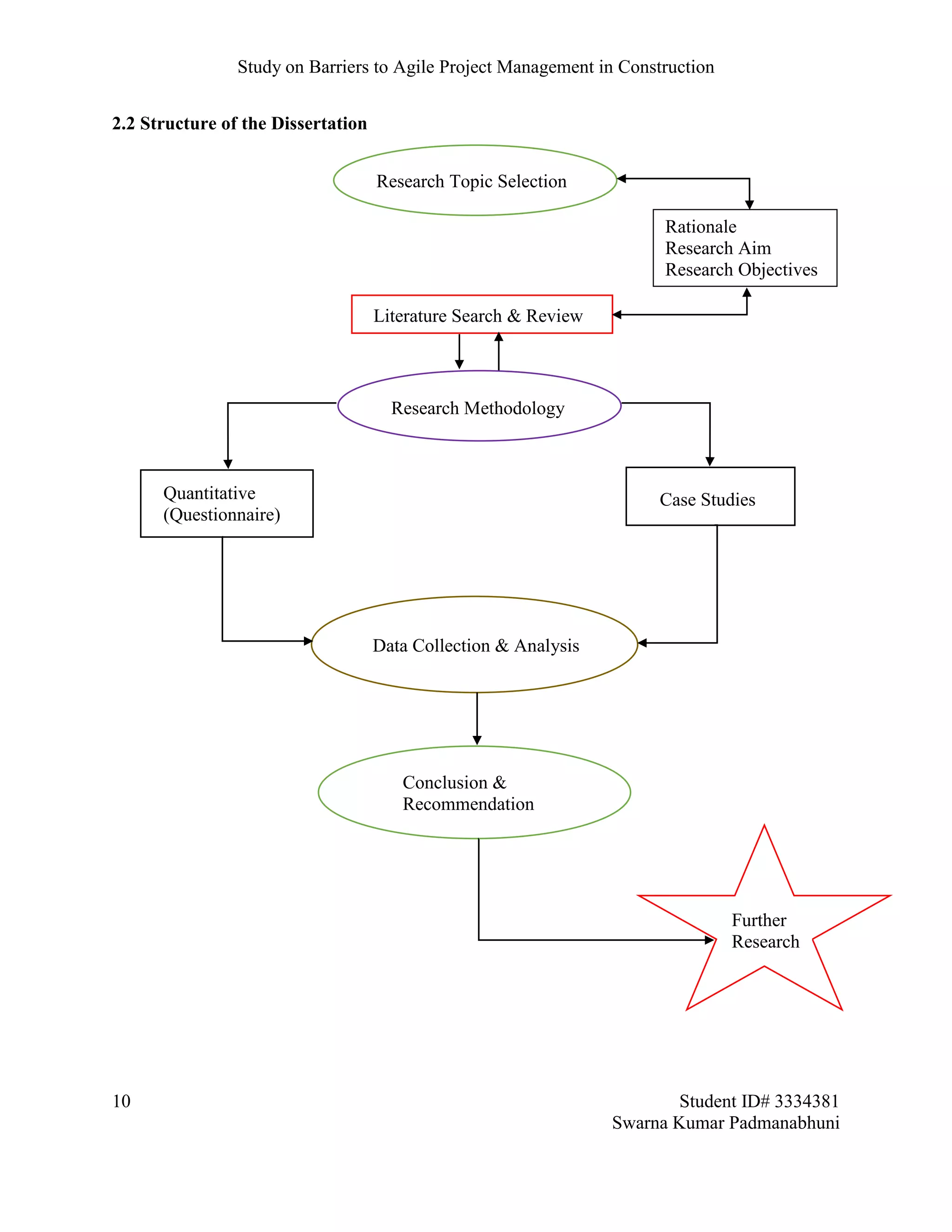
2.2 Structure of the Dissertation
Research Topic Selection
Data Collection & Analysis
Research Methodology
Literature Search & Review
Case StudiesQuantitative
(Questionnaire)
Conclusion &
Recommendation
Further
Research
Rationale
Research Aim
Research Objectives
Study on Barriers to Agile Project Management in Construction
11 Student ID# 3334381
Swarna Kumar Padmanabhuni
2.3 Delimitations
Here we are setting some boundaries for our research. As we know construction can be as a whole
broken down into Pre-design, Design and Execution phases and by studying the agile philosophy
we can understand that APM as a whole can be applicable to more to the execution portion of a
construction project as there is some fairly serious upfront planning. Major changes late in a
construction project are generally hard to do efficiently. Also, the key principle of incremental
delivery of value in the form of working software does not translate well to construction. However,
agile concepts such as customer collaboration and responsiveness to change have a place in a
construction project. No other approach has been investigated further. On an important note to the
reader, the research papers studied to gather information for the literature review are mostly non-
journal articles as this topic has little research done in this area. Although it has a lot of depth to
it, because of several unknowns and few practical applications of Agility in construction, most of
the articles under study are not published in construction journals. Since, this is a master’s thesis I
would imagine the reader might question the authenticity of the content but I want to stress upon
the fact that sometimes, lack of right research material shouldn’t hinder one’s own ideas. Also,
this master thesis has been conducted during a period of 20 weeks, so its outcomes are limited.
2.4 Research Strategy
A solid background and rationale with research aim, objectives and questions that need answers,
has given me the path to walk. After careful thought process, understanding the limitations and the
significance of the topic, decided to conduct a quantitative research study with support from
relevant case studies. By finding out construction industry professional’s voice on the matter, I
will be able to align my views to the majority and thereby can gain a firm grip on the solidity of
answers. So, getting my message across to vast number of people in the construction industry is
essential. Hence, planned to create an online questionnaire which will later be explained in depth
regarding its content, preparation, delivery methods, results and analysis methods to achieve the
desired results. Quantitative analysis will help me collect evidence towards my research
inclinations as the data will be factual in nature as the numbers speak for themselves while, the
concrete and the fast evidence obtained from interviews will elicit answers pertinent to the research
hypothesis (Wood and Welch, 2010).
Study on Barriers to Agile Project Management in Construction
12 Student ID# 3334381
Swarna Kumar Padmanabhuni
Chapter 3.
Research Methodology
This chapter will present and explain the research method chosen to answer the questions of this
thesis and includes reflections on the working method for delivery and information collection.
3.1 Working method
The working method I have adopted follows quantitative research methodology and can be divided
into three major steps work which are as follows:
1. The first step has been to carry out information collection, i.e. a literature search and review.
The traditional and agile methodologies are to be studied to develop an understanding of their
characteristics and differences. Also principles of agile methodology, their benefits in
construction and finally the barriers that need to be overcome in order to implement it are going
to be studied. Most of the research will done by transferring knowledge gained by studying
agile in IT and manufacturing sectors and applied within construction industries today.
Literature study forms the basis for most of the research and methodology adopted as it
provides direction to answer the proposed research questions and thereby achieving the
objectives set forth.
2. The second step is to conduct a quantitative research. In order to get factual evidence and
understand what majority of the construction professionals are thinking, the easiest way
adopted to collect data is through questionnaires. I will prepare a questionnaire for quantitative
study and analysis basing it mostly from literature review of various construction related
journal papers and articles from web and magazines. I will be using email to communicate
with my colleagues, people from different organizations like ICE, ASCE, CIOB, RICS, etc.,
my current and past university professors and classmates who are located in different parts of
the world and working in diverse fields within construction.
Study on Barriers to Agile Project Management in Construction
13 Student ID# 3334381
Swarna Kumar Padmanabhuni
3. The third and the final step is to append a practical aspect to my evidence, my
recommendations and conclusions by adopting a case study approach and studying couple of
important cases which expose the importance of Agile in Construction and how different facets
of it are already in use and how are shaping their projects. This information can be useful as it
will help us understand extent of this research and what it can lead to for future researchers in
this area of study.
3.2 Information collection
Information collection in terms of a literature study will be carried out in order to deepen the
knowledge within the topic of this master thesis. In the literature study, traditional project
management methodologies will be compared with APM as research suggests that agility could
handle uncertainty in projects, it can be extended to industries other than IT and manufacturing
where APM was and is still be seen to be used. This report thus aims to investigate the obstacles
that construction industry has to face in its path to utilising agile methodologies for organizational
success.
Furthermore, data collected from quantitative analysis and case studies will be studied in order to
answer the research questions proposed earlier in the research and also to achieve the objectives
set forth for ourselves. Other areas that will be studied besides APM are traditional project
management and agile in IT and manufacturing. These areas also belong to the core areas of this
thesis, even though the main focus has been put on APM in construction. The information in the
literature study will mainly be gathered through LSBU Library databases utilising Science Direct,
Construction Abstract, Emerald, etc. and also utilising Google for various non-published and web
articles, since these provide secondary data which can be proven useful if the main construction
journal papers have little to offer. Reliability of the collected sources will be investigated by taking
into account of the possible biases. Unreliable or inaccurate sources will be eliminated.
Keywords that will be used during the searches in databases are “agile project management”, “agile
project management in construction”, “agile manifesto” and “construction management”. Since,
agile methods within construction are a rather new topic with little research carried out there might
Study on Barriers to Agile Project Management in Construction
14 Student ID# 3334381
Swarna Kumar Padmanabhuni
be less scientific reports or journal articles that I can obtain. Hence, might be relying on non-
journal or unpublished articles which have less authenticity but can still be useful in my research.
3.3 Questionnaire preparation
As we know, Quantitative study is objective in nature and will help test our hypothesis composed
of several variables, measured with numbers and analysed with statistical procedures, in order to
determine whether the hypothesis or the theory holds true. Quantitative data are, therefore not
abstract. They are hard and reliable, they are measurements of tangible, countable, sensate features
of the world (S G. Naoum, 2013). Hence, in order to obtain this information quickly from my
peers, colleagues, my professors from various universities that I have studied under, other
construction industry professionals who I am in contact with, I realized that the fastest way to get
my message across and also get a response back as soon as possible was to have an online
questionnaire and send it via email. I decided to utilise the surveymonkey online tool which gives
us the capability to create our own online questionnaire and customize it to meet the needs of the
research (Wood and Welch, 2010).
Content of the questionnaire will be prepared in a way that can be understood by all the
construction industry professionals irrespective of their field of work. The questions that I feel can
be answered with ease will only be included. Also a good background of the research and topic in
hand has to be given at the start of the questionnaire to give context for the readers. The important
research questions that I felt need to be answered and obtain people’s opinion are as follows:
1. Which barriers to APM are the ones that have significance over the others?
2. Can APM come to the forefront of construction industry’s best practices?
3. How can companies overcome the barriers for APM that exist in their path to
organizational success?
4. What measures do construction industry professionals need to take in order to implement
APM philosophy or its principles either in part or whole in their projects?
5. What further study needs to be done which can pave way for new research in this field?
3.4 Case studies: Two diverse cases that I have already researched upon will be discussed.
Study on Barriers to Agile Project Management in Construction
15 Student ID# 3334381
Swarna Kumar Padmanabhuni
Chapter 4.
Literature Review
This chapter evaluates in depth the main academic literature related to APM. It focuses mainly on
the principles of APM, benefits of APM in construction industry and finally barriers of APM. It
also provides a general framework for the research, presents a critical overview of the theoretical
background and addresses the research objectives.
4.1 Inception of Agile Project Management in Construction
It is almost 20 years since the UK construction industry was called on to find new ways of
construction with its focus on increased flexibility and responsiveness in project based work to
reduce the risks associated with complexity (Christopher and Towill, 1983). This construction
practice can be achieved through a focus on efficiency using improved integration, teamwork and
partnerships (Latham, 1994), then through re-engineering overall delivery (Egan, 1998) as a
remedy to its endemic problems. Since then government, through its client and regulatory role, has
further driven the industry to achieve greater efficiency through the uptake of benchmarking
(Strategic Forum, 1998). Again, recently the construction industry has been specifically challenged
to reduce construction costs for government contracts by 15 – 20% by 2015 from the baseline of
2012 which is one of the main factors in implementing APM (Cabinet Office, 2011). At a time of
rising costs and the continuing financial crisis, the accumulative saving required on construction
costs is greater than this 15 – 20% and thereby the need for alternate construction practices is born.
APM is one such initiatives which has the potential to turn things around for construction
industries. APM when it first originated has evolved from reaction to information, systems’ poor
performance and to tackle the complexity of the projects.
4.2 Definition of Agile Project Management (APM)
Agility can be defined in many ways, some of them are as follows:
1. Agility is a means to strip away as much of the heaviness, commonly associated with the
traditional software-development methodologies as possible to promote quick response to
changing environments, changes in user requirements, accelerated project deadlines and the
like.
Study on Barriers to Agile Project Management in Construction
16 Student ID# 3334381
Swarna Kumar Padmanabhuni
2. Agility is a persistent behaviour or ability of a sensitive entity that exhibits flexibility to
accommodate expected or unexpected changes rapidly, follows the shortest time span, uses
economical, simple and quality instruments in a dynamic environment and applies updated
prior knowledge and experience to learn from the internal and external environment (Qumer
and Henderson-Sellers, 2006b).
3. Agility means using market knowledge and a virtual corporation to exploit profitable
opportunities in a volatile market place. (Naim & Barlow, 2003)
According to the above definitions, it can be inferred that the key attributes of an agile organization
are flexibility, speed, leanness, learning and responsiveness. Hence, the definition of Agile Project
Management in construction is to possess Flexibility to respond to change, leanness to accentuate
lower cost, reduce timeframe, improve quality and productivity and thus arriving to a stage where
Agile Construction is the ultimate way of doing the business at construction jobsites. For a
company to be agile, it must be structured appropriately to proactively and quickly adapt to change
and seize such opportunities to enhance value outcomes.
4.3 Principles of Agile Project Management in Construction
Traditionally design, manufacture, construction and sequential project management tend towards
an emphasis of defining value upfront as something to strive to deliver. On the other hand, APM
originated as a philosophy of process metaphysics which instils value as a process throughout the
project lifecycle. Whenever we look into agile methodologies, the best way to summarise its
principles of philosophy is to study agile manifesto which is described as follows:
Agile Manifesto: The agile manifesto states the four main principles that agile methods are built
upon and those are presented below: (Source: Bahceci, Holmgren. 2014)
o Individuals and interactions over processes and tools.
o Working software over comprehensive documentation.
o Customer collaboration over contract negotiation.
o Responding to change over following a plan.
Study on Barriers to Agile Project Management in Construction
17 Student ID# 3334381
Swarna Kumar Padmanabhuni
1. Individuals and interactions over processes and tools: means that the project team and its
members are responsible to apply the best working processes and methods for the specific
project. This means that the team composition and the project-specific conditions needs to be
considered for each project, this is because each project is unique.
2. Working software over comprehensive documentation: Here it is mainly considering software
development projects. To make it more adapted to other kinds of projects, it could be changed
into “Useful project outcome over comprehensive documentation”. This means that it is not
the documentation but the continuously created project results that matters.
3. Customer collaboration over contract negotiation: In the end of each cycle of an agile project
the customer is involved to bring forward opinions and thoughts about the project. This means
that the customer collaboration is core to bring the project towards success. The customer gets
involved throughout the whole agile project process by reviewing, discussing and deciding in
the end of each cycle. Again, in construction the word “client” is used rather than “customer”.
4. Responding to change over following a plan. The agile manifesto states that changes are
welcomed in agile projects. The reason for this is that agile projects does not believe in
“predicting the future” by planning for every detail in advance. The plans should instead be
dynamic and agile teams should realize that projects are prone to change.
If we are to see Agile in Construction rather than in IT industry, it has to possess the above qualities
but at a more tactical level, it should have the following:
o weekly work plan vs. Iteration/Sprint planning
o Work packages vs. User story
o Workforce planning vs. Story Elaboration
o Site inspection vs. Customer showcase
o Weekly reviews vs. Retrospective
o S-Curve vs. Burn-up/Down charts
o Look-ahead planning vs. Adaptive planning
Study on Barriers to Agile Project Management in Construction
18 Student ID# 3334381
Swarna Kumar Padmanabhuni
The above procedures in construction can be said to have been evolved from Agile IT counterparts.
But we need to know the benefits behind having these in place or else there is no use of putting in
the effort and the time to introduce them in the construction business. Benefits of Agile Project
Management in Construction are discussed in the next section.
Another way of understanding the principles of Agile Project Management or the concept of
Agility is by studying the different project management method comparators as displayed in the
table below:
Table: 1 – Project management method comparators for APM, Source: Robert Owen et al., 2006
Although these are not discussed in this section, above project management method comparators
are later utilized in our research to determine the various benefits of Agile Project Management
and also to determine the barriers that construction companies have to overcome to successfully
induce Agility in their projects.
4.4 Benefits of Agile Project Management
After looking into the different ways of interpreting Agile in Construction, we need to know the
benefits that construction industry can obtain by actually following the above practices or
inculcating some of its principles or characteristics that we have discussed in the previous section.
The major benefits that arise from agile methodologies are as follows:
Study on Barriers to Agile Project Management in Construction
19 Student ID# 3334381
Swarna Kumar Padmanabhuni
1. Flexibility or Responsiveness towards change
2. Productivity due to improved quality, reduced time and cost
3. Efficient management and delivery of the product/service
4. System integration through people collaboration
5. Client satisfaction through Customer feedback and product delivery
4.4.1 Flexibility
Agile processes have an attitude to ‘Chaordic change’ which recognize change as inevitable and
as an opportunity to enhance delivered value. Hence, APM can harmoniously blend characteristics
of both chaos and order, thus being ‘Chaordic’ (Hock, 2000). On the other hand, change has
traditionally been seen as a threat to conformance to routine/plan. This is what flexibility is. The
strength in agile methodologies is that prioritizations, requirements and goals are allowed to
change in each new “short cycle” throughout the project. This further explains the focus on
flexibility in agile methodologies (Bahceci, Holmgren, 2014). The ‘dictatorship’ style as seen in
traditional hierarchical management is used in many industries inhibits flow of communication
between different actors in the project and thereby causes lack of communication, mistrust and
complexity in the chain of command. In agile environments, small, facilitated and empowered
teams follow practices of consensual management and hence are flexible and reliable than that
sorted by the autocratic organizations. In APM the use of small, empowered, multi-skilled teams
is a common trait. These teams rely on tacit knowledge and dense communications to create
innovative solutions through swarm intelligence and are typically self-managing (Robert Owen et
al., 2006). An agile workplace also provides an environment where an employee can demand for
greater work-life balance and thereby giving themselves greater flexibility in planning of their
workday (Joroff, Porter, Kukla, 2003).
4.4.2 Productivity
In an agile environment, the work group structure is such that the project manager provides
leadership and facilitates progress. It can be clearly stated that spontaneous, self-organising teams
would prove more productive than the traditional counterparts. APM relies on a flatter, team-based
structure rather than traditional hierarchical management system. This removal of tiered
Study on Barriers to Agile Project Management in Construction
20 Student ID# 3334381
Swarna Kumar Padmanabhuni
management effectively removes communications protocol overheads, reduces unnecessary
systems noise and the probability of compounding errors and thus saving time and cost in the
process (Robert Owen et al., 2006). Due to the nature of accounting principles used to manage a
company profitability, most measurements of job progress actually are measurements of
production, not productivity. This distinction has a direct impact on the cash flow of both the
project and the company. This recognition will help contractors become much more agile in their
responses to a jobsite’s changing needs (Daneshgari, 2009).
4.4.3 Efficiency
Traditional project management tools expect a sequential plan to be prepared in detail for the
entire project, and then to be rigidly followed. Deviation from plan is expected to be resolved with
an overall aim to get back on plan. APM also expects that a plan is prepared but at a level that is
both realistic to act on in the short term in order to deliver early value, and to mitigate risk for the
entire project. Where possible, decisions are delayed until the ‘last responsible moment’. This can
lead to both good and bad, but with proper decision making by the person-in-charge it can prove
to be resourceful and cost-saving. Project scope should only be defined as far as we are truly able
to comprehend and prioritise it, from the perspectives of value realisation and risk mitigation
(Robert Owen et al., 2006).
4.4.4 System Integration
People who are the main actors in construction businesses need to communicate with others in the
business for successful functioning of a team. Different aspects of the project can be discussed at
length at any feasible time without any constraints. But in traditional project management, “control
and command” kind of management style is still followed by many companies which hinders with
interaction at an elementary level and to build relationships with others in order to promote growth
and thereby collaboration. Although, lot of companies have come up with various systems to bring
together different members in the same project, they still have some leaps to take to come close to
that offered by agile methodologies. Agile workplace brings together different members involved
in the project under one roof, who are even spread out across the globe or who are working in
different fields but have a part to play such as M&E Engineers, Civils, Architect, PM, QS, people
Study on Barriers to Agile Project Management in Construction
21 Student ID# 3334381
Swarna Kumar Padmanabhuni
from Supply chain, Health & Safety teams, IT teams, owner, contractor and facility users and lets
them contribute to the project by creating tasks, activity schedules, timelines, Gantt charts, Bill of
Quantities (BOQ), drawings, contracts and many more. Some agile workplaces use the concept of
process integration which means collaborative working between buyers and suppliers, joint
product development, common systems and shared information which is possible through current
technology such as BIM (Christopher & Towill, 1983). This kind of integration can reduce cost
and time of the project without compromising value of the product or service and also helps
company maintain strong long-term relationships with its peers. (Owen & Koskela, 2006)
4.4.5 Client satisfaction
Client satisfaction seems to be the most essential element when it comes to the perception of
project success. Clients seem to be satisfied when the quality of a product is better than the standard
of that product. The advantages of achieving a high level of client satisfaction are improving
communication between parties, enabling mutual agreement, evaluating progress towards the goal
and monitoring accomplished results and changes. In order to enable as high client satisfaction as
possible, it is important for the organization to work with continual reconciliations (Bahceci,
Holmgren, 2014). And as said earlier, APM relies on short cycles where frequent reconciliations
with the client as well as with the project team are held which gives the opportunity to make
changes throughout the stage. This prevents major changes from occurring in the end of the stage
which means that resources can be used more efficiently. Also, when changes are made continually
instead of after-the-fact, the costs of making unwanted changes decreases. The client involvement
and the agile approach could for these reasons affect the client satisfaction positively. Also, rapid
delivery of useful software in place will satisfy the customer’s needs.
By looking into the above benefits, we can clearly understand the need for agile philosophies in
construction industry. Let’s now jump into our main topic which is the barriers to APM in
construction.
Study on Barriers to Agile Project Management in Construction
22 Student ID# 3334381
Swarna Kumar Padmanabhuni
4.5 Barriers to Agile Project Management in Construction
APM or the concept of Agility in construction is a relatively new topic and still has some ways to
go before it can be fully implemented. As we know from before, APM can maintain organisational
competitive advantage as customer requirements dynamically evolve due to the complexity of the
project in hand. A central issue organisations are facing is the lack of a proper roadmap for APMs
adoption and implementation. As with most paths to organisational changes, there are numerous
barriers and conflicts, causing the roadmap to become a vicious circle. Adoption and instillation
of agile principles in various sectors of construction organisations requires a systematic study of
the various paths that may be taken along with a removal of barriers that exist within these paths,
allowing efficient and effective introduction of this practice. The present study is devoted to
analyse such barriers (Sanchez & Nagi, 2001). Using the literature, experts’ and practitioners’
opinion, barriers typically facing agility and agile construction adoption are described below:
1. Lack of top management support and commitment
2. Fear of and resistance to organisational change
3. Inaccurate measurement approaches for qualitative benefits and agility
4. Lack of methodologies to enhance agility
5. Lacking in customer feedback systems
6. Lacking in people collaboration and systems integration
7. Insufficient training, education, incentive programs or rewards system
8. No sound appraisal technique to justify high investment in adv. Construction Techniques
9. Poor design of construction interfaces
10. Poor partnership (supply chain) formation and management
11. Poor incorporation of flexibility measures in management
12. Not utilizing the right technology
These barriers to APM and their relationships construction industry are discussed below.
Study on Barriers to Agile Project Management in Construction
23 Student ID# 3334381
Swarna Kumar Padmanabhuni
4.5.1 Lack of top management support and commitment
Any strategic programme which crosses organisational boundaries and has long-term implications
for the organisation, the support of management is necessary (Ngai and Cheng, 1997). Achieving
agility in construction requires radical changes including re-engineering business processes,
adopting new organisational policies and even change of the culture. Organisational, technical and
financial support and commitment from the higher echelon is necessary. Hence, top management
must make considerable amount of effort in deducing strategies in implementing methodologies
to enhance agility in construction.
4.5.2 Fear of and resistance to organisational change
The main driving forces behind adoption and implementation of principles of APM in construction
are dynamic environmental pressures and change. To manage this change, organisations have to
be willing to accept internal change requiring significant structural (e.g. capital equipment,
physical systems and technology) and infrastructural changes (e.g. business processes) (Youssef,
1994; Ngai and Cheng, 1997). Organizations must not fear the consequences that might arise due
to a change in their culture. As they are making this change in the first place in order to meet the
growing demands for new ways of construction and also fear of change inhibits the progress and
so company will never grow and gradually succumb to losses if not carefully monitored.
4.5.3 Inappropriate measurement approaches for qualitative benefits and agility
The axiom that ‘you cannot manage what you cannot measure’ is something that is true for agile
environments as well. Appropriate measures for adaptability and change are needed to induce
agility in construction as well. These measures or metrics that are normally used can aid in
discriminating agility from other practices, as well as in defining agility-driving metrics selection.
Others have presented this issue from a definitional perspective, asking what precisely is agility
and how can it be measured as there are no simple metrics or indices accurately available to
understand its definition (Graves, Agrawal and Haberle, 1996; Sharp, Irani and Desai, 1999).
There is a need to identify and measure intangibles in agile enterprises. The other dimension of
this issue is the ‘how to measure and measurement systems’ capabilities including systemic
approach to develop, acquire, evaluate and improve upon these measures.
Study on Barriers to Agile Project Management in Construction
24 Student ID# 3334381
Swarna Kumar Padmanabhuni
4.5.4 Lack of methodologies to enhance agility
Recent research on agile construction has noted that methodologies and frameworks to assist
companies (of all sorts) are needed to enhance agility and that studying and establishing
relationships between the concept of agility and construction best practices will provide the ground
for a practical approach to achieving agile construction (Sharifi and Zhang, 2001). Methodological
frameworks can range from design and implementation to maintenance and improvement
requirements. Part of this issue remains definitional and part remains practical. For example,
Yusuf, Sarhadi and Gunasekaran (1999) argued that a simple question such as ‘How do we go
about becoming agile?’ cannot be answered with clarity, as there is no available guide and refined
methodology to determine how mature or capable organisations are in terms of agility. For agility
to be taken as a serious paradigm shift, practitioners and theoreticians need to agree on the basic
building blocks and to achieve replicable and repeatable results from the principles. The ‘agile’
literature genre is still highly normative and conceptual, with investigation of the many dimensions
still lacking (Storey, Emberson and Reade, 2005).
4.5.5 Lacking in customer feedback systems
There is a little argument that incorporating customer requirements and satisfying immediate
customer needs is necessary for a success of agile organisations (Ngai and Cheng, 1997; Yusuf,
Sarhadi and Gunasekaran, 1999; Storey, Emberson and Reade, 2005). The role and importance of
customer feedback systems, is undeniable. Without appropriate tools, business processes and
technology (e.g. quality function deployment, customer relationship management, vendor
managed inventory, web-based transparent, inter-organisational information technology and
activity based management) integrating the customer, and thus the supply chain, becomes virtually
impossible (Yusuf et al., 2004). And
4.5.6 Lacking in people collaboration and systems integration
In order to understand importance of collaboration among different people, let’s look into a certain
scenario where it’s vital to have it. “Client satisfaction as we have discussed earlier on is one of
the crucial aspects in construction or in general any industry or sector. And to accomplish a high
level of client satisfaction in a project, it is fundamental to understand the clients’ wishes and
Study on Barriers to Agile Project Management in Construction
25 Student ID# 3334381
Swarna Kumar Padmanabhuni
requirements. Moreover, the project manager must also understand what it is that creates value for
the clients’ organization. To gain this understanding, it is crucial that the project manager and the
client have good communication and collaboration throughout the whole project.” (Bahceci,
Holmgren, 2014) This relationship as explained above is just one of the many and all are vital for
a project success. All the people contributing to a project rely on specific system or tools to
communicate, and thereby collaborate and plan events, tasks and work towards project goals.
Hence efficient systems must be in place to arrange a medium or platform for communication and
bringing all the actors of a project under one common roof (not literally) (Pietroforte, 1997).
4.5.7 Insufficient training, education and rewards system
Human and behavioural factors play a significant role in the successful development and
implementation of agile construction (Gunasekaran, 1999; Storey, Emberson and Reade, 2005).
Agile construction has a number of characteristics that may alter workforce requirements when
compared to that of traditional environments including:
1. Closer interdependence among activities.
2. Different skill requirements, usually higher average skill levels.
3. More immediate and costly consequences of any malfunction.
4. Output more sensitive to variations in human skill, knowledge and attitudes and to do
mental effort rather than physical effort.
5. Continual change and development.
6. Higher capital investment per employee.
Irani, Ezingeard and Grieve (1997) and Crocitto and Youssef (2003) observed that agile companies
are committed to continuous workforce training and education and see it as an investment rather
than a cost.
4.5.8 No sound appraisal technique to justify high investment in Advanced Construction
Techniques and Technology
Agile environments will require significant operations and production technology innovations to
allow for strategic flexibilities and adaptation. Organisations require that these systems be justified
Study on Barriers to Agile Project Management in Construction
26 Student ID# 3334381
Swarna Kumar Padmanabhuni
before they are acquired. The appraisal process for many organisations still relies on traditional
short-termed appraisal techniques. Although costs such as hardware, software, training,
operations, among others are generally easily quantifiable, many other benefits, for instances
quality, flexibility, competitive advantage, customer satisfaction, among others are often very
difficult to estimate, but need to be included (Byrd et al., 2004; Dangayach and Deshmukh, 2005).
Even though in recent years more advanced appraisal techniques have been developed, adoption
of these more complex tools has been slow (Gunasekaran, 1999 & Fernandes, 2010).
4.5.9 Poor Design–Construction/Execution interfaces
New product innovation and development requires a strong inter-functional relationship between
design and construction functions. There are numerous causes for a poor interface and include
organisational, language, behavioural and physical barriers that must be overcome to improve this
relationship (Vandevelde and Dierdonck, 2003). Numerous works have emphasised that
construction, design, marketing, quality and R&D groups must work collaboratively in order to
achieve product and process design optimisation and high quality products (e.g. Youssef, 1995;
Swink and Calantone, 2004). Improving the efficiency of this relationship is critical in agile
construction, since opportunities for new innovations and products are short-lived. In agile
situations, this interface may not only be intra-organisational, but encompasses inter-
organisational relationships.
4.5.10 Poor partnership (supply chain) formation and management
The importance of forming rapid relationships to address rapidly emergent market opportunities
through virtual enterprise formation is critical in agile settings. Thus, supply chain and network
relationships will need to be managed efficiently and effectively for rapid formation response and
flexibility. Multiple organisations forming a dynamic organisational network require a number of
characteristics to effectively operate in a supply chain. Lack of trust, commitment and
standardisation in practices, policy and technology can doom supply chains (Cox, 1999; Lee and
Whang, 2000; Kwon and Suh, 2005). Financial and resource factors, evident in smaller firms, and
lack of compatibility of partners may also be barriers to proper supply chain formation and
Study on Barriers to Agile Project Management in Construction
27 Student ID# 3334381
Swarna Kumar Padmanabhuni
management in construction companies (Kwan, 1999; Sohal, Moss and Ng, 2001). In a global
economy, geographic and physical factors, such as infrastructure may also play significant roles.
4.5.11 Poor incorporation of flexibility measures into management
Flexibility, the core concept in agile construction, requires special attention to its implementation
and removal of its barriers. Flexibility obstacles/barriers include lack of flexibility in the planning
process and unavailability of appropriate technology. Other factors include:
 flexibility is a measure of the potential rather than performance
 flexibility has multiple dimensions
 we lack a coherent, detailed classification of construction flexibility
 the domain of flexibility is difficult to determine as a priority
 flexibility has to be user- or situation-specific, making it hard to develop any universal
measure
Limitations to flexibility incorporation occur at strategic and operational levels (Koste, Malhotra
and Sharma, 2004; Shimizu and Hitt, 2004). Thus, the management of flexibilities is an issue that
is pervasive and needs to include decisions at all levels of management.
4.5.12 Unavailability of appropriate technology
To aid the organisation and maintain its agile capabilities, technology plays a critical role. These
technologies range from product and process technologies such as Robotics, Automated Guided
Vehicle Systems (AGVSs), Numerically Controlled (NC) machine tools, Computer-Aided Design
(CAD), Building Information Modeling (BIM) and Rapid Prototyping tools, to supply chain
management, information technology, electronic commerce based tools such as the internet, World
Wide Web, electronic data interchange and multimedia, to enterprise and supply chain wide system
control technology such as enterprise resource planning systems. These systems require
integration, multifunctional support and skilled workers to manage them (Devor, Graves & Mills,
1997).
Study on Barriers to Agile Project Management in Construction
28 Student ID# 3334381
Swarna Kumar Padmanabhuni
4.6 Critical Analysis of Research Questions through Literature Review
Studying the above literature thoroughly, I understand few critical things such as follows:
1. APM is a technique or a methodology to possess flexibility to manage a project by
responding to change quickly and efficiently. This is done through iterative development
or cyclic management processes to handle unexpected and unforeseen events which arise
during a project. Its aim is to introduce leanness to accentuate lower cost, reduce timeframe,
and improve quality and productivity.
2. Principles of APM that were discussed in chapter 4.3 gave me good understanding and
insight into how it actually works and have these principles can already be in use in
companies under a different nametag or label.
3. These principles of APM when understood thoroughly gave me the ground to define its
benefits in construction industry and thus help understand the importance of its practical
applications. By knowing the benefits all that’s left to find out are the obstacles that are in
the way for APM’s implementation.
4. The obstacles for APM in construction are discussed in length and gave a clear idea as to
what stands in the way of companies to implement APM as a technique to handle large
scale projects smoothly and efficiently. Chapter 4.5 hence, is critical in our research as it
discusses the main research topic in hand. Although chapters leading to it are significant
as well, form its foundation or background for the research.
5. Research Questions which are answered through literature study are discussed below:
i. Research questions 1 & 2 are answered in chapters 1, 4.2 & 4.3 as they talk about
APM and address the need for it in construction
ii. Research question: 3 is exclusively answered in chapter 4.4
iii. Research question: 4 is exclusively answered in chapter 4.3
iv. Research question: 5 is exclusively answered in chapter 4.5
v. Research Questions 6 & 7 will be answered through the following Quantitative
Research study
6. The research objectives set in the first chapter are and will be fulfilled if we answer all the
research questions that were raised.
Study on Barriers to Agile Project Management in Construction
29 Student ID# 3334381
Swarna Kumar Padmanabhuni
4.7 Bibliography
4.7.1 Journal publications
 Joseph Sarkis, (2001),"Benchmarking for agility", Benchmarking: An International Journal,
Vol. 8 Iss 2 pp.88 – 107
 Hock, D. (2000) “The Art of Chaordic Leadership”, Leader to Leader, 15, (Winter 2000), pp.
20-26.
 Pietroforte, R. (1997) “Communication and Governance in the Building Process”,
Construction Management and Economics, 15, (1), pp. 71-82.
 Ngai, E.W.T. and Cheng, T.C.E. (1997) ‘Identifying potential barriers to total quality
management using principal component analysis and correspondence analysis’, Int. J.
Quality and Reliability Management, Vol. 14, pp.391–408.
 Gunasekaran, A. (1999) ‘Agile manufacturing: a framework for research and development’,
Int. J. Production Economics, Vol. 62, pp.87–105.
 Youssef, M.A. (1994) ‘Editorial’, Int. J. Operations and Production Management, Vol. 14,
pp.4–6.
 Devor, R., Graves, R. and Mills, J.J. (1997) ‘Agile manufacturing research: accomplishments
and opportunities’, IIE Transactions, Vol. 29, pp.813–823.
 Graves, R.J., Agrawal, A. and Haberle, K. (1996) ‘Estimating tools to support multipath
agility in electronics manufacturing’, IEEE Transactions on Components, Packaging, and
Manufacturing Technology Part C: Manufacturing, Vol. 19, pp.48–56.
 Sharp, J.M., Irani, Z. and Desai, S. (1999) ‘Working towards agile manufacturing in the UK
industry’, Int. J. Production Economics, Vol. 62, pp.155–169.
 Sharifi, H. and Zhang, Z. (2001) ‘Agile manufacturing in practice: application of a
methodology’, Int. J. Operations and Production Management, Vol. 21, pp.772–794.
 Storey, J., Emberson, C. and Reade, D. (2005) ‘The barriers to customer responsive supply
chain management’, Int. J. Operations and Production Management, Vol. 25, pp.242–260.
 Yusuf, Y.Y., Gunasekaran, A., Adeleye, E.O. and Sivayoganathan, K. (2004) ‘Agile supply
chain capabilities: determinants of competitive objectives’, European Journal of Operational
Research, Vol. 159, pp.379–392.
Study on Barriers to Agile Project Management in Construction
30 Student ID# 3334381
Swarna Kumar Padmanabhuni
 Irani, Z., Ezingeard, J-M. and Grieve, R.J. (1997) ‘Integrating the costs of an IT/IS
infrastructure into the investment decision making process’, Int. J. Technological Innovation,
Entrepreneurship and Technology Management (Technovation), Vol. 17, pp.695–706.
 Henderson, S.C., Swamidass, P.M. and Byrd, T.A. (2004) ‘Empirical models of the effect of
integrated manufacturing on manufacturing performance and return on investment’, Int. J.
Production Research, Vol. 42, pp.1933–1954.
 Dangayach, G.S. and Deshmukh, S.G. (2005) ‘Advanced manufacturing technology
implementation: evidence from Indian small and medium enterprises (SMEs)’, Journal of
Manufacturing Technology Management, Vol. 16, pp.483–496.
 Vandevelde, A. and Dierdonck, R.V. (2003) ‘Managing the design–manufacturing interface’,
Int. J. Operations and Production Management, Vol. 23, pp.1326–1348.
 Swink, M.L. and Calantone, R. (2004) ‘Design–manufacturing integration as a mediator of
antecedents to new product design quality’, IEEE Transactions on Engineering Management,
IEEE Transactions, Vol. 51, pp.472–482.
 Cox, A. (1999) ‘Power, value and supply chain management’, Supply Chain Management:
An International Journal, Vol. 4, pp.167–175.
 Lee, H.L. and Whang, S. (2000) ‘Information sharing in a supply chain’, Int. J. Technology
Management, Vol. 20, pp.373–387.
 Kwon, I-W.G. and Suh, T. (2005) ‘Trust, commitment and relationships in supply chain
management: a path analysis’, Supply Chain Management: An International Journal, Vol. 10,
pp.26–33.
 Kwan, A.T.W. (1999) ‘The use of information technology to enhance supply chain
management in the electronics and chemical industries’, Production and Inventory
Management Journal, Vol. 40, pp.7–15.
 Sohal, A.S., Moss, S. and Ng, L. (2001) ‘Comparing IT success in manufacturing and service
industries’, Int. J. Operations and Production Management, Vol. 21, pp.30–45.
 Francisco Loforte Ribeiro Manuela Timóteo Fernandes, (2010),"Exploring agile methods in
construction small and medium enterprises: a case study", Journal of Enterprise Information
Management, Vol. 23 Iss 2 pp. 161 – 180
Study on Barriers to Agile Project Management in Construction
31 Student ID# 3334381
Swarna Kumar Padmanabhuni
 Youssef, M.A. (1995) ‘Design for manufacturability and time-to-market; Part 2: some
empirical findings’, Int. J. Operations and Production Management, Vol. 15, pp.6–23.
 Koste, L.L., Malhotra, M.K. and Sharma, S. (2004) ‘Measuring dimensions of manufacturing
flexibility’, Journal of Operations Management, Vol. 22, pp.171–196.
 Shimizu, K. and Hitt, M.A. (2004) ‘Strategic flexibility: organizational preparedness to
reverse ineffective strategic decisions’, Academy of Management Executive, Vol. 18, pp.44–
59.
 Michael L. Joroff William L. Porter Barbara Feinberg Chuck Kukla, (2003),"The agile
workplace", Journal of Corporate Real Estate, Vol. 5 Iss 4 pp. 293 – 311
 Mohamed Naim & James Barlow (2003) An innovative supply chain strategy for customized
housing, Construction Management and Economics, 21:6, 593-602,
4.7.2 Web articles
 Robert Owen, Lauri Koskela, Guilherme Henrich and Ricardo Codinhoto (2006). IS AGILE
PROJECT MANAGEMENT APPLICABLE TO CONSTRUCTION?. Available:
http://usir.salford.ac.uk/9369/. Last accessed 26th July, 2015.
 Qumer, A. and Henderson-Sellers, B. (2006b), “Measuring agility and adoptability of agile
methods: a 4-dimensional analytical tool”, in Guimara˜es, N., Isaias, P. and Goikoetxea, A.
(Eds), Proceedings. IADIS International Conference Applied Computing, IADIS Press, pp.
503-7.
 Crocitto, M. and Youssef, M. (2003) ‘The human side of organizational agility’, Industrial
Management and Data Systems, Vol. 103, pp.388–397.
 R.L. Owen, L. Koskela. (2006). AGILE CONSTRUCTION PROJECT
MANAGEMENT. Available: http://www.irbnet.de/daten/iconda/CIB9021.pdf. Last accessed
27/02/2015.
 Perry Daneshgari. (2009). AGILE ConstructionTM (Impact of Project Resource Management
on Profits). Available:
http://samples.jbpub.com/9780763765620/Agile%20Construction_Insights%20Magazine_Ar
ticle.pdf. Last accessed 11th May, 2015.
Study on Barriers to Agile Project Management in Construction
32 Student ID# 3334381
Swarna Kumar Padmanabhuni
 Derya Bahceci, Linnea Holmgren. (2014). Agile perspectives in construction projects – How
to improve efficiency in the design phase. Available:
http://www.wspgroup.com/Documentsn/pdf/Exjobb/Master%20thesis_FINAL%20140604.p
df. Last accessed 31 Aug 2015.
 Mattias Yllén Johansson. (2012). Agile project management in the construction industry - An
inquiry of the opportunities in construction projects. Available:
https://www.kth.se/polopoly_fs/1.339912!/Menu/general/column-
content/attachment/Mattias_no148.pdf. Last accessed 5th May, 2015.
 Mark Kovacevich. (2013). Agile Construction Management. Available:
http://blogs.versionone.com/agile_management/2013/05/16/agile-construction-management/.
Last accessed 21st July, 2015.
 Terezinha Hignett. (2013). Agile Project Management in Construction. Available:
http://www.coreworx.com/agile-project-management-in-construction-2/#comment-47340.
Last accessed 21st July, 2015.
Study on Barriers to Agile Project Management in Construction
33 Student ID# 3334381
Swarna Kumar Padmanabhuni
Chapter 5.
Data Collection & Analysis
This chapter will give the reader research approach followed in order to obtain the results and
findings through questionnaires for Quantitative study, discuss the results and findings obtained
in-depth and finally solidifying them through studying some important cases relevant to practical
applications of Agile in construction..
5.1 Quantitative Study
5.1.1 Questionnaire design
I have prepared the survey from www.smartsurvey.co.uk which offers a range of features which
helped me finish the questionnaire and also gave me a link which I can use to email all my contacts.
Following is the link to the questionnaire which I have distributed to my peers:
http://www.smartsurvey.co.uk/s/6FSZH/
The questionnaire is prepared keeping in mind mainly the research objectives and the research
questions that were proposed in the earlier chapters. The survey is designed and structured it in a
way that is easy to understand and answer. Please see the Fig: 1 – Online Questionnaire of
APPENDIX C.
Initially, I have started using smarksurvey.co.uk as a free account but decided to upgrade it and
soon applied for a student discount on top of the chosen student plan thus was charged at an
affordable price. By upgrading it, was able to access all of the website’s features such as charts,
key analysis, report, exporting capability and other essentials.
5.1.2 Audience
To conduct a Quantitative research study, I needed to gather construction industry professional’s
opinions and also to obtain some academic point of view, so having prepared the questionnaire
emailed it to all known contacts. My aim was to secure atleast 100 - 200 responses in order to get
some solid footing onto my conclusions and recommendations which are discussed in the next
Study on Barriers to Agile Project Management in Construction
34 Student ID# 3334381
Swarna Kumar Padmanabhuni
sections and hence, decided to get as many people as possible to answer the research survey. These
are mostly members of the project that I am currently working on which is Eight2O alliance group
such as: Costain Group Plc, Akins Global, MWH Global, Balfour Beatty, IBM, Skanska, Thames
Water Utility Ltd and many more. Others include my friends from similar profession, academic
staff from all the universities that I have studied in, members that I am connected to on LinkedIn
who are associated to institutional bodies such as CIOB, RICS, ICM, ICE, ASCE, ARCOM, etc.
5.1.3 Response Rate
This was the tough part among all since most of these people that I am sending out surveys to are
full-time working professionals they barely have time to answer a survey as they are overloaded
with work all the time and I know this as I am one of them. But since, the number of people I
reached out to through email is quite huge, the number of responses that I have obtained met my
targets though the response rate was just around 30%.
5.1.4 Results & Findings
MSc Construction Project Management - Dissertation Brief as presented in the Questionnaire:
“As time goes by, construction industry is becoming complex and traditional ways become
incapable of delivering the solutions as required and thereby the need for new practices is born.
Agile Project Management (APM) and the concept of Agility is one such which represents the
ability of a company to thrive in the face of fast, continuous, unanticipated change and uncertain
market conditions which relies on key attributes such as flexibility, speed, leanness, learning and
responsiveness. Agile methodologies upon implementation can offer potential benefits to
construction industry but there are several obstacles in its path to organisational success. Hence,
this research paper will shed light on the principles of APM, its benefits and identify, relate and
critically analyse the obstacles that lie in the path of its implementation in construction industry.
Specifically, this questionnaire is designed to collect construction industry professional's opinions
and their voice on the matter. Hence, take few minutes of your time to answer the following
questions at the best of your ability”.
Study on Barriers to Agile Project Management in Construction
35 Student ID# 3334381
Swarna Kumar Padmanabhuni
The questions that are presented in the questionnaire for Quantitative Research Study are answered
by 113 respondents and the results are collected and following observations are made:
1. Can traditional project management approaches handle the complexity of current
construction projects?
 As observed from the above pie chart, 51.33% of the respondents believe that traditional
construction project management (CPM) approaches have the capability and strength to meet
the challenges that current construction industry is facing and this also implies the fact that
drastic changes in construction practices haven’t been introduced and thus creating long-term
reliability on their adopted approach to construction.
 But this also throws in the fact that these traditional approaches cannot handle projects which
aim for innovation in their design & delivery, leanness and sustainability which is highlighted
by the 29.2% of the respondents.
 The people who are unsure of the these facts or have mixed opinions are at 19.47% which is
still a high percentage and tells us that construction industry professionals are still blind of
these facts and need to be notified of these to make necessary actions or right decisions for the
success of their personal or organisational objectives.
Analysis Mean: 1.68 Std. Deviation: 0.78 Satisfaction Rate: 34.07
Variance: 0.61 Std. Error: 0.07
Study on Barriers to Agile Project Management in Construction
36 Student ID# 3334381
Swarna Kumar Padmanabhuni
2. Is there a need for new industry practices such as Agile or Lean Construction?
 From the previous question we were able to find out that 51.33% of the respondents believed
that traditional CPM approaches have what it takes to handle complex projects but now only
11.5% believe that there is no need for new industry practices such as Agile or Lean
Construction techniques. This means that 39.83 %( 51.33-11.5) among those 51.33% have
decided that new construction techniques are imperative although traditional methods have the
potential to still carry on.
 Thus 80.53% believe that in order to tackle new ways of construction and to adapt to market
conditions, new construction industry practices are essential.
 There are still 7.96% who are unsure of this aspect and although it’s a low percentage,
considerable effort needs to be made to make sure that this goes down to 0%
Analysis Mean: 1.27 Std. Deviation: 0.6 Satisfaction Rate: 13.72
Variance: 0.36 Std. Error: 0.06
Study on Barriers to Agile Project Management in Construction
37 Student ID# 3334381
Swarna Kumar Padmanabhuni
3. From your understanding of the dissertation brief, do you think that the key attributes of
APM are useful for construction in any way possible?
This question is framed mainly to separate Agile Project Management (APM) from other new
construction industry practices that are waiting to come to the limelight and thus helps us in
determining if the construction industry really needs APM and its philosophies or key attributes.
 The key attributes of APM as mentioned in the dissertation/thesis brief of the questionnaire are
flexibility, speed, leanness, learning and responsiveness. Although the exact functionality of
APM in construction is not presented in the questionnaire, by knowing its characteristics one
can contribute to the research.
 As observed from the pie chart, 82.3% of them believe that these key attributes of APM are
useful in construction and as the majority speaks for itself, it’s evident that agile methods can
be useful in construction industry.
 Only 5.31% of all believe that these attributes are not useful which are in minority and hence
unless and until we know the respondents information and their motives behind answering
them as no, we have to side with the majority.
Analysis Mean: 1.3 Std. Deviation: 0.68 Satisfaction Rate: 15.04
Variance: 0.46 Std. Error: 0.06
Study on Barriers to Agile Project Management in Construction
38 Student ID# 3334381
Swarna Kumar Padmanabhuni
4. Key tenets in APM are Emergent Value and Rapid Feedback. How important do you think
are these for successful delivery of a project in current construction industry practice?
This question is just an extended version of the previous one where in by highlighting the key
aspects of APM such as Emergent Value and Rapid Feedback, we are trying to understand if the
construction industry professionals really feel the need for such functionalities and if they do, by
implementing APM as their construction practice will solve their problems.
 By combining the most important and the important parts, we get to 84.07% (12.39+71.68)
which is the percentage of all the respondents who feel that these Emergent Value & Rapid
Feedback are essential for the success of CPM and so also stresses upon the fact that Agile
methods have the potential to be utilised to a large extent in the construction industry.
 A minor percentage of all believe that these specific characteristics of APM are not useful to
current construction industry and same as before we can align them with the fact that their jobs
or roles although fall into construction sector may not highlight the importance of these aspects.
Analysis Mean: 2.27 Std. Deviation: 1.05 Satisfaction Rate: 31.64
Variance: 1.1 Std. Error: 0.1
Study on Barriers to Agile Project Management in Construction
39 Student ID# 3334381
Swarna Kumar Padmanabhuni
5. Rate the following Barriers to Agile project management in construction in terms of their importance with 1 being the lowest
and 10 the highest.
This question is of high importance and focuses on my main research objective. Each barrier to APM in construction is listed and the
respondents are asked to rate them so that from the results obtained we can discuss which in their opinion is important and by what
measure. Please refer to the table below:
Study on Barriers to Agile Project Management in Construction
40 Student ID# 3334381
Swarna Kumar Padmanabhuni
Note: When viewing the following charts, I plan to combine the levels of importance viz., 6-10
and stress upon the combined percentages to get a good understanding of the respondent’s
inclinations and their opinions.
5.1 Lack of Top Management support and Commitment
 As observed from the pie chart, 72% (6-10) of all believe that
it is important for top management be committed and take
initiatives towards better project delivery and design and
understand the benefits of APM in construction.
5.2 Fear of and Resistance to Organisational change
 68% of the total respondents believe that one of the main
reasons that organisations do not opt for new construction
practices such as APM is due to their fear of change and thus
show resistance towards adoption of new approaches.
5.3 Inaccurate measurement approaches for qualitative benefits
and agility
 Measurement is a very important tool in construction for cost
analysis and project management and 53% of all believe that
it’s important to have a working and up-to-date measurement
approaches in place for qualitative benefits and agility in
construction.
5.4 Lack of methodologies to enhance agility
 APM in construction being the prime target for my research,
methodologies which induce or enhance Agility in construction
are of high importance and 68% of the respondents believe that
the need to obtain the knowledge of these methodologies is
crucial.
1
6%
2
4%
3
3% 4
4%
5
11%
6
7%7
14%
8
20%
9
12%
10
19%
1
3%
2
0%
3
11%
4
11%
5
7%
6
9%
7
12%
8
28%
9
8%
10
11%
1
6%
2
3% 3
7%
4
8%
5
23%
6
8%
7
13%
8
18%
9
8%
10
6%
1
4%
2
4% 3
5% 4
7%
5
12%
6
18%
7
12%
8
18%
9
14%
10
6%
Study on Barriers to Agile Project Management in Construction
41 Student ID# 3334381
Swarna Kumar Padmanabhuni
5.5 Lacking in customer feedback systems
 Customer feedback is one of the best techniques to
efficiently handle change and undertake iterative
development, and 47% of all respondents agree with my
opinion, but that leaves 53% which feel that this aspect is
not of high importance in construction industry.
5.6 Lacking in people collaboration and systems integration
 BIM as we know is one of those systems which induces
people collaboration and systems integration. Until
recently, systems such as BIM didn’t exist and also
collaboration among people always seemed lacking and
thereby affecting leanness and agility in construction. My
opinion is strengthened with the fact that 73% of the
respondents feel the same way. And, thus having such
features also inculcates APM in construction.
5.7 Insufficient training, education, incentive programs or
rewards system
 Whether its academic or corporate industry, training and
education to succeed and progress is essential. In order to
cater to these, incentive programs and reward systems must
be in place to retain the staff and also to expertise them in
their specialised fields. And, the fact that 66% of the
respondents agree with me on this provides sufficient
evidence of what construction industry is lacking.
1
4% 2
10%
3
14%
4
9%
5
16%
6
8%
7
12%
8
16%
9
8%
10
3%
1
1%
2
3%
3
2%
4
6% 5
6%
6
13%
7
16%8
21%
9
13%
10
19%
1
4%
2
4% 3
3% 4
11%
5
12%
6
8%7
19%
8
16%
9
11%
10
12%
Study on Barriers to Agile Project Management in Construction
42 Student ID# 3334381
Swarna Kumar Padmanabhuni
5.8 No sound appraisal technique to justify high investment in
adv. Construction Techniques
 As the name says for itself, advanced construction
practices or techniques should be properly evaluated before
being adopted and implemented and thus the need for
sound appraisal techniques. These combined with
specialised teams have the capability to judge the new
methodologies such as APM and 69% of the respondents
believe this to be true as well.
5.9 Poor design of construction interfaces
 61% of the respondents feel it’s important to have a good
design of construction interface, which means to have a
good platform or a medium of communication between all
the parties involved in a project or a group of projects
working towards a common goal. Collaboration, skill of
workforce, communication, computer software,
contractual agreements, etc., are few among several
aspects which governs the design of an interface.
5.10 Poor partnership (supply chain) formation and
management
 During my time as a Quantity Surveyor at Costain Group
Plc, I deal with contract management and am in contact
with subcontractors/supply chain on a regular basis and
it’s very important to have a strong long term relationship
with them and to get the work done smoothly and on time.
64% of the respondents who know or have dealt with
supply chain before can determine the significance of
overcoming this barrier.
1
5%
2
3% 3
4% 4
4%
5
15%
6
19%
7
16%
8
20%
9
10%
10
4%
1
1%
2
6% 3
7% 4
6%
5
19%
6
10%
7
14%
8
15%
9
11%
10
11%
1
3%
2
7% 3
5% 4
8%
5
13%
6
9%7
18%
8
17%
9
10%
10
10%
Study on Barriers to Agile Project Management in Construction
43 Student ID# 3334381
Swarna Kumar Padmanabhuni
5.11 Poor incorporation of flexibility measures in management
 APM focuses on responsiveness to change and flexibility
to handle complex projects and to overcome problems in
the face of fast and unanticipated market conditions.
Hence, by overcoming this barrier is critical in
implementing APM as a philosophy as a whole and 68% of
them believe that incorporating flexibility measures can
close the knowledge gap of the practitioners.
5.12 Not utilizing the right technology
 Construction involves many elements and is a multi-part
process and so can become complex and down-right
awkward when time for execution but things can become
easy if we can learn to use the right technology the right
way. Most of the industries still rely on outdated tech
(hardware or software) and management methodologies
and thus are not evolving but the ones which have
recognized the gains behind using the latest or atleast
appropriate technology are reaping its benefits in full. And
the importance of this is shown by the fact that 66% of
them believe that companies are not utilising the right
technology.
1
2%
2
2%
3
6%
4
9%
5
13%
6
13%7
21%
8
21%
9
6%
10
7%
1
5%
2
1%
3
5% 4
8%
5
15%
6
13%7
17%
8
21%
9
6%
10
9%
Study on Barriers to Agile Project Management in Construction
44 Student ID# 3334381
Swarna Kumar Padmanabhuni
6. Do you think that some of the aspects of Agile Construction are already used in many
companies?
After determining the importance of overcoming these different barriers to APM in construction,
now we are trying to find out from these construction industry professional’s point of view, if
APM as whole or part is used in companies from their experience or knowledge.
 69.03% of all the respondents have answered yes which means they might have already come
across aspects of APM in construction either during their own work, or have seen them been
as points of focus for various projects. Although we are not certain as in which aspects of APM
were exactly seen to be utilised, we can tell for sure that APM has the potential
 A minor percentage of them are definite about not having encountered any of the aspects of
APM which seems surprising as APM covers a waste majority of essential characteristics that
construction industry requires.
 21.24% seem not to be sure about the whole philosophy of APM or might be having mixed
feelings about its boundaries and limitations.
Analysis Mean: 1.52 Std. Deviation: 0.82 Satisfaction Rate: 26.11
Variance: 0.67 Std. Error: 0.08
Study on Barriers to Agile Project Management in Construction
45 Student ID# 3334381
Swarna Kumar Padmanabhuni
7. What counter-measures or approaches should companies take to introduce agility in their
projects?
This question is linked with that of question 5 wherein we were trying to research on the
significance of barriers to APM in construction. The following counter measures help in
overcoming the barriers that we have extensively researched on and also answers one of the final
research questions.
Having determined the need for agility in construction, it’s essential to find out the counter-
measures to be taken to introduce agility in construction through industry professional’s opinions.
The above bar chart gives us the response rates of the construction industry professionals on
different counter-measures suggested and can be translated into level of significance or a measure
of importance. The chart is self-explanatory and thus no discussion is provided.
Analysis Mean: 14.63 Std. Deviation: 20.7 Satisfaction Rate: 182.6
Variance: 428.66 Std. Error: 1.95
Study on Barriers to Agile Project Management in Construction
46 Student ID# 3334381
Swarna Kumar Padmanabhuni
8. Does Agile Project Management has the potential to come to the forefront of the
construction industry practices?
This question addresses one of the final research questions raised and that needs to be answered
for the purpose of this study in the first chapter.
 55.75% of the respondents believe that APM has the potential to come to the forefront of the
construction industry practices, it means its concepts and philosophies although are in
adolescent phase of adoption have what it takes to bring organisational success.
 A minority of 9.73% don’t agree with the above statement due to their personal experiences or
their job roles but clearly show signs that APM has no place in construction industry.
 And finally 34.51% of them are not sure of the outcome due to lack of knowledge of APM or
have mixed feelings about the question itself.
Analysis Mean: 1.79 Std. Deviation: 0.93 Satisfaction Rate: 39.38
Variance: 0.86 Std. Error: 0.09
Study on Barriers to Agile Project Management in Construction
47 Student ID# 3334381
Swarna Kumar Padmanabhuni
9. Can further research in this area of study help construction industry to open their eyes to
the new ways of construction?
This question gives direction for further research from construction industry point of view. Thus,
academics can take a hold of this information to pave way for new research in this field of study.
 A whopping 83.19% of the respondents have said yes to extended research for this topic under
study as there is just too many unknowns and parameters that needs in-depth study and hence
want to stress on the fact that an MSc level dissertation is bound by time and resources and
thus its outcomes will also be limited.
 In order to get ahead and take next steps, one needs to carefully study and analyse this paper
and do an extended research with their own research interests in mind.
Analysis Mean: 1.3 Std. Deviation: 0.69 Satisfaction Rate: 15.04
Variance: 0.48 Std. Error: 0.06
Study on Barriers to Agile Project Management in Construction
48 Student ID# 3334381
Swarna Kumar Padmanabhuni
10. Please specify any comments or suggestions regarding the topic in context in here
The comments listed in here are quite fascinating as everyone has something worthwhile to share
and contribute to my research. Please see the following list of comments:
1. Agile Project Management is one parameter to successfully overcoming new challenges in the
industry – (Country: Unknown)
2. Hi most of these new styles of PM are just another way of saying 'common sense' or 'tenacity'
- the key is not the management label, but a well organised team with well-defined roles and a
buildable structure. I have done PM for many years now and am happy to offer you any
assistance should you need it. – (Country: UK)
3. APM would appear to have benefits for large schemes occurring over a long period of time but
PMs should be building that into their plan utilising the traditional methods. Poor project
management with regards to processes is predominantly done to poor briefing, planning, risk
and contingency management – (Country: UK)
4. According to my practical experience in projects, it will take much time to implement such an
advance method. Because most of the projects they tried in terms of speedy constructions,
agility in progress but they are totally over looked other important properties of construction
like safety, quality, material management, etc... So I think APM is required but we need to
train each individual of organization. – (Country: India)
5. Whilst it sounds interesting, I have not heard of the concept of APM and am therefore feel I
unable to answer questions 5 & 7 (although I was required to input something). The way
question 5 is worded is also confusing and I am not entirely sure what you are asking i.e. why
would a barrier be important? – (Country: UK)
6. I have done some research into Agile Management myself and would like to organise an
interview – (Country: Unknown)
7. To be able to constantly adapt to current situations is vital for the successful completion of a
project and growth of a company – (Country: Unknown)
8. Interesting. Could you look at how different sectors view this and what is emerging to
challenge Agile? – (Country: UK)
Study on Barriers to Agile Project Management in Construction
49 Student ID# 3334381
Swarna Kumar Padmanabhuni
9. Adopting more and more practices means less focus on simply getting the work done! –
(Country: Unknown)
10. From as long as man has been creating buildings, construction and infrastructure (Pyramids,
Great Wall of China, and ancient Rome & Greece) projects have existed and thereby so as
project management. It surprises me that only recently have 'new ideas' come to the fore when
for centuries TPM was ok, is this because of technology? I recall my own dissertation in 2005
and my hypothesis was 'can construction become a paperless industry'? I'm not sure it ever
will. Good luck with your project. – (Country: Saudi Arabia)
11. A project runs well and even extremely well if the people involved a) Understand exactly what
it is they are doing and b) either naturally work well the other people on the project or more
likely have been working together for some time. This creates agility as the entire project team
complement each other. The reality in a large number of cases in large projects is that people
are constantly coming and going. This is highly disruptive to the total working capability of
the persons involved but is also inevitable. If the solutions from APM can go some way to
improving the underlying operating best practice in a way that manages this constant rotation
of people (some good some bad) so that their integration with the people and processes already
in place is improved then agility will be maintained far better. I have joined 3 new construction
projects in my short career so far and despite being a fast learner it is evident every time how
difficult it is to introduce new people to and already established process. – (Country: Unknown)
12. The whole objective of work is to make a profit. No profit no job. Over the years there have
been numerous new ideas most of which fall by the way side because they do not contribute to
making a profit – (Country: Canada)
13. I suspect APM is very unfamiliar to most currently working in the industry. New concepts are
hard to integrate. – (Country: UK)
14. Construction is still largely operated on 19th and 20th century custom and practice – (Country:
UK)
15. Firstly it’s not good to have closed questions in a survey. I didn't really want to just answer
yes/no. I wanted to answer yes but ----- or no but --- to some of the questions. The trick with
new management technics is to only use them where there is a benefit. The problem with BIM
is that it’s forced onto every project but some projects (or part of projects) do not need it. It’s
Study on Barriers to Agile Project Management in Construction
50 Student ID# 3334381
Swarna Kumar Padmanabhuni
similar with lean construction techniques. Only use it where there is an issue. All parties then
see the benefit – (Country: UK)
16. Much of APM is just project management done properly. If it has not been done properly in
the past then a move to APM may serve as a new start for some people. In the main it is culture
and capability that needs to be addressed. A good project manager will be doing this anyway
so will not gain much. A poor PM may be guided into improvements if his employer has failed
to recognise and address their shortcomings – (Country: Unknown)
17. Could this be considered a worldwide study or is the barrier specific to UK thinking? –
(Country: Unknown)
18. Question 8 should read, does Agile Project Management have the potential to come to the
forefront of the construction industry practices? – (Country: USA)
19. APM etc. is just good project management - names are being given as 'new' ways of doing
things but fundamentally if you run a job well as a team all these bases are covered already! –
(Country: Unknown)
20. Agile PM is one of a number of ways of managing projects; not the only one. Knowledge and
experience (competence) in practitioners (sponsors and managers) is key to successful
application of the best method to deliver any project. – (Country: UK)
21. My background is within the Water Utility Services initially as a MEICA Operations Manager
(20 years) and then in the international construction industry building Water and sewage works
around the world. My experience tells me that the construction delivery team do not consider
the MEICA requirements during the commissioning and into operation phase of the project
which is where a lot of inefficiency/risks and delays occur. There needs to be a shift from civil
management to MEICA/Process Management part way along the project delivery life cycle
and I wish you luck in considering this in the context of project team roles and responsibilities.
– (Country: UK)
22. The Client needs to be at the heart of any changes. If they adopt the right approach and select
the right form of contract then construction companies will find it easier to respond and push
the approach down the supply chain. – (Country: UK)
The above comments are random and address different matters but are very insightful and are used
in a way to produce solid conclusion and recommendations.
Study on Barriers to Agile Project Management in Construction
51 Student ID# 3334381
Swarna Kumar Padmanabhuni
5.2 Guido Construction Agile Project Management case study
Mendix Web-based Application to provide feature-rich agile project management
5.2.1.1 Challenge
When it comes to project complexity and documentation, few industries can rival the challenges
of the commercial construction industry. Whether it’s juggling multiple subcontractors or carefully
tracking countless change orders, a construction project’s outcome and profitability are only as
good as the carefully managed documentation behind it. For Guido Construction Company, a $60
million commercial contractor in South Texas, growth and success created greater challenges in
managing document flows. According to Maryanne Guido (CEO), workflow management soon
became an overriding concern for the company. With the increasing number of projects, diverse
teams and with varying project budgets it was becoming difficult to track all of them carefully to
ensure the end result meets specifications and that they meet their set budget and profit targets.
Hence, they started to use an Access-based platform with different modules. But as their business
evolved, they wanted to go for more flexible and resourceful tools and so they started using iPads
in the field. But the system was sluggish and didn’t provide a lot of visibility to the data in hand.
Hence, they were on the lookout for something that fit the business needs and their people.
5.2.1.2 Solution
A standard construction process can be document-intensive – from RFIs and Contracts to
submittal/approval of change orders to product data and punch lists. With so many documents and
milestones, the possibility of missteps or overlooked approvals is great. To bring structure and
automation to the process, Guido partnered with a consultant to create a new custom application
using the Mendix App Platform, the agile development solution that lets business experts
collaborate every step of the way. With Mendix, developers start with high-level requirements,
share results immediately, get the app in the hands of key users quickly, and iterate for optimal
results. At first, Guido was skeptical, fearing that the cost, time, and complexity of creating a
custom application for construction would create unacceptable business risks. The new application
created by one consultant with just 8 weeks of work, delivers the right information to
subcontractors and lets them clarify the details of the plans and conditions. The company
Study on Barriers to Agile Project Management in Construction
52 Student ID# 3334381
Swarna Kumar Padmanabhuni
previously had to rely on numerous backend applications to track that info which was time-
consuming and error-prone. Please see fig: 1 & 2 in Appendix A for visual reference.
5.2.1.3 Results
More than 30 project managers at Guido and its subcontractor partners use the new application.
As a result, there’s great accessibility of consolidated information and better oversight and cost
control. Every cost is agreed to and every piece of work is approved before the work gets done.
Punch lists – the final construction items that must be completed before final sign-off – were
previously captured using a digital camera and a laptop atop a wheeled cart, a cumbersome
arrangement. Now, Guido project managers use an iPad’s built-in camera to take pictures, add
messages, and upload each item to the application. In addition, the Mendix app also helps Guido
refine its future bidding by letting project managers enter annotations about the milestones and
skills of the workers on the project. Moving forward, Guido expects to integrate the application
with its Timberline accounting system. (MENDIX, 2015)
5.2.1.4 Mendix App Highlights
 Project management app replaces inflexible, outdated Excel/Access system
 Helps 10 project teams track 10-20 simultaneous projects
 Provides greater accessibility of consolidated information for better oversight and cost
control
 Provides customized app to automate complexities of construction documents – RFIs,
change orders, approvals, and more
 Accelerates “punch list” process when project nears completion
 Provide dashboard views of key metrics and statuses to keep projects on time and on budget
 Deployed in the Mendix Cloud for fast and cost effective maintenance
5.2.1.5 Mendix App Benefits
 Increased responsiveness and reactiveness towards client requirements
 Increased customer feedback through iterative development
 Increased preciseness and correctness of the data in hand
Study on Barriers to Agile Project Management in Construction
53 Student ID# 3334381
Swarna Kumar Padmanabhuni
 Increased accessibility of consolidated information and better oversight allowing cost
control and forecasting
 Increased effectiveness in the tendering/bidding stage when procuring more work
 System integration allowing different actors of the project to be on same page at all times
 Instant access to different projects and their statuses through the dashboard feature, helpful
in making quick and necessary decisions
5.2.2 Costain Group plc – Delivering Customer Efficiency through Factory Thinking Approach
Note: Since, I am a Costain employee I would be referring to the company as ‘our’.
5.2.2.1 Background
Costain is passionate about Social Infrastructure; our strategy is to support our customers in
solving their most complex asset challenges. Our business’s key focus points are Customer,
Innovation and Integration. The government report, Construction 2025, sets out its ambition to see
the sector reduce the cost of delivery, half the time for delivery and half our emissions as well, by
2025. Costain has developed its Factory Thinking process based on a disciplined systems
engineering approach and are targeting achievement of the government ambition by 2020. Our
intent is to deliver in an effective, efficient, predictable and sustainable manner, this is how we
will satisfy our customer and achieve their outcomes.
5.2.2.2 Factory Thinking Approach in brief
Factory thinking focuses on ensuring we deliver our customers through capital or operational
interventions in the most effective, efficient, predictable and sustainable manner. The fig: 1 of
APPENDIX B outlines the efficiencies we are targeting to bring to our customers. Our approach
is based on transforming our business away from traditional, complex construction and bespoke
assets to standard products, integrated offsite and simple, onsite assembly. We couple this with
being passionate about Lean onsite delivery and logistics to minimize waste and maximize the
programme benefits. The biggest challenge is optimal onsite activity because ‘Time is our most
precious resource’.
Study on Barriers to Agile Project Management in Construction
54 Student ID# 3334381
Swarna Kumar Padmanabhuni
5.2.2.3 Factory Thinking Model
1. Program
Optimisation
Assurance
Discussion
with client:
Identify
which aspects
client has
gaps and
could require
assistance
Factory
Thinking
Book
9. End to End
Process
4. Production
Right 1st
time
Defects Process
8. BIM
Common Data
Asset Lifecycle
3. Production
Collaboration
Production Planning
7. Collaboration
BS11000
2. Productisation
Standard Products
6. Supply Chain
100% Management
Integration
Develop
view: current
and future
position
Maturity
Model
5. In Life Optimise
Predictive
Maintenance Process
Optimisation
10. Visualisation
Study on Barriers to Agile Project Management in Construction
55 Student ID# 3334381
Swarna Kumar Padmanabhuni
5.2.2.4 Factory Thinking Approach Explained…
a. Program
Our main goal is to optimise the programmes for our customers and thus enables us to gain a level
of customer insight and awareness that means we can start to achieve economies of scale through
delivery innovation. The levels of efficiency required drive a different level of thinking for all
concerned and giving the supply chain early visibility of a programme of works is key. The graphic
as shown in the fig: 2 of APPENDIX B is a high level model of how we would approach the
optimisation of a programme of works through batching. This is an interactive and collaborative
process that needs to be undertaken with the customer at all times to ensure buy in by all parties is
achieved. The process uses a number of enablers to gain a complete view such as client interfaces,
resource constraints, procurement, construction and supply chain. Key areas that the program
focuses on are Accountability, Performance Management and Management of Risk.
b. Productisation
At the beginning of the programme we undertake design workshops with our supply chain and the
feasibility design teams in order to maximise the opportunities for the use of standard products and
also smart, modularised solutions that will lead to offsite construction, design for manufacture and
assembly (DfMA) and design for operation and maintenance. This enables an uplift in the quality
of the customer solution through fabrication in factory conditions. Our approach is to engage with
the supply chain at the earliest opportunity at every stage to ensure we do not diverge from the
critical path. Our mature relationship with our suppliers allows them to challenge specs in a
constructive manner and we are always prepared to listen to their ideas regarding innovation to
either product or process. It is a requirement that all standard products and assemblies used will
have a dataset that will include maintenance regimes, energy efficiency and carbon footprint with
regard to embedded and operational carbon.
c. Production
This is focused on creating factory levels of efficiency such that construction is viewed as a
production process on site. Through the use of standard products and DfMA we believe that we
can create a programme of delivery for projects that is no longer viewed in the traditional months
Study on Barriers to Agile Project Management in Construction
56 Student ID# 3334381
Swarna Kumar Padmanabhuni
and weeks Gantt chart, but is viewed in days and hours creating a productivity mind-set. (Please
see Fig: 3 of APPENDIX B) Collaborative planning encourages and enables constructive
challenge and involves everyone working together to deliver the required outcomes as ‘one team’,
with a focus on managing all the activities to mitigate risk and provide certainty of delivery
quicker and more cost effectively.
d. Product Launch
This phase of the project is crucial to their ultimate success by employing standard products and
DfMA techniques, assemblies brought to site will have extended factory acceptance tests
undertaken on them. This offsite commissioning will allow onsite commissioning to be swifter,
more predictable and ultimately ‘right 1st
time’ because of the factory quality. This improvement
in programme brings surety to operations that asset/assemblies will deliver the expected outcomes
as they are going through their commissioning. We also aim to work with our customers
collaboratively so that we can launch seamlessly with the operational team. Through our defect
management processes, we will ensure that any fixes are managed effectively and rigorously, quick
fixes implemented where necessary, no quibbling. Please see the fig: 4 of APPENDIX B
e. In life Optimise
Factory thinking is all about whole asset lifecycle and so we engage with the customer following
project delivery and handover. We would undertake after care visits following handover of the
project to ensure that the assets as delivered are still in good working order and that operational
staff are able to implement the correct operating and maintenance regimes. If gaps are found further
training and mentoring would be provided to staff or poor asset performance differentials
investigated to realign with the expected performance levels. Factory thinking approach follows a
Totex regime where outcome delivery could be based purely on operational interventions and
Costain can deliver that through the process diagram as shown in the fig: 5 of APPENDIX B
f. Supply Chain
Our approach is to utilise our best in class supply chain management approach to drive
collaboration and innovation with our clients and competitors to deliver standard products and off-
site solutions. We call this approach “Virtual Integration”. Supplier integration is used to minimise
Study on Barriers to Agile Project Management in Construction
57 Student ID# 3334381
Swarna Kumar Padmanabhuni
interfaces, reduce time on site, deliver lower overall cost and increase the quality of our customer
experience. In our graphic as shown in the fig: 6 of APPENDIX B. it’s easy to see how this will
allow us virtually design, construct and fully understand the operating requirements before arriving
on site to start production. The supply chain team plays a key role in the delivery of standard
products with the ability to drive innovations in our programmes. Costain is actively engaged in
several working groups to lead and influence current industry knowledge and best practice, i.e.
build Off-Site, water sector hub, Offsite School as well as the Costain Factory Thinking Supply
Chain group with the key strategic suppliers involved who are constantly bringing new solutions
for consideration and further development. Our approach is seen as leading the debate and ensuring
our supply chain led approach is understood within our industry.
g. Collaboration
Costain by its very nature looks to work together with its customers, understand their needs, then
work collaboratively with stakeholders and suppliers to ensure those needs are met. Our BS11000
accreditation provides a platform to ensure our approach to collaboration is structured to deliver
real benefits to customers. To create one team working seamlessly and simultaneously together.
BS11000 is an eight-stage procedural framework for establishing and improving collaborative
relationships in organisations of any size, fig: shows how relationship matures through time. The
framework clarifies wording used between parties to ensure a clear understanding and provides a
structured approach to identifying shared goals and where each party can gain mutual benefit from
the working relationship. By creating a framework around how organisations work together it has
been shown that significant efficiencies and benefits can be achieved. The illustration as shown in
the fig: shows the possible benefits of strategic collaboration.
h. BIM
We utilize BIM to drive collaboration amongst all project stakeholders with regards to the whole
asset lifecycle of programmes and projects. In fact we would expect to virtually design, construct,
commission and operate the whole plant before actually arriving on site. BIM enables us to
compare programmes, construction sequences, providing certainty of delivery and ensuring
buildability and maintainability. With tasks and costs linked, any changes which impact the
Study on Barriers to Agile Project Management in Construction
58 Student ID# 3334381
Swarna Kumar Padmanabhuni
program plan and budget can quickly be visualised. Our aspiration is the application of 4Vs which
are Virtual Design, Virtual build, Virtual commissioning and Virtual Operation & Maintenance.
i. End to End Process
To enable clarity for those operating the process we have put together an end to end system joining
all the processes mentioned in the previous sections together as shown in the fig: 7 of APPENDIX
B. The end to end process allows a level of governance to be employed across the whole process
which ensures the efficiencies identified at the early feasible stages are matured and not eroded
through the life time of the project. The efficiencies are set out in a structured document call the
Efficiency Demonstration Document (EDD). This document cannot be underestimated in its
ability to track and drive the methodology and approach of the project teams.
j. Visualisation
We believe that a key fact of capital or operational interventions is visual management, a highly
visual way to help individuals to understand how the team is doing to execute a brilliant plan. We
describe it as a factory wall which will have simple displays of project metrics aligned to aspects
such as People, Production, Quality and Cost. Please see the fig: to get a better understanding of
the Factory Wall Visualisation technique. Please see fig: 8 of APPENDIX B
5.2.2.5 Transformations within Costain Business due to Factory Thinking Approach
 From Capex to Totex
 From Outputs to Customer Outcomes
 From Projects to Batched Programmes
 From Sequential to Simultaneous
 From Design then Cost to Design to Cost
 From Bespoke to Productise
 From Construction to Assembly & Productivity
 From Commission to Predictable launch
 From Handover to Asset Optimisation
 From Silos to One Team
Study on Barriers to Agile Project Management in Construction
59 Student ID# 3334381
Swarna Kumar Padmanabhuni
5.2.2.6 Facets of Agile Construction in Factory Thinking Approach
1. Improving the workflow onsite thus reducing overall construction time scales and reducing
the impact of construction on service delivery and customers, working towards more off-site
assembly and co-ordinating on-site installation and thus reduce overall project durations,
right 1st time planning, improve quality and eliminate waste and rework on site-zero defects
symbolises leanness aspect of Agile Construction.
2. An Integrated and Collaborative planning, forecasting and delivery of logistics approach is
a key aspect in Agile Construction as well.
3. Cycle of Operations viz., Customer need; solution design; standard products & DfMA;
Production & Assembly; Product Launch; Optimise, Operate & Maintain; Repair, Refurbish,
Replace; shown in the fig: is assimilative to Iterative development as discussed in Agile
Construction methodology.
4. Stage wise Production planning as seen in the fig: inculcate change/defects management and
proactive thinking approach is definitely similar to that of Scrum in Agile IT where tasks are
written /drawn on the wall which act as sprints/daily or weekly activity schedules.
5. Utilisation of appropriate technology such as BIM for providing a digital representation of
the as-built asset, adding value from concept design, through construction into maintenance,
decommissioning and demolition. All in all, it is to handle complex projects and also stay
toe-to-toe with technological changes in the construction market. This is one of the main
features of Agile Construction.
Study on Barriers to Agile Project Management in Construction
60 Student ID# 3334381
Swarna Kumar Padmanabhuni
6. Conclusion & Recommendation
Construction projects tend to be complex by their nature and it is necessary for humans to manage
this complexity in a manner that will deliver the required end result with some degree of certainty.
And as we have discussed in length, APM possesses Flexibility to respond to change, leanness to
accentuate lower cost, can reduce timeframe, improve quality and productivity and thus arriving
to a stage where Agile Construction is the ultimate way of doing the business. For a company to
be agile, it must be structured appropriately to proactively and quickly adapt to change and seize
such opportunities to enhance value outcomes. It has the potential to handle complexity of large
projects. But it is evident that any new technique or methodology has obstacles in its practical
application in industry. This work hence is an initial exploration of the barriers faced by
organisations in the management (implementation) of agility in construction and will shed light
for future researchers in this field of study acting as a starting point.
From this research study we have determined that traditional project management approaches
although still in use are undergoing changes and companies rather than going for new techniques
such as APM as a whole are incorporating required facets of it in their management approaches
for desired results; APM offers industry needed functionalities among which emergent value and
rapid feedback are at the top of the ladder; it is of high importance to overcome the barriers for
APM in construction and by what measure; the counter-measures that construction industries have
to take to overcome these barriers or to implement APM in part or whole is of high importance;
companies or construction industry professionals have already realized the potential of APM and
believe that it can come to the forefront of the construction industry practices with time, research
and recognition but that’s not stopping them from utilising some aspects of it as seen in Guido
Construction case study and Costain’s Factory Thinking approach.
Additional future research could include broadening the inputs and validation with more
practitioners and evaluate an actual elimination of barriers in an experimental research study. I
would recommend further research in this area is essential as it can become the key to a new ways
of doing project management in construction as its high time we learn to adapt to changing market
conditions and ever growing need for new but sustainable practices.
Study on Barriers to Agile Project Management in Construction
61 Student ID# 3334381
Swarna Kumar Padmanabhuni
References
 S G. Naoum (2013). Dissertation Research & Writing for Construction Students. 3rd ed.
Oxon: Routledge. Pg01-248.
 Pedro Serrador, Jeffrey K. Pinto. (2015). Does Agile work? — A quantitative analysis of
agile project success. International Journal of Project Management. 33 (1), 1040-1051.
 Michael Wood and Christine Welch. (2010). Are ‘Qualitative’ and ‘Quantitative’ Useful
Terms for Describing Research? Methodologic al Innovations Online. 5 (1), Pg56-71.
 Sir Michael Latham. (1994). CONSTRUCTING THE TEAM. Available:
http://www.cewales.org.uk/cew/wp-content/uploads/Constructing-the-team-The-Latham-
Report.pdf. Last accessed 5th May, 2015.
 Sir John Egan. (1998). RETHINKING CONSTRUCTION. Available:
http://constructingexcellence.org.uk/wp-
content/uploads/2014/10/rethinking_construction_report.pdf. Last accessed 5th May, 2015.
 Agile Sweden, 2012. Om Agile (Author’s translation: About Agile),
http://www.Agilesweden.com/, (2012-03-07)
 Strategic Forum. (1998). Accelerating Change: A Report by the Strategic Forum for
Construction. London, Rethinking Construction
 Christopher, M. and Towill, D. R. (1983). "Supply chain mitigation from lean and functional
to agile and customized". Supply Chain Management: An International Journal. 5 (4), 206-
213.
 Cabinet Office. (2011). Government Construction Strategy. Available:
https://www.gov.uk/government/uploads/system/uploads/attachment_data/file/61152/Govern
ment-Construction-Strategy_0.pdf. Last accessed 24th April 2015.
 Paul Lohnes and Ms. Cheryl A. Wilson. (2010). Can Agile and Traditional Project
Management be Partners? Integrating the Agile Methods with Project Management Best
Practices. Available: http://pppm.mclmg.com/docs/AgileVsCBPwhitePaperFinalB.pdf. Last
accessed 8th May, 2015.
 Sanchez, L. M.; Nagi, R. (2001) “A Review of Agile Manufacturing Systems”, International
Journal of Production Research, 39, (16), pp. 3561 - 3600.
Study on Barriers to Agile Project Management in Construction
62 Student ID# 3334381
Swarna Kumar Padmanabhuni
 Tonnquist, B., (2006). Projektledning. Second edition. Stockholm, Sweden: Bonnier
Utbildning AB. (Author’s translation of the title: Project Management)
 Chris Klein. (2009). An Agile Construction Project. Available:
https://chrisklein.wordpress.com/2009/11/02/an-agile-construction-project/. Last accessed
21st July, 2015.
 Terezinha Hignett. (2013). Agile Project Management in Construction. Available:
http://www.coreworx.com/agile-project-management-in-construction-2/#comment-47340.
Last accessed 21st July, 2015.
 Nitish Tiwari. (2015). AGILE AS A MANAGEMENT TOOL FOR NON-IT INDUSTRY: AN
INSIGHT. Available: https://blog.taiga.io/agile_as management _tool_for_non_IT.html.
Last accessed 21st July, 2015.
 Demir S.T; Bryde D.J; Fearon D.J and Ochieng E.G (2012) Re- conceptualising agile for
lean construction: The case for "agilean" project management In: Smith, S.D (Ed) Procs 28th
Annual ARCOM Conference, 3-5 September 2012, Edinburgh, UK, Association of
Researchers in Construction Management, 1013-1023. Available: http://www.arcom.ac.uk/-
docs/proceedings/ar2012-1013-1023_Demir_Bryde_Fearon_Ochieng.pdf. Last accessed 31st
August, 2015.
Study on Barriers to Agile Project Management in Construction
63 Student ID# 3334381
Swarna Kumar Padmanabhuni
APPENDIX A
Fig: 1 – Mendix App Platform Overview
Fig: 2 – Mendix App Framework
Study on Barriers to Agile Project Management in Construction
64 Student ID# 3334381
Swarna Kumar Padmanabhuni
APPENDIX B
Fig: 1 – Cyclic Development process in Costain’s Factory Thinking Approach
Study on Barriers to Agile Project Management in Construction
65 Student ID# 3334381
Swarna Kumar Padmanabhuni
Fig: 2 –Costain’s Factory Thinking Approach – Program stage
Fig: 3 –Costain’s Factory Thinking Approach Production stages
Study on Barriers to Agile Project Management in Construction
66 Student ID# 3334381
Swarna Kumar Padmanabhuni
Fig: 4 – Costain’s Factory Thinking Approach: Product Launch Diagram
Study on Barriers to Agile Project Management in Construction
67 Student ID# 3334381
Swarna Kumar Padmanabhuni
Fig: 5 –Costain’s Factory Thinking Approach: In-Life Optimisation stage
Study on Barriers to Agile Project Management in Construction
68 Student ID# 3334381
Swarna Kumar Padmanabhuni
Fig: 6 – Costain’s Factory Thinking Approach: Supply Chain Focus
Study on Barriers to Agile Project Management in Construction
69 Student ID# 3334381
Swarna Kumar Padmanabhuni
Fig: 7 – Costain’s Factory Thinking Approach: Stage Process & One Team
Study on Barriers to Agile Project Management in Construction
70 Student ID# 3334381
Swarna Kumar Padmanabhuni
Fig: 8 – Costain’s Factory Thinking Approach: Visualisation
Study on Barriers to Agile Project Management in Construction
71 Student ID# 3334381
Swarna Kumar Padmanabhuni
APPENDIX C
Contd…
Study on Barriers to Agile Project Management in Construction
72 Student ID# 3334381
Swarna Kumar Padmanabhuni
Fig: 1 – Online Questionnaire

Dissertation Final

  • 1.
    Study on Barriersto Agile Project Management in Construction 1 Student ID# 3334381 Swarna Kumar Padmanabhuni London South Bank University School of Built Environment and Architecture Division of Construction, Property and Surveying MSc Construction Project Management - 2014/15, Course Code: 1225 EBB_7_148 Dissertation Thesis 2014/15 Study on Barriers to Agile Project Management in Construction Deadline: 31st October, 2015 Name: Swarna Kumar Padmanabhuni Student Number: 3334381 Email: padmanas@lsbu.ac.uk or pskumar1331989@gmail.com MSc CONSTRUCTION PROJECT MANAGEMENT (FULL-TIME) Unit Coordinator: Dr Shamil Naoum Dissertation Supervisor: Daniel Fong
  • 2.
    Study on Barriersto Agile Project Management in Construction 2 Student ID# 3334381 Swarna Kumar Padmanabhuni ABSTRACT This paper briefly summarises the evolution of Agile Project Management (APM) and how APM which originated in IT and systems industries have made its way into construction. It talks about the definition of APM and need for it in construction, principles of APM and potential benefits being realized through employment of APM within the construction industry. And finally the main topic, barriers to APM in construction are explored and discussed in length. Research has proved that it is of high importance that the obstacles that lie in the path of APM’s inclusion into company’s practices are needed to be overcome in order to reap its benefits. It was also found that although APM as a whole is a new methodology, its principles in its management approach are already in use in many companies as seen from that of the Costain Group’s case study which talks about its Factory Thinking approach. It was also observed that APM has the potential to come to the forefront of the construction industry practices but only due time and after considerable amount of required research in this area of study has taken place. In conclusion, it is assessed that APM offers considerable potential for application not only in IT and systems industries but also in construction but there are significant hurdles to its adoption in the actual implementation. Should these be overcome, APM offers benefits well beyond any individual project. Hence, extended research in this field of study is recommended.
  • 3.
    Study on Barriersto Agile Project Management in Construction 3 Student ID# 3334381 Swarna Kumar Padmanabhuni Acknowledgements I would never have been able to finish my dissertation without the guidance of my work colleagues, help from friends, and financial and mental support from my parents. I would like to express my deepest gratitude to my advisor, Mr. Daniel Fong, for his excellent guidance, caring, patience, and assisting me with my topic selection and critical analysis required for literature review for carrying out research. I would like to thank London South Bank University for giving me the opportunity to embark on an awesome experience during my time on this research project which improved my research writing skills, information gathering, logical interpretation and connectivity skills, and knowledge on the topic in hand viz., Agile Construction Project Management and career growth. Special thanks goes to the people who have participated in my Quantitative Research Study who are mostly from the project that I am currently working on at my workplace: “The Eight2O Alliance group” comprising mainly companies viz., Costain, Balfour Beatty, Skanska, MWH, IBM, Atkins and Thames Water. I have also got support and advice from few people from institutional bodies such as APM, ARCOM, PMI, ICE and RICS and so would like to thank them as well. I would like to thank smartsurvey.co.uk for utilising their online tool extensively for data collection and analysis required for my research, without which would have chosen alternate and difficult routes which might have proven time-consuming and faulty. Finally would like to thank Dr S. G. Naoum for carrying out dissertation module along with Daniel Fong who helped us understand important facets of our dissertation and also his book “Dissertation Research & Writing for Construction Students” proved mighty useful.
  • 4.
    Study on Barriersto Agile Project Management in Construction 4 Student ID# 3334381 Swarna Kumar Padmanabhuni List of Contents 1. Introduction 6 1.1 Background 6 1.2 Problem 6 1.3 Rationale 7 1.4 Research Aim 8 1.5 Research Objectives 8 1.6 Research Questions 9 2. Research Outline 9 2.1Context 9 2.2 Structure of Dissertation 10 2.3 Delimitations 11 2.4 Research Strategy 11 3. Research Methodology 12 3.1 Working method 12 3.2 Information Collection 13 3.3 Questionnaire Preparation 14 3.4 Case Studies 14 4. Literature Review 15 4.1 Inception of Agile Project Management in Construction 15 4.2 Definition of Agile Project Management 15 4.3 Principles of Agile Project Management in Construction 16 4.4 Benefits of Agile Project Management 18 4.5 Barriers to Agile Project Management in Construction 22 4.6 Critical Analysis of Literature Review 28 4.7 Bibliography 29 5. Data Collection & Analysis 33 5.1 Quantitative Study 33 5.2 Case Study 51 6. Conclusion 60 REFERENCES 61 APPENDIX A 63 APPENDIX B 64 APPENDIX C 71
  • 5.
    Study on Barriersto Agile Project Management in Construction 5 Student ID# 3334381 Swarna Kumar Padmanabhuni Bibliography table for Chapters 1-4
  • 6.
    Study on Barriersto Agile Project Management in Construction 6 Student ID# 3334381 Swarna Kumar Padmanabhuni Chapter 1. Introduction This chapter gives an introduction to the context of this master thesis by presenting background information, theoretical framework, problem and rationale. Thereafter, the aim of the research, objections and questions that need answers follow. 1.1 Background The impetus for this research stems from an observation that construction industry is becoming complex and as we are moving closer to the digital age, the need for new practices is imperative. From Project Management perspective, finding the optimal way of managing, coordinating/planning and delivering projects in Construction industry is a constant challenge. Project management today often concerns the entire organization whether it is a small private company or a larger public business. The traditional way of managing construction projects has been around for half a century and is still the basis on which many construction businesses rely. The way that projects are actually conducted has, however changed. Large sums of money and a lot of time are put into a construction project nowadays. These among other aspects, such as the fact that many construction projects actually shape our society, are reasons why different stakeholders in a project are interested in its success. It is, however, necessary to accept the fact that market changes constantly and construction businesses need to take countermeasures in order to keep up. Creating a more flexible and adaptive way of proceeding with the planning, design and execution phases of construction may generate more communication between the different actors in a project (Tonnquist, 2006). Whichever solution one chooses to pursue, there is a need to question the traditions of the construction industry and look at the possibilities of the future 1.2 Problem Traditional project development approaches pursue a sequential approach that requires deliverables to be set in advance and project development evaluated based on performance at a
  • 7.
    Study on Barriersto Agile Project Management in Construction 7 Student ID# 3334381 Swarna Kumar Padmanabhuni series of capable and timed reviews. Unfortunately, evidence continues to accumulate suggesting that a rigid development process can result in significant downstream pathologies, including excessive rework, lack of flexibility, customer dissatisfaction, and the potential for a project to be fully developed, only to discover that technological advances have eclipsed the need for it (Serrador & Pinto, 2015). And in a fast paced environment as we currently live in, managing change and responsiveness to the complexities of a project is crucial. Here we propose a solution to tackle this above mentioned ever-growing problem as Agile Project Management (APM) and the concept of Agility. 1.3 Rationale APM represents the ability of a company to thrive in the face of continuous, unanticipated change and uncertain market conditions. These changes can occur in product markets, technologies and business enterprise relationships. It is such which uses an interactive process that helps customers define their needs and requirements. “Agile” along with ‘lean’ and ‘flexible’, are strategic organizational philosophies that have been accorded much attention in the past few years (Sarkis, 2001).Agile approach is suitable for complex projects where it is difficult to specify the product in advance. It is widely used in the software industry where the customer detects their needs through means of repeated tests and improvements to a prototype. It has its roots in the system development industry as well, and has developed and grown through empirical progress. This, however, does not mean that this methodology’s uses are limited to that industry (Sweden, 2012). Part of the ethos of agile methods is that less initial planning is better and an evolutionary process is more efficient. Agile methodologies contrast with traditional construction project management approaches by emphasizing continuous design, flexible scope, freezing design features as late as possible, embracing uncertainty, customer interaction and a modified project team organization (Lohnes & Wilson, 2010). This induces benefits of better execution of the design, flexibility and quickness to react with a better chance of handling uncertainties or problems on or off site. Further, Agile is described as iterative and incremental, seeking to avoid the standard approaches (Serrador & Pinto, 2015). Because of the aforementioned functionalities of APM, construction industry can benefit in improved productivity, efficiency of delivery and quality of the product or service,
  • 8.
    Study on Barriersto Agile Project Management in Construction 8 Student ID# 3334381 Swarna Kumar Padmanabhuni flexibility or reactive to change, reduced costs, meeting value outcomes, system integration and people collaboration. Just by knowing the benefits isn’t worthwhile as there are definite impediments to achieve them in construction business. The fact that only 5% of companies in the construction sector are reaping the benefits of agile methodology can’t be neglected (Tiwari, 2015). Hence, in order to understand the situation as to why industry professionals fail to see the potential benefits of APM in construction, we need to look at the Barriers that lie in its path to organizational success. For companies to adopt such methodology or its principles in part or full they need to be knowledgeable about the factors which effect the project performance. Research has been carried out in finding out the key facets of APM, principles of APM and how can they be transferable to construction, its Benefits, relevant case studies and finally to answer the question as to whether it can be brought to the forefront of Construction industry’s best practices by identifying and studying the different obstacles or hurdles that lie in its path to organizational success. 1.4 Research Aim The contribution of this paper is therefore to shed light on the Barriers which lie in the way of APM’s implementation either part or in whole, that deny construction companies organizational success. I plan to take another step as in deducing necessary counter measures and approaches that can be adopted to overcome these barriers which will be helpful for further research in this area. 1.5 Research Objectives Thus the main objectives of the paper are as follows: 1. To study the principles of Agile Project Management 2. To discuss individually the practical utility of different benefits of APM in Construction. 3. To identify, relate and critically analyse the various barriers to APM in Construction 4. To determine the necessary actions the construction industry professionals need to take to overcome the barriers for APM
  • 9.
    Study on Barriersto Agile Project Management in Construction 9 Student ID# 3334381 Swarna Kumar Padmanabhuni 1.6 Research Questions Questions that need to be answered to fulfil research objectives would be as follows: 1. What is APM and how can it be used in Construction industry? 2. How is APM different from traditional construction industry practices? 3. What benefits can APM offer in construction domain? 4. What are the principles of APM? 5. What are the barriers that exist in company’s path to organizational success? 6. What measures do construction industry professionals take in order to implement APM philosophy or its principles either in part or whole? 7. What further study needs to be done which can pave way for new research in this field? Chapter 2. Research Outline This chapter will give the reader a good understanding of what’s to be expected, basically a context and how the whole research is structured, its limitations and what strategy or research methodology is utilized to achieve the above mentioned objectives. Having given a solid introduction to build the context for the upcoming sections which explain the research methodology adopted, literature review and its critical analysis will be important for the reader. 2.1 Context During my study on APM and the problems that construction companies face to implement it for their projects, I realized that construction business can be conceived as a conservative business and has not changed significantly in the past decade. Because of this there are difficulties in trying to change the way a construction project is conducted today. The APM approach is foreign to the construction industry, making it particularly interesting for close examination in relation to the industry. However, it might also be more difficult to get it accepted in this conservative business. This is precisely the reason why, research into this area is essential in many ways.
  • 10.
    Study on Barriersto Agile Project Management in Construction 10 Student ID# 3334381 Swarna Kumar Padmanabhuni 2.2 Structure of the Dissertation Research Topic Selection Data Collection & Analysis Research Methodology Literature Search & Review Case StudiesQuantitative (Questionnaire) Conclusion & Recommendation Further Research Rationale Research Aim Research Objectives
  • 11.
    Study on Barriersto Agile Project Management in Construction 11 Student ID# 3334381 Swarna Kumar Padmanabhuni 2.3 Delimitations Here we are setting some boundaries for our research. As we know construction can be as a whole broken down into Pre-design, Design and Execution phases and by studying the agile philosophy we can understand that APM as a whole can be applicable to more to the execution portion of a construction project as there is some fairly serious upfront planning. Major changes late in a construction project are generally hard to do efficiently. Also, the key principle of incremental delivery of value in the form of working software does not translate well to construction. However, agile concepts such as customer collaboration and responsiveness to change have a place in a construction project. No other approach has been investigated further. On an important note to the reader, the research papers studied to gather information for the literature review are mostly non- journal articles as this topic has little research done in this area. Although it has a lot of depth to it, because of several unknowns and few practical applications of Agility in construction, most of the articles under study are not published in construction journals. Since, this is a master’s thesis I would imagine the reader might question the authenticity of the content but I want to stress upon the fact that sometimes, lack of right research material shouldn’t hinder one’s own ideas. Also, this master thesis has been conducted during a period of 20 weeks, so its outcomes are limited. 2.4 Research Strategy A solid background and rationale with research aim, objectives and questions that need answers, has given me the path to walk. After careful thought process, understanding the limitations and the significance of the topic, decided to conduct a quantitative research study with support from relevant case studies. By finding out construction industry professional’s voice on the matter, I will be able to align my views to the majority and thereby can gain a firm grip on the solidity of answers. So, getting my message across to vast number of people in the construction industry is essential. Hence, planned to create an online questionnaire which will later be explained in depth regarding its content, preparation, delivery methods, results and analysis methods to achieve the desired results. Quantitative analysis will help me collect evidence towards my research inclinations as the data will be factual in nature as the numbers speak for themselves while, the concrete and the fast evidence obtained from interviews will elicit answers pertinent to the research hypothesis (Wood and Welch, 2010).
  • 12.
    Study on Barriersto Agile Project Management in Construction 12 Student ID# 3334381 Swarna Kumar Padmanabhuni Chapter 3. Research Methodology This chapter will present and explain the research method chosen to answer the questions of this thesis and includes reflections on the working method for delivery and information collection. 3.1 Working method The working method I have adopted follows quantitative research methodology and can be divided into three major steps work which are as follows: 1. The first step has been to carry out information collection, i.e. a literature search and review. The traditional and agile methodologies are to be studied to develop an understanding of their characteristics and differences. Also principles of agile methodology, their benefits in construction and finally the barriers that need to be overcome in order to implement it are going to be studied. Most of the research will done by transferring knowledge gained by studying agile in IT and manufacturing sectors and applied within construction industries today. Literature study forms the basis for most of the research and methodology adopted as it provides direction to answer the proposed research questions and thereby achieving the objectives set forth. 2. The second step is to conduct a quantitative research. In order to get factual evidence and understand what majority of the construction professionals are thinking, the easiest way adopted to collect data is through questionnaires. I will prepare a questionnaire for quantitative study and analysis basing it mostly from literature review of various construction related journal papers and articles from web and magazines. I will be using email to communicate with my colleagues, people from different organizations like ICE, ASCE, CIOB, RICS, etc., my current and past university professors and classmates who are located in different parts of the world and working in diverse fields within construction.
  • 13.
    Study on Barriersto Agile Project Management in Construction 13 Student ID# 3334381 Swarna Kumar Padmanabhuni 3. The third and the final step is to append a practical aspect to my evidence, my recommendations and conclusions by adopting a case study approach and studying couple of important cases which expose the importance of Agile in Construction and how different facets of it are already in use and how are shaping their projects. This information can be useful as it will help us understand extent of this research and what it can lead to for future researchers in this area of study. 3.2 Information collection Information collection in terms of a literature study will be carried out in order to deepen the knowledge within the topic of this master thesis. In the literature study, traditional project management methodologies will be compared with APM as research suggests that agility could handle uncertainty in projects, it can be extended to industries other than IT and manufacturing where APM was and is still be seen to be used. This report thus aims to investigate the obstacles that construction industry has to face in its path to utilising agile methodologies for organizational success. Furthermore, data collected from quantitative analysis and case studies will be studied in order to answer the research questions proposed earlier in the research and also to achieve the objectives set forth for ourselves. Other areas that will be studied besides APM are traditional project management and agile in IT and manufacturing. These areas also belong to the core areas of this thesis, even though the main focus has been put on APM in construction. The information in the literature study will mainly be gathered through LSBU Library databases utilising Science Direct, Construction Abstract, Emerald, etc. and also utilising Google for various non-published and web articles, since these provide secondary data which can be proven useful if the main construction journal papers have little to offer. Reliability of the collected sources will be investigated by taking into account of the possible biases. Unreliable or inaccurate sources will be eliminated. Keywords that will be used during the searches in databases are “agile project management”, “agile project management in construction”, “agile manifesto” and “construction management”. Since, agile methods within construction are a rather new topic with little research carried out there might
  • 14.
    Study on Barriersto Agile Project Management in Construction 14 Student ID# 3334381 Swarna Kumar Padmanabhuni be less scientific reports or journal articles that I can obtain. Hence, might be relying on non- journal or unpublished articles which have less authenticity but can still be useful in my research. 3.3 Questionnaire preparation As we know, Quantitative study is objective in nature and will help test our hypothesis composed of several variables, measured with numbers and analysed with statistical procedures, in order to determine whether the hypothesis or the theory holds true. Quantitative data are, therefore not abstract. They are hard and reliable, they are measurements of tangible, countable, sensate features of the world (S G. Naoum, 2013). Hence, in order to obtain this information quickly from my peers, colleagues, my professors from various universities that I have studied under, other construction industry professionals who I am in contact with, I realized that the fastest way to get my message across and also get a response back as soon as possible was to have an online questionnaire and send it via email. I decided to utilise the surveymonkey online tool which gives us the capability to create our own online questionnaire and customize it to meet the needs of the research (Wood and Welch, 2010). Content of the questionnaire will be prepared in a way that can be understood by all the construction industry professionals irrespective of their field of work. The questions that I feel can be answered with ease will only be included. Also a good background of the research and topic in hand has to be given at the start of the questionnaire to give context for the readers. The important research questions that I felt need to be answered and obtain people’s opinion are as follows: 1. Which barriers to APM are the ones that have significance over the others? 2. Can APM come to the forefront of construction industry’s best practices? 3. How can companies overcome the barriers for APM that exist in their path to organizational success? 4. What measures do construction industry professionals need to take in order to implement APM philosophy or its principles either in part or whole in their projects? 5. What further study needs to be done which can pave way for new research in this field? 3.4 Case studies: Two diverse cases that I have already researched upon will be discussed.
  • 15.
    Study on Barriersto Agile Project Management in Construction 15 Student ID# 3334381 Swarna Kumar Padmanabhuni Chapter 4. Literature Review This chapter evaluates in depth the main academic literature related to APM. It focuses mainly on the principles of APM, benefits of APM in construction industry and finally barriers of APM. It also provides a general framework for the research, presents a critical overview of the theoretical background and addresses the research objectives. 4.1 Inception of Agile Project Management in Construction It is almost 20 years since the UK construction industry was called on to find new ways of construction with its focus on increased flexibility and responsiveness in project based work to reduce the risks associated with complexity (Christopher and Towill, 1983). This construction practice can be achieved through a focus on efficiency using improved integration, teamwork and partnerships (Latham, 1994), then through re-engineering overall delivery (Egan, 1998) as a remedy to its endemic problems. Since then government, through its client and regulatory role, has further driven the industry to achieve greater efficiency through the uptake of benchmarking (Strategic Forum, 1998). Again, recently the construction industry has been specifically challenged to reduce construction costs for government contracts by 15 – 20% by 2015 from the baseline of 2012 which is one of the main factors in implementing APM (Cabinet Office, 2011). At a time of rising costs and the continuing financial crisis, the accumulative saving required on construction costs is greater than this 15 – 20% and thereby the need for alternate construction practices is born. APM is one such initiatives which has the potential to turn things around for construction industries. APM when it first originated has evolved from reaction to information, systems’ poor performance and to tackle the complexity of the projects. 4.2 Definition of Agile Project Management (APM) Agility can be defined in many ways, some of them are as follows: 1. Agility is a means to strip away as much of the heaviness, commonly associated with the traditional software-development methodologies as possible to promote quick response to changing environments, changes in user requirements, accelerated project deadlines and the like.
  • 16.
    Study on Barriersto Agile Project Management in Construction 16 Student ID# 3334381 Swarna Kumar Padmanabhuni 2. Agility is a persistent behaviour or ability of a sensitive entity that exhibits flexibility to accommodate expected or unexpected changes rapidly, follows the shortest time span, uses economical, simple and quality instruments in a dynamic environment and applies updated prior knowledge and experience to learn from the internal and external environment (Qumer and Henderson-Sellers, 2006b). 3. Agility means using market knowledge and a virtual corporation to exploit profitable opportunities in a volatile market place. (Naim & Barlow, 2003) According to the above definitions, it can be inferred that the key attributes of an agile organization are flexibility, speed, leanness, learning and responsiveness. Hence, the definition of Agile Project Management in construction is to possess Flexibility to respond to change, leanness to accentuate lower cost, reduce timeframe, improve quality and productivity and thus arriving to a stage where Agile Construction is the ultimate way of doing the business at construction jobsites. For a company to be agile, it must be structured appropriately to proactively and quickly adapt to change and seize such opportunities to enhance value outcomes. 4.3 Principles of Agile Project Management in Construction Traditionally design, manufacture, construction and sequential project management tend towards an emphasis of defining value upfront as something to strive to deliver. On the other hand, APM originated as a philosophy of process metaphysics which instils value as a process throughout the project lifecycle. Whenever we look into agile methodologies, the best way to summarise its principles of philosophy is to study agile manifesto which is described as follows: Agile Manifesto: The agile manifesto states the four main principles that agile methods are built upon and those are presented below: (Source: Bahceci, Holmgren. 2014) o Individuals and interactions over processes and tools. o Working software over comprehensive documentation. o Customer collaboration over contract negotiation. o Responding to change over following a plan.
  • 17.
    Study on Barriersto Agile Project Management in Construction 17 Student ID# 3334381 Swarna Kumar Padmanabhuni 1. Individuals and interactions over processes and tools: means that the project team and its members are responsible to apply the best working processes and methods for the specific project. This means that the team composition and the project-specific conditions needs to be considered for each project, this is because each project is unique. 2. Working software over comprehensive documentation: Here it is mainly considering software development projects. To make it more adapted to other kinds of projects, it could be changed into “Useful project outcome over comprehensive documentation”. This means that it is not the documentation but the continuously created project results that matters. 3. Customer collaboration over contract negotiation: In the end of each cycle of an agile project the customer is involved to bring forward opinions and thoughts about the project. This means that the customer collaboration is core to bring the project towards success. The customer gets involved throughout the whole agile project process by reviewing, discussing and deciding in the end of each cycle. Again, in construction the word “client” is used rather than “customer”. 4. Responding to change over following a plan. The agile manifesto states that changes are welcomed in agile projects. The reason for this is that agile projects does not believe in “predicting the future” by planning for every detail in advance. The plans should instead be dynamic and agile teams should realize that projects are prone to change. If we are to see Agile in Construction rather than in IT industry, it has to possess the above qualities but at a more tactical level, it should have the following: o weekly work plan vs. Iteration/Sprint planning o Work packages vs. User story o Workforce planning vs. Story Elaboration o Site inspection vs. Customer showcase o Weekly reviews vs. Retrospective o S-Curve vs. Burn-up/Down charts o Look-ahead planning vs. Adaptive planning
  • 18.
    Study on Barriersto Agile Project Management in Construction 18 Student ID# 3334381 Swarna Kumar Padmanabhuni The above procedures in construction can be said to have been evolved from Agile IT counterparts. But we need to know the benefits behind having these in place or else there is no use of putting in the effort and the time to introduce them in the construction business. Benefits of Agile Project Management in Construction are discussed in the next section. Another way of understanding the principles of Agile Project Management or the concept of Agility is by studying the different project management method comparators as displayed in the table below: Table: 1 – Project management method comparators for APM, Source: Robert Owen et al., 2006 Although these are not discussed in this section, above project management method comparators are later utilized in our research to determine the various benefits of Agile Project Management and also to determine the barriers that construction companies have to overcome to successfully induce Agility in their projects. 4.4 Benefits of Agile Project Management After looking into the different ways of interpreting Agile in Construction, we need to know the benefits that construction industry can obtain by actually following the above practices or inculcating some of its principles or characteristics that we have discussed in the previous section. The major benefits that arise from agile methodologies are as follows:
  • 19.
    Study on Barriersto Agile Project Management in Construction 19 Student ID# 3334381 Swarna Kumar Padmanabhuni 1. Flexibility or Responsiveness towards change 2. Productivity due to improved quality, reduced time and cost 3. Efficient management and delivery of the product/service 4. System integration through people collaboration 5. Client satisfaction through Customer feedback and product delivery 4.4.1 Flexibility Agile processes have an attitude to ‘Chaordic change’ which recognize change as inevitable and as an opportunity to enhance delivered value. Hence, APM can harmoniously blend characteristics of both chaos and order, thus being ‘Chaordic’ (Hock, 2000). On the other hand, change has traditionally been seen as a threat to conformance to routine/plan. This is what flexibility is. The strength in agile methodologies is that prioritizations, requirements and goals are allowed to change in each new “short cycle” throughout the project. This further explains the focus on flexibility in agile methodologies (Bahceci, Holmgren, 2014). The ‘dictatorship’ style as seen in traditional hierarchical management is used in many industries inhibits flow of communication between different actors in the project and thereby causes lack of communication, mistrust and complexity in the chain of command. In agile environments, small, facilitated and empowered teams follow practices of consensual management and hence are flexible and reliable than that sorted by the autocratic organizations. In APM the use of small, empowered, multi-skilled teams is a common trait. These teams rely on tacit knowledge and dense communications to create innovative solutions through swarm intelligence and are typically self-managing (Robert Owen et al., 2006). An agile workplace also provides an environment where an employee can demand for greater work-life balance and thereby giving themselves greater flexibility in planning of their workday (Joroff, Porter, Kukla, 2003). 4.4.2 Productivity In an agile environment, the work group structure is such that the project manager provides leadership and facilitates progress. It can be clearly stated that spontaneous, self-organising teams would prove more productive than the traditional counterparts. APM relies on a flatter, team-based structure rather than traditional hierarchical management system. This removal of tiered
  • 20.
    Study on Barriersto Agile Project Management in Construction 20 Student ID# 3334381 Swarna Kumar Padmanabhuni management effectively removes communications protocol overheads, reduces unnecessary systems noise and the probability of compounding errors and thus saving time and cost in the process (Robert Owen et al., 2006). Due to the nature of accounting principles used to manage a company profitability, most measurements of job progress actually are measurements of production, not productivity. This distinction has a direct impact on the cash flow of both the project and the company. This recognition will help contractors become much more agile in their responses to a jobsite’s changing needs (Daneshgari, 2009). 4.4.3 Efficiency Traditional project management tools expect a sequential plan to be prepared in detail for the entire project, and then to be rigidly followed. Deviation from plan is expected to be resolved with an overall aim to get back on plan. APM also expects that a plan is prepared but at a level that is both realistic to act on in the short term in order to deliver early value, and to mitigate risk for the entire project. Where possible, decisions are delayed until the ‘last responsible moment’. This can lead to both good and bad, but with proper decision making by the person-in-charge it can prove to be resourceful and cost-saving. Project scope should only be defined as far as we are truly able to comprehend and prioritise it, from the perspectives of value realisation and risk mitigation (Robert Owen et al., 2006). 4.4.4 System Integration People who are the main actors in construction businesses need to communicate with others in the business for successful functioning of a team. Different aspects of the project can be discussed at length at any feasible time without any constraints. But in traditional project management, “control and command” kind of management style is still followed by many companies which hinders with interaction at an elementary level and to build relationships with others in order to promote growth and thereby collaboration. Although, lot of companies have come up with various systems to bring together different members in the same project, they still have some leaps to take to come close to that offered by agile methodologies. Agile workplace brings together different members involved in the project under one roof, who are even spread out across the globe or who are working in different fields but have a part to play such as M&E Engineers, Civils, Architect, PM, QS, people
  • 21.
    Study on Barriersto Agile Project Management in Construction 21 Student ID# 3334381 Swarna Kumar Padmanabhuni from Supply chain, Health & Safety teams, IT teams, owner, contractor and facility users and lets them contribute to the project by creating tasks, activity schedules, timelines, Gantt charts, Bill of Quantities (BOQ), drawings, contracts and many more. Some agile workplaces use the concept of process integration which means collaborative working between buyers and suppliers, joint product development, common systems and shared information which is possible through current technology such as BIM (Christopher & Towill, 1983). This kind of integration can reduce cost and time of the project without compromising value of the product or service and also helps company maintain strong long-term relationships with its peers. (Owen & Koskela, 2006) 4.4.5 Client satisfaction Client satisfaction seems to be the most essential element when it comes to the perception of project success. Clients seem to be satisfied when the quality of a product is better than the standard of that product. The advantages of achieving a high level of client satisfaction are improving communication between parties, enabling mutual agreement, evaluating progress towards the goal and monitoring accomplished results and changes. In order to enable as high client satisfaction as possible, it is important for the organization to work with continual reconciliations (Bahceci, Holmgren, 2014). And as said earlier, APM relies on short cycles where frequent reconciliations with the client as well as with the project team are held which gives the opportunity to make changes throughout the stage. This prevents major changes from occurring in the end of the stage which means that resources can be used more efficiently. Also, when changes are made continually instead of after-the-fact, the costs of making unwanted changes decreases. The client involvement and the agile approach could for these reasons affect the client satisfaction positively. Also, rapid delivery of useful software in place will satisfy the customer’s needs. By looking into the above benefits, we can clearly understand the need for agile philosophies in construction industry. Let’s now jump into our main topic which is the barriers to APM in construction.
  • 22.
    Study on Barriersto Agile Project Management in Construction 22 Student ID# 3334381 Swarna Kumar Padmanabhuni 4.5 Barriers to Agile Project Management in Construction APM or the concept of Agility in construction is a relatively new topic and still has some ways to go before it can be fully implemented. As we know from before, APM can maintain organisational competitive advantage as customer requirements dynamically evolve due to the complexity of the project in hand. A central issue organisations are facing is the lack of a proper roadmap for APMs adoption and implementation. As with most paths to organisational changes, there are numerous barriers and conflicts, causing the roadmap to become a vicious circle. Adoption and instillation of agile principles in various sectors of construction organisations requires a systematic study of the various paths that may be taken along with a removal of barriers that exist within these paths, allowing efficient and effective introduction of this practice. The present study is devoted to analyse such barriers (Sanchez & Nagi, 2001). Using the literature, experts’ and practitioners’ opinion, barriers typically facing agility and agile construction adoption are described below: 1. Lack of top management support and commitment 2. Fear of and resistance to organisational change 3. Inaccurate measurement approaches for qualitative benefits and agility 4. Lack of methodologies to enhance agility 5. Lacking in customer feedback systems 6. Lacking in people collaboration and systems integration 7. Insufficient training, education, incentive programs or rewards system 8. No sound appraisal technique to justify high investment in adv. Construction Techniques 9. Poor design of construction interfaces 10. Poor partnership (supply chain) formation and management 11. Poor incorporation of flexibility measures in management 12. Not utilizing the right technology These barriers to APM and their relationships construction industry are discussed below.
  • 23.
    Study on Barriersto Agile Project Management in Construction 23 Student ID# 3334381 Swarna Kumar Padmanabhuni 4.5.1 Lack of top management support and commitment Any strategic programme which crosses organisational boundaries and has long-term implications for the organisation, the support of management is necessary (Ngai and Cheng, 1997). Achieving agility in construction requires radical changes including re-engineering business processes, adopting new organisational policies and even change of the culture. Organisational, technical and financial support and commitment from the higher echelon is necessary. Hence, top management must make considerable amount of effort in deducing strategies in implementing methodologies to enhance agility in construction. 4.5.2 Fear of and resistance to organisational change The main driving forces behind adoption and implementation of principles of APM in construction are dynamic environmental pressures and change. To manage this change, organisations have to be willing to accept internal change requiring significant structural (e.g. capital equipment, physical systems and technology) and infrastructural changes (e.g. business processes) (Youssef, 1994; Ngai and Cheng, 1997). Organizations must not fear the consequences that might arise due to a change in their culture. As they are making this change in the first place in order to meet the growing demands for new ways of construction and also fear of change inhibits the progress and so company will never grow and gradually succumb to losses if not carefully monitored. 4.5.3 Inappropriate measurement approaches for qualitative benefits and agility The axiom that ‘you cannot manage what you cannot measure’ is something that is true for agile environments as well. Appropriate measures for adaptability and change are needed to induce agility in construction as well. These measures or metrics that are normally used can aid in discriminating agility from other practices, as well as in defining agility-driving metrics selection. Others have presented this issue from a definitional perspective, asking what precisely is agility and how can it be measured as there are no simple metrics or indices accurately available to understand its definition (Graves, Agrawal and Haberle, 1996; Sharp, Irani and Desai, 1999). There is a need to identify and measure intangibles in agile enterprises. The other dimension of this issue is the ‘how to measure and measurement systems’ capabilities including systemic approach to develop, acquire, evaluate and improve upon these measures.
  • 24.
    Study on Barriersto Agile Project Management in Construction 24 Student ID# 3334381 Swarna Kumar Padmanabhuni 4.5.4 Lack of methodologies to enhance agility Recent research on agile construction has noted that methodologies and frameworks to assist companies (of all sorts) are needed to enhance agility and that studying and establishing relationships between the concept of agility and construction best practices will provide the ground for a practical approach to achieving agile construction (Sharifi and Zhang, 2001). Methodological frameworks can range from design and implementation to maintenance and improvement requirements. Part of this issue remains definitional and part remains practical. For example, Yusuf, Sarhadi and Gunasekaran (1999) argued that a simple question such as ‘How do we go about becoming agile?’ cannot be answered with clarity, as there is no available guide and refined methodology to determine how mature or capable organisations are in terms of agility. For agility to be taken as a serious paradigm shift, practitioners and theoreticians need to agree on the basic building blocks and to achieve replicable and repeatable results from the principles. The ‘agile’ literature genre is still highly normative and conceptual, with investigation of the many dimensions still lacking (Storey, Emberson and Reade, 2005). 4.5.5 Lacking in customer feedback systems There is a little argument that incorporating customer requirements and satisfying immediate customer needs is necessary for a success of agile organisations (Ngai and Cheng, 1997; Yusuf, Sarhadi and Gunasekaran, 1999; Storey, Emberson and Reade, 2005). The role and importance of customer feedback systems, is undeniable. Without appropriate tools, business processes and technology (e.g. quality function deployment, customer relationship management, vendor managed inventory, web-based transparent, inter-organisational information technology and activity based management) integrating the customer, and thus the supply chain, becomes virtually impossible (Yusuf et al., 2004). And 4.5.6 Lacking in people collaboration and systems integration In order to understand importance of collaboration among different people, let’s look into a certain scenario where it’s vital to have it. “Client satisfaction as we have discussed earlier on is one of the crucial aspects in construction or in general any industry or sector. And to accomplish a high level of client satisfaction in a project, it is fundamental to understand the clients’ wishes and
  • 25.
    Study on Barriersto Agile Project Management in Construction 25 Student ID# 3334381 Swarna Kumar Padmanabhuni requirements. Moreover, the project manager must also understand what it is that creates value for the clients’ organization. To gain this understanding, it is crucial that the project manager and the client have good communication and collaboration throughout the whole project.” (Bahceci, Holmgren, 2014) This relationship as explained above is just one of the many and all are vital for a project success. All the people contributing to a project rely on specific system or tools to communicate, and thereby collaborate and plan events, tasks and work towards project goals. Hence efficient systems must be in place to arrange a medium or platform for communication and bringing all the actors of a project under one common roof (not literally) (Pietroforte, 1997). 4.5.7 Insufficient training, education and rewards system Human and behavioural factors play a significant role in the successful development and implementation of agile construction (Gunasekaran, 1999; Storey, Emberson and Reade, 2005). Agile construction has a number of characteristics that may alter workforce requirements when compared to that of traditional environments including: 1. Closer interdependence among activities. 2. Different skill requirements, usually higher average skill levels. 3. More immediate and costly consequences of any malfunction. 4. Output more sensitive to variations in human skill, knowledge and attitudes and to do mental effort rather than physical effort. 5. Continual change and development. 6. Higher capital investment per employee. Irani, Ezingeard and Grieve (1997) and Crocitto and Youssef (2003) observed that agile companies are committed to continuous workforce training and education and see it as an investment rather than a cost. 4.5.8 No sound appraisal technique to justify high investment in Advanced Construction Techniques and Technology Agile environments will require significant operations and production technology innovations to allow for strategic flexibilities and adaptation. Organisations require that these systems be justified
  • 26.
    Study on Barriersto Agile Project Management in Construction 26 Student ID# 3334381 Swarna Kumar Padmanabhuni before they are acquired. The appraisal process for many organisations still relies on traditional short-termed appraisal techniques. Although costs such as hardware, software, training, operations, among others are generally easily quantifiable, many other benefits, for instances quality, flexibility, competitive advantage, customer satisfaction, among others are often very difficult to estimate, but need to be included (Byrd et al., 2004; Dangayach and Deshmukh, 2005). Even though in recent years more advanced appraisal techniques have been developed, adoption of these more complex tools has been slow (Gunasekaran, 1999 & Fernandes, 2010). 4.5.9 Poor Design–Construction/Execution interfaces New product innovation and development requires a strong inter-functional relationship between design and construction functions. There are numerous causes for a poor interface and include organisational, language, behavioural and physical barriers that must be overcome to improve this relationship (Vandevelde and Dierdonck, 2003). Numerous works have emphasised that construction, design, marketing, quality and R&D groups must work collaboratively in order to achieve product and process design optimisation and high quality products (e.g. Youssef, 1995; Swink and Calantone, 2004). Improving the efficiency of this relationship is critical in agile construction, since opportunities for new innovations and products are short-lived. In agile situations, this interface may not only be intra-organisational, but encompasses inter- organisational relationships. 4.5.10 Poor partnership (supply chain) formation and management The importance of forming rapid relationships to address rapidly emergent market opportunities through virtual enterprise formation is critical in agile settings. Thus, supply chain and network relationships will need to be managed efficiently and effectively for rapid formation response and flexibility. Multiple organisations forming a dynamic organisational network require a number of characteristics to effectively operate in a supply chain. Lack of trust, commitment and standardisation in practices, policy and technology can doom supply chains (Cox, 1999; Lee and Whang, 2000; Kwon and Suh, 2005). Financial and resource factors, evident in smaller firms, and lack of compatibility of partners may also be barriers to proper supply chain formation and
  • 27.
    Study on Barriersto Agile Project Management in Construction 27 Student ID# 3334381 Swarna Kumar Padmanabhuni management in construction companies (Kwan, 1999; Sohal, Moss and Ng, 2001). In a global economy, geographic and physical factors, such as infrastructure may also play significant roles. 4.5.11 Poor incorporation of flexibility measures into management Flexibility, the core concept in agile construction, requires special attention to its implementation and removal of its barriers. Flexibility obstacles/barriers include lack of flexibility in the planning process and unavailability of appropriate technology. Other factors include:  flexibility is a measure of the potential rather than performance  flexibility has multiple dimensions  we lack a coherent, detailed classification of construction flexibility  the domain of flexibility is difficult to determine as a priority  flexibility has to be user- or situation-specific, making it hard to develop any universal measure Limitations to flexibility incorporation occur at strategic and operational levels (Koste, Malhotra and Sharma, 2004; Shimizu and Hitt, 2004). Thus, the management of flexibilities is an issue that is pervasive and needs to include decisions at all levels of management. 4.5.12 Unavailability of appropriate technology To aid the organisation and maintain its agile capabilities, technology plays a critical role. These technologies range from product and process technologies such as Robotics, Automated Guided Vehicle Systems (AGVSs), Numerically Controlled (NC) machine tools, Computer-Aided Design (CAD), Building Information Modeling (BIM) and Rapid Prototyping tools, to supply chain management, information technology, electronic commerce based tools such as the internet, World Wide Web, electronic data interchange and multimedia, to enterprise and supply chain wide system control technology such as enterprise resource planning systems. These systems require integration, multifunctional support and skilled workers to manage them (Devor, Graves & Mills, 1997).
  • 28.
    Study on Barriersto Agile Project Management in Construction 28 Student ID# 3334381 Swarna Kumar Padmanabhuni 4.6 Critical Analysis of Research Questions through Literature Review Studying the above literature thoroughly, I understand few critical things such as follows: 1. APM is a technique or a methodology to possess flexibility to manage a project by responding to change quickly and efficiently. This is done through iterative development or cyclic management processes to handle unexpected and unforeseen events which arise during a project. Its aim is to introduce leanness to accentuate lower cost, reduce timeframe, and improve quality and productivity. 2. Principles of APM that were discussed in chapter 4.3 gave me good understanding and insight into how it actually works and have these principles can already be in use in companies under a different nametag or label. 3. These principles of APM when understood thoroughly gave me the ground to define its benefits in construction industry and thus help understand the importance of its practical applications. By knowing the benefits all that’s left to find out are the obstacles that are in the way for APM’s implementation. 4. The obstacles for APM in construction are discussed in length and gave a clear idea as to what stands in the way of companies to implement APM as a technique to handle large scale projects smoothly and efficiently. Chapter 4.5 hence, is critical in our research as it discusses the main research topic in hand. Although chapters leading to it are significant as well, form its foundation or background for the research. 5. Research Questions which are answered through literature study are discussed below: i. Research questions 1 & 2 are answered in chapters 1, 4.2 & 4.3 as they talk about APM and address the need for it in construction ii. Research question: 3 is exclusively answered in chapter 4.4 iii. Research question: 4 is exclusively answered in chapter 4.3 iv. Research question: 5 is exclusively answered in chapter 4.5 v. Research Questions 6 & 7 will be answered through the following Quantitative Research study 6. The research objectives set in the first chapter are and will be fulfilled if we answer all the research questions that were raised.
  • 29.
    Study on Barriersto Agile Project Management in Construction 29 Student ID# 3334381 Swarna Kumar Padmanabhuni 4.7 Bibliography 4.7.1 Journal publications  Joseph Sarkis, (2001),"Benchmarking for agility", Benchmarking: An International Journal, Vol. 8 Iss 2 pp.88 – 107  Hock, D. (2000) “The Art of Chaordic Leadership”, Leader to Leader, 15, (Winter 2000), pp. 20-26.  Pietroforte, R. (1997) “Communication and Governance in the Building Process”, Construction Management and Economics, 15, (1), pp. 71-82.  Ngai, E.W.T. and Cheng, T.C.E. (1997) ‘Identifying potential barriers to total quality management using principal component analysis and correspondence analysis’, Int. J. Quality and Reliability Management, Vol. 14, pp.391–408.  Gunasekaran, A. (1999) ‘Agile manufacturing: a framework for research and development’, Int. J. Production Economics, Vol. 62, pp.87–105.  Youssef, M.A. (1994) ‘Editorial’, Int. J. Operations and Production Management, Vol. 14, pp.4–6.  Devor, R., Graves, R. and Mills, J.J. (1997) ‘Agile manufacturing research: accomplishments and opportunities’, IIE Transactions, Vol. 29, pp.813–823.  Graves, R.J., Agrawal, A. and Haberle, K. (1996) ‘Estimating tools to support multipath agility in electronics manufacturing’, IEEE Transactions on Components, Packaging, and Manufacturing Technology Part C: Manufacturing, Vol. 19, pp.48–56.  Sharp, J.M., Irani, Z. and Desai, S. (1999) ‘Working towards agile manufacturing in the UK industry’, Int. J. Production Economics, Vol. 62, pp.155–169.  Sharifi, H. and Zhang, Z. (2001) ‘Agile manufacturing in practice: application of a methodology’, Int. J. Operations and Production Management, Vol. 21, pp.772–794.  Storey, J., Emberson, C. and Reade, D. (2005) ‘The barriers to customer responsive supply chain management’, Int. J. Operations and Production Management, Vol. 25, pp.242–260.  Yusuf, Y.Y., Gunasekaran, A., Adeleye, E.O. and Sivayoganathan, K. (2004) ‘Agile supply chain capabilities: determinants of competitive objectives’, European Journal of Operational Research, Vol. 159, pp.379–392.
  • 30.
    Study on Barriersto Agile Project Management in Construction 30 Student ID# 3334381 Swarna Kumar Padmanabhuni  Irani, Z., Ezingeard, J-M. and Grieve, R.J. (1997) ‘Integrating the costs of an IT/IS infrastructure into the investment decision making process’, Int. J. Technological Innovation, Entrepreneurship and Technology Management (Technovation), Vol. 17, pp.695–706.  Henderson, S.C., Swamidass, P.M. and Byrd, T.A. (2004) ‘Empirical models of the effect of integrated manufacturing on manufacturing performance and return on investment’, Int. J. Production Research, Vol. 42, pp.1933–1954.  Dangayach, G.S. and Deshmukh, S.G. (2005) ‘Advanced manufacturing technology implementation: evidence from Indian small and medium enterprises (SMEs)’, Journal of Manufacturing Technology Management, Vol. 16, pp.483–496.  Vandevelde, A. and Dierdonck, R.V. (2003) ‘Managing the design–manufacturing interface’, Int. J. Operations and Production Management, Vol. 23, pp.1326–1348.  Swink, M.L. and Calantone, R. (2004) ‘Design–manufacturing integration as a mediator of antecedents to new product design quality’, IEEE Transactions on Engineering Management, IEEE Transactions, Vol. 51, pp.472–482.  Cox, A. (1999) ‘Power, value and supply chain management’, Supply Chain Management: An International Journal, Vol. 4, pp.167–175.  Lee, H.L. and Whang, S. (2000) ‘Information sharing in a supply chain’, Int. J. Technology Management, Vol. 20, pp.373–387.  Kwon, I-W.G. and Suh, T. (2005) ‘Trust, commitment and relationships in supply chain management: a path analysis’, Supply Chain Management: An International Journal, Vol. 10, pp.26–33.  Kwan, A.T.W. (1999) ‘The use of information technology to enhance supply chain management in the electronics and chemical industries’, Production and Inventory Management Journal, Vol. 40, pp.7–15.  Sohal, A.S., Moss, S. and Ng, L. (2001) ‘Comparing IT success in manufacturing and service industries’, Int. J. Operations and Production Management, Vol. 21, pp.30–45.  Francisco Loforte Ribeiro Manuela Timóteo Fernandes, (2010),"Exploring agile methods in construction small and medium enterprises: a case study", Journal of Enterprise Information Management, Vol. 23 Iss 2 pp. 161 – 180
  • 31.
    Study on Barriersto Agile Project Management in Construction 31 Student ID# 3334381 Swarna Kumar Padmanabhuni  Youssef, M.A. (1995) ‘Design for manufacturability and time-to-market; Part 2: some empirical findings’, Int. J. Operations and Production Management, Vol. 15, pp.6–23.  Koste, L.L., Malhotra, M.K. and Sharma, S. (2004) ‘Measuring dimensions of manufacturing flexibility’, Journal of Operations Management, Vol. 22, pp.171–196.  Shimizu, K. and Hitt, M.A. (2004) ‘Strategic flexibility: organizational preparedness to reverse ineffective strategic decisions’, Academy of Management Executive, Vol. 18, pp.44– 59.  Michael L. Joroff William L. Porter Barbara Feinberg Chuck Kukla, (2003),"The agile workplace", Journal of Corporate Real Estate, Vol. 5 Iss 4 pp. 293 – 311  Mohamed Naim & James Barlow (2003) An innovative supply chain strategy for customized housing, Construction Management and Economics, 21:6, 593-602, 4.7.2 Web articles  Robert Owen, Lauri Koskela, Guilherme Henrich and Ricardo Codinhoto (2006). IS AGILE PROJECT MANAGEMENT APPLICABLE TO CONSTRUCTION?. Available: http://usir.salford.ac.uk/9369/. Last accessed 26th July, 2015.  Qumer, A. and Henderson-Sellers, B. (2006b), “Measuring agility and adoptability of agile methods: a 4-dimensional analytical tool”, in Guimara˜es, N., Isaias, P. and Goikoetxea, A. (Eds), Proceedings. IADIS International Conference Applied Computing, IADIS Press, pp. 503-7.  Crocitto, M. and Youssef, M. (2003) ‘The human side of organizational agility’, Industrial Management and Data Systems, Vol. 103, pp.388–397.  R.L. Owen, L. Koskela. (2006). AGILE CONSTRUCTION PROJECT MANAGEMENT. Available: http://www.irbnet.de/daten/iconda/CIB9021.pdf. Last accessed 27/02/2015.  Perry Daneshgari. (2009). AGILE ConstructionTM (Impact of Project Resource Management on Profits). Available: http://samples.jbpub.com/9780763765620/Agile%20Construction_Insights%20Magazine_Ar ticle.pdf. Last accessed 11th May, 2015.
  • 32.
    Study on Barriersto Agile Project Management in Construction 32 Student ID# 3334381 Swarna Kumar Padmanabhuni  Derya Bahceci, Linnea Holmgren. (2014). Agile perspectives in construction projects – How to improve efficiency in the design phase. Available: http://www.wspgroup.com/Documentsn/pdf/Exjobb/Master%20thesis_FINAL%20140604.p df. Last accessed 31 Aug 2015.  Mattias Yllén Johansson. (2012). Agile project management in the construction industry - An inquiry of the opportunities in construction projects. Available: https://www.kth.se/polopoly_fs/1.339912!/Menu/general/column- content/attachment/Mattias_no148.pdf. Last accessed 5th May, 2015.  Mark Kovacevich. (2013). Agile Construction Management. Available: http://blogs.versionone.com/agile_management/2013/05/16/agile-construction-management/. Last accessed 21st July, 2015.  Terezinha Hignett. (2013). Agile Project Management in Construction. Available: http://www.coreworx.com/agile-project-management-in-construction-2/#comment-47340. Last accessed 21st July, 2015.
  • 33.
    Study on Barriersto Agile Project Management in Construction 33 Student ID# 3334381 Swarna Kumar Padmanabhuni Chapter 5. Data Collection & Analysis This chapter will give the reader research approach followed in order to obtain the results and findings through questionnaires for Quantitative study, discuss the results and findings obtained in-depth and finally solidifying them through studying some important cases relevant to practical applications of Agile in construction.. 5.1 Quantitative Study 5.1.1 Questionnaire design I have prepared the survey from www.smartsurvey.co.uk which offers a range of features which helped me finish the questionnaire and also gave me a link which I can use to email all my contacts. Following is the link to the questionnaire which I have distributed to my peers: http://www.smartsurvey.co.uk/s/6FSZH/ The questionnaire is prepared keeping in mind mainly the research objectives and the research questions that were proposed in the earlier chapters. The survey is designed and structured it in a way that is easy to understand and answer. Please see the Fig: 1 – Online Questionnaire of APPENDIX C. Initially, I have started using smarksurvey.co.uk as a free account but decided to upgrade it and soon applied for a student discount on top of the chosen student plan thus was charged at an affordable price. By upgrading it, was able to access all of the website’s features such as charts, key analysis, report, exporting capability and other essentials. 5.1.2 Audience To conduct a Quantitative research study, I needed to gather construction industry professional’s opinions and also to obtain some academic point of view, so having prepared the questionnaire emailed it to all known contacts. My aim was to secure atleast 100 - 200 responses in order to get some solid footing onto my conclusions and recommendations which are discussed in the next
  • 34.
    Study on Barriersto Agile Project Management in Construction 34 Student ID# 3334381 Swarna Kumar Padmanabhuni sections and hence, decided to get as many people as possible to answer the research survey. These are mostly members of the project that I am currently working on which is Eight2O alliance group such as: Costain Group Plc, Akins Global, MWH Global, Balfour Beatty, IBM, Skanska, Thames Water Utility Ltd and many more. Others include my friends from similar profession, academic staff from all the universities that I have studied in, members that I am connected to on LinkedIn who are associated to institutional bodies such as CIOB, RICS, ICM, ICE, ASCE, ARCOM, etc. 5.1.3 Response Rate This was the tough part among all since most of these people that I am sending out surveys to are full-time working professionals they barely have time to answer a survey as they are overloaded with work all the time and I know this as I am one of them. But since, the number of people I reached out to through email is quite huge, the number of responses that I have obtained met my targets though the response rate was just around 30%. 5.1.4 Results & Findings MSc Construction Project Management - Dissertation Brief as presented in the Questionnaire: “As time goes by, construction industry is becoming complex and traditional ways become incapable of delivering the solutions as required and thereby the need for new practices is born. Agile Project Management (APM) and the concept of Agility is one such which represents the ability of a company to thrive in the face of fast, continuous, unanticipated change and uncertain market conditions which relies on key attributes such as flexibility, speed, leanness, learning and responsiveness. Agile methodologies upon implementation can offer potential benefits to construction industry but there are several obstacles in its path to organisational success. Hence, this research paper will shed light on the principles of APM, its benefits and identify, relate and critically analyse the obstacles that lie in the path of its implementation in construction industry. Specifically, this questionnaire is designed to collect construction industry professional's opinions and their voice on the matter. Hence, take few minutes of your time to answer the following questions at the best of your ability”.
  • 35.
    Study on Barriersto Agile Project Management in Construction 35 Student ID# 3334381 Swarna Kumar Padmanabhuni The questions that are presented in the questionnaire for Quantitative Research Study are answered by 113 respondents and the results are collected and following observations are made: 1. Can traditional project management approaches handle the complexity of current construction projects?  As observed from the above pie chart, 51.33% of the respondents believe that traditional construction project management (CPM) approaches have the capability and strength to meet the challenges that current construction industry is facing and this also implies the fact that drastic changes in construction practices haven’t been introduced and thus creating long-term reliability on their adopted approach to construction.  But this also throws in the fact that these traditional approaches cannot handle projects which aim for innovation in their design & delivery, leanness and sustainability which is highlighted by the 29.2% of the respondents.  The people who are unsure of the these facts or have mixed opinions are at 19.47% which is still a high percentage and tells us that construction industry professionals are still blind of these facts and need to be notified of these to make necessary actions or right decisions for the success of their personal or organisational objectives. Analysis Mean: 1.68 Std. Deviation: 0.78 Satisfaction Rate: 34.07 Variance: 0.61 Std. Error: 0.07
  • 36.
    Study on Barriersto Agile Project Management in Construction 36 Student ID# 3334381 Swarna Kumar Padmanabhuni 2. Is there a need for new industry practices such as Agile or Lean Construction?  From the previous question we were able to find out that 51.33% of the respondents believed that traditional CPM approaches have what it takes to handle complex projects but now only 11.5% believe that there is no need for new industry practices such as Agile or Lean Construction techniques. This means that 39.83 %( 51.33-11.5) among those 51.33% have decided that new construction techniques are imperative although traditional methods have the potential to still carry on.  Thus 80.53% believe that in order to tackle new ways of construction and to adapt to market conditions, new construction industry practices are essential.  There are still 7.96% who are unsure of this aspect and although it’s a low percentage, considerable effort needs to be made to make sure that this goes down to 0% Analysis Mean: 1.27 Std. Deviation: 0.6 Satisfaction Rate: 13.72 Variance: 0.36 Std. Error: 0.06
  • 37.
    Study on Barriersto Agile Project Management in Construction 37 Student ID# 3334381 Swarna Kumar Padmanabhuni 3. From your understanding of the dissertation brief, do you think that the key attributes of APM are useful for construction in any way possible? This question is framed mainly to separate Agile Project Management (APM) from other new construction industry practices that are waiting to come to the limelight and thus helps us in determining if the construction industry really needs APM and its philosophies or key attributes.  The key attributes of APM as mentioned in the dissertation/thesis brief of the questionnaire are flexibility, speed, leanness, learning and responsiveness. Although the exact functionality of APM in construction is not presented in the questionnaire, by knowing its characteristics one can contribute to the research.  As observed from the pie chart, 82.3% of them believe that these key attributes of APM are useful in construction and as the majority speaks for itself, it’s evident that agile methods can be useful in construction industry.  Only 5.31% of all believe that these attributes are not useful which are in minority and hence unless and until we know the respondents information and their motives behind answering them as no, we have to side with the majority. Analysis Mean: 1.3 Std. Deviation: 0.68 Satisfaction Rate: 15.04 Variance: 0.46 Std. Error: 0.06
  • 38.
    Study on Barriersto Agile Project Management in Construction 38 Student ID# 3334381 Swarna Kumar Padmanabhuni 4. Key tenets in APM are Emergent Value and Rapid Feedback. How important do you think are these for successful delivery of a project in current construction industry practice? This question is just an extended version of the previous one where in by highlighting the key aspects of APM such as Emergent Value and Rapid Feedback, we are trying to understand if the construction industry professionals really feel the need for such functionalities and if they do, by implementing APM as their construction practice will solve their problems.  By combining the most important and the important parts, we get to 84.07% (12.39+71.68) which is the percentage of all the respondents who feel that these Emergent Value & Rapid Feedback are essential for the success of CPM and so also stresses upon the fact that Agile methods have the potential to be utilised to a large extent in the construction industry.  A minor percentage of all believe that these specific characteristics of APM are not useful to current construction industry and same as before we can align them with the fact that their jobs or roles although fall into construction sector may not highlight the importance of these aspects. Analysis Mean: 2.27 Std. Deviation: 1.05 Satisfaction Rate: 31.64 Variance: 1.1 Std. Error: 0.1
  • 39.
    Study on Barriersto Agile Project Management in Construction 39 Student ID# 3334381 Swarna Kumar Padmanabhuni 5. Rate the following Barriers to Agile project management in construction in terms of their importance with 1 being the lowest and 10 the highest. This question is of high importance and focuses on my main research objective. Each barrier to APM in construction is listed and the respondents are asked to rate them so that from the results obtained we can discuss which in their opinion is important and by what measure. Please refer to the table below:
  • 40.
    Study on Barriersto Agile Project Management in Construction 40 Student ID# 3334381 Swarna Kumar Padmanabhuni Note: When viewing the following charts, I plan to combine the levels of importance viz., 6-10 and stress upon the combined percentages to get a good understanding of the respondent’s inclinations and their opinions. 5.1 Lack of Top Management support and Commitment  As observed from the pie chart, 72% (6-10) of all believe that it is important for top management be committed and take initiatives towards better project delivery and design and understand the benefits of APM in construction. 5.2 Fear of and Resistance to Organisational change  68% of the total respondents believe that one of the main reasons that organisations do not opt for new construction practices such as APM is due to their fear of change and thus show resistance towards adoption of new approaches. 5.3 Inaccurate measurement approaches for qualitative benefits and agility  Measurement is a very important tool in construction for cost analysis and project management and 53% of all believe that it’s important to have a working and up-to-date measurement approaches in place for qualitative benefits and agility in construction. 5.4 Lack of methodologies to enhance agility  APM in construction being the prime target for my research, methodologies which induce or enhance Agility in construction are of high importance and 68% of the respondents believe that the need to obtain the knowledge of these methodologies is crucial. 1 6% 2 4% 3 3% 4 4% 5 11% 6 7%7 14% 8 20% 9 12% 10 19% 1 3% 2 0% 3 11% 4 11% 5 7% 6 9% 7 12% 8 28% 9 8% 10 11% 1 6% 2 3% 3 7% 4 8% 5 23% 6 8% 7 13% 8 18% 9 8% 10 6% 1 4% 2 4% 3 5% 4 7% 5 12% 6 18% 7 12% 8 18% 9 14% 10 6%
  • 41.
    Study on Barriersto Agile Project Management in Construction 41 Student ID# 3334381 Swarna Kumar Padmanabhuni 5.5 Lacking in customer feedback systems  Customer feedback is one of the best techniques to efficiently handle change and undertake iterative development, and 47% of all respondents agree with my opinion, but that leaves 53% which feel that this aspect is not of high importance in construction industry. 5.6 Lacking in people collaboration and systems integration  BIM as we know is one of those systems which induces people collaboration and systems integration. Until recently, systems such as BIM didn’t exist and also collaboration among people always seemed lacking and thereby affecting leanness and agility in construction. My opinion is strengthened with the fact that 73% of the respondents feel the same way. And, thus having such features also inculcates APM in construction. 5.7 Insufficient training, education, incentive programs or rewards system  Whether its academic or corporate industry, training and education to succeed and progress is essential. In order to cater to these, incentive programs and reward systems must be in place to retain the staff and also to expertise them in their specialised fields. And, the fact that 66% of the respondents agree with me on this provides sufficient evidence of what construction industry is lacking. 1 4% 2 10% 3 14% 4 9% 5 16% 6 8% 7 12% 8 16% 9 8% 10 3% 1 1% 2 3% 3 2% 4 6% 5 6% 6 13% 7 16%8 21% 9 13% 10 19% 1 4% 2 4% 3 3% 4 11% 5 12% 6 8%7 19% 8 16% 9 11% 10 12%
  • 42.
    Study on Barriersto Agile Project Management in Construction 42 Student ID# 3334381 Swarna Kumar Padmanabhuni 5.8 No sound appraisal technique to justify high investment in adv. Construction Techniques  As the name says for itself, advanced construction practices or techniques should be properly evaluated before being adopted and implemented and thus the need for sound appraisal techniques. These combined with specialised teams have the capability to judge the new methodologies such as APM and 69% of the respondents believe this to be true as well. 5.9 Poor design of construction interfaces  61% of the respondents feel it’s important to have a good design of construction interface, which means to have a good platform or a medium of communication between all the parties involved in a project or a group of projects working towards a common goal. Collaboration, skill of workforce, communication, computer software, contractual agreements, etc., are few among several aspects which governs the design of an interface. 5.10 Poor partnership (supply chain) formation and management  During my time as a Quantity Surveyor at Costain Group Plc, I deal with contract management and am in contact with subcontractors/supply chain on a regular basis and it’s very important to have a strong long term relationship with them and to get the work done smoothly and on time. 64% of the respondents who know or have dealt with supply chain before can determine the significance of overcoming this barrier. 1 5% 2 3% 3 4% 4 4% 5 15% 6 19% 7 16% 8 20% 9 10% 10 4% 1 1% 2 6% 3 7% 4 6% 5 19% 6 10% 7 14% 8 15% 9 11% 10 11% 1 3% 2 7% 3 5% 4 8% 5 13% 6 9%7 18% 8 17% 9 10% 10 10%
  • 43.
    Study on Barriersto Agile Project Management in Construction 43 Student ID# 3334381 Swarna Kumar Padmanabhuni 5.11 Poor incorporation of flexibility measures in management  APM focuses on responsiveness to change and flexibility to handle complex projects and to overcome problems in the face of fast and unanticipated market conditions. Hence, by overcoming this barrier is critical in implementing APM as a philosophy as a whole and 68% of them believe that incorporating flexibility measures can close the knowledge gap of the practitioners. 5.12 Not utilizing the right technology  Construction involves many elements and is a multi-part process and so can become complex and down-right awkward when time for execution but things can become easy if we can learn to use the right technology the right way. Most of the industries still rely on outdated tech (hardware or software) and management methodologies and thus are not evolving but the ones which have recognized the gains behind using the latest or atleast appropriate technology are reaping its benefits in full. And the importance of this is shown by the fact that 66% of them believe that companies are not utilising the right technology. 1 2% 2 2% 3 6% 4 9% 5 13% 6 13%7 21% 8 21% 9 6% 10 7% 1 5% 2 1% 3 5% 4 8% 5 15% 6 13%7 17% 8 21% 9 6% 10 9%
  • 44.
    Study on Barriersto Agile Project Management in Construction 44 Student ID# 3334381 Swarna Kumar Padmanabhuni 6. Do you think that some of the aspects of Agile Construction are already used in many companies? After determining the importance of overcoming these different barriers to APM in construction, now we are trying to find out from these construction industry professional’s point of view, if APM as whole or part is used in companies from their experience or knowledge.  69.03% of all the respondents have answered yes which means they might have already come across aspects of APM in construction either during their own work, or have seen them been as points of focus for various projects. Although we are not certain as in which aspects of APM were exactly seen to be utilised, we can tell for sure that APM has the potential  A minor percentage of them are definite about not having encountered any of the aspects of APM which seems surprising as APM covers a waste majority of essential characteristics that construction industry requires.  21.24% seem not to be sure about the whole philosophy of APM or might be having mixed feelings about its boundaries and limitations. Analysis Mean: 1.52 Std. Deviation: 0.82 Satisfaction Rate: 26.11 Variance: 0.67 Std. Error: 0.08
  • 45.
    Study on Barriersto Agile Project Management in Construction 45 Student ID# 3334381 Swarna Kumar Padmanabhuni 7. What counter-measures or approaches should companies take to introduce agility in their projects? This question is linked with that of question 5 wherein we were trying to research on the significance of barriers to APM in construction. The following counter measures help in overcoming the barriers that we have extensively researched on and also answers one of the final research questions. Having determined the need for agility in construction, it’s essential to find out the counter- measures to be taken to introduce agility in construction through industry professional’s opinions. The above bar chart gives us the response rates of the construction industry professionals on different counter-measures suggested and can be translated into level of significance or a measure of importance. The chart is self-explanatory and thus no discussion is provided. Analysis Mean: 14.63 Std. Deviation: 20.7 Satisfaction Rate: 182.6 Variance: 428.66 Std. Error: 1.95
  • 46.
    Study on Barriersto Agile Project Management in Construction 46 Student ID# 3334381 Swarna Kumar Padmanabhuni 8. Does Agile Project Management has the potential to come to the forefront of the construction industry practices? This question addresses one of the final research questions raised and that needs to be answered for the purpose of this study in the first chapter.  55.75% of the respondents believe that APM has the potential to come to the forefront of the construction industry practices, it means its concepts and philosophies although are in adolescent phase of adoption have what it takes to bring organisational success.  A minority of 9.73% don’t agree with the above statement due to their personal experiences or their job roles but clearly show signs that APM has no place in construction industry.  And finally 34.51% of them are not sure of the outcome due to lack of knowledge of APM or have mixed feelings about the question itself. Analysis Mean: 1.79 Std. Deviation: 0.93 Satisfaction Rate: 39.38 Variance: 0.86 Std. Error: 0.09
  • 47.
    Study on Barriersto Agile Project Management in Construction 47 Student ID# 3334381 Swarna Kumar Padmanabhuni 9. Can further research in this area of study help construction industry to open their eyes to the new ways of construction? This question gives direction for further research from construction industry point of view. Thus, academics can take a hold of this information to pave way for new research in this field of study.  A whopping 83.19% of the respondents have said yes to extended research for this topic under study as there is just too many unknowns and parameters that needs in-depth study and hence want to stress on the fact that an MSc level dissertation is bound by time and resources and thus its outcomes will also be limited.  In order to get ahead and take next steps, one needs to carefully study and analyse this paper and do an extended research with their own research interests in mind. Analysis Mean: 1.3 Std. Deviation: 0.69 Satisfaction Rate: 15.04 Variance: 0.48 Std. Error: 0.06
  • 48.
    Study on Barriersto Agile Project Management in Construction 48 Student ID# 3334381 Swarna Kumar Padmanabhuni 10. Please specify any comments or suggestions regarding the topic in context in here The comments listed in here are quite fascinating as everyone has something worthwhile to share and contribute to my research. Please see the following list of comments: 1. Agile Project Management is one parameter to successfully overcoming new challenges in the industry – (Country: Unknown) 2. Hi most of these new styles of PM are just another way of saying 'common sense' or 'tenacity' - the key is not the management label, but a well organised team with well-defined roles and a buildable structure. I have done PM for many years now and am happy to offer you any assistance should you need it. – (Country: UK) 3. APM would appear to have benefits for large schemes occurring over a long period of time but PMs should be building that into their plan utilising the traditional methods. Poor project management with regards to processes is predominantly done to poor briefing, planning, risk and contingency management – (Country: UK) 4. According to my practical experience in projects, it will take much time to implement such an advance method. Because most of the projects they tried in terms of speedy constructions, agility in progress but they are totally over looked other important properties of construction like safety, quality, material management, etc... So I think APM is required but we need to train each individual of organization. – (Country: India) 5. Whilst it sounds interesting, I have not heard of the concept of APM and am therefore feel I unable to answer questions 5 & 7 (although I was required to input something). The way question 5 is worded is also confusing and I am not entirely sure what you are asking i.e. why would a barrier be important? – (Country: UK) 6. I have done some research into Agile Management myself and would like to organise an interview – (Country: Unknown) 7. To be able to constantly adapt to current situations is vital for the successful completion of a project and growth of a company – (Country: Unknown) 8. Interesting. Could you look at how different sectors view this and what is emerging to challenge Agile? – (Country: UK)
  • 49.
    Study on Barriersto Agile Project Management in Construction 49 Student ID# 3334381 Swarna Kumar Padmanabhuni 9. Adopting more and more practices means less focus on simply getting the work done! – (Country: Unknown) 10. From as long as man has been creating buildings, construction and infrastructure (Pyramids, Great Wall of China, and ancient Rome & Greece) projects have existed and thereby so as project management. It surprises me that only recently have 'new ideas' come to the fore when for centuries TPM was ok, is this because of technology? I recall my own dissertation in 2005 and my hypothesis was 'can construction become a paperless industry'? I'm not sure it ever will. Good luck with your project. – (Country: Saudi Arabia) 11. A project runs well and even extremely well if the people involved a) Understand exactly what it is they are doing and b) either naturally work well the other people on the project or more likely have been working together for some time. This creates agility as the entire project team complement each other. The reality in a large number of cases in large projects is that people are constantly coming and going. This is highly disruptive to the total working capability of the persons involved but is also inevitable. If the solutions from APM can go some way to improving the underlying operating best practice in a way that manages this constant rotation of people (some good some bad) so that their integration with the people and processes already in place is improved then agility will be maintained far better. I have joined 3 new construction projects in my short career so far and despite being a fast learner it is evident every time how difficult it is to introduce new people to and already established process. – (Country: Unknown) 12. The whole objective of work is to make a profit. No profit no job. Over the years there have been numerous new ideas most of which fall by the way side because they do not contribute to making a profit – (Country: Canada) 13. I suspect APM is very unfamiliar to most currently working in the industry. New concepts are hard to integrate. – (Country: UK) 14. Construction is still largely operated on 19th and 20th century custom and practice – (Country: UK) 15. Firstly it’s not good to have closed questions in a survey. I didn't really want to just answer yes/no. I wanted to answer yes but ----- or no but --- to some of the questions. The trick with new management technics is to only use them where there is a benefit. The problem with BIM is that it’s forced onto every project but some projects (or part of projects) do not need it. It’s
  • 50.
    Study on Barriersto Agile Project Management in Construction 50 Student ID# 3334381 Swarna Kumar Padmanabhuni similar with lean construction techniques. Only use it where there is an issue. All parties then see the benefit – (Country: UK) 16. Much of APM is just project management done properly. If it has not been done properly in the past then a move to APM may serve as a new start for some people. In the main it is culture and capability that needs to be addressed. A good project manager will be doing this anyway so will not gain much. A poor PM may be guided into improvements if his employer has failed to recognise and address their shortcomings – (Country: Unknown) 17. Could this be considered a worldwide study or is the barrier specific to UK thinking? – (Country: Unknown) 18. Question 8 should read, does Agile Project Management have the potential to come to the forefront of the construction industry practices? – (Country: USA) 19. APM etc. is just good project management - names are being given as 'new' ways of doing things but fundamentally if you run a job well as a team all these bases are covered already! – (Country: Unknown) 20. Agile PM is one of a number of ways of managing projects; not the only one. Knowledge and experience (competence) in practitioners (sponsors and managers) is key to successful application of the best method to deliver any project. – (Country: UK) 21. My background is within the Water Utility Services initially as a MEICA Operations Manager (20 years) and then in the international construction industry building Water and sewage works around the world. My experience tells me that the construction delivery team do not consider the MEICA requirements during the commissioning and into operation phase of the project which is where a lot of inefficiency/risks and delays occur. There needs to be a shift from civil management to MEICA/Process Management part way along the project delivery life cycle and I wish you luck in considering this in the context of project team roles and responsibilities. – (Country: UK) 22. The Client needs to be at the heart of any changes. If they adopt the right approach and select the right form of contract then construction companies will find it easier to respond and push the approach down the supply chain. – (Country: UK) The above comments are random and address different matters but are very insightful and are used in a way to produce solid conclusion and recommendations.
  • 51.
    Study on Barriersto Agile Project Management in Construction 51 Student ID# 3334381 Swarna Kumar Padmanabhuni 5.2 Guido Construction Agile Project Management case study Mendix Web-based Application to provide feature-rich agile project management 5.2.1.1 Challenge When it comes to project complexity and documentation, few industries can rival the challenges of the commercial construction industry. Whether it’s juggling multiple subcontractors or carefully tracking countless change orders, a construction project’s outcome and profitability are only as good as the carefully managed documentation behind it. For Guido Construction Company, a $60 million commercial contractor in South Texas, growth and success created greater challenges in managing document flows. According to Maryanne Guido (CEO), workflow management soon became an overriding concern for the company. With the increasing number of projects, diverse teams and with varying project budgets it was becoming difficult to track all of them carefully to ensure the end result meets specifications and that they meet their set budget and profit targets. Hence, they started to use an Access-based platform with different modules. But as their business evolved, they wanted to go for more flexible and resourceful tools and so they started using iPads in the field. But the system was sluggish and didn’t provide a lot of visibility to the data in hand. Hence, they were on the lookout for something that fit the business needs and their people. 5.2.1.2 Solution A standard construction process can be document-intensive – from RFIs and Contracts to submittal/approval of change orders to product data and punch lists. With so many documents and milestones, the possibility of missteps or overlooked approvals is great. To bring structure and automation to the process, Guido partnered with a consultant to create a new custom application using the Mendix App Platform, the agile development solution that lets business experts collaborate every step of the way. With Mendix, developers start with high-level requirements, share results immediately, get the app in the hands of key users quickly, and iterate for optimal results. At first, Guido was skeptical, fearing that the cost, time, and complexity of creating a custom application for construction would create unacceptable business risks. The new application created by one consultant with just 8 weeks of work, delivers the right information to subcontractors and lets them clarify the details of the plans and conditions. The company
  • 52.
    Study on Barriersto Agile Project Management in Construction 52 Student ID# 3334381 Swarna Kumar Padmanabhuni previously had to rely on numerous backend applications to track that info which was time- consuming and error-prone. Please see fig: 1 & 2 in Appendix A for visual reference. 5.2.1.3 Results More than 30 project managers at Guido and its subcontractor partners use the new application. As a result, there’s great accessibility of consolidated information and better oversight and cost control. Every cost is agreed to and every piece of work is approved before the work gets done. Punch lists – the final construction items that must be completed before final sign-off – were previously captured using a digital camera and a laptop atop a wheeled cart, a cumbersome arrangement. Now, Guido project managers use an iPad’s built-in camera to take pictures, add messages, and upload each item to the application. In addition, the Mendix app also helps Guido refine its future bidding by letting project managers enter annotations about the milestones and skills of the workers on the project. Moving forward, Guido expects to integrate the application with its Timberline accounting system. (MENDIX, 2015) 5.2.1.4 Mendix App Highlights  Project management app replaces inflexible, outdated Excel/Access system  Helps 10 project teams track 10-20 simultaneous projects  Provides greater accessibility of consolidated information for better oversight and cost control  Provides customized app to automate complexities of construction documents – RFIs, change orders, approvals, and more  Accelerates “punch list” process when project nears completion  Provide dashboard views of key metrics and statuses to keep projects on time and on budget  Deployed in the Mendix Cloud for fast and cost effective maintenance 5.2.1.5 Mendix App Benefits  Increased responsiveness and reactiveness towards client requirements  Increased customer feedback through iterative development  Increased preciseness and correctness of the data in hand
  • 53.
    Study on Barriersto Agile Project Management in Construction 53 Student ID# 3334381 Swarna Kumar Padmanabhuni  Increased accessibility of consolidated information and better oversight allowing cost control and forecasting  Increased effectiveness in the tendering/bidding stage when procuring more work  System integration allowing different actors of the project to be on same page at all times  Instant access to different projects and their statuses through the dashboard feature, helpful in making quick and necessary decisions 5.2.2 Costain Group plc – Delivering Customer Efficiency through Factory Thinking Approach Note: Since, I am a Costain employee I would be referring to the company as ‘our’. 5.2.2.1 Background Costain is passionate about Social Infrastructure; our strategy is to support our customers in solving their most complex asset challenges. Our business’s key focus points are Customer, Innovation and Integration. The government report, Construction 2025, sets out its ambition to see the sector reduce the cost of delivery, half the time for delivery and half our emissions as well, by 2025. Costain has developed its Factory Thinking process based on a disciplined systems engineering approach and are targeting achievement of the government ambition by 2020. Our intent is to deliver in an effective, efficient, predictable and sustainable manner, this is how we will satisfy our customer and achieve their outcomes. 5.2.2.2 Factory Thinking Approach in brief Factory thinking focuses on ensuring we deliver our customers through capital or operational interventions in the most effective, efficient, predictable and sustainable manner. The fig: 1 of APPENDIX B outlines the efficiencies we are targeting to bring to our customers. Our approach is based on transforming our business away from traditional, complex construction and bespoke assets to standard products, integrated offsite and simple, onsite assembly. We couple this with being passionate about Lean onsite delivery and logistics to minimize waste and maximize the programme benefits. The biggest challenge is optimal onsite activity because ‘Time is our most precious resource’.
  • 54.
    Study on Barriersto Agile Project Management in Construction 54 Student ID# 3334381 Swarna Kumar Padmanabhuni 5.2.2.3 Factory Thinking Model 1. Program Optimisation Assurance Discussion with client: Identify which aspects client has gaps and could require assistance Factory Thinking Book 9. End to End Process 4. Production Right 1st time Defects Process 8. BIM Common Data Asset Lifecycle 3. Production Collaboration Production Planning 7. Collaboration BS11000 2. Productisation Standard Products 6. Supply Chain 100% Management Integration Develop view: current and future position Maturity Model 5. In Life Optimise Predictive Maintenance Process Optimisation 10. Visualisation
  • 55.
    Study on Barriersto Agile Project Management in Construction 55 Student ID# 3334381 Swarna Kumar Padmanabhuni 5.2.2.4 Factory Thinking Approach Explained… a. Program Our main goal is to optimise the programmes for our customers and thus enables us to gain a level of customer insight and awareness that means we can start to achieve economies of scale through delivery innovation. The levels of efficiency required drive a different level of thinking for all concerned and giving the supply chain early visibility of a programme of works is key. The graphic as shown in the fig: 2 of APPENDIX B is a high level model of how we would approach the optimisation of a programme of works through batching. This is an interactive and collaborative process that needs to be undertaken with the customer at all times to ensure buy in by all parties is achieved. The process uses a number of enablers to gain a complete view such as client interfaces, resource constraints, procurement, construction and supply chain. Key areas that the program focuses on are Accountability, Performance Management and Management of Risk. b. Productisation At the beginning of the programme we undertake design workshops with our supply chain and the feasibility design teams in order to maximise the opportunities for the use of standard products and also smart, modularised solutions that will lead to offsite construction, design for manufacture and assembly (DfMA) and design for operation and maintenance. This enables an uplift in the quality of the customer solution through fabrication in factory conditions. Our approach is to engage with the supply chain at the earliest opportunity at every stage to ensure we do not diverge from the critical path. Our mature relationship with our suppliers allows them to challenge specs in a constructive manner and we are always prepared to listen to their ideas regarding innovation to either product or process. It is a requirement that all standard products and assemblies used will have a dataset that will include maintenance regimes, energy efficiency and carbon footprint with regard to embedded and operational carbon. c. Production This is focused on creating factory levels of efficiency such that construction is viewed as a production process on site. Through the use of standard products and DfMA we believe that we can create a programme of delivery for projects that is no longer viewed in the traditional months
  • 56.
    Study on Barriersto Agile Project Management in Construction 56 Student ID# 3334381 Swarna Kumar Padmanabhuni and weeks Gantt chart, but is viewed in days and hours creating a productivity mind-set. (Please see Fig: 3 of APPENDIX B) Collaborative planning encourages and enables constructive challenge and involves everyone working together to deliver the required outcomes as ‘one team’, with a focus on managing all the activities to mitigate risk and provide certainty of delivery quicker and more cost effectively. d. Product Launch This phase of the project is crucial to their ultimate success by employing standard products and DfMA techniques, assemblies brought to site will have extended factory acceptance tests undertaken on them. This offsite commissioning will allow onsite commissioning to be swifter, more predictable and ultimately ‘right 1st time’ because of the factory quality. This improvement in programme brings surety to operations that asset/assemblies will deliver the expected outcomes as they are going through their commissioning. We also aim to work with our customers collaboratively so that we can launch seamlessly with the operational team. Through our defect management processes, we will ensure that any fixes are managed effectively and rigorously, quick fixes implemented where necessary, no quibbling. Please see the fig: 4 of APPENDIX B e. In life Optimise Factory thinking is all about whole asset lifecycle and so we engage with the customer following project delivery and handover. We would undertake after care visits following handover of the project to ensure that the assets as delivered are still in good working order and that operational staff are able to implement the correct operating and maintenance regimes. If gaps are found further training and mentoring would be provided to staff or poor asset performance differentials investigated to realign with the expected performance levels. Factory thinking approach follows a Totex regime where outcome delivery could be based purely on operational interventions and Costain can deliver that through the process diagram as shown in the fig: 5 of APPENDIX B f. Supply Chain Our approach is to utilise our best in class supply chain management approach to drive collaboration and innovation with our clients and competitors to deliver standard products and off- site solutions. We call this approach “Virtual Integration”. Supplier integration is used to minimise
  • 57.
    Study on Barriersto Agile Project Management in Construction 57 Student ID# 3334381 Swarna Kumar Padmanabhuni interfaces, reduce time on site, deliver lower overall cost and increase the quality of our customer experience. In our graphic as shown in the fig: 6 of APPENDIX B. it’s easy to see how this will allow us virtually design, construct and fully understand the operating requirements before arriving on site to start production. The supply chain team plays a key role in the delivery of standard products with the ability to drive innovations in our programmes. Costain is actively engaged in several working groups to lead and influence current industry knowledge and best practice, i.e. build Off-Site, water sector hub, Offsite School as well as the Costain Factory Thinking Supply Chain group with the key strategic suppliers involved who are constantly bringing new solutions for consideration and further development. Our approach is seen as leading the debate and ensuring our supply chain led approach is understood within our industry. g. Collaboration Costain by its very nature looks to work together with its customers, understand their needs, then work collaboratively with stakeholders and suppliers to ensure those needs are met. Our BS11000 accreditation provides a platform to ensure our approach to collaboration is structured to deliver real benefits to customers. To create one team working seamlessly and simultaneously together. BS11000 is an eight-stage procedural framework for establishing and improving collaborative relationships in organisations of any size, fig: shows how relationship matures through time. The framework clarifies wording used between parties to ensure a clear understanding and provides a structured approach to identifying shared goals and where each party can gain mutual benefit from the working relationship. By creating a framework around how organisations work together it has been shown that significant efficiencies and benefits can be achieved. The illustration as shown in the fig: shows the possible benefits of strategic collaboration. h. BIM We utilize BIM to drive collaboration amongst all project stakeholders with regards to the whole asset lifecycle of programmes and projects. In fact we would expect to virtually design, construct, commission and operate the whole plant before actually arriving on site. BIM enables us to compare programmes, construction sequences, providing certainty of delivery and ensuring buildability and maintainability. With tasks and costs linked, any changes which impact the
  • 58.
    Study on Barriersto Agile Project Management in Construction 58 Student ID# 3334381 Swarna Kumar Padmanabhuni program plan and budget can quickly be visualised. Our aspiration is the application of 4Vs which are Virtual Design, Virtual build, Virtual commissioning and Virtual Operation & Maintenance. i. End to End Process To enable clarity for those operating the process we have put together an end to end system joining all the processes mentioned in the previous sections together as shown in the fig: 7 of APPENDIX B. The end to end process allows a level of governance to be employed across the whole process which ensures the efficiencies identified at the early feasible stages are matured and not eroded through the life time of the project. The efficiencies are set out in a structured document call the Efficiency Demonstration Document (EDD). This document cannot be underestimated in its ability to track and drive the methodology and approach of the project teams. j. Visualisation We believe that a key fact of capital or operational interventions is visual management, a highly visual way to help individuals to understand how the team is doing to execute a brilliant plan. We describe it as a factory wall which will have simple displays of project metrics aligned to aspects such as People, Production, Quality and Cost. Please see the fig: to get a better understanding of the Factory Wall Visualisation technique. Please see fig: 8 of APPENDIX B 5.2.2.5 Transformations within Costain Business due to Factory Thinking Approach  From Capex to Totex  From Outputs to Customer Outcomes  From Projects to Batched Programmes  From Sequential to Simultaneous  From Design then Cost to Design to Cost  From Bespoke to Productise  From Construction to Assembly & Productivity  From Commission to Predictable launch  From Handover to Asset Optimisation  From Silos to One Team
  • 59.
    Study on Barriersto Agile Project Management in Construction 59 Student ID# 3334381 Swarna Kumar Padmanabhuni 5.2.2.6 Facets of Agile Construction in Factory Thinking Approach 1. Improving the workflow onsite thus reducing overall construction time scales and reducing the impact of construction on service delivery and customers, working towards more off-site assembly and co-ordinating on-site installation and thus reduce overall project durations, right 1st time planning, improve quality and eliminate waste and rework on site-zero defects symbolises leanness aspect of Agile Construction. 2. An Integrated and Collaborative planning, forecasting and delivery of logistics approach is a key aspect in Agile Construction as well. 3. Cycle of Operations viz., Customer need; solution design; standard products & DfMA; Production & Assembly; Product Launch; Optimise, Operate & Maintain; Repair, Refurbish, Replace; shown in the fig: is assimilative to Iterative development as discussed in Agile Construction methodology. 4. Stage wise Production planning as seen in the fig: inculcate change/defects management and proactive thinking approach is definitely similar to that of Scrum in Agile IT where tasks are written /drawn on the wall which act as sprints/daily or weekly activity schedules. 5. Utilisation of appropriate technology such as BIM for providing a digital representation of the as-built asset, adding value from concept design, through construction into maintenance, decommissioning and demolition. All in all, it is to handle complex projects and also stay toe-to-toe with technological changes in the construction market. This is one of the main features of Agile Construction.
  • 60.
    Study on Barriersto Agile Project Management in Construction 60 Student ID# 3334381 Swarna Kumar Padmanabhuni 6. Conclusion & Recommendation Construction projects tend to be complex by their nature and it is necessary for humans to manage this complexity in a manner that will deliver the required end result with some degree of certainty. And as we have discussed in length, APM possesses Flexibility to respond to change, leanness to accentuate lower cost, can reduce timeframe, improve quality and productivity and thus arriving to a stage where Agile Construction is the ultimate way of doing the business. For a company to be agile, it must be structured appropriately to proactively and quickly adapt to change and seize such opportunities to enhance value outcomes. It has the potential to handle complexity of large projects. But it is evident that any new technique or methodology has obstacles in its practical application in industry. This work hence is an initial exploration of the barriers faced by organisations in the management (implementation) of agility in construction and will shed light for future researchers in this field of study acting as a starting point. From this research study we have determined that traditional project management approaches although still in use are undergoing changes and companies rather than going for new techniques such as APM as a whole are incorporating required facets of it in their management approaches for desired results; APM offers industry needed functionalities among which emergent value and rapid feedback are at the top of the ladder; it is of high importance to overcome the barriers for APM in construction and by what measure; the counter-measures that construction industries have to take to overcome these barriers or to implement APM in part or whole is of high importance; companies or construction industry professionals have already realized the potential of APM and believe that it can come to the forefront of the construction industry practices with time, research and recognition but that’s not stopping them from utilising some aspects of it as seen in Guido Construction case study and Costain’s Factory Thinking approach. Additional future research could include broadening the inputs and validation with more practitioners and evaluate an actual elimination of barriers in an experimental research study. I would recommend further research in this area is essential as it can become the key to a new ways of doing project management in construction as its high time we learn to adapt to changing market conditions and ever growing need for new but sustainable practices.
  • 61.
    Study on Barriersto Agile Project Management in Construction 61 Student ID# 3334381 Swarna Kumar Padmanabhuni References  S G. Naoum (2013). Dissertation Research & Writing for Construction Students. 3rd ed. Oxon: Routledge. Pg01-248.  Pedro Serrador, Jeffrey K. Pinto. (2015). Does Agile work? — A quantitative analysis of agile project success. International Journal of Project Management. 33 (1), 1040-1051.  Michael Wood and Christine Welch. (2010). Are ‘Qualitative’ and ‘Quantitative’ Useful Terms for Describing Research? Methodologic al Innovations Online. 5 (1), Pg56-71.  Sir Michael Latham. (1994). CONSTRUCTING THE TEAM. Available: http://www.cewales.org.uk/cew/wp-content/uploads/Constructing-the-team-The-Latham- Report.pdf. Last accessed 5th May, 2015.  Sir John Egan. (1998). RETHINKING CONSTRUCTION. Available: http://constructingexcellence.org.uk/wp- content/uploads/2014/10/rethinking_construction_report.pdf. Last accessed 5th May, 2015.  Agile Sweden, 2012. Om Agile (Author’s translation: About Agile), http://www.Agilesweden.com/, (2012-03-07)  Strategic Forum. (1998). Accelerating Change: A Report by the Strategic Forum for Construction. London, Rethinking Construction  Christopher, M. and Towill, D. R. (1983). "Supply chain mitigation from lean and functional to agile and customized". Supply Chain Management: An International Journal. 5 (4), 206- 213.  Cabinet Office. (2011). Government Construction Strategy. Available: https://www.gov.uk/government/uploads/system/uploads/attachment_data/file/61152/Govern ment-Construction-Strategy_0.pdf. Last accessed 24th April 2015.  Paul Lohnes and Ms. Cheryl A. Wilson. (2010). Can Agile and Traditional Project Management be Partners? Integrating the Agile Methods with Project Management Best Practices. Available: http://pppm.mclmg.com/docs/AgileVsCBPwhitePaperFinalB.pdf. Last accessed 8th May, 2015.  Sanchez, L. M.; Nagi, R. (2001) “A Review of Agile Manufacturing Systems”, International Journal of Production Research, 39, (16), pp. 3561 - 3600.
  • 62.
    Study on Barriersto Agile Project Management in Construction 62 Student ID# 3334381 Swarna Kumar Padmanabhuni  Tonnquist, B., (2006). Projektledning. Second edition. Stockholm, Sweden: Bonnier Utbildning AB. (Author’s translation of the title: Project Management)  Chris Klein. (2009). An Agile Construction Project. Available: https://chrisklein.wordpress.com/2009/11/02/an-agile-construction-project/. Last accessed 21st July, 2015.  Terezinha Hignett. (2013). Agile Project Management in Construction. Available: http://www.coreworx.com/agile-project-management-in-construction-2/#comment-47340. Last accessed 21st July, 2015.  Nitish Tiwari. (2015). AGILE AS A MANAGEMENT TOOL FOR NON-IT INDUSTRY: AN INSIGHT. Available: https://blog.taiga.io/agile_as management _tool_for_non_IT.html. Last accessed 21st July, 2015.  Demir S.T; Bryde D.J; Fearon D.J and Ochieng E.G (2012) Re- conceptualising agile for lean construction: The case for "agilean" project management In: Smith, S.D (Ed) Procs 28th Annual ARCOM Conference, 3-5 September 2012, Edinburgh, UK, Association of Researchers in Construction Management, 1013-1023. Available: http://www.arcom.ac.uk/- docs/proceedings/ar2012-1013-1023_Demir_Bryde_Fearon_Ochieng.pdf. Last accessed 31st August, 2015.
  • 63.
    Study on Barriersto Agile Project Management in Construction 63 Student ID# 3334381 Swarna Kumar Padmanabhuni APPENDIX A Fig: 1 – Mendix App Platform Overview Fig: 2 – Mendix App Framework
  • 64.
    Study on Barriersto Agile Project Management in Construction 64 Student ID# 3334381 Swarna Kumar Padmanabhuni APPENDIX B Fig: 1 – Cyclic Development process in Costain’s Factory Thinking Approach
  • 65.
    Study on Barriersto Agile Project Management in Construction 65 Student ID# 3334381 Swarna Kumar Padmanabhuni Fig: 2 –Costain’s Factory Thinking Approach – Program stage Fig: 3 –Costain’s Factory Thinking Approach Production stages
  • 66.
    Study on Barriersto Agile Project Management in Construction 66 Student ID# 3334381 Swarna Kumar Padmanabhuni Fig: 4 – Costain’s Factory Thinking Approach: Product Launch Diagram
  • 67.
    Study on Barriersto Agile Project Management in Construction 67 Student ID# 3334381 Swarna Kumar Padmanabhuni Fig: 5 –Costain’s Factory Thinking Approach: In-Life Optimisation stage
  • 68.
    Study on Barriersto Agile Project Management in Construction 68 Student ID# 3334381 Swarna Kumar Padmanabhuni Fig: 6 – Costain’s Factory Thinking Approach: Supply Chain Focus
  • 69.
    Study on Barriersto Agile Project Management in Construction 69 Student ID# 3334381 Swarna Kumar Padmanabhuni Fig: 7 – Costain’s Factory Thinking Approach: Stage Process & One Team
  • 70.
    Study on Barriersto Agile Project Management in Construction 70 Student ID# 3334381 Swarna Kumar Padmanabhuni Fig: 8 – Costain’s Factory Thinking Approach: Visualisation
  • 71.
    Study on Barriersto Agile Project Management in Construction 71 Student ID# 3334381 Swarna Kumar Padmanabhuni APPENDIX C Contd…
  • 72.
    Study on Barriersto Agile Project Management in Construction 72 Student ID# 3334381 Swarna Kumar Padmanabhuni Fig: 1 – Online Questionnaire