Diabetic Retinopathy
02‐07‐2020 Dept. of Ophthalmology, JNMC 1
Moderator : Dr. Nagbhushan C. Presenter   : Dr. Praneet Telukunta
1
Diabetic Retinopathy
02‐07‐2020 Dept. of Ophthalmology, JNMC 2
2
Definition
02‐07‐2020 Dept. of Ophthalmology, JNMC 3
3
Diabetic Retinopathy
Definition:
Progressive dysfunction of the retinal vasculature caused by
chronic hyperglycemia resulting in structural damage to the neural
retina.
02-07-2020 Dept. of Ophthalmology, JNMC 4
4
Introduction & 
Epidemiology
02‐07‐2020 Dept. of Ophthalmology, JNMC 5
5
• The most severe of ocular complications of diabetes.
• Caused by damage to blood vessels of the retina, leads to retinal
damage
• Common in DM type 1 > type 2
02-07-2020 Dept. of Ophthalmology, JNMC 6
Diabetic Retinopathy
It is the most common Retinal Vascular disease and is potentially vision threatening
6
Why should we know how many diabetics are there?
463 million people aged 20-79 years are living with DM as in 2019
02-07-2020 Dept. of Ophthalmology, JNMC 7
https://www.idf.org/aboutdiabetes/what-is-diabetes/facts-figures.html
7
Indian scenario
• An estimated 65 million diabetics are present in India
• ICMR survey conducted in 15 states reported that
“7.3% of population aged > 20 years had DM”
02-07-2020 Dept. of Ophthalmology, JNMC 8
https://www.idf.org/aboutdiabetes/what-is-diabetes/facts-figures.html
8
Prevalence of DR in Indian Population
• Jotheeshwaran et al.
“ In India, 18.1 % of DM patients aged > 50 years had some DR”
• PK Rani et al.
“Visual impairment due to DR was see in 4 % of 1414 individuals”
02-07-2020 Dept. of Ophthalmology, JNMC 9
2016
9
Risk factors
02‐07‐2020 Dept. of Ophthalmology, JNMC 10
10
Risk
Factors
Dept.ofOphthalmology,JNMC
Non- modifiable
• Age (increasing age)
• Sex (Females > Males)
• Duration of DM
• Cataract Surgery – worsens
• POAG
• Pregnancy
• Genetic factors
02-07-2020
11
Modifiable
• Control of DM
• Hypertension
• Hyperlipidaemia
• Obesity
• CKD
• Presence of other Diabetic
complications
Presence of other Diabetic complications like
Peripheral neuropathy
Foot ulcers
Amputation
11
Duration of
DM
• Most important risk factor
• The best predictor of diabetic retinopathy.
• Pt diagnosed before age 30 years
• 50% DR after 10 yrs
• 90% DR after 30 yrs
12
Type I DM and duration of DM
02-07-2020 Dept. of Ophthalmology, JNMC 13
Duration of
Type I DM
Any
DR
PDR DME
5 years 2 % 0 0
> 15 years 97 % 67 % 23 %
Klein et al. 1995
13
Type II DM and duration of DM
02-07-2020 Dept. of Ophthalmology, JNMC 14
Klein et al. 1995
Type II DM Insulin OHA
DM > 15 years ( Any DR ) 87% 57%
10 years incidence of PDR 24% 10%
10 years incidence of CSME 18% 9%
5 % of Type II DM will have DR at the time of diagnosis of DM
14
1st examination
• Type I DM : At 3 years after diagnosis of DM
• Type II DM : At the time of diagnosis of DM
02-07-2020 Dept. of Ophthalmology, JNMC 15
15
Hyperglycemia – control of DM
• Less important, but relevant to development and 
progression of DR
• ↑ HbA1c associated with ↑ risk
• Raised HbA1c is associated with an increased risk of 
proliferative disease.
• Target HbA1c level = 6.5 ‐ 7%.
02-07-2020 Dept. of Ophthalmology, JNMC 16
This is because of increased oxygen-binding capacity of HbA1c leading to hypoxia.
16
Diabetes Control and Complications DCCT
• Strict control of Type I DM
• Reduce the incidence of new DM by 76 % over a period of 3 years
• Reduce progression of DR by 54%
02-07-2020 Dept. of Ophthalmology, JNMC 17
17
United Kingdom Prospective Diabetes Study – T 2 DM
Reduction of Hba1c by 1 % → reduc on of DR risk by 37 %
02-07-2020 Dept. of Ophthalmology, JNMC 18
18
Pregnancy
• Associated with rapid progression of DR
• Key factors :
• Greater pre‐pregnancy severity of retinopathy
• Poor pre‐pregnancy control of DM
• Too rapid control during the early stages of pregnancy
• Development of pre‐eclampsia and fluid imbalance
02-07-2020 Dept. of Ophthalmology, JNMC 19
Pregnant diabetic patients should be seen during the first month of pregnancy. If no 
retinopathy is found, follow‐up in each trimester is sufficient unless the patient 
becomes symptomatic.
19
Hypertension
• Appropriate Blood‐pressure Control in Diabetes(ABCD) Trial:
“Target BP should be < 140/80 mmHg.”
• DCCT study ‐ Type 1 DM showed that
“If baseline and/or follow up blood pressures were high, then it was significant 
factor for predicting development of DR, loss of vision or development of 
Macular edema”
• UKPDS – Type 2 DM
“BP lowering had better effect than lowering the blood sugar”
02-07-2020 Dept. of Ophthalmology, JNMC 20
Very common in patients with DM type 2
20
Nephropathy
• Associated with worsening of DR
• Treatment of renal disease:
• ACE inhibitors and Angiotensin II receptor antagonists
• Renal transplantation.
02-07-2020 Dept. of Ophthalmology, JNMC 21
Chase and colleagues found that elevated diastolic blood pressure, even just to “high‐
normal” values, carried an increased risk of retinopathy in young diabetics.
Treatment for renal disease may be associated with improvement of DR and better 
response to photocoagulation.
21
Other Risk
factors
• Smoking
• Sex : Male > Female
• Hyperlipidemia (TG, LDL)
• Cataract Surgery
• Obesity
• Anemia (leading to hypoxia)
• Carotid artery occlusive disease
• Alcohol
02-07-2020 Dept. of Ophthalmology, JNMC 22
‐Hypomagnesemia
‐Cataract surgery in diabetics is associated with increased incidnece of CME, 
Increased risk of progression of retinopathy, Increased risk of anterior segment 
neovascularisation.
22
Pathogenesis
02‐07‐2020 Dept. of Ophthalmology, JNMC 23
23
Pathogenesis
• The final metabolic pathway which causes diabetic retinopathy is
unknown.
• There are several theories.
02-07-2020 Dept. of Ophthalmology, JNMC 24
24
Aldose Reductase pathway
• Aldose reductase converts sugars, when present in high concentration,
into alcohols (glucose to sorbitol).
• Sorbitol cannot easily diffuse out of cells.
• Osmotic forces draw water into the cells resulting in electrolyte imbalance.
• High concentration in Retinal pericytes and Schwann cells.
02-07-2020 Dept. of Ophthalmology, JNMC 25
25
Aldose reductase pathway
02-07-2020 Dept. of Ophthalmology, JNMC 26
Aldose reductase
Glucose Galactose
Sorbitol Galactitol
26
02‐07‐2020 Dept. of Ophthalmology, JNMC 27
CELL
Sorbitol & Galactitol
WATER
Osmotic forces
The resultant damage to lens epithelial cells, which have a high concentration of 
aldose reductase, is responsible for the cataract seen in children and in pts with  
galactosemia. 
Because aldose reductase is also found in high concentration in retinal pericytes and 
Schwann cells, some investigators suggest that diabetic retinopathy and neuropathy 
may be caused by aldose reductase‐mediated damage.
27
Vaso-proliferative factors
• The retina and retinal pigment epithelium release vaso-proliferative
factors, such as VEGF, which induce neo-vascularization.
• VEGF has a direct role in the proliferative retinal vascular abnormalities that
are found in diabetes.
• The concentration of VEGF in aqueous and vitreous directly correlates with
the severity of retinopathy
• VEGF is a potent vaso-permeability factor and is responsible for DME
02-07-2020 Dept. of Ophthalmology, JNMC 28
28
Vaso-proliferative factors
• Tissue growth factor-beta (TGFβ) and connective tissue growth factor
(CTGF).
• The inflammatory component results from macrophage and complement
activation.
• It is believed that complement activation results in increased neutrophils,
which then cause endothelial damage.
• Lipids and proteins leak out of the capillaries
• Inflammation thus plays a role in macular edema and diabetic retinopathy.
02-07-2020 Dept. of Ophthalmology, JNMC 29
There are other vasoactive cytokines released in diabetic eyes.
29
NEOVASCULARIATION
• Caused by capillary non-perfusion leading to retinal hypoxia.
02-07-2020 Dept. of Ophthalmology, JNMC 30
Angiogenic factors Anti-angiogenic factors
VEGF Endostatin
PDGF Angiostatin
HGF PEDF
FGF
Growth Hormone
New vessel growth is thought to be caused by an imbalance between angiogenic and
anti-angiogenic factors to re-vascularize the hypoxic retina.
IRMA are shunts that run between the retina from arterioles to venules
30
Platelets and Blood Viscosity
• Platelets in diabetic patients are “stickier” than platelets of patients without
diabetes
• It is possibly because diabetic patients have elevated factor VIII (von
Willebrand) levels.
• This elevation may be due to elevated growth hormone levels and can be
lowered by strict control of blood glucose.
Factor VIII secreted by vascular endothelial cells.
• Role :
• Erythrocyte coagulation
• Platelet aggregation and adhesion
02-07-2020 Dept. of Ophthalmology, JNMC 31
Platelets in diabetic patients are “stickier” than platelets of patients without diabetes
bcoz diabetic patients have elevated factor VIII (Von Willebrand) levels.
This elevation may be due to elevated growth hormone levels.
31
02-07-2020 Dept. of Ophthalmology, JNMC 32
Platelet Adhesion
Phopholipid
Arachidonic Acid
Thromboxane A2 and ADP
Aggregation
Aspirin
Once the platelets adhere to cell wall, they secrete substances which cause platelets 
to adhere to each other(aggregation). When a platelet adhere to anything, a 
phospholipid in its cellwall is converted to arachidonic acid. This is converted through 
several prostaglandin  intermediates to another prostaglandin, thromboxane A2 
which is one of the most potent vasoconstrictors and platelet aggregating agents 
known.
32
• Diabetic patients are especially sensitive to thromboxane and to other
aggregating agents such as epinephrine.
• It has been postulated that abnormal platelet adhesion and aggregation
causes focal capillary occlusions and focal areas of ischaemia in the retina
which in turn are responsible for DR.
• PDR has been reported in patients with severe platelet dysfunction.
02-07-2020 Dept. of Ophthalmology, JNMC 33
33
• Other haematological abnormalities seen in diabetics are increased blood
viscosity, erythrocyte aggregation and decreased erythrocyte deformability.
• In diabetics, erythrocytes form clumps instead of the rouleaux seen in non-
diabetics.
• The severity of retinopathy is co-related with severity of clumping and with
elevated fibrinogen and globulin levels.
• These molecules may increase the clumping, which in turn may occlude
capillaries or damage endothelial cells.
02-07-2020 Dept. of Ophthalmology, JNMC 34
34
Growth Hormone
• Poulsen noted reversal of diabetic retinopathy in women who had
postpartum hemorrhagic necrosis of the pituitary gland(Sheehan’s
syndrome).
• A 10- to 12-year follow-up study of diabetic dwarfs who lacked
immunoassayable growth hormone found no evidence of retinopathy.
• Growth hormone deficiency was found to be somewhat protective against
retinopathy
02-07-2020 Dept. of Ophthalmology, JNMC 35
Growth hormone acts as an angiogenic factor.
35
PATHOGENESIS
• Diabetic retinopathy is a microangiopathy affecting the retinal
pre-capillary arterioles, capillaries and venules.
• Retinopathy has features of both:
• Microvascular leakage (mild- mod NPDR)
• Microvascular occlusion (severe NPDR-PDR)
02-07-2020 Dept. of Ophthalmology, JNMC 36
36
37
Capillaropathy
• Characterized by
• Death of pericytes
• Thickening of capillary basement membrane(sorbitol pathway)
• Loss of vascular smooth muscle cells(capillary acellularity)
• Endothelial proliferation
• Abnormalities of RBCs(leading to defective oxygen transport) and
WBCs.
02-07-2020 Dept. of Ophthalmology, JNMC 38
Histologically, the earliest abnormalities are thickening of capillary basement 
membrane and pericyte dropout. Pericytes are mesothelial cells which surround the 
endothelial cells. Normally one pericyte for one endothelial cell, but in diabetics 
pericytes die off and decrease in number.
38
- Increased platelet
stickiness and adhesion.
- Increased plasma viscosity
- Defective fibrinolysis and
prolonged clot lysis time.
Dept. of Ophthalmology, JNMC 02‐07‐2020 39
Capillaropathy
39
BREAKDOWN OF BLOOD RETINAL BARRIER
• Blood retinal barrier is composed of two parts –
• Inner BRB - tight junctions of retinal capillaries, endothelial cells
• Outer BRB – tight junctional complexes(zonula occludens and zonula
adherens) located between adjacent RPE cells.
• Breakdown of this BRB leads to leakage of lipoproteins
responsible for formation of exudates.
02-07-2020 Dept. of Ophthalmology, JNMC 40
40
02‐07‐2020 Dept. of Ophthalmology, JNMC 41
Due to the retinal hypoxia, there occurs IRMA which are dilated irregular retinal 
vessels between the arterioles and venules. 
The retina produces vasoproliferative substances like VEGF, TGF, CTGF which induce 
neovascularisation resulting in rubeosis iridis and later proliferative retinopathy.
41
Microvascular leakage
Degeneration and loss
of pericytes
Capillary wall weakening
microaneurysm
Intraretinal
hemorrhage
Plasma leakage
Retinal edema
Hard exudate
(Circinate pattern)
Microaneurysms are the first ophthalmoscopically detectable change in DR. They 
begin as dilatations in the capillary wall in areas where pericytes are absent. Next 
wen the wall of a capillary or microaneurysm is weakened enough, it may rupture 
giving rise to an intraretinal haemorrhage. If BRB is sufficiently damaged, fluid begins 
to accumulate in the retina (i.e retinal oedema) and there is leakage of lipoprotein 
and lipid‐filled macrophages into the retina causing exudates.
42
Microvascular occlusion
Endothelial cell damage and proliferation
Capillary basement membrane thickening
Increased plasma viscosity
Deformation of RBC
Increased platelets stickiness
Proliferative
retinopathy
Decreased capillary blood flow
and perfusion
A-V shunt
IRMA
Cotton wool spots
Retinal hypoxia
Neovascularization
and fibrovascular
proliferation
Rubeosis
iridis
VEGF
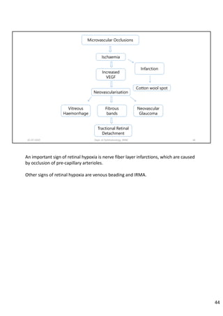
An important sign of retinal hypoxia is nerve fiber layer infarctions, which are caused 
by occlusion of pre‐capillary arterioles. Other signs of retinal hypoxia are venous 
beading and IRMA.
43
02-07-2020 Dept. of Ophthalmology, JNMC 44
Increased
VEGF
Neovascularisation
Fibrous
bands
Tractional Retinal
Detachment
Cotton wool spot
Neovascular
Glaucoma
Vitreous
Haemorrhage
Microvascular Occlusions
Ischaemia
Infarction
An important sign of retinal hypoxia is nerve fiber layer infarctions, which are caused 
by occlusion of pre‐capillary arterioles. 
Other signs of retinal hypoxia are venous beading and IRMA.
44
Classification
02‐07‐2020 Dept. of Ophthalmology, JNMC 45
45
Classification
• Early Treatment Diabetic Retinopathy Study (modified Airline House classification )
• Non-Proliferative Diabetic Retinopathy
• Proliferative Diabetic Retinopathy
• Descriptive categories in clinical practice:
• Background Diabetic Retinopathy
• Diabetic maculopathy
• Pre-proliferative Diabetic Retinopathy (PPDR)
• Proliferative Diabetic Retinopathy
• Advanced Diabetic Eye Disease
02-07-2020 Dept. of Ophthalmology, JNMC 46
Classification used in Early Treatment Diabetic Retinopathy Study (modified Airline 
House classification ) is widely used internationally
46
47
Proliferative Diabetic Retinopathy
02-07-2020 Dept. of Ophthalmology, JNMC 48
Proliferative Diabetic Retinopathy Management
Mild- Moderate PDR
New vessels on the disc (NVD) or New vessels elsewhere
(NVE) but extent insufficient to meet high risk criteria
Treatment considered according to severity of signs,
stability, systemic factors and patient’s personal
circumstances such as reliability of attendance for
review.
If not treated, review in up to 2 months
High – risk PDR
• NVD = 1/3rd disc area
• Any NVD + vitreous haemorrhage (VH)
• NVE > ½ disc area + VH
Laser photocoagulation
Intravitreal anti-VEGF agents
Intravitreal triamcinolone
Pars plana vitrectomy
Lipid lowering drugs
Advanced Diabetic eye disease:
1. Tractional retinal detachment,
2. Persistent vitreous haemorrhage
3. Neovascular glaucoma.
Pars plana vitrectomy
PDR is characterized by neovascularization on or within one disc diameter of the disc 
(NVD) and/or new vessels elsewhere (NVE) in the fundus.
PDR requires the presence of  Newly formed blood vessels of fibrous tissue or both 
arising from retina or optic disc and extending along the inner surface of retina or 
optic disc or into vitreous cavity
Should be performed immediately when possible and
certainly same day if symptomatic presentation with good
retinal view
48
Descriptive categories
• BACKGROUND DIABETIC RETINOPATHY(BDR)
• It is the earliest phase of DR.
• Microaneurysms, dot and blot haemorrhages and exudates.
• DIABETIC MACULOPATHY
• Refers to the presence of any retinopathy at the macula.
• Vision threatening Oedema and ischaemia
02-07-2020 Dept. of Ophthalmology, JNMC 49
Background diabetic retinopathy  ‐ These are generally the earliest signs of DR, and 
persist as more advanced lesions appear.
Diabetic maculopathy ‐ but is commonly reserved for significant changes, 
particularly vision‐threatening oedema and ischaemia
49
Descriptive categories
• PRE-PROLIFERATIVE DIABETIC RETINOPATHY (PPDR)
• Cotton wool spots,
• Venous changes,
• Intraretinal microvascular anomalies (IRMA) and
• Deep retinal haemorrhages.
• Indicated progressive retinal ischemia and heightened progression to retinal
neovascularization.
• DIABETIC PAPILLOPATHY
• It is a form of optic neuropathy seen in young type I diabetics.
• It is unrelated to glycemic control or any other known feature of diabetes.
02-07-2020 Dept. of Ophthalmology, JNMC 50
Preproliferative diabetic retinopathy  ‐ . PPDR indicates progressive retinal 
ischaemia, with a heightened risk of progression to retinal neovascularization. 
50
Clinical Presentation
02‐07‐2020 Dept. of Ophthalmology, JNMC 51
51
Symptoms
Diabetic Retinopathy is asymptomatic in early stages of the disease.
As the disease progresses symptoms may include
• Blurred vision
• Floaters and flashes
• Fluctuating vision
• Distorted vision
• Dark areas in the vision
• Poor night vision
• Impaired colour vision
• Partial or total loss of vision
02-07-2020 Dept. of Ophthalmology, JNMC 52
52
Signs
Dept. of Ophthalmology, JNMC
02‐07‐2020
53
53
• They are the 1st sign of Diabetic Retinopathy
• How are they formed?
• Loss of pericytes of capillaries due to DM
• Capillary wall weakness
• Weakened wall bulges out or dilates in a saccular
manner to form microaneurysm
02-07-2020 Dept. of Ophthalmology, JNMC 54
1. Microaneurysms
There is one pericyte per endothelial cell in capillaries. 
They give structural support to the capillaries
They begin as dilatations in the capillary wall in areas where pericytes are absent, 
initially being thin walled.
Seen ophthalmoscopically when size is > 30 micron , better seen on red free filter
Microaneurysms – histopathology. Two arms of a capillary loop that may fuse to 
become a microaneurysm – flat preparation of Indian ink‐injected retina
54
55
Dept. of Ophthalmology, JNMC
02‐07‐2020
55
Microaneurysm
• They are found in the Inner capillary
plexus of the inner nuclear layer
• 10- 125 μ in diameter
• Red dots either singly or in groups
• Found in:
• Center of hard exudate rings
• Areas of retinal edema
• Near area of capillary non-perfusion
• Appearance → fibrosis → disappear(3–4m).
56
Maximally seen in supero-temporal quadrant
Image shows microaneurysms and dot‐blot hemorrhages
56
Fundus
Fluorescein
Angiography
• Hyperfluorescent spots -
patent
• Leak dye later
• Hyper cellular MA and
fibrosed MA do not fill up.
‐ FA shows scattered hyperfluorescent spots in the posterior fundus.
‐ Microaneurysms may be indistinguishable clinically from dot haemorrhages.
‐ FA allows differentiation between dot haemorrhages and non‐thrombosed
microaneurysms.
57
Significance of Microaneurysm
02-07-2020 Dept. of Ophthalmology, JNMC 58
• They leak plasma and later RBCs
• Retinal edema
• Macular edema
• Hard exudates
• Retinal hemorrhages
• Number of microaneurysms indicates severity of the Diabetic Retinopathy
High microaneurysm turnover rate on CFP taken sequentially is a good biomarker for 
progression of DR
58
Microaneurysms :
Differential
diagnoses
02-07-2020 59
• Diabetic Retinopathy
• Venous occlusions : CRVO, BRVO
• Hypertensive retinopathy
• Radiation retinopathy
• Leukemias, Anemia
• Coat’s disease
• Eales disease
Dept. of Ophthalmology, JNMC
59
2. Retinal Hemorrhages
Superficial – flame shaped Deep – dot and blot
02-07-2020 Dept. of Ophthalmology, JNMC 60
When the wall of a capillary or microaneurysm is weakened enough, it may rupture,
giving rise to an intraretinal hemorrhage.
They may be small and round (dot and blot) or flame shaped depending on their depth
within the retinal layers.
Retinal haemorrhage spreads along the line of least resistance, constrained by the
local anatomy of the particular layer from which it arises.
Therefore, a superficial bleed will track parallel to the nerve fibre layer resulting in a
longitudinal spread becoming flame or splinter shaped.
However, deeper in the retina(i.e. in the inner nuclear layer or outer plexiform layer),
since the layers are vertically oriented it results in circumscribed, round
haemorrhages(dot and blot).
60
Flame shaped Hemorrhages
02-07-2020 Dept. of Ophthalmology, JNMC 61
• Nerve Fiber Layer (NFL)
• Flame shaped: architecture of
the retinal nerve fibers
• Excessive number:
Measure BP
• Also associated with:
• Hypertension
• Anemia, Leukemias
• Eales disease
• Collagen Vascular disorders
• Vasculitis of any cause
Arise from the larger superficial pre – capillary arterioles
61
Dot- blot hemorrhages
02-07-2020 Dept. of Ophthalmology, JNMC 62
• Venous end of capillaries
• Located in the middle layers if
the retina
• Dot hemorrhages may look like
MA but usually larger than 125 µ
• Large dot‐ blot hemorrhages 
represent hemorrhagic retinal 
infarcts.
125 micron = vein at disc border
Number increases severity
62
3. Hard exudates
• Waxy, yellow lesions
• Relatively distinct margins.
• Caused by chronic localized retinal 
oedema
• Develop at the junction of normal and 
oedematous retina. 
• Arranged in clumps and / or rings at the 
posterior pole
• Circinate retinopathy
02-07-2020 Dept. of Ophthalmology, JNMC 63
Typically surround area of the retinal edema with leaking micro‐aneurysms in the 
center – circinate retinopathy
63
Hard exudates
• Composed of lipoprotein and lipid‐filled 
macrophages and are exuded from 
microaneurysms.
• Located in the Outer plexiform layer
• Histology shows irregular eosinophilic deposits 
mainly in the outer plexiform layer.
02-07-2020 Dept. of Ophthalmology, JNMC 64
Composed of lipoproteins and lipid ingested macrophages
Located in the outer plexiform layer but may break into superficial layers if 
accumulate
64
Hard exudates
• With time the number and size 
tend to increase and the fovea 
may be involved.
• When leakage ceases, exudates 
absorb spontaneously over a 
period of months, either into 
healthy surrounding capillaries or 
by phagocytosis.
• Chronic leakage  leads to 
enlargement and the deposition 
of crystalline cholesterol
02-07-2020 Dept. of Ophthalmology, JNMC 65
(C) more extensive exudates, some associated with microaneurysms; (D) exudates 
involving the fovea, including central crystalline cholesterol deposition – focal laser 
has recently been applied superotemporal to the fovea.
65
Hypofluorescent on FFA
02-07-2020 Dept. of Ophthalmology, JNMC 66
‐ (A) Clinical appearance; (B) exudates not shown on FA.
‐ FA will commonly show hypofluorescence only with large dense exudates, as 
background choroidal fluorescence is masked, retinal capillary fluorescence is 
generally preserved overlying the lesions
‐ Why hard exudates are seen around vessels? – taken there by macrophages
66
Hard exudates
: Significance
02-07-2020 67
• They are part of the CSME and there
is risk of visual loss.
• Extensive hard exudates can go to
settle under NS retina and damage
photoreceptors and cause irreversible
loss of vision
• Take 3 – 6 months to disappear
• Cholesterol profile should be paid
attention to.
Dept. of Ophthalmology, JNMC
67
4. Retinal Edema
02-07-2020 Dept. of Ophthalmology, JNMC 68
• Retinal edema is retinal thickening seen with stereoscopic fundus
examination by slit lamp bio-microscopy with 90D / 78D lens.
• This is usually in the posterior pole seen as elevation .
• The choroidal pattern will be less visible through the edematous retina.
• If it involves the fovea, foveal reflex would be lost.
• Best detected with OCT.
FFA – leaking microaneurysms and dilated capillaries as cause of retinal edema
68
• White or greyish white lesions
• Feathery white borders as they are in the
superficial nerve fibre layer.
• Commonly seen along the arcades or near
the disc
• Also called soft exudates or nerve fibre
infarcts, are an accumulation of intracellular
fluid and organelles as a result of local
ischemia and not exudation.
02-07-2020 Dept. of Ophthalmology, JNMC 69
5. Cotton Wool Spots
Described by Mcleod D in 1975.
Local ischemia causes effective obstruction of axoplasmic flow in the normally 
transparent nerve fiber layer; the subsequent swelling of the nerve fibers gives 
cotton‐wool spots their characteristic white fluffy appearance. 
Common in HTN but can occur in non HTN diabetic patients
Fluorescein angiography shows lack of capillary perfusion in the area corresponding 
to a cotton‐wool spot.
69
Cotton wool spots
• Result from interruption of
axoplasmic flow in the nerve
fibre layer thereby causing a
gross, localized axonal
distension known as ‘cytoid
bodies’
• May obscure the underlying
blood vessels
02-07-2020 Dept. of Ophthalmology, JNMC 70
Disruption of axoplasmic flow in axons results in the swollen ends known as cytoid
bodies (globular structures in the NFL) on HPE
Cotton wool spots. (A) Histology shows cytoid bodies in the retinal nerve fibre layer; 
(B) clinical appearance; 
As cotton wool spots heal, debris is removed by autolysis and phagocytosis
70
Cotton wool spots
• Once the cotton wool spot resolves,
the nerve fiber and ganglion cells at
that spot atrophy, giving rise to
‘depression sign’.
• FA shows focal hypofluorescence due
to local ischaemia and blockage of
background choroidal fluorescence
02-07-2020 Dept. of Ophthalmology, JNMC 71
As cotton wool spots heal, debris is removed by autolysis and phagocytosis; (C) red‐
free photography showing differing appearance of cotton wool spots and 
haemorrhages, the hemorrhages appearing black – the smaller well‐defined white 
lesions are exudates
OCT – hyperreflectivity at NFL
71
Cotton wool spots : significance
02-07-2020 Dept. of Ophthalmology, JNMC 72
• Indicate worsening of Diabetic Retinopathy
• Less significance than Hemorrhages, venous beading and IRMAs.
72
Differential
Diagnoses of
Cotton wool
spots
73
02-07-2020
Dept.ofOphthalmology,JNMC
• Hypertensive retinopathy
• Blood diseases – Anaemia, leukemia
• Collgen vascular diseases
• Puschers retinopathy
• HIV
• Takayasus disease
• Acute pancreatitis
73
• Fine, reddish, irregular blood
vesses that run from retinal
arterioles to venules – shunt
vessels.
• They bypass the capillary bed.
• Intra-retinal location.
• They don’t cross major vessels,
• They do not leak on FFA when
compared to NVE.
02-07-2020 Dept. of Ophthalmology, JNMC 74
6. Intraretinal Microvascular abnormality (IRMA)
They signify progressive retinal ischemia and are therefore often seen adjacent to
areas of marked capillary hypoperfusion.
FA shows focal hyperfluorescence associated with adjacent areas of capillary closure
(‘dropout’) but without leakage.
74
IRMA - significance
02-07-2020 Dept. of Ophthalmology, JNMC 75
• Signify progressive retinal ischemia
• May be present in moderate NPDR.
75
• Venous dilatation
• Venous beading
• Venous looping
• Venous doubling
02-07-2020 Dept. of Ophthalmology, JNMC 76
7. Venous changes
Another early finding in DR is Venous anomalies seen in ischaemia consist of 
generalized dilatation and tortuosity, looping(seen adjacent to areas of capillary non‐
perfusion), beading (focal narrowing and dilatation) and sausage‐like segmentation. 
76
Venous dilatation
02-07-2020 Dept. of Ophthalmology, JNMC 77
• Indicates loss of autoregulation with increased blood flow initially
• Not a specific sign
Can be present from beginning
77
Venous beading
02-07-2020 Dept. of Ophthalmology, JNMC 78
• Major vessels have beaded appearance
• It may be seen in moderate NPDR, but
severity will be less or present only in
one quadrant
• They are very important signs of
worsening Diabetic Retinopathy
78
Venous beading
02-07-2020 Dept. of Ophthalmology, JNMC 79
79
Venous looping
02-07-2020 Dept. of Ophthalmology, JNMC 80
Signifies an effort to form a new vessel
80
Arteriolar Changes
• Retinal arteriolar dilatation (early marker of ischaemia)
• Peripheral narrowing
• Silver wiring
• Obliteration
02-07-2020 Dept. of Ophthalmology, JNMC 81
81
Arteriolar closure
02-07-2020 Dept. of Ophthalmology, JNMC 82
82
Proliferative Diabetic 
Retinopathy
02‐07‐2020 Dept. of Ophthalmology, JNMC 83
83
Neovascularization
02-07-2020 Dept. of Ophthalmology, JNMC 84
• New vessels are a hallmark of Proliferative Diabetic Retinopathy (PDR)
• DR progression →Hypoxia→ upregula on of VEGF
• VEGF → endothelial proliferation and their migration → Neovascularization.
• VEGF levels in vitreous of patients with PDR are higher than those without PDR
84
New vessels indicate
02-07-2020 Dept. of Ophthalmology, JNMC 85
• Worsening condition
• Possibility of severe visual loss
• Require immediate treatment
• Points to probability of other systemic complication of DM like
• IHD, CKD, stroke, neuropathy.
85
Neovascularization on the disc (NVD)
02-07-2020 Dept. of Ophthalmology, JNMC 86
Grow on the disc or within 1 disc diameter of the disc
Grow on the disc or within 1 disc diameter of the disc
Disc new vessels. (A) Moderate; (B) severe with cotton‐wool spots; (C) FA showing 
leaking disc vessels, with extensive peripheral capillary dropout and a small focus of 
leaking vessels elsewhere
86
Neovascularization elsewhere (NVE)
02-07-2020 Dept. of Ophthalmology, JNMC 87
Grow on the surface of the retina outside one disc diameter of the disc
New vessels are seen as bright red or fibrovascular membranes on the retinal surface
Sometimes they may be seen protruding in to the vitreous
87
Neovascularization
02-07-2020 Dept. of Ophthalmology, JNMC 88
New vessels grow from retinal vessels on the retinal surface.
They pierce the ILM of the retina
Once they pierce the ILM they grow on the post hyaloid surface.
88
Fate of new vessels
02-07-2020 Dept. of Ophthalmology, JNMC 89
• They are fragile and may break
• Vitreous hemorrhage
• Sub-hyaloid hemorrhage
• They leak proteins into the vitreous and cause changes into it
• Posterior hyaloid face starts slowly to detach from the retina and the new
vessels attached may start bleeding.
• New vessels regress slowly replaced by fibrous tissue
• Posterior hyaloid face may pull the FVM – tractional RD
When the bleeder breaks the posterior hyaloid and enters the vitreous gel‐ Vitreous 
hemorrhage
When the blood collects between ILM and the posterior hyaloid facem then it is 
subhyaloid hemorrhage
Fibrosis may cause thickening of the posterior hyaloid
89
New vessels on the Iris (NVI)
• Also known as ‘Rubeosis iridis’
• High likelihood of progression to neovascular glaucoma
02-07-2020 Dept. of Ophthalmology, JNMC 90
90
• Once the stimulus for growth of new vessels is present, the path of
subsequent growth taken by neovascularization is along the route of least
resistance.
• For example, the absence of a true internal limiting membrane on the disc
could explain the prevalence of new vessels at that location.
• Also, neovascularization seems to grow more easily on a preformed
connective tissue framework.
• Thus, a shallow detached posterior vitreous face is a frequent site of
growth of new vessels.
02-07-2020 Dept. of Ophthalmology, JNMC 91
91
Proliferative Diabetic Retinopathy
Developmental stages of proliferative retinopathy –
“Dobree”.
Stage 1:
• Proliferative vessels usually arise from veins and often begin as a collection
of fine naked vessels, the IRMA.
• Later extra-retinal new vessels develop on the retina or the optic nerve
head.
• NVD & NVE
02-07-2020 Dept. of Ophthalmology, JNMC 92
Once new vessels appear on the retina then it is PDR
92
• Stage 2 - The new vessels, initially naked, usually progress through a
stage of further proliferation, with associated connective tissue formation.
• Stage 3 - Terminating stage
- Regression of the vascular systems with contracture of the connective
tissue components.
- Development of retinovitreal bands.
- Thickening of the posterior vitreous face.
- The appearance of retinoschisis, retinal detachment and retinal break
formation.
02-07-2020 Dept. of Ophthalmology, JNMC 93
93
• As PDR progresses, the fibrous component becomes more prominent, with
the fibrotic tissue being either vascular or avascular.
• The fibrovascular variety usually is found in association with vessels that
extend into the vitreous cavity or with abnormal new vessels on the surface
of the retina or disc.
• The avascular variety usually results from organization or thickening of the
posterior hyaloid face.
02-07-2020 Dept. of Ophthalmology, JNMC 94
94
• Scar tissue from neovascularization shrinks leading to tractional RD.
02-07-2020 Dept. of Ophthalmology, JNMC 95
Retinal detachment
Two types of diabetic retinal detachments occur, those that are caused by traction 
alone (nonrhegmatogenous) and those caused by retinal break formation 
(rhegmatogenous). Vitreous traction is transmitted to the retina along these 
proliferations and may lead to traction retinal detachment.
95
• Caused by bleeding from new
vessels.
• When small, it’s perceived as
floaters.
• A very large hemorrhage might
block out all vision.
• VH alone does not cause permanent
vision loss.
• When the blood clears, vision may
return to its former level unless the
macula has been damaged.
02-07-2020 Dept. of Ophthalmology, JNMC 96
Vitreous Hemorrhage
96
• Davis et al. have stressed the role of the contracting vitreous in the
production of vitreous hemorrhage, retinal breaks, and retinal detachment.
• Neovascular vessels do not ‘grow’ forward into the vitreous cavity but rather
are pulled into the vitreous by the contracting vitreous to which they adhere.
• When a haemorrhage occurs, if the erythrocytes are behind the posterior
vitreous face, they usually quickly settle to the bottom of the eye and are
absorbed. However, when erythrocytes break into the vitreous body, they
adhere to the gel and clearing may take months or years.
02-07-2020 Dept. of Ophthalmology, JNMC 97
It has long been assumed that sudden vitreous contractions tear the fragile new 
vessels, causing vitreous hemorrhage. However, the majority of diabetic vitreous 
hemorrhages occur during sleep, possibly because of an increase in blood pressure 
secondary to early morning hypoglycemia or to rapid eye movement sleep.
97
• Also known as macular pucker, pre-macular fibrosis, surface
wrinkling retinopathy or cellophane maculopathy.
• Develops as a result of proliferation of cells between the vitreous
and the macula.
02-07-2020 Dept. of Ophthalmology, JNMC 98
Epiretinal membrane
As the vitreous contracts, it may pull on the optic disc, causing traction striae
involving the macular area, or actually drag the macula itself, both of which 
contribute to decreased visual acuity
98
• When vitreous contraction has reached completion (i.e. when the vitreous
has detached from all areas of the retina except those where vitreo-retinal
adhesions associated with new vessels prevent such detachment),
proliferative retinopathy tends to enter the burned-out or ‘involutional’ stage.
• Vitreous hemorrhages decrease in frequency and severity.
• Some degree of RD is present.
02-07-2020 Dept. of Ophthalmology, JNMC 99
Burned out PDR
99
• A marked reduction in the calibre of retinal vessels is characteristic of this
stage. Previously dilated or beaded veins return to normal calibre.
• Arterioles decrease in calibre and also the number of visible branches are
reduced.
• Only occasional retinal haemorrhages and microaneurysms are present.
• Fibrous tissue may become thinner and more transparent, allowing the retina
to be seen more clearly.
• Marked loss of vision at this stage is explained by severe retinal ischaemia.
02-07-2020 Dept. of Ophthalmology, JNMC 100
100
Diabetic Macular Edema
02‐07‐2020 Dept. of Ophthalmology, JNMC 101
101
Diabetic Macular Edema
• It is defined as retinal thickening or hard exudates (or both) at or within 1 disc
diameter of the center of the macula
02-07-2020 Dept. of Ophthalmology, JNMC 102
Diabetic maculopathy is the most common cause of visual impairment in
diabetic patients, particularly type II.
If the BRB is sufficiently damaged, fluid begins to accumulate in the retina, especially 
in the macula.
ETDRS
It can be present in both NPDR and PDR
According to the Wisconsin Epidemiologic Study of Diabetic
Retinopathy(WESDR), the prevalence rate of macular edema is 10% in the
diabetic population as a whole.
102
• Oedema is due to capillary leakage and the fluid is initially located between
the outer plexiform and inner nuclear layers.
• Later it may also involve the inner plexiform and nerve fibre layers.
02-07-2020 Dept. of Ophthalmology, JNMC 103
The fluid accumulates in all layers of the retina but the largest quantities are found in 
the outer plexiform layer. Other layers have extensive intertwinning of axons which 
bind the axons and cells together thereby resisting any intercellular accumulation of 
fluid. Diffuse retinal oedema is caused by extensive capillary leakage, and localized 
oedema by focal leakage from microaneurysms and dilated capillary segments.
103
Clinically detected by
• Slit lamp biomicroscopic fundus examination
• Look for
• Loss of foveal reflex
• Retinal thickening and extent
• Cystoid changes
• Subretinal fluid – gentle elevation of retina over some area with loss of
choroidal pattern under it
02-07-2020 Dept. of Ophthalmology, JNMC 104
Retinal edema as recognized by thickening of retina is best detected by slit-
lamp biomicroscopy with a contact macular lens or Hruby lens.
104
• With further accumulation of fluid the fovea assumes a cystoid
appearance - cystoid macular oedema (CMO) that is readily detectable on
OCT and assumes a central flower petal pattern on FA.
02-07-2020 Dept. of Ophthalmology, JNMC 105
Oedema causes scattering of light by multiple interfaces it creates in retina which 
decreases retina’s translucency so that the normal RPE and choroidal background 
pattern is blurred. Finally the pockets of fluid in the outer plexiform layer, if large 
enough can be seen as cystoid macular edema.
105
DME Classification (Clinically)
DME
CSME No CSME
02-07-2020 Dept. of Ophthalmology, JNMC 106
106
02-07-2020 Dept. of Ophthalmology, JNMC 107
Retinal thickening
within 500 μm of the
centre of the fovea
Exudates within 500 μm of the
centre of the fovea, if
associated with retinal
thickening; the thickening itself
may be outside the 500 μm
Retinal thickening one disc area (1500 μm) or larger, any part
of which is within one disc diameter of the centre of the macula
Clinically Significant Macular Edema(CSME)
As defined by ETDRS 
107
Diabetic Macular Edema
DME is of 4 types: (FFA classification)
• Focal
• Diffuse
• Ischemic
• Mixed
02-07-2020 Dept. of Ophthalmology, JNMC 108
108
Focal DME
• Well-circumscribed retinal thickening associated with complete or
incomplete rings of exudates.
• FA shows late, focal hyperfluorescence due to leakage, usually with good
macular perfusion.
02-07-2020 Dept. of Ophthalmology, JNMC 109
Focal diabetic maculopathy. (A) A ring of hard exudates temporal to the macula; (B) 
FA late phase shows focal area of hyperfluorescence due to leakage corresponding to 
the centre of the exudate ring.
Focal photocoagulation – good prognosis.
109
Diffuse DME
• Diffuse retinal thickening, which may be associated with cystoid changes.
• There are typically also scattered microaneurysms and small haemorrhages.
• FA shows mid- and late-phase diffuse hyperfluorescence.
02-07-2020 Dept. of Ophthalmology, JNMC 110
Landmarks may be obscured by oedema, which may render localization of the fovea 
impossible. (A) Dot and blot haemorrhages – diffuse retinal thickening is present; (B) 
late‐phase FA shows extensive hyperfluorescence at the posterior pole due to leakage
Grid photocoagulation – guarded prognosis
Flower petal appearance
110
Ischemic DME
• Signs are variable
• Macula - relatively normal
• Reduced visual acuity.
• FA shows capillary non-perfusion at the fovea (an enlarged FAZ) and
frequently other areas of capillary non-perfusion at the posterior pole and
periphery.
02-07-2020 Dept. of Ophthalmology, JNMC 111
FA venous phase shows hypofluorescence due to capillary non‐perfusion at the 
central macula and elsewhere
111
Mixed DME
• Diabetic Maculopathies rarely exist isolated and most commonly have two or
more of the component.
02-07-2020 Dept. of Ophthalmology, JNMC 112
Focal
Ischemic
Diffuse
112
Investigations
02‐07‐2020 Dept. of Ophthalmology, JNMC 113
113
Investigations in DR
• General Investigations
• FBS, HbA1c – to assess the control
• Blood Pressure
• Specific Ocular Investigations
• FFA
• OCT
• OCTA
• Ultra – wide field FFA
• USG B-scan
• Microperimetry, Visual fields
02-07-2020 Dept. of Ophthalmology, JNMC 114
114
FFA
• When Should we do FFA?
• Routine use has reduced with introduction of OCT
• Focal / grid LASER for treatment of CSME- to identify leakage points
• Ischemic maculopathy (VA is poor, but fundus findings do not match)
02-07-2020 Dept. of Ophthalmology, JNMC 115
115
Focal maculopathy
02-07-2020 Dept. of Ophthalmology, JNMC 116
116
Enlarged FAZ – ischemic maculopathy
02-07-2020 Dept. of Ophthalmology, JNMC 117
117
OCT in DME
• Advantages
• Non- invasive, quick (2-5 minutes)
• Follow up OCTs to see regression
• In vivo- optical biopsy
• Types of DME
• Diffuse
• Cystoid
• Subretinal fluid
• Mixed
• Tractional & ERM
02-07-2020 Dept. of Ophthalmology, JNMC 118
OCT plays a great role in diagnosis, decision of treatment, follow up and 
prognositication of DME
118
02-07-2020 Dept. of Ophthalmology, JNMC 119
119
Characteristics of lesions in OCT
• Hard exudates and Hemorrhages – hyperreflective- white
• Intra retinal edema , cystoid spaces, subretinal fluid – hyporeflective – dark
• Shadow effect – hard exudates, vessels, hemorrhages
02-07-2020 Dept. of Ophthalmology, JNMC 120
Disturbed ELM and Ellipsoid zone
Cystoid spaces increased number and size
DRIL
Retinal thickness‐ weak sign
RPE atrophy
120
OCT Angiography
• Non-invasive
• Detects only 67 % microaneurysms
• Detects FAZ and capillary drop out areas
• Limited to central 3 – 6 mm only
02-07-2020 Dept. of Ophthalmology, JNMC 121
Swept source to visualize vasculature
121
Ultra wide field FFA
• Detects peripheral capillary drop out areas
02-07-2020 Dept. of Ophthalmology, JNMC 122
122
USG B-scan
• To assess retina when media is not clear
• Cataract
• NVI / NVA with cataract
• Vitreous hemorrhage
• Helps to diagnose Vitreous Hemorrhage, Retinal detachment, TRD
or PVD
02-07-2020 Dept. of Ophthalmology, JNMC 123
123
Treatment
124
Treatment of DME
• General measures
• Control of DM, HTN, other risk factors
• History of medications:
• Oral Hypoglycemic agents : Pioglitazone / Rosiglitazone
• Statins
• Modalities of treatment of DME
• Oral medications
• LASER photocoagulation
• Anti-VEGF injections intravitreally
• Intravitreal steroids
02-07-2020 Dept. of Ophthalmology, JNMC 125
Medications worsen DME
125
LASER
• Focal
• When localized edema is treated by treating leaking MA
• Modified Grid
• Diffuse area of edema is treated by mainly applying burns in edematous
area along with treatment of MA where visible
02-07-2020 Dept. of Ophthalmology, JNMC 126
126
02‐07‐2020 Dept. of Ophthalmology, JNMC 127
127
PRPC - Procedure
• Take written, informed consent
• Instill topical / peribulbar anesthesia
• Usually slit lamp mounted laser / indirect laser ophthalmoscopy is used.
• Mainster wide field lens is used (165 D)
• Spot size 200 – 500 micron
• Duration 0.1 sec
• Power start from 200 mW and titrate it to get mild white burns
02-07-2020 Dept. of Ophthalmology, JNMC 128
128
Disadvantages of laser
• Only 3 % had VA gain of ≥ 3 lines
• Microperimetry – field defects in near fixation
• Contrast sensitivity – decreases
• Accidental burn to fovea
02-07-2020 Dept. of Ophthalmology, JNMC 129
Risk of visual loss reduced but
CNV ccassionally due to laser causing Bruch’s membrane rupture
129
Anti- VEGF use in DME – EBM guidelines
• If eyes have DME on OCT with CSFT > 250 μm
• VA 6/9 – 6/96 (20/32 to 20/320)
• Anti- VEGF is better than laser treatment
• 8 letter gain in anti-VEGF eyes v/s
• 1 letter gain in LASER treated eyes
• 7-9 injections are needed in the first year to get this benefit
02-07-2020 Dept. of Ophthalmology, JNMC 130
130
02‐07‐2020 Dept. of Ophthalmology, JNMC 131
131
Anti VEGF in DME
Advantages
• Improvement in VA
• Reduction in central foveal
thickness
• Severity of DR ↓
• Development of PDR ↓
02-07-2020 Dept. of Ophthalmology, JNMC 132
Disadvantages
• Repeated injections
• Frequent visits
• Increased cost
• Risk of endophthalmitis, vitreous
hemorrhage, cataract, RD.
• Systemic considerations
132
02‐07‐2020 Dept. of Ophthalmology, JNMC 133
133
02‐07‐2020 Dept. of Ophthalmology, JNMC 134
134
Clinical trials
02‐07‐2020 Dept. of Ophthalmology, JNMC 135
135
Three major randomized clinical trials have largely determined
the strategies for appropriate clinical management of patients
with DR –
1) Diabetic Retinopathy Study (DRS)
2) Early Treatment Diabetic Retinopathy Study (ETDRS)
3) Diabetic Retinopathy Vitrectomy Study (DRVS)
02-07-2020 Dept. of Ophthalmology, JNMC 136
Clinical trials
DRS ‐ proved the use of photocoagulation in the treatment 
ETDRS – gave data regarding when to do photocoagulation
These are the studies which measured the efficacy of photocoagulation
DRVS – proved the advantage of early vitrectomy in VH complicating PDR. This study 
measured the efficacy of vitrectomy.
136
MAJOR ELIGIBILITY CRITERIA
1) Visual acuity >/= 20/100 (6/36) in each eye.
2) PDR in at least one eye or severe NPDR in both
3) Both eyes suitable for photocoagulation
MAJOR DESIGN FEATURES
One eye of each patient was assigned randomly to photocoagulation –
scatter (panretinal), local (for surface vessels) and focal (for macular
oedema). The other eye was assigned to follow-up without
photocoagulation.
02-07-2020 Dept. of Ophthalmology, JNMC 137
Diabetic Retinopathy study (DRS)
137
MAJOR CONCLUSIONS
1) Photocoagulation reduced the risk of severe visual loss by 50% or more.
2) Modest risks of decrease in visual acuity and visual field.
3) Treatment benefit outweighs risks for eye with high-risk PDR.
02-07-2020 Dept. of Ophthalmology, JNMC 138
138
MAJOR ELIGIBILITY CRITERIA
1) VISUAL ACUITY >/= 20/40 (6/12) {20/400(60/120) if reduction caused by
macular oedema}.
2) Mild NPDR to non high-risk PDR, with or without macular oedema.
3) Both eyes suitable for photocoagulation.
MAJOR DESIGN FEATURES
1) One eye of each patient was assigned randomly to early photocoagulation
and the other eye to deferral (careful follow up and photocoagulation if high
risk PDR develops).
2) Patients assigned randomly to asprin or placebo.
02-07-2020 Dept. of Ophthalmology, JNMC 139
ETDRS
139
MAJOR CONCLUSIONS
1) Focal photocoagulation (direct laser for focal leaks and grid laser for diffuse
leaks ) reduced the risk of moderate visual loss by 50% or more and
increased the chance of a small improvement in visual acuity
2) Both early scatter with or without focal photocoagulation and deferral were
followed by low rates of severe visual loss
3) Focal photocoagulation should be considered for eyes with CSME
4) Scatter photocoagulation is not indicated for mild to moderate NPDR but
should be considered as retinopathy approaches the high risk stage and
usually should not be delayed when the high risk stage is present
02-07-2020 Dept. of Ophthalmology, JNMC 140
140
DIABETIC RETINOPATHY VITRECTOMY STUDY (DRVS)
GROUP H – Recent severe vitreous hemorrhage
MAJOR ELIGIBILITY CRITERIA
1) Visual acuity </= 5/200 (5/60)
2) Vitreous hemorrhage consistent with visual acuity ,duration 1-6 months
3) Macula attached
MAJOR DESIGN FEATURES
1) In most patients, only one eye was eligible
2) Eligible eye or eyes assigned randomly to early vitrectomy or conventional
management (vitrectomy if centre of macula detaches or if vitreous hemorrhage
persists for 1 year, photocoagulation as needed and as possible)
02-07-2020 Dept. of Ophthalmology, JNMC 141
141
MAJOR CONCLUSIONS
• Chances of recovery of VA >/= 10/20 (3/6) increased by early vitrectomy at
least in patients with type I diabetes, who were younger and had more
severe PDR
02-07-2020 Dept. of Ophthalmology, JNMC 142
142
GROUP NR- Very severe PDR with useful vision
MAJOR ELIGIBILITY CRITERIA
1) Visual acuity >/= 10/200 (3/60)
2) Centre of macula attached
3) Extensive, active, neovascular or fibrovascular proliferations
MAJOR DESIGN FEATURES
• Same as Group H (except conventional management included vitrectomy
after a 6 months waiting period in eyes that developed severe VH)
02-07-2020 Dept. of Ophthalmology, JNMC 143
143
MAJOR CONCLUSIONS
- Chances of VA >/= 10/20 (3/6) increased by early vitrectomy at least for eyes
with severe new vessels.
- Early vitrectomy for eyes with recent severe VH and VA < 5/200 (5/60) was
beneficial, especially for patients with type 1 DM.
- Furthermore ,the chances of achieving VA of 10/20(3/6) or better increased
when early vitrectomy was performed in eyes with severe new vessels, again
especially for patients with type I DM.
02-07-2020 Dept. of Ophthalmology, JNMC 144
144
References
• Kanski’s Clinical Ophthalmology 9/e
• Ophthalmology by Myron Yanoff & Jay S.Duker
• Principles and Practice of Ophthalmology by Albert & Jakobiec’s
02-07-2020 Dept. of Ophthalmology, JNMC 145
145
Thank You 
02‐07‐2020 Dept. of Ophthalmology, JNMC 146
146

Diabetic retinopathy

  • 1.
  • 2.
  • 3.
  • 4.
    Diabetic Retinopathy Definition: Progressive dysfunctionof the retinal vasculature caused by chronic hyperglycemia resulting in structural damage to the neural retina. 02-07-2020 Dept. of Ophthalmology, JNMC 4 4
  • 5.
  • 6.
    • The mostsevere of ocular complications of diabetes. • Caused by damage to blood vessels of the retina, leads to retinal damage • Common in DM type 1 > type 2 02-07-2020 Dept. of Ophthalmology, JNMC 6 Diabetic Retinopathy It is the most common Retinal Vascular disease and is potentially vision threatening 6
  • 7.
    Why should weknow how many diabetics are there? 463 million people aged 20-79 years are living with DM as in 2019 02-07-2020 Dept. of Ophthalmology, JNMC 7 https://www.idf.org/aboutdiabetes/what-is-diabetes/facts-figures.html 7
  • 8.
    Indian scenario • Anestimated 65 million diabetics are present in India • ICMR survey conducted in 15 states reported that “7.3% of population aged > 20 years had DM” 02-07-2020 Dept. of Ophthalmology, JNMC 8 https://www.idf.org/aboutdiabetes/what-is-diabetes/facts-figures.html 8
  • 9.
    Prevalence of DRin Indian Population • Jotheeshwaran et al. “ In India, 18.1 % of DM patients aged > 50 years had some DR” • PK Rani et al. “Visual impairment due to DR was see in 4 % of 1414 individuals” 02-07-2020 Dept. of Ophthalmology, JNMC 9 2016 9
  • 10.
  • 11.
    Risk Factors Dept.ofOphthalmology,JNMC Non- modifiable • Age(increasing age) • Sex (Females > Males) • Duration of DM • Cataract Surgery – worsens • POAG • Pregnancy • Genetic factors 02-07-2020 11 Modifiable • Control of DM • Hypertension • Hyperlipidaemia • Obesity • CKD • Presence of other Diabetic complications Presence of other Diabetic complications like Peripheral neuropathy Foot ulcers Amputation 11
  • 12.
    Duration of DM • Mostimportant risk factor • The best predictor of diabetic retinopathy. • Pt diagnosed before age 30 years • 50% DR after 10 yrs • 90% DR after 30 yrs 12
  • 13.
    Type I DMand duration of DM 02-07-2020 Dept. of Ophthalmology, JNMC 13 Duration of Type I DM Any DR PDR DME 5 years 2 % 0 0 > 15 years 97 % 67 % 23 % Klein et al. 1995 13
  • 14.
    Type II DMand duration of DM 02-07-2020 Dept. of Ophthalmology, JNMC 14 Klein et al. 1995 Type II DM Insulin OHA DM > 15 years ( Any DR ) 87% 57% 10 years incidence of PDR 24% 10% 10 years incidence of CSME 18% 9% 5 % of Type II DM will have DR at the time of diagnosis of DM 14
  • 15.
    1st examination • TypeI DM : At 3 years after diagnosis of DM • Type II DM : At the time of diagnosis of DM 02-07-2020 Dept. of Ophthalmology, JNMC 15 15
  • 16.
    Hyperglycemia – controlof DM • Less important, but relevant to development and  progression of DR • ↑ HbA1c associated with ↑ risk • Raised HbA1c is associated with an increased risk of  proliferative disease. • Target HbA1c level = 6.5 ‐ 7%. 02-07-2020 Dept. of Ophthalmology, JNMC 16 This is because of increased oxygen-binding capacity of HbA1c leading to hypoxia. 16
  • 17.
    Diabetes Control andComplications DCCT • Strict control of Type I DM • Reduce the incidence of new DM by 76 % over a period of 3 years • Reduce progression of DR by 54% 02-07-2020 Dept. of Ophthalmology, JNMC 17 17
  • 18.
    United Kingdom ProspectiveDiabetes Study – T 2 DM Reduction of Hba1c by 1 % → reduc on of DR risk by 37 % 02-07-2020 Dept. of Ophthalmology, JNMC 18 18
  • 19.
    Pregnancy • Associated with rapid progression of DR •Key factors : • Greater pre‐pregnancy severity of retinopathy • Poor pre‐pregnancy control of DM • Too rapid control during the early stages of pregnancy • Development of pre‐eclampsia and fluid imbalance 02-07-2020 Dept. of Ophthalmology, JNMC 19 Pregnant diabetic patients should be seen during the first month of pregnancy. If no  retinopathy is found, follow‐up in each trimester is sufficient unless the patient  becomes symptomatic. 19
  • 20.
    Hypertension • Appropriate Blood‐pressure Control in Diabetes(ABCD) Trial: “Target BP should be < 140/80 mmHg.” • DCCT study ‐Type 1 DM showed that “If baseline and/or follow up blood pressures were high, then it was significant  factor for predicting development of DR, loss of vision or development of  Macular edema” • UKPDS – Type 2 DM “BP lowering had better effect than lowering the blood sugar” 02-07-2020 Dept. of Ophthalmology, JNMC 20 Very common in patients with DM type 2 20
  • 21.
    Nephropathy • Associated with worsening of DR • Treatment of renal disease: •ACE inhibitors and Angiotensin II receptor antagonists • Renal transplantation. 02-07-2020 Dept. of Ophthalmology, JNMC 21 Chase and colleagues found that elevated diastolic blood pressure, even just to “high‐ normal” values, carried an increased risk of retinopathy in young diabetics. Treatment for renal disease may be associated with improvement of DR and better  response to photocoagulation. 21
  • 22.
    Other Risk factors • Smoking •Sex : Male > Female • Hyperlipidemia (TG, LDL) • Cataract Surgery • Obesity • Anemia (leading to hypoxia) • Carotid artery occlusive disease • Alcohol 02-07-2020 Dept. of Ophthalmology, JNMC 22 ‐Hypomagnesemia ‐Cataract surgery in diabetics is associated with increased incidnece of CME,  Increased risk of progression of retinopathy, Increased risk of anterior segment  neovascularisation. 22
  • 23.
  • 24.
    Pathogenesis • The finalmetabolic pathway which causes diabetic retinopathy is unknown. • There are several theories. 02-07-2020 Dept. of Ophthalmology, JNMC 24 24
  • 25.
    Aldose Reductase pathway •Aldose reductase converts sugars, when present in high concentration, into alcohols (glucose to sorbitol). • Sorbitol cannot easily diffuse out of cells. • Osmotic forces draw water into the cells resulting in electrolyte imbalance. • High concentration in Retinal pericytes and Schwann cells. 02-07-2020 Dept. of Ophthalmology, JNMC 25 25
  • 26.
    Aldose reductase pathway 02-07-2020Dept. of Ophthalmology, JNMC 26 Aldose reductase Glucose Galactose Sorbitol Galactitol 26
  • 27.
  • 28.
    Vaso-proliferative factors • Theretina and retinal pigment epithelium release vaso-proliferative factors, such as VEGF, which induce neo-vascularization. • VEGF has a direct role in the proliferative retinal vascular abnormalities that are found in diabetes. • The concentration of VEGF in aqueous and vitreous directly correlates with the severity of retinopathy • VEGF is a potent vaso-permeability factor and is responsible for DME 02-07-2020 Dept. of Ophthalmology, JNMC 28 28
  • 29.
    Vaso-proliferative factors • Tissuegrowth factor-beta (TGFβ) and connective tissue growth factor (CTGF). • The inflammatory component results from macrophage and complement activation. • It is believed that complement activation results in increased neutrophils, which then cause endothelial damage. • Lipids and proteins leak out of the capillaries • Inflammation thus plays a role in macular edema and diabetic retinopathy. 02-07-2020 Dept. of Ophthalmology, JNMC 29 There are other vasoactive cytokines released in diabetic eyes. 29
  • 30.
    NEOVASCULARIATION • Caused bycapillary non-perfusion leading to retinal hypoxia. 02-07-2020 Dept. of Ophthalmology, JNMC 30 Angiogenic factors Anti-angiogenic factors VEGF Endostatin PDGF Angiostatin HGF PEDF FGF Growth Hormone New vessel growth is thought to be caused by an imbalance between angiogenic and anti-angiogenic factors to re-vascularize the hypoxic retina. IRMA are shunts that run between the retina from arterioles to venules 30
  • 31.
    Platelets and BloodViscosity • Platelets in diabetic patients are “stickier” than platelets of patients without diabetes • It is possibly because diabetic patients have elevated factor VIII (von Willebrand) levels. • This elevation may be due to elevated growth hormone levels and can be lowered by strict control of blood glucose. Factor VIII secreted by vascular endothelial cells. • Role : • Erythrocyte coagulation • Platelet aggregation and adhesion 02-07-2020 Dept. of Ophthalmology, JNMC 31 Platelets in diabetic patients are “stickier” than platelets of patients without diabetes bcoz diabetic patients have elevated factor VIII (Von Willebrand) levels. This elevation may be due to elevated growth hormone levels. 31
  • 32.
    02-07-2020 Dept. ofOphthalmology, JNMC 32 Platelet Adhesion Phopholipid Arachidonic Acid Thromboxane A2 and ADP Aggregation Aspirin Once the platelets adhere to cell wall, they secrete substances which cause platelets  to adhere to each other(aggregation). When a platelet adhere to anything, a  phospholipid in its cellwall is converted to arachidonic acid. This is converted through  several prostaglandin  intermediates to another prostaglandin, thromboxane A2  which is one of the most potent vasoconstrictors and platelet aggregating agents  known. 32
  • 33.
    • Diabetic patientsare especially sensitive to thromboxane and to other aggregating agents such as epinephrine. • It has been postulated that abnormal platelet adhesion and aggregation causes focal capillary occlusions and focal areas of ischaemia in the retina which in turn are responsible for DR. • PDR has been reported in patients with severe platelet dysfunction. 02-07-2020 Dept. of Ophthalmology, JNMC 33 33
  • 34.
    • Other haematologicalabnormalities seen in diabetics are increased blood viscosity, erythrocyte aggregation and decreased erythrocyte deformability. • In diabetics, erythrocytes form clumps instead of the rouleaux seen in non- diabetics. • The severity of retinopathy is co-related with severity of clumping and with elevated fibrinogen and globulin levels. • These molecules may increase the clumping, which in turn may occlude capillaries or damage endothelial cells. 02-07-2020 Dept. of Ophthalmology, JNMC 34 34
  • 35.
    Growth Hormone • Poulsennoted reversal of diabetic retinopathy in women who had postpartum hemorrhagic necrosis of the pituitary gland(Sheehan’s syndrome). • A 10- to 12-year follow-up study of diabetic dwarfs who lacked immunoassayable growth hormone found no evidence of retinopathy. • Growth hormone deficiency was found to be somewhat protective against retinopathy 02-07-2020 Dept. of Ophthalmology, JNMC 35 Growth hormone acts as an angiogenic factor. 35
  • 36.
    PATHOGENESIS • Diabetic retinopathyis a microangiopathy affecting the retinal pre-capillary arterioles, capillaries and venules. • Retinopathy has features of both: • Microvascular leakage (mild- mod NPDR) • Microvascular occlusion (severe NPDR-PDR) 02-07-2020 Dept. of Ophthalmology, JNMC 36 36
  • 37.
  • 38.
    Capillaropathy • Characterized by •Death of pericytes • Thickening of capillary basement membrane(sorbitol pathway) • Loss of vascular smooth muscle cells(capillary acellularity) • Endothelial proliferation • Abnormalities of RBCs(leading to defective oxygen transport) and WBCs. 02-07-2020 Dept. of Ophthalmology, JNMC 38 Histologically, the earliest abnormalities are thickening of capillary basement  membrane and pericyte dropout. Pericytes are mesothelial cells which surround the  endothelial cells. Normally one pericyte for one endothelial cell, but in diabetics  pericytes die off and decrease in number. 38
  • 39.
    - Increased platelet stickinessand adhesion. - Increased plasma viscosity - Defective fibrinolysis and prolonged clot lysis time. Dept. of Ophthalmology, JNMC 02‐07‐2020 39 Capillaropathy 39
  • 40.
    BREAKDOWN OF BLOODRETINAL BARRIER • Blood retinal barrier is composed of two parts – • Inner BRB - tight junctions of retinal capillaries, endothelial cells • Outer BRB – tight junctional complexes(zonula occludens and zonula adherens) located between adjacent RPE cells. • Breakdown of this BRB leads to leakage of lipoproteins responsible for formation of exudates. 02-07-2020 Dept. of Ophthalmology, JNMC 40 40
  • 41.
    02‐07‐2020 Dept. of Ophthalmology, JNMC 41 Due to the retinal hypoxia, there occurs IRMAwhich are dilated irregular retinal  vessels between the arterioles and venules.  The retina produces vasoproliferative substances like VEGF, TGF, CTGF which induce  neovascularisation resulting in rubeosis iridis and later proliferative retinopathy. 41
  • 42.
    Microvascular leakage Degeneration andloss of pericytes Capillary wall weakening microaneurysm Intraretinal hemorrhage Plasma leakage Retinal edema Hard exudate (Circinate pattern) Microaneurysms are the first ophthalmoscopically detectable change in DR. They  begin as dilatations in the capillary wall in areas where pericytes are absent. Next  wen the wall of a capillary or microaneurysm is weakened enough, it may rupture  giving rise to an intraretinal haemorrhage. If BRB is sufficiently damaged, fluid begins  to accumulate in the retina (i.e retinal oedema) and there is leakage of lipoprotein  and lipid‐filled macrophages into the retina causing exudates. 42
  • 43.
    Microvascular occlusion Endothelial celldamage and proliferation Capillary basement membrane thickening Increased plasma viscosity Deformation of RBC Increased platelets stickiness Proliferative retinopathy Decreased capillary blood flow and perfusion A-V shunt IRMA Cotton wool spots Retinal hypoxia Neovascularization and fibrovascular proliferation Rubeosis iridis VEGF An important sign of retinal hypoxia is nerve fiber layer infarctions, which are caused  by occlusion of pre‐capillary arterioles. Other signs of retinal hypoxia are venous  beading and IRMA. 43
  • 44.
    02-07-2020 Dept. ofOphthalmology, JNMC 44 Increased VEGF Neovascularisation Fibrous bands Tractional Retinal Detachment Cotton wool spot Neovascular Glaucoma Vitreous Haemorrhage Microvascular Occlusions Ischaemia Infarction An important sign of retinal hypoxia is nerve fiber layer infarctions, which are caused  by occlusion of pre‐capillary arterioles.  Other signs of retinal hypoxia are venous beading and IRMA. 44
  • 45.
  • 46.
    Classification • Early TreatmentDiabetic Retinopathy Study (modified Airline House classification ) • Non-Proliferative Diabetic Retinopathy • Proliferative Diabetic Retinopathy • Descriptive categories in clinical practice: • Background Diabetic Retinopathy • Diabetic maculopathy • Pre-proliferative Diabetic Retinopathy (PPDR) • Proliferative Diabetic Retinopathy • Advanced Diabetic Eye Disease 02-07-2020 Dept. of Ophthalmology, JNMC 46 Classification used in Early Treatment Diabetic Retinopathy Study (modified Airline  House classification ) is widely used internationally 46
  • 47.
  • 48.
    Proliferative Diabetic Retinopathy 02-07-2020Dept. of Ophthalmology, JNMC 48 Proliferative Diabetic Retinopathy Management Mild- Moderate PDR New vessels on the disc (NVD) or New vessels elsewhere (NVE) but extent insufficient to meet high risk criteria Treatment considered according to severity of signs, stability, systemic factors and patient’s personal circumstances such as reliability of attendance for review. If not treated, review in up to 2 months High – risk PDR • NVD = 1/3rd disc area • Any NVD + vitreous haemorrhage (VH) • NVE > ½ disc area + VH Laser photocoagulation Intravitreal anti-VEGF agents Intravitreal triamcinolone Pars plana vitrectomy Lipid lowering drugs Advanced Diabetic eye disease: 1. Tractional retinal detachment, 2. Persistent vitreous haemorrhage 3. Neovascular glaucoma. Pars plana vitrectomy PDR is characterized by neovascularization on or within one disc diameter of the disc  (NVD) and/or new vessels elsewhere (NVE) in the fundus. PDR requires the presence of  Newly formed blood vessels of fibrous tissue or both  arising from retina or optic disc and extending along the inner surface of retina or  optic disc or into vitreous cavity Should be performed immediately when possible and certainly same day if symptomatic presentation with good retinal view 48
  • 49.
    Descriptive categories • BACKGROUNDDIABETIC RETINOPATHY(BDR) • It is the earliest phase of DR. • Microaneurysms, dot and blot haemorrhages and exudates. • DIABETIC MACULOPATHY • Refers to the presence of any retinopathy at the macula. • Vision threatening Oedema and ischaemia 02-07-2020 Dept. of Ophthalmology, JNMC 49 Background diabetic retinopathy  ‐ These are generally the earliest signs of DR, and  persist as more advanced lesions appear. Diabetic maculopathy ‐ but is commonly reserved for significant changes,  particularly vision‐threatening oedema and ischaemia 49
  • 50.
    Descriptive categories • PRE-PROLIFERATIVEDIABETIC RETINOPATHY (PPDR) • Cotton wool spots, • Venous changes, • Intraretinal microvascular anomalies (IRMA) and • Deep retinal haemorrhages. • Indicated progressive retinal ischemia and heightened progression to retinal neovascularization. • DIABETIC PAPILLOPATHY • It is a form of optic neuropathy seen in young type I diabetics. • It is unrelated to glycemic control or any other known feature of diabetes. 02-07-2020 Dept. of Ophthalmology, JNMC 50 Preproliferative diabetic retinopathy  ‐ . PPDR indicates progressive retinal  ischaemia, with a heightened risk of progression to retinal neovascularization.  50
  • 51.
  • 52.
    Symptoms Diabetic Retinopathy isasymptomatic in early stages of the disease. As the disease progresses symptoms may include • Blurred vision • Floaters and flashes • Fluctuating vision • Distorted vision • Dark areas in the vision • Poor night vision • Impaired colour vision • Partial or total loss of vision 02-07-2020 Dept. of Ophthalmology, JNMC 52 52
  • 53.
  • 54.
    • They arethe 1st sign of Diabetic Retinopathy • How are they formed? • Loss of pericytes of capillaries due to DM • Capillary wall weakness • Weakened wall bulges out or dilates in a saccular manner to form microaneurysm 02-07-2020 Dept. of Ophthalmology, JNMC 54 1. Microaneurysms There is one pericyte per endothelial cell in capillaries.  They give structural support to the capillaries They begin as dilatations in the capillary wall in areas where pericytes are absent,  initially being thin walled. Seen ophthalmoscopically when size is > 30 micron , better seen on red free filter Microaneurysms – histopathology. Two arms of a capillary loop that may fuse to  become a microaneurysm – flat preparation of Indian ink‐injected retina 54
  • 55.
  • 56.
    Microaneurysm • They arefound in the Inner capillary plexus of the inner nuclear layer • 10- 125 μ in diameter • Red dots either singly or in groups • Found in: • Center of hard exudate rings • Areas of retinal edema • Near area of capillary non-perfusion • Appearance → fibrosis → disappear(3–4m). 56 Maximally seen in supero-temporal quadrant Image shows microaneurysms and dot‐blot hemorrhages 56
  • 57.
    Fundus Fluorescein Angiography • Hyperfluorescent spots- patent • Leak dye later • Hyper cellular MA and fibrosed MA do not fill up. ‐ FA shows scattered hyperfluorescent spots in the posterior fundus. ‐ Microaneurysms may be indistinguishable clinically from dot haemorrhages. ‐ FA allows differentiation between dot haemorrhages and non‐thrombosed microaneurysms. 57
  • 58.
    Significance of Microaneurysm 02-07-2020Dept. of Ophthalmology, JNMC 58 • They leak plasma and later RBCs • Retinal edema • Macular edema • Hard exudates • Retinal hemorrhages • Number of microaneurysms indicates severity of the Diabetic Retinopathy High microaneurysm turnover rate on CFP taken sequentially is a good biomarker for  progression of DR 58
  • 59.
    Microaneurysms : Differential diagnoses 02-07-2020 59 •Diabetic Retinopathy • Venous occlusions : CRVO, BRVO • Hypertensive retinopathy • Radiation retinopathy • Leukemias, Anemia • Coat’s disease • Eales disease Dept. of Ophthalmology, JNMC 59
  • 60.
    2. Retinal Hemorrhages Superficial– flame shaped Deep – dot and blot 02-07-2020 Dept. of Ophthalmology, JNMC 60 When the wall of a capillary or microaneurysm is weakened enough, it may rupture, giving rise to an intraretinal hemorrhage. They may be small and round (dot and blot) or flame shaped depending on their depth within the retinal layers. Retinal haemorrhage spreads along the line of least resistance, constrained by the local anatomy of the particular layer from which it arises. Therefore, a superficial bleed will track parallel to the nerve fibre layer resulting in a longitudinal spread becoming flame or splinter shaped. However, deeper in the retina(i.e. in the inner nuclear layer or outer plexiform layer), since the layers are vertically oriented it results in circumscribed, round haemorrhages(dot and blot). 60
  • 61.
    Flame shaped Hemorrhages 02-07-2020Dept. of Ophthalmology, JNMC 61 • Nerve Fiber Layer (NFL) • Flame shaped: architecture of the retinal nerve fibers • Excessive number: Measure BP • Also associated with: • Hypertension • Anemia, Leukemias • Eales disease • Collagen Vascular disorders • Vasculitis of any cause Arise from the larger superficial pre – capillary arterioles 61
  • 62.
    Dot- blot hemorrhages 02-07-2020Dept. of Ophthalmology, JNMC 62 • Venous end of capillaries • Located in the middle layers if the retina • Dot hemorrhages may look like MA but usually larger than 125 µ • Large dot‐ blot hemorrhages  represent hemorrhagic retinal  infarcts. 125 micron = vein at disc border Number increases severity 62
  • 63.
    3. Hard exudates •Waxy, yellow lesions • Relatively distinct margins. • Caused by chronic localized retinal  oedema • Develop at the junction of normal and  oedematous retina.  • Arranged in clumps and / or rings at the  posterior pole • Circinate retinopathy 02-07-2020 Dept. of Ophthalmology, JNMC 63 Typically surround area of the retinal edema with leaking micro‐aneurysms in the  center – circinate retinopathy 63
  • 64.
    Hard exudates • Composed of lipoprotein and lipid‐filled  macrophages and are exuded from  microaneurysms. •Located in the Outer plexiform layer • Histology shows irregular eosinophilic deposits  mainly in the outer plexiform layer. 02-07-2020 Dept. of Ophthalmology, JNMC 64 Composed of lipoproteins and lipid ingested macrophages Located in the outer plexiform layer but may break into superficial layers if  accumulate 64
  • 65.
    Hard exudates • With time the number and size  tend to increase and the fovea  may be involved. •When leakage ceases, exudates  absorb spontaneously over a  period of months, either into  healthy surrounding capillaries or  by phagocytosis. • Chronic leakage  leads to  enlargement and the deposition  of crystalline cholesterol 02-07-2020 Dept. of Ophthalmology, JNMC 65 (C) more extensive exudates, some associated with microaneurysms; (D) exudates  involving the fovea, including central crystalline cholesterol deposition – focal laser  has recently been applied superotemporal to the fovea. 65
  • 66.
    Hypofluorescent on FFA 02-07-2020Dept. of Ophthalmology, JNMC 66 ‐ (A) Clinical appearance; (B) exudates not shown on FA. ‐ FA will commonly show hypofluorescence only with large dense exudates, as  background choroidal fluorescence is masked, retinal capillary fluorescence is  generally preserved overlying the lesions ‐ Why hard exudates are seen around vessels? – taken there by macrophages 66
  • 67.
    Hard exudates : Significance 02-07-202067 • They are part of the CSME and there is risk of visual loss. • Extensive hard exudates can go to settle under NS retina and damage photoreceptors and cause irreversible loss of vision • Take 3 – 6 months to disappear • Cholesterol profile should be paid attention to. Dept. of Ophthalmology, JNMC 67
  • 68.
    4. Retinal Edema 02-07-2020Dept. of Ophthalmology, JNMC 68 • Retinal edema is retinal thickening seen with stereoscopic fundus examination by slit lamp bio-microscopy with 90D / 78D lens. • This is usually in the posterior pole seen as elevation . • The choroidal pattern will be less visible through the edematous retina. • If it involves the fovea, foveal reflex would be lost. • Best detected with OCT. FFA – leaking microaneurysms and dilated capillaries as cause of retinal edema 68
  • 69.
    • White orgreyish white lesions • Feathery white borders as they are in the superficial nerve fibre layer. • Commonly seen along the arcades or near the disc • Also called soft exudates or nerve fibre infarcts, are an accumulation of intracellular fluid and organelles as a result of local ischemia and not exudation. 02-07-2020 Dept. of Ophthalmology, JNMC 69 5. Cotton Wool Spots Described by Mcleod D in 1975. Local ischemia causes effective obstruction of axoplasmic flow in the normally  transparent nerve fiber layer; the subsequent swelling of the nerve fibers gives  cotton‐wool spots their characteristic white fluffy appearance.  Common in HTN but can occur in non HTN diabetic patients Fluorescein angiography shows lack of capillary perfusion in the area corresponding  to a cotton‐wool spot. 69
  • 70.
    Cotton wool spots •Result from interruption of axoplasmic flow in the nerve fibre layer thereby causing a gross, localized axonal distension known as ‘cytoid bodies’ • May obscure the underlying blood vessels 02-07-2020 Dept. of Ophthalmology, JNMC 70 Disruption of axoplasmic flow in axons results in the swollen ends known as cytoid bodies (globular structures in the NFL) on HPE Cotton wool spots. (A) Histology shows cytoid bodies in the retinal nerve fibre layer;  (B) clinical appearance;  As cotton wool spots heal, debris is removed by autolysis and phagocytosis 70
  • 71.
    Cotton wool spots •Once the cotton wool spot resolves, the nerve fiber and ganglion cells at that spot atrophy, giving rise to ‘depression sign’. • FA shows focal hypofluorescence due to local ischaemia and blockage of background choroidal fluorescence 02-07-2020 Dept. of Ophthalmology, JNMC 71 As cotton wool spots heal, debris is removed by autolysis and phagocytosis; (C) red‐ free photography showing differing appearance of cotton wool spots and  haemorrhages, the hemorrhages appearing black – the smaller well‐defined white  lesions are exudates OCT – hyperreflectivity at NFL 71
  • 72.
    Cotton wool spots: significance 02-07-2020 Dept. of Ophthalmology, JNMC 72 • Indicate worsening of Diabetic Retinopathy • Less significance than Hemorrhages, venous beading and IRMAs. 72
  • 73.
    Differential Diagnoses of Cotton wool spots 73 02-07-2020 Dept.ofOphthalmology,JNMC •Hypertensive retinopathy • Blood diseases – Anaemia, leukemia • Collgen vascular diseases • Puschers retinopathy • HIV • Takayasus disease • Acute pancreatitis 73
  • 74.
    • Fine, reddish,irregular blood vesses that run from retinal arterioles to venules – shunt vessels. • They bypass the capillary bed. • Intra-retinal location. • They don’t cross major vessels, • They do not leak on FFA when compared to NVE. 02-07-2020 Dept. of Ophthalmology, JNMC 74 6. Intraretinal Microvascular abnormality (IRMA) They signify progressive retinal ischemia and are therefore often seen adjacent to areas of marked capillary hypoperfusion. FA shows focal hyperfluorescence associated with adjacent areas of capillary closure (‘dropout’) but without leakage. 74
  • 75.
    IRMA - significance 02-07-2020Dept. of Ophthalmology, JNMC 75 • Signify progressive retinal ischemia • May be present in moderate NPDR. 75
  • 76.
    • Venous dilatation •Venous beading • Venous looping • Venous doubling 02-07-2020 Dept. of Ophthalmology, JNMC 76 7. Venous changes Another early finding in DR is Venous anomalies seen in ischaemia consist of  generalized dilatation and tortuosity, looping(seen adjacent to areas of capillary non‐ perfusion), beading (focal narrowing and dilatation) and sausage‐like segmentation.  76
  • 77.
    Venous dilatation 02-07-2020 Dept.of Ophthalmology, JNMC 77 • Indicates loss of autoregulation with increased blood flow initially • Not a specific sign Can be present from beginning 77
  • 78.
    Venous beading 02-07-2020 Dept.of Ophthalmology, JNMC 78 • Major vessels have beaded appearance • It may be seen in moderate NPDR, but severity will be less or present only in one quadrant • They are very important signs of worsening Diabetic Retinopathy 78
  • 79.
    Venous beading 02-07-2020 Dept.of Ophthalmology, JNMC 79 79
  • 80.
    Venous looping 02-07-2020 Dept.of Ophthalmology, JNMC 80 Signifies an effort to form a new vessel 80
  • 81.
    Arteriolar Changes • Retinalarteriolar dilatation (early marker of ischaemia) • Peripheral narrowing • Silver wiring • Obliteration 02-07-2020 Dept. of Ophthalmology, JNMC 81 81
  • 82.
    Arteriolar closure 02-07-2020 Dept.of Ophthalmology, JNMC 82 82
  • 83.
  • 84.
    Neovascularization 02-07-2020 Dept. ofOphthalmology, JNMC 84 • New vessels are a hallmark of Proliferative Diabetic Retinopathy (PDR) • DR progression →Hypoxia→ upregula on of VEGF • VEGF → endothelial proliferation and their migration → Neovascularization. • VEGF levels in vitreous of patients with PDR are higher than those without PDR 84
  • 85.
    New vessels indicate 02-07-2020Dept. of Ophthalmology, JNMC 85 • Worsening condition • Possibility of severe visual loss • Require immediate treatment • Points to probability of other systemic complication of DM like • IHD, CKD, stroke, neuropathy. 85
  • 86.
    Neovascularization on thedisc (NVD) 02-07-2020 Dept. of Ophthalmology, JNMC 86 Grow on the disc or within 1 disc diameter of the disc Grow on the disc or within 1 disc diameter of the disc Disc new vessels. (A) Moderate; (B) severe with cotton‐wool spots; (C) FA showing  leaking disc vessels, with extensive peripheral capillary dropout and a small focus of  leaking vessels elsewhere 86
  • 87.
    Neovascularization elsewhere (NVE) 02-07-2020Dept. of Ophthalmology, JNMC 87 Grow on the surface of the retina outside one disc diameter of the disc New vessels are seen as bright red or fibrovascular membranes on the retinal surface Sometimes they may be seen protruding in to the vitreous 87
  • 88.
    Neovascularization 02-07-2020 Dept. ofOphthalmology, JNMC 88 New vessels grow from retinal vessels on the retinal surface. They pierce the ILM of the retina Once they pierce the ILM they grow on the post hyaloid surface. 88
  • 89.
    Fate of newvessels 02-07-2020 Dept. of Ophthalmology, JNMC 89 • They are fragile and may break • Vitreous hemorrhage • Sub-hyaloid hemorrhage • They leak proteins into the vitreous and cause changes into it • Posterior hyaloid face starts slowly to detach from the retina and the new vessels attached may start bleeding. • New vessels regress slowly replaced by fibrous tissue • Posterior hyaloid face may pull the FVM – tractional RD When the bleeder breaks the posterior hyaloid and enters the vitreous gel‐ Vitreous  hemorrhage When the blood collects between ILM and the posterior hyaloid facem then it is  subhyaloid hemorrhage Fibrosis may cause thickening of the posterior hyaloid 89
  • 90.
    New vessels onthe Iris (NVI) • Also known as ‘Rubeosis iridis’ • High likelihood of progression to neovascular glaucoma 02-07-2020 Dept. of Ophthalmology, JNMC 90 90
  • 91.
    • Once thestimulus for growth of new vessels is present, the path of subsequent growth taken by neovascularization is along the route of least resistance. • For example, the absence of a true internal limiting membrane on the disc could explain the prevalence of new vessels at that location. • Also, neovascularization seems to grow more easily on a preformed connective tissue framework. • Thus, a shallow detached posterior vitreous face is a frequent site of growth of new vessels. 02-07-2020 Dept. of Ophthalmology, JNMC 91 91
  • 92.
    Proliferative Diabetic Retinopathy Developmentalstages of proliferative retinopathy – “Dobree”. Stage 1: • Proliferative vessels usually arise from veins and often begin as a collection of fine naked vessels, the IRMA. • Later extra-retinal new vessels develop on the retina or the optic nerve head. • NVD & NVE 02-07-2020 Dept. of Ophthalmology, JNMC 92 Once new vessels appear on the retina then it is PDR 92
  • 93.
    • Stage 2- The new vessels, initially naked, usually progress through a stage of further proliferation, with associated connective tissue formation. • Stage 3 - Terminating stage - Regression of the vascular systems with contracture of the connective tissue components. - Development of retinovitreal bands. - Thickening of the posterior vitreous face. - The appearance of retinoschisis, retinal detachment and retinal break formation. 02-07-2020 Dept. of Ophthalmology, JNMC 93 93
  • 94.
    • As PDRprogresses, the fibrous component becomes more prominent, with the fibrotic tissue being either vascular or avascular. • The fibrovascular variety usually is found in association with vessels that extend into the vitreous cavity or with abnormal new vessels on the surface of the retina or disc. • The avascular variety usually results from organization or thickening of the posterior hyaloid face. 02-07-2020 Dept. of Ophthalmology, JNMC 94 94
  • 95.
    • Scar tissuefrom neovascularization shrinks leading to tractional RD. 02-07-2020 Dept. of Ophthalmology, JNMC 95 Retinal detachment Two types of diabetic retinal detachments occur, those that are caused by traction  alone (nonrhegmatogenous) and those caused by retinal break formation  (rhegmatogenous). Vitreous traction is transmitted to the retina along these  proliferations and may lead to traction retinal detachment. 95
  • 96.
    • Caused bybleeding from new vessels. • When small, it’s perceived as floaters. • A very large hemorrhage might block out all vision. • VH alone does not cause permanent vision loss. • When the blood clears, vision may return to its former level unless the macula has been damaged. 02-07-2020 Dept. of Ophthalmology, JNMC 96 Vitreous Hemorrhage 96
  • 97.
    • Davis etal. have stressed the role of the contracting vitreous in the production of vitreous hemorrhage, retinal breaks, and retinal detachment. • Neovascular vessels do not ‘grow’ forward into the vitreous cavity but rather are pulled into the vitreous by the contracting vitreous to which they adhere. • When a haemorrhage occurs, if the erythrocytes are behind the posterior vitreous face, they usually quickly settle to the bottom of the eye and are absorbed. However, when erythrocytes break into the vitreous body, they adhere to the gel and clearing may take months or years. 02-07-2020 Dept. of Ophthalmology, JNMC 97 It has long been assumed that sudden vitreous contractions tear the fragile new  vessels, causing vitreous hemorrhage. However, the majority of diabetic vitreous  hemorrhages occur during sleep, possibly because of an increase in blood pressure  secondary to early morning hypoglycemia or to rapid eye movement sleep. 97
  • 98.
    • Also knownas macular pucker, pre-macular fibrosis, surface wrinkling retinopathy or cellophane maculopathy. • Develops as a result of proliferation of cells between the vitreous and the macula. 02-07-2020 Dept. of Ophthalmology, JNMC 98 Epiretinal membrane As the vitreous contracts, it may pull on the optic disc, causing traction striae involving the macular area, or actually drag the macula itself, both of which  contribute to decreased visual acuity 98
  • 99.
    • When vitreouscontraction has reached completion (i.e. when the vitreous has detached from all areas of the retina except those where vitreo-retinal adhesions associated with new vessels prevent such detachment), proliferative retinopathy tends to enter the burned-out or ‘involutional’ stage. • Vitreous hemorrhages decrease in frequency and severity. • Some degree of RD is present. 02-07-2020 Dept. of Ophthalmology, JNMC 99 Burned out PDR 99
  • 100.
    • A markedreduction in the calibre of retinal vessels is characteristic of this stage. Previously dilated or beaded veins return to normal calibre. • Arterioles decrease in calibre and also the number of visible branches are reduced. • Only occasional retinal haemorrhages and microaneurysms are present. • Fibrous tissue may become thinner and more transparent, allowing the retina to be seen more clearly. • Marked loss of vision at this stage is explained by severe retinal ischaemia. 02-07-2020 Dept. of Ophthalmology, JNMC 100 100
  • 101.
  • 102.
    Diabetic Macular Edema •It is defined as retinal thickening or hard exudates (or both) at or within 1 disc diameter of the center of the macula 02-07-2020 Dept. of Ophthalmology, JNMC 102 Diabetic maculopathy is the most common cause of visual impairment in diabetic patients, particularly type II. If the BRB is sufficiently damaged, fluid begins to accumulate in the retina, especially  in the macula. ETDRS It can be present in both NPDR and PDR According to the Wisconsin Epidemiologic Study of Diabetic Retinopathy(WESDR), the prevalence rate of macular edema is 10% in the diabetic population as a whole. 102
  • 103.
    • Oedema isdue to capillary leakage and the fluid is initially located between the outer plexiform and inner nuclear layers. • Later it may also involve the inner plexiform and nerve fibre layers. 02-07-2020 Dept. of Ophthalmology, JNMC 103 The fluid accumulates in all layers of the retina but the largest quantities are found in  the outer plexiform layer. Other layers have extensive intertwinning of axons which  bind the axons and cells together thereby resisting any intercellular accumulation of  fluid. Diffuse retinal oedema is caused by extensive capillary leakage, and localized  oedema by focal leakage from microaneurysms and dilated capillary segments. 103
  • 104.
    Clinically detected by •Slit lamp biomicroscopic fundus examination • Look for • Loss of foveal reflex • Retinal thickening and extent • Cystoid changes • Subretinal fluid – gentle elevation of retina over some area with loss of choroidal pattern under it 02-07-2020 Dept. of Ophthalmology, JNMC 104 Retinal edema as recognized by thickening of retina is best detected by slit- lamp biomicroscopy with a contact macular lens or Hruby lens. 104
  • 105.
    • With furtheraccumulation of fluid the fovea assumes a cystoid appearance - cystoid macular oedema (CMO) that is readily detectable on OCT and assumes a central flower petal pattern on FA. 02-07-2020 Dept. of Ophthalmology, JNMC 105 Oedema causes scattering of light by multiple interfaces it creates in retina which  decreases retina’s translucency so that the normal RPE and choroidal background  pattern is blurred. Finally the pockets of fluid in the outer plexiform layer, if large  enough can be seen as cystoid macular edema. 105
  • 106.
    DME Classification (Clinically) DME CSMENo CSME 02-07-2020 Dept. of Ophthalmology, JNMC 106 106
  • 107.
    02-07-2020 Dept. ofOphthalmology, JNMC 107 Retinal thickening within 500 μm of the centre of the fovea Exudates within 500 μm of the centre of the fovea, if associated with retinal thickening; the thickening itself may be outside the 500 μm Retinal thickening one disc area (1500 μm) or larger, any part of which is within one disc diameter of the centre of the macula Clinically Significant Macular Edema(CSME) As defined by ETDRS  107
  • 108.
    Diabetic Macular Edema DMEis of 4 types: (FFA classification) • Focal • Diffuse • Ischemic • Mixed 02-07-2020 Dept. of Ophthalmology, JNMC 108 108
  • 109.
    Focal DME • Well-circumscribedretinal thickening associated with complete or incomplete rings of exudates. • FA shows late, focal hyperfluorescence due to leakage, usually with good macular perfusion. 02-07-2020 Dept. of Ophthalmology, JNMC 109 Focal diabetic maculopathy. (A) A ring of hard exudates temporal to the macula; (B)  FA late phase shows focal area of hyperfluorescence due to leakage corresponding to  the centre of the exudate ring. Focal photocoagulation – good prognosis. 109
  • 110.
    Diffuse DME • Diffuseretinal thickening, which may be associated with cystoid changes. • There are typically also scattered microaneurysms and small haemorrhages. • FA shows mid- and late-phase diffuse hyperfluorescence. 02-07-2020 Dept. of Ophthalmology, JNMC 110 Landmarks may be obscured by oedema, which may render localization of the fovea  impossible. (A) Dot and blot haemorrhages – diffuse retinal thickening is present; (B)  late‐phase FA shows extensive hyperfluorescence at the posterior pole due to leakage Grid photocoagulation – guarded prognosis Flower petal appearance 110
  • 111.
    Ischemic DME • Signsare variable • Macula - relatively normal • Reduced visual acuity. • FA shows capillary non-perfusion at the fovea (an enlarged FAZ) and frequently other areas of capillary non-perfusion at the posterior pole and periphery. 02-07-2020 Dept. of Ophthalmology, JNMC 111 FA venous phase shows hypofluorescence due to capillary non‐perfusion at the  central macula and elsewhere 111
  • 112.
    Mixed DME • DiabeticMaculopathies rarely exist isolated and most commonly have two or more of the component. 02-07-2020 Dept. of Ophthalmology, JNMC 112 Focal Ischemic Diffuse 112
  • 113.
  • 114.
    Investigations in DR •General Investigations • FBS, HbA1c – to assess the control • Blood Pressure • Specific Ocular Investigations • FFA • OCT • OCTA • Ultra – wide field FFA • USG B-scan • Microperimetry, Visual fields 02-07-2020 Dept. of Ophthalmology, JNMC 114 114
  • 115.
    FFA • When Shouldwe do FFA? • Routine use has reduced with introduction of OCT • Focal / grid LASER for treatment of CSME- to identify leakage points • Ischemic maculopathy (VA is poor, but fundus findings do not match) 02-07-2020 Dept. of Ophthalmology, JNMC 115 115
  • 116.
    Focal maculopathy 02-07-2020 Dept.of Ophthalmology, JNMC 116 116
  • 117.
    Enlarged FAZ –ischemic maculopathy 02-07-2020 Dept. of Ophthalmology, JNMC 117 117
  • 118.
    OCT in DME •Advantages • Non- invasive, quick (2-5 minutes) • Follow up OCTs to see regression • In vivo- optical biopsy • Types of DME • Diffuse • Cystoid • Subretinal fluid • Mixed • Tractional & ERM 02-07-2020 Dept. of Ophthalmology, JNMC 118 OCT plays a great role in diagnosis, decision of treatment, follow up and  prognositication of DME 118
  • 119.
    02-07-2020 Dept. ofOphthalmology, JNMC 119 119
  • 120.
    Characteristics of lesionsin OCT • Hard exudates and Hemorrhages – hyperreflective- white • Intra retinal edema , cystoid spaces, subretinal fluid – hyporeflective – dark • Shadow effect – hard exudates, vessels, hemorrhages 02-07-2020 Dept. of Ophthalmology, JNMC 120 Disturbed ELM and Ellipsoid zone Cystoid spaces increased number and size DRIL Retinal thickness‐ weak sign RPE atrophy 120
  • 121.
    OCT Angiography • Non-invasive •Detects only 67 % microaneurysms • Detects FAZ and capillary drop out areas • Limited to central 3 – 6 mm only 02-07-2020 Dept. of Ophthalmology, JNMC 121 Swept source to visualize vasculature 121
  • 122.
    Ultra wide fieldFFA • Detects peripheral capillary drop out areas 02-07-2020 Dept. of Ophthalmology, JNMC 122 122
  • 123.
    USG B-scan • Toassess retina when media is not clear • Cataract • NVI / NVA with cataract • Vitreous hemorrhage • Helps to diagnose Vitreous Hemorrhage, Retinal detachment, TRD or PVD 02-07-2020 Dept. of Ophthalmology, JNMC 123 123
  • 124.
  • 125.
    Treatment of DME •General measures • Control of DM, HTN, other risk factors • History of medications: • Oral Hypoglycemic agents : Pioglitazone / Rosiglitazone • Statins • Modalities of treatment of DME • Oral medications • LASER photocoagulation • Anti-VEGF injections intravitreally • Intravitreal steroids 02-07-2020 Dept. of Ophthalmology, JNMC 125 Medications worsen DME 125
  • 126.
    LASER • Focal • Whenlocalized edema is treated by treating leaking MA • Modified Grid • Diffuse area of edema is treated by mainly applying burns in edematous area along with treatment of MA where visible 02-07-2020 Dept. of Ophthalmology, JNMC 126 126
  • 127.
  • 128.
    PRPC - Procedure •Take written, informed consent • Instill topical / peribulbar anesthesia • Usually slit lamp mounted laser / indirect laser ophthalmoscopy is used. • Mainster wide field lens is used (165 D) • Spot size 200 – 500 micron • Duration 0.1 sec • Power start from 200 mW and titrate it to get mild white burns 02-07-2020 Dept. of Ophthalmology, JNMC 128 128
  • 129.
    Disadvantages of laser •Only 3 % had VA gain of ≥ 3 lines • Microperimetry – field defects in near fixation • Contrast sensitivity – decreases • Accidental burn to fovea 02-07-2020 Dept. of Ophthalmology, JNMC 129 Risk of visual loss reduced but CNV ccassionally due to laser causing Bruch’s membrane rupture 129
  • 130.
    Anti- VEGF usein DME – EBM guidelines • If eyes have DME on OCT with CSFT > 250 μm • VA 6/9 – 6/96 (20/32 to 20/320) • Anti- VEGF is better than laser treatment • 8 letter gain in anti-VEGF eyes v/s • 1 letter gain in LASER treated eyes • 7-9 injections are needed in the first year to get this benefit 02-07-2020 Dept. of Ophthalmology, JNMC 130 130
  • 131.
  • 132.
    Anti VEGF inDME Advantages • Improvement in VA • Reduction in central foveal thickness • Severity of DR ↓ • Development of PDR ↓ 02-07-2020 Dept. of Ophthalmology, JNMC 132 Disadvantages • Repeated injections • Frequent visits • Increased cost • Risk of endophthalmitis, vitreous hemorrhage, cataract, RD. • Systemic considerations 132
  • 133.
  • 134.
  • 135.
  • 136.
    Three major randomizedclinical trials have largely determined the strategies for appropriate clinical management of patients with DR – 1) Diabetic Retinopathy Study (DRS) 2) Early Treatment Diabetic Retinopathy Study (ETDRS) 3) Diabetic Retinopathy Vitrectomy Study (DRVS) 02-07-2020 Dept. of Ophthalmology, JNMC 136 Clinical trials DRS ‐ proved the use of photocoagulation in the treatment  ETDRS – gave data regarding when to do photocoagulation These are the studies which measured the efficacy of photocoagulation DRVS – proved the advantage of early vitrectomy in VH complicating PDR. This study  measured the efficacy of vitrectomy. 136
  • 137.
    MAJOR ELIGIBILITY CRITERIA 1)Visual acuity >/= 20/100 (6/36) in each eye. 2) PDR in at least one eye or severe NPDR in both 3) Both eyes suitable for photocoagulation MAJOR DESIGN FEATURES One eye of each patient was assigned randomly to photocoagulation – scatter (panretinal), local (for surface vessels) and focal (for macular oedema). The other eye was assigned to follow-up without photocoagulation. 02-07-2020 Dept. of Ophthalmology, JNMC 137 Diabetic Retinopathy study (DRS) 137
  • 138.
    MAJOR CONCLUSIONS 1) Photocoagulationreduced the risk of severe visual loss by 50% or more. 2) Modest risks of decrease in visual acuity and visual field. 3) Treatment benefit outweighs risks for eye with high-risk PDR. 02-07-2020 Dept. of Ophthalmology, JNMC 138 138
  • 139.
    MAJOR ELIGIBILITY CRITERIA 1)VISUAL ACUITY >/= 20/40 (6/12) {20/400(60/120) if reduction caused by macular oedema}. 2) Mild NPDR to non high-risk PDR, with or without macular oedema. 3) Both eyes suitable for photocoagulation. MAJOR DESIGN FEATURES 1) One eye of each patient was assigned randomly to early photocoagulation and the other eye to deferral (careful follow up and photocoagulation if high risk PDR develops). 2) Patients assigned randomly to asprin or placebo. 02-07-2020 Dept. of Ophthalmology, JNMC 139 ETDRS 139
  • 140.
    MAJOR CONCLUSIONS 1) Focalphotocoagulation (direct laser for focal leaks and grid laser for diffuse leaks ) reduced the risk of moderate visual loss by 50% or more and increased the chance of a small improvement in visual acuity 2) Both early scatter with or without focal photocoagulation and deferral were followed by low rates of severe visual loss 3) Focal photocoagulation should be considered for eyes with CSME 4) Scatter photocoagulation is not indicated for mild to moderate NPDR but should be considered as retinopathy approaches the high risk stage and usually should not be delayed when the high risk stage is present 02-07-2020 Dept. of Ophthalmology, JNMC 140 140
  • 141.
    DIABETIC RETINOPATHY VITRECTOMYSTUDY (DRVS) GROUP H – Recent severe vitreous hemorrhage MAJOR ELIGIBILITY CRITERIA 1) Visual acuity </= 5/200 (5/60) 2) Vitreous hemorrhage consistent with visual acuity ,duration 1-6 months 3) Macula attached MAJOR DESIGN FEATURES 1) In most patients, only one eye was eligible 2) Eligible eye or eyes assigned randomly to early vitrectomy or conventional management (vitrectomy if centre of macula detaches or if vitreous hemorrhage persists for 1 year, photocoagulation as needed and as possible) 02-07-2020 Dept. of Ophthalmology, JNMC 141 141
  • 142.
    MAJOR CONCLUSIONS • Chancesof recovery of VA >/= 10/20 (3/6) increased by early vitrectomy at least in patients with type I diabetes, who were younger and had more severe PDR 02-07-2020 Dept. of Ophthalmology, JNMC 142 142
  • 143.
    GROUP NR- Verysevere PDR with useful vision MAJOR ELIGIBILITY CRITERIA 1) Visual acuity >/= 10/200 (3/60) 2) Centre of macula attached 3) Extensive, active, neovascular or fibrovascular proliferations MAJOR DESIGN FEATURES • Same as Group H (except conventional management included vitrectomy after a 6 months waiting period in eyes that developed severe VH) 02-07-2020 Dept. of Ophthalmology, JNMC 143 143
  • 144.
    MAJOR CONCLUSIONS - Chancesof VA >/= 10/20 (3/6) increased by early vitrectomy at least for eyes with severe new vessels. - Early vitrectomy for eyes with recent severe VH and VA < 5/200 (5/60) was beneficial, especially for patients with type 1 DM. - Furthermore ,the chances of achieving VA of 10/20(3/6) or better increased when early vitrectomy was performed in eyes with severe new vessels, again especially for patients with type I DM. 02-07-2020 Dept. of Ophthalmology, JNMC 144 144
  • 145.
    References • Kanski’s ClinicalOphthalmology 9/e • Ophthalmology by Myron Yanoff & Jay S.Duker • Principles and Practice of Ophthalmology by Albert & Jakobiec’s 02-07-2020 Dept. of Ophthalmology, JNMC 145 145
  • 146.