Data Flow Diagrams (DFDs)
 Mr.Somkiat Jaidee
 Department Of Information Technology
 Siam Dhurakit School


Reference From
Mr.Prasad Sawant
Department Of Computer Science
Prof .Ramkurshana More Arts, Commerce and Science College Akurdi.
Mobile :9665755707
Email:sawanprasad@gmail.com
Blog:http://prasadmsawant.blogspot.com/
Data Flow Diagrams (DFDs)
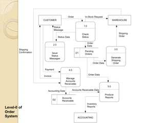
                                                            Order             In-Stock Request
                                   CUSTOMER                                                                  WAREHOUSE



    Data flow diagram
                                                                             1.0
                                            Status
                                             Message
                                                                                                                     Shipping

    (DFD) is a picture of
                                                                           Check
                                                   Status Data             Status                                    Order



    the movement of data
                    Shipping
                                             2.0
                                                                                   Order
                                                                                   Data
                                                                                                               3.0

    between externalConfirmation         Issue
                                         Status
                                                                      D1
                                                                              Pending
                                                                              Orders
                                                                                                             Generate

    entities and the
                                        Messages
                                                                                                             Shipping
                                                                                        Order Data            Order


    processes and data             Payment                   4.0


    stores with in a
                                                                                    Order Data
                                   Invoice
                                                          Manage
                                                          Accounts

    system
                                                         Receivable
                                                                                                       5.0
                                      Accounting Data              Accounts Receivable Data

                                                                                                     Produce
                                                       Accounts                                      Reports
                                             D2        Receivable
                                                                                   Inventory
                                                                                   Reports



                                                                       ACCOUNTING
DFD Symbols (Gane & Sarson)

             Process


             Data Flow


             Data Store


             Source/Sink (External Entity)
Process
                          1.0
         Grade Detail             Grade Report
                        Produce
                         Grade
                         Report




 Work or actions performed on data (inside the
  system)
 Labels should be verb phrases
 Receives input data and produces output
Rule 1: Process
   Can have more than one outgoing data flow or
    more than one incoming data flow

                               1.0
                                         Graded Work
           Submitted Work     Grade
                             Student     Student Grade
                              Work




                               3.0
           Hours Worked
                                          Gross Pay
                            Calculated
             Pay Rate
                              Gross
                               Pay
Rule 2: Process
   Can connect to any other symbol (including
    another process symbol)



               1.0                        2.0      Inventory
    Order              Accepted Order               Change

              Verify                    Assemble
              Order                       Order
Process: Correct/Incorrect?
                             5.0
       Services Perfomed                  Invoice

                           Create
                           Invoice




        Policy Number                  Payment Amount

                             Apply
                           Insurance
                            Premium




                              2.1
        Hours Worked                     Pay Rate
                           Calculate
                            Gross
                             Pay
Data Store
                 D1    Students




 Is used in a DFD to represent data that the
  system stores
 Labels should be noun phrases
Rule: Data Store
   Must have at least one incoming and one outgoing
    data flow

                          Customer Payment




                  D1   Daily
                       Payments




                          Daily Payment
Source/Sink (External Entity)
                                       1.0
                           Order

            CUSTOMER      Invoice
                                      Verify
                                      Order



 External entity that is origin or destination of
  data (outside the system)
 Is the singular form of a department, outside
  organisation, other IS, or person
 Labels should be noun phrases
 Source – Entity that supplies data to the
  system
 Sink – Entity that receives data from the
  system
Rule: Source/Sink
   Must be connected to a process by a data flow


                         BANK




                                Bank
                                Deposit




                          2.0


                        Prepare
                        Deposit
Rules for Using DFD Symbols
   Data Flow That Connects
                                                    YES   NO
    A process to another process

    A process to an external entity

    A process to a data store

    An external entity to another external entity

    An external entity to a data store

    A data store to another data store
Context Diagram
 Top-level view of IS
 Shows the system boundaries, external entities that
  interact with the system, and major information
  flows between entities and the system.
 Example: Order system that a company uses to
  enter orders and apply payments against a
  customer’s balance
Level-0 DFD
 Shows the system’s major processes, data flows, and
  data stores at a high level of abstraction
 When the Context Diagram is expanded into DFD
  level-0, all the connections that flow into and out of
  process 0 needs to be retained.
Lower-Level Diagrams
   Functional Decomposition
    ◦ An iterative process of breaking a system description
      down into finer and finer detail
    ◦ Uses a series of increasingly detailed DFDs to
      describe an IS
   Balancing
    ◦ The conservation of inputs and outputs to a data flow
      process when that process is decomposed to a lower
      level
    ◦ Ensures that the input and output data flows of the
      parent DFD are maintained on the child DFD
Strategies for Developing DFDs
   Top-down strategy
    ◦ Create the high-level diagrams (Context
      Diagram), then low-level diagrams (Level-0
      diagram), and so on
   Bottom-up strategy
    ◦ Create the low-level diagrams, then higher-
      level diagrams
Exercise:
Precision Tools sells a line of high-quality woodworking tools.
When customers place orders on the company’s Web site, the
system checks to see if the items are in stock, issues a status
message to the customer, and generates a shipping order to the
warehouse, which fills the order. When the order is shipped, the
customer is billed.The system also produces various reports.
 Draw a context diagram for the order system
 Draw DFD diagram 0 for the order system
Identify Entities,Process,Data Stores & Data Flow
      Entities - เอ็นทิต้ ี                     Data Flows
       ◦ Customer - ลูกค้า
                                                        Order -คาสั่งซื้ อ
       ◦ Warehouse - คลังสิ นค้า
                                                        In-Stock Request –คาร้องสิ นค้าในคลัง
       ◦ Accounting -การบัญชี                                                          1.0
                                                        Order Data -ข้อมูลสั่งซื้อ
      Processes-กระบวนการ
                                                        Status Data -สถานะข้อมูล
       ◦ 1.0 Check Status-ตรวจสอบสถานะ                                                   2.0
                                                        Status Message -สถานะข้อความ
       ◦ 2.0 Issue Status Messages-สถานะปั ญหา
                                                        Shipping Order-การจัดส่งสิ นค้า
       ◦ 3.0 Generate Shipping Order-การจัดส่ งสิ นค้า                                   3.0
                                                        Order Data
       ◦ 4.0 Manage Accounts Receivable-การจัดการบัญชี
         ลูกค้า                             Invoice-ใบกากับสิ นค้า

       ◦ 5.0 Produce Reports-รายการสิ นค้า              Shipping Confirmation-ยืนยันการจัดส่งสิ นค้า
                                                                                              4.0
      Data Stores                                      Payment-การชาระเงิ น
       ◦ D1 Pending Orders-รายการสังซื้ อ
                                   ่                    Accounting Data-ข้อมูลบัญชี
       ◦ D2 Accounts Receivable-บัญชีลูกค้า             Accounts Receivable Data-ข้อมูลบัญชี ลูกค้า
                                                        Order Data-ข้อมูลสั่งซื้ อ               5.0
                                                        Inventory Reports-รายการสิ นค้าคงคลัง
Order
             CUSTOMER                          In-Stock    WAREHOUSE
                           Payment             Request



                    Status              0             Shipping
                    Message                           Order

                                       Order
                 Invoice              System         Shipping Confirmation


                                        Inventory
                                        Reports



                               ACCOUNTING




Context
Diagram of
Order
System
Order             In-Stock Request
                       CUSTOMER                                                                  WAREHOUSE

                                                                 1.0
                                 Status
                                 Message
                                                               Check                                     Shipping
                                       Status Data             Status                                    Order


                                                                       Order
                                 2.0                                   Data
        Shipping                                                                                   3.0
        Confirmation                                              Pending
                             Issue                        D1      Orders
                             Status
                            Messages                                                             Generate
                                                                                                 Shipping
                                                                            Order Data            Order

                       Payment                   4.0
                                                                        Order Data
                       Invoice
                                              Manage
                                              Accounts
                                             Receivable
                                                                                           5.0
                          Accounting Data              Accounts Receivable Data

                                                                                         Produce
                                           Accounts                                      Reports
                                 D2        Receivable
                                                                       Inventory
Level-0 of                                                             Reports

Order
System                                                     ACCOUNTING

DFD ภาษาอังกฤษ

  • 1.
    Data Flow Diagrams(DFDs) Mr.Somkiat Jaidee Department Of Information Technology Siam Dhurakit School Reference From Mr.Prasad Sawant Department Of Computer Science Prof .Ramkurshana More Arts, Commerce and Science College Akurdi. Mobile :9665755707 Email:sawanprasad@gmail.com Blog:http://prasadmsawant.blogspot.com/
  • 2.
    Data Flow Diagrams(DFDs) Order In-Stock Request CUSTOMER WAREHOUSE Data flow diagram 1.0  Status Message Shipping (DFD) is a picture of Check Status Data Status Order the movement of data Shipping 2.0 Order Data 3.0 between externalConfirmation Issue Status D1 Pending Orders Generate entities and the Messages Shipping Order Data Order processes and data Payment 4.0 stores with in a Order Data Invoice Manage Accounts system Receivable 5.0 Accounting Data Accounts Receivable Data Produce Accounts Reports D2 Receivable Inventory Reports ACCOUNTING
  • 3.
    DFD Symbols (Gane& Sarson) Process Data Flow Data Store Source/Sink (External Entity)
  • 4.
    Process 1.0 Grade Detail Grade Report Produce Grade Report  Work or actions performed on data (inside the system)  Labels should be verb phrases  Receives input data and produces output
  • 5.
    Rule 1: Process  Can have more than one outgoing data flow or more than one incoming data flow 1.0 Graded Work Submitted Work Grade Student Student Grade Work 3.0 Hours Worked Gross Pay Calculated Pay Rate Gross Pay
  • 6.
    Rule 2: Process  Can connect to any other symbol (including another process symbol) 1.0 2.0 Inventory Order Accepted Order Change Verify Assemble Order Order
  • 7.
    Process: Correct/Incorrect? 5.0 Services Perfomed Invoice Create Invoice Policy Number Payment Amount Apply Insurance Premium 2.1 Hours Worked Pay Rate Calculate Gross Pay
  • 8.
    Data Store D1 Students  Is used in a DFD to represent data that the system stores  Labels should be noun phrases
  • 9.
    Rule: Data Store  Must have at least one incoming and one outgoing data flow Customer Payment D1 Daily Payments Daily Payment
  • 10.
    Source/Sink (External Entity) 1.0 Order CUSTOMER Invoice Verify Order  External entity that is origin or destination of data (outside the system)  Is the singular form of a department, outside organisation, other IS, or person  Labels should be noun phrases  Source – Entity that supplies data to the system  Sink – Entity that receives data from the system
  • 11.
    Rule: Source/Sink  Must be connected to a process by a data flow BANK Bank Deposit 2.0 Prepare Deposit
  • 12.
    Rules for UsingDFD Symbols  Data Flow That Connects YES NO A process to another process A process to an external entity A process to a data store An external entity to another external entity An external entity to a data store A data store to another data store
  • 13.
    Context Diagram  Top-levelview of IS  Shows the system boundaries, external entities that interact with the system, and major information flows between entities and the system.  Example: Order system that a company uses to enter orders and apply payments against a customer’s balance
  • 14.
    Level-0 DFD  Showsthe system’s major processes, data flows, and data stores at a high level of abstraction  When the Context Diagram is expanded into DFD level-0, all the connections that flow into and out of process 0 needs to be retained.
  • 15.
    Lower-Level Diagrams  Functional Decomposition ◦ An iterative process of breaking a system description down into finer and finer detail ◦ Uses a series of increasingly detailed DFDs to describe an IS  Balancing ◦ The conservation of inputs and outputs to a data flow process when that process is decomposed to a lower level ◦ Ensures that the input and output data flows of the parent DFD are maintained on the child DFD
  • 16.
    Strategies for DevelopingDFDs  Top-down strategy ◦ Create the high-level diagrams (Context Diagram), then low-level diagrams (Level-0 diagram), and so on  Bottom-up strategy ◦ Create the low-level diagrams, then higher- level diagrams
  • 17.
    Exercise: Precision Tools sellsa line of high-quality woodworking tools. When customers place orders on the company’s Web site, the system checks to see if the items are in stock, issues a status message to the customer, and generates a shipping order to the warehouse, which fills the order. When the order is shipped, the customer is billed.The system also produces various reports.  Draw a context diagram for the order system  Draw DFD diagram 0 for the order system
  • 18.
    Identify Entities,Process,Data Stores& Data Flow  Entities - เอ็นทิต้ ี  Data Flows ◦ Customer - ลูกค้า  Order -คาสั่งซื้ อ ◦ Warehouse - คลังสิ นค้า  In-Stock Request –คาร้องสิ นค้าในคลัง ◦ Accounting -การบัญชี 1.0  Order Data -ข้อมูลสั่งซื้อ  Processes-กระบวนการ  Status Data -สถานะข้อมูล ◦ 1.0 Check Status-ตรวจสอบสถานะ 2.0  Status Message -สถานะข้อความ ◦ 2.0 Issue Status Messages-สถานะปั ญหา  Shipping Order-การจัดส่งสิ นค้า ◦ 3.0 Generate Shipping Order-การจัดส่ งสิ นค้า 3.0  Order Data ◦ 4.0 Manage Accounts Receivable-การจัดการบัญชี ลูกค้า  Invoice-ใบกากับสิ นค้า ◦ 5.0 Produce Reports-รายการสิ นค้า  Shipping Confirmation-ยืนยันการจัดส่งสิ นค้า 4.0  Data Stores  Payment-การชาระเงิ น ◦ D1 Pending Orders-รายการสังซื้ อ ่  Accounting Data-ข้อมูลบัญชี ◦ D2 Accounts Receivable-บัญชีลูกค้า  Accounts Receivable Data-ข้อมูลบัญชี ลูกค้า  Order Data-ข้อมูลสั่งซื้ อ 5.0  Inventory Reports-รายการสิ นค้าคงคลัง
  • 19.
    Order CUSTOMER In-Stock WAREHOUSE Payment Request Status 0 Shipping Message Order Order Invoice System Shipping Confirmation Inventory Reports ACCOUNTING Context Diagram of Order System
  • 20.
    Order In-Stock Request CUSTOMER WAREHOUSE 1.0 Status Message Check Shipping Status Data Status Order Order 2.0 Data Shipping 3.0 Confirmation Pending Issue D1 Orders Status Messages Generate Shipping Order Data Order Payment 4.0 Order Data Invoice Manage Accounts Receivable 5.0 Accounting Data Accounts Receivable Data Produce Accounts Reports D2 Receivable Inventory Level-0 of Reports Order System ACCOUNTING