MANOJ G M
Index
1.Introduction
2.History
3.Epidemiology
4.Virus structure
5.Transmission
6.Pathogenesis
7.Clinical course
8.Classification
9.D/D
10.Investigation
11.Management
12.prevention
13.New avenue
Introduction
“Dengue fever is an acute illness characterized by fever, myalgia , arthralgia and rash”.
Dengue is an acute viral infection with potential fatal complications.
• Dengue fever was first referred as “water poison” associated with flying insects in a Chinese medical
encyclopedia in 992 from the Jin Dynasty (265-420 AD).
• The word “dengue” is derived from the Swahili phrase Ka-dinga pepo, meaning “cramp-like seizure”.
• The first clinically recognized dengue epidemics occurred almost simultaneously
in Asia, Africa, and North America in the 1780s.
• The first clinical case report dates from 1789 of 1780 epidemic in Philadelphia is by Benjamin Rush, who
coined the term “break bone fever” because of the symptoms of myalgia and arthralgia.
• The term dengue fever came into general use only after 1828
History
 1780 -- The first epidemic of clinical dengue-like illness was recorded in Madras (now Chennai)
 Dengue virus was isolated in Japan in 1943 by inoculation of serum of patients in suckling mice and at
Calcutta (now Kolkata) in 1944 from serum samples of US soldiers.
 1953-1954 -- The first major epidemic of the DHF occurred in Philippines followed by a quick global spread
of epidemics of DF/DHF
 1963-1964 -- first virologically proved epidemic of DF in India occurred in Calcutta and Eastern Coast of
India.
 DHF was occurring in the adjoining countries but it was absent in India for unknown reasons as all the risk
factors were present.
 since 1988 -- The DHF started simmering in various parts of India.
 1996 -- The first major wide spread epidemics of DHF/DSS occurred in India involving areas around Delhiand
Lucknowand then it spread to all over the country
GLOBAL
INDIA
• IT IS AN ARBOVIRUS THAT BELONG TO FAMILY FLAVIVIRIDAE
• SEROTYPES – 4
TRANSMISSION
VECTOR
• FEMALE AEDES MOSQUITOES
• AFTER INCUBATION PERIOD 8 – 10 DAYS, AN INFECTED MOSQUITO IS CAPABLE, DURING PROBING
AND BLOOD FEEDING, OF TRANSMITTING THE VIRUS, TO SUSCEPTIBLE INDIVIDUALS FOR REST OF
ITS LIFE
CIRCULATION
2 – 7 DAYS OF
INFECTION
TRANSOVARIALTRANSMISSION
 THROMBOCYTOPENIA
• Molecular mimicry – cross reactivity between NS1 antigen of dengue virus and platelet surface protein
 HEMORRHAGIC TENDENCY
• Mild disseminated intravascular coagulation
• Liver injury
• Thrombocytopenia
 CNS INVOLVEMENT
• Direct neurotropic effect of dengue virus
 SEVER DENGUE INFECTION
 ENHANCING ANTIBODIES
• Residual antibodies produced during 1st infection are capable of neutralizing infection from same serotype
• But if infection occurs by another serotype , as there is no antibodies to neutralize this serotype, instead it will enhance
antibody production and manifest as sever disease
“Original antigenic sin”
• After a second dengue virus infection, high-titre neutralizing antibodies are produced against at least two, and often all four,
dengue viruses as well as against non-dengue flaviviruses.
• This cross reactivity results from memory B-cells which produce antibodies directed at virion epitopes shared by dengue
viruses.
• During the early convalescent stage following sequential dengue infections, the highest neutralizing antibody titre is often
directed against the first infecting virus and not the most recent one.
• This phenomenon is referred to as “original antigenic sin”
 CROSS REACTIVE ANTIBODIES
Following 1st infection with one serotype there
will be production antibodies to that serotype
When 2nd infection occur with another serotype these
antibodies are not specific this serotype and incapable to
neutralize them, antibodies just go and bind to virus
These antibody coted viruses are readily taken by tissue dendritic cells ,
monocytes and macrophages which express Fc receptors on there surface
Which leads to enhanced antigen presentation by infected dendritic cells to T-
cells leading to more rapid activation and proliferation of memory T cells and
enhanced cytokine production
CLINICAL COURSE FEBRILE PHASE CRITICAL PHASE RECOVERY PHASE
FEBRILE PHASE
• SUDDEN ONSET OF HIGH GREAD FEVER LASTING
FOR 2 – 7 DAYS
• C F : FACIAL FLUSHING,SKIN ERYTHEMA,BODY
ACHE,MYALGIA,ARTHRALGIA,HEAD
ACHE,ANOREXIA,NAUSEA AND VOMITTING,SORE
THROAT,INJECTED PHYRINX AND CONJECTIVA
• POSITIVE TOURNIQUET TEST
• MINOR HEMORRHAGIC MANIFESTATION
• WARNING SIGNS*
CRITICAL PHASE
• BETWEEN 3 AND 7 DAYS OF ONSET OF FEVER
• PREVIOUSLY KNOWN AS DHF/DSS IS NOW
CATAGORISED AS SEVER DENGUE INFECTION
RECOVERY PHASE
• AFTER 24 – 48HRS IN CRITICAL PHASE, A GRADUAL REABSORPTION OF ECF TAKES
PLACE IN 48 -72HRS
• GENERAL WELL BEING IMPROVEMENT,APPATITE RETURENS,GI SYMP
ABATES,HEMODYNAMIC STATUS STABILIZES AND DIURESIS ENSUES
• SOME MAY EXPERIENCE “ISLES OF WHITE IN THE SEA OF RED”,GENERALISED
PRURITUS,BRADICARDIA, ECG CHNAGES AND RDS DUE TO PULMONARY EDEMA
• PCV – STABILIZE OR MAY BE LOW DUE TO DILUTION
• WBC – START RISING
• PLT – RECOVERY TAKES LONGER
FEBRILE PHASE CRITICAL PHASE
Severe dengue should be considered if the patient is from an area of dengue risk presenting with fever of
2–7 days plus any of the following features:
• There is evidence of plasma leakage, such as:
– high or progressively rising hematocrit;
– pleural effusions or ascites;
– circulatory compromise or shock (tachycardia, cold and clammy extremities, capillary refill time greater
than three seconds, weak or undetectable pulse, narrow pulse pressure or, in late shock, un-recordable blood
pressure).
• There is significant bleeding.
• There is an altered level of consciousness (lethargy or restlessness, coma, convulsions).
• There is severe gastrointestinal involvement (persistent vomiting, increasing or intense abdominal pain,
jaundice).
• There is severe organ impairment (acute liver failure, acute renal failure, encephalopathy or encephalitis,
or other unusual manifestations, cardiomyopathy)
Feature suggestive of presence of sever dengue infection
Clinical Lab
• Acute onset high grade fever • Thrombocytopenia<1 lac or less then 1-2/oil immersion field
• Hemorrhagic manifestation(at least a +ve tourniquet test) • Rising hematocrit
• Tender hepatomegaly
• Effusion in body cavities and/or shock
Deferential diagnosis
KFD
Supportive investigation CBC –
• Increasing PCV
• Low platelet count
• Decreasing WBC count with increasing lymphocytes
• ( low WBC in child with fever during epidemics – dengue/malaria/typhoid )
LFT –
• decrease total protein and albumin
• Increase SGOT and SGPT
Electrolyte –
• hyponatremia
• Acidosis
• Increase in urea and creatinine
X ray – bilateral or right sided pleural effusion
UGS – ascites and enlarged gallbladder
Confirmation 1. Direct method
• Virus isolation by culture
• Genome detection by PCR – RT-PCR , REAL TIME RT-PCR, Isothermal amplification methods
• NS1 antigen detection
2. Indirect method
• IgM detection
• IgG detection
1. NS1 ANTIGEN DETECTION
The NS1 glycoprotein is produced by all flaviviruses and is secreted from mammalian cells. NS1 produces a very strong
humoral response. Many studies have been directed at using the detection of NS1 to make an early diagnosis of dengue virus
infection. Commercial kits for the detection of NS1 antigen are now available, though they do not differentiate between dengue
serotypes. Their performance and utility are currently being evaluated by laboratories worldwide, including the WHO/TDR/PDVI
laboratory network
Sensitivity : 100% sensitivity(1st 4 days of illness): primary 90% secondary 70%
2. SEROLOGICAL TEST
• MAC ELISA – diagnosis of primary dengue based on elevation of IgM
• IgG ELISA
• IgA ELISA
• HEAMAGGLUTINATION INHIBITON TEST
• IgM/IgG RATIO
A dengue virus E/M protein-specific IgM/IgG ratio can be used to distinguish primary from secondary dengue virus
infections. In some laboratories, dengue infection is defined as primary if the IgM/IgG OD ratio is greater than 1.2 (using
patient’s sera at 1/100 dilution) or 1.4 (using patient’s sera at 1/20 dilutions). The infection is secondary if the ratio is less than
1.2 or 1.4.
MAC ELISA
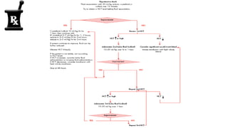
Step I. Overall assessment
I.1 History, including information on symptoms, past medical and family history
I.2 Physical examination, including full physical and mental assessment
I.3 Investigation, including routine laboratory and dengue-specific laboratory
Step II. Diagnosis, assessment of disease phase and severity
Step III. Management
III.1 Disease notification
III.2 Management decisions. Depending on the clinical manifestations and other
circumstances,
patients may:
– be sent home (Group A);
– be referred for in-hospital management (Group B);
– require emergency treatment and urgent referral (Group C).
A stepwise
approach to
the
managemen
t of dengue
Group criteria
Patients who do not have warning signs
AND
who are able:
• to tolerate adequate volumes of oral
fluids
• to pass urine at least once every
6 hours
Group criteria
Patients with any of the following
features:
• co-existing conditions such as
pregnancy, infancy, old age, diabetes
mellitus, renal failure
• social circumstances such as living
alone, living far from hospital
Group criteria
Patients with any of the following features:
• severe plasma leakage with shock and/or fluid
accumulation with respiratory distress
• severe bleeding
• severe organ impairment
1. Undifferentiated fever
2. Dengue with out warning sign
3. Dengue with warning sign
4. Sever dengue disease
1. Undifferentiated fever
• Paracetamol for fever
• Regular monitoring for development of any complication
2. Dengue fever with out warning sign
Category : Patients with fever, body aches, rashes or minor bleeding
• Paracetamol – fever and body aches
• Avoid salicylates and other NSAID’S
• Encouraged to drink plenty of water
• Monitor for warning signs
1. Abdominal pain or tenderness
2. Persistent vomiting
3. Clinical fluid accumulation
4. Mucosal bleed
5. Lethargy , restlessness
6. Liver enlargement >2cm
7. Increasing PCV and decreasing PLT
3. Dengue with
warning sign
I V fluid
• R L
• N S
• colloids
Sever dengue
 Severe plasma leakage leading to:
• Shock (DSS)
• Fluid accumulation with respiratory distress
 Severe bleeding as evaluated by clinician
 Severe organ involvement
• Liver: AST or ALT >=1000
• CNS: Impaired consciousness
• Heart and other organs
Management of bleeding
Petechial spots or mild mucosal bleed but hemodynamically
stable
Sever bleeding and hemodynamic instability, excessive mucosal
bleed
Supportive care :
• Bed rest
• Maintain hydration
• Monitoring
• Avoid I M injection
• No role of platelet transfusion even with sever
thrombocytopenia
• Blood transfusion
• Monitoring
• There is little evidence to support the practice of
transfusing platelet and/or fresh-frozen plasma for sever
bleeding unless DIC suspected
Management of fluid over load
With stable hemodynamic status and is out of critical
phase(more then 24-48hrs of defervescence)
With stable hemodynamic status but is still within the critical
phase
• Stop intravenous fluid and continue monitoring
• In necessary oral or I v 0.1 – 0.5mg/kg/dose once or twice
daily or a continuous infusion of furosemide 0.1mg/kg/hr
• Monitor serum “K”
• Reduce I v fluid
• Avoid diuretics
• Pt with fluid over load + hypotension
HCT
low/normal hematocrit
suspect occult hemorrhage
careful blood transfusion
Elevated hematocrit
Repeated small boluses of
colloid
SUPPORTIVE CARE
• Organ dysfunction (liver , kidney) management
• No roll of corticosteroids , IVIG or recombinant factor 7
• Antibiotics – supper added infection
• Blood transfusion(20ml/kg) –
shock persist despite declining HCT( suspect internal
bleed)
• Oxygen inhalation – hypotensive shock
MONITORING
MONITORING
• HR , RR , BP , PULSE PRESSURE SHOULD BE MONITORED EVERY 30 MIN TILL PATIENT STABLE THERE AFTER 2-4HR
• CENTRAL VENOUS PRESSURE AND URINE OUT PUT WITH AN INDWELLING CATHETER
• ABSOULT PLETELET COUNT ONCE A DAY TILL IT SHOWS A RISING TREND
Home care card for dengue
Home care card for dengue (please take this card to your health facility for each visit)
 What should be done?
• Adequate bed rest
• Adequate fluid intake (>5 glasses for average-sized adults or accordingly in children)
- Milk, fruit juice (caution with diabetes patient) and isotonic electrolyte solution (ORS) and barley/rice water.
- Plain water alone may cause electrolyte imbalance.
• Take paracetamol (not more than 4 grams per day for adults and accordingly in children)
• Tepid sponging
• Look for mosquito breeding places in and around the home and eliminate them
 What should be avoided?
• Do not take acetylsalicylic acid (aspirin), mefenemic acid (ponstan), ibuprofen or other non-steroidal
anti-inflammatory agents (NSAIDs), or steroids. If you are already taking these medications please consult
your doctor.
• Antibiotics are not necessary.
If any of following is observed, take the patient immediately to the nearest hospital. These are warning signs for danger:
• Bleeding:
- red spots or patches on the skin
- bleeding from nose or gums
- vomiting blood
- black-coloured stools
- heavy menstruation/vaginal bleeding
• Frequent vomiting
• Severe abdominal pain
• Drowsiness, mental confusion or seizures
• Pale, cold or clammy hands and feet
• Difficulty in breathing
Laboratory results monitoring
1st visit
Date
HCT
WBC
PLT
This has now been evaluated as a 3-dose series on a 0/6/12
month schedule in Phase III clinical studies and has been
submitted for registration in several endemic countries.
Dengue vaccine candidates in preclinical development
Recombinant subunit vaccines
DNA vaccines
VLP vaccines
Virus-vectored vaccine
Purified inactivated virus vaccines
Live attenuated virus vaccines
Heterologous prime-boost approaches
Reference
• GUIDELINES FOR DIAGNOSIS, TREATMENT, PREVENTION AND CONTROL
new edition 2009
• O p ghai 8th edition
• Google
dengue

dengue

  • 1.
  • 2.
  • 3.
    Introduction “Dengue fever isan acute illness characterized by fever, myalgia , arthralgia and rash”. Dengue is an acute viral infection with potential fatal complications. • Dengue fever was first referred as “water poison” associated with flying insects in a Chinese medical encyclopedia in 992 from the Jin Dynasty (265-420 AD). • The word “dengue” is derived from the Swahili phrase Ka-dinga pepo, meaning “cramp-like seizure”. • The first clinically recognized dengue epidemics occurred almost simultaneously in Asia, Africa, and North America in the 1780s. • The first clinical case report dates from 1789 of 1780 epidemic in Philadelphia is by Benjamin Rush, who coined the term “break bone fever” because of the symptoms of myalgia and arthralgia. • The term dengue fever came into general use only after 1828
  • 4.
    History  1780 --The first epidemic of clinical dengue-like illness was recorded in Madras (now Chennai)  Dengue virus was isolated in Japan in 1943 by inoculation of serum of patients in suckling mice and at Calcutta (now Kolkata) in 1944 from serum samples of US soldiers.  1953-1954 -- The first major epidemic of the DHF occurred in Philippines followed by a quick global spread of epidemics of DF/DHF  1963-1964 -- first virologically proved epidemic of DF in India occurred in Calcutta and Eastern Coast of India.  DHF was occurring in the adjoining countries but it was absent in India for unknown reasons as all the risk factors were present.  since 1988 -- The DHF started simmering in various parts of India.  1996 -- The first major wide spread epidemics of DHF/DSS occurred in India involving areas around Delhiand Lucknowand then it spread to all over the country
  • 6.
  • 9.
  • 13.
    • IT ISAN ARBOVIRUS THAT BELONG TO FAMILY FLAVIVIRIDAE • SEROTYPES – 4
  • 14.
  • 15.
    VECTOR • FEMALE AEDESMOSQUITOES • AFTER INCUBATION PERIOD 8 – 10 DAYS, AN INFECTED MOSQUITO IS CAPABLE, DURING PROBING AND BLOOD FEEDING, OF TRANSMITTING THE VIRUS, TO SUSCEPTIBLE INDIVIDUALS FOR REST OF ITS LIFE
  • 16.
    CIRCULATION 2 – 7DAYS OF INFECTION TRANSOVARIALTRANSMISSION
  • 19.
     THROMBOCYTOPENIA • Molecularmimicry – cross reactivity between NS1 antigen of dengue virus and platelet surface protein  HEMORRHAGIC TENDENCY • Mild disseminated intravascular coagulation • Liver injury • Thrombocytopenia  CNS INVOLVEMENT • Direct neurotropic effect of dengue virus  SEVER DENGUE INFECTION  ENHANCING ANTIBODIES • Residual antibodies produced during 1st infection are capable of neutralizing infection from same serotype • But if infection occurs by another serotype , as there is no antibodies to neutralize this serotype, instead it will enhance antibody production and manifest as sever disease
  • 20.
    “Original antigenic sin” •After a second dengue virus infection, high-titre neutralizing antibodies are produced against at least two, and often all four, dengue viruses as well as against non-dengue flaviviruses. • This cross reactivity results from memory B-cells which produce antibodies directed at virion epitopes shared by dengue viruses. • During the early convalescent stage following sequential dengue infections, the highest neutralizing antibody titre is often directed against the first infecting virus and not the most recent one. • This phenomenon is referred to as “original antigenic sin”
  • 21.
     CROSS REACTIVEANTIBODIES Following 1st infection with one serotype there will be production antibodies to that serotype When 2nd infection occur with another serotype these antibodies are not specific this serotype and incapable to neutralize them, antibodies just go and bind to virus These antibody coted viruses are readily taken by tissue dendritic cells , monocytes and macrophages which express Fc receptors on there surface Which leads to enhanced antigen presentation by infected dendritic cells to T- cells leading to more rapid activation and proliferation of memory T cells and enhanced cytokine production
  • 22.
    CLINICAL COURSE FEBRILEPHASE CRITICAL PHASE RECOVERY PHASE
  • 23.
    FEBRILE PHASE • SUDDENONSET OF HIGH GREAD FEVER LASTING FOR 2 – 7 DAYS • C F : FACIAL FLUSHING,SKIN ERYTHEMA,BODY ACHE,MYALGIA,ARTHRALGIA,HEAD ACHE,ANOREXIA,NAUSEA AND VOMITTING,SORE THROAT,INJECTED PHYRINX AND CONJECTIVA • POSITIVE TOURNIQUET TEST • MINOR HEMORRHAGIC MANIFESTATION • WARNING SIGNS* CRITICAL PHASE • BETWEEN 3 AND 7 DAYS OF ONSET OF FEVER • PREVIOUSLY KNOWN AS DHF/DSS IS NOW CATAGORISED AS SEVER DENGUE INFECTION RECOVERY PHASE • AFTER 24 – 48HRS IN CRITICAL PHASE, A GRADUAL REABSORPTION OF ECF TAKES PLACE IN 48 -72HRS • GENERAL WELL BEING IMPROVEMENT,APPATITE RETURENS,GI SYMP ABATES,HEMODYNAMIC STATUS STABILIZES AND DIURESIS ENSUES • SOME MAY EXPERIENCE “ISLES OF WHITE IN THE SEA OF RED”,GENERALISED PRURITUS,BRADICARDIA, ECG CHNAGES AND RDS DUE TO PULMONARY EDEMA • PCV – STABILIZE OR MAY BE LOW DUE TO DILUTION • WBC – START RISING • PLT – RECOVERY TAKES LONGER
  • 24.
  • 26.
    Severe dengue shouldbe considered if the patient is from an area of dengue risk presenting with fever of 2–7 days plus any of the following features: • There is evidence of plasma leakage, such as: – high or progressively rising hematocrit; – pleural effusions or ascites; – circulatory compromise or shock (tachycardia, cold and clammy extremities, capillary refill time greater than three seconds, weak or undetectable pulse, narrow pulse pressure or, in late shock, un-recordable blood pressure). • There is significant bleeding. • There is an altered level of consciousness (lethargy or restlessness, coma, convulsions). • There is severe gastrointestinal involvement (persistent vomiting, increasing or intense abdominal pain, jaundice). • There is severe organ impairment (acute liver failure, acute renal failure, encephalopathy or encephalitis, or other unusual manifestations, cardiomyopathy)
  • 27.
    Feature suggestive ofpresence of sever dengue infection Clinical Lab • Acute onset high grade fever • Thrombocytopenia<1 lac or less then 1-2/oil immersion field • Hemorrhagic manifestation(at least a +ve tourniquet test) • Rising hematocrit • Tender hepatomegaly • Effusion in body cavities and/or shock
  • 28.
  • 29.
  • 31.
    Supportive investigation CBC– • Increasing PCV • Low platelet count • Decreasing WBC count with increasing lymphocytes • ( low WBC in child with fever during epidemics – dengue/malaria/typhoid ) LFT – • decrease total protein and albumin • Increase SGOT and SGPT Electrolyte – • hyponatremia • Acidosis • Increase in urea and creatinine X ray – bilateral or right sided pleural effusion UGS – ascites and enlarged gallbladder Confirmation 1. Direct method • Virus isolation by culture • Genome detection by PCR – RT-PCR , REAL TIME RT-PCR, Isothermal amplification methods • NS1 antigen detection 2. Indirect method • IgM detection • IgG detection
  • 34.
    1. NS1 ANTIGENDETECTION The NS1 glycoprotein is produced by all flaviviruses and is secreted from mammalian cells. NS1 produces a very strong humoral response. Many studies have been directed at using the detection of NS1 to make an early diagnosis of dengue virus infection. Commercial kits for the detection of NS1 antigen are now available, though they do not differentiate between dengue serotypes. Their performance and utility are currently being evaluated by laboratories worldwide, including the WHO/TDR/PDVI laboratory network Sensitivity : 100% sensitivity(1st 4 days of illness): primary 90% secondary 70% 2. SEROLOGICAL TEST • MAC ELISA – diagnosis of primary dengue based on elevation of IgM • IgG ELISA • IgA ELISA • HEAMAGGLUTINATION INHIBITON TEST • IgM/IgG RATIO A dengue virus E/M protein-specific IgM/IgG ratio can be used to distinguish primary from secondary dengue virus infections. In some laboratories, dengue infection is defined as primary if the IgM/IgG OD ratio is greater than 1.2 (using patient’s sera at 1/100 dilution) or 1.4 (using patient’s sera at 1/20 dilutions). The infection is secondary if the ratio is less than 1.2 or 1.4.
  • 36.
  • 38.
    Step I. Overallassessment I.1 History, including information on symptoms, past medical and family history I.2 Physical examination, including full physical and mental assessment I.3 Investigation, including routine laboratory and dengue-specific laboratory Step II. Diagnosis, assessment of disease phase and severity Step III. Management III.1 Disease notification III.2 Management decisions. Depending on the clinical manifestations and other circumstances, patients may: – be sent home (Group A); – be referred for in-hospital management (Group B); – require emergency treatment and urgent referral (Group C). A stepwise approach to the managemen t of dengue
  • 39.
    Group criteria Patients whodo not have warning signs AND who are able: • to tolerate adequate volumes of oral fluids • to pass urine at least once every 6 hours Group criteria Patients with any of the following features: • co-existing conditions such as pregnancy, infancy, old age, diabetes mellitus, renal failure • social circumstances such as living alone, living far from hospital Group criteria Patients with any of the following features: • severe plasma leakage with shock and/or fluid accumulation with respiratory distress • severe bleeding • severe organ impairment 1. Undifferentiated fever 2. Dengue with out warning sign 3. Dengue with warning sign 4. Sever dengue disease
  • 41.
    1. Undifferentiated fever •Paracetamol for fever • Regular monitoring for development of any complication 2. Dengue fever with out warning sign Category : Patients with fever, body aches, rashes or minor bleeding • Paracetamol – fever and body aches • Avoid salicylates and other NSAID’S • Encouraged to drink plenty of water • Monitor for warning signs
  • 42.
    1. Abdominal painor tenderness 2. Persistent vomiting 3. Clinical fluid accumulation 4. Mucosal bleed 5. Lethargy , restlessness 6. Liver enlargement >2cm 7. Increasing PCV and decreasing PLT 3. Dengue with warning sign I V fluid • R L • N S • colloids
  • 45.
    Sever dengue  Severeplasma leakage leading to: • Shock (DSS) • Fluid accumulation with respiratory distress  Severe bleeding as evaluated by clinician  Severe organ involvement • Liver: AST or ALT >=1000 • CNS: Impaired consciousness • Heart and other organs
  • 48.
    Management of bleeding Petechialspots or mild mucosal bleed but hemodynamically stable Sever bleeding and hemodynamic instability, excessive mucosal bleed Supportive care : • Bed rest • Maintain hydration • Monitoring • Avoid I M injection • No role of platelet transfusion even with sever thrombocytopenia • Blood transfusion • Monitoring • There is little evidence to support the practice of transfusing platelet and/or fresh-frozen plasma for sever bleeding unless DIC suspected
  • 49.
    Management of fluidover load With stable hemodynamic status and is out of critical phase(more then 24-48hrs of defervescence) With stable hemodynamic status but is still within the critical phase • Stop intravenous fluid and continue monitoring • In necessary oral or I v 0.1 – 0.5mg/kg/dose once or twice daily or a continuous infusion of furosemide 0.1mg/kg/hr • Monitor serum “K” • Reduce I v fluid • Avoid diuretics • Pt with fluid over load + hypotension HCT low/normal hematocrit suspect occult hemorrhage careful blood transfusion Elevated hematocrit Repeated small boluses of colloid
  • 50.
    SUPPORTIVE CARE • Organdysfunction (liver , kidney) management • No roll of corticosteroids , IVIG or recombinant factor 7 • Antibiotics – supper added infection • Blood transfusion(20ml/kg) – shock persist despite declining HCT( suspect internal bleed) • Oxygen inhalation – hypotensive shock
  • 51.
  • 52.
    MONITORING • HR ,RR , BP , PULSE PRESSURE SHOULD BE MONITORED EVERY 30 MIN TILL PATIENT STABLE THERE AFTER 2-4HR • CENTRAL VENOUS PRESSURE AND URINE OUT PUT WITH AN INDWELLING CATHETER • ABSOULT PLETELET COUNT ONCE A DAY TILL IT SHOWS A RISING TREND
  • 53.
    Home care cardfor dengue Home care card for dengue (please take this card to your health facility for each visit)  What should be done? • Adequate bed rest • Adequate fluid intake (>5 glasses for average-sized adults or accordingly in children) - Milk, fruit juice (caution with diabetes patient) and isotonic electrolyte solution (ORS) and barley/rice water. - Plain water alone may cause electrolyte imbalance. • Take paracetamol (not more than 4 grams per day for adults and accordingly in children) • Tepid sponging • Look for mosquito breeding places in and around the home and eliminate them  What should be avoided? • Do not take acetylsalicylic acid (aspirin), mefenemic acid (ponstan), ibuprofen or other non-steroidal anti-inflammatory agents (NSAIDs), or steroids. If you are already taking these medications please consult your doctor. • Antibiotics are not necessary.
  • 54.
    If any offollowing is observed, take the patient immediately to the nearest hospital. These are warning signs for danger: • Bleeding: - red spots or patches on the skin - bleeding from nose or gums - vomiting blood - black-coloured stools - heavy menstruation/vaginal bleeding • Frequent vomiting • Severe abdominal pain • Drowsiness, mental confusion or seizures • Pale, cold or clammy hands and feet • Difficulty in breathing Laboratory results monitoring 1st visit Date HCT WBC PLT
  • 64.
    This has nowbeen evaluated as a 3-dose series on a 0/6/12 month schedule in Phase III clinical studies and has been submitted for registration in several endemic countries.
  • 65.
    Dengue vaccine candidatesin preclinical development Recombinant subunit vaccines DNA vaccines VLP vaccines Virus-vectored vaccine Purified inactivated virus vaccines Live attenuated virus vaccines Heterologous prime-boost approaches
  • 67.
    Reference • GUIDELINES FORDIAGNOSIS, TREATMENT, PREVENTION AND CONTROL new edition 2009 • O p ghai 8th edition • Google