Al- Jazeera International Academy
1
https://www.magenium.com
Vision
Practice & Discussion Over
Talking
2
http://blog.edmentum.com
Course Goal
 PM Methodologies.
 PMP knowledge (FW).
 PMP Logic.
 PMP Skills (Implementation).
 Exam preparation.
3
4
Resources
 PMBoK6
 Long Island PMI Chapter
 Mohamed ElSaadany lecture notes
 Rita 8
 Agile Training, Iad Saadah
 Others shown on slides (for images) 5
Audience
Name
Experience
Course expectation
6
www.charitychoice.co.uk
Evaluation test
21 Q’s in 30 min
 Answer with logic.
 Use dictionary.
 Only as much as you can.
 ASK anyone (inc. me).
7
http://www.voiplogic.com/
Course structure
Day Topics
1 Certification, Basics, Processes map
2 Integration, Stakeholders, Scope
3 Schedule, Cost
4 Quality, Resources, Communications
5 Risk, Procurement
6 Ethics, Agile, MS Project, Exam, Tips, Real Exam
8
Day 2
# Time (min) Topic
1 45 Integration
2 45 Stakeholders
3 120 Scope
4 120 Project
9
10
Integration Management
11
Integration Management
12
Integration Management
13
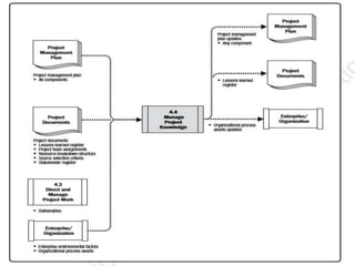
Knowledge Area
Project Management Process Groups
Initiating Planning Executing
Monitoring &
Controlling
Closing
4. Project
Integration
Management
4.1 Develop
Project
Charter
4.2 Develop
Project
Management
Plan
4.3 Direct and
Manage
Project
Work
4.4 Manage
Project
Knowledge
4.5 Monitor and
Control
Project Work
4.6 Perform
Integrated
Change
Control
4.7Close
Project or
Phase
Integration Management
Across Project Management Process Groups
14
4.1
Authorize
15
16
Project Selection Methodologies
Benefit Measurement
Methods
Constrained Optimization
Methods
Compare and contrast projects
against each other
Mathematically model the project
outcomes
Murder Board
Peer Review
Scoring Models
Economic Models:
Present Value and Net Present Value
Internal Rate of Return
Payback
Benefit Cost Ratio
Constrained Optimization Models:
Linear Programming
Integer Programming
Dynamic Programming
Multi-objective programming
17
PV
18
Other Economic Models
19
Other Economic Models
20
What to see in a charter ?
 Business case or reference to it (need, solution).
 Project scope summary.
 Deliverables.
 Key stakeholders.
 Key risks.
 Assumptions.
 Budget.
 Timeline (milestones).
 PM authorization.
21
The Project Charter
The project cannot be started without a charter
because the charter:
 Formally recognizes the existence of the project
 Gives the project manager the authority to spend money and commit
resources.
 Provides the high level requirements and expectations
 Links the project to the organization’s ongoing work
22
4.1 Develop Project Charter
Miscellaneous Facts
Who can issue the
Project Charter?
A project initiator or sponsor external to the project at an
organizational level appropriate to funding the project.
What factors are
projects taken to
address?
Market demand
Organizational need
Customer request
Technological advance
Legal or regulatory requirement
Ecological impacts
Social need
23
24
4.1 Develop Project Charter Terms
Assumptions
Factors that are considered to be true, real or certain without proof or
demonstration.
Assumptions need to be identified, documented and validated
Part of progressive elaboration of the project
Constraints
Factors that limit the project team’s options to complete the project and
produce the required deliverables
Opportunity Cost The benefit ($$$$) lost by selecting another project
Sunk Cost
Money already spent that cannot be recovered
Sunk costs are not considered when deciding whether to continue an effort
Law of
Diminishing
Returns
Productivity and resources are not linked in a 1:1 relationship
At some point adding resources does not yield a corresponding increase in
productivity
Working Capital
The funds available for use by an organization
Calculated by subtracting current liabilities from current assets
Depreciation
Accounts for the fact that assets lose value over time.
Types of depreciation:
Straight line
Accelerated
25
Practice Question:
Inputs for a Project Charter include all of the following EXCEPT:
A. Detailed schedule
B. Product scope description
C. Organizational need
D. Strategic plan
26
Project Charter
Example#1
Rita8 page#112
Example#2
MCIT
27
Knowledge Area
Project Management Process Groups
Initiating Planning Executing
Monitoring &
Controlling
Closing
4. Project
Integration
Management
4.1 Develop
Project
Charter
4.2 Develop
Project
Management
Plan
4.3 Direct and
Manage
Project
Execution
4.4 Manage
Project
Knowledge
4.5 Monitor and
Control
Project Work
4.6 Perform
Integrated
Change
Control
4.7 Close
Project or
Phase
Integration Management
Across Project Management Process Groups
28
4.2
Integration
29
Outputs
30
The Project Management Plan must
have:
 Buy in from all stakeholders
 Approved (with signatures)
 Realistic
 Formal
31
The Project Management Plan
Projects are managed to baselines:
 Schedule Baseline
 Cost Baseline
 Scope Baseline
32
Practice Question:
As Project Manager your concern is to ensure the project
management plan integrates the following:
A. Subsidiary management plans
B. Outputs from the PMBOK planning processes
C. Life cycles selected and the processes applied to each phase until project
closure
D. All of the above
33
Knowledge Area
Project Management Process Groups
Initiating Planning Executing
Monitoring &
Controlling
Closing
4. Project
Integration
Management
4.1 Develop
Project
Charter
4.2 Develop
Project
Management
Plan
4.3 Direct and
Manage
Project
Work
4.4 Manage
Project
Knowledge
4.5 Monitor and
Control
Project Work
4.6 Perform
Integrated
Change
Control
4.7 Close
Project or
Phase
Integration Management
Across Project Management Process Groups
34
4.3
Leading & Performing PM plan
35
4.3 Direct and Manage Project
Work
http://www.qualityaretegroup.com/project-manager-the-integrator/
36
4.3 Direct and Manage Project Work
Terms
Corrective Action
Preventive Action
Defect
Defect Repair
Lessons Learned
37
Percent Complete
Deliverable
Practice Question:
As the Project Manager for Go Green Airlines you know that you need
to manage Project Execution. Which is the best response to, define
Direct and Manage Project Execution?
A. Project Charter
B. Quality Management Plan
C. Perform activities to accomplish project requirements
D. Managing people doing the work and implementing approved changes
38
Knowledge Area
Project Management Process Groups
Initiating Planning Executing
Monitoring &
Controlling
Closing
4. Project
Integration
Management
4.1 Develop
Project
Charter
4.2 Develop
Project
Management
Plan
4.3 Direct and
Manage
Project
Work
4.4 Manage
Project
Knowledge
4.5 Monitor and
Control
Project Work
4.6 Perform
Integrated
Change
Control
4.7 Close
Project or
Phase
Across Project Management Process Groups
39
Integration Management
40
41
Knowledge Area
Project Management Process Groups
Initiating Planning Executing
Monitoring &
Controlling
Closing
4. Project
Integration
Management
4.1 Develop
Project
Charter
4.2 Develop
Project
Management
Plan
4.3 Direct and
Manage
Project
Execution
4.4 Manage
Project
Knowledge
4.5 Monitor and
Control
Project Work
4.6 Perform
Integrated
Change
Control
4.7 Close
Project or
Phase
Integration Management
Across Project Management Process Groups
42
4.5
Monitor progress & propose modifications
43
Practice Question:
If a Project Manager is concerned with the process of tracking, reviewing
and regulating the progress to meet performance objectives as defined in
the project management plan, which should she/he concentrate on:
A. Communication plan
B. Continuous monitoring
C. Project management information system
D. Scope management plan
44
Knowledge Area
Project Management Process Groups
Initiating Planning Executing
Monitoring &
Controlling
Closing
4. Project
Integration
Management
4.1 Develop
Project
Charter
4.2 Develop
Project
Management
Plan
4.3 Direct and
Manage
Project
Execution
4.4 Manage
Project
Knowledge
4.5 Monitor and
Control
Project Work
4.6 Perform
Integrated
Change
Control
4.7 Close
Project or
Phase
Integration Management
Across Project Management Process Groups
45
4.6
46
47
Who can approve changes?
Changes to Project Charter
Project Sponsor who signed/approved the Project
Charter. The Project Manager can provide input.
Changes to Project Baselines
or any Constraints
The Change Control Board or Sponsor needs to be
involved. The Project Manager can recommend options.
Changes within the Project
Plan
Project Manager can make the change if the change is
within the Project Manager’s authority and does not
require changes to any project baselines.
48
The Steps for Making Changes
Evaluate impact
Create Options
Get internal buy in
Get customer buy in (if necessary)
Approve or reject change
Adjust project management plan and baselines
Notify stakeholders affected by change
Manage project to the new project
management plan and baseline
Evaluate for impact on
the Project Constraints:
• Scope
• Quality
• Schedule
• Budget
• Resources
• Risk
49
Approved Change Requests are INPUTS for
Directing and Managing Project Work
50
Terms
Configuration
Identification
Configuration
Status Accounting
Configuration
Verification and
Auditing
Change Control
Board
51
Practice Question:
A change control process should be created:
A. As needed per the project plan
B. By the steering committee
C. As a formal documented procedure
D. Only if changes are expected
52
Knowledge Area
Project Management Process Groups
Initiating Planning Executing
Monitoring &
Controlling
Closing
4. Project
Integration
Management
4.1 Develop
Project
Charter
4.2 Develop
Project
Management
Plan
4.3 Direct and
Manage
Project
Execution
4.4 Manage
Project
Knowledge
4.5 Monitor and
Control
Project Work
4.6 Perform
Integrated
Change
Control
4.7 Close
Project or
Phase
Integration Management
53
4.7 Close Project or Phase
54
Lessons Learned
https://precom.nu/lessons-learned-from-migrating-windows-mobile/
55
Lessons Learned
56
Lessons Learned
57
Practice Question:
Once the project is complete, the complete set of project records
should be sent to the:
A. Project archives
B. Every stakeholder on the team
C. Document Imaging system
D. Project sponsor
58
59
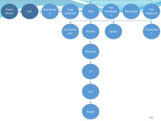
Project
Charter
SH s
Requiremen
ts
Scope
Statement
WBS
Risk
Identificatio
n
Risk analysis
Risk
Responses
Activities
Resources
CP
Procuremen
t
Quality
SH s/Comm.
plan
Cost
Budget
Stakeholders Management
60
Ref# SH Management Process Process Group
13.1 Identify stakeholders Initiation
13.2 Plan stakeholders engagement Planning
13.3 Manage stakeholders engagement Executing
13.4 Monitor stakeholders engagement
Monitoring &
controlling
61
http://www.examprofessor.com/s
62
http://primaveratrainingblog.mssprojectsanalytics.com/
63
64
Stakeholders Management
65
Ref# SH Management Process Process Group
13.1 Identify stakeholders Initiation
13.2 Plan stakeholders engagement Planning
13.3 Manage stakeholders engagement Executing
13.4 Monitor stakeholders engagement
Monitoring &
controlling
Register
66
67
https://www.projectsmart.co.uk
68
Stakeholders Management
69
Ref# SH Management Process Process Group
13.1 Identify stakeholders Initiation
13.2 Plan stakeholders engagement Planning
13.3 Manage stakeholders engagement Executing
13.4 Monitor stakeholders engagement
Monitoring &
controlling
70
So what is the difference between
the register & the plan??
71
72
73
Stakeholders Management
74
Ref# SH Management Process Process Group
13.1 Identify stakeholders Initiation
13.2 Plan stakeholders engagement Planning
13.3 Manage stakeholders engagementExecuting
13.4 Monitor stakeholders engagement
Monitoring &
controlling
75
76
77
Stakeholders Management
78
Ref# SH Management Process Process Group
13.1 Identify stakeholders Initiation
13.2 Plan stakeholders engagement Planning
13.3 Manage stakeholders engagement Executing
13.4 Monitor stakeholders engagement
Monitoring &
controlling
Stakeholders Management
79
80
Project negative variance may
indicate a ‘problem’ with
‘stakeholder engagement’
81
82
Project
Charter
SH s
Requiremen
ts
Scope
Statement
WBS
Risk
Identificatio
n
Risk analysis
Risk
Responses
Activities
Resources
CP
Procuremen
t
Quality
SH s/Comm.
plan
Cost
Budget
Scope Management
Ref# Scope Management Process Process Group
5.1 Plan scope management Planning
5.2 Collect requirements Planning
5.3 Define scope Planning
5.4 Create WBS Planning
5.5 Validate scope Monitoring & controlling
5.6 Control scope Monitoring & controlling
83
Scope Management
84
Scope Management
85
Scope Management
Ref# Scope Management Process Process Group
5.1 Plan scope management Planning
5.2 Collect requirements Planning
5.3 Define scope Planning
5.4 Create WBS Planning
5.5 Validate scope Monitoring & controlling
5.6 Control scope Monitoring & controlling
86
Scope Management Plan
87
Scope Management
Ref# Scope Management Process Process Group
5.1 Plan scope management Planning
5.2 Collect requirements Planning
5.3 Define scope Planning
5.4 Create WBS Planning
5.5 Validate scope Monitoring & controlling
5.6 Control scope Monitoring & controlling
88
Scope Management
89
www.keyword-suggestions.com
90
www.keyword-suggestions.com
Requirements
What do we need to collect
requirements?
How do we collect them?
91
92
https://www.pinterest.com
Requirements
93
94
nmbobade@gmail.com
95
nmbobade@gmail.com

96
nmbobade@gmail.com
97
nmbobade@gmail.com
98
nmbobade@gmail.com
99
100
101
102
103
http://looneypuffpmp.blogspot.com
104
Scope Management
105
106
nmbobade@gmail.com
Requirements
Requirements documentation
Requirements traceability matrix
107
108
Project
Charter
SH s
Requiremen
ts
Scope
Statement
WBS
Risk
Identificatio
n
Risk analysis
Risk
Responses
Activities
Resources
CP
Procuremen
t
Quality
SH s/Comm.
plan
Cost
Budget
Scope Management
Ref# Scope Management Process Process Group
5.1 Plan scope management Planning
5.2 Collect requirements Planning
5.3 Define scope Planning
5.4 Create WBS Planning
5.5 Validate scope Monitoring & controlling
5.6 Control scope Monitoring & controlling
109
Scope
110
111
nmbobade@gmail.com
112
113
114
https://www.microsoftpressstore.com
115
http://www.free-management-ebooks.com/
116
Project
Charter
SH s
Requiremen
ts
Scope
Statement
WBS
Risk
Identificatio
n
Risk analysis
Risk
Responses
Activities
Resources
CP
Procuremen
t
Quality
SH s/Comm.
plan
Cost
Budget
Scope Management
Ref# Scope Management Process Process Group
5.1 Plan scope management Planning
5.2 Collect requirements Planning
5.3 Define scope Planning
5.4 Create WBS Planning
5.5 Validate scope Monitoring & controlling
5.6 Control scope Monitoring & controlling
117
118
nmbobade@gmail.com
WBS
119
120
121
http://www.projectmanagerpad.com
122
123
124
125
Scope Management
126
Management
127
128
129
Scope Management
1. Visualization.
2. Breakdown.
3. Buy-In.
4. Comprehensiveness (Accuracy).
5. Understanding.
6. Relationships.
130
Scope Management
7. Slipping prevention.
8. Work position/impact.
9. Communication.
10.Stakeholder’s expectations.
11. Risk identification.
12.Change prevention.
13. Estimation basis.
131
Scope Management
14. Resources proof.
15. Getting around the project.
16. Change impact evaluation.
17. Role identification.
132
133
134
WBS
135
Scope Management
Ref# Scope Management Process Process Group
5.1 Plan scope management Planning
5.2 Collect requirements Planning
5.3 Define scope Planning
5.4 Create WBS Planning
5.5 Validate scope
Monitoring &
controlling
5.6 Control scope Monitoring & controlling
136
Validation
137
138
Scope Management
Ref# Scope Management Process Process Group
5.1 Plan scope management Planning
5.2 Collect requirements Planning
5.3 Define scope Planning
5.4 Create WBS Planning
5.5 Validate scope Monitoring & controlling
5.6 Control scope
Monitoring &
controlling
139
Control
140
Scope Management
PM can say
No
141
142
143
144
Project
Charter
SH s
Requiremen
ts
Scope
Statement
WBS
Risk
Identificatio
n
Risk analysis
Risk
Responses
Activities
Resources
CP
Procuremen
t
Quality
SH s/Comm.
plan
Cost
Budget
Questions
145

Day 2 PMP.pptx