Data Science in Medicine
& Healthcare
ผศ.ดร.อานนท์ ศักดิ์วรวิชญ์
ผู้อานวยการหลักสูตร
Ph.D. and M.Sc. in Business Analytics and Data Science
อาจารย์ประจาสาขาวิชาวิทยาการประกันภัยและการบริหารความเสี่ยง
คณะสถิติประยุกต์ สถาบันบัณฑิตพัฒนบริหารศาสตร์
• Data Science
• Big Data
• Data Science in Medicine & Health Care
• Health and Bioinformatics
• Data Science and Health Care Planning
• Data Science and Health Care Prevention and Protection
• Data Science and Medical Diagnosis
• Data Science and Medical Care & Treatment
• Data Engineering for Health Care
Data Science
Descriptive
Analytics
Diagnostic
Analytics
Predictive
Analytics
Prescriptive
Analytics
Cognitive
Analytics
วิทยาการข้อมูลในฐานะศาสตร์พระราชา
Big Data
ข้อมูลใหญ่
How can Big Data facilitate causal inference?
1. Big data facilitates matching and covariates inclusion and thus causal
inference.
2. Big data facilitates temporal sequence and thus
causal inference.
Can Big Data truly replace RCT for efficacy research?
NO! NO! NO!
Big data can facilitate causal inference but cannot truly replace RCT for efficacy
research!
Meta-analysis and systematic review of RCTs is still needed.
Data Science in Medicine and Health Care
Medicine,
Health,
Biology
Math/Statistics Computer Science
/Information system
Machine learning
Traditional
Medical Research
Health IT
Health and
Bioinformatics
Communication
Math/Statistics Computer science/Information System
Medicine
Health Professionals
The perfect
Health&Bioinformatician
Health/Medicine
Professor
Head of IT
Hot Air
Consultant
Data Nerd
Stat
Prof
Statistical
Programmer
Hacker
/Programmer
Failed
Data Scientist
Traditional
Health
Researcher
Health team
as number
cruncher
Medical/Pharm company
sales representatives
Health Care and Bioinformatics
Healthcare and Bioinformatics@NIDA
English for Business Analytics and Data Science
Python Programming and Database Management
Managing Big Data Applied Machine Learning
Exploratory Data Analysis and Data Visualization
Statistics and Mathematics Foundation
Applied Modern Statistical Analysis
Research Design and Inquiry Methods
Introduction to Business Analytics
and Data Science
Business Analytics and Data Science
Consulting, Presentation, and Communication
Data Science for Public/Social Good
Seminar in Business Analytics and Data Science
Practicum in Business Analytics and Data Science
Independent study
or Thesis
Healthcare and Demographic Analytics
Bioinformatics
Clinical Trial Design for Healthcare Bioinformatics
Causality and Epidemiology
for Healthcare Bioinformatics
Medical Imaging Analytics
Sampling Design in Healthcare and Bioinformatics
Research Synthesis and Meta-AnalysisSystem Dynamic Simulation
Futuristic Research Methods
Qualitative Research Methods
Multimedia Analytics
Project Analysis and Feasibility Study
Project/Program Evaluation
Applied Missing Data Analysis
Artificial Intelligence
Image and Video Analytics
BADS7306 Sampling Design in Healthcare and Bioinformatics
BADS7307 Research Synthesis and Meta-Analysis
BADS7308 System Dynamic Simulation
BADS7501 Project Analysis and Feasibility Study
BADS7502 Project/Program Evaluation
BADS 7112 Applied Missing Data Analysis
BADS 7601 Artificial Intelligence
BADS 7203 Image and Video Analytics
BADS 7706 Multimedia Analytics
BADS 7507 Qualitative Research Methods
BADS 7508 Futuristic Research Methods
วธวข 7302 ชีวสารสนเทศศาสตร์ 3(3–0–6)
BADS 7302 Bioinformatics
มโนทัศน์ วิธีการ และเครื่องมือเบื้องต้นสาหรับชีวสารสนเทศศาสตร์ ฐานข้อมูลชีวสารสนเทศศาสตร์ การสร้างข้อมูล
ขนาดใหญ่ด้านชีววิทยาระดับโมเลกุล การถอดลาดับและความสอดคล้องของโครงสร้าง การทานายโครงสร้างโปรตีน ปฏิกิริยา
ระหว่างโปรตีน พลวัตโมเลกุล
Basic concepts; methods; and basic
tools used in Bioinformatics; bioinformatics databases; Generation of large-scale molecular biology data;
sequence and structure alignment; protein structure prediction; protein-protein interaction; and molecular
dynamics.
บุพวิชา: วธวข 6005 การเรียนรู้ด้วยเครื่องจักรประยุกต์ หรือได้รับอนุญาตจากอาจารย์ผู้สอน
Prerequisite: BADS 6005 Applied Machine Learning or Instructor Consent
วธวข 7303 การออกแบบการทดลองทางคลินิคสาหรับการบริบาลสุขภาพและชีวสารสนเทศศาสตร์ 3(3–0–6)
BADS 7303 Clinical Trial Design for Healthcare Bioinformatics
ทฤษฎีและปฏิบัติในการทดลองทางคลินิค การออกแบบการศึกษาวิจัยทางคลินิค การจัดสรรทรีทเมนต์ การสุ่มและการ
จัดชั้นภูมิ การควบคุมคุณภาพในการทดลอง การกาหนดขนาดตัวอย่าง อุปสรรคของความตรงภายในและภายนอกของการ
ทดลอง แบบฟอร์มยินยอมของผู้ป่วย การวิเคราะห์ข้อมูลการทดลองทางคลินิค การวิจัยกึ่งทดลอง การแปลและเขียนผลการ
ทดลองทางคลินิค
Theories and practices of clinical trials; clinical research study design; treatment
allocation; randomization and stratification; quality control; sample size determination; threats to internal
and external validity of experiments; patient consent; analysis of clinical trial data; quasi-experiments;
interpretation and writing clinical trials results.
บุพวิชา: วธวข 6002 การวิเคราะห์สถิติสมัยใหม่ประยุกต์หรือได้รับอนุญาตจากอาจารย์ผู้สอน
Prerequisite: BADS 6002 Applied Modern Statistical Analysis or Instructor Consent
วธวข 7304 ความสัมพันธ์เชิงสาเหตุและระบาดวิทยาสาหรับการบริบาลสุขภาพและชีวสารสนเทศศาสตร์ 3(3–0–6)
BADS 7304 Causality and Epidemiology for Healthcare Bioinformatics
ภาพรวมของระบาดวิทยา ความสัมพันธ์เชิงสาเหตุและระบาดวิทยา ความชุกและอุบัติการณ์ใหม่ของโรค การออกแบบ
การศึกษาเชิงระบาดวิทยา การระบุปัจจัยเสี่ยง แบบแผนการศึกษาแบบเคส-คอนโทรล แบบแผนการศึกษาแบบโคฮอร์ท การ
สอบสวนโรค แบบแผนการศึกษาไปข้างหน้า แบบแผนการศึกษาย้อนหลัง ตัวแปรร่วมและการวิเคราะห์ข้อมูลเชิงระบาดวิทยา
Overview of epidemiology; casuality and epidemiology; disease prevalence and incidence;
epidemiological study design; identifying risk factor; case-control design; cohort design; outbreak investigation;
prospective design; retrospective design; covariates; and analysis of epidemiological data.
บุพวิชา: วธวข 6002 การวิเคราะห์สถิติสมัยใหม่ประยุกต์หรือได้รับอนุญาตจากอาจารย์ผู้สอน
Prerequisite: BADS 6002 Applied Modern Statistical Analysis or Instructor Consent
วธวข 7301 การวิเคราะห์ประชากรศาสตร์และการบริบาลสุขภาพ 3(3–0–6)
BADS 7301 Healthcare and Demographic Analytics
การวิเคราะห์ผลลัพธ์ทางสุขภาพ การวิเคราะห์ต้นทุน-ประโยชน์ และประสิทธิผลในการบริบาลสุขภาพ การวิเคราะห์ทาง
การเงินสาหรับการบริบาลสุขภาพ การวิเคราะห์การอยู่รอด เทคนิคตารางชีพ การฉายภาพประชากร และตัวแบบทาง
ประชากรศาสตร์
Healthcare outcome analysis; cost-benefit and effectiveness analysis in healthcare; healthcare financial
analysis; survival analysis; life table technique; demographic projection; and demographic modeling.
บุพวิชา: วธวข 6002 การวิเคราะห์สถิติสมัยใหม่ประยุกต์หรือได้รับอนุญาตจากอาจารย์ผู้สอน
Prerequisite: BADS 6002 Applied Modern Statistical Analysis or Instructor Consent
วธวข 7305 การวิเคราะห์ภาพถ่ายทางการแพทย์3(3–0–6)
BADS 7305 Medical Imaging Analytics
ทฤษฎีและปฏิบัติในการวิเคราะห์ภาพถ่ายและการสร้างภาพนิทัศน์ทางการแพทย์ ประเภทการเก็บข้อมูลและระบบจุดพิกัด
ของรูป การประมวลผลระดับต่า ได้แก่ การควบคุมคุณภาพ การแก้ไขความเข้มของรูป การลงทะเบียนและการแบ่งกลุ่ม การ
ประมวลผลระดับสูงได้แก่ การรวมภาพ ข้อมูลจากหลายโหมด การแก้ไขการบิดเบือนของกราเดียนท์ การแบ่งกลุ่มด้วยตัวแบบ เน้น
ตัวอย่างข้อมูลจริงโดยใช้เครื่องมือการวิเคราะห์ภาพถ่ายทางการแพทย์ที่แพร่หลาย
Theories and practices in medical image analysis and visualisation; data storage types and co-ordinate
systems; low level image processing techniques e.g. quality control; intensity correction; registration and
segmentation; high-level image processing e.g. image fusion or cross modality data; gradient distortion
correction; model-based segmentation; emphasis on real data examples using common image analysis tools.
บุพวิชา: วธวข 6005 การเรียนรู้ด้วยเครื่องจักรประยุกต์ หรือได้รับอนุญาตจากอาจารย์ผู้สอน
Prerequisite: BADS 6005 Applied Machine Learning or Instructor Consent
Data Science and Health Care Planning
การเปรียบเทียบต้นทุนทางตรงและทางอ้อมระหว่างการรักษาด้วยวิธีฟอกเลือด
ด้วยเครื่องไตเทียม (HD) และวิธีล้างช่องท้องด้วยนายาอย่างต่อเนื่อง (CAPD)
ของผู้ป่วยโรคไตเรือรังระยะสุดท้าย: การประเมินทางคณิตศาสตร์ประกันภัย
The Comparison of Direct and Indirect Costs between HD and CAPD Treatments
among ESRD Patients: An Actuarial Valuation
ดวงกมล อมรลักษณ์ปรีชา
นายแพทย์กฤษณพงศ์ มโนธรรม
ผู้ช่วยศาสตราจารย์ ดร. อานนท์ ศักดิ์วรวิชญ์
จำนวนผู้ป่วยโรคไตเรื้อรังระยะสุดท้ำยในประเทศไทยเพิ่มขึ้นมำกอย่ำง
ต่อเนื่อง กำรฉำยภำพประชำกร (Population Projection) เป็นวิธีหนึ่งที่ทำให้ทรำบ
จำนวนผู้ป่วยในอนำคต เมื่อทรำบจำนวนผู้ป่วยแล้ว สำมำรถนำมำใช้เป็นแนวทำงใน
กำรวำงแผนพัฒนำระบบสุขภำพ บริหำรกำลังคน แพทย์ พยำบำล บุคลำกรทำง
กำรแพทย์ จำนวนเตียง กำรจัดซื้อยำและเวชภัณฑ์ต่ำงๆ ให้เพียงพอและมี
ประสิทธิภำพ
ที่มาและความสาคัญ
เมื่อทรำบจำนวนผู้ป่วยแล้ว สำมำรถคำนวณภำระทำงกำรเงินต่ำงๆ ได้โดยใช้
กำรประเมินทำงคณิตศำสตร์ประกันภัย เพื่อเป็นแนวทำงกำรจัดสรรงบประมำณ
สำหรับผู้ป่วยโรคไตเรื้อรังระยะสุดท้ำยในอนำคต
ที่มาและความสาคัญ
0
2000
4000
6000
8000
10000
12000
0-19 20-44 45-64 65-74 75+
จำนวนต่อประชำกรล้ำนคน
ควำมชุกของผู้ป่วยโรคไตเรื้อรังที่ได้รับกำรฟอกไต
ปี พ.ศ. 2551-2558 จำแนกตำมกลุ่มอำยุ
2551
2552
2553
2554
2555
2556
2557
2558
R2 =99.58% Mean Absolute Percentage Error: MAPE=10.25%
Multi-Level Model Predicting ESRD Patients’ Prevalence by Age Group in Thailand
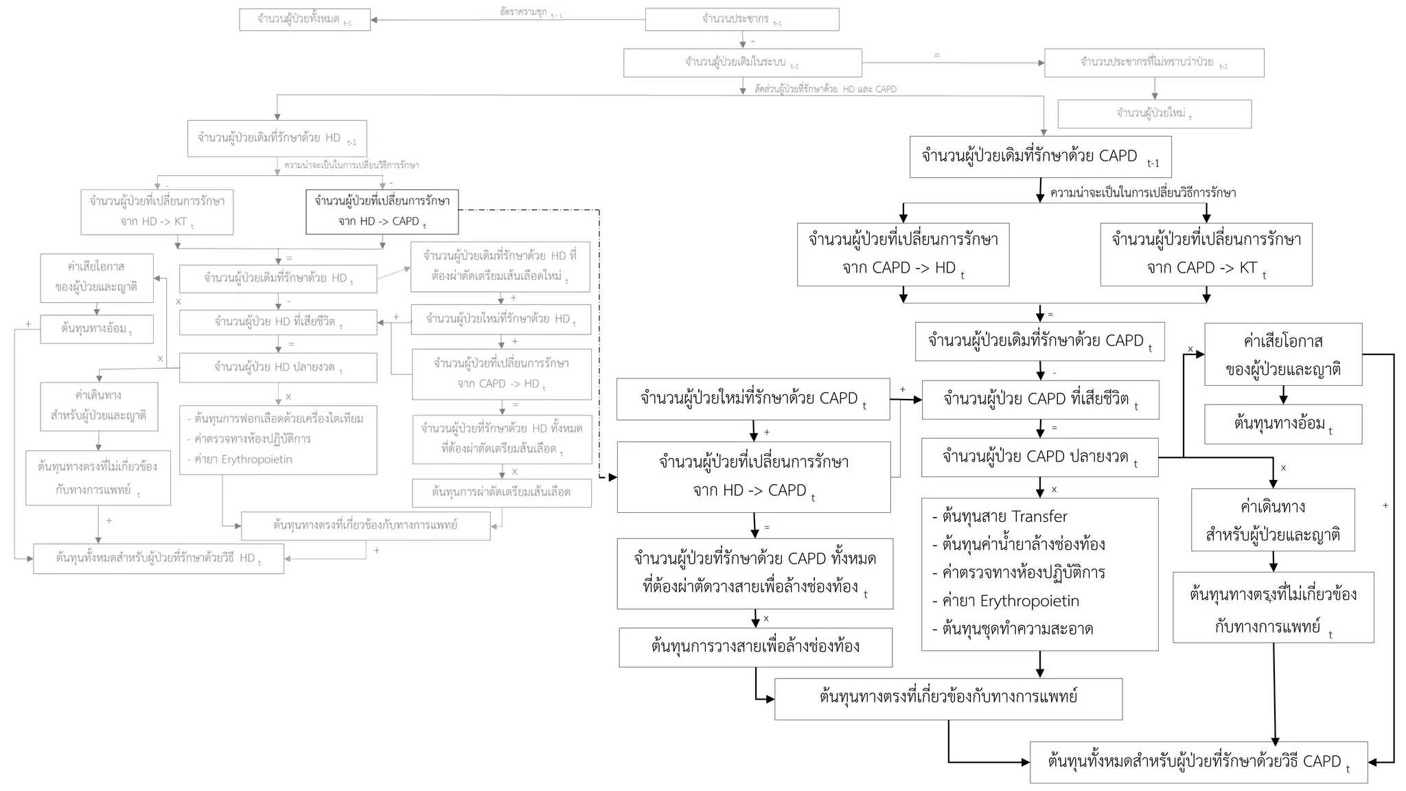
การฉายภาพประชากร (Population Projection)
กำรฉำยภำพประชำกร เป็นกำรประมำณจำนวนประชำกร ภำยใต้สมมติฐำน
(Assumption) ที่คำดว่ำจะเกิดขึ้นในอนำคต กำรฉำยภำพประชำกรผู้ป่วยโรคไต
เรื้อรังระยะสุดท้ำย สำมำรถทำได้ดังนี้
จำนวนประชำกร t-1
จำนวนผู้ป่วยเดิมในระบบ t-1
-
จำนวนผู้ป่วยทั้งหมด t-1
อัตรำควำมชุก t - 1
สัดส่วนผู้ป่วยที่รักษำด้วย HD และ CAPD
จำนวนประชำกรที่ไม่ทรำบว่ำป่วย t-1
=
จำนวนผู้ป่วยเดิมที่รักษำด้วย HD t-1 จำนวนผู้ป่วยเดิมที่รักษำด้วย CAPD t-1
ควำมน่ำจะเป็นในกำรเปลี่ยนวิธีกำรรักษำ
-
จำนวนผู้ป่วยที่เปลี่ยนกำรรักษำ
จำก HD -> CAPD t
จำนวนผู้ป่วยที่เปลี่ยนกำรรักษำ
จำก HD -> KT t
ควำมน่ำจะเป็นในกำรเปลี่ยนวิธีกำรรักษำ
-
จำนวนผู้ป่วยที่เปลี่ยนกำรรักษำ
จำก CAPD -> KT t
จำนวนผู้ป่วยที่เปลี่ยนกำรรักษำ
จำก CAPD -> HD t
-
จำนวนผู้ป่วยใหม่ที่รักษำด้วย HD t
+
จำนวนผู้ป่วยใหม่ที่รักษำด้วย CAPD t
+
จำนวนผู้ป่วยใหม่ t
อัตรำอุบัติกำรณ์ t
สัดส่วนผู้ป่วยที่รักษำด้วย HD และ CAPD
-
-
อัตรำอุบัติกำรณ์ t
จำนวนประชำกรที่ไม่ทรำบว่ำป่วย t-1
-
จำนวนผู้ป่วยที่เปลี่ยนกำรรักษำ
จำก CAPD -> KT t
-
จำนวนผู้ป่วยใหม่ที่รักษำด้วย CAPD t
+
จำนวนผู้ป่วยที่เปลี่ยนกำรรักษำ
จำก CAPD -> HD t
- -
=
ควำมน่ำจะเป็นในกำรเปลี่ยนวิธีกำรรักษำ
สัดส่วนผู้ป่วยที่รักษำด้วย HD และ CAPD
อัตรำควำมชุก t - 1
จำนวนประชำกร t-1
จำนวนผู้ป่วยเดิมในระบบ t-1
จำนวนผู้ป่วยทั้งหมด t-1
จำนวนผู้ป่วยใหม่ t
จำนวนผู้ป่วยเดิมที่รักษำด้วย CAPD t-1จำนวนผู้ป่วยเดิมที่รักษำด้วย HD t-1
-
ควำมน่ำจะเป็นในกำรเปลี่ยนวิธีกำรรักษำ
จำนวนผู้ป่วยที่เปลี่ยนกำรรักษำ
จำก HD -> CAPD t
จำนวนผู้ป่วยที่เปลี่ยนกำรรักษำ
จำก HD -> KT t
=
-
+
=
จำนวนผู้ป่วยที่รักษำด้วย HD t
จำนวนผู้ป่วย HD ที่เสียชีวิต t
จำนวนผู้ป่วย HD ปลำยงวด t
จำนวนผู้ป่วยใหม่ที่รักษำด้วย HD t
- -
1 - s(x)
-
=
ควำมน่ำจะเป็นในกำรเปลี่ยนวิธีกำรรักษำ
สัดส่วนผู้ป่วยที่รักษำด้วย HD และ CAPD
อัตรำควำมชุก t - 1
จำนวนประชำกร t-1
จำนวนผู้ป่วยเดิมในระบบ t-1
จำนวนผู้ป่วยทั้งหมด t-1
จำนวนผู้ป่วยใหม่ t
-
จำนวนประชำกรที่ไม่ทรำบว่ำป่วย t-1
อัตรำอุบัติกำรณ์ t
จำนวนผู้ป่วยเดิมที่รักษำด้วย CAPD t-1
1 - s(x)
=
-
+
=
ควำมน่ำจะเป็นในกำรเปลี่ยนวิธีกำรรักษำ
จำนวนผู้ป่วยที่เปลี่ยนกำรรักษำ
จำก CAPD -> KT t
จำนวนผู้ป่วยที่เปลี่ยนกำรรักษำ
จำก CAPD -> HD t
จำนวนผู้ป่วยที่รักษำด้วย CAPD t
จำนวนผู้ป่วย CAPD ที่เสียชีวิต t
จำนวนผู้ป่วย CAPD ปลำยงวด t
จำนวนผู้ป่วยใหม่ที่รักษำด้วย CAPD t
- -
จำนวนผู้ป่วยเดิมที่รักษำด้วย HD t-1
จำนวนผู้ป่วยที่เปลี่ยนกำรรักษำ
จำก CAPD -> KT t
จำนวนผู้ป่วยที่เปลี่ยนกำรรักษำ
จำก CAPD -> HD t
1 - s(x)
=
-
+
=
จำนวนผู้ป่วยที่รักษำด้วย HD t
จำนวนผู้ป่วย HD ที่เสียชีวิต t
จำนวนผู้ป่วย HD ปลำยงวด t
จำนวนผู้ป่วยใหม่ที่รักษำด้วย HD t
องค์ประกอบที่ใช้สาหรับการฉายภาพประชากร
จำนวนผู้ป่วยเดิม = จำนวนประชำกร x อัตรำควำมชุก x
สัดส่วนผู้ป่วยแยกตำมวิธีรักษำ
จำนวนประชำกร นำมำจำกสำนักงำนคณะกรรมกำรพัฒนำกำรเศรษฐกิจและสังคม
แห่งชำติ ซึ่งทำกำรฉำยภำพประชำกรในปี พ.ศ. 2553-2583
อัตรำควำมชุก นำมำจำกรำยงำนของสมำคมโรคไตแห่งประเทศไทย แล้วสร้ำงแบบจำลอง
พหุระดับเพื่อพยำกรณ์ควำมชุกด้วยกำรวิเครำะห์พหุระดับ 2 ระดับ ตัวแปรพยำกรณ์ระดับ
ที่หนึ่งคือ จุดกึ่งกลำงช่วงอำยุ (age) ของผู้ป่วย และตัวแปรพยำกรณ์ระดับที่สอง คือ ปีที่
สำรวจ (year) ควำมชุกของโรคเบำหวำน (DM) ในปีก่อนหน้ำ
สัดส่วนผู้ป่วยเดิมแยกตำมวิธีรักษำ นำมำจำกรำยงำนของสมำคมโรคไตแห่งประเทศไทย
องค์ประกอบที่ใช้สาหรับการฉายภาพประชากร (ต่อ)
จำนวนผู้ป่วยใหม่ = จำนวนประชำกรที่ไม่ทรำบว่ำป่วย x อัตรำอุบัติกำรณ์ x
สัดส่วนผู้ป่วยแยกตำมวิธีรักษำ
จำนวนประชำกรที่ไม่ทรำบว่ำป่วย ได้จำกกำรนำจำนวนประชำกรลบออกด้วยจำนวน
ผู้ป่วยเดิม เพื่อป้องกันกำรนับซ้ำ
อัตรำอุบัติกำรณ์ นำมำจำกสมำคมโรคไตแห่งประเทศไทย แล้วสร้ำงแบบจำลองเพื่อ
พยำกรณ์อัตรำอุบัติกำรณ์ด้วยกำรวิเครำะห์กำรถดถอย โดยตัวแปรต้น คือ ปีที่สำรวจ
(year)
สัดส่วนผู้ป่วยใหม่แยกตำมวิธีรักษำ นำมำจำกรำยงำนของสมำคมโรคไตแห่งประเทศไทย
องค์ประกอบที่ใช้สาหรับการฉายภาพประชากร
จำนวนผู้ป่วยที่เปลี่ยนวิธีกำรรักษำ = จำนวนผู้ป่วยเดิม x
ควำมน่ำจะเป็นในกำรเปลี่ยนวิธีกำรรักษำ
ควำมน่ำจะเป็นในกำรเปลี่ยนวิธีกำรรักษำ นำมำจำกรำยงำนกำรสร้ำงหลักประกันสุขภำพแห่งชำติ
จำนวนผู้ป่วยที่เสียชีวิต= จำนวนผู้ป่วยทั้งหมด x (1-อัตรำกำรรอดชีพ)
อัตรำกำรรอดชีพ มำจำกงำนวิจัยเรื่อง The Effects of Distortion in Health Care
Policy on the Inequality of Dialysis Survival Outcome ของนำยแพทย์กฤษณพงศ์
มโนธรรม
ผลการฉายภาพประชากรผู้ป่วยโรคไตเรือรังระยะสุดท้าย
เมื่อฉำยภำพประชำกรผู้ป่วยโรคไตเรื้อรังระยะสุดท้ำยในอีก 24 ปีข้ำงหน้ำ
พบว่ำ จำนวนผู้ป่วยเพิ่มขึ้นเรื่อยๆ เมื่อถึงปี พ.ศ. 2584 จะมีผู้ป่วยโรคไตเรื้อรังระยะ
สุดท้ำยประมำณ 2 ล้ำน 4 แสนคน โดยผู้ป่วย HD มีจำนวนมำกกว่ำผู้ป่วย CAPD
เนื่องจำกผู้ป่วย HD มีอัตรำกำรรอดชีพ สูงกว่ำผู้ป่วย CAPD
ผลการฉายภาพประชากรผู้ป่วยโรคไตเรือรังระยะสุดท้าย (ต่อ)
-
200,000
400,000
600,000
800,000
1,000,000
1,200,000
1,400,000
1,600,000
1,800,000
2,000,000
2,200,000
2,400,000
2,600,000
2561 2562 2563 2564 2565 2566 2567 2568 2569 2570 2571 2572 2573 2574 2575 2576 2577 2578 2579 2580 2581 2582 2583 2584
คน
จำนวนผู้ป่ วยโรคไตเรื้อรังระยะสุดท ้ำย ปี 2561-2584
จำนวนผู้ป่ วย HD
จำนวนผู้ป่ วย CAPD
จำนวนผู้ป่ วยทั้งหมด
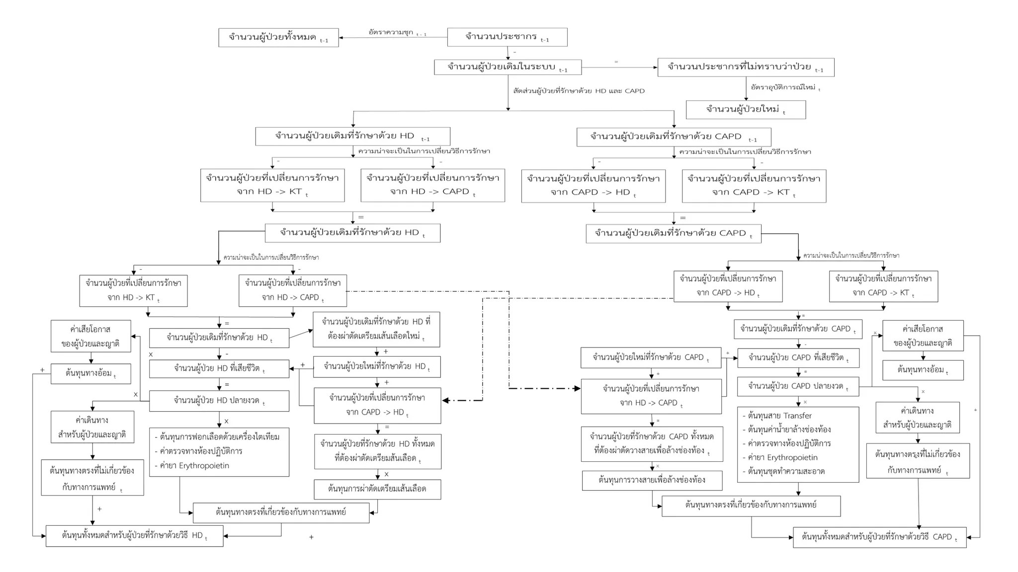
การประเมินทางคณิตศาสตร์ประกันภัย (Actuarial Valuation)
กำรประเมินทำงคณิตศำสตร์ประกันภัย เป็นกำรประเมินภำระทำงกำรเงินที่จะ
เกิดขึ้นในอนำคต
ต้นทุนที่ใช้ในกำรประเมินทำงคณิตศำสตร์ประกันภัย แบ่งออกเป็น 3 ส่วน คือ
ต้นทุนทำงตรงที่เกี่ยวข้องทำงกำรแพทย์ ต้นทุนทำงตรงที่ไม่เกี่ยวข้องทำงกำรแพทย์ และ
ต้นทุนทำงอ้อม ได้มำจำกกำรสัมภำษณ์ผู้ป่วยหรือญำติที่เข้ำรับกำรรักษำที่โรงพยำบำล
เลิดสิน และโรงพยำบำลบ้ำนแพ้ว ในช่วงเดือนธันวำคม 2560 ถึงเดือนมีนำคม 2561 แล้ว
นำมำค่ำเฉลี่ย
การประเมินทางคณิตศาสตร์ประกันภัย (Actuarial Valuation) (ต่อ)
1. ต้นทุนทำงตรงที่เกี่ยวข้องทำงกำรแพทย์ (Direct Medical Cost: DMC) เป็น
ต้นทุนที่ผู้ป่วยจ่ำยให้กับทำงโรงพยำบำล เพื่อให้ได้รับกำรบริกำร
1.1 ต้นทุนทำงตรงสำหรับผู้ป่วย HD ประกอบด้วย ต้นทุนกำรผ่ำตัดเตรียม
เส้นเลือด ต้นทุนกำรฟอกเลือดด้วยเครื่องไตเทียม ต้นทุนกำรตรวจทำงห้องปฏิบัติกำร
และต้นทุนค่ำยำ Erythropoietin
1.2 ต้นทุนทำงตรงสำหรับผู้ป่วย CAPD ประกอบด้วย ต้นทุนกำรผ่ำตัดวำง
สำยเพื่อล้ำงช่องท้อง ต้นทุนสำย Transfer ต้นทุนน้ำยำล้ำงช่องท้อง ต้นทุนชุดทำควำม
สะอำด ต้นทุนกำรตรวจทำงห้องปฏิบัติกำร และต้นทุนค่ำยำ Erythropoietin
การประเมินทางคณิตศาสตร์ประกันภัย (Actuarial Valuation) (ต่อ)
2. ต้นทุนทำงตรงที่ไม่เกี่ยวข้องกับทำงกำรเพทย์ (Direct Non-medical Cost:
DNC) เป็นต้นทุนที่เหลือในส่วนอื่นๆ ที่ผู้ป่วยจ่ำยเงินออกไป เพื่อให้ได้รับกำรบริกำร
พิจำรณำเฉพำะค่ำเดินทำง
การประเมินทางคณิตศาสตร์ประกันภัย (Actuarial Valuation) (ต่อ)
3. ต้นทุนทำงอ้อม (Indirect Cost: IC) นั่นก็คือค่ำเสียโอกำส วิธีกำรคำนวณค่ำเสีย
โอกำส พิจำรณำรำยได้ต่อเดือน เทียบกับค่ำแรงขั้นต่ำ คือ 310 (บำทต่อวัน) x 22 (จำนวน
วันที่ทำงำนใน 1 เดือน) = 6,820 บำทต่อเดือน แล้วนำรำยได้ต่อเดือน ลบด้วยค่ำแรงขั้นต่ำ
ต่อเดือน
การประเมินทางคณิตศาสตร์ประกันภัย (Actuarial Valuation) (ต่อ)
- ถ้ำอำยุน้อยกว่ำ 60 ปี และไม่ได้ประกอบอำชีพหลังป่วย ค่ำเสียโอกำส = 6,820 บำทต่อเดือน
(ค่ำแรงขั้นต่ำ 310 ต่อวัน x 22 วันต่อเดือน)
- ถ้ำอำยุมำกกว่ำ 60 ปี และไม่ได้ประกอบอำชีพหลังป่วย ค่ำเสียโอกำส = 0
(เนื่องจำกถือว่ำ retire แล้ว)
การประเมินทางคณิตศาสตร์ประกันภัย (Actuarial Valuation) (ต่อ)
อัตรำเงินเฟ้อ (Inflation rate) นำมำจำก Willis Tower Watson Insurance
Company Report (2018) แยกเป็น Annual General Inflation Rate (2.5%) กับ
Annual Medical Trend Rate (5.5%)
Annual General Inflation Rate-Direct Non-Medical Cost & Indirect Cost
Annual Medical Trend Rate-Direct Medical Cost
เพื่อปรับค่ำของเงินจำกมูลค่ำปัจจุบัน (Present value) ให้เป็นมูลค่ำในอนำคต (Future
value) โดยใช้กำรคำนวณแบบอัตรำดอกเบี้ยทบต้น (Compound interest)
ต้นทุนผู้ป่วย HD ที่ได้จากการสารวจ
รำยกำร
โรงพยำบำลบ้ำนแพ้ว โรงพยำบำลเลิดสิน รวม
M SD M SD M SD
ขนำดตัวอย่ำง 37 43 80
ต้นทุนกำรผ่ำตัดเตรียมเส้นเลือด
(บำทต่อครั้ง)
- AVF 22,500 0 9,250 0 15,875 9,369
- AVG 47,500 0 32,750 0 40,125 10,430
- Perm cath n.a. n.a. 26,000 0 26,000 0
ต้นทุนผู้ป่วย HD ที่ได้จากการสารวจ (ต่อ)
รำยกำร
โรงพยำบำลบ้ำนแพ้ว โรงพยำบำลเลิดสิน รวม
M SD M SD M SD
ค่ำฟอกเลือด (ต่อครั้ง) 1,500 0 1,700 0 1,600 141
ค่ำตรวจทำงห้องปฏิบัติกำร
(บำทต่อปี)
128,199 23,252 6,160 1,731 67,179 12,491
ค่ำยำ EPO (บำทต่อปี)
เข็มละ 600 บำท x 2 ครั้งต่อสัปดำห์
x 4 สัปดำห์ x 12 เดือน
57,600 0
รำคำ
ต่ำงกันมำก
0 57,600 0
ต้นทุนผู้ป่วย HD ที่ได้จากการสารวจ (ต่อ)
รำยกำร
โรงพยำบำลบ้ำนแพ้ว โรงพยำบำลเลิดสิน รวม
M SD M SD M SD
ส่วนต่ำงคนไข้จ่ำยเพิ่ม
- ค่ำฟอกเลือด (บำทต่อปี) 26,854 59,097 24,603 43,718 25,728 51,407
- ค่ำยำ (บำทต่อปี) 4,067 15,825 4,192 27,449 4,129 21,637
รวมส่วนต่ำงที่คนไข้ต้องจ่ำยเพิ่ม
(บำทต่อปี)
31,146 59,967 28,794 66,546 29,970 63,256
ต้นทุนผู้ป่วย HD ที่ได้จากการสารวจ (ต่อ)
รำยกำร
โรงพยำบำลบ้ำนแพ้ว โรงพยำบำลเลิดสิน ค่ำเฉลี่ย
M SD M SD M SD
ค่ำเดินทำง (บำทต่อปี) 25,357 22,552 17,075 16,186 21,216 19,369
ค่ำเสียโอกำส (บำทต่อปี)
- ผู้ป่วย 7,779 123,633 71,827 31,285 39,803 65,300
- ญำติ (บำงคนไม่มี caregiver) 14,640 145,401 198,087 349,350 106,364 144,214
รวมต้นทุนทำงอ้อม (บำทต่อปี) 22,419 15,392 269,914 224,906 146,167 55,801
ต้นทุนผู้ป่วย CAPD ที่ได้จากการสารวจ
รำยกำร
โรงพยำบำลบ้ำนแพ้ว โรงพยำบำลเลิดสิน รวม
M SD M SD M SD
ขนำดตัวอย่ำง 49 31 80
ต้นทุนกำรผ่ำตัดวำงสำยเพื่อล้ำงช่อง
ท้อง (บำทต่อครั้ง)
5,912 0 40,000 0 22,956 17,050
ต้นทุนสำย Transfer 1,712 0 2,375 0 2,044 331.5
ค่ำตรวจทำงห้องปฏิบัติกำร
(บำทต่อปี)
15,238 2,927 6,440 2,860 10,839 2,894
ค่ำน้ำยำล้ำงช่องท้อง (บำทต่อถุง) 200 0 สปสช ส่ง 0 200 0
ต้นทุนผู้ป่วย CAPD ที่ได้จากการสารวจ (ต่อ)
รำยกำร
โรงพยำบำลบ้ำนแพ้ว โรงพยำบำลเลิดสิน รวม
M SD M SD M SD
ค่ำยำ EPO (บำทต่อปี)
เข็มละ 600 บำท x 2 ครั้งต่อสัปดำห์
x 4 สัปดำห์ x 12 เดือน
57,600 - - - 57,600 -
ส่วนต่ำงคนไข้จ่ำยเพิ่ม
- ค่ำชุดทำควำมสะอำด
(บำทต่อปี)
3,269 3,208 885 3,223 2,077 3,215
- ค่ำยำ (บำทต่อปี) 61 306 261 1,012 161 659
- ค่ำน้ำยำล้ำงไต (บำทต่อปี) - - 3,871 21,553 1,935 10,776
รวมส่วนต่ำงที่คนไข้ต้องจ่ำยเพิ่ม
(บำทต่อปี)
3,331 3,158 5,017 21,594 4,174 12,376
ต้นทุนผู้ป่วย CAPD ที่ได้จากการสารวจ (ต่อ)
รำยกำร
โรงพยำบำลบ้ำนแพ้ว โรงพยำบำลเลิดสิน รวม
M SD M SD M SD
ค่ำเดินทำง (บำทต่อปี) 4,676 5,436 1,595 1,538 3,136 3,487
ค่ำเสียโอกำส (บำทต่อปี)
- ผู้ป่วย 27,141 165,310 93,369 388,834 60,255 158,056
- ญำติ 4,109 79,217 64,493 150,150 34,301 50,157
รวมต้นทุนทำงอ้อม (บำทต่อปี) 31,250 60,877 157,862 168,775 94,556 76,296
จำนวนผู้ป่วยใหม่ t
อัตรำอุบัติกำรณ์ใหม่ t
จำนวนประชำกร t-1
จำนวนผู้ป่วยเดิมในระบบ t-1
จำนวนผู้ป่วยทั้งหมด t-1
อัตรำควำมชุก t - 1
สัดส่วนผู้ป่วยที่รักษำด้วย HD และ CAPD
จำนวนประชำกรที่ไม่ทรำบว่ำป่วย t-1
=
-
จำนวนผู้ป่วยเดิมที่รักษำด้วย HD t-1
ควำมน่ำจะเป็นในกำรเปลี่ยนวิธีกำรรักษำ
-
จำนวนผู้ป่วยที่เปลี่ยนกำรรักษำ
จำก HD -> CAPD t
จำนวนผู้ป่วยที่เปลี่ยนกำรรักษำ
จำก HD -> KT t
-
จำนวนผู้ป่วยเดิมที่รักษำด้วย HD t
=
จำนวนผู้ป่วยเดิมที่รักษำด้วย CAPD t-1
ควำมน่ำจะเป็นในกำรเปลี่ยนวิธีกำรรักษำ
-
จำนวนผู้ป่วยที่เปลี่ยนกำรรักษำ
จำก CAPD -> KT t
จำนวนผู้ป่วยที่เปลี่ยนกำรรักษำ
จำก CAPD -> HD t
-
จำนวนผู้ป่วยเดิมที่รักษำด้วย CAPD t
=
จำนวนผู้ป่วยใหม่ t
อัตรำอุบัติกำรณ์ใหม่ t
จำนวนประชำกร t-1
จำนวนผู้ป่วยเดิมในระบบ t-1
จำนวนผู้ป่วยทั้งหมด t-1
อัตรำควำมชุก t - 1
สัดส่วนผู้ป่วยที่รักษำด้วย HD และ CAPD
จำนวนประชำกรที่ไม่ทรำบว่ำป่วย t-1
=
-
จำนวนผู้ป่วยเดิมที่รักษำด้วย CAPD t-1
ควำมน่ำจะเป็นในกำรเปลี่ยนวิธีกำรรักษำ
- -
จำนวนผู้ป่วยที่เปลี่ยนกำรรักษำ
จำก CAPD -> KT t
จำนวนผู้ป่วยที่เปลี่ยนกำรรักษำ
จำก CAPD -> HD t
จำนวนผู้ป่วยเดิมที่รักษำด้วย CAPD t
=
จำนวนผู้ป่วยเดิมที่รักษำด้วย HD t-1
ควำมน่ำจะเป็นในกำรเปลี่ยนวิธีกำรรักษำ
- -
จำนวนผู้ป่วยที่เปลี่ยนกำรรักษำ
จำก HD -> CAPD t
จำนวนผู้ป่วยที่เปลี่ยนกำรรักษำ
จำก HD -> KT t
=
ต้นทุนทำงตรงที่เกี่ยวข้องกับทำงกำรแพทย์
+
จำนวนผู้ป่วยเดิมที่รักษำด้วย HD ที่
ต้องผ่ำตัดเตรียมเส้นเลือดใหม่ t
จำนวนผู้ป่วยใหม่ที่รักษำด้วย HD t
จำนวนผู้ป่วยที่เปลี่ยนกำรรักษำ
จำก CAPD -> HD t
จำนวนผู้ป่วยที่รักษำด้วย HD ทั้งหมด
ที่ต้องผ่ำตัดเตรียมส้นเลือด t
ต้นทุนกำรผ่ำตัดเตรียมเส้นเลือด
+
+
=
x
ค่ำเดินทำง
สำหรับผู้ป่วยและญำติ
ค่ำเสียโอกำส
ของผู้ป่วยและญำติ
ต้นทุนทำงตรงที่ไม่เกี่ยวข้อง
กับทำงกำรแพทย์ t
ต้นทุนทำงอ้อมt
ต้นทุนทั้งหมดสำหรับผู้ป่วยที่รักษำด้วยวิธี HD t
x
x
+
+
+
จำนวนผู้ป่วยเดิมที่รักษำด้วย HD t
จำนวนผู้ป่วย HD ที่เสียชีวิต t
จำนวนผู้ป่วย HD ปลำยงวด t
- ต้นทุนกำรฟอกเลือดด้วยเครื่องไตเทียม
- ค่ำตรวจทำงห้องปฏิบัติกำร
- ค่ำยำ Erythropoietin
-
=
x
จำนวนผู้ป่วยเดิมที่รักษำด้วย CAPD t-1
ควำมน่ำจะเป็นในกำรเปลี่ยนวิธีกำรรักษำ
ต้นทุนทั้งหมดสำหรับผู้ป่วยที่รักษำด้วยวิธี CAPD t
+
ต้นทุนทำงตรงที่เกี่ยวข้องกับทำงกำรแพทย์
จำนวนผู้ป่วยใหม่ที่รักษำด้วย CAPD t
จำนวนผู้ป่วยที่เปลี่ยนกำรรักษำ
จำก HD -> CAPD t
จำนวนผู้ป่วยที่รักษำด้วย CAPD ทั้งหมด
ที่ต้องผ่ำตัดวำงสำยเพื่อล้ำงช่องท้อง t
ต้นทุนกำรวำงสำยเพื่อล้ำงช่องท้อง
+
=
x
จำนวนผู้ป่วย CAPD ที่เสียชีวิต t
จำนวนผู้ป่วย CAPD ปลำยงวด t
-
=
x
- ต้นทุนสำย Transfer
- ต้นทุนค่ำน้ำยำล้ำงช่องท้อง
- ค่ำตรวจทำงห้องปฏิบัติกำร
- ค่ำยำ Erythropoietin
- ต้นทุนชุดทำควำมสะอำด
จำนวนผู้ป่วยเดิมที่รักษำด้วย CAPD t
จำนวนผู้ป่วยที่เปลี่ยนกำรรักษำ
จำก CAPD -> KT t
จำนวนผู้ป่วยที่เปลี่ยนกำรรักษำ
จำก CAPD -> HD t
x
ค่ำเดินทำง
สำหรับผู้ป่วยและญำติ
ต้นทุนทำงตรงที่ไม่เกี่ยวข้อง
กับทำงกำรแพทย์ t
ค่ำเสียโอกำส
ของผู้ป่วยและญำติ
ต้นทุนทำงอ้อมt
x
+
+
=
ผลการประเมินทางคณิตศาสตร์ประกันภัย (Actuarial Valuation)
ผู้ป่วย HD มีต้นทุนทำงตรงที่เกี่ยวข้องทำงกำรแพทย์ ต้นทุนทำงตรงที่ไม่
เกี่ยวข้องทำงกำรแพทย์ และต้นทุนทำงอ้อม สูงกว่ำผู้ป่วย CAPD
อำจหมำยควำมว่ำ ผู้ป่วย HD มีต้นทุนสูงกว่ำผู้ป่วย CAPD หรือผู้ป่วย HD
อำจจะมีจำนวนมำกกว่ำผู้ป่วย CAPD เลยทำให้ผู้ป่วย HD มีต้นทุนที่สูงกว่ำ และเมื่อ
รวมต้นทุนทั้ง 3 ส่วน ผู้ป่วย HD มีต้นทุนสูงกว่ำ
ผลการประเมินทางคณิตศาสตร์ประกันภัย (Actuarial Valuation)
แต่เมื่อพิจำรณำต้นทุนต่อหัวแล้ว
ถึงแม้ต้นทุนทำงตรงที่เกี่ยวข้องทำงกำรแพทย์ของกำรรักษำด้วย HD จะต่ำกว่ำ
CAPD แต่ก็ใกล้เคียงกันมำก
ต้นทุนทำงตรงที่ไม่เกี่ยวข้องทำงกำรแพทย์ ผู้ป่วย HD มีค่ำสูงกว่ำCAPD มำก
เนื่องจำกต้องเดินทำงไปฟอกเลือดบ่อย
ต้นทุนทำงอ้อม ผู้ป่วย HD มีค่ำต่ำกว่ำCAPD เนื่องจำกผู้ป่วย HD ส่วนใหญ่ยัง
สำมำรถทำงำนได้ แต่ผู้ป่วย CAPD ส่วนใหญ่เมื่อทรำบว่ำป่วย จะหยุดทำงำน และ
ต้นทุนทั้งหมดต่อหัวของผู้ป่วยHD ต่ำกว่ำ CAPD เล็กน้อย
ผลการประเมินทางคณิตศาสตร์ประกันภัย (Actuarial Valuation) (ต่อ)
10,000,000,000
510,000,000,000
1,010,000,000,000
1,510,000,000,000
2,010,000,000,000
2561
2563
2565
2567
2569
2571
2573
2575
2577
2579
2581
2583
บำท
ต ้นทุนทำงตรงที่เกี่ยวข ้องทำงกำรแพทย์
HEMO
CAPD
70,000,000
20,070,000,000
40,070,000,000
60,070,000,000
80,070,000,000
2561
2563
2565
2567
2569
2571
2573
2575
2577
2579
2581
2583
บำท
ต ้นทุนทำงตรงที่ไม่เกี่ยวข ้องทำงกำรแพทย์
HEMO
CAPD
1,000,000,000
21,000,000,000
41,000,000,000
61,000,000,000
81,000,000,000
2561
2563
2565
2567
2569
2571
2573
2575
2577
2579
2581
2583
บำท
ต ้นทุนทำงอ ้อม
HEMO
CAPD
10,000,000,000
510,000,000,000
1,010,000,000,000
1,510,000,000,000
2,010,000,000,000
2561
2563
2565
2567
2569
2571
2573
2575
2577
2579
2581
2583
บำท
ต ้นทุนทั้งหมด
HEMO
CAPD
ผลการประเมินทางคณิตศาสตร์ประกันภัย (Actuarial Valuation) (ต่อ)
-
200,000.00
400,000.00
600,000.00
800,000.00
1,000,000.00
1,200,000.00
1,400,000.00
2561
2563
2565
2567
2569
2571
2573
2575
2577
2579
2581
2583
บำท
ต้นทุนทางตรงที่เกี่ยวข้องทางการแพทย์
(ต้นทุนต่อหัว)
HEMO
CAPD
-
10,000.00
20,000.00
30,000.00
40,000.00
50,000.00
60,000.00
70,000.00
80,000.00
90,000.00
256125632565256725692571257325752577257925812583
บท
ต้นทุนทางตรงที่ไม่เกี่ยวข้องทางการแพทย์
(ต้นทุนต่อหัว)
HEMO
CAPD
-
10,000.00
20,000.00
30,000.00
40,000.00
50,000.00
60,000.00
70,000.00
80,000.00
90,000.00
บำท
ต้นทุนทางอ้อม
(ต้นทุนต่อหัว)
HEMO
CAPD
-
200,000.00
400,000.00
600,000.00
800,000.00
1,000,000.00
1,200,000.00
1,400,000.00
บำท
ต้นทุนทังหมด
(ต้นทุนต่อหัว)
HEMO
CAPD
Sensitivity Analysis
หำกลองสมมติว่ำ ถ้ำผู้ป่วยรักษำด้วย HD ทั้งหมด หรือรักษำด้วย CAPD จะ
เกิดอะไรขึ้น
จำนวนผู้ป่วย: ถ้ำผู้ป่วยรักษำด้วย HD ทุกคน จะทำให้มีจำนวนผู้ป่วยโรคไต
เรื้อรังระยะสุดท้ำยมำกกว่ำสถำนกำรณ์ถ้ำผู้ป่วยทุกคนรักษำด้วย CAPD เนื่องจำก
ผู้ป่วย HD มีอัตรำกำรรอดชีพสูงกว่ำผู้ป่วย CAPD
Sensitivity Analysis
ต้นทุนทำงตรงที่เกี่ยวข้องทำงกำรแพทย์ ไม่ว่ำจะเป็นสถำนกำรณ์ปัจจุบัน
สถำนกำรณ์ที่ผู้ป่วยทุกคนรักษำด้วย HD หรือสถำนกำรณ์ที่ผู้ป่วยทุกคนรักษำด้วย
CAPD มีต้นทุนใกล้เคียงกัน ต้นทุนทำงตรงที่ไม่เกี่ยวข้องทำงกำรแพทย์ สถำนกำรณ์ที่
ผู้ป่วยทุกคนรักษำด้วย CAPD มีค่ำต่ำสุด เนื่องจำก ต้นทุนทำงอ้อมสถำนกำรณ์ที่ผู้ป่วย
ทุกคนรักษำด้วย CAPD มีค่ำสูงสุด ส่วนอีก 2 สถำนกำรณ์ที่เหลือมีค่ำใกล้เคียงกัน และ
ต้นทุนทั้งหมดของทั้ง 3 สถำนกำรณ์มีค่ำใกล้เคียงกัน
Sensitivity Analysis
ต้นทุนต่อหัว: ต้นทุนทำงตรงที่เกี่ยวข้องทำงกำรแพยท์ ในสถำนกำรณ์ที่ผู้ป่วย
ทุกคนรักษำด้วย CAPD มีค่ำสูงสุด ส่วนอีก 2 สถำนกำรณ์ที่เหลือมีค่ำใกล้เคียงกัน
ต้นทุนทำงตรงที่ไม่เกี่ยวข้องทำงกำรแพทย์ สถำนกำรณ์ที่ผู้ป่วยทุกคนรักษำด้วย CAPD
มีต้นทุนต่ำกว่ำ เนื่องจำกผู้ป่วย CAPD ต้องเดินทำงมำโรงพยำบำล/ศูนย์ฟอกเลือด
บ่อยเท่ำผู้ป่วย CAPD ต้นทุนทำงอ้อมสถำนกำรณ์ที่ผู้ป่วยทุกคนรักษำด้วย CAPD มี
ต้นทุนสูงกว่ำ และต้นทุนรวมทั้งหมด สถำนกำรณ์ที่ผู้ป่วยทุกคนรักษำด้วย CAPD ที่
ค่ำสูงสุด ส่วนสถำนกำรณ์ที่ผู้ป่วยทุกคนรักษำด้วย HD มีค่ำใกล้เคียงสถำกำรณ์ปัจจุบัน
Sensitivity Analysis
-
500,000
1,000,000
1,500,000
2,000,000
2,500,000
3,000,000
2561
2562
2563
2564
2565
2566
2567
2568
2569
2570
2571
2572
2573
2574
2575
2576
2577
2578
2579
2580
2581
2582
2583
2584
คน
จำนวนผู้ป่ วยโรคไตเรื้อรังระยะสุดท ้ำย ปี 2561-2584
จำนวนผู้ป่ วยในสถำนกำรณ์ปกติ
จำนวนผู้ป่ วย ถ ้ำรักษำด ้วย HD อย่ำงเดียว
จำนวนผู้ป่ วย ถ ้ำรักษำด ้วย CAPD อย่ำงเดียว
Sensitivity Analysis
-
20,000,000,000
40,000,000,000
60,000,000,000
80,000,000,000
100,000,000,000
120,000,000,000
2561
2563
2565
2567
2569
2571
2573
2575
2577
2579
2581
2583
ล้ำนบำท
ต ้นทุนทำงตรงที่ไม่เกี่ยวข ้องทำงกำรแพทย์
ต ้นทุนทำงตรงที่ไม่เกี่ยวข ้อง
ทำงกำรแพทย์ ในสถำนกำรณ์
ปกติ
ต ้นทุนทำงตรงที่ไม่เกี่ยวข ้อง
ทำงกำรแพทย์ ถ ้ำรักษำด ้วย
HD อย่ำงเดียว
ต ้นทุนทำงตรงที่ไม่เกี่ยวข ้อง
ทำงกำรแพทย์ ถ ้ำรักษำด ้วย
CAPD อย่ำงเดียว
-
500,000.00
1,000,000.00
1,500,000.00
2,000,000.00
2,500,000.00
3,000,000.00
2561
2563
2565
2567
2569
2571
2573
2575
2577
2579
2581
2583
ล้ำนบำท
ต้นทุนทางตรงที่เกี่ยวข้องทางการแพทย์
ต ้นทุนทำงตรงที่เกี่ยวข ้อง
ทำงกำรแพทย์ ในสถำนกำรณ์
ปกติ
ต ้นทุนทำงตรงที่เกี่ยวข ้อง
ทำงกำรแพทย์ ถ ้ำรักษำด ้วย
HD อย่ำงเดียว
ต ้นทุนทำงตรงที่เกี่ยวข ้อง
ทำงกำรแพทย์ ถ ้ำรักษำด ้วย
CAPD อย่ำงเดียว
-
50,000.00
100,000.00
150,000.00
200,000.00
250,000.00
300,000.00
350,000.00
400,000.00
2561
2563
2565
2567
2569
2571
2573
2575
2577
2579
2581
2583
ล้ำนบำท
ต้นทุนทำงอ้อม
ต ้นทุนทำงอ ้อม ใน
สถำนกำรณ์ปกติ
ต ้นทุนทำงอ ้อม ถ ้ำรักษำด ้วย
HD อย่ำงเดียว
ต ้นทุนทำงอ ้อม ถ ้ำรักษำด ้วย
CAPD อย่ำงเดียว
-
500,000.00
1,000,000.00
1,500,000.00
2,000,000.00
2,500,000.00
3,000,000.00
3,500,000.00
2561
2563
2565
2567
2569
2571
2573
2575
2577
2579
2581
2583
ล้ำนบำท
ต้นทุนทั้งหมด
ต ้นทุนทั้งหมด ในสถำนกำรณ์
ปกติ
ต ้นทุนทั้งหมด ถ ้ำรักษำด ้วย
HD อย่ำงเดียว
ต ้นทุนทั้งหมด ถ ้ำรักษำด ้วย
CAPD อย่ำงเดียว
Sensitivity Analysis
-
200,000
400,000
600,000
800,000
1,000,000
1,200,000
1,400,000
1,600,000
2561
2563
2565
2567
2569
2571
2573
2575
2577
2579
2581
2583
บำท
ต ้นทุนทำงตรงที่เกี่ยวข ้องทำงกำรแพทย์ (ต่อหัว)
ต ้นทุนทำงตรงที่เกี่ยวข ้อง
ทำงกำรแพทย์ (ต่อหัว) ใน
สถำนกำรณ์ปกติ
ต ้นทุนทำงตรงที่เกี่ยวข ้อง
ทำงกำรแพทย์(ต่อหัว) ถ ้ำ
รักษำด ้วย HD อย่ำงเดียว
ต ้นทุนทำงตรงที่เกี่ยวข ้อง
ทำงกำรแพทย์ (ต่อหัว) ถ ้ำ
รักษำด ้วย CAPD อย่ำงเดียว
-
5,000
10,000
15,000
20,000
25,000
30,000
35,000
40,000
45,000
2561
2563
2565
2567
2569
2571
2573
2575
2577
2579
2581
2583
บำท
ต ้นทุนทำงตรงที่ไม่เกี่ยวข ้องทำงกำรแพทย์ (ต่อหัว)
ต ้นทุนทำงตรงที่ไม่เกี่ยวข ้อง
ทำงกำรแพทย์ (ต่อหัว) ใน
สถำนกำรณ์ปกติ
ต ้นทุนทำงตรงที่ไม่เกี่ยวข ้อง
ทำงกำรแพทย์ (ต่อหัว) ถ ้ำ
รักษำด ้วย HD อย่ำงเดียว
ต ้นทุนทำงตรงที่ไม่เกี่ยวข ้อง
ทำงกำรแพทย์ (ต่อหัว) ถ ้ำ
รักษำด ้วย CAPD อย่ำงเดียว
-
10,000
20,000
30,000
40,000
50,000
60,000
70,000
80,000
90,000
2561
2563
2565
2567
2569
2571
2573
2575
2577
2579
2581
2583
บำท
ต ้นทุนทำงอ ้อม (ต่อหัว)
ต ้นทุนทำงอ ้อม (ต่อหัว) ใน
สถำนกำรณ์ปกติ
ต ้นทุนทำงอ ้อม (ต่อหัว) ถ ้ำ
รักษำด ้วย HD อย่ำงเดียว
ต ้นทุนทำงอ ้อม (ต่อหัว) ถ ้ำ
รักษำด ้วย CAPD อย่ำงเดียว
-
200,000
400,000
600,000
800,000
1,000,000
1,200,000
1,400,000
1,600,000
2561
2563
2565
2567
2569
2571
2573
2575
2577
2579
2581
2583
บำท
ต ้นทุนทั้งหมด (ต่อหัว)
ต ้นทุนทั้งหมด (ต่อหัว) ใน
สถำนกำรณ์ปกติ
ต ้นทุนทั้งหมด (ต่อหัว)ถ ้ำ
รักษำด ้วย HD อย่ำงเดียว
ต ้นทุนทั้งหมด (ต่อหัว) ถ ้ำ
รักษำด ้วย CAPD อย่ำงเดียว
Data Science and Health Care
Promotion and Prevention
Data Science and Medical Diagnosis
Data Science and Medical Treatment
2005 2006 2007 2008 2009 2010 2011 2012 2013
Source: UC annual report
Source: UC annual report
BIRTH ASPHYXIA
PER 100,000 NEW BORN BABY!
2005 2006 2007 2008 2009 2010 2011 2012 2013
Big data for healthcare efficacy research
30 วัน * 4 ถุง * 150 =18,000 บาท
http://www.hfocus.org/content/2015/08/10734
http://www.manager.co.th/Daily/ViewNews.aspx?NewsID=9580000099196
http://www.isranews.org/thaireform/thaireform-news/item/40878-tdri_40878.html
Data Engineering and Pipeline in Health Care
Electronic medical record!!!
Internet of Things and Nursing
National Health Data Clearing House????
-Fragmented and Data Silo
-รพ สต ต้องเข้าไปนาเข้าระบบมากว่า 43 ระบบ
-รหัสยา TMT, 24 หลัก, รหัสของแต่ละโรงพยาบาล
Generic name, Brand name
-ส่งข้อมูลแลกเงิน
-ใส่โรคเยอะๆ ให้ได้ RW มากๆ จะได้เงินจาก DRG มากๆ
-หมดแรงจะลงข้อมูล สลบเหมือด
-พลาดมา ถูกฟ้อง ไม่มีข้อมูลช่วยยืนยันตัวเองว่าทาอย่างถูกต้อง
-หมอไม่ยอมอ่านข้อมูลที่บันทึก ไม่สนใจ
- ข้อมูลกระจาย สูญหาย หาไม่เจอ เชื่อมโยงไม่ได้ ผิดพลาด
- ดึงข้อมูลมา R2R ไม่ได้
- แลกเปลี่ยนข้อมูลไม่ได้
- ไม่ได้วิเคราะห์ข้อมูล
- ไม่มี nursing intelligence system
-Integrated and connected
-ระบบลงข้อมูลน้อยที่สุด ไม่มีการต้องลงข้อมูลซา
-รหัสยาเดียวกันทังประเทศ
-ส่งข้อมูลตามความเป็นจริง ได้เงินตามที่ทาจริง
-ใช้ IoTs, Scanner, NLP และทุกสิ่งอย่างที่ลดภาระงานของ
พยาบาลในการลงข้อมูล
-มีบันทึกยืนยัน มีวีดีโอบันทึก มีหลักฐานไว้ต่อสู้คดี
-หมออ่านข้อมูลที่มี warning ต่างๆ มี dashboard ของคนไข้
แต่ละคน
-ข้อมูลเชื่อมโยง ไม่สูญหาย โยงด้วย รหัสประชาชน 13 หลัก?
-ดึงข้อมูลมา R2R ได้ง่ายมาก
-นาข้อมูลมาวิเคราะห์เป็น ขอตาแหน่ง ทาชานาญการ บังโต มี
career path
-มี nursing intelligence system ช่วยในการบริหารงาน
โรงพยาบาล ลดต้นทุน มีประสิทธิภาพ patient safety
Data science in medicine

Data science in medicine

  • 1.
    Data Science inMedicine & Healthcare ผศ.ดร.อานนท์ ศักดิ์วรวิชญ์ ผู้อานวยการหลักสูตร Ph.D. and M.Sc. in Business Analytics and Data Science อาจารย์ประจาสาขาวิชาวิทยาการประกันภัยและการบริหารความเสี่ยง คณะสถิติประยุกต์ สถาบันบัณฑิตพัฒนบริหารศาสตร์
  • 2.
    • Data Science •Big Data • Data Science in Medicine & Health Care • Health and Bioinformatics • Data Science and Health Care Planning • Data Science and Health Care Prevention and Protection • Data Science and Medical Diagnosis • Data Science and Medical Care & Treatment • Data Engineering for Health Care
  • 3.
  • 9.
  • 11.
  • 13.
  • 14.
  • 18.
    How can BigData facilitate causal inference?
  • 19.
    1. Big datafacilitates matching and covariates inclusion and thus causal inference.
  • 23.
    2. Big datafacilitates temporal sequence and thus causal inference.
  • 26.
    Can Big Datatruly replace RCT for efficacy research? NO! NO! NO! Big data can facilitate causal inference but cannot truly replace RCT for efficacy research! Meta-analysis and systematic review of RCTs is still needed.
  • 27.
    Data Science inMedicine and Health Care
  • 28.
    Medicine, Health, Biology Math/Statistics Computer Science /Informationsystem Machine learning Traditional Medical Research Health IT Health and Bioinformatics
  • 34.
    Communication Math/Statistics Computer science/InformationSystem Medicine Health Professionals The perfect Health&Bioinformatician Health/Medicine Professor Head of IT Hot Air Consultant Data Nerd Stat Prof Statistical Programmer Hacker /Programmer Failed Data Scientist Traditional Health Researcher Health team as number cruncher Medical/Pharm company sales representatives
  • 35.
    Health Care andBioinformatics
  • 38.
    Healthcare and Bioinformatics@NIDA Englishfor Business Analytics and Data Science Python Programming and Database Management Managing Big Data Applied Machine Learning Exploratory Data Analysis and Data Visualization Statistics and Mathematics Foundation Applied Modern Statistical Analysis Research Design and Inquiry Methods Introduction to Business Analytics and Data Science Business Analytics and Data Science Consulting, Presentation, and Communication Data Science for Public/Social Good Seminar in Business Analytics and Data Science Practicum in Business Analytics and Data Science Independent study or Thesis Healthcare and Demographic Analytics Bioinformatics Clinical Trial Design for Healthcare Bioinformatics Causality and Epidemiology for Healthcare Bioinformatics Medical Imaging Analytics Sampling Design in Healthcare and Bioinformatics Research Synthesis and Meta-AnalysisSystem Dynamic Simulation Futuristic Research Methods Qualitative Research Methods Multimedia Analytics Project Analysis and Feasibility Study Project/Program Evaluation Applied Missing Data Analysis Artificial Intelligence Image and Video Analytics
  • 40.
    BADS7306 Sampling Designin Healthcare and Bioinformatics BADS7307 Research Synthesis and Meta-Analysis BADS7308 System Dynamic Simulation BADS7501 Project Analysis and Feasibility Study BADS7502 Project/Program Evaluation BADS 7112 Applied Missing Data Analysis BADS 7601 Artificial Intelligence BADS 7203 Image and Video Analytics BADS 7706 Multimedia Analytics BADS 7507 Qualitative Research Methods BADS 7508 Futuristic Research Methods
  • 41.
    วธวข 7302 ชีวสารสนเทศศาสตร์3(3–0–6) BADS 7302 Bioinformatics มโนทัศน์ วิธีการ และเครื่องมือเบื้องต้นสาหรับชีวสารสนเทศศาสตร์ ฐานข้อมูลชีวสารสนเทศศาสตร์ การสร้างข้อมูล ขนาดใหญ่ด้านชีววิทยาระดับโมเลกุล การถอดลาดับและความสอดคล้องของโครงสร้าง การทานายโครงสร้างโปรตีน ปฏิกิริยา ระหว่างโปรตีน พลวัตโมเลกุล Basic concepts; methods; and basic tools used in Bioinformatics; bioinformatics databases; Generation of large-scale molecular biology data; sequence and structure alignment; protein structure prediction; protein-protein interaction; and molecular dynamics. บุพวิชา: วธวข 6005 การเรียนรู้ด้วยเครื่องจักรประยุกต์ หรือได้รับอนุญาตจากอาจารย์ผู้สอน Prerequisite: BADS 6005 Applied Machine Learning or Instructor Consent วธวข 7303 การออกแบบการทดลองทางคลินิคสาหรับการบริบาลสุขภาพและชีวสารสนเทศศาสตร์ 3(3–0–6) BADS 7303 Clinical Trial Design for Healthcare Bioinformatics ทฤษฎีและปฏิบัติในการทดลองทางคลินิค การออกแบบการศึกษาวิจัยทางคลินิค การจัดสรรทรีทเมนต์ การสุ่มและการ จัดชั้นภูมิ การควบคุมคุณภาพในการทดลอง การกาหนดขนาดตัวอย่าง อุปสรรคของความตรงภายในและภายนอกของการ ทดลอง แบบฟอร์มยินยอมของผู้ป่วย การวิเคราะห์ข้อมูลการทดลองทางคลินิค การวิจัยกึ่งทดลอง การแปลและเขียนผลการ ทดลองทางคลินิค Theories and practices of clinical trials; clinical research study design; treatment allocation; randomization and stratification; quality control; sample size determination; threats to internal and external validity of experiments; patient consent; analysis of clinical trial data; quasi-experiments; interpretation and writing clinical trials results. บุพวิชา: วธวข 6002 การวิเคราะห์สถิติสมัยใหม่ประยุกต์หรือได้รับอนุญาตจากอาจารย์ผู้สอน Prerequisite: BADS 6002 Applied Modern Statistical Analysis or Instructor Consent
  • 42.
    วธวข 7304 ความสัมพันธ์เชิงสาเหตุและระบาดวิทยาสาหรับการบริบาลสุขภาพและชีวสารสนเทศศาสตร์3(3–0–6) BADS 7304 Causality and Epidemiology for Healthcare Bioinformatics ภาพรวมของระบาดวิทยา ความสัมพันธ์เชิงสาเหตุและระบาดวิทยา ความชุกและอุบัติการณ์ใหม่ของโรค การออกแบบ การศึกษาเชิงระบาดวิทยา การระบุปัจจัยเสี่ยง แบบแผนการศึกษาแบบเคส-คอนโทรล แบบแผนการศึกษาแบบโคฮอร์ท การ สอบสวนโรค แบบแผนการศึกษาไปข้างหน้า แบบแผนการศึกษาย้อนหลัง ตัวแปรร่วมและการวิเคราะห์ข้อมูลเชิงระบาดวิทยา Overview of epidemiology; casuality and epidemiology; disease prevalence and incidence; epidemiological study design; identifying risk factor; case-control design; cohort design; outbreak investigation; prospective design; retrospective design; covariates; and analysis of epidemiological data. บุพวิชา: วธวข 6002 การวิเคราะห์สถิติสมัยใหม่ประยุกต์หรือได้รับอนุญาตจากอาจารย์ผู้สอน Prerequisite: BADS 6002 Applied Modern Statistical Analysis or Instructor Consent วธวข 7301 การวิเคราะห์ประชากรศาสตร์และการบริบาลสุขภาพ 3(3–0–6) BADS 7301 Healthcare and Demographic Analytics การวิเคราะห์ผลลัพธ์ทางสุขภาพ การวิเคราะห์ต้นทุน-ประโยชน์ และประสิทธิผลในการบริบาลสุขภาพ การวิเคราะห์ทาง การเงินสาหรับการบริบาลสุขภาพ การวิเคราะห์การอยู่รอด เทคนิคตารางชีพ การฉายภาพประชากร และตัวแบบทาง ประชากรศาสตร์ Healthcare outcome analysis; cost-benefit and effectiveness analysis in healthcare; healthcare financial analysis; survival analysis; life table technique; demographic projection; and demographic modeling. บุพวิชา: วธวข 6002 การวิเคราะห์สถิติสมัยใหม่ประยุกต์หรือได้รับอนุญาตจากอาจารย์ผู้สอน Prerequisite: BADS 6002 Applied Modern Statistical Analysis or Instructor Consent
  • 43.
    วธวข 7305 การวิเคราะห์ภาพถ่ายทางการแพทย์3(3–0–6) BADS7305 Medical Imaging Analytics ทฤษฎีและปฏิบัติในการวิเคราะห์ภาพถ่ายและการสร้างภาพนิทัศน์ทางการแพทย์ ประเภทการเก็บข้อมูลและระบบจุดพิกัด ของรูป การประมวลผลระดับต่า ได้แก่ การควบคุมคุณภาพ การแก้ไขความเข้มของรูป การลงทะเบียนและการแบ่งกลุ่ม การ ประมวลผลระดับสูงได้แก่ การรวมภาพ ข้อมูลจากหลายโหมด การแก้ไขการบิดเบือนของกราเดียนท์ การแบ่งกลุ่มด้วยตัวแบบ เน้น ตัวอย่างข้อมูลจริงโดยใช้เครื่องมือการวิเคราะห์ภาพถ่ายทางการแพทย์ที่แพร่หลาย Theories and practices in medical image analysis and visualisation; data storage types and co-ordinate systems; low level image processing techniques e.g. quality control; intensity correction; registration and segmentation; high-level image processing e.g. image fusion or cross modality data; gradient distortion correction; model-based segmentation; emphasis on real data examples using common image analysis tools. บุพวิชา: วธวข 6005 การเรียนรู้ด้วยเครื่องจักรประยุกต์ หรือได้รับอนุญาตจากอาจารย์ผู้สอน Prerequisite: BADS 6005 Applied Machine Learning or Instructor Consent
  • 44.
    Data Science andHealth Care Planning
  • 46.
    การเปรียบเทียบต้นทุนทางตรงและทางอ้อมระหว่างการรักษาด้วยวิธีฟอกเลือด ด้วยเครื่องไตเทียม (HD) และวิธีล้างช่องท้องด้วยนายาอย่างต่อเนื่อง(CAPD) ของผู้ป่วยโรคไตเรือรังระยะสุดท้าย: การประเมินทางคณิตศาสตร์ประกันภัย The Comparison of Direct and Indirect Costs between HD and CAPD Treatments among ESRD Patients: An Actuarial Valuation ดวงกมล อมรลักษณ์ปรีชา นายแพทย์กฤษณพงศ์ มโนธรรม ผู้ช่วยศาสตราจารย์ ดร. อานนท์ ศักดิ์วรวิชญ์
  • 47.
    จำนวนผู้ป่วยโรคไตเรื้อรังระยะสุดท้ำยในประเทศไทยเพิ่มขึ้นมำกอย่ำง ต่อเนื่อง กำรฉำยภำพประชำกร (PopulationProjection) เป็นวิธีหนึ่งที่ทำให้ทรำบ จำนวนผู้ป่วยในอนำคต เมื่อทรำบจำนวนผู้ป่วยแล้ว สำมำรถนำมำใช้เป็นแนวทำงใน กำรวำงแผนพัฒนำระบบสุขภำพ บริหำรกำลังคน แพทย์ พยำบำล บุคลำกรทำง กำรแพทย์ จำนวนเตียง กำรจัดซื้อยำและเวชภัณฑ์ต่ำงๆ ให้เพียงพอและมี ประสิทธิภำพ ที่มาและความสาคัญ
  • 48.
    เมื่อทรำบจำนวนผู้ป่วยแล้ว สำมำรถคำนวณภำระทำงกำรเงินต่ำงๆ ได้โดยใช้ กำรประเมินทำงคณิตศำสตร์ประกันภัยเพื่อเป็นแนวทำงกำรจัดสรรงบประมำณ สำหรับผู้ป่วยโรคไตเรื้อรังระยะสุดท้ำยในอนำคต ที่มาและความสาคัญ
  • 49.
    0 2000 4000 6000 8000 10000 12000 0-19 20-44 45-6465-74 75+ จำนวนต่อประชำกรล้ำนคน ควำมชุกของผู้ป่วยโรคไตเรื้อรังที่ได้รับกำรฟอกไต ปี พ.ศ. 2551-2558 จำแนกตำมกลุ่มอำยุ 2551 2552 2553 2554 2555 2556 2557 2558
  • 50.
    R2 =99.58% MeanAbsolute Percentage Error: MAPE=10.25% Multi-Level Model Predicting ESRD Patients’ Prevalence by Age Group in Thailand
  • 54.
    การฉายภาพประชากร (Population Projection) กำรฉำยภำพประชำกรเป็นกำรประมำณจำนวนประชำกร ภำยใต้สมมติฐำน (Assumption) ที่คำดว่ำจะเกิดขึ้นในอนำคต กำรฉำยภำพประชำกรผู้ป่วยโรคไต เรื้อรังระยะสุดท้ำย สำมำรถทำได้ดังนี้
  • 55.
    จำนวนประชำกร t-1 จำนวนผู้ป่วยเดิมในระบบ t-1 - จำนวนผู้ป่วยทั้งหมดt-1 อัตรำควำมชุก t - 1 สัดส่วนผู้ป่วยที่รักษำด้วย HD และ CAPD จำนวนประชำกรที่ไม่ทรำบว่ำป่วย t-1 = จำนวนผู้ป่วยเดิมที่รักษำด้วย HD t-1 จำนวนผู้ป่วยเดิมที่รักษำด้วย CAPD t-1 ควำมน่ำจะเป็นในกำรเปลี่ยนวิธีกำรรักษำ - จำนวนผู้ป่วยที่เปลี่ยนกำรรักษำ จำก HD -> CAPD t จำนวนผู้ป่วยที่เปลี่ยนกำรรักษำ จำก HD -> KT t ควำมน่ำจะเป็นในกำรเปลี่ยนวิธีกำรรักษำ - จำนวนผู้ป่วยที่เปลี่ยนกำรรักษำ จำก CAPD -> KT t จำนวนผู้ป่วยที่เปลี่ยนกำรรักษำ จำก CAPD -> HD t - จำนวนผู้ป่วยใหม่ที่รักษำด้วย HD t + จำนวนผู้ป่วยใหม่ที่รักษำด้วย CAPD t + จำนวนผู้ป่วยใหม่ t อัตรำอุบัติกำรณ์ t สัดส่วนผู้ป่วยที่รักษำด้วย HD และ CAPD -
  • 56.
    - อัตรำอุบัติกำรณ์ t จำนวนประชำกรที่ไม่ทรำบว่ำป่วย t-1 - จำนวนผู้ป่วยที่เปลี่ยนกำรรักษำ จำกCAPD -> KT t - จำนวนผู้ป่วยใหม่ที่รักษำด้วย CAPD t + จำนวนผู้ป่วยที่เปลี่ยนกำรรักษำ จำก CAPD -> HD t - - = ควำมน่ำจะเป็นในกำรเปลี่ยนวิธีกำรรักษำ สัดส่วนผู้ป่วยที่รักษำด้วย HD และ CAPD อัตรำควำมชุก t - 1 จำนวนประชำกร t-1 จำนวนผู้ป่วยเดิมในระบบ t-1 จำนวนผู้ป่วยทั้งหมด t-1 จำนวนผู้ป่วยใหม่ t จำนวนผู้ป่วยเดิมที่รักษำด้วย CAPD t-1จำนวนผู้ป่วยเดิมที่รักษำด้วย HD t-1 - ควำมน่ำจะเป็นในกำรเปลี่ยนวิธีกำรรักษำ จำนวนผู้ป่วยที่เปลี่ยนกำรรักษำ จำก HD -> CAPD t จำนวนผู้ป่วยที่เปลี่ยนกำรรักษำ จำก HD -> KT t = - + = จำนวนผู้ป่วยที่รักษำด้วย HD t จำนวนผู้ป่วย HD ที่เสียชีวิต t จำนวนผู้ป่วย HD ปลำยงวด t จำนวนผู้ป่วยใหม่ที่รักษำด้วย HD t - - 1 - s(x)
  • 57.
    - = ควำมน่ำจะเป็นในกำรเปลี่ยนวิธีกำรรักษำ สัดส่วนผู้ป่วยที่รักษำด้วย HD และCAPD อัตรำควำมชุก t - 1 จำนวนประชำกร t-1 จำนวนผู้ป่วยเดิมในระบบ t-1 จำนวนผู้ป่วยทั้งหมด t-1 จำนวนผู้ป่วยใหม่ t - จำนวนประชำกรที่ไม่ทรำบว่ำป่วย t-1 อัตรำอุบัติกำรณ์ t จำนวนผู้ป่วยเดิมที่รักษำด้วย CAPD t-1 1 - s(x) = - + = ควำมน่ำจะเป็นในกำรเปลี่ยนวิธีกำรรักษำ จำนวนผู้ป่วยที่เปลี่ยนกำรรักษำ จำก CAPD -> KT t จำนวนผู้ป่วยที่เปลี่ยนกำรรักษำ จำก CAPD -> HD t จำนวนผู้ป่วยที่รักษำด้วย CAPD t จำนวนผู้ป่วย CAPD ที่เสียชีวิต t จำนวนผู้ป่วย CAPD ปลำยงวด t จำนวนผู้ป่วยใหม่ที่รักษำด้วย CAPD t - - จำนวนผู้ป่วยเดิมที่รักษำด้วย HD t-1 จำนวนผู้ป่วยที่เปลี่ยนกำรรักษำ จำก CAPD -> KT t จำนวนผู้ป่วยที่เปลี่ยนกำรรักษำ จำก CAPD -> HD t 1 - s(x) = - + = จำนวนผู้ป่วยที่รักษำด้วย HD t จำนวนผู้ป่วย HD ที่เสียชีวิต t จำนวนผู้ป่วย HD ปลำยงวด t จำนวนผู้ป่วยใหม่ที่รักษำด้วย HD t
  • 59.
    องค์ประกอบที่ใช้สาหรับการฉายภาพประชากร จำนวนผู้ป่วยเดิม = จำนวนประชำกรx อัตรำควำมชุก x สัดส่วนผู้ป่วยแยกตำมวิธีรักษำ จำนวนประชำกร นำมำจำกสำนักงำนคณะกรรมกำรพัฒนำกำรเศรษฐกิจและสังคม แห่งชำติ ซึ่งทำกำรฉำยภำพประชำกรในปี พ.ศ. 2553-2583 อัตรำควำมชุก นำมำจำกรำยงำนของสมำคมโรคไตแห่งประเทศไทย แล้วสร้ำงแบบจำลอง พหุระดับเพื่อพยำกรณ์ควำมชุกด้วยกำรวิเครำะห์พหุระดับ 2 ระดับ ตัวแปรพยำกรณ์ระดับ ที่หนึ่งคือ จุดกึ่งกลำงช่วงอำยุ (age) ของผู้ป่วย และตัวแปรพยำกรณ์ระดับที่สอง คือ ปีที่ สำรวจ (year) ควำมชุกของโรคเบำหวำน (DM) ในปีก่อนหน้ำ สัดส่วนผู้ป่วยเดิมแยกตำมวิธีรักษำ นำมำจำกรำยงำนของสมำคมโรคไตแห่งประเทศไทย
  • 60.
    องค์ประกอบที่ใช้สาหรับการฉายภาพประชากร (ต่อ) จำนวนผู้ป่วยใหม่ =จำนวนประชำกรที่ไม่ทรำบว่ำป่วย x อัตรำอุบัติกำรณ์ x สัดส่วนผู้ป่วยแยกตำมวิธีรักษำ จำนวนประชำกรที่ไม่ทรำบว่ำป่วย ได้จำกกำรนำจำนวนประชำกรลบออกด้วยจำนวน ผู้ป่วยเดิม เพื่อป้องกันกำรนับซ้ำ อัตรำอุบัติกำรณ์ นำมำจำกสมำคมโรคไตแห่งประเทศไทย แล้วสร้ำงแบบจำลองเพื่อ พยำกรณ์อัตรำอุบัติกำรณ์ด้วยกำรวิเครำะห์กำรถดถอย โดยตัวแปรต้น คือ ปีที่สำรวจ (year) สัดส่วนผู้ป่วยใหม่แยกตำมวิธีรักษำ นำมำจำกรำยงำนของสมำคมโรคไตแห่งประเทศไทย
  • 61.
    องค์ประกอบที่ใช้สาหรับการฉายภาพประชากร จำนวนผู้ป่วยที่เปลี่ยนวิธีกำรรักษำ = จำนวนผู้ป่วยเดิมx ควำมน่ำจะเป็นในกำรเปลี่ยนวิธีกำรรักษำ ควำมน่ำจะเป็นในกำรเปลี่ยนวิธีกำรรักษำ นำมำจำกรำยงำนกำรสร้ำงหลักประกันสุขภำพแห่งชำติ จำนวนผู้ป่วยที่เสียชีวิต= จำนวนผู้ป่วยทั้งหมด x (1-อัตรำกำรรอดชีพ) อัตรำกำรรอดชีพ มำจำกงำนวิจัยเรื่อง The Effects of Distortion in Health Care Policy on the Inequality of Dialysis Survival Outcome ของนำยแพทย์กฤษณพงศ์ มโนธรรม
  • 62.
    ผลการฉายภาพประชากรผู้ป่วยโรคไตเรือรังระยะสุดท้าย เมื่อฉำยภำพประชำกรผู้ป่วยโรคไตเรื้อรังระยะสุดท้ำยในอีก 24 ปีข้ำงหน้ำ พบว่ำจำนวนผู้ป่วยเพิ่มขึ้นเรื่อยๆ เมื่อถึงปี พ.ศ. 2584 จะมีผู้ป่วยโรคไตเรื้อรังระยะ สุดท้ำยประมำณ 2 ล้ำน 4 แสนคน โดยผู้ป่วย HD มีจำนวนมำกกว่ำผู้ป่วย CAPD เนื่องจำกผู้ป่วย HD มีอัตรำกำรรอดชีพ สูงกว่ำผู้ป่วย CAPD
  • 63.
    ผลการฉายภาพประชากรผู้ป่วยโรคไตเรือรังระยะสุดท้าย (ต่อ) - 200,000 400,000 600,000 800,000 1,000,000 1,200,000 1,400,000 1,600,000 1,800,000 2,000,000 2,200,000 2,400,000 2,600,000 2561 25622563 2564 2565 2566 2567 2568 2569 2570 2571 2572 2573 2574 2575 2576 2577 2578 2579 2580 2581 2582 2583 2584 คน จำนวนผู้ป่ วยโรคไตเรื้อรังระยะสุดท ้ำย ปี 2561-2584 จำนวนผู้ป่ วย HD จำนวนผู้ป่ วย CAPD จำนวนผู้ป่ วยทั้งหมด
  • 64.
    การประเมินทางคณิตศาสตร์ประกันภัย (Actuarial Valuation) กำรประเมินทำงคณิตศำสตร์ประกันภัยเป็นกำรประเมินภำระทำงกำรเงินที่จะ เกิดขึ้นในอนำคต ต้นทุนที่ใช้ในกำรประเมินทำงคณิตศำสตร์ประกันภัย แบ่งออกเป็น 3 ส่วน คือ ต้นทุนทำงตรงที่เกี่ยวข้องทำงกำรแพทย์ ต้นทุนทำงตรงที่ไม่เกี่ยวข้องทำงกำรแพทย์ และ ต้นทุนทำงอ้อม ได้มำจำกกำรสัมภำษณ์ผู้ป่วยหรือญำติที่เข้ำรับกำรรักษำที่โรงพยำบำล เลิดสิน และโรงพยำบำลบ้ำนแพ้ว ในช่วงเดือนธันวำคม 2560 ถึงเดือนมีนำคม 2561 แล้ว นำมำค่ำเฉลี่ย
  • 65.
    การประเมินทางคณิตศาสตร์ประกันภัย (Actuarial Valuation)(ต่อ) 1. ต้นทุนทำงตรงที่เกี่ยวข้องทำงกำรแพทย์ (Direct Medical Cost: DMC) เป็น ต้นทุนที่ผู้ป่วยจ่ำยให้กับทำงโรงพยำบำล เพื่อให้ได้รับกำรบริกำร 1.1 ต้นทุนทำงตรงสำหรับผู้ป่วย HD ประกอบด้วย ต้นทุนกำรผ่ำตัดเตรียม เส้นเลือด ต้นทุนกำรฟอกเลือดด้วยเครื่องไตเทียม ต้นทุนกำรตรวจทำงห้องปฏิบัติกำร และต้นทุนค่ำยำ Erythropoietin 1.2 ต้นทุนทำงตรงสำหรับผู้ป่วย CAPD ประกอบด้วย ต้นทุนกำรผ่ำตัดวำง สำยเพื่อล้ำงช่องท้อง ต้นทุนสำย Transfer ต้นทุนน้ำยำล้ำงช่องท้อง ต้นทุนชุดทำควำม สะอำด ต้นทุนกำรตรวจทำงห้องปฏิบัติกำร และต้นทุนค่ำยำ Erythropoietin
  • 66.
    การประเมินทางคณิตศาสตร์ประกันภัย (Actuarial Valuation)(ต่อ) 2. ต้นทุนทำงตรงที่ไม่เกี่ยวข้องกับทำงกำรเพทย์ (Direct Non-medical Cost: DNC) เป็นต้นทุนที่เหลือในส่วนอื่นๆ ที่ผู้ป่วยจ่ำยเงินออกไป เพื่อให้ได้รับกำรบริกำร พิจำรณำเฉพำะค่ำเดินทำง
  • 67.
    การประเมินทางคณิตศาสตร์ประกันภัย (Actuarial Valuation)(ต่อ) 3. ต้นทุนทำงอ้อม (Indirect Cost: IC) นั่นก็คือค่ำเสียโอกำส วิธีกำรคำนวณค่ำเสีย โอกำส พิจำรณำรำยได้ต่อเดือน เทียบกับค่ำแรงขั้นต่ำ คือ 310 (บำทต่อวัน) x 22 (จำนวน วันที่ทำงำนใน 1 เดือน) = 6,820 บำทต่อเดือน แล้วนำรำยได้ต่อเดือน ลบด้วยค่ำแรงขั้นต่ำ ต่อเดือน
  • 68.
    การประเมินทางคณิตศาสตร์ประกันภัย (Actuarial Valuation)(ต่อ) - ถ้ำอำยุน้อยกว่ำ 60 ปี และไม่ได้ประกอบอำชีพหลังป่วย ค่ำเสียโอกำส = 6,820 บำทต่อเดือน (ค่ำแรงขั้นต่ำ 310 ต่อวัน x 22 วันต่อเดือน) - ถ้ำอำยุมำกกว่ำ 60 ปี และไม่ได้ประกอบอำชีพหลังป่วย ค่ำเสียโอกำส = 0 (เนื่องจำกถือว่ำ retire แล้ว)
  • 69.
    การประเมินทางคณิตศาสตร์ประกันภัย (Actuarial Valuation)(ต่อ) อัตรำเงินเฟ้อ (Inflation rate) นำมำจำก Willis Tower Watson Insurance Company Report (2018) แยกเป็น Annual General Inflation Rate (2.5%) กับ Annual Medical Trend Rate (5.5%) Annual General Inflation Rate-Direct Non-Medical Cost & Indirect Cost Annual Medical Trend Rate-Direct Medical Cost เพื่อปรับค่ำของเงินจำกมูลค่ำปัจจุบัน (Present value) ให้เป็นมูลค่ำในอนำคต (Future value) โดยใช้กำรคำนวณแบบอัตรำดอกเบี้ยทบต้น (Compound interest)
  • 70.
    ต้นทุนผู้ป่วย HD ที่ได้จากการสารวจ รำยกำร โรงพยำบำลบ้ำนแพ้วโรงพยำบำลเลิดสิน รวม M SD M SD M SD ขนำดตัวอย่ำง 37 43 80 ต้นทุนกำรผ่ำตัดเตรียมเส้นเลือด (บำทต่อครั้ง) - AVF 22,500 0 9,250 0 15,875 9,369 - AVG 47,500 0 32,750 0 40,125 10,430 - Perm cath n.a. n.a. 26,000 0 26,000 0
  • 71.
    ต้นทุนผู้ป่วย HD ที่ได้จากการสารวจ(ต่อ) รำยกำร โรงพยำบำลบ้ำนแพ้ว โรงพยำบำลเลิดสิน รวม M SD M SD M SD ค่ำฟอกเลือด (ต่อครั้ง) 1,500 0 1,700 0 1,600 141 ค่ำตรวจทำงห้องปฏิบัติกำร (บำทต่อปี) 128,199 23,252 6,160 1,731 67,179 12,491 ค่ำยำ EPO (บำทต่อปี) เข็มละ 600 บำท x 2 ครั้งต่อสัปดำห์ x 4 สัปดำห์ x 12 เดือน 57,600 0 รำคำ ต่ำงกันมำก 0 57,600 0
  • 72.
    ต้นทุนผู้ป่วย HD ที่ได้จากการสารวจ(ต่อ) รำยกำร โรงพยำบำลบ้ำนแพ้ว โรงพยำบำลเลิดสิน รวม M SD M SD M SD ส่วนต่ำงคนไข้จ่ำยเพิ่ม - ค่ำฟอกเลือด (บำทต่อปี) 26,854 59,097 24,603 43,718 25,728 51,407 - ค่ำยำ (บำทต่อปี) 4,067 15,825 4,192 27,449 4,129 21,637 รวมส่วนต่ำงที่คนไข้ต้องจ่ำยเพิ่ม (บำทต่อปี) 31,146 59,967 28,794 66,546 29,970 63,256
  • 73.
    ต้นทุนผู้ป่วย HD ที่ได้จากการสารวจ(ต่อ) รำยกำร โรงพยำบำลบ้ำนแพ้ว โรงพยำบำลเลิดสิน ค่ำเฉลี่ย M SD M SD M SD ค่ำเดินทำง (บำทต่อปี) 25,357 22,552 17,075 16,186 21,216 19,369 ค่ำเสียโอกำส (บำทต่อปี) - ผู้ป่วย 7,779 123,633 71,827 31,285 39,803 65,300 - ญำติ (บำงคนไม่มี caregiver) 14,640 145,401 198,087 349,350 106,364 144,214 รวมต้นทุนทำงอ้อม (บำทต่อปี) 22,419 15,392 269,914 224,906 146,167 55,801
  • 74.
    ต้นทุนผู้ป่วย CAPD ที่ได้จากการสารวจ รำยกำร โรงพยำบำลบ้ำนแพ้วโรงพยำบำลเลิดสิน รวม M SD M SD M SD ขนำดตัวอย่ำง 49 31 80 ต้นทุนกำรผ่ำตัดวำงสำยเพื่อล้ำงช่อง ท้อง (บำทต่อครั้ง) 5,912 0 40,000 0 22,956 17,050 ต้นทุนสำย Transfer 1,712 0 2,375 0 2,044 331.5 ค่ำตรวจทำงห้องปฏิบัติกำร (บำทต่อปี) 15,238 2,927 6,440 2,860 10,839 2,894 ค่ำน้ำยำล้ำงช่องท้อง (บำทต่อถุง) 200 0 สปสช ส่ง 0 200 0
  • 75.
    ต้นทุนผู้ป่วย CAPD ที่ได้จากการสารวจ(ต่อ) รำยกำร โรงพยำบำลบ้ำนแพ้ว โรงพยำบำลเลิดสิน รวม M SD M SD M SD ค่ำยำ EPO (บำทต่อปี) เข็มละ 600 บำท x 2 ครั้งต่อสัปดำห์ x 4 สัปดำห์ x 12 เดือน 57,600 - - - 57,600 - ส่วนต่ำงคนไข้จ่ำยเพิ่ม - ค่ำชุดทำควำมสะอำด (บำทต่อปี) 3,269 3,208 885 3,223 2,077 3,215 - ค่ำยำ (บำทต่อปี) 61 306 261 1,012 161 659 - ค่ำน้ำยำล้ำงไต (บำทต่อปี) - - 3,871 21,553 1,935 10,776 รวมส่วนต่ำงที่คนไข้ต้องจ่ำยเพิ่ม (บำทต่อปี) 3,331 3,158 5,017 21,594 4,174 12,376
  • 76.
    ต้นทุนผู้ป่วย CAPD ที่ได้จากการสารวจ(ต่อ) รำยกำร โรงพยำบำลบ้ำนแพ้ว โรงพยำบำลเลิดสิน รวม M SD M SD M SD ค่ำเดินทำง (บำทต่อปี) 4,676 5,436 1,595 1,538 3,136 3,487 ค่ำเสียโอกำส (บำทต่อปี) - ผู้ป่วย 27,141 165,310 93,369 388,834 60,255 158,056 - ญำติ 4,109 79,217 64,493 150,150 34,301 50,157 รวมต้นทุนทำงอ้อม (บำทต่อปี) 31,250 60,877 157,862 168,775 94,556 76,296
  • 77.
    จำนวนผู้ป่วยใหม่ t อัตรำอุบัติกำรณ์ใหม่ t จำนวนประชำกรt-1 จำนวนผู้ป่วยเดิมในระบบ t-1 จำนวนผู้ป่วยทั้งหมด t-1 อัตรำควำมชุก t - 1 สัดส่วนผู้ป่วยที่รักษำด้วย HD และ CAPD จำนวนประชำกรที่ไม่ทรำบว่ำป่วย t-1 = - จำนวนผู้ป่วยเดิมที่รักษำด้วย HD t-1 ควำมน่ำจะเป็นในกำรเปลี่ยนวิธีกำรรักษำ - จำนวนผู้ป่วยที่เปลี่ยนกำรรักษำ จำก HD -> CAPD t จำนวนผู้ป่วยที่เปลี่ยนกำรรักษำ จำก HD -> KT t - จำนวนผู้ป่วยเดิมที่รักษำด้วย HD t = จำนวนผู้ป่วยเดิมที่รักษำด้วย CAPD t-1 ควำมน่ำจะเป็นในกำรเปลี่ยนวิธีกำรรักษำ - จำนวนผู้ป่วยที่เปลี่ยนกำรรักษำ จำก CAPD -> KT t จำนวนผู้ป่วยที่เปลี่ยนกำรรักษำ จำก CAPD -> HD t - จำนวนผู้ป่วยเดิมที่รักษำด้วย CAPD t =
  • 78.
    จำนวนผู้ป่วยใหม่ t อัตรำอุบัติกำรณ์ใหม่ t จำนวนประชำกรt-1 จำนวนผู้ป่วยเดิมในระบบ t-1 จำนวนผู้ป่วยทั้งหมด t-1 อัตรำควำมชุก t - 1 สัดส่วนผู้ป่วยที่รักษำด้วย HD และ CAPD จำนวนประชำกรที่ไม่ทรำบว่ำป่วย t-1 = - จำนวนผู้ป่วยเดิมที่รักษำด้วย CAPD t-1 ควำมน่ำจะเป็นในกำรเปลี่ยนวิธีกำรรักษำ - - จำนวนผู้ป่วยที่เปลี่ยนกำรรักษำ จำก CAPD -> KT t จำนวนผู้ป่วยที่เปลี่ยนกำรรักษำ จำก CAPD -> HD t จำนวนผู้ป่วยเดิมที่รักษำด้วย CAPD t = จำนวนผู้ป่วยเดิมที่รักษำด้วย HD t-1 ควำมน่ำจะเป็นในกำรเปลี่ยนวิธีกำรรักษำ - - จำนวนผู้ป่วยที่เปลี่ยนกำรรักษำ จำก HD -> CAPD t จำนวนผู้ป่วยที่เปลี่ยนกำรรักษำ จำก HD -> KT t = ต้นทุนทำงตรงที่เกี่ยวข้องกับทำงกำรแพทย์ + จำนวนผู้ป่วยเดิมที่รักษำด้วย HD ที่ ต้องผ่ำตัดเตรียมเส้นเลือดใหม่ t จำนวนผู้ป่วยใหม่ที่รักษำด้วย HD t จำนวนผู้ป่วยที่เปลี่ยนกำรรักษำ จำก CAPD -> HD t จำนวนผู้ป่วยที่รักษำด้วย HD ทั้งหมด ที่ต้องผ่ำตัดเตรียมส้นเลือด t ต้นทุนกำรผ่ำตัดเตรียมเส้นเลือด + + = x ค่ำเดินทำง สำหรับผู้ป่วยและญำติ ค่ำเสียโอกำส ของผู้ป่วยและญำติ ต้นทุนทำงตรงที่ไม่เกี่ยวข้อง กับทำงกำรแพทย์ t ต้นทุนทำงอ้อมt ต้นทุนทั้งหมดสำหรับผู้ป่วยที่รักษำด้วยวิธี HD t x x + + + จำนวนผู้ป่วยเดิมที่รักษำด้วย HD t จำนวนผู้ป่วย HD ที่เสียชีวิต t จำนวนผู้ป่วย HD ปลำยงวด t - ต้นทุนกำรฟอกเลือดด้วยเครื่องไตเทียม - ค่ำตรวจทำงห้องปฏิบัติกำร - ค่ำยำ Erythropoietin - = x
  • 79.
    จำนวนผู้ป่วยเดิมที่รักษำด้วย CAPD t-1 ควำมน่ำจะเป็นในกำรเปลี่ยนวิธีกำรรักษำ ต้นทุนทั้งหมดสำหรับผู้ป่วยที่รักษำด้วยวิธีCAPD t + ต้นทุนทำงตรงที่เกี่ยวข้องกับทำงกำรแพทย์ จำนวนผู้ป่วยใหม่ที่รักษำด้วย CAPD t จำนวนผู้ป่วยที่เปลี่ยนกำรรักษำ จำก HD -> CAPD t จำนวนผู้ป่วยที่รักษำด้วย CAPD ทั้งหมด ที่ต้องผ่ำตัดวำงสำยเพื่อล้ำงช่องท้อง t ต้นทุนกำรวำงสำยเพื่อล้ำงช่องท้อง + = x จำนวนผู้ป่วย CAPD ที่เสียชีวิต t จำนวนผู้ป่วย CAPD ปลำยงวด t - = x - ต้นทุนสำย Transfer - ต้นทุนค่ำน้ำยำล้ำงช่องท้อง - ค่ำตรวจทำงห้องปฏิบัติกำร - ค่ำยำ Erythropoietin - ต้นทุนชุดทำควำมสะอำด จำนวนผู้ป่วยเดิมที่รักษำด้วย CAPD t จำนวนผู้ป่วยที่เปลี่ยนกำรรักษำ จำก CAPD -> KT t จำนวนผู้ป่วยที่เปลี่ยนกำรรักษำ จำก CAPD -> HD t x ค่ำเดินทำง สำหรับผู้ป่วยและญำติ ต้นทุนทำงตรงที่ไม่เกี่ยวข้อง กับทำงกำรแพทย์ t ค่ำเสียโอกำส ของผู้ป่วยและญำติ ต้นทุนทำงอ้อมt x + + =
  • 81.
    ผลการประเมินทางคณิตศาสตร์ประกันภัย (Actuarial Valuation) ผู้ป่วยHD มีต้นทุนทำงตรงที่เกี่ยวข้องทำงกำรแพทย์ ต้นทุนทำงตรงที่ไม่ เกี่ยวข้องทำงกำรแพทย์ และต้นทุนทำงอ้อม สูงกว่ำผู้ป่วย CAPD อำจหมำยควำมว่ำ ผู้ป่วย HD มีต้นทุนสูงกว่ำผู้ป่วย CAPD หรือผู้ป่วย HD อำจจะมีจำนวนมำกกว่ำผู้ป่วย CAPD เลยทำให้ผู้ป่วย HD มีต้นทุนที่สูงกว่ำ และเมื่อ รวมต้นทุนทั้ง 3 ส่วน ผู้ป่วย HD มีต้นทุนสูงกว่ำ
  • 82.
    ผลการประเมินทางคณิตศาสตร์ประกันภัย (Actuarial Valuation) แต่เมื่อพิจำรณำต้นทุนต่อหัวแล้ว ถึงแม้ต้นทุนทำงตรงที่เกี่ยวข้องทำงกำรแพทย์ของกำรรักษำด้วยHD จะต่ำกว่ำ CAPD แต่ก็ใกล้เคียงกันมำก ต้นทุนทำงตรงที่ไม่เกี่ยวข้องทำงกำรแพทย์ ผู้ป่วย HD มีค่ำสูงกว่ำCAPD มำก เนื่องจำกต้องเดินทำงไปฟอกเลือดบ่อย ต้นทุนทำงอ้อม ผู้ป่วย HD มีค่ำต่ำกว่ำCAPD เนื่องจำกผู้ป่วย HD ส่วนใหญ่ยัง สำมำรถทำงำนได้ แต่ผู้ป่วย CAPD ส่วนใหญ่เมื่อทรำบว่ำป่วย จะหยุดทำงำน และ ต้นทุนทั้งหมดต่อหัวของผู้ป่วยHD ต่ำกว่ำ CAPD เล็กน้อย
  • 83.
    ผลการประเมินทางคณิตศาสตร์ประกันภัย (Actuarial Valuation)(ต่อ) 10,000,000,000 510,000,000,000 1,010,000,000,000 1,510,000,000,000 2,010,000,000,000 2561 2563 2565 2567 2569 2571 2573 2575 2577 2579 2581 2583 บำท ต ้นทุนทำงตรงที่เกี่ยวข ้องทำงกำรแพทย์ HEMO CAPD 70,000,000 20,070,000,000 40,070,000,000 60,070,000,000 80,070,000,000 2561 2563 2565 2567 2569 2571 2573 2575 2577 2579 2581 2583 บำท ต ้นทุนทำงตรงที่ไม่เกี่ยวข ้องทำงกำรแพทย์ HEMO CAPD 1,000,000,000 21,000,000,000 41,000,000,000 61,000,000,000 81,000,000,000 2561 2563 2565 2567 2569 2571 2573 2575 2577 2579 2581 2583 บำท ต ้นทุนทำงอ ้อม HEMO CAPD 10,000,000,000 510,000,000,000 1,010,000,000,000 1,510,000,000,000 2,010,000,000,000 2561 2563 2565 2567 2569 2571 2573 2575 2577 2579 2581 2583 บำท ต ้นทุนทั้งหมด HEMO CAPD
  • 84.
    ผลการประเมินทางคณิตศาสตร์ประกันภัย (Actuarial Valuation)(ต่อ) - 200,000.00 400,000.00 600,000.00 800,000.00 1,000,000.00 1,200,000.00 1,400,000.00 2561 2563 2565 2567 2569 2571 2573 2575 2577 2579 2581 2583 บำท ต้นทุนทางตรงที่เกี่ยวข้องทางการแพทย์ (ต้นทุนต่อหัว) HEMO CAPD - 10,000.00 20,000.00 30,000.00 40,000.00 50,000.00 60,000.00 70,000.00 80,000.00 90,000.00 256125632565256725692571257325752577257925812583 บท ต้นทุนทางตรงที่ไม่เกี่ยวข้องทางการแพทย์ (ต้นทุนต่อหัว) HEMO CAPD - 10,000.00 20,000.00 30,000.00 40,000.00 50,000.00 60,000.00 70,000.00 80,000.00 90,000.00 บำท ต้นทุนทางอ้อม (ต้นทุนต่อหัว) HEMO CAPD - 200,000.00 400,000.00 600,000.00 800,000.00 1,000,000.00 1,200,000.00 1,400,000.00 บำท ต้นทุนทังหมด (ต้นทุนต่อหัว) HEMO CAPD
  • 85.
    Sensitivity Analysis หำกลองสมมติว่ำ ถ้ำผู้ป่วยรักษำด้วยHD ทั้งหมด หรือรักษำด้วย CAPD จะ เกิดอะไรขึ้น จำนวนผู้ป่วย: ถ้ำผู้ป่วยรักษำด้วย HD ทุกคน จะทำให้มีจำนวนผู้ป่วยโรคไต เรื้อรังระยะสุดท้ำยมำกกว่ำสถำนกำรณ์ถ้ำผู้ป่วยทุกคนรักษำด้วย CAPD เนื่องจำก ผู้ป่วย HD มีอัตรำกำรรอดชีพสูงกว่ำผู้ป่วย CAPD
  • 86.
    Sensitivity Analysis ต้นทุนทำงตรงที่เกี่ยวข้องทำงกำรแพทย์ ไม่ว่ำจะเป็นสถำนกำรณ์ปัจจุบัน สถำนกำรณ์ที่ผู้ป่วยทุกคนรักษำด้วยHD หรือสถำนกำรณ์ที่ผู้ป่วยทุกคนรักษำด้วย CAPD มีต้นทุนใกล้เคียงกัน ต้นทุนทำงตรงที่ไม่เกี่ยวข้องทำงกำรแพทย์ สถำนกำรณ์ที่ ผู้ป่วยทุกคนรักษำด้วย CAPD มีค่ำต่ำสุด เนื่องจำก ต้นทุนทำงอ้อมสถำนกำรณ์ที่ผู้ป่วย ทุกคนรักษำด้วย CAPD มีค่ำสูงสุด ส่วนอีก 2 สถำนกำรณ์ที่เหลือมีค่ำใกล้เคียงกัน และ ต้นทุนทั้งหมดของทั้ง 3 สถำนกำรณ์มีค่ำใกล้เคียงกัน
  • 87.
    Sensitivity Analysis ต้นทุนต่อหัว: ต้นทุนทำงตรงที่เกี่ยวข้องทำงกำรแพยท์ในสถำนกำรณ์ที่ผู้ป่วย ทุกคนรักษำด้วย CAPD มีค่ำสูงสุด ส่วนอีก 2 สถำนกำรณ์ที่เหลือมีค่ำใกล้เคียงกัน ต้นทุนทำงตรงที่ไม่เกี่ยวข้องทำงกำรแพทย์ สถำนกำรณ์ที่ผู้ป่วยทุกคนรักษำด้วย CAPD มีต้นทุนต่ำกว่ำ เนื่องจำกผู้ป่วย CAPD ต้องเดินทำงมำโรงพยำบำล/ศูนย์ฟอกเลือด บ่อยเท่ำผู้ป่วย CAPD ต้นทุนทำงอ้อมสถำนกำรณ์ที่ผู้ป่วยทุกคนรักษำด้วย CAPD มี ต้นทุนสูงกว่ำ และต้นทุนรวมทั้งหมด สถำนกำรณ์ที่ผู้ป่วยทุกคนรักษำด้วย CAPD ที่ ค่ำสูงสุด ส่วนสถำนกำรณ์ที่ผู้ป่วยทุกคนรักษำด้วย HD มีค่ำใกล้เคียงสถำกำรณ์ปัจจุบัน
  • 88.
    Sensitivity Analysis - 500,000 1,000,000 1,500,000 2,000,000 2,500,000 3,000,000 2561 2562 2563 2564 2565 2566 2567 2568 2569 2570 2571 2572 2573 2574 2575 2576 2577 2578 2579 2580 2581 2582 2583 2584 คน จำนวนผู้ป่ วยโรคไตเรื้อรังระยะสุดท้ำย ปี 2561-2584 จำนวนผู้ป่ วยในสถำนกำรณ์ปกติ จำนวนผู้ป่ วย ถ ้ำรักษำด ้วย HD อย่ำงเดียว จำนวนผู้ป่ วย ถ ้ำรักษำด ้วย CAPD อย่ำงเดียว
  • 89.
    Sensitivity Analysis - 20,000,000,000 40,000,000,000 60,000,000,000 80,000,000,000 100,000,000,000 120,000,000,000 2561 2563 2565 2567 2569 2571 2573 2575 2577 2579 2581 2583 ล้ำนบำท ต ้นทุนทำงตรงที่ไม่เกี่ยวข้องทำงกำรแพทย์ ต ้นทุนทำงตรงที่ไม่เกี่ยวข ้อง ทำงกำรแพทย์ ในสถำนกำรณ์ ปกติ ต ้นทุนทำงตรงที่ไม่เกี่ยวข ้อง ทำงกำรแพทย์ ถ ้ำรักษำด ้วย HD อย่ำงเดียว ต ้นทุนทำงตรงที่ไม่เกี่ยวข ้อง ทำงกำรแพทย์ ถ ้ำรักษำด ้วย CAPD อย่ำงเดียว - 500,000.00 1,000,000.00 1,500,000.00 2,000,000.00 2,500,000.00 3,000,000.00 2561 2563 2565 2567 2569 2571 2573 2575 2577 2579 2581 2583 ล้ำนบำท ต้นทุนทางตรงที่เกี่ยวข้องทางการแพทย์ ต ้นทุนทำงตรงที่เกี่ยวข ้อง ทำงกำรแพทย์ ในสถำนกำรณ์ ปกติ ต ้นทุนทำงตรงที่เกี่ยวข ้อง ทำงกำรแพทย์ ถ ้ำรักษำด ้วย HD อย่ำงเดียว ต ้นทุนทำงตรงที่เกี่ยวข ้อง ทำงกำรแพทย์ ถ ้ำรักษำด ้วย CAPD อย่ำงเดียว - 50,000.00 100,000.00 150,000.00 200,000.00 250,000.00 300,000.00 350,000.00 400,000.00 2561 2563 2565 2567 2569 2571 2573 2575 2577 2579 2581 2583 ล้ำนบำท ต้นทุนทำงอ้อม ต ้นทุนทำงอ ้อม ใน สถำนกำรณ์ปกติ ต ้นทุนทำงอ ้อม ถ ้ำรักษำด ้วย HD อย่ำงเดียว ต ้นทุนทำงอ ้อม ถ ้ำรักษำด ้วย CAPD อย่ำงเดียว - 500,000.00 1,000,000.00 1,500,000.00 2,000,000.00 2,500,000.00 3,000,000.00 3,500,000.00 2561 2563 2565 2567 2569 2571 2573 2575 2577 2579 2581 2583 ล้ำนบำท ต้นทุนทั้งหมด ต ้นทุนทั้งหมด ในสถำนกำรณ์ ปกติ ต ้นทุนทั้งหมด ถ ้ำรักษำด ้วย HD อย่ำงเดียว ต ้นทุนทั้งหมด ถ ้ำรักษำด ้วย CAPD อย่ำงเดียว
  • 90.
    Sensitivity Analysis - 200,000 400,000 600,000 800,000 1,000,000 1,200,000 1,400,000 1,600,000 2561 2563 2565 2567 2569 2571 2573 2575 2577 2579 2581 2583 บำท ต ้นทุนทำงตรงที่เกี่ยวข้องทำงกำรแพทย์ (ต่อหัว) ต ้นทุนทำงตรงที่เกี่ยวข ้อง ทำงกำรแพทย์ (ต่อหัว) ใน สถำนกำรณ์ปกติ ต ้นทุนทำงตรงที่เกี่ยวข ้อง ทำงกำรแพทย์(ต่อหัว) ถ ้ำ รักษำด ้วย HD อย่ำงเดียว ต ้นทุนทำงตรงที่เกี่ยวข ้อง ทำงกำรแพทย์ (ต่อหัว) ถ ้ำ รักษำด ้วย CAPD อย่ำงเดียว - 5,000 10,000 15,000 20,000 25,000 30,000 35,000 40,000 45,000 2561 2563 2565 2567 2569 2571 2573 2575 2577 2579 2581 2583 บำท ต ้นทุนทำงตรงที่ไม่เกี่ยวข ้องทำงกำรแพทย์ (ต่อหัว) ต ้นทุนทำงตรงที่ไม่เกี่ยวข ้อง ทำงกำรแพทย์ (ต่อหัว) ใน สถำนกำรณ์ปกติ ต ้นทุนทำงตรงที่ไม่เกี่ยวข ้อง ทำงกำรแพทย์ (ต่อหัว) ถ ้ำ รักษำด ้วย HD อย่ำงเดียว ต ้นทุนทำงตรงที่ไม่เกี่ยวข ้อง ทำงกำรแพทย์ (ต่อหัว) ถ ้ำ รักษำด ้วย CAPD อย่ำงเดียว - 10,000 20,000 30,000 40,000 50,000 60,000 70,000 80,000 90,000 2561 2563 2565 2567 2569 2571 2573 2575 2577 2579 2581 2583 บำท ต ้นทุนทำงอ ้อม (ต่อหัว) ต ้นทุนทำงอ ้อม (ต่อหัว) ใน สถำนกำรณ์ปกติ ต ้นทุนทำงอ ้อม (ต่อหัว) ถ ้ำ รักษำด ้วย HD อย่ำงเดียว ต ้นทุนทำงอ ้อม (ต่อหัว) ถ ้ำ รักษำด ้วย CAPD อย่ำงเดียว - 200,000 400,000 600,000 800,000 1,000,000 1,200,000 1,400,000 1,600,000 2561 2563 2565 2567 2569 2571 2573 2575 2577 2579 2581 2583 บำท ต ้นทุนทั้งหมด (ต่อหัว) ต ้นทุนทั้งหมด (ต่อหัว) ใน สถำนกำรณ์ปกติ ต ้นทุนทั้งหมด (ต่อหัว)ถ ้ำ รักษำด ้วย HD อย่ำงเดียว ต ้นทุนทั้งหมด (ต่อหัว) ถ ้ำ รักษำด ้วย CAPD อย่ำงเดียว
  • 91.
    Data Science andHealth Care Promotion and Prevention
  • 96.
    Data Science andMedical Diagnosis
  • 102.
    Data Science andMedical Treatment
  • 105.
    2005 2006 20072008 2009 2010 2011 2012 2013 Source: UC annual report
  • 106.
    Source: UC annualreport BIRTH ASPHYXIA PER 100,000 NEW BORN BABY! 2005 2006 2007 2008 2009 2010 2011 2012 2013
  • 109.
    Big data forhealthcare efficacy research
  • 113.
    30 วัน *4 ถุง * 150 =18,000 บาท
  • 118.
  • 119.
    Data Engineering andPipeline in Health Care
  • 120.
  • 122.
    Internet of Thingsand Nursing
  • 127.
    National Health DataClearing House???? -Fragmented and Data Silo -รพ สต ต้องเข้าไปนาเข้าระบบมากว่า 43 ระบบ -รหัสยา TMT, 24 หลัก, รหัสของแต่ละโรงพยาบาล Generic name, Brand name -ส่งข้อมูลแลกเงิน -ใส่โรคเยอะๆ ให้ได้ RW มากๆ จะได้เงินจาก DRG มากๆ -หมดแรงจะลงข้อมูล สลบเหมือด -พลาดมา ถูกฟ้อง ไม่มีข้อมูลช่วยยืนยันตัวเองว่าทาอย่างถูกต้อง -หมอไม่ยอมอ่านข้อมูลที่บันทึก ไม่สนใจ - ข้อมูลกระจาย สูญหาย หาไม่เจอ เชื่อมโยงไม่ได้ ผิดพลาด - ดึงข้อมูลมา R2R ไม่ได้ - แลกเปลี่ยนข้อมูลไม่ได้ - ไม่ได้วิเคราะห์ข้อมูล - ไม่มี nursing intelligence system -Integrated and connected -ระบบลงข้อมูลน้อยที่สุด ไม่มีการต้องลงข้อมูลซา -รหัสยาเดียวกันทังประเทศ -ส่งข้อมูลตามความเป็นจริง ได้เงินตามที่ทาจริง -ใช้ IoTs, Scanner, NLP และทุกสิ่งอย่างที่ลดภาระงานของ พยาบาลในการลงข้อมูล -มีบันทึกยืนยัน มีวีดีโอบันทึก มีหลักฐานไว้ต่อสู้คดี -หมออ่านข้อมูลที่มี warning ต่างๆ มี dashboard ของคนไข้ แต่ละคน -ข้อมูลเชื่อมโยง ไม่สูญหาย โยงด้วย รหัสประชาชน 13 หลัก? -ดึงข้อมูลมา R2R ได้ง่ายมาก -นาข้อมูลมาวิเคราะห์เป็น ขอตาแหน่ง ทาชานาญการ บังโต มี career path -มี nursing intelligence system ช่วยในการบริหารงาน โรงพยาบาล ลดต้นทุน มีประสิทธิภาพ patient safety