Черты лица и моделирование




                Антон Конушин
       http://courses.graphicon.ru/vision2
Этот курс подготовлен
при поддержке Microsoft
       Research
Задача
•   Для многих задач необходима
    очень точная локализация черт
    лица на изображении
    •   Идентификация лиц
    •   Редактирование изображений


•   Свойства задачи:
    •   Слабая текстурированность
    •   Большая деформация и
        внутриклассовая изменчивость
    •   Обычные детекторы работают плохо
    •   Но форма области / взаимное
        расположение сохраняется


•   Аналогичные задачи:
    •   Локализация в томограммах


•   Задача-максимум – трехмерная модель лица по фотографии
План лекции
• Статистические модели формы
  • Statistical shape models
  • Active Shape Models (ASM)
  • Active Appearance Models (AAM)
• Локально-ограниченными модели
  • Constraint Local Models
  • Pictorial tree structure
• 3D модели
• Применение методов
История - EigenFaces

                                                            x  x  Pb




•    Представляем вектор (изображение лица) с помощью многомерного
     нормального распределения
•    Переходим к новому представлению – базису в новом пространстве



    M. Turk and A. Pentland. "Face recognition using eigenfaces". Proc. IEEE
    CVPR 1991. pp. 586–591.
Модель формы
 • Набор размеченных изображений
 • Метки задают положение характерны точек
 • Построим статистическую модель




T.F. Cootes, C.J. Taylor, D.H. Cooper and J. Graham, Training Models of
Shape from Sets of Examples. in Proc. British Machine Vision Conference.
Springer-Verlag, 1992, pp.9-18
Метки

• Метки задают соответствия
  •   Углы
  •   `T’-образные пересечения краев
  •   Легко различимые биологические особенности
  •   Дополнительные точки вдоль границ для более
      детального моделирования
Пример разметки
Построение моделей формы
•   Для каждого примера




                                        x = (x1,y1, … , xn, yn)T



•   Формой называется геометрическая информация,
    инвариантная к определенному классу преобразований
    •   Обычно используется евклидово
•   Необходимо выровнять (нормализовать) все данные
Процедура совмещения

• «Прокрустов» анализ
• Процедура
  • Совмещаем все экземпляры с первым
     – Есть соответствие точек!
  • Повторяем до сходимости
     – Вычисление средней формы
     – Нормализация средней формы
         » Либо совмещением её с первым экземпляром
         » Либо к какому-либо фиксированному нормальному варианту
Совмещение 2х экземпляров
  • Ищем преобразование M, минимизирующее
  • М – евклидово (масштаб s, поворот и сдвиг)

             E  W | x i  M (x i ) |2

  • Веса W можно выбирать пропорционально стабильности
    точки.
Совмещение 2х экземпляров
•   Делаем замену

•   Получаем СЛАУ
Выравнивание примеров
Выравнивание примеров




Пальцы на руке более подвижны, поэтому веса для
        них уменьшаем при совмещении
Статистическая модель

    x = (x1,y1, … , xn, yn)T

•   Можем в каждой
    размеченной точке
    оценить параметры
    распределения
•   Многомерное
    нормальное
    распределение p(x )
Построение моделей формы
• Даны выровненные формы {x i }
• Применяем МГК (PCA):
             x  x  Pb
• P – Первые t собственных векторов
• b – Параметры модели формы
                   T
            b  P (x  x )
• Допустимые пределы варьирования параметров:
               |bi|  3 λi
Модель формы - рука
• 72 метки поставлены по контуру руки
  • 18 контуров руки получены путем сравнения с
    порогов изображений рук на белом фоне
• Основные метки выбраны на кончиках
  пальцев и в ложбинках между пальцами
  • Остальные равномерно между ключевыми




                                  6
                                      5
                                      4
                                          3
                                          2
                                           1
Пример 1: Рука




Варьируем b1 Варьируем b2 Варьируем b3
Пример 2: Лицо




Варьируем b1   Варьируем b2 Варьируем b3
Пример 3: Структуры мозга
Пример 4 : Суставы

    x  x  p1b1




 3 1  b1  3 1
Пример 5: Позвоночник
Пример 6: Почка (3D)

• Крысиная почка   Модель формы




• 18 примеров
Пример 7: Гипокамп




          Mode 1     Mode 2
Проблема построения разметки
• Автоматическое построение модели
  • Необходимо задать соответствия между точками
    большой выборки
  • Низка надежность автоматического сопоставления
  • Человек невольно ставит точки «разумно»
Проблема задания соответствий




  Разметка вручную   Равномерно расставленные точки
Активная Модель Формы
 • Пусть у нас есть статистическая модель формы
 • Как использовать ее для анализа изображений,
   т.е. для нахождения характерных точек?
 • Метод “Active Shape Model”
 • Итеративный метод сопоставления модели
   изображению
     • Будем использовать модель формы для локализации
       области поиска точек
     • Новые положения точек позволят уточнить параметры
       модели




T.F.Cootes, C.J.Taylor, Active Shape Models - `Smart Snakes'. in Proc.
British Machine Vision Conference. 1992, pp.266-275.
Схема метода
•   Параметры: T (преобразование), b (параметры модели)
•   Имеем начальное положение всех точек
•   Инициализируем T и b
•   Повторяем до сходимости:
    •   X: Ищем наилучшее положение для каждой точки модели в некоторой
        окрестности (локальное уточнение)



    •   T: Вычисляем наилучшее преобразование модели в новое положение
    •   b: Разница между моделью и точками используется для обновления
        параметров модели
Уточнение положения точек
• Есть начальные положения точек, нужно уточнить
  их положение (поиск по окрестности)
• Алгоритм поиска зависит от задачи и типа данных
• Изначально ASM был предложен для работы с
  изображениями с сильными краями
• Инициализируем вблизи объекта
  • Поиск вдоль профиля наилучшего сопоставления, X’
  • Уточнение параметров X’.




                                                       ( X i ' , Yi ' )
Построение профиля
  Контур модели                           Нормаль

                                          Интерполируем в точках
Метка модели                                ( X , Y )  i ( s n nx , s n n y )
    ( X ,Y )                                   i  ...  2,1,0,1,2,...         sn

                                                                                              sn n y


   Берём в точках с шагом   sn вдоль ( n x , n y )                                    snn x

                                                g i1
                                                        gi 2
                                                          gi 3

                                          gi  0. 25gi1  0.5 gi 2  0.25gi 3

                                         Интерполируем в тточка
                                         g  (..., g -2 , g-1 , g 0 , g1, g 2 ,...)
Поиск сильнейшего края

                                         g ( x)



                                                                           x
                                        dg ( x )
                                         dx




                                 dg ( x)
                                          0.5( g ( x  1)  g ( x  1))
                                  dx




Выберем точку на профиле, соответствующую сильнейшему краю
Модель профиля
 • Иногда истинное положение не соответствует
   сильнейшему краю



                 Strongest edge    True position


 • Смоделируем локальную структуру изображения
   для поиска
     • Например, модель изображения вдоль профиля
     • Можем применить PCA/ASM и тут



T.F.Cootes, C.J.Taylor, Active Shape Model Search using Local Grey-Level
Models: A Quantitative Evaluation, in Proc. British Machine Vision Conference,
1993, pp.639-648
Учет ограничений модели

• Жесткие ограничения

  • Минимизируем   | X  T ( x  Pb) |2

                                         Dmax  3

• Мягкие ограничения
  • Минимизируем
          1                  2      2
        | T ( X )  ( x  Pb) | /   r    log( p(b))
• Можем добавить веса, учитывающие качество
  локального сопоставления
Многомасштабный поиск
    • Обучаем локальные модели на каждом уровне
      пирамиды
         • Гауссова пирамида с шагом 2
         • Используем те же точки
         • Разные локальные модели




T.F.Cootes , C.J.Taylor, A.Lanitis, Active Shape Models : Evaluation of a Multi-
Resolution Method for Improving Image Search, in Proc. British Machine Vision
Conference, 1994, pp.327-336.
Многомасштабный поиск
• Начинаем с самого низкого разрешения
• Для каждого уровня
  •   Поиск вдоль профиля
  •   Обновляем параметры
  •   (Накладываем ограничения на параметры)
  •   Повторяем до сходимости на этом уровне




• Пример:
  • Профиль длины 7 пикселей, 5 уровней пирамиды, 10
    итераций на каждом уровне
Пример работы на лице
Пример : Ренген


    x  x  p1b1




 3 1  b1  3 1
Пример: Позвоночник
Выделение черт лица
• Можем использовать любые детекторы
  для поиска характерной точки
     • Сопоставление шаблонов
     • Детектор на основе классификатора
•   Статистическая форма лица для верификации
    гипотезы


• Пример:
    • Violo-Jones метод поиска лица
    • Violo-Jones для выделения отдельных черт
        – Центры глаз, уголки рта (4 точки всего)




D. Cristinacce and T.F. Cootes, "Facial Feature Detection using ADABOOST with
Shape Constraints", Proc.BMVC2003, Vol.1,pp.231-240
Детектор черт




• Плюс вероятностная калибровка выхода
  классификатора для ранжирования откликов
Схема алгоритма

• Идея: будем перебирать варианты положения черт
  лица, для каждого варианта проверяя соответствие
  модели формы

• Схема:
  1. Отсортируем отклики детекторов точек по качеству
  2. Пусть i=1
  3. Возьмём i самых сильных отликов для каждой точки
  4. Составим список всех гипотез
  5. Проверим все гипотезы
  6. Если все гипотезы не удовлетворяют модели формы, тогда
     i=i+1 и возврат на шаг 3
  7. Выберем из подходящих гипотез ту, у которой суммарный
     отклик черт наибольший
Модели внешности

• «Appearance models»
• Статистическая модель,
  кодирующая совместно форму и
  текстуру
• Мотивация
    •   Использование всего изображения объекта
    • В ASM каждая точка кодировалась
      независимо от остальных своим профилем




T.F.Cootes, G.J. Edwards and C.J.Taylor. "Active Appearance Models", in Proc.
European Conference on Computer Vision 1998 (H.Burkhardt & B. Neumann Ed.s).
Vol. 2, pp. 484-498, Springer, 1998.
Построение


• Строим вектор формы по каждому примеру



                     Форма x = (x1,y1, … , xn, yn)T




• Строим модель   x  x  Ps b s
Построение


• Строим вектор текстуры


                      Форма x = (x1,y1, … , xn, yn)T




                                        Текстура, g


   Трансформируем (warping) текстуру к усредненной форме
Преобразование текстуры
Исходные точки
                                                ( xi ' , yi ' )
              ( xi , yi )




 • Линейная интерполяция внутри треугольников
 • Можно более точными методами (например,
 сплайны)
Построение модели

• Строим вектор текстуры для каждого примера



                                    Текстура, g


• Нормализуем вектора
• PCA


                             g  g  Pg b g
Модель текстуры




          2 1   b1   2 1




          2 2   b2   2 2




          2 3   b3   2 3
Текстурированные модели формы

  • Генерируем метки
  • Искажаем среднюю текстуру X  T ( x  Psb s )




  Изменение формы (текстура фиксирована)
Текстурированная модель формы




          2 1   b1   2 1




          2 2   b2   2 2




          2 3   b3   2 3
Общая модель
• Изменения формы и текстуры обычно
  коррелируют
   • При улыбке, изменяются тени (текстура) и форма
   • Нужно моделировать одновременно
• Для каждого примера оцениваем b s , b g

                             Wb s 
• Строим общий вектор, bc        
                             bg 
                                  
                     Qs 
• PCA    b c  Qc      
                     Q c
                     g
                                      x  x  WPs Qs c
                                      g  g  Pg Q g c
Объединенная модель

• Генерируем форму X и текстуру g
• Искажаем текстуру так, чтобы контрольные точки
  совпадали с X




        2 1         b1         2 1
Модель внешности лица




          2 1   b1    2 1




          2 2   b2    2 2
Модель внешности лица




          2 3   b3    2 3




          2 4   b4    2 4
Аппроксимация изображения
• Если есть X
• Находим b
                       T
• Находим c     Q b

•   x  x  WPs Qs c
    g  g  Pg Q g c
Выражения лица




 Удивление            Улыбка      Нахмуриться        Очки




      Закрыты глаза       Подмигивание    Подмигивание
                          левым           правым
Если у нас есть разметка выражений лица, то заменив PCA на LDA
можно получить «координаты», согласованные с выражением
Выражения
Выражения
Структуры мозга



 • 72 примера
 • 123 точки
 • 5000 пикселей
Модели формы и текстуры




    Изменения формы (фиксированная текстура)




    Изменение текстуры (фиксированная форма)
Объединенная модель
Active Appearance Models




  Помещаем    Измеряем             Уточняем
  модель      отклонение           модель




                           Повторяем
Идея
• Ошибка сопоставления как-то соотносится с
  ошибкой в параметрах
• Обучим эту зависимость с помощью регрессии
Активные модели формы
• Хотим найти зависимость: c         AI
• Схема:
  •   Пусть имеем модель c0
  •   Искажаем модель: c  c  c0
  •   Генерируем g m
  •   Извлекаем из изображения g s
  •   Вычисляем g  g s  gm
  •   Оцениваем с помощью регрессии   c  Ag
Насколько точно предсказание?
• Предсказание x vs. истинное x
Многомасштабный подход

 Предсказание x vs. истинное x
Алгоритм AAM
• Инициализация Im(p)
• Начинаем с низкого разрешения E0 | g0 |2
• На каждом уровне
   • Измеряем ошибку,     g  g s  gm
   • Оцениваем смещение       c  Ag
   • k=1   ci  ci 1  kc
   • Пересчитываем ошибку, если хуже -> k=0.5, 0.25..
   • Повторяем до сходимости
Пример поиска лица
Структуры мозга




Начальное положение   Результат
Структуры мозга
Неудачные примеры

• Плохая инициализация -> м.б. ошибка
• Используется только текущая область
  • Может не расшириться, как требуется
MR - Сустав
Constrained Local Models

• Прямое развитие AAM
• Вместо всей текстуры –
  области вокруг каждой
  точки
• Совместная
  вероятностная модель
  формы и текстуры




D.Cristinacce and T.F.Cootes, "Automatic Feature Localisation with Constrained
Local Models", Pattern Recognition Vol.41, No.10, pp.3054-3067, 2008
Объединенная модель
Схема алгоритма
Пример работы
Немного деталей


                              - Правдоподобие модели текстуры



                             - Правдоподобие модели формы




                                           R – отклик корреляции
                                               шаблона



Оптимизируется с помощью симплекс-метода (Nelder-Mead)
Использование классификаторов




  •   Заменим шаблоны на детекторы / регрессию смещения
       •   Регрессия оценивает вектор смещения истинного положения точки от
           измеренного
  •   Аналогично итерируем:
       •   Поиск новых положений черт в окрестности текущих
       •   Регуляризация с помощью модели формы



David Cristinacce and Tim Cootes, Boosted Regression Active Shape Models,
BMVC 2007
Инициализация




• Средние положения точек внутри окна,
  найденного методом Violo-Jones
• Иллюстрированные структуры (Pictorial structures)
   • Которые используются и при оценке позы человека


  P. Felzenszwalb, D. Huttenlocher, Pictorial structures for object
  recognition, Int. J. Comput. Vision 61 (2005) 55–79.
Локальные детекторы

• Один детектор на
  каждую точку
• Обучается область
  нахождения каждой
  точки
Pictorial Tree Structure
• Парные отношения
  между соседними
  точками
• «Стоимость»
  деформации считается
  как отклонение от
  среднего расстояния
  между точками
• Стоимость обучается по
  выборке
Пример изображений-откликов
Оптимизация
• Для каждого детектора
  вычисляется отклик по всему
  изображению
• Неуверенность (uncertainty)
  кодируется distance transform
• Отклики используются для
  предсказания положение
  родителя
• Когда найден корень, процесс
  повторяется сверху вниз
• На основе динамического
  программирования
Качество работы
3D модели лица
•   В обычных условиях лицо
    снимается с разных точек зрения

•   2D модель не всегда может
    корректно учесть всё множество
    допустимых трансформаций

•   Единственный выход – учитывать
    3D искажения за счёт
    использование 3D модели
                                      Вход   Выход
•   Задача построение 3D модели по
    одному/нескольким изображениям
Постановка задачи

       Вход                  Выход
• Изображение с лицом • Трёхмерная
• Примерное           полигональная модель
положение лица        лица
                        • Должна хорошо
                        приближать входное
                        изображение
                     • Параметры
                     положения камеры
                     относительно модели
Формальная постановка

• Минимизировать невязку




• Iinput – входное изображение
• Imodel – изображение (рендеринг) модели
• Ω - область лица на входном изображении
Трёхмерная модель
• Трёхмерная «метамодель», генерирующая
  полигональные модели
  200 сканов Cyberware ™
Стадии работы алгоритма

1. Построение модели
  • по базе цветных трёхмерных сканов


2. Регулирование модели с помощью
   параметров

3. Подгонка модели
  • “Analysis by synthesis”
Пространство лиц (1)
• S(a) - выпуклая комбинация полигональных
  моделей




• Si – форма моделей из обучающей выборки


• Проблема: неизвестно распределение моделей
  относительно параметров a
Пространство лиц (2)
• Решение: применить PCA
• Считаем, что формы и текстуры лиц имеют Гауссово
  распределение

• Форма:



• Текстура:
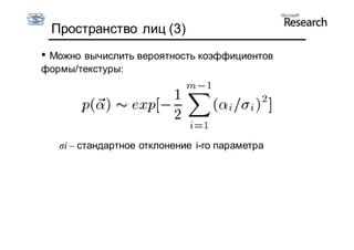
Пространство лиц (3)
• Можно вычислить вероятность коэффициентов
формы/текстуры:




   σi – стандартное отклонение i-го параметра
Пространство лиц (4)
Построение модели
1.       Предобработка базы лазерных сканов
2.       Грубое выравнивание
3.       Выделение нужной области лица
4.       Установление точных соответствий
     •     Оптический поток
              или
     •     Выравнивание сканов напрямую
5. PCA
Улучшения модели

• Сегментированная модель
• Линейное пространство
  разбивается на независимые
  подпространства
• Сшивка
Рендеринг

• Параметры модели:
  α – параметры формы
  β – параметры текстуры
  ρ – параметры материала, камеры, освещения, цветового
     баланса изображения
• Модель освещения Фонга
• Модель камеры
  • Перспективная
  • Слабо перспективная
  • Ортогональная
Атрибуты лица

•   Выражения лица (face expressions)
•   Пол
•   Возраст
•   и др.

1. Разметка параметров μi вручную
2.
Построенная модель
Атрибут расы
Подгонка модели

• Полный перебор
параметров невозможен
(800 параметров)

• Градиентный спуск
    • Stochastic Newton
    Optimization (SNO)
    • Inverse Image
    Compositional
    Alignment (ICIA)

• По сопоставлению
особенностей
Разные улучшения

• Coarse-to-fine approach
• На первых итерациях оптимизируются первые 10
  параметров формы и текстуры
• Сначала берутся большие σI и σF
• Модель разбивается на сегменты только на
  последних итерациях
Линейный подход
• Совмещение особенностей для инициализации
  модели
  •   Вычисление камеры проекции по 2D-3D соответствиям между
      измеренными точками и точками средней 3D модели
  •   Вычисление параметров модели формы через минимизацию
      функционала энергии (59 ключевых точек)
  •   Извлечение текстуры из изображения на основе цветовых
      инвариантов




  •   Oswald Aldrian, William A. P. Smith, A Linear Approach of 3D Face
      Shape and Texture Recovery using a 3D Morphable Model, 2010
Подгонка модели
• Параметры формы cs от измеренных точек y

• После преобразований, получим функционал
  энергии E:



• Моделирование 2D ошибок:




• Можно свести к матричным преобразованием, с
  использованием SVD разложения
Геометрия




• Вверху – исходные изображения
• Внизу - реконструкция
Текстура


                                                 Исходное




                                                  Текстура



•   Освещение считается смесью рассеянного и диффузного
    (направленного) освещения
•   Составляется система линейных уравнений на основе модели
    Фонга
Применение к картинам
Построение 3D по 1 изображению
Анимация картин
Редактирование фотографий




 •   Задача:
     • Перенести выражение лица человека с одной фотографии на
       другую.
 •   Идея:
     • Построим 3D модели лица для обоих изображений и рассчитаем с
       их помощью преобразование изображений

Fei Yang et.al. Expression Flow for 3D-Aware Face Component Transfer,
ACM Transactions on Graphics (Proc. SIGGRAPH), 2011
Шаги




• Шаг 1: вычислим с помощью ASM контуры лица
  на обоих изображениях
• Шаг 2: вычислим 3D модель с общими
  параметрами личности, но разными параметрами
  выражения лица
Expression flow




Зная соответствие 3D моделей вычислим горизонтальные
       и вертикальные поля смещения точек лица
Процедура




•   (а),(c) – исходные изображения
•   (b),(d) – измененные по потоку выражения изображения
•   (e) пользовательское выделение
•   (f) результат
Интерактив




•   (а,b) уточнение разметки ASM
•   (d) уточнение области переноса
•   (e)/(f) результат без и с морщинками
Примеры
Примеры
Примеры




  Резульат   2D фотомонтаж без
                3D уточнения
Примеры
Примеры
Emily Project
Заключение
• Статистические модели
  • Формы
  • Внешности
  • Совместные

• Алгоритмы сопоставления
  • Активные Модели Формы (ASM)
  • Активные Модели Внешности (AAM)
  • Локальные модели с ограничениями (CLM)

• Мощный инструмент интерпретации изображений

CV2011-2. Lecture 12. Face models.

  • 1.
    Черты лица имоделирование Антон Конушин http://courses.graphicon.ru/vision2
  • 2.
    Этот курс подготовлен приподдержке Microsoft Research
  • 3.
    Задача • Для многих задач необходима очень точная локализация черт лица на изображении • Идентификация лиц • Редактирование изображений • Свойства задачи: • Слабая текстурированность • Большая деформация и внутриклассовая изменчивость • Обычные детекторы работают плохо • Но форма области / взаимное расположение сохраняется • Аналогичные задачи: • Локализация в томограммах • Задача-максимум – трехмерная модель лица по фотографии
  • 4.
    План лекции • Статистическиемодели формы • Statistical shape models • Active Shape Models (ASM) • Active Appearance Models (AAM) • Локально-ограниченными модели • Constraint Local Models • Pictorial tree structure • 3D модели • Применение методов
  • 5.
    История - EigenFaces x  x  Pb • Представляем вектор (изображение лица) с помощью многомерного нормального распределения • Переходим к новому представлению – базису в новом пространстве M. Turk and A. Pentland. "Face recognition using eigenfaces". Proc. IEEE CVPR 1991. pp. 586–591.
  • 6.
    Модель формы •Набор размеченных изображений • Метки задают положение характерны точек • Построим статистическую модель T.F. Cootes, C.J. Taylor, D.H. Cooper and J. Graham, Training Models of Shape from Sets of Examples. in Proc. British Machine Vision Conference. Springer-Verlag, 1992, pp.9-18
  • 7.
    Метки • Метки задаютсоответствия • Углы • `T’-образные пересечения краев • Легко различимые биологические особенности • Дополнительные точки вдоль границ для более детального моделирования
  • 8.
  • 9.
    Построение моделей формы • Для каждого примера x = (x1,y1, … , xn, yn)T • Формой называется геометрическая информация, инвариантная к определенному классу преобразований • Обычно используется евклидово • Необходимо выровнять (нормализовать) все данные
  • 10.
    Процедура совмещения • «Прокрустов»анализ • Процедура • Совмещаем все экземпляры с первым – Есть соответствие точек! • Повторяем до сходимости – Вычисление средней формы – Нормализация средней формы » Либо совмещением её с первым экземпляром » Либо к какому-либо фиксированному нормальному варианту
  • 11.
    Совмещение 2х экземпляров • Ищем преобразование M, минимизирующее • М – евклидово (масштаб s, поворот и сдвиг) E  W | x i  M (x i ) |2 • Веса W можно выбирать пропорционально стабильности точки.
  • 12.
    Совмещение 2х экземпляров • Делаем замену • Получаем СЛАУ
  • 13.
  • 14.
    Выравнивание примеров Пальцы наруке более подвижны, поэтому веса для них уменьшаем при совмещении
  • 15.
    Статистическая модель x = (x1,y1, … , xn, yn)T • Можем в каждой размеченной точке оценить параметры распределения • Многомерное нормальное распределение p(x )
  • 16.
    Построение моделей формы •Даны выровненные формы {x i } • Применяем МГК (PCA): x  x  Pb • P – Первые t собственных векторов • b – Параметры модели формы T b  P (x  x ) • Допустимые пределы варьирования параметров: |bi|  3 λi
  • 17.
    Модель формы -рука • 72 метки поставлены по контуру руки • 18 контуров руки получены путем сравнения с порогов изображений рук на белом фоне • Основные метки выбраны на кончиках пальцев и в ложбинках между пальцами • Остальные равномерно между ключевыми 6 5 4 3 2 1
  • 18.
    Пример 1: Рука Варьируемb1 Варьируем b2 Варьируем b3
  • 19.
    Пример 2: Лицо Варьируемb1 Варьируем b2 Варьируем b3
  • 20.
  • 21.
    Пример 4 :Суставы x  x  p1b1  3 1  b1  3 1
  • 22.
  • 23.
    Пример 6: Почка(3D) • Крысиная почка Модель формы • 18 примеров
  • 24.
  • 25.
    Проблема построения разметки •Автоматическое построение модели • Необходимо задать соответствия между точками большой выборки • Низка надежность автоматического сопоставления • Человек невольно ставит точки «разумно»
  • 26.
    Проблема задания соответствий Разметка вручную Равномерно расставленные точки
  • 27.
    Активная Модель Формы • Пусть у нас есть статистическая модель формы • Как использовать ее для анализа изображений, т.е. для нахождения характерных точек? • Метод “Active Shape Model” • Итеративный метод сопоставления модели изображению • Будем использовать модель формы для локализации области поиска точек • Новые положения точек позволят уточнить параметры модели T.F.Cootes, C.J.Taylor, Active Shape Models - `Smart Snakes'. in Proc. British Machine Vision Conference. 1992, pp.266-275.
  • 28.
    Схема метода • Параметры: T (преобразование), b (параметры модели) • Имеем начальное положение всех точек • Инициализируем T и b • Повторяем до сходимости: • X: Ищем наилучшее положение для каждой точки модели в некоторой окрестности (локальное уточнение) • T: Вычисляем наилучшее преобразование модели в новое положение • b: Разница между моделью и точками используется для обновления параметров модели
  • 29.
    Уточнение положения точек •Есть начальные положения точек, нужно уточнить их положение (поиск по окрестности) • Алгоритм поиска зависит от задачи и типа данных • Изначально ASM был предложен для работы с изображениями с сильными краями • Инициализируем вблизи объекта • Поиск вдоль профиля наилучшего сопоставления, X’ • Уточнение параметров X’. ( X i ' , Yi ' )
  • 30.
    Построение профиля Контур модели Нормаль Интерполируем в точках Метка модели ( X , Y )  i ( s n nx , s n n y ) ( X ,Y ) i  ...  2,1,0,1,2,... sn sn n y Берём в точках с шагом sn вдоль ( n x , n y ) snn x g i1 gi 2 gi 3 gi  0. 25gi1  0.5 gi 2  0.25gi 3 Интерполируем в тточка g  (..., g -2 , g-1 , g 0 , g1, g 2 ,...)
  • 31.
    Поиск сильнейшего края g ( x) x dg ( x ) dx dg ( x)  0.5( g ( x  1)  g ( x  1)) dx Выберем точку на профиле, соответствующую сильнейшему краю
  • 32.
    Модель профиля •Иногда истинное положение не соответствует сильнейшему краю Strongest edge True position • Смоделируем локальную структуру изображения для поиска • Например, модель изображения вдоль профиля • Можем применить PCA/ASM и тут T.F.Cootes, C.J.Taylor, Active Shape Model Search using Local Grey-Level Models: A Quantitative Evaluation, in Proc. British Machine Vision Conference, 1993, pp.639-648
  • 33.
    Учет ограничений модели •Жесткие ограничения • Минимизируем | X  T ( x  Pb) |2 Dmax  3 • Мягкие ограничения • Минимизируем 1 2 2 | T ( X )  ( x  Pb) | / r  log( p(b)) • Можем добавить веса, учитывающие качество локального сопоставления
  • 34.
    Многомасштабный поиск • Обучаем локальные модели на каждом уровне пирамиды • Гауссова пирамида с шагом 2 • Используем те же точки • Разные локальные модели T.F.Cootes , C.J.Taylor, A.Lanitis, Active Shape Models : Evaluation of a Multi- Resolution Method for Improving Image Search, in Proc. British Machine Vision Conference, 1994, pp.327-336.
  • 35.
    Многомасштабный поиск • Начинаемс самого низкого разрешения • Для каждого уровня • Поиск вдоль профиля • Обновляем параметры • (Накладываем ограничения на параметры) • Повторяем до сходимости на этом уровне • Пример: • Профиль длины 7 пикселей, 5 уровней пирамиды, 10 итераций на каждом уровне
  • 36.
  • 37.
    Пример : Ренген x  x  p1b1  3 1  b1  3 1
  • 38.
  • 39.
    Выделение черт лица •Можем использовать любые детекторы для поиска характерной точки • Сопоставление шаблонов • Детектор на основе классификатора • Статистическая форма лица для верификации гипотезы • Пример: • Violo-Jones метод поиска лица • Violo-Jones для выделения отдельных черт – Центры глаз, уголки рта (4 точки всего) D. Cristinacce and T.F. Cootes, "Facial Feature Detection using ADABOOST with Shape Constraints", Proc.BMVC2003, Vol.1,pp.231-240
  • 40.
    Детектор черт • Плюсвероятностная калибровка выхода классификатора для ранжирования откликов
  • 41.
    Схема алгоритма • Идея:будем перебирать варианты положения черт лица, для каждого варианта проверяя соответствие модели формы • Схема: 1. Отсортируем отклики детекторов точек по качеству 2. Пусть i=1 3. Возьмём i самых сильных отликов для каждой точки 4. Составим список всех гипотез 5. Проверим все гипотезы 6. Если все гипотезы не удовлетворяют модели формы, тогда i=i+1 и возврат на шаг 3 7. Выберем из подходящих гипотез ту, у которой суммарный отклик черт наибольший
  • 42.
    Модели внешности • «Appearancemodels» • Статистическая модель, кодирующая совместно форму и текстуру • Мотивация • Использование всего изображения объекта • В ASM каждая точка кодировалась независимо от остальных своим профилем T.F.Cootes, G.J. Edwards and C.J.Taylor. "Active Appearance Models", in Proc. European Conference on Computer Vision 1998 (H.Burkhardt & B. Neumann Ed.s). Vol. 2, pp. 484-498, Springer, 1998.
  • 43.
    Построение • Строим векторформы по каждому примеру Форма x = (x1,y1, … , xn, yn)T • Строим модель x  x  Ps b s
  • 44.
    Построение • Строим вектортекстуры Форма x = (x1,y1, … , xn, yn)T Текстура, g Трансформируем (warping) текстуру к усредненной форме
  • 45.
    Преобразование текстуры Исходные точки ( xi ' , yi ' ) ( xi , yi ) • Линейная интерполяция внутри треугольников • Можно более точными методами (например, сплайны)
  • 46.
    Построение модели • Строимвектор текстуры для каждого примера Текстура, g • Нормализуем вектора • PCA g  g  Pg b g
  • 47.
    Модель текстуры  2 1 b1 2 1  2 2 b2 2 2  2 3 b3 2 3
  • 48.
    Текстурированные модели формы • Генерируем метки • Искажаем среднюю текстуру X  T ( x  Psb s ) Изменение формы (текстура фиксирована)
  • 49.
    Текстурированная модель формы  2 1 b1 2 1  2 2 b2 2 2  2 3 b3 2 3
  • 50.
    Общая модель • Измененияформы и текстуры обычно коррелируют • При улыбке, изменяются тени (текстура) и форма • Нужно моделировать одновременно • Для каждого примера оцениваем b s , b g  Wb s  • Строим общий вектор, bc     bg     Qs  • PCA b c  Qc     Q c  g x  x  WPs Qs c g  g  Pg Q g c
  • 51.
    Объединенная модель • Генерируемформу X и текстуру g • Искажаем текстуру так, чтобы контрольные точки совпадали с X  2 1 b1 2 1
  • 52.
    Модель внешности лица  2 1 b1 2 1  2 2 b2 2 2
  • 53.
    Модель внешности лица  2 3 b3 2 3  2 4 b4 2 4
  • 54.
    Аппроксимация изображения • Еслиесть X • Находим b T • Находим c  Q b • x  x  WPs Qs c g  g  Pg Q g c
  • 55.
    Выражения лица Удивление Улыбка Нахмуриться Очки Закрыты глаза Подмигивание Подмигивание левым правым Если у нас есть разметка выражений лица, то заменив PCA на LDA можно получить «координаты», согласованные с выражением
  • 56.
  • 57.
  • 58.
    Структуры мозга •72 примера • 123 точки • 5000 пикселей
  • 59.
    Модели формы итекстуры Изменения формы (фиксированная текстура) Изменение текстуры (фиксированная форма)
  • 60.
  • 61.
    Active Appearance Models Помещаем Измеряем Уточняем модель отклонение модель Повторяем
  • 62.
    Идея • Ошибка сопоставлениякак-то соотносится с ошибкой в параметрах • Обучим эту зависимость с помощью регрессии
  • 63.
    Активные модели формы •Хотим найти зависимость: c  AI • Схема: • Пусть имеем модель c0 • Искажаем модель: c  c  c0 • Генерируем g m • Извлекаем из изображения g s • Вычисляем g  g s  gm • Оцениваем с помощью регрессии c  Ag
  • 64.
    Насколько точно предсказание? •Предсказание x vs. истинное x
  • 65.
  • 66.
    Алгоритм AAM • ИнициализацияIm(p) • Начинаем с низкого разрешения E0 | g0 |2 • На каждом уровне • Измеряем ошибку, g  g s  gm • Оцениваем смещение c  Ag • k=1 ci  ci 1  kc • Пересчитываем ошибку, если хуже -> k=0.5, 0.25.. • Повторяем до сходимости
  • 67.
  • 68.
  • 69.
  • 70.
    Неудачные примеры • Плохаяинициализация -> м.б. ошибка • Используется только текущая область • Может не расшириться, как требуется
  • 71.
  • 72.
    Constrained Local Models •Прямое развитие AAM • Вместо всей текстуры – области вокруг каждой точки • Совместная вероятностная модель формы и текстуры D.Cristinacce and T.F.Cootes, "Automatic Feature Localisation with Constrained Local Models", Pattern Recognition Vol.41, No.10, pp.3054-3067, 2008
  • 73.
  • 74.
  • 75.
  • 76.
    Немного деталей - Правдоподобие модели текстуры - Правдоподобие модели формы R – отклик корреляции шаблона Оптимизируется с помощью симплекс-метода (Nelder-Mead)
  • 77.
    Использование классификаторов • Заменим шаблоны на детекторы / регрессию смещения • Регрессия оценивает вектор смещения истинного положения точки от измеренного • Аналогично итерируем: • Поиск новых положений черт в окрестности текущих • Регуляризация с помощью модели формы David Cristinacce and Tim Cootes, Boosted Regression Active Shape Models, BMVC 2007
  • 78.
    Инициализация • Средние положенияточек внутри окна, найденного методом Violo-Jones • Иллюстрированные структуры (Pictorial structures) • Которые используются и при оценке позы человека P. Felzenszwalb, D. Huttenlocher, Pictorial structures for object recognition, Int. J. Comput. Vision 61 (2005) 55–79.
  • 79.
    Локальные детекторы • Одиндетектор на каждую точку • Обучается область нахождения каждой точки
  • 80.
    Pictorial Tree Structure •Парные отношения между соседними точками • «Стоимость» деформации считается как отклонение от среднего расстояния между точками • Стоимость обучается по выборке
  • 81.
  • 82.
    Оптимизация • Для каждогодетектора вычисляется отклик по всему изображению • Неуверенность (uncertainty) кодируется distance transform • Отклики используются для предсказания положение родителя • Когда найден корень, процесс повторяется сверху вниз • На основе динамического программирования
  • 83.
  • 84.
    3D модели лица • В обычных условиях лицо снимается с разных точек зрения • 2D модель не всегда может корректно учесть всё множество допустимых трансформаций • Единственный выход – учитывать 3D искажения за счёт использование 3D модели Вход Выход • Задача построение 3D модели по одному/нескольким изображениям
  • 85.
    Постановка задачи Вход Выход • Изображение с лицом • Трёхмерная • Примерное полигональная модель положение лица лица • Должна хорошо приближать входное изображение • Параметры положения камеры относительно модели
  • 86.
    Формальная постановка • Минимизироватьневязку • Iinput – входное изображение • Imodel – изображение (рендеринг) модели • Ω - область лица на входном изображении
  • 87.
    Трёхмерная модель • Трёхмерная«метамодель», генерирующая полигональные модели 200 сканов Cyberware ™
  • 88.
    Стадии работы алгоритма 1.Построение модели • по базе цветных трёхмерных сканов 2. Регулирование модели с помощью параметров 3. Подгонка модели • “Analysis by synthesis”
  • 89.
    Пространство лиц (1) •S(a) - выпуклая комбинация полигональных моделей • Si – форма моделей из обучающей выборки • Проблема: неизвестно распределение моделей относительно параметров a
  • 90.
    Пространство лиц (2) •Решение: применить PCA • Считаем, что формы и текстуры лиц имеют Гауссово распределение • Форма: • Текстура:
  • 91.
    Пространство лиц (3) •Можно вычислить вероятность коэффициентов формы/текстуры: σi – стандартное отклонение i-го параметра
  • 92.
  • 93.
    Построение модели 1. Предобработка базы лазерных сканов 2. Грубое выравнивание 3. Выделение нужной области лица 4. Установление точных соответствий • Оптический поток или • Выравнивание сканов напрямую 5. PCA
  • 94.
    Улучшения модели • Сегментированнаямодель • Линейное пространство разбивается на независимые подпространства • Сшивка
  • 95.
    Рендеринг • Параметры модели: α – параметры формы β – параметры текстуры ρ – параметры материала, камеры, освещения, цветового баланса изображения • Модель освещения Фонга • Модель камеры • Перспективная • Слабо перспективная • Ортогональная
  • 96.
    Атрибуты лица • Выражения лица (face expressions) • Пол • Возраст • и др. 1. Разметка параметров μi вручную 2.
  • 97.
  • 98.
  • 99.
    Подгонка модели • Полныйперебор параметров невозможен (800 параметров) • Градиентный спуск • Stochastic Newton Optimization (SNO) • Inverse Image Compositional Alignment (ICIA) • По сопоставлению особенностей
  • 100.
    Разные улучшения • Coarse-to-fineapproach • На первых итерациях оптимизируются первые 10 параметров формы и текстуры • Сначала берутся большие σI и σF • Модель разбивается на сегменты только на последних итерациях
  • 101.
    Линейный подход • Совмещениеособенностей для инициализации модели • Вычисление камеры проекции по 2D-3D соответствиям между измеренными точками и точками средней 3D модели • Вычисление параметров модели формы через минимизацию функционала энергии (59 ключевых точек) • Извлечение текстуры из изображения на основе цветовых инвариантов • Oswald Aldrian, William A. P. Smith, A Linear Approach of 3D Face Shape and Texture Recovery using a 3D Morphable Model, 2010
  • 102.
    Подгонка модели • Параметрыформы cs от измеренных точек y • После преобразований, получим функционал энергии E: • Моделирование 2D ошибок: • Можно свести к матричным преобразованием, с использованием SVD разложения
  • 103.
    Геометрия • Вверху –исходные изображения • Внизу - реконструкция
  • 104.
    Текстура Исходное Текстура • Освещение считается смесью рассеянного и диффузного (направленного) освещения • Составляется система линейных уравнений на основе модели Фонга
  • 105.
  • 106.
    Построение 3D по1 изображению
  • 107.
  • 108.
    Редактирование фотографий • Задача: • Перенести выражение лица человека с одной фотографии на другую. • Идея: • Построим 3D модели лица для обоих изображений и рассчитаем с их помощью преобразование изображений Fei Yang et.al. Expression Flow for 3D-Aware Face Component Transfer, ACM Transactions on Graphics (Proc. SIGGRAPH), 2011
  • 109.
    Шаги • Шаг 1:вычислим с помощью ASM контуры лица на обоих изображениях • Шаг 2: вычислим 3D модель с общими параметрами личности, но разными параметрами выражения лица
  • 110.
    Expression flow Зная соответствие3D моделей вычислим горизонтальные и вертикальные поля смещения точек лица
  • 111.
    Процедура • (а),(c) – исходные изображения • (b),(d) – измененные по потоку выражения изображения • (e) пользовательское выделение • (f) результат
  • 112.
    Интерактив • (а,b) уточнение разметки ASM • (d) уточнение области переноса • (e)/(f) результат без и с морщинками
  • 113.
  • 114.
  • 115.
    Примеры Резульат 2D фотомонтаж без 3D уточнения
  • 116.
  • 117.
  • 118.
  • 119.
    Заключение • Статистические модели • Формы • Внешности • Совместные • Алгоритмы сопоставления • Активные Модели Формы (ASM) • Активные Модели Внешности (AAM) • Локальные модели с ограничениями (CLM) • Мощный инструмент интерпретации изображений