1
PENULISAN JURNAL REFLEKTIF
Oleh
Lt Kol (B) Hamid bin Awang
hamid_awang@oum.edu.my
Pengenalan
Jurnal Reflektif (JF) juga dikenali sebagai log pembelajaran adalah himpunan rekod yang
didokumenkan berasaskan pengalaman pembelajaran. Ia adalah kerangka yang membolehkan
seseorang individu merekod, mencatat dan membuat maklum balas terhadap permasalahan
yang diperhatikan serta memberikan respons terhadap permasalahan tersebut. Setiap
maklumat yang telah dirakam boleh digunakan kembali untuk membuat penafsiran, analisis,
dan kritikan berdasarkan cara berfikir dan konteks yang dialami oleh guru. Jurnal yang
dihasilkan juga boleh sama ada dalam bentuk penulisan, paparan imej, lakaran, dan lain-lain
jenis sumber rujukan yang berkaitan.
Kegunaan Jurnal Reflektif
 merekodkan pembangunan idea-idea dan wawasan guru / atau kumpulan dalam
konteks yang diberikan dan ia boleh melibatkan konsep, idea, dan isi atau
permasalahan yang dihadapi dalam konteks pengajaran dan pembelajaran.
 merenung kembali kandungan subjek dan pengalaman peribadi sebagai satu cara untuk
meningkatkan pemahaman penyelesaian masalah.
 menganalisis pembelajaran kendiri yang bersesuaian dengan diri sendiri untuk dikongsi
bersama ke arah memajukan diri orang lain.
 Membina suatu kerangka pembelajaran yang baru bersesuaian dengan keperluan
semasa berasaskan pengalaman peribadi serta persekitaran.
Persoalan Dalam Jurnal Reflektif
Beberapa persoalan perlu diteliti dan dikaji untuk membantu kita memahami serta berupaya
menggunakan Jurnal Reflektif sebagai salah satu cabang dalam proses penyelesaian masalah
pembelajaran. Antara persoalan yang boleh kita teliti ialah:
 Apakah permasalahan atau isu semasa yang dihadapi?
 Apakah maklumat tambahan yang berguna untuk penyelesaian masalah?
 Bagaimanakah ia dapat dikaitkan dengan isu atau masalah yang dihadapi?
 Siapakah yang dipercayai boleh membantu?
 Apakah yang boleh saya ciptakan untuk melaksanakan perubahan?
 Apakah kemungkinan hasilan yang diterima?
 Apakah tindakan yang perlu saya ambil untuk membaiki keadaan?
 Bagaimanakah boleh saya melakukan perubahan untuk masa akan datang?
2
Perbezaan Di antara Karangan dan Penulisan Jurnal
JADUAL 1 : Perbezaan Di Antara Karangan dan Penulisan Jurnal
Keterangan Karangan Jurnal
Kegunaan Pengolahan atau respons terhadap
sesuatu tajuk yang diberikan
Koleksi rekod yang berkaitan
dengan perkembangan idea
Topik Respon kepada soalan yang
ditetapkan berasaskan pembacaan
Refleksi terhadap pengalaman
dan kandungan.
Audien (Khalayak) Pensyarah/Tenaga Pengajar Diri sendiri dan tenaga pengajar
Format Format ditetapkan dalam bentuk
pemerengganan (Pendahuluan, isi
kandungan, dan kesimpulan atau
penutup)
Tiada format yang ditetapkan.
Pelbagai format penulisan boleh
diterima.
Gaya Gaya penulisan adalah formal. Gaya penulisan tidak formal
Penilaian Berasaskan koheran hujahan dan
maklumat yang berkualiti serta ada
bukti yang dinyatakan
Berdasarkan perkembangan
pemikiran dan wawasan terhadap
sesuatu topik yang dibincangkan.
Proses Reflektif
Reflektif bertujuan untuk membina suatu kerangka pemikiran secara positif ke arah pembinaan
wawasan yang lebih sempurna. Dalam konteks ini, suatu putaran atau roda reflektif perlulah
dipraktikkan. Putaran atau roda refleksi ini boleh dilihat seperti contoh berikut:
RAJAH 1 : PUTARAN PROSES REFLEKTIF
Rekod
Reflektif (Berfikir)
Menganalisis
Tindakan
ISU ATAU
MASALAH
3
Rekod
Merekod melibatkan penulisan berkaitan dengan perkara yang berlaku, bilakah perkara tersebut
berlaku dan mereka yang terlibat untuk memahami situasi atau konteks tersebut. Permasalahan
yang wujud cuba dijelaskan dalam situasi ini. Analisis yang berkaitan dengan permasalahan
dengan bantuan rajah dan sumber rujukan dijelaskan dalam bahagian ini agar setiap
permasalahan yang dikemukakan dapat dijelaskan dengan nyata dan terperinci. Seberapa
banyak peristiwa atau catatan yang boleh menyokong penyelesaian atau cara berfikir perlulah
direkodkan. Beberapa persoalan yang dapat membantu kerja merekod :
 Apakah permasalahan yang berlaku?
 Siapakah yang terlibat?
 Apakah penglibatan mereka dalam situasi atau konteks tersebut?
 Bilakah perkara ini berlaku?
Reflektif
Reflektif pula melibatkan cara berfikir dan membuat interpretasi terhadap pengalaman yang
dilalui dalam konteks permasalahan di atas. Setiap guru perlulah berfikir secara kritis terhadap
permasalahan dan memberikan cadangan yang bernas untuk mengatasi masalah tersebut.
Dalam konteks berfikir secara reflektif ini juga guru boleh melibatkan nilai, kepercayaan dan
andaian terhadap perkara yang ditulis. Tempoh masa terhadap penyelesaian masalah juga
boleh dijelaskan oleh guru dalam kerangka refleksi ini. Beberapa persoalan boleh dijadikan
panduan kepada guru, antaranya ialah :
 Kenapakah perkara ini berlaku sedemikian rupa?
 Bagaimanakah cara ia boleh diperbaiki?
 Bagaimanakah cara yang boleh saya lakukan untuk membaiki perkara tersebut?
 Bagaimanakah situasi tersebut boleh diperbaiki?, tindakan susulan yang perlu diambil
oleh guru
 Apakah kesan terhadap penambahbaikan?
 Apakah nilai, kepercayaan, dan andaian yang boleh menjelaskan perlakuan dan setiap
fenomena yang berlaku
 Apakah jangkaan penilaian terhadap penambahbaikan yang dilakukan?
Menganalisis
Analisis dalam proses reflektif melibatkan 3 perkara penting, iaitu analisis tentang pengalaman
atau kandungan, integerasi di antara pengalaman dan teori-teori yang berkaitan dan
penambahbaikan kesedaran serta pembangunan diri. Ketiga-tiga perkara ini juga akan
memberikan impak kepada penilaian terhadap kejayaan yang telah dicapai dalam usaha
menyelesaikan masalah yang dihadapi. Ada beberapa perkara yang perlu diambil perhatian
sebagai persoalan terhadap tugasan analisis ini, antaranya ialah:
 Apakah kelebihan, kekuatan, kekurangan dan kelemahan yang dikenal pasti?
 Bagaimanakah setiap kekurangan dan kelemahan boleh diatasi?
 Apakah persamaan dan perbezaan di antara teori-teori yang berkaitan dengan
penulisan reflektif?
4
 Bagaimanakah pengalaman dan teori-teori yang berkaitan dapat menyumbang ke arah
penambahbaikan masalah yang dihadapi.
Tindakan
Tindakan ialah suatu proses di akhir putaran reflektif. Setiap tindakan yang diambil adalah
berdasarkan penilaian yang dilakukan pada peringkat analisis. Setiap tindakan perlulah
berasaskan teori atau kerangka model yang praktik dan boleh diukur pelaksanaannya. Perlu
diingat bahawa tindakan adalah suatu proses cadangan yang boleh memperbaiki atau
menyelesaikan permasalahan yang dihadapi.
Penggredan Penulisan Reflektif Jurnal
Sesebuah penulisan reflektif jurnal yang baik perlulah mengambil kira perkara-perkara berikut di
dalam penulisannya, iaitu :
 Objektif yang jelas dan relevan dengan permasalahan yang cuba diselesaikan
 Pengumpulan data atau maklumat yang relevan dan logik
 Situasi pengalaman yang dinyatakan bersesuaian dengan permasalahan yang
dinyatakan
 Tafsiran dan analisis data yang logik dan berasaskan pemerhatian yang sebenar serta
konsep-konsep yang telah dipelajari atau difahami
 Keputusan yang berwibawa dan disokong oleh tafsiran yang logik serta boleh diterima
akal.
 Pelan tindakan yang munasabah
 Ditulis dalam bentuk penulisan berformat dan mempunyai ciri kepintaran (smart writing).
Aplikasi Penulisan Jurnal Reflektif
Seperti yang dijelaskan di atas, penulisan Jurnal Reflektif adalah suatu catatan atau log
peristiwa yang dialami oleh guru semasa melaksanakan sesuatu proses pengajaran dan
pembelajaran. Pengajaran dan pembelajaran yang dimaksudkan tidaklah hanya tertumpu di
dalam bilik darjah sahaja, malahan ia boleh juga berlaku di luar bilik darjah khususnya ketika
mengendalikan aktiviti kokurikulum. Ketika melaksanakan aktiviti kokurikulum banyak perkara
atau peristiwa yang dihadapi oleh guru sama ada yang bersifat positif ataupun negatif.
Keupayaan guru menganalisis dan menterjemahkan kembali setiap peristiwa tersebut dalam
bentuk perancangan serta tindakan susulan akan memberikan impak kepada wawasan ataupun
harapan baru dalam konteks pengajaran dan pembelajaran. Aplikasi dalam bentuk penulisan
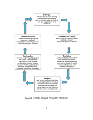
Jurnal Reflektif bolehlah berdasarkan proses carta aliran gambar rajah 2 berikut:
5
RAJAH 2 : PROSES APLIKASI PENULISAN REFLEKTIF
Diskripsi
Diskripsi atau huraian tentang
permasalahan/isu/peristiwa
Apa yang terjadi. Apa yang dilihat
dan apa yang dialami serta
dilakukan
Perasaan dan Fikiran
Apa yang anda rasakan/fikirkan
berkaitan dengan
masalah/isu/peristiwa tersebut
Penilaian
Apakah kebaikan/ kelemahan/
perkara bermanfaat/tidak
bermanfaat daripada peristiwa
yang telah anda alami. Aktiviti
permainan tradisional amat
digemari oleh pelajar.
Analisis
Apa yang anda fahami daripada
peristiwa/pengalaman tersebut.
Contohnya, daripada penilaian
aktiviti permainan tradisional
memang seronok dan disokong
oleh teori atau konsep tertentu.
Kesimpulan
Sesuatu yang menjadi pegangan
dan secara kesimpulannya
memberikan impak kepada
penyelesaian sesuatu isu atau
masalah. Contohnya jika pelajar
berminat dengan permainan
tradisional maka perlu diteruskan.
anda fahami daripada
peristiwa/pengalaman tersebut.
Contohnya, daripada penilaian aktiviti
permainan tradisional memang
seronok dan disokong oleh teori atau
konsep tertentu.
Tindakan Seterusnya
Tindakan adalah suatu proses
cadangan yang boleh
memperbaiki atau menyelesaikan
permasalahan yang dihadapi

Contoh penulisan reflektif

  • 1.
    1 PENULISAN JURNAL REFLEKTIF Oleh LtKol (B) Hamid bin Awang hamid_awang@oum.edu.my Pengenalan Jurnal Reflektif (JF) juga dikenali sebagai log pembelajaran adalah himpunan rekod yang didokumenkan berasaskan pengalaman pembelajaran. Ia adalah kerangka yang membolehkan seseorang individu merekod, mencatat dan membuat maklum balas terhadap permasalahan yang diperhatikan serta memberikan respons terhadap permasalahan tersebut. Setiap maklumat yang telah dirakam boleh digunakan kembali untuk membuat penafsiran, analisis, dan kritikan berdasarkan cara berfikir dan konteks yang dialami oleh guru. Jurnal yang dihasilkan juga boleh sama ada dalam bentuk penulisan, paparan imej, lakaran, dan lain-lain jenis sumber rujukan yang berkaitan. Kegunaan Jurnal Reflektif  merekodkan pembangunan idea-idea dan wawasan guru / atau kumpulan dalam konteks yang diberikan dan ia boleh melibatkan konsep, idea, dan isi atau permasalahan yang dihadapi dalam konteks pengajaran dan pembelajaran.  merenung kembali kandungan subjek dan pengalaman peribadi sebagai satu cara untuk meningkatkan pemahaman penyelesaian masalah.  menganalisis pembelajaran kendiri yang bersesuaian dengan diri sendiri untuk dikongsi bersama ke arah memajukan diri orang lain.  Membina suatu kerangka pembelajaran yang baru bersesuaian dengan keperluan semasa berasaskan pengalaman peribadi serta persekitaran. Persoalan Dalam Jurnal Reflektif Beberapa persoalan perlu diteliti dan dikaji untuk membantu kita memahami serta berupaya menggunakan Jurnal Reflektif sebagai salah satu cabang dalam proses penyelesaian masalah pembelajaran. Antara persoalan yang boleh kita teliti ialah:  Apakah permasalahan atau isu semasa yang dihadapi?  Apakah maklumat tambahan yang berguna untuk penyelesaian masalah?  Bagaimanakah ia dapat dikaitkan dengan isu atau masalah yang dihadapi?  Siapakah yang dipercayai boleh membantu?  Apakah yang boleh saya ciptakan untuk melaksanakan perubahan?  Apakah kemungkinan hasilan yang diterima?  Apakah tindakan yang perlu saya ambil untuk membaiki keadaan?  Bagaimanakah boleh saya melakukan perubahan untuk masa akan datang?
  • 2.
    2 Perbezaan Di antaraKarangan dan Penulisan Jurnal JADUAL 1 : Perbezaan Di Antara Karangan dan Penulisan Jurnal Keterangan Karangan Jurnal Kegunaan Pengolahan atau respons terhadap sesuatu tajuk yang diberikan Koleksi rekod yang berkaitan dengan perkembangan idea Topik Respon kepada soalan yang ditetapkan berasaskan pembacaan Refleksi terhadap pengalaman dan kandungan. Audien (Khalayak) Pensyarah/Tenaga Pengajar Diri sendiri dan tenaga pengajar Format Format ditetapkan dalam bentuk pemerengganan (Pendahuluan, isi kandungan, dan kesimpulan atau penutup) Tiada format yang ditetapkan. Pelbagai format penulisan boleh diterima. Gaya Gaya penulisan adalah formal. Gaya penulisan tidak formal Penilaian Berasaskan koheran hujahan dan maklumat yang berkualiti serta ada bukti yang dinyatakan Berdasarkan perkembangan pemikiran dan wawasan terhadap sesuatu topik yang dibincangkan. Proses Reflektif Reflektif bertujuan untuk membina suatu kerangka pemikiran secara positif ke arah pembinaan wawasan yang lebih sempurna. Dalam konteks ini, suatu putaran atau roda reflektif perlulah dipraktikkan. Putaran atau roda refleksi ini boleh dilihat seperti contoh berikut: RAJAH 1 : PUTARAN PROSES REFLEKTIF Rekod Reflektif (Berfikir) Menganalisis Tindakan ISU ATAU MASALAH
  • 3.
    3 Rekod Merekod melibatkan penulisanberkaitan dengan perkara yang berlaku, bilakah perkara tersebut berlaku dan mereka yang terlibat untuk memahami situasi atau konteks tersebut. Permasalahan yang wujud cuba dijelaskan dalam situasi ini. Analisis yang berkaitan dengan permasalahan dengan bantuan rajah dan sumber rujukan dijelaskan dalam bahagian ini agar setiap permasalahan yang dikemukakan dapat dijelaskan dengan nyata dan terperinci. Seberapa banyak peristiwa atau catatan yang boleh menyokong penyelesaian atau cara berfikir perlulah direkodkan. Beberapa persoalan yang dapat membantu kerja merekod :  Apakah permasalahan yang berlaku?  Siapakah yang terlibat?  Apakah penglibatan mereka dalam situasi atau konteks tersebut?  Bilakah perkara ini berlaku? Reflektif Reflektif pula melibatkan cara berfikir dan membuat interpretasi terhadap pengalaman yang dilalui dalam konteks permasalahan di atas. Setiap guru perlulah berfikir secara kritis terhadap permasalahan dan memberikan cadangan yang bernas untuk mengatasi masalah tersebut. Dalam konteks berfikir secara reflektif ini juga guru boleh melibatkan nilai, kepercayaan dan andaian terhadap perkara yang ditulis. Tempoh masa terhadap penyelesaian masalah juga boleh dijelaskan oleh guru dalam kerangka refleksi ini. Beberapa persoalan boleh dijadikan panduan kepada guru, antaranya ialah :  Kenapakah perkara ini berlaku sedemikian rupa?  Bagaimanakah cara ia boleh diperbaiki?  Bagaimanakah cara yang boleh saya lakukan untuk membaiki perkara tersebut?  Bagaimanakah situasi tersebut boleh diperbaiki?, tindakan susulan yang perlu diambil oleh guru  Apakah kesan terhadap penambahbaikan?  Apakah nilai, kepercayaan, dan andaian yang boleh menjelaskan perlakuan dan setiap fenomena yang berlaku  Apakah jangkaan penilaian terhadap penambahbaikan yang dilakukan? Menganalisis Analisis dalam proses reflektif melibatkan 3 perkara penting, iaitu analisis tentang pengalaman atau kandungan, integerasi di antara pengalaman dan teori-teori yang berkaitan dan penambahbaikan kesedaran serta pembangunan diri. Ketiga-tiga perkara ini juga akan memberikan impak kepada penilaian terhadap kejayaan yang telah dicapai dalam usaha menyelesaikan masalah yang dihadapi. Ada beberapa perkara yang perlu diambil perhatian sebagai persoalan terhadap tugasan analisis ini, antaranya ialah:  Apakah kelebihan, kekuatan, kekurangan dan kelemahan yang dikenal pasti?  Bagaimanakah setiap kekurangan dan kelemahan boleh diatasi?  Apakah persamaan dan perbezaan di antara teori-teori yang berkaitan dengan penulisan reflektif?
  • 4.
    4  Bagaimanakah pengalamandan teori-teori yang berkaitan dapat menyumbang ke arah penambahbaikan masalah yang dihadapi. Tindakan Tindakan ialah suatu proses di akhir putaran reflektif. Setiap tindakan yang diambil adalah berdasarkan penilaian yang dilakukan pada peringkat analisis. Setiap tindakan perlulah berasaskan teori atau kerangka model yang praktik dan boleh diukur pelaksanaannya. Perlu diingat bahawa tindakan adalah suatu proses cadangan yang boleh memperbaiki atau menyelesaikan permasalahan yang dihadapi. Penggredan Penulisan Reflektif Jurnal Sesebuah penulisan reflektif jurnal yang baik perlulah mengambil kira perkara-perkara berikut di dalam penulisannya, iaitu :  Objektif yang jelas dan relevan dengan permasalahan yang cuba diselesaikan  Pengumpulan data atau maklumat yang relevan dan logik  Situasi pengalaman yang dinyatakan bersesuaian dengan permasalahan yang dinyatakan  Tafsiran dan analisis data yang logik dan berasaskan pemerhatian yang sebenar serta konsep-konsep yang telah dipelajari atau difahami  Keputusan yang berwibawa dan disokong oleh tafsiran yang logik serta boleh diterima akal.  Pelan tindakan yang munasabah  Ditulis dalam bentuk penulisan berformat dan mempunyai ciri kepintaran (smart writing). Aplikasi Penulisan Jurnal Reflektif Seperti yang dijelaskan di atas, penulisan Jurnal Reflektif adalah suatu catatan atau log peristiwa yang dialami oleh guru semasa melaksanakan sesuatu proses pengajaran dan pembelajaran. Pengajaran dan pembelajaran yang dimaksudkan tidaklah hanya tertumpu di dalam bilik darjah sahaja, malahan ia boleh juga berlaku di luar bilik darjah khususnya ketika mengendalikan aktiviti kokurikulum. Ketika melaksanakan aktiviti kokurikulum banyak perkara atau peristiwa yang dihadapi oleh guru sama ada yang bersifat positif ataupun negatif. Keupayaan guru menganalisis dan menterjemahkan kembali setiap peristiwa tersebut dalam bentuk perancangan serta tindakan susulan akan memberikan impak kepada wawasan ataupun harapan baru dalam konteks pengajaran dan pembelajaran. Aplikasi dalam bentuk penulisan Jurnal Reflektif bolehlah berdasarkan proses carta aliran gambar rajah 2 berikut:
  • 5.
    5 RAJAH 2 :PROSES APLIKASI PENULISAN REFLEKTIF Diskripsi Diskripsi atau huraian tentang permasalahan/isu/peristiwa Apa yang terjadi. Apa yang dilihat dan apa yang dialami serta dilakukan Perasaan dan Fikiran Apa yang anda rasakan/fikirkan berkaitan dengan masalah/isu/peristiwa tersebut Penilaian Apakah kebaikan/ kelemahan/ perkara bermanfaat/tidak bermanfaat daripada peristiwa yang telah anda alami. Aktiviti permainan tradisional amat digemari oleh pelajar. Analisis Apa yang anda fahami daripada peristiwa/pengalaman tersebut. Contohnya, daripada penilaian aktiviti permainan tradisional memang seronok dan disokong oleh teori atau konsep tertentu. Kesimpulan Sesuatu yang menjadi pegangan dan secara kesimpulannya memberikan impak kepada penyelesaian sesuatu isu atau masalah. Contohnya jika pelajar berminat dengan permainan tradisional maka perlu diteruskan. anda fahami daripada peristiwa/pengalaman tersebut. Contohnya, daripada penilaian aktiviti permainan tradisional memang seronok dan disokong oleh teori atau konsep tertentu. Tindakan Seterusnya Tindakan adalah suatu proses cadangan yang boleh memperbaiki atau menyelesaikan permasalahan yang dihadapi