CONTENT MANAGEMENT SYSTEM
AT
I-RED TECH
GANDHINAGAR
Developed By:
Rana Harsh R.
Gohel Niket B.
Parekh Kiran L.
Guided By: Submitted To:
Mr.Bhargav Upadhyay Diploma in Computer Engineering
Lecturer. Vpmp Polytechnic,
Vpmp polytechnic Sector-15,
2
Gandhinagar Gandhinagar
3
VPMP POLYTECHNIC
GANDHINAGAR
Internal Guide: - Mr. Bhargav Upadhyay
External Guide: - Mr. Rajesh s. Patel
Prepared by: - Rana Harsh (116540307107)
Gohel Niket (116540307074)
Parekh Kiran (116540307080)
4
V.P.M.P POLYTECHNIC
GANDHINAGAR
CERTIFICATE
TO WHOM SO EVER IT MAY CONCERN
This is to certify that Mr. Rana Harsh having Enrolment No:-
116540307107 has completed part-1 IDP Project work having title
“Content Management System”. He is final fulfillment of the IDP work
which is pre-requested to complete Diploma Engineering.
Guide Head of Department
(Mr. Bhargav Upadhyay) (Mrs. Darshana Patel)
5
V.P.M.P POLYTECHNIC
GANDHINAGAR
CERTIFICATE
TO WHOM SO EVER IT MAY CONCERN
This is to certify that Mr. Gohel Niket having Enrolment No:-
116540307074 has completed part-1 IDP Project work having title
“Content Management System”. He is final fulfillment of the IDP work
which is pre-requested to complete Diploma Engineering.
Guide Head of Department
(Mr. Bhargav Upadhyay) (Mrs. Darshana Patel)
6
V.P.M.P POLYTECHNIC
GANDHINAGAR
CERTIFICATE
TO WHOM SO EVER IT MAY CONCERN
This is to certify that Ms. Parekh Kiran having Enrolment No:-
116540307080 has completed part-1 IDP Project work having title
“Content Management System”. She is final fulfillment of the IDP work
which is pre-requested to complete Diploma Engineering.
Guide Head of Department
(Mr. Bhargav Upadhyay) (Mrs. Darshana Patel)
7
Acknowledge
ment
We are taking this opportunity to Thank GUJARAT
TECHNOLOGICAL UNIVERSITY for giving us the
opportunity to work in PHP. This has helped us and taught
us to work with discipline and per servance.
8
We are thankful to Mr. Bhargav Upadhyay who
gives their precious time to help us in our project. Without
them we cannot make this project best.
Index
1. Company Profile
Project
2. Profile
2.1 Objective…………………………………………………………………………………………..
2.2 A appealing user inter face………………...................................................................
2.3 Aersonalizeduserexperience.....................................................................................
2.4 localized content...........................................................................................................
2.5 Feasibility study……………………………………………………………………………….
3. The whole industrial Process and prolem stdy
3.1Technology and Literature review………….………………………………..
4. software & hardware req.
5.System analysis
5.1 Problem Definition
6.System design
6. 1E-R Diagram………………………………………………………………..
9
6.2 Data dictionary………………………………………………………………
7.The Outline of work to be carried out in sem VI during
8. Conclusion
9. Bibliography
10.SELF APPRAISAL FORM
1 .INTRODUCTION
1.1 COMPANY PROFILE:
A word design is came from when anyone see something in the sky,
water and in all the nature’s creation, we also like to do same thing in
the WEB, so we created the CMS for our company, which already
design such a thing in a small scale.
Ired Technologies are providing a service in the software and web
design in the platform of PHP, with the various tools of Web design
including graphics design. It has design of basic content management
system which we try to make it reach with support of different new
technologies which are generally used now. When the company starts it
has provide only the web services but now a day’s company expand its
work in application design for android, ios and windows too.
It providing service “Quality as practically, not “Theoretical”
It practices honesty, shared vision. Patience, dedication and self
involvement of each individual is defined rudimentary commitment. It
works continuously for eliciting the quality of our service through
10
continuous process improvement Customer service is our focus. It will
create the customer loyalty through its service. It provide Potentialldes
, operate for uninterrupted melioration in the “quality services”.
Ired Technologies is the separately organized with other main
units. It has significant experience in managing money for all financial
services, insurance companies and other institutions. In addition to
managing funds for intuitional clients. We manage service to private
clients with portfolio managers. All investment products benefit from
the voluble source of local expertise, while portfolios are often manage
locally .Approach to full service investment management underlines our
commitment to long term client relationship
Anyone can see the client portfolio of the company on their
website too, Ired Technologies is ensure the customer satisfaction with
maximum rating from them, as a client relationship they maintain one
support system too.
Now Ired Technologies is expanding their client list with Gujarat
government also. They design a project for a gram panchayat for their
all the billing system and all the fund management. So it is very good
opportunity to define a relation with government in any of the phase of
life span of any good firm.
11
2. Project profile
2.1Objective
 overview of Existing system
 There is lots of exsisting system available in the content
management system which basically called as CMS.
 Some of the CMS are listed below
1. Joomla
2. Wordpress
3. Drupal
4. Smarty
5. ExpressionEngine
6. Text Pattern
7. RadiantCMS
8. CushyCMS
9. SilverStripe
10. Alfresco
 Limitation of Existing System
12
 Each system has its own disadvantages like in
wordpress in need some basic technical knowledge for
design a blog or website in good visual content.
 Objective of the proposed System
 To develop a RIKOZ (CMS) which has the following
features:
2.2 A simple user interface in Indian language
We are provide a very simple user interface with the more
effective tools in the regional language as per the example take
the logo change facility in any of the current system.
For the change in the logo the person should know the extra
tools like paint Photoshop etc in most of the case to ensure the
appealing user interface on the side of user. No any CMS used
several tools which are use in this kind of desktop application.
We are doing several things directly through the CMS itself,
which can provide some basic picture management tools, which
are useful to manipulate images directly.
The second thing is provision of the Indian language. We are glad
to do such kind of CMS which is support basic Indian languages.
We are plan to design it with Gujarati and Hindi now.
2.2 A appealing user inter face
The information on the site must be well organized and easily
readable. The site must be usable and user must find what
13
Finance They look And behaves as desired from different
platforms and companies
2.3 A personalized user experience
A successful content based site owes its popularity to its users.
To build a vibrant community of active members, users must have
some sort of identity, something that describes and distinguishes
them among other members. Because of this, the site needs a
registration feature as part of a larger authenticationauthorization
infrastructure. This will also be used to grant and restrict access
to some areas of the site.
2.4 localized content.
The site is typically visited by a lot of customers coming from
many different countries .Because of the, the site must be partially
or fully translated into multiple languages, making it easy for most
users to understand it. Not only text must be translated
information such as dates and numbers should also be displayed
accordant to the user’s preferred local settings.
2.5 Feasibility study.
Feasibility Analysis is a preliminary study under taken to assess whether
a planned project is likely to be practical and successful, and also
estimating its costs.
14
There are three key considerations are involved, economic, technical
and operational. We will give the review of specific topic related to our
project.
3. The Whole Industrial Process
and problem study.
To solve actual problems in an industry setting, a software
engineer or a team of engineers must incorporate a development
strategy that encompasses the process, methods and tools layers. This
strategy is referred to as a process model. A software process model is
chosen based on the mature of the project and application, the
methods and tools to be used, and the controls and the controls and
delivers those are required.
Incremental Model
This software is based on Incremental software process model.
The Incremental Model combines elements of the linear
sequential model with the iterative philosophy of prototyping. The
incremental model applies linear sequences in a staged fashion as
calendar time progresses.
15
Each linear sequence produces a deliverable “increment” of the
software. It should be noted that the process flow for any increment
could incorporate the prototyping paradigm.
When an incremental model is used, the first increment is often a
core product. That is, basic requirements are addressed, but many
supplementary features remain undelivered. The core product is used
by the customer. As a result of use and/or evaluation, a plan is
developed for next increment. The plan addresses the modification of
the core product to better meet the needs of the customer and the
delivery of additional features and functionalities. This process is
repeated following the delivery of each increment, until the complete
product is produced.
The Incremental process model, like prototyping and other
evolution approaches, is iterative in nature. But unlike prototyping, the
incremental model focuses on the delivery of an operational product
with each increment. Early increments are stripped down versions of
final product, but they do provide capability that serves the user and
also provide a platform for evaluation by the user.
The reason for choosing it as process model for this project is that,
since all the requirements are available at initial stage we can rely on
this model for further step by step implementations and also the
project includes leveling. Therefore, after the complete
16
implementations of 1st level, we can go for the next easily using this
model.
4. Tools & Technology
Hardware
Parameter Value
CPU 1.6 GHz or higher CPU
RAM 256 MB
Hard-Disk 40 GB or more
Display Minimum 1024 x 768
SystemType X86 or X64
Software
Technology
 Front End
Parameter Value
Development Tools Adobe Dreamweaver CS5
Database My SQL
Browser Mozilla Firefox 4.0,Internet
Explorer 7.0
Web Server WampServer
17
- PHP
 Back End
- My SQL
 Operating System
- Windows XP, Windows 7
Process
18
 We have used Waterfall Model
 In the Software Development Life Cycle, there are different
stages
For requirement collection, feasibility study, requirement
determination, design, coding and implementation and then
testing and debugging so we can first identify requirements and
we can do the feasibility study.
 Thus it is beneficial to first identify the requirements and then
through feasibility study we can analyze these requirements and
determine them for implementation.
 Then after gathering all necessary requirements we can easily
design them and then the implementation becomes very easy and
faster.
 The Client Requirements were quite fluctuating and that enforces
us to choose a model that allows us to move back to any previous
phase of the development life cycle, make changes over there &
again get it implemented in the next phase.
19
5. System analysis
5.1 Problem Definition
Analysis of system is the process of gathering facts,
solution of problem and to decide over all constitution of the
desired system. In system analysis we have to analyze all the
processes, related features, required function, available
source and the time which should be specified for the analysis
stage.
The most important phase of developing any system is
system analysis. Because of the analysis phase decides that
what type of requirements, materials, strangles, and
techniques. Models are required.
20
All these things are depend upon our system that what
type of our output of our system to function. We desired from
the system is also responsible for defining the above factors.
So the overall structure of system that we want to implement
will be decided in analysis part of a system development by
analyst.
Definition and reason for Condition Analysis
System analysis will be performed to determine if it is feasible to
design an information based on policies and plans of the organization
and on user requirements and to eliminate the weaknesses of the
present system.
General requirements are: -
 The new system should be cost effective.
 To augment management, improve productivity and
services.
 To enhance User/System interface.
 To improve information qualify and usability.
 To upgrade system’s reliability, availability, flexibility and
growth potential.
Requirement Analysis:-
21
Requirement analysis is a software engineering task that
bridges the gap between System engineering and software
design. It provides the software designer with a
representation of information and function that can be
translated to data.
Before developing any computerized system, it is
imperative to hospital system initially. The problem in the
existing system and also ascertain the basic needs that should
be fulfilled by the proposed system the primary aspect of
developing a fully fledged automated system would be to
learn the current procedure and the information flow to
locate the problem in the existing system to identify what
recourses are used to discuss with the user and their
authority as to what improvement must be made in the
existing system.
Quality Requirement:-
This category of requirements deals with the output performance
of the project. These are various qualities demanded by the user that
the specified project should satisfy. Quality Assurance Tools is special
tools that can be used with SRS to ensure the providence of the
following properties.
 Readability:
22
The user among the project must be able to proceed
further easily and without facing any problem.
 Modularity: The project must be built up in modules so
things are not missed up & complexity reduces. So it‘s easier to
find out errors in modules.
 Portability :
The project should be run on any system satisfying hardware and
software requirements successfully without making more
changes.
 Interactiveness/Easy to Use :
The project should be easy to use and response to the
user’s demand successfully and immediately.
 Maintainability :
The malignance of the project should be easy and the
cost required for the project maintenance must be low.
 Security :
This is the most important characteristic of the any
project. Only admin can make changes by entering
his/her password.
 Traceability :
23
The system should be such that each module can be
traced from any module.
 Consistency :
Any operation should be consistent i.e. operation
performed must be completely performed.
 Completeness :
Each module should be complete in each and every
aspect.
 Durability :
The project must be durable i.e. any changes performed
must be reflected for long time.
Accessibility & Organization: The data provided
by project must be easily accessed and organized
6. System design
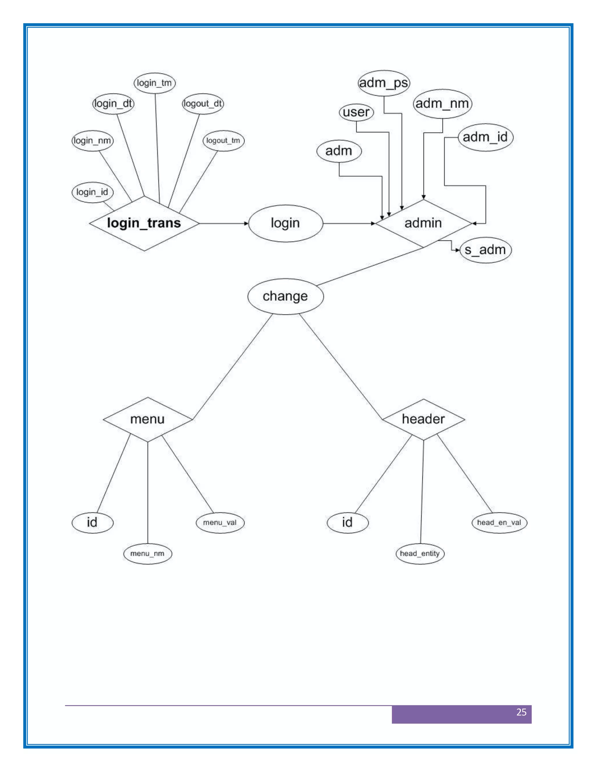
6.1 E-R Diagram
24
Use case diagram describefunctionality of the system and users of the system.
This diagram contain following element.
Actor: It represents users of the system; include human user and other system.
User Cases: It represents functionality or service provided by a system to user.
25
26
6.2 DATA FLOW DIAGRAM
1. Dfd for Admin Login Level 0
2. Dfd for User info Level 0
3. Dfd for Change logo Level0
27
6.3 Data dictionary
As a system data model is derived, many named entities, relationships
and so forth will be identified. The names given to the entities should
be chosen to give the reader some clues to their meaning. However,
further description of the named entities is usually to make the model
understandable. The description can be informal or formal. Whatever
approach is used, it is always worth collecting al description in a single
repository or data dictionary.
A data dictionary is simplistically, a list of names used by the
system, arranged alphabetically. As well as the name, the dictionary
should include a description of the composition. Other information
such as the date o creation, the creator and the representation of the
entity may also be included depending on the type of model which is
being developed.
Advantages of using data dictionary are:
 It is a mechanism for name management. Many different people
who have to invent names for entities and relationships may
develop a large system model. These names should be used
consistently and should not clash with their meaning. The data
dictionary software can check for name uniqueness and tell
requirement analysis of name duplications.
 It serves as a store of organizational information, which cans
analysis, design, implementation and evolution. As the system is
developed, information is taken to inform the development new
28
information is added to it. All information about an entity is one
place.
Data Dictionary
List of Table:
 core_settings :
Stores settings of date-time, default messages and language
selection for the multi-site interface.
 core_sites :
It used to store information of multisites are defined. It stores Site
name, its domain, creation timestamp and other information.
 core_users :
It use to store information of superuser, which can handle each and
every site when multisites are defined.
29
 default_blog :
Use to store information of selected blog from various sites. It
stores information regarding creation, updation, title, keyword
etc.
30
 default_blog_categories :
It use to stor categories of default blog which is defined in
default_blog table, the categories are changed due to different
blogs in multisite.
31
 default_ci_session :
It use to store a session information when admin or other users
are logged in, it stores information of sessionid, ip address from
where user log in, a browser type, activity time stamp and user
data which includes username, mail id etc basic information of
user.
 default_comments :
It use to store all comments of the default blog where information
like, username or guest, ip address from where a comment
posted, mail id, url etc information is saved.
32
 default_comment_blacklist :
A blacklisted user, guest, ip address, mail id etc is stored in to the
blacklist table, a person can not post a comment after it
blacklisted.
 default_contact_log :
It use to store information of person who like to contact the blog
admin, a table store information of id of user, browser, os type, ip
address etc.
33
 default_data_fields :
It stores a information regarding a data fields which are used to
make a complete page / user / comment / contact / post, suppose
a page / post etc need to create and a person entered a title, than
a data type of title is defined in this table.
 default_data_field_assignment :
a table stores a information for data field is enable or disable for
page / post
34
 default_data_stream :
It stores information of data stream type, a data stream is defined
as, a field in which different types of data can be stored and
shows a type on the blog.
 default_def_page_fields :
A table stores a page fields which are default when page is load,
suppose a home page is defined than a string like “welcome to
home….” Is automatically load from this table.
35
 default_email_tempalte :
When user sends a mail to anyone, a design template is load from
a email template.
 default_files :
When file is saved inside library of blog / site all information
regarding a file is stored in this table.
36
 default_file_folders :
It stores a information regarding a folder where a files are stored,
generally in every month new folder is created for store a new
files.
37
default_groups :
There are mainly three groups Admin, user and guest.
Superadmin can create a new group or modify name of existing
groups.
default_keyword :
Default keywords which are declared in this table are
automatically applied in each and every post / page which.
default_keyword_applied :
Applied keywords are defined with page is stored here, all
keyword here are defined with hash type.
default_migration :
Table is stores information about version of the system, a current
version is 1, this table contain only one field which is unique for
removing version conflicts.
38
default_modules :
A default modules which are settings, blog, templates, comments,
contacts, files, groups, keywords etc is stored here, admin can
also add new module with plugin installation. As example
currently no shopping cart module is inside this cms, but after
adding plugin of shopping cart new module is added.
default_navigation_group :
A name of navigation group is stored in this table, mainly three
different groups are defined, Header, Footer and Sidebar.
39
default_page :
It stores a page type with name, when any admin and new page it
automatically add into this table.
 default_page_type :
Default page type information is stores here, currently the type is
default which load necessary element, admin / superadmin can
add new page type here, when shopping cart module is added
page for cart is need to added.
40
 default_permission :
Permission for superadmin / admin / user and guest for different
modules is defined here.
 default_profiles :
Information regarding to profile od any users are stored here.
41
default_redirects :
A page / file / post redirection is defined here, a redirection is
need to connect with outer world.
default_search_index :
42
A specified pages in table is indexed for search. When any new
page is create it automatically add for search index.
default_settings :
All settings for a site is stored here. With title, value, type, module
etc.
43
default_theme_options :
For each and every theme default options are stored in this table.
44
default_users :
It stores all admin / user information of all installed sites.
45
7. The Outline of work to be
carried out in sem-VI during
Screen shot of CMS
Home
46
Login
Dashboard of Rikoz
47
Content of Rikoz
Blog
48
Comments
Page
49
Structure
Navigation
50
Data
Users
51
Groups
Permission
52
Settings
Add-ons
53
Modules
54
Theme
Profile
55
Logout
56
8. CONCLUSION
By doing this project we have learned the PHP and how to
create web application forms, it’s designing and how to
implement logic.
9. BIBLIOGRAPHY
REFERENCE BOOKS:
1) PHP6
2) PHP6 and MySQL
3) PHP6,Apache,MySQL
WEBSITES:
1. www.google.com
2. www.w3schools.com
57
10. STUDENT'S SELF APPRAISAL FORM
FOR IDP PART-I
As a IDP Group A B C D
1
2
3
4
5
All Students of group understood and agreed on
how the whole project was broken
Down into sub-tasks.
Work was distributed according to the skills and
knowledge and capacity of
Each student.
All Students were clear about the time frame and
their own responsibilities.
All students involved understood that their work
would contribute to the group's
Success.
Individual difficulties experienced by individuals
were discussed in the group and
other students helped to resolve the difficulties.
Y
Y
Y
Y
Y
The Task Execution A B C D
6
7
The work was perfectly & clearly distributed
among all students.
The timing and sequencing of sub-tasks done to
progress stage by stage.
Survey and Data collected were organized
Y
Y
58
8
9
10
11
12
systematically for later use.
On-going checking throughout the process was
made to ensure that everything was
On the right track.
Appropriate corrective measures were taken to
handle unexpected problems.
The quality of work produced was assessed
regularly during the process and also at
The end.
Systematic Survey and Literature study done .
Y
Y
Y
Y
Y
My Roll in the IDP Group A B C D
13
14
15
16
17
I tried my level best to accomplish the part I
taken and in time.
I tried my level best to complete IDP and
produce good quality Solution.
I feel strongly that the group success is my own
success.
I feel that this IDP is a Real life Problem.
I learned from other students of the Group.
Y
Y
Y
Y
Y
Marking : A= Strongly in favors , B = Moderately in favors , C =
Not Much , D = Not at all

CONTENT MANAGEMENT SYSTEM nw

  • 1.
    CONTENT MANAGEMENT SYSTEM AT I-REDTECH GANDHINAGAR Developed By: Rana Harsh R. Gohel Niket B. Parekh Kiran L. Guided By: Submitted To: Mr.Bhargav Upadhyay Diploma in Computer Engineering Lecturer. Vpmp Polytechnic, Vpmp polytechnic Sector-15,
  • 2.
  • 3.
    3 VPMP POLYTECHNIC GANDHINAGAR Internal Guide:- Mr. Bhargav Upadhyay External Guide: - Mr. Rajesh s. Patel Prepared by: - Rana Harsh (116540307107) Gohel Niket (116540307074) Parekh Kiran (116540307080)
  • 4.
    4 V.P.M.P POLYTECHNIC GANDHINAGAR CERTIFICATE TO WHOMSO EVER IT MAY CONCERN This is to certify that Mr. Rana Harsh having Enrolment No:- 116540307107 has completed part-1 IDP Project work having title “Content Management System”. He is final fulfillment of the IDP work which is pre-requested to complete Diploma Engineering. Guide Head of Department (Mr. Bhargav Upadhyay) (Mrs. Darshana Patel)
  • 5.
    5 V.P.M.P POLYTECHNIC GANDHINAGAR CERTIFICATE TO WHOMSO EVER IT MAY CONCERN This is to certify that Mr. Gohel Niket having Enrolment No:- 116540307074 has completed part-1 IDP Project work having title “Content Management System”. He is final fulfillment of the IDP work which is pre-requested to complete Diploma Engineering. Guide Head of Department (Mr. Bhargav Upadhyay) (Mrs. Darshana Patel)
  • 6.
    6 V.P.M.P POLYTECHNIC GANDHINAGAR CERTIFICATE TO WHOMSO EVER IT MAY CONCERN This is to certify that Ms. Parekh Kiran having Enrolment No:- 116540307080 has completed part-1 IDP Project work having title “Content Management System”. She is final fulfillment of the IDP work which is pre-requested to complete Diploma Engineering. Guide Head of Department (Mr. Bhargav Upadhyay) (Mrs. Darshana Patel)
  • 7.
    7 Acknowledge ment We are takingthis opportunity to Thank GUJARAT TECHNOLOGICAL UNIVERSITY for giving us the opportunity to work in PHP. This has helped us and taught us to work with discipline and per servance.
  • 8.
    8 We are thankfulto Mr. Bhargav Upadhyay who gives their precious time to help us in our project. Without them we cannot make this project best. Index 1. Company Profile Project 2. Profile 2.1 Objective………………………………………………………………………………………….. 2.2 A appealing user inter face………………................................................................... 2.3 Aersonalizeduserexperience..................................................................................... 2.4 localized content........................................................................................................... 2.5 Feasibility study………………………………………………………………………………. 3. The whole industrial Process and prolem stdy 3.1Technology and Literature review………….……………………………….. 4. software & hardware req. 5.System analysis 5.1 Problem Definition 6.System design 6. 1E-R Diagram………………………………………………………………..
  • 9.
    9 6.2 Data dictionary……………………………………………………………… 7.TheOutline of work to be carried out in sem VI during 8. Conclusion 9. Bibliography 10.SELF APPRAISAL FORM 1 .INTRODUCTION 1.1 COMPANY PROFILE: A word design is came from when anyone see something in the sky, water and in all the nature’s creation, we also like to do same thing in the WEB, so we created the CMS for our company, which already design such a thing in a small scale. Ired Technologies are providing a service in the software and web design in the platform of PHP, with the various tools of Web design including graphics design. It has design of basic content management system which we try to make it reach with support of different new technologies which are generally used now. When the company starts it has provide only the web services but now a day’s company expand its work in application design for android, ios and windows too. It providing service “Quality as practically, not “Theoretical” It practices honesty, shared vision. Patience, dedication and self involvement of each individual is defined rudimentary commitment. It works continuously for eliciting the quality of our service through
  • 10.
    10 continuous process improvementCustomer service is our focus. It will create the customer loyalty through its service. It provide Potentialldes , operate for uninterrupted melioration in the “quality services”. Ired Technologies is the separately organized with other main units. It has significant experience in managing money for all financial services, insurance companies and other institutions. In addition to managing funds for intuitional clients. We manage service to private clients with portfolio managers. All investment products benefit from the voluble source of local expertise, while portfolios are often manage locally .Approach to full service investment management underlines our commitment to long term client relationship Anyone can see the client portfolio of the company on their website too, Ired Technologies is ensure the customer satisfaction with maximum rating from them, as a client relationship they maintain one support system too. Now Ired Technologies is expanding their client list with Gujarat government also. They design a project for a gram panchayat for their all the billing system and all the fund management. So it is very good opportunity to define a relation with government in any of the phase of life span of any good firm.
  • 11.
    11 2. Project profile 2.1Objective overview of Existing system  There is lots of exsisting system available in the content management system which basically called as CMS.  Some of the CMS are listed below 1. Joomla 2. Wordpress 3. Drupal 4. Smarty 5. ExpressionEngine 6. Text Pattern 7. RadiantCMS 8. CushyCMS 9. SilverStripe 10. Alfresco  Limitation of Existing System
  • 12.
    12  Each systemhas its own disadvantages like in wordpress in need some basic technical knowledge for design a blog or website in good visual content.  Objective of the proposed System  To develop a RIKOZ (CMS) which has the following features: 2.2 A simple user interface in Indian language We are provide a very simple user interface with the more effective tools in the regional language as per the example take the logo change facility in any of the current system. For the change in the logo the person should know the extra tools like paint Photoshop etc in most of the case to ensure the appealing user interface on the side of user. No any CMS used several tools which are use in this kind of desktop application. We are doing several things directly through the CMS itself, which can provide some basic picture management tools, which are useful to manipulate images directly. The second thing is provision of the Indian language. We are glad to do such kind of CMS which is support basic Indian languages. We are plan to design it with Gujarati and Hindi now. 2.2 A appealing user inter face The information on the site must be well organized and easily readable. The site must be usable and user must find what
  • 13.
    13 Finance They lookAnd behaves as desired from different platforms and companies 2.3 A personalized user experience A successful content based site owes its popularity to its users. To build a vibrant community of active members, users must have some sort of identity, something that describes and distinguishes them among other members. Because of this, the site needs a registration feature as part of a larger authenticationauthorization infrastructure. This will also be used to grant and restrict access to some areas of the site. 2.4 localized content. The site is typically visited by a lot of customers coming from many different countries .Because of the, the site must be partially or fully translated into multiple languages, making it easy for most users to understand it. Not only text must be translated information such as dates and numbers should also be displayed accordant to the user’s preferred local settings. 2.5 Feasibility study. Feasibility Analysis is a preliminary study under taken to assess whether a planned project is likely to be practical and successful, and also estimating its costs.
  • 14.
    14 There are threekey considerations are involved, economic, technical and operational. We will give the review of specific topic related to our project. 3. The Whole Industrial Process and problem study. To solve actual problems in an industry setting, a software engineer or a team of engineers must incorporate a development strategy that encompasses the process, methods and tools layers. This strategy is referred to as a process model. A software process model is chosen based on the mature of the project and application, the methods and tools to be used, and the controls and the controls and delivers those are required. Incremental Model This software is based on Incremental software process model. The Incremental Model combines elements of the linear sequential model with the iterative philosophy of prototyping. The incremental model applies linear sequences in a staged fashion as calendar time progresses.
  • 15.
    15 Each linear sequenceproduces a deliverable “increment” of the software. It should be noted that the process flow for any increment could incorporate the prototyping paradigm. When an incremental model is used, the first increment is often a core product. That is, basic requirements are addressed, but many supplementary features remain undelivered. The core product is used by the customer. As a result of use and/or evaluation, a plan is developed for next increment. The plan addresses the modification of the core product to better meet the needs of the customer and the delivery of additional features and functionalities. This process is repeated following the delivery of each increment, until the complete product is produced. The Incremental process model, like prototyping and other evolution approaches, is iterative in nature. But unlike prototyping, the incremental model focuses on the delivery of an operational product with each increment. Early increments are stripped down versions of final product, but they do provide capability that serves the user and also provide a platform for evaluation by the user. The reason for choosing it as process model for this project is that, since all the requirements are available at initial stage we can rely on this model for further step by step implementations and also the project includes leveling. Therefore, after the complete
  • 16.
    16 implementations of 1stlevel, we can go for the next easily using this model. 4. Tools & Technology Hardware Parameter Value CPU 1.6 GHz or higher CPU RAM 256 MB Hard-Disk 40 GB or more Display Minimum 1024 x 768 SystemType X86 or X64 Software Technology  Front End Parameter Value Development Tools Adobe Dreamweaver CS5 Database My SQL Browser Mozilla Firefox 4.0,Internet Explorer 7.0 Web Server WampServer
  • 17.
    17 - PHP  BackEnd - My SQL  Operating System - Windows XP, Windows 7 Process
  • 18.
    18  We haveused Waterfall Model  In the Software Development Life Cycle, there are different stages For requirement collection, feasibility study, requirement determination, design, coding and implementation and then testing and debugging so we can first identify requirements and we can do the feasibility study.  Thus it is beneficial to first identify the requirements and then through feasibility study we can analyze these requirements and determine them for implementation.  Then after gathering all necessary requirements we can easily design them and then the implementation becomes very easy and faster.  The Client Requirements were quite fluctuating and that enforces us to choose a model that allows us to move back to any previous phase of the development life cycle, make changes over there & again get it implemented in the next phase.
  • 19.
    19 5. System analysis 5.1Problem Definition Analysis of system is the process of gathering facts, solution of problem and to decide over all constitution of the desired system. In system analysis we have to analyze all the processes, related features, required function, available source and the time which should be specified for the analysis stage. The most important phase of developing any system is system analysis. Because of the analysis phase decides that what type of requirements, materials, strangles, and techniques. Models are required.
  • 20.
    20 All these thingsare depend upon our system that what type of our output of our system to function. We desired from the system is also responsible for defining the above factors. So the overall structure of system that we want to implement will be decided in analysis part of a system development by analyst. Definition and reason for Condition Analysis System analysis will be performed to determine if it is feasible to design an information based on policies and plans of the organization and on user requirements and to eliminate the weaknesses of the present system. General requirements are: -  The new system should be cost effective.  To augment management, improve productivity and services.  To enhance User/System interface.  To improve information qualify and usability.  To upgrade system’s reliability, availability, flexibility and growth potential. Requirement Analysis:-
  • 21.
    21 Requirement analysis isa software engineering task that bridges the gap between System engineering and software design. It provides the software designer with a representation of information and function that can be translated to data. Before developing any computerized system, it is imperative to hospital system initially. The problem in the existing system and also ascertain the basic needs that should be fulfilled by the proposed system the primary aspect of developing a fully fledged automated system would be to learn the current procedure and the information flow to locate the problem in the existing system to identify what recourses are used to discuss with the user and their authority as to what improvement must be made in the existing system. Quality Requirement:- This category of requirements deals with the output performance of the project. These are various qualities demanded by the user that the specified project should satisfy. Quality Assurance Tools is special tools that can be used with SRS to ensure the providence of the following properties.  Readability:
  • 22.
    22 The user amongthe project must be able to proceed further easily and without facing any problem.  Modularity: The project must be built up in modules so things are not missed up & complexity reduces. So it‘s easier to find out errors in modules.  Portability : The project should be run on any system satisfying hardware and software requirements successfully without making more changes.  Interactiveness/Easy to Use : The project should be easy to use and response to the user’s demand successfully and immediately.  Maintainability : The malignance of the project should be easy and the cost required for the project maintenance must be low.  Security : This is the most important characteristic of the any project. Only admin can make changes by entering his/her password.  Traceability :
  • 23.
    23 The system shouldbe such that each module can be traced from any module.  Consistency : Any operation should be consistent i.e. operation performed must be completely performed.  Completeness : Each module should be complete in each and every aspect.  Durability : The project must be durable i.e. any changes performed must be reflected for long time. Accessibility & Organization: The data provided by project must be easily accessed and organized 6. System design 6.1 E-R Diagram
  • 24.
    24 Use case diagramdescribefunctionality of the system and users of the system. This diagram contain following element. Actor: It represents users of the system; include human user and other system. User Cases: It represents functionality or service provided by a system to user.
  • 25.
  • 26.
    26 6.2 DATA FLOWDIAGRAM 1. Dfd for Admin Login Level 0 2. Dfd for User info Level 0 3. Dfd for Change logo Level0
  • 27.
    27 6.3 Data dictionary Asa system data model is derived, many named entities, relationships and so forth will be identified. The names given to the entities should be chosen to give the reader some clues to their meaning. However, further description of the named entities is usually to make the model understandable. The description can be informal or formal. Whatever approach is used, it is always worth collecting al description in a single repository or data dictionary. A data dictionary is simplistically, a list of names used by the system, arranged alphabetically. As well as the name, the dictionary should include a description of the composition. Other information such as the date o creation, the creator and the representation of the entity may also be included depending on the type of model which is being developed. Advantages of using data dictionary are:  It is a mechanism for name management. Many different people who have to invent names for entities and relationships may develop a large system model. These names should be used consistently and should not clash with their meaning. The data dictionary software can check for name uniqueness and tell requirement analysis of name duplications.  It serves as a store of organizational information, which cans analysis, design, implementation and evolution. As the system is developed, information is taken to inform the development new
  • 28.
    28 information is addedto it. All information about an entity is one place. Data Dictionary List of Table:  core_settings : Stores settings of date-time, default messages and language selection for the multi-site interface.  core_sites : It used to store information of multisites are defined. It stores Site name, its domain, creation timestamp and other information.  core_users : It use to store information of superuser, which can handle each and every site when multisites are defined.
  • 29.
    29  default_blog : Useto store information of selected blog from various sites. It stores information regarding creation, updation, title, keyword etc.
  • 30.
    30  default_blog_categories : Ituse to stor categories of default blog which is defined in default_blog table, the categories are changed due to different blogs in multisite.
  • 31.
    31  default_ci_session : Ituse to store a session information when admin or other users are logged in, it stores information of sessionid, ip address from where user log in, a browser type, activity time stamp and user data which includes username, mail id etc basic information of user.  default_comments : It use to store all comments of the default blog where information like, username or guest, ip address from where a comment posted, mail id, url etc information is saved.
  • 32.
    32  default_comment_blacklist : Ablacklisted user, guest, ip address, mail id etc is stored in to the blacklist table, a person can not post a comment after it blacklisted.  default_contact_log : It use to store information of person who like to contact the blog admin, a table store information of id of user, browser, os type, ip address etc.
  • 33.
    33  default_data_fields : Itstores a information regarding a data fields which are used to make a complete page / user / comment / contact / post, suppose a page / post etc need to create and a person entered a title, than a data type of title is defined in this table.  default_data_field_assignment : a table stores a information for data field is enable or disable for page / post
  • 34.
    34  default_data_stream : Itstores information of data stream type, a data stream is defined as, a field in which different types of data can be stored and shows a type on the blog.  default_def_page_fields : A table stores a page fields which are default when page is load, suppose a home page is defined than a string like “welcome to home….” Is automatically load from this table.
  • 35.
    35  default_email_tempalte : Whenuser sends a mail to anyone, a design template is load from a email template.  default_files : When file is saved inside library of blog / site all information regarding a file is stored in this table.
  • 36.
    36  default_file_folders : Itstores a information regarding a folder where a files are stored, generally in every month new folder is created for store a new files.
  • 37.
    37 default_groups : There aremainly three groups Admin, user and guest. Superadmin can create a new group or modify name of existing groups. default_keyword : Default keywords which are declared in this table are automatically applied in each and every post / page which. default_keyword_applied : Applied keywords are defined with page is stored here, all keyword here are defined with hash type. default_migration : Table is stores information about version of the system, a current version is 1, this table contain only one field which is unique for removing version conflicts.
  • 38.
    38 default_modules : A defaultmodules which are settings, blog, templates, comments, contacts, files, groups, keywords etc is stored here, admin can also add new module with plugin installation. As example currently no shopping cart module is inside this cms, but after adding plugin of shopping cart new module is added. default_navigation_group : A name of navigation group is stored in this table, mainly three different groups are defined, Header, Footer and Sidebar.
  • 39.
    39 default_page : It storesa page type with name, when any admin and new page it automatically add into this table.  default_page_type : Default page type information is stores here, currently the type is default which load necessary element, admin / superadmin can add new page type here, when shopping cart module is added page for cart is need to added.
  • 40.
    40  default_permission : Permissionfor superadmin / admin / user and guest for different modules is defined here.  default_profiles : Information regarding to profile od any users are stored here.
  • 41.
    41 default_redirects : A page/ file / post redirection is defined here, a redirection is need to connect with outer world. default_search_index :
  • 42.
    42 A specified pagesin table is indexed for search. When any new page is create it automatically add for search index. default_settings : All settings for a site is stored here. With title, value, type, module etc.
  • 43.
    43 default_theme_options : For eachand every theme default options are stored in this table.
  • 44.
    44 default_users : It storesall admin / user information of all installed sites.
  • 45.
    45 7. The Outlineof work to be carried out in sem-VI during Screen shot of CMS Home
  • 46.
  • 47.
  • 48.
  • 49.
  • 50.
  • 51.
  • 52.
  • 53.
  • 54.
  • 55.
  • 56.
    56 8. CONCLUSION By doingthis project we have learned the PHP and how to create web application forms, it’s designing and how to implement logic. 9. BIBLIOGRAPHY REFERENCE BOOKS: 1) PHP6 2) PHP6 and MySQL 3) PHP6,Apache,MySQL WEBSITES: 1. www.google.com 2. www.w3schools.com
  • 57.
    57 10. STUDENT'S SELFAPPRAISAL FORM FOR IDP PART-I As a IDP Group A B C D 1 2 3 4 5 All Students of group understood and agreed on how the whole project was broken Down into sub-tasks. Work was distributed according to the skills and knowledge and capacity of Each student. All Students were clear about the time frame and their own responsibilities. All students involved understood that their work would contribute to the group's Success. Individual difficulties experienced by individuals were discussed in the group and other students helped to resolve the difficulties. Y Y Y Y Y The Task Execution A B C D 6 7 The work was perfectly & clearly distributed among all students. The timing and sequencing of sub-tasks done to progress stage by stage. Survey and Data collected were organized Y Y
  • 58.
    58 8 9 10 11 12 systematically for lateruse. On-going checking throughout the process was made to ensure that everything was On the right track. Appropriate corrective measures were taken to handle unexpected problems. The quality of work produced was assessed regularly during the process and also at The end. Systematic Survey and Literature study done . Y Y Y Y Y My Roll in the IDP Group A B C D 13 14 15 16 17 I tried my level best to accomplish the part I taken and in time. I tried my level best to complete IDP and produce good quality Solution. I feel strongly that the group success is my own success. I feel that this IDP is a Real life Problem. I learned from other students of the Group. Y Y Y Y Y Marking : A= Strongly in favors , B = Moderately in favors , C = Not Much , D = Not at all