CLINIC MANAGEMENT SYSTEM
BY: KINGORI ELIJAH GITHINJI
(INF/007/12)
COURSE: INF 290
SCHOOL OF SCIENCE
DEPARTMENT OF MATHEMATICS AND COMPUTERSCIENCE.
PROJECT CORDINATOR: MADAM SIELE
DATE: 17, MAY 2014
v
Declaration
This presentation is original in every aspect and is being presented for the first time in
University Of Eldoret and is unique.
SIGNATURE: DATE:
STUDENT………………………………… …………………………….....
This proposal is submitted with my approval as University Supervisor.
SUPERVISOR…………………………….. ……………………………….
vi
Acknowledgement.
I acknowledge with great honor the effort of the following people in the successful research
and completion of the Campus Guide system; The Almighty God for the strength and ability to
successfully got through this huddle, My parents, friends and finally these websites
http://www.phpacademy.com/, http://www.developphp.com/ and http://www.jab.co.ke/ for the
tips and guidance through understanding the functionality of clinical management system.
Dedication
I would like to dedicate this clinical management System to the schools clinic and any other
hospital, public or private to ease the registration of patients and management of the patients
records.
vii
Table of Content
CHAPTER 1:................................................................................................................................................ix
1.0 Introduction ............................................................................................................................... ix
1.1 Problem statement............................................................................................................................ x
1.2 Objectives of the system............................................................................................................. x
1.3 Justification of the computerized system ........................................................................................ xi
1.3.1 Reduce cost............................................................................................................................... xi
1.3.2 Increase revenue....................................................................................................................... xi
1.4 Constraints affecting my system .................................................................................................... xii
1.6.1 Inputs.......................................................................................................................................xiii
1.6.2 Outputs ....................................................................................................................................xiii
2.0 Literature review ............................................................................................................................ xv
2.0.1 Introduction ............................................................................................................................. xv
LITERATURE REVIEW.....................................................................................................................xvi
3.1 ANALYSIS AND DESIGN..........................................................................................................xvii
3.2 DATABASE MANAGEMENT SYSTEM...............................................................................xx
CHAPTER 4;............................................................................................................................................ xxiv
4.0 METHODOLOGY.......................................................................................................................xxiv
4.1 Introduction ..............................................................................................................................xxiv
4.2 Software project plan...............................................................................................................xxv
i. Type of process model used....................................................................................................xxv
ii. Phase dependent tools techniques and notations....................................................................xxvi
iii. Work breakdown structure .................................................................................................xxvi
iv. Budget and schedule..........................................................................................................xxvii
4.2 3 Deliverable ..............................................................................................................................xxviii
v. Reference.................................................................................................................................xxx
4.4 Research design and its justification ......................................................................................xxxi
4.5 Research methods...................................................................................................................xxxiii
CHAPTER 5:..........................................................................................................................................xxxvii
viii
5.0 CONCLUSION AND RECOMMENDATION .................................................................. xxxvii
CHAPTER 6:.........................................................................................................................................xxxviii
REFERENCES........................................................................................................................... xxxviii
APPENDIXES..........................................................................................................................................39
ix
CHAPTER 1:
1.0 Introduction
In the era of technology, where everything needs to be done efficiently and effectively the
existences of Clinic Management System (CMS) become necessary. The used of CMS can
enhance the services and also the work flow of all activity that happens in hospitals where it
helps in reducing the workload of medical staff, the number of man power needed and it also
make hospitals management become more manageable and easier to control.
The Clinical Management System is a windows-based software designed for registration and
management of patient’s records and easy access of the records. The system will be used to
assist the register, doctors, lab technicians and chemists to store and manage patient records in
a hospital or clinic for easier access and reference. All these activities are done routinely and
would be cumbersome on the employees if done manually hence need of an efficient easy to
use management software that will help ease the workload on employees in the clinic/hospital.
Currently, there is a huge number of private and public hospitals that keep their patients records
in books and store them manually. it’s a very formal way of storing data and records but the
demerit of storing data in this manner is poor handling of the books may lead to lose of data ,
the books are not that much secure and are easily perishable furthermore books have no back
up once lost cannot be retrieved. Applying this system in such institutions will help manage
these records and preserve the information for longer periods of time and also make its access
far much simpler and easier, it also ensures accuracy and openness of the patient’s details /
records.
x
1.1 Problem statement.
In our country, most clinics and hospitals have not embraced the new technologies that can
improve their management and also profits.as a result, most of them use analogue systems to
capture and manage data.
Large space usage. Use of paper to record data requires large space for storage over time. This
can be seen in many places where analogue systems are in use.
Inefficient back up methods. Old systems especially that which are analogue do not provide
effective ways to back up data and as a result data can be permanently lost in the event data is
damaged or misplaced. This may lead to the collapse of the institution.
.Analogue systems do not allow efficient supervision of its users and thus employees are likely
to commit fraud undetected and get away with it.
1.2 Objectives of the system
 The Enable better supervision of employees.
Employees are the core entity in ensuring maximum and sufficient service. The problem
is in the supervision, where employees are bound to get away with anything without the
institution’s notice. The new system will have a record of all stake holders involved in
the institution, including employees. This will establish a clear strategy that will ensure
easy employee supervision.
xi
 Reduce operational cost.
Since a single system will be set to monitor and process loads of the institution’s
operation, this will cut down on the unnecessary spending. The rest of the capital will
help in improving the institution facilities and other amenities.
1.3 Justification of the computerized system
The main aim of a hospital or any clinical organization is to maximize profits. The software
product will help in achieving this in the following ways;
1.3.1 Reduce cost.
Reducing operational cost. Our project aim is to come up with a software product that
will reduce the operational costs of a business. There will be no use of purchasing
stationery and hence reduced operational costs.
Curbing fraud by the employees. Our software will enable effective employee
supervision and stringent measures that will hinder office fraud.
Reducing errors. Our software will provide proper validation techniques that will
collectively reduce errors done when recording data.
1.3.2 Increase revenue
It will improve customer relations. My software’s final aim is to improve the patients
experience by enabling an easy environment to operate in and hence the patient’s
satisfaction is achieved leading to more patients and higher revenue.
xii
1.3.3 Increased efficiency and effectiveness.
Enabling ease of access to information concerning each patient and their pervious records thus
guaranteeing efficiency and effectiveness.
1.4 Constraints affecting my system
 Size - The Size of the clinical database System has a very huge database that makes the
system heavy and this increases the access time of the database.
 Time -The time given to complete the project is only one semester which is very limited
for completion of such a big project.
 Expenses -The process of completing the whole project will require some money which
will cater for Internet access and purchase of a domain to test the system
 Clinical management System will only benefit those who know about the internet, this
means the computer illiterate will not be able to use it.
 No money was allocated for the project and this may to some extend limit the product
scope.
1.5 CONTEXT MODEL: SCOPE
Clinic
Administrators
Common
Database with
Doctors details,
staff details and
student’s details.
Clinical
Manageme
nt
System
website
Member Sign Up
Member Login
and Profile View
Browse Through
Clinical System
Send Application
for booking
Feedback from company
xiii
1.6 Input and Output data.
1.6.1 Inputs
 Patients Details
 Doctors Details
 Diagnosis
 Quantity carried
1.6.2 Outputs
 Prescription
 Drug Quantity
 Referral if required
1.7 System functions.
Various system element functions are as follows;
a) The clinic management system software functions include
 Clinical management system will make it easier for hospital to get accessed to his
employees
 Reduce the cost of paper usage (books) and embrace digital way
 Reduce the clashing time by drivers since booking is online
 Management of the hospital will be easy.
 Allow the administrator to update all the information concerning the system

xiv
b) Hardware functions
 The keyboard will be used to enter all kind of data into the system
 The display unit will allow the adminstrator/users of the system to view information
 The hard disk will be used to store information
c) Patients’ functions
 Patients will be required to sign up first then log into the system
 Provide their information and details to be feed into the system
d) Functions to be provided by Data
Data is fed into the system by the administrator so that it’s processed and displayed for
the administrator and doctors to reach
e) Functions provided by the administrator
The administrator is required to update information of the system. The functions
performed include;
 The administrator will be required to login to the system using his/her account
 The administrator will update information concerning the contacts of the
doctors, the lab technicians and the people at high levels.
 He/she will also update the whole system if there are any updates concerning
the system
xv
CHAPTER 2:
2.0 Literature review
2.0.1 Introduction
In this section I studied the past, present and future problems in hospital management. The
main source of information was the people the school clinic and so I asked my fellow students
what they might know about the problem. The internet was also very crucial as a source of
information because of the vast amount of data found there and other trustable sources.
Methodology: To get the best information I searched the internet for information
concerning the problem.
Clinics and Hospitals In Kenya
There are many clinics and hospitals in Kenya today. The hospitals are divided into different
categories depending on the level and quality of service offered in the hospital. These are the
two main categories of clinics/hospitals in Kenya
 Private
 Public (Government hospitals)
xvi
LITERATURE REVIEW
Nowadays, the current Clinic management system that are available had not been widely used.
This is because the process of task that occurred in hospitals is quiet complex compared to
other organization. The other reason is that, most of existing system does not full fill the
requirements of doctor and other medical staff in our country.
Registration in hospitals, the processes of works to be done are vary. In current system that is
being used in University of Eldoret where the case study has been done, all tasks are done
manually.
Before a patient can received a treatment from doctors, first of all, they need to register.
The person who is in charge in registration process must make sure either the person had ever
received a service from the hospitals or not ,lf the person had been received treatments from the
hospitals, then attendance are responsible to find back their file where a details of that
particular person had been kept.
In registration process, usually the person in charge is someone who works under administrator
department, this responsible person will hand out a form to be filled by patients who wish to
receive a treatment in Outpatient Department.
Patients need to give details about themselves In some cases, patient come to the clinic with
serious injured and because of this, patient sometimes are not able to fill in the form themselves
so someone need to fill in the form for them, before they are allow to receive a treatment from
Outpatient Department .Because of this scenario, sometimes the details that had been given are
not correct So whenever patient are available to do
it themselves they need to-register again, and this lead to a data redundancy, time wasting and
also and additional workload for hospital staff especially the registrar.
They need to find out the previous details about the patients which are incorrect in the archive
where, in archive, it contains thousands of files on patient's details.
Here is a list of problems that people who works in hospitals are facing:
(i) The manual registration process leads to data redundancy and also gives an
additional workload to the person who is in charge .Because if the patients have
received treatment from the clinic before, then they need to find back the details on
that particular patient in the archive.
(ii) From the research, by interviewing the medical staff, and also people who work
under this organization they feel that they are under staffed and need more workers
this also poses a problem in the Universities’ financial department as it’s supposed
to pay all the workers.
(iii) Mishandlement of the patients records and privacy , students private information
can be easily access by anyone
xvii
(iv) There is no data backup. Once data about a patient is lost it cannot be easily
recovered or be recovered at all
REFERENCES
University of Eldoret clinic
UoE clinic staff.
Genesis Clinic and Lab
CHAPTER 3
3.1 ANALYSIS AND DESIGN
The Clinical management System begins with the following involves various activities performed
together. These are the System Development Life Cycle
i) Recognition of need
It is the first stage of information system development cycle. The preliminary investigation must
define the scope of the project and the perceived constrains, opportunities and directives that
triggered the project. As for Clinical Management System, I collected the system requirements
through questionnaires and interviewing student and the staff and the problem they face when
they visit the universities Clinic. I happen to find the following:
The preliminary investigation include the following tasks:
 Listing problems, opportunities and directives.
 Assess project worth.
 Plan the project.
 Present the project and plan.
ii) Feasibility study
xviii
The goal of a feasibility study is to evaluate alternative system and to purpose the most feasible
and desirable system for development.
It consist of the following:
 Statement of the problem
 Summarizing of findings and recommendations
 Details of findings
 Recommendations and conclusions
I addressed five types of feasibility study in my research, they include the following.
1. Operational Feasibility
The system is operationally feasible.
2. Time Feasibility
Being a small system and given the period of three months of development, it is time feasible.
3. Economic Feasibility:
A network-based system requires a lot of equipment such as cables, hubs etc. This requires a
lot of initial capital to install the network. On the other hand, it allows sharing of resources and
information and centralized administration hence cheaper.
4. Technical Feasibility
Since it is not a complex system, we have the technical feasibility of developing the system.
5. Time Feasibility
The system is a small one and hence the time frame of three months allocated for development
is enough hence there is time feasibility.
From the above we choose to use a network based database system because as compared to the other
strategies, it more feasible. It will contain an interface that is distributed in the network and is connected
to a central data-base.
xix
Feasibility study involve cost/benefit analysis. In the process , the cost and benefits are estimated
with greater accuracy. If cost and benefit should be quantified to make a good system that is
affordable.
iii) Analysis
Analysis starts with systems request that describes the problems or desired changes in the system. It
identifies the nature and scope of the business opportunity and problem by performing a feasibility
study
iv) Design
The Design phase creates a blueprint for the new system that will satisfy all documented requirements.
It identifies all necessary outputs, inputs, interfaces and processes. Designs internal and external
controls that will ensure:
 Reliability
 Security
 Maintainability
 Accuracy
The design is documented in the systems design specification and presented to the management and
users for their review and approval. The involvement of Management and users is to avoid any
misunderstanding about what the system will do, how it will do it and how much it will cost.
v) Implementation
In the implementation phase, the new system is constructed by the programeers and designers and
finally given to the final user.After implementation data is converted into system files,users are trained,
and the actual transition to the new system is undertaken.
xx
A Systems Evaluation is later done to determine If the systems operates properly and if the cost of the
system and benefits are within expectations
vi) Post implementation and maintenance
During this phase the IT department and staff maintains (corrects the errors and adapt to changes in the
environment ) and enhances the system. Enhancements provide a maximized return on IT investments
If the system is well design it should be reliable, Maintainable and scalable.
This document describes the data that will be processed by the Clinical management System and the
functions that will be performed on the data. The Entity Relationship Diagram (ERD) and data dictionary will
show data processed by the software while the Data Flow Diagrams (DFDs) will describe the functions that
will process the data.
3.2 DATABASE MANAGEMENT SYSTEM
Requirement specifications
Identification of the user and the application: The clinic Management users are;
o Doctor,
o Lab technician,
o The patients.(students)
The applications of the system include
The patient reports
Patient registration
Doctor treatment registration
Conceptual database model:
Entity 1: Registration (Reg No, Name, Date of Birth, Course, Date of Registration, Card No, Lab Form
No, Prescription Form, drug name, Quantity )
xxi
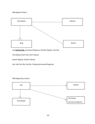
Entity 2: Diagnosis ( Reg No, Doctor’s Name, Doctors No, Date of Diagnosis, Lab technicians Name, Lab
Technicians No, Brief History )
ERD Diagram for Entity 2
Entity 3: Prescription
Prescription (Prescription No, Reg No)
Prescription Details ( Lab Form No, Prescription Form No, Drug Name, Quantity, and Doctor’s No)
Drugs ( Drug Name,)
Doctor (Doctor’s No, Doctor’s Name)
Patient (Reg No, Patient’s Name,)
Diagnosis
Doctor
Diagnosis Details
Diagnosis
Description
xxii
ERD diagram Entity 2
Entity 4: Laboratory
Lab (Lab form No, provisional Diagnosis, Card No, Reg No, Tech No)
Tech Details (Tech’s No, Tech’s Name)
Patient (Reg No, Patient’s Name)
Lab (Lab Form No, Card No, Findings (provisional Diagnosis)
ERD Diagram for entity 4
Lab Patient
Tech Details
Lab findings
(provisional diagnosis)
Prescription Patients
Drug Doctor
xxiii
Entity 5: Referral
Referral (Ref No, Reg No, Patient’s Name, Doctor’s No, Doctor’s Name, Date of Referral, Reason for
Referral, Hospital Referred to, Referred to Doctor’s Name
xxiv
CHAPTER 4;
4.0 METHODOLOGY
4.1 Introduction
-A research design is an organized plan to study a scientific problem. The design of a study
defines the study type (descriptive, co-relational, semi-experimental, experimental, review)
and sub-type (e.g., descriptive-longitudinal case study), research question, hypotheses,
independent and dependent variables, experimental design, and, if it can be applied, data
collection methods and a statistical analysis plan.
I decided to use the waterfall model in my system design which will be implemented as
follows:
 Requirements analysis and definition
I will consult system users to establish system’s services, constrains and goals .This
will be through various research methods.
I will define them in detail and serve as a system specification
 System and software design
I will establish an overall system architecture to allocate the requirements to either
hardware or software systems
I will identify and describe the fundamental software system abstractions and their
relationships
 Implementation and unit testing
I will integrate and test individual program units into complete systems
I will also ensure the software requirements has been met
The software system is delivered to the public (after testing and reaching perfection)
 Operation and maintenance
The website will be published and put into practical use
It will also involve correcting errors, improving the implementation of system units and
enhancing the system’s services as new requirements are discovered
The waterfall method is suited to my case because of the following advantages.
 It will be incremental and easy to identify errors as I go on with the entire system.
 It is easy to implement and maintain.
xxv
4.2 Software project plan
i. Type of process model used
The type of software life cycle model is the waterfall model or the linear sequential model.
Processes are segmented into a sequence or series of successive activities and each activity
results in a well-defined product.
Analysis
Design
Implementation
and coding
Testing
Maintenance
Figure 1: Diagrammatic Representation of the Water Fall Model
Figure 1
xxvi
ii. Phase dependent tools techniques and notations
To develop software requirements specifications, architectural and detailed design and the
source code the following tools may be used:
 Automated tools
 Specialized notations
 Modern techniques
To perform unit testing, system testing and acceptance testing automated testing tools may be
used.
Other tools and techniques may be used to track and control progress can be included:-
 PERT charts (NETWORK CHARTS).
 Work breakdown structures (WBS)
 Personal staffing charts
iii. Work breakdown structure
Feasibility Analysis
1. Discussing the different solution strategies lay down above (Network based system,
Stand-alone system approach and the Database centered application).
2. Determining the best/appropriate solution strategy among those discussed above for the
system.
Requirements
o Elicit requirements
o Analyze Requirements
o Build requirement documents
o Review requirements
xxvii
Design
 Design the interface of the clinic management system (interface design)
 Design the architecture of the clinic management system (architectural design).
 Design the components of the clinic management system (Component level design).
 Design data items of the clinic management system (data design).
 Test guidelines
Implementation
 Build prototype of the clinic management system
 Implement clinic management system data entry Windows.
 Implement module/sections of the clinic management system
Testing
a) Unit testing
b) Integrated testing
Delivery
 Train staff
 Deliver documentation
iv. Budget and schedule
Hardware Requirement
The application will be developed and run in the following hardware and software
environments.
Hardware Minimum specification Use
Processor 1 gigahertz (GHz) or faster For development purposes
RAM 256 megabytes (MB) and
above.
For development purposes
xxviii
Hard disk space 16 GB (32-bit) or 20 GB (64-
bit)
For development purposes
Software requirements Minimum specification Use
Operating System Windows XP, Linux For development purposes
Mozilla Firefox browser. Version 7 For development purposes
Ms access Version 7.3 For development purposes
Visual Basic Version 6.0 For making the database.
Internet Connection
4.2 3 Deliverable
 The final system that will be delivered at the completion of the project will contain the
following:
1. A complete working website with a Login (authentication) system.
2. A documentation on the use of the system.
The development of Clinic Management System is scheduled to be completed in approximately
six month. The hardware. Software, system component, user’s requirements, method of
requirement user’s need. The overall cost of this requirement are determined so as to deliver the
xxix
system in time. Usually, there must an existing system that had been developing similar with
the new system that will be implementing. The natures of this infrastructure need to be
This step is done to make sure that the appropriate technique and methods are used in order to gain
information for this system. A lot of interview, research, collecting and other activity need to be done to
make sure that the all the project requirement will be fulfill
Table 1: Schedule.
No. Activity Duration
1 Information gathering and Proposal
Writing.
1st
Jun – 31st
Jun 2014.
2 Software Requirements Specification, SRS
Writing.
1st
Jul –15th
Jul2014.
3 System Design. 16th
Jul – 31st
Jul 2014.
4 System Design Document, SDD Writing. 1st
Aug. – Oct 2014.
5 Development and Testing. 16th
Oct- 17th
Oct 2014.
6 System Testing Documentation Writing 20th
Oct- 31st
Oct 2014.
7 System Verification and Validation 2nd
Nov – 8th
Nov 2014.
8 System Manual Writing 12th
Nov onwards.
9 System Presentation. Final date of Systems
Presentations. 1st
Semester.
2nd
Semester.
xxx
Table 2: Budget.
Item Description Amount (KSHS)
Data collection costs. 2,000
Travelling costs. 500
Development tools. 3,000
Laptop Computer 43,000
Modem for internet connectivity 3,000
Research costs 1,000
Miscellaneous costs 5,000
TOTAL AMOUNT KSH 57,500
v. Reference
1. University of Eldoret
2. www.dhs.health.mil.com
3. Genesis clinic and lab.
xxxi
4.4 Research design and its justification
-The following types of research designs are commonly used:
 Descriptive design-Descriptive research designs help provide answers to the questions
of who, what, when, where, and how associated with a particular research problem; a
descriptive study cannot conclusively ascertain answers to why. Descriptive research is
used to obtain information concerning the current status of the phenomena and to
describe "what exists" with respect to variables or conditions in a situation.
 Case Study Design-A case study is an in-depth study of a particular research problem
rather than a sweeping statistical survey. It is often used to narrow down a very broad
field of research into one or a few easily researchable examples. The case study
research design is also useful for testing whether a specific theory and model actually
applies to phenomena in the real world. It is a useful design when not much is known
about a phenomenon.
 Historical design-he purpose of a historical research design is to collect, verify, and
synthesize evidence from the past to establish facts that defend or refute your
hypothesis. It uses secondary sources and a variety of primary documentary evidence,
such as, logs, diaries, official records, reports, archives, and non-textual information
[maps, pictures, audio and visual recordings]. The limitation is that the sources must be
both authentic and valid.
 Experimental design-blueprint of the procedure that enables the researcher to
maintain control over all factors that may affect the result of an experiment. In doing
this, the researcher attempts to determine or predict what may occur. Experimental
Research is often used where there is time priority in a causal relationship (cause
precedes effect), there is consistency in a causal relationship (a cause will always lead
to the same effect), and the magnitude of the correlation is great. The classic
experimental design specifies an experimental group and a control group. The
independent variable is administered to the experimental group and not to the control
group, and both groups are measured on the same dependent variable. Subsequent
experimental designs have used more groups and more measurements over longer
periods. True experiments must have control, randomization, and manipulation.
xxxii
 Exploratory design-An exploratory design is conducted about a research problem
when there are few or no earlier studies to refer to. The focus is on gaining insights and
familiarity for later investigation or undertaken when problems are in a preliminary
stage of investigation.
 Observational design-This type of research design draws a conclusion by comparing
subjects against a control group, in cases where the researcher has no control over the
experiment. There are two general types of observational designs. In direct
observations, people know that you are watching them. Unobtrusive measures involve
any method for studying behavior where individuals do not know they are being
observed. An observational study allows a useful insight into a phenomenon and
avoids the ethical and practical difficulties of setting up a large and cumbersome
research project.
 Longitudinal design-longitudinal study follows the same sample over time and makes
repeated observations. With longitudinal surveys, for example, the same group of
people is interviewed at regular intervals, enabling researchers to track changes over
time and to relate them to variables that might explain why the changes occur.
Longitudinal research designs describe patterns of change and help establish the
direction and magnitude of causal relationships. Measurements are taken on each
variable over two or more distinct time periods. This allows the researcher to measure
change in variables over time. It is a type of observational study and is sometimes
referred to as a panel study.
-Among the research designs listed above, I chose to use a combination of case study,
observational, historical and experimental design. This is because of the following advantages
of the combination.
1. Using observational design I was able to see how the clinic management system
will be handled by the end user (administrator)..
2. With historical design, I was able to collect data about similar systems that exist.
The data I collected is valid and authentic because these systems are real and
used in some Kenya by some hospitals and clinic.
3. Both of these methods are cheap and I can afford to use them with employment
of few resources available at the moment.
4. The two approaches are both efficient and with less effort getting the final result
is possible.
xxxiii
4.5 Research methods
-To obtain information relevant to my project I employed the following methods:
a) Interviews
b) Questionnaires
c) Observation
d) Online research
4.3.0 Interviews
The interview is the key technique for information gathering during the systems
analysis phases of a development project.The interviewing skills of the analyst
determine what information is gathered, the quality and depth of that information.
I used one main approach to conduct my interviews within the staff that I
interviewed with during my study.
1. Random questions related to my project although not pre-written on
paper.
I had to follow the following interview process.
1. Selection of the interviewee and scheduling time for the interview.
2. Preparation of interview questions, or script.
3. The interview session.
4. Documentation of the facts and information gathered during the interview.
5. Review of the interview write up with the interviewee.
6. Correction of the write up and filing.
Some of the limitations I encountered while using these method include;
1. The time I had for the collection of the information was limited.
2. Some of the staff tried to interview were not willing to cooperate.
xxxiv
3. A number of the staff I had set interviews with cancelled the interview at the last
minute.
4. Some of the answers given by the staff I interviewed were general answers and I
had to make conclusions by myself.
4.3.1 Observation
Observation is the most effective and less tedious way to research about a topic.
-This approach was good because of the following reasons
 Directness- It provides direct access to the area of interest under consideration. Instead
of relying on second hand information, such as asking people what they think about
something, you actually observe and record what you see.
 Diversity, Flexibility and Applicability-Observation can be in many forms, from
informal and unstructured approaches through to tightly structured, standardized
procedures and can yield associated diverse types of data, both qualitative and
quantitative.
 Provision of a permanent record - The fact that all observation entails some form of
recording means that it provides a permanent record of such events or behavior, thus
allowing further analysis or subsequent comparisons across time or location to be
carried out.
 Complementarily with other approaches-Observation can effectively complement
other approaches and thus enhance the quality of evidence available to the researcher.
4.3.1.0 Limitations of observations
 Observer Effect-This refers to the way in which the presence of an observer in
some way influences the behavior of those being observed. In order to avoid or
xxxv
minimize this, methods of observation sometimes attempt to be as unobtrusive
as possible.
 Observer Bias- Observation is sometime susceptible to observer bias –
subjective bias on the part of the observer – thus undermining the reliability and
hence the validity of the data gathered. This can be because the observer records
not what actually happened, but what they either wanted to see, expected to see,
or merely thought they saw.
 Practicability- Observation is time consuming and resource intensive.
Observation may be a very desirable strategy to explore certain research
questions, but it may simply not be feasible for the researcher with limited time
and resources to carry out the observation.
4.3.2 Other sources.
The online research was based on case studies on similar systems that exist in different
countries around the world. I found out that there exists such a system in Kenya and is
highlighted in the literature review under existing similar systems.
4.3.3.0 Merits of this approach
1. It is easy to identify weaknesses in existing systems and come up with possible
improvements.
2. Is a fast method to collect information because it involves reviewing systems that
already exist.
3. It is cheap since the work which forms the basis of my analysis is readily available
unlike other methods like experimenting which require use of expensive equipment.
4.3.3.1 Demerits
1. The available source of data may be inaccessible at the time you need them.
xxxvi
2. The work you are using as a basis could have contained errors hence if you
happen to use it, you may end with a more errors in your project.
4.6 System development model
I will use the waterfall/incremental method in my system development. Waterfall method
specifies that each phase must be completed fully before the next phase can begin. At
the end of each phase, a review takes place to determine if the project is on the right path
and whether or not to continue or discard the project.
This method is appropriate because of the following advantages:
 Simple and easy to understand and navigate.
 Phases are processed and completed one at a time.
 Easy to manage due to the rigidity of the model – each phase has specific deliverables
and a review process.
 Works well for smaller projects where requirements are very well understood.
xxxvii
CHAPTER 5:
5.0 CONCLUSION AND RECOMMENDATION
I believe I have done enough research on the Project and am ready to start
and complete the project over the period specified and also make the
delivery.
A lot of research and survey, as well as the documentation analysis need to be done
in order to make sure that the information are accurate and the system is more
efficient and also systematic. The research that had been done is concluding in the
Literature Review. Analysis is done to make sure that the data can be used as a
guideline for developing this system. There are existing systems which involve in
this chapter. The existing system tells about how they work and what the
requirements that need from their users are. This kind of information is gathered
and an analysis is done to select the appropriate features to be developed to the new
system (Development of clinic Management System for School Clinic).
Thank you in advance for your consideration.
xxxviii
CHAPTER 6:
REFERENCES
Seidler, K. (2011, January 27). Apache friends - xampp. Apache friends - very easy apache,
mysql, php and perl installation without hassles. Retrieved January 2, 2013, from
http://www.apachefriends.org/en/xampp.htm
Valade, J., Ballad, T., & Ballad, B. (2008).PHP & MySQL web development all-in-one desk
reference for dummies. Hoboken, NJ: Wiley.
HTML editor software, web design software | Adobe Dreamweaver CS6.(n.d.).Adobe.
Retrieved January 2, 2013, from http://www.adobe.com/products/dreamweaver.htm
Singh, V. P. (2006). Macromedia Dreamweaver 8. New Delhi: Computech Publications.
Karlins, D. (2007). Macromedia Dreamweaver 8 how-tos: 100 essential techniques. Berkeley,
Calif.: Adobe.
Learn how to upload your website files to your web hosting server. (n.d.).Free online tutorials,
Tips, Tricks, email, resources, graphics, designing, web promotion, Web page design at
WebDevelopersNotes.com. Retrieved January 2, 2013, from
http://www.webdevelopersnotes.com/hosting/upload_website_files_to_web_host.php3
(Electronic Commerce and Collaboration Competence Center) Research Group,
Department of Computer Science, Faculty of Science, University of Ruhuna, Matara.
Valid on 20060815, http://www.ruh.ac.lk/Uni/science/computer/ec4
Jayaweera P. and Johannesson P., “A Patient Centred Process Ontology for Information
Visualisation in Health Care”, EMOI - INTEROP 2004 (Enterprise Modeling and Ontologies for
Interoperability) at 16th International Conference on Advance Information Systems Engineering
(CAiSE ’04), Riga-Latvia.s
39
APPENDIXES
Option Compare Database
Private Sub Command21_Click()
On Error GoTo ErrHandlers:
If IsNull(RegNo) Then
Creating a Login form
Option Compare Database
Private Sub Command22_Click()
Dim RegNo As String
If IsNull(Me.txtLoginID) Then
MsgBox "please enter LoginID", vbInformation, "LoginID Required"
Me.txtLoginID.SetFocus
ElseIf IsNull(Me.txtPassword) Then
MsgBox "Please enter Password", vbInformation, "Password Required"
Me.txtPassword.SetFocus
Else
'process the job
If (IsNull(DLookup("LoginID", "tbuser", "LoginID ='" & Me.txtLoginID.Value & "'"))) Or _
(IsNull(DLookup("Password", "tbuser", "Password ='" & Me.txtPassword.Value & "'"))) Then
MsgBox "Incorrect LoginID or Password"
Else
RegNo = DLookup("RegNo", "tbuser", "LoginID = '" & Me.txtLoginID.Value & "'")
DoCmd.Close
If RegNo = INF / 29 / 12 Then
'msBox "LoginID and Password correct"
DoCmd.OpenForm "Navigation form1"
40
Else
DoCmd.OpenForm "Navigation form1"
End If
End If
End If
End Sub
SAMPLE CODING
Registering patient deatils
MsgBox "you have not entered information", , "No Info"
ElseIf IsNull(UserName) Or IsNull(LoginID) Or IsNull(Password) Then
MsgBox "The full name, LoginID and Password fields are required", , "Required fields"
Else
msg = "Do you want to Submit your infomatiom"
Style = vbYesNo + vbCritical
Title = "Registration Confirmed"
response = MsgBox(msg, Style, Title)
If response = vbYes Then
DoCmd.Close
Exit Sub
End If
End If
Exit_ErrHandlers:
Exit Sub
ErrHandlers:
MsgBox Err.Description, vbCritical
Err.Clear
End Sub
Private Sub Command22_Click()
Me.Undo
DoCmd.Close
End Sub
41
USER MANUAL
42
Installation Guide
1. Insert FAMILY CD-ROM into computer drive.
2. Browse the CD-ROM.
3. Open the folder FAMILY.
4. Open the setup as a program.
After the program is successfully installed login with the user name ‘ ADMIN ‘ and password
‘99999’ to navigate through the system.
The login form
This is the first form to be loaded once you run the system. Enter the username and the
password correctly, once the username and password is entered correctly, the welcome screen
will pop up as shown below:
43
Homepage form
Through this page, the user selects among the various available options, which task they
would like to carry out or the information they would like to view. If the user wishes to
register a patient’s details, then he/she opens the registration form and enters the patient’s
details and follows the steps.
44
Registration form
45
Doctor’s form
This page allows the doctor to enter confidential and referral details
46

CLINICAL_MANAGEMENT_SYSTEM_PROJECT_DOCUM.docx

  • 1.
    CLINIC MANAGEMENT SYSTEM BY:KINGORI ELIJAH GITHINJI (INF/007/12) COURSE: INF 290 SCHOOL OF SCIENCE DEPARTMENT OF MATHEMATICS AND COMPUTERSCIENCE. PROJECT CORDINATOR: MADAM SIELE DATE: 17, MAY 2014
  • 2.
    v Declaration This presentation isoriginal in every aspect and is being presented for the first time in University Of Eldoret and is unique. SIGNATURE: DATE: STUDENT………………………………… ……………………………..... This proposal is submitted with my approval as University Supervisor. SUPERVISOR…………………………….. ……………………………….
  • 3.
    vi Acknowledgement. I acknowledge withgreat honor the effort of the following people in the successful research and completion of the Campus Guide system; The Almighty God for the strength and ability to successfully got through this huddle, My parents, friends and finally these websites http://www.phpacademy.com/, http://www.developphp.com/ and http://www.jab.co.ke/ for the tips and guidance through understanding the functionality of clinical management system. Dedication I would like to dedicate this clinical management System to the schools clinic and any other hospital, public or private to ease the registration of patients and management of the patients records.
  • 4.
    vii Table of Content CHAPTER1:................................................................................................................................................ix 1.0 Introduction ............................................................................................................................... ix 1.1 Problem statement............................................................................................................................ x 1.2 Objectives of the system............................................................................................................. x 1.3 Justification of the computerized system ........................................................................................ xi 1.3.1 Reduce cost............................................................................................................................... xi 1.3.2 Increase revenue....................................................................................................................... xi 1.4 Constraints affecting my system .................................................................................................... xii 1.6.1 Inputs.......................................................................................................................................xiii 1.6.2 Outputs ....................................................................................................................................xiii 2.0 Literature review ............................................................................................................................ xv 2.0.1 Introduction ............................................................................................................................. xv LITERATURE REVIEW.....................................................................................................................xvi 3.1 ANALYSIS AND DESIGN..........................................................................................................xvii 3.2 DATABASE MANAGEMENT SYSTEM...............................................................................xx CHAPTER 4;............................................................................................................................................ xxiv 4.0 METHODOLOGY.......................................................................................................................xxiv 4.1 Introduction ..............................................................................................................................xxiv 4.2 Software project plan...............................................................................................................xxv i. Type of process model used....................................................................................................xxv ii. Phase dependent tools techniques and notations....................................................................xxvi iii. Work breakdown structure .................................................................................................xxvi iv. Budget and schedule..........................................................................................................xxvii 4.2 3 Deliverable ..............................................................................................................................xxviii v. Reference.................................................................................................................................xxx 4.4 Research design and its justification ......................................................................................xxxi 4.5 Research methods...................................................................................................................xxxiii CHAPTER 5:..........................................................................................................................................xxxvii
  • 5.
    viii 5.0 CONCLUSION ANDRECOMMENDATION .................................................................. xxxvii CHAPTER 6:.........................................................................................................................................xxxviii REFERENCES........................................................................................................................... xxxviii APPENDIXES..........................................................................................................................................39
  • 6.
    ix CHAPTER 1: 1.0 Introduction Inthe era of technology, where everything needs to be done efficiently and effectively the existences of Clinic Management System (CMS) become necessary. The used of CMS can enhance the services and also the work flow of all activity that happens in hospitals where it helps in reducing the workload of medical staff, the number of man power needed and it also make hospitals management become more manageable and easier to control. The Clinical Management System is a windows-based software designed for registration and management of patient’s records and easy access of the records. The system will be used to assist the register, doctors, lab technicians and chemists to store and manage patient records in a hospital or clinic for easier access and reference. All these activities are done routinely and would be cumbersome on the employees if done manually hence need of an efficient easy to use management software that will help ease the workload on employees in the clinic/hospital. Currently, there is a huge number of private and public hospitals that keep their patients records in books and store them manually. it’s a very formal way of storing data and records but the demerit of storing data in this manner is poor handling of the books may lead to lose of data , the books are not that much secure and are easily perishable furthermore books have no back up once lost cannot be retrieved. Applying this system in such institutions will help manage these records and preserve the information for longer periods of time and also make its access far much simpler and easier, it also ensures accuracy and openness of the patient’s details / records.
  • 7.
    x 1.1 Problem statement. Inour country, most clinics and hospitals have not embraced the new technologies that can improve their management and also profits.as a result, most of them use analogue systems to capture and manage data. Large space usage. Use of paper to record data requires large space for storage over time. This can be seen in many places where analogue systems are in use. Inefficient back up methods. Old systems especially that which are analogue do not provide effective ways to back up data and as a result data can be permanently lost in the event data is damaged or misplaced. This may lead to the collapse of the institution. .Analogue systems do not allow efficient supervision of its users and thus employees are likely to commit fraud undetected and get away with it. 1.2 Objectives of the system  The Enable better supervision of employees. Employees are the core entity in ensuring maximum and sufficient service. The problem is in the supervision, where employees are bound to get away with anything without the institution’s notice. The new system will have a record of all stake holders involved in the institution, including employees. This will establish a clear strategy that will ensure easy employee supervision.
  • 8.
    xi  Reduce operationalcost. Since a single system will be set to monitor and process loads of the institution’s operation, this will cut down on the unnecessary spending. The rest of the capital will help in improving the institution facilities and other amenities. 1.3 Justification of the computerized system The main aim of a hospital or any clinical organization is to maximize profits. The software product will help in achieving this in the following ways; 1.3.1 Reduce cost. Reducing operational cost. Our project aim is to come up with a software product that will reduce the operational costs of a business. There will be no use of purchasing stationery and hence reduced operational costs. Curbing fraud by the employees. Our software will enable effective employee supervision and stringent measures that will hinder office fraud. Reducing errors. Our software will provide proper validation techniques that will collectively reduce errors done when recording data. 1.3.2 Increase revenue It will improve customer relations. My software’s final aim is to improve the patients experience by enabling an easy environment to operate in and hence the patient’s satisfaction is achieved leading to more patients and higher revenue.
  • 9.
    xii 1.3.3 Increased efficiencyand effectiveness. Enabling ease of access to information concerning each patient and their pervious records thus guaranteeing efficiency and effectiveness. 1.4 Constraints affecting my system  Size - The Size of the clinical database System has a very huge database that makes the system heavy and this increases the access time of the database.  Time -The time given to complete the project is only one semester which is very limited for completion of such a big project.  Expenses -The process of completing the whole project will require some money which will cater for Internet access and purchase of a domain to test the system  Clinical management System will only benefit those who know about the internet, this means the computer illiterate will not be able to use it.  No money was allocated for the project and this may to some extend limit the product scope. 1.5 CONTEXT MODEL: SCOPE Clinic Administrators Common Database with Doctors details, staff details and student’s details. Clinical Manageme nt System website Member Sign Up Member Login and Profile View Browse Through Clinical System Send Application for booking Feedback from company
  • 10.
    xiii 1.6 Input andOutput data. 1.6.1 Inputs  Patients Details  Doctors Details  Diagnosis  Quantity carried 1.6.2 Outputs  Prescription  Drug Quantity  Referral if required 1.7 System functions. Various system element functions are as follows; a) The clinic management system software functions include  Clinical management system will make it easier for hospital to get accessed to his employees  Reduce the cost of paper usage (books) and embrace digital way  Reduce the clashing time by drivers since booking is online  Management of the hospital will be easy.  Allow the administrator to update all the information concerning the system 
  • 11.
    xiv b) Hardware functions The keyboard will be used to enter all kind of data into the system  The display unit will allow the adminstrator/users of the system to view information  The hard disk will be used to store information c) Patients’ functions  Patients will be required to sign up first then log into the system  Provide their information and details to be feed into the system d) Functions to be provided by Data Data is fed into the system by the administrator so that it’s processed and displayed for the administrator and doctors to reach e) Functions provided by the administrator The administrator is required to update information of the system. The functions performed include;  The administrator will be required to login to the system using his/her account  The administrator will update information concerning the contacts of the doctors, the lab technicians and the people at high levels.  He/she will also update the whole system if there are any updates concerning the system
  • 12.
    xv CHAPTER 2: 2.0 Literaturereview 2.0.1 Introduction In this section I studied the past, present and future problems in hospital management. The main source of information was the people the school clinic and so I asked my fellow students what they might know about the problem. The internet was also very crucial as a source of information because of the vast amount of data found there and other trustable sources. Methodology: To get the best information I searched the internet for information concerning the problem. Clinics and Hospitals In Kenya There are many clinics and hospitals in Kenya today. The hospitals are divided into different categories depending on the level and quality of service offered in the hospital. These are the two main categories of clinics/hospitals in Kenya  Private  Public (Government hospitals)
  • 13.
    xvi LITERATURE REVIEW Nowadays, thecurrent Clinic management system that are available had not been widely used. This is because the process of task that occurred in hospitals is quiet complex compared to other organization. The other reason is that, most of existing system does not full fill the requirements of doctor and other medical staff in our country. Registration in hospitals, the processes of works to be done are vary. In current system that is being used in University of Eldoret where the case study has been done, all tasks are done manually. Before a patient can received a treatment from doctors, first of all, they need to register. The person who is in charge in registration process must make sure either the person had ever received a service from the hospitals or not ,lf the person had been received treatments from the hospitals, then attendance are responsible to find back their file where a details of that particular person had been kept. In registration process, usually the person in charge is someone who works under administrator department, this responsible person will hand out a form to be filled by patients who wish to receive a treatment in Outpatient Department. Patients need to give details about themselves In some cases, patient come to the clinic with serious injured and because of this, patient sometimes are not able to fill in the form themselves so someone need to fill in the form for them, before they are allow to receive a treatment from Outpatient Department .Because of this scenario, sometimes the details that had been given are not correct So whenever patient are available to do it themselves they need to-register again, and this lead to a data redundancy, time wasting and also and additional workload for hospital staff especially the registrar. They need to find out the previous details about the patients which are incorrect in the archive where, in archive, it contains thousands of files on patient's details. Here is a list of problems that people who works in hospitals are facing: (i) The manual registration process leads to data redundancy and also gives an additional workload to the person who is in charge .Because if the patients have received treatment from the clinic before, then they need to find back the details on that particular patient in the archive. (ii) From the research, by interviewing the medical staff, and also people who work under this organization they feel that they are under staffed and need more workers this also poses a problem in the Universities’ financial department as it’s supposed to pay all the workers. (iii) Mishandlement of the patients records and privacy , students private information can be easily access by anyone
  • 14.
    xvii (iv) There isno data backup. Once data about a patient is lost it cannot be easily recovered or be recovered at all REFERENCES University of Eldoret clinic UoE clinic staff. Genesis Clinic and Lab CHAPTER 3 3.1 ANALYSIS AND DESIGN The Clinical management System begins with the following involves various activities performed together. These are the System Development Life Cycle i) Recognition of need It is the first stage of information system development cycle. The preliminary investigation must define the scope of the project and the perceived constrains, opportunities and directives that triggered the project. As for Clinical Management System, I collected the system requirements through questionnaires and interviewing student and the staff and the problem they face when they visit the universities Clinic. I happen to find the following: The preliminary investigation include the following tasks:  Listing problems, opportunities and directives.  Assess project worth.  Plan the project.  Present the project and plan. ii) Feasibility study
  • 15.
    xviii The goal ofa feasibility study is to evaluate alternative system and to purpose the most feasible and desirable system for development. It consist of the following:  Statement of the problem  Summarizing of findings and recommendations  Details of findings  Recommendations and conclusions I addressed five types of feasibility study in my research, they include the following. 1. Operational Feasibility The system is operationally feasible. 2. Time Feasibility Being a small system and given the period of three months of development, it is time feasible. 3. Economic Feasibility: A network-based system requires a lot of equipment such as cables, hubs etc. This requires a lot of initial capital to install the network. On the other hand, it allows sharing of resources and information and centralized administration hence cheaper. 4. Technical Feasibility Since it is not a complex system, we have the technical feasibility of developing the system. 5. Time Feasibility The system is a small one and hence the time frame of three months allocated for development is enough hence there is time feasibility. From the above we choose to use a network based database system because as compared to the other strategies, it more feasible. It will contain an interface that is distributed in the network and is connected to a central data-base.
  • 16.
    xix Feasibility study involvecost/benefit analysis. In the process , the cost and benefits are estimated with greater accuracy. If cost and benefit should be quantified to make a good system that is affordable. iii) Analysis Analysis starts with systems request that describes the problems or desired changes in the system. It identifies the nature and scope of the business opportunity and problem by performing a feasibility study iv) Design The Design phase creates a blueprint for the new system that will satisfy all documented requirements. It identifies all necessary outputs, inputs, interfaces and processes. Designs internal and external controls that will ensure:  Reliability  Security  Maintainability  Accuracy The design is documented in the systems design specification and presented to the management and users for their review and approval. The involvement of Management and users is to avoid any misunderstanding about what the system will do, how it will do it and how much it will cost. v) Implementation In the implementation phase, the new system is constructed by the programeers and designers and finally given to the final user.After implementation data is converted into system files,users are trained, and the actual transition to the new system is undertaken.
  • 17.
    xx A Systems Evaluationis later done to determine If the systems operates properly and if the cost of the system and benefits are within expectations vi) Post implementation and maintenance During this phase the IT department and staff maintains (corrects the errors and adapt to changes in the environment ) and enhances the system. Enhancements provide a maximized return on IT investments If the system is well design it should be reliable, Maintainable and scalable. This document describes the data that will be processed by the Clinical management System and the functions that will be performed on the data. The Entity Relationship Diagram (ERD) and data dictionary will show data processed by the software while the Data Flow Diagrams (DFDs) will describe the functions that will process the data. 3.2 DATABASE MANAGEMENT SYSTEM Requirement specifications Identification of the user and the application: The clinic Management users are; o Doctor, o Lab technician, o The patients.(students) The applications of the system include The patient reports Patient registration Doctor treatment registration Conceptual database model: Entity 1: Registration (Reg No, Name, Date of Birth, Course, Date of Registration, Card No, Lab Form No, Prescription Form, drug name, Quantity )
  • 18.
    xxi Entity 2: Diagnosis( Reg No, Doctor’s Name, Doctors No, Date of Diagnosis, Lab technicians Name, Lab Technicians No, Brief History ) ERD Diagram for Entity 2 Entity 3: Prescription Prescription (Prescription No, Reg No) Prescription Details ( Lab Form No, Prescription Form No, Drug Name, Quantity, and Doctor’s No) Drugs ( Drug Name,) Doctor (Doctor’s No, Doctor’s Name) Patient (Reg No, Patient’s Name,) Diagnosis Doctor Diagnosis Details Diagnosis Description
  • 19.
    xxii ERD diagram Entity2 Entity 4: Laboratory Lab (Lab form No, provisional Diagnosis, Card No, Reg No, Tech No) Tech Details (Tech’s No, Tech’s Name) Patient (Reg No, Patient’s Name) Lab (Lab Form No, Card No, Findings (provisional Diagnosis) ERD Diagram for entity 4 Lab Patient Tech Details Lab findings (provisional diagnosis) Prescription Patients Drug Doctor
  • 20.
    xxiii Entity 5: Referral Referral(Ref No, Reg No, Patient’s Name, Doctor’s No, Doctor’s Name, Date of Referral, Reason for Referral, Hospital Referred to, Referred to Doctor’s Name
  • 21.
    xxiv CHAPTER 4; 4.0 METHODOLOGY 4.1Introduction -A research design is an organized plan to study a scientific problem. The design of a study defines the study type (descriptive, co-relational, semi-experimental, experimental, review) and sub-type (e.g., descriptive-longitudinal case study), research question, hypotheses, independent and dependent variables, experimental design, and, if it can be applied, data collection methods and a statistical analysis plan. I decided to use the waterfall model in my system design which will be implemented as follows:  Requirements analysis and definition I will consult system users to establish system’s services, constrains and goals .This will be through various research methods. I will define them in detail and serve as a system specification  System and software design I will establish an overall system architecture to allocate the requirements to either hardware or software systems I will identify and describe the fundamental software system abstractions and their relationships  Implementation and unit testing I will integrate and test individual program units into complete systems I will also ensure the software requirements has been met The software system is delivered to the public (after testing and reaching perfection)  Operation and maintenance The website will be published and put into practical use It will also involve correcting errors, improving the implementation of system units and enhancing the system’s services as new requirements are discovered The waterfall method is suited to my case because of the following advantages.  It will be incremental and easy to identify errors as I go on with the entire system.  It is easy to implement and maintain.
  • 22.
    xxv 4.2 Software projectplan i. Type of process model used The type of software life cycle model is the waterfall model or the linear sequential model. Processes are segmented into a sequence or series of successive activities and each activity results in a well-defined product. Analysis Design Implementation and coding Testing Maintenance Figure 1: Diagrammatic Representation of the Water Fall Model Figure 1
  • 23.
    xxvi ii. Phase dependenttools techniques and notations To develop software requirements specifications, architectural and detailed design and the source code the following tools may be used:  Automated tools  Specialized notations  Modern techniques To perform unit testing, system testing and acceptance testing automated testing tools may be used. Other tools and techniques may be used to track and control progress can be included:-  PERT charts (NETWORK CHARTS).  Work breakdown structures (WBS)  Personal staffing charts iii. Work breakdown structure Feasibility Analysis 1. Discussing the different solution strategies lay down above (Network based system, Stand-alone system approach and the Database centered application). 2. Determining the best/appropriate solution strategy among those discussed above for the system. Requirements o Elicit requirements o Analyze Requirements o Build requirement documents o Review requirements
  • 24.
    xxvii Design  Design theinterface of the clinic management system (interface design)  Design the architecture of the clinic management system (architectural design).  Design the components of the clinic management system (Component level design).  Design data items of the clinic management system (data design).  Test guidelines Implementation  Build prototype of the clinic management system  Implement clinic management system data entry Windows.  Implement module/sections of the clinic management system Testing a) Unit testing b) Integrated testing Delivery  Train staff  Deliver documentation iv. Budget and schedule Hardware Requirement The application will be developed and run in the following hardware and software environments. Hardware Minimum specification Use Processor 1 gigahertz (GHz) or faster For development purposes RAM 256 megabytes (MB) and above. For development purposes
  • 25.
    xxviii Hard disk space16 GB (32-bit) or 20 GB (64- bit) For development purposes Software requirements Minimum specification Use Operating System Windows XP, Linux For development purposes Mozilla Firefox browser. Version 7 For development purposes Ms access Version 7.3 For development purposes Visual Basic Version 6.0 For making the database. Internet Connection 4.2 3 Deliverable  The final system that will be delivered at the completion of the project will contain the following: 1. A complete working website with a Login (authentication) system. 2. A documentation on the use of the system. The development of Clinic Management System is scheduled to be completed in approximately six month. The hardware. Software, system component, user’s requirements, method of requirement user’s need. The overall cost of this requirement are determined so as to deliver the
  • 26.
    xxix system in time.Usually, there must an existing system that had been developing similar with the new system that will be implementing. The natures of this infrastructure need to be This step is done to make sure that the appropriate technique and methods are used in order to gain information for this system. A lot of interview, research, collecting and other activity need to be done to make sure that the all the project requirement will be fulfill Table 1: Schedule. No. Activity Duration 1 Information gathering and Proposal Writing. 1st Jun – 31st Jun 2014. 2 Software Requirements Specification, SRS Writing. 1st Jul –15th Jul2014. 3 System Design. 16th Jul – 31st Jul 2014. 4 System Design Document, SDD Writing. 1st Aug. – Oct 2014. 5 Development and Testing. 16th Oct- 17th Oct 2014. 6 System Testing Documentation Writing 20th Oct- 31st Oct 2014. 7 System Verification and Validation 2nd Nov – 8th Nov 2014. 8 System Manual Writing 12th Nov onwards. 9 System Presentation. Final date of Systems Presentations. 1st Semester. 2nd Semester.
  • 27.
    xxx Table 2: Budget. ItemDescription Amount (KSHS) Data collection costs. 2,000 Travelling costs. 500 Development tools. 3,000 Laptop Computer 43,000 Modem for internet connectivity 3,000 Research costs 1,000 Miscellaneous costs 5,000 TOTAL AMOUNT KSH 57,500 v. Reference 1. University of Eldoret 2. www.dhs.health.mil.com 3. Genesis clinic and lab.
  • 28.
    xxxi 4.4 Research designand its justification -The following types of research designs are commonly used:  Descriptive design-Descriptive research designs help provide answers to the questions of who, what, when, where, and how associated with a particular research problem; a descriptive study cannot conclusively ascertain answers to why. Descriptive research is used to obtain information concerning the current status of the phenomena and to describe "what exists" with respect to variables or conditions in a situation.  Case Study Design-A case study is an in-depth study of a particular research problem rather than a sweeping statistical survey. It is often used to narrow down a very broad field of research into one or a few easily researchable examples. The case study research design is also useful for testing whether a specific theory and model actually applies to phenomena in the real world. It is a useful design when not much is known about a phenomenon.  Historical design-he purpose of a historical research design is to collect, verify, and synthesize evidence from the past to establish facts that defend or refute your hypothesis. It uses secondary sources and a variety of primary documentary evidence, such as, logs, diaries, official records, reports, archives, and non-textual information [maps, pictures, audio and visual recordings]. The limitation is that the sources must be both authentic and valid.  Experimental design-blueprint of the procedure that enables the researcher to maintain control over all factors that may affect the result of an experiment. In doing this, the researcher attempts to determine or predict what may occur. Experimental Research is often used where there is time priority in a causal relationship (cause precedes effect), there is consistency in a causal relationship (a cause will always lead to the same effect), and the magnitude of the correlation is great. The classic experimental design specifies an experimental group and a control group. The independent variable is administered to the experimental group and not to the control group, and both groups are measured on the same dependent variable. Subsequent experimental designs have used more groups and more measurements over longer periods. True experiments must have control, randomization, and manipulation.
  • 29.
    xxxii  Exploratory design-Anexploratory design is conducted about a research problem when there are few or no earlier studies to refer to. The focus is on gaining insights and familiarity for later investigation or undertaken when problems are in a preliminary stage of investigation.  Observational design-This type of research design draws a conclusion by comparing subjects against a control group, in cases where the researcher has no control over the experiment. There are two general types of observational designs. In direct observations, people know that you are watching them. Unobtrusive measures involve any method for studying behavior where individuals do not know they are being observed. An observational study allows a useful insight into a phenomenon and avoids the ethical and practical difficulties of setting up a large and cumbersome research project.  Longitudinal design-longitudinal study follows the same sample over time and makes repeated observations. With longitudinal surveys, for example, the same group of people is interviewed at regular intervals, enabling researchers to track changes over time and to relate them to variables that might explain why the changes occur. Longitudinal research designs describe patterns of change and help establish the direction and magnitude of causal relationships. Measurements are taken on each variable over two or more distinct time periods. This allows the researcher to measure change in variables over time. It is a type of observational study and is sometimes referred to as a panel study. -Among the research designs listed above, I chose to use a combination of case study, observational, historical and experimental design. This is because of the following advantages of the combination. 1. Using observational design I was able to see how the clinic management system will be handled by the end user (administrator).. 2. With historical design, I was able to collect data about similar systems that exist. The data I collected is valid and authentic because these systems are real and used in some Kenya by some hospitals and clinic. 3. Both of these methods are cheap and I can afford to use them with employment of few resources available at the moment. 4. The two approaches are both efficient and with less effort getting the final result is possible.
  • 30.
    xxxiii 4.5 Research methods -Toobtain information relevant to my project I employed the following methods: a) Interviews b) Questionnaires c) Observation d) Online research 4.3.0 Interviews The interview is the key technique for information gathering during the systems analysis phases of a development project.The interviewing skills of the analyst determine what information is gathered, the quality and depth of that information. I used one main approach to conduct my interviews within the staff that I interviewed with during my study. 1. Random questions related to my project although not pre-written on paper. I had to follow the following interview process. 1. Selection of the interviewee and scheduling time for the interview. 2. Preparation of interview questions, or script. 3. The interview session. 4. Documentation of the facts and information gathered during the interview. 5. Review of the interview write up with the interviewee. 6. Correction of the write up and filing. Some of the limitations I encountered while using these method include; 1. The time I had for the collection of the information was limited. 2. Some of the staff tried to interview were not willing to cooperate.
  • 31.
    xxxiv 3. A numberof the staff I had set interviews with cancelled the interview at the last minute. 4. Some of the answers given by the staff I interviewed were general answers and I had to make conclusions by myself. 4.3.1 Observation Observation is the most effective and less tedious way to research about a topic. -This approach was good because of the following reasons  Directness- It provides direct access to the area of interest under consideration. Instead of relying on second hand information, such as asking people what they think about something, you actually observe and record what you see.  Diversity, Flexibility and Applicability-Observation can be in many forms, from informal and unstructured approaches through to tightly structured, standardized procedures and can yield associated diverse types of data, both qualitative and quantitative.  Provision of a permanent record - The fact that all observation entails some form of recording means that it provides a permanent record of such events or behavior, thus allowing further analysis or subsequent comparisons across time or location to be carried out.  Complementarily with other approaches-Observation can effectively complement other approaches and thus enhance the quality of evidence available to the researcher. 4.3.1.0 Limitations of observations  Observer Effect-This refers to the way in which the presence of an observer in some way influences the behavior of those being observed. In order to avoid or
  • 32.
    xxxv minimize this, methodsof observation sometimes attempt to be as unobtrusive as possible.  Observer Bias- Observation is sometime susceptible to observer bias – subjective bias on the part of the observer – thus undermining the reliability and hence the validity of the data gathered. This can be because the observer records not what actually happened, but what they either wanted to see, expected to see, or merely thought they saw.  Practicability- Observation is time consuming and resource intensive. Observation may be a very desirable strategy to explore certain research questions, but it may simply not be feasible for the researcher with limited time and resources to carry out the observation. 4.3.2 Other sources. The online research was based on case studies on similar systems that exist in different countries around the world. I found out that there exists such a system in Kenya and is highlighted in the literature review under existing similar systems. 4.3.3.0 Merits of this approach 1. It is easy to identify weaknesses in existing systems and come up with possible improvements. 2. Is a fast method to collect information because it involves reviewing systems that already exist. 3. It is cheap since the work which forms the basis of my analysis is readily available unlike other methods like experimenting which require use of expensive equipment. 4.3.3.1 Demerits 1. The available source of data may be inaccessible at the time you need them.
  • 33.
    xxxvi 2. The workyou are using as a basis could have contained errors hence if you happen to use it, you may end with a more errors in your project. 4.6 System development model I will use the waterfall/incremental method in my system development. Waterfall method specifies that each phase must be completed fully before the next phase can begin. At the end of each phase, a review takes place to determine if the project is on the right path and whether or not to continue or discard the project. This method is appropriate because of the following advantages:  Simple and easy to understand and navigate.  Phases are processed and completed one at a time.  Easy to manage due to the rigidity of the model – each phase has specific deliverables and a review process.  Works well for smaller projects where requirements are very well understood.
  • 34.
    xxxvii CHAPTER 5: 5.0 CONCLUSIONAND RECOMMENDATION I believe I have done enough research on the Project and am ready to start and complete the project over the period specified and also make the delivery. A lot of research and survey, as well as the documentation analysis need to be done in order to make sure that the information are accurate and the system is more efficient and also systematic. The research that had been done is concluding in the Literature Review. Analysis is done to make sure that the data can be used as a guideline for developing this system. There are existing systems which involve in this chapter. The existing system tells about how they work and what the requirements that need from their users are. This kind of information is gathered and an analysis is done to select the appropriate features to be developed to the new system (Development of clinic Management System for School Clinic). Thank you in advance for your consideration.
  • 35.
    xxxviii CHAPTER 6: REFERENCES Seidler, K.(2011, January 27). Apache friends - xampp. Apache friends - very easy apache, mysql, php and perl installation without hassles. Retrieved January 2, 2013, from http://www.apachefriends.org/en/xampp.htm Valade, J., Ballad, T., & Ballad, B. (2008).PHP & MySQL web development all-in-one desk reference for dummies. Hoboken, NJ: Wiley. HTML editor software, web design software | Adobe Dreamweaver CS6.(n.d.).Adobe. Retrieved January 2, 2013, from http://www.adobe.com/products/dreamweaver.htm Singh, V. P. (2006). Macromedia Dreamweaver 8. New Delhi: Computech Publications. Karlins, D. (2007). Macromedia Dreamweaver 8 how-tos: 100 essential techniques. Berkeley, Calif.: Adobe. Learn how to upload your website files to your web hosting server. (n.d.).Free online tutorials, Tips, Tricks, email, resources, graphics, designing, web promotion, Web page design at WebDevelopersNotes.com. Retrieved January 2, 2013, from http://www.webdevelopersnotes.com/hosting/upload_website_files_to_web_host.php3 (Electronic Commerce and Collaboration Competence Center) Research Group, Department of Computer Science, Faculty of Science, University of Ruhuna, Matara. Valid on 20060815, http://www.ruh.ac.lk/Uni/science/computer/ec4 Jayaweera P. and Johannesson P., “A Patient Centred Process Ontology for Information Visualisation in Health Care”, EMOI - INTEROP 2004 (Enterprise Modeling and Ontologies for Interoperability) at 16th International Conference on Advance Information Systems Engineering (CAiSE ’04), Riga-Latvia.s
  • 36.
    39 APPENDIXES Option Compare Database PrivateSub Command21_Click() On Error GoTo ErrHandlers: If IsNull(RegNo) Then Creating a Login form Option Compare Database Private Sub Command22_Click() Dim RegNo As String If IsNull(Me.txtLoginID) Then MsgBox "please enter LoginID", vbInformation, "LoginID Required" Me.txtLoginID.SetFocus ElseIf IsNull(Me.txtPassword) Then MsgBox "Please enter Password", vbInformation, "Password Required" Me.txtPassword.SetFocus Else 'process the job If (IsNull(DLookup("LoginID", "tbuser", "LoginID ='" & Me.txtLoginID.Value & "'"))) Or _ (IsNull(DLookup("Password", "tbuser", "Password ='" & Me.txtPassword.Value & "'"))) Then MsgBox "Incorrect LoginID or Password" Else RegNo = DLookup("RegNo", "tbuser", "LoginID = '" & Me.txtLoginID.Value & "'") DoCmd.Close If RegNo = INF / 29 / 12 Then 'msBox "LoginID and Password correct" DoCmd.OpenForm "Navigation form1"
  • 37.
    40 Else DoCmd.OpenForm "Navigation form1" EndIf End If End If End Sub SAMPLE CODING Registering patient deatils MsgBox "you have not entered information", , "No Info" ElseIf IsNull(UserName) Or IsNull(LoginID) Or IsNull(Password) Then MsgBox "The full name, LoginID and Password fields are required", , "Required fields" Else msg = "Do you want to Submit your infomatiom" Style = vbYesNo + vbCritical Title = "Registration Confirmed" response = MsgBox(msg, Style, Title) If response = vbYes Then DoCmd.Close Exit Sub End If End If Exit_ErrHandlers: Exit Sub ErrHandlers: MsgBox Err.Description, vbCritical Err.Clear End Sub Private Sub Command22_Click() Me.Undo DoCmd.Close End Sub
  • 38.
  • 39.
    42 Installation Guide 1. InsertFAMILY CD-ROM into computer drive. 2. Browse the CD-ROM. 3. Open the folder FAMILY. 4. Open the setup as a program. After the program is successfully installed login with the user name ‘ ADMIN ‘ and password ‘99999’ to navigate through the system. The login form This is the first form to be loaded once you run the system. Enter the username and the password correctly, once the username and password is entered correctly, the welcome screen will pop up as shown below:
  • 40.
    43 Homepage form Through thispage, the user selects among the various available options, which task they would like to carry out or the information they would like to view. If the user wishes to register a patient’s details, then he/she opens the registration form and enters the patient’s details and follows the steps.
  • 41.
  • 42.
    45 Doctor’s form This pageallows the doctor to enter confidential and referral details
  • 43.