CHAPTER 8.0
DISASTER PREPAREDNESS PLAN
I. FOREWORD
The Disaster Preparedness and Response Plan has been prepared by the
Tarlac City Disaster Coordinating Council as administrative guide to outline action
procedures, identify emergency organization, function, duties and resources for
various City Departments, Rescue Teams and other individuals or organizations
providing essential services in the event of a major emergency. As such, each
entity is allocated certain task or responsibilities, which provide guidelines for the
participants in the disaster scenario and which they will be expected to perform
while taking direction and guidance from a designated central focal point.
This plan is designed as the official guidelines for coordination of all
resources involved in emergency management and is to be referred to in any
emergency situation but not intended to by any means be exhaustive.
This disaster preparedness and response plan is to be activated by the
CDCC Chairman or his duly designated CDCC Executive Officer present whenever
such an emergency reaches proportions beyond capacity or routine procedures.
The success of this plan is dependent upon of those tasks in the plan
becoming familiar with the contents of this plan prior to an actual emergency.
It is intended that this plan documents be kept up to date. This plan will be
received and updated on an “as needed’ basis to reflect experiences gained and
comments and suggestions received from users and participants exercises or
responses.
II. INTRODUCTION
A. Purpose
The purpose of this plan is to outline preparedness, prevention mitigation,
and response activities to an emergency situation associated with natural, man-
made disaster or technological incidents.
It provides operational concept relating to the various emergency situations,
describe the overall responsibility of the different response teams and the role of all
concerned sectors in assisting in minimizing loss of life and suffering.
This plan was developed to facilitate rapid communication and decision
making which is necessary for maximizing response activities. It is intended to
facilitate the flow and coordination among all responding agencies.
Should CDCC respond to emergencies beyond its jurisdictional control, the
response teams should interact with the local authorities concerned, local police,
fire department and other agencies as possible.
B. Objective
• To establish policies and procedures, which will assure maximum and
most effective utilization of all resources in the city, minimize the loss of
life and/or injury to the population during emergencies resulting from
natural, man-made or technological disasters.
• To provide an effective and comprehensive rescue and response
operation in time of disaster or calamity.
• To implement a systematic approach in an emergency to save lives and
properties.
• To employ prompt action and organized tactical strategies in the
execution of efficient emergency response assistance.
C. Goals
General Goal - To minimize the disaster’s impact to people,
properties and business operations.
Life Safety - To reduce the risk of injury or death. This includes
evacuation of non-emergency personnel to safe
areas. People without emergency training should
refrain from getting involved. Emergency personnel
should receive proper training.
Property Protection - To minimize property damage such as building’s
contents, data, records, etc.
III. AREAS AND RESPONSIBILITIES
For effective support staff and tasked units, teams should be created with
respective area of responsibilities. A Sectoral Head shall be In-Charge and shall be
responsible in the immediate recall and dispatch of his members during emergency
situation adopting the metering system of the Public Utilities Department and shall
notify immediately the CDCC Chairman. Tarlac City shall be divided into five (5)
sectors which shall also be used in “Hazard Mapping”, namely:
Sector I - Composed of Barangays within the City Proper.
1. Poblacion 7. San Roque
2. Mabini 8. San Vicente
3. San Nicolas 9. Binauganan
4. Cut-Cut I 10. San Sebastian
5. Sto. Cristo 11. San Juan Bautista (Matadero)
6. Ligtasan
Sector II - North
1. Matatalaib 5. Dalayap
2. Salapungan 6. Alvindia
3. Aguso 7. Tariji
4. Sta. Cruz 8. Balibago II
Sector III - South
1. San Rafael 6. Atioc
2. Suizo 7. San Francisco
3. Paraiso 8. Sapang Tagalog
4. Maligaya 9. San Carlos
5. San Miguel 10. Burot
Sector IV - West
1. Armenia 7. Tibagan
2. San Jose de Urquico 8. San Isidro
3. Balanti 9. Sinait
4. San Luis 10. Sto. Niño
5. Carangian 11. Sta. Maria
6. Tibag 12. Sto. Domingo
Sector V - EAST
1. Batang-Batang 7. Villa Bacolor
2. Balingcanaway 8. Maliwalo
Each of these five (5) Sectors has flood prone and lahar flow areas that should be
constantly monitored.
To identify a few:
• Sector I : Brgys. Mabini, Cut-Cut I, San Nicolas & Poblacion along Tarlac River;
Binauganan & San Sebastian
• Sector II : Brgys. Salapungan; Aguso & Sta. Cruz along Tarlac River &
McArthur Highway
• Sector III : Brgys. San Rafael; San Miguel; San Francisco; Atioc & Dela Paz
• Sector IV : Brgys Armenia; Balanti; San Luis; San Jose de Urquico; Carangian;
Tibagan; Tibag; San Isidro; Sto. Niño; Sta. Maria and Sinait particularly
Barangays along the Tarlac River, Bulsa River and O’Donnell River
• Sector V : Brgys. Batang-Batang, Balingcanaway & Maliwalo
Designated Sector Heads:
Designated Sector Heads will be chosen among the elected City Councilors
under their respective assigned Barangay sector.
IV. DEFINITION OF TERMS
Disaster - a serious disruption of the functioning of the society, causing
widespread human, materials or environmental losses, which exceed the ability
of the affected society to cope within its own resources.
Emergency Response - these are activities undertaken immediately following
the disaster. It includes damage and needs assessment, immediate relief,
rescue and debris clearance.
Rehabilitation - this involves activities that help the victims return to “normal”
life and be re-integrated into the regular community functions.
Reconstruction - the return of the community to pre-disaster situation, which
includes replacement of infrastructure, lifeline facilities and putting order in the
physical environment, utilizing post-disaster assistance to inspire long-term
development prospects.
Development - this establishes relationship of disaster-related factors with
national development planning. This planning should include mitigation
measures and should consider potentials for increased disaster risks.
Prevention - activities designed to provide permanent protection from disaster.
It includes engineering and other physical protection measures and also
legislative measures.
Mitigation - measures taken in advance of a disaster which aims to decrease
or eliminate impact on society and on environment.
Preparedness - measures that enable the community to deal with the threat
when it occurs. Such measures are usually aimed at minimizing loss of life,
disruption of critical services, and damages.
Warning - information given to the public when a threat has been identified and
assessed as about to affect a particular area.
Command Post - the primary field location and execution of emergency
response procedures under the discretion of the On-Scene Commander.
Emergency - an abnormal situation, present or imminent, which requires
prompt action or special regulation of persons or property to protect the health,
safety, or well being of people or to limit damage to property, facilities, etc.
Emergency Operation Center - is a Command Center that is operated to
mobilize forces.
Hazardous Materials - a substance or material that poses an unreasonable
risk to safety of life and/or property.
Hazards - the phenomena that pose threat/s to people, structure or economic
assets and which may cause a disaster. They could either be man-made or
naturally occurring in our environment.
On-Scene Commander - the individual in charge of response to an incident or
disaster to meet disasters or emergencies.
Major Disaster - an event that significantly taxes the local government
resources.
Mutual Aid - agreements made between agencies or organizations that pledge
emergency or disaster assistance.
Natural Disaster - any condition seriously threatening public health, welfare, or
security as a result of a severe fire, explosion, flood, typhoon, earthquake, or
similar or accidental cause and which is beyond the control or relief of such
conditions.
Shelter - any facility, typically designated by local or national authorities that will
house, feed and care for people displaced due to an emergency or disaster.
Staging Area - the locations where manpower and/or resources assemble to
response to an emergency or disaster.
Standard Operating Procedures - documents that describe, in detail, how
operations will be performed for a special task.
Staying Area - the locations where response personnel and equipment are
collected prior to assignment.
Volunteers - shall mean contributing services, equipment or facilities to the
response effort without formal agreement or contract of hire. While engaged in
such services, they shall have the same authorities.
V. SCOPE
This plan gives instruction for:
Activating the Emergency Operations Center
Performing Rescue and Evacuation
Protecting life and property
Assessing damage
Restoring utilities
Types of emergency discussed in this plan:
Natural
Earthquake
Typhoon
Flood
Volcanic Eruption
Landslides
Man-made
Fire
Vehicular Accident
Aircraft Crash/Collision
Structural Collapse
Explosion
Bomb Threat
Civil Strife
Terrorism
Oil Spills / Toxic Wastes
VI. ORGANIZATION
A. Organization Chart
CDCC
Chairman
Emergency Command Center
Officer-in-Charge
Incident Command Post
On-Scene Commander
On-Scene
Operations Team
B. Organization and Component Units
B.1 City Disaster Coordinating Council
• CDCC Chairman
• CDCC Vice Chairman
• CDCC Executive Officer
• CDCC Sectoral Heads
• BDCC Chairman
B.2 Emergency Operations Center
a. Officer-in-Charge
b. Disaster Coordinating Sector
Law Enforcement
Fire
Medical
Public Works
c. Logistics Section
• Procurement and Supply
• Finance
d. Communication Section
• Telecommunication
e. Administrative Clerk
f. Public Information Officer
• Public Affairs Office
g. Liaison/Messenger
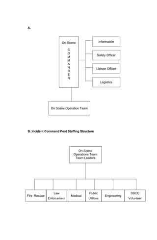
B.3 Incident Command Post
a. On-Scene Commander
• Information Officer
• Safety Officer
• Liaison Officer
• Logistics Officer
B.4 On-Scene Operation Team
a. Team Leaders
b. Fire & Rescue
c. Law Enforcement
d. Emergency Medical Services
e. Evacuation and Relief
f. Public Works
Utilities
Maintenance
Transportation
Ecology
g. Volunteer Brigade
C. Allocation of General Responsibilities
C.1 CDCC Chairman
Functions:
• Initiates emergency response operations and acts as the
highest level of authority in the overall direction and control of
disaster operations.
• Directs the utilization of all available resources of the City
Government as reasonably necessary to cope with a disaster or
emergency.
• Makes decisions, whether strategic, political or policy, for all
aspects of the emergency preparedness and response plan
including training and implementation.
• At his discretion or in his absence, shall designate the CDCC
Vice Chairman to set in motion this plan.
C.2 Executive Officer
Functions:
• Provides continuous leadership assistance to the Chairman and the
Vice Chairman of the City Disaster Coordinating Council on matters
related to disaster preparedness, mitigation and response program.
• Continuously coordinates with the Departments of the City,
especially those assigned as Members of the Support Staff and
tasked units of the City Disaster Coordinating Council.
• Executes and implements all activities directed by the CDCC
Chairman and/or Vice Chairman.
• Provides detailed reports to the Chairman and Vice Chairman of
the City Disaster Coordinating Council on every occurrence of a
disaster, stating all pertinent facts, actions already taken and
potential assistance from other sources as maybe deemed
necessary.
• Recruits, organizes and train teams of volunteers for disaster
preparedness and rescue operations.
• Performs other related duties as assigned.
C.3 Emergency Operation Center
a.) Officer-in-Charge
The EOC Officer-in-Charge is to be designated by the CDCC
Chairman and is responsible in providing operational support to the
field operation units responding to the emergency and managing
the operation of the Emergency Operations Center. This person
shall keep the CDCC Chairman appraised of the emergency
situations.
Additional responsibilities include but is not limited to the following:
1. Obtains status of emergency situation from the On-Scene
Commander.
2. Assigns individuals to the following positions as required:
• Operations Coordinator
• Logistics In-Charge
• Public Information Officer
• Communications In-Charge
• Administrative Clerk
• Liaison/Messenger
3. Designates a telephone operator when in his/her opinion, an
administrative clerk is over loaded and needs assistance.
4. Receives all situations and operation report and, on that basis,
make decisions or make recommendations for action to the
CDCC Chairman.
5. Determines which emergency supplies are needed to be
ordered and shall authorize the purchase of these supplies
from emergency vendors.
b.) Disaster Coordinating Section
Responsibilities:
The designated Operations Coordinator is responsible to the
assigned Officer-in-Charge of the Emergency Operations Center
for:
1. Coordinating the activities of the respective response team
performing rescue operations.
2. Coordinates with other government support agencies, public or
private organizations; commercial establishments, etc. for much
needed equipment, manpower and other required resources for
immediate use by the response team in order to prevent or
minimize damage to persons or property, and to provide for the
protection and restoration of government services and public
health, safety and welfare.
c.) Logistics Section
Responsibilities:
The designated individual In-Charge for logistics is responsible for
providing facilities, services, and materials in support of the
emergency.
Maintains coordination with outside service supplies in support of the
emergency.
• Provides support, obtain or produce resources and materials
required for emergency operations and which must be provided
in a timely manner.
• Maintains a list of public, private, and volunteer resources that
can be used during an emergency or disaster.
• Ensures that stock of emergency supplies and equipment is
available at all times.
• Determines which emergency supplies need to be ordered and
shall authorize the procurement of these supplies from
designated vendors.
• Maintains liaison with other government support agencies,
public or private organization or institution, commercial
establishment, etc, for much needed relief goods, donations in
kind or materials, etc, for use by affected families or individuals.
d.) Communication and Warning Section
Responsibilities:
• Mobilizes telecommunication system and personnel and
ensures availability of emergency supplies to respond to an
emergency.
• Tests, maintains and safeguards all emergency communication
equipment and place that equipment in service or in standby.
• Provides radio support to each command post and field activity,
which makes up the emergency organization.
• Provides instructions on proper radio operation, frequency
control, and radio discipline to all users. Radio transmissions
will be handled on a priority basis, with emergency transmission
being the highest priority, operational transmissions second
priority, and routine transmission will classify his/her message.
Higher priority message may cut in and supersede lower priority
message. Proper radio discipline must be observed.
• Initiates linkages with the radio broadcasting networks,
telephone companies, amateur radio groups, messengerial
services and other channels for communication services.
• Maintains list of communication facilities normally operating
within the City. This includes governmental, commercial and
amateur radio outfits.
• Ensures that communication centers are properly manned by
trained and technical personnel at all times.
• Performs other related duties as assigned.
e.) Administrative Clerk
Responsibilities:
• Responsible for updating and maintaining current the Status Board
identifying problem areas with amplifying information.
• Serves as telephone operator to manage telephone operations at
the EOC during the emergency. This person or relief shall remain
at the phone to receive incoming calls and make outgoing calls for
emergency personnel and services.
f.) Public Information Officer (PIO)
Responsibilities:
The designated PIO will perform the following task but not limited to:
• Gathers information relating to disaster operations from the
incident command post and prepare it for dissemination to the
public at large.
• Receives, evaluates, prepares and issues prompt dissemination of
official information, instructions, and directions to the public prior
to, during and after disaster.
• Prepare report covering significant information activities, which
occurred during the disaster and submit the same to the CDCC
Chairman or his duly authorized representative.
• Can call press conference as required.
• Maintains a current list of radio stations, televisions and
newspapers to be used for public information released.
• Undertakes the translation into local language, reproduction and
distribution of relevant pamphlets and materials on disaster
preparedness and relief services.
• Provides rumor control by publishing an emergency disaster
hotline telephone number to be used for official information.
• Ensures all sources of information received are verified for
authentication and accuracy.
• Performs other related duties as assigned.
Note: The CDCC Chairman or duly authorized representative prior to
dissemination will approve all news releases.
g.) Liaison / Messenger
Responsibilities:
• Responsible for performing miscellaneous duties related to EOC
operations as directed
• Performs other related duties assigned
C.4 Incident Command Post
On-Scene Commander
1. Responsible for the overall coordination and direction of all
activities at the disaster scene. This includes overall
responsibility for the safety and health of all personnel and for
other persons operating within the Incident Command Post.
2. Evaluates the risk to personnel with respect to the purpose and
potential results of their actions in each situation. In situations
where the risk to personnel is excessive, activities shall be
limited to defensive and protective operations.
3. The On-Scene Commander shall be responsible:
• For establishing a command structure that meet the needs of
the particular situation
• Determines the overall setup, that will be employed for
summoning and assigning
• Ensures availability of adequate resources to deal with the
situation
• Evaluates progress and changes strategy as appropriate
• Communicates directions and interprets progress reports
from assigned persons in the Command Center and
• Brings the incident/disaster to a termination
4. Assigns and provides direction as demanded by the nature and
circumstances of the incident/disaster in order to manage the
activities of all personnel and other resources at the
incident/disaster scene. Supporting agencies shall integrate
their functions into Command Organization.
5. Assigns supervisory duties and responsibilities to create
organizational structure, within the framework of the incident
command organization based on the needs of each particular
incident/disaster. The established structure shall provide a
manageable span of control at all levels of the organization to
exercise supervision over all aspects of the incident/disaster.
6. Arranges sources, as required, for rescue and treatment of
responding personnel. The rescue sources must be competent
for present and future hazard situation.
7. Ensures that any change in the incident/disaster action plan is
communicated to all affected supervisors.
8. Provides appropriate control of access to the incident disaster
scene.
Command Staff
The Command Staff shall operate in direct support of the On-Scene Commander
and contribute to the overall management of the incident. Personnel performing
command staff functions shall operate with delegated authority to issue orders
and instruction in the name of the On-Scene Commander. The assigned
personnel shall keep the On-Scene Commander informed of significant
occurrences and to request direction when major decisions are necessary. Four
specific staff positions; Information Officer; Safety Officer; Liaison Officer; and
Logistics Officer. Only one of each shall be named to an incident and shall have
a corresponding assistant.
Information Officer – shall be the central information point to the EO C. The
Information Officer shall consult with the On-Scene Commander regarding any
constraints on the release of information.
Agencies not assisting or cooperating at the scene may send observer to the
Incident Command Post at the discretion of the On-Scene Commander and shall
report to the Incident Officer.
Safety Officer – shall have the authority to immediately correct situations that
create an imminent hazard to personnel. At an emergency incident where plans
and activities are judged by a Safety Officer to be unsafe and to involve an
imminent hazard, the Safety Officer shall have the authority to alter, suspend or
terminate those plans or activities. The Safety Officer shall immediately inform
the On-Scene Commander of any actions taken to correct imminent hazard at
an emergency scene.
At an emergency incident where a Safety Officer identifies unsafe conditions,
operations or hazards that do not present an imminent danger, the Safety Officer
shall take appropriate action through the On-Scene Commander to mitigate or
eliminate the unsafe condition, operation or hazard.
Liaison Officer – shall provide a point of contract for assisting and cooperating
agencies. The Liaison Officer shall identify current or potential inter-agency
needs. Assisting and cooperating agencies may send representatives to report
to the Liaison Officer. Agency representatives shall have the authority to speak
for and make decisions on behalf of their agencies.
Logistics Officer – shall provide services and support system to all the
organizations components involved in the incident/disaster including facilities,
ground transportation and support, supply, equipment, maintenance, fueling,
feeding, communications, and medical supplies including receiving of relief or
donated goods or materials. Documentation of all such activities should be
recorded for proper accountabilities.
C.5 On-Scene Operations Team
A. Team Leaders – The Designated Team Leaders of each responding units has
the following responsibilities but are not limited to:
• Responsible for activities within their span of control including the
safety and health of personnel and other authorized persons with
designated areas.
• Receives direction from and provides progress reports to the On-
Scene Commander at each level of the command structure.
• Works toward assigned tactical objectives within over-all strategy
defined by the On-Scene Commander. They shall on regular
basis, report progress or lack of progress in meeting those
objectives and any deviation from established plans.
• Always alert in recognizing conditions and actions that create a
hazard within their span of control. They shall have the authority
and responsibility to take immediate action to correct imminent
hazard and to advise the On-Scene Commander regarding those
actions.
• Coordinates their activities with other team leaders and shall
provide direction to personnel within their span of control.
• Where conflicting directions or orders are received, the individual
receiving the conflicting direction or order shall inform their
respective Team Leader that a conflict exists. The Team Leader
shall then inform the On-Scene Commander for proper disposition.
B. Fire and Rescue Personnel
• Bureau of Fire Protection (BFP)
• Chinese Chamber of Commerce
• Fire Volunteer Brigade Team
• ERU Team
Fire and Rescue personnel shall have the following responsibilities
other than that of their normal duties which will include but are not
limited to:
• Performs fire-fighting duties as needed
• Ensures the operational capability of all fire-fighting apparatus
• Determines the needs for disaster victim to include emergency
shelters
• Helps evacuate individual/families from areas threatened by an
emergency or disaster
• Designates staging areas for mutual aid resources
• Assists with search and rescue as necessary
• Assists with debris removal
• Assists with traffic control as needed
• Performs First Aid treatment to injured individual as needed
• Extricates victims from burning buildings, and other routing
rescue situations (for example, vehicular accidents)
• Organizes, trains and supervises Community Volunteer Fire-
Rescue Brigades in every barangay
• Assists on damage assessment
• Provides assistance to life-threatening hazardous material
incidents
• Where no other capability exists
• Assists utilities to safety restore services where a fire hazard
exists
• Makes a comprehensive fire plan to selected fire prone areas in
the City. To identify a few are the commercial areas, new and
old market along F. Tañedo St., Brgys. Poblacion; Sto. Cristo;
Mabini; San Nicolas; Cut-Cut 1; San Roque and Hilario St.,
Ligtasan
• Helps carry out building safety inspections for fire hazard prior
to re-occupation
• Restores fire-fighting services through temporary re-distribution
of equipment and/or re-drawing of areas or responsibility
• Makes spot progress and final investigation reports to keep
track of the statistical records for future reference and usage
C. Law Enforcement Personnel
• Philippine National Police - (PNP)
• Special Response Team - (SRT)
• Traffic Management Group - (TMG)
• ERU Team
Responsibilities of the Law Enforcement Personnel other than that of
their normal operating procedures will include, but not limited to:
• Carries out any necessary actions to save lives and prevent
injury or damage to property
• Activates alarm system to inform the residents of the emergency
situation
• Carries out crowd control operations in the vicinity of the
disaster area
• Deters/apprehends unscrupulous persons taking advantage of
the emergency situations; i.e. looting, pilferage, etc.
• Assists in the activation and deployment of disaster relief and
rescue teams
• Carries out damage assessment to permit identification of
usable emergency routes
• Assesses and reports other damages within capabilities
• Maintains control over traffic with priority to emergency services
• Assists with movement of emergency traffic
• Assists the coroner, as requested, to provide investigation of
cause of death, security of body staging areas, protection of
personal effects and identification of bodies
• Assists in the dissemination of emergency notifications
• Assists in the manning of EOC and the provision of immediate
radio communication to them if necessary
• Provides traffic control for evacuation and temporary detour
routes
• Maintains law and order to prevent civil disorder
• Analyzes intelligence information regarding any court or overt
trends with respect to sabotage, riot, looting, and other unusual
unlawful acts
• Provides security for evacuated areas, emergency shelters,
reception centers, lodging and feeding facilities, and other
facilities or resources, as needed
• Maintains emergency functions and restore to normal as quickly
as possible
• Enforces applicable laws as necessary
Rescue Lanes
To ensure that all disaster areas would be accessible, the Philippine National Police
together with the Traffic Management Group should maintain at all times the
following thoroughfare free of parked vehicles, traffic and other obstructions;
• Sector I : National Highway; Hilario St.,; M. H. del Pilar St.; Zamora St.;
F. Tañedo St.; Juan Luna St.; Mabini St.; Romulo St. Ext. corner P.
Burgos St.; Espinosa St.; Rizal St.; Ancheta St.; C. Santos St.; Zafiro
St., and Panganiban St.
There would absolutely be no parking at all bridges. Vehicles violating this
instruction would be towed and fined. However, parking would be allowed along F.
Tañedo St. at the south side going towards East Direction and at designated
parking areas identified and approved by the City Traffic Ordinance and Traffic
Management Group (TMG).
D. Emergency Medical Services (EMS)
• Tarlac Provincial Hospital
• Philippine National Red Cross
• City Health Department
Emergency Medical Service Personnel will be responsible in the expansion of
normal functions during an emergency or disaster except those problems that are
multiplied and more complex, and will include, but not limited to:
• Emergency treatment for those people who are injured
• Triage, treatment and transportation of patients. Buses may be
used for “walking wounded” with EMS Supervision
• Provides health screenings, immunization and other protective
measures to prevent disease outbreak or spread during an
emergency or disaster
• Develop and/or services plans and procedures for receiving and
treating the sick, injured, elderly, and/or handicapped during a
disaster
• Develop plans to reduce the patients load from a treatment area
and continue medical care for those persons who can not be
evacuated
• Establishes and operates emergency care centers following
evacuation of the general population
• Responsible for the identity and security of all victims present in
the area of the incident. Such persons will not be allowed to
leave the area until they are properly identified, evaluated,
treated, transported to a medical treatment facility and/or
medically cleared for release
• Assists the coroner for the collection and identification of the
remains and personal effects
E. Evacuation Relief
• City Social Welfare and Development Office
• Philippine National Red Cross
Responsibilities of the Evacuation Relief Personnel other than that of their
normal operating procedures will include, but not limited to:
• Keeps inventory of schools, institutions, building and other facilities
suitable for mass shelter or evacuation sites including exact
location and ownership of such
• Secures prior agreements from the proper authorities, agencies
and individuals for immediate availability of these facilities in case
of need
• Advises the City Disaster Coordinating Council through its
Chairman, Vice-Chairman, and the Executive Officers regarding
the need for temporary shelter assistance
• Ensures that displaced disaster victims are immediately attended
to and provided with temporary shelters, food, clothing, other
domestic items and comfort living
• Coordinates with the Engineering and Public Utilities Departments
regarding the setting-up of temporary shelters
• Obtains the required space for disaster operations, stock storage
and emergency filled stations
• Attends to the proper upkeep, maintenance and eventually the
smooth turnover of borrowed shelter materials, properties and
other evacuation facilities after their use
• Organizes and assumes responsibility for mass feeding, survey
and registration of disaster victims, distribution of food, provision of
shelter for the homeless and family service assistance
• Receives donation, acknowledges them officially and effects their
proper distribution
• Performs other related duties as assigned
High areas possible as station pick-up areas are the following:
• Sector 1 : City Hall Plaza, Northern Hills E/S and Brgy. San
Vicente E/S
• Sector 2 : Aguso Community High School
• Sector 3 : Brgy. Ungot E/S and Camp Aquino Parade
Ground
• Sector 4 : Brgys. Baras-Baras E/S, Sto. Niño E/S and Camp
Aquino Parade Ground
• Sector 5 : Maliwalo Elementary School
The main Evacuation Centers will be at the Tarlac City National High
School.
A. Public Utilities
• Public Utilities Department (DPWH)
• National Irrigation Administration
• Phil. Army Camp Aquino
• City Engineer’s Office / General Services Office
Expanded operations of the CEO; GSO and National Government Agencies during
emergencies and disaster are essential. They must be ready and able to go on 24-
hour operations and be ready to report and respond immediately to emergencies or
disasters as requested.
CEO/GSO and NGO are broken into several entities, along with their (specific)
responsibilities during an emergency or disaster.
• Utilities
- Assesses damage to utilities and implement activities with priority to restoring it
to normal operation
- Protects utilities from further damage
- Prepares public announcement for dissemination by emergency operations
center
- Advises required public actions and restoration programs
- Assesses assistance required from government
• Maintenance
- Provides equipment and manpower for debris removal as required
- Provides maintenance support as required
- Acts as required
- Assists in setting-up shelters and mass care facilities
• Transportation
- Provides transport and logistics services which includes distribution of relief and
rehabilitation supplies from the Emergency Operation Center (EOC) to the
storage and shelters (CSWD). Transport of relief workers.
- Deploys personnel supplies and equipment to assigned areas upon request of
the On-Scene Commander
- Curtails non-essential transportation services
- Assists in the evacuation and serves as auxiliary ambulance when required
A.
Information
Safety Officer
Liaison Officer
Logistics
On Scene Operation Team
B. Incident Command Post Staffing Structure
Fire Rescue
Law
Enforcement
Medical
Public
Utilities
Engineering
DBCC
Volunteer
On-Scene
C
O
M
M
A
N
D
E
R
On-Scene
Operations Team
Team Leaders
C. Emergency Operation Center (EOC)
a. Organizational Structure
CDCC Chairman
Officer-in-Charge
(Designated)
Liaison
Messenger
P. I. O.
Deputized
Disaster
Coordinator
Logistics Communication
MPDC/CPDC
Administrative
Secretariat
a. Descriptions and Functions
An Emergency Operation Center is a location or facility from which
centralized emergency management can be performed for an organization.
The primary sole of the EOC is to provide centralized direction and control of
all emergency operations, communications and warning, and consolidation.
Analysis and dissemination of damage assessment data; issuing emergency
information and instructions including press releases; and facilitate the
coordination of resources needed to mitigate the effects of the emergency.
b. EOC Location
The EOC is located in the (Command Center), Tarlac City Hall
D. Criteria for Activation of EOC
The Emergency Operation Center (EOC) is normally activated only for
substantial events when the establishment of resource management
priorities is required. The EOC will be activated at the discretion of the
CDCC Chairman.
The following criteria indicate when an EOC should be activated:
- There is an imminent threat of such destruction, requires the combined
and concentrated effort of CDCC and Local Community to control such
threat
- Resources beyond local capability are required
- The emergency is of long duration because of widespread destruction
- Activation of an EOC will be advantageous to the successful
management of an emergency
- A local or state emergency is declared
E. EOC Concept of Operations
The EOC is operated as follows:
1. The CDCC Chairman based on the best available information will order
the activation of the EOC. Depending on the situation, a partial or a full
activation will be ordered.
a. Partial activation will be ordered when emergency is minor and
requires relatively few personnel to handle the situation. Such
situation might vary from weather warnings or during operations
resulting from minor damages of weather, fire, car accident, etc.
b. Full activation will be ordered when the emergency or disaster falls
under section D above.
2. The type of incident, agencies involved, objectives, strategies and
magnitude of the emergencies will determine the organizational structure
of the EOC. If partial activation of the EOC is ordered, the OIC at his/her
discretion may appoint a single individual preferably a representative from
the department concerned, to perform the coordination functions of each
respective department or agency. Additional staffing will be required from
each respective department or agency should the emergency escalate to
a wider magnitude.
3. Upon employment and activation of the Incident Command Post, EOC
monitors disaster activities and respond to request from the On-Scene
Commander.
4. Depending upon the severity and magnitude of the disaster, the EOC
may have to operate for an extended period of time. Therefore, each
department or agency assigning personnel to the EOC should allow for
additional relief personnel on a shift basis.
F. Flow of Events
EOC Activation may be initiated through a series of events, a single incident
may escalate depending on its impact on the locality. The events that could
result in activation of the EOC are described below:
a. Emergency - communication is notified of an emergency or incident.
b. Depending on the type/nature and extent of the emergency.
Emergency will initiate appropriate notification procedure including the
notification of the CDCC Chairman.
c. Upon arrival at the scene of the emergency responder, the senior in
command should act as a temporary On-Scene Commander. The
temporary On-Scene Commander should assess the situation
immediately upon arriving at the scene.
d. The temporary On-Scene Commander should notify and brief the
CDCC Chairman whether activation of EOC is required.
e. Based on the information received, the CDCC Chairman will decide
whether activation of the EOC is required.
f. No decision means that the emergency responder will perform their
standard department rescue procedures until termination of the
incident at the scene.
g. If Yes, the CDCC Chairman should activate the EOC, whether partial
or full activation, he/she should designate the CDCC Vice-Chairman
or Executive Officer to be the Officer-in-Charge of the EOC.
h. Designated On-Scene Commander shall be notified to proceed to the
scene and establish a command post. Upon assumption of command,
the temporary On-Scene Commander is relieved of his responsibilities
and assumes his duty as a Team Leader.
i. Upon designation of an OIC, the OIC will notify the designated staff to
report to the EOC.
j. Upon arrival of the EOC Staff, the EOC is now activated. Notification
and coordination of specific functions with the On-Scene Commander
can commence.
G. Basic Resources/Equipment
Command Center should have certain basic resources/equipment, either
in place or capable of being set-up quickly, as follows:
- Conference table (6-8 seater)
- Wall clock
- Sizable map of the Philippines
- Map of the local area (Calamity location)
- Status Board or Situational Display System
- Pen, pencil, accent marker, writing pads, tapes, pointer, paper clips.
wastepaper basket, etc.
- Blackboard and/or whiteboard with chalk/markers and erasers
- Extra copies of Disaster Manual
- Telephone and Telephone Directory
- Communication equipment
- Base and hand held radios
- Checklist of responsible persons including addresses and telephone
numbers
- Available equipment and logistics
- Typewriter or Computer
VIII. STAGES OF PLAN ACTIVATION
There are different levels of emergency condition(s), which warrant
different levels of response to implement said plans.
Level I - The plan will not be activated in the event of a regular
emergency which may require the deployment of one or a combination of
response of Law Enforcement, Fire, Ambulance, Public Works, or others
in order to limit damage to persons, properties on the environment. In
such cases, normal Departmental procedure will be applied.
Level II - The plan or part of the plan may be activated in an event of an
unusual or major emergency, which will require action and coordination
beyond normal procedure, in order to limit damage to persons, properties
or the environment.
The capabilities of the local government agencies are not exceeded but
the incident requires assistance of more than Law Enforcement, Police,
Fire, Ambulance, and Public Works personnel. Such incident may involve
flooding, dangerous goods, extensive oil spills, multiple fire, multiple
injuries, extensive displacement of residents, evacuation of the public, or
other of the same magnitude.
Level III - The plan will be put into effect in the event of a major
emergency with any or all of the following conditions:
a. The emergency condition has exceeded the emergency response
capabilities of the local government agencies, assistance will be
sought from the Regional and National Disaster Coordinating
Council, the public and private organizations, and other support
agencies as required and available.
b. The emergency is long lasting, has traumatic impact on residents
or has widespread damage to property, to the environment, or to
the local economy as a result of natural or man-made hazards.
IX. COMMUNICATIONS NETWORK
One of the critical requirements for an efficient movement of rescue
responders, assimilation and dissemination of information from disaster sites to
Authorities / Agencies involved and to the public at large, is the consolidation of
the CDCC communication network. Without proper communication, the
effectiveness of the plan would be severely limited.
Radio Communication Network
Available radio communication network for average use in cases of
emergency or disaster:
A. Barangay Network (Bravo Net)
Radio Network:
1. Emergency Frequency
2. Terminal Base
3. Maintenance Base
4. Telephone
Description and Uses:
1. Emergency Frequency – Is the primary radio network allocated
for use during an emergency. This frequency is linked to all primary
rescue groups namely: Bureau of Fire Protection, PNP, EOC, Public
Utilities Department, Special Response Team, Traffic Management
Group and Philippine National Red Cross.
2. Terminal Base – Is the primary radio base for terminal operation
and is linked to all terminal employees responsible for the smooth
operation of the terminal complex.
X . RESPONSE CONTROL AND COORDINATION
A. Provision of Response Activities
In the event of a reported emergency or disaster within the area of the
City of Tarlac, the overall response activities shall be provided entirely by:
1. CDCC
2. CDCC in cooperation with local civil and / or private organizations, other
support agencies or any combination thereof.
3. CDCC in combination with regional or national government agencies.
B. Direction and Control
The EOC provides a centralize direction and control of any emergency
operations, communications and warning, and issues emergency information
and instructions including operational courses of action needed to mitigate the
effects of the emergency or disaster, and most of all, serves as a central location
for overall coordination and facilitation of required emergency resources.
C. On-Scene Coordination
Overall coordination and direction of all response activities at the
disaster scene shall be accomplished through the On-Scene Commander. He /
She reports to and receives advice from the CDCC Chairman or his duly
designated representative.
The On-Scene operational team shall coordinate with the On-Scene
Commander all actions to be taken and additional resources required in the
rescue and recovery operations.
XI EMERGENCY PLAN
A. Categories of Emergency Plan
A.1 Emergency Plan No. 1 Fire
• Building Fire
Commercial
Residential
Government structures
Others
• Vehicular Fire
• Electrical Post Fire
• Grass / Forest / Garbage Fire
• Industrial Fire
• Others
A.2 Emergency Plan No. 2 – Typhoon / Flood / Landslide
• Typhoon
Public Storm Signal No. 1
Public Storm Signal No. 2
Public Storm Signal No. 3
Public Storm Signal No. 4
• Flood
Flash Floods
River Floods
Coastal Floods
Dam Spill Floods
• Landslides
A.3 Emergency Plan No. 3 – Vehicular Accidents
A.4 Emergency Plan No. 4 – Earthquakes
• Faulting
• Landslides
• Liquefaction
• Tsunami
• Seiche
• Collapse Building
A.5 Emergency Plan No. 5 – Bomb Threat
A.6 Emergency Plan No. 6 – Civil Strife
A.7 Emergency Plan No. 7 – Volcanic Eruption
• Ash Fall
• Earthquakes
A.8 Emergency Plan No.8 – Aircraft Accidents
• Aircraft crashed in public places
B. Emergency Plan Dissemination Format
The format for Disseminating Emergency Plan as relayed by the
Communication Center (Dispatcher) shall be as follows:
B.1 Emergency Plan No. 1
• Emergency Plan No. 1 ……………………………( repeat 3x )
• Proceed to …………………………………………( location )
• Via Route ……………………………………...( fastest route )
• Nature of Emergency ………………………
• Alarm Status ……………………………….
• No. of Trapped Persons ……………………( if any / known )
B.2 Emergency Plan No.2
• Emergency Plan No.2……………………………( repeat 3x )
• Nature of Emergency ……………………………
• Proceed to ………………………………………..( location )
• Via Route …………………………...( most accessible route )
B.3 Emergency Plan No.3
• Emergency Plan No.3…………………………….( repeat 3x )
• Proceed to ………………………………………...( location )
• Via Route……………………………………...( fastest route )
• Nature of Emergency …………………………
• Plate Numbers………………………………..
• No of Passengers………………………………...( if known )
B.4 Emergency Plan No.4
A normal telephone call alert shall be initiated by the authorities
concerned.
B.5 Emergency Plan No.5
B.6 Emergency Plan No.6
B.7 Emergency Plan No.7
B.8 Emergency Plan No.8
C. Responsibility and Role of each agency for each type of emergency.
C.1 Emergency Plan No.1 shall be implemented immediately upon
notification of
Fire incident occurring inside the city.
All responding agencies are expected to take action as described.
A. Communication Center (Dispatcher)
1. Initiates emergency alert procedure by using the emergency plan
dissemination format of alerting immediately the BFP, TMB, Fire
Rescue Team, PUD and other responding agencies involved.
2. Maintains close decision with the command post and the CDCC
Chairman.
B. Bureau of Fire Protection (BFP)
1. The radio / telephone operator shall receive all fire calls and
dispatch fire fighters to respond to the call. He shall also
immediately notify the Communication Center for proper
communication to other responding agencies.
2. Proceeds to the fire location via the fastest accessible route with
adequate number of personnel and equipment best suited to the
situation.
3. Establishes Command Post. The Fire Group Commander shall act
as the On-Scene Commander until the arrival of his senior officer.
4. Evaluation of the situation by the On-Scene Commander.
5. Executes fire-fighting strategy and mobilizes other responding
government agencies.
6. Investigates the origin, cause, and nature of the fire.
C. The Chinese Chamber of Commerce Fire Volunteer Brigade Team.
1. The phone watcher / dispatcher shall receive all kinds of
emergency calls and shall dispatch a response team together with
adequate personnel and equipment best suited to the situation
upon the instruction of their head.
2. Proceeds to the fire location via the fastest accessible route.
3. Upon arrival at the scene, the team leader shall report directly to
the On-Scene Commander for further instructions.
4. Execute orders from the On-Scene Commander
5. After the fire is controlled, assists in securing all government
equipment.
6. Makes an assessment and evaluation report to be submitted to the
CDCC Chairman.
D. Traffic Management Group (TMG)
1. The dispatcher shall inform all available patrol units to quickly
proceed to the fire scene with caution.
2. Upon arrival, make sure that traffic control points are secured and
established in the area.
3. Cordoned off by using the police line (yellow tape).
4. Sets-up crowd control and access / egress of personnel.
5. Ensures only authorized personnel, emergency vehicles / crews are
within the area.
6. Ensures the orderly flow of traffic and if necessary, close roads by
using traffic cones.
E. Philippine National Police (PNP) and Special Response Team
(SRT)
1. The PNP and SRT Officer- In-Charge shall coordinate with the On-
Scene Commander for instructions.
2. Assists BFP and other responding agencies in the fire scene.
3. Provides security to property and personal safety of the members
of the BFP, VIP’s at the scene and other emergency response
personnel.
4. PNP and SRT who are at the fire scene shall serve as crowd
control, anti-looting, VIP escort and shall perform other related
duties as directed by their Officer- In-Charge (OIC).
5. PNP and SRT investigators shall initiate information gathering for
record purposes.
F. Public Utilities Department (PUD)
1. The PUD shall immediately shut down power supply in the area as
may be necessary and / or as required by the On- Scene
Commander.
2. Assists in electrical matters as required by the On-Scene
Commander.
G. City Health Office
1. The CHO shall immediately dispatch an ambulance as standby for
possible casualties in the fire scene.
2. Establishes a tri age area and transport victims according to the
priority program. Apply proper treatment to victims.
3. Coordinates with the CSWD for possible evacuation site of affected
individuals.
4. Reports to the Command Post and coordinate with Tarlac
Provincial Hospital (TPH) for assistance to victims.
H. Engineering Department
1. Provides a copy of Building Plan to the Command Post and
inspects all suspected hazardous structures for recommendation to
the Command Post.
2. Assists in the clearing / hauling of personal effects of victims.
I. City Social Welfare and Development Office
1. Coordinates with the Command Post for information dissemination
2. Provides counseling / critical incident stress debriefing, and
necessary assistance like clothing, medicine, food, financial and
others.
C.2 Emergency Plan No. 2
Emergency Plan No. 2 shall be immediately implemented after the
notification of PAGASA for a typhoon affecting the area of responsibility
or as may be called by circumstances. Upon activation of emergency plan
no. 2, all responding units are expected to take action as described.
I. TYPHOON
A. Communication Center (Dispatch)
1. Initiates emergency alerting procedures by using the regular phone
or radio alert. Alert immediately all Sector Heads, Barangay Disaster
Coordinating Council (BDCC) Chairman and CDCC Chairman /
Vice-Chairman / Executive Officer for proper precautionary
measures to be undertaken.
2. Secures weather forecast and informs all Sector Heads and BDCC
Chairman of high tide and low tide.
3. Maintains close liaison with the command post and the CDCC
Chairman.
B. BDCC Chairman / Sector Heads
1. Monitors water level in rivers and streets and informs immediately
the Communication Center for the increase / decrease in water
level.
2. Monitors residential houses for possible destruction / landslide
within your area. Informs the Communication Center for any
untoward incident.
3. Prepares personnel and equipment necessary for possible rescue
operations.
II. FLOODS
A. Communication Center
1. Initiates emergency alert procedure by using the Emergency
Plan Dissemination Format. Alert immediately all Sector Heads,
Barangay Disaster Coordinating Council (BDCC) Chairman,
CDCC Chairman/ Vice-Chairman / EO, and Emergency
Response Agencies for proper precautionary measures to be
undertaken.
B. BFP Fire- Rescue Team
Chinese Volunteer Fire-Rescue Brigade
Environmental Sanitation Management Office
City Engineer’s Office
Philippine National Red Cross
Public Utilities Department
1. Organizes a Command Post and orders the dispatch of
Emergency Response Team to the site. The head of the BFP
Fire-Rescue Team shall act as the On-Scene Commander.
2. Prepares all necessary rescue equipment and personnel and
dispatch to the flooded sight.
3. Conducts evacuation operation and transports to designated
evacuation centers.
4. PUD shall cut-off all affected meterings and resume power
immediately as soon as safety is concerned.
5. Submits the initial, progress, and final report to the CDCC
Chairman.
6. Acts as required.
C. City Social Welfare and Development Office
Philippine National Red Cross
1. Prepares all designated evaluation center, personnel, and
vehicles for possible evacuation of families affected.
2. Secures sufficient stockpile of relief goods ( rice, canned goods,
clothes, etc. ) for distribution to all designated evacuation
centers.
3. Communicates with the City Health Department for enough
supply of medicines and medical personnel.
4. Submits a complete list of all the evacuees and assistance
extended to them to the Command Post at the end of the day.
D. City Health Department
1. Ensures sufficient stockpile of medicines for distribution in
evacuation centers.
2. Dispatches medical personnel to designated evacuation areas
to facilitate medical emergencies / needs of evacuees.
3. Submits to the command post the list of names of evacuees for
medical service and the amount extended thereof.
C.2 Emergency Plan No. 3
Emergency Plan No. 3 shall be immediately implemented upon
notification of a vehicular accident occurring inside and outside the
City’s vicinity.
All responding agencies are expected to take action as described:
A. Communication Center ( Dispatcher )
1. Initiates emergency alerting procedure by using the Emergency
Plan Dissemination Format. Alerts immediately the TMB, Fire-
Rescue Team, and other responding agencies involved.
2. Maintains close liaison with the Command Post and the CDCC
Chairman.
B. Traffic Management Group ( TMG )
1. The TMG dispatcher shall inform all available patrol units to
quickly proceed to the incident area with caution.
2. Upon arrival, the TMG Team Leader shall act as the On-Scene
Commander and shall assess the situation for further advice to
the Communication Center.
3. Ensures traffic control points are established and the area
cordoned off by using the Police line ( yellow tape ).
4. Sets-up crowd control and the access/egress of personnel.
Ensures only authorized personnel, emergency vehicles/crews
are within the area.
5. Ensures the orderly flow of traffic and, if necessary, close roads
by using traffic cones.
C. BFP Fire-Rescue Team
1. Proceeds immediately to the incident area upon notification of
the Communication Center.
2. Upon arrival, the Head of the rescue shall report to the acting
On-Scene Commander and shall take-over as the new On-
Scene Commander. Re-assess the situation, if the scene is
safe, order the immediate extrication of the survived victims ( if
any ). Leave all dead victims unmoved before the investigation
of the Philippine National Police.
3. Immediately apply aid and transports to the TPH all survived
victims using the triage system.
D. Philippine National Police ( PNP )
1. Coordinates with the TMG for proper security of the area.
2. Holds the driver of vehicles involved in the proper investigation.
3. Conducts investigation on the incident immediately after the
extrication of all survived victims.
4. Facilitates the resume of normal traffic flow in the area after the
investigation.
5. Dispatches a fire truck upon notification of the Communication
Center.
6. Standby for any possible explosion/fire in the area due to fuel
leak.
7. The BFP Paramedics personnel shall help the Fire-Rescue
Team in the extrication and application of necessary immediate
treatment to the victims.
C.4 Emergency Plan No. 4
Emergency Plan No. 4 shall be immediately implemented upon
impact of a strong earthquake.
All responding agencies are expected to take action as described:
A. Communication Center
1. Initiates emergency alert procedure by using the Emergency
Plan Dissemination Format. Immediately alerts all BDCC
Chairmen, Sector Heads, BFP Fire-Rescue Team, City
Engineering Department, Environmental Sanitation
Management Office and the CDCC Chairman for the activation
of EOC.
2. Maintains close liaison with the Command Post and the CDCC
Chairman.
B. BDCC Chairmen
Sector Heads
1. The BDCC Chairmen and Sector Heads shall order an
immediate inspection of their respective areas of responsibility
and shall report to the Communication Center all incidents
reported to them.
2. In case of any untoward incidents, shall dispatch an initial
response team to the area of incident while waiting for the BFP
Fire-Rescue Team.
3. Act as the On-Scene Commander, assess the situation, and
order the immediate evacuation of families at risk if necessary.
Reports all progress of operation to the Communication Center.
C. BFP Fire-Rescue Team / PNP
City Engineer’s Office
City – ENRO
Philippine National Red Cross
1. If the earthquake results to landslides, liquefaction, faulting,
collapsed building, tsunami or seiche, a Command Post should
be established while the Head of the BFP Fire-Rescue Team
shall assume the position of the Incident Commander.
2. Prepares all necessary equipment, personnel, vehicles, and
other needed materials to be used during rescue operations.
3. Conducts rescue operations upon instruction of the Command
Post. Reports all progress of operation to the Command Post for
proper recording.
4. Transports all rescued victims to designated evacuation centers.
5. Assists the CSWDO in the distribution of relief goods in the
designated evacuation areas.
D. City Social Welfare and Development Office
Philippine National Red Cross
1. Prepares all designated evacuation center, personnel, and
vehicles for possible evacuation of families affected.
2. Secures sufficient stockpile of relief goods ( mats, rice, canned
goods, clothes, etc. ) for distribution to all designated evacuation
centers.
3. Communicates with the City Health Department for enough
supply of medicines and medical personnel.
4. Submits a complete list of identification to the Command Post of
the mortality incurred by the disaster and the list of all evacuees
and assistance extended at the end of the day.
E. City Health Department
1. Ensures sufficient stockpile of medicines for distribution in
evacuation centers.
2. Dispatches medical personnel to designated evacuation areas
to facilitate medical emergencies / needs of evacuees.
3. Submits to the Command Post the list of names of evacuees
extended for medical service and the amount extended thereof.
C.5 Emergency Plan No. 5
Emergency Plan No. 5 shall be immediately implemented upon
notification of a bomb threat to any establishment inside the City’s
vicinity.
All responding agencies are expected to take action as described:
A. Communication Center
1. Initiates emergency alert procedure by using the normal
telephone alert. Immediately alerts the PNP, SRT, Fire-Rescue
Team, BFP, TMG, and the CDCC Chairman for the Activation
of EOC.
2. Maintains close liaison with the Command Post and the CDCC
Chairman.
B. Philippine National Police ( PNP )
Special Response Team ( SRT )
1. The PNP and SRT shall immediately proceed to the threat
location, verify the report and establish a Command Post at
least 300 meters away. The highest ranking official of the PNP
present on the scene shall take the responsibility of the On-
Scene Commander.
2. The On-Scene Commander shall assess the threat. If the threat
is considered real, order partial/total evacuation to a pre-
designated area.
3. The PNP and SRT shall isolate the area to prevent injuries to
people around the scene.
4. The On-Scene Commander shall advice the CDCC
Chairman/OIC for the activation of EOC.
5. The EORA shall conduct search upon instruction of the On-
Scene Commander.
6. When the search/disposal and investigation is done, the EORA
shall report to the On-Scene Commander and the On-Scene
Commander will declare the area clear.
7. The EOC shall order for the reoccupation of the building.
8. The EOC shall immediately report any progress to the CDCC
Chairman or his OIC.
C. Traffic Management Group ( TMG )/( PNP )
1. The TMG/PNP dispatcher shall inform all available patrol units
to quickly proceed to the incident area with caution.
2. Upon arrival, the TMG Team Leader shall report to the On-
Scene Commander for further instructions.
3. Ensures traffic control points are established and the area
cordoned off by using the Police line ( yellow tape )
4. Sets-up crowd control and the access/egress of personnel.
Ensures only authorized personnel, emergency vehicles/crews
are within the area.
5. Ensures the orderly flow of traffic and, if necessary, close roads
by using traffic cones.
D. BFP Fire-Rescue Team
1. Proceeds to the incident area and reports to the Command
Post.
2. Standby for any possible fire due to explosion.
3. Guides the evacuees to the pre-designated area and
facilitates the accounting of personnel to be reported to the
Command Post.
C.6 Emergency Plan No. 6
Emergency Plan No. 6 shall be immediately implemented upon
notification of civil disturbance/strife inside the city’s vicinity.
All responding agencies are expected to take action as prescribed:
A. Communication Center
1. Initiates emergency alert procedure by using the Emergency
Plan Dissemination Format. Immediately alerts the PNP, SRT,
Fire-Rescue Team, TMG, and other responding agencies.
2. Maintains close liaison with the Command Post and the CDCC
Chairman.
B. Philippine National Police (PNP)
Fire-Rescue Team (BFP)
1. Prepares all necessary equipment and personnel and dispatch
to the incident location.
2. The highest ranking official shall assume the position of the On-
Scene Commander and shall report to the CDCC Chairman or
his OIC for further instruction.
3. The PNP and BFP personnel shall serve as crowd control and
shall apprehend any civilian making violent actions resulting to
injury to others.
C. BFP Fire-Rescue Team
Special Response Team
City Health Office
1. Proceeds to the incident area upon notification of the
Communication Center.
2. Reports to the Command Post for further instruction.
3. Standby for possible injuries inflicted to civilians, PNP, and BFP
personnel.
4. Performs First Aid to all injured civilians and personnel.
C.7 Emergency Plan No. 7
Emergency Plan No. 7 shall be immediately implemented upon notification
of a volcanic eruption that may possibly affect the city.
All responding agencies are expected to take action as described:
A. Communication Center
1. Initiates emergency alert procedure by using the Emergency
Plan Dissemination Format. Immediately alerts the BDCC
Chairmen, Sector Heads, Fire-Rescue Team, SRT, TMG, PUD,
CSWD, CHO, CEO, and the CDCC Chairman for the
immediate activation of EOC.
2. Maintains close liaison with the Command Post and the CDCC
Chairman.
B. BDCC Chairmen
Sector Heads
- Conducts information dissemination to all residents within their
area for all precautions to be undertaken to prevent loss of lives
and properties. If possible, distribute leaflets regarding volcanic
eruption.
- Conducts roving inspection to all houses and advices all
residents with weak houses to evacuate to designated
evacuation areas.
- Conducts initial rescue operation while waiting for the BFP Fire-
Rescue Team.
- Reports to the Communication Center all progress of
operations.
D. City Health Department
City Social Welfare and Development Office
Philippine National Red Cross
1. Communicates with the Command Post for further instructions.
2. Prepares the evacuation centers and personnel for possible
evacuation.
3. Ensures sufficient stockpile of foods, medicines, water, and
other relief goods for the evacuees as well as the residents.
4. Facilitates all evacuation centers.
- Submits initial, progress, and final report to the CDCC
Chairman or to his duly designated Officer-In-Charge and
furnish the Incident Commander/Command Post.
PUBLIC STORM WARNINGS
PUBLIC STORM SIGNAL NO.1
- Winds of 30-60 KPH may be expected in at least 36 hours.
PRECAUTIONARY MEASURES
- People are advised to listen to the latest Severe Weather
Bulletin issued by PAGASA every six hours.
GENERAL NOTE:
Business may be carried out as usual. When the tropical
cyclone is strong, intensifying or is moving closer, this
signal may be gradually increased. Disaster
preparedness is activated to alert status.
PUBLIC STORM SIGNAL NO. 2
- Winds of greater than 60 KPH and up to 100 KPH may be
expected in at least 24 hours.
PRECAUTIONARY MEASURES
- Fishermen are advised not to go out to sea. The sea and costal
water are dangerous to smaller sea crafts.
- Avoid unnecessary risks. Traveling by sea or air is risky.
- Stay indoors.
- Secure properties.
GENERAL NOTE:
Special attention should be given to the latest position, direction,
speed of movement and intensity of the tropical cyclone. It may
intensify and move towards the locality.
Disaster preparedness agencies and other organizations are
alerted.
HOW TO REDUCE EARTHQUAKE LOSSES
The occurrence of earthquakes cannot be prevented.
Furthermore, although some work is currently being done to
understand earthquakes in more detail, no earthquake
prediction can yet be issued with confidence and, hence, the
only way to prevent disaster caused by earthquakes is to
anticipate and prepare for them.
WHAT TO DO BEFORE AN EARTHQUAKE
( Source: PHIVOLCS )
1. The key to effective disaster prevention is planning. Evaluate
the structural soundness of the buildings and places wherein
you frequently stay. Determine whether the site is traversed
by a ground fracture, technically known as fault, which may
give way or cause buildings to fail. Note the presence of
other potential sources of hazards due to secondary effects
of earthquakes like steep hillslopes, hanging heavy objects,
dams, storage tanks, falling debris and others. After this
evaluation process, you shall be more aware of the hazards
which need attention or consideration.
2. Prepare your place of residence for the event. Most causes
of injuries during earthquakes are from sliding and falling
objects. Latches should be installed on drawers, cabinets
and cupboards. Heavy materials should be identified and
placed in the lower compartments of cabinets. Breakable
items should be secured while harmful chemicals and
flammable materials should be stored properly to minimize
the possibility of falls or spills.
City Government of Tarlac
Office of the City Planning and Development
Map No._____
COMPREHENSIVE LAND USE PLAN
-422-
City Government of Tarlac
Office of the City Planning and Development
Map No._____
COMPREHENSIVE LAND USE PLAN
City Government of Tarlac
Office of the City Planning and Development
Map No._____
COMPREHENSIVE LAND USE PLAN
City Government of Tarlac
Office of the City Planning and Development
Map No._____
COMPREHENSIVE LAND USE PLAN
-422-
City Government of Tarlac
Office of the City Planning and Development
Map No._____
COMPREHENSIVE LAND USE PLAN
-423-
City Government of Tarlac
Office of the City Planning and Development
Map No._____
COMPREHENSIVE LAND USE PLAN
City Government of Tarlac
Office of the City Planning and Development
Map No._____
COMPREHENSIVE LAND USE PLAN
-423-
City Government of Tarlac
Office of the City Planning and Development
Map No._____
COMPREHENSIVE LAND USE PLAN
-424-
City Government of Tarlac
Office of the City Planning and Development
Map No._____
COMPREHENSIVE LAND USE PLAN
City Government of Tarlac
Office of the City Planning and Development
Map No._____
COMPREHENSIVE LAND USE PLAN
-424-
City Government of Tarlac
Office of the City Planning and Development
Map No._____
COMPREHENSIVE LAND USE PLAN
-425-
City Government of Tarlac
Office of the City Planning and Development
Map No._____
COMPREHENSIVE LAND USE PLAN
City Government of Tarlac
Office of the City Planning and Development
Map No._____
COMPREHENSIVE LAND USE PLAN
-425-
City Government of Tarlac
Office of the City Planning and Development
Map No._____
COMPREHENSIVE LAND USE PLAN
-426-
City Government of Tarlac
Office of the City Planning and Development
Map No._____
COMPREHENSIVE LAND USE PLAN
City Government of Tarlac
Office of the City Planning and Development
Map No._____
COMPREHENSIVE LAND USE PLAN
-426-
City Government of Tarlac
Office of the City Planning and Development
Map No._____
COMPREHENSIVE LAND USE PLAN
-427-
City Government of Tarlac
Office of the City Planning and Development
Map No._____
COMPREHENSIVE LAND USE PLAN
City Government of Tarlac
Office of the City Planning and Development
Map No._____
COMPREHENSIVE LAND USE PLAN
-427-
City Government of Tarlac
Office of the City Planning and Development
Map No._____
COMPREHENSIVE LAND USE PLAN
-428-
City Government of Tarlac
Office of the City Planning and Development
Map No._____
COMPREHENSIVE LAND USE PLAN
City Government of Tarlac
Office of the City Planning and Development
Map No._____
COMPREHENSIVE LAND USE PLAN
-428-
City Government of Tarlac
Office of the City Planning and Development
Map No._____
COMPREHENSIVE LAND USE PLAN
-429-
City Government of Tarlac
Office of the City Planning and Development
Map No._____
COMPREHENSIVE LAND USE PLAN
City Government of Tarlac
Office of the City Planning and Development
Map No._____
COMPREHENSIVE LAND USE PLAN
-429-
City Government of Tarlac
Office of the City Planning and Development
Map No._____
COMPREHENSIVE LAND USE PLAN
-430-
City Government of Tarlac
Office of the City Planning and Development
Map No._____
COMPREHENSIVE LAND USE PLAN
City Government of Tarlac
Office of the City Planning and Development
Map No._____
COMPREHENSIVE LAND USE PLAN
-430-
City Government of Tarlac
Office of the City Planning and Development
Map No._____
COMPREHENSIVE LAND USE PLAN
-431-
City Government of Tarlac
Office of the City Planning and Development
Map No._____
COMPREHENSIVE LAND USE PLAN
City Government of Tarlac
Office of the City Planning and Development
Map No._____
COMPREHENSIVE LAND USE PLAN
-431-
City Government of Tarlac
Office of the City Planning and Development
Map No._____
COMPREHENSIVE LAND USE PLAN
-432-
City Government of Tarlac
Office of the City Planning and Development
Map No._____
COMPREHENSIVE LAND USE PLAN
City Government of Tarlac
Office of the City Planning and Development
Map No._____
COMPREHENSIVE LAND USE PLAN
-432-
APPENDIX A
CITY DEVELOPMENT COUNCIL
RESOULTION NO. 2
Series 2002
ENDORSING THE COMPREHENSIVE LAND USE
PLAN (CLUP) CY 2001 – 2010 AND ZONING
ORDINANCE (ZO) OF TARLAC CITY TO THE
SANGGUNIANG PANLUNGSOD FOR ADOPTION
Chapter viii sw 18

Chapter viii sw 18

  • 1.
    CHAPTER 8.0 DISASTER PREPAREDNESSPLAN I. FOREWORD The Disaster Preparedness and Response Plan has been prepared by the Tarlac City Disaster Coordinating Council as administrative guide to outline action procedures, identify emergency organization, function, duties and resources for various City Departments, Rescue Teams and other individuals or organizations providing essential services in the event of a major emergency. As such, each entity is allocated certain task or responsibilities, which provide guidelines for the participants in the disaster scenario and which they will be expected to perform while taking direction and guidance from a designated central focal point. This plan is designed as the official guidelines for coordination of all resources involved in emergency management and is to be referred to in any emergency situation but not intended to by any means be exhaustive. This disaster preparedness and response plan is to be activated by the CDCC Chairman or his duly designated CDCC Executive Officer present whenever such an emergency reaches proportions beyond capacity or routine procedures. The success of this plan is dependent upon of those tasks in the plan becoming familiar with the contents of this plan prior to an actual emergency. It is intended that this plan documents be kept up to date. This plan will be received and updated on an “as needed’ basis to reflect experiences gained and comments and suggestions received from users and participants exercises or responses.
  • 2.
    II. INTRODUCTION A. Purpose Thepurpose of this plan is to outline preparedness, prevention mitigation, and response activities to an emergency situation associated with natural, man- made disaster or technological incidents. It provides operational concept relating to the various emergency situations, describe the overall responsibility of the different response teams and the role of all concerned sectors in assisting in minimizing loss of life and suffering. This plan was developed to facilitate rapid communication and decision making which is necessary for maximizing response activities. It is intended to facilitate the flow and coordination among all responding agencies. Should CDCC respond to emergencies beyond its jurisdictional control, the response teams should interact with the local authorities concerned, local police, fire department and other agencies as possible. B. Objective • To establish policies and procedures, which will assure maximum and most effective utilization of all resources in the city, minimize the loss of life and/or injury to the population during emergencies resulting from natural, man-made or technological disasters. • To provide an effective and comprehensive rescue and response operation in time of disaster or calamity. • To implement a systematic approach in an emergency to save lives and properties. • To employ prompt action and organized tactical strategies in the execution of efficient emergency response assistance. C. Goals General Goal - To minimize the disaster’s impact to people, properties and business operations. Life Safety - To reduce the risk of injury or death. This includes evacuation of non-emergency personnel to safe areas. People without emergency training should refrain from getting involved. Emergency personnel should receive proper training. Property Protection - To minimize property damage such as building’s contents, data, records, etc.
  • 3.
    III. AREAS ANDRESPONSIBILITIES For effective support staff and tasked units, teams should be created with respective area of responsibilities. A Sectoral Head shall be In-Charge and shall be responsible in the immediate recall and dispatch of his members during emergency situation adopting the metering system of the Public Utilities Department and shall notify immediately the CDCC Chairman. Tarlac City shall be divided into five (5) sectors which shall also be used in “Hazard Mapping”, namely: Sector I - Composed of Barangays within the City Proper. 1. Poblacion 7. San Roque 2. Mabini 8. San Vicente 3. San Nicolas 9. Binauganan 4. Cut-Cut I 10. San Sebastian 5. Sto. Cristo 11. San Juan Bautista (Matadero) 6. Ligtasan Sector II - North 1. Matatalaib 5. Dalayap 2. Salapungan 6. Alvindia 3. Aguso 7. Tariji 4. Sta. Cruz 8. Balibago II Sector III - South 1. San Rafael 6. Atioc 2. Suizo 7. San Francisco 3. Paraiso 8. Sapang Tagalog 4. Maligaya 9. San Carlos 5. San Miguel 10. Burot Sector IV - West 1. Armenia 7. Tibagan 2. San Jose de Urquico 8. San Isidro 3. Balanti 9. Sinait 4. San Luis 10. Sto. Niño 5. Carangian 11. Sta. Maria 6. Tibag 12. Sto. Domingo Sector V - EAST 1. Batang-Batang 7. Villa Bacolor 2. Balingcanaway 8. Maliwalo
  • 4.
    Each of thesefive (5) Sectors has flood prone and lahar flow areas that should be constantly monitored. To identify a few: • Sector I : Brgys. Mabini, Cut-Cut I, San Nicolas & Poblacion along Tarlac River; Binauganan & San Sebastian • Sector II : Brgys. Salapungan; Aguso & Sta. Cruz along Tarlac River & McArthur Highway • Sector III : Brgys. San Rafael; San Miguel; San Francisco; Atioc & Dela Paz • Sector IV : Brgys Armenia; Balanti; San Luis; San Jose de Urquico; Carangian; Tibagan; Tibag; San Isidro; Sto. Niño; Sta. Maria and Sinait particularly Barangays along the Tarlac River, Bulsa River and O’Donnell River • Sector V : Brgys. Batang-Batang, Balingcanaway & Maliwalo Designated Sector Heads: Designated Sector Heads will be chosen among the elected City Councilors under their respective assigned Barangay sector. IV. DEFINITION OF TERMS Disaster - a serious disruption of the functioning of the society, causing widespread human, materials or environmental losses, which exceed the ability of the affected society to cope within its own resources. Emergency Response - these are activities undertaken immediately following the disaster. It includes damage and needs assessment, immediate relief, rescue and debris clearance. Rehabilitation - this involves activities that help the victims return to “normal” life and be re-integrated into the regular community functions. Reconstruction - the return of the community to pre-disaster situation, which includes replacement of infrastructure, lifeline facilities and putting order in the physical environment, utilizing post-disaster assistance to inspire long-term development prospects.
  • 5.
    Development - thisestablishes relationship of disaster-related factors with national development planning. This planning should include mitigation measures and should consider potentials for increased disaster risks. Prevention - activities designed to provide permanent protection from disaster. It includes engineering and other physical protection measures and also legislative measures. Mitigation - measures taken in advance of a disaster which aims to decrease or eliminate impact on society and on environment. Preparedness - measures that enable the community to deal with the threat when it occurs. Such measures are usually aimed at minimizing loss of life, disruption of critical services, and damages. Warning - information given to the public when a threat has been identified and assessed as about to affect a particular area. Command Post - the primary field location and execution of emergency response procedures under the discretion of the On-Scene Commander. Emergency - an abnormal situation, present or imminent, which requires prompt action or special regulation of persons or property to protect the health, safety, or well being of people or to limit damage to property, facilities, etc. Emergency Operation Center - is a Command Center that is operated to mobilize forces. Hazardous Materials - a substance or material that poses an unreasonable risk to safety of life and/or property. Hazards - the phenomena that pose threat/s to people, structure or economic assets and which may cause a disaster. They could either be man-made or naturally occurring in our environment. On-Scene Commander - the individual in charge of response to an incident or disaster to meet disasters or emergencies. Major Disaster - an event that significantly taxes the local government resources. Mutual Aid - agreements made between agencies or organizations that pledge emergency or disaster assistance.
  • 6.
    Natural Disaster -any condition seriously threatening public health, welfare, or security as a result of a severe fire, explosion, flood, typhoon, earthquake, or similar or accidental cause and which is beyond the control or relief of such conditions. Shelter - any facility, typically designated by local or national authorities that will house, feed and care for people displaced due to an emergency or disaster. Staging Area - the locations where manpower and/or resources assemble to response to an emergency or disaster. Standard Operating Procedures - documents that describe, in detail, how operations will be performed for a special task. Staying Area - the locations where response personnel and equipment are collected prior to assignment. Volunteers - shall mean contributing services, equipment or facilities to the response effort without formal agreement or contract of hire. While engaged in such services, they shall have the same authorities. V. SCOPE This plan gives instruction for: Activating the Emergency Operations Center Performing Rescue and Evacuation Protecting life and property Assessing damage Restoring utilities Types of emergency discussed in this plan: Natural Earthquake Typhoon Flood Volcanic Eruption Landslides Man-made Fire Vehicular Accident Aircraft Crash/Collision Structural Collapse Explosion Bomb Threat Civil Strife Terrorism Oil Spills / Toxic Wastes
  • 7.
    VI. ORGANIZATION A. OrganizationChart CDCC Chairman Emergency Command Center Officer-in-Charge Incident Command Post On-Scene Commander On-Scene Operations Team B. Organization and Component Units B.1 City Disaster Coordinating Council • CDCC Chairman • CDCC Vice Chairman • CDCC Executive Officer • CDCC Sectoral Heads • BDCC Chairman B.2 Emergency Operations Center a. Officer-in-Charge b. Disaster Coordinating Sector Law Enforcement Fire Medical Public Works c. Logistics Section • Procurement and Supply • Finance d. Communication Section • Telecommunication e. Administrative Clerk
  • 8.
    f. Public InformationOfficer • Public Affairs Office g. Liaison/Messenger B.3 Incident Command Post a. On-Scene Commander • Information Officer • Safety Officer • Liaison Officer • Logistics Officer B.4 On-Scene Operation Team a. Team Leaders b. Fire & Rescue c. Law Enforcement d. Emergency Medical Services e. Evacuation and Relief f. Public Works Utilities Maintenance Transportation Ecology g. Volunteer Brigade C. Allocation of General Responsibilities C.1 CDCC Chairman Functions: • Initiates emergency response operations and acts as the highest level of authority in the overall direction and control of disaster operations. • Directs the utilization of all available resources of the City Government as reasonably necessary to cope with a disaster or emergency. • Makes decisions, whether strategic, political or policy, for all aspects of the emergency preparedness and response plan including training and implementation. • At his discretion or in his absence, shall designate the CDCC Vice Chairman to set in motion this plan.
  • 9.
    C.2 Executive Officer Functions: •Provides continuous leadership assistance to the Chairman and the Vice Chairman of the City Disaster Coordinating Council on matters related to disaster preparedness, mitigation and response program. • Continuously coordinates with the Departments of the City, especially those assigned as Members of the Support Staff and tasked units of the City Disaster Coordinating Council. • Executes and implements all activities directed by the CDCC Chairman and/or Vice Chairman. • Provides detailed reports to the Chairman and Vice Chairman of the City Disaster Coordinating Council on every occurrence of a disaster, stating all pertinent facts, actions already taken and potential assistance from other sources as maybe deemed necessary. • Recruits, organizes and train teams of volunteers for disaster preparedness and rescue operations. • Performs other related duties as assigned. C.3 Emergency Operation Center a.) Officer-in-Charge The EOC Officer-in-Charge is to be designated by the CDCC Chairman and is responsible in providing operational support to the field operation units responding to the emergency and managing the operation of the Emergency Operations Center. This person shall keep the CDCC Chairman appraised of the emergency situations. Additional responsibilities include but is not limited to the following: 1. Obtains status of emergency situation from the On-Scene Commander. 2. Assigns individuals to the following positions as required: • Operations Coordinator • Logistics In-Charge • Public Information Officer • Communications In-Charge • Administrative Clerk • Liaison/Messenger 3. Designates a telephone operator when in his/her opinion, an administrative clerk is over loaded and needs assistance.
  • 10.
    4. Receives allsituations and operation report and, on that basis, make decisions or make recommendations for action to the CDCC Chairman. 5. Determines which emergency supplies are needed to be ordered and shall authorize the purchase of these supplies from emergency vendors. b.) Disaster Coordinating Section Responsibilities: The designated Operations Coordinator is responsible to the assigned Officer-in-Charge of the Emergency Operations Center for: 1. Coordinating the activities of the respective response team performing rescue operations. 2. Coordinates with other government support agencies, public or private organizations; commercial establishments, etc. for much needed equipment, manpower and other required resources for immediate use by the response team in order to prevent or minimize damage to persons or property, and to provide for the protection and restoration of government services and public health, safety and welfare. c.) Logistics Section Responsibilities: The designated individual In-Charge for logistics is responsible for providing facilities, services, and materials in support of the emergency. Maintains coordination with outside service supplies in support of the emergency. • Provides support, obtain or produce resources and materials required for emergency operations and which must be provided in a timely manner. • Maintains a list of public, private, and volunteer resources that can be used during an emergency or disaster. • Ensures that stock of emergency supplies and equipment is available at all times.
  • 11.
    • Determines whichemergency supplies need to be ordered and shall authorize the procurement of these supplies from designated vendors. • Maintains liaison with other government support agencies, public or private organization or institution, commercial establishment, etc, for much needed relief goods, donations in kind or materials, etc, for use by affected families or individuals. d.) Communication and Warning Section Responsibilities: • Mobilizes telecommunication system and personnel and ensures availability of emergency supplies to respond to an emergency. • Tests, maintains and safeguards all emergency communication equipment and place that equipment in service or in standby. • Provides radio support to each command post and field activity, which makes up the emergency organization. • Provides instructions on proper radio operation, frequency control, and radio discipline to all users. Radio transmissions will be handled on a priority basis, with emergency transmission being the highest priority, operational transmissions second priority, and routine transmission will classify his/her message. Higher priority message may cut in and supersede lower priority message. Proper radio discipline must be observed. • Initiates linkages with the radio broadcasting networks, telephone companies, amateur radio groups, messengerial services and other channels for communication services. • Maintains list of communication facilities normally operating within the City. This includes governmental, commercial and amateur radio outfits. • Ensures that communication centers are properly manned by trained and technical personnel at all times. • Performs other related duties as assigned. e.) Administrative Clerk Responsibilities: • Responsible for updating and maintaining current the Status Board identifying problem areas with amplifying information.
  • 12.
    • Serves astelephone operator to manage telephone operations at the EOC during the emergency. This person or relief shall remain at the phone to receive incoming calls and make outgoing calls for emergency personnel and services. f.) Public Information Officer (PIO) Responsibilities: The designated PIO will perform the following task but not limited to: • Gathers information relating to disaster operations from the incident command post and prepare it for dissemination to the public at large. • Receives, evaluates, prepares and issues prompt dissemination of official information, instructions, and directions to the public prior to, during and after disaster. • Prepare report covering significant information activities, which occurred during the disaster and submit the same to the CDCC Chairman or his duly authorized representative. • Can call press conference as required. • Maintains a current list of radio stations, televisions and newspapers to be used for public information released. • Undertakes the translation into local language, reproduction and distribution of relevant pamphlets and materials on disaster preparedness and relief services. • Provides rumor control by publishing an emergency disaster hotline telephone number to be used for official information. • Ensures all sources of information received are verified for authentication and accuracy. • Performs other related duties as assigned. Note: The CDCC Chairman or duly authorized representative prior to dissemination will approve all news releases. g.) Liaison / Messenger Responsibilities: • Responsible for performing miscellaneous duties related to EOC operations as directed • Performs other related duties assigned
  • 13.
    C.4 Incident CommandPost On-Scene Commander 1. Responsible for the overall coordination and direction of all activities at the disaster scene. This includes overall responsibility for the safety and health of all personnel and for other persons operating within the Incident Command Post. 2. Evaluates the risk to personnel with respect to the purpose and potential results of their actions in each situation. In situations where the risk to personnel is excessive, activities shall be limited to defensive and protective operations. 3. The On-Scene Commander shall be responsible: • For establishing a command structure that meet the needs of the particular situation • Determines the overall setup, that will be employed for summoning and assigning • Ensures availability of adequate resources to deal with the situation • Evaluates progress and changes strategy as appropriate • Communicates directions and interprets progress reports from assigned persons in the Command Center and • Brings the incident/disaster to a termination 4. Assigns and provides direction as demanded by the nature and circumstances of the incident/disaster in order to manage the activities of all personnel and other resources at the incident/disaster scene. Supporting agencies shall integrate their functions into Command Organization. 5. Assigns supervisory duties and responsibilities to create organizational structure, within the framework of the incident command organization based on the needs of each particular incident/disaster. The established structure shall provide a manageable span of control at all levels of the organization to exercise supervision over all aspects of the incident/disaster. 6. Arranges sources, as required, for rescue and treatment of responding personnel. The rescue sources must be competent for present and future hazard situation. 7. Ensures that any change in the incident/disaster action plan is communicated to all affected supervisors. 8. Provides appropriate control of access to the incident disaster scene.
  • 14.
    Command Staff The CommandStaff shall operate in direct support of the On-Scene Commander and contribute to the overall management of the incident. Personnel performing command staff functions shall operate with delegated authority to issue orders and instruction in the name of the On-Scene Commander. The assigned personnel shall keep the On-Scene Commander informed of significant occurrences and to request direction when major decisions are necessary. Four specific staff positions; Information Officer; Safety Officer; Liaison Officer; and Logistics Officer. Only one of each shall be named to an incident and shall have a corresponding assistant. Information Officer – shall be the central information point to the EO C. The Information Officer shall consult with the On-Scene Commander regarding any constraints on the release of information. Agencies not assisting or cooperating at the scene may send observer to the Incident Command Post at the discretion of the On-Scene Commander and shall report to the Incident Officer. Safety Officer – shall have the authority to immediately correct situations that create an imminent hazard to personnel. At an emergency incident where plans and activities are judged by a Safety Officer to be unsafe and to involve an imminent hazard, the Safety Officer shall have the authority to alter, suspend or terminate those plans or activities. The Safety Officer shall immediately inform the On-Scene Commander of any actions taken to correct imminent hazard at an emergency scene. At an emergency incident where a Safety Officer identifies unsafe conditions, operations or hazards that do not present an imminent danger, the Safety Officer shall take appropriate action through the On-Scene Commander to mitigate or eliminate the unsafe condition, operation or hazard. Liaison Officer – shall provide a point of contract for assisting and cooperating agencies. The Liaison Officer shall identify current or potential inter-agency needs. Assisting and cooperating agencies may send representatives to report to the Liaison Officer. Agency representatives shall have the authority to speak for and make decisions on behalf of their agencies. Logistics Officer – shall provide services and support system to all the organizations components involved in the incident/disaster including facilities, ground transportation and support, supply, equipment, maintenance, fueling,
  • 15.
    feeding, communications, andmedical supplies including receiving of relief or donated goods or materials. Documentation of all such activities should be recorded for proper accountabilities. C.5 On-Scene Operations Team A. Team Leaders – The Designated Team Leaders of each responding units has the following responsibilities but are not limited to: • Responsible for activities within their span of control including the safety and health of personnel and other authorized persons with designated areas. • Receives direction from and provides progress reports to the On- Scene Commander at each level of the command structure. • Works toward assigned tactical objectives within over-all strategy defined by the On-Scene Commander. They shall on regular basis, report progress or lack of progress in meeting those objectives and any deviation from established plans. • Always alert in recognizing conditions and actions that create a hazard within their span of control. They shall have the authority and responsibility to take immediate action to correct imminent hazard and to advise the On-Scene Commander regarding those actions. • Coordinates their activities with other team leaders and shall provide direction to personnel within their span of control. • Where conflicting directions or orders are received, the individual receiving the conflicting direction or order shall inform their respective Team Leader that a conflict exists. The Team Leader shall then inform the On-Scene Commander for proper disposition. B. Fire and Rescue Personnel • Bureau of Fire Protection (BFP) • Chinese Chamber of Commerce • Fire Volunteer Brigade Team • ERU Team Fire and Rescue personnel shall have the following responsibilities other than that of their normal duties which will include but are not limited to: • Performs fire-fighting duties as needed • Ensures the operational capability of all fire-fighting apparatus • Determines the needs for disaster victim to include emergency shelters
  • 16.
    • Helps evacuateindividual/families from areas threatened by an emergency or disaster • Designates staging areas for mutual aid resources • Assists with search and rescue as necessary • Assists with debris removal • Assists with traffic control as needed • Performs First Aid treatment to injured individual as needed • Extricates victims from burning buildings, and other routing rescue situations (for example, vehicular accidents) • Organizes, trains and supervises Community Volunteer Fire- Rescue Brigades in every barangay • Assists on damage assessment • Provides assistance to life-threatening hazardous material incidents • Where no other capability exists • Assists utilities to safety restore services where a fire hazard exists • Makes a comprehensive fire plan to selected fire prone areas in the City. To identify a few are the commercial areas, new and old market along F. Tañedo St., Brgys. Poblacion; Sto. Cristo; Mabini; San Nicolas; Cut-Cut 1; San Roque and Hilario St., Ligtasan • Helps carry out building safety inspections for fire hazard prior to re-occupation • Restores fire-fighting services through temporary re-distribution of equipment and/or re-drawing of areas or responsibility • Makes spot progress and final investigation reports to keep track of the statistical records for future reference and usage C. Law Enforcement Personnel • Philippine National Police - (PNP) • Special Response Team - (SRT) • Traffic Management Group - (TMG) • ERU Team Responsibilities of the Law Enforcement Personnel other than that of their normal operating procedures will include, but not limited to: • Carries out any necessary actions to save lives and prevent injury or damage to property • Activates alarm system to inform the residents of the emergency situation • Carries out crowd control operations in the vicinity of the disaster area • Deters/apprehends unscrupulous persons taking advantage of the emergency situations; i.e. looting, pilferage, etc.
  • 17.
    • Assists inthe activation and deployment of disaster relief and rescue teams • Carries out damage assessment to permit identification of usable emergency routes • Assesses and reports other damages within capabilities • Maintains control over traffic with priority to emergency services • Assists with movement of emergency traffic • Assists the coroner, as requested, to provide investigation of cause of death, security of body staging areas, protection of personal effects and identification of bodies • Assists in the dissemination of emergency notifications • Assists in the manning of EOC and the provision of immediate radio communication to them if necessary • Provides traffic control for evacuation and temporary detour routes • Maintains law and order to prevent civil disorder • Analyzes intelligence information regarding any court or overt trends with respect to sabotage, riot, looting, and other unusual unlawful acts • Provides security for evacuated areas, emergency shelters, reception centers, lodging and feeding facilities, and other facilities or resources, as needed • Maintains emergency functions and restore to normal as quickly as possible • Enforces applicable laws as necessary Rescue Lanes To ensure that all disaster areas would be accessible, the Philippine National Police together with the Traffic Management Group should maintain at all times the following thoroughfare free of parked vehicles, traffic and other obstructions; • Sector I : National Highway; Hilario St.,; M. H. del Pilar St.; Zamora St.; F. Tañedo St.; Juan Luna St.; Mabini St.; Romulo St. Ext. corner P. Burgos St.; Espinosa St.; Rizal St.; Ancheta St.; C. Santos St.; Zafiro St., and Panganiban St. There would absolutely be no parking at all bridges. Vehicles violating this instruction would be towed and fined. However, parking would be allowed along F. Tañedo St. at the south side going towards East Direction and at designated parking areas identified and approved by the City Traffic Ordinance and Traffic Management Group (TMG).
  • 18.
    D. Emergency MedicalServices (EMS) • Tarlac Provincial Hospital • Philippine National Red Cross • City Health Department Emergency Medical Service Personnel will be responsible in the expansion of normal functions during an emergency or disaster except those problems that are multiplied and more complex, and will include, but not limited to: • Emergency treatment for those people who are injured • Triage, treatment and transportation of patients. Buses may be used for “walking wounded” with EMS Supervision • Provides health screenings, immunization and other protective measures to prevent disease outbreak or spread during an emergency or disaster • Develop and/or services plans and procedures for receiving and treating the sick, injured, elderly, and/or handicapped during a disaster • Develop plans to reduce the patients load from a treatment area and continue medical care for those persons who can not be evacuated • Establishes and operates emergency care centers following evacuation of the general population • Responsible for the identity and security of all victims present in the area of the incident. Such persons will not be allowed to leave the area until they are properly identified, evaluated, treated, transported to a medical treatment facility and/or medically cleared for release • Assists the coroner for the collection and identification of the remains and personal effects E. Evacuation Relief • City Social Welfare and Development Office • Philippine National Red Cross
  • 19.
    Responsibilities of theEvacuation Relief Personnel other than that of their normal operating procedures will include, but not limited to: • Keeps inventory of schools, institutions, building and other facilities suitable for mass shelter or evacuation sites including exact location and ownership of such • Secures prior agreements from the proper authorities, agencies and individuals for immediate availability of these facilities in case of need • Advises the City Disaster Coordinating Council through its Chairman, Vice-Chairman, and the Executive Officers regarding the need for temporary shelter assistance • Ensures that displaced disaster victims are immediately attended to and provided with temporary shelters, food, clothing, other domestic items and comfort living • Coordinates with the Engineering and Public Utilities Departments regarding the setting-up of temporary shelters • Obtains the required space for disaster operations, stock storage and emergency filled stations • Attends to the proper upkeep, maintenance and eventually the smooth turnover of borrowed shelter materials, properties and other evacuation facilities after their use • Organizes and assumes responsibility for mass feeding, survey and registration of disaster victims, distribution of food, provision of shelter for the homeless and family service assistance • Receives donation, acknowledges them officially and effects their proper distribution • Performs other related duties as assigned High areas possible as station pick-up areas are the following: • Sector 1 : City Hall Plaza, Northern Hills E/S and Brgy. San Vicente E/S • Sector 2 : Aguso Community High School • Sector 3 : Brgy. Ungot E/S and Camp Aquino Parade Ground • Sector 4 : Brgys. Baras-Baras E/S, Sto. Niño E/S and Camp Aquino Parade Ground • Sector 5 : Maliwalo Elementary School The main Evacuation Centers will be at the Tarlac City National High School.
  • 20.
    A. Public Utilities •Public Utilities Department (DPWH) • National Irrigation Administration • Phil. Army Camp Aquino • City Engineer’s Office / General Services Office Expanded operations of the CEO; GSO and National Government Agencies during emergencies and disaster are essential. They must be ready and able to go on 24- hour operations and be ready to report and respond immediately to emergencies or disasters as requested. CEO/GSO and NGO are broken into several entities, along with their (specific) responsibilities during an emergency or disaster. • Utilities - Assesses damage to utilities and implement activities with priority to restoring it to normal operation - Protects utilities from further damage - Prepares public announcement for dissemination by emergency operations center - Advises required public actions and restoration programs - Assesses assistance required from government • Maintenance - Provides equipment and manpower for debris removal as required - Provides maintenance support as required - Acts as required - Assists in setting-up shelters and mass care facilities • Transportation - Provides transport and logistics services which includes distribution of relief and rehabilitation supplies from the Emergency Operation Center (EOC) to the storage and shelters (CSWD). Transport of relief workers. - Deploys personnel supplies and equipment to assigned areas upon request of the On-Scene Commander - Curtails non-essential transportation services - Assists in the evacuation and serves as auxiliary ambulance when required
  • 21.
    A. Information Safety Officer Liaison Officer Logistics OnScene Operation Team B. Incident Command Post Staffing Structure Fire Rescue Law Enforcement Medical Public Utilities Engineering DBCC Volunteer On-Scene C O M M A N D E R On-Scene Operations Team Team Leaders
  • 22.
    C. Emergency OperationCenter (EOC) a. Organizational Structure CDCC Chairman Officer-in-Charge (Designated) Liaison Messenger P. I. O. Deputized Disaster Coordinator Logistics Communication MPDC/CPDC Administrative Secretariat a. Descriptions and Functions An Emergency Operation Center is a location or facility from which centralized emergency management can be performed for an organization. The primary sole of the EOC is to provide centralized direction and control of all emergency operations, communications and warning, and consolidation. Analysis and dissemination of damage assessment data; issuing emergency information and instructions including press releases; and facilitate the coordination of resources needed to mitigate the effects of the emergency. b. EOC Location The EOC is located in the (Command Center), Tarlac City Hall D. Criteria for Activation of EOC The Emergency Operation Center (EOC) is normally activated only for substantial events when the establishment of resource management priorities is required. The EOC will be activated at the discretion of the CDCC Chairman. The following criteria indicate when an EOC should be activated: - There is an imminent threat of such destruction, requires the combined and concentrated effort of CDCC and Local Community to control such threat - Resources beyond local capability are required - The emergency is of long duration because of widespread destruction - Activation of an EOC will be advantageous to the successful management of an emergency - A local or state emergency is declared
  • 23.
    E. EOC Conceptof Operations The EOC is operated as follows: 1. The CDCC Chairman based on the best available information will order the activation of the EOC. Depending on the situation, a partial or a full activation will be ordered. a. Partial activation will be ordered when emergency is minor and requires relatively few personnel to handle the situation. Such situation might vary from weather warnings or during operations resulting from minor damages of weather, fire, car accident, etc. b. Full activation will be ordered when the emergency or disaster falls under section D above. 2. The type of incident, agencies involved, objectives, strategies and magnitude of the emergencies will determine the organizational structure of the EOC. If partial activation of the EOC is ordered, the OIC at his/her discretion may appoint a single individual preferably a representative from the department concerned, to perform the coordination functions of each respective department or agency. Additional staffing will be required from each respective department or agency should the emergency escalate to a wider magnitude. 3. Upon employment and activation of the Incident Command Post, EOC monitors disaster activities and respond to request from the On-Scene Commander. 4. Depending upon the severity and magnitude of the disaster, the EOC may have to operate for an extended period of time. Therefore, each department or agency assigning personnel to the EOC should allow for additional relief personnel on a shift basis. F. Flow of Events EOC Activation may be initiated through a series of events, a single incident may escalate depending on its impact on the locality. The events that could result in activation of the EOC are described below: a. Emergency - communication is notified of an emergency or incident. b. Depending on the type/nature and extent of the emergency. Emergency will initiate appropriate notification procedure including the notification of the CDCC Chairman. c. Upon arrival at the scene of the emergency responder, the senior in command should act as a temporary On-Scene Commander. The
  • 24.
    temporary On-Scene Commandershould assess the situation immediately upon arriving at the scene. d. The temporary On-Scene Commander should notify and brief the CDCC Chairman whether activation of EOC is required. e. Based on the information received, the CDCC Chairman will decide whether activation of the EOC is required. f. No decision means that the emergency responder will perform their standard department rescue procedures until termination of the incident at the scene. g. If Yes, the CDCC Chairman should activate the EOC, whether partial or full activation, he/she should designate the CDCC Vice-Chairman or Executive Officer to be the Officer-in-Charge of the EOC. h. Designated On-Scene Commander shall be notified to proceed to the scene and establish a command post. Upon assumption of command, the temporary On-Scene Commander is relieved of his responsibilities and assumes his duty as a Team Leader. i. Upon designation of an OIC, the OIC will notify the designated staff to report to the EOC. j. Upon arrival of the EOC Staff, the EOC is now activated. Notification and coordination of specific functions with the On-Scene Commander can commence. G. Basic Resources/Equipment Command Center should have certain basic resources/equipment, either in place or capable of being set-up quickly, as follows: - Conference table (6-8 seater) - Wall clock - Sizable map of the Philippines - Map of the local area (Calamity location) - Status Board or Situational Display System - Pen, pencil, accent marker, writing pads, tapes, pointer, paper clips. wastepaper basket, etc. - Blackboard and/or whiteboard with chalk/markers and erasers - Extra copies of Disaster Manual - Telephone and Telephone Directory - Communication equipment - Base and hand held radios - Checklist of responsible persons including addresses and telephone numbers - Available equipment and logistics - Typewriter or Computer
  • 25.
    VIII. STAGES OFPLAN ACTIVATION There are different levels of emergency condition(s), which warrant different levels of response to implement said plans. Level I - The plan will not be activated in the event of a regular emergency which may require the deployment of one or a combination of response of Law Enforcement, Fire, Ambulance, Public Works, or others in order to limit damage to persons, properties on the environment. In such cases, normal Departmental procedure will be applied. Level II - The plan or part of the plan may be activated in an event of an unusual or major emergency, which will require action and coordination beyond normal procedure, in order to limit damage to persons, properties or the environment. The capabilities of the local government agencies are not exceeded but the incident requires assistance of more than Law Enforcement, Police, Fire, Ambulance, and Public Works personnel. Such incident may involve flooding, dangerous goods, extensive oil spills, multiple fire, multiple injuries, extensive displacement of residents, evacuation of the public, or other of the same magnitude. Level III - The plan will be put into effect in the event of a major emergency with any or all of the following conditions: a. The emergency condition has exceeded the emergency response capabilities of the local government agencies, assistance will be sought from the Regional and National Disaster Coordinating Council, the public and private organizations, and other support agencies as required and available. b. The emergency is long lasting, has traumatic impact on residents or has widespread damage to property, to the environment, or to the local economy as a result of natural or man-made hazards. IX. COMMUNICATIONS NETWORK One of the critical requirements for an efficient movement of rescue responders, assimilation and dissemination of information from disaster sites to Authorities / Agencies involved and to the public at large, is the consolidation of the CDCC communication network. Without proper communication, the effectiveness of the plan would be severely limited.
  • 26.
    Radio Communication Network Availableradio communication network for average use in cases of emergency or disaster: A. Barangay Network (Bravo Net) Radio Network: 1. Emergency Frequency 2. Terminal Base 3. Maintenance Base 4. Telephone Description and Uses: 1. Emergency Frequency – Is the primary radio network allocated for use during an emergency. This frequency is linked to all primary rescue groups namely: Bureau of Fire Protection, PNP, EOC, Public Utilities Department, Special Response Team, Traffic Management Group and Philippine National Red Cross. 2. Terminal Base – Is the primary radio base for terminal operation and is linked to all terminal employees responsible for the smooth operation of the terminal complex. X . RESPONSE CONTROL AND COORDINATION A. Provision of Response Activities In the event of a reported emergency or disaster within the area of the City of Tarlac, the overall response activities shall be provided entirely by: 1. CDCC 2. CDCC in cooperation with local civil and / or private organizations, other support agencies or any combination thereof. 3. CDCC in combination with regional or national government agencies. B. Direction and Control The EOC provides a centralize direction and control of any emergency operations, communications and warning, and issues emergency information and instructions including operational courses of action needed to mitigate the effects of the emergency or disaster, and most of all, serves as a central location for overall coordination and facilitation of required emergency resources.
  • 27.
    C. On-Scene Coordination Overallcoordination and direction of all response activities at the disaster scene shall be accomplished through the On-Scene Commander. He / She reports to and receives advice from the CDCC Chairman or his duly designated representative. The On-Scene operational team shall coordinate with the On-Scene Commander all actions to be taken and additional resources required in the rescue and recovery operations. XI EMERGENCY PLAN A. Categories of Emergency Plan A.1 Emergency Plan No. 1 Fire • Building Fire Commercial Residential Government structures Others • Vehicular Fire • Electrical Post Fire • Grass / Forest / Garbage Fire • Industrial Fire • Others A.2 Emergency Plan No. 2 – Typhoon / Flood / Landslide • Typhoon Public Storm Signal No. 1 Public Storm Signal No. 2 Public Storm Signal No. 3 Public Storm Signal No. 4 • Flood Flash Floods River Floods Coastal Floods Dam Spill Floods • Landslides
  • 28.
    A.3 Emergency PlanNo. 3 – Vehicular Accidents A.4 Emergency Plan No. 4 – Earthquakes • Faulting • Landslides • Liquefaction • Tsunami • Seiche • Collapse Building A.5 Emergency Plan No. 5 – Bomb Threat A.6 Emergency Plan No. 6 – Civil Strife A.7 Emergency Plan No. 7 – Volcanic Eruption • Ash Fall • Earthquakes A.8 Emergency Plan No.8 – Aircraft Accidents • Aircraft crashed in public places B. Emergency Plan Dissemination Format The format for Disseminating Emergency Plan as relayed by the Communication Center (Dispatcher) shall be as follows: B.1 Emergency Plan No. 1 • Emergency Plan No. 1 ……………………………( repeat 3x ) • Proceed to …………………………………………( location ) • Via Route ……………………………………...( fastest route ) • Nature of Emergency ……………………… • Alarm Status ………………………………. • No. of Trapped Persons ……………………( if any / known ) B.2 Emergency Plan No.2 • Emergency Plan No.2……………………………( repeat 3x ) • Nature of Emergency …………………………… • Proceed to ………………………………………..( location ) • Via Route …………………………...( most accessible route )
  • 29.
    B.3 Emergency PlanNo.3 • Emergency Plan No.3…………………………….( repeat 3x ) • Proceed to ………………………………………...( location ) • Via Route……………………………………...( fastest route ) • Nature of Emergency ………………………… • Plate Numbers……………………………….. • No of Passengers………………………………...( if known ) B.4 Emergency Plan No.4 A normal telephone call alert shall be initiated by the authorities concerned. B.5 Emergency Plan No.5 B.6 Emergency Plan No.6 B.7 Emergency Plan No.7 B.8 Emergency Plan No.8 C. Responsibility and Role of each agency for each type of emergency. C.1 Emergency Plan No.1 shall be implemented immediately upon notification of Fire incident occurring inside the city. All responding agencies are expected to take action as described. A. Communication Center (Dispatcher) 1. Initiates emergency alert procedure by using the emergency plan dissemination format of alerting immediately the BFP, TMB, Fire Rescue Team, PUD and other responding agencies involved. 2. Maintains close decision with the command post and the CDCC Chairman. B. Bureau of Fire Protection (BFP) 1. The radio / telephone operator shall receive all fire calls and dispatch fire fighters to respond to the call. He shall also immediately notify the Communication Center for proper communication to other responding agencies. 2. Proceeds to the fire location via the fastest accessible route with adequate number of personnel and equipment best suited to the situation.
  • 30.
    3. Establishes CommandPost. The Fire Group Commander shall act as the On-Scene Commander until the arrival of his senior officer. 4. Evaluation of the situation by the On-Scene Commander. 5. Executes fire-fighting strategy and mobilizes other responding government agencies. 6. Investigates the origin, cause, and nature of the fire. C. The Chinese Chamber of Commerce Fire Volunteer Brigade Team. 1. The phone watcher / dispatcher shall receive all kinds of emergency calls and shall dispatch a response team together with adequate personnel and equipment best suited to the situation upon the instruction of their head. 2. Proceeds to the fire location via the fastest accessible route. 3. Upon arrival at the scene, the team leader shall report directly to the On-Scene Commander for further instructions. 4. Execute orders from the On-Scene Commander 5. After the fire is controlled, assists in securing all government equipment. 6. Makes an assessment and evaluation report to be submitted to the CDCC Chairman. D. Traffic Management Group (TMG) 1. The dispatcher shall inform all available patrol units to quickly proceed to the fire scene with caution. 2. Upon arrival, make sure that traffic control points are secured and established in the area. 3. Cordoned off by using the police line (yellow tape). 4. Sets-up crowd control and access / egress of personnel. 5. Ensures only authorized personnel, emergency vehicles / crews are within the area. 6. Ensures the orderly flow of traffic and if necessary, close roads by using traffic cones.
  • 31.
    E. Philippine NationalPolice (PNP) and Special Response Team (SRT) 1. The PNP and SRT Officer- In-Charge shall coordinate with the On- Scene Commander for instructions. 2. Assists BFP and other responding agencies in the fire scene. 3. Provides security to property and personal safety of the members of the BFP, VIP’s at the scene and other emergency response personnel. 4. PNP and SRT who are at the fire scene shall serve as crowd control, anti-looting, VIP escort and shall perform other related duties as directed by their Officer- In-Charge (OIC). 5. PNP and SRT investigators shall initiate information gathering for record purposes. F. Public Utilities Department (PUD) 1. The PUD shall immediately shut down power supply in the area as may be necessary and / or as required by the On- Scene Commander. 2. Assists in electrical matters as required by the On-Scene Commander. G. City Health Office 1. The CHO shall immediately dispatch an ambulance as standby for possible casualties in the fire scene. 2. Establishes a tri age area and transport victims according to the priority program. Apply proper treatment to victims. 3. Coordinates with the CSWD for possible evacuation site of affected individuals. 4. Reports to the Command Post and coordinate with Tarlac Provincial Hospital (TPH) for assistance to victims. H. Engineering Department 1. Provides a copy of Building Plan to the Command Post and inspects all suspected hazardous structures for recommendation to the Command Post. 2. Assists in the clearing / hauling of personal effects of victims.
  • 32.
    I. City SocialWelfare and Development Office 1. Coordinates with the Command Post for information dissemination 2. Provides counseling / critical incident stress debriefing, and necessary assistance like clothing, medicine, food, financial and others. C.2 Emergency Plan No. 2 Emergency Plan No. 2 shall be immediately implemented after the notification of PAGASA for a typhoon affecting the area of responsibility or as may be called by circumstances. Upon activation of emergency plan no. 2, all responding units are expected to take action as described. I. TYPHOON A. Communication Center (Dispatch) 1. Initiates emergency alerting procedures by using the regular phone or radio alert. Alert immediately all Sector Heads, Barangay Disaster Coordinating Council (BDCC) Chairman and CDCC Chairman / Vice-Chairman / Executive Officer for proper precautionary measures to be undertaken. 2. Secures weather forecast and informs all Sector Heads and BDCC Chairman of high tide and low tide. 3. Maintains close liaison with the command post and the CDCC Chairman. B. BDCC Chairman / Sector Heads 1. Monitors water level in rivers and streets and informs immediately the Communication Center for the increase / decrease in water level. 2. Monitors residential houses for possible destruction / landslide within your area. Informs the Communication Center for any untoward incident. 3. Prepares personnel and equipment necessary for possible rescue operations.
  • 33.
    II. FLOODS A. CommunicationCenter 1. Initiates emergency alert procedure by using the Emergency Plan Dissemination Format. Alert immediately all Sector Heads, Barangay Disaster Coordinating Council (BDCC) Chairman, CDCC Chairman/ Vice-Chairman / EO, and Emergency Response Agencies for proper precautionary measures to be undertaken. B. BFP Fire- Rescue Team Chinese Volunteer Fire-Rescue Brigade Environmental Sanitation Management Office City Engineer’s Office Philippine National Red Cross Public Utilities Department 1. Organizes a Command Post and orders the dispatch of Emergency Response Team to the site. The head of the BFP Fire-Rescue Team shall act as the On-Scene Commander. 2. Prepares all necessary rescue equipment and personnel and dispatch to the flooded sight. 3. Conducts evacuation operation and transports to designated evacuation centers. 4. PUD shall cut-off all affected meterings and resume power immediately as soon as safety is concerned. 5. Submits the initial, progress, and final report to the CDCC Chairman. 6. Acts as required. C. City Social Welfare and Development Office Philippine National Red Cross 1. Prepares all designated evaluation center, personnel, and vehicles for possible evacuation of families affected. 2. Secures sufficient stockpile of relief goods ( rice, canned goods, clothes, etc. ) for distribution to all designated evacuation centers. 3. Communicates with the City Health Department for enough supply of medicines and medical personnel.
  • 34.
    4. Submits acomplete list of all the evacuees and assistance extended to them to the Command Post at the end of the day. D. City Health Department 1. Ensures sufficient stockpile of medicines for distribution in evacuation centers. 2. Dispatches medical personnel to designated evacuation areas to facilitate medical emergencies / needs of evacuees. 3. Submits to the command post the list of names of evacuees for medical service and the amount extended thereof. C.2 Emergency Plan No. 3 Emergency Plan No. 3 shall be immediately implemented upon notification of a vehicular accident occurring inside and outside the City’s vicinity. All responding agencies are expected to take action as described: A. Communication Center ( Dispatcher ) 1. Initiates emergency alerting procedure by using the Emergency Plan Dissemination Format. Alerts immediately the TMB, Fire- Rescue Team, and other responding agencies involved. 2. Maintains close liaison with the Command Post and the CDCC Chairman. B. Traffic Management Group ( TMG ) 1. The TMG dispatcher shall inform all available patrol units to quickly proceed to the incident area with caution. 2. Upon arrival, the TMG Team Leader shall act as the On-Scene Commander and shall assess the situation for further advice to the Communication Center. 3. Ensures traffic control points are established and the area cordoned off by using the Police line ( yellow tape ). 4. Sets-up crowd control and the access/egress of personnel. Ensures only authorized personnel, emergency vehicles/crews are within the area. 5. Ensures the orderly flow of traffic and, if necessary, close roads by using traffic cones.
  • 35.
    C. BFP Fire-RescueTeam 1. Proceeds immediately to the incident area upon notification of the Communication Center. 2. Upon arrival, the Head of the rescue shall report to the acting On-Scene Commander and shall take-over as the new On- Scene Commander. Re-assess the situation, if the scene is safe, order the immediate extrication of the survived victims ( if any ). Leave all dead victims unmoved before the investigation of the Philippine National Police. 3. Immediately apply aid and transports to the TPH all survived victims using the triage system. D. Philippine National Police ( PNP ) 1. Coordinates with the TMG for proper security of the area. 2. Holds the driver of vehicles involved in the proper investigation. 3. Conducts investigation on the incident immediately after the extrication of all survived victims. 4. Facilitates the resume of normal traffic flow in the area after the investigation. 5. Dispatches a fire truck upon notification of the Communication Center. 6. Standby for any possible explosion/fire in the area due to fuel leak. 7. The BFP Paramedics personnel shall help the Fire-Rescue Team in the extrication and application of necessary immediate treatment to the victims. C.4 Emergency Plan No. 4 Emergency Plan No. 4 shall be immediately implemented upon impact of a strong earthquake. All responding agencies are expected to take action as described: A. Communication Center 1. Initiates emergency alert procedure by using the Emergency Plan Dissemination Format. Immediately alerts all BDCC Chairmen, Sector Heads, BFP Fire-Rescue Team, City
  • 36.
    Engineering Department, EnvironmentalSanitation Management Office and the CDCC Chairman for the activation of EOC. 2. Maintains close liaison with the Command Post and the CDCC Chairman. B. BDCC Chairmen Sector Heads 1. The BDCC Chairmen and Sector Heads shall order an immediate inspection of their respective areas of responsibility and shall report to the Communication Center all incidents reported to them. 2. In case of any untoward incidents, shall dispatch an initial response team to the area of incident while waiting for the BFP Fire-Rescue Team. 3. Act as the On-Scene Commander, assess the situation, and order the immediate evacuation of families at risk if necessary. Reports all progress of operation to the Communication Center. C. BFP Fire-Rescue Team / PNP City Engineer’s Office City – ENRO Philippine National Red Cross 1. If the earthquake results to landslides, liquefaction, faulting, collapsed building, tsunami or seiche, a Command Post should be established while the Head of the BFP Fire-Rescue Team shall assume the position of the Incident Commander. 2. Prepares all necessary equipment, personnel, vehicles, and other needed materials to be used during rescue operations. 3. Conducts rescue operations upon instruction of the Command Post. Reports all progress of operation to the Command Post for proper recording. 4. Transports all rescued victims to designated evacuation centers. 5. Assists the CSWDO in the distribution of relief goods in the designated evacuation areas.
  • 37.
    D. City SocialWelfare and Development Office Philippine National Red Cross 1. Prepares all designated evacuation center, personnel, and vehicles for possible evacuation of families affected. 2. Secures sufficient stockpile of relief goods ( mats, rice, canned goods, clothes, etc. ) for distribution to all designated evacuation centers. 3. Communicates with the City Health Department for enough supply of medicines and medical personnel. 4. Submits a complete list of identification to the Command Post of the mortality incurred by the disaster and the list of all evacuees and assistance extended at the end of the day. E. City Health Department 1. Ensures sufficient stockpile of medicines for distribution in evacuation centers. 2. Dispatches medical personnel to designated evacuation areas to facilitate medical emergencies / needs of evacuees. 3. Submits to the Command Post the list of names of evacuees extended for medical service and the amount extended thereof. C.5 Emergency Plan No. 5 Emergency Plan No. 5 shall be immediately implemented upon notification of a bomb threat to any establishment inside the City’s vicinity. All responding agencies are expected to take action as described: A. Communication Center 1. Initiates emergency alert procedure by using the normal telephone alert. Immediately alerts the PNP, SRT, Fire-Rescue Team, BFP, TMG, and the CDCC Chairman for the Activation of EOC. 2. Maintains close liaison with the Command Post and the CDCC Chairman.
  • 38.
    B. Philippine NationalPolice ( PNP ) Special Response Team ( SRT ) 1. The PNP and SRT shall immediately proceed to the threat location, verify the report and establish a Command Post at least 300 meters away. The highest ranking official of the PNP present on the scene shall take the responsibility of the On- Scene Commander. 2. The On-Scene Commander shall assess the threat. If the threat is considered real, order partial/total evacuation to a pre- designated area. 3. The PNP and SRT shall isolate the area to prevent injuries to people around the scene. 4. The On-Scene Commander shall advice the CDCC Chairman/OIC for the activation of EOC. 5. The EORA shall conduct search upon instruction of the On- Scene Commander. 6. When the search/disposal and investigation is done, the EORA shall report to the On-Scene Commander and the On-Scene Commander will declare the area clear. 7. The EOC shall order for the reoccupation of the building. 8. The EOC shall immediately report any progress to the CDCC Chairman or his OIC. C. Traffic Management Group ( TMG )/( PNP ) 1. The TMG/PNP dispatcher shall inform all available patrol units to quickly proceed to the incident area with caution. 2. Upon arrival, the TMG Team Leader shall report to the On- Scene Commander for further instructions. 3. Ensures traffic control points are established and the area cordoned off by using the Police line ( yellow tape ) 4. Sets-up crowd control and the access/egress of personnel. Ensures only authorized personnel, emergency vehicles/crews are within the area. 5. Ensures the orderly flow of traffic and, if necessary, close roads by using traffic cones.
  • 39.
    D. BFP Fire-RescueTeam 1. Proceeds to the incident area and reports to the Command Post. 2. Standby for any possible fire due to explosion. 3. Guides the evacuees to the pre-designated area and facilitates the accounting of personnel to be reported to the Command Post. C.6 Emergency Plan No. 6 Emergency Plan No. 6 shall be immediately implemented upon notification of civil disturbance/strife inside the city’s vicinity. All responding agencies are expected to take action as prescribed: A. Communication Center 1. Initiates emergency alert procedure by using the Emergency Plan Dissemination Format. Immediately alerts the PNP, SRT, Fire-Rescue Team, TMG, and other responding agencies. 2. Maintains close liaison with the Command Post and the CDCC Chairman. B. Philippine National Police (PNP) Fire-Rescue Team (BFP) 1. Prepares all necessary equipment and personnel and dispatch to the incident location. 2. The highest ranking official shall assume the position of the On- Scene Commander and shall report to the CDCC Chairman or his OIC for further instruction. 3. The PNP and BFP personnel shall serve as crowd control and shall apprehend any civilian making violent actions resulting to injury to others. C. BFP Fire-Rescue Team Special Response Team City Health Office 1. Proceeds to the incident area upon notification of the Communication Center. 2. Reports to the Command Post for further instruction.
  • 40.
    3. Standby forpossible injuries inflicted to civilians, PNP, and BFP personnel. 4. Performs First Aid to all injured civilians and personnel. C.7 Emergency Plan No. 7 Emergency Plan No. 7 shall be immediately implemented upon notification of a volcanic eruption that may possibly affect the city. All responding agencies are expected to take action as described: A. Communication Center 1. Initiates emergency alert procedure by using the Emergency Plan Dissemination Format. Immediately alerts the BDCC Chairmen, Sector Heads, Fire-Rescue Team, SRT, TMG, PUD, CSWD, CHO, CEO, and the CDCC Chairman for the immediate activation of EOC. 2. Maintains close liaison with the Command Post and the CDCC Chairman. B. BDCC Chairmen Sector Heads - Conducts information dissemination to all residents within their area for all precautions to be undertaken to prevent loss of lives and properties. If possible, distribute leaflets regarding volcanic eruption. - Conducts roving inspection to all houses and advices all residents with weak houses to evacuate to designated evacuation areas. - Conducts initial rescue operation while waiting for the BFP Fire- Rescue Team. - Reports to the Communication Center all progress of operations. D. City Health Department City Social Welfare and Development Office Philippine National Red Cross 1. Communicates with the Command Post for further instructions. 2. Prepares the evacuation centers and personnel for possible evacuation.
  • 41.
    3. Ensures sufficientstockpile of foods, medicines, water, and other relief goods for the evacuees as well as the residents. 4. Facilitates all evacuation centers. - Submits initial, progress, and final report to the CDCC Chairman or to his duly designated Officer-In-Charge and furnish the Incident Commander/Command Post. PUBLIC STORM WARNINGS PUBLIC STORM SIGNAL NO.1 - Winds of 30-60 KPH may be expected in at least 36 hours. PRECAUTIONARY MEASURES - People are advised to listen to the latest Severe Weather Bulletin issued by PAGASA every six hours. GENERAL NOTE: Business may be carried out as usual. When the tropical cyclone is strong, intensifying or is moving closer, this signal may be gradually increased. Disaster preparedness is activated to alert status. PUBLIC STORM SIGNAL NO. 2 - Winds of greater than 60 KPH and up to 100 KPH may be expected in at least 24 hours. PRECAUTIONARY MEASURES - Fishermen are advised not to go out to sea. The sea and costal water are dangerous to smaller sea crafts. - Avoid unnecessary risks. Traveling by sea or air is risky. - Stay indoors. - Secure properties.
  • 42.
    GENERAL NOTE: Special attentionshould be given to the latest position, direction, speed of movement and intensity of the tropical cyclone. It may intensify and move towards the locality. Disaster preparedness agencies and other organizations are alerted. HOW TO REDUCE EARTHQUAKE LOSSES The occurrence of earthquakes cannot be prevented. Furthermore, although some work is currently being done to understand earthquakes in more detail, no earthquake prediction can yet be issued with confidence and, hence, the only way to prevent disaster caused by earthquakes is to anticipate and prepare for them. WHAT TO DO BEFORE AN EARTHQUAKE ( Source: PHIVOLCS ) 1. The key to effective disaster prevention is planning. Evaluate the structural soundness of the buildings and places wherein you frequently stay. Determine whether the site is traversed by a ground fracture, technically known as fault, which may give way or cause buildings to fail. Note the presence of other potential sources of hazards due to secondary effects of earthquakes like steep hillslopes, hanging heavy objects, dams, storage tanks, falling debris and others. After this evaluation process, you shall be more aware of the hazards which need attention or consideration. 2. Prepare your place of residence for the event. Most causes of injuries during earthquakes are from sliding and falling objects. Latches should be installed on drawers, cabinets and cupboards. Heavy materials should be identified and placed in the lower compartments of cabinets. Breakable items should be secured while harmful chemicals and flammable materials should be stored properly to minimize the possibility of falls or spills.
  • 43.
    City Government ofTarlac Office of the City Planning and Development Map No._____ COMPREHENSIVE LAND USE PLAN -422- City Government of Tarlac Office of the City Planning and Development Map No._____ COMPREHENSIVE LAND USE PLAN City Government of Tarlac Office of the City Planning and Development Map No._____ COMPREHENSIVE LAND USE PLAN City Government of Tarlac Office of the City Planning and Development Map No._____ COMPREHENSIVE LAND USE PLAN -422-
  • 44.
    City Government ofTarlac Office of the City Planning and Development Map No._____ COMPREHENSIVE LAND USE PLAN -423- City Government of Tarlac Office of the City Planning and Development Map No._____ COMPREHENSIVE LAND USE PLAN City Government of Tarlac Office of the City Planning and Development Map No._____ COMPREHENSIVE LAND USE PLAN -423-
  • 45.
    City Government ofTarlac Office of the City Planning and Development Map No._____ COMPREHENSIVE LAND USE PLAN -424- City Government of Tarlac Office of the City Planning and Development Map No._____ COMPREHENSIVE LAND USE PLAN City Government of Tarlac Office of the City Planning and Development Map No._____ COMPREHENSIVE LAND USE PLAN -424-
  • 46.
    City Government ofTarlac Office of the City Planning and Development Map No._____ COMPREHENSIVE LAND USE PLAN -425- City Government of Tarlac Office of the City Planning and Development Map No._____ COMPREHENSIVE LAND USE PLAN City Government of Tarlac Office of the City Planning and Development Map No._____ COMPREHENSIVE LAND USE PLAN -425-
  • 47.
    City Government ofTarlac Office of the City Planning and Development Map No._____ COMPREHENSIVE LAND USE PLAN -426- City Government of Tarlac Office of the City Planning and Development Map No._____ COMPREHENSIVE LAND USE PLAN City Government of Tarlac Office of the City Planning and Development Map No._____ COMPREHENSIVE LAND USE PLAN -426-
  • 48.
    City Government ofTarlac Office of the City Planning and Development Map No._____ COMPREHENSIVE LAND USE PLAN -427- City Government of Tarlac Office of the City Planning and Development Map No._____ COMPREHENSIVE LAND USE PLAN City Government of Tarlac Office of the City Planning and Development Map No._____ COMPREHENSIVE LAND USE PLAN -427-
  • 49.
    City Government ofTarlac Office of the City Planning and Development Map No._____ COMPREHENSIVE LAND USE PLAN -428- City Government of Tarlac Office of the City Planning and Development Map No._____ COMPREHENSIVE LAND USE PLAN City Government of Tarlac Office of the City Planning and Development Map No._____ COMPREHENSIVE LAND USE PLAN -428-
  • 50.
    City Government ofTarlac Office of the City Planning and Development Map No._____ COMPREHENSIVE LAND USE PLAN -429- City Government of Tarlac Office of the City Planning and Development Map No._____ COMPREHENSIVE LAND USE PLAN City Government of Tarlac Office of the City Planning and Development Map No._____ COMPREHENSIVE LAND USE PLAN -429-
  • 51.
    City Government ofTarlac Office of the City Planning and Development Map No._____ COMPREHENSIVE LAND USE PLAN -430- City Government of Tarlac Office of the City Planning and Development Map No._____ COMPREHENSIVE LAND USE PLAN City Government of Tarlac Office of the City Planning and Development Map No._____ COMPREHENSIVE LAND USE PLAN -430-
  • 52.
    City Government ofTarlac Office of the City Planning and Development Map No._____ COMPREHENSIVE LAND USE PLAN -431- City Government of Tarlac Office of the City Planning and Development Map No._____ COMPREHENSIVE LAND USE PLAN City Government of Tarlac Office of the City Planning and Development Map No._____ COMPREHENSIVE LAND USE PLAN -431-
  • 53.
    City Government ofTarlac Office of the City Planning and Development Map No._____ COMPREHENSIVE LAND USE PLAN -432- City Government of Tarlac Office of the City Planning and Development Map No._____ COMPREHENSIVE LAND USE PLAN City Government of Tarlac Office of the City Planning and Development Map No._____ COMPREHENSIVE LAND USE PLAN -432-
  • 54.
    APPENDIX A CITY DEVELOPMENTCOUNCIL RESOULTION NO. 2 Series 2002 ENDORSING THE COMPREHENSIVE LAND USE PLAN (CLUP) CY 2001 – 2010 AND ZONING ORDINANCE (ZO) OF TARLAC CITY TO THE SANGGUNIANG PANLUNGSOD FOR ADOPTION