!""⌫$ &
                            '()*+(",*
หัวเรื่อง
   !        การจัดประเภทเงินลงทุน
   !        ราคาทุนของเงินลงทุน
   !        การลงทุนในตราสารหนี้
   !        ตราสารหนี้ที่จะถือจนครบกําหนด
   !        หลักทรัพยเผื่อขาย
   !        การจําหนายหลักทรัพยเผื่อขาย
   !        การแสดงรายการในงบการเงิน
   !        หลักทรัพยเพื่อคา
   !        การจําหนายหลักทรัพยเพื่อคา
   !        ประเด็นเพิ่มเติมเกี่ยวกับตราสารหนี้-การซื้อหุนกูระหวางงวด
                การจายดอกเบี้ย
   !        การลงทุนในตราสารทุน
   !        ถือหุนนอยกวา 20%
   !        ถือหุนตั้งแต 20% ถึง 50%
   !        เปรียบเทียบวิธีมูลคายุติธรรมและวิธสวนไดเสีย
                                                ี
6-2
!   การถือหุนมากกวา 50%
!   ประเด็นเพิ่มเติมเกี่ยวกับตราสารทุน
!   การโอนเปลี่ยนประเภทของหลักทรัพย
!   การดอยคาของหลักทรัพย
!   ประเด็นเพิ่มเติมเกี่ยวกับเงินลงทุน
!   รายไดจากเงินลงทุนในตราสารทุน
!   การรับหุนปนผล
!   การแยกหุน
!   สิทธิซื้อหุน
!   ราคาเวนคืนกรมธรรมประกันชีวิต
!   เงินกองทุน
!   การเปดเผยขอมูลเกี่ยวกับเงินลงทุน
6-3
  การบัญชีสําหรับการลงทุนที่จะอธิบายในบทนี้ จะแบงออกเปน 3
ประเด็นหลัก คือ
  (1) การจัดประเภทเงินลงทุน
  (2) การตีราคาและการวัดผลกําไรจากการลงทุน
  (3) การเปดเผยขอมูล
การจัดประเภทเงินลงทุน
       การจัดประเภทเงินลงทุน (Classification) ขึ้นอยูกับระยะเวลาที่
ฝายบริหารตั้งใจจะถือหลักทรัพยนั้น การจัดประเภทเงินลงทุนนับเปนสิ่ง
สํ าคัญเนื่องจากวิธีการบัญชีจะแตกตางกันในหลักทรัพยแตละประเภท
การบัญชีสําหรับหลักทรัพยประเภทตาง ๆ ขึ้นอยูกับปจจัยดังตอไปนี้
     1. ประเภทของหลักทรัพย เชน เงินลงทุนในตราสารหนี้หรือตราสาร
        ทุน
     2. มูลคายุติธรรมของหลักทรัพยสามารถหาไดหรือไม
     3. ผูบริหารตองการถือเงินลงทุนจนกวาจะครบกําหนด (ระยะยาว)
          
        หรือถือเปนเงินลงทุนชั่วคราว
     4. สํ าหรับการลงทุนในหลักทรัพยประเภทหุนที่มีสิทธิออกเสียง
        บริษัทที่ลงทุนสามารถเขาไปมีอิทธิพลอยางเปนสาระสําคัญหรือ
        สามารถเขาไปควบคุมกิจการของบริษัทที่ถูกลงทุนไดในระดับใด
6-4
ตารางที่ 6-1 วิธการบัญชีที่ใชสําหรับเงินลงทุนประเภทตาง ๆ
                ี
    การจัดประเภท              เงินลงทุนในตราสารหนี้         เงินลงทุนในตราสารทุน
ควบคุม (Control) – ลง                     _                     จัดทํางบการเงินรวม
ทุนในหุนที่มีสิทธิออกเสียง                                      (Consolidation)
มากกวา 50% (ลงทุนใน
บริษัทยอย)
มีอทธิพลอยางเปนสาระ
    ิ                                     _                       วิธีสวนไดเสีย
สําคัญ (Significant                                             (Equity method)
influence) – ถือหุนที่มี
สิทธิออกเสียงตั้งแต 20%
ถึง 50% (ลงทุนในบริษัท
รวม)
ตราสารหนี้ที่จะถือจนครบ          วิธราคาทุนตัดจําหนวย
                                      ี                                  -
กําหนด(Held to                       (Amortized cost
maturity)                               method)
ตราสารหนี้และตราสารทุน        วิธีมลคายุติธรรม (Fair value method) ซึ่งจะนําผลกําไรหรือ
                                   ู
ที่จัดประเภทเปนหลัก          ขาดทุนที่ยงไมเกิดขึ้น (Unrealized holding gain or loss) ไป
                                         ั
ทรัพยเพื่อคา                แสดงในงบกําไรขาดทุน
(Trading securities)
ตราสารหนี้และตราสารทุน        วิธีมลคายุติธรรม (Fair value method) ซึ่งจะนําผลกําไรหรือ
                                   ู
ที่จัดประเภทเปนหลัก          ขาดทุนที่ยงไมเกิดขึ้น (Unrealized holding gain or loss) ไป
                                         ั
ทรัพยเผื่อขาย                แสดงเปนรายการแยกตางหากในสวนของเจาของ
(Available for sale
securities)
6-5
(ตอ)
    การจัดประเภท            เงินลงทุนในตราสารหนี้   เงินลงทุนในตราสารทุน
ตราสารทุนที่ไมอยูในความ             _                   วิธราคาทุน
                                                             ี
ตองการของตลาด (ไม                                     (Cost method)
สามารถหามูลคายุติธรรม
ได) จัดประเภทเปนเงินลง
ทุนทั่วไป

     ตารางที่ 6-1 สามารถสรุปวิธีการบัญชีสําหรับเงินลงทุนได 6 วิธี กิจ
การจะเลือกวิธีบัญชีชนิดใดก็ขึ้นอยูกับการจัดประเภทเงินลงทุน ดังนี้
     1. วิธีการจัดทํ างบการเงินรวม (เงินลงทุนในตราสารทุนที่ผูซื้อ
        สามารถเขาไปควบคุมกิจการที่ออกหุนได)
     2. วิธีสวนไดเสีย (เงินลงทุนในตราสารทุนที่ผูซ้ือสามารถเขาไปมี
        อิทธิพลอยางเปนสาระสําคัญ)
     3. วิธราคาทุนตัดจําหนาย (เงินลงทุนในตราสารหนี้ที่จะถือจนครบ
             ี
        กําหนด)
     4. วิธีมูลคายุติธรรมที่รับรูกําไรขาดทุนที่ยังไมเกิดขึ้นในงบกําไรขาด
        ทุน (หลักทรัพยเพื่อคา)
     5. วิธีมูลคายุติธรรมที่รับรูกํ าไรขาดทุนที่ยังไมเกิดขึ้นเปนรายการ
        แยกตางหากในสวนของผูถือหุน (หลักทรัพยเผื่อขาย)
     6. วิธราคาทุน (ตราสารทุนที่ไมสามารถหามูลคายุติธรรมได)
           ี
6-6
      ตราสารหนี้ (Debt security) หมายถึงหลักทรัพยที่แสดงความ
เปนเจาหนี้กับหนวยงานที่ออกตราสารหนี้ เชน พันธบัตรรัฐบาล หุนกู
พันธบัตรรัฐวิสาหกิจ หนี้สินที่แปลงสภาพได ตั๋วเงินคลัง หุนบุริมสิทธิที่มี
กําหนดไถถอนหรือใหทางเลือกแกผูลงทุนในการไถถอน
      ตราสารทุน (Equity security) หมายถึงหลักทรัพยที่แสดงความ
เปนเจาของในกิจการที่ออกตราสารทุน เชน หุนสามัญ หุนบุริมสิทธิ ตรา
                                          
สารแสดงสิทธิในการซื้อหุน (Warrant) สัญญาสิทธิการซื้อ (Call
options) หรือสัญญาสิทธิการขาย (Put options) หุนในราคาที่กําหนดไว
       หลักทรัพยเพื่อคา (Trading security) หมายถึงเงินลงทุนในตรา
สารหนี้ทุกชนิดหรือตราสารทุนในความตองการของตลาด (หุนที่จด
ทะเบียนในตลาดหลักทรัพย) ที่กจการถือไวโดยมีวัตถุประสงคหลักที่จะ
                                  ิ
ขายในอนาคตอันใกล ทําใหกิจการถือหลักทรัพยนั้นไวเปนเวลาสั้น ๆ
เพื่อหากําไรจากการเปลี่ยนแปลงราคาของหลักทรัพย ดังนั้นหลักทรัพย
เพื่อคาจึงมักมีอัตราการหมุนเวียนคอนขางสูงและจัดประเภทเปนเงินลง
ทุนชั่วคราว
     หลักทรัพยเผื่อขาย (Available-for-sale) หมายถึงเงินลงทุนใน
ตราสารหนี้ทุกชนิดและตราสารทุนในความตองการของตลาดซึงไมถือเปน
                                                          ่
หลักทรัพยเพื่อคาหรือเงินลงทุนในบริษัทยอยหรือบริษัทรวม กิจการจะ
6-7
ถือหลักทรัพยเผื่อขายโดยไมมีกําหนดเวลาที่แนนอน อาจถือเปนเงินลง
ทุนชั่วคราวหรือระยะยาวก็ได
      เงินลงทุนทั่วไป หมายถึง เงินลงทุนในตราสารทุนที่ไมอยูในความ
ตองการของตลาด ทําใหกิจการไมสามารถจัดประเภทเปนหลักทรัพยเพื่อ
คาหรือหลักทรัพยเผื่อขายได เงินลงทุนทั่วไปสามารถแยกประเภทเปนเงิน
ลงทุนชั่วคราวหรือเงินลงทุนระยะยาว
       หากกิจการตั้งใจจะถือตราสารหนี้หรือตราสารทุนไวไมเกิน 1 ปจะ
เรี ย กหลั ก ทรั พ ย ก ลุ  ม นี้ว  า “เงิ น ลงทุ น ชั่ ว คราว (Temporary
investment)” ซึงจะนําไปแสดงเปนสินทรัพยหมุนเวียน เงินลงทุนชั่ว
                      ่
คราวประกอบดวยหลักทรัพยเพื่อคา หลักทรัพยเผื่อขาย เงินลงทุนทั่วไป
และตราสารหนี้ที่จะครบกําหนดภายใน 1 ป แตหากกิจการตั้งใจจะถือ
หลักทรัพยที่ซื้อมาเปนเวลาเกินกวา 1 ปจะเรียกหลักทรัพยกลุมนี้วา “เงิน
                                                                      
ลงทุนระยะยาว (Long-term investment)” โดยจะนําไปแสดงในสวน
ของสินทรัพยไมหมุนเวียนในงบดุล เงินลงทุนระยะยาวประกอบดวยหลัก
ทรัพยเผื่อขาย เงินลงทุนทั่วไปและตราสารหนี้ที่จะถือจนครบกําหนด
       การจัดประเภทเงินลงทุนนี้ กิจการตองมีวัตถุประสงคที่ชัดเจนใน
การถือเงินลงทุนนับตั้งแตเริ่มแรกที่ไดเงินลงทุนนั้นมา หากกิจการไมมี
วัตถุประสงคที่ชัดเจน กิจการตองจัดประเภทเงินลงทุนนั้นเปนหลักทรัพย
เผื่อขายโดยทันที
6-8

                                                  ชนิดของเงินลงทุน
                           ตราสารหนี้                                              ตราสารทุน


                                                          ใชวิธีราคา               ถือหุนทีมี      ใช
                         ตั้งใจจะถือจน                                              สิทธิออก
                          ครบกําหนด                         ทุนตัด                เสียงมากกวา                  การรวมธุรกิจ
                             หรือไม ?                     จําหนาย                   50% ?
          ไมใช

                                  ใช                                                      ไมใช

                  จัดประเภทเปนหลักทรัพยที่
                                                                                     มีอิทธิพล         ใช
                     จะถือจนครบกําหนด                                              อยางเปนสาระ                 วิธีสวนไดเสีย
                                                                                     สําคัญ ?
                                                                                   ถือหุน>20%?

                                                                                           ไมใช



ใชวิธีมูลคา                                    มี                                หลักทรัพยมี     ไมมี
                                                                                                                ใชวิธีราคาทุน
                                                                                    มูลคายุติ
 ยุติธรรม
                                                                                   ธรรมหรือไม


                                         จัดประเภทเปนหลักทรัพย         ตีราคาและแสดงใน              แสดงกําไรหรือขาด
                                                   เพื่อคา                                            ทุนที่ยังไมเกิดขึ้น
                                                                              งบดุลดวย                เปนรายไดในงวด
                                            (สินทรัพยหมุนเวียน)
  ถือไวเพื่อ              ใช                                             มูลคายุติ ธรรม
 ขายในงวด
 หรือไม ?


                ไมใช                    จัดประเภทเปนหลัก             ตีราคาและแสดงในงบ             แสดงกําไรหรือขาดทุน
                                          ทรัพยเผื่อขาย (สิน                                           ที่ยังไมเกิดขึ้นใน
                                         ทรัพยหมุนเวียนหรือไม         ดุลดวยมูลคายุติธรรม
                                                                                                        สวนของผูถือหุน
                                               หมุนเวียน)


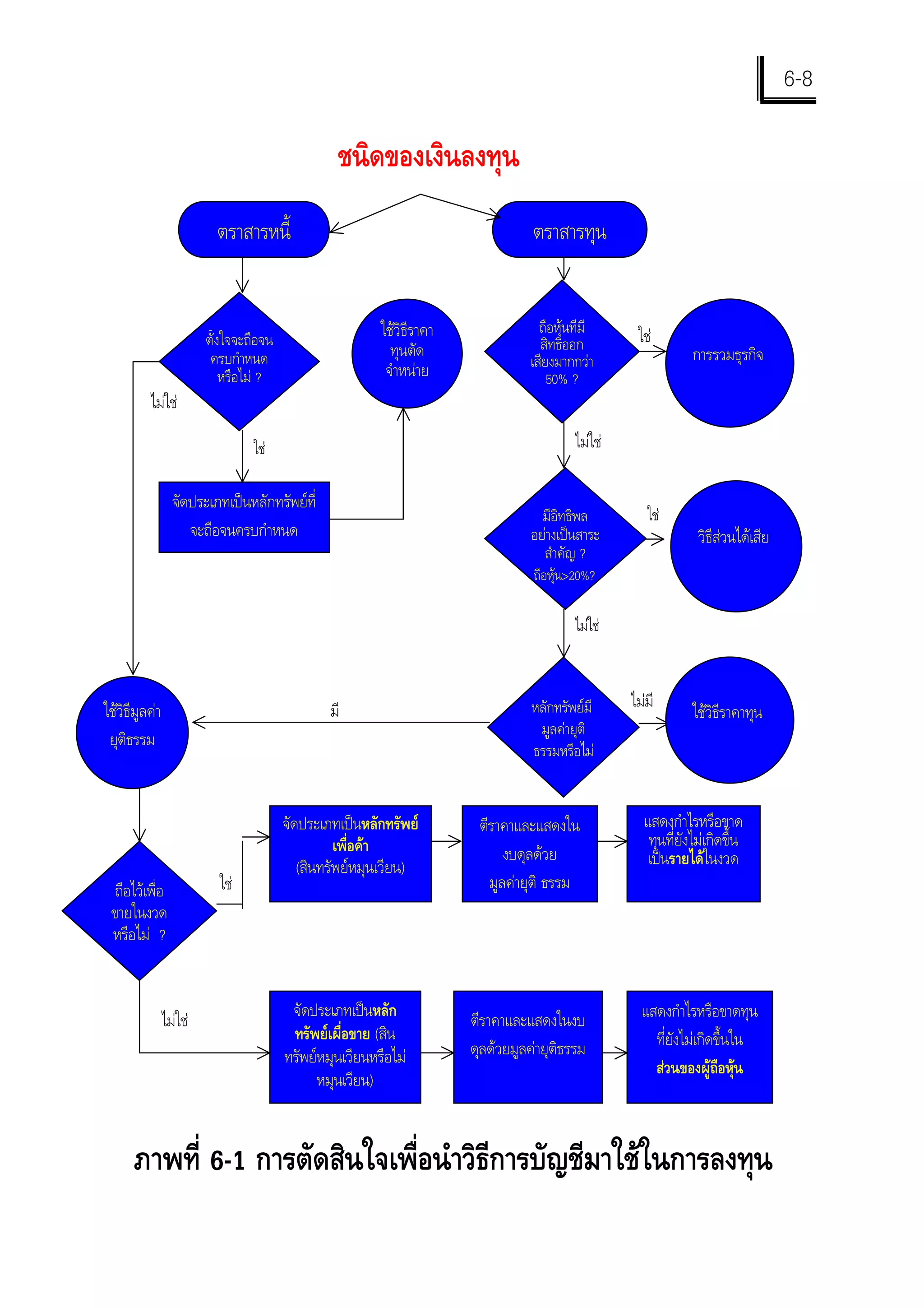
      ภาพที่ 6-1 การตัดสินใจเพื่อนําวิธีการบัญชีมาใชในการลงทุน
6-9
ราคาทุนของเงินลงทุน
      ราคาทุนของเงินลงทุนประกอบดวยรายจายโดยตรงทั้งสิ้นที่กิจการ
จายเพือใหไดเงินลงทุนนั้นมา เชน รายจายในการซื้อเงินลงทุน คานาย
       ่
หนา คาธรรมเนียมและคาภาษีอากร กิจการอาจซื้อเงินลงทุนโดยชําระเปน
เงินสด เปนเงินเชื่อ (On margin) หรือรายการอื่นที่ไมใชเงินสด
การลงทุนในตราสารหนี้
     เงินลงทุนในตราสารหนี้สินจะแบงออกเปน 3 ประเภทตามวัตถุ
ประสงคในการถือหลักทรัพยดังนี้
  1. ตราสารหนี้ที่จะถือจนครบกําหนด (Held-to-maturity) หมายถึง
     เงินลงทุนในตราสารหนี้ที่กิจการซื้อไวโดยมีความตั้งใจแนวแนวาจะ
     ถือจนครบกําหนดไถถอน
  2. หลักทรัพยเพื่อคา (Trading securities) หมายถึง เงินลงทุนใน
     ตราสารหนี้ทุกชนิดที่กิจการซื้อมาและมีวัตถุประสงคหลักที่จะขาย
     ในอนาคตอันใกล ทําใหกิจการถือหลักทรัพยนั้นไวในระยะเวลาสั้น
     เพือหากําไรจากผลตางของราคาซื้อและราคาขาย
        ่
  3. หลักทรัพยเผื่อขาย (Available-for-sale) หมายถึง เงินลงทุนใน
     ตราสารหนี้ทุกชนิดที่ไมสามารถจัดประเภทเปนตราสารหนี้ที่ถือไว
     จนครบกําหนดหรือหลักทรัพยเพื่อคาได
6-10
ตารางที่ 6-2 การจัดประเภทตราสารหนี้วิธีการบัญชีและการแสดงรายงาน
 การจัดประเภท      การตีราคา     กําไรหรือขาดทุนที่ยัง        ผลตอบแทน
                                 ไม เกิดขึ้นจากการถือ
                                        สินทรัพย
! ตราสารหนี้    ราคาทุนตัด       ไมรับรู               ดอกเบี้ยรับและกํ าไรขาด
  ที่จะถือจนครบ จําหนาย                                 ทุนจากการจําหนาย
  กําหนด
! หลักทรัพย    มูลคายุตธรรม
                         ิ       รับรูในงบกําไรขาดทุนดอกเบี้ยรับและกํ าไรขาด
  เพื่อคา                                            ทุนจากการจําหนาย
! หลักทรัพย    มูลคายุติธรรม   รับรูโดยแสดงเปนราย ดอกเบี้ยรับและกํ าไรขาด
  เผื่อขาย                       การแยกตางหากในสวน ทุนจากการจําหนาย
                                 ของผูถือหุน

ตราสารหนี้ที่จะถือจนครบกําหนด
      ตราสารหนี้เทานั้นที่สามารถจัดประเภทเปนหลักทรัพยที่จะถือจน
ครบกําหนด เนื่องจากตามคําจํากัดความ ตราสารทุนไมมีระยะเวลาครบ
กําหนด ตราสารหนี้ที่จะจัดประเภทเปนตราสารหนี้ที่จะถือจนครบกําหนด
ไดก็ตอเมื่อกิจการ
(1) มีความตั้งใจแนวแน
(2) มีความสามารถที่จะถือหลักทรัพยเหลานี้จนครบกําหนด
      ตราสารหนี้ที่จะถือจนครบกํ าหนดจะบันทึกบัญชีดวยราคาทุนตัด
จําหนาย ไมใชมูลคายุติธรรม
6-11
ตัวอยางที่ 6-1 บริษัทนนทรี จํากัด ซื้อหุนกูมูลคา 200,000 บาท อัตรา
ดอกเบี้ย 8% จากบริษัทไทยคม จํากัด เมื่อวันที่ 1 มกราคม ป 25+3
โดยจายเงินสด 184,556 บาท หุนกูจะครบกําหนดไถถอนในวันที่ 1
มกราคม ป 25+8 บริษัทไทยคมจายดอกเบี้ยทุกวันที่ 1 กรกฎาคม และ
1 มกราคม สวนลด 15,444 บาท (200,000-184,556) เกิดขึ้นจากอัตรา
ดอกเบี้ยที่แทจริง 10% การบันทึกบัญชีสําหรับการลงทุนทําไดดังนี้
      ตราสารหนี้ที่จะถือจนครบกําหนด-หุนกู.......184,556
          เงินสด................................................................ 184,556
      ส ว นลดหรื อ ส ว นเกิ น จากเงิ น ลงทุ น ระยะยาวในหุ  น กู  จ ะต อ งตัด
จําหนายใหหมดไป โดยมาตรฐานการบัญชีฉบับที่ 40 เรื่องการบัญชี
สําหรับเงินลงทุนในตราสารหนี้และตราสารทุน กําหนดใหตัดจําหนายดวย
วิธอตราดอกเบี้ยที่แทจริง (Effective interest method) หรือวิธีอื่นที่
   ีั
ใหผลไมแตกตางจากวิธีอัตราดอกเบี้ยที่แทจริงอยางมีนัยสําคัญ
6-12
ตารางที่ 6-3 การคํานวณเกี่ยวกับดอกเบี้ยรับ
                   หุนกู 8% อัตราดอกเบี้ยที่แทจริง 10%
   วันที่    ดอกเบี้ยที่ไดรับ รายไดดอก ตัดจําหนาย        ราคาตามบัญชี
               เปนเงินสด         เบี้ย  สวนลดมูลคา         ของหุนกู
                                             หุนกู
1 มค. 25+3                                                    184,556
1 กค. 25+3       8,000ก       9,228ข           1,228ค         185,784ง
1 มค. 25+4       8,000        9,290            1,290          187,074
1 กค. 25+4       8,000        9,354            1,354          188,428
1 มค. 25+5       8,000        9,422            1,422          189,850
1 กค. 25+5       8,000        9,492            1,492          191,342
1 มค. 25+6       8,000        9,566            1,566          193,090
1 กค. 25+6       8,000        9,646            1,646          194,554
1 มค. 25+7       8,000        9,728            1,728          196,282
1 กค. 25+7       8,000        9,814            1,814          198,096
1 มค. 25+8       8,000        9,904            1,904          200,000
                 80,000      95,444            15,444
ก
  8,000      = 200,000×.08×6/12
ข
  9,228      = 184,556×.10×6/12
ค
  1,228      = 9,228 – 8,000
ง
  185,784 = 184,556 + 1,228
6-13
     การบันทึกรายการรับดอกเบี้ย ณ วันที่ 1 กรกฎาคม 25+3 (ใชขอ
มูลจากตารางที่ 6-3) มีดังนี้
                                   1 กรกฎาคม 25+3
        เงินสด ..........................................................8,000
        ตราสารหนี้ที่จะถือจนครบกําหนด-หุนกู .........1,228
             ดอกเบี้ยรับ .............................................................9,228
       เนืองจากบริษัทนนทรี ปดบัญชีทุกสิ้นปปฏิทิน รายการปรับปรุงดอก
          ่
เบี้ยคางรับ ณ วันที่ 31 ธันวาคม 25+3 มีดังนี้
                                   31 ธันวาคม 25+3
       ดอกเบี้ยคางรับ ...............................................8,000
       ตราสารหนี้ที่จะถือจนครบกําหนด-หุนกู...........1,290
             ดอกเบี้ยรับ .............................................................9,290
      บริษทนนทรี จํากัดจะแสดงรายการเกี่ยวกับเงินลงทุนในหุนกู ในงบ
          ั
การเงินป 25+3 ดังนี้
                                บริษัทนนทรี จํากัด
                                        งบดุล
                              ณ วันที่ 31 ธันวาคม 25+3                            (บาท)
สินทรัพยหมุนเวียน:
  ดอกเบี้ยคางรับ                                                                 8,000
เงินลงทุนระยะยาว:
    ตราสารหนี้ที่จะถือจนครบกําหนด-หุนกู                                      187,074
6-14
                               บริษัทนนทรี จํากัด
                                 งบกําไรขาดทุน
                   สําหรับปสิ้นสุดวันที่ 31 ธันวาคม 25+3                         (บาท)
รายไดอ่น:
        ื
  ดอกเบี้ยรับ                                                                    18,518
      บัญชีตราสารหนี้ที่จะถือจนครบกําหนด-หุนกู จะมีราคาตามบัญชี
(Carrying amount) ที่เปนราคาทุนตัดจําหนายมาตลอดอายุหุนกูจน
เหลือเทากับราคาตามมูลคาพอดีเมื่อครบกําหนดไถถอน
       สมมติวาถาบริษัทนนทรีขายเงินลงทุนในหุนกูของบริษัทไทยคม
เมื่อวันที่ 1 พฤศจิกายน ป 25+7 ในราคา 99 ¾ (เทียบกับราคาตามมูล
คา 100) บวกดอกเบี้ยคางรับ
     กอนการจําหนายหุนกู บริษัทนนทรีตองบันทึกการตัดจําหนายสวน
ลดมูลคาหุนกู จากวันที่ 1 กรกฎาคม 25+7 ถึงวันที่ 1 พฤศจิกายน
25+7 คือ 1,270 บาท (4/6 × 1,904) ในสมุดรายวันทั่วไปดังนี้
                              1 พฤศจิกายน 25+7
      ตราสารหนี้ที่จะถือจนครบกําหนด-หุนกู .........1,270
         ดอกเบี้ยรับ .............................................................1,270
การคํานวณกําไรจากการจําหนายหุนกู ทําไดดังนี้
6-15
ราคาขายหุนกู (ไมรวมดอกเบี้ยคางรับ) (99 ¾ ÷ 100 × 200,000) 199,500 บาท
หัก ราคาตามบัญชีหุนกู ณ วันที่ 1 พฤศจิกายน 25+7
       ราคาทุนตัดจําหนาย 1 กรกฎาคม 25+7              198,096
       บวก สวนลดที่ตัดจําหนายสําหรับงวด 1 กค. 25+7 1,270 199,366
กําไรจากการจําหนายหุนกู                                         134

การบันทึกกําไรจากการจําหนายหุนกู ทําไดดังนี้
                             1 พฤศจิกายน 25+7
       เงินสด (199,500+5,334) ..........................204,834
            ดอกเบี้ยรับ (4/6 x 8,000) ......................................5,334
            ตราสารหนี้ที่จะถือจนครบกําหนด-หุนกู ............... 199,366
            กําไรจากการจําหนายหลักทรัพย .................................134
หลักทรัพยเผื่อขาย
       เงินลงทุนในตราสารหนี้ที่มีวัตถุประสงคถือไวเผื่อขาย จะแสดงตาม
มูลคายุติธรรม กําไรและขาดทุนที่ยังไมเกิดขึ้น (Unrealized gain or
loss) ที่เกิดจากผลตางระหวางราคาทุนและมูลคายุติธรรมของหลักทรัพย
จะบันทึกในบัญชีกําไรหรือขาดทุนที่ยังไมเกิดขึ้น (Unrealized holding
gain or loss) บัญชีนี้จะแสดงเปนรายการหนึ่งแยกตางหากจากสวนของ
ผูถือหุน ดังนั้นการเปลี่ยนแปลงในมูลคายุติธรรมจะไมบันทึกเปนกําไร
จนกวาหลักทรัพยนั้นจะถูกขายออกไป
6-16
หลักทรัพยเผื่อขายมีเพียงชนิดเดียว
ตัวอยางที่ 6-2 บริษทนนทรี จํากัด ซื้อหุนกูมูลคา 100,000 บาท อัตรา
                     ั
ดอกเบี้ย 10% อายุ 5 ป เมื่อวันที่ 1 มกราคม 25+3 จากบริษัทสยามรัฐ
จํากัด ซึ่งกําหนดจายดอกเบี้ยปละ 2 ครั้ง ในวันที่ 1 กรกฎาคมและ 1
มกราคม บริษัทนนทรีซื้อหุนกูในราคา 108,111 บาท ซึ่งมีสวนเกิน 8,111
บาท อัตราดอกเบี้ยที่แทจริง (Effective interest rate) เทากับ 8%
     บริษัทไมมีวัตถุประสงคจะถือหุนกูไวเปนหลักทรัพยเพื่อคาหรือจะ
ถือจนครบกําหนด บริษัทจึงบันทึกหุนกูที่ซื้อไวเปนหลักทรัพยเผื่อขาย
การบันทึกบัญชีทําไดดังนี้
                                 1 มกราคม 25+3
      หลักทรัพยเผื่อขาย-หุนกู ...........................108,111
          เงินสด ................................................................ 108,111
6-17
 ตารางที่ 6-4 การคํานวณเกี่ยวกับดอกเบี้ยรับ
                   หุนกู 10% อัตราดอกเบี้ยที่แทจริง 8%
   วันที่    ดอกเบี้ยที่ได รายไดดอก ตัดจําหนาย            ราคาตามบัญชี
             รับเปนเงินสด         เบี้ย     สวนเกินมูล       ของหุนกู
                                                คาหุนกู
1 มค. 25+3                                                     108,111
1 กค. 25+3       5,000ก      4,324ข              676ค          107,435ง
1 มค. 25+4       5,000       4,297               703           106,732
1 กค. 25+4       5,000       4,269               731           106,001
1 มค. 25+5       5,000       4,240               760           105,241
1 กค. 25+5       5,000       4,210               790           104,451
1 มค. 25+6       5,000       4,178               822           103,629
1 กค. 25+6       5,000       4,145               855           102,774
1 มค. 25+7       5,000       4,111               889           101,885
1 กค. 25+7       5,000       4,075               925           100,960
1 มค. 25+8       5,000       4,040               960           100,000
                50,000      41,889             8,111
ก
  5,000 = 100,000 × .10 × 6/12
ข
  4,324 = 108,111 × .08 × 6/12
ค
  676 = 5,000 – 4,324
ง
  107,435 = 108,111 - 676
6 18
                                                                                       -
     การบันทึกดอกเบี้ยรับ ณ วันที่ 1 กรกฎาคม ป 25+3 มีดังนี้
                                1 กรกฎาคม 25+3
      เงินสด ............................................................5,000
           หลักทรัพยเผื่อขาย-หุนกู ............................................676
           ดอกเบี้ยรับ .............................................................4,324
     ณ วันที่ 31 ธันวาคม 25+3 บริษัทนนทรีจะปรับปรุงดอกเบี้ยคางรับ
พรอมกับตัดจําหนายสวนเกิน ดังนี้
                                31 ธันวาคม 25+3
      ดอกเบี้ยคางรับ ...............................................5,000
         หลักทรัพยเผื่อขาย-หุนกู ............................................703
         ดอกเบี้ยรับ .............................................................4,297
                                31 ธันวาคม 25+3
      กําไรขาดทุนที่ยังไมเกิดขึ้น-สวนของผูถือหุน ....1,732
           คาเผื่อการปรับมูลคาเงินลงทุน–เผื่อขาย
              หรือ หลักทรัพยเผื่อขาย......................................1,732
6-19
                                   บริษัทนนทรี จํากัด
                                         งบดุล
                                 ณ วันที่ 31 ธันวาคม 25+3                           (บาท)
หลักทรัพยเผื่อขาย-หุนกู (ราคาทุนตัดจําหนาย)           106,732
หัก คาเผื่อการปรับมูลคาเงินลงทุน-เผื่อขาย                 1,732
หลักทรัพยเผื่อขาย-หุนกู (มูลคายุติธรรม)                                        105,000

      บริษัทจะตองบันทึกกลับรายการดอกเบี้ยคางรับและบันทึกดอกเบี้ย
รับ ดังนี้
                         1 มกราคม 25+4
       ดอกเบี้ยรับ ...................................................5,000
          ดอกเบี้ยคางรับ .......................................................5,000
       เงินสด ..........................................................5,000
            ดอกเบี้ยรับ .............................................................5,000
การจําหนายหลักทรัพยเผื่อขาย
       ถาหุนกูที่ถือเปนหลักทรัพยเผื่อขายถูกจํ าหนายออกไปกอนครบ
กําหนด กิจการตองบันทึกการตัดจําหนายสวนลดหรือสวนเกินจนถึงวันที่
จําหนายหุนกู เมื่อขายหุนกูออกไปทั้งหมด กิจการตองลางบัญชีคาเผื่อ
การปรับมูลคาเงินลงทุนและบัญชีกําไรขาดทุนที่ยังไมเกิดขึ้น (สวนของผู
ถือหุน) ออกไป และบันทึกกําไรหรือขาดทุนจากการจําหนายโดยการ
เปรียบเทียบระหวางราคาขายกับราคาทุนตัดจําหนายในวันนั้น
6-20
    สมมติวาบริษัทนนทรี ขายหุนกูของบริษัทสยามรัฐออกไปในวันที่ 1
มกราคม 25+4 ในราคา 110 การบันทึกบัญชี มีดังนี้
                               1 มกราคม 25+4
      เงินสด .................................................110,000
      คาเผื่อการปรับมูลคาเงินลงทุน-เผื่อขาย ....1,732
           หลักทรัพยเผื่อขาย.............................................. 106,732
           กําไรขาดทุนที่ยังไมเกิดขึ้น-สวนของผูถือหุน ............1,732
           กําไรจากการจําหนายหลักทรัพย ………………………3,268*
     * ราคาขาย 110,000 – ราคาทุนตัดจําหนาย 106,732
กลุมหลักทรัพย
     หากกิจการลงทุนซื้อหลักทรัพยเปนกลุมเรียกวา “Portfolio” ซึ่ง
ประกอบดวยหลักทรัพยหลายชนิด การคํานวณหามูลคายุติธรรม ณ วัน
สินงวดสามารถบันทึกเปนกลุมหลักทรัพยแทนการปรับทีละรายการ
  ้
ตัวอยางที่ 6-3 สมมติวาบริษัทนนทรีจํากัด มีตราสารหนี้สองชนิดถือไว
                       
เปนหลักทรัพยเผื่อขาย ตอไปนี้เปนขอมูลเกี่ยวกับราคาทุนตัดจําหนาย
มูลคายุติธรรมและกําไรขาดทุนที่ยังไมเกิดขึ้น
6-21
                           กลุมตราสารหนี้ที่มีเผื่อขาย
                           ณ วันที่ 31 ธันวาคม 25+8
           เงินลงทุน                   ราคาทุน        มูลคายุติธรรม กําไร(ขาดทุน)
                                    ตัดจําหนาย                      ที่ยังไมเกิดขึ้น
หุนกู 8% บริษัทกรุงสยาม จํากัด 187,074                 207,200          20,126
หุนกู 10% บริษัทนวธานี จํากัด        400,000           360,800         (39,200)
รวมกลุมหลักทรัพย                     587,074           568,000         (19,074)
ยอดคงเหลือของบัญชีคาเผื่อการปรับมูลคาเงินลงทุนกอนการปรับปรุง
                                                                           -0-
บัญชีคาเผื่อการปรับมูลคาเงินลงทุนที่ตองเครดิตเพิ่ม                    (19,074)

                                 31 ธันวาคม 25+8
         กําไรขาดทุนที่ยังไมเกิดขึ้น - สวนของผูถือหุน...... 19,074
              คาเผื่อการปรับมูลคาเงินลงทุน - เผื่อขาย .............. 19,074
        ขาดทุนสุทธิที่ยังไมเกิดขึ้นจํานวน 19,074 บาท จะนําไปลดสวนของ
 ผูถือหุนลง
        สมมติตอมาวาบริษัทนนทรี ขายหุนกูของบริษัทกรุงสยาม ออกไป
 เมื่อวันที่ 1 กรกฎาคม 25+9 ในราคา 180,000 บาท โดยบริษัทนนทรีได
 บันทึกรับดอกเบี้ยและตัดจําหนายสวนลดจนถึงวันที่ 1 กรกฎาคม 25+9
 แลว ราคาทุนตัดจําหนายคงเหลือ ณ วันนี้เทากับ 188,428 บาท การ
 คํานวณขาดทุนจากการจําหนายหุนกู มีดังนี้
6-22
ราคาทุนตัดจําหนาย (หุนกูของบริษัทกรุงสยาม)                             188,428
หัก ราคาจําหนายหุนกู                                                   180,000
ขาดทุนจากการจําหนายหุนกู                                                 8,428
การบันทึกรายการจําหนายหุนกูในสมุดบัญชี มีดังนี้
                               1 กรกฎาคม 25+9
       เงินสด ......................................................180,000
       ขาดทุนจากการจําหนายหลักทรัพย ...............8,428
             หลักทรัพยเผื่อขาย-หุนกู .................................. 188,428
      ขาดทุนจากการจําหนายหลักทรัพยจะแสดงเปนคาใชจายอื่นในงบ
กําไรขาดทุน สมมติวาไมมีการซื้อและขายหุนกูในป 25+9 ตอไปนี้เปนขอ
มูล ณ วันที่ 31 ธันวาคม 25+9
                      กลุมตราสารหนี้ที่มีเผื่อขาย
                     ณ วันที่ 31 ธันวาคม 25+9
       เงินลงทุน            ราคาทุนตัด         มูลคายุติธรรม       กําไร(ขาดทุน)
                             จําหนาย                               ที่ยังไมเกิดขึ้น
หุนกู 10%
บริษัทนวธานี จํากัด           400,000             390,000              (10,000)
ยอดคงเหลือของบัญชีคาเผื่อการปรับมูลคาเงินลงทุนกอนปรับปรุง
                                                                      (19,074)
ลดยอดบั ญ ชี ค  า เผื่อการปรับมูลคาเงินลงทุนใหแสดงมูลคายุติ         (9,074)
ธรรม (เดบิต)
6-23
                            31 ธันวาคม 25+9
      คาเผื่อการปรับมูลคาเงินลงทุน - เผื่อขาย ......9,074
           กําไรขาดทุนที่ยังไมเกิดขึ้น – สวนของผูถือหุน .........9,074
การแสดงรายการในงบการเงิน
                             บริษัทนนทรี จํากัด
                                     งบดุล
                           ณ วันที่ 31 ธันวาคม 25+9                   (บาท)
สินทรัพยหมุนเวียน:
    ดอกเบี้ยคางรับ                                                  ×××
เงินลงทุน:
    หลักทรัพยเผื่อขาย (มูลคายุติธรรม)                            390,000
สวนของผูถือหุน:
    ขาดทุนสะสมที่ยังไมเกิดขึ้นจากการถือหลักทรัพย                   10,000
                                 บริษัทนนทรี จํากัด
                                   งบกําไรขาดทุน
                     สําหรับปสิ้นสุดวันที่ 31 ธันวาคม 25+9          (บาท)
รายไดและกําไรอื่น ๆ:
    ดอกเบี้ยรับ                                                      ×××
คาใชจายและขาดทุนอื่น ๆ:
    ขาดทุนจากการจําหนายหลักทรัพย                                    8,428
6-24
หลักทรัพยเพื่อคา
       หลักทรัพยเพื่อคาเปนหลักทรัพยที่กิจการถือไวโดยมีวัตถุประสงคที่
จะขายออกไปในระยะเวลาสั้น หลักทรัพยประเภทนี้จะมีการซื้อและขาย
เกิดขึ้นบอย กิจการจะไดรับกําไรในระยะสั้นจากผลตางระหวางราคาซื้อ
และราคาขาย การถือหลักทรัพยเพื่อคานี้โดยปกติจะถือนอยกวา 3 เดือน
หรืออาจถือเปนวันหรือเปนชั่วโมงก็ได
     หลักทรัพยเพื่อคาจะแสดงดวยมูลคายุติธรรม โดยจะปรับปรุงทุก
สินงวดบัญชี กําไรหรือขาดทุนที่ยังไมเกิดขึ้นจะแสดงในงบกําไรขาดทุน
  ้
และไมมีการตัดจําหนายสวนเกินหรือสวนลด
    กําไรหรือขาดทุนจากการถือหลักทรัพยคือผลตางระหวางมูลคายุติ
ธรรมจากงวดหนึ่งไปอีกงวดหนึ่ง
ตัวอยางที่ 6-4 สมมติวาในวันที่ 31 ธันวาคม 25+9 บริษัทนนทรี จํากัด
มีรายละเอียดของกลุมหลักทรัพยเพื่อคาที่บริษัทลงทุนเปนปแรก ดังนี้
6-25
                             กลุมหลักทรัพยเพื่อคา
                            ณ วันที่ 31 ธันวาคม 25+9
        เงินลงทุน               ราคาทุน มูลคายุติธรรม                    กําไร(ขาดทุน)
                                                                          ที่ยังไมเกิดขึ้น
หุนกู 10% บริษัทการบินไทย 87,720             103,000                        15,280
หุนกู 11% บริษัทสิงคโปร       368,460       350,400                       (18,060)
แอรไลน
หุนกู 8% บริษัท นสพ.ไทย 172,720              183,000                        10,280
โพสต
รวมกลุมหลักทรัพย               628,900       636,400                          7,500
ยอดคงเหลือของบัญชีคาเผื่อการปรับมูลคาเงินลงทุน
กอนการปรับปรุง                                                                  -0-
ปรับปรุงคาเผื่อการปรับมูลคาเงินลงทุน (เดบิต)                                  7,500

                                      ณ วันที่ซื้อ
       หลักทรัพยเพื่อคา........................................628,900
           เงินสด ................................................................ 628,900
                                 31 ธันวาคม 25+8
       คาเผื่อการปรับมูลคาเงินลงทุน - เพื่อคา ..........7,500
            กําไรขาดทุนที่ยังไมเกิดขึ้น - งบกําไรขาดทุน ............7,500
6-26
การจําหนายหลักทรัพยเพื่อคา
      สมมติวาในวันที่ 2 มกราคม 25+9 บริษัทนนทรี ขายหุนกูของ
บริษทการบินไทยไปในราคา 100,000 บาท การบันทึกบัญชีทําไดดังนี้
    ั
                         2 มกราคม 25+9
      เงินสด ......................................................100,000
           หลักทรัพยเพื่อคา .................................................. 87,720
           กําไรจากการจําหนายหลักทรัพย ...........................12,280
     กํ าไรจากการจํ าหนายหลักทรัพยไดจากการเปรียบเทียบระหวาง
ราคาทุนและราคาขาย
ประเด็นเพิ่มเติมเกี่ยวกับตราสารหนี้ - การซื้อหุนกูระหวาง
งวดการจายดอกเบี้ย
     หากกิจการซื้อหุนกูระหวางงวดการจายดอกเบี้ย นอกจากจะจายซื้อ
หลักทรัพยแลวกิจการจะตองซื้อดอกเบี้ยคางมาดวย
     การบันทึกบัญชีสาหรับดอกเบี้ยคางรับทําได 2 วิธีคือ
                    ํ
     1. ในวันทีซื้อใหเดบิตดอกเบี้ยคางรับและเมื่อถึงวันรับดอกเบี้ย ก็
               ่
        ลางดอกเบี้ยคางรับออกที่เหลือบันทึกเปนดอกเบี้ยรับของงวด
     2. ในวั น ที่ ซื้ อ ให เ ดบิ ต ดอกเบี้ ย รั บ และเมื่ อ ถึ ง วั น รั บ ดอกเบี้ ย ก็
        เครดิตดอกเบี้ยรับทั้งจํ านวนโดยไมตองพิจารณาวาเปนดอก
6-27
           เบียคางรับจํานวนเทาใด วิธีนี้ดอกเบี้ยรับที่มียอดทางดานเดบิต
              ้
           และเครดิตจะหักลางกันเอง
ตัวอยางที่ 6-5 เมือวันที่ 1 มีนาคม 25+6 บริษัทนนทรีซื้อหุนกู 12% มูล
                   ่
คา 100,000 บาท ของบริษัทดิลกและเพื่อน เปนหลักทรัพยเผื่อขาย ใน
ราคาที่ตราไวบวกดอกเบี้ยคางรับ หุนกูออกจําหนายในวันที่ 1 มกราคม
25+6 กําหนดจายดอกเบี้ยทุกวันที่ 1 มกราคมและ 1 กรกฎาคม ของทุก
ป การบันทึกบัญชีมีดังนี้
                                   1 มีนาคม 25+6
       หลักทรัพยเผื่อขาย....................................100,000
       ดอกเบี้ยคางรับหรือดอกเบี้ยรับ (100,000×.12×2*/12)......2,000
           เงินสด .....................................................................102,000
     * 1 มกราคม – 1 มีนาคม

                                 1 กรกฎาคม 25+6
       เงินสด ..........................................................6,000
            ดอกเบี้ยคางรับหรือดอกเบี้ยรับ ....................................2,000
            ดอกเบี้ยรับ (100,000×.12×4/12) ..............................4,000
     หากวันที่ซื้อหุนกู บริษัทเดบิตดอกเบี้ยคางรับไว วันที่รับดอกเบี้ยก็
จะตองเครดิตดอกเบี้ยคางรับออก ที่เหลือจึงบันทึกเปนดอกเบี้ยรับของ
งวด แตถาวันซื้อหุนกูบริษัทเดบิตดอกเบี้ยรับไว วันที่รับดอกเบี้ยก็เครดิต
6-28
ดอกเบี้ยรับไดทั้งจํานวน ดอกเบี้ยรับทางดานเดบิตและเครดิตจะหักลบ
กันเอง
การลงทุนในตราสารทุน
      ตราสารทุน (Equity securities) คือหลักทรัพยที่แสดงความเปน
เจาของในกิจการ เชน หุนสามัญ หุนบุริมสิทธิหรือหุนทุนประเภทอื่น
นอกจากนี้ยังรวมถึงสิทธิในการไดมาหรือจัดการสวนของเจาของตามที่ตก
ลงกันหรือราคาที่กํ าหนดขึ้น เชน ตราสารแสดงสิทธิในการซื้อหุน
(Warrants) สิทธิ (Rights) Call options หรือ Put options แตตรา
สารหนีที่แปลงสภาพได (Convertible bonds) หรือหุนบุริมสิทธิที่ไถคืน
       ้
(Redeemable preferred stocks) ไมถือเปนตราสารทุนแตจัดประเภท
เปนตราสารหนี้ ราคาทุนของตราสารทุนคือราคาที่จายซื้อรวมคานายหนา
                                               
และคาธรรมเนียมในการซื้ออื่น ๆ
      ระดับการลงทุนของผูลงทุนในการซื้อหุนสามัญของบริษัทอื่น (ผูถูก
ลงทุน) จะเปนสิ่งกําหนดวิธีการบัญชีที่นํามาใชสําหรับการลงทุน การลง
ทุนในหุนสามัญของบริษัทหนึ่งสามารถจําแนกตามสัดสวนของสิทธิออก
เสียงไดดังนี้
     1. ถือหุนนอยกวา 20% (วิธีมูลคายุติธรรม) – ผูลงทุนไมมีอํานาจ
        กระทําการใด ๆ
6-29
       2. ถือหุนระหวาง 20% ถึง 50% (วิธสวนไดเสีย) – ผูลงทุนมีอทธิ
                                          ี                        ิ
          พลอยางเปนสาระสําคัญ
       3. ถือหุนมากกวา 50% (วิธีการจัดทํางบการเงินรวม) – ผูลงทุนมี
          อํานาจในการควบคุม
      สัดสวนของสวนไดเสียหรืออํานาจในการควบคุมทําใหกิจการผูลง
ทุนตองบันทึกบัญชีตามวิธีตาง ๆ ดังนี้
% ความเปนเจาของ       0%                  20%                   50%               100%
ระดับการมีอิทธิพล นอยมากหรือไมมีเลย           อยางมีสาระสําคัญ           ควบคุม
                    (Little or none)             (Significant)             (Control)
วิธีการตีราคา        มูลคายุติธรรม                 สวนไดเสีย          งบการเงินรวม
                      (Fair value)                   (Equity)           (Consolidation)

ตารางที่ 6-5 การจัดประเภทตราสารทุนวิธีการบัญชีและการแสดงรายงาน
    การจัดประเภท             การตีราคา กําไรหรือขาดทุนที่               ผลตอบแทน
                                        ยังไมเกิดขึ้นจาก
                                       การถือหลักทรัพย
ถือหุนนอยกวา 20%
1. หลักทรัพยเผื่อขาย        มูลคายุติ   รับรูเปนรายการแยก     เงินปนผล,
                             ธรรม         ตางหากในสวนของผู     กํ าไรหรือ ขาดทุนจากการ
                                          ถือหุน                 จําหนาย
2. หลักทรัพยเพื่อคา        มูลคายุติ   รับรูในงบกําไรขาดทุน   เงินปนผล,
                             ธรรม                                 กําไรหรือขาดทุนจากการ
                                                                  จําหนาย
6-30
(ตอ)
    การจัดประเภท         การตีราคา กําไรหรือขาดทุนที่        ผลตอบแทน
                                    ยังไมเกิดขึ้นจาก
                                   การถือหลักทรัพย
! ถือหุนระหวาง         สวนไดเสีย ไมรับรู          สวนไดเสียในกําไรสุทธิ
   20% ถึง 50%                                          (หลังจากปรับปรุงดวยราย
                                                        การตัดจําหนายแลว)
! ถื อ หุ  น มากกว า   งบการเงิ น ไมรับรู                       -
   50%                   รวม

        หากกิจการซื้อตราสารทุนที่ไมไดซื้อขายกันในตลาดหลักทรัพย ทํา
ใหไมสามารถจัดประเภทเปนหลักทรัพยเผื่อขายหรือหลักทรัพยเพื่อคาได
ก็ใหถอวาตราสารทุนนั้นเปน “เงินลงทุนทั่วไป” ซึ่งจะตีราคาตามราคาทุน
      ื
ถือหุนนอยกวา 20%
      เมือผูลงทุนถือหุนทุนนอยกวา 20% จะถือวาผูลงทุนมีอิทธิพลตอผู
         ่
ถูกลงทุนเพียงเล็กนอยหรือไมมีเลย ถาเปนหุนที่อยูในความตองการของ
ตลาด เงินลงทุนจะถูกตีราคาและรายงานภายหลังการซื้อหุนโดยใชวิธีมูล
คายุติธรรม ซึ่งกิจการตองจัดประเภทการลงทุนตั้งแตแรกวาเปนหลัก
ทรัพยเผื่อขาย หลักทรัพยเพื่อคาหรือเงินลงทุนทั่วไป (ถาเปนหุนซื้อขาย
นอกตลาด) และเนื่องจากหลักทรัพยประเภทหุนทุนไมมีระยะเวลาไถถอน
จึงไมสามารถจัดประเภทเปนหลักทรัพยที่ถือไวจนครบกําหนดได
6-31
     หลักทรัพยเผื่อขาย
ตัวอยางที่ 6-6 ในวันที่ 3 พฤศจิกายน 25+9 บริษัทนนทรี จํากัดซื้อหุน
สามัญของ 3 บริษัท ซึ่งเปนบริษัทที่จดทะเบียนในตลาดหลักทรัพย สัด
สวนการลงทุนในแตละบริษัทนอยกวา 20% บริษัทนนทรีตั้งใจที่จะถือไว
เปนหลักทรัพยเผื่อขาย ราคาทุนของหลักทรัพยมีดังนี้
                                                                                ราคาทุน
บริษัทตะวันออกอุตสาหกรรม จํากัด                                                 519,400
บริษัทเอสเอ็มอี จํากัด                                                          635,000
บริษัทดีดีเหล็กกลา จํากัด                                                      282,700
  รวมตนทุน                                                                   1,437,100
     การบันทึกรายการ ณ วันซื้อหุน มีดังนี้
                              3 พฤศจิกายน 25+9
      หลักทรัพยเผื่อขาย.................................1,437,100
          เงินสด ............................................................. 1,437,100
       ในวันที่ 6 ธันวาคม 25+9 บริษัทนนทรี ไดรับเงินปนผล 8,400
บาท จากการลงทุนในบริษัทเอสเอ็มอี บริษัทจะบันทึกเงินปนผลที่ไดรับ
ดังนี้
6 32
                                                                                     -
                                6 ธันวาคม 25+9
      เงินสด ..........................................................8,400
           เงินปนผลรับ...........................................................8,400
        ผูลงทุนจะบันทึกรายไดจากการลงทุนเมื่อบริษัทที่ออกหุนประกาศ
จายเงินปนผลเทานั้น เนื่องจากถือหุนนอยกวา 20% ดังนั้นผูลงทุนจะไม
รับรูกําไรหรือขาดทุนจากการลงทุน
      ณ วันที่ 31 ธันวาคม 25+9 กลุมหลักทรัพยที่ถือไวเผื่อขายของ
บริษทนนทรีแสดงราคาทุนและมูลคายุติธรรม ดังนี้
    ั
                        กลุมหลักทรัพยที่ถือไวเผื่อขาย
                          ณ วันที่ 31 ธันวาคม 25+9
            เงินลงทุน                ราคาทุน          มูลคา กําไร(ขาดทุน)
                                                     ยุติธรรม ที่ยังไมเกิดขึ้น
บริษัทตะวันออกอุตสาหกรรม             519,400 550,000               30,600
จํากัด
บริษัทเอสเอ็มอี จํากัด               635,000 608,000 (27,000)
บริษัทดีดีเหล็กกลา จํากัด           282,700 208,000 (74,700)
                                    1,437,100 1,366,000 (71,100)
ยอดคงเหลือของบัญชีคาเผื่อการปรับมูลคาเงินลงทุนกอน                 -0-
ปรับปรุง
ปรับปรุงคาเผื่อการปรับมูลคาเงินลงทุน – เครดิต                   (71,100)
6-33
                            31 ธันวาคม 25+9
       กําไรขาดทุนที่ยังไมเกิดขึ้น - สวนของผูถือหุน 71,100
            คาเผื่อการปรับมูลคาเงินลงทุน - เผื่อขาย .............. 71,100
ในวันที่ 23 มกราคม 25+10 บริษัทนนทรีขายหุนทั้งหมดของบริษัทตะวัน
ออกอุตสาหกรรม โดยไดรับเงินสด 574,440 บาท กําไรที่เกิดขึ้นจากการ
จําหนายหุน คํานวณจากการเปรียบเทียบราคาทุนและราคาขายไดดังนี้
ราคาขาย                                                        574,440 บาท
ราคาทุนของหุนบริษัทตะวันออกอุตสาหกรรม                         519,400
กําไรจากการจําหนายหุน                                         55,040
                              23 มกราคม 25+10
       เงินสด ......................................................574,440
            หลักทรัพย - เผื่อขาย.......................................... 519,400
            กําไรจากการจําหนายหลักทรัพย ............................ 55,040
      สมมติตอไปวาในวันที่ 10 กุมภาพันธ 25+10 บริษัทนนทรีซ้อหุน                ื
20,000 หุนของบริษัททักษิณขนสง ในราคาตลาดหุนละ 25.50 บาทรวม
กับคานายหนาอีก 3,700 บาท รวมเปนตนทุนทั้งสิ้น 513,700 บาท
    ในวันที่ 31 ธันวาคม 25+10 กลุมหลักทรัพยเผื่อขายของบริษัท
นนทรี มียอดดังนี้
6-34
                              กลุมหลักทรัพยเผื่อขาย
                             ณ วันที่ 31 ธันวาคม 25+10
        เงินลงทุน               ราคาทุน        มูลคา     กําไร(ขาดทุน)
                                              ยุติธรรม    ที่ยังไมเกิดขึ้น
บริษัททักษิณขนสง จํากัด          513,700 556,700            43,000
บริษัทเอสเอ็มอี จํากัด            635,000 725,100            90,100
บริษัทดีดีเหล็กกลา จํากัด        282,700 278,100            (4,600)
                                1,431,400 1,559,900          128,500
ยอดคงเหลือของบัญชีคาเผื่อการปรับมูลคาเงินลงทุน
กอนปรับปรุง                                                 (71,100)
ปรับปรุงคาเผื่อการปรับมูลคาเงินลงทุน – เดบิต               199,600

                                31 ธันวาคม 25+10
        คาเผื่อการปรับมูลคาเงินลงทุน - เผื่อขาย ....199,600
             กําไรขาดทุนที่ยังไมเกิดขึ้น - สวนของผูถือหุน...... 199,600
     บริษัทสามารถถือหลักทรัพยเผื่อขายเปนเงินลงทุนชั่วคราวหรือเงิน
ลงทุนระยะยาวก็ได
      หลักทรัพยเพื่อคา
      การบันทึกบัญชีของหลักทรัพยเพื่อคาจะเหมือนกับหลักทรัพยเผื่อ
ขายยกเวนการบันทึกและแสดงรายการกําไรขาดทุนจากการถือหลักทรัพย
ใหถอเปนสวนหนึ่งของงบกําไรขาดทุน ดังนั้นจึงใชชื่อบัญชี “กําไรหรือขาด
    ื
6-35
ทุนทียงไมเกิดขึ้น-งบกําไรขาดทุน” แทน หลักทรัพยเพื่อคาจะถือเปนเงิน
     ่ั
ลงทุนชั่วคราวเทานั้น
ถือหุนตั้งแต 20% ถึง 50%
      การถือหุนตั้งแต 20% จนถึง 50% จะทําใหผูถือหุนมีอิทธิพลอยาง
เปนสาระสําคัญ (Significant influence) ตอการดําเนินงานและ
นโยบายทางการเงินของกิจการที่ไปลงทุน เชน การแตงตั้งคณะกรรมการ
บริหาร การเขาไปมีสวนรวมในการตัดสินใจ การกําหนดนโยบายการคาที่
สําคัญระหวางบริษัท การแลกเปลี่ยนบุคลากรหรือเทคโนโลยีระหวางกัน
เรียกการลงทุนนี้วา “เงินลงทุนในบริษัทรวม” วิธการบัญชีที่นํามาใชคือวิธี
                                               ี
สวนไดเสีย
     วิธสวนไดเสีย
        ี
      ตามวิธสวนไดเสีย (Equity method) ผูลงทุนจะบันทึกเงินลงทุน
             ี
เริมตนดวยราคาทุน หลังจากนั้นก็จะปรับปรุงบัญชีเงินลงทุนดวยสวนได
   ่
เสียในกําไรขาดทุนของบริษัทที่ออกหุนและปรับลดบัญชีเงินลงทุนดวยเงิน
ปนผลทีไดรับ กลาวคือกําไร (ขาดทุน) จะทําใหเงินลงทุนเพิ่มขึ้น (ลดลง)
        ่
สวนเงินปนผลที่ไดรับจะนําไปลดบัญชีเงินลงทุน
6-36
เปรียบเทียบวิธีมูลคายุติธรรมและวิธสวนไดเสีย
                                   ี
ตัวอยางที่ 6-7 บริษทนนทรี จํากัดซื้อสวนไดเสีย 20% ในบริษทมินิ
                    ั                                           ั
จํากัด โดยแบงออกเปน 2 กรณีดังนี้
      กรณีที่ 1 สมมติวาบริษัทนนทรีไมสามารถเขาไปมีบทบาทในการ
      บริหารและตราสารถูกจัดประเภทเปนหลักทรัพยเผื่อขาย--วิธี มูลคา
      ยุตธรรมจะถูกนํามาใชในการบันทึกบัญชี
         ิ
      กรณีที่ 2 สมมติวาบริษัทนนทรีสามารถเขาไปมีอิทธิพลอยางเปน
                        
      สาระสําคัญตอการบริหารงานบริษัทมินิ -- ใชวิธีสวนไดเสียในการ
      บันทึกบัญชี
      หากกิจการใชวิธีมูลคายุติธรรมในการบันทึกบัญชี กําไรสุทธิของ
บริษัทที่ออกหุนจะไมนํามารับรูเปนกําไรของบริษัทที่ลงทุน การบันทึก
บัญชีสําหรับวิธีทั้งสอง มีดังตอไปนี้
                    การบันทึกบัญชีของบริษัทนนทรี จํากัด
         วิธีมลคายุติธรรม
              ู                               วิธีสวนไดเสีย
"ในวันที่ 2 มกราคม 25+2 บริษัทนนทรีลงทุนซื้อหุน 48,000 หุน (20% ของหุน
สามัญของบริษัทมินิ) ในราคาทุนหุนละ 20 บาท
หลักทรัพยเผื่อขาย 960,000         เงินลงทุนในบริษัทมินิ   960,000
  เงินสด                   960,000 เงินสด                            960,000
6-37

(ตอ)               การบันทึกบัญชีของบริษัทนนทรี จํากัด
        วิธีมูลคายุติธรรม                        วิธีสวนไดเสีย
"ในป 25+2 บริษัทมินิรายงานกําไรสุทธิ 400,000 บาท
                   ไมบันทึกบัญชี             เงินลงทุนในบริษัทมินิ   80,000
                                                  รายไดจากการลงทุน            80,000
                                              (400,000 x 20%)
" 31 ธันวาคม 25+2 หุนสามัญ 48,000 หุนของบริษทมินิมีราคาตลาดหุนละ 24
                                              ั
บาท หรือเปนเงิน 1,152,000 บาท
คาเผื่อการปรับมูลคา                                      ไมบันทึกบัญชี
เงินลงทุน-เผื่อขาย          192,000
   กําไรขาดทุนที่ยังไม
  เกิดขึ้น-สวนของผูถอหุน
                        ื           192,000
" 25 มค 25+3 บริษัทมินิประกาศและจายเงินสดปนผล 200,000 บาท
เงินสด                      40,000         เงินสด                 40,000
    เงินปนผลรับ                     40,000 เงินลงทุนในบริษัทมินิ        40,000
"สําหรับป 25+3 บริษัทมินิรายงานขาดทุนสุทธิ 100,000 บาท
                   ไมบันทึกบัญชี             ขาดทุนจากการลงทุน 20,000
                                                เงินลงทุนในบริษัทมินิ  20,000
"31 ธค 25+3 ราคาตลาดของหุนของบริษทมินิหุนละ 22 บาท หรือ 1,056,000 บ.
                                  ั
กํ าไรขาดทุ น ที่ ยั ง ไม เ กิ ด 96,000                   ไมบันทึกบัญชี
ขึ้น-สวนของผูถือหุน
     คาเผื่อการปรับมูล
      คาเงินลงทุน-เผื่อขาย              96,000
ขาดทุนทียังไมเกิดขึ้นเทากับ 1,152,000-1,056,000 บาท
           ่
6-38
     วิธสวนไดเสีย-เพิ่มเติม
        ี 
     วิธปฏิบตทางบัญชีตามวิธีสวนไดเสีย นอกจากบริษัทผูลงทุนจะตอง
        ี ัิ
ปรับปรุงบัญชีเงินลงทุนดวยผลกําไรและเงินปนผลที่ไดรับแลว ผูลงทุนยัง
ตองตัดจําหนายผลตางระหวางราคาทุนและราคาตามบัญชีของสวนได
เสียในสินทรัพยสุทธิของบริษัทผูถูกลงทุน ณ วันซื้อหุนดวย โดย
กระจายผลตางไปปรับปรุงสินทรัพยและหนี้สินของบริษัทที่ออกหุนให
แสดงตามมูลคายุติธรรมตามสัดสวนของหุนที่ซ้ือ หากกระจายไมหมด
ผลตางที่เหลือถือวาเปน “คาความนิยม (Goodwill)” และหากบริษัทที่
ออกหุนมี “รายการพิเศษ (Extraordinary items)” เกิดขึ้น รายไดจาก
การลงทุนตองแสดงกอนรายการพิเศษ
ตัวอยางที่ 6-8 ในวันที่ 1 มกราคม 25+4 บริษัทนนทรี จํากัดซื้อหุน
สามัญ 250,000 หุนของบริษัทพานิช จํากัด จากหุนที่ออกจําหนายแลวทั้ง
หมดจํานวน 1,000,000 หุน เปนเงินทั้งสิ้น 4,250,000 บาท บริษัทพานิช
มีสนทรัพยสุทธิ ณ วันที่ถกซื้อหุนเปนเงิน 15,000,000 บาท จากการ
    ิ                     ู
ประเมินมูลคาสินทรัพยพบวาสินทรัพยที่มีคาเสื่อมราคามีราคาตามบัญชี
ตํากวาราคาตลาด 300,000 บาท สวนที่เหลือถือเปนคาความนิยม สิน
  ่
ทรัพยถาวรมีอายุการใชงานอีก 10 ป คาความนิยมใหตัดจําหนายภายใน
20 ป
6-39
       บริษทพานิชรายงานกําไรสุทธิสําหรับป 25+4 เทากับ 1,400,000
           ั
บาทซึงไดรวมผลขาดทุนจากรายการพิเศษ 200,000 บาท ในวันที่ 30
     ่
มิถนายน 25+4 และ 31 ธันวาคม 25+4 บริษัทพานิชจายเงินปนผล
   ุ
250,000 บาทและ 450,000 บาทตามลําดับ
       การเปรียบเทียบราคาทุนและราคาตามบัญชีของสินทรัพยสุทธิ ณ
วันซื้อหุน มีดังนี้:
       ราคาทุน                                 4,250,000 บาท
             หัก ราคาตามบัญชี (.25×15,000,000) 3,750,000
             ราคาทุนสูงกวาราคาตามบัญชี          500,000
             กระจายผลตาง:
                      สินทรัพยถาวร              300,000
                      คาความนิยม                200,000
             เหลือ                                 -0-
     บริษทนนทรีจะบันทึกรายการลงทุนตามวิธีสวนไดเสีย ดังตอไปนี้
         ั
                                 1 มกราคม 25+4
      เงินลงทุนในบริษัทพานิช...........................4,250,000
           เงินสด ............................................................. 4,250,000
     บันทึกการลงทุนซื้อหุนสามัญบริษัทพานิช จํานวน 250,000 หุน
6-40
                              30 มิถุนายน 25+4
     เงินสด..........................................................62,500
           เงินลงทุนในบริษัทพานิช ........................................ 62,500
     บันทึกรับเงินปนผลจํานวน 250,000×.25 จากบริษัทพานิช
                              31 ธันวาคม 25+4
     เงินลงทุนในบริษัทพานิช .............................350,000
     ขาดทุนจากการลงทุน (รายการพิเศษ)............50,000
             รายไดจากการลงทุน (กําไรตามปกติ) ................... 400,000
     รับรูสวนไดเสียในกําไรกอนรายการพิเศษ (1,600,000×.25) และ
ขาดทุนจากรายการพิเศษ (200,000×.25)
                              31 ธันวาคม 25+4
     เงินสด........................................................112,500
          เงินลงทุนในบริษัทพานิช ...................................... 112,500
     บันทึกรับเงินปนผล 450,000×.25
                              31 ธันวาคม 25+4
     รายไดจากการลงทุน .....................................40,000
          เงินลงทุนในบริษัทพานิช ........................................ 40,000
6-41
         บันทึกการตัดจําหนายผลตางระหวางราคาทุนและราคาตามบัญชี
ดังนี้
         สินทรัพยถาวร 300,000÷10                    = 30,000
         คานิยมตัดบัญชี 200,000÷20                  = 10,000
         รวม                                           40,000
       ยอดคงเหลือของบัญชีเงินลงทุนในหุนทุนของบริษัทพานิช ณ วันที่
31 ธันวาคม 25+4 เทากับ 4,390,000 บาท ซึ่งแสดงการเปลี่ยนแปลงได
ดังนี้
                        บัญชีเงินลงทุนบริษัทพานิช
ราคาทุน ณ วันที่ 1 มกราคม 25+4                     4,250,000
บวก สวนไดเสียในกําไรกอนรายการพิเศษ                400,000   4,650,000
หัก ขาดทุนจากรายการพิเศษ                              50,000
    เงินปนผลรับ วันที่ 30 มิถุนายน และ 31 ธันวาคม   175,000
    ตัดจําหนายสินทรัพยที่มีคาเสื่อมราคา            30,000
    ตัดจําหนายคาความนิยม                            10,000     265,000
ยอดคงเหลือของบัญชีเงินลงทุน ณ วันที่ 31 ธันวาคม 25+4           4,385,000
การถือหุนมากกวา 50%
       หากกิจการหนึ่งซื้อหุนสามัญของอีกกิจการหนึ่งเกิน 50% ถือวากิจ
การทีลงทุนมีอํานาจเขาไปควบคุม (Control) อีกกิจการหนึ่ง บริษัทที่ลง
     ่
ทุนจะเรียกวา “บริษัทใหญ (Parent)” สวนบริษัทที่ถูกซื้อหุนจะเรียกวา
6-42
“บริษัทยอย (Subsidiary)” เงินลงทุนในหุนสามัญของบริษัทยอยจะ
แสดงเปนเงินลงทุนระยะยาว (Long-term investment) ในงบดุลของ
บริษทใหญ สําหรับวิธีการบันทึกการลงทุนของบริษัทใหญ จะใชวิธีสวนได
     ั
เสีย
ประเด็นเพิ่มเติมเกี่ยวกับตราสารทุน
     การซื้อหลักทรัพยมากกวาหนึ่งชนิด
     ถากิจการซื้อหลักทรัพยมากกวาหนึ่งชนิดโดยจายซื้อดวยยอดรวม
(Lump sum) ถาทราบมูลคายุติธรรม (ราคาตลาด) ของหลักทรัพยแตละ
ชนิด ก็ใหใชราคาตลาดเปนเกณฑในการปนสวนตนทุน
ตัวอยางที่ 6-9 ในวันที่ 1 กันยายน 25+5 บริษัทนนทรี จายซื้อหลัก
ทรัพยเปนเงินรวม 264,000 บาท ประกอบดวยหุนสามัญ 5,000 หุนของ
บริษทสาธิต จํากัด และหุนบุริมสิทธิ 8% 1,000 หุนราคามูลคาหุนละ 100
    ั
บาทของบริษัทงามวานิช จํากัด บริษัทนนทรีจายคานายหนาในการซื้อหุน
                                            
อีก 2,000 บาท ในวันที่ซื้อ หุนสามัญของบริษัทสาธิตขายในราคาหุนละ
24 บาท และหุนบุริมสิทธิของบริษัทงามวานิชขายในราคาหุนละ 160 บาท
    บริษทนนทรีจะแบงตนทุนรวม 266,000 บาทใหแกหลักทรัพยทั้ง
        ั
สองชนิดโดยใชสัดสวนของราคาตลาดดังนี้
6-43
 หลักทรัพย     จํานวน ราคา มูลคาตลาด สัดสวนของ        ตนทุนใน
                หุนที่ซื้อ ตลาด            มูลคาตลาด   การซื้อที่
                            ตอหุน                       แบงให
หุนสามัญ-       5,000        24 120,000 120,000/280,000 114,000
บริษัทสาธิต                                 (×266,000)
หุนบุริมสิทธิ- 1,000 160 160,000 160,000/280,000 152,000
บริษัทงามวานิช                              (×266,000)
รวม                                 280,000              266,000

    สมมติวาบริษัทนนทรีตั้งใจจะถือหลักทรัพยไวเผื่อขาย การบันทึก
การลงทุน มีดังนี้
       หลักทรัพยเผื่อขาย-หุนสามัญบริษัทสาธิต ......114,000
       หลักทรัพยเผื่อขาย-หุนบุริมสิทธิบริษัทงามวานิช.......... 152,000
           เงินสด ................................................................ 266,000
      การจําหนายตราสารทุน (ชนิดเดียวกันบางสวน)
     หากกิจการขายเงินลงทุนเพียงบางสวน ราคาตามบัญชีตอหนวยที่ใช
ในการบันทึกรายไดหรือคาใชจายของเงินลงทุนชนิดเดียวกันตองคํานวณ
โดยใช วิธถวเฉลี่ยถวงนํ้าหนัก
          ีั
6-44
ตัวอยางที่ 6-10 ในระหวางป 25+1 บริษัทนนทรี จํากัด มีการซื้อขายหุน
สามัญของบริษัททวีกจ จํากัด ซึ่งเปนบริษัทที่อยูในตลาดหลักทรัพย มี
                    ิ
รายละเอียดดังนี้
   วันที่              จํานวนหุนที่ซื้อ ราคาตลาด ราคาตาม ราคาตามบัญชี
                            ขาย            ตอหุน บัญชีคงเหลือ ถัวเฉลี่ย
 5 ม.ค.           ซื้อ     20,000            40      800,000       40
25+1
30 เม.ย.          ขาย         (6,000)             42            560,000                40
25+1
 7 พ.ค.           ซื้อ        10,000              43            990,000             41.25*
25+1
30 มิ.ย.          ขาย         (6,000)             39            742,500              41.25
25+1
                              18,000
* (560,000+430,000)÷24,000
บริษทนนทรีจะบันทึกเงินลงทุนในบริษัททวีกิจ ดังนี้
    ั
                                        5 มกราคม 25+1
            หลักทรัพยเพื่อคา-หุนบริษัททวีกิจ .............800,000
                เงินสด ................................................................ 800,000
6-45
                                 30 เมษายน 25+1
       เงินสด (42×6,000) ..................................252,000
            หลักทรัพยเพื่อคา-หุนบริษัททวีกิจ (40×6,000)... 240,000
            กําไรจากการจําหนายหลักทรัพย-งบกําไรขาดทุน .... 12,000
                                7 พฤษภาคม 25+1
       หลักทรัพยเพื่อคา-หุนบริษัททวีกิจ (43×10,000) 430,000
           เงินสด .....................................................................430,000
                                 30 มิถุนายน 25+1
       เงินสด (39×6,000) .............................................234,000
       ขาดทุนจากการจําหนายหลักทรัพย-งบกําไรขาดทุน 13,500
          หลักทรัพยเพื่อคา-หุนบริษัททวีกิจ (41.25×6,000)...247,500
การโอนเปลี่ยนประเภทของหลักทรัพย
     กิจการอาจโอนเปลี่ยนเงินลงทุนจากประเภทหนึ่งไปอีกประเภทหนึ่ง
การโอนเปลี่ยนประเภทของหลักทรัพยจะใชมูลคายุติธรรม
      ถ า จะโอนหลั ก ทรั พ ย เ ผื่ อ ขายไปเป น ตราสารหนี้ ที่ จ ะถื อ จนครบ
กําหนด เงินลงทุนใหม (ตราสารหนี้ที่จะถือจนครบกําหนด) จะถูกบันทึก
บัญชี ดวยมูลคายุติธรรม ณ วันที่โอนเปนราคาทุนของหลักทรัพยใหม
6-46
ตารางที่ 6-6 หลักการบัญชีสาหรับการเปลี่ยนประเภทหลักทรัพย
                          ํ
 ชนิดของการโอน           การบันทึกบัญชี ผลกระทบของการ ผลกระทบของการโอนที่มี
                         หลักทรัพยใหม โอนที่มีตอสวนของ   ตอกําไรสุทธิ
                                            ผูถอหุน
                                                 ื
             การโอนเปลี่ยนตราสารทุนในความตองการของตลาดและตราสารหนี้
1. การโอนหลักทรัพย ใชมูลคายุติธรรม ณ   กําไรหรือขาดทุนที่ยัง กําไรหรือขาดทุนที่ยังไมเกิด
เพื่อคาไปเปนเงินลง วันที่โอนของหลัก     ไมเกิดขึ้น ณ วันที่โอน ขึ้น ณ วันที่โอนรับรูในงบ
ทุนประเภทอื่น        ทรัพยที่โอนเปนราคา (ผลตางระหวางราคา กําไรขาดทุน
                     ทุนใหม              ตามบัญชีและมูลคา
                                          ยุติธรรม) เพิ่มหรือลด
                                          สวนของผูถือหุน
2. การโอนเงินลงทุน ใชมูลคายุติธรรม ณ กําไรหรือขาดทุนที่ยัง กําไรหรือขาดทุนที่ยังไมเกิด
ประเภทอื่นไปเปน     วันที่โอนของหลัก     ไมเกิดขึ้น ณ วันที่โอน ขึ้น ณ วันที่โอนรับรูในงบ
หลักทรัพยเพื่อคา   ทรัพยที่โอนเปนราคา เพิ่มหรือลดสวนของผู กําไรขาดทุน
                     ทุนใหม              ถือหุน
                                           กลับทุกรายการที่เกี่ยวของกับเงินลงทุนที่เปลี่ยนโอน
3. การโอนตราสารหนี้ ใชมลคายุติธรรม ณ สวนของผูถือหุนเพิ่ม
                         ู                                                ไมมีผลกระทบ
ทีจะถือจนครบ
  ่                  วันที่โอนของหลัก     ขึ้นหรือลดลงดวย
กําหนดไปเปนหลัก ทรัพยที่โอนเปนราคา กําไรหรือขาดทุนที่ยัง
ทรัพยเผื่อขาย       ทุนใหม              ไมเกิดขึ้น ณ วันที่โอน
4. การโอนหลักทรัพย ใชมูลคายุตธรรม ณ สวนของผูถือหุนเพิ่ม
                                 ิ                                        ไมมีผลกระทบ
เผื่อขายไปเปนตราสาร วันที่โอนของหลัก     ขึ้นหรือลดลงดวย
หนี้ที่จะถือจนครบ    ทรัพยที่โอนเปนราคา กําไรหรือขาดทุนที่ยัง
กําหนด               ทุนใหม              ไมเกิดขึ้น ณ วันที่โอน
                                          และตัดจําหนายตลอด
                                          อายุหุนกูที่เหลือดวย
                                          วิธีอัตราดอกเบี้ยที่แท
                                          จริง
6-47
 ชนิดของการโอน            การบันทึกบัญชี       ผลกระทบของการ ผลกระทบของการโอนที่มี
                          หลักทรัพยใหม       โอนที่มีตอสวนของ ตอกําไรสุทธิ
                                                   ผูถอหุน
                                                        ื
5. การโอนหลักทรัพย     ใชมูลคายุติธรรม ณ    ปฏิบัติตามมาตรฐานการบัญชีฉบับที่ 39 เรื่องกําไร
เผื่อขายไปเปนเงินลง    วันที่โอนของหลัก       หรือขาดทุนสุทธิสําหรับงวด ขอผิดพลาดที่สําคัญและ
ทุนในบริษัทรวมหรือ     ทรัพยที่โอนเปนราคา   การเปลี่ยนแปลงทางบัญชี
บริษัทยอย              ทุนใหม                     กลับทุกบัญชีที่เกี่ยวของกับหลักทรัพยเผื่อขาย
6. การโอนเงินลงทุน      ใชมูลคายุติธรรม ณ    สวนของผูถือหุนเพิ่ม            ไมมีผลกระทบ
ในบริษัทยอยหรือ        วันที่โอนของหลัก       ขึ้นหรือลดลงดวยผล
บริษัทรวมไปเปนหลัก    ทรัพยที่โอนเปนราคา   ตางระหวางราคาตาม
ทรัพยเผื่อขาย          ทุนใหม                บัญชีและมูลคายุติ
                                               ธรรม
                  การโอนเปลี่ยนตราสารทุนที่ไมอยูในความตองการของตลาด
7. การโอนเปลี่ยนเงิน    ราคาตามบัญชี ณ วัน           ปฏิบัติตามมาตรฐานการบัญชีฉบับที่ 39
ลงทุนทั่วไป (เงินลง     ที่โอน
ทุนระยะยาว) ไปเปน
เงินลงทุนในบริษัท
ยอยหรือบริษัทรวม
8. การโอนเปลี่ยนเงิน    ราคาตามบัญชี ณ วัน           ปฏิบัติตามมาตรฐานการบัญชีฉบับที่ 39
ลงทุนในบริษัทยอย       ที่โอน
หรือบริษัทรวมไปเปน
เงินลงทุนทั่วไป (เงิน
ลงทุนระยะยาว)
6-48
การโอนเปลี่ยนหลักทรัพยเพื่อคาเปนหลักทรัพยเผื่อขาย
ตัวอยางที่ 6-11 สมมติวาบริษัทนนทรีจํากัดตัดสินใจโอนพันธบัตรรัฐ
วิสาหกิจที่ถือไวในกลุมหลักทรัพยเพื่อคาไปเปนกลุมหลักทรัพยเผื่อขาย
ในวันที่ 31 ธันวาคม 25+6 กลุมหลักทรัพยกอนและหลังการโอนมีดังนี้
                             กอนการโอน
                  หลักทรัพยเพื่อคา               หลักทรัพยเผื่อขาย
                 ราคาทุน มูลคา                   ราคาทุน มูลคา
                           ยุติธรรม                         ยุติธรรม
พันธบัตรรัฐบาล 200,000      220,000 ตราสารทุน 220,000        160,000
พันธบัตรรัฐ    140,000      170,000
วิสาหกิจ
               340,000      390,000
                             หลังการโอน
                  หลักทรัพยเพื่อคา               หลักทรัพยเผื่อขาย
                 ราคาทุน มูลคา                   ราคาทุน มูลคา
                           ยุติธรรม                         ยุติธรรม
พันธบัตรรัฐบาล 200,000      220,000 ตราสารทุน 220,000        160,000
                                    พั น ธ บั ต ร 170,000    170,000
                                    รัฐวิสาหกิจ
                                                  390,000    330,000
6-49
     สมมติวาบริษัทนนทรียังไมไดปรับปรุงมูลคายุติธรรมในงวดปจจุบัน
การบันทึกการโอนหลักทรัพยทําไดดังนี้
      หลักทรัพยเผื่อขาย....................................170,000
          กําไรขาดทุนที่ยังไมเกิดขึ้น - งบกําไรขาดทุน .......... 30,000
          หลักทรัพยเพื่อคา ................................................ 140,000
การโอนเปลี่ยนหลักทรัพยเผื่อขายเปนหลักทรัพยเพื่อคา
ตัวอยางที่ 6-12 สมมติวาบริษัทนนทรีตองการโอนเปลี่ยนหุนกูซ่งถือไวใน
                                                              ึ
กลุมหลักทรัพยเผื่อขายไปเปนกลุมหลักทรัพยเพื่อคา กลุมหลักทรัพย
กอนและหลังการโอนมีดังนี้
                                   กอนการโอน
                 หลักทรัพยเผื่อขาย                 หลักทรัพยเพื่อคา
                ราคาทุน มูลคา                 ราคาทุน         มูลคา
                          ยุติธรรม                          ยุติธรรม
ตราสารทุน       180,000 200,000 ไมมีกลุมหลักทรัพยลงทุน
หุนกู         160,000 150,000
                340,000 350,000
                                  หลังการโอน
                 หลักทรัพยเผื่อขาย                 หลักทรัพยเพื่อคา
                ราคาทุน มูลคา                 ราคาทุน         มูลคา
                          ยุติธรรม                          ยุติธรรม
ตราสารทุน       180,000 200,000 หุนกู        150,000       150,000
6-50
      สมมติวาบริษัทนนทรียังไมไดปรับปรุงมูลคายุติธรรมสํ าหรับงวด
ปจจุบัน การบันทึกการโอนหลักทรัพยทําไดดังนี้
      หลักทรัพยเพื่อคา........................................150,000
      กําไรขาดทุนที่ยังไมเกิดขึ้น - งบกําไรขาดทุน ..10,000
           หลักทรัพยเผื่อขาย.............................................. 160,000
      ในกรณีหลักทรัพยเผื่อขายที่ตองการโอนเปลี่ยนประเภทมีบัญชีปรับ
มูลคาที่เกี่ยวของซึ่งเกิดจากการปรับมูลคายุติธรรมในงวดกอน
เชน สมมติวาบัญชีกําไรขาดทุนที่ยงไมเกิดขึ้น-สวนของผูถือหุนมียอดคง
                                   ั
เหลือดานเดบิต 15,000 บาท และบัญชีคาเผื่อการปรับมูลคาเงินลงทุนมี
ยอดคงเหลือดานเครดิต 15,000 บาท การบันทึกการโอนเปลี่ยนประเภท
เงินลงทุนจะตองกลับทุกบัญชีที่เกี่ยวของ ดังนี้
      หลักทรัพยเพื่อคา........................................150,000
      กําไรขาดทุนที่ยังไมเกิดขึ้น - งบกําไรขาดทุน ..10,000
      คาเผื่อการปรับมูลคาเงินลงทุน-เผื่อขาย ........................ 15,000
           หลักทรัพยเผื่อขาย.............................................. 160,000
           กําไรขาดทุนที่ยังไมเกิดขึ้น-สวนของผูถือหุน .......... 15,000
6-51
การโอนเปลี่ ย นตราสารหนี้ ที่ จ ะถื อ จนครบกํ าหนดเป น หลั ก
ทรัพยเผื่อขาย
ตัวอยางที่ 6-13 สมมติวาบริษัทนนทรี จํากัดตัดสินใจโอนหุนกูบริษัทปูนซิ
เมนตไทยในกลุมตราสารหนี้ที่จะถือจนครบกําหนดไปเปนกลุมหลักทรัพย
เผื่อขาย มูลคายุติธรรมของหุนกูเทากับ 180,000 บาท กลุมหลักทรัพย
กอนและหลังการโอนมีดังนี้
                                   กอนการโอน
                             ถือจนครบ                      หลักทรัพยเผื่อขาย
                              กําหนด
                              ราคาทุน                    ราคาทุน     มูลคายุติ
                                                                       ธรรม
หุนกูการไฟฟา               120,000      ตราสารทุน 200,000         260,000
หุนกูบริษัทปูนซิเมนต       160,000
ไทย
                               280,000
                                    หลังการโอน
                          ถือจนครบ                         หลักทรัพยเผื่อขาย
                           กําหนด
                            ราคาทุน                      ราคาทุน     มูลคายุติ
                                                                       ธรรม
หุนกูการไฟฟา            120,000      ตราสารทุน         200,000    260,000
                                        หุนกูบริษัทปูน- 160,000    180,000
                                        ซิเมนตไทย
                                                          360,000     440,000
6-52
การบันทึกรายการโอนหลักทรัพยทําไดดังนี้
       หลักทรัพยเผื่อขาย......................................160,000
       คาเผื่อการปรับมูลคาเงินลงทุน - เผื่อขาย ......20,000
            กําไรขาดทุนที่ยังไมเกิดขึ้น - สวนของผูถือหุน........ 20,000
            ตราสารหนี้ที่จะถือจนครบกําหนด........................ 160,000
การโอนเปลี่ยนหลักทรัพยเผื่อขายเปนตราสารหนี้ที่จะถือจน
ครบกําหนด
ตัวอยางที่ 6-14 สมมติวาบริษัทนนทรี จํากัด จะโอนหุนกูบริษัทการบิน
ไทยจากหลักทรัพยที่มีเผื่อขายไปเปนหลักทรัพยที่จะถือไวจนครบกําหนด
หุนกูซื้อมาในวันที่ 31 ธค. 25+8 ในราคาที่ตราไว 200,000 บาท
                                  กอนการโอน
                        หลักทรัพยเผื่อขาย           ถือจนครบกําหนด
                       ราคาทุน มูลคา              ราคาทุน มูลคา
                                  ยุติธรรม                      ยุติธรรม
หุนกูบริษัทการบิน    200,000 208,000 ไมมีกลุมหลักทรัพยลงทุน
ไทย
                                   หลังการโอน
                      หลักทรัพยเผื่อขาย                     ถือจนครบกําหนด
                     ราคาทุน         มูลคา                ราคาทุน มูลคา
                                  ยุติธรรม                           ยุติธรรม
ไมมีกลุมหลักทรัพยลงทุน               หุนกูบริษัทการ   200,000 208,000
บินไทย
6-53
การบันทึกการโอนหลักทรัพยทําไดดังนี้
     คาเผือการปรับมูลคาเงินลงทุน - ถือจนครบกําหนด..8,000
           ่
     ตราสารหนี้ที่จะถือจนครบกําหนด.........................200,000
          กําไรขาดทุนที่ยังไมเกิดขึ้น - สวนของผูถือหุน............ 8,000
          หลักทรัพยเผื่อขาย................................................ 200,000
การโอนเปลี่ยนหลักทรัพยเผื่อขายไปเปนเงินลงทุนในบริษัท
รวมหรือบริษัทยอย
ตัวอยางที่ 6-15 สมมติวาในวันที่ 4 มกราคม 25+1 บริษัทนนทรีซื้อหุน
ของบริษทบางเขน จํากัด ซึ่งเปนบริษัทที่จดทะเบียนในตลาดหลักทรัพย
         ั
จํานวน 10% ดวยเงินสด 1,000,000 บาท โดยจะถือไวเปนหลักทรัพย
เผื่อขาย
ขอมูลเกี่ยวกับบริษัทบางเขน ณ วันที่ 31 ธันวาคม 25+1 มีดังนี้
      มูลคายุติธรรมของหุน                                 1,065,000 บาท
      กําไรสุทธิประจําป 25+1                                 500,000
      เงินปนผลจาย ป 25+1                                   200,000
       ตอมาในวันที่ 3 มกราคม 25+2 บริษัทนนทรีซ้อหุนบริษัทบางเขน
                                                ื
เพิ่มอีก 30% เปนเงิน 7.5 ลานบาท
6-54
                                  4 มกราคม 25+1
        หลักทรัพยเผื่อขาย - หุนบริษัทบางเขน.....1,000,000
             เงินสด ............................................................. 1,000,000
                                 31 ธันวาคม 25+1
        เงินสด (200,000×10%)...............................20,000
             เงินปนผลรับ ......................................................... 20,000
        (บันทึกเงินปนผลรับจากบริษัทบางเขน)
        คาเผือการปรับมูลคาเงินลงทุน-หุนบริษัทบางเขน .. 65,000
              ่
             กําไรขาดทุนที่ยังไมเกิดขึ้น-สวนของผูถือหุน ............ 65,000
        (ปรับมูลคาเงินลงทุนใหแสดงมูลคายุติธรรม)
                                  3 มกราคม 25+2
        เงินลงทุนในบริษัทบางเขน................................7,500,000
             เงินสด ............................................................... 7,500,000
         (บันทึกการซื้อเงินลงทุนเพิ่ม)
        เงินลงทุนในบริษัทบางเขน.............................. 1,000,000
        กําไรขาดทุนที่ยังไมเกิดขึ้น-สวนของผูถือหุน ......... 65,000
             หลักทรัพยเผื่อขาย-หุนบริษัทบางเขน.................. 1,000,000
             คาเผือการปรับมูลคาเงินลงทุน-หุนบริษัทบางเขน ..... 65,000
                   ่
        (โอนเปลี่ยนประเภทจากหลักทรัพยเผื่อขายเปนเงินลงทุนในบริษัท
รวม)
6-55
      เงินลงทุนในบริษัทบางเขน................................... 30,000
           กําไรสะสม (ตนงวด) ............................................... 30,000
      (บันทึกการปรับยอนหลังเนื่องจากซื้อเงินลงทุนเพิ่ม)
การคํานวณการปรับยอนหลัง:
                                                                               25+1
      สวนไดเสียในกําไรสุทธิของบริษัทบางเขน (10%)......50,000
      เงินปนผลรับ ..........................................................(20,000)
      ปรับปรุงงวดกอน....................................................30,000
     การโอนเปลี่ยนตราสารทุนจากหลักทรัพยเผื่อขายไปเปนเงินลงทุน
ในบริษัทรวมหรือบริษัทยอย กิจการตองใชมลคายุติธรรม ณ วันที่โอนใน
                                            ู
การบันทึกบัญชีพรอมทั้งกลับทุกบัญชีที่เกี่ยวของกับหลักทรัพยเผื่อขาย
การดอยคาของหลักทรัพย
      กิจการควรประเมินคาเงินลงทุนทุกชนิด ณ วันที่จดทํารายงานเพื่อ
                                                      ั
ตัดสินวาหลักทรัพยเหลานี้เกิดการขาดทุนในลักษณะที่ไมใชชั่วคราวหรือที่
เรียกวาเกิด “การดอยคา (Impairment)” หรือไม สถานการณที่บงบอก
วาอาจเกิดผลขาดทุนในหลักทรัพยที่ลงทุนอยางถาวร ไดแก
     - บริษัทที่ออกหลักทรัพยกําลังประสบปญหาทางการเงิน
6-56
     - มีความเปนไปไดสูงที่บริษัทออกหลักทรัพยจะลมละลายหรือฟน
       ฟูกิจการ
     - การผิดนัดชําระหนี้หรือผิดเงื่อนไขในสัญญา
     - หลักทรัพยไมมีการซื้อขายในตลาดหลักทรัพยอีกตอไปเนื่องจาก
       ผูออกหลักทรัพยประสบปญหาทางการเงิน
      ถาการลดมูลคาของเงินลงทุนเกิดขึ้นมิใชเปนการชั่วคราว ราคาทุน
ของหลักทรัพยจะถูกตัดจําหนายใหเปนราคาทุนใหม จํานวนที่ตัดจําหนาย
ถือเปนขาดทุนที่เกิดขึ้นแลวและตองรวมอยูในงบกําไรขาดทุน
ประเด็นเพิ่มเติมเกี่ยวกับเงินลงทุน
     การลงทุนในตราสารหนี้และตราสารทุนมีหัวขอที่เกี่ยวของดังนี้
        (1) รายไดจากการลงทุนในตราสารทุน
        (2) การรับหุนปนผล
        (3) การแยกหุน
        (4) สิทธิซื้อหุน
        (5) ราคาเวนคืนกรมธรรมประกันชีวิต
        (6) การบัญชีสาหรับเงินกองทุน
                         ํ
6-57
รายไดจากเงินลงทุนในตราสารทุน
      รายไดจากเงินลงทุนจะตองนําไปรวมเปนสวนหนึ่งของงบกําไรขาด
ทุนของผูลงทุน สําหรับวิธีมูลคายุติธรรม เงินปนผลที่ไดรับจะถูกบันทึก
เปน “เงินปนผลรับ” สวนวิธีสวนไดเสีย ถาบริษัทที่ขายหุนมีกําไรจากราย
การพิเศษ รายการปรับปรุงของงวดกอน ผูลงทุนจะตองรายงานกําไรตาม
ปกติ กําไรจากรายการพิเศษและรายการปรับปรุงตามสัดสวนของหุนที่ถือ
     หากกิจการไดรับปนผลเปนสินทรัพยอื่นที่ไมใชเงินสด (Property
dividends) กิจการตองเดบิตสินทรัพยที่ไดมาดวยมูลคายุติธรรม และ
เครดิตเงินปนผลรับ
       หากผูลงทุนอาจไดรับเงินปนผลจากกําไรสะสมกอนการซื้อหุนหรือ
เงินปนผลคืนทุน (Liquidating dividend) ผูลงทุนจะตองบันทึกลด
บัญชีเงินลงทุนลงดวยเงินปนผลที่ไดรับแทนการเครดิตเงินปนผลรับ
เนื่องจากไมถือเปนรายได
ตัวอยางที่ 6-17 บริษทนนทรีซื้อเงินลงทุน 2% ในบริษัทแทนพิมพเปนเงิน
                     ั
90,000 บาท เมื่อวันที่ 31 ธันวาคม 25+7 ในป 25+8 บริษัทแทนพิมพไม
มีกําไรแตประกาศและจายเงินปนผลใหกับบริษัทนนทรีเปนเงิน 4,000
บาท การบันทึกรายการรับเงินปนผลของบริษัทนนทรี มีดังนี้
6-58
      เงินสด ............................................................4,000
           หลักทรัพยเผื่อขาย..................................................4,000
     เงินปนผลที่ไดรับถือเปนการคืนทุนเนื่องจากนําผลกําไรในงวดกอน
มาจาย จึงตองลดบัญชีหลักทรัพยเผื่อขายลง
การรับหุนปนผล
      หุนปนผล (Stock dividend) ไมกอใหเกิดรายไดแกผูลงทุน เนื่อง
จากสวนไดเสียในหุนของผูลงทุนไมเปลี่ยนแปลงและบริษัทที่ออกหุนก็ไม
ไดจาหนายสินทรัพยใด ๆ ออกจากกิจการ ในแงของผูลงทุน การรับหุน
    ํ
ปนผลจึงไมตองบันทึกบัญชี แตจะบันทึกความจํา (Memorandum) ใน
บัญชีเงินลงทุนวาไดรับหุนเพิ่มขึ้น ซึ่งจะมีผลใหราคาตามบัญชีตอหุนลด
ลง (ราคาตามบัญชีของหุนที่ซื้อครั้งแรกหารดวยจํานวนหุนรวม)
ตัวอยางที่ 6-18 สมมติวาบริษัทนนทรีซื้อหุนสามัญของบริษัทซันไทย
จํานวน 100 หุนในราคา 19,200 บาท ตอมาอีก 2 ป บริษัทซันไทย
ประกาศหุนปนผลใหกับผูถือหุนในอัตรา 1 หุนตอ 2 หุนที่ถือ ดังนั้น
บริษทนนทรีจะไดรับหุนปนผล 50 หุน ทําใหมีหุนทั้งหมด 150 หุน ราคา
    ั
ทุน 19,200 บาท ถาบริษัทนนทรีขายหุนสามัญออกไป 60 หุนเปนเงิน
8,600 บาท
การคํานวณราคาทุนของหุนที่ขายและการบันทึกบัญชี ทําไดดังนี้
6-59
ราคาทุนเริ่มแรกของหุนสามัญ 100 หุนที่ซื้อ                          19,200       บาท
ราคาทุนของหุนปนผล 50 หุน                                            -0-
ราคาตามบัญชีของหุน 150 หุน                                        19,200
ราคาตามบัญชีตอหุน 19,200÷150 หรือ 128 บาท
               
ราคาตามบัญชีของหุนที่ขาย 60 หุน × 128 = 7,680 บาท

      เงินสด ............................................................8,600
           หลักทรัพยเผื่อขาย..................................................7,680
           กําไรจากการจําหนายหลักทรัพย .................................920
      ถาหุนปนผลเปนหุนตางชนิดกับหุนที่ประกาศจายปนผล เชน ไดรับ
           
หุนบุริมสิทธิจากหุนสามัญที่ถืออยู หรือตรงกันขาม การบัญชีเกี่ยวกับหุน
  
ปนผลมีดังนี้
     1. วิธีปนสวน (Allocation method) จะบันทึกหุนปนผลดวยตน
        ทุนที่ไดรับการปนสวนมาจากราคาตามบัญชีของหุนเกาโดยจัด
        สรรตามมูลคาตลาดของหุนตางชนิดกันหลังจากออกหุนปนผล
        แลว
     2. วิธีไมบันทึกตนทุน (Noncost method) จะบันทึกหุนใหม
        เฉพาะจํานวนหุนเทานั้น (บันทึกความจํา) เมื่อขายหุนออกไป ก็
        จะรับรูกําไรเทากับราคาขาย
     3. วิธีราคาตลาด (Market value method) จะบันทึกราคาหุนใหม
        เทากับราคาตลาดพรอมกับบันทึกเครดิตเงินปนผลรับ
6-60
ตัวอยางที่ 6-19 บริษทนนทรี จํากัดซื้อหุนสามัญของบริษัทสากลสตีล
                       ั
จํากัด 100 หุนในราคาหุนละ 150 บาท ราคาทุนรวมจึงเทากับ 15,000
บาท ตอมาบริษัทนนทรีไดรับหุนปนผลเปนหุนบุริมสิทธิ 40 หุน มีราคา
ตลาด 5,000 บาท ในเวลานั้น ราคาตลาดของหุนสามัญเทากับ 20,000
บาท ถาใชวธีปนสวนตนทุนที่แบงใหหุนแตละชนิดตามสัดสวนราคาตลาด
            ิ
คํานวณไดดังนี้
     ราคาทุนที่ปนสวนใหหุนสามัญ = 15,000×20,000 =        12,000 บาทหรือ 120 บาทตอหุน
                                                 25,000
     ราคาทุนที่ปนสวนใหหุนบุริมสิทธิ = 15,000× 5,000 =   3,000 บาทหรือ 75 บาทตอหุน
                                                 25,000
            รวมตนทุนที่ปนสวน                             15,000 บาท

     การบันทึกรายการในสมุดรายวันทั่วไป มีดังนี้
      เงินลงทุนในหุนบุริมสิทธิ .................................3,000
           เงินลงทุนในหุนสามัญ .............................................3,000
การแยกหุน
       การบันทึกบัญชีของผูลงุทนสําหรับการแยกหุนจะเหมือนกับการรับ
หุนปนผล กลาวคือจะบันทึกความจํา (Memorandum) สําหรับหุนที่ได
รับเพิ่มขึ้นและคํานวณราคาทุนตอหุนใหม
6-61
สิทธิซื้อหุน
      สิทธิของผูถือหุนเดิมในการซื้อหุนที่ออกเพิ่มเติมเรียกวา สิทธิซ้อหุน
                                                                        ื
(Stock rights) โดยทัวไปสําหรับการเสนอใหสิทธิซ้อหุน ผูออกหุนมักให
                         ่                            ื
สิทธิ 1 หนวยตอ 1 หุน แตการซื้อหุนที่ออกใหม 1 หุนนั้นอาจตองใชสิทธิ
มากกวาหนึ่งหนวย
        ใบสําคัญแสดงสิทธิในการซื้อหุนเรียกวา ตราสารแสดงสิทธิในการ
ซื้อหุน (Warrant) ซึงเปนเอกสารที่ระบุจานวนหุนที่ผูถือสิทธิสามารถซื้อ
                      ่                   ํ
หุนไดตามราคาและระยะเวลาที่กาหนด
                              ํ
      สิทธิซื้อหุนจะมีวนสําคัญที่เกี่ยวของ 3 วันดวยกันคือ
                        ั
      1. วันที่ประกาศใหสิทธิซื้อหุน
      2. วันทีออกเอกสารสิทธิที่เรียกวาตราสารแสดงสิทธิในการซื้อหุน
               ่
      3. วันที่สิทธิซื้อหุนหมดอายุ
       นับจากวันที่ประกาศใหสิทธิจนถึงวันออกเอกสารสิทธิ หุนและสิทธิ
ยังไมสามารถแยกจากกันได หุนดังกลาวจะซื้อขายในตลาดในราคาที่รวม
สิทธิเรียกวา หุนรวมสิทธิ (Rights-on) แตหลังจากออกตราสารแสดง
                 
สิทธิในการซื้อหุนแตกอนสิทธิซื้อหุนจะหมดอายุลง หุนและสิทธิสามารถ
แยกกันซื้อขายได หุนที่ขายโดยแยกตางหากจากสิทธิเรียกวา หุนไมรวม
                                                             
สิทธิ (Ex-rights)
6-62
การไดรับสิทธิซื้อหุน
      เมือผูลงทุนไดรับสิทธิในการซื้อหุนที่ออกใหมเพิ่มเติม ผูลงทุนมีทาง
         ่ 
เลือก 3 ทางคือ
        1. ใชสิทธิซื้อหุนที่ออกใหม
        2. ขายสิทธิซื้อหุน
        3. ปลอยใหสิทธิซื้อหุนหมดอายุโดยไมไดขายหรือใชสิทธิ
ตัวอยางที่ 6-20 บริษทนนทรี จํากัดซื้อหุนสามัญของบริษัทธัญญา จํากัด
                        ั
จํานวน 100 หุนในราคาหุนละ 100 บาท ตอมาบริษัทธัญญาประกาศให
สิทธิซอหุนแกผูถือหุนเดิมในอัตรา 1 สิทธิตอ 1 หุน โดยสามารถนําสิทธิ
      ื้
2 หนวยมาแลกซื้อหุนสามัญใหมได 1 หุนในราคาหุนละ 100 บาท
ราคาตลาด ณ วันที่ออกตราสารแสดงสิทธิ (Warrants)
       : หุนสามัญ 120 บาทตอหุนและสิทธิซื้อหุน 6 บาทตอหนวย
           
การหาราคาทุนของสิทธิและราคาทุนของหุน คํานวณไดจากสูตรตอไปนี้
ราคาทุนของสิทธิซื้อหุน =                ราคาตลาดของสิทธิ                   × ราคาทุนเดิมของหุน
                            ราคาตลาดของหุนไมรวมสิทธิ + ราคาตลาดของสิทธิ
ราคาทุนของหุนเดิม =                ราคาตลาดของหุนไมรวมสิทธิ              × ราคาทุนเดิมของหุน
                            ราคาตลาดของหุนไมรวมสิทธิ + ราคาตลาดของสิทธิ
6-63
ราคาตลาดของหุน (100×120)                                    12,000        บาท
ราคาตลาดของสิทธิ (100×6)                                        600
ราคาตลาดรวม                                                  12,600
     ราคาทุนที่ปนสวนใหหุน 12,000 × 10,000   =           9,523.80              บาท
                              12,600
     ราคาทุนที่ปนสวนใหสิทธิ 600 × 10,000     =            476.20
                              12,600                       10,000.00

     ราคาทุนของหุนสามัญ 9,523.80 ÷ 100 = 95.238 บาทตอหุน
     ราคาทุนของสิทธิซ้อหุน 476.20 ÷ 100 = 4.762 บาทตอหนวย
                      ื
      การลดลงของราคาตามบัญชีของหุนสามัญจาก 10,000 บาทเหลือ
9,523.80 บาทและการไดรับสิทธิมูลคา 476.20 บาท สามารถบันทึกบัญชี
ไดดังนี้
      หลักทรัพยเผื่อขาย (สิทธิซื้อหุน)....................476.20
          หลักทรัพยเผื่อขาย................................................ 476.20
      ถาบริษัทนนทรีขายหุนสามัญบางสวนออกไป การคํานวณกําไรหรือ
ขาดทุนจะตองคํานวณจากราคาทุนใหมคือหุนละ 95.238 บาท เชนถา
บริษทขายหุนสามัญออกไป 10 หุนในราคาหุนละ 116 บาท การบันทึก
    ั
บัญชีทําไดดังนี้
6-64
      เงินสด ...............................................................1,160
           หลักทรัพยเผื่อขาย (10×95.238).......................... 952.38
           กําไรจากการจําหนายหลักทรัพย ............................ 207.62
     การบันทึกบัญชีเกี่ยวกับสิทธิซื้อหุน
      สิทธิซื้อหุนสามารถนําไปขายหรือใชซ้ือหุนที่ออกใหมหรือปลอยให
หมดอายุ ถาสิทธิซื้อหุนจํานวน 40 หนวย ซึ่งสามารถนําไปใชซ้อหุนสามัญ
                                                            ื
ทีออกใหมได 20 หุนถูกขายในราคาหนวยละ 6.00 บาท การบันทึกบัญชี
  ่
ทําไดดังนี้
      เงินสด (40 สิทธิ@6 บาท)...................................... 240
           หลักทรัพยเผื่อขาย (สิทธิซื้อหุน) (40×4.762)190.48
           กําไรจากการจําหนายสิทธิซื้อหุน ..............................49.52
     ถาสิทธิซอหุนบางสวนถูกนําไปใชในการซื้อหุนสามัญที่ออกใหม 20
              ื้
หุน ในราคาที่เสนอขายหุนละ 100 บาท การบันทึกบัญชีทําไดดังนี้
  
      หลักทรัพยเผื่อขาย........................................... 2,190.48
          หลักทรัพยเผื่อขาย (สิทธิซื้อหุน) (40×4.762)190.48
          เงินสด (20×100) .............................................. 2,000.00
     ถาบริษัทนนทรีปลอยใหสิทธิ 20 หนวยที่เหลือหมดอายุไป บริษัท
ตองโอนราคาทุนของสิทธิออกจากบัญชีดังนี้
6-65
       ขาดทุนจากสิทธิซื้อหุนหมดอายุ .......................95.24
          หลักทรัพยเผื่อขาย (สิทธิซื้อหุน) (20×4.762)..........95.24
     ยอดคงเหลือของบัญชีเงินลงทุน มีดังนี้
                                หลักทรัพยเผื่อขาย (หุน)
ซื้อเริ่มแรก 100                10,000.00 ปนสวนราคาทุนใหกับ
หุน@100 บาท                              สิทธิ ซื้อหุน 100 สิทธิ          476.20
ซือเพิ่มเติมอีก 20 หุน โดย
   ้                             2,190.48 ขายหุนสามัญ 10 หุน              952.38
ใชสิทธิซื้อหุน
                                            ยอดคงเหลือ                   10,761.90
                                12,190.48                                12,190.48
ยอดคงเหลือ                     10,761.90*
* การวิเคราะหยอดคงเหลือ
 90 หุนที่ซื้อครั้งแรก ราคาที่จัดสรรใหมหุนละ 95.238 บาทเปนเงิน 8,571.42 บาท
 20 หุนที่ซ้อโดยการใชสิทธิซื้อหุน ราคาหุนละ 109.524 บาทเปนเงิน 2,190.48
             ื
ยอดคงเหลือ (100 หุน ราคาถัวเฉลี่ยหุนละ 97.835 บาท                  10,761.90
                           หลักทรัพยเผื่อขาย (สิทธิซื้อหุน)
ราคาทุนที่ไดรับจัดสรร                   ขาย 40 หนวย                        190.48
สําหรับสิทธิ 100 หนวย            476.20 ใชสิทธิซื้อหุนสามัญ 40 หนวย      190.48
                                         ขาดทุนจากสิทธิหมดอายุ 20              95.24
                                         หนวย
                                  476.20                                     476.20
ยอดคงเหลือ                           -0-
6-66
ราคาเวนคืนกรมธรรมประกันชีวิต
     ราคาเวนคืนกรมธรรมประกันชีวิต (Cash surrender
value of life insurance) หมายถึงจํานวนเงินที่บริษัทประกันจะจายให
ในกรณีที่เลิกสัญญาประกัน
     หากบริษัทเปนผูออกคาเบี้ยประกันชีวิตใหแกผูบริหารแตผูรับผล
ประโยชนคือผูบริหารหรือทายาท กรณีนี้ถือวาคาเบี้ยประกันคือคาใชจาย
ของบริษัท แตถาบริษัทเปนผูรับผลประโยชน จะถือวาราคาเวนคืน
กรมธรรมจะถือเปนสินทรัพยของกิจการ
ตัวอยางที่ 6-21 บริษัทนนทรี จํากัด ทําประกันชีวิตใหกับผูบริหารระดับ
สูงเปนเงินจํานวน 1,000,000 บาทโดยตองจายคาเบี้ยประกันปละ 22,000
บาท ราคาเวรคืนกรมธรรมแสดงอยูในตารางขางลางตอไปนี้
          ป           คาเบี้ยประกัน      ราคาเวรคืนกรมธรรม
        25+1               22,000                   0
        25+2               22,000                   0
        25+3               22,000                 5,000
        25+4               22,000                15,000
        25+5               22,000                26,000
6-67
ป 25+4
      คาเบี้ยประกันชีวต .........................................12,000
                         ิ
      ราคาเวรคืนกรมธรรมประกันชีวต ..................10,000
                                                ิ
           เงินสด .................................................................. 22,000
     สมมติวาถาผูบริหารของบริษัทเสียชีวิตในวันที่ 1 เมษายน 25+4
หลังจากจายคาเบี้ยประกันและบันทึกบัญชีตามรายการขางตนแลว
      เงินสด .....................................................1,016,500
           คาเบี้ยประกันชีวิต ...................................................9,000
           ราคาเวรคืนกรมธรรมประกันชีวิต .......................... 15,000
           กําไรจากการประกันชีวิต...................................... 992,500
เงินกองทุน
     เงินกองทุนแบงออกเปน 2 ประเภท คือ
     (1) เงินสดทีตั้งเปนกองทุนเพื่อใชสําหรับการดําเนินงานเฉพาะในงวด
                 ่
     (2) เงินกองทุนที่ไมไดนําไปใชสําหรับการดําเนินงานในงวดปจจุบัน
         แตจะใชประโยชนในอนาคต จึงมีลักษณะเปนเงินลงทุนระยะยาว
                เงินกองทุน                                   วัตถุประสงค
 กองทุนเงินสดยอย                           จายคาใชจายที่มีจํานวนเล็กนอยเปนเงินสด
 กองทุนเงินสดเพื่อจายเงินเดือน             จายเงินเดือนและคาจาง
 กองทุนเงินสดเพื่อจายปนผล                 จายเงินปนผล
 กองทุนเงินสดเพื่อจายดอกเบี้ย              จายดอกเบี้ยสําหรับเงินกูระยะยาว
6-68
     เงินกองทุนประเภทนี้ที่มักพบกันบอย ๆ ไดแก
            เงินกองทุน                          วัตถุประสงค
 กองทุนจม (Sinking fund)       จายชําระหนี้สินระยะยาว เชนไถถอนหุนกู
 กองทุนเพื่อขยายกิจการ         ซื้อหรือกอสรางอาคารโรงงานเพิ่มเติม
 (Plant expansion fund)
 กองทุนไถถอนหุน              ไถถอนหุนทุน (ตามปกติจะเปนหุนบุริมสิทธิ)
 (Stock redemption fund)
 กองทุนเพื่อเหตุฉุกเฉิน        จายสําหรับเหตุการณที่ไมไดคาดไวลวงหนา
 (Contingency fund)

การบันทึกบัญชีเงินกองทุน
      การบันทึกบัญชีเกี่ยวกับเงินกองทุน ควรแยกบัญชีสินทรัพย รายได
และคาใชจายของเงินกองทุนออกจากกัน บัญชีตอไปนี้จะนํามาใชบันทึก
เกี่ยวกับเงินกองทุน
     −   เงินสดกองทุนไถถอนหุน
     −   เงินลงทุนจากกองทุนไถถอนหุน
     −   รายไดของกองทุนไถถอนหุน
     −   คาใชจายของกองทุนไถถอนหุน
     −   กําไรจากการจําหนายเงินลงทุนจากกองทุนไถถอนหุน
     −   ขาดทุนจากการจําหนายเงินลงทุนจากกองทุนไถถอนหุน
     การบันทึกบัญชีเกี่ยวกับกองทุน มีดังนี้
6-69
1) โอนเงินสด (ประจํางวด) จากบัญชีเงินสดไปตั้งเปนเงินกองทุน
      เงินสดกองทุนไถถอนหุน ...............................60,000
           เงินสด .................................................................. 60,000
2) ซื้อหลักทรัพยโดยใชเงินจากกองทุน
        เงินลงทุนจากกองทุนไถถอนหุน.....................54,000
             เงินสดกองทุนไถถอนหุน ....................................... 54,000
3) สมมติวาการลงทุนที่บันทึกบัญชีขางตนเปนการลงทุนซื้อหุนกูอายุ 10
ปในราคาที่มีสวนเกิน หุนกูมีราคามูลคาเทากับ 50,000 บาท วันที่ 1
เมษายน ซึ่งเปนวันแรกที่ออกจําหนาย อัตราดอกเบี้ยหุนกูเทากับ 8%
การบันทึกรายการรับดอกเบี้ยครึ่งป มีดังนี้
      เงินสดกองทุนไถถอนหุน .................................2,000
           รายไดของกองทุนไถถอนหุน (50,000×.08×.5)......2,000
4) วันที่ 31 ธันวาคม การบันทึกรายการตัดจําหนายสวนเกินสําหรับระยะ
เวลา 9 เดือนและการบันทึกดอกเบี้ยคางรับเปนเวลา 3 เดือน มีดังนี้
       รายไดของกองทุนไถถอนหุน ..............................300
            เงินลงทุนจากกองทุนไถถอนหุน ..................................300
      (บันทึกการตัดจําหนายสวนเกิน 9 เดือน --1 เมษายน – 31
        ธันวาคม 9/12×4,000×1/10)
6-70
       ดอกเบี้ยคางรับเงินกองทุนไถถอนหุน...............1,000
          รายไดของกองทุนไถถอนหุน ...................................1,000
      (บันทึกดอกเบี้ยคางรับสําหรับเวลา 3 เดือน (ตค.-ธค.) 3/12×
        50,000×.80)
5) จายเงินเดือนผูจัดการกองทุน 15,000 บาท
       คาใชจายของกองทุนไถถอนหุน .....................15,000
            เงินสดกองทุนไถถอนหุน ....................................... 15,000
6) การบันทึกการไถถอนหุนบุริมสิทธิ
      หุนบุริมสิทธิ ...........................................1,000,000
           เงินสดกองทุนไถถอนหุน .................................. 1,000,000
ขอแตกตางระหวางกองทุนและสํารอง
     ขอแตกตางระหวางกองทุนและสํารองที่เดนชัดคือ กองทุนจะเปน
สินทรัพยเสมอและมียอดคงเหลือดานเดบิต ในขณะที่สํารองเปนสวนหนึ่ง
ของกําไรสะสม จะมียอดดุลเครดิตเสมอและไมถือเปนสินทรัพยของกิจ
การ
6-71
การเปดเผยขอมูลเกี่ยวกับเงินลงทุน
    กิจการตองเปดเผยขอมูลเกี่ยวกับเงินลงทุนในงบการเงินหรือใน
หมายเหตุประกอบงบการเงิน ดังตอไปนี้
    1. นโยบายการบัญชีสําหรับ
         (1) การกําหนดมูลคาของเงินลงทุน
         (2) ขอเท็จจริงที่วากิจการใชวิธีถัวเฉลี่ยถวงนํ้ าหนักในการ
             กําหนดตนทุนของตราสารที่จําหนาย
         (3) การบันทึกบัญชีการเปลี่ยนแปลงมูลคายุติธรรมของเงินลง
             ทุนชั่วคราว
    2. รายการที่มีนัยสําคัญที่รวมอยูในงบกําไรขาดทุนดังตอไปนี้
         (1) รายไดดอกเบี้ย คาสิทธิและเงินปนผลจากเงินลงทุนชั่ว
            คราวหรือเงินลงทุนระยะยาว
         (2) จํ านวนรวมของสิ่งตอบแทนจากการขายเงินลงทุนแตละ
            ประเภท
         (3) จํ านวนรวมของรายการกํ าไรและจํ านวนรวมของรายการ
            ขาดทุนที่เกิดจากการโอนเปลี่ยนหลักทรัพยเผื่อขายไปเปน
            หลักทรัพยเพื่อคา
         (4) จํ านวนรวมของรายการกํ าไรและจํ านวนรวมของรายการ
            ขาดทุนจากการจําหนายเงินลงทุนแตละประเภท
6-72
     (5) จํ านวนรวมของรายการกํ าไรและจํ านวนรวมของรายการ
        ขาดทุนที่ยังไมเกิดขึ้นของหลักทรัพยเพื่อคาและเงินลงทุน
        ทั่วไป
3. การเปลี่ยนแปลงในระหวางงวดของสวนเกินทุนจากการเปลี่ยน
   แปลงมูลคาและลักษณะของการเปลี่ยนแปลงนั้น
4. กิจการตองเปดเผยขอมูลเกี่ยวกับหลักทรัพยเผื่อขายและตราสาร
   หนีทจะถือจนครบกําหนด โดยแสดงแยกตราสารหนี้ที่จะถือจน
      ้ ี่
   ครบกําหนดเปนแตละรายการ ดังตอไปนี้
      (1) มูลคายุติธรรม
      (2) จํานวนรวมของราคาทุนตัดจําหนายของตราสารหนี้ที่จะถือ
           จนครบกําหนด
      (3) จํานวนรวมของราคาทุนตัดจําหนายของตราสารหนี้ที่จะถือ
           จนครบกําหนด
      (4) ตราสารหนี้ที่จะครบกํ าหนดตามสัญญาโดยจัดกลุมตาม
           ระยะเวลาที่จะถึงกําหนด เชน ภายใน 1 ป ภายใน 2-5 ป
           หรือภายใน 6-10 ป
5. กิจการตองเปดเผยขอมูลสํ าหรับการขายหรือการโอนเปลี่ยน
   ประเภทตราสารหนี้ที่จะถือจนครบกําหนดในหมายเหตุประกอบ
   งบการเงิน ดังตอไปนี้
6 73
                                                                              -
             (1) จํ านวนตนทุนตัดจําหนายของหลักทรัพยที่มีการขายหรือ
                 การโอนเปลี่ยน
             (2) จํานวนรวมของรายการกําไรหรือขาดทุนสุทธิที่เกิดขึ้น
             (3) จํานวนรวมของรายการกําไรหรือขาดทุนสุทธิที่ยังไมเกิดขึ้น
             (4) การเปลี่ยนแปลงสถานการณที่ทําใหตองเปลี่ยนความตั้งใจ
                 ทีจะถือตราสารหนี้ไปจนครบกําหนด
                   ่
     นอกจากนี้เพื่อชวยใหผูใชงบการเงินเขาใจงบการเงินไดดียิ่งขึ้น กิจ
การอาจเปดเผยขอมูลตอไปนี้
       1. การวิเคราะหเงินลงทุนระยะยาวตามประเภทของเงินลงทุน
       2. การประมาณมูลคายุติธรรมของเงินลงทุนที่ไมอยูในความ
          ตองการของตลาดโดยผูบริหาร
       3. วิธีที่ใชประมาณมูลคาเงินลงทุนที่ไมอยูในความตองการของ
          ตลาดที่นํามาเปรียบเทียบกับราคาทุน
       4. รายละเอี ย ดเกี่ ย วกั บ เงิ น ลงทุ น ที่ มี สั ด ส ว นอย า งเป น สาระ
          สําคัญตอสินทรัพยของกิจการ
ตัวอยางที่ 6-22 ตอไปนี้เปนตัวอยางการเปดเผยขอมูลในงบการเงินและ
หมายเหตุประกอบงบการเงิน
6-74
                              บริษัทนนทรี จํากัด
                                 งบดุล (บางสวน)
                          ณ วันที่ 31 ธันวาคม 25+4
                    สินทรัพย                        (หนวย:บาท)
สินทรัพยหมุนเวียน:
  เงินสดและเงินฝากธนาคาร
  …….                                                   ××××
  …….                                                   ××××
  เงินลงทุนชั่วคราว (หมายเหตุ 3)                      18,900,000
      รวมสินทรัพยหมุนเวียน                             ××××
เงินลงทุนระยะยาว (หมายเหตุ 4)                        300,000,000
      รวมสินทรัพย                                      ××××
          หนี้สินและสวนของผูถือหุน
  หนี้สิน
  …….                                                   ××××
  …….                                                   ××××
  สวนของผูถือหุน
  ทุนเรือนหุน                                          ××××
  กําไร (ขาดทุน) ที่ยังไมเกิดขึ้น (หมายเหตุ 6)      162,000,000
      รวมหนี้สนและสวนของผูถือหุน
               ิ                                        ××××
6-75
                           บริษัทนนทรี จํากัด
                        งบกําไรขาดทุน (บางสวน)
                 สําหรับปสิ้นสุดวันที่ 31 ธันวาคม 25+4
                                                          (หนวย:บาท)
รายได
  ขาย                                                        ××××
  ดอกเบี้ยรับ                                                ××××
  เงินปนผล                                                  ××××
  คาเชา                                                    ××××
รวมรายได                                                    ××××
คาใชจาย
  …….                                                        ××××
  คาใชจายในการขายและบริหาร (หมายเหตุ 7)
                                                          90,380,000
หมายเหตุประกอบงบการเงิน (บางสวน)
1. สรุปนโยบายบัญชีที่สําคัญ

     4. เงินลงทุน
            1.4.1 เงินลงทุนระยะสั้นแสดงดวยมูลคายุติธรรม
            1.4.2 เงินลงทุนระยะยาวที่เปนเงินลงทุนในตราสารหนี้ที่เปน
                  หลักทรัพยเผื่อขายแสดงดวยมูลคายุติธรรม บริษัทรับรู
6 76
                                                                        -
                  การเปลี่ยนแปลงมูลคาเปนรายการแยกตางหากในสวน
                  ของเจาของ และจะบันทึกในงบกําไรขาดทุนเมื่อบริษัท
                  ไดจําหนายเงินลงทุนนั้น เงินลงทุนระยะยาวที่เปนตรา
                  สารหนี้ที่จะถือจนครบกํ าหนดแสดงดวยราคาทุนตัด
                  จําหนาย
            1.4.3 เงินลงทุนระยะยาวที่เปนเงินลงทุนในตราสารทุนในความ
                  ตองการของตลาดซึ่งบริษัทถือเปนหลักทรัพยเผื่อขาย
                  แสดงดวยมูลคายุติธรรม
            1.4.4 เงินลงทุนระยะยาวที่เปนเงินลงทุนในตราสารทุนที่ไมอยู
                  ในความตองการของตลาดซึ่งบริษัทถือเปนเงินลงทุนทั่ว
                  ไปแสดงดวยราคาทุน
            1.4.5 ตนทุนของเงินลงทุนชั่วคราวและเงินลงทุนระยะยาวที่
                  จําหนายในระหวางงวดคํานวณโดยใชวธถัวเฉลี่ยถวงนํ้า
                                                      ิี
                  หนัก
3. เงินลงทุนชั่วคราว
                                                               (หนวย:บาท)
             หลักทรัพย หลักทรัพย   เงินลงทุน ตราสารหนี้ที่จะ     รวม
              เพื่อคา   เผื่อขาย       ทั่วไป  ครบกําหนด
                                                ภายใน 1 ป
ตราสารหนี้   1,800,000   1,200,000          -   12,000,000 15,000,000
ตราสารทุน    1,440,000   1,560,000    900,000        -          3,900,000
             3,240,000   2,760,000    900,000 12,000,000 18,900,000
6-77
4. เงินลงทุนระยะยาว
                                                               (หนวย:บาท)
                หลักทรัพย         ตราสารหนี้      เงินลงทุน       รวม
                 เผื่อขาย    ที่จะถือจนครบกําหนด      ทั่วไป
ตราสารหนี้
  บริษัท ก      18,000,000       90,000,000            -       108,000,000
  บริษัท ข      18,000,000       90,000,000            -       108,000,000
หัก สวนที่จะ
ครบกําหนดภาย
ใน 1 ป
   บริษัท ก          -           (6,000,000)            -     (6,000,000)
   บริษัท ข          -           (6,000,000)            -     (6,000,000)
ตราสารทุน       60,000,000            -            36,000,000 96,000,000
รวม             96,000,000      168,000,000        36,000,000 300,000,000

5. ตราสารหนี้
                                      ครบกําหนดภายใน         (หนวย:บาท)
                                1 ป        2-5 ป   6-10 ป      รวม
หลักทรัพยเผื่อขาย           1,200,000 22,800,000 13,200,000 37,200,000
ตราสารหนี้ ที่ จ ะถื อ จนครบ
กําหนด
  บริษัท ก                    6,000,000 60,000,000 24,000,000 90,000,000
  บริษัท ข                    6,000,000 60,000,000 24,000,000 90,000,000
  รวม                        12,000,000 142,800,000 61,200,000 217,200,000

6. กําไร (ขาดทุน) ที่ยังไมเกิดขึ้นจากการเปลี่ยนแปลงมูลคาเงินลงทุน
6-78
                                                            (หนวย:พันบาท)
          ยอดยกมาตนงวด                                        96,000,000
          การเปลี่ยนแปลงในระหวางงวด                           66,000,000
          ยอดคงเหลือปลายงวด                                   162,000,000

7. คาใชจายในการขายและบริหาร
          คาใชจายในการขายและบริหารรวมรายการดังตอไปนี้
                                                             (หนวย:บาท)
          ขาดทุนที่เกิดจากการโอนเปลี่ยนประเภท
                หลักทรัพยเผื่อขายเปนหลักทรัพยเพื่อคา      4,800,000
          ขาดทุนที่เกิดจากการจําหนายเงินลงทุน                8,400,000
          ขาดทุนที่ยังไมเกิดขึ้นของ
                หลักทรัพยเพื่อคา                            6,000,000
                เงินลงทุนทั่วไป                               4,800,000
                                                             24,000,000
8. การจําหนายหรือการโอนเปลี่ยนตราสารหนี้ที่จะถือจนครบกําหนด
         ในระหวางป 25+4 บริษัทมีการขายตราสารหนี้ที่จะถือจนครบ
         กําหนด โดยราคาทุนตัดจําหนายของตราสารหนี้ที่มีการโอนเทา
         กับ 21,000,000 บาท จํานวนรวมของรายการขาดทุนสุทธิที่เกิด
         ขึ้นจากการโอนและจํ านวนรวมของรายการขาดทุนสุทธิที่ยังไม
         เกิดขึ้นมีจํานวน 5,370,000 บาท และ 4,800,000 บาทตามลําดับ

Chapter 6

  • 1.
    !""⌫$ & '()*+(",* หัวเรื่อง ! การจัดประเภทเงินลงทุน ! ราคาทุนของเงินลงทุน ! การลงทุนในตราสารหนี้ ! ตราสารหนี้ที่จะถือจนครบกําหนด ! หลักทรัพยเผื่อขาย ! การจําหนายหลักทรัพยเผื่อขาย ! การแสดงรายการในงบการเงิน ! หลักทรัพยเพื่อคา ! การจําหนายหลักทรัพยเพื่อคา ! ประเด็นเพิ่มเติมเกี่ยวกับตราสารหนี้-การซื้อหุนกูระหวางงวด การจายดอกเบี้ย ! การลงทุนในตราสารทุน ! ถือหุนนอยกวา 20% ! ถือหุนตั้งแต 20% ถึง 50% ! เปรียบเทียบวิธีมูลคายุติธรรมและวิธสวนไดเสีย ี
  • 2.
    6-2 ! การถือหุนมากกวา 50% ! ประเด็นเพิ่มเติมเกี่ยวกับตราสารทุน ! การโอนเปลี่ยนประเภทของหลักทรัพย ! การดอยคาของหลักทรัพย ! ประเด็นเพิ่มเติมเกี่ยวกับเงินลงทุน ! รายไดจากเงินลงทุนในตราสารทุน ! การรับหุนปนผล ! การแยกหุน ! สิทธิซื้อหุน ! ราคาเวนคืนกรมธรรมประกันชีวิต ! เงินกองทุน ! การเปดเผยขอมูลเกี่ยวกับเงินลงทุน
  • 3.
    6-3 การบัญชีสําหรับการลงทุนที่จะอธิบายในบทนี้จะแบงออกเปน 3 ประเด็นหลัก คือ (1) การจัดประเภทเงินลงทุน (2) การตีราคาและการวัดผลกําไรจากการลงทุน (3) การเปดเผยขอมูล การจัดประเภทเงินลงทุน การจัดประเภทเงินลงทุน (Classification) ขึ้นอยูกับระยะเวลาที่ ฝายบริหารตั้งใจจะถือหลักทรัพยนั้น การจัดประเภทเงินลงทุนนับเปนสิ่ง สํ าคัญเนื่องจากวิธีการบัญชีจะแตกตางกันในหลักทรัพยแตละประเภท การบัญชีสําหรับหลักทรัพยประเภทตาง ๆ ขึ้นอยูกับปจจัยดังตอไปนี้ 1. ประเภทของหลักทรัพย เชน เงินลงทุนในตราสารหนี้หรือตราสาร ทุน 2. มูลคายุติธรรมของหลักทรัพยสามารถหาไดหรือไม 3. ผูบริหารตองการถือเงินลงทุนจนกวาจะครบกําหนด (ระยะยาว)  หรือถือเปนเงินลงทุนชั่วคราว 4. สํ าหรับการลงทุนในหลักทรัพยประเภทหุนที่มีสิทธิออกเสียง บริษัทที่ลงทุนสามารถเขาไปมีอิทธิพลอยางเปนสาระสําคัญหรือ สามารถเขาไปควบคุมกิจการของบริษัทที่ถูกลงทุนไดในระดับใด
  • 4.
    6-4 ตารางที่ 6-1 วิธการบัญชีที่ใชสําหรับเงินลงทุนประเภทตางๆ ี การจัดประเภท เงินลงทุนในตราสารหนี้ เงินลงทุนในตราสารทุน ควบคุม (Control) – ลง _ จัดทํางบการเงินรวม ทุนในหุนที่มีสิทธิออกเสียง (Consolidation) มากกวา 50% (ลงทุนใน บริษัทยอย) มีอทธิพลอยางเปนสาระ ิ _ วิธีสวนไดเสีย สําคัญ (Significant (Equity method) influence) – ถือหุนที่มี สิทธิออกเสียงตั้งแต 20% ถึง 50% (ลงทุนในบริษัท รวม) ตราสารหนี้ที่จะถือจนครบ วิธราคาทุนตัดจําหนวย ี - กําหนด(Held to (Amortized cost maturity) method) ตราสารหนี้และตราสารทุน วิธีมลคายุติธรรม (Fair value method) ซึ่งจะนําผลกําไรหรือ ู ที่จัดประเภทเปนหลัก ขาดทุนที่ยงไมเกิดขึ้น (Unrealized holding gain or loss) ไป ั ทรัพยเพื่อคา แสดงในงบกําไรขาดทุน (Trading securities) ตราสารหนี้และตราสารทุน วิธีมลคายุติธรรม (Fair value method) ซึ่งจะนําผลกําไรหรือ ู ที่จัดประเภทเปนหลัก ขาดทุนที่ยงไมเกิดขึ้น (Unrealized holding gain or loss) ไป ั ทรัพยเผื่อขาย แสดงเปนรายการแยกตางหากในสวนของเจาของ (Available for sale securities)
  • 5.
    6-5 (ตอ) การจัดประเภท เงินลงทุนในตราสารหนี้ เงินลงทุนในตราสารทุน ตราสารทุนที่ไมอยูในความ _ วิธราคาทุน ี ตองการของตลาด (ไม (Cost method) สามารถหามูลคายุติธรรม ได) จัดประเภทเปนเงินลง ทุนทั่วไป ตารางที่ 6-1 สามารถสรุปวิธีการบัญชีสําหรับเงินลงทุนได 6 วิธี กิจ การจะเลือกวิธีบัญชีชนิดใดก็ขึ้นอยูกับการจัดประเภทเงินลงทุน ดังนี้ 1. วิธีการจัดทํ างบการเงินรวม (เงินลงทุนในตราสารทุนที่ผูซื้อ สามารถเขาไปควบคุมกิจการที่ออกหุนได) 2. วิธีสวนไดเสีย (เงินลงทุนในตราสารทุนที่ผูซ้ือสามารถเขาไปมี อิทธิพลอยางเปนสาระสําคัญ) 3. วิธราคาทุนตัดจําหนาย (เงินลงทุนในตราสารหนี้ที่จะถือจนครบ ี กําหนด) 4. วิธีมูลคายุติธรรมที่รับรูกําไรขาดทุนที่ยังไมเกิดขึ้นในงบกําไรขาด ทุน (หลักทรัพยเพื่อคา) 5. วิธีมูลคายุติธรรมที่รับรูกํ าไรขาดทุนที่ยังไมเกิดขึ้นเปนรายการ แยกตางหากในสวนของผูถือหุน (หลักทรัพยเผื่อขาย) 6. วิธราคาทุน (ตราสารทุนที่ไมสามารถหามูลคายุติธรรมได) ี
  • 6.
    6-6 ตราสารหนี้ (Debt security) หมายถึงหลักทรัพยที่แสดงความ เปนเจาหนี้กับหนวยงานที่ออกตราสารหนี้ เชน พันธบัตรรัฐบาล หุนกู พันธบัตรรัฐวิสาหกิจ หนี้สินที่แปลงสภาพได ตั๋วเงินคลัง หุนบุริมสิทธิที่มี กําหนดไถถอนหรือใหทางเลือกแกผูลงทุนในการไถถอน ตราสารทุน (Equity security) หมายถึงหลักทรัพยที่แสดงความ เปนเจาของในกิจการที่ออกตราสารทุน เชน หุนสามัญ หุนบุริมสิทธิ ตรา  สารแสดงสิทธิในการซื้อหุน (Warrant) สัญญาสิทธิการซื้อ (Call options) หรือสัญญาสิทธิการขาย (Put options) หุนในราคาที่กําหนดไว หลักทรัพยเพื่อคา (Trading security) หมายถึงเงินลงทุนในตรา สารหนี้ทุกชนิดหรือตราสารทุนในความตองการของตลาด (หุนที่จด ทะเบียนในตลาดหลักทรัพย) ที่กจการถือไวโดยมีวัตถุประสงคหลักที่จะ ิ ขายในอนาคตอันใกล ทําใหกิจการถือหลักทรัพยนั้นไวเปนเวลาสั้น ๆ เพื่อหากําไรจากการเปลี่ยนแปลงราคาของหลักทรัพย ดังนั้นหลักทรัพย เพื่อคาจึงมักมีอัตราการหมุนเวียนคอนขางสูงและจัดประเภทเปนเงินลง ทุนชั่วคราว หลักทรัพยเผื่อขาย (Available-for-sale) หมายถึงเงินลงทุนใน ตราสารหนี้ทุกชนิดและตราสารทุนในความตองการของตลาดซึงไมถือเปน ่ หลักทรัพยเพื่อคาหรือเงินลงทุนในบริษัทยอยหรือบริษัทรวม กิจการจะ
  • 7.
    6-7 ถือหลักทรัพยเผื่อขายโดยไมมีกําหนดเวลาที่แนนอน อาจถือเปนเงินลง ทุนชั่วคราวหรือระยะยาวก็ได เงินลงทุนทั่วไป หมายถึง เงินลงทุนในตราสารทุนที่ไมอยูในความ ตองการของตลาด ทําใหกิจการไมสามารถจัดประเภทเปนหลักทรัพยเพื่อ คาหรือหลักทรัพยเผื่อขายได เงินลงทุนทั่วไปสามารถแยกประเภทเปนเงิน ลงทุนชั่วคราวหรือเงินลงทุนระยะยาว หากกิจการตั้งใจจะถือตราสารหนี้หรือตราสารทุนไวไมเกิน 1 ปจะ เรี ย กหลั ก ทรั พ ย ก ลุ  ม นี้ว  า “เงิ น ลงทุ น ชั่ ว คราว (Temporary investment)” ซึงจะนําไปแสดงเปนสินทรัพยหมุนเวียน เงินลงทุนชั่ว ่ คราวประกอบดวยหลักทรัพยเพื่อคา หลักทรัพยเผื่อขาย เงินลงทุนทั่วไป และตราสารหนี้ที่จะครบกําหนดภายใน 1 ป แตหากกิจการตั้งใจจะถือ หลักทรัพยที่ซื้อมาเปนเวลาเกินกวา 1 ปจะเรียกหลักทรัพยกลุมนี้วา “เงิน  ลงทุนระยะยาว (Long-term investment)” โดยจะนําไปแสดงในสวน ของสินทรัพยไมหมุนเวียนในงบดุล เงินลงทุนระยะยาวประกอบดวยหลัก ทรัพยเผื่อขาย เงินลงทุนทั่วไปและตราสารหนี้ที่จะถือจนครบกําหนด การจัดประเภทเงินลงทุนนี้ กิจการตองมีวัตถุประสงคที่ชัดเจนใน การถือเงินลงทุนนับตั้งแตเริ่มแรกที่ไดเงินลงทุนนั้นมา หากกิจการไมมี วัตถุประสงคที่ชัดเจน กิจการตองจัดประเภทเงินลงทุนนั้นเปนหลักทรัพย เผื่อขายโดยทันที
  • 8.
    6-8 ชนิดของเงินลงทุน ตราสารหนี้ ตราสารทุน ใชวิธีราคา ถือหุนทีมี ใช ตั้งใจจะถือจน สิทธิออก ครบกําหนด ทุนตัด เสียงมากกวา การรวมธุรกิจ หรือไม ? จําหนาย 50% ? ไมใช ใช ไมใช จัดประเภทเปนหลักทรัพยที่ มีอิทธิพล ใช จะถือจนครบกําหนด อยางเปนสาระ วิธีสวนไดเสีย สําคัญ ? ถือหุน>20%? ไมใช ใชวิธีมูลคา มี หลักทรัพยมี ไมมี ใชวิธีราคาทุน มูลคายุติ ยุติธรรม ธรรมหรือไม จัดประเภทเปนหลักทรัพย ตีราคาและแสดงใน แสดงกําไรหรือขาด เพื่อคา ทุนที่ยังไมเกิดขึ้น งบดุลดวย เปนรายไดในงวด (สินทรัพยหมุนเวียน) ถือไวเพื่อ ใช มูลคายุติ ธรรม ขายในงวด หรือไม ? ไมใช จัดประเภทเปนหลัก ตีราคาและแสดงในงบ แสดงกําไรหรือขาดทุน ทรัพยเผื่อขาย (สิน ที่ยังไมเกิดขึ้นใน ทรัพยหมุนเวียนหรือไม ดุลดวยมูลคายุติธรรม สวนของผูถือหุน หมุนเวียน) ภาพที่ 6-1 การตัดสินใจเพื่อนําวิธีการบัญชีมาใชในการลงทุน
  • 9.
    6-9 ราคาทุนของเงินลงทุน ราคาทุนของเงินลงทุนประกอบดวยรายจายโดยตรงทั้งสิ้นที่กิจการ จายเพือใหไดเงินลงทุนนั้นมา เชน รายจายในการซื้อเงินลงทุน คานาย ่ หนา คาธรรมเนียมและคาภาษีอากร กิจการอาจซื้อเงินลงทุนโดยชําระเปน เงินสด เปนเงินเชื่อ (On margin) หรือรายการอื่นที่ไมใชเงินสด การลงทุนในตราสารหนี้ เงินลงทุนในตราสารหนี้สินจะแบงออกเปน 3 ประเภทตามวัตถุ ประสงคในการถือหลักทรัพยดังนี้ 1. ตราสารหนี้ที่จะถือจนครบกําหนด (Held-to-maturity) หมายถึง เงินลงทุนในตราสารหนี้ที่กิจการซื้อไวโดยมีความตั้งใจแนวแนวาจะ ถือจนครบกําหนดไถถอน 2. หลักทรัพยเพื่อคา (Trading securities) หมายถึง เงินลงทุนใน ตราสารหนี้ทุกชนิดที่กิจการซื้อมาและมีวัตถุประสงคหลักที่จะขาย ในอนาคตอันใกล ทําใหกิจการถือหลักทรัพยนั้นไวในระยะเวลาสั้น เพือหากําไรจากผลตางของราคาซื้อและราคาขาย ่ 3. หลักทรัพยเผื่อขาย (Available-for-sale) หมายถึง เงินลงทุนใน ตราสารหนี้ทุกชนิดที่ไมสามารถจัดประเภทเปนตราสารหนี้ที่ถือไว จนครบกําหนดหรือหลักทรัพยเพื่อคาได
  • 10.
    6-10 ตารางที่ 6-2 การจัดประเภทตราสารหนี้วิธีการบัญชีและการแสดงรายงาน การจัดประเภท การตีราคา กําไรหรือขาดทุนที่ยัง ผลตอบแทน ไม เกิดขึ้นจากการถือ สินทรัพย ! ตราสารหนี้ ราคาทุนตัด ไมรับรู ดอกเบี้ยรับและกํ าไรขาด ที่จะถือจนครบ จําหนาย ทุนจากการจําหนาย กําหนด ! หลักทรัพย มูลคายุตธรรม ิ รับรูในงบกําไรขาดทุนดอกเบี้ยรับและกํ าไรขาด เพื่อคา ทุนจากการจําหนาย ! หลักทรัพย มูลคายุติธรรม รับรูโดยแสดงเปนราย ดอกเบี้ยรับและกํ าไรขาด เผื่อขาย การแยกตางหากในสวน ทุนจากการจําหนาย ของผูถือหุน ตราสารหนี้ที่จะถือจนครบกําหนด ตราสารหนี้เทานั้นที่สามารถจัดประเภทเปนหลักทรัพยที่จะถือจน ครบกําหนด เนื่องจากตามคําจํากัดความ ตราสารทุนไมมีระยะเวลาครบ กําหนด ตราสารหนี้ที่จะจัดประเภทเปนตราสารหนี้ที่จะถือจนครบกําหนด ไดก็ตอเมื่อกิจการ (1) มีความตั้งใจแนวแน (2) มีความสามารถที่จะถือหลักทรัพยเหลานี้จนครบกําหนด ตราสารหนี้ที่จะถือจนครบกํ าหนดจะบันทึกบัญชีดวยราคาทุนตัด จําหนาย ไมใชมูลคายุติธรรม
  • 11.
    6-11 ตัวอยางที่ 6-1 บริษัทนนทรีจํากัด ซื้อหุนกูมูลคา 200,000 บาท อัตรา ดอกเบี้ย 8% จากบริษัทไทยคม จํากัด เมื่อวันที่ 1 มกราคม ป 25+3 โดยจายเงินสด 184,556 บาท หุนกูจะครบกําหนดไถถอนในวันที่ 1 มกราคม ป 25+8 บริษัทไทยคมจายดอกเบี้ยทุกวันที่ 1 กรกฎาคม และ 1 มกราคม สวนลด 15,444 บาท (200,000-184,556) เกิดขึ้นจากอัตรา ดอกเบี้ยที่แทจริง 10% การบันทึกบัญชีสําหรับการลงทุนทําไดดังนี้ ตราสารหนี้ที่จะถือจนครบกําหนด-หุนกู.......184,556 เงินสด................................................................ 184,556 ส ว นลดหรื อ ส ว นเกิ น จากเงิ น ลงทุ น ระยะยาวในหุ  น กู  จ ะต อ งตัด จําหนายใหหมดไป โดยมาตรฐานการบัญชีฉบับที่ 40 เรื่องการบัญชี สําหรับเงินลงทุนในตราสารหนี้และตราสารทุน กําหนดใหตัดจําหนายดวย วิธอตราดอกเบี้ยที่แทจริง (Effective interest method) หรือวิธีอื่นที่ ีั ใหผลไมแตกตางจากวิธีอัตราดอกเบี้ยที่แทจริงอยางมีนัยสําคัญ
  • 12.
    6-12 ตารางที่ 6-3 การคํานวณเกี่ยวกับดอกเบี้ยรับ หุนกู 8% อัตราดอกเบี้ยที่แทจริง 10% วันที่ ดอกเบี้ยที่ไดรับ รายไดดอก ตัดจําหนาย ราคาตามบัญชี เปนเงินสด เบี้ย สวนลดมูลคา ของหุนกู หุนกู 1 มค. 25+3 184,556 1 กค. 25+3 8,000ก 9,228ข 1,228ค 185,784ง 1 มค. 25+4 8,000 9,290 1,290 187,074 1 กค. 25+4 8,000 9,354 1,354 188,428 1 มค. 25+5 8,000 9,422 1,422 189,850 1 กค. 25+5 8,000 9,492 1,492 191,342 1 มค. 25+6 8,000 9,566 1,566 193,090 1 กค. 25+6 8,000 9,646 1,646 194,554 1 มค. 25+7 8,000 9,728 1,728 196,282 1 กค. 25+7 8,000 9,814 1,814 198,096 1 มค. 25+8 8,000 9,904 1,904 200,000 80,000 95,444 15,444 ก 8,000 = 200,000×.08×6/12 ข 9,228 = 184,556×.10×6/12 ค 1,228 = 9,228 – 8,000 ง 185,784 = 184,556 + 1,228
  • 13.
    6-13 การบันทึกรายการรับดอกเบี้ย ณ วันที่ 1 กรกฎาคม 25+3 (ใชขอ มูลจากตารางที่ 6-3) มีดังนี้ 1 กรกฎาคม 25+3 เงินสด ..........................................................8,000 ตราสารหนี้ที่จะถือจนครบกําหนด-หุนกู .........1,228 ดอกเบี้ยรับ .............................................................9,228 เนืองจากบริษัทนนทรี ปดบัญชีทุกสิ้นปปฏิทิน รายการปรับปรุงดอก ่ เบี้ยคางรับ ณ วันที่ 31 ธันวาคม 25+3 มีดังนี้ 31 ธันวาคม 25+3 ดอกเบี้ยคางรับ ...............................................8,000 ตราสารหนี้ที่จะถือจนครบกําหนด-หุนกู...........1,290 ดอกเบี้ยรับ .............................................................9,290 บริษทนนทรี จํากัดจะแสดงรายการเกี่ยวกับเงินลงทุนในหุนกู ในงบ ั การเงินป 25+3 ดังนี้ บริษัทนนทรี จํากัด งบดุล ณ วันที่ 31 ธันวาคม 25+3 (บาท) สินทรัพยหมุนเวียน: ดอกเบี้ยคางรับ 8,000 เงินลงทุนระยะยาว: ตราสารหนี้ที่จะถือจนครบกําหนด-หุนกู 187,074
  • 14.
    6-14 บริษัทนนทรี จํากัด งบกําไรขาดทุน สําหรับปสิ้นสุดวันที่ 31 ธันวาคม 25+3 (บาท) รายไดอ่น: ื ดอกเบี้ยรับ 18,518 บัญชีตราสารหนี้ที่จะถือจนครบกําหนด-หุนกู จะมีราคาตามบัญชี (Carrying amount) ที่เปนราคาทุนตัดจําหนายมาตลอดอายุหุนกูจน เหลือเทากับราคาตามมูลคาพอดีเมื่อครบกําหนดไถถอน สมมติวาถาบริษัทนนทรีขายเงินลงทุนในหุนกูของบริษัทไทยคม เมื่อวันที่ 1 พฤศจิกายน ป 25+7 ในราคา 99 ¾ (เทียบกับราคาตามมูล คา 100) บวกดอกเบี้ยคางรับ กอนการจําหนายหุนกู บริษัทนนทรีตองบันทึกการตัดจําหนายสวน ลดมูลคาหุนกู จากวันที่ 1 กรกฎาคม 25+7 ถึงวันที่ 1 พฤศจิกายน 25+7 คือ 1,270 บาท (4/6 × 1,904) ในสมุดรายวันทั่วไปดังนี้ 1 พฤศจิกายน 25+7 ตราสารหนี้ที่จะถือจนครบกําหนด-หุนกู .........1,270 ดอกเบี้ยรับ .............................................................1,270 การคํานวณกําไรจากการจําหนายหุนกู ทําไดดังนี้
  • 15.
    6-15 ราคาขายหุนกู (ไมรวมดอกเบี้ยคางรับ) (99¾ ÷ 100 × 200,000) 199,500 บาท หัก ราคาตามบัญชีหุนกู ณ วันที่ 1 พฤศจิกายน 25+7 ราคาทุนตัดจําหนาย 1 กรกฎาคม 25+7 198,096 บวก สวนลดที่ตัดจําหนายสําหรับงวด 1 กค. 25+7 1,270 199,366 กําไรจากการจําหนายหุนกู 134 การบันทึกกําไรจากการจําหนายหุนกู ทําไดดังนี้ 1 พฤศจิกายน 25+7 เงินสด (199,500+5,334) ..........................204,834 ดอกเบี้ยรับ (4/6 x 8,000) ......................................5,334 ตราสารหนี้ที่จะถือจนครบกําหนด-หุนกู ............... 199,366 กําไรจากการจําหนายหลักทรัพย .................................134 หลักทรัพยเผื่อขาย เงินลงทุนในตราสารหนี้ที่มีวัตถุประสงคถือไวเผื่อขาย จะแสดงตาม มูลคายุติธรรม กําไรและขาดทุนที่ยังไมเกิดขึ้น (Unrealized gain or loss) ที่เกิดจากผลตางระหวางราคาทุนและมูลคายุติธรรมของหลักทรัพย จะบันทึกในบัญชีกําไรหรือขาดทุนที่ยังไมเกิดขึ้น (Unrealized holding gain or loss) บัญชีนี้จะแสดงเปนรายการหนึ่งแยกตางหากจากสวนของ ผูถือหุน ดังนั้นการเปลี่ยนแปลงในมูลคายุติธรรมจะไมบันทึกเปนกําไร จนกวาหลักทรัพยนั้นจะถูกขายออกไป
  • 16.
    6-16 หลักทรัพยเผื่อขายมีเพียงชนิดเดียว ตัวอยางที่ 6-2 บริษทนนทรีจํากัด ซื้อหุนกูมูลคา 100,000 บาท อัตรา ั ดอกเบี้ย 10% อายุ 5 ป เมื่อวันที่ 1 มกราคม 25+3 จากบริษัทสยามรัฐ จํากัด ซึ่งกําหนดจายดอกเบี้ยปละ 2 ครั้ง ในวันที่ 1 กรกฎาคมและ 1 มกราคม บริษัทนนทรีซื้อหุนกูในราคา 108,111 บาท ซึ่งมีสวนเกิน 8,111 บาท อัตราดอกเบี้ยที่แทจริง (Effective interest rate) เทากับ 8% บริษัทไมมีวัตถุประสงคจะถือหุนกูไวเปนหลักทรัพยเพื่อคาหรือจะ ถือจนครบกําหนด บริษัทจึงบันทึกหุนกูที่ซื้อไวเปนหลักทรัพยเผื่อขาย การบันทึกบัญชีทําไดดังนี้ 1 มกราคม 25+3 หลักทรัพยเผื่อขาย-หุนกู ...........................108,111 เงินสด ................................................................ 108,111
  • 17.
    6-17 ตารางที่ 6-4การคํานวณเกี่ยวกับดอกเบี้ยรับ หุนกู 10% อัตราดอกเบี้ยที่แทจริง 8% วันที่ ดอกเบี้ยที่ได รายไดดอก ตัดจําหนาย ราคาตามบัญชี รับเปนเงินสด เบี้ย สวนเกินมูล ของหุนกู คาหุนกู 1 มค. 25+3 108,111 1 กค. 25+3 5,000ก 4,324ข 676ค 107,435ง 1 มค. 25+4 5,000 4,297 703 106,732 1 กค. 25+4 5,000 4,269 731 106,001 1 มค. 25+5 5,000 4,240 760 105,241 1 กค. 25+5 5,000 4,210 790 104,451 1 มค. 25+6 5,000 4,178 822 103,629 1 กค. 25+6 5,000 4,145 855 102,774 1 มค. 25+7 5,000 4,111 889 101,885 1 กค. 25+7 5,000 4,075 925 100,960 1 มค. 25+8 5,000 4,040 960 100,000 50,000 41,889 8,111 ก 5,000 = 100,000 × .10 × 6/12 ข 4,324 = 108,111 × .08 × 6/12 ค 676 = 5,000 – 4,324 ง 107,435 = 108,111 - 676
  • 18.
    6 18 - การบันทึกดอกเบี้ยรับ ณ วันที่ 1 กรกฎาคม ป 25+3 มีดังนี้ 1 กรกฎาคม 25+3 เงินสด ............................................................5,000 หลักทรัพยเผื่อขาย-หุนกู ............................................676 ดอกเบี้ยรับ .............................................................4,324 ณ วันที่ 31 ธันวาคม 25+3 บริษัทนนทรีจะปรับปรุงดอกเบี้ยคางรับ พรอมกับตัดจําหนายสวนเกิน ดังนี้ 31 ธันวาคม 25+3 ดอกเบี้ยคางรับ ...............................................5,000 หลักทรัพยเผื่อขาย-หุนกู ............................................703 ดอกเบี้ยรับ .............................................................4,297 31 ธันวาคม 25+3 กําไรขาดทุนที่ยังไมเกิดขึ้น-สวนของผูถือหุน ....1,732 คาเผื่อการปรับมูลคาเงินลงทุน–เผื่อขาย หรือ หลักทรัพยเผื่อขาย......................................1,732
  • 19.
    6-19 บริษัทนนทรี จํากัด งบดุล ณ วันที่ 31 ธันวาคม 25+3 (บาท) หลักทรัพยเผื่อขาย-หุนกู (ราคาทุนตัดจําหนาย) 106,732 หัก คาเผื่อการปรับมูลคาเงินลงทุน-เผื่อขาย 1,732 หลักทรัพยเผื่อขาย-หุนกู (มูลคายุติธรรม) 105,000 บริษัทจะตองบันทึกกลับรายการดอกเบี้ยคางรับและบันทึกดอกเบี้ย รับ ดังนี้ 1 มกราคม 25+4 ดอกเบี้ยรับ ...................................................5,000 ดอกเบี้ยคางรับ .......................................................5,000 เงินสด ..........................................................5,000 ดอกเบี้ยรับ .............................................................5,000 การจําหนายหลักทรัพยเผื่อขาย ถาหุนกูที่ถือเปนหลักทรัพยเผื่อขายถูกจํ าหนายออกไปกอนครบ กําหนด กิจการตองบันทึกการตัดจําหนายสวนลดหรือสวนเกินจนถึงวันที่ จําหนายหุนกู เมื่อขายหุนกูออกไปทั้งหมด กิจการตองลางบัญชีคาเผื่อ การปรับมูลคาเงินลงทุนและบัญชีกําไรขาดทุนที่ยังไมเกิดขึ้น (สวนของผู ถือหุน) ออกไป และบันทึกกําไรหรือขาดทุนจากการจําหนายโดยการ เปรียบเทียบระหวางราคาขายกับราคาทุนตัดจําหนายในวันนั้น
  • 20.
    6-20 สมมติวาบริษัทนนทรี ขายหุนกูของบริษัทสยามรัฐออกไปในวันที่ 1 มกราคม 25+4 ในราคา 110 การบันทึกบัญชี มีดังนี้ 1 มกราคม 25+4 เงินสด .................................................110,000 คาเผื่อการปรับมูลคาเงินลงทุน-เผื่อขาย ....1,732 หลักทรัพยเผื่อขาย.............................................. 106,732 กําไรขาดทุนที่ยังไมเกิดขึ้น-สวนของผูถือหุน ............1,732 กําไรจากการจําหนายหลักทรัพย ………………………3,268* * ราคาขาย 110,000 – ราคาทุนตัดจําหนาย 106,732 กลุมหลักทรัพย หากกิจการลงทุนซื้อหลักทรัพยเปนกลุมเรียกวา “Portfolio” ซึ่ง ประกอบดวยหลักทรัพยหลายชนิด การคํานวณหามูลคายุติธรรม ณ วัน สินงวดสามารถบันทึกเปนกลุมหลักทรัพยแทนการปรับทีละรายการ ้ ตัวอยางที่ 6-3 สมมติวาบริษัทนนทรีจํากัด มีตราสารหนี้สองชนิดถือไว  เปนหลักทรัพยเผื่อขาย ตอไปนี้เปนขอมูลเกี่ยวกับราคาทุนตัดจําหนาย มูลคายุติธรรมและกําไรขาดทุนที่ยังไมเกิดขึ้น
  • 21.
    6-21 กลุมตราสารหนี้ที่มีเผื่อขาย ณ วันที่ 31 ธันวาคม 25+8 เงินลงทุน ราคาทุน มูลคายุติธรรม กําไร(ขาดทุน) ตัดจําหนาย ที่ยังไมเกิดขึ้น หุนกู 8% บริษัทกรุงสยาม จํากัด 187,074 207,200 20,126 หุนกู 10% บริษัทนวธานี จํากัด 400,000 360,800 (39,200) รวมกลุมหลักทรัพย 587,074 568,000 (19,074) ยอดคงเหลือของบัญชีคาเผื่อการปรับมูลคาเงินลงทุนกอนการปรับปรุง  -0- บัญชีคาเผื่อการปรับมูลคาเงินลงทุนที่ตองเครดิตเพิ่ม (19,074) 31 ธันวาคม 25+8 กําไรขาดทุนที่ยังไมเกิดขึ้น - สวนของผูถือหุน...... 19,074 คาเผื่อการปรับมูลคาเงินลงทุน - เผื่อขาย .............. 19,074 ขาดทุนสุทธิที่ยังไมเกิดขึ้นจํานวน 19,074 บาท จะนําไปลดสวนของ ผูถือหุนลง สมมติตอมาวาบริษัทนนทรี ขายหุนกูของบริษัทกรุงสยาม ออกไป เมื่อวันที่ 1 กรกฎาคม 25+9 ในราคา 180,000 บาท โดยบริษัทนนทรีได บันทึกรับดอกเบี้ยและตัดจําหนายสวนลดจนถึงวันที่ 1 กรกฎาคม 25+9 แลว ราคาทุนตัดจําหนายคงเหลือ ณ วันนี้เทากับ 188,428 บาท การ คํานวณขาดทุนจากการจําหนายหุนกู มีดังนี้
  • 22.
    6-22 ราคาทุนตัดจําหนาย (หุนกูของบริษัทกรุงสยาม) 188,428 หัก ราคาจําหนายหุนกู 180,000 ขาดทุนจากการจําหนายหุนกู 8,428 การบันทึกรายการจําหนายหุนกูในสมุดบัญชี มีดังนี้ 1 กรกฎาคม 25+9 เงินสด ......................................................180,000 ขาดทุนจากการจําหนายหลักทรัพย ...............8,428 หลักทรัพยเผื่อขาย-หุนกู .................................. 188,428 ขาดทุนจากการจําหนายหลักทรัพยจะแสดงเปนคาใชจายอื่นในงบ กําไรขาดทุน สมมติวาไมมีการซื้อและขายหุนกูในป 25+9 ตอไปนี้เปนขอ มูล ณ วันที่ 31 ธันวาคม 25+9 กลุมตราสารหนี้ที่มีเผื่อขาย ณ วันที่ 31 ธันวาคม 25+9 เงินลงทุน ราคาทุนตัด มูลคายุติธรรม กําไร(ขาดทุน) จําหนาย ที่ยังไมเกิดขึ้น หุนกู 10% บริษัทนวธานี จํากัด 400,000 390,000 (10,000) ยอดคงเหลือของบัญชีคาเผื่อการปรับมูลคาเงินลงทุนกอนปรับปรุง  (19,074) ลดยอดบั ญ ชี ค  า เผื่อการปรับมูลคาเงินลงทุนใหแสดงมูลคายุติ (9,074) ธรรม (เดบิต)
  • 23.
    6-23 31 ธันวาคม 25+9 คาเผื่อการปรับมูลคาเงินลงทุน - เผื่อขาย ......9,074 กําไรขาดทุนที่ยังไมเกิดขึ้น – สวนของผูถือหุน .........9,074 การแสดงรายการในงบการเงิน บริษัทนนทรี จํากัด งบดุล ณ วันที่ 31 ธันวาคม 25+9 (บาท) สินทรัพยหมุนเวียน: ดอกเบี้ยคางรับ ××× เงินลงทุน: หลักทรัพยเผื่อขาย (มูลคายุติธรรม) 390,000 สวนของผูถือหุน: ขาดทุนสะสมที่ยังไมเกิดขึ้นจากการถือหลักทรัพย 10,000 บริษัทนนทรี จํากัด งบกําไรขาดทุน สําหรับปสิ้นสุดวันที่ 31 ธันวาคม 25+9 (บาท) รายไดและกําไรอื่น ๆ: ดอกเบี้ยรับ ××× คาใชจายและขาดทุนอื่น ๆ: ขาดทุนจากการจําหนายหลักทรัพย 8,428
  • 24.
    6-24 หลักทรัพยเพื่อคา หลักทรัพยเพื่อคาเปนหลักทรัพยที่กิจการถือไวโดยมีวัตถุประสงคที่ จะขายออกไปในระยะเวลาสั้น หลักทรัพยประเภทนี้จะมีการซื้อและขาย เกิดขึ้นบอย กิจการจะไดรับกําไรในระยะสั้นจากผลตางระหวางราคาซื้อ และราคาขาย การถือหลักทรัพยเพื่อคานี้โดยปกติจะถือนอยกวา 3 เดือน หรืออาจถือเปนวันหรือเปนชั่วโมงก็ได หลักทรัพยเพื่อคาจะแสดงดวยมูลคายุติธรรม โดยจะปรับปรุงทุก สินงวดบัญชี กําไรหรือขาดทุนที่ยังไมเกิดขึ้นจะแสดงในงบกําไรขาดทุน ้ และไมมีการตัดจําหนายสวนเกินหรือสวนลด กําไรหรือขาดทุนจากการถือหลักทรัพยคือผลตางระหวางมูลคายุติ ธรรมจากงวดหนึ่งไปอีกงวดหนึ่ง ตัวอยางที่ 6-4 สมมติวาในวันที่ 31 ธันวาคม 25+9 บริษัทนนทรี จํากัด มีรายละเอียดของกลุมหลักทรัพยเพื่อคาที่บริษัทลงทุนเปนปแรก ดังนี้
  • 25.
    6-25 กลุมหลักทรัพยเพื่อคา ณ วันที่ 31 ธันวาคม 25+9 เงินลงทุน ราคาทุน มูลคายุติธรรม กําไร(ขาดทุน) ที่ยังไมเกิดขึ้น หุนกู 10% บริษัทการบินไทย 87,720 103,000 15,280 หุนกู 11% บริษัทสิงคโปร 368,460 350,400 (18,060) แอรไลน หุนกู 8% บริษัท นสพ.ไทย 172,720 183,000 10,280 โพสต รวมกลุมหลักทรัพย 628,900 636,400 7,500 ยอดคงเหลือของบัญชีคาเผื่อการปรับมูลคาเงินลงทุน กอนการปรับปรุง -0- ปรับปรุงคาเผื่อการปรับมูลคาเงินลงทุน (เดบิต) 7,500 ณ วันที่ซื้อ หลักทรัพยเพื่อคา........................................628,900 เงินสด ................................................................ 628,900 31 ธันวาคม 25+8 คาเผื่อการปรับมูลคาเงินลงทุน - เพื่อคา ..........7,500 กําไรขาดทุนที่ยังไมเกิดขึ้น - งบกําไรขาดทุน ............7,500
  • 26.
    6-26 การจําหนายหลักทรัพยเพื่อคา สมมติวาในวันที่ 2 มกราคม 25+9 บริษัทนนทรี ขายหุนกูของ บริษทการบินไทยไปในราคา 100,000 บาท การบันทึกบัญชีทําไดดังนี้ ั 2 มกราคม 25+9 เงินสด ......................................................100,000 หลักทรัพยเพื่อคา .................................................. 87,720 กําไรจากการจําหนายหลักทรัพย ...........................12,280 กํ าไรจากการจํ าหนายหลักทรัพยไดจากการเปรียบเทียบระหวาง ราคาทุนและราคาขาย ประเด็นเพิ่มเติมเกี่ยวกับตราสารหนี้ - การซื้อหุนกูระหวาง งวดการจายดอกเบี้ย หากกิจการซื้อหุนกูระหวางงวดการจายดอกเบี้ย นอกจากจะจายซื้อ หลักทรัพยแลวกิจการจะตองซื้อดอกเบี้ยคางมาดวย การบันทึกบัญชีสาหรับดอกเบี้ยคางรับทําได 2 วิธีคือ ํ 1. ในวันทีซื้อใหเดบิตดอกเบี้ยคางรับและเมื่อถึงวันรับดอกเบี้ย ก็ ่ ลางดอกเบี้ยคางรับออกที่เหลือบันทึกเปนดอกเบี้ยรับของงวด 2. ในวั น ที่ ซื้ อ ให เ ดบิ ต ดอกเบี้ ย รั บ และเมื่ อ ถึ ง วั น รั บ ดอกเบี้ ย ก็ เครดิตดอกเบี้ยรับทั้งจํ านวนโดยไมตองพิจารณาวาเปนดอก
  • 27.
    6-27 เบียคางรับจํานวนเทาใด วิธีนี้ดอกเบี้ยรับที่มียอดทางดานเดบิต ้ และเครดิตจะหักลางกันเอง ตัวอยางที่ 6-5 เมือวันที่ 1 มีนาคม 25+6 บริษัทนนทรีซื้อหุนกู 12% มูล ่ คา 100,000 บาท ของบริษัทดิลกและเพื่อน เปนหลักทรัพยเผื่อขาย ใน ราคาที่ตราไวบวกดอกเบี้ยคางรับ หุนกูออกจําหนายในวันที่ 1 มกราคม 25+6 กําหนดจายดอกเบี้ยทุกวันที่ 1 มกราคมและ 1 กรกฎาคม ของทุก ป การบันทึกบัญชีมีดังนี้ 1 มีนาคม 25+6 หลักทรัพยเผื่อขาย....................................100,000 ดอกเบี้ยคางรับหรือดอกเบี้ยรับ (100,000×.12×2*/12)......2,000 เงินสด .....................................................................102,000 * 1 มกราคม – 1 มีนาคม 1 กรกฎาคม 25+6 เงินสด ..........................................................6,000 ดอกเบี้ยคางรับหรือดอกเบี้ยรับ ....................................2,000 ดอกเบี้ยรับ (100,000×.12×4/12) ..............................4,000 หากวันที่ซื้อหุนกู บริษัทเดบิตดอกเบี้ยคางรับไว วันที่รับดอกเบี้ยก็ จะตองเครดิตดอกเบี้ยคางรับออก ที่เหลือจึงบันทึกเปนดอกเบี้ยรับของ งวด แตถาวันซื้อหุนกูบริษัทเดบิตดอกเบี้ยรับไว วันที่รับดอกเบี้ยก็เครดิต
  • 28.
    6-28 ดอกเบี้ยรับไดทั้งจํานวน ดอกเบี้ยรับทางดานเดบิตและเครดิตจะหักลบ กันเอง การลงทุนในตราสารทุน ตราสารทุน (Equity securities) คือหลักทรัพยที่แสดงความเปน เจาของในกิจการ เชน หุนสามัญ หุนบุริมสิทธิหรือหุนทุนประเภทอื่น นอกจากนี้ยังรวมถึงสิทธิในการไดมาหรือจัดการสวนของเจาของตามที่ตก ลงกันหรือราคาที่กํ าหนดขึ้น เชน ตราสารแสดงสิทธิในการซื้อหุน (Warrants) สิทธิ (Rights) Call options หรือ Put options แตตรา สารหนีที่แปลงสภาพได (Convertible bonds) หรือหุนบุริมสิทธิที่ไถคืน ้ (Redeemable preferred stocks) ไมถือเปนตราสารทุนแตจัดประเภท เปนตราสารหนี้ ราคาทุนของตราสารทุนคือราคาที่จายซื้อรวมคานายหนา  และคาธรรมเนียมในการซื้ออื่น ๆ ระดับการลงทุนของผูลงทุนในการซื้อหุนสามัญของบริษัทอื่น (ผูถูก ลงทุน) จะเปนสิ่งกําหนดวิธีการบัญชีที่นํามาใชสําหรับการลงทุน การลง ทุนในหุนสามัญของบริษัทหนึ่งสามารถจําแนกตามสัดสวนของสิทธิออก เสียงไดดังนี้ 1. ถือหุนนอยกวา 20% (วิธีมูลคายุติธรรม) – ผูลงทุนไมมีอํานาจ กระทําการใด ๆ
  • 29.
    6-29 2. ถือหุนระหวาง 20% ถึง 50% (วิธสวนไดเสีย) – ผูลงทุนมีอทธิ ี ิ พลอยางเปนสาระสําคัญ 3. ถือหุนมากกวา 50% (วิธีการจัดทํางบการเงินรวม) – ผูลงทุนมี อํานาจในการควบคุม สัดสวนของสวนไดเสียหรืออํานาจในการควบคุมทําใหกิจการผูลง ทุนตองบันทึกบัญชีตามวิธีตาง ๆ ดังนี้ % ความเปนเจาของ 0% 20% 50% 100% ระดับการมีอิทธิพล นอยมากหรือไมมีเลย อยางมีสาระสําคัญ ควบคุม (Little or none) (Significant) (Control) วิธีการตีราคา มูลคายุติธรรม สวนไดเสีย งบการเงินรวม (Fair value) (Equity) (Consolidation) ตารางที่ 6-5 การจัดประเภทตราสารทุนวิธีการบัญชีและการแสดงรายงาน การจัดประเภท การตีราคา กําไรหรือขาดทุนที่ ผลตอบแทน ยังไมเกิดขึ้นจาก การถือหลักทรัพย ถือหุนนอยกวา 20% 1. หลักทรัพยเผื่อขาย มูลคายุติ รับรูเปนรายการแยก เงินปนผล, ธรรม ตางหากในสวนของผู กํ าไรหรือ ขาดทุนจากการ ถือหุน จําหนาย 2. หลักทรัพยเพื่อคา มูลคายุติ รับรูในงบกําไรขาดทุน เงินปนผล, ธรรม กําไรหรือขาดทุนจากการ จําหนาย
  • 30.
    6-30 (ตอ) การจัดประเภท การตีราคา กําไรหรือขาดทุนที่ ผลตอบแทน ยังไมเกิดขึ้นจาก การถือหลักทรัพย ! ถือหุนระหวาง สวนไดเสีย ไมรับรู สวนไดเสียในกําไรสุทธิ 20% ถึง 50% (หลังจากปรับปรุงดวยราย การตัดจําหนายแลว) ! ถื อ หุ  น มากกว า งบการเงิ น ไมรับรู - 50% รวม หากกิจการซื้อตราสารทุนที่ไมไดซื้อขายกันในตลาดหลักทรัพย ทํา ใหไมสามารถจัดประเภทเปนหลักทรัพยเผื่อขายหรือหลักทรัพยเพื่อคาได ก็ใหถอวาตราสารทุนนั้นเปน “เงินลงทุนทั่วไป” ซึ่งจะตีราคาตามราคาทุน ื ถือหุนนอยกวา 20% เมือผูลงทุนถือหุนทุนนอยกวา 20% จะถือวาผูลงทุนมีอิทธิพลตอผู ่ ถูกลงทุนเพียงเล็กนอยหรือไมมีเลย ถาเปนหุนที่อยูในความตองการของ ตลาด เงินลงทุนจะถูกตีราคาและรายงานภายหลังการซื้อหุนโดยใชวิธีมูล คายุติธรรม ซึ่งกิจการตองจัดประเภทการลงทุนตั้งแตแรกวาเปนหลัก ทรัพยเผื่อขาย หลักทรัพยเพื่อคาหรือเงินลงทุนทั่วไป (ถาเปนหุนซื้อขาย นอกตลาด) และเนื่องจากหลักทรัพยประเภทหุนทุนไมมีระยะเวลาไถถอน จึงไมสามารถจัดประเภทเปนหลักทรัพยที่ถือไวจนครบกําหนดได
  • 31.
    6-31 หลักทรัพยเผื่อขาย ตัวอยางที่ 6-6 ในวันที่ 3 พฤศจิกายน 25+9 บริษัทนนทรี จํากัดซื้อหุน สามัญของ 3 บริษัท ซึ่งเปนบริษัทที่จดทะเบียนในตลาดหลักทรัพย สัด สวนการลงทุนในแตละบริษัทนอยกวา 20% บริษัทนนทรีตั้งใจที่จะถือไว เปนหลักทรัพยเผื่อขาย ราคาทุนของหลักทรัพยมีดังนี้ ราคาทุน บริษัทตะวันออกอุตสาหกรรม จํากัด 519,400 บริษัทเอสเอ็มอี จํากัด 635,000 บริษัทดีดีเหล็กกลา จํากัด 282,700 รวมตนทุน 1,437,100 การบันทึกรายการ ณ วันซื้อหุน มีดังนี้ 3 พฤศจิกายน 25+9 หลักทรัพยเผื่อขาย.................................1,437,100 เงินสด ............................................................. 1,437,100 ในวันที่ 6 ธันวาคม 25+9 บริษัทนนทรี ไดรับเงินปนผล 8,400 บาท จากการลงทุนในบริษัทเอสเอ็มอี บริษัทจะบันทึกเงินปนผลที่ไดรับ ดังนี้
  • 32.
    6 32 - 6 ธันวาคม 25+9 เงินสด ..........................................................8,400 เงินปนผลรับ...........................................................8,400 ผูลงทุนจะบันทึกรายไดจากการลงทุนเมื่อบริษัทที่ออกหุนประกาศ จายเงินปนผลเทานั้น เนื่องจากถือหุนนอยกวา 20% ดังนั้นผูลงทุนจะไม รับรูกําไรหรือขาดทุนจากการลงทุน ณ วันที่ 31 ธันวาคม 25+9 กลุมหลักทรัพยที่ถือไวเผื่อขายของ บริษทนนทรีแสดงราคาทุนและมูลคายุติธรรม ดังนี้ ั กลุมหลักทรัพยที่ถือไวเผื่อขาย ณ วันที่ 31 ธันวาคม 25+9 เงินลงทุน ราคาทุน มูลคา กําไร(ขาดทุน) ยุติธรรม ที่ยังไมเกิดขึ้น บริษัทตะวันออกอุตสาหกรรม 519,400 550,000 30,600 จํากัด บริษัทเอสเอ็มอี จํากัด 635,000 608,000 (27,000) บริษัทดีดีเหล็กกลา จํากัด 282,700 208,000 (74,700) 1,437,100 1,366,000 (71,100) ยอดคงเหลือของบัญชีคาเผื่อการปรับมูลคาเงินลงทุนกอน -0- ปรับปรุง ปรับปรุงคาเผื่อการปรับมูลคาเงินลงทุน – เครดิต (71,100)
  • 33.
    6-33 31 ธันวาคม 25+9 กําไรขาดทุนที่ยังไมเกิดขึ้น - สวนของผูถือหุน 71,100 คาเผื่อการปรับมูลคาเงินลงทุน - เผื่อขาย .............. 71,100 ในวันที่ 23 มกราคม 25+10 บริษัทนนทรีขายหุนทั้งหมดของบริษัทตะวัน ออกอุตสาหกรรม โดยไดรับเงินสด 574,440 บาท กําไรที่เกิดขึ้นจากการ จําหนายหุน คํานวณจากการเปรียบเทียบราคาทุนและราคาขายไดดังนี้ ราคาขาย 574,440 บาท ราคาทุนของหุนบริษัทตะวันออกอุตสาหกรรม 519,400 กําไรจากการจําหนายหุน 55,040 23 มกราคม 25+10 เงินสด ......................................................574,440 หลักทรัพย - เผื่อขาย.......................................... 519,400 กําไรจากการจําหนายหลักทรัพย ............................ 55,040 สมมติตอไปวาในวันที่ 10 กุมภาพันธ 25+10 บริษัทนนทรีซ้อหุน ื 20,000 หุนของบริษัททักษิณขนสง ในราคาตลาดหุนละ 25.50 บาทรวม กับคานายหนาอีก 3,700 บาท รวมเปนตนทุนทั้งสิ้น 513,700 บาท ในวันที่ 31 ธันวาคม 25+10 กลุมหลักทรัพยเผื่อขายของบริษัท นนทรี มียอดดังนี้
  • 34.
    6-34 กลุมหลักทรัพยเผื่อขาย ณ วันที่ 31 ธันวาคม 25+10 เงินลงทุน ราคาทุน มูลคา กําไร(ขาดทุน) ยุติธรรม ที่ยังไมเกิดขึ้น บริษัททักษิณขนสง จํากัด 513,700 556,700 43,000 บริษัทเอสเอ็มอี จํากัด 635,000 725,100 90,100 บริษัทดีดีเหล็กกลา จํากัด 282,700 278,100 (4,600) 1,431,400 1,559,900 128,500 ยอดคงเหลือของบัญชีคาเผื่อการปรับมูลคาเงินลงทุน กอนปรับปรุง (71,100) ปรับปรุงคาเผื่อการปรับมูลคาเงินลงทุน – เดบิต 199,600 31 ธันวาคม 25+10 คาเผื่อการปรับมูลคาเงินลงทุน - เผื่อขาย ....199,600 กําไรขาดทุนที่ยังไมเกิดขึ้น - สวนของผูถือหุน...... 199,600 บริษัทสามารถถือหลักทรัพยเผื่อขายเปนเงินลงทุนชั่วคราวหรือเงิน ลงทุนระยะยาวก็ได หลักทรัพยเพื่อคา การบันทึกบัญชีของหลักทรัพยเพื่อคาจะเหมือนกับหลักทรัพยเผื่อ ขายยกเวนการบันทึกและแสดงรายการกําไรขาดทุนจากการถือหลักทรัพย ใหถอเปนสวนหนึ่งของงบกําไรขาดทุน ดังนั้นจึงใชชื่อบัญชี “กําไรหรือขาด ื
  • 35.
    6-35 ทุนทียงไมเกิดขึ้น-งบกําไรขาดทุน” แทน หลักทรัพยเพื่อคาจะถือเปนเงิน ่ั ลงทุนชั่วคราวเทานั้น ถือหุนตั้งแต 20% ถึง 50% การถือหุนตั้งแต 20% จนถึง 50% จะทําใหผูถือหุนมีอิทธิพลอยาง เปนสาระสําคัญ (Significant influence) ตอการดําเนินงานและ นโยบายทางการเงินของกิจการที่ไปลงทุน เชน การแตงตั้งคณะกรรมการ บริหาร การเขาไปมีสวนรวมในการตัดสินใจ การกําหนดนโยบายการคาที่ สําคัญระหวางบริษัท การแลกเปลี่ยนบุคลากรหรือเทคโนโลยีระหวางกัน เรียกการลงทุนนี้วา “เงินลงทุนในบริษัทรวม” วิธการบัญชีที่นํามาใชคือวิธี ี สวนไดเสีย วิธสวนไดเสีย ี ตามวิธสวนไดเสีย (Equity method) ผูลงทุนจะบันทึกเงินลงทุน ี เริมตนดวยราคาทุน หลังจากนั้นก็จะปรับปรุงบัญชีเงินลงทุนดวยสวนได ่ เสียในกําไรขาดทุนของบริษัทที่ออกหุนและปรับลดบัญชีเงินลงทุนดวยเงิน ปนผลทีไดรับ กลาวคือกําไร (ขาดทุน) จะทําใหเงินลงทุนเพิ่มขึ้น (ลดลง) ่ สวนเงินปนผลที่ไดรับจะนําไปลดบัญชีเงินลงทุน
  • 36.
    6-36 เปรียบเทียบวิธีมูลคายุติธรรมและวิธสวนไดเสีย ี ตัวอยางที่ 6-7 บริษทนนทรี จํากัดซื้อสวนไดเสีย 20% ในบริษทมินิ ั ั จํากัด โดยแบงออกเปน 2 กรณีดังนี้ กรณีที่ 1 สมมติวาบริษัทนนทรีไมสามารถเขาไปมีบทบาทในการ บริหารและตราสารถูกจัดประเภทเปนหลักทรัพยเผื่อขาย--วิธี มูลคา ยุตธรรมจะถูกนํามาใชในการบันทึกบัญชี ิ กรณีที่ 2 สมมติวาบริษัทนนทรีสามารถเขาไปมีอิทธิพลอยางเปน  สาระสําคัญตอการบริหารงานบริษัทมินิ -- ใชวิธีสวนไดเสียในการ บันทึกบัญชี หากกิจการใชวิธีมูลคายุติธรรมในการบันทึกบัญชี กําไรสุทธิของ บริษัทที่ออกหุนจะไมนํามารับรูเปนกําไรของบริษัทที่ลงทุน การบันทึก บัญชีสําหรับวิธีทั้งสอง มีดังตอไปนี้ การบันทึกบัญชีของบริษัทนนทรี จํากัด วิธีมลคายุติธรรม ู วิธีสวนไดเสีย "ในวันที่ 2 มกราคม 25+2 บริษัทนนทรีลงทุนซื้อหุน 48,000 หุน (20% ของหุน สามัญของบริษัทมินิ) ในราคาทุนหุนละ 20 บาท หลักทรัพยเผื่อขาย 960,000 เงินลงทุนในบริษัทมินิ 960,000 เงินสด 960,000 เงินสด 960,000
  • 37.
    6-37 (ตอ) การบันทึกบัญชีของบริษัทนนทรี จํากัด วิธีมูลคายุติธรรม วิธีสวนไดเสีย "ในป 25+2 บริษัทมินิรายงานกําไรสุทธิ 400,000 บาท ไมบันทึกบัญชี เงินลงทุนในบริษัทมินิ 80,000 รายไดจากการลงทุน 80,000 (400,000 x 20%) " 31 ธันวาคม 25+2 หุนสามัญ 48,000 หุนของบริษทมินิมีราคาตลาดหุนละ 24 ั บาท หรือเปนเงิน 1,152,000 บาท คาเผื่อการปรับมูลคา ไมบันทึกบัญชี เงินลงทุน-เผื่อขาย 192,000 กําไรขาดทุนที่ยังไม เกิดขึ้น-สวนของผูถอหุน ื 192,000 " 25 มค 25+3 บริษัทมินิประกาศและจายเงินสดปนผล 200,000 บาท เงินสด 40,000 เงินสด 40,000 เงินปนผลรับ 40,000 เงินลงทุนในบริษัทมินิ 40,000 "สําหรับป 25+3 บริษัทมินิรายงานขาดทุนสุทธิ 100,000 บาท ไมบันทึกบัญชี ขาดทุนจากการลงทุน 20,000 เงินลงทุนในบริษัทมินิ 20,000 "31 ธค 25+3 ราคาตลาดของหุนของบริษทมินิหุนละ 22 บาท หรือ 1,056,000 บ. ั กํ าไรขาดทุ น ที่ ยั ง ไม เ กิ ด 96,000 ไมบันทึกบัญชี ขึ้น-สวนของผูถือหุน คาเผื่อการปรับมูล คาเงินลงทุน-เผื่อขาย 96,000 ขาดทุนทียังไมเกิดขึ้นเทากับ 1,152,000-1,056,000 บาท ่
  • 38.
    6-38 วิธสวนไดเสีย-เพิ่มเติม ี  วิธปฏิบตทางบัญชีตามวิธีสวนไดเสีย นอกจากบริษัทผูลงทุนจะตอง ี ัิ ปรับปรุงบัญชีเงินลงทุนดวยผลกําไรและเงินปนผลที่ไดรับแลว ผูลงทุนยัง ตองตัดจําหนายผลตางระหวางราคาทุนและราคาตามบัญชีของสวนได เสียในสินทรัพยสุทธิของบริษัทผูถูกลงทุน ณ วันซื้อหุนดวย โดย กระจายผลตางไปปรับปรุงสินทรัพยและหนี้สินของบริษัทที่ออกหุนให แสดงตามมูลคายุติธรรมตามสัดสวนของหุนที่ซ้ือ หากกระจายไมหมด ผลตางที่เหลือถือวาเปน “คาความนิยม (Goodwill)” และหากบริษัทที่ ออกหุนมี “รายการพิเศษ (Extraordinary items)” เกิดขึ้น รายไดจาก การลงทุนตองแสดงกอนรายการพิเศษ ตัวอยางที่ 6-8 ในวันที่ 1 มกราคม 25+4 บริษัทนนทรี จํากัดซื้อหุน สามัญ 250,000 หุนของบริษัทพานิช จํากัด จากหุนที่ออกจําหนายแลวทั้ง หมดจํานวน 1,000,000 หุน เปนเงินทั้งสิ้น 4,250,000 บาท บริษัทพานิช มีสนทรัพยสุทธิ ณ วันที่ถกซื้อหุนเปนเงิน 15,000,000 บาท จากการ ิ ู ประเมินมูลคาสินทรัพยพบวาสินทรัพยที่มีคาเสื่อมราคามีราคาตามบัญชี ตํากวาราคาตลาด 300,000 บาท สวนที่เหลือถือเปนคาความนิยม สิน ่ ทรัพยถาวรมีอายุการใชงานอีก 10 ป คาความนิยมใหตัดจําหนายภายใน 20 ป
  • 39.
    6-39 บริษทพานิชรายงานกําไรสุทธิสําหรับป 25+4 เทากับ 1,400,000 ั บาทซึงไดรวมผลขาดทุนจากรายการพิเศษ 200,000 บาท ในวันที่ 30 ่ มิถนายน 25+4 และ 31 ธันวาคม 25+4 บริษัทพานิชจายเงินปนผล ุ 250,000 บาทและ 450,000 บาทตามลําดับ การเปรียบเทียบราคาทุนและราคาตามบัญชีของสินทรัพยสุทธิ ณ วันซื้อหุน มีดังนี้: ราคาทุน 4,250,000 บาท หัก ราคาตามบัญชี (.25×15,000,000) 3,750,000 ราคาทุนสูงกวาราคาตามบัญชี 500,000 กระจายผลตาง: สินทรัพยถาวร 300,000 คาความนิยม 200,000 เหลือ -0- บริษทนนทรีจะบันทึกรายการลงทุนตามวิธีสวนไดเสีย ดังตอไปนี้ ั 1 มกราคม 25+4 เงินลงทุนในบริษัทพานิช...........................4,250,000 เงินสด ............................................................. 4,250,000 บันทึกการลงทุนซื้อหุนสามัญบริษัทพานิช จํานวน 250,000 หุน
  • 40.
    6-40 30 มิถุนายน 25+4 เงินสด..........................................................62,500 เงินลงทุนในบริษัทพานิช ........................................ 62,500 บันทึกรับเงินปนผลจํานวน 250,000×.25 จากบริษัทพานิช 31 ธันวาคม 25+4 เงินลงทุนในบริษัทพานิช .............................350,000 ขาดทุนจากการลงทุน (รายการพิเศษ)............50,000 รายไดจากการลงทุน (กําไรตามปกติ) ................... 400,000 รับรูสวนไดเสียในกําไรกอนรายการพิเศษ (1,600,000×.25) และ ขาดทุนจากรายการพิเศษ (200,000×.25) 31 ธันวาคม 25+4 เงินสด........................................................112,500 เงินลงทุนในบริษัทพานิช ...................................... 112,500 บันทึกรับเงินปนผล 450,000×.25 31 ธันวาคม 25+4 รายไดจากการลงทุน .....................................40,000 เงินลงทุนในบริษัทพานิช ........................................ 40,000
  • 41.
    6-41 บันทึกการตัดจําหนายผลตางระหวางราคาทุนและราคาตามบัญชี ดังนี้ สินทรัพยถาวร 300,000÷10 = 30,000 คานิยมตัดบัญชี 200,000÷20 = 10,000 รวม 40,000 ยอดคงเหลือของบัญชีเงินลงทุนในหุนทุนของบริษัทพานิช ณ วันที่ 31 ธันวาคม 25+4 เทากับ 4,390,000 บาท ซึ่งแสดงการเปลี่ยนแปลงได ดังนี้ บัญชีเงินลงทุนบริษัทพานิช ราคาทุน ณ วันที่ 1 มกราคม 25+4 4,250,000 บวก สวนไดเสียในกําไรกอนรายการพิเศษ 400,000 4,650,000 หัก ขาดทุนจากรายการพิเศษ 50,000 เงินปนผลรับ วันที่ 30 มิถุนายน และ 31 ธันวาคม 175,000 ตัดจําหนายสินทรัพยที่มีคาเสื่อมราคา 30,000 ตัดจําหนายคาความนิยม 10,000 265,000 ยอดคงเหลือของบัญชีเงินลงทุน ณ วันที่ 31 ธันวาคม 25+4 4,385,000 การถือหุนมากกวา 50% หากกิจการหนึ่งซื้อหุนสามัญของอีกกิจการหนึ่งเกิน 50% ถือวากิจ การทีลงทุนมีอํานาจเขาไปควบคุม (Control) อีกกิจการหนึ่ง บริษัทที่ลง ่ ทุนจะเรียกวา “บริษัทใหญ (Parent)” สวนบริษัทที่ถูกซื้อหุนจะเรียกวา
  • 42.
    6-42 “บริษัทยอย (Subsidiary)” เงินลงทุนในหุนสามัญของบริษัทยอยจะ แสดงเปนเงินลงทุนระยะยาว(Long-term investment) ในงบดุลของ บริษทใหญ สําหรับวิธีการบันทึกการลงทุนของบริษัทใหญ จะใชวิธีสวนได ั เสีย ประเด็นเพิ่มเติมเกี่ยวกับตราสารทุน การซื้อหลักทรัพยมากกวาหนึ่งชนิด ถากิจการซื้อหลักทรัพยมากกวาหนึ่งชนิดโดยจายซื้อดวยยอดรวม (Lump sum) ถาทราบมูลคายุติธรรม (ราคาตลาด) ของหลักทรัพยแตละ ชนิด ก็ใหใชราคาตลาดเปนเกณฑในการปนสวนตนทุน ตัวอยางที่ 6-9 ในวันที่ 1 กันยายน 25+5 บริษัทนนทรี จายซื้อหลัก ทรัพยเปนเงินรวม 264,000 บาท ประกอบดวยหุนสามัญ 5,000 หุนของ บริษทสาธิต จํากัด และหุนบุริมสิทธิ 8% 1,000 หุนราคามูลคาหุนละ 100 ั บาทของบริษัทงามวานิช จํากัด บริษัทนนทรีจายคานายหนาในการซื้อหุน  อีก 2,000 บาท ในวันที่ซื้อ หุนสามัญของบริษัทสาธิตขายในราคาหุนละ 24 บาท และหุนบุริมสิทธิของบริษัทงามวานิชขายในราคาหุนละ 160 บาท บริษทนนทรีจะแบงตนทุนรวม 266,000 บาทใหแกหลักทรัพยทั้ง ั สองชนิดโดยใชสัดสวนของราคาตลาดดังนี้
  • 43.
    6-43 หลักทรัพย จํานวน ราคา มูลคาตลาด สัดสวนของ ตนทุนใน หุนที่ซื้อ ตลาด มูลคาตลาด การซื้อที่ ตอหุน แบงให หุนสามัญ- 5,000 24 120,000 120,000/280,000 114,000 บริษัทสาธิต (×266,000) หุนบุริมสิทธิ- 1,000 160 160,000 160,000/280,000 152,000 บริษัทงามวานิช (×266,000) รวม 280,000 266,000 สมมติวาบริษัทนนทรีตั้งใจจะถือหลักทรัพยไวเผื่อขาย การบันทึก การลงทุน มีดังนี้ หลักทรัพยเผื่อขาย-หุนสามัญบริษัทสาธิต ......114,000 หลักทรัพยเผื่อขาย-หุนบุริมสิทธิบริษัทงามวานิช.......... 152,000 เงินสด ................................................................ 266,000 การจําหนายตราสารทุน (ชนิดเดียวกันบางสวน) หากกิจการขายเงินลงทุนเพียงบางสวน ราคาตามบัญชีตอหนวยที่ใช ในการบันทึกรายไดหรือคาใชจายของเงินลงทุนชนิดเดียวกันตองคํานวณ โดยใช วิธถวเฉลี่ยถวงนํ้าหนัก ีั
  • 44.
    6-44 ตัวอยางที่ 6-10 ในระหวางป25+1 บริษัทนนทรี จํากัด มีการซื้อขายหุน สามัญของบริษัททวีกจ จํากัด ซึ่งเปนบริษัทที่อยูในตลาดหลักทรัพย มี ิ รายละเอียดดังนี้ วันที่ จํานวนหุนที่ซื้อ ราคาตลาด ราคาตาม ราคาตามบัญชี ขาย ตอหุน บัญชีคงเหลือ ถัวเฉลี่ย 5 ม.ค. ซื้อ 20,000 40 800,000 40 25+1 30 เม.ย. ขาย (6,000) 42 560,000 40 25+1 7 พ.ค. ซื้อ 10,000 43 990,000 41.25* 25+1 30 มิ.ย. ขาย (6,000) 39 742,500 41.25 25+1 18,000 * (560,000+430,000)÷24,000 บริษทนนทรีจะบันทึกเงินลงทุนในบริษัททวีกิจ ดังนี้ ั 5 มกราคม 25+1 หลักทรัพยเพื่อคา-หุนบริษัททวีกิจ .............800,000 เงินสด ................................................................ 800,000
  • 45.
    6-45 30 เมษายน 25+1 เงินสด (42×6,000) ..................................252,000 หลักทรัพยเพื่อคา-หุนบริษัททวีกิจ (40×6,000)... 240,000 กําไรจากการจําหนายหลักทรัพย-งบกําไรขาดทุน .... 12,000 7 พฤษภาคม 25+1 หลักทรัพยเพื่อคา-หุนบริษัททวีกิจ (43×10,000) 430,000 เงินสด .....................................................................430,000 30 มิถุนายน 25+1 เงินสด (39×6,000) .............................................234,000 ขาดทุนจากการจําหนายหลักทรัพย-งบกําไรขาดทุน 13,500 หลักทรัพยเพื่อคา-หุนบริษัททวีกิจ (41.25×6,000)...247,500 การโอนเปลี่ยนประเภทของหลักทรัพย กิจการอาจโอนเปลี่ยนเงินลงทุนจากประเภทหนึ่งไปอีกประเภทหนึ่ง การโอนเปลี่ยนประเภทของหลักทรัพยจะใชมูลคายุติธรรม ถ า จะโอนหลั ก ทรั พ ย เ ผื่ อ ขายไปเป น ตราสารหนี้ ที่ จ ะถื อ จนครบ กําหนด เงินลงทุนใหม (ตราสารหนี้ที่จะถือจนครบกําหนด) จะถูกบันทึก บัญชี ดวยมูลคายุติธรรม ณ วันที่โอนเปนราคาทุนของหลักทรัพยใหม
  • 46.
    6-46 ตารางที่ 6-6 หลักการบัญชีสาหรับการเปลี่ยนประเภทหลักทรัพย ํ ชนิดของการโอน การบันทึกบัญชี ผลกระทบของการ ผลกระทบของการโอนที่มี หลักทรัพยใหม โอนที่มีตอสวนของ ตอกําไรสุทธิ ผูถอหุน ื การโอนเปลี่ยนตราสารทุนในความตองการของตลาดและตราสารหนี้ 1. การโอนหลักทรัพย ใชมูลคายุติธรรม ณ กําไรหรือขาดทุนที่ยัง กําไรหรือขาดทุนที่ยังไมเกิด เพื่อคาไปเปนเงินลง วันที่โอนของหลัก ไมเกิดขึ้น ณ วันที่โอน ขึ้น ณ วันที่โอนรับรูในงบ ทุนประเภทอื่น ทรัพยที่โอนเปนราคา (ผลตางระหวางราคา กําไรขาดทุน ทุนใหม ตามบัญชีและมูลคา ยุติธรรม) เพิ่มหรือลด สวนของผูถือหุน 2. การโอนเงินลงทุน ใชมูลคายุติธรรม ณ กําไรหรือขาดทุนที่ยัง กําไรหรือขาดทุนที่ยังไมเกิด ประเภทอื่นไปเปน วันที่โอนของหลัก ไมเกิดขึ้น ณ วันที่โอน ขึ้น ณ วันที่โอนรับรูในงบ หลักทรัพยเพื่อคา ทรัพยที่โอนเปนราคา เพิ่มหรือลดสวนของผู กําไรขาดทุน ทุนใหม ถือหุน กลับทุกรายการที่เกี่ยวของกับเงินลงทุนที่เปลี่ยนโอน 3. การโอนตราสารหนี้ ใชมลคายุติธรรม ณ สวนของผูถือหุนเพิ่ม ู ไมมีผลกระทบ ทีจะถือจนครบ ่ วันที่โอนของหลัก ขึ้นหรือลดลงดวย กําหนดไปเปนหลัก ทรัพยที่โอนเปนราคา กําไรหรือขาดทุนที่ยัง ทรัพยเผื่อขาย ทุนใหม ไมเกิดขึ้น ณ วันที่โอน 4. การโอนหลักทรัพย ใชมูลคายุตธรรม ณ สวนของผูถือหุนเพิ่ม ิ ไมมีผลกระทบ เผื่อขายไปเปนตราสาร วันที่โอนของหลัก ขึ้นหรือลดลงดวย หนี้ที่จะถือจนครบ ทรัพยที่โอนเปนราคา กําไรหรือขาดทุนที่ยัง กําหนด ทุนใหม ไมเกิดขึ้น ณ วันที่โอน และตัดจําหนายตลอด อายุหุนกูที่เหลือดวย วิธีอัตราดอกเบี้ยที่แท จริง
  • 47.
    6-47 ชนิดของการโอน การบันทึกบัญชี ผลกระทบของการ ผลกระทบของการโอนที่มี หลักทรัพยใหม โอนที่มีตอสวนของ ตอกําไรสุทธิ ผูถอหุน ื 5. การโอนหลักทรัพย ใชมูลคายุติธรรม ณ ปฏิบัติตามมาตรฐานการบัญชีฉบับที่ 39 เรื่องกําไร เผื่อขายไปเปนเงินลง วันที่โอนของหลัก หรือขาดทุนสุทธิสําหรับงวด ขอผิดพลาดที่สําคัญและ ทุนในบริษัทรวมหรือ ทรัพยที่โอนเปนราคา การเปลี่ยนแปลงทางบัญชี บริษัทยอย ทุนใหม กลับทุกบัญชีที่เกี่ยวของกับหลักทรัพยเผื่อขาย 6. การโอนเงินลงทุน ใชมูลคายุติธรรม ณ สวนของผูถือหุนเพิ่ม ไมมีผลกระทบ ในบริษัทยอยหรือ วันที่โอนของหลัก ขึ้นหรือลดลงดวยผล บริษัทรวมไปเปนหลัก ทรัพยที่โอนเปนราคา ตางระหวางราคาตาม ทรัพยเผื่อขาย ทุนใหม บัญชีและมูลคายุติ ธรรม การโอนเปลี่ยนตราสารทุนที่ไมอยูในความตองการของตลาด 7. การโอนเปลี่ยนเงิน ราคาตามบัญชี ณ วัน ปฏิบัติตามมาตรฐานการบัญชีฉบับที่ 39 ลงทุนทั่วไป (เงินลง ที่โอน ทุนระยะยาว) ไปเปน เงินลงทุนในบริษัท ยอยหรือบริษัทรวม 8. การโอนเปลี่ยนเงิน ราคาตามบัญชี ณ วัน ปฏิบัติตามมาตรฐานการบัญชีฉบับที่ 39 ลงทุนในบริษัทยอย ที่โอน หรือบริษัทรวมไปเปน เงินลงทุนทั่วไป (เงิน ลงทุนระยะยาว)
  • 48.
    6-48 การโอนเปลี่ยนหลักทรัพยเพื่อคาเปนหลักทรัพยเผื่อขาย ตัวอยางที่ 6-11 สมมติวาบริษัทนนทรีจํากัดตัดสินใจโอนพันธบัตรรัฐ วิสาหกิจที่ถือไวในกลุมหลักทรัพยเพื่อคาไปเปนกลุมหลักทรัพยเผื่อขาย ในวันที่31 ธันวาคม 25+6 กลุมหลักทรัพยกอนและหลังการโอนมีดังนี้ กอนการโอน หลักทรัพยเพื่อคา หลักทรัพยเผื่อขาย ราคาทุน มูลคา ราคาทุน มูลคา ยุติธรรม ยุติธรรม พันธบัตรรัฐบาล 200,000 220,000 ตราสารทุน 220,000 160,000 พันธบัตรรัฐ 140,000 170,000 วิสาหกิจ 340,000 390,000 หลังการโอน หลักทรัพยเพื่อคา หลักทรัพยเผื่อขาย ราคาทุน มูลคา ราคาทุน มูลคา ยุติธรรม ยุติธรรม พันธบัตรรัฐบาล 200,000 220,000 ตราสารทุน 220,000 160,000 พั น ธ บั ต ร 170,000 170,000 รัฐวิสาหกิจ 390,000 330,000
  • 49.
    6-49 สมมติวาบริษัทนนทรียังไมไดปรับปรุงมูลคายุติธรรมในงวดปจจุบัน การบันทึกการโอนหลักทรัพยทําไดดังนี้ หลักทรัพยเผื่อขาย....................................170,000 กําไรขาดทุนที่ยังไมเกิดขึ้น - งบกําไรขาดทุน .......... 30,000 หลักทรัพยเพื่อคา ................................................ 140,000 การโอนเปลี่ยนหลักทรัพยเผื่อขายเปนหลักทรัพยเพื่อคา ตัวอยางที่ 6-12 สมมติวาบริษัทนนทรีตองการโอนเปลี่ยนหุนกูซ่งถือไวใน ึ กลุมหลักทรัพยเผื่อขายไปเปนกลุมหลักทรัพยเพื่อคา กลุมหลักทรัพย กอนและหลังการโอนมีดังนี้ กอนการโอน หลักทรัพยเผื่อขาย หลักทรัพยเพื่อคา ราคาทุน มูลคา ราคาทุน มูลคา ยุติธรรม ยุติธรรม ตราสารทุน 180,000 200,000 ไมมีกลุมหลักทรัพยลงทุน หุนกู 160,000 150,000 340,000 350,000 หลังการโอน หลักทรัพยเผื่อขาย หลักทรัพยเพื่อคา ราคาทุน มูลคา ราคาทุน มูลคา ยุติธรรม ยุติธรรม ตราสารทุน 180,000 200,000 หุนกู 150,000 150,000
  • 50.
    6-50 สมมติวาบริษัทนนทรียังไมไดปรับปรุงมูลคายุติธรรมสํ าหรับงวด ปจจุบัน การบันทึกการโอนหลักทรัพยทําไดดังนี้ หลักทรัพยเพื่อคา........................................150,000 กําไรขาดทุนที่ยังไมเกิดขึ้น - งบกําไรขาดทุน ..10,000 หลักทรัพยเผื่อขาย.............................................. 160,000 ในกรณีหลักทรัพยเผื่อขายที่ตองการโอนเปลี่ยนประเภทมีบัญชีปรับ มูลคาที่เกี่ยวของซึ่งเกิดจากการปรับมูลคายุติธรรมในงวดกอน เชน สมมติวาบัญชีกําไรขาดทุนที่ยงไมเกิดขึ้น-สวนของผูถือหุนมียอดคง ั เหลือดานเดบิต 15,000 บาท และบัญชีคาเผื่อการปรับมูลคาเงินลงทุนมี ยอดคงเหลือดานเครดิต 15,000 บาท การบันทึกการโอนเปลี่ยนประเภท เงินลงทุนจะตองกลับทุกบัญชีที่เกี่ยวของ ดังนี้ หลักทรัพยเพื่อคา........................................150,000 กําไรขาดทุนที่ยังไมเกิดขึ้น - งบกําไรขาดทุน ..10,000 คาเผื่อการปรับมูลคาเงินลงทุน-เผื่อขาย ........................ 15,000 หลักทรัพยเผื่อขาย.............................................. 160,000 กําไรขาดทุนที่ยังไมเกิดขึ้น-สวนของผูถือหุน .......... 15,000
  • 51.
    6-51 การโอนเปลี่ ย นตราสารหนี้ที่ จ ะถื อ จนครบกํ าหนดเป น หลั ก ทรัพยเผื่อขาย ตัวอยางที่ 6-13 สมมติวาบริษัทนนทรี จํากัดตัดสินใจโอนหุนกูบริษัทปูนซิ เมนตไทยในกลุมตราสารหนี้ที่จะถือจนครบกําหนดไปเปนกลุมหลักทรัพย เผื่อขาย มูลคายุติธรรมของหุนกูเทากับ 180,000 บาท กลุมหลักทรัพย กอนและหลังการโอนมีดังนี้ กอนการโอน ถือจนครบ หลักทรัพยเผื่อขาย กําหนด ราคาทุน ราคาทุน มูลคายุติ ธรรม หุนกูการไฟฟา 120,000 ตราสารทุน 200,000 260,000 หุนกูบริษัทปูนซิเมนต 160,000 ไทย 280,000 หลังการโอน ถือจนครบ หลักทรัพยเผื่อขาย กําหนด ราคาทุน ราคาทุน มูลคายุติ ธรรม หุนกูการไฟฟา 120,000 ตราสารทุน 200,000 260,000 หุนกูบริษัทปูน- 160,000 180,000 ซิเมนตไทย 360,000 440,000
  • 52.
    6-52 การบันทึกรายการโอนหลักทรัพยทําไดดังนี้ หลักทรัพยเผื่อขาย......................................160,000 คาเผื่อการปรับมูลคาเงินลงทุน - เผื่อขาย ......20,000 กําไรขาดทุนที่ยังไมเกิดขึ้น - สวนของผูถือหุน........ 20,000 ตราสารหนี้ที่จะถือจนครบกําหนด........................ 160,000 การโอนเปลี่ยนหลักทรัพยเผื่อขายเปนตราสารหนี้ที่จะถือจน ครบกําหนด ตัวอยางที่ 6-14 สมมติวาบริษัทนนทรี จํากัด จะโอนหุนกูบริษัทการบิน ไทยจากหลักทรัพยที่มีเผื่อขายไปเปนหลักทรัพยที่จะถือไวจนครบกําหนด หุนกูซื้อมาในวันที่ 31 ธค. 25+8 ในราคาที่ตราไว 200,000 บาท กอนการโอน หลักทรัพยเผื่อขาย ถือจนครบกําหนด ราคาทุน มูลคา ราคาทุน มูลคา ยุติธรรม ยุติธรรม หุนกูบริษัทการบิน 200,000 208,000 ไมมีกลุมหลักทรัพยลงทุน ไทย หลังการโอน หลักทรัพยเผื่อขาย ถือจนครบกําหนด ราคาทุน มูลคา ราคาทุน มูลคา ยุติธรรม ยุติธรรม ไมมีกลุมหลักทรัพยลงทุน หุนกูบริษัทการ 200,000 208,000 บินไทย
  • 53.
    6-53 การบันทึกการโอนหลักทรัพยทําไดดังนี้ คาเผือการปรับมูลคาเงินลงทุน - ถือจนครบกําหนด..8,000 ่ ตราสารหนี้ที่จะถือจนครบกําหนด.........................200,000 กําไรขาดทุนที่ยังไมเกิดขึ้น - สวนของผูถือหุน............ 8,000 หลักทรัพยเผื่อขาย................................................ 200,000 การโอนเปลี่ยนหลักทรัพยเผื่อขายไปเปนเงินลงทุนในบริษัท รวมหรือบริษัทยอย ตัวอยางที่ 6-15 สมมติวาในวันที่ 4 มกราคม 25+1 บริษัทนนทรีซื้อหุน ของบริษทบางเขน จํากัด ซึ่งเปนบริษัทที่จดทะเบียนในตลาดหลักทรัพย ั จํานวน 10% ดวยเงินสด 1,000,000 บาท โดยจะถือไวเปนหลักทรัพย เผื่อขาย ขอมูลเกี่ยวกับบริษัทบางเขน ณ วันที่ 31 ธันวาคม 25+1 มีดังนี้ มูลคายุติธรรมของหุน 1,065,000 บาท กําไรสุทธิประจําป 25+1 500,000 เงินปนผลจาย ป 25+1 200,000 ตอมาในวันที่ 3 มกราคม 25+2 บริษัทนนทรีซ้อหุนบริษัทบางเขน ื เพิ่มอีก 30% เปนเงิน 7.5 ลานบาท
  • 54.
    6-54 4 มกราคม 25+1 หลักทรัพยเผื่อขาย - หุนบริษัทบางเขน.....1,000,000 เงินสด ............................................................. 1,000,000 31 ธันวาคม 25+1 เงินสด (200,000×10%)...............................20,000 เงินปนผลรับ ......................................................... 20,000 (บันทึกเงินปนผลรับจากบริษัทบางเขน) คาเผือการปรับมูลคาเงินลงทุน-หุนบริษัทบางเขน .. 65,000 ่ กําไรขาดทุนที่ยังไมเกิดขึ้น-สวนของผูถือหุน ............ 65,000 (ปรับมูลคาเงินลงทุนใหแสดงมูลคายุติธรรม) 3 มกราคม 25+2 เงินลงทุนในบริษัทบางเขน................................7,500,000 เงินสด ............................................................... 7,500,000 (บันทึกการซื้อเงินลงทุนเพิ่ม) เงินลงทุนในบริษัทบางเขน.............................. 1,000,000 กําไรขาดทุนที่ยังไมเกิดขึ้น-สวนของผูถือหุน ......... 65,000 หลักทรัพยเผื่อขาย-หุนบริษัทบางเขน.................. 1,000,000 คาเผือการปรับมูลคาเงินลงทุน-หุนบริษัทบางเขน ..... 65,000 ่ (โอนเปลี่ยนประเภทจากหลักทรัพยเผื่อขายเปนเงินลงทุนในบริษัท รวม)
  • 55.
    6-55 เงินลงทุนในบริษัทบางเขน................................... 30,000 กําไรสะสม (ตนงวด) ............................................... 30,000 (บันทึกการปรับยอนหลังเนื่องจากซื้อเงินลงทุนเพิ่ม) การคํานวณการปรับยอนหลัง: 25+1 สวนไดเสียในกําไรสุทธิของบริษัทบางเขน (10%)......50,000 เงินปนผลรับ ..........................................................(20,000) ปรับปรุงงวดกอน....................................................30,000 การโอนเปลี่ยนตราสารทุนจากหลักทรัพยเผื่อขายไปเปนเงินลงทุน ในบริษัทรวมหรือบริษัทยอย กิจการตองใชมลคายุติธรรม ณ วันที่โอนใน ู การบันทึกบัญชีพรอมทั้งกลับทุกบัญชีที่เกี่ยวของกับหลักทรัพยเผื่อขาย การดอยคาของหลักทรัพย กิจการควรประเมินคาเงินลงทุนทุกชนิด ณ วันที่จดทํารายงานเพื่อ ั ตัดสินวาหลักทรัพยเหลานี้เกิดการขาดทุนในลักษณะที่ไมใชชั่วคราวหรือที่ เรียกวาเกิด “การดอยคา (Impairment)” หรือไม สถานการณที่บงบอก วาอาจเกิดผลขาดทุนในหลักทรัพยที่ลงทุนอยางถาวร ไดแก - บริษัทที่ออกหลักทรัพยกําลังประสบปญหาทางการเงิน
  • 56.
    6-56 - มีความเปนไปไดสูงที่บริษัทออกหลักทรัพยจะลมละลายหรือฟน ฟูกิจการ - การผิดนัดชําระหนี้หรือผิดเงื่อนไขในสัญญา - หลักทรัพยไมมีการซื้อขายในตลาดหลักทรัพยอีกตอไปเนื่องจาก ผูออกหลักทรัพยประสบปญหาทางการเงิน ถาการลดมูลคาของเงินลงทุนเกิดขึ้นมิใชเปนการชั่วคราว ราคาทุน ของหลักทรัพยจะถูกตัดจําหนายใหเปนราคาทุนใหม จํานวนที่ตัดจําหนาย ถือเปนขาดทุนที่เกิดขึ้นแลวและตองรวมอยูในงบกําไรขาดทุน ประเด็นเพิ่มเติมเกี่ยวกับเงินลงทุน การลงทุนในตราสารหนี้และตราสารทุนมีหัวขอที่เกี่ยวของดังนี้ (1) รายไดจากการลงทุนในตราสารทุน (2) การรับหุนปนผล (3) การแยกหุน (4) สิทธิซื้อหุน (5) ราคาเวนคืนกรมธรรมประกันชีวิต (6) การบัญชีสาหรับเงินกองทุน ํ
  • 57.
    6-57 รายไดจากเงินลงทุนในตราสารทุน รายไดจากเงินลงทุนจะตองนําไปรวมเปนสวนหนึ่งของงบกําไรขาด ทุนของผูลงทุน สําหรับวิธีมูลคายุติธรรม เงินปนผลที่ไดรับจะถูกบันทึก เปน “เงินปนผลรับ” สวนวิธีสวนไดเสีย ถาบริษัทที่ขายหุนมีกําไรจากราย การพิเศษ รายการปรับปรุงของงวดกอน ผูลงทุนจะตองรายงานกําไรตาม ปกติ กําไรจากรายการพิเศษและรายการปรับปรุงตามสัดสวนของหุนที่ถือ หากกิจการไดรับปนผลเปนสินทรัพยอื่นที่ไมใชเงินสด (Property dividends) กิจการตองเดบิตสินทรัพยที่ไดมาดวยมูลคายุติธรรม และ เครดิตเงินปนผลรับ หากผูลงทุนอาจไดรับเงินปนผลจากกําไรสะสมกอนการซื้อหุนหรือ เงินปนผลคืนทุน (Liquidating dividend) ผูลงทุนจะตองบันทึกลด บัญชีเงินลงทุนลงดวยเงินปนผลที่ไดรับแทนการเครดิตเงินปนผลรับ เนื่องจากไมถือเปนรายได ตัวอยางที่ 6-17 บริษทนนทรีซื้อเงินลงทุน 2% ในบริษัทแทนพิมพเปนเงิน ั 90,000 บาท เมื่อวันที่ 31 ธันวาคม 25+7 ในป 25+8 บริษัทแทนพิมพไม มีกําไรแตประกาศและจายเงินปนผลใหกับบริษัทนนทรีเปนเงิน 4,000 บาท การบันทึกรายการรับเงินปนผลของบริษัทนนทรี มีดังนี้
  • 58.
    6-58 เงินสด ............................................................4,000 หลักทรัพยเผื่อขาย..................................................4,000 เงินปนผลที่ไดรับถือเปนการคืนทุนเนื่องจากนําผลกําไรในงวดกอน มาจาย จึงตองลดบัญชีหลักทรัพยเผื่อขายลง การรับหุนปนผล หุนปนผล (Stock dividend) ไมกอใหเกิดรายไดแกผูลงทุน เนื่อง จากสวนไดเสียในหุนของผูลงทุนไมเปลี่ยนแปลงและบริษัทที่ออกหุนก็ไม ไดจาหนายสินทรัพยใด ๆ ออกจากกิจการ ในแงของผูลงทุน การรับหุน ํ ปนผลจึงไมตองบันทึกบัญชี แตจะบันทึกความจํา (Memorandum) ใน บัญชีเงินลงทุนวาไดรับหุนเพิ่มขึ้น ซึ่งจะมีผลใหราคาตามบัญชีตอหุนลด ลง (ราคาตามบัญชีของหุนที่ซื้อครั้งแรกหารดวยจํานวนหุนรวม) ตัวอยางที่ 6-18 สมมติวาบริษัทนนทรีซื้อหุนสามัญของบริษัทซันไทย จํานวน 100 หุนในราคา 19,200 บาท ตอมาอีก 2 ป บริษัทซันไทย ประกาศหุนปนผลใหกับผูถือหุนในอัตรา 1 หุนตอ 2 หุนที่ถือ ดังนั้น บริษทนนทรีจะไดรับหุนปนผล 50 หุน ทําใหมีหุนทั้งหมด 150 หุน ราคา ั ทุน 19,200 บาท ถาบริษัทนนทรีขายหุนสามัญออกไป 60 หุนเปนเงิน 8,600 บาท การคํานวณราคาทุนของหุนที่ขายและการบันทึกบัญชี ทําไดดังนี้
  • 59.
    6-59 ราคาทุนเริ่มแรกของหุนสามัญ 100 หุนที่ซื้อ 19,200 บาท ราคาทุนของหุนปนผล 50 หุน -0- ราคาตามบัญชีของหุน 150 หุน 19,200 ราคาตามบัญชีตอหุน 19,200÷150 หรือ 128 บาท  ราคาตามบัญชีของหุนที่ขาย 60 หุน × 128 = 7,680 บาท เงินสด ............................................................8,600 หลักทรัพยเผื่อขาย..................................................7,680 กําไรจากการจําหนายหลักทรัพย .................................920 ถาหุนปนผลเปนหุนตางชนิดกับหุนที่ประกาศจายปนผล เชน ไดรับ  หุนบุริมสิทธิจากหุนสามัญที่ถืออยู หรือตรงกันขาม การบัญชีเกี่ยวกับหุน  ปนผลมีดังนี้ 1. วิธีปนสวน (Allocation method) จะบันทึกหุนปนผลดวยตน ทุนที่ไดรับการปนสวนมาจากราคาตามบัญชีของหุนเกาโดยจัด สรรตามมูลคาตลาดของหุนตางชนิดกันหลังจากออกหุนปนผล แลว 2. วิธีไมบันทึกตนทุน (Noncost method) จะบันทึกหุนใหม เฉพาะจํานวนหุนเทานั้น (บันทึกความจํา) เมื่อขายหุนออกไป ก็ จะรับรูกําไรเทากับราคาขาย 3. วิธีราคาตลาด (Market value method) จะบันทึกราคาหุนใหม เทากับราคาตลาดพรอมกับบันทึกเครดิตเงินปนผลรับ
  • 60.
    6-60 ตัวอยางที่ 6-19 บริษทนนทรีจํากัดซื้อหุนสามัญของบริษัทสากลสตีล ั จํากัด 100 หุนในราคาหุนละ 150 บาท ราคาทุนรวมจึงเทากับ 15,000 บาท ตอมาบริษัทนนทรีไดรับหุนปนผลเปนหุนบุริมสิทธิ 40 หุน มีราคา ตลาด 5,000 บาท ในเวลานั้น ราคาตลาดของหุนสามัญเทากับ 20,000 บาท ถาใชวธีปนสวนตนทุนที่แบงใหหุนแตละชนิดตามสัดสวนราคาตลาด ิ คํานวณไดดังนี้ ราคาทุนที่ปนสวนใหหุนสามัญ = 15,000×20,000 = 12,000 บาทหรือ 120 บาทตอหุน 25,000 ราคาทุนที่ปนสวนใหหุนบุริมสิทธิ = 15,000× 5,000 = 3,000 บาทหรือ 75 บาทตอหุน 25,000 รวมตนทุนที่ปนสวน 15,000 บาท การบันทึกรายการในสมุดรายวันทั่วไป มีดังนี้ เงินลงทุนในหุนบุริมสิทธิ .................................3,000 เงินลงทุนในหุนสามัญ .............................................3,000 การแยกหุน การบันทึกบัญชีของผูลงุทนสําหรับการแยกหุนจะเหมือนกับการรับ หุนปนผล กลาวคือจะบันทึกความจํา (Memorandum) สําหรับหุนที่ได รับเพิ่มขึ้นและคํานวณราคาทุนตอหุนใหม
  • 61.
    6-61 สิทธิซื้อหุน สิทธิของผูถือหุนเดิมในการซื้อหุนที่ออกเพิ่มเติมเรียกวา สิทธิซ้อหุน ื (Stock rights) โดยทัวไปสําหรับการเสนอใหสิทธิซ้อหุน ผูออกหุนมักให ่ ื สิทธิ 1 หนวยตอ 1 หุน แตการซื้อหุนที่ออกใหม 1 หุนนั้นอาจตองใชสิทธิ มากกวาหนึ่งหนวย ใบสําคัญแสดงสิทธิในการซื้อหุนเรียกวา ตราสารแสดงสิทธิในการ ซื้อหุน (Warrant) ซึงเปนเอกสารที่ระบุจานวนหุนที่ผูถือสิทธิสามารถซื้อ ่ ํ หุนไดตามราคาและระยะเวลาที่กาหนด  ํ สิทธิซื้อหุนจะมีวนสําคัญที่เกี่ยวของ 3 วันดวยกันคือ ั 1. วันที่ประกาศใหสิทธิซื้อหุน 2. วันทีออกเอกสารสิทธิที่เรียกวาตราสารแสดงสิทธิในการซื้อหุน ่ 3. วันที่สิทธิซื้อหุนหมดอายุ นับจากวันที่ประกาศใหสิทธิจนถึงวันออกเอกสารสิทธิ หุนและสิทธิ ยังไมสามารถแยกจากกันได หุนดังกลาวจะซื้อขายในตลาดในราคาที่รวม สิทธิเรียกวา หุนรวมสิทธิ (Rights-on) แตหลังจากออกตราสารแสดง  สิทธิในการซื้อหุนแตกอนสิทธิซื้อหุนจะหมดอายุลง หุนและสิทธิสามารถ แยกกันซื้อขายได หุนที่ขายโดยแยกตางหากจากสิทธิเรียกวา หุนไมรวม  สิทธิ (Ex-rights)
  • 62.
    6-62 การไดรับสิทธิซื้อหุน เมือผูลงทุนไดรับสิทธิในการซื้อหุนที่ออกใหมเพิ่มเติม ผูลงทุนมีทาง ่  เลือก 3 ทางคือ 1. ใชสิทธิซื้อหุนที่ออกใหม 2. ขายสิทธิซื้อหุน 3. ปลอยใหสิทธิซื้อหุนหมดอายุโดยไมไดขายหรือใชสิทธิ ตัวอยางที่ 6-20 บริษทนนทรี จํากัดซื้อหุนสามัญของบริษัทธัญญา จํากัด ั จํานวน 100 หุนในราคาหุนละ 100 บาท ตอมาบริษัทธัญญาประกาศให สิทธิซอหุนแกผูถือหุนเดิมในอัตรา 1 สิทธิตอ 1 หุน โดยสามารถนําสิทธิ ื้ 2 หนวยมาแลกซื้อหุนสามัญใหมได 1 หุนในราคาหุนละ 100 บาท ราคาตลาด ณ วันที่ออกตราสารแสดงสิทธิ (Warrants) : หุนสามัญ 120 บาทตอหุนและสิทธิซื้อหุน 6 บาทตอหนวย  การหาราคาทุนของสิทธิและราคาทุนของหุน คํานวณไดจากสูตรตอไปนี้ ราคาทุนของสิทธิซื้อหุน = ราคาตลาดของสิทธิ × ราคาทุนเดิมของหุน ราคาตลาดของหุนไมรวมสิทธิ + ราคาตลาดของสิทธิ ราคาทุนของหุนเดิม = ราคาตลาดของหุนไมรวมสิทธิ × ราคาทุนเดิมของหุน ราคาตลาดของหุนไมรวมสิทธิ + ราคาตลาดของสิทธิ
  • 63.
    6-63 ราคาตลาดของหุน (100×120) 12,000 บาท ราคาตลาดของสิทธิ (100×6) 600 ราคาตลาดรวม 12,600 ราคาทุนที่ปนสวนใหหุน 12,000 × 10,000 = 9,523.80 บาท 12,600 ราคาทุนที่ปนสวนใหสิทธิ 600 × 10,000 = 476.20 12,600 10,000.00 ราคาทุนของหุนสามัญ 9,523.80 ÷ 100 = 95.238 บาทตอหุน ราคาทุนของสิทธิซ้อหุน 476.20 ÷ 100 = 4.762 บาทตอหนวย ื การลดลงของราคาตามบัญชีของหุนสามัญจาก 10,000 บาทเหลือ 9,523.80 บาทและการไดรับสิทธิมูลคา 476.20 บาท สามารถบันทึกบัญชี ไดดังนี้ หลักทรัพยเผื่อขาย (สิทธิซื้อหุน)....................476.20 หลักทรัพยเผื่อขาย................................................ 476.20 ถาบริษัทนนทรีขายหุนสามัญบางสวนออกไป การคํานวณกําไรหรือ ขาดทุนจะตองคํานวณจากราคาทุนใหมคือหุนละ 95.238 บาท เชนถา บริษทขายหุนสามัญออกไป 10 หุนในราคาหุนละ 116 บาท การบันทึก ั บัญชีทําไดดังนี้
  • 64.
    6-64 เงินสด ...............................................................1,160 หลักทรัพยเผื่อขาย (10×95.238).......................... 952.38 กําไรจากการจําหนายหลักทรัพย ............................ 207.62 การบันทึกบัญชีเกี่ยวกับสิทธิซื้อหุน สิทธิซื้อหุนสามารถนําไปขายหรือใชซ้ือหุนที่ออกใหมหรือปลอยให หมดอายุ ถาสิทธิซื้อหุนจํานวน 40 หนวย ซึ่งสามารถนําไปใชซ้อหุนสามัญ ื ทีออกใหมได 20 หุนถูกขายในราคาหนวยละ 6.00 บาท การบันทึกบัญชี ่ ทําไดดังนี้ เงินสด (40 สิทธิ@6 บาท)...................................... 240 หลักทรัพยเผื่อขาย (สิทธิซื้อหุน) (40×4.762)190.48 กําไรจากการจําหนายสิทธิซื้อหุน ..............................49.52 ถาสิทธิซอหุนบางสวนถูกนําไปใชในการซื้อหุนสามัญที่ออกใหม 20 ื้ หุน ในราคาที่เสนอขายหุนละ 100 บาท การบันทึกบัญชีทําไดดังนี้  หลักทรัพยเผื่อขาย........................................... 2,190.48 หลักทรัพยเผื่อขาย (สิทธิซื้อหุน) (40×4.762)190.48 เงินสด (20×100) .............................................. 2,000.00 ถาบริษัทนนทรีปลอยใหสิทธิ 20 หนวยที่เหลือหมดอายุไป บริษัท ตองโอนราคาทุนของสิทธิออกจากบัญชีดังนี้
  • 65.
    6-65 ขาดทุนจากสิทธิซื้อหุนหมดอายุ .......................95.24 หลักทรัพยเผื่อขาย (สิทธิซื้อหุน) (20×4.762)..........95.24 ยอดคงเหลือของบัญชีเงินลงทุน มีดังนี้ หลักทรัพยเผื่อขาย (หุน) ซื้อเริ่มแรก 100 10,000.00 ปนสวนราคาทุนใหกับ หุน@100 บาท สิทธิ ซื้อหุน 100 สิทธิ 476.20 ซือเพิ่มเติมอีก 20 หุน โดย ้ 2,190.48 ขายหุนสามัญ 10 หุน 952.38 ใชสิทธิซื้อหุน ยอดคงเหลือ 10,761.90 12,190.48 12,190.48 ยอดคงเหลือ 10,761.90* * การวิเคราะหยอดคงเหลือ 90 หุนที่ซื้อครั้งแรก ราคาที่จัดสรรใหมหุนละ 95.238 บาทเปนเงิน 8,571.42 บาท 20 หุนที่ซ้อโดยการใชสิทธิซื้อหุน ราคาหุนละ 109.524 บาทเปนเงิน 2,190.48 ื ยอดคงเหลือ (100 หุน ราคาถัวเฉลี่ยหุนละ 97.835 บาท 10,761.90 หลักทรัพยเผื่อขาย (สิทธิซื้อหุน) ราคาทุนที่ไดรับจัดสรร ขาย 40 หนวย 190.48 สําหรับสิทธิ 100 หนวย 476.20 ใชสิทธิซื้อหุนสามัญ 40 หนวย 190.48 ขาดทุนจากสิทธิหมดอายุ 20 95.24 หนวย 476.20 476.20 ยอดคงเหลือ -0-
  • 66.
    6-66 ราคาเวนคืนกรมธรรมประกันชีวิต ราคาเวนคืนกรมธรรมประกันชีวิต (Cash surrender value of life insurance) หมายถึงจํานวนเงินที่บริษัทประกันจะจายให ในกรณีที่เลิกสัญญาประกัน หากบริษัทเปนผูออกคาเบี้ยประกันชีวิตใหแกผูบริหารแตผูรับผล ประโยชนคือผูบริหารหรือทายาท กรณีนี้ถือวาคาเบี้ยประกันคือคาใชจาย ของบริษัท แตถาบริษัทเปนผูรับผลประโยชน จะถือวาราคาเวนคืน กรมธรรมจะถือเปนสินทรัพยของกิจการ ตัวอยางที่ 6-21 บริษัทนนทรี จํากัด ทําประกันชีวิตใหกับผูบริหารระดับ สูงเปนเงินจํานวน 1,000,000 บาทโดยตองจายคาเบี้ยประกันปละ 22,000 บาท ราคาเวรคืนกรมธรรมแสดงอยูในตารางขางลางตอไปนี้ ป คาเบี้ยประกัน ราคาเวรคืนกรมธรรม 25+1 22,000 0 25+2 22,000 0 25+3 22,000 5,000 25+4 22,000 15,000 25+5 22,000 26,000
  • 67.
    6-67 ป 25+4 คาเบี้ยประกันชีวต .........................................12,000 ิ ราคาเวรคืนกรมธรรมประกันชีวต ..................10,000 ิ เงินสด .................................................................. 22,000 สมมติวาถาผูบริหารของบริษัทเสียชีวิตในวันที่ 1 เมษายน 25+4 หลังจากจายคาเบี้ยประกันและบันทึกบัญชีตามรายการขางตนแลว เงินสด .....................................................1,016,500 คาเบี้ยประกันชีวิต ...................................................9,000 ราคาเวรคืนกรมธรรมประกันชีวิต .......................... 15,000 กําไรจากการประกันชีวิต...................................... 992,500 เงินกองทุน เงินกองทุนแบงออกเปน 2 ประเภท คือ (1) เงินสดทีตั้งเปนกองทุนเพื่อใชสําหรับการดําเนินงานเฉพาะในงวด ่ (2) เงินกองทุนที่ไมไดนําไปใชสําหรับการดําเนินงานในงวดปจจุบัน แตจะใชประโยชนในอนาคต จึงมีลักษณะเปนเงินลงทุนระยะยาว เงินกองทุน วัตถุประสงค กองทุนเงินสดยอย จายคาใชจายที่มีจํานวนเล็กนอยเปนเงินสด กองทุนเงินสดเพื่อจายเงินเดือน จายเงินเดือนและคาจาง กองทุนเงินสดเพื่อจายปนผล จายเงินปนผล กองทุนเงินสดเพื่อจายดอกเบี้ย จายดอกเบี้ยสําหรับเงินกูระยะยาว
  • 68.
    6-68 เงินกองทุนประเภทนี้ที่มักพบกันบอย ๆ ไดแก เงินกองทุน วัตถุประสงค กองทุนจม (Sinking fund) จายชําระหนี้สินระยะยาว เชนไถถอนหุนกู กองทุนเพื่อขยายกิจการ ซื้อหรือกอสรางอาคารโรงงานเพิ่มเติม (Plant expansion fund) กองทุนไถถอนหุน ไถถอนหุนทุน (ตามปกติจะเปนหุนบุริมสิทธิ) (Stock redemption fund) กองทุนเพื่อเหตุฉุกเฉิน จายสําหรับเหตุการณที่ไมไดคาดไวลวงหนา (Contingency fund) การบันทึกบัญชีเงินกองทุน การบันทึกบัญชีเกี่ยวกับเงินกองทุน ควรแยกบัญชีสินทรัพย รายได และคาใชจายของเงินกองทุนออกจากกัน บัญชีตอไปนี้จะนํามาใชบันทึก เกี่ยวกับเงินกองทุน − เงินสดกองทุนไถถอนหุน − เงินลงทุนจากกองทุนไถถอนหุน − รายไดของกองทุนไถถอนหุน − คาใชจายของกองทุนไถถอนหุน − กําไรจากการจําหนายเงินลงทุนจากกองทุนไถถอนหุน − ขาดทุนจากการจําหนายเงินลงทุนจากกองทุนไถถอนหุน การบันทึกบัญชีเกี่ยวกับกองทุน มีดังนี้
  • 69.
    6-69 1) โอนเงินสด (ประจํางวด)จากบัญชีเงินสดไปตั้งเปนเงินกองทุน เงินสดกองทุนไถถอนหุน ...............................60,000 เงินสด .................................................................. 60,000 2) ซื้อหลักทรัพยโดยใชเงินจากกองทุน เงินลงทุนจากกองทุนไถถอนหุน.....................54,000 เงินสดกองทุนไถถอนหุน ....................................... 54,000 3) สมมติวาการลงทุนที่บันทึกบัญชีขางตนเปนการลงทุนซื้อหุนกูอายุ 10 ปในราคาที่มีสวนเกิน หุนกูมีราคามูลคาเทากับ 50,000 บาท วันที่ 1 เมษายน ซึ่งเปนวันแรกที่ออกจําหนาย อัตราดอกเบี้ยหุนกูเทากับ 8% การบันทึกรายการรับดอกเบี้ยครึ่งป มีดังนี้ เงินสดกองทุนไถถอนหุน .................................2,000 รายไดของกองทุนไถถอนหุน (50,000×.08×.5)......2,000 4) วันที่ 31 ธันวาคม การบันทึกรายการตัดจําหนายสวนเกินสําหรับระยะ เวลา 9 เดือนและการบันทึกดอกเบี้ยคางรับเปนเวลา 3 เดือน มีดังนี้ รายไดของกองทุนไถถอนหุน ..............................300 เงินลงทุนจากกองทุนไถถอนหุน ..................................300 (บันทึกการตัดจําหนายสวนเกิน 9 เดือน --1 เมษายน – 31 ธันวาคม 9/12×4,000×1/10)
  • 70.
    6-70 ดอกเบี้ยคางรับเงินกองทุนไถถอนหุน...............1,000 รายไดของกองทุนไถถอนหุน ...................................1,000 (บันทึกดอกเบี้ยคางรับสําหรับเวลา 3 เดือน (ตค.-ธค.) 3/12× 50,000×.80) 5) จายเงินเดือนผูจัดการกองทุน 15,000 บาท คาใชจายของกองทุนไถถอนหุน .....................15,000 เงินสดกองทุนไถถอนหุน ....................................... 15,000 6) การบันทึกการไถถอนหุนบุริมสิทธิ หุนบุริมสิทธิ ...........................................1,000,000 เงินสดกองทุนไถถอนหุน .................................. 1,000,000 ขอแตกตางระหวางกองทุนและสํารอง ขอแตกตางระหวางกองทุนและสํารองที่เดนชัดคือ กองทุนจะเปน สินทรัพยเสมอและมียอดคงเหลือดานเดบิต ในขณะที่สํารองเปนสวนหนึ่ง ของกําไรสะสม จะมียอดดุลเครดิตเสมอและไมถือเปนสินทรัพยของกิจ การ
  • 71.
    6-71 การเปดเผยขอมูลเกี่ยวกับเงินลงทุน กิจการตองเปดเผยขอมูลเกี่ยวกับเงินลงทุนในงบการเงินหรือใน หมายเหตุประกอบงบการเงิน ดังตอไปนี้ 1. นโยบายการบัญชีสําหรับ (1) การกําหนดมูลคาของเงินลงทุน (2) ขอเท็จจริงที่วากิจการใชวิธีถัวเฉลี่ยถวงนํ้ าหนักในการ กําหนดตนทุนของตราสารที่จําหนาย (3) การบันทึกบัญชีการเปลี่ยนแปลงมูลคายุติธรรมของเงินลง ทุนชั่วคราว 2. รายการที่มีนัยสําคัญที่รวมอยูในงบกําไรขาดทุนดังตอไปนี้ (1) รายไดดอกเบี้ย คาสิทธิและเงินปนผลจากเงินลงทุนชั่ว คราวหรือเงินลงทุนระยะยาว (2) จํ านวนรวมของสิ่งตอบแทนจากการขายเงินลงทุนแตละ ประเภท (3) จํ านวนรวมของรายการกํ าไรและจํ านวนรวมของรายการ ขาดทุนที่เกิดจากการโอนเปลี่ยนหลักทรัพยเผื่อขายไปเปน หลักทรัพยเพื่อคา (4) จํ านวนรวมของรายการกํ าไรและจํ านวนรวมของรายการ ขาดทุนจากการจําหนายเงินลงทุนแตละประเภท
  • 72.
    6-72 (5) จํ านวนรวมของรายการกํ าไรและจํ านวนรวมของรายการ ขาดทุนที่ยังไมเกิดขึ้นของหลักทรัพยเพื่อคาและเงินลงทุน ทั่วไป 3. การเปลี่ยนแปลงในระหวางงวดของสวนเกินทุนจากการเปลี่ยน แปลงมูลคาและลักษณะของการเปลี่ยนแปลงนั้น 4. กิจการตองเปดเผยขอมูลเกี่ยวกับหลักทรัพยเผื่อขายและตราสาร หนีทจะถือจนครบกําหนด โดยแสดงแยกตราสารหนี้ที่จะถือจน ้ ี่ ครบกําหนดเปนแตละรายการ ดังตอไปนี้ (1) มูลคายุติธรรม (2) จํานวนรวมของราคาทุนตัดจําหนายของตราสารหนี้ที่จะถือ จนครบกําหนด (3) จํานวนรวมของราคาทุนตัดจําหนายของตราสารหนี้ที่จะถือ จนครบกําหนด (4) ตราสารหนี้ที่จะครบกํ าหนดตามสัญญาโดยจัดกลุมตาม ระยะเวลาที่จะถึงกําหนด เชน ภายใน 1 ป ภายใน 2-5 ป หรือภายใน 6-10 ป 5. กิจการตองเปดเผยขอมูลสํ าหรับการขายหรือการโอนเปลี่ยน ประเภทตราสารหนี้ที่จะถือจนครบกําหนดในหมายเหตุประกอบ งบการเงิน ดังตอไปนี้
  • 73.
    6 73 - (1) จํ านวนตนทุนตัดจําหนายของหลักทรัพยที่มีการขายหรือ การโอนเปลี่ยน (2) จํานวนรวมของรายการกําไรหรือขาดทุนสุทธิที่เกิดขึ้น (3) จํานวนรวมของรายการกําไรหรือขาดทุนสุทธิที่ยังไมเกิดขึ้น (4) การเปลี่ยนแปลงสถานการณที่ทําใหตองเปลี่ยนความตั้งใจ ทีจะถือตราสารหนี้ไปจนครบกําหนด ่ นอกจากนี้เพื่อชวยใหผูใชงบการเงินเขาใจงบการเงินไดดียิ่งขึ้น กิจ การอาจเปดเผยขอมูลตอไปนี้ 1. การวิเคราะหเงินลงทุนระยะยาวตามประเภทของเงินลงทุน 2. การประมาณมูลคายุติธรรมของเงินลงทุนที่ไมอยูในความ ตองการของตลาดโดยผูบริหาร 3. วิธีที่ใชประมาณมูลคาเงินลงทุนที่ไมอยูในความตองการของ ตลาดที่นํามาเปรียบเทียบกับราคาทุน 4. รายละเอี ย ดเกี่ ย วกั บ เงิ น ลงทุ น ที่ มี สั ด ส ว นอย า งเป น สาระ สําคัญตอสินทรัพยของกิจการ ตัวอยางที่ 6-22 ตอไปนี้เปนตัวอยางการเปดเผยขอมูลในงบการเงินและ หมายเหตุประกอบงบการเงิน
  • 74.
    6-74 บริษัทนนทรี จํากัด งบดุล (บางสวน) ณ วันที่ 31 ธันวาคม 25+4 สินทรัพย (หนวย:บาท) สินทรัพยหมุนเวียน: เงินสดและเงินฝากธนาคาร ……. ×××× ……. ×××× เงินลงทุนชั่วคราว (หมายเหตุ 3) 18,900,000 รวมสินทรัพยหมุนเวียน ×××× เงินลงทุนระยะยาว (หมายเหตุ 4) 300,000,000 รวมสินทรัพย ×××× หนี้สินและสวนของผูถือหุน หนี้สิน ……. ×××× ……. ×××× สวนของผูถือหุน ทุนเรือนหุน ×××× กําไร (ขาดทุน) ที่ยังไมเกิดขึ้น (หมายเหตุ 6) 162,000,000 รวมหนี้สนและสวนของผูถือหุน ิ ××××
  • 75.
    6-75 บริษัทนนทรี จํากัด งบกําไรขาดทุน (บางสวน) สําหรับปสิ้นสุดวันที่ 31 ธันวาคม 25+4 (หนวย:บาท) รายได ขาย ×××× ดอกเบี้ยรับ ×××× เงินปนผล ×××× คาเชา ×××× รวมรายได ×××× คาใชจาย ……. ×××× คาใชจายในการขายและบริหาร (หมายเหตุ 7)  90,380,000 หมายเหตุประกอบงบการเงิน (บางสวน) 1. สรุปนโยบายบัญชีที่สําคัญ 4. เงินลงทุน 1.4.1 เงินลงทุนระยะสั้นแสดงดวยมูลคายุติธรรม 1.4.2 เงินลงทุนระยะยาวที่เปนเงินลงทุนในตราสารหนี้ที่เปน หลักทรัพยเผื่อขายแสดงดวยมูลคายุติธรรม บริษัทรับรู
  • 76.
    6 76 - การเปลี่ยนแปลงมูลคาเปนรายการแยกตางหากในสวน ของเจาของ และจะบันทึกในงบกําไรขาดทุนเมื่อบริษัท ไดจําหนายเงินลงทุนนั้น เงินลงทุนระยะยาวที่เปนตรา สารหนี้ที่จะถือจนครบกํ าหนดแสดงดวยราคาทุนตัด จําหนาย 1.4.3 เงินลงทุนระยะยาวที่เปนเงินลงทุนในตราสารทุนในความ ตองการของตลาดซึ่งบริษัทถือเปนหลักทรัพยเผื่อขาย แสดงดวยมูลคายุติธรรม 1.4.4 เงินลงทุนระยะยาวที่เปนเงินลงทุนในตราสารทุนที่ไมอยู ในความตองการของตลาดซึ่งบริษัทถือเปนเงินลงทุนทั่ว ไปแสดงดวยราคาทุน 1.4.5 ตนทุนของเงินลงทุนชั่วคราวและเงินลงทุนระยะยาวที่ จําหนายในระหวางงวดคํานวณโดยใชวธถัวเฉลี่ยถวงนํ้า ิี หนัก 3. เงินลงทุนชั่วคราว (หนวย:บาท) หลักทรัพย หลักทรัพย เงินลงทุน ตราสารหนี้ที่จะ รวม เพื่อคา เผื่อขาย ทั่วไป ครบกําหนด ภายใน 1 ป ตราสารหนี้ 1,800,000 1,200,000 - 12,000,000 15,000,000 ตราสารทุน 1,440,000 1,560,000 900,000 - 3,900,000 3,240,000 2,760,000 900,000 12,000,000 18,900,000
  • 77.
    6-77 4. เงินลงทุนระยะยาว (หนวย:บาท) หลักทรัพย ตราสารหนี้ เงินลงทุน รวม เผื่อขาย ที่จะถือจนครบกําหนด ทั่วไป ตราสารหนี้ บริษัท ก 18,000,000 90,000,000 - 108,000,000 บริษัท ข 18,000,000 90,000,000 - 108,000,000 หัก สวนที่จะ ครบกําหนดภาย ใน 1 ป บริษัท ก - (6,000,000) - (6,000,000) บริษัท ข - (6,000,000) - (6,000,000) ตราสารทุน 60,000,000 - 36,000,000 96,000,000 รวม 96,000,000 168,000,000 36,000,000 300,000,000 5. ตราสารหนี้ ครบกําหนดภายใน (หนวย:บาท) 1 ป 2-5 ป 6-10 ป รวม หลักทรัพยเผื่อขาย 1,200,000 22,800,000 13,200,000 37,200,000 ตราสารหนี้ ที่ จ ะถื อ จนครบ กําหนด บริษัท ก 6,000,000 60,000,000 24,000,000 90,000,000 บริษัท ข 6,000,000 60,000,000 24,000,000 90,000,000 รวม 12,000,000 142,800,000 61,200,000 217,200,000 6. กําไร (ขาดทุน) ที่ยังไมเกิดขึ้นจากการเปลี่ยนแปลงมูลคาเงินลงทุน
  • 78.
    6-78 (หนวย:พันบาท) ยอดยกมาตนงวด 96,000,000 การเปลี่ยนแปลงในระหวางงวด 66,000,000 ยอดคงเหลือปลายงวด 162,000,000 7. คาใชจายในการขายและบริหาร คาใชจายในการขายและบริหารรวมรายการดังตอไปนี้ (หนวย:บาท) ขาดทุนที่เกิดจากการโอนเปลี่ยนประเภท หลักทรัพยเผื่อขายเปนหลักทรัพยเพื่อคา 4,800,000 ขาดทุนที่เกิดจากการจําหนายเงินลงทุน 8,400,000 ขาดทุนที่ยังไมเกิดขึ้นของ หลักทรัพยเพื่อคา 6,000,000 เงินลงทุนทั่วไป 4,800,000 24,000,000 8. การจําหนายหรือการโอนเปลี่ยนตราสารหนี้ที่จะถือจนครบกําหนด ในระหวางป 25+4 บริษัทมีการขายตราสารหนี้ที่จะถือจนครบ กําหนด โดยราคาทุนตัดจําหนายของตราสารหนี้ที่มีการโอนเทา กับ 21,000,000 บาท จํานวนรวมของรายการขาดทุนสุทธิที่เกิด ขึ้นจากการโอนและจํ านวนรวมของรายการขาดทุนสุทธิที่ยังไม เกิดขึ้นมีจํานวน 5,370,000 บาท และ 4,800,000 บาทตามลําดับ