UNIVERSITY OF ENGINEERING &
TECHNOLOGY,PESHAWAR
INDUSTRIAL MANAGEMENT
Department:- Mechanical
Central Diesel Locomotive Workshop
Pakistan Railways Rawalpindi
Mission
 Major Overhauling of Diesel Electric Locomotives’ fleet owned by Pakistan
Railways
 Manufacturing of DELocomotive Spareparts for Overhauling and
requirement of operating divisions
 Repairs and Overhauling of Complete rangeof Traction Motors
Salient Feautures
ESTABLISHED = 1965
INITIAL COST = Rs. 35 Million
TOTAL AREA = 25 acres (1,095,399 Sq. ft)
COVERED AREA = 9.6 acres (408,332Sq. ft)
OVERHAULING TARGET = 8 Locos per month
D.E.LOCOS ALLOTED = 327
TYPES OF OVERHAULING = Class-II (After 3 Yrs. /600,000 km)
Class-I (After 6 Yrs. /1,200,000 km)
ANNUAL BUDGET (2014-15) = Rs.1487.920Million
(Cash = Rs.310.530M, Stores =
Rs.1177.390M)
CURRENT VALUEOF ASSETS = Rs. 5 Billion Approximately
Strategy
Category
Sanctioned
Strength
On Roll Vacancy
Officers 5 4 1
Supervisors 157 121 36
Official staff 57 47 10
Skilled Labour Staff 557 516 41
Staff Position
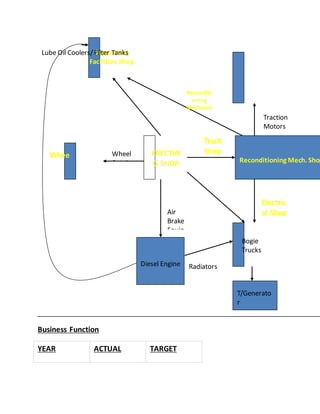
Major Shops of CDL Workshop
 Erecting Shop
 Reconditioning Mechanical Shop
 Reconditioning Mech. Component Shop
 Truck & Wheel Shop
 Electric Shop
 Rewinding Shop
 Paint Shop
 Supporting Facilities Shop
 Millwright Shop
 Inspection and Load Test Facility
Flow Chart of Processes
Business Function
YEAR ACTUAL TARGET
ERECTIN
G SHOP
Diesel Engine
Reconditioning Mech. Shop
Truck
Shop
Bogie
Trucks
Electric
al Shop
Traction
Motors
Whee
l
Wheel
& Axles
Supporting
Facilities Shop
Radiators
Lube Oil Coolers/Filter Tanks
Reconditi
oning
Mechanic
al
Air
Brake
Equip
T/Generato
r
2012-13 627 924
2013-14 662 924
2014-15
(Upto
20.01.2015)
344 497
Cost of D.E LOCOS OVERHAULING
Contact Details
Pakistan RailwaysCentral Diesel Locomotive Workshop
Gunj MandiMore, Rawalpindi Pakistan

Central diesel locomotive workshop

  • 1.
    UNIVERSITY OF ENGINEERING& TECHNOLOGY,PESHAWAR INDUSTRIAL MANAGEMENT Department:- Mechanical Central Diesel Locomotive Workshop Pakistan Railways Rawalpindi Mission  Major Overhauling of Diesel Electric Locomotives’ fleet owned by Pakistan Railways
  • 2.
     Manufacturing ofDELocomotive Spareparts for Overhauling and requirement of operating divisions  Repairs and Overhauling of Complete rangeof Traction Motors Salient Feautures ESTABLISHED = 1965 INITIAL COST = Rs. 35 Million TOTAL AREA = 25 acres (1,095,399 Sq. ft) COVERED AREA = 9.6 acres (408,332Sq. ft) OVERHAULING TARGET = 8 Locos per month D.E.LOCOS ALLOTED = 327 TYPES OF OVERHAULING = Class-II (After 3 Yrs. /600,000 km) Class-I (After 6 Yrs. /1,200,000 km) ANNUAL BUDGET (2014-15) = Rs.1487.920Million (Cash = Rs.310.530M, Stores = Rs.1177.390M) CURRENT VALUEOF ASSETS = Rs. 5 Billion Approximately Strategy Category Sanctioned Strength On Roll Vacancy Officers 5 4 1 Supervisors 157 121 36 Official staff 57 47 10 Skilled Labour Staff 557 516 41 Staff Position
  • 3.
    Major Shops ofCDL Workshop  Erecting Shop  Reconditioning Mechanical Shop  Reconditioning Mech. Component Shop  Truck & Wheel Shop  Electric Shop  Rewinding Shop  Paint Shop  Supporting Facilities Shop  Millwright Shop  Inspection and Load Test Facility Flow Chart of Processes
  • 4.
    Business Function YEAR ACTUALTARGET ERECTIN G SHOP Diesel Engine Reconditioning Mech. Shop Truck Shop Bogie Trucks Electric al Shop Traction Motors Whee l Wheel & Axles Supporting Facilities Shop Radiators Lube Oil Coolers/Filter Tanks Reconditi oning Mechanic al Air Brake Equip T/Generato r
  • 5.
    2012-13 627 924 2013-14662 924 2014-15 (Upto 20.01.2015) 344 497 Cost of D.E LOCOS OVERHAULING Contact Details Pakistan RailwaysCentral Diesel Locomotive Workshop Gunj MandiMore, Rawalpindi Pakistan