i
Table of Contents
INTRODUCTION......................................................................................................................... 1
1. TASK 1...................................................................................................................................... 2
A. DETAILED DESIGN:............................................................................................................... 2
B. PART LIST:............................................................................................................................ 4
C. Bill of Material......................................................................................................................... 5
C. Route sheet: ........................................................................................................................ 6
......................................................................................................................................................... 8
......................................................................................................................................................... 8
e. Assembly chart: ....................................................................................................................... 9
f. Process chart:......................................................................................................................... 10
2. TASK 2........................................................................................................................................ 11
a. List of Machines required:................................................................................................. 11
b. Annual demand for the product & scrap estimation: ....................................................... 11
c. Worker efficiency and the reliability of each machine: .................................................... 12
d. Number of machines required: ......................................................................................... 12
3. TASK 3........................................................................................................................................ 13
A. List of departments in production area.................................................................................. 13
B. Layout selection................................................................................................................. 13
C. Justification: .......................................................................................................................... 14
C.1 Advantages of product layout approach......................................................................... 14
D. Material flow:.................................................................................................................... 14
E. Production area layout design: ......................................................................................... 15
F. Machines required and theirs dimensions:....................................................................... 16
G. Total production area:....................................................................................................... 17
................................................................................................................................................... 18
4. Task4.......................................................................................................................................... 18
a. Numbers of employees in production area....................................................................... 18
5. List of departments in production area:................................................................................ 19
• Layout selection................................................................................................................. 19
• Justification:....................................................................................................................... 19
ii
6. Production area layout design:............................................................................................... 19
7. EMPLOYEE PARKING:....................................................................................................... 23
• Checking parking depth feasibility: ................................................................................... 23
• Assume handicapped cars will park in row 1: ................................................................... 23
• Checking total spaces for each type of car:....................................................................... 24
8. FOOD SERVICE AREA:....................................................................................................... 27
9. MATERIAL HANDLING EQUIPMENT: ........................................................................... 29
1. Containers ......................................................................................................................... 29
Justification:.......................................................................................................................... 30
2. Conveyors.......................................................................................................................... 30
Transport:.............................................................................................................................. 30
Where:................................................................................................................................... 30
3. Riding Industrial Vehicles:............................................................................................. 31
Transport:.............................................................................................................................. 31
Where.................................................................................................................................... 31
Justification:.......................................................................................................................... 31
10. Final lay out. .................................................................................................................... 32
iii
List of figures
Figure 1. Detailed Assembly............................................................................................................ 2
Figure 2. Exploded view................................................................................................................... 2
Figure 3. Blank................................................................................................................................. 3
Figure 4 C-body dimensions ............................................................................................................ 3
Figure 5. Threaded rod dimensions................................................................................................. 3
Figure 6. pin..................................................................................................................................... 4
Figure 7. Smooth rod dimensions ................................................................................................... 4
Figure 8. Bill of material chart......................................................................................................... 5
Figure 18. m/c fraction calculations................................................................................................ 8
Figure 19. Q, F, &DEPARTEMENTS UNITS CALCULATIONS.............................................................. 8
Figure 9. Volume-variety layout classification .............................................................................. 13
Figure 10. Schematic draw of flow diagram................................................................................... 14
Figure 11. Lay out .......................................................................................................................... 15
Figure 12. Layout with aisles ......................................................................................................... 15
Figure 13. Layout design................................................................................................................ 15
Figure 14. rod cutting machine ..................................................................................................... 16
Figure 15. Thread rolling machine................................................................................................. 16
Figure 16. Center lathe dimensions............................................................................................... 17
Figure 17. Bench drill dimensions ................................................................................................. 17
Figure 20. area calculation ............................................................................................................ 18
Figure 21. Flow of material for each product................................................................................ 19
Figure 22. Lay out .......................................................................................................................... 20
Figure 23. Layout schematic drawing............................................................................................ 20
Figure 24. relationship chart ......................................................................................................... 21
Figure 25. Lay out calculations...................................................................................................... 21
Figure 26. adjacency graph............................................................................................................ 22
Figure 27. Parking lay out.............................................................................................................. 24
Figure 28. Suggested parking area design..................................................................................... 25
Figure 29. Suggested parking area design..................................................................................... 26
Figure 30. Food area layout........................................................................................................... 27
Figure 31. Suggested design for the food area ............................................................................. 28
Figure 32. Pallet and skid box........................................................................................................ 29
Figure 33. Flat belt conveyor......................................................................................................... 30
Figure 34. Pallet truck.................................................................................................................... 31
Figure 35. suggested production area 3d view from solidworks software................................... 32
Figure 36. Final lay out. ................................................................................................................. 32
Figure 37. Production environment with CNC machine................................................................ 33
Figure 38. 3d view of suggested food area from solid works software ........................................ 33
iv
List of tables
Table 1. Part lists ............................................................................................................................. 4
Table 2. Bill of Material. .................................................................................................................. 5
Table 3. Route sheet of C-body....................................................................................................... 6
Table 4. Route sheet for threaded rod............................................................................................ 6
Table 5.Smooth rod route sheet. .................................................................................................... 7
Table 6. Blank route sheet............................................................................................................... 7
Table 7. List of machines required. ............................................................................................... 11
Table 8. scrap estimation values. .................................................................................................. 11
Table 9. Machines reliability and worker efficiency...................................................................... 12
Table 10. Number of machines required...................................................................................... 12
Table 11. Number of workers........................................................................................................ 18
1
INTRODUCTION
These entities now align themselves into cooperatives, organizations, associations, and ultimately
synthesized supply chains, to remain competitive by bringing the customer into the process. The
subject of facilities planning has been a popular topic for many years. In spite of its long heritage,
it is one of the most popular subjects of current publications, conferences.
In this text, we employ a practical Project to facilities planning, taking advantage of the content
we have in this semester. It should be noted that facilities planning, as known the facility planning
starts with the selection of location. The location for our factory will be in burg El-Arab. To enables
us from working efficiently without affecting any neighboring humans.
Our selected product is the C-clamp which is generally used in fixing work pieces to tables in order
to apply a process on it. In this report we cover the whole project. Starting from the product and
its drawings, parts, dimensions and processes applied on each part which will enables us from
knowing the machines required and their numbers with of course the employees’ number.
Then we go to the annual demand and scrap estimation for each process in order to know the
required amount of raw material for each part. After knowing all that now we are ready to
calculate the production area required and also put a lay out for the facility. Then we go to the
design phase, which contains the selection of an appropriate design for the following areas:
a. Production Area:
i. List of departments in production area (manufacturing & non-manufacturing such as
offices, quality, packaging, assembly,…etc. “if exists”)
ii. State name of layout for your production area & justify your selection
iii. Schematic drawing showing flow of material from stores to warehouse (show flow of
each component)
iv. Draw the production area (show name of departments and machines + flow between
machines + entrance and exit)
v. Calculate the required production area (show calculations)
b. Personnel Requirement Areas:
i. Parking area (draw layout, calculate the required area)
ii. Food service area (draw layout, calculate the required area)
iii. Other areas (locker room, rest room, health service, office building… etc.) “draw layout,
calculate the required area” OPTIONAL (For Extra Marks)
c. Determine the material handling equipment used, justify your selection, show where it is
stationed in the facility, and what it is used to transport “specific not general information”.
2
1. TASK 1
REQUIRED:
a. Detailed design of product components
b. Exploded assembly drawing or photograph
c. Parts list
d. Bill of material
e. Route sheet
f. Assembly chart
g. Operation process chart
h. List of the needed equipment.
A. DETAILED DESIGN:
Figure 1. Detailed Assembly.
Figure 2. Exploded view.
3
Figure 4 C-body dimensions
Figure 5. Threaded rod dimensions
Figure 3. Blank
4
B. PART LIST:
Table 1. Part lists
Company :- Prepared by :-
Product :- C Clamp Date :-
Part
Number
Part Name
Drawing
Number
Quantity /
Unit
Material Size Make or Buy
1 C-Body 1 Tool steel Make
2 Threaded rod 1 Tool steel Make
3 Smooth rod 1 Tool steel Make
4 pin 1 Tool steel Buy
5 Blank 1 Tool steel Make
Figure 7. Smooth rod dimensions
Figure 6. pin
5
C. Bill of Material
Table 2. Bill of Material.
Company :- Produced by :-
Product :- C Clamp Date :-
level
Part
Number
Part Name Drawing Number Quantity / Unit Make/ Buy Comments
0 C-Clamp 1 Make -------
1 1 Main body 1 Make -------
1
Threaded
part
1 Make -------
2 2 Threaded rod 1 Make -------
2 3 smooth rod 1 Make -------
2 5 blank 1 Make -------
2 4 pin 1 Buy -------
Figure 8. Bill of material chart.
6
C. Route sheet:
Table 3. Route sheet of C-body
Table 4. Route sheet for threaded rod.
Company :- Part Name :- C body Prepared by :-
Product :- C clamp Part Number :- 001 Date :-
Operation
Number
Operation
Description
Machine Type Tooling Department
Setup Time
( hours )
Operation
Time
(hours)
Materials of Parts
001 casting
electric
furnace
---- casting 0.133 12.5 tool steel
002 drilling
Drilling
machine
Twist drill machining 0.0167 0.033 tool steel
003 tapping
Tapping
machine
tap machining 0.0056 0.05 tool steel
Company :- Part Name :- threaded rod Prepared by :-
Product :- C clamp Part Number :- 002 Date :-
Operation
Number
Operation
Description
Machine
Type
Tooling Department
Setup Time
( hours )
Operation Time
(hours)
Materials of
Parts
004 cutting
Automatic
cutting
m/c
Cutting
tool
machining 0 0.0008 tool steel
005
thread
rolling
thread
rollers
rollers forming 0 0.0027 tool steel
002 drilling
Bench
drill
Twist
drill
machining 0.0167 0.033 tool steel
7
Table 5.Smooth rod route sheet.
Table 6. Blank route sheet
Company :- Part Name :- smooth rod Prepared by :-
Product :- C clamp Part Number :- 003 Date :-
Operation
Number
Operation
Description
Machine
Type
Tooling Department
Setup Time
( hours )
Operation Time
(sec)
Materials of
Parts
004 cutting
Automatic
cutting
m/c
Cutting
tool
machining 0 3 tool steel
006 forging press Form tool machining 0 20 tool steel
Company :- Part Name :- Blank Prepared by :-
Product :- C clamp Part Number :- 005 Date :-
Operation
Number
Operation
Description
Machine
Type
Tooling Department
Setup Time
( hours )
Operation Time
(min)
Materials of Parts
007 turning lathe
Form
taper tool
machining 0.05 3 tool steel
002 drilling lathe Twist drill machining 0 3 tool steel
004 cutting lathe
Cutting
tool
machining 0 1 tool steel
8
Figure 9. m/c fraction calculations
Figure 10. Q, F, &DEPARTEMENTS UNITS CALCULATIONS
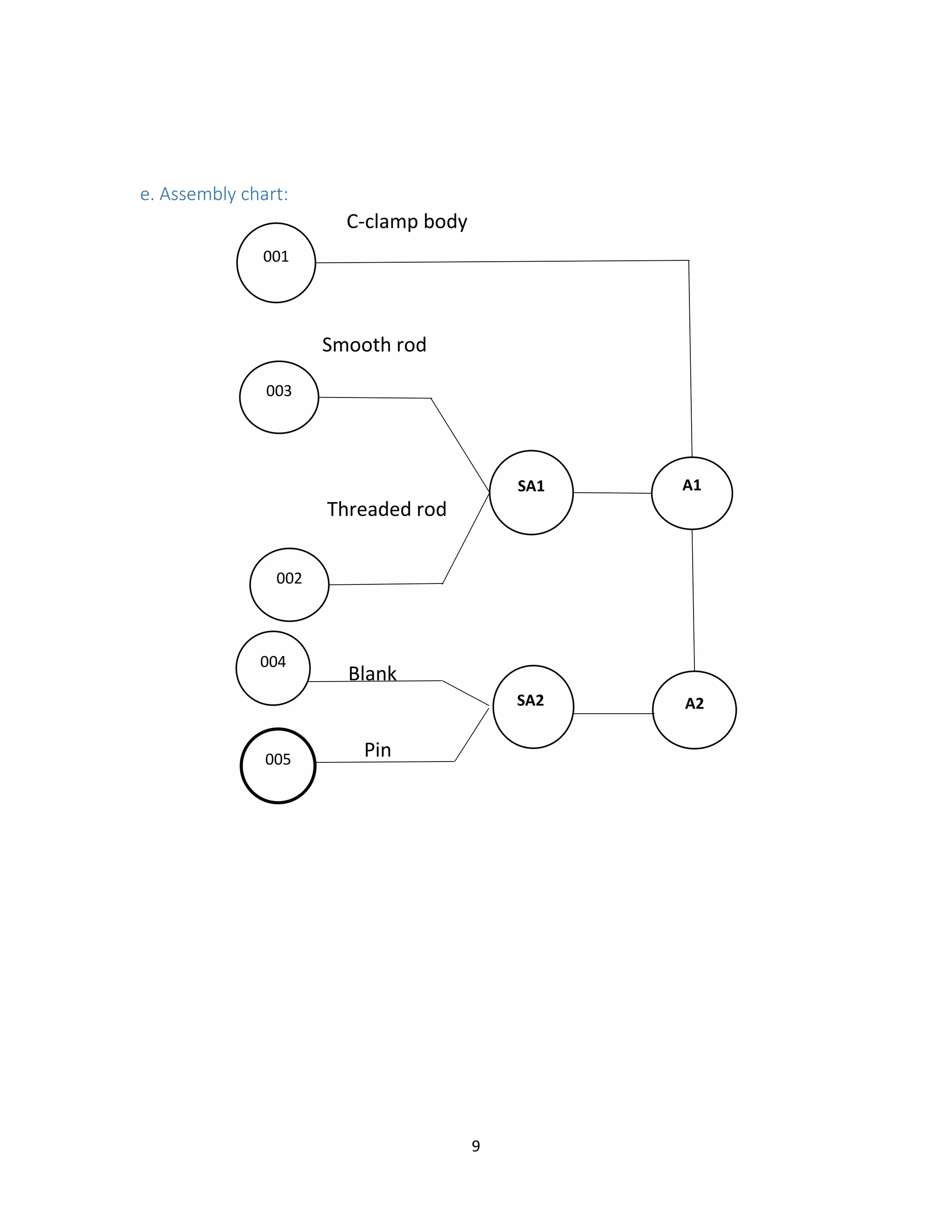
9
e. Assembly chart:
C-clamp body
Smooth rod
Threaded rod
Blank
Pin
SA2
A1
A2
SA1
003
002
001
004
005
10
f. Process chart:
Smooth rod Thread rod C-body
003 002 001
Cutting
Forging
004
SA-1
A-1
005
002
003
SA-2 A-2
004
002
001
006
004
007
002
I-1
A-3
Pin
004
Blank
005
Turning
Drilling
Cutting
cutting
Thread
rolling
Drilling
casting
drilling
taperin
Packagin
11
2. TASK 2
REQUIRED:
a. List of machines required to produce your product
b. Annual demand for the product and its components
c. Scrap estimate for each operation
d. Worker efficiency and the reliability of each machine
e. Number of machines required of each type
a. List of Machines required:
Table 7. List of machines required.
Machine number Machine name quantity
1 Furnace 1
2 Cutting machine 2
3 press 2
4 Thread rolling machine 1
5 turning machine 2
6 Drilling machine 2
7 Taping machine 1
b. Annual demand for the product & scrap estimation:
Table 8. scrap estimation values.
I1 620179.645 O1 613977.849 THE MASS REQUIRED
I2 613977.849 O2 607224.09 Part quantity
I3 607224.09 O3 589007.37 THREAD ROD 620179.645
I4 607098.918 O4 601027.92 SMOOTH ROD 607098.918
I5 601027.92 O5 589007.37 C-BODY 579482.89
I6 579482.89 O6 570790.648 BLANK 600638.032
I7 570790.648 O7 553666.928 SCREWS 536941.57
I8 553666.928 O8 542593.59
I9 600638.032 O9 576612.51
I10 576612.51 O10 559314.13
I11 559314.13 O11 536941.57
I12 589007.37 O12 553666.92
I13 553666.92 O13 542593.59
I14 542593.59 O14 515463.91
I15 536941.57 O15 515463.91
I16 515463.91 O16 500000
12
c. Worker efficiency and the reliability of each machine:
Table 9. Machines reliability and worker efficiency
MACHINE NAME MACHINE RELIABILITY WORKER EFFICIENCY
FURNACE 90 % 96 %
CUTTING MACHINE 95 % 100 %
FORGENING MACHINE 95 % 98 %
THREAD ROLLING MACHINE 98 % 99 %
TURNING MACHINE 95 % 100 %
DRILLING MACHINE 95 % 95 %
TAPPING MACHINE 98 % 100 %
d. Number of machines required:
Table 10. Number of machines required.
Number of machines required Machine name
1 Furnace
2 Cutting machine
2 Press machine
1 Thread rolling machine
2 Turning machine
2 Drilling machine
1 Tapping machine
13
3. TASK 3
REQUIRED:
a. State the name of departments in the production area
b. Select an appropriate layout [product layout, process layout, or cellular layout] and
c. justify your selection
d. Draw an schematic diagram showing the material flow within the area (from stores
and
e. ending with warehouse)
f. Draw the production area layout
g. Calculate the required production area
A. List of departments in production area
• Casting department
• Forming department
• Machining department
• Assembly department
• Packaging department
B. Layout selection
We are going to select product layout
Figure 11. Volume-variety layout classification
14
C. Justification:
According to the figure above and advantages that we are going to show of product layout,
product layout is the most suitable approach of our facility because of the large number of
production of our products and the low variety.
C.1 Advantages of product layout approach
1. Smooth, simple, logical, and direct flow lines result.
2. Small work-in-process inventories should result.
3. Total production time per unit is short.
4. Material handling requirements are reduced.
5. Less skill is required for personnel.
6. Simple production control is possible.
7. Special-purpose equipment can be used.
D. Material flow:
From to chart
A B C D E F G H
A 1800 - - - - - -
B - 3200 - - 1800 - -
C - - 1800 - 3200 - -
D - - - 1800 - -
E - - 1800 - - -
F - - - - - 6400 -
G - - - - - - -
H - 3200 - - - - -
Figure 12. Schematic draw of flow diagram
15
E. Production area layout design:
The layout for a production line department is based on the processing sequence for the part(s)
being produced on the line. Materials typically flow from one
workstation directly to the next adjacent one. Nice, well-planned flow paths generally result in
this high-volume, low-variety environment. Such layouts will be referred to as product layouts.
Figure 15. Layout design
Figure 14. Layout with aisles
Figure 13. Lay out
16
F. Machines required and theirs dimensions:
Size =1260 * 450 * 700 mm
Figure 16. rod cutting machine
Figure 17. Thread rolling machine
17
G. Total production area:
According to task 2 calculations of the number of machines required in each operation and by
the aid of a software Smart Draw 2019 which allows to use to draw the layout and calculate the
total area directly.
The total area = 134.07 m2
Figure 18. Center lathe dimensions
Figure 19. Bench drill dimensions
18
Figure 20. area calculation
4. Task4
a. Numbers of employees in production area
Table 11. Number of workers.
Number of
employees
required per m/c
Number of machines
required
Machine name
1 1 Furnace
1 2 Cutting machine
1 2 Press machine
1 1 Thread rolling machine
1 2 Turning machine
1 2 Drilling machine
1 1 Tapping machine
19
5. List of departments in production area:
• Casting department.
• Forming department.
• Machining department.
• Assembly department.
• Packaging department.
• Layout selection
We are going to select product layout
• Justification:
Product layout is the most suitable approach of our facility because of the large number of
production of our products and the low variety.
6. Production area layout design:
The layout for a production line department is based on the processing sequence for the part(s)
being produced on the line. Materials typically flow from one
workstation directly to the next adjacent one. Nice, well-planned flow paths generally result in
this high-volume, low-variety environment. Such layouts will be referred to as product layouts.
The total area = 134.07 m2
Figure 21. Flow of material for each product.
20
Figure 22. Lay out
Figure 23. Layout schematic drawing
21
E F TOTAL
A 2 5 7
B 4 4 8
C 4 7 11
D 5 7 12
G 7 5 12
H 5 4 11
I 4 6 10
E F G TOTAL
A 2 5 3 10
B 4 4 7 15
C 4 7 4 15
D 5 7 5 17
H 5 4 7 16
I 4 6 5 15
E F G D TOTAL
A 2 5 3 5 15
B 4 4 7 7 22
C 4 7 4 7 22
H 5 4 7 4 20
I 4 6 5 5 20
E F G D C TOTAL
A 2 5 3 5 5 20
B 4 4 7 7 5 27
H 5 4 7 4 5 25
I 4 6 5 5 7 27
E F G D C B TOTAL
A 2 5 3 5 5 5 25
H 5 4 7 4 5 5 30
I 4 6 5 5 7 5 32
Figure 25. Lay out calculations
Figure 24. relationship chart
22
Figure 26. adjacency graph
23
7. EMPLOYEE PARKING:
Number of Car=250 Cars
Number of spaces required = 100 space
Parking area = 160 (width) x 200 (deep)
No walls or walking edges
PW of handicapped cars = 12 ft.
Cross-aisle width = 15.
Spaces for compact cars=68%
Percentage of Space spaces for standard cars =27%
Spaces for handicapped cars =5%
Select (θ = 90°) because we have many of cars but (θ < 90°) less cars
TYPE OF CAR PW(PARKING WIDTH) SW(STALL
WIDTH)
NUMBER OF
SPACESPER MODULE
COMPACT Pw=SW=8' 57'2" (160/8)* 2 = 40
STANDARD PW = SW = 8'6" 66' (160/8.5) * 2 = 37
Spaces for handicapped cars = 5 spaces
Therefore, parking layout should include 2 module for compact cars and 1 modules for
standard cars.
• Checking parking depth feasibility:
Total Depth = (2 × 57'2") + (1 × 66') = 180'2" < 200'
• Assume handicapped cars will park in row 1:
Remaining space in row 1 = 160' – (12 × 5) = 10
24
• Number of spaces in each row:
Row 1:
No. of spaces = 100/8.5= 11.76 = 12 Spaces
Row 2:
No. of spaces = 160-(2*15)/8.5= 15.29 Space=15 Space
Row 3, 4, 5:
No. of spaces = 160-(2*15)/8= 16.25 =16 Space
Row 6:
No. of spaces=160/8= 20 Space
• Checking total spaces for each type of car:
Spaces for compact cars=16+16+16+20 = 68 Space = 68%
Spaces for standard cars=12+15 = 27 Space = 27%
Spaces for handicapped cars = 5 spaces = 5%
Figure 27. Parking lay out.
25
Figure 28. Suggested parking area design.
26
Figure 29. Suggested parking area design.
27
8. FOOD SERVICE AREA:
Food service area = 1600 ft2
Lunch time 2 hr. 11:1 (45min for shift).
Number of shifts is 3
preparation eat Finish
11:00 11:15 11:45
11:30 11:45 12:15
12:00 12:15 12:45
Figure 30. Food area layout.
28
Figure 31. Suggested design for the food area
29
9. MATERIAL HANDLING EQUIPMENT:
We classify material handling equipment into the following categories:
1. Containers and unitizing equipment
• Containers
• Unitizers
2. Material transport equipment
• Conveyors
• Industrial vehicles
• Monorails, hoists, and cranes
3. Storage and retrieval equipment
• Unit load storage and retrieval
• Unit load storage equipment
• Unit load retrieval equipment
• Small load storage and retrieval
4. Automatic data collection and communication equipment
• Automatic identification and recognition
• Automatic paperless communication
In our company we are going to select the best material handling equipment fitting our
production plant with some justifications of our selection.
1. Containers
Pallets and skid boxes
Transport: skid boxes handle parts and finished products, skid boxes are placed on pallets
Where: skid boxes and pallets are placed in each department and warehouse.
Figure 32. Pallet and skid box
30
Justification:
1. Top and bottom deck.
2. More in demand.
3. Typical size 48”×40”.
4. More stable than skids.
5. More friction (harder to drag).
6. More convenient for racking.
7. Can carry up to 1000 kg.
8. Easily hauled by a Forklift truck.
9. Bottom deck boards
10. Skid boxes are used frequently in manufacturing plants.
2. Conveyors.
Flat Belt Conveyor
Transport:
• Skid boxes containing parts when conveyors transport between departments.
• Unfinished parts that needs more than one operation on it within department such as
drilling and taping.
Where:
• flat belt conveyor is stationed in the ground in specified aisles within and between
departments
Figure 33. Flat belt conveyor
31
Justification
Flat belt conveyor is normally used for transporting light- and medium-weight loads
between operations, departments, levels, and buildings. It is especially useful when an
incline or decline is included in the conveyor path. Because of the friction between the
belt and the load, the belt conveyor provides considerable control over the orientation
and placement of the load; however, the belt is generally either roller or slider bed
supported. If small and irregularly shaped items are being handled, then the slider bed
would be used; otherwise, the roller support is usually more economical.
3. Riding Industrial Vehicles:
Pallet Truck
Transport: skid boxes after packaging the final product to warehouse or forklift can be used
according to distance.
Where: pallet trucks are placed in the packaging department and warehouse to transport
finished product’s boxes to warehouse.
Justification:
The pallet truck extends the transporting capability of the pallet jack by allowing the
operator either to ride or walk. The pallet truck is used when the distance to be traveled
precludes walking.
Figure 34. Pallet truck
32
10. Final lay out.
Figure 36. Final lay out.
Figure 35. suggested production area 3d view from solidworks software.
33
Figure 37. Production environment with CNC machine.
Figure 38. 3d view of suggested food area from solid works software

CClamp Facility Design Project

  • 1.
    i Table of Contents INTRODUCTION.........................................................................................................................1 1. TASK 1...................................................................................................................................... 2 A. DETAILED DESIGN:............................................................................................................... 2 B. PART LIST:............................................................................................................................ 4 C. Bill of Material......................................................................................................................... 5 C. Route sheet: ........................................................................................................................ 6 ......................................................................................................................................................... 8 ......................................................................................................................................................... 8 e. Assembly chart: ....................................................................................................................... 9 f. Process chart:......................................................................................................................... 10 2. TASK 2........................................................................................................................................ 11 a. List of Machines required:................................................................................................. 11 b. Annual demand for the product & scrap estimation: ....................................................... 11 c. Worker efficiency and the reliability of each machine: .................................................... 12 d. Number of machines required: ......................................................................................... 12 3. TASK 3........................................................................................................................................ 13 A. List of departments in production area.................................................................................. 13 B. Layout selection................................................................................................................. 13 C. Justification: .......................................................................................................................... 14 C.1 Advantages of product layout approach......................................................................... 14 D. Material flow:.................................................................................................................... 14 E. Production area layout design: ......................................................................................... 15 F. Machines required and theirs dimensions:....................................................................... 16 G. Total production area:....................................................................................................... 17 ................................................................................................................................................... 18 4. Task4.......................................................................................................................................... 18 a. Numbers of employees in production area....................................................................... 18 5. List of departments in production area:................................................................................ 19 • Layout selection................................................................................................................. 19 • Justification:....................................................................................................................... 19
  • 2.
    ii 6. Production arealayout design:............................................................................................... 19 7. EMPLOYEE PARKING:....................................................................................................... 23 • Checking parking depth feasibility: ................................................................................... 23 • Assume handicapped cars will park in row 1: ................................................................... 23 • Checking total spaces for each type of car:....................................................................... 24 8. FOOD SERVICE AREA:....................................................................................................... 27 9. MATERIAL HANDLING EQUIPMENT: ........................................................................... 29 1. Containers ......................................................................................................................... 29 Justification:.......................................................................................................................... 30 2. Conveyors.......................................................................................................................... 30 Transport:.............................................................................................................................. 30 Where:................................................................................................................................... 30 3. Riding Industrial Vehicles:............................................................................................. 31 Transport:.............................................................................................................................. 31 Where.................................................................................................................................... 31 Justification:.......................................................................................................................... 31 10. Final lay out. .................................................................................................................... 32
  • 3.
    iii List of figures Figure1. Detailed Assembly............................................................................................................ 2 Figure 2. Exploded view................................................................................................................... 2 Figure 3. Blank................................................................................................................................. 3 Figure 4 C-body dimensions ............................................................................................................ 3 Figure 5. Threaded rod dimensions................................................................................................. 3 Figure 6. pin..................................................................................................................................... 4 Figure 7. Smooth rod dimensions ................................................................................................... 4 Figure 8. Bill of material chart......................................................................................................... 5 Figure 18. m/c fraction calculations................................................................................................ 8 Figure 19. Q, F, &DEPARTEMENTS UNITS CALCULATIONS.............................................................. 8 Figure 9. Volume-variety layout classification .............................................................................. 13 Figure 10. Schematic draw of flow diagram................................................................................... 14 Figure 11. Lay out .......................................................................................................................... 15 Figure 12. Layout with aisles ......................................................................................................... 15 Figure 13. Layout design................................................................................................................ 15 Figure 14. rod cutting machine ..................................................................................................... 16 Figure 15. Thread rolling machine................................................................................................. 16 Figure 16. Center lathe dimensions............................................................................................... 17 Figure 17. Bench drill dimensions ................................................................................................. 17 Figure 20. area calculation ............................................................................................................ 18 Figure 21. Flow of material for each product................................................................................ 19 Figure 22. Lay out .......................................................................................................................... 20 Figure 23. Layout schematic drawing............................................................................................ 20 Figure 24. relationship chart ......................................................................................................... 21 Figure 25. Lay out calculations...................................................................................................... 21 Figure 26. adjacency graph............................................................................................................ 22 Figure 27. Parking lay out.............................................................................................................. 24 Figure 28. Suggested parking area design..................................................................................... 25 Figure 29. Suggested parking area design..................................................................................... 26 Figure 30. Food area layout........................................................................................................... 27 Figure 31. Suggested design for the food area ............................................................................. 28 Figure 32. Pallet and skid box........................................................................................................ 29 Figure 33. Flat belt conveyor......................................................................................................... 30 Figure 34. Pallet truck.................................................................................................................... 31 Figure 35. suggested production area 3d view from solidworks software................................... 32 Figure 36. Final lay out. ................................................................................................................. 32 Figure 37. Production environment with CNC machine................................................................ 33 Figure 38. 3d view of suggested food area from solid works software ........................................ 33
  • 4.
    iv List of tables Table1. Part lists ............................................................................................................................. 4 Table 2. Bill of Material. .................................................................................................................. 5 Table 3. Route sheet of C-body....................................................................................................... 6 Table 4. Route sheet for threaded rod............................................................................................ 6 Table 5.Smooth rod route sheet. .................................................................................................... 7 Table 6. Blank route sheet............................................................................................................... 7 Table 7. List of machines required. ............................................................................................... 11 Table 8. scrap estimation values. .................................................................................................. 11 Table 9. Machines reliability and worker efficiency...................................................................... 12 Table 10. Number of machines required...................................................................................... 12 Table 11. Number of workers........................................................................................................ 18
  • 5.
    1 INTRODUCTION These entities nowalign themselves into cooperatives, organizations, associations, and ultimately synthesized supply chains, to remain competitive by bringing the customer into the process. The subject of facilities planning has been a popular topic for many years. In spite of its long heritage, it is one of the most popular subjects of current publications, conferences. In this text, we employ a practical Project to facilities planning, taking advantage of the content we have in this semester. It should be noted that facilities planning, as known the facility planning starts with the selection of location. The location for our factory will be in burg El-Arab. To enables us from working efficiently without affecting any neighboring humans. Our selected product is the C-clamp which is generally used in fixing work pieces to tables in order to apply a process on it. In this report we cover the whole project. Starting from the product and its drawings, parts, dimensions and processes applied on each part which will enables us from knowing the machines required and their numbers with of course the employees’ number. Then we go to the annual demand and scrap estimation for each process in order to know the required amount of raw material for each part. After knowing all that now we are ready to calculate the production area required and also put a lay out for the facility. Then we go to the design phase, which contains the selection of an appropriate design for the following areas: a. Production Area: i. List of departments in production area (manufacturing & non-manufacturing such as offices, quality, packaging, assembly,…etc. “if exists”) ii. State name of layout for your production area & justify your selection iii. Schematic drawing showing flow of material from stores to warehouse (show flow of each component) iv. Draw the production area (show name of departments and machines + flow between machines + entrance and exit) v. Calculate the required production area (show calculations) b. Personnel Requirement Areas: i. Parking area (draw layout, calculate the required area) ii. Food service area (draw layout, calculate the required area) iii. Other areas (locker room, rest room, health service, office building… etc.) “draw layout, calculate the required area” OPTIONAL (For Extra Marks) c. Determine the material handling equipment used, justify your selection, show where it is stationed in the facility, and what it is used to transport “specific not general information”.
  • 6.
    2 1. TASK 1 REQUIRED: a.Detailed design of product components b. Exploded assembly drawing or photograph c. Parts list d. Bill of material e. Route sheet f. Assembly chart g. Operation process chart h. List of the needed equipment. A. DETAILED DESIGN: Figure 1. Detailed Assembly. Figure 2. Exploded view.
  • 7.
    3 Figure 4 C-bodydimensions Figure 5. Threaded rod dimensions Figure 3. Blank
  • 8.
    4 B. PART LIST: Table1. Part lists Company :- Prepared by :- Product :- C Clamp Date :- Part Number Part Name Drawing Number Quantity / Unit Material Size Make or Buy 1 C-Body 1 Tool steel Make 2 Threaded rod 1 Tool steel Make 3 Smooth rod 1 Tool steel Make 4 pin 1 Tool steel Buy 5 Blank 1 Tool steel Make Figure 7. Smooth rod dimensions Figure 6. pin
  • 9.
    5 C. Bill ofMaterial Table 2. Bill of Material. Company :- Produced by :- Product :- C Clamp Date :- level Part Number Part Name Drawing Number Quantity / Unit Make/ Buy Comments 0 C-Clamp 1 Make ------- 1 1 Main body 1 Make ------- 1 Threaded part 1 Make ------- 2 2 Threaded rod 1 Make ------- 2 3 smooth rod 1 Make ------- 2 5 blank 1 Make ------- 2 4 pin 1 Buy ------- Figure 8. Bill of material chart.
  • 10.
    6 C. Route sheet: Table3. Route sheet of C-body Table 4. Route sheet for threaded rod. Company :- Part Name :- C body Prepared by :- Product :- C clamp Part Number :- 001 Date :- Operation Number Operation Description Machine Type Tooling Department Setup Time ( hours ) Operation Time (hours) Materials of Parts 001 casting electric furnace ---- casting 0.133 12.5 tool steel 002 drilling Drilling machine Twist drill machining 0.0167 0.033 tool steel 003 tapping Tapping machine tap machining 0.0056 0.05 tool steel Company :- Part Name :- threaded rod Prepared by :- Product :- C clamp Part Number :- 002 Date :- Operation Number Operation Description Machine Type Tooling Department Setup Time ( hours ) Operation Time (hours) Materials of Parts 004 cutting Automatic cutting m/c Cutting tool machining 0 0.0008 tool steel 005 thread rolling thread rollers rollers forming 0 0.0027 tool steel 002 drilling Bench drill Twist drill machining 0.0167 0.033 tool steel
  • 11.
    7 Table 5.Smooth rodroute sheet. Table 6. Blank route sheet Company :- Part Name :- smooth rod Prepared by :- Product :- C clamp Part Number :- 003 Date :- Operation Number Operation Description Machine Type Tooling Department Setup Time ( hours ) Operation Time (sec) Materials of Parts 004 cutting Automatic cutting m/c Cutting tool machining 0 3 tool steel 006 forging press Form tool machining 0 20 tool steel Company :- Part Name :- Blank Prepared by :- Product :- C clamp Part Number :- 005 Date :- Operation Number Operation Description Machine Type Tooling Department Setup Time ( hours ) Operation Time (min) Materials of Parts 007 turning lathe Form taper tool machining 0.05 3 tool steel 002 drilling lathe Twist drill machining 0 3 tool steel 004 cutting lathe Cutting tool machining 0 1 tool steel
  • 12.
    8 Figure 9. m/cfraction calculations Figure 10. Q, F, &DEPARTEMENTS UNITS CALCULATIONS
  • 13.
    9 e. Assembly chart: C-clampbody Smooth rod Threaded rod Blank Pin SA2 A1 A2 SA1 003 002 001 004 005
  • 14.
    10 f. Process chart: Smoothrod Thread rod C-body 003 002 001 Cutting Forging 004 SA-1 A-1 005 002 003 SA-2 A-2 004 002 001 006 004 007 002 I-1 A-3 Pin 004 Blank 005 Turning Drilling Cutting cutting Thread rolling Drilling casting drilling taperin Packagin
  • 15.
    11 2. TASK 2 REQUIRED: a.List of machines required to produce your product b. Annual demand for the product and its components c. Scrap estimate for each operation d. Worker efficiency and the reliability of each machine e. Number of machines required of each type a. List of Machines required: Table 7. List of machines required. Machine number Machine name quantity 1 Furnace 1 2 Cutting machine 2 3 press 2 4 Thread rolling machine 1 5 turning machine 2 6 Drilling machine 2 7 Taping machine 1 b. Annual demand for the product & scrap estimation: Table 8. scrap estimation values. I1 620179.645 O1 613977.849 THE MASS REQUIRED I2 613977.849 O2 607224.09 Part quantity I3 607224.09 O3 589007.37 THREAD ROD 620179.645 I4 607098.918 O4 601027.92 SMOOTH ROD 607098.918 I5 601027.92 O5 589007.37 C-BODY 579482.89 I6 579482.89 O6 570790.648 BLANK 600638.032 I7 570790.648 O7 553666.928 SCREWS 536941.57 I8 553666.928 O8 542593.59 I9 600638.032 O9 576612.51 I10 576612.51 O10 559314.13 I11 559314.13 O11 536941.57 I12 589007.37 O12 553666.92 I13 553666.92 O13 542593.59 I14 542593.59 O14 515463.91 I15 536941.57 O15 515463.91 I16 515463.91 O16 500000
  • 16.
    12 c. Worker efficiencyand the reliability of each machine: Table 9. Machines reliability and worker efficiency MACHINE NAME MACHINE RELIABILITY WORKER EFFICIENCY FURNACE 90 % 96 % CUTTING MACHINE 95 % 100 % FORGENING MACHINE 95 % 98 % THREAD ROLLING MACHINE 98 % 99 % TURNING MACHINE 95 % 100 % DRILLING MACHINE 95 % 95 % TAPPING MACHINE 98 % 100 % d. Number of machines required: Table 10. Number of machines required. Number of machines required Machine name 1 Furnace 2 Cutting machine 2 Press machine 1 Thread rolling machine 2 Turning machine 2 Drilling machine 1 Tapping machine
  • 17.
    13 3. TASK 3 REQUIRED: a.State the name of departments in the production area b. Select an appropriate layout [product layout, process layout, or cellular layout] and c. justify your selection d. Draw an schematic diagram showing the material flow within the area (from stores and e. ending with warehouse) f. Draw the production area layout g. Calculate the required production area A. List of departments in production area • Casting department • Forming department • Machining department • Assembly department • Packaging department B. Layout selection We are going to select product layout Figure 11. Volume-variety layout classification
  • 18.
    14 C. Justification: According tothe figure above and advantages that we are going to show of product layout, product layout is the most suitable approach of our facility because of the large number of production of our products and the low variety. C.1 Advantages of product layout approach 1. Smooth, simple, logical, and direct flow lines result. 2. Small work-in-process inventories should result. 3. Total production time per unit is short. 4. Material handling requirements are reduced. 5. Less skill is required for personnel. 6. Simple production control is possible. 7. Special-purpose equipment can be used. D. Material flow: From to chart A B C D E F G H A 1800 - - - - - - B - 3200 - - 1800 - - C - - 1800 - 3200 - - D - - - 1800 - - E - - 1800 - - - F - - - - - 6400 - G - - - - - - - H - 3200 - - - - - Figure 12. Schematic draw of flow diagram
  • 19.
    15 E. Production arealayout design: The layout for a production line department is based on the processing sequence for the part(s) being produced on the line. Materials typically flow from one workstation directly to the next adjacent one. Nice, well-planned flow paths generally result in this high-volume, low-variety environment. Such layouts will be referred to as product layouts. Figure 15. Layout design Figure 14. Layout with aisles Figure 13. Lay out
  • 20.
    16 F. Machines requiredand theirs dimensions: Size =1260 * 450 * 700 mm Figure 16. rod cutting machine Figure 17. Thread rolling machine
  • 21.
    17 G. Total productionarea: According to task 2 calculations of the number of machines required in each operation and by the aid of a software Smart Draw 2019 which allows to use to draw the layout and calculate the total area directly. The total area = 134.07 m2 Figure 18. Center lathe dimensions Figure 19. Bench drill dimensions
  • 22.
    18 Figure 20. areacalculation 4. Task4 a. Numbers of employees in production area Table 11. Number of workers. Number of employees required per m/c Number of machines required Machine name 1 1 Furnace 1 2 Cutting machine 1 2 Press machine 1 1 Thread rolling machine 1 2 Turning machine 1 2 Drilling machine 1 1 Tapping machine
  • 23.
    19 5. List ofdepartments in production area: • Casting department. • Forming department. • Machining department. • Assembly department. • Packaging department. • Layout selection We are going to select product layout • Justification: Product layout is the most suitable approach of our facility because of the large number of production of our products and the low variety. 6. Production area layout design: The layout for a production line department is based on the processing sequence for the part(s) being produced on the line. Materials typically flow from one workstation directly to the next adjacent one. Nice, well-planned flow paths generally result in this high-volume, low-variety environment. Such layouts will be referred to as product layouts. The total area = 134.07 m2 Figure 21. Flow of material for each product.
  • 24.
    20 Figure 22. Layout Figure 23. Layout schematic drawing
  • 25.
    21 E F TOTAL A2 5 7 B 4 4 8 C 4 7 11 D 5 7 12 G 7 5 12 H 5 4 11 I 4 6 10 E F G TOTAL A 2 5 3 10 B 4 4 7 15 C 4 7 4 15 D 5 7 5 17 H 5 4 7 16 I 4 6 5 15 E F G D TOTAL A 2 5 3 5 15 B 4 4 7 7 22 C 4 7 4 7 22 H 5 4 7 4 20 I 4 6 5 5 20 E F G D C TOTAL A 2 5 3 5 5 20 B 4 4 7 7 5 27 H 5 4 7 4 5 25 I 4 6 5 5 7 27 E F G D C B TOTAL A 2 5 3 5 5 5 25 H 5 4 7 4 5 5 30 I 4 6 5 5 7 5 32 Figure 25. Lay out calculations Figure 24. relationship chart
  • 26.
  • 27.
    23 7. EMPLOYEE PARKING: Numberof Car=250 Cars Number of spaces required = 100 space Parking area = 160 (width) x 200 (deep) No walls or walking edges PW of handicapped cars = 12 ft. Cross-aisle width = 15. Spaces for compact cars=68% Percentage of Space spaces for standard cars =27% Spaces for handicapped cars =5% Select (θ = 90°) because we have many of cars but (θ < 90°) less cars TYPE OF CAR PW(PARKING WIDTH) SW(STALL WIDTH) NUMBER OF SPACESPER MODULE COMPACT Pw=SW=8' 57'2" (160/8)* 2 = 40 STANDARD PW = SW = 8'6" 66' (160/8.5) * 2 = 37 Spaces for handicapped cars = 5 spaces Therefore, parking layout should include 2 module for compact cars and 1 modules for standard cars. • Checking parking depth feasibility: Total Depth = (2 × 57'2") + (1 × 66') = 180'2" < 200' • Assume handicapped cars will park in row 1: Remaining space in row 1 = 160' – (12 × 5) = 10
  • 28.
    24 • Number ofspaces in each row: Row 1: No. of spaces = 100/8.5= 11.76 = 12 Spaces Row 2: No. of spaces = 160-(2*15)/8.5= 15.29 Space=15 Space Row 3, 4, 5: No. of spaces = 160-(2*15)/8= 16.25 =16 Space Row 6: No. of spaces=160/8= 20 Space • Checking total spaces for each type of car: Spaces for compact cars=16+16+16+20 = 68 Space = 68% Spaces for standard cars=12+15 = 27 Space = 27% Spaces for handicapped cars = 5 spaces = 5% Figure 27. Parking lay out.
  • 29.
    25 Figure 28. Suggestedparking area design.
  • 30.
    26 Figure 29. Suggestedparking area design.
  • 31.
    27 8. FOOD SERVICEAREA: Food service area = 1600 ft2 Lunch time 2 hr. 11:1 (45min for shift). Number of shifts is 3 preparation eat Finish 11:00 11:15 11:45 11:30 11:45 12:15 12:00 12:15 12:45 Figure 30. Food area layout.
  • 32.
    28 Figure 31. Suggesteddesign for the food area
  • 33.
    29 9. MATERIAL HANDLINGEQUIPMENT: We classify material handling equipment into the following categories: 1. Containers and unitizing equipment • Containers • Unitizers 2. Material transport equipment • Conveyors • Industrial vehicles • Monorails, hoists, and cranes 3. Storage and retrieval equipment • Unit load storage and retrieval • Unit load storage equipment • Unit load retrieval equipment • Small load storage and retrieval 4. Automatic data collection and communication equipment • Automatic identification and recognition • Automatic paperless communication In our company we are going to select the best material handling equipment fitting our production plant with some justifications of our selection. 1. Containers Pallets and skid boxes Transport: skid boxes handle parts and finished products, skid boxes are placed on pallets Where: skid boxes and pallets are placed in each department and warehouse. Figure 32. Pallet and skid box
  • 34.
    30 Justification: 1. Top andbottom deck. 2. More in demand. 3. Typical size 48”×40”. 4. More stable than skids. 5. More friction (harder to drag). 6. More convenient for racking. 7. Can carry up to 1000 kg. 8. Easily hauled by a Forklift truck. 9. Bottom deck boards 10. Skid boxes are used frequently in manufacturing plants. 2. Conveyors. Flat Belt Conveyor Transport: • Skid boxes containing parts when conveyors transport between departments. • Unfinished parts that needs more than one operation on it within department such as drilling and taping. Where: • flat belt conveyor is stationed in the ground in specified aisles within and between departments Figure 33. Flat belt conveyor
  • 35.
    31 Justification Flat belt conveyoris normally used for transporting light- and medium-weight loads between operations, departments, levels, and buildings. It is especially useful when an incline or decline is included in the conveyor path. Because of the friction between the belt and the load, the belt conveyor provides considerable control over the orientation and placement of the load; however, the belt is generally either roller or slider bed supported. If small and irregularly shaped items are being handled, then the slider bed would be used; otherwise, the roller support is usually more economical. 3. Riding Industrial Vehicles: Pallet Truck Transport: skid boxes after packaging the final product to warehouse or forklift can be used according to distance. Where: pallet trucks are placed in the packaging department and warehouse to transport finished product’s boxes to warehouse. Justification: The pallet truck extends the transporting capability of the pallet jack by allowing the operator either to ride or walk. The pallet truck is used when the distance to be traveled precludes walking. Figure 34. Pallet truck
  • 36.
    32 10. Final layout. Figure 36. Final lay out. Figure 35. suggested production area 3d view from solidworks software.
  • 37.
    33 Figure 37. Productionenvironment with CNC machine. Figure 38. 3d view of suggested food area from solid works software