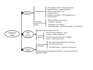
ADV outgoing ( cliente = Consumatore finale ) :
                                                 ( segmento leisure – segmento business
                           Intermediazione       ADV incoming ( cliente = TO ):
             Attività                            ( segmento leisure )
                                                 Compenso: provvigioni – diritti di agenzia ( fee ) –
                                                 overcommission

                                                  Offerti al pubblico: tour operator
                           Produzione e           ( Outgoing – Incoming )
                           organizzazione di
                           viaggi                 Su domanda : tour organizer
                                                  ( ADV intermediare – agenzie specializzate – tour operator )

                               Regolamentazione rapporti ADV / TO
             Rapporti
Imprese di      con i
                                               Imprese ricettive ( Allotment – Vuoto
                                               per pieno – Tariffe confidenziali )
  viaggi      fornitori        TO e tour
             dei servizi       organizer       Imprese di trasporto ( Allotment – Noleggio /
                                               charter – Tariffe Inclusive Tour )

                                                    ADV: network (Reti di proprietà - Franchising-
                               Integrazione         Accordi di cooperazione
                               Orizzontale
                                                    TO (Gruppi societari – accordi di cooperazione)
             Tendenze
             evolutive         Integrazione verticale: Rapporti di proprietà – Accordi di cooperazione
                               Network TO/ADV
Contratto di organizzazione di viaggio: in nome e per conto proprio
 Contratto di
   viaggio
L.27/12/1977
                Contratto di intermediazione in nome e per conto del cliente

                                      Definizione dei pacchetti turistici – Forma ed
                                      elementi del contratto – Informazione del
  Decreto                             consumatore – Opuscoli informativi – Modifiche
 legislativo    Regolamenta…          delle condizioni contrattuali – Responsabilità
N. 206/2005                           dell’organizzatore e del venditore – Reclami –
                                      Garanzie per il rimborso e il rimpatrio del turista




                L. 135/2001           Figure ancora da definire




                                      Accompagnatore turistico – Guida turistica –
   Figure                             interprete turistico – Guida alpina – Maestro di
professionali   L. 217/1983
                                      sci – Animatore turistico



                      Altre           Istruttore subacqueo – Istruttore equestre
                (leggi regionali)
Conclusioni
Le ADV hanno come scopo principale la massimizzazione del risultato economico d’esercizio ( tutti i ricavi
meno tutti i costi ) e la crescita del cosiddetto patrimonio netto ovvero la differenza tra tutte le attività
aziendali e tutte le passività aziendali o ,in altri termini, è il valore di mercato dell’ADV. Per massimizzare i
ricavi totali occorre utilizzare al meglio lo strumento del marketing turistico; invece per minimizzare i
costi occorre utilizzare gli strumenti della contabilità analitica. Recentemente si sono sviluppate le
cosiddette ADV virtuali le quali riescono ad avere dei costi gestionali bassissimi che si ripercuotono in
risparmi per i clienti. Per poter aumentare l’offerta turistica le ADV si dovrebbero maggiormente
coalizzare al fine di incrementare i loro profitti .

  • 1.
    ADV outgoing (cliente = Consumatore finale ) : ( segmento leisure – segmento business Intermediazione ADV incoming ( cliente = TO ): Attività ( segmento leisure ) Compenso: provvigioni – diritti di agenzia ( fee ) – overcommission Offerti al pubblico: tour operator Produzione e ( Outgoing – Incoming ) organizzazione di viaggi Su domanda : tour organizer ( ADV intermediare – agenzie specializzate – tour operator ) Regolamentazione rapporti ADV / TO Rapporti Imprese di con i Imprese ricettive ( Allotment – Vuoto per pieno – Tariffe confidenziali ) viaggi fornitori TO e tour dei servizi organizer Imprese di trasporto ( Allotment – Noleggio / charter – Tariffe Inclusive Tour ) ADV: network (Reti di proprietà - Franchising- Integrazione Accordi di cooperazione Orizzontale TO (Gruppi societari – accordi di cooperazione) Tendenze evolutive Integrazione verticale: Rapporti di proprietà – Accordi di cooperazione Network TO/ADV
  • 2.
    Contratto di organizzazionedi viaggio: in nome e per conto proprio Contratto di viaggio L.27/12/1977 Contratto di intermediazione in nome e per conto del cliente Definizione dei pacchetti turistici – Forma ed elementi del contratto – Informazione del Decreto consumatore – Opuscoli informativi – Modifiche legislativo Regolamenta… delle condizioni contrattuali – Responsabilità N. 206/2005 dell’organizzatore e del venditore – Reclami – Garanzie per il rimborso e il rimpatrio del turista L. 135/2001 Figure ancora da definire Accompagnatore turistico – Guida turistica – Figure interprete turistico – Guida alpina – Maestro di professionali L. 217/1983 sci – Animatore turistico Altre Istruttore subacqueo – Istruttore equestre (leggi regionali)
  • 3.
    Conclusioni Le ADV hannocome scopo principale la massimizzazione del risultato economico d’esercizio ( tutti i ricavi meno tutti i costi ) e la crescita del cosiddetto patrimonio netto ovvero la differenza tra tutte le attività aziendali e tutte le passività aziendali o ,in altri termini, è il valore di mercato dell’ADV. Per massimizzare i ricavi totali occorre utilizzare al meglio lo strumento del marketing turistico; invece per minimizzare i costi occorre utilizzare gli strumenti della contabilità analitica. Recentemente si sono sviluppate le cosiddette ADV virtuali le quali riescono ad avere dei costi gestionali bassissimi che si ripercuotono in risparmi per i clienti. Per poter aumentare l’offerta turistica le ADV si dovrebbero maggiormente coalizzare al fine di incrementare i loro profitti .