TARAhaat Information & Mark
                                                                                 New Delhi, Ind

                                            OPERATIONAL AND FINANCI
                                                                       FY 2010 - 11 through FY 2

                                                                                Prepared August 20

                                                        STRICTLY CONFIDENTIAL. NOT F

INSTRUCTIONS TO USER

     Number These are input cells and can be changed.
        Text These are information cells and SHOULD NOT be changed.
      Number These are output cells are SHOULD NOT be changed.

Please refer to "Model Flow" to understand the structure of the model.
For running sensitivity, please utilize the option provided in "Summary".
For running equity infusion & debt related exercises, please refer to "Cash Flow (INR)" and "Funding Details
on & Marketing Services Limited
New Delhi, India

 ND FINANCIAL PROJECTIONS
0 - 11 through FY 2017 - 18

Prepared August 2009

IDENTIAL. NOT FOR CIRCULATION.




INR)" and "Funding Details" respectively.
d
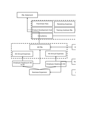
P&L Statement




                             Franchisee Fees           Marketing Expenses



                        Product Development Cost      Training Institute P&L


                              Consultancy




                              AO P&L                                            Other Revenue Lines



 ZO Annual Expenses                          HO Annual Expenses




                                                                               TK Capacity Utilization
Employee Headcount AO
        & ZO                             Employee Headcount HO




                        Business Expansion                                      Sizing Opportunity
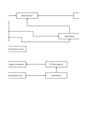
Balance Sheet                                      Cash Flow




                                                       Depreciation




 Other Revenue Lines




TK Capacity Utilization            TK Total Capacity




 Sizing Opportunity                  Assumptions
Cash Flow



                    Working Capital



                    Security Deposit



ation                  Capex HO



                       Capex ZO



                       Capex AO
Summary Information
Monetary Values in INR '000

Select Scenario Here
Base Case Scenario (BC)                            Normal Case                                                                     100%          100%

                                                   FY09A         FY10E         FY11P           FY12P           FY13P            FY14P        FY15P        FY16P        FY17P            FY18P

OPERATIONAL INFORMATION

Number of TARA Kendras (TK) Added                       (19)         106             155             544                934        1,267        1,683        1,749        2,096             1,897
Number of TARA Kendras (TK) Cumulative                  130          236             391             935              1,869        3,136        4,819        6,568        8,664            10,561

Number of Area Offices (AO) Added                           2            -             14              20                 20            25         25           25           25                   18
Number of Area Offices (AO) Cumulative                      9             9            23              43                 63            88        113          138          163                  181
TKs per AO                                                 14            26            17              22                 30            36         43           48           53                   58

Number of Zonal Offices (ZO) Added                                                      2               2                  2             3            3            3            3                 -
Number of Zonal Offices (ZO) Cumulative                    -             -              2               4                  6             9           12           15           18                 18
AOs per ZO                                                                             12              11                 11            10            9            9            9                 10

Total Headcount (HO)                                       27            27            47              57                 61            63           63           65           66                 68

Total Headcount (Field)                                    83            83          219              431               730        1,124         1,536        1,981        2,446               2,845
Total Headcount (Field) Growth (%)                                       0%         164%              97%               69%          54%           37%          29%          23%                 16%

Total Students Placed                                                                 633           6,310            22,708       38,100        97,581      133,004      175,450           213,868
Total Placement Staff (All AOs)                                                        14              34                68          113           172          242          326               414
Students Placed Per AO Placement Staff Per Month                                        4              15                28           28            47           46           45                43

FINANCIAL INFORMATION

Total Revenue                                         16,648       17,140         80,864         186,275         377,056         659,699     1,149,827    1,738,377    2,434,138         3,212,570
Revenue growth (%)                                                                 372%            130%            102%              75%           74%          51%          40%               32%

EBIDTA                                               (3,106)       (4,010)      (31,692)        (32,775)             10,373      117,451      324,125      582,470      893,044         1,256,169
EBIDTA Margin (%)                                       -19%          -23%          -39%            -18%                 3%          18%          28%          34%          37%               39%

Net Profit / (Loss)                                   (2,576)      (3,960)       (37,380)        (45,792)            (11,162)     79,298       200,306      358,008      565,418           808,157
Net Profit Margin (%)                                   -15%         -23%           -46%            -25%                 -3%         12%           17%          21%          23%               25%

TK Related [Field] Revenue                             8,272       12,940         42,959        131,210          324,852         619,687     1,100,994    1,661,763    2,326,015        3,064,648
Revenue per TK                                            64           55            110            140              174             198           228          253          268              290
Revenue per TK growth (%)                                            -14%           101%            28%              24%             14%           16%          11%           6%               8%

Revenue per AO                                         1,850        1,904           3,516           4,332              5,985       7,497        10,175       12,597       14,933               17,749
Revenue per AO growth (%)                                                             85%             23%                38%         25%           36%          24%          19%                  19%
EBIDTA per AO                                           (345)        (446)         (1,378)           (762)               165       1,335         2,868        4,221        5,479                6,940

Revenue Per Employee (Field)                            100          156             196             304                445         551           717          839          951                1,077
Revenue Per Employee Growth (%)                                      56%             26%             55%                46%         24%           30%          17%          13%                  13%
TKs per field employee                                  1.57         2.84            1.78            2.17               2.56        2.79          3.14         3.32         3.54                 3.71

Marketing Spend per TK                                                               9.05           10.97              13.75       15.56         18.06        19.87        20.97               22.58




       Summary                                                        businessplansample-091111061657-phpapp02.xls                                                                  7 of 158
Funding Details (INR '000)

                                      FY11P         FY12P        FY13P         FY14P

Total Capital Required                   85,000       90,000        60,000

Fixed Assets                            28,555        49,115       58,969        72,238
Total Debt Available (xFA)                 0.75          0.75         0.75          0.75
Total Debt Possible [1]                 21,417        36,836       44,227        54,179

Debt Portion                               20%          30%           40%            0%
Debt Raised                              17,000       27,000        24,000            -
Total Debt                               18,200       44,000        68,000        68,000
Repayment Schedule                          0%           0%            0%           20%
Repayment                                 1,200                                   13,600
O/S Debt                                 17,000       44,000        68,000        54,400

                                           12%          12%           12%           12%
Interest Cost Accrued                     2,040        3,660         6,720         7,344
Interest Paid                                -            -             -         19,764

EBIT                                    (35,340)     (42,132)       (4,442)       96,774
Interest Coverage Ratio                 (17.32)      (11.51)         (0.66)         3.57

Debt Service Coverage Ratio             (10.91)       (11.51)        (0.66)         4.62

Equity Raised                           68,000        63,000        36,000            0
Total Equity                           103,298       166,298       202,298      202,298

Debt / Equity                              0.18         0.26          0.34          0.34

[1] Based on the assumption that a bank will not extend more debt than 0.75x Net Fixed Assets as collatera

FUND UTILIZATION SCHEDULE (INR '000)

Total Capital Raised                     85,000       90,000        60,000

Capex                                    31,825       29,917        24,669       86,411
Repayment of Debt                         1,200           -             -         1,200
Working Capital                           1,012        4,390        15,094       20,496
Opex                                     50,963       55,694        20,237      126,893
FY15P          FY16P         FY17P      FY18P       TOTAL      USD ('000)

                                                                   235,000         5,000

                78,695           76,826     70,646      52,111
                   0.75             0.75       0.75        0.75
                59,022           57,619     52,985      39,084

                    0%               0%        0%          0%
                     -                -         -           -       68,000         1,447
                 54,400           40,800    27,200      13,600
                   20%              20%       20%         20%
                 13,600           13,600    13,600      13,600
                 40,800           27,200    13,600          -

                   12%              12%       12%         12%
                  5,712            4,080     2,448         816
                  5,712            4,080     2,448         816

                296,662          551,930   863,472    1,228,837
                  25.97            67.64   176.36       752.96

                  15.36           31.22      53.81       85.24

                      0                0         0           0     167,000         3,553
                202,298          202,298   202,298     202,298

                   0.27            0.20       0.13        0.07

et Fixed Assets as collateral.




                    37%
                     1%
                     9%
                    54%
Discounted Cash Flow Analysis (INR '000)

                                                            FY11P         FY12P

EBIDTA                                                        (31,692)       (32,775)
 Less: Taxes                                                       -              -
 Less: Capex                                                   31,825         29,917
 Less: Increase in WC                                           1,012          4,390

Net Operating Cash Flow                                       (64,529)       (67,082)

Capital Cash Flow                                            (64,529)       (67,082)

Net Present Value of Cash Flows                             1,427,776
Post-Tax IRR                                                      81%

                                                          INR '000       USD '000

Post Money Enterprise Value (as on Mar 31, 2010)            1,427,776         30,378
 Less: Debt                                                     1,200             26
 Add: Cash                                                        600             13
Post Money Equity Value (as on Mar 31, 2010)                1,427,176         30,365

Equity Investment                                             167,000         3,553
Stake (%)                                                      11.70%        11.70%

Sensitivity of Enterprise Value (USD '000) to Changes in Cost of Debt & Cost of Equity



                                                                                20%
                                                                                23%
                                                        Cost of Equity          25%
                                                                                27%
                                                                                30%
FY13P       FY14P        FY15P        FY16P      FY17P      FY18P

                10,373     117,451       324,125     582,470    893,044   1,256,169
                    -       10,132        90,644     189,842    295,605     419,864
                24,669      33,945        33,921      28,670     23,392       8,798
                15,094      26,094        40,116      44,998     52,937      57,705

               (29,390)     47,279       159,445     318,959    521,109     769,803

               (29,390)     47,279      159,445      318,959    521,109   5,734,764




t of Equity

                                     Cost of Debt
                  10%         11%             12%       13%        14%
                40,340      39,945         39,554     39,167     38,785
                34,395      34,063         33,735     33,410     33,088
                30,967      30,671         30,378     30,088     29,802
                27,908      27,644         27,382     27,123     26,867
                23,917      23,694         23,473     23,253     23,037
Terminal Value




      4,964,961
Assumption Set (INR)

Inflation Rate (%)                                                   5%
Exchange Rate (INR / USD)                                        47
Corporate Tax Rate (%)                                           33.99%
Minimum Alternate Tax Rate (%)                                   11.33%

Max. Computer Time/Day (Hours)                                   10
No. of Students per Computer                                      2
Average Duration of a Course (Hours)                             96

Value Per Student Per Hour (At Full Capacity):
                                                             Computers
                      TARAkendras Type
                                                               (Nos.)
Type A                                                           15
Type B                                                           10
Type C                                                            5

                                                               FY11P

Capacity Utilization for Newly Established Units
Type A                                                                30%
Type B                                                                30%
Type C                                                                30%

No of Students at Estimated Capacity Utilsation
Type A                                                           9
Type B                                                           6
Type C                                                           3

Revenue Share Arrangement
AOs Revenue share                                                     25%
TK's Retained Earnings                                                75%

Contribution of TARAkendras to Area 0ffices (AO)
Type A                                                                55%
Type B                                                                31%
Type C                                                                14%

Capacity Utilization for Newly Established Units (Weighted Average)
Type A                                                                11%
Type B                                                                12%
Type C                                                                 6%

Revenue Share Accruing To AO
Type A                                                         42,188
Type B                                                         46,875
Type C                                                         21,094
Total                                                110,156

Other Services (%)                                        30%
Other services                                       33,047
Revenue Share Accruing To AO                                0%
Revenue Accruing To AO                                 -

TK's Additional Services (%)
Type A                                                        5%
Type B                                                        5%
Type C                                                        5%

Manpower Training Costs
Induction training (for New Joinees) Costs           30,000
Refresher training                                   15,000

Franchise Fees for New TK's
Type A                                               26,000
Type B                                               18,000
Type C                                               15,000

Franchise Fees for New TK's
Type A                                                5,200
Type B                                                7,200
Type C                                                6,000
Total                                                18,400

Franchise Fees for Existing TK's
Type A                                               26,000
Type B                                               18,000
Type C                                               15,000

Franchise Fees for Exisitng TK's
Type A                                                5,200
Type B                                                7,200
Type C                                                6,000
Total                                                18,400

FF becomes due but not paid at the end of the year    10%

Security Deposits
Type A                                                5,000
Type B                                                5,000
Type C                                                4,000

Security Deposits
Type A                                                1,000
Type B                                                2,000
Type C                                                1,600
Total                                                        4,600

Marketing Budget (as a % of Revenue Share)                          10%

Assumptions for Job Placements
Number of Students Registering For Placements                     10%
Placement Registration Fees                                         -
% of Placement Registration Fees Accruing To AO                   10%
Of Those Registered, No. Of Students Getting Placed               10%
Actual salary of placed student per month                       3,500
Incremental salary of placed student per month               1,000
Placement Fees @ Half Month's Salary (from Employer)         1,750
% of Placement Fees Accruing To AO                                75%

Additional Assumptions for Social Value Creation
Imputed Earnings of Students Not Registering For Placement      1,250
Improvement in Imputed Earnings                                    5%
Value Added Per Query Through Query Response (INR)            1
Value Added Per Rupee Of E-Commerce Transactions (INR)       0.20

Discounted Cash Flow Assumptions
Steady State Growth Rate                                       5.00%
Debt / Equity                                                    0.22
Cost of Debt                                                  12.00%
Cost of Equity                                                25.00%
Tax Rate                                                      33.99%
WACC                                                          21.28%
Course Duration     Course Fees     Revenue / Hour
Hours / Day
                    (Hrs)             (Rs.)            (Rs.)
    10               96               3,000              31
    10               96               2,500              26
    10               96               2,250              23

  FY12P            FY13P             FY14P             FY15P          FY16P



         50%               60%              60%                60%           60%
         50%               60%              60%                60%           60%
         50%               60%              60%                60%           60%



    15               18                18               18              18
    10               12                12               12              12
     5                6                6                 6               6



         25%               25%              25%                25%           25%
         75%               75%              75%                75%           75%



         55%                 55%             55%                55%          55%
         31%                 31%             31%                31%          31%
         14%                 14%             14%                14%          14%



         11%                 11%             11%                11%          11%
         12%                 12%             12%                12%          12%
          6%                  6%              6%                 6%           6%



  73,828            93,023            97,675          102,558         107,686
  82,031           103,359           108,527          113,954         119,651
  36,914            46,512            48,837           51,279         53,843
192,773       242,895        255,039        267,791        281,181

     25%               20%         20%               20%        20%
48,193        48,579         51,008         53,558         56,236
       0%               0%          0%                0%          0%
  -             -              -              -              -



         5%             5%             5%             5%            5%
         5%             5%             5%             5%            5%
         5%             5%             5%             5%            5%



31,500        33,075         34,729         36,465         38,288
15,750        16,538         17,364         18,233         19,144



32,000        42,000         48,000         48,000         49,500
21,000        27,500         31,000         31,000         31,500
18,000        23,000         25,500         25,500         25,500



 6,400         8,400          9,600          9,600          9,900
 8,400        11,000         12,400         12,400         12,600
 7,200         9,200         10,200         10,200         10,200
22,000        28,600         32,200         32,200         32,700



32,000        38,000         44,000         44,000         44,000
21,000        24,000         27,000         27,000         27,000
18,000        21,000         24,000         24,000         24,000



 6,400         7,600          8,800          8,800          8,800
 8,400         9,600         10,800         10,800         10,800
 7,200         8,400          9,600          9,600          9,600
22,000        25,600         29,200         29,200         29,200




 8,000        12,000
 8,000        10,000
 6,000         8,000



 1,600         2,400
 3,200         4,000
 2,400         3,200
7,200        9,600

        9%           9%          9%          9%          9%



     25%           25%          25%         25%        25%
       -           100          100         100        100
     10%           10%          10%         10%        10%
     10%           15%          15%         25%        25%
   3,675         3,859        4,052       4,254      4,467
1,100        1,210        1,331       1,464       1,611
1,838        1,929        2,026       2,127       2,233
     75%           75%          75%         75%        75%



   1,288         1,324       1,360       1,395      1,428
      5%            5%          5%          5%         5%
  1           1            1           1           1
0.20         0.20         0.20        0.20        0.20
FY17P         FY18P



       60%           60%
       60%           60%
       60%           60%



  18            18
  12            12
   6             6



       25%           25%
       75%           75%



        55%          55%
        31%          31%
        14%          14%

                           Weight
        11%          11%        20%
        12%          12%        40%
         6%           6%        40%



113,071       118,724
125,634       131,916
 56,535        59,362
295,240        310,002

      20%           20%
59,048         62,000
       0%             0%
  -              -



          5%            5%
          5%            5%
          5%            5%



40,203         42,213
20,101         21,107



49,500         49,500
31,500         31,500
25,500         25,500

                             Weight
 9,900          9,900         20%
12,600         12,600         40%
10,200         10,200         40%
32,700         32,700



44,000         44,000
27,000         27,000
24,000         24,000

                             Weight
 8,800          8,800         20%
10,800         10,800         40%
 9,600          9,600         40%
29,200         29,200




                             Weight
                              20%
                              40%
                              40%
9%          9%



      25%        25%
      100         100
      10%        10%
      25%        25%
    4,690       4,925
1,772       1,949
2,345       2,462
      75%        75%



   1,459       1,488
      5%          5%
  1          1
0.20        0.20
Profit and Loss Statement (INR '000)

                                           FY08A          FY09A         FY10E
Revenue
Education Related Services (TKs)                4,815         5,953         10,580
Franchisee Fee (TKs)                            2,011         2,318          2,360
E-Commerce                                         -             -              -
Query Response                                     -             -              -
TARA Akshar                                       178         5,990          2,926
Training Institute                                 -             -              -
Market Research                                    -             -              -
Advertising                                        -             -              -
Projects                                        7,498         2,387          1,274
Insurance Commissions                              -             -              -

Total Revenue                                  14,502        16,648         17,140
Growth Rate %                                                   15%             3%

Expenses
Salaries                                       12,946        12,818         10,789
Other Operating Expenses                        6,047         4,437          9,013
Marketing expenses                                280           194
Product Development Expenses [#]                                 -               -
TARA Akshar Costs                                             2,305           1,347
Insurance Commission Costs                          -            -               -

Total Expenses                                 19,273        19,755         21,150
Growth Rate %                                                    3%             7%

EBITDA                                         (4,771)       (3,106)        (4,010)
Margin %                                         -33%          -19%           -23%

Other Income                                    1,075           838             300
Depreciation                                      207           140             100
EBIT                                           (3,903)       (2,409)         (3,810)

Interest                                           -             -              150
EBT                                            (3,903)       (2,409)         (3,960)

Tax                                                162          167              -

Net profit                                     (4,065)       (2,576)        (3,960)
Margin %                                         -28%          -15%           -23%

Accumulated Profit/(Loss)                     (35,073)      (37,650)        (41,610)

[#] For FY10E, Product Development Expenses are included in Manpower Cost
FY11P       FY12P       FY13P       FY14P       FY15P       FY16P

  35,340     113,966     285,616     542,090      966,783   1,450,421
   7,618      14,918      31,880      59,640       96,894     144,550
      -          352       1,193       3,109        6,375      11,436
      -        1,406       4,069       9,114       17,742      31,128
  36,698      52,426      47,184      33,028       34,680      48,552
     187         639       1,634       3,430       10,191      23,445
      -           -          200         240          480         960
      -           -          187         314          482         657
   1,020       2,000       3,000       3,000        3,000       3,000
      -          569       2,095       5,734       13,200      24,228

 80,864     186,275     377,056     659,699     1,149,827   1,738,377
   372%        130%        102%         75%           74%         51%



  56,393     113,044     200,358     305,762      469,279     652,363
  23,329      53,480     102,201     158,784      235,250     323,667
   3,534      10,257      25,705      48,788       87,010     130,538
   1,300       1,300       1,400       1,400        2,250       2,250
  28,000      40,000      36,000      25,200       26,460      37,044
      -          970       1,019       2,314        5,451      10,045

112,556     219,051     366,683     542,248      825,702    1,155,908
   432%         95%         67%         48%          52%          40%

(31,692)    (32,775)     10,373     117,451      324,125     582,470
   -39%        -18%          3%        18%          28%         34%



   3,648       9,357      14,815      20,677       27,463      30,540
 (35,340)    (42,132)     (4,442)     96,774      296,662     551,930

   2,040       3,660       6,720       7,344        5,712       4,080
 (37,380)    (45,792)    (11,162)     89,430      290,950     547,850

        -           -           -     10,132       90,644     189,842

(37,380)    (45,792)    (11,162)     79,298      200,306     358,008
   -46%        -25%         -3%        12%          17%         21%

 (78,990)   (124,782)   (135,944)    (56,646)     143,660     501,668
FY17P       FY18P

2,018,666   2,649,897
  202,721     261,981
   18,270      27,178
   49,463      74,476
   67,973      95,162
   34,364      44,864
    1,920       3,840
      866       1,056
    3,000       3,000
   36,895      51,116

2,434,138   3,212,570
      40%         32%



  869,542   1,109,727
  421,809     514,639
  181,680     238,491
    2,250       2,250
   51,862      72,606
   13,952      18,689

1,541,095   1,956,401
      33%         27%

 893,044    1,256,169
    37%          39%



   29,572      27,332
  863,472   1,228,837

    2,448         816
  861,024   1,228,021

  295,605     419,864

 565,418     808,157
    23%         25%

1,067,086   1,875,243
Cash Flow Statement (INR '000)

                                         FY11P       FY12P       FY13P
Sources Of Funds
  Net Profit                              (37,380)    (45,792)    (11,162)
  Add: Unpaid Interest                      2,040       3,660       6,720
Earnings Less Interest                    (35,340)    (42,132)     (4,442)
Depreciation                                3,648       9,357      14,815
Equity Raised                              68,000      63,000      36,000
Debt Raised                                17,000      27,000      24,000
Security Deposits                           1,119       3,382       7,551

Total                                      54,427      60,607      77,925

Application Of Funds
Capital Assets - Additions                 31,825      29,917      24,669
  AO's capex                               10,346      14,041      13,555
  ZO's capex                                2,675       2,541       2,414
  HO's capex                                7,914       1,052       1,052
  First Training Institute cost             8,650       9,083       4,768
  Second Training Institute cost               -           -           -
  Consultancy Projects                      2,240       3,200       2,880
Interest Due Paid
Increase in Working Capital                 1,012       4,390      15,094
Refund of security deposit                    224         676       1,510
Repayment of Debt                           1,200          -           -

Total                                      34,261      34,983      41,274

Opening Balance                               600      20,766      46,391
Cash Surplus/(deficit) during the year     20,166      25,624      36,651

Closing Balance                            20,766      46,391      83,042

Total Funding Required                     85,000      90,000      60,000

Cash Requirement for 2 months of Operations
Salaries                                    4,699       9,420      16,696
Other Operating Expenses                    1,944       4,457       8,517
Marketing Expenses                            295         855       2,142
Product Development Expenses                  108         108         117
                                           14,093      29,680      54,944

Free Cash Flow
Net Income                                (37,380)    (45,792)    (11,162)
Unpaid Interest                             2,040       3,660       6,720
Depreciation                                3,648       9,357      14,815
Change in WC                               (1,012)     (4,390)    (15,094)
Capex                                     (31,825)    (29,917)    (24,669)
Total - FCF                               (64,529)    (67,082)    (29,390)
FY14P           FY15P           FY16P           FY17P         FY18P

       79,298        200,306         358,008         565,418       808,157

       79,298        200,306         358,008         565,418       808,157
       20,677         27,463          30,540          29,572        27,332
            0              0               0               0             0
            0              0               0               0             0
       14,865         21,959          28,303          33,573        36,249

     114,839         249,729         416,851         628,563      871,738


       33,945          33,921          28,670          23,392        8,798
       17,256          17,229          17,124          16,471        3,379
        3,650           3,707           3,532           3,455          594
        1,106             742              67              67           67
           -               -               -               -            -
       10,014          10,514           5,520              -            -
        1,920           1,728           2,428           3,399        4,758
       12,420
       26,094          40,116          44,998          52,937       57,705
        2,230           3,294           4,245           5,036        5,437
       13,600          13,600          13,600          13,600       13,600

      88,289          90,931          91,514          94,965       85,540

       83,042        109,592         268,390         593,727     1,127,324
       26,550        158,798         325,337         533,598       786,198

     109,592         268,390         593,727       1,127,324     1,913,523

These values are manually entered to avoid circular reference.


       25,480         39,107          54,364          72,462        92,477
       13,232         19,604          26,972          35,151        42,887
        4,066          7,251          10,878          15,140        19,874
          117            188             188             188           188
       85,789        132,298         184,803         245,880       310,851


       79,298        200,306         358,008         565,418       808,157
            0              0               0               0             0
       20,677         27,463          30,540          29,572        27,332
      (26,094)       (40,116)        (44,998)        (52,937)      (57,705)
      (33,945)       (33,921)        (28,670)        (23,392)       (8,798)
       39,935        153,733         314,879         518,661       768,987
Balance Sheet (INR '000)

                         FY08A        FY09A       FY10E       FY11P
Liabilities
Share Capital               30,043      32,802      35,298     103,298
Accumulated Profits        (35,073)    (37,650)    (41,610)    (78,990)
Reserves                     4,546       5,233       5,857       5,857
Unsecured Loans              1,750       1,750       1,200      17,000
Bank Overdraft                   0         389           0           0
Security Deposits             1,294       1,624      2,224       3,119
Unpaid Interest                  0           0           0       2,040
Current Liabilities           5,730       5,341      3,627       9,380

Total                        8,289      9,488       6,596      61,703

Assets
 Gross Fixed Assets           2,335      2,329       2,329      34,153
 Less: Accumulated Depreciation
                              1,736      1,850       1,950       5,598
Net Fixed Assets                598        479         379      28,555
Current Assets                5,101      5,878       5,617      12,381
Cash balance                  2,590      3,131         600      20,766

Total                        8,289      9,488       6,596      61,703
FY12P       FY13P       FY14P       FY15P      FY16P      FY17P

 166,298     202,298     202,298     202,298    202,298     202,298
(124,782)   (135,944)    (56,646)    143,660    501,668   1,067,086
   5,857       5,857       5,857       5,857      5,857       5,857
  44,000      68,000      54,400      40,800     27,200      13,600
       0           0           0           0          0           0
   5,825      11,866      24,501      43,166     67,223      95,760
   5,700      12,420           0           0          0           0
  18,254      30,557      45,187      68,808     96,326     128,425

121,152     195,054     275,597     504,589    900,572    1,513,026


  64,070      88,739     122,685     156,605    185,276     208,668
  14,955      29,770      50,447      77,910    108,450     138,022
  49,115      58,969      72,238      78,695     76,826      70,646
  25,646      53,042      93,767     157,504    230,019     315,055
  46,391      83,042     109,592     268,390    593,727   1,127,324

121,152     195,053     275,596     504,589    900,572    1,513,025
FY18P

  202,298
1,875,243
    5,857
        0
        0
  126,572
        0
  163,033

2,373,003


  217,465
  165,354
   52,111
  407,368
1,913,523

2,373,002
Profit and Loss Statement (USD '000)

                                          FY09A         FY10E         FY11P
Revenue
Education Related Services (TKs)                127           225             752
Franchisee Fee (TKs)                             49            50             162
E-Commerce                                       -             -               -
Query Response                                   -             -               -
TARA Akshar                                     127            62             781
Training Institute                               -             -                 4
Market Research                                  -             -               -
Advertising                                      -             -               -
Projects                                         51            27              22
Insurance Commissions                            -             -               -

Total Revenue                                   354           365           1,721
Growth Rate %                                                  3%            372%

Expenses
Salaries                                        273           230            1,200
Other Operating Expenses                         94           192              496
Marketing expenses                                 4           -                75
Product Development Expenses [#]                 -             -                28
TARA Akshar Costs                                49            29              596
Insurance Commission Costs                       -             -                -

Total Expenses                                  420           450           2,395
Growth Rate %                                                  7%            432%

EBITDA                                         (66)          (85)            (674)
Margin %                                      -19%          -23%             -39%

Other Income                                     18             6              -
Depreciation                                      3             2              78
EBIT                                            (51)          (81)           (752)

Interest                                         -              3              43
EBT                                             (51)          (84)           (795)

Tax                                               4             -               -

Net profit                                     (55)          (84)            (795)
Margin %                                      -15%          -23%             -46%

Accumulated Profit/(Loss)                      (801)         (885)          (1,681)

[#] For FY10E, Product Development Expenses are included in Manpower Cost
FY12P       FY13P       FY14P       FY15P      FY16P      FY17P

   2,425       6,077      11,534      20,570     30,860     42,950
     317         678       1,269       2,062      3,076      4,313
        7         25          66         136        243        389
      30          87         194         377        662      1,052
   1,115       1,004         703         738      1,033      1,446
      14          35          73         217        499        731
      -            4           5          10         20         41
      -            4           7          10         14         18
      43          64          64          64         64         64
      12          45         122         281        515        785

  3,963       8,022      14,036      24,464     36,987     51,790
   130%        102%         75%         74%        51%        40%



   2,405       4,263       6,506       9,985     13,880     18,501
   1,138       2,174       3,378       5,005      6,887      8,975
     218         547       1,038       1,851      2,777      3,866
      28          30          30          48         48         48
     851         766         536         563        788      1,103
      21          22          49         116        214        297

  4,661       7,802      11,537      17,568     24,594     32,789
    95%         67%         48%         52%        40%        33%

   (697)        221       2,499       6,896     12,393     19,001
   -18%          3%        18%         28%        34%        37%

     -           -            -           -          -          -
    199         315          440         584        650        629
   (896)        (95)       2,059       6,312     11,743     18,372

     78         143          156         122         87         52
   (974)       (237)       1,903       6,190     11,656     18,320

        -           -       216        1,929      4,039      6,289

   (974)       (237)      1,687       4,262      7,617     12,030
   -25%         -3%        12%         17%        21%        23%

  (2,655)     (2,892)     (1,205)      3,057     10,674     22,704
FY18P

  56,381
   5,574
     578
   1,585
   2,025
     955
      82
      22
      64
   1,088

 68,353
    32%



  23,611
  10,950
   5,074
      48
   1,545
     398

 41,626
    27%

 26,727
   39%

      -
     582
  26,145

      17
  26,128

   8,933

 17,195
   25%

  39,899
Cash Flow Statement (USD '000)

                                         FY11P         FY12P       FY13P
Sources Of Funds
  Net Profit                                   (795)       (974)       (237)
  Add: Unpaid Interest                           43          78         143
Earnings Less Interest                         (752)       (896)        (95)
Depreciation                                     78         199         315
Equity Raised                                 1,447       1,340         766
Debt Raised                                     362         574         511
Security Deposits                                24          72         161

Total                                         1,158       1,290       1,658

Application Of Funds
Capital Assets - Additions                     677         637         525
  AO's capex                                   220         299         288
  ZO's capex                                    57          54          51
  HO's capex                                   168          22          22
  First Training Institute cost                184         193         101
  Second Training Institute cost                 0           0           0
  Consultancy Projects                          48          68          61
Interest Due Paid                                0           0           0
Increase in Working Capital                     22          93         321
Refund of security deposit                       5          14          32
Repayment of Debt                               26           0           0

Total                                          729         744         878

Opening Balance                                 13         442         987
Cash Surplus/(deficit) during the year         429         545         780

Closing Balance                                442         987        1,767

Total Funding Required                        1,809       1,915       1,277

Cash Requirement for 2 months of Operations
Salaries                                       100         200          355
Other Operating Expenses                        41          95          181
Marketing Expenses                               6          18           46
Product Development Expenses                     2           2            2
                                               300         631        1,169

Free Cash Flow
Net Income                                   (795)         (974)       (237)
Unpaid Interest                                43            78         143
Depreciation                                   78           199         315
Change in WC                                  (22)          (93)       (321)
Capex                                        (677)         (637)       (525)
Total - FCF                                (1,373)       (1,427)       (625)
FY14P           FY15P           FY16P           FY17P         FY18P

        1,687           4,262           7,617          12,030      17,195
            0               0               0               0           0
        1,687           4,262           7,617          12,030      17,195
          440             584             650             629         582
            0               0               0               0           0
            0               0               0               0           0
          316             467             602             714         771

       2,443           5,313           8,869          13,374       18,548


          722             722             610             498         187
          367             367             364             350          72
           78              79              75              74          13
           24              16               1               1           1
            0               0               0               0           0
          213             224             117               0           0
           41              37              52              72         101
          264               0               0               0           0
          555             854             957           1,126       1,228
           47              70              90             107         116
          289             289             289             289         289

       1,878           1,935           1,947           2,021        1,820

        1,767           2,332           5,710          12,632      23,986
          565           3,379           6,922          11,353      16,728

       2,332           5,710          12,632          23,986       40,713

These values are manually entered to avoid circular reference.


          542             832           1,157           1,542       1,968
          282             417             574             748         912
           87             154             231             322         423
            2               4               4               4           4
        1,825           2,815           3,932           5,231       6,614


        1,687           4,262           7,617          12,030      17,195
            0               0               0               0           0
          440             584             650             629         582
         (555)           (854)           (957)         (1,126)     (1,228)
         (722)           (722)           (610)           (498)       (187)
          850           3,271           6,700          11,035      16,361
Balance Sheet (USD '000)

                                  FY09A      FY10E      FY11P
Liabilities
Share Capital                         698        751       2,198
Accumulated Profits                  (801)      (885)     (1,681)
Reserves                              111        125         125
Unsecured Loans                        37         26         362
Bank Overdraft                          8          0           0
Security Deposits                      35         47          66
Unpaid Interest                         0          0          43
Current Liabilities                   114         77         200

Total                                 202        140      1,313

Assets
 Gross Fixed Assets                    50         50        727
 Less: Accumulated Depreciation        39         41        119
Net Fixed Assets                       10          8        608
Current Assets                        125        120        263
Cash balance                           67         13        442

Total                                 202        140      1,313
FY12P       FY13P       FY14P       FY15P      FY16P      FY17P

   3,538       4,304       4,304       4,304      4,304      4,304
  (2,655)     (2,892)     (1,205)      3,057     10,674     22,704
     125         125         125         125        125        125
     936       1,447       1,157         868        579        289
       0           0           0           0          0          0
     124         252         521         918      1,430      2,037
     121         264           0           0          0          0
     388         650         961       1,464      2,049      2,732

  2,578       4,150       5,864      10,736     19,161     32,192


   1,363       1,888       2,610       3,332      3,942      4,440
     318         633       1,073       1,658      2,307      2,937
   1,045       1,255       1,537       1,674      1,635      1,503
     546       1,129       1,995       3,351      4,894      6,703
     987       1,767       2,332       5,710     12,632     23,986

  2,578       4,150       5,864      10,736     19,161     32,192
FY18P

   4,304
  39,899
     125
       0
       0
   2,693
       0
   3,469

 50,489


   4,627
   3,518
   1,109
   8,667
  40,713

 50,489
Social Value Creation (INR '000)

                                                      FY11P       FY12P
DIRECT INCOME GENERATION

Entrepreneurs' Income*                                  70,988     171,025

Number of Direct Jobs Created                            1,308       2,579
Direct Employees' Income                               112,338     218,428

INDIRECT INCOME GENERATION

Total Number of Students Trained                         63,271     252,418
Total Number of Students Registering For Placements       6,327      63,104
Total Number of Students Placed                             633       6,310
Cumulative Number of Students Placed                        633       6,943
Students Placed Per AO                                       28         147

Annual Incremental Income of Placed Students             7,592      91,650

INDIRECT WEALTH CREATED

Capital Mobilized By Entrepreneurs                      49,985     176,033

TOTAL WEALTH GENERATED                                 240,903     657,136
Cumulative Wealth Generated                             240,903     898,040

PRODUCTIVITY INCREASE

Students Not Registered / Not Placed                     62,638     246,107
Increase in Productivity Per Student (INR)                   63          64
Increase in Productivity Through Training                 3,915      15,843

Increase in Productivity Through Query Response               -       1,122

Increase in Productivity Through E-Commerce                   -           7

TOTAL PRODUCTIVTY INCREASE                               3,915      16,972
Cumulative Productivity Increase                         3,915      20,887

TOTAL SOCIAL VALUE GENERATED                           244,818     674,108

Social Value Generated Annually                         $5,209      $14,343
Social Value Generated Cumulative                       $5,209     $19,552

Net Worth                                                  $642      $1,008
Social Value Generated Per Dollar Investment              $8.12      $19.40

Wealth Generated Per Dollar Investment                    $7.99      $18.96
Productivity Increase Per Dollar Investment               $0.13       $0.44
FY13P        FY14P        FY15P         FY16P         FY17P


 346,475      620,989       977,127     1,356,852      1,781,877

   5,330        9,586        15,747        23,283         32,132
 444,836      807,266     1,341,269     2,023,643      2,868,012



  605,543    1,015,999     1,561,291     2,128,064      2,807,201
  151,386      254,000       390,323       532,016        701,800
   22,708       38,100        97,581       133,004        175,450
   29,651       67,751       165,332       298,336        473,786
      360          433           864           964          1,076

 430,533     1,082,119    2,904,745     5,765,672     10,072,084



 302,081      409,696       544,282       565,724        677,879

1,523,925    2,920,070    5,767,424     9,711,890     15,399,852
 2,421,965    5,342,035   11,109,458    20,821,348     36,221,200



  582,835      977,899     1,463,711     1,995,060      2,631,751
       66           68            70            71             73
   38,595       66,514       102,100       142,471        192,037

    3,364        7,526       17,348        31,527         51,985

        27           83           173           284           416

   41,986      74,123       119,621       174,282        244,438
   62,872      136,995       256,616       430,898        675,336

1,565,911    2,994,192    5,887,045     9,886,171     15,644,290

  $33,317      $63,706     $125,256      $210,344       $332,857
 $52,869     $116,575     $241,831      $452,175       $785,033

   $1,536       $3,224       $7,485       $15,103        $27,133
   $34.41       $36.16       $32.31        $29.94         $28.93

   $33.54       $35.26       $31.58        $29.33         $28.40
    $0.87        $0.90        $0.73         $0.61          $0.53
FY18P


 2,145,251

    41,633
 3,829,781



  3,421,894
    855,473
    213,868
    687,654
      1,182

16,080,520



   613,554

22,669,106
 58,890,306



  3,208,025
         74
    238,688

    76,042

        558

   315,288
    990,624

22,984,394

  $489,030
$1,274,062

   $44,328
    $28.74

    $28.27
     $0.48
Market Sizing

Estimates provided by Govt. of India in the Community Service Centre project

Total Number of CSCs projected                     100,000      Nos.
Total Number of CSCs - Hindi Belt                   50,000      Nos.
Total Number of villages covered                    600,000     Nos.
Total Population - Rural (*)                        743,000     '000 People
Coverage Per CSC                                      7,430     People
Actual Coverage Envisaged Per CSC                       910     Households
Actual Coverage Envisaged Per CSC                     3,640     People

Within the given market, TKs will address a larger market per TK with services different from the ones provid

                                             No.of Blocks           TKs                TKs
                   State
                                              Statewide           Per Block         Opportunity

               Uttar Pradesh                       809                 6               4,854
             Madhya Pradesh                        313                 6               1,878
                    Bihar                          535                 6               3,210
                   Punjab                          138                 6                828
                Jharkhand                          119                 6                714
                Chattisgarh                        146                 6                876
                  Haryana                          114                 6                684
               Uttarakhand                          95                 6                570
             Himachal Pradesh                       72                 6                432
                Rajasthan                          237                 6               1,422
                                                       2,578                              15,468

(*) Source: Census of India 2001 Revised

                                                Current             FY11P             FY12P

Total TKs                                          236                391              935
New TKs Opened                                                        155              544
Penetration Rate (%)                                      0%                   1%              2%
Target Achievement (%)                                    2%                   2%              6%
Growth Rate (%)                                                               65%            139%

                                                Current             FY11P             FY12P

            Established States                           86%                  80%             77%
             Emerging States                             10%                  13%             13%
               New States                                 4%                   7%             10%

                                                         100%               100%             100%

                                                Current             FY11P             FY12P

            Established States                           203                  312             720
             Emerging States                              24                   51             122
               New States                                  9                   27              93
236   391   935
ent from the ones provided by CSCs.

            Population (*)       Avg Pop Served          TKs            Mean TKs
                '000                 Per TK           Opportunity        Target

                     166,197              30,000             5,540           5,197
                60,348                    30,000             2,012           1,945
                82,999                    30,000             2,767           2,988
                24,359                    30,000               812             820
                26,946                    30,000               898             806
                20,834                    30,000               694             785
                21,145                    30,000               705             694
                 8,489                    30,000               283             426
                 6,078                    30,000               203             317
                56,507                    30,000             1,884           1,653
                    473,902                                 15,797          15,632



                FY13P                 FY14P             FY15P            FY16P          FY17P

                 1,869                3,136              4,819           6,568          8,664
                  934                 1,267              1,683           1,749          2,096
                           4%                  6%                10%             13%            17%
                         12%                  20%                31%             42%            55%
                         100%                 68%                54%             36%            32%

                FY13P                 FY14P             FY15P            FY16P          FY17P

                          71%                  66%               62%             57%            54%
                          16%                  18%               20%             23%            24%
                          13%                  16%               18%             20%            22%

                         100%                 100%               100%            100%       100%

                FY13P                 FY14P             FY15P            FY16P          FY17P

                         1,327                2,070          2,988            3,744         4,679
                           299                  564            964            1,511         2,079
                           243                  502            867            1,314         1,906
1,869   3,136   4,819   6,568   8,664
FY18P

10,561
 1,897
       21%
       68%
       22%

FY18P

        51%
        26%
        24%

     101%

FY18P

    5,386
    2,746
    2,535
10,667
Business Expansion

                                                     FY08A               FY09A           FY10E           FY11P        FY12P        FY13P        FY14P        FY15P        FY16P        FY17P        FY18P
Head Office                                                      1                   1               1           1            1             1            1           1            1            1             1    1

Zonal Office
Zonal Office - Additions
ZO Added in year                                                                                                 2            2             2            3            3            3            3           -
Total ZOs                                                    -                   -               -               2            4             6            9           12           15           18           18   18

Area Office
Area Office - Additions
AO Added in year                                                 4                   2    -                    14           20             20           25        25           25           25           18
Total AOs                                                        7                   9     9                   23           43             63           88       113          138          163          181      181
AOs Per ZO                                                                                                     12           11             11           10         9            9            9           10

Area Office - Staffing
Assistant Managers per AO                        1                   1                     1                      1            2         2            2            2            2            2            2
Total Expansion Staff                                  7                   9               9                     23           81       139          207          275          343          411          465

Prospects (Per AO Expansion Staff / Year)   12                                                               276          972        1,668        2,484        3,300        4,116        4,932         5,580
Prospect Conversion Rate                                                                                    70%          70%          70%          60%          60%          50%          50%           40%
Gross TK Addition                                          130                   81       136                193          680        1,168        1,490        1,980        2,058        2,466         2,232
TK Attrition Rate                                          53%                 123%             22%         20%          20%          20%          15%          15%          15%          15%           15%
Drop-outs                                                   69                  100              30           39          136          234          224          297          309          370           335

NET New TKs Added In A Year                                 61                 (19)            106          155          544          934         1,267        1,683        1,749        2,096        1,897

Total TKs                                                  149                 130       236             391          935          1,869        3,136        4,819        6,568        8,664        10,561
TKs per AO                                            21                  14              26              17           22            30           36           43           48           53           58
TARAkendras's per year Revenue at Full Capacity (INR)


                No. of Computers /    Hrs. Available /   Students /
Types of TK's      TARAkendra               Day          Computer

A Types                          15                10                 2
B Types                          10                10                 2
C Types                           5                10                 2
INR)


         Revenue per     Revenue / Hour   Revenue /
       Computer / Hour      (per TK)         Day       Total Revenue / Month

                    63              938        9,375                234,375
                    52              521        5,208                130,208
                    47              234        2,344                 58,594
Total Revenue /
      Year

     2,812,500
     1,562,500
       703,125
TK's Revenue at Actual Capacity Utilization (INR)

                                          FY11P        FY12P       FY13P
                                            1            2           3
Types of TK's
A type                                     843,750     1,476,563   1,860,469
AO's Share                                 210,938       369,141     465,117
Contribution to Wtd. Avg. Revenue Share       55%           55%         55%

B type                                     468,750      820,313    1,033,594
AO's Share                                 117,188      205,078      258,398
Contribution to Wtd. Avg. Revenue Share       31%          31%          31%

C type                                     210,938      369,141     465,117
AO's Share                                  52,734       92,285     116,279
Contribution to Wtd. Avg. Revenue Share       14%          14%         14%

Total (AO's share)                         380,859     666,504     839,795

Capacity Utilization for Newly Established Units
Type A                                           30%       50%         60%
Type B                                           30%       50%         60%
Type C                                           30%       50%         60%
FY14P       FY15P       FY16P       FY17P       FY18P
  4           5           6           7           8

1,953,492   2,051,167   2,153,725   2,261,411   2,374,482
  488,373     512,792     538,431     565,353     593,620
     55%         55%         55%         55%         55%

1,085,273   1,139,537   1,196,514   1,256,340   1,319,157
  271,318     284,884     299,128     314,085     329,789
     31%         31%         31%         31%         31%

 488,373     512,792     538,431      565,353     593,620
 122,093     128,198     134,608      141,338     148,405
    14%         14%         14%          14%         14%

881,785     925,874     972,168     1,020,776   1,071,815


    60%         60%         60%          60%         60%
    60%         60%         60%          60%         60%
    60%         60%         60%          60%         60%
Franchisee Fees (INR '000)

Annual Phasing Factor For Year 1      0.5

                              New TKs       Total TKs   FY11P        FY12P

Weighted Average FF per New TK                                  18           22
Weighted Average FF per Existing TK                             18           22

Year   -3                                          88     2,570        2,570
Year   -2                    61                   149     1,781        1,781
Year   -1                    (19)                 130      (486)        (555)
Year   0                     106                  236     2,332        2,714
Year   1                     155                  391     1,422        3,400
Year   2                     544                  935                  5,008
Year   3                     934                1,869
Year   4                     1,267              3,136
Year   5                     1,683              4,819
Year   6                     1,749              6,568
Year   7                     2,096              8,664
Year   8                     1,897             10,561

Yearly Contribution to HO                                 7,618       14,918
FY13P        FY14P        FY15P        FY16P        FY17P        FY18P

        29           32           32           33           33           33
        26           29           29           29           29           29

  2,570        2,570           -            -            -            -
  1,781        1,781        1,781           -            -            -
   (555)        (555)        (555)        (555)          -            -
  3,095        3,095        3,095        3,095        3,095           -
  4,420        4,977        4,977        5,054        5,054        5,054
 11,975       15,568       17,527       17,527       17,799       17,799
  8,594       20,550       26,715       30,077       30,077       30,544
              11,655       27,870       36,232       40,792       40,792
                           15,484       37,026       48,134       54,193
                                        16,094       38,485       50,030
                                                     19,284       46,114
                                                                  17,454

 31,880       59,640       96,894      144,550      202,721      261,981
Security Deposit (INR '000)

Phasing out factor        0.5

                     New TKs    FY11P     FY12P     FY13P

Average SD Per TK                   4.6       7.2       9.6

Year    0              106          763     1,018        -
Year    1              155          355     1,113     1,484
Year    2              544                  1,252     3,919
Year    3              934                            2,148
Year    4             1,267
Year    5             1,683
Year    6             1,749
Year    7             2,096
Year    8             1,897

Total                             1,119     3,382     7,551
FY14P       FY15P       FY16P       FY17P       FY18P

        -           -           -           -           -

     -           -           -           -           -
     -           -           -           -           -
  5,225          -           -           -           -
  6,725       8,967          -           -           -
  2,914       9,121      12,162          -           -
              3,871      12,118      16,157          -
                          4,023      12,595      16,793
                                      4,821      15,092
                                                  4,364

 14,865      21,959      28,303      33,573      36,249
Query Response & E-Commerce (INR '000)

                                                            FY11P

Query Response System

USAGE PER TARAKENDRA

No of users per month per TK                                 -
No of users per annum per TK                                 -
Revenue per TK per annum                                     -

Charge per user (INR)                                 10
Revenue share of TARAhaat                            30%
Revenue share of franchisee                          70%

USAGE ACROSS TARAHAAT
                                     New TKs   Cumulative
                                     Opening       TKs
Year   0                               106         236       -
Year   1                               155         391       -
Year   2                               544         935
Year   3                               934        1,869
Year   4                              1,267       3,136
Year   5                              1,683       4,819
Year   6                              1,749       6,568
Year   7                              2,096       8,664
Year   8                              1,897      10,561

Total no of users per annum                                  -
Total revenue generated                                      -
Total revenue for Franchisee                                 -

Total revenue for TARAhaat                                   -


E-Commerce

Total transaction value per month per TK                     -
Total transaction value per annum per TK                     -

Total Commission                                 7.5%        -

Franchisee commission                            5.0%        -
TARAhaat commission                              2.5%        -

                                     New TKs   Cumulative
                                     Opening      TKs
Year   0                               106        236        -
Year   1                               155        391        -
Year   2                               544        935
Year   3                               934       1,869
Year   4                              1,267      3,136
Year   5                              1,683      4,819
Year   6                              1,749      6,568
Year   7                              2,096      8,664
Year 8                         1,897   10,561

Total revenue generated                         -
Total revenue for Franchisee                    -

Total revenue for TARAhaat                      -
FY12P      FY13P       FY14P       FY15P       FY16P




  100       150         200         300          400
 1,200     1,800       2,400       3,600        4,800
   12        18          24          36           48




283,200   424,800      566,400     849,600    1,132,800
185,472   278,208      370,944     556,416     741,888
  -       653,184      979,776    1,306,368   1,959,552
            -         1,120,896   1,681,344   2,241,792
                          -       1,520,208   2,280,312
                                      -       2,019,600
                                                  -



468,672   1,356,192   3,038,016   5,913,936   10,375,944
 4,687      13,562     30,380       59,139     103,759
 3,281      9,493      21,266       41,398      72,632

1,406      4,069       9,114       17,742      31,128




  3          6          11          15           18
  36         72         132         180          216

  3          5           10          14          16

  2          4           7           9           11
  1          2           3           5            5



 637       1,274       2,336       3,186        3,823
 417        835        1,530       2,087        2,504
  -        1,470       2,939       5,389        7,348
             -         2,522       5,044        9,247
                         -         3,420        6,841
                                     -          4,544
                                                  -
1,055   3,579   9,328   19,126   34,308
 703    2,386   6,219   12,751   22,872

352     1,193   3,109   6,375    11,436
FY17P        FY18P




   500          600
  6,000        7,200
    60           72




1,416,000    1,699,200
 927,360     1,112,832
2,612,736    3,265,920
3,362,688    4,483,584
3,040,416    4,560,624
3,029,400    4,039,200
2,099,160    3,148,740
    -        2,515,320
                 -

16,487,760   24,825,420
 164,878      248,254
 115,414      173,778

 49,463       74,476




   20           22
   240          264

   18           20

   12           13
    6            7



  4,248       4,673
  2,782       3,060
  8,818       9,798
 12,610       15,132
 12,542       17,102
  9,088       16,662
  4,723       9,446
    -         5,659
-

54,811   81,533
36,541   54,355

18,270   27,178
Project Implementation (INR '000)

                                        FY11P        FY12P       FY13P

Adult Literacy Programs

Per Head Gross Revenue                       2.4          2.4         2.4

Number of People Covered (For Projects Currently in Pipeline)
 Madhya Pradesh                          17,500         17,500
 Chattisgrah                                  -          7,500      7,500
 Jharkhand                                    -             -      15,000
 Bihar                                        -             -          -
 New Projects
 New Students

Total                                     17,500       25,000      22,500

Revenue from Pipeline                     41,388       59,125      53,213

New Projects Revenue                          0%           0%         0%

Total Gross Revenue                       41,388       59,125      53,213
Service Tax (%)                           11.33%       11.33%      11.33%

Total Net Revenue                         36,698       52,426     47,184

Per Head Recurring Cost                      1.6          1.6         1.6
Per Head Capital Cost                        0.1          0.1         0.1

Specific Cost Incurred                    28,000       40,000     36,000
                                             76%          76%        76%

Operating Margin for TH                    8,698       12,426     11,184
                                             24%          24%        24%

Capex Undertaken (IT Systems)              2,240        3,200      2,880
                                              6%           6%         6%
FY14P      FY15P      FY16P      FY17P      FY18P



     2.5        2.6        2.7        2.9        3.0




  7,500      7,500
  100%       100%
  7,500      7,500      17,734     23,645     31,527

  15,000     15,000     17,734     23,645     31,527

  37,249     39,111     48,552     67,973     95,162

     0%         0%        40%        40%        40%

  37,249     39,111     54,756     76,658    107,321
  11.33%     11.33%     11.33%     11.33%     11.33%

 33,028     34,680     48,552     67,973     95,162

     1.7        1.8        1.9        1.9        2.0
     0.1        0.1        0.1        0.1        0.1

 25,200     26,460     37,044     51,862     72,606
    76%        76%       76%        76%        76%

  7,828      8,220     11,508     16,111     22,555
    24%        24%        24%        24%        24%

  1,920      1,728      2,428      3,399      4,758
     6%         5%         5%         5%         5%
Training Institute - P&L Statement (INR '000)
                              Type                                                      A                   9
                              Type                                                      B                  12

                                                                                   Space Per
                                                                                                                         Total Space
                Construction Cost (INR)                          Units             Person Per         No of Persons                                        Per Unit Cost
                                                                                                                         Requirment
                                                                                     Room
                                                                                                                                           Type                               Total Cost
                                                                (Nos.)             (Sq. Metre)           (Nos.)          (Sq. Metres)                     (Rs./Sq. Metre)

Large Training Hall                                                  1                  2                  70                140             A                            9             1,260
Small Training Hall                                                  1                  2                  30                 60             A                            9               540
Resource Center                                                      2                  2                  20                 80             A                            9               720
Toilets                                                                                                                       30             B                           12               360
Office Space                                                         1                  8                   4                 32             A                            9               288
Small Meeting Rooms                                                  2                  2                  20                 80             A                            9               720
IT Room                                                              1                                                        25             A                            9               225
Small Studio                                                         1                                                        50             A                            9               450
Library                                                              1                  3                  20                 60             A                            9               540
Residence for double rooms                                                              8                  70                560             B                           12             6,720
Cafeteria + Kitchen                                                                                                          100             B                           12             1,200
Service Rooms                                                                                                                 50             B                           12               600
                                                                                                                            1,267                                                     13,623

Equipment Cost (INR)                                             Units            Cost per unit          Amount
Computer Terminals                                                45                   25                 1,125
Software                                                          45                   25                 1,125
UPS                                                               45                    6                  270
Colour Printer                                                     1                   20                  20
Black and White Printer                                            3                   10                  30
Xerox Machine                                                      1                   100                 100
Generator                                                          1                   700                 700
LAN Network Cost Per Terminal                                     45                   12                  540
LCD Projector                                                      4                   60                  240
Video Camera                                                          4                50                  200
Still Camera                                                          4                10                   40
Switch                                                                1                5                     5
Connectors                                                           50                0                     1
Hardware Computer Kit                                                10                15                  150
UTP Cable                                                            100               0                     2
Total                                                                                                     4,548

Buffer For Cost Overruns                                                                                          10%
Total Equipment Cost                                                                                            5,003

Total cost of 1st training institute                            21,626           Location: Orcha
 Furniture                                                       3,000
 Equipment                                                       5,003
 Construction                                                   13,623

Infrastructure cost of 2nd training institute                   21,626           Location: Pahuj
  Furniture                                                      3,000
  Equipment                                                      5,003
  Construction                                                  13,623

Total Fixed Cost Estimated                                      43,251
                                                                                       1                   2                  3              4                  5                 6               7              8
                                                                                     FY11P               FY12P              FY13P          FY14P              FY15P             FY16P           FY17P          FY18P

Capex Schedule 1st institute                                                                  40%                 40%             20%               0%                 0%                0%              0%             0%
Completion                                                                                    40%                 80%           100%              100%               100%              100%            100%           100%
Capex on 1st institute                                                                8,650               9,083             4,768            -                  -                 -               -              -
Capex Schedule 2nd institute                                                                   0%                  0%              0%             40%                40%              20%              0%             0%
Completion                                                                                     0%                  0%              0%             40%                80%            100%             100%           100%
Capex on 2nd institute                                                                 -                    -                 -            10,014             10,514            5,520             -              -
Actual Capex for The Year                                                            8,650                9,083            4,768           10,014             10,516            5,521             1               1
Cumulative Capex                                                                     8,650               17,733            22,501          32,516             43,031           48,553           48,554         48,555

Construction Cost                                                                    5,449                5,722             3,004           6,308              6,624            3,477             -              -
Furniture Cost                                                                       1,200                1,260              662            1,389              1,459             766              -              -
Equipment Cost                                                                       2,001                2,101             1,103           2,316              2,432            1,277             -              -
Total Capex                                                                          8,650                9,083             4,768          10,014             10,514            5,520             -              -

Total number of working days in a year                                                 300                        300               300             300                300               300             300            300
Average Batch Size                                                                      20                         20                20              20                 20                20              20             20
Average Training Session Duration                                                        3                          3                 3               3                  3                 3               3              3
Total Student Capacity Per Day                                                          28                 56                70             98                  126              140             140            140
Actual Batches Per Day                                                                1.00                1.25              1.50           2.00                2.50             3.50            4.50            5.50
Functional Capacity                                                                   2,113               2,642             3,170          4,227               5,284            7,397           9,510          11,624

FRANCHISEE TRAINING
Total TKs                                                                              391                 935              1,869          3,136               4,819            6,568           8,664          10,561
No of New TKs (Gross)                                                                  193                 680              1,168          1,490               1,980            2,058           2,466          2,232
% of new franchisees coming for Induction Training                                             0%                 50%               50%          70%                70%               70%             70%            70%
Number of New Franchisees Coming for Induction Training                                -                   340               584           1,043              1,386             1,441           1,726          1,562
Number of Days of Induction Training                                                    4                   4                 4              4                  4                 4               4               4
Class Size                                                                             25                  25                25              25                25                25               25             25
Number of New Franchisees Paying for Induction Training                                         -                   -            1,168          1,490              1,980             2,058           2,466          2,232
Fees of Induction training (INR) [#]                                                         2,500               2,500           3,000          3,000              3,000             3,500           3,500          3,500
Total fees of Induction Training (INR '000)                                            -                   -                3,503          4,471              5,940             7,203           8,631          7,812
Number of Days                                                                         -                   54                 93            167                222               230             276            250
[#] Induction Training Cost is incuded in Franchisee Fee from FY13

% of franchisees coming for Additional Training                                                                                      3%             5%                 10%               20%             25%          25%
No of franchisees coming for Additional Training                                                                              28             93                314               964            1,642           2,166
Number of Days of Additional Training                                                           2           2                 2              2                  2                 2               2               2
Class Size                                                                                     25          25                 25             25                25                25               25             25
Fees of Additional training (INR)                                                                                           4,250          4,463              4,686             4,920           5,166           5,424
Total fees of Additional Training (INR '000)                                           -                   -                 119            417               1,451             4,681           8,374          11,599
Number of Days                                                                         -                   -                   2              7                 25                77             131             173

Total Fees of Franchisee Trainings                                                     -                   -                3,622          4,888              7,391            11,884           17,005         19,411

INSTRUCTOR TRAINING
Avg No of Instructors per franchise                                                            1.2                 1.8               1.8            1.8                 1.8               1.8            1.8             1.8
Total No of Instructors                                                                469                1,683             3,364          5,644               8,674            11,823          15,596         19,011

% of Instructors coming for Basic Courses                                                      0%                  3%                5%             5%                 10%               15%             15%          15%
Number of Instructors coming for Basic Courses                                          -                   50               168            282                867              1,773            2,339          2,852
Average Number of Days of Basic Courses                                                  3                   3                 3              3                 3                 3                3              3
Class Size                                                                             20                  20                 20             20                20                20               20             20
Fees Per Person of Basic Courses (INR)                                                5,075               5,329             5,595          5,875              6,169             6,477            6,801          7,141
Total fees of trainings for Basic Courses                                               -                  269               941           1,658              5,351            11,486           15,910         20,363
Number of Days                                                                          -                    7                23             39                119               244              322            392

% of Instructors coming for Advanced Courses                                                   0%                1.5%              2.5%             5%                 10%            15%              15%            15%
Number of Instructors coming for Advanced Courses                                               -                   25                84            282                 867          1,773           2,339          2,852
Average Number of Days of Advanced Courses                                                        2         2                 2              2                   2                2                2              2
Class Size                                                                                     20          20                20             20                  20               20               20             20
Fees Per Person of Advanced Courses (INR)                                             3,215               3,376             3,545          3,722               3,908            4,104           4,309          4,524
Total fees of trainings for Advanced Courses                                            -                  85                298           1,050               3,390            7,278           10,080         12,902
Number of Days                                                                          -                   3                 8              28                 87               177             234            285

Total fees of Instructor Trainings                                                     -                   354              1,239          2,709              8,741            18,764           25,990         33,265

INTERNAL STAFF TRAINING
Internal Staff Trained - Induction                                                     150                 249               302            381                410               445             463            396
Number of Days of First Training                                                        4                   4                 4              4                  4                 4               4              4
Class Size                                                                             14                  14                14             14                 14                14              14             14
Number of Days                                                                         43                  71                 86            109                117               127             132            113

Internal Staff Trained - Refresher                                                     77                  186               342            396                 475              480             409            502
Total Staff                                                          110               266                 488               791           1,187               1,599            2,046           2,512          2,913
% of Total Staff Trained - Refresher                                                          70%                 70%               70%             50%                40%               30%             20%            20%
Number of Days of Refresher Training                                                    2                   2                2              2                    2                2              2               2
Class Size                                                                             14                  14                14             14                  14               14              14             14
Number of Days                                                                         11                  27                49             57                  68               69              58             72

Total No of People Coming For Training                                                227                  851              1,508          2,478              4,319             6,876           8,919          10,330

Spare Capacity                                                                                89%                 68%               52%             41%                18%                 7%             6%            11%
No of unutilized days                                                                  107                 163               157            174                 99                42              37             67

Total revenue earned from training                                                      -                  354              4,861          7,597              16,131            30,648          42,995         52,676
Total Rent                                                                 50%         187                 285               275            304                 -                 -               -              -
Rent per day earned (INR '000)                                   3.50

Total Revenue Earned (Including Induction Training Fee)                                       187                 639             5,137           7,901             16,131            30,648          42,995         52,676

Total Revenue Earned (Excluding Induction Training Fee)                               187                  639              1,634          3,430              10,191           23,445           34,364         44,864

                                                                                     Year 1              Year 2            Year 3          Year 4             Year 5            Year 6          Year 7         Year 8

Total Operating Cost                                                                 1,020                2,655             4,899          9,425              17,834           31,349           43,213         53,081

Maintenance as a percentage of total cost                                  5%          -                   433               887           1,125               1,626            2,152           2,428          2,428

Training camp in Punjab                                              30                180                 180               180            180                180               180             180            180

Total Salary Cost                                                                      624                 686               889           2,252               2,477            2,725           2,997          3,297

Induction Training Instructors                                                         -                   -                 11             49                  54               60              66             72
   Salary per month                                                                    19                  20                22             25                  27               30              33             36
   No of Instructors                                                                   -                   -                 1              2                    2                2              2               2

Technical Support                                                                      10                  11                12              27                 29                32              35             39
   Salary per month                                                                    10                  11                12              13                 15                16              18             19
   No of tech support staff                                                             1                  1                 1               2                  2                 2               2              2

Reception & Adm Officer                                                                 8                   9                10              21                 23                26              28             31
   Salary per month                                                                     8                   9                10              11                 12                13              14             16
   No of receptionist                                                                   1                   1                1               2                  2                 2               2              2

Accounts Officer                                                                       12                  13                15              32                 35                39              43             47
   Salary per month                                                                    12                  13                15              16                 18                19              21             23
   No of accounts officers                                                              1                  1                 1               2                  2                 2               2              2

Training Coordinators                                                                  12                  13                15              32                 35                39              43             47
  Salary per month                                                                     12                  13                15              16                 18                19              21             23
  No of coordinators                                                                    1                  1                 1               2                  2                 2               2              2

Office Boys                                                                            10                  11                12              27                 29                32              35             39
 Number of Office Boys                                                                           2                  2                  2              4                  4                 4               4              4
 Salary per month                                                                                5          6                 6              7                  7                 8               9              10

Increase in salaries                                                       10%

Cost of Induction Training Per Head (INR)                                                    2,287               2,401             2,521          2,647              2,780              2,919          3,065           3,218
Total Cost of Induction Training                                                                -                  817             1,472          2,762              3,853              4,205          5,290           5,028

Cost of Additional Training Per Head (INR)                                                   3,625               3,806             3,996          4,196              4,406              4,626          4,857           5,100
Total Cost of Additional Training                                                               -                   -                112            392              1,382              4,458          7,976          11,047

Cost of Basic Course Per Instructor Trained (INR)                                            4,771        5,009             5,260          5,523               5,799            6,089           6,394          6,713
Total Cost of Basic Courses (Instructor)                                                        -                  253               885        1,559               5,030           10,798          14,957         19,143

Cost of Advanced Courses Per Instructor Trained (INR)                                        2,936        3,083             3,237          3,399               3,569            3,748           3,935          4,132
Total Cost of Advanced Courses (Instructor)                                                     -                   78               272            959             3,096            6,646           9,205         11,782

Broadband Line                                                                                 180                 171               162            154                 147              139             132            126
Broadband Per Month                                                                           15.0                14.3              13.5           12.9                12.2             11.6            11.0           10.5

Communication Expenses                                                                          36                  38                40             42                  44               46              48             51
Communication Per Month                                                                        3.0                 3.2               3.3            3.5                 3.6              3.8             4.0            4.2
Training List & Expenditure Details (INR)

Trainings for Instructors


                   Type               Name       Total Cost   Total Fees   Total Days
       Basic IT                      MSOffice         6,555        7,000       4
       Basic IT plus                   WDF            2,924        3,300       2
       Basic IT plus                   DMF            2,917        3,300       2
       Language                        PELP           3,577        3,800       2
       Language                       IELTS           4,691        5,000       2
       DTP                          PageMaker         2,917        3,200       2
       DTP                          CorelDraw         2,917        3,200       2
       DTP                          Photoshop         2,927        3,200       2
       Accounts                       Tally9          4,262        4,500       3
       Hardware                        MCH            2,927        3,200       2
       Hardware                     Networking        2,916        3,200       2
       DIT                              C             2,955        3,200       2
       DIT                             C++            2,985        3,200       2
       DIT                           FoxPro           2,965        3,200       2
       DIT                            Access          2,975        3,200       2
       DIT                              VB            2,935        3,200       2
       DIT                             SQL            2,915        3,200       2

Training for Franchisee

       List of Trainings                          FY11P        FY12P         FY13P
       Induction training - Cost                     2,287     2,401         2,521
       Induction training - Fees                  2,500        2,500         3,000
       Sales and Marketing - Cost                 3,360        3,528         3,704
       Sales and Marketing - Fees                 4,000        4,000         4,000
       Entrepreneurial training - Cost            3,889        4,083         4,288
       Entrepreneurial training - Fees            4,500        4,500         4,500
       Average Cost for Additional Training          3,625        3,806         3,996
       Average Fees for Additional Training          4,250        4,250         4,250
Per Day                                 By Type                        By Timing
Cost         Fees                      Avg Cost   Avg Fees             Avg Cost
  1,639        1,750   Basic IT            1,639      1,750 Basic           4,771
  1,462        1,650   Basic IT plus       1,460      1,650 Advanced        2,936
  1,458        1,650
  1,789        1,900   Language            2,067      2,200
  2,345        2,500
  1,458        1,600   DTP                 1,460      1,600
  1,458        1,600
  1,463        1,600
  1,421        1,500   Accounts            1,421      1,500
  1,463        1,600   Hardware            1,461      1,600
  1,458        1,600
  1,478        1,600   DIT                 1,478      1,600
  1,493        1,600
  1,483        1,600
  1,488        1,600
  1,468        1,600
  1,458        1,600



FY14P      FY15P          FY16P         FY17P      FY18P
2,647      2,780          2,919         3,065      3,218
3,000      3,000          3,500         3,500      3,500
3,890      4,084          4,288         4,503      4,728
4,500      4,500          4,500         5,000      5,000
4,502      4,727          4,963         5,212      5,472
5,000      5,000          5,500         5,500      6,000
   4,196      4,406          4,626         4,857      5,100
   4,750      4,750          5,000         5,250      5,500
By Timing
       Avg Fees Avg Days
           5,075       3
           3,215       2
Insurance Sales
                                                 FY11P   FY12P

Renewal Rate                                       66%      66%

New Policies Sold                                    -    3,000
Policies Renewed                                     -       -
Total Policies O/S                                   -    3,000

Total Commission                                   15%      15%
Total Revenue Per Policy                             -       450
TH's Share                                          3%       3%
Monthly TH Revenue                                   -        90
Annual TH Revenue                                    -     1,080
Annual TK Revenue (INR)                              -     4,320

Premium Per Policy                                 500      500
New Policies Issued Annually                        -         72
Total Policies O/S Per AO                           -      1,565
TKs Per AO                                          17        22
Total Policies O/S per AO per Month                 -        130

Multiplier                                25%
New TKs                          Cumu                -     1,080
                                           236       -   254,880
                          155              391       -   166,925
                          544              935           146,966
                          934            1,869
                        1,267            3,136
                        1,683            4,819
                        1,749            6,568
                        2,096            8,664
                        1,897           10,561

Annual TH Revenue                                    -      569

New TKs                          Cumu                -        72
                                           236       -    16,992
                          155              391       -    11,128
                          544              935             9,798
                          934            1,869
                        1,267            3,136
                        1,683            4,819
                        1,749            6,568
                        2,096            8,664
                        1,897           10,561

New Policies Sold                                    -       38

New TKs                          Cumu
                                          236        -    16,992
                           155            391        -    11,128
544                    935       -        9,798
                            934                  1,869                   -
                          1,267                  3,136
                          1,683                  4,819
                          1,749                  6,568
                          2,096                  8,664
                          1,897                 10,561

Total Policies Outstanding                                   -          38

New TKs                           Cumu
                                                   236                   -
                            155                    391                   -
                            544                    935                   -
                            934                  1,869
                          1,267                  3,136
                          1,683                  4,819
                          1,749                  6,568
                          2,096                  8,664
                          1,897                 10,561

Total Policies Renewded                                      -           -

Operating Expenses

Salary Expenses
                                         Slab            Salary
# of Office Adm                                                           1
Office Administrator                                 2        20        20
# of Asst. Manager                                                        1
Assistant Manager                                    3        35        35
# of Support Staff                                                      -
Support Staff                                        1            8     -

Overheads                                                              40%

Inflation                                                               5%
Year                                                                     1

Salary                                                                 970

Other Expenses
Other Expenses (%)                                                      0%
Other Expenses                                                          -

Total Expenses                                                         970
Expenses As % of TH Revenue                                           171%
FY13P     FY14P       FY15P       FY16P       FY17P        FY18P

   66%        66%         66%         66%         66%          66%

 3,000       4,000       5,500       6,000       6,000        6,000
 1,980       3,287       4,809       6,804       8,451        9,537
 4,980       7,287      10,309      12,804      14,451       15,537

   15%        15%         15%         15%         15%          15%
    747      1,093       1,546       1,921       2,168        2,331
    3%         3%          3%          3%          3%           3%
    149        219         309         384         434          466
  1,793      2,623       3,711       4,609       5,202        5,593
  7,171     10,493      14,845      18,438      20,809       22,374

   500        500         500         500         500          500
     72         96         132         144         144          144
  3,546      6,232      10,551      14,626      18,435       21,759
     30         36          43          48          53           58
    295        519         879       1,219       1,536        1,813


  1,793       2,623       3,711       4,609       5,202        5,593
423,101     619,087     875,877   1,087,839   1,227,734    1,320,064
277,095     405,449     573,625     712,442     804,062      864,530
975,857   1,427,886   2,020,159   2,509,036   2,831,695    3,044,650
418,655   2,450,323   3,466,692   4,305,629   4,859,328    5,224,769
            830,809   4,701,679   5,839,482   6,590,433    7,086,060
                      1,561,548   7,757,766   8,755,406    9,413,848
                                  2,015,844   9,100,316    9,784,696
                                              2,726,115   11,724,520
                                                           2,652,993

 2,095       5,734      13,200      24,228      36,895       51,116

     72         96         132         144         144          144
 16,992     22,656      31,152      33,984      33,984       33,984
 11,128     14,838      20,402      22,257      22,257       22,257
 39,191     52,255      71,850      78,382      78,382       78,382
 16,813     89,672     123,299     134,508     134,508      134,508
            30,404     167,223     182,425     182,425      182,425
                        55,539     242,352     242,352      242,352
                                    62,975     251,899      251,899
                                                75,460      301,838
                                                             68,299

    84         210         469         757       1,021        1,316


 28,207     41,272      58,392      72,523      81,849       88,004
 18,473     27,030      38,242      47,496      53,604       57,635
45,658    82,389   126,227   161,692   185,099   200,547
16,813   100,769   189,806   259,779   305,962   336,442
    -     30,404   187,290   306,036   384,409   436,135
              -     55,539   279,008   426,497   523,840
                        -     62,975   293,463   445,584
                                  -     75,460   351,642
                                            -     68,299

  109       282       655     1,190     1,806     2,508


11,215    18,616    27,240    38,539    47,865    54,020
 7,345    12,192    17,840    25,240    31,347    35,379
 6,467    30,134    54,377    83,310   106,717   122,165
    -     11,097    66,507   125,272   171,454   201,935
              -     20,067   123,611   201,984   253,710
                        -     36,656   184,145   281,488
                                  -     41,563   193,685
                                            -     49,803
                                                      -

   25        72       186       433       785     1,192




     1        1         1         1         1         1
   20        20        20        20        20        20
     1        1         2         2         2         2
   35        35        70        70        70        70
   -          8        10        12        15        20
   -         64        80        96       120       160

  40%       40%       40%       40%       40%       40%

   5%        5%        5%        5%        5%        5%
    2         3         4         5         6         7

 1,019     2,314     3,471     3,988     4,728     5,910


   0%        0%        15%       25%       25%       25%
   -         -       1,980     6,057     9,224    12,779

1,019     2,314     5,451    10,045    13,952    18,689
  49%       40%       41%       41%       38%       37%
Product Development Costs (INR '000)

                                                       FY11P          FY12P          FY13P          FY14P         FY15P          FY16P       FY17P   FY18P

Total product development cost                          1,300         1,300          1,400          1,400          2,250         2,250       2,250   2,250

Revamping existing products
    Cost of revamping one product                        100           100            100            100            150           150         150     150
Total Cost of Revamping                                  300           300            400            400            750           750         750     750
    Products revamped in the year                         3             3              4              4              5             5           5       5
Total number of existing products           20


Addition of new Products
   Cost of adding new product                            500            500           500            500            750            750        750     750
Total Cost of Adding New Products                       1,000          1,000         1,000          1,000          1,500          1,500      1,500   1,500
   Number of new products added                           2              2             2              2              2              2          2       2


Note:
Revamping of existing products are major initiatives, routine maintainance and improvements continues to be reflected in exisitng manpower
In addition, personnel for non educational product development are catered for in manpower
Depreciation (INR '000)
                                            FY11P      FY12P

Written Down Value Method
Gross Fixed Asset Split
Buildings                                      5,449     5,722
Furniture & Fixtures                           2,720     3,196
Office Equipment                               1,552     1,969
IT Systems                                    22,103    19,030

Total                                         31,825    29,917

Depreciation Rates (WDV)
Buildings                          10.0%
Furniture & Fixtures               18.1%
Office Equipment                   18.1%
IT Systems                         18.1%

Weighted Avg Depreciation          16.9%

Opening Balance                                2,329    31,062
  Add: Additions                              31,825    29,917
  Less: Depreciation                           3,092     7,800
Closing Balance                               31,062    53,179

Straight Line Method
Depreciation Rate (SLM)              20%

                                 Capex      FY11P      FY12P
Year    0                           2,329        466
Year    1                          31,825      3,182     6,365
Year    2                          29,917                2,992
Year    3                          24,669
Year    4                          33,945
Year    5                          33,921
Year    6                          28,670
Year    7                          23,392
Year    8                           8,798

Depreciation for the year                      3,648     9,357

Gross Fixed Assets
Opening Balance                                2,329    34,153
Add: Additions                                31,825    29,917
Closing Balance                               34,153    64,070

Accumulated Depreciation
Opening Balance                                1,950     5,598
Add: Depreciation for the year                 3,648     9,357
Closing Balance                                5,598    14,955

Net Fixed Assets                              28,555    49,115
FY13P      FY14P     FY15P      FY16P      FY17P      FY18P



   3,004     6,308      6,624      3,477         -          -
   2,501     3,640      3,597      2,797      1,930         -
   1,871     2,294      2,179      2,070      1,967         -
  17,294    21,703     21,521     20,325     19,496      8,798

 24,669     33,945    33,921     28,670     23,392      8,798




  53,179    66,744     86,501    102,886    111,689    114,170
  24,669    33,945     33,921     28,670     23,392      8,798
  11,104    14,189     17,535     19,867     20,912     20,096
  66,744    86,501    102,886    111,689    114,170    102,872




FY13P      FY14P     FY15P      FY16P      FY17P      FY18P

   6,365     6,365      6,365      3,182
   5,983     5,983      5,983      5,983      2,992
   2,467     4,934      4,934      4,934      4,934      2,467
             3,395      6,789      6,789      6,789      6,789
                        3,392      6,784      6,784      6,784
                                   2,867      5,734      5,734
                                              2,339      4,678
                                                           880

  14,815    20,677     27,463     30,540     29,572     27,332


  64,070    88,739    122,685    156,605    185,276    208,668
  24,669    33,945     33,921     28,670     23,392      8,798
  88,739   122,685    156,605    185,276    208,668    217,465


  14,955    29,770     50,447     77,910    108,450    138,022
  14,815    20,677     27,463     30,540     29,572     27,332
  29,770    50,447     77,910    108,450    138,022    165,354

  58,969    72,238     78,695     76,826     70,646     52,111
Total



 30,584      14%
 20,382       9%
 13,902       6%
150,270      70%

215,137     100%




        0
        1
        2
        3
        4
        5
        6
        7
Working Capital (INR '000)

                             FY10E    FY11P      FY12P

Receivables
Average Monthly Revenue       882     2,945      9,497
Receivable Months             1.8      1.8        1.5

Receivables                  1,584    5,301      14,246

Franchisee Fee Due                     762       1,492

Total Receivables            1,584    6,063      15,738

Loans & Advances

Loans & Advances             2,933    3,226      3,549
Growth Rate                                10%        10%

Payables
Avg. Monthly Expenses        1,763    9,380      18,254
Payable Months                2.1      1.0        1.0

Payables for 30 days         3,627    9,380      18,254

Inventory
Inventory per AO / Month     10,185   11,204     12,324
Inventory growth                           10%        10%

Total Yearly Inventory       1,100    3,092      6,359

Working Capital
Net Working Capital          1,990    3,002      7,391
Change In Working Capital             1,012      4,390

Check
Change in Receivable                  4,479      9,675
Change in Loans & Advances             293        323
Change in Payables                    5,752      8,875
Change in Inventory                   1,992      3,267
Change in working capital             1,012      4,390
FY13P      FY14P      FY15P       FY16P         FY17P


23,801     45,174     80,565      120,868       168,222
 1.5        1.5        1.5          1.5           1.5

35,702     67,761     120,848     181,303       252,333

3,188      5,964       9,689      14,455        20,272

38,890     73,725     130,537     195,758       272,605



3,904      4,294       4,724       5,196         5,716
     10%        10%         10%         10%           10%


30,557     45,187     68,808      96,326        128,425
 1.0        1.0        1.0         1.0            1.0

30,557     45,187     68,808      96,326        128,425


13,556     14,912     16,403      17,552        18,780
     10%        10%        10%             7%            7%

10,249     15,747     22,243      29,065        36,734


22,486     48,579     88,695      133,693       186,630
15,094     26,094     40,116       44,998       52,937


23,152     34,835     56,812      65,220        76,848
  355        390        429         472           520
12,303     14,630     23,621      27,517        32,099
 3,889      5,499      6,496       6,822         7,669
15,094     26,094     40,116      44,998        52,937
FY18P


220,825
  1.5

331,237

26,198

357,435



 6,287
      10%


163,033
  1.0

163,033


20,095
         7%

43,646


244,335
 57,705


84,830
  572
34,609
 6,912
57,705
Marketing Spend Across TARAhaat (INR '000)

                             FY11P     FY12P     FY13P     FY14P

Spend by TH                    3,534    10,257    25,705    48,788

Share of Franchisee (%)          60%       60%       50%       50%
Franchisee Spend               2,120     6,154    12,853    24,394

Total Overalll Spend           5,654    16,411    38,558    73,182

Spend Per TK (Franchisees)      5.43      6.58      6.88      7.78
Spend Per TK (Overall)         14.48     17.55     20.63     23.34
FY15P     FY16P     FY17P     FY18P

 87,010   130,538   181,680   238,491

    40%       40%       40%       40%
 34,804    52,215    72,672    95,396

121,815   182,753   254,352   333,887

   7.22      7.95      8.39      9.03
  25.28     27.82     29.36     31.61
Tax (INR '000)
                                          FY11P       FY12P       FY13P

EBIDTA                                     (31,692)    (32,775)     10,373

 Less: Depreciation                          3,092       7,800      11,104
 Less: Interest Charges                      2,040       3,660       6,720

Total Income                               (36,823)    (44,235)     (7,450)
Total Income After Carried Forward Loss    (78,433)   (122,668)   (130,118)

Taxable Income                                    -           -           -

Minimum Alternate Tax                             -           -           -
Corporate Tax                                     -           -           -

Tax Paid                                          -           -           -
FY14P       FY15P      FY16P      FY17P      FY18P

 117,451     324,125    582,470    893,044   1,256,169

  14,189      17,535     19,867     20,912      20,096
   7,344       5,712      4,080      2,448         816

  95,918     300,878    558,522    869,684   1,235,257
 (34,201)    266,678    558,522    869,684   1,235,257

        -   266,678    558,522    869,684    1,235,257

  10,132      32,965     62,071     97,554     139,135
      -       90,644    189,842    295,605     419,864

 10,132      90,644    189,842    295,605     419,864
Annual Expenses - HO (INR '000)

             PARTICULARS
                                          Growth (%) [#]      FY11P           FY12P
Bank Charges                                                    30                    32
Manpower Costs                                                22,750              30,847
Consumables                                                     120                  126
Courier/ Speed Post                                 15%         60                    69
Electricity Exp.                                                300                  315
Freight & Cartage                                   15%         60                    69
Generator Operations                                            120                  126
Generator Expenses                                              60                    63
Insurance Expense                                               120                  126
Legal Charges                                       15%         100                  115
Newspaper & Magazine                                            12                    13
Office supply (Tea, Coffee, Water etc.)                         60                    63
Printing Expenses                                              2,531          10,097
Professional Charges                                            120                  126
Public Relations                                                200                  210
Recruitment Expenses [*]                                        222             299
Rent                                                            600                  630
Repair & Maintenance                                            60                    63
Stationary                                                      120                  126
Stipend                                                         72                    76
Sundry Expenses                                     15%         60                    69
Telephone/ Fax/ Email Local                                     210                  281
STD/ ISD                                            20%         60                    72
Mobile                                              20%         120                  144
Training Expenses                                              1,005           1,906
Travel Local                                                    360                  378
Travel National                                                 840                  882
Office Support Wages                                10%         60                    66
Xeroxing                                                        30                    32

Total Operating Expenses                                         30,462          47,419

Other expenses                                                     7,712          16,572
Personnel expense                                                 22,750          30,847

Total expense                                                    30,462          47,419

[#] For items with no growth rate, inflation rate is assumed as growth rate
[*] Includes a 10% buffer over actual calculated costs for unforeseen circumstances
[1] Includes cost for outsourcing email, internet connection & video conferencing
FY13P        FY14P        FY15P        FY16P        FY17P        FY18P
        33           35           36           38           40           42
    35,786       40,802       51,759       58,984       65,701       73,696
       132          139          146          153          161          169
        79           91          105          121          139          160
       331          347          365          383          402          422
        79           91          105          121          139          160
       132          139          146          153          161          169
        66           69           73           77           80           84
       132          139          146          153          161          169
       132          152          175          201          231          266
        13           14           15           15           16           17
        66           69           73           77           80           84
24,222       40,640       62,452       85,123       112,288      136,876
       132          139          146          153          161          169
       221          232          243          255          268          281
  409          587          587          590          592          384
       662          761          989        1,137        1,308        1,504
        66           69           73           77           80           84
       132          139          146          153          161          169
        79           83           88           92           96          101
        79           91          105          121          139          160
       377          505          677          907        1,215        1,628
        86          104          124          149          179          215
       173          207          249          299          358          430
 1,075        1,129        1,149        1,283        1,347        1,477
       397          417          438          459          482          507
       926          972        1,021        1,072        1,126        1,182
        73           80           88           97          106          117
        33           35           36           38           40           42

  66,126       88,278      121,753      152,480      187,258      220,765

   30,340       47,476       69,993       93,496      121,557      147,069
   35,786       40,802       51,759       58,984       65,701       73,696

  66,126       88,278      121,753      152,480      187,258      220,765
Capex Details - HO (INR '000)

           Initial Set-Up Cost             Quantity   Rate   FY11P

Rack Mount Servers DC/ADC                    2        315     630
Web Tower Servers                            1        125     125
Notebook Computer                            30        45    1,350
Desktop Computer                             39        35    1,365
Network Printer                              2         40     80
Switch (48 PORT)                             3         15     45
Cabling and Networking                       1        150     150
UPS 5KVA                                     3         85     255
UPS Battery                                  6          9     54
Backup Storage Drive 1TB                     2         10     20
Router                                       1        150     150
42 U Rack                                    1         40     40
Internet Data Card                           20         4     80

Software
Tally Multi User                             1         41     41
SQL Server 2005 with 5 CAL FPP               3         73     219
Visual Studio.Net 2008 PRO 5 license FPP     5         35     175
Windows Server 2003 + 5 CAL FPP              3         35     105
Windows CAL                                  70         2     105
Corel Draw 14.0                              5         30     150
Adobe Photoshop CS4                          5         40     200
Pagemaker 7.0                                5         30     150
Adobe Flash CS4                              5         40     200
Adobe Premier CS4                            5         45     225

Query Response System (FAQ)                                  2,000

TOTAL CAPEX                                                  7,914
FY12P   FY13P   FY14P   FY15P   FY16P   FY17P   FY18P

                         50
                         20
                         200
                         350
                         40
                         15


                 54      15      15      15      15



 40      40      40      40      40      40      40


 12      12      12      12      12      12      12




1,000   1,000   1,000    -       -       -       -

1,052   1,052   1,106    742     67      67      67
Manpower Costs - HO (INR '000)

                                                         Slab (Year 1 - 4)
                       Slab No.
                                                   Min
                            0                        0
                            1                        5
                            2                       10
                            3                       30
                            4                       40
                            5                       50
                            6                       60
                            7                       70
                            8                       80
                            9                      150
                           10                      200

Annual Increment                                               10%

Churn Rate (Below Asst. GM)                                      5%
Average 1 Month Salary                             29


                     Department                Designation


Senior Management                      CEO
                                       COO
                                       CFO
                                       CTO
Operations & Franchisee Management     Assistant General Manager
                                       Senior Manager
                                       Senior Manager
                                       Support Staff
                                       Support Staff
                                       Support Staff
                                       Support Staff
                                       Support Staff
Business Development                   Senior Manager
New products & services                Manager
Non-traditional educational products   Manager
Drive tie ups and alliances            Assistant Manager
Marketing                              Assistant General Manager
                                       Assistant Manager
                                       Support Staff
IT                                     IT Manager
                                       Support Staff
                                       Support Staff
                                       System Administrator
                                       Senior Software Engineer
                                       Software Engineer
                                       Software Engineer
                                       Software Engineer
                                       Software Engineer
Software Engineer
                                                       E-commerce system Admin
Accounts & Finance                                     Assistant General Manager
                                                       Manager
                                                       Manager
                                                       Manager
HR                                                     Deputy General Manager
                                                       Senior Manager
                                                       Assistant Manager
                                                       Assistant Manager
QA                                                     Assistant Manager
                                                       Senior Manager
                                                       Assistant Manager
                                                       Senior Manager
                                                       Deputy General Manager
                                                       Senior Manager
                                                       Senior Manager
                                                       Manager
                                                       Manager
                                                       Assistant General Manager
                                                       Support Staff
Placement Officer                                      Placement Head
                                                       Placement executive
Product Development Team                               Team Leader
                                                       Basic IT Course
                                                       Advanced IT Course
                                                       Non- IT Courses
                                                       Editor/ Proof Reader
                                                       Illustrator
                                                       Graphic Designer
                                                       Translator (Hindi)
                                                       Translator (Punjabi)
                                                       Multimedia Designer
                                                       Audio/Video Editor
Product Management                                     Deputy General Manager
After Roll out of all products & services              Asst. General Manager
                                                       Asst. General Manager
                                                       Asst. General Manager
Non-educational Product Development Team               Data analysis executive
                                                       Data analysis executive



                                                                  Year 1
Team Size                                                           47
New Joinees                                                         20
Existing Employees                                                  27
Below Asst. GM (*)                                                               27

Cost of Hiring                                                                   40

* Manpower Requirements for Training Institute & Insurance Commission are accounted for in their separat
ab (Year 1 - 4)                                                     Slab (Year 5 - 8)
                                           Designation
                    Max                                             Min          Max
                      0      -                                        0            0
                     10      Support Staff                            7           12
                     30      Assistant Manager                       12           32
                     40      Manager                                 32           45
                     50      Senior Manager                          45           61
                     60      Assistant General Manager               61           71
                     70      Deputy General Manager                  71           81
                     80      General Manager                         81           90
                    130      COO                                     90          140
                    200      CFO                                    170          220
                    260      CEO                                    220          290




                                              Time of Recruitment   Applicable Salary Slab (Yr 1 - 4)
                  Function     Slab No.
                                               Year        Month    Min           Max

                                  10             1           1           200            260
                                   8             1           1            80            130
                                   9             1           6           150            200
                                   9             1           1           150            200
          Operations               5             1           1            50             60
          Sales                    4             1           1            40             50
          Expansion                4             1           1            40             50
                                   1             1           1             5             10
                                   1             1           1             5             10
                                   1             1           1             5             10
                                   1             2           6             5             10
                                   1             3           1             5             10
                                   4             1           6            40             50
                                   3             1           6            30             40
                                   3             2           1            30             40
                                   2             2           1            10             30
                                   5             1           1            50             60
                                   2             1           1            10             30
                                   1             1           1             5             10
                                   5             1           1            50             60
          IT Support               2             1           1            10             30
          IT Support               2             1           1            10             30
                                   4             1           1            40             50
                                   4             1           1            40             50
                                   2             1           1            10             30
                                   2             1           1            10             30
                                   2             1           1            10             30
                                   2             1           1            10             30
2          2             1                    10            30
                                          2          1             6                    10            30
          Co. Secy.                       5          1             1                    50            60
          Bookkeeper                      3          1             1                    30            40
          Bookkeeper                      3          4             1                    30            40
          Bookkeeper                      3          7             1                    30            40
          HOD                             6          1             1                    60            70
          Training                        4          1             6                    40            50
                                          2          2             1                    10            30
                                          2          3             1                    10            30
          CRM (COO)                       2          1             6                    10            30
          Audit                           4          2             1                    40            50
          Audit                           2          1             1                    10            30
          Financial Control               4          2             1                    40            50
          Financial Control               6          3             1                    60            70
          Financial Control               4          6             1                    40            50
          Financial Control               4          6             1                    40            50
          Financial Control               3          8             1                    30            40
          Financial Control               3          8             6                    30            40
          Controller                      5          2             1                    50            60
                                          1          1             1                     5            10
          Job placement                   5          1             1                    50            60
          Job placement                   2          1             1                    10            30
                                          6          1             1                    60            70
          Developer                       3          1             1                    30            40
          Developer                       3          1             1                    30            40
          Developer                       3          1             1                    30            40
                                          2          1             1                    10            30
                                          2          1             1                    10            30
          Graphics                        2          1             1                    10            30
          Translator                      2          1             1                    10            30
          Translator                      2          1             1                    10            30
                                          2          1             1                    10            30
                                          2          1             1                    10            30
                                          6          1             1                    60            70
                                          5          2             1                    50            60
                                          5          3             6                    50            60
                                          5          4             6                    50            60
          Data Mining                     2          1             1                    10            30
          Data Mining                     2          1             1                    10            30



                  Year 2             Year 3        Year 4        Year 5        Year 6        Year 7
                    57                 61            63            63            65            66
                    37                  4             2            -              2             1
                    47                 57            61            63            63            65
                              32              33            34            34            36            37

                              47              49            50            50            53            55

accounted for in their separate sheets.
alary Slab (Yr 1 - 4)     Applicable Salary Slab (Yr 5 - 8)     Year      1
             Average      Min           Max        Average      Month   Total

                    230        220          290           255               2,760
                    105         90          140           115               1,260
                    175        170          220           195               1,225
                    175        170          220           195               2,100
                     55         61           71            66                 660
                     45         45           61            53                 540
                     45         45           61            53                 540
                      8          7           12            10                  90
                      8          7           12            10                  90
                      8          7           12            10                  90
                      8          7           12            10                   0
                      8          7           12            10                   0
                     45         45           61            53                 315
                     35         32           45            39                 245
                     35         32           45            39                   0
                     20         12           32            22                   0
                     55         61           71            66                 660
                     20         12           32            22                 240
                      8          7           12            10                  90
                     55         61           71            66                 660
                     20         12           32            22                 240
                     20         12           32            22                 240
                     45         45           61            53                 540
                     45         45           61            53                 540
                     20         12           32            22                 240
                     20         12           32            22                 240
                     20         12           32            22                 240
                     20         12           32            22                 240
20   12   32   22        0
         20   12   32   22      140
         55   61   71   66      660
         35   32   45   39      420
         35   32   45   39        0
         35   32   45   39        0
         65   71   81   76      780
         45   45   61   53      315
         20   12   32   22        0
         20   12   32   22        0
         20   12   32   22      140
         45   45   61   53        0
         20   12   32   22      240
         45   45   61   53        0
         65   71   81   76        0
         45   45   61   53        0
         45   45   61   53        0
         35   32   45   39        0
         35   32   45   39        0
         55   61   71   66        0
          8    7   12   10       90
         55   61   71   66      660
         20   12   32   22      240
         65   71   81   76      780
         35   32   45   39      420
         35   32   45   39      420
         35   32   45   39      420
         20   12   32   22      240
         20   12   32   22      240
         20   12   32   22      240
         20   12   32   22      240
         20   12   32   22      240
         20   12   32   22      240
         20   12   32   22      240
         65   71   81   76      780
         55   61   71   66        0
         55   61   71   66        0
         55   61   71   66        0
         20   12   32   22      240
         20   12   32   22      240

                             22,750

Year 8
  68
   2
  66
         39

         58
2           3           4           5           6           7
Total       Total       Total       Total       Total       Total

    3,036       3,340       3,674       4,480       4,928       5,421
    1,386       1,525       1,677       2,020       2,223       2,445
    2,310       2,541       2,795       3,426       3,769       4,145
    2,310       2,541       2,795       3,426       3,769       4,145
      726         799         878       1,160       1,276       1,403
      594         653         719         931       1,024       1,127
      594         653         719         931       1,024       1,127
       99         109         120         167         184         202
       99         109         120         167         184         202
       99         109         120         167         184         202
       58         109         120         167         184         202
        0         109         120         167         184         202
      594         653         719         931       1,024       1,127
      462         508         559         676         744         818
      462         508         559         676         744         818
      264         290         319         387         425         468
      726         799         878       1,160       1,276       1,403
      264         290         319         387         425         468
       99         109         120         167         184         202
      726         799         878       1,160       1,276       1,403
      264         290         319         387         425         468
      264         290         319         387         425         468
      594         653         719         931       1,024       1,127
      594         653         719         931       1,024       1,127
      264         290         319         387         425         468
      264         290         319         387         425         468
      264         290         319         387         425         468
      264         290         319         387         425         468
264      290      319      387      425      468
   264      290      319      387      425      468
   726      799      878    1,160    1,276    1,403
   462      508      559      676      744      818
     0        0      559      676      744      818
     0        0        0        0        0      818
   858      944    1,038    1,335    1,469    1,616
   594      653      719      931    1,024    1,127
   264      290      319      387      425      468
     0      290      319      387      425      468
   264      290      319      387      425      468
   594      653      719      931    1,024    1,127
   264      290      319      387      425      468
   594      653      719      931    1,024    1,127
     0      944    1,038    1,335    1,469    1,616
     0        0        0        0    1,024    1,127
     0        0        0        0    1,024    1,127
     0        0        0        0        0        0
     0        0        0        0        0        0
   726      799      878    1,160    1,276    1,403
    99      109      120      167      184      202
   726      799      878    1,160    1,276    1,403
   264      290      319      387      425      468
   858      944    1,038    1,335    1,469    1,616
   462      508      559      676      744      818
   462      508      559      676      744      818
   462      508      559      676      744      818
   264      290      319      387      425      468
   264      290      319      387      425      468
   264      290      319      387      425      468
   264      290      319      387      425      468
   264      290      319      387      425      468
   264      290      319      387      425      468
   264      290      319      387      425      468
   858      944    1,038    1,335    1,469    1,616
   726      799      878    1,160    1,276    1,403
     0      466      878    1,160    1,276    1,403
     0        0      512    1,160    1,276    1,403
   264      290      319      387      425      468
   264      290      319      387      425      468

30,847   35,786   40,802   51,759   58,984   65,701
8
Total

    5,963
    2,689
    4,560
    4,560
    1,543
    1,239
    1,239
      222
      222
      222
      222
      222
    1,239
      900
      900
      514
    1,543
      514
      222
    1,543
      514
      514
    1,239
    1,239
      514
      514
      514
      514
514
   514
 1,543
   900
   900
   900
 1,777
 1,239
   514
   514
   514
 1,239
   514
 1,239
 1,777
 1,239
 1,239
   900
   525
 1,543
   222
 1,543
   514
 1,777
   900
   900
   900
   514
   514
   514
   514
   514
   514
   514
 1,777
 1,543
 1,543
 1,543
   514
   514

73,696
Annual Expenses - All ZOs (INR '000)

Annual Phasing Factor                   0.5

                              New AOs         New ZOs           Cumulative
                              Opening         Opening              ZOs        FY11P


Operating Expenditure Per ZO                                                  3,608

Total Operating Expenditure - All ZOs
          Year 1                                            2             2   3,608
          Year 2                                            2             4
          Year 3                                            2             6
          Year 4                                            3             9
          Year 5                                            3            12
          Year 6                                            3            15
          Year 7                                            3            18
          Year 8                                        -                18

Total Expenditure For ZOs                                                     3,608


DETAILING
Operating Expediture Per ZO                                                   3,608

Manpower expense ZO                                                           2,707

         Year   1                                           2             2   2,707
         Year   2                                           2             4
         Year   3                                           2             6
         Year   4                                           3             9
         Year   5                                           3            12
         Year   6                                           3            15
         Year   7                                           3            18
         Year   8                                       -                18

Total                                                                         2,707

Other operating expenses of ZO                                                 901

         Year   1                                           2             2    901
         Year   2                                           2             4
         Year   3                                           2             6
         Year   4                                           3             9
         Year   5                                           3            12
         Year   6                                           3            15
         Year   7                                           3            18
         Year   8                                       -                18

Total                                                                          901
Total Expenditure For ZOs   3,608

Check                        -
FY12P    FY13P    FY14P    FY15P    FY16P    FY17P     FY18P


4,615    5,489    6,309    8,543    9,299    10,884    12,354


9,229    10,978   12,619   17,087   18,598   21,767    24,709
3,788    9,690    11,527   13,250   17,941   19,528    22,855
         3,977    10,175   12,104   13,912   18,838    20,504
                   6,264   16,026   19,063   21,912    29,670
                           6,577    16,827   20,016    23,007
                                     6,906   17,668    21,017
                                              7,252    18,552
                                                         -

13,017   24,646   40,585   65,043   93,247   126,981   160,314



4,615    5,489    6,309    8,543    9,299    10,884    12,354

3,620    4,360    5,091    7,148    7,863     9,234    10,579

7,240    8,719    10,182   14,297   15,727   18,469    21,157
2,842    7,602     9,155   10,691   15,012   16,513    19,392
         2,984     7,982   9,613    11,226   15,762    17,339
                   4,700   12,572   15,140   17,681    24,826
                           4,935    13,201   15,897    18,565
                                     5,181   13,861    16,692
                                              5,440    14,554
                                                         -

10,082   19,305   32,019   52,108   75,487   103,623   132,524

 994     1,130    1,218    1,395    1,436     1,649     1,776

1,989    2,259    2,437    2,790    2,871     3,299     3,552
 946     2,088    2,372    2,558    2,929     3,015     3,464
          993     2,193    2,491    2,686     3,076     3,166
                  1,565    3,453    3,923     4,231     4,844
                           1,643    3,626     4,119     4,442
                                    1,725     3,807     4,325
                                              1,811     3,998
                                                          -

2,935    5,341    8,566    12,935   17,761   23,358    27,790
13,017   24,646   40,585   65,043   93,247   126,981   160,314

  -        -        -        -        -        -         -
Annual Expenses - Typical ZO (INR '000)

                  PARTICULARS                         Growth (%) [#]           Year 1

Consultancy Fee                                                                 2,707
Bank Charges                                                                       1
Consumables                                                         10%           12
Courier/ Speed post                                                 10%           12
Electricity Exp.                                                                  18
Freight & Cartage                                                   10%            4
Generator expenses                                                                12
Legal charges                                                       10%           10
Newspaper & magazine                                                               2
Office supply (Tea, Coffee, Mineral Water etc.)                                    9
Photographs/ Slides/ Display                                        10%            2
Printing Expenses                                                   10%            6
Rent                                                                             180
Repair & Maintenance                                                              -
Stationary                                                                         9
Sundry Expenses                                                     10%            9
Telephone/ Fax/ Email                                               15%           24
STD/ ISD                                                            15%           24
Mobile                                                              15%           24
Wages                                                                             18
Xeroxing                                                            10%           12
Training Expenses                                                                270
Local Travel Per Team Member                                                      15
Travel Local                                                                     135
National Travel Per Team Member                                                   12
Travel National                                                                  108

Total Operating Expenses                                                            3,608

Other expenses                                                                         901
Personnel                                                                            2,707

Total Operating Expenses                                                            3,608

[#] Inflation rate is used as rate of growth where growth rate is not explicitly mentioned
Year 2        Year 3       Year 4       Year 5       Year 6      Year 7

     3,620         4,360        5,091        7,148       7,863       9,234
          1            1            1            1           2           2
        13            15           16           18          19          21
        13            15           16           18          19          21
        19            20           21           22          23          24
          4            5            5            6           6           7
        13            13           14           15          15          16
        11            12           13           15          16          18
          2            2            2            2           2           2
          9           10           10           11          11          12
          2            2            3            3           3           4
          7            7            8            9          10          11
       189           198          208          219         230         241
        -             10           11           11          12          12
          9           10           10           11          11          12
        10            11           12           13          14          16
        28            32           37           42          48          56
        28            32           37           42          48          56
        28            32           37           42          48          56
        19            20           21           22          23          24
        13            15           16           18          19          21
 236           252          252          299          268         331
  16            17           17           18          19          20
 189           232          260          310          325         382
  13            13           14           15          15          16
 151           185          208          248          260         306

    4,615        5,489         6,309       8,543        9,299      10,884

      994         1,130        1,218        1,395        1,436       1,649
    3,620         4,360        5,091        7,148        7,863       9,234

    4,615        5,489         6,309       8,543        9,299      10,884
Year 8

   10,579
        2
       23
       23
       25
        8
       17
       19
        3
       13
        4
       12
      253
       13
       13
       18
       64
       64
       64
       25
       23
 331
  21
 422
  17
 338

  12,354

    1,776
   10,579

  12,354
Capex Details - Typical ZO (INR '000)

                                               Rate per unit
Particulars                      No of Units      (INR)        FY11P

Computer Systems
Notebooks                             7             45          315
Desktops                             12             35          420
Switch (24 PORT)                      1             4             4
Cabling and Networking                                          150
UPS 5 KVA with 1 Battery                1           90           90
Backup Drive                            1           5             5
Laser Printer                           1           15           15
Tally-Single User                       1           13           13
TOTAL IT CAPEX                                                 1,012

Furniture
Area Manager Table                    1             3            3
AM Chair                              1             2            2
Reception Chair                       5             1            5
Computer Table                       10             2           15
Table OA                              1             2            2
Office Table Drawer                  12             2           18
Chairs                               10             1            6
White Board                           3             2            6
Almirah                               1             5            5
Settee                                1             1            1
Small Table / Stool                   2             1            1
Notice Board                          5             2            8
Painting (Wall & Fittings)                                       5
Glow Board Signage                      1           10          10
Curtains                                                         5
Filing Cabinet                          6           6           36
Wooden Partition                                                30
TOTAL FURNITURE CAPEX                                          156

Electricals
Earthings                                                        4
Ceiling Fans                            8           1           10
Electrical Fittings                                              4
Flooring                                                         4
Exhaust Fan                             2           2            4
Tube Lights/CFL                         8           0            3
Generator(KV)                           1           25          25
Electric Meter Installation             1           10          10
Desert Cooler                           2           6           12
Air Conditioners                        2           20          40
Blowers                                 4           5           20
Telephone / ISDN Network                1           4            4
EPABX 3 Line                            1           15          15
Miscellaneous                                              15
TOTAL EQUIPMENT CAPEX                                     169


Total                                                     1,337

OVERALL CAPEX

                           New ZOs       Total ZOs        FY11P

                Year   1             2                2    2,675
                Year   2             2                4
                Year   3             2                6
                Year   4             3                9
                Year   5             3               12
                Year   6             3               15
                Year   7             3               18
                Year   8             0               18

Total Capex                                                2,675


IT Systems
                Year   1             2                2    2,024
                Year   2             2                4
                Year   3             2                6
                Year   4             3                9
                Year   5             3               12
                Year   6             3               15
                Year   7             3               18
                Year   8             0               18

Total IT Systems Capex                                     2,024

Furniture & Fixtures
                Year 1               2                2      312
                Year 2               2                4
                Year 3               2                6
                Year 4               3                9
                Year 5               3               12
                Year 6               3               15
                Year 7               3               18
                Year 8               0               18

Total Furniture Capex                                        312

Office Equipment
               Year    1             2                2      339
               Year    2             2                4
               Year    3             2                6
               Year    4             3                9
               Year    5             3               12
               Year    6             3               15
Year 7          3           18
               Year 8          0           18

Total Office Equipment Capex                    339

                                   Check         -
FY12P   FY13P   FY14P       FY15P       FY16P       FY17P       FY18P


                                  40
                                  75



                       90           5           5           5           5

                       15

 -       -       105        120          5            5           5




 -       -       -           -           -           -           -
-          -          -          -          -          -           -


 -          -          105       120         5           5           5



FY12P      FY13P      FY14P      FY15P      FY16P      FY17P       FY18P

    -          -         210        240         10         10             10
 2,541         -          -         200        228         10             10
            2,414         -          -         190        217               9
                       3,440         -          -         270            309
                                  3,268         -          -             257
                                             3,104         -              -
                                                        2,949             -
                                                                          -

 2,541      2,414      3,650      3,707      3,532      3,455            594



    -          -         210        240         10         10             10
 1,923         -          -         200        228         10             10
            1,827         -          -         190        217               9
                       2,603         -          -         270            309
                                  2,473         -          -             257
                                             2,349         -              -
                                                        2,232             -
                                                                          -

 1,923      1,827      2,813      2,912      2,777      2,738            594


      -          -          -          -          -           -           -
     296         -          -          -          -           -           -
                282         -          -          -           -           -
                           401         -          -           -           -
                                      381         -           -           -
                                                 362          -           -
                                                             344          -
                                                                          -

     296        282        401        381        362         344          -


      -          -          -          -          -           -           -
     322         -          -          -          -           -           -
                306         -          -          -           -           -
                           435         -          -           -           -
                                      414         -           -           -
                                                 393          -           -
373   -
                                    -

322   306   435   414   393   373   -

 -     -     -     -     -     -    -
Annual Revenue & Expenses - All AOs (INR '000)
Annual Phasing Factor                    0.5

                               New TKs         Cumulative    New AOs
                               Opening            TKs        Opening

REVENUE LINES

Revenue Share from TKs

          Year   0         106                 236                9
          Year   1         155                 391               14
          Year   2         544                 935               20
          Year   3         934                 1,869             20
          Year   4         1,267               3,136             25
          Year   5         1,683               4,819             25
          Year   6         1,749               6,568             25
          Year   7         2,096               8,664             25
          Year   8         1,897               10,561            18

Total Revenue Share (A)

Revenue from Other Services

          Year   0               106              236             9
          Year   1               155              391            14
          Year   2               544              935            20
          Year   3               934             1,869           20
          Year   4              1,267            3,136           25
          Year   5              1,683            4,819           25
          Year   6              1,749            6,568           25
          Year   7              2,096            8,664           25
          Year   8              1,897            10,561          18

Total revenue from Other Services (B)

Revenue from Placement Service

Revenue from Placement Registration
Revenue from Placements

Total Revenue from Placement Service

TOTAL REVENUE FROM EDUCATION RELATED ACTIVITIES (C = A+B)

OPERATING EXPENSES

Operating Expenses Per AO

          Year   0                                          9
          Year   1                                          14
          Year   2                                          20
          Year   3                                          20
          Year   4                                          25
          Year   5                                          25
Year 6                          25
            Year 7                          25
            Year 8                          18

Total (D)

EBITDA (E = C - D)



MANPOWER EXPENSES

Manpower Expenses Per AO

            Year   0                              9
            Year   1                             14
            Year   2                             20
            Year   3                             20
            Year   4                             25
            Year   5                             25
            Year   6                             25
            Year   7                             25
            Year   8                             18

Total Manpower Expenses (F)


OTHER OPERATING EXPENSES

Other Operating Expenses Per AO

            Year   0                                   9
            Year   1                                  14
            Year   2                                  20
            Year   3                                  20
            Year   4                                  25
            Year   5                                  25
            Year   6                                  25
            Year   7                                  25
            Year   8                                  18

Total Other Operating Expenses (G)

TOTAL OPERATING EXPENSES - AO (H = F + G)
Cumulative
   AOs       FY11P    FY12P     FY13P     FY14P     FY15P



              110       193       243       255       268

9            25,997   45,495     57,323    60,189    63,199
23            8,513   29,795     37,542    39,419    41,390
43                    29,980    104,930   132,212   138,823
63                               51,447   180,066   226,883
88                                         69,775   244,213
113                                                  92,696
138
163
181

             34,510   105,270   251,243   481,661   807,204

               -        -         -         -         -

        9      -        -         -         -         -
       23      -        -         -         -         -
       43               -         -         -         -
       63                         -         -         -
       88                                   -         -
      113                                             -
      138
      163
      181

               -        -         -         -         -



               -         -       1,514     2,540     3,903
              830      8,697    32,859    57,888    155,676

              830      8,697    34,373    60,428    159,579

             35,340   113,966   285,616   542,090   966,783



             2,790     3,224     4,715     5,035     6,719

9            25,106   29,012    42,432    45,314     60,469
23           19,527   45,130    66,006    70,489     94,063
43                    29,290    67,696    99,008    105,734
63                              30,754    71,080    103,959
88                                        40,365     93,293
113                                                  42,383
138
163
181

                  44,632     103,433       206,888        326,257    499,901

                  (9,292)    10,534        78,728         215,833    466,882

                      126%           91%            72%        60%            52%



                  1,895       2,241         3,323          3,656      5,185

        9         17,051     20,166        29,909         32,900     46,666
       23         13,262     31,370        46,526         51,178     72,592
       43                    19,892        47,055         69,789     76,767
       63                                  20,887         49,407     73,278
       88                                                 27,414     64,847
      113                                                            28,785
      138
      163
      181

                  30,312     71,428        144,377        230,689    362,935




                   895         983          1,391          1,379      1,534

              9   8,055       8,846        12,523         12,414     13,803
             23   6,265      13,761        19,480         19,311     21,471
             43               9,398        20,641         29,220     28,966
             63                             9,867         21,673     30,681
             88                                           12,951     28,446
            113                                                      13,598
            138
            163
            181

                  14,320     32,004        62,511         95,569     136,966

                  44,632     103,433       206,888        326,257    499,901
FY16P       FY17P       FY18P



  281         295         310

  66,359      69,677      73,160
  43,459      45,632      47,914
 145,764     153,052     160,705
 238,227     250,138     262,645
 307,709     323,094     339,249
 324,438     408,791     429,231
  96,348     337,219     424,895
             115,449     404,072
                         104,494

1,222,304   1,703,053   2,246,366

   -           -           -

   -           -           -
   -           -           -
   -           -           -
   -           -           -
   -           -           -
   -           -           -
   -           -           -
               -           -
                           -

   -           -           -



  5,320       7,018       8,555
 222,798     308,595     394,976

228,118     315,613     403,531

1,450,421   2,018,666   2,649,897



  7,301       8,428       9,174

  65,713      75,856      82,569
 102,220     117,998     128,440
 141,094     153,330     176,998    1
 111,020     148,149     160,997    2
 136,446     145,714     194,445    3
  97,958     143,268     153,000    4
44,502     102,856         150,432        5
            46,727         107,998        6
                            35,326        7

698,954    887,172        1,046,881

751,467    1,131,494      1,603,016

     48%            44%             40%



 5,704      6,657           7,322

 51,333     59,910          65,901
 79,851     93,193         102,512
108,887    119,776         139,789
 80,606    114,332         125,765
 96,177    105,795         150,060
 68,090    100,986         111,085
 30,224     71,494         106,036
            31,735          75,069
                            23,992

515,167    697,221        900,209




 1,598      1,772           1,852

14,380      15,946         16,668
22,370      24,805         25,928
32,207      33,554         37,208
30,415      33,817         35,232
40,269      39,919         44,385
29,868      42,282         41,915
14,278      31,361         44,396
            14,992         32,930
                           11,334

183,787    236,678        289,996

698,954    933,899        1,190,205
Annual Expenses - Typical AO (INR '000)

                                                  Growth (%) [#]   Year 1

Manpower Expenses                                                  1,895
Bank Charges                                                          1
Consumables                                                  10%      9
Courier/ Speed post                                          10%     12
Electricity Exp.                                                     12
Generator expenses                                                   24
Legal charges                                                10%     10
Newspaper & magazine                                                  2
Office supply (Tea, Coffee, Mineral Water etc.)                      12
Photographs/ Slides/ Display                                 10%      6
Printing Expenses                                            10%      6
Rent                                                                120
Repair & Maintenance (Computer equipments)                           -
Stationary                                                            6
Sundry Expenses                                              10%      6
Telephone/ Fax/ Email                                        15%     24
STD/ ISD                                                     15%     12
Mobile                                                       15%     36
Wages                                                                15
Xeroxing                                                     10%      6
Training Expenses                                                   240
Local Travel Per Team Member                                                36
Travel Local                                                        288
National Travel Per Team Member                                              6
Travel National                                                     48

Total Operating Expenses                                              2,790

Manpower Expenses                                                     1,895
Other Expenses                                                          895
Total Expenses                                                        2,790
Year 2      Year 3      Year 4     Year 5     Year 6     Year 7

    2,241       3,323      3,656      5,185      5,704      6,657
        1           1          1          1          2          2
       10          11         12         13         14         16
       13          15         16         18         19         21
       13          13         14         15         15         16
       25          26         28         29         31         32
       11          12         13         15         16         18
        2           2          2          2          2          2
       13          13         14         15         15         16
        7           7          8          9         10         11
        7           7          8          9         10         11
      126         132        139        146        153        161
        8           8          9          9         10         10
        6           7          7          7          8          8
        7           7          8          9         10         11
       28          32         37         42         48         56
       14          16         18         21         24         28
       41          48         55         63         72         83
       16          17         17         18         19         20
        7           7          8          9         10         11
 189         315         236        268        252        284
       38          40         42         44         46         48
 378         595         625        700        735        820
        6           7          7          7          8          8
  63          99         104        117        123        137

   3,224       4,715       5,035      6,719      7,301      8,428

   2,241       3,323       3,656      5,185      5,704      6,657
     983       1,391       1,379      1,534      1,598      1,772
   3,224       4,715       5,035      6,719      7,301      8,428
Year 8

   7,322
       2
      18
      23
      17
      34
      19
       3
      17
      12
      12
     169
      11
       8
      12
      64
      32
      96
      21
      12
 268
      51
 861
       8
 144

   9,174

   7,322
   1,852
   9,174
Capex Details - Typical AO (INR '000)

                                                      Rate per unit
                       Particulars      No of Units       INR
                    Computer Hardware
Computer Systems
Notebooks                                         5              40
Desktops                                          8              25
Switch (24 PORT)                                  1              40
Cabling and Networking                            1               3
UPS 5 KVA with 1 Battery                          1              90
Backup Drive                                      1               5
Laser Printer                                     1              15
Tally - Single User                               1              13
TOTAL IT SYSTEM CAPEX

Furniture
Territory Manager Table                     1              2
TM Chair                                    1              2
Reception chair                             3              1
Computer Table                              3              2
Table OA                                    1              2
Office Table 1 Drawer                       5              1
Chairs                                      8              1
White Board                                 2              2
Almirah                                     2              3
Settee                                      1              1
Small Table / Stool                         2              1
Notice Board                                5              1
Painting (Wall & Fittings)
Glow board Signage                          2              10
Curtains
Filing Cabinet                              1              6
Wooden Partition
TOTAL FURNITURE CAPEX

Electricals
Earthings
Ceiling Fans                                4              2
Electrical Fittings
Flooring
Exhaust Fan                                 2               2
Tube Lights/CFL                             8               0
Generator(KV)                               1              25
Electric Meter Installation                 1               3
Desert Cooler                               2               6
Blowers                                     2               5
Telephone / ISDN Network                    1               2

Miscellaneous
TOTAL EQUIPMENT CAPEX
Total

OVERALL CAPEX

                                    New AOs    Total AOs

                         Year   0                        9
                         Year   1         14            23
                         Year   2         20            43
                         Year   3         20            63
                         Year   4         25            88
                         Year   5         25           113
                         Year   6         25           138
                         Year   7         25           163
                         Year   8         18           181

Total Capex

IT Systems
                         Year   0                        9
                         Year   1         14            23
                         Year   2         20            43
                         Year   3         20            63
                         Year   4         25            88
                         Year   5         25           113
                         Year   6         25           138
                         Year   7         25           163
                         Year   8         18           181

Total IT Systems Capex

Furniture & Fixtures
                         Year   0                        9
                         Year   1         14            23
                         Year   2         20            43
                         Year   3         20            63
                         Year   4         25            88
                         Year   5         25           113
                         Year   6         25           138
                         Year   7         25           163
                         Year   8         18           181

Total Furniture Capex

Office Equipment
                         Year   0                        9
                         Year   1         14            23
                         Year   2         20            43
                         Year   3         20            63
                         Year   4         25            88
                         Year   5         25           113
                         Year   6         25           138
Year 7   25           163
                      Year 8   18           181

Total Office Equipment Capex

                                    Check
FY11P    FY12P    FY13P    FY14P       FY15P       FY16P       FY17P       FY18P


   200                                       40
   200                                       75
    40
     3
    90                             9           5           5           5           5
     5
    15                          15
    13
   566        -        -        24          120            5           5           5


  2
  2
  3
  5
  2
  3
  5
  4
  6
  1
  1
  5
  3
 20
  1
  6
 20
 86       -        -        -           -           -           -           -


  4
  6
  4
  4
  4
  3
 25
  3
 12
 10
  2

 10
 87       -        -        -           -           -           -           -
739       -         -         24       120         5         5         5



FY11P     FY12P     FY13P     FY14P     FY15P     FY16P     FY17P     FY18P

     -         -        216     1,080        45        45        45       -
 10,346        -         -        336     1,680        70        70       70
           14,041        -         -        456     2,280        95       95
                     13,339        -         -        433     2,166       90
                               15,840        -         -        514    2,572
                                         15,048        -         -       489
                                                   14,296        -        -
                                                             13,581       -
                                                                          63

10,346    14,041    13,555    17,256    17,229    17,124    16,471     3,379


     -         -        216     1,080        45        45        45       -
  7,924        -         -        336     1,680        70        70       70
           10,754        -         -        456     2,280        95       95
                     10,216        -         -        433     2,166       90
                               12,132        -         -        514    2,572
                                         11,525        -         -       489
                                                   10,949        -        -
                                                             10,402       -
                                                                          63

 7,924    10,754    10,432    13,548    13,706    13,777    13,292     3,379


     -         -         -         -         -         -         -          -
  1,208        -         -         -         -         -         -          -
            1,640        -         -         -         -         -          -
                      1,558        -         -         -         -          -
                                1,850        -         -         -          -
                                          1,757        -         -          -
                                                    1,669        -          -
                                                              1,586         -
                                                                            -

 1,208     1,640     1,558     1,850     1,757     1,669     1,586          -


     -         -         -         -         -         -          -         -
  1,214        -         -         -         -         -          -         -
            1,647        -         -         -         -          -         -
                      1,565        -         -         -          -         -
                                1,858        -         -          -         -
                                          1,765        -          -         -
                                                    1,677         -         -
1,593   -
                                                        -

1,214   1,647   1,565   1,858   1,765   1,677   1,593   -

   -       -       -       -       -       -       -    -
Manpower Costs - Typical ZO & AO (INR '000)

                                                   Slab (Yr 1 - 4)
             Slab No.
                                            Min                           Max
                   0                                  -                            -
                   1                                   5                           10
                   2                                  10                           20
                   3                                  12                           25
                   4                                  25                           40
                   5                                  35                           50

Annual Increment                                                                  10%
Incentives                                                                        25%

Churn Rate (Asst. Manager & Above)                                                10%
Average 1 Month Salary (Asst. Manager & Above) - ZO                                33
Average 1 Month Salary (Asst. Manager & Above) - AO                                23

Zonal Office (ZO)


            Department                 Designation                   Function
Management                         Senior Manager             Area Manager
Operations & Franchisee Mgmt.      Manager                    Expansion
                                   Manager                    Sales & Mktg.
                                   Assistant Manager          Product Incharge
                                   Support Staff              Marketing
HR                                 Manager                    HR
                                   Assistant Manager          HR
Placement                          Assistant Manager          Placements
Admin                              Office Administrator
                                   Assistant Manager          Accounts
                                   Support Staff              Accounts
                                   Support Staff              Accounts
                                   Support Staff              Accounts
                                   Office Administrator       Audit
                                   Office Administrator       Audit
                                   Assistant Manager          Audit
                                   Office Administrator       Audit
                                   Office Administrator       Audit
                                   Office Administrator       Audit
                                   Support Staff              MIS


                                          Year 1                         Year 2
Team Size                                                 9                        12
New Joinees                                               9                         3
Existing Employees                                        0                         9
Managerial Cadre (Total)                                  5                         6

Area Office (AO)
Department                 Designation                   Function
    Management                          Manager                    Area Manager
    Operations                          Assistant Manager          Expansion & Franchisee Relations
                                        Assistant Manager          Sales & Marketing
                                        Assistant Manager          Expansion & Franchisee Relations
                                        Assistant Manager          Product Incharge
                                        Support Staff              Marketing
                                        Support Staff              Field Executive
                                        Support Staff              Field Executive
                                        Office Administrator       TGC
                                        Support Staff              TGC
    Admin                               Office Administrator       Accounts
                                        Support Staff              Accounts
                                        Support Staff              MIS
    Placement                           Office Administrator       Placements
                                        Office Administrator       Placements
                                        Office Administrator       Placements
                                        Office Administrator       Placements


                                               Year 1                      Year 2
    Team Size                                                  8                        10
    New Joinees                                                8                         2
    Existing Employees                                     -                             8
    Managerial Cadre                                           4                         4

    Cost of Hiring

    Cost of Hiring Managers (ZO)                           33                           39
    Cost of Hiring Managers (AO)                          130                          185

    Total Cost                                            162                          224

                                               FY10E                       FY11P

    Total Number of People Hired

    ZONAL OFFICES
1                                   2                                                    18
2                                   2
3                                   2
4                                   3
5                                   3
6                                   3
7                                   3
8                                   0
    Total ZO Hires                                                                      18

    Total ZO Staff                                         -                            18

1                                  14                                                  112
2                                  20
3                                  20
4                                  25
5                                  25
6                                  25
7                                  25
8                                  18

    Total AO Hires                              112

    Total AO Staff                         83   195

    Field Insurance Personnel                    -

    Training Institute Personnel                 6

    Total Field Staff                      83   219

    Total ZO Placement Staff
    Placement Personnel Per ZO                       1

1                                      2             2
2                                      2
3                                      2
4                                      3
5                                      3
6                                      3
7                                      3
8                                  -

    Total ZO Placement Staff                     2

    Total AO Placement Staff
    Placement Personnel Per AO                       1

1                                  14            14
2                                  20
3                                  20
4                                  25
5                                  25
6                                  25
7                                  25
8                                  18

    Total AO Placement Staff                     14
Slab (Yr 5 - 8)
    Designation
                         Min           Max
-                             -                -
Support Staff                   7              12
Office Administrator          12               24
Assistant Manager             15               30
Manager                       30               45
Senior Manager                40               60




                        Time of Recruitment         Applicable Salary Slab (Yr 1-4)
      Slab No.           Year        Month           Min          Max        Average
          5               1             1                  35           50          53
          4               1             1                  25           40          41
          4               1             1                  25           40          33
          3               3             1                  12           25          19
          1               1             1                   5           10           8
          4               1             1                  25           40          33
          3               2             1                  12           25          19
          3               1             6                  12           25          19
          2               1             1                  10           20          15
          3               1             1                  12           25          19
          1               3             1                   5           10           8
          1               5             1                   5           10           8
          1               7             1                   5           10           8
          2               1             1                  10           20          15
          2               2             1                  10           20          15
          3               4             1                  12           25          19
          2               5             1                  10           20          15
          2               7             1                  10           20          15
          2               8             1                  10           20          15
          1               2             1                   5           10           8


       Year 3           Year 4        Year 5        Year 6        Year 7        Year 8
                   14            15            17            17            19            20
                    2             1             2             0             2             1
                   12            14            15            17            17            19
                    7             8             8             8             8             8
Time of Recruitment          Applicable Salary Slab (Yr 1-4)
Slab No.
                  Year        Month            Min          Max        Average
   4               1             1                   25           40          41
   3               1             1                   12           25          23
   3               1             1                   12           25          19
   3               1             1                   12           25          23
   3               3             1                   12           25          19
   1               2             6                    5           10           8
   1               1             1                    5           10           8
   1               3             1                    5           10           8
   2               1             1                   10           20          15
   1               3             1                    5           10           8
   2               1             1                   10           20          15
   1               3             1                    5           10           8
   1               2             1                    5           10           8
   2               1             1                   10           20          15
   2               3             1                   10           20          15
   2               5             1                   10           20          15
   2               7             1                   10           20          15


Year 3           Year 4         Year 5        Year 6         Year 7        Year 8
            15            15             16            16             17         17
             5            -               1            -               1         -
            10            15             15            16             16         17
             6              7             7              7             7           7



            46         78             78            78            78             -
           278        405            405           405           405            292

           323        483            483           483           483            292

FY12P            FY13P          FY14P         FY15P          FY16P         FY17P




             6             4              2             4              0            4
            18             6              4             2              4            0
                          18              6             4              2            4
                                         27             9              6            3
                                                       27              9            6
                                                                      27            9
                                                                                   27

            24            28             39            46             48           53

           42             70         109           155           203           256

            28            70          -                14             -          14
           160            40         100               -              20         -
160        40     100      -       20
                   200      50     125      -
                           200      50     125
                                   200      50
                                           200


188      270       340     364     395     409

383      653       993    1,357   1,752   2,161

 -        -          8      10      12      15

  6        7        14      14      14      14

431      730      1,124   1,536   1,981   2,446


     1        1      1       1       1       1

     2        2      2       2       2       2
     2        2      2       2       2       2
              2      2       2       2       2
                     3       3       3       3
                             3       3       3
                                     3       3
                                             3


  4        6         9      12      15      18


     1        2       2       3       3       4

 14       28        28      42      42      56
 20       20        40      40      60      60
          20        20      40      40      60
                    25      25      50      50
                            25      25      50
                                    25      25
                                            25


 34       68       113     172     242     326
Applicable Salary Slab (Yr 5-8)    Year      1          2          3
 Min         Max        Average    Month   Total      Total      Total
      40          60          63                638        701        771
      30          45          47                488        536        590
      30          45          38                390        429        472
      15          30          23                 -          -         269
       7          12          10                 90         99        109
      30          45          38                390        429        472
      15          30          23                 -         244        269
      15          30          23                130        244        269
      12          24          18                180        198        218
      15          30          23                222        244        269
       7          12          10                 -          -         109
       7          12          10                 -          -          -
       7          12          10                 -          -          -
      12          24          18                180        198        218
      12          24          18                 -         198        218
      15          30          23                 -          -          -
      12          24          18                 -          -          -
      12          24          18                 -          -          -
      12          24          18                 -          -          -
       7          12          10                 -          99        109
                                              2,707      3,620      4,360
Applicable Salary Slab (Yr 5-8)    Year      1          2          3
 Min         Max        Average    Month   Total      Total      Total
      30          45          47                488        536        590
      15          30          28                278        305        336
      15          30          23                222        244        269
      15          30          28                278        305        336
      15          30          23                 -          -         269
       7          12          10                 -          58        109
       7          12          10                 90         99        109
       7          12          10                 -          -         109
      12          24          18                180        198        218
       7          12          10                 -          -         109
      12          24          18                180        198        218
       7          12          10                 -          -         109
       7          12          10                 -          99        109
      12          24          18                180        198        218
      12          24          18                 -          -         218
      12          24          18                 -          -          -
      12          24          18                 -          -          -
                                              1,895      2,241      3,323




FY18P




         2
         4
         0
         6
         3
         6
         9
         0
        30

    286

      -
      20
-
  25
  -
 125
  50
 144

 364

2,525

  20

  14

2,845


       1

       2
       2
       2
       3
       3
       3
       3
   -

  18


       4

  56
  80
  60
  75
  50
  50
  25
  18

 414
4          5           6           7           8
Total      Total       Total       Total       Total
     849       1,098       1,208       1,329       1,462
     649         824         906         997       1,096
     519         659         725         797         877
     295         395         435         478         526
     120         167         184         202         222
     519         659         725         797         877
     295         395         435         478         526
     295         395         435         478         526
     240         316         348         383         421
     295         395         435         478         526
     120         167         184         202         222
      -          167         184         202         222
      -           -           -          202         222
     240         316         348         383         421
     240         316         348         383         421
     295         395         435         478         526
      -          316         348         383         421
      -           -           -          383         421
      -           -           -           -          421
     120         167         184         202         222
   5,091      7,148       7,863       9,234     10,579
4          5          6          7          8
Total      Total      Total      Total      Total
     649        824        906        997       1,096
     369        494        544        598         658
     295        395        435        478         526
     369        494        544        598         658
     295        395        435        478         526
     120        167        184        202         222
     120        167        184        202         222
     120        167        184        202         222
     240        316        348        383         421
     120        167        184        202         222
     240        316        348        383         421
     120        167        184        202         222
     120        167        184        202         222
     240        316        348        383         421
     240        316        348        383         421
      -         316        348        383         421
      -          -          -         383         421
   3,656      5,185      5,704      6,657      7,322
TK P&L - Standalone (INR)

              Set-Up Costs                   Type A
Number of computers                            15
Cost of a PC                                 25,000
Software Cost                                10,000
IT Equipment Cost                           525,000
Furniture & Equipment Cost                   12,000
Total Set-Up Cost                           537,000
Amortization p.a.                                   20%
Funding Through Loan                                50%
Loan Amount                                    268,500
Interest Rate                                       20%

                                            Year 1

Weighted Avg. TK EBIDTA                     153,341

TYPE A TARAKENDRA

Gross Revenue (Education)                      843,750
  Less: Pass through to AO                     210,938
Net Revenue (Education)                        632,813

Gross Revenue (Query Response)                        -
  Less: Pass through to AO                            -
Net Revenue (Query Response)                          -

Gross Revenue (E-Commerce)                            -
  Less: Pass through to AO                            -
Net Revenue (E-Commerce)                              -

Gross Revenue (Other Services)                  12,656
  Less: Pass through to AO                          -
Net Revenue (Other Services)                    12,656

 Number of Students Trained                          270
 Number of Students Opting For Placements             27
 Placement Registration Fees                          -
Net Registration Fees To TK                           -

 Number of Students Getting Placed                   3
 Placement Fees                                  4,725
Net Placement Fees To TK                         1,181

Gross Revenue                                  861,131
TK's Additional Service                         43,057
Revenue Per Month                                3,588

Total Gross Revenue                            904,188

Total Net Revenue                             689,707
Growth (%)

Expense Pro-rata Multiple              75%
Franchise Fee                        26,000
Manpower Expenses                252,000
Operating Expenses               112,500
Marketing Expenses                    4,072

Total Expenses                     394,572

EBIDTA                             295,135
Margin %                               43%

Loan Opening                       268,500
Repayment Schedule                     0%
Repaid                                  -
Loan O/S                           268,500

Interest                             53,700
Set Up Cost (Amortization@20%)   107,400
EBT                                134,035
Margin %                                19%

Capex                              537,000
Security Deposit                     5,000
Net Cash Flow                    (246,865)

IRR

Manpower Workings
Sales People                             1
Salary                               8,000
Increment                             10%

Instructors                              2
Salary                              10,000
Increment                             10%

QR + Ecom + Insurance Sales             -
Salary                               8,000
Increment                              5%

Total Manpower Cost                336,000

Total Employees                          3
Average Annual Salary              112,000

Operating Expenses
Rent                                96,000
Operating Expenses                  54,000

Total Operating Expenses           150,000
TYPE B TARAKENDRA

Gross Revenue (Education)                     468,750
  Less: Pass through to AO                    117,188
Net Revenue (Education)                       351,563

Gross Revenue (Query Response)                     -
  Less: Pass through to AO                         -
Net Revenue (Query Response)                       -

Gross Revenue (E-Commerce)                         -
  Less: Pass through to AO                         -
Net Revenue (E-Commerce)                           -

Gross Revenue (Other Services)                 14,063
  Less: Pass through to AO                         -
Net Revenue (Other Services)                   14,063

 Number of Students Trained                       180
 Number of Students Opting For Placements          18
 Placement Registration Fees                       -
Net Registration Fees To TK                        -

 Number of Students Getting Placed                  2
 Placement Fees                                 3,150
Net Placement Fees To TK                          788

Gross Revenue                                 485,963
TK's Additional Service                        24,298

Total Gross Revenue                           971,925

Total Net Revenue                            390,711
Growth (%)

Franchise Fee                                   18,000
Manpower Expenses                           99,000
Operating Expenses                          99,000
Marketing Expenses                               3,257

Total Expenses                               219,257

EBIDTA                                       171,453
Margin %                                         44%

Interest                                        35,900
Set Up Costs                                71,800
EBT                                            63,753
Margin %                                           16%

Capex                                         359,000
Security Deposit                                5,000
Net Cash Flow                               (228,447)
Manpower Workings
Sales People                                      1
Salary                                        5,000
Increment                                       7%

Instructors                                       1
Salary                                        6,000
Increment                                       7%

QR + Ecom + Insurance Sales                      -
Salary                                        5,000
Increment                                       5%

Total Manpower Cost                         132,000

Total Employees                                   2
Average Annual Salary                        66,000

Operating Expenses
Rent                                         84,000
Operating Expenses                           48,000

Total Operating Costs                       132,000

TYPE C TARAKENDRA

Gross Revenue (Education)                   210,938
  Less: Pass through to AO                   52,734
Net Revenue (Education)                     158,203

Gross Revenue (Query Response)                   -
  Less: Pass through to AO                       -
Net Revenue (Query Response)                     -

Gross Revenue (E-Commerce)                       -
  Less: Pass through to AO                       -
Net Revenue (E-Commerce)                         -

Gross Revenue (Other Services)                6,328
  Less: Pass through to AO                       -
Net Revenue (Other Services)                  6,328

 Number of Students Trained                      90
 Number of Students Opting For Placements          9
 Placement Registration Fees                     -
Net Registration Fees To TK                      -

 Number of Students Getting Placed                1
 Placement Fees                               1,575
Net Placement Fees To TK                        394

Gross Revenue                               218,841
TK's Additional Service                             10,942

Total Gross Revenue                                229,783

Total Net Revenue                                 175,867

Franchise Fee                                        15,000
Manpower Expenses                                27,000
Operating Expenses                               67,500
Marketing Expenses                                    2,036

Total Expenses                                    111,536

EBIDTA                                              64,331
                                                       37%

Interest                                             18,100
Set Up Cost (Amortization@20%)                   36,200
EBT                                                 10,031
Margin %                                                 6%

Capex                                              181,000
Security Deposit                                     4,000
Net Cash Flow                                    (138,769)

Manpower Workings
Instructors                                              1
Salary                                               3,000
Increment                                              5%

QR + Ecom + Insurance Sales                             -
Salary                                               3,000
Increment                                              5%

Total Manpower Cost                                 36,000

Total Employees                                          1
Average Annual Salary                               36,000

Operating Expenses
Rent                                                60,000
Operating Expenses                                  30,000

Total Operating Cost                                90,000

OTHER INFORMATION
People Employed (Across TKs)                           1.8
Average Salary Paid (Weighted Avg)                   7,000
Average Set Up Cost                                323,400
Avg # of Instructors                                   1.2

Weighted Average Payroll Per TK                    134,400
Weighted Average Salary per Employee per Month       6,222
New TKs   Total TKs     FY11P

Weighted Average FTEs per TK                                           1.8

Year   -3                                                 88           440
Year   -2                            61                  149           305
Year   -1                            (19)                130           (76)
Year   0                             106                 236           360
Year   1                             155                 391           278
Year   2                             544                 935
Year   3                             934               1,869
Year   4                             1,267             3,136
Year   5                             1,683             4,819
Year   6                             1,749             6,568
Year   7                             2,096             8,664
Year   8                             1,897            10,561

Weighted Average FTE's in TKs                                      1,308

                                       New TKs   Total TKs     FY11P

Weighted Average Compensation / Payroll per TK                         134

Year   -3                                                 88       42,637
Year   -2                            61                  149       27,146
Year   -1                            (19)                130       (6,533)
Year   0                             106                 236       28,315
Year   1                             155                 391       20,773
Year   2                             544                 935
Year   3                             934               1,869
Year   4                             1,267             3,136
Year   5                             1,683             4,819
Year   6                             1,749             6,568
Year   7                             2,096             8,664
Year   8                             1,897            10,561

Weighted Average Compensation / Payroll in TKs                   112,338

                                       New TKs   Total TKs     FY11P

Weighted Average EBIDTA per TK                                   153,341

Year   -3                                                 88   17,563,048
Year   -2                            61                  149   12,704,077
Year   -1                            (19)                130   (5,519,489)
Year   0                             106                 236   22,540,478
Year   1                             155                 391   23,700,328
Year   2                             544                 935
Year   3                             934               1,869
Year   4                             1,267             3,136
Year   5                             1,683             4,819
Year   6                             1,749             6,568
Year 7                           2,096    8,664
Year 8                           1,897   10,561

Weighted Average EBIDTA in TKs                    70,988,442
Type B         Type C
    10             5
 25,000         25,000
 10,000         10,000
350,000        175,000
  9,000          6,000
359,000        181,000
         20%            20%
         50%            50%
     179,500         90,500
         20%            20%

Year 2         Year 3         Year 4         Year 5         Year 6

212,646        290,499        208,264        199,580        178,203



  1,476,563      1,860,469     1,953,492      2,051,167       2,153,725
    369,141        465,117       488,373        512,792         538,431
  1,107,422      1,395,352     1,465,119      1,538,375       1,615,294

          12             18             24             36             48
           4              5              7             11             14
           8             13             17             25             34

           3              5             10             14             16
           1              2              4              5              6
           2              3              6              8             10

     18,457         18,605        19,535         20,512          21,537
         -              -             -              -               -
     18,457         18,605        19,535         20,512          21,537

         450           540           540            540             540
         113           135           135            135             135
          -         13,500        13,500         13,500          13,500
          -         12,150        12,150         12,150          12,150

         11             20            20             34              34
     20,672         39,070        41,023         71,791          75,380
      5,168          9,767        10,256         17,948          18,845

  1,515,706      1,931,667     2,027,584      2,157,019       2,264,207
     75,785         96,583       101,379        107,851         113,210
      6,315          8,049         8,448          8,988           9,434

  1,591,491      2,028,250     2,128,964      2,264,870       2,377,417

 1,206,842      1,532,473      1,608,462      1,696,869       1,781,080
75%           27%            5%             5%              5%


     32,000        42,000        48,000         48,000          49,500
602,400       773,760       956,976       1,041,560      1,134,048
170,400       193,920       221,088        252,528        288,978
      6,583         6,877         7,779          7,223           7,950

  811,383      1,016,557     1,233,843     1,349,311        1,480,476

  395,459       515,916       374,619        347,558         300,604
      33%           34%           23%            20%             17%

   268,500       268,500       214,800        161,100         107,400
       0%           20%           20%            20%             20%
        -         53,700        53,700         53,700          53,700
   268,500       214,800       161,100        107,400          53,700

     53,700        48,330        37,590        26,850         16,110
107,400       107,400       107,400       107,400                 -
   234,359       360,186       229,629       213,308         284,494
        19%           24%           14%           13%            16%

       -             -             -              -               -
    8,000        12,000            -              -               -
  387,459       503,916       374,619        347,558         300,604




         1             2             2              2               2
     8,800         9,680        10,648         11,713          12,884


         3             3             3              3               3
    11,000        12,100        13,310         14,641          16,105


         1             1             2              2               2
     8,400         8,820         9,261          9,724          10,210


  602,400       773,760       956,976      1,041,560        1,134,048

         5             6             7              7               7
   120,480       128,960       136,711        148,794         162,007


   105,600       116,160       127,776        140,554         154,609
    64,800        77,760        93,312        111,974         134,369

  170,400       193,920       221,088        252,528         288,978
820,313     1,033,594     1,085,273     1,139,537      1,196,514
   205,078       258,398       271,318       284,884        299,128
   615,234       775,195       813,955       854,653        897,385

        12            18            24            36             48
         4             5             7            11             14
         8            13            17            25             34

         3             5            10            14             16
         1             2             4             5              6
         2             3             6             8             10

    20,508        20,672        21,705        22,791         23,930
        -             -             -             -              -
    20,508        20,672        21,705        22,791         23,930

       450           540           540           540            540
       113           135           135           135            135
        -         13,500        13,500        13,500         13,500
        -         12,150        12,150        12,150         12,150

        11            20            20            34             34
    20,672        39,070        41,023        71,791         75,380
     5,168         9,767        10,256        17,948         18,845

   861,507     1,106,859     1,161,536     1,247,668      1,309,389
    43,075        55,343        58,077        62,383         65,469

 1,723,014     2,213,718     2,323,072     2,495,336      2,618,778

  683,996       873,143       916,166       969,958       1,017,824
      75%           28%            5%            6%              5%

     21,000        27,500        31,000        31,000         31,500
287,400       385,590       490,299       532,383       578,328
147,600       165,120       184,806       206,937       231,828
      5,266         5,502         6,223         5,778          6,360

  461,266       583,712       712,328       776,098        848,016

  222,729       289,432       203,838       193,860        169,807
      33%           33%           22%           20%            17%

    35,900        32,310        25,130        17,950        10,770
71,800        71,800        71,800        71,800                -
  115,029       185,322       106,908       104,110        159,037
       17%           21%           12%           11%           16%

       -             -             -             -              -
    8,000        10,000            -             -              -
  178,829       247,122       178,708       175,910        159,037
1         2         2         2         2
  5,500     6,050     6,655     7,321     8,053


      2         2         2         2         2
  6,600     7,260     7,986     8,785     9,663


      1         1         2         2         2
  5,250     5,513     5,788     6,078     6,381


287,400   385,590   490,299   532,383   578,328

      4         5         6         6         6
 71,850    77,118    81,717    88,731    96,388


 92,400   101,640   111,804   122,984   135,283
 55,200    63,480    73,002    83,952    96,545

147,600   165,120   184,806   206,937   231,828



369,141   465,117   488,373   512,792   538,431
 92,285   116,279   122,093   128,198   134,608
276,855   348,838   366,280   384,594   403,823

     12        18        24        36        48
      4         5         7        11        14
      8        13        17        25        34

      3         5        10        14        16
      1         2         4         5         6
      2         3         6         8        10

  9,229     9,302     9,767    10,256    10,769
     -         -         -         -         -
  9,229     9,302     9,767    10,256    10,769

    300       360       360       360       360
     75        90        90        90        90
     -      9,000     9,000     9,000     9,000
     -      8,100     8,100     8,100     8,100

      8        14        14        23        23
 13,781    26,047    27,349    47,861    50,254
  3,445     6,512     6,837    11,965    12,563

392,165   509,489   534,523   579,958   608,518
19,608       25,474        26,726        28,998         30,426

  411,773       534,964       561,249       608,955        638,944

  309,148      398,242       417,733       443,946        465,725

    18,000        23,000        25,500        25,500         25,500
79,200        87,120       143,748       158,123       173,935
97,500       105,825       115,084       125,401       136,918
     3,291         3,438         3,890         3,611          3,975

  197,991      219,383       288,221       312,635        340,328

  111,156      178,859       129,512       131,311        125,397
      36%          45%           31%           30%            27%

    18,100       16,290        12,670         9,050         5,430
36,200       36,200        36,200        36,200                -
    56,856     126,369         80,642        86,061       119,967
       18%          32%           19%           19%           26%

       -            -             -             -              -
    6,000        8,000            -             -              -
   87,056      154,569       116,842       122,261        119,967


         1            1             1             1              1
     3,300        3,630         3,993         4,392          4,832


         1            1             2             2              2
     3,300        3,630         3,993         4,392          4,832


   79,200        87,120      143,748       158,123        173,935

         2            2             3             3              3
    39,600       43,560        47,916        52,708         57,978


    63,000       66,150        69,458        72,930         76,577
    34,500       39,675        45,626        52,470         60,341

   97,500      105,825       115,084       125,401        136,918


       3.4          4.0           5.0           5.0            5.0
     7,341        7,990         8,287         9,021          9,825

       1.8           1.8           1.8           1.8            1.8

  267,120       343,836       445,014       484,514        527,715
    6,547         7,163         7,417         8,075          8,795
FY12P          FY13P          FY14P          FY15P          FY16P

        3.4            4.0            5.0            5.0              5.0

        440            440            440            440              440
        305            305            305            305              305
        (95)           (95)           (95)           (95)             (95)
        424            530            530            530              530
        526            618            773            773              773
        980          1,851          2,177          2,722            2,722
                     1,681          3,176          3,736            4,670
                                    2,280          4,307            5,067
                                                   3,029            5,722
                                                                    3,149



    2,579           5,330          9,586         15,747         23,283

FY12P          FY13P          FY14P          FY15P          FY16P

        267            344            445            485             528

    46,439          50,598        55,148          55,148         55,148
    29,555          32,191        35,073          38,228         38,228
    (8,455)         (9,206)      (10,027)        (10,924)       (11,907)
    36,447          47,171        51,359          55,938         60,947
    41,286          53,143        68,781          74,887         81,564
    73,157         145,399       187,157         242,230        263,731
                   125,540       249,511         321,170        415,679
                                 170,263         338,398        435,585
                                                 226,195        449,563
                                                                235,106



  218,428         444,836        807,266      1,341,269      2,023,643

FY12P          FY13P          FY14P          FY15P          FY16P

  212,646          290,499       208,264         199,580        178,203

15,681,831      13,441,151     10,701,783     10,701,783     10,701,783
12,174,385      10,870,360      9,317,162      7,418,281      7,418,281
(3,957,008)     (3,792,022)    (3,385,850)    (2,902,067)    (2,310,612)
30,792,941      22,075,937     21,155,489     18,889,478     16,190,478
32,866,569      44,899,593     32,189,216     30,847,098     27,542,997
83,466,372     115,747,482    158,124,655    113,362,021    108,635,433
               143,232,417    198,628,395    271,349,716    194,534,827
                              194,258,046    269,388,485    368,016,309
                                             258,072,283    357,883,253
                                                            268,238,767
171,025,090   346,474,919   620,988,895   977,127,079   1,356,851,515
Year 7         Year 8

152,740        121,611



  2,261,411      2,374,482
    565,353        593,620
  1,696,059      1,780,861

          60             72
          18             22
          42             50

          18             20
           7              8
          11             12

     22,614         23,745
         -              -
     22,614         23,745

        540            540
        135            135
     13,500         13,500
     12,150         12,150

         34             34
     79,149         83,107
     19,787         20,777

  2,376,753      2,494,925
    118,838        124,746
      9,903         10,396

  2,495,591      2,619,672

  1,869,500      1,962,342
5%              5%


       49,500          49,500
1,235,200       1,345,855
 331,313         380,569
        8,388           9,033

   1,624,401       1,784,956

    245,100         177,385
        13%              9%

      53,700               -
        20%               0%
      53,700               -
          -                -

      5,370              -
         -               -
    239,730         177,385
        13%              9%

         -               -
         -               -
    245,100         177,385




           2               2
      14,172          15,590


           3               3
      17,716          19,487


           2               2
      10,721          11,257


   1,235,200       1,345,855

           7               7
     176,457         192,265


     170,070         187,077
     161,243         193,492

    331,313         380,569
1,256,340      1,319,157
    314,085        329,789
    942,255        989,367

         60             72
         18             22
         42             50

         18             20
          7              8
         11             12

     25,127         26,383
         -              -
     25,127         26,383

        540            540
        135            135
     13,500         13,500
     12,150         12,150

         34             34
     79,149         83,107
     19,787         20,777

  1,374,194      1,442,238
     68,710         72,112

  2,748,388      2,884,477

  1,068,081      1,120,852
         5%             5%

      31,500         31,500
628,504        683,313
259,838        291,373
       6,710          7,226

   926,552       1,013,413

   141,530        107,439
       13%            10%

     3,590             -
        -              -
   137,940        107,439
       13%            10%

        -              -
        -              -
   137,940        107,439
2         2
  8,858     9,744


      2         2
 10,629    11,692


      2         2
  6,700     7,036


628,504   683,313

      6         6
104,751   113,886


148,811   163,692
111,027   127,681

259,838   291,373



565,353   593,620
141,338   148,405
424,015   445,215

     60        72
     18        22
     42        50

     18        20
      7         8
     11        12

 11,307    11,872
     -         -
 11,307    11,872

    360       360
     90        90
  9,000     9,000
  8,100     8,100

     23        23
 52,766    55,405
 13,192    13,851

638,504   669,989
31,925         33,499

    670,429        703,489

   488,591        512,601

      25,500         25,500
191,329        210,461
149,798        164,227
       4,194          4,516

   370,820        404,704

   117,771        107,896
       24%            21%

     1,810             -
        -              -
   115,961        107,896
       24%            21%

        -              -
        -              -
   115,961        107,896


          1              1
      5,315          5,846


          2              2
      5,315          5,846


   191,329        210,461

          3              3
     63,776         70,154


     80,406         84,426
     69,392         79,801

   149,798        164,227


        5.0            5.0
     10,703         11,665

         1.8            1.8

    574,973        626,681
      9,583         10,445
FY17P            FY18P

          5.0              5.0

          440              440
          305              305
          (95)             (95)
          530              530
          773              773
        2,722            2,722
        4,670            4,670
        6,334            6,334
        6,732            8,415
        5,948            6,997
        3,773            7,127
                         3,415

    32,132           41,633

FY17P            FY18P

         575              627

     55,148           55,148
     38,228           38,228
    (11,907)         (11,907)
     66,428           66,428
     88,868           96,860
    287,246          312,969
    452,575          492,928
    563,762          613,802
    578,676          748,959
    467,273          601,472
    281,716          559,910
                     254,984

 2,868,012        3,829,781

FY17P            FY18P

    152,740          121,611

 10,701,783       10,701,783
  7,418,281        7,418,281
 (2,310,612)      (2,310,612)
 12,890,784       12,890,784
 23,607,549       18,796,222
 96,999,252       83,139,630
186,423,768      166,455,506
263,836,609      252,836,037
488,910,556      350,507,572
371,981,684      508,170,668
321,417,298     445,727,325
                  290,917,846

1,781,876,951   2,145,251,043

Business Plan Sample

  • 1.
    TARAhaat Information &Mark New Delhi, Ind OPERATIONAL AND FINANCI FY 2010 - 11 through FY 2 Prepared August 20 STRICTLY CONFIDENTIAL. NOT F INSTRUCTIONS TO USER Number These are input cells and can be changed. Text These are information cells and SHOULD NOT be changed. Number These are output cells are SHOULD NOT be changed. Please refer to "Model Flow" to understand the structure of the model. For running sensitivity, please utilize the option provided in "Summary". For running equity infusion & debt related exercises, please refer to "Cash Flow (INR)" and "Funding Details
  • 2.
    on & MarketingServices Limited New Delhi, India ND FINANCIAL PROJECTIONS 0 - 11 through FY 2017 - 18 Prepared August 2009 IDENTIAL. NOT FOR CIRCULATION. INR)" and "Funding Details" respectively.
  • 3.
  • 4.
    P&L Statement Franchisee Fees Marketing Expenses Product Development Cost Training Institute P&L Consultancy AO P&L Other Revenue Lines ZO Annual Expenses HO Annual Expenses TK Capacity Utilization Employee Headcount AO & ZO Employee Headcount HO Business Expansion Sizing Opportunity
  • 5.
    Balance Sheet Cash Flow Depreciation Other Revenue Lines TK Capacity Utilization TK Total Capacity Sizing Opportunity Assumptions
  • 6.
    Cash Flow Working Capital Security Deposit ation Capex HO Capex ZO Capex AO
  • 7.
    Summary Information Monetary Valuesin INR '000 Select Scenario Here Base Case Scenario (BC) Normal Case 100% 100% FY09A FY10E FY11P FY12P FY13P FY14P FY15P FY16P FY17P FY18P OPERATIONAL INFORMATION Number of TARA Kendras (TK) Added (19) 106 155 544 934 1,267 1,683 1,749 2,096 1,897 Number of TARA Kendras (TK) Cumulative 130 236 391 935 1,869 3,136 4,819 6,568 8,664 10,561 Number of Area Offices (AO) Added 2 - 14 20 20 25 25 25 25 18 Number of Area Offices (AO) Cumulative 9 9 23 43 63 88 113 138 163 181 TKs per AO 14 26 17 22 30 36 43 48 53 58 Number of Zonal Offices (ZO) Added 2 2 2 3 3 3 3 - Number of Zonal Offices (ZO) Cumulative - - 2 4 6 9 12 15 18 18 AOs per ZO 12 11 11 10 9 9 9 10 Total Headcount (HO) 27 27 47 57 61 63 63 65 66 68 Total Headcount (Field) 83 83 219 431 730 1,124 1,536 1,981 2,446 2,845 Total Headcount (Field) Growth (%) 0% 164% 97% 69% 54% 37% 29% 23% 16% Total Students Placed 633 6,310 22,708 38,100 97,581 133,004 175,450 213,868 Total Placement Staff (All AOs) 14 34 68 113 172 242 326 414 Students Placed Per AO Placement Staff Per Month 4 15 28 28 47 46 45 43 FINANCIAL INFORMATION Total Revenue 16,648 17,140 80,864 186,275 377,056 659,699 1,149,827 1,738,377 2,434,138 3,212,570 Revenue growth (%) 372% 130% 102% 75% 74% 51% 40% 32% EBIDTA (3,106) (4,010) (31,692) (32,775) 10,373 117,451 324,125 582,470 893,044 1,256,169 EBIDTA Margin (%) -19% -23% -39% -18% 3% 18% 28% 34% 37% 39% Net Profit / (Loss) (2,576) (3,960) (37,380) (45,792) (11,162) 79,298 200,306 358,008 565,418 808,157 Net Profit Margin (%) -15% -23% -46% -25% -3% 12% 17% 21% 23% 25% TK Related [Field] Revenue 8,272 12,940 42,959 131,210 324,852 619,687 1,100,994 1,661,763 2,326,015 3,064,648 Revenue per TK 64 55 110 140 174 198 228 253 268 290 Revenue per TK growth (%) -14% 101% 28% 24% 14% 16% 11% 6% 8% Revenue per AO 1,850 1,904 3,516 4,332 5,985 7,497 10,175 12,597 14,933 17,749 Revenue per AO growth (%) 85% 23% 38% 25% 36% 24% 19% 19% EBIDTA per AO (345) (446) (1,378) (762) 165 1,335 2,868 4,221 5,479 6,940 Revenue Per Employee (Field) 100 156 196 304 445 551 717 839 951 1,077 Revenue Per Employee Growth (%) 56% 26% 55% 46% 24% 30% 17% 13% 13% TKs per field employee 1.57 2.84 1.78 2.17 2.56 2.79 3.14 3.32 3.54 3.71 Marketing Spend per TK 9.05 10.97 13.75 15.56 18.06 19.87 20.97 22.58 Summary businessplansample-091111061657-phpapp02.xls 7 of 158
  • 8.
    Funding Details (INR'000) FY11P FY12P FY13P FY14P Total Capital Required 85,000 90,000 60,000 Fixed Assets 28,555 49,115 58,969 72,238 Total Debt Available (xFA) 0.75 0.75 0.75 0.75 Total Debt Possible [1] 21,417 36,836 44,227 54,179 Debt Portion 20% 30% 40% 0% Debt Raised 17,000 27,000 24,000 - Total Debt 18,200 44,000 68,000 68,000 Repayment Schedule 0% 0% 0% 20% Repayment 1,200 13,600 O/S Debt 17,000 44,000 68,000 54,400 12% 12% 12% 12% Interest Cost Accrued 2,040 3,660 6,720 7,344 Interest Paid - - - 19,764 EBIT (35,340) (42,132) (4,442) 96,774 Interest Coverage Ratio (17.32) (11.51) (0.66) 3.57 Debt Service Coverage Ratio (10.91) (11.51) (0.66) 4.62 Equity Raised 68,000 63,000 36,000 0 Total Equity 103,298 166,298 202,298 202,298 Debt / Equity 0.18 0.26 0.34 0.34 [1] Based on the assumption that a bank will not extend more debt than 0.75x Net Fixed Assets as collatera FUND UTILIZATION SCHEDULE (INR '000) Total Capital Raised 85,000 90,000 60,000 Capex 31,825 29,917 24,669 86,411 Repayment of Debt 1,200 - - 1,200 Working Capital 1,012 4,390 15,094 20,496 Opex 50,963 55,694 20,237 126,893
  • 9.
    FY15P FY16P FY17P FY18P TOTAL USD ('000) 235,000 5,000 78,695 76,826 70,646 52,111 0.75 0.75 0.75 0.75 59,022 57,619 52,985 39,084 0% 0% 0% 0% - - - - 68,000 1,447 54,400 40,800 27,200 13,600 20% 20% 20% 20% 13,600 13,600 13,600 13,600 40,800 27,200 13,600 - 12% 12% 12% 12% 5,712 4,080 2,448 816 5,712 4,080 2,448 816 296,662 551,930 863,472 1,228,837 25.97 67.64 176.36 752.96 15.36 31.22 53.81 85.24 0 0 0 0 167,000 3,553 202,298 202,298 202,298 202,298 0.27 0.20 0.13 0.07 et Fixed Assets as collateral. 37% 1% 9% 54%
  • 10.
    Discounted Cash FlowAnalysis (INR '000) FY11P FY12P EBIDTA (31,692) (32,775) Less: Taxes - - Less: Capex 31,825 29,917 Less: Increase in WC 1,012 4,390 Net Operating Cash Flow (64,529) (67,082) Capital Cash Flow (64,529) (67,082) Net Present Value of Cash Flows 1,427,776 Post-Tax IRR 81% INR '000 USD '000 Post Money Enterprise Value (as on Mar 31, 2010) 1,427,776 30,378 Less: Debt 1,200 26 Add: Cash 600 13 Post Money Equity Value (as on Mar 31, 2010) 1,427,176 30,365 Equity Investment 167,000 3,553 Stake (%) 11.70% 11.70% Sensitivity of Enterprise Value (USD '000) to Changes in Cost of Debt & Cost of Equity 20% 23% Cost of Equity 25% 27% 30%
  • 11.
    FY13P FY14P FY15P FY16P FY17P FY18P 10,373 117,451 324,125 582,470 893,044 1,256,169 - 10,132 90,644 189,842 295,605 419,864 24,669 33,945 33,921 28,670 23,392 8,798 15,094 26,094 40,116 44,998 52,937 57,705 (29,390) 47,279 159,445 318,959 521,109 769,803 (29,390) 47,279 159,445 318,959 521,109 5,734,764 t of Equity Cost of Debt 10% 11% 12% 13% 14% 40,340 39,945 39,554 39,167 38,785 34,395 34,063 33,735 33,410 33,088 30,967 30,671 30,378 30,088 29,802 27,908 27,644 27,382 27,123 26,867 23,917 23,694 23,473 23,253 23,037
  • 12.
    Terminal Value 4,964,961
  • 13.
    Assumption Set (INR) InflationRate (%) 5% Exchange Rate (INR / USD) 47 Corporate Tax Rate (%) 33.99% Minimum Alternate Tax Rate (%) 11.33% Max. Computer Time/Day (Hours) 10 No. of Students per Computer 2 Average Duration of a Course (Hours) 96 Value Per Student Per Hour (At Full Capacity): Computers TARAkendras Type (Nos.) Type A 15 Type B 10 Type C 5 FY11P Capacity Utilization for Newly Established Units Type A 30% Type B 30% Type C 30% No of Students at Estimated Capacity Utilsation Type A 9 Type B 6 Type C 3 Revenue Share Arrangement AOs Revenue share 25% TK's Retained Earnings 75% Contribution of TARAkendras to Area 0ffices (AO) Type A 55% Type B 31% Type C 14% Capacity Utilization for Newly Established Units (Weighted Average) Type A 11% Type B 12% Type C 6% Revenue Share Accruing To AO Type A 42,188 Type B 46,875 Type C 21,094
  • 14.
    Total 110,156 Other Services (%) 30% Other services 33,047 Revenue Share Accruing To AO 0% Revenue Accruing To AO - TK's Additional Services (%) Type A 5% Type B 5% Type C 5% Manpower Training Costs Induction training (for New Joinees) Costs 30,000 Refresher training 15,000 Franchise Fees for New TK's Type A 26,000 Type B 18,000 Type C 15,000 Franchise Fees for New TK's Type A 5,200 Type B 7,200 Type C 6,000 Total 18,400 Franchise Fees for Existing TK's Type A 26,000 Type B 18,000 Type C 15,000 Franchise Fees for Exisitng TK's Type A 5,200 Type B 7,200 Type C 6,000 Total 18,400 FF becomes due but not paid at the end of the year 10% Security Deposits Type A 5,000 Type B 5,000 Type C 4,000 Security Deposits Type A 1,000 Type B 2,000 Type C 1,600
  • 15.
    Total 4,600 Marketing Budget (as a % of Revenue Share) 10% Assumptions for Job Placements Number of Students Registering For Placements 10% Placement Registration Fees - % of Placement Registration Fees Accruing To AO 10% Of Those Registered, No. Of Students Getting Placed 10% Actual salary of placed student per month 3,500 Incremental salary of placed student per month 1,000 Placement Fees @ Half Month's Salary (from Employer) 1,750 % of Placement Fees Accruing To AO 75% Additional Assumptions for Social Value Creation Imputed Earnings of Students Not Registering For Placement 1,250 Improvement in Imputed Earnings 5% Value Added Per Query Through Query Response (INR) 1 Value Added Per Rupee Of E-Commerce Transactions (INR) 0.20 Discounted Cash Flow Assumptions Steady State Growth Rate 5.00% Debt / Equity 0.22 Cost of Debt 12.00% Cost of Equity 25.00% Tax Rate 33.99% WACC 21.28%
  • 16.
    Course Duration Course Fees Revenue / Hour Hours / Day (Hrs) (Rs.) (Rs.) 10 96 3,000 31 10 96 2,500 26 10 96 2,250 23 FY12P FY13P FY14P FY15P FY16P 50% 60% 60% 60% 60% 50% 60% 60% 60% 60% 50% 60% 60% 60% 60% 15 18 18 18 18 10 12 12 12 12 5 6 6 6 6 25% 25% 25% 25% 25% 75% 75% 75% 75% 75% 55% 55% 55% 55% 55% 31% 31% 31% 31% 31% 14% 14% 14% 14% 14% 11% 11% 11% 11% 11% 12% 12% 12% 12% 12% 6% 6% 6% 6% 6% 73,828 93,023 97,675 102,558 107,686 82,031 103,359 108,527 113,954 119,651 36,914 46,512 48,837 51,279 53,843
  • 17.
    192,773 242,895 255,039 267,791 281,181 25% 20% 20% 20% 20% 48,193 48,579 51,008 53,558 56,236 0% 0% 0% 0% 0% - - - - - 5% 5% 5% 5% 5% 5% 5% 5% 5% 5% 5% 5% 5% 5% 5% 31,500 33,075 34,729 36,465 38,288 15,750 16,538 17,364 18,233 19,144 32,000 42,000 48,000 48,000 49,500 21,000 27,500 31,000 31,000 31,500 18,000 23,000 25,500 25,500 25,500 6,400 8,400 9,600 9,600 9,900 8,400 11,000 12,400 12,400 12,600 7,200 9,200 10,200 10,200 10,200 22,000 28,600 32,200 32,200 32,700 32,000 38,000 44,000 44,000 44,000 21,000 24,000 27,000 27,000 27,000 18,000 21,000 24,000 24,000 24,000 6,400 7,600 8,800 8,800 8,800 8,400 9,600 10,800 10,800 10,800 7,200 8,400 9,600 9,600 9,600 22,000 25,600 29,200 29,200 29,200 8,000 12,000 8,000 10,000 6,000 8,000 1,600 2,400 3,200 4,000 2,400 3,200
  • 18.
    7,200 9,600 9% 9% 9% 9% 9% 25% 25% 25% 25% 25% - 100 100 100 100 10% 10% 10% 10% 10% 10% 15% 15% 25% 25% 3,675 3,859 4,052 4,254 4,467 1,100 1,210 1,331 1,464 1,611 1,838 1,929 2,026 2,127 2,233 75% 75% 75% 75% 75% 1,288 1,324 1,360 1,395 1,428 5% 5% 5% 5% 5% 1 1 1 1 1 0.20 0.20 0.20 0.20 0.20
  • 19.
    FY17P FY18P 60% 60% 60% 60% 60% 60% 18 18 12 12 6 6 25% 25% 75% 75% 55% 55% 31% 31% 14% 14% Weight 11% 11% 20% 12% 12% 40% 6% 6% 40% 113,071 118,724 125,634 131,916 56,535 59,362
  • 20.
    295,240 310,002 20% 20% 59,048 62,000 0% 0% - - 5% 5% 5% 5% 5% 5% 40,203 42,213 20,101 21,107 49,500 49,500 31,500 31,500 25,500 25,500 Weight 9,900 9,900 20% 12,600 12,600 40% 10,200 10,200 40% 32,700 32,700 44,000 44,000 27,000 27,000 24,000 24,000 Weight 8,800 8,800 20% 10,800 10,800 40% 9,600 9,600 40% 29,200 29,200 Weight 20% 40% 40%
  • 21.
    9% 9% 25% 25% 100 100 10% 10% 25% 25% 4,690 4,925 1,772 1,949 2,345 2,462 75% 75% 1,459 1,488 5% 5% 1 1 0.20 0.20
  • 22.
    Profit and LossStatement (INR '000) FY08A FY09A FY10E Revenue Education Related Services (TKs) 4,815 5,953 10,580 Franchisee Fee (TKs) 2,011 2,318 2,360 E-Commerce - - - Query Response - - - TARA Akshar 178 5,990 2,926 Training Institute - - - Market Research - - - Advertising - - - Projects 7,498 2,387 1,274 Insurance Commissions - - - Total Revenue 14,502 16,648 17,140 Growth Rate % 15% 3% Expenses Salaries 12,946 12,818 10,789 Other Operating Expenses 6,047 4,437 9,013 Marketing expenses 280 194 Product Development Expenses [#] - - TARA Akshar Costs 2,305 1,347 Insurance Commission Costs - - - Total Expenses 19,273 19,755 21,150 Growth Rate % 3% 7% EBITDA (4,771) (3,106) (4,010) Margin % -33% -19% -23% Other Income 1,075 838 300 Depreciation 207 140 100 EBIT (3,903) (2,409) (3,810) Interest - - 150 EBT (3,903) (2,409) (3,960) Tax 162 167 - Net profit (4,065) (2,576) (3,960) Margin % -28% -15% -23% Accumulated Profit/(Loss) (35,073) (37,650) (41,610) [#] For FY10E, Product Development Expenses are included in Manpower Cost
  • 23.
    FY11P FY12P FY13P FY14P FY15P FY16P 35,340 113,966 285,616 542,090 966,783 1,450,421 7,618 14,918 31,880 59,640 96,894 144,550 - 352 1,193 3,109 6,375 11,436 - 1,406 4,069 9,114 17,742 31,128 36,698 52,426 47,184 33,028 34,680 48,552 187 639 1,634 3,430 10,191 23,445 - - 200 240 480 960 - - 187 314 482 657 1,020 2,000 3,000 3,000 3,000 3,000 - 569 2,095 5,734 13,200 24,228 80,864 186,275 377,056 659,699 1,149,827 1,738,377 372% 130% 102% 75% 74% 51% 56,393 113,044 200,358 305,762 469,279 652,363 23,329 53,480 102,201 158,784 235,250 323,667 3,534 10,257 25,705 48,788 87,010 130,538 1,300 1,300 1,400 1,400 2,250 2,250 28,000 40,000 36,000 25,200 26,460 37,044 - 970 1,019 2,314 5,451 10,045 112,556 219,051 366,683 542,248 825,702 1,155,908 432% 95% 67% 48% 52% 40% (31,692) (32,775) 10,373 117,451 324,125 582,470 -39% -18% 3% 18% 28% 34% 3,648 9,357 14,815 20,677 27,463 30,540 (35,340) (42,132) (4,442) 96,774 296,662 551,930 2,040 3,660 6,720 7,344 5,712 4,080 (37,380) (45,792) (11,162) 89,430 290,950 547,850 - - - 10,132 90,644 189,842 (37,380) (45,792) (11,162) 79,298 200,306 358,008 -46% -25% -3% 12% 17% 21% (78,990) (124,782) (135,944) (56,646) 143,660 501,668
  • 24.
    FY17P FY18P 2,018,666 2,649,897 202,721 261,981 18,270 27,178 49,463 74,476 67,973 95,162 34,364 44,864 1,920 3,840 866 1,056 3,000 3,000 36,895 51,116 2,434,138 3,212,570 40% 32% 869,542 1,109,727 421,809 514,639 181,680 238,491 2,250 2,250 51,862 72,606 13,952 18,689 1,541,095 1,956,401 33% 27% 893,044 1,256,169 37% 39% 29,572 27,332 863,472 1,228,837 2,448 816 861,024 1,228,021 295,605 419,864 565,418 808,157 23% 25% 1,067,086 1,875,243
  • 25.
    Cash Flow Statement(INR '000) FY11P FY12P FY13P Sources Of Funds Net Profit (37,380) (45,792) (11,162) Add: Unpaid Interest 2,040 3,660 6,720 Earnings Less Interest (35,340) (42,132) (4,442) Depreciation 3,648 9,357 14,815 Equity Raised 68,000 63,000 36,000 Debt Raised 17,000 27,000 24,000 Security Deposits 1,119 3,382 7,551 Total 54,427 60,607 77,925 Application Of Funds Capital Assets - Additions 31,825 29,917 24,669 AO's capex 10,346 14,041 13,555 ZO's capex 2,675 2,541 2,414 HO's capex 7,914 1,052 1,052 First Training Institute cost 8,650 9,083 4,768 Second Training Institute cost - - - Consultancy Projects 2,240 3,200 2,880 Interest Due Paid Increase in Working Capital 1,012 4,390 15,094 Refund of security deposit 224 676 1,510 Repayment of Debt 1,200 - - Total 34,261 34,983 41,274 Opening Balance 600 20,766 46,391 Cash Surplus/(deficit) during the year 20,166 25,624 36,651 Closing Balance 20,766 46,391 83,042 Total Funding Required 85,000 90,000 60,000 Cash Requirement for 2 months of Operations Salaries 4,699 9,420 16,696 Other Operating Expenses 1,944 4,457 8,517 Marketing Expenses 295 855 2,142 Product Development Expenses 108 108 117 14,093 29,680 54,944 Free Cash Flow Net Income (37,380) (45,792) (11,162) Unpaid Interest 2,040 3,660 6,720 Depreciation 3,648 9,357 14,815 Change in WC (1,012) (4,390) (15,094) Capex (31,825) (29,917) (24,669) Total - FCF (64,529) (67,082) (29,390)
  • 26.
    FY14P FY15P FY16P FY17P FY18P 79,298 200,306 358,008 565,418 808,157 79,298 200,306 358,008 565,418 808,157 20,677 27,463 30,540 29,572 27,332 0 0 0 0 0 0 0 0 0 0 14,865 21,959 28,303 33,573 36,249 114,839 249,729 416,851 628,563 871,738 33,945 33,921 28,670 23,392 8,798 17,256 17,229 17,124 16,471 3,379 3,650 3,707 3,532 3,455 594 1,106 742 67 67 67 - - - - - 10,014 10,514 5,520 - - 1,920 1,728 2,428 3,399 4,758 12,420 26,094 40,116 44,998 52,937 57,705 2,230 3,294 4,245 5,036 5,437 13,600 13,600 13,600 13,600 13,600 88,289 90,931 91,514 94,965 85,540 83,042 109,592 268,390 593,727 1,127,324 26,550 158,798 325,337 533,598 786,198 109,592 268,390 593,727 1,127,324 1,913,523 These values are manually entered to avoid circular reference. 25,480 39,107 54,364 72,462 92,477 13,232 19,604 26,972 35,151 42,887 4,066 7,251 10,878 15,140 19,874 117 188 188 188 188 85,789 132,298 184,803 245,880 310,851 79,298 200,306 358,008 565,418 808,157 0 0 0 0 0 20,677 27,463 30,540 29,572 27,332 (26,094) (40,116) (44,998) (52,937) (57,705) (33,945) (33,921) (28,670) (23,392) (8,798) 39,935 153,733 314,879 518,661 768,987
  • 27.
    Balance Sheet (INR'000) FY08A FY09A FY10E FY11P Liabilities Share Capital 30,043 32,802 35,298 103,298 Accumulated Profits (35,073) (37,650) (41,610) (78,990) Reserves 4,546 5,233 5,857 5,857 Unsecured Loans 1,750 1,750 1,200 17,000 Bank Overdraft 0 389 0 0 Security Deposits 1,294 1,624 2,224 3,119 Unpaid Interest 0 0 0 2,040 Current Liabilities 5,730 5,341 3,627 9,380 Total 8,289 9,488 6,596 61,703 Assets Gross Fixed Assets 2,335 2,329 2,329 34,153 Less: Accumulated Depreciation 1,736 1,850 1,950 5,598 Net Fixed Assets 598 479 379 28,555 Current Assets 5,101 5,878 5,617 12,381 Cash balance 2,590 3,131 600 20,766 Total 8,289 9,488 6,596 61,703
  • 28.
    FY12P FY13P FY14P FY15P FY16P FY17P 166,298 202,298 202,298 202,298 202,298 202,298 (124,782) (135,944) (56,646) 143,660 501,668 1,067,086 5,857 5,857 5,857 5,857 5,857 5,857 44,000 68,000 54,400 40,800 27,200 13,600 0 0 0 0 0 0 5,825 11,866 24,501 43,166 67,223 95,760 5,700 12,420 0 0 0 0 18,254 30,557 45,187 68,808 96,326 128,425 121,152 195,054 275,597 504,589 900,572 1,513,026 64,070 88,739 122,685 156,605 185,276 208,668 14,955 29,770 50,447 77,910 108,450 138,022 49,115 58,969 72,238 78,695 76,826 70,646 25,646 53,042 93,767 157,504 230,019 315,055 46,391 83,042 109,592 268,390 593,727 1,127,324 121,152 195,053 275,596 504,589 900,572 1,513,025
  • 29.
    FY18P 202,298 1,875,243 5,857 0 0 126,572 0 163,033 2,373,003 217,465 165,354 52,111 407,368 1,913,523 2,373,002
  • 30.
    Profit and LossStatement (USD '000) FY09A FY10E FY11P Revenue Education Related Services (TKs) 127 225 752 Franchisee Fee (TKs) 49 50 162 E-Commerce - - - Query Response - - - TARA Akshar 127 62 781 Training Institute - - 4 Market Research - - - Advertising - - - Projects 51 27 22 Insurance Commissions - - - Total Revenue 354 365 1,721 Growth Rate % 3% 372% Expenses Salaries 273 230 1,200 Other Operating Expenses 94 192 496 Marketing expenses 4 - 75 Product Development Expenses [#] - - 28 TARA Akshar Costs 49 29 596 Insurance Commission Costs - - - Total Expenses 420 450 2,395 Growth Rate % 7% 432% EBITDA (66) (85) (674) Margin % -19% -23% -39% Other Income 18 6 - Depreciation 3 2 78 EBIT (51) (81) (752) Interest - 3 43 EBT (51) (84) (795) Tax 4 - - Net profit (55) (84) (795) Margin % -15% -23% -46% Accumulated Profit/(Loss) (801) (885) (1,681) [#] For FY10E, Product Development Expenses are included in Manpower Cost
  • 31.
    FY12P FY13P FY14P FY15P FY16P FY17P 2,425 6,077 11,534 20,570 30,860 42,950 317 678 1,269 2,062 3,076 4,313 7 25 66 136 243 389 30 87 194 377 662 1,052 1,115 1,004 703 738 1,033 1,446 14 35 73 217 499 731 - 4 5 10 20 41 - 4 7 10 14 18 43 64 64 64 64 64 12 45 122 281 515 785 3,963 8,022 14,036 24,464 36,987 51,790 130% 102% 75% 74% 51% 40% 2,405 4,263 6,506 9,985 13,880 18,501 1,138 2,174 3,378 5,005 6,887 8,975 218 547 1,038 1,851 2,777 3,866 28 30 30 48 48 48 851 766 536 563 788 1,103 21 22 49 116 214 297 4,661 7,802 11,537 17,568 24,594 32,789 95% 67% 48% 52% 40% 33% (697) 221 2,499 6,896 12,393 19,001 -18% 3% 18% 28% 34% 37% - - - - - - 199 315 440 584 650 629 (896) (95) 2,059 6,312 11,743 18,372 78 143 156 122 87 52 (974) (237) 1,903 6,190 11,656 18,320 - - 216 1,929 4,039 6,289 (974) (237) 1,687 4,262 7,617 12,030 -25% -3% 12% 17% 21% 23% (2,655) (2,892) (1,205) 3,057 10,674 22,704
  • 32.
    FY18P 56,381 5,574 578 1,585 2,025 955 82 22 64 1,088 68,353 32% 23,611 10,950 5,074 48 1,545 398 41,626 27% 26,727 39% - 582 26,145 17 26,128 8,933 17,195 25% 39,899
  • 33.
    Cash Flow Statement(USD '000) FY11P FY12P FY13P Sources Of Funds Net Profit (795) (974) (237) Add: Unpaid Interest 43 78 143 Earnings Less Interest (752) (896) (95) Depreciation 78 199 315 Equity Raised 1,447 1,340 766 Debt Raised 362 574 511 Security Deposits 24 72 161 Total 1,158 1,290 1,658 Application Of Funds Capital Assets - Additions 677 637 525 AO's capex 220 299 288 ZO's capex 57 54 51 HO's capex 168 22 22 First Training Institute cost 184 193 101 Second Training Institute cost 0 0 0 Consultancy Projects 48 68 61 Interest Due Paid 0 0 0 Increase in Working Capital 22 93 321 Refund of security deposit 5 14 32 Repayment of Debt 26 0 0 Total 729 744 878 Opening Balance 13 442 987 Cash Surplus/(deficit) during the year 429 545 780 Closing Balance 442 987 1,767 Total Funding Required 1,809 1,915 1,277 Cash Requirement for 2 months of Operations Salaries 100 200 355 Other Operating Expenses 41 95 181 Marketing Expenses 6 18 46 Product Development Expenses 2 2 2 300 631 1,169 Free Cash Flow Net Income (795) (974) (237) Unpaid Interest 43 78 143 Depreciation 78 199 315 Change in WC (22) (93) (321) Capex (677) (637) (525) Total - FCF (1,373) (1,427) (625)
  • 34.
    FY14P FY15P FY16P FY17P FY18P 1,687 4,262 7,617 12,030 17,195 0 0 0 0 0 1,687 4,262 7,617 12,030 17,195 440 584 650 629 582 0 0 0 0 0 0 0 0 0 0 316 467 602 714 771 2,443 5,313 8,869 13,374 18,548 722 722 610 498 187 367 367 364 350 72 78 79 75 74 13 24 16 1 1 1 0 0 0 0 0 213 224 117 0 0 41 37 52 72 101 264 0 0 0 0 555 854 957 1,126 1,228 47 70 90 107 116 289 289 289 289 289 1,878 1,935 1,947 2,021 1,820 1,767 2,332 5,710 12,632 23,986 565 3,379 6,922 11,353 16,728 2,332 5,710 12,632 23,986 40,713 These values are manually entered to avoid circular reference. 542 832 1,157 1,542 1,968 282 417 574 748 912 87 154 231 322 423 2 4 4 4 4 1,825 2,815 3,932 5,231 6,614 1,687 4,262 7,617 12,030 17,195 0 0 0 0 0 440 584 650 629 582 (555) (854) (957) (1,126) (1,228) (722) (722) (610) (498) (187) 850 3,271 6,700 11,035 16,361
  • 35.
    Balance Sheet (USD'000) FY09A FY10E FY11P Liabilities Share Capital 698 751 2,198 Accumulated Profits (801) (885) (1,681) Reserves 111 125 125 Unsecured Loans 37 26 362 Bank Overdraft 8 0 0 Security Deposits 35 47 66 Unpaid Interest 0 0 43 Current Liabilities 114 77 200 Total 202 140 1,313 Assets Gross Fixed Assets 50 50 727 Less: Accumulated Depreciation 39 41 119 Net Fixed Assets 10 8 608 Current Assets 125 120 263 Cash balance 67 13 442 Total 202 140 1,313
  • 36.
    FY12P FY13P FY14P FY15P FY16P FY17P 3,538 4,304 4,304 4,304 4,304 4,304 (2,655) (2,892) (1,205) 3,057 10,674 22,704 125 125 125 125 125 125 936 1,447 1,157 868 579 289 0 0 0 0 0 0 124 252 521 918 1,430 2,037 121 264 0 0 0 0 388 650 961 1,464 2,049 2,732 2,578 4,150 5,864 10,736 19,161 32,192 1,363 1,888 2,610 3,332 3,942 4,440 318 633 1,073 1,658 2,307 2,937 1,045 1,255 1,537 1,674 1,635 1,503 546 1,129 1,995 3,351 4,894 6,703 987 1,767 2,332 5,710 12,632 23,986 2,578 4,150 5,864 10,736 19,161 32,192
  • 37.
    FY18P 4,304 39,899 125 0 0 2,693 0 3,469 50,489 4,627 3,518 1,109 8,667 40,713 50,489
  • 38.
    Social Value Creation(INR '000) FY11P FY12P DIRECT INCOME GENERATION Entrepreneurs' Income* 70,988 171,025 Number of Direct Jobs Created 1,308 2,579 Direct Employees' Income 112,338 218,428 INDIRECT INCOME GENERATION Total Number of Students Trained 63,271 252,418 Total Number of Students Registering For Placements 6,327 63,104 Total Number of Students Placed 633 6,310 Cumulative Number of Students Placed 633 6,943 Students Placed Per AO 28 147 Annual Incremental Income of Placed Students 7,592 91,650 INDIRECT WEALTH CREATED Capital Mobilized By Entrepreneurs 49,985 176,033 TOTAL WEALTH GENERATED 240,903 657,136 Cumulative Wealth Generated 240,903 898,040 PRODUCTIVITY INCREASE Students Not Registered / Not Placed 62,638 246,107 Increase in Productivity Per Student (INR) 63 64 Increase in Productivity Through Training 3,915 15,843 Increase in Productivity Through Query Response - 1,122 Increase in Productivity Through E-Commerce - 7 TOTAL PRODUCTIVTY INCREASE 3,915 16,972 Cumulative Productivity Increase 3,915 20,887 TOTAL SOCIAL VALUE GENERATED 244,818 674,108 Social Value Generated Annually $5,209 $14,343 Social Value Generated Cumulative $5,209 $19,552 Net Worth $642 $1,008 Social Value Generated Per Dollar Investment $8.12 $19.40 Wealth Generated Per Dollar Investment $7.99 $18.96 Productivity Increase Per Dollar Investment $0.13 $0.44
  • 39.
    FY13P FY14P FY15P FY16P FY17P 346,475 620,989 977,127 1,356,852 1,781,877 5,330 9,586 15,747 23,283 32,132 444,836 807,266 1,341,269 2,023,643 2,868,012 605,543 1,015,999 1,561,291 2,128,064 2,807,201 151,386 254,000 390,323 532,016 701,800 22,708 38,100 97,581 133,004 175,450 29,651 67,751 165,332 298,336 473,786 360 433 864 964 1,076 430,533 1,082,119 2,904,745 5,765,672 10,072,084 302,081 409,696 544,282 565,724 677,879 1,523,925 2,920,070 5,767,424 9,711,890 15,399,852 2,421,965 5,342,035 11,109,458 20,821,348 36,221,200 582,835 977,899 1,463,711 1,995,060 2,631,751 66 68 70 71 73 38,595 66,514 102,100 142,471 192,037 3,364 7,526 17,348 31,527 51,985 27 83 173 284 416 41,986 74,123 119,621 174,282 244,438 62,872 136,995 256,616 430,898 675,336 1,565,911 2,994,192 5,887,045 9,886,171 15,644,290 $33,317 $63,706 $125,256 $210,344 $332,857 $52,869 $116,575 $241,831 $452,175 $785,033 $1,536 $3,224 $7,485 $15,103 $27,133 $34.41 $36.16 $32.31 $29.94 $28.93 $33.54 $35.26 $31.58 $29.33 $28.40 $0.87 $0.90 $0.73 $0.61 $0.53
  • 40.
    FY18P 2,145,251 41,633 3,829,781 3,421,894 855,473 213,868 687,654 1,182 16,080,520 613,554 22,669,106 58,890,306 3,208,025 74 238,688 76,042 558 315,288 990,624 22,984,394 $489,030 $1,274,062 $44,328 $28.74 $28.27 $0.48
  • 41.
    Market Sizing Estimates providedby Govt. of India in the Community Service Centre project Total Number of CSCs projected 100,000 Nos. Total Number of CSCs - Hindi Belt 50,000 Nos. Total Number of villages covered 600,000 Nos. Total Population - Rural (*) 743,000 '000 People Coverage Per CSC 7,430 People Actual Coverage Envisaged Per CSC 910 Households Actual Coverage Envisaged Per CSC 3,640 People Within the given market, TKs will address a larger market per TK with services different from the ones provid No.of Blocks TKs TKs State Statewide Per Block Opportunity Uttar Pradesh 809 6 4,854 Madhya Pradesh 313 6 1,878 Bihar 535 6 3,210 Punjab 138 6 828 Jharkhand 119 6 714 Chattisgarh 146 6 876 Haryana 114 6 684 Uttarakhand 95 6 570 Himachal Pradesh 72 6 432 Rajasthan 237 6 1,422 2,578 15,468 (*) Source: Census of India 2001 Revised Current FY11P FY12P Total TKs 236 391 935 New TKs Opened 155 544 Penetration Rate (%) 0% 1% 2% Target Achievement (%) 2% 2% 6% Growth Rate (%) 65% 139% Current FY11P FY12P Established States 86% 80% 77% Emerging States 10% 13% 13% New States 4% 7% 10% 100% 100% 100% Current FY11P FY12P Established States 203 312 720 Emerging States 24 51 122 New States 9 27 93
  • 42.
    236 391 935
  • 43.
    ent from theones provided by CSCs. Population (*) Avg Pop Served TKs Mean TKs '000 Per TK Opportunity Target 166,197 30,000 5,540 5,197 60,348 30,000 2,012 1,945 82,999 30,000 2,767 2,988 24,359 30,000 812 820 26,946 30,000 898 806 20,834 30,000 694 785 21,145 30,000 705 694 8,489 30,000 283 426 6,078 30,000 203 317 56,507 30,000 1,884 1,653 473,902 15,797 15,632 FY13P FY14P FY15P FY16P FY17P 1,869 3,136 4,819 6,568 8,664 934 1,267 1,683 1,749 2,096 4% 6% 10% 13% 17% 12% 20% 31% 42% 55% 100% 68% 54% 36% 32% FY13P FY14P FY15P FY16P FY17P 71% 66% 62% 57% 54% 16% 18% 20% 23% 24% 13% 16% 18% 20% 22% 100% 100% 100% 100% 100% FY13P FY14P FY15P FY16P FY17P 1,327 2,070 2,988 3,744 4,679 299 564 964 1,511 2,079 243 502 867 1,314 1,906
  • 44.
    1,869 3,136 4,819 6,568 8,664
  • 45.
    FY18P 10,561 1,897 21% 68% 22% FY18P 51% 26% 24% 101% FY18P 5,386 2,746 2,535
  • 46.
  • 47.
    Business Expansion FY08A FY09A FY10E FY11P FY12P FY13P FY14P FY15P FY16P FY17P FY18P Head Office 1 1 1 1 1 1 1 1 1 1 1 1 Zonal Office Zonal Office - Additions ZO Added in year 2 2 2 3 3 3 3 - Total ZOs - - - 2 4 6 9 12 15 18 18 18 Area Office Area Office - Additions AO Added in year 4 2 - 14 20 20 25 25 25 25 18 Total AOs 7 9 9 23 43 63 88 113 138 163 181 181 AOs Per ZO 12 11 11 10 9 9 9 10 Area Office - Staffing Assistant Managers per AO 1 1 1 1 2 2 2 2 2 2 2 Total Expansion Staff 7 9 9 23 81 139 207 275 343 411 465 Prospects (Per AO Expansion Staff / Year) 12 276 972 1,668 2,484 3,300 4,116 4,932 5,580 Prospect Conversion Rate 70% 70% 70% 60% 60% 50% 50% 40% Gross TK Addition 130 81 136 193 680 1,168 1,490 1,980 2,058 2,466 2,232 TK Attrition Rate 53% 123% 22% 20% 20% 20% 15% 15% 15% 15% 15% Drop-outs 69 100 30 39 136 234 224 297 309 370 335 NET New TKs Added In A Year 61 (19) 106 155 544 934 1,267 1,683 1,749 2,096 1,897 Total TKs 149 130 236 391 935 1,869 3,136 4,819 6,568 8,664 10,561 TKs per AO 21 14 26 17 22 30 36 43 48 53 58
  • 48.
    TARAkendras's per yearRevenue at Full Capacity (INR) No. of Computers / Hrs. Available / Students / Types of TK's TARAkendra Day Computer A Types 15 10 2 B Types 10 10 2 C Types 5 10 2
  • 49.
    INR) Revenue per Revenue / Hour Revenue / Computer / Hour (per TK) Day Total Revenue / Month 63 938 9,375 234,375 52 521 5,208 130,208 47 234 2,344 58,594
  • 50.
    Total Revenue / Year 2,812,500 1,562,500 703,125
  • 51.
    TK's Revenue atActual Capacity Utilization (INR) FY11P FY12P FY13P 1 2 3 Types of TK's A type 843,750 1,476,563 1,860,469 AO's Share 210,938 369,141 465,117 Contribution to Wtd. Avg. Revenue Share 55% 55% 55% B type 468,750 820,313 1,033,594 AO's Share 117,188 205,078 258,398 Contribution to Wtd. Avg. Revenue Share 31% 31% 31% C type 210,938 369,141 465,117 AO's Share 52,734 92,285 116,279 Contribution to Wtd. Avg. Revenue Share 14% 14% 14% Total (AO's share) 380,859 666,504 839,795 Capacity Utilization for Newly Established Units Type A 30% 50% 60% Type B 30% 50% 60% Type C 30% 50% 60%
  • 52.
    FY14P FY15P FY16P FY17P FY18P 4 5 6 7 8 1,953,492 2,051,167 2,153,725 2,261,411 2,374,482 488,373 512,792 538,431 565,353 593,620 55% 55% 55% 55% 55% 1,085,273 1,139,537 1,196,514 1,256,340 1,319,157 271,318 284,884 299,128 314,085 329,789 31% 31% 31% 31% 31% 488,373 512,792 538,431 565,353 593,620 122,093 128,198 134,608 141,338 148,405 14% 14% 14% 14% 14% 881,785 925,874 972,168 1,020,776 1,071,815 60% 60% 60% 60% 60% 60% 60% 60% 60% 60% 60% 60% 60% 60% 60%
  • 53.
    Franchisee Fees (INR'000) Annual Phasing Factor For Year 1 0.5 New TKs Total TKs FY11P FY12P Weighted Average FF per New TK 18 22 Weighted Average FF per Existing TK 18 22 Year -3 88 2,570 2,570 Year -2 61 149 1,781 1,781 Year -1 (19) 130 (486) (555) Year 0 106 236 2,332 2,714 Year 1 155 391 1,422 3,400 Year 2 544 935 5,008 Year 3 934 1,869 Year 4 1,267 3,136 Year 5 1,683 4,819 Year 6 1,749 6,568 Year 7 2,096 8,664 Year 8 1,897 10,561 Yearly Contribution to HO 7,618 14,918
  • 54.
    FY13P FY14P FY15P FY16P FY17P FY18P 29 32 32 33 33 33 26 29 29 29 29 29 2,570 2,570 - - - - 1,781 1,781 1,781 - - - (555) (555) (555) (555) - - 3,095 3,095 3,095 3,095 3,095 - 4,420 4,977 4,977 5,054 5,054 5,054 11,975 15,568 17,527 17,527 17,799 17,799 8,594 20,550 26,715 30,077 30,077 30,544 11,655 27,870 36,232 40,792 40,792 15,484 37,026 48,134 54,193 16,094 38,485 50,030 19,284 46,114 17,454 31,880 59,640 96,894 144,550 202,721 261,981
  • 55.
    Security Deposit (INR'000) Phasing out factor 0.5 New TKs FY11P FY12P FY13P Average SD Per TK 4.6 7.2 9.6 Year 0 106 763 1,018 - Year 1 155 355 1,113 1,484 Year 2 544 1,252 3,919 Year 3 934 2,148 Year 4 1,267 Year 5 1,683 Year 6 1,749 Year 7 2,096 Year 8 1,897 Total 1,119 3,382 7,551
  • 56.
    FY14P FY15P FY16P FY17P FY18P - - - - - - - - - - - - - - - 5,225 - - - - 6,725 8,967 - - - 2,914 9,121 12,162 - - 3,871 12,118 16,157 - 4,023 12,595 16,793 4,821 15,092 4,364 14,865 21,959 28,303 33,573 36,249
  • 57.
    Query Response &E-Commerce (INR '000) FY11P Query Response System USAGE PER TARAKENDRA No of users per month per TK - No of users per annum per TK - Revenue per TK per annum - Charge per user (INR) 10 Revenue share of TARAhaat 30% Revenue share of franchisee 70% USAGE ACROSS TARAHAAT New TKs Cumulative Opening TKs Year 0 106 236 - Year 1 155 391 - Year 2 544 935 Year 3 934 1,869 Year 4 1,267 3,136 Year 5 1,683 4,819 Year 6 1,749 6,568 Year 7 2,096 8,664 Year 8 1,897 10,561 Total no of users per annum - Total revenue generated - Total revenue for Franchisee - Total revenue for TARAhaat - E-Commerce Total transaction value per month per TK - Total transaction value per annum per TK - Total Commission 7.5% - Franchisee commission 5.0% - TARAhaat commission 2.5% - New TKs Cumulative Opening TKs Year 0 106 236 - Year 1 155 391 - Year 2 544 935 Year 3 934 1,869 Year 4 1,267 3,136 Year 5 1,683 4,819 Year 6 1,749 6,568 Year 7 2,096 8,664
  • 58.
    Year 8 1,897 10,561 Total revenue generated - Total revenue for Franchisee - Total revenue for TARAhaat -
  • 59.
    FY12P FY13P FY14P FY15P FY16P 100 150 200 300 400 1,200 1,800 2,400 3,600 4,800 12 18 24 36 48 283,200 424,800 566,400 849,600 1,132,800 185,472 278,208 370,944 556,416 741,888 - 653,184 979,776 1,306,368 1,959,552 - 1,120,896 1,681,344 2,241,792 - 1,520,208 2,280,312 - 2,019,600 - 468,672 1,356,192 3,038,016 5,913,936 10,375,944 4,687 13,562 30,380 59,139 103,759 3,281 9,493 21,266 41,398 72,632 1,406 4,069 9,114 17,742 31,128 3 6 11 15 18 36 72 132 180 216 3 5 10 14 16 2 4 7 9 11 1 2 3 5 5 637 1,274 2,336 3,186 3,823 417 835 1,530 2,087 2,504 - 1,470 2,939 5,389 7,348 - 2,522 5,044 9,247 - 3,420 6,841 - 4,544 -
  • 60.
    1,055 3,579 9,328 19,126 34,308 703 2,386 6,219 12,751 22,872 352 1,193 3,109 6,375 11,436
  • 61.
    FY17P FY18P 500 600 6,000 7,200 60 72 1,416,000 1,699,200 927,360 1,112,832 2,612,736 3,265,920 3,362,688 4,483,584 3,040,416 4,560,624 3,029,400 4,039,200 2,099,160 3,148,740 - 2,515,320 - 16,487,760 24,825,420 164,878 248,254 115,414 173,778 49,463 74,476 20 22 240 264 18 20 12 13 6 7 4,248 4,673 2,782 3,060 8,818 9,798 12,610 15,132 12,542 17,102 9,088 16,662 4,723 9,446 - 5,659
  • 62.
    - 54,811 81,533 36,541 54,355 18,270 27,178
  • 63.
    Project Implementation (INR'000) FY11P FY12P FY13P Adult Literacy Programs Per Head Gross Revenue 2.4 2.4 2.4 Number of People Covered (For Projects Currently in Pipeline) Madhya Pradesh 17,500 17,500 Chattisgrah - 7,500 7,500 Jharkhand - - 15,000 Bihar - - - New Projects New Students Total 17,500 25,000 22,500 Revenue from Pipeline 41,388 59,125 53,213 New Projects Revenue 0% 0% 0% Total Gross Revenue 41,388 59,125 53,213 Service Tax (%) 11.33% 11.33% 11.33% Total Net Revenue 36,698 52,426 47,184 Per Head Recurring Cost 1.6 1.6 1.6 Per Head Capital Cost 0.1 0.1 0.1 Specific Cost Incurred 28,000 40,000 36,000 76% 76% 76% Operating Margin for TH 8,698 12,426 11,184 24% 24% 24% Capex Undertaken (IT Systems) 2,240 3,200 2,880 6% 6% 6%
  • 64.
    FY14P FY15P FY16P FY17P FY18P 2.5 2.6 2.7 2.9 3.0 7,500 7,500 100% 100% 7,500 7,500 17,734 23,645 31,527 15,000 15,000 17,734 23,645 31,527 37,249 39,111 48,552 67,973 95,162 0% 0% 40% 40% 40% 37,249 39,111 54,756 76,658 107,321 11.33% 11.33% 11.33% 11.33% 11.33% 33,028 34,680 48,552 67,973 95,162 1.7 1.8 1.9 1.9 2.0 0.1 0.1 0.1 0.1 0.1 25,200 26,460 37,044 51,862 72,606 76% 76% 76% 76% 76% 7,828 8,220 11,508 16,111 22,555 24% 24% 24% 24% 24% 1,920 1,728 2,428 3,399 4,758 6% 5% 5% 5% 5%
  • 65.
    Training Institute -P&L Statement (INR '000) Type A 9 Type B 12 Space Per Total Space Construction Cost (INR) Units Person Per No of Persons Per Unit Cost Requirment Room Type Total Cost (Nos.) (Sq. Metre) (Nos.) (Sq. Metres) (Rs./Sq. Metre) Large Training Hall 1 2 70 140 A 9 1,260 Small Training Hall 1 2 30 60 A 9 540 Resource Center 2 2 20 80 A 9 720 Toilets 30 B 12 360 Office Space 1 8 4 32 A 9 288 Small Meeting Rooms 2 2 20 80 A 9 720 IT Room 1 25 A 9 225 Small Studio 1 50 A 9 450 Library 1 3 20 60 A 9 540 Residence for double rooms 8 70 560 B 12 6,720 Cafeteria + Kitchen 100 B 12 1,200 Service Rooms 50 B 12 600 1,267 13,623 Equipment Cost (INR) Units Cost per unit Amount Computer Terminals 45 25 1,125 Software 45 25 1,125 UPS 45 6 270 Colour Printer 1 20 20 Black and White Printer 3 10 30 Xerox Machine 1 100 100 Generator 1 700 700 LAN Network Cost Per Terminal 45 12 540 LCD Projector 4 60 240 Video Camera 4 50 200 Still Camera 4 10 40 Switch 1 5 5 Connectors 50 0 1 Hardware Computer Kit 10 15 150 UTP Cable 100 0 2 Total 4,548 Buffer For Cost Overruns 10% Total Equipment Cost 5,003 Total cost of 1st training institute 21,626 Location: Orcha Furniture 3,000 Equipment 5,003 Construction 13,623 Infrastructure cost of 2nd training institute 21,626 Location: Pahuj Furniture 3,000 Equipment 5,003 Construction 13,623 Total Fixed Cost Estimated 43,251 1 2 3 4 5 6 7 8 FY11P FY12P FY13P FY14P FY15P FY16P FY17P FY18P Capex Schedule 1st institute 40% 40% 20% 0% 0% 0% 0% 0% Completion 40% 80% 100% 100% 100% 100% 100% 100% Capex on 1st institute 8,650 9,083 4,768 - - - - - Capex Schedule 2nd institute 0% 0% 0% 40% 40% 20% 0% 0% Completion 0% 0% 0% 40% 80% 100% 100% 100% Capex on 2nd institute - - - 10,014 10,514 5,520 - - Actual Capex for The Year 8,650 9,083 4,768 10,014 10,516 5,521 1 1 Cumulative Capex 8,650 17,733 22,501 32,516 43,031 48,553 48,554 48,555 Construction Cost 5,449 5,722 3,004 6,308 6,624 3,477 - - Furniture Cost 1,200 1,260 662 1,389 1,459 766 - - Equipment Cost 2,001 2,101 1,103 2,316 2,432 1,277 - - Total Capex 8,650 9,083 4,768 10,014 10,514 5,520 - - Total number of working days in a year 300 300 300 300 300 300 300 300 Average Batch Size 20 20 20 20 20 20 20 20 Average Training Session Duration 3 3 3 3 3 3 3 3 Total Student Capacity Per Day 28 56 70 98 126 140 140 140 Actual Batches Per Day 1.00 1.25 1.50 2.00 2.50 3.50 4.50 5.50 Functional Capacity 2,113 2,642 3,170 4,227 5,284 7,397 9,510 11,624 FRANCHISEE TRAINING Total TKs 391 935 1,869 3,136 4,819 6,568 8,664 10,561 No of New TKs (Gross) 193 680 1,168 1,490 1,980 2,058 2,466 2,232 % of new franchisees coming for Induction Training 0% 50% 50% 70% 70% 70% 70% 70% Number of New Franchisees Coming for Induction Training - 340 584 1,043 1,386 1,441 1,726 1,562 Number of Days of Induction Training 4 4 4 4 4 4 4 4 Class Size 25 25 25 25 25 25 25 25 Number of New Franchisees Paying for Induction Training - - 1,168 1,490 1,980 2,058 2,466 2,232 Fees of Induction training (INR) [#] 2,500 2,500 3,000 3,000 3,000 3,500 3,500 3,500 Total fees of Induction Training (INR '000) - - 3,503 4,471 5,940 7,203 8,631 7,812 Number of Days - 54 93 167 222 230 276 250 [#] Induction Training Cost is incuded in Franchisee Fee from FY13 % of franchisees coming for Additional Training 3% 5% 10% 20% 25% 25% No of franchisees coming for Additional Training 28 93 314 964 1,642 2,166 Number of Days of Additional Training 2 2 2 2 2 2 2 2 Class Size 25 25 25 25 25 25 25 25 Fees of Additional training (INR) 4,250 4,463 4,686 4,920 5,166 5,424 Total fees of Additional Training (INR '000) - - 119 417 1,451 4,681 8,374 11,599 Number of Days - - 2 7 25 77 131 173 Total Fees of Franchisee Trainings - - 3,622 4,888 7,391 11,884 17,005 19,411 INSTRUCTOR TRAINING Avg No of Instructors per franchise 1.2 1.8 1.8 1.8 1.8 1.8 1.8 1.8 Total No of Instructors 469 1,683 3,364 5,644 8,674 11,823 15,596 19,011 % of Instructors coming for Basic Courses 0% 3% 5% 5% 10% 15% 15% 15% Number of Instructors coming for Basic Courses - 50 168 282 867 1,773 2,339 2,852 Average Number of Days of Basic Courses 3 3 3 3 3 3 3 3 Class Size 20 20 20 20 20 20 20 20 Fees Per Person of Basic Courses (INR) 5,075 5,329 5,595 5,875 6,169 6,477 6,801 7,141 Total fees of trainings for Basic Courses - 269 941 1,658 5,351 11,486 15,910 20,363 Number of Days - 7 23 39 119 244 322 392 % of Instructors coming for Advanced Courses 0% 1.5% 2.5% 5% 10% 15% 15% 15% Number of Instructors coming for Advanced Courses - 25 84 282 867 1,773 2,339 2,852 Average Number of Days of Advanced Courses 2 2 2 2 2 2 2 2 Class Size 20 20 20 20 20 20 20 20 Fees Per Person of Advanced Courses (INR) 3,215 3,376 3,545 3,722 3,908 4,104 4,309 4,524 Total fees of trainings for Advanced Courses - 85 298 1,050 3,390 7,278 10,080 12,902 Number of Days - 3 8 28 87 177 234 285 Total fees of Instructor Trainings - 354 1,239 2,709 8,741 18,764 25,990 33,265 INTERNAL STAFF TRAINING Internal Staff Trained - Induction 150 249 302 381 410 445 463 396 Number of Days of First Training 4 4 4 4 4 4 4 4 Class Size 14 14 14 14 14 14 14 14 Number of Days 43 71 86 109 117 127 132 113 Internal Staff Trained - Refresher 77 186 342 396 475 480 409 502 Total Staff 110 266 488 791 1,187 1,599 2,046 2,512 2,913 % of Total Staff Trained - Refresher 70% 70% 70% 50% 40% 30% 20% 20% Number of Days of Refresher Training 2 2 2 2 2 2 2 2 Class Size 14 14 14 14 14 14 14 14 Number of Days 11 27 49 57 68 69 58 72 Total No of People Coming For Training 227 851 1,508 2,478 4,319 6,876 8,919 10,330 Spare Capacity 89% 68% 52% 41% 18% 7% 6% 11% No of unutilized days 107 163 157 174 99 42 37 67 Total revenue earned from training - 354 4,861 7,597 16,131 30,648 42,995 52,676 Total Rent 50% 187 285 275 304 - - - - Rent per day earned (INR '000) 3.50 Total Revenue Earned (Including Induction Training Fee) 187 639 5,137 7,901 16,131 30,648 42,995 52,676 Total Revenue Earned (Excluding Induction Training Fee) 187 639 1,634 3,430 10,191 23,445 34,364 44,864 Year 1 Year 2 Year 3 Year 4 Year 5 Year 6 Year 7 Year 8 Total Operating Cost 1,020 2,655 4,899 9,425 17,834 31,349 43,213 53,081 Maintenance as a percentage of total cost 5% - 433 887 1,125 1,626 2,152 2,428 2,428 Training camp in Punjab 30 180 180 180 180 180 180 180 180 Total Salary Cost 624 686 889 2,252 2,477 2,725 2,997 3,297 Induction Training Instructors - - 11 49 54 60 66 72 Salary per month 19 20 22 25 27 30 33 36 No of Instructors - - 1 2 2 2 2 2 Technical Support 10 11 12 27 29 32 35 39 Salary per month 10 11 12 13 15 16 18 19 No of tech support staff 1 1 1 2 2 2 2 2 Reception & Adm Officer 8 9 10 21 23 26 28 31 Salary per month 8 9 10 11 12 13 14 16 No of receptionist 1 1 1 2 2 2 2 2 Accounts Officer 12 13 15 32 35 39 43 47 Salary per month 12 13 15 16 18 19 21 23 No of accounts officers 1 1 1 2 2 2 2 2 Training Coordinators 12 13 15 32 35 39 43 47 Salary per month 12 13 15 16 18 19 21 23 No of coordinators 1 1 1 2 2 2 2 2 Office Boys 10 11 12 27 29 32 35 39 Number of Office Boys 2 2 2 4 4 4 4 4 Salary per month 5 6 6 7 7 8 9 10 Increase in salaries 10% Cost of Induction Training Per Head (INR) 2,287 2,401 2,521 2,647 2,780 2,919 3,065 3,218 Total Cost of Induction Training - 817 1,472 2,762 3,853 4,205 5,290 5,028 Cost of Additional Training Per Head (INR) 3,625 3,806 3,996 4,196 4,406 4,626 4,857 5,100 Total Cost of Additional Training - - 112 392 1,382 4,458 7,976 11,047 Cost of Basic Course Per Instructor Trained (INR) 4,771 5,009 5,260 5,523 5,799 6,089 6,394 6,713 Total Cost of Basic Courses (Instructor) - 253 885 1,559 5,030 10,798 14,957 19,143 Cost of Advanced Courses Per Instructor Trained (INR) 2,936 3,083 3,237 3,399 3,569 3,748 3,935 4,132 Total Cost of Advanced Courses (Instructor) - 78 272 959 3,096 6,646 9,205 11,782 Broadband Line 180 171 162 154 147 139 132 126 Broadband Per Month 15.0 14.3 13.5 12.9 12.2 11.6 11.0 10.5 Communication Expenses 36 38 40 42 44 46 48 51 Communication Per Month 3.0 3.2 3.3 3.5 3.6 3.8 4.0 4.2
  • 66.
    Training List &Expenditure Details (INR) Trainings for Instructors Type Name Total Cost Total Fees Total Days Basic IT MSOffice 6,555 7,000 4 Basic IT plus WDF 2,924 3,300 2 Basic IT plus DMF 2,917 3,300 2 Language PELP 3,577 3,800 2 Language IELTS 4,691 5,000 2 DTP PageMaker 2,917 3,200 2 DTP CorelDraw 2,917 3,200 2 DTP Photoshop 2,927 3,200 2 Accounts Tally9 4,262 4,500 3 Hardware MCH 2,927 3,200 2 Hardware Networking 2,916 3,200 2 DIT C 2,955 3,200 2 DIT C++ 2,985 3,200 2 DIT FoxPro 2,965 3,200 2 DIT Access 2,975 3,200 2 DIT VB 2,935 3,200 2 DIT SQL 2,915 3,200 2 Training for Franchisee List of Trainings FY11P FY12P FY13P Induction training - Cost 2,287 2,401 2,521 Induction training - Fees 2,500 2,500 3,000 Sales and Marketing - Cost 3,360 3,528 3,704 Sales and Marketing - Fees 4,000 4,000 4,000 Entrepreneurial training - Cost 3,889 4,083 4,288 Entrepreneurial training - Fees 4,500 4,500 4,500 Average Cost for Additional Training 3,625 3,806 3,996 Average Fees for Additional Training 4,250 4,250 4,250
  • 67.
    Per Day By Type By Timing Cost Fees Avg Cost Avg Fees Avg Cost 1,639 1,750 Basic IT 1,639 1,750 Basic 4,771 1,462 1,650 Basic IT plus 1,460 1,650 Advanced 2,936 1,458 1,650 1,789 1,900 Language 2,067 2,200 2,345 2,500 1,458 1,600 DTP 1,460 1,600 1,458 1,600 1,463 1,600 1,421 1,500 Accounts 1,421 1,500 1,463 1,600 Hardware 1,461 1,600 1,458 1,600 1,478 1,600 DIT 1,478 1,600 1,493 1,600 1,483 1,600 1,488 1,600 1,468 1,600 1,458 1,600 FY14P FY15P FY16P FY17P FY18P 2,647 2,780 2,919 3,065 3,218 3,000 3,000 3,500 3,500 3,500 3,890 4,084 4,288 4,503 4,728 4,500 4,500 4,500 5,000 5,000 4,502 4,727 4,963 5,212 5,472 5,000 5,000 5,500 5,500 6,000 4,196 4,406 4,626 4,857 5,100 4,750 4,750 5,000 5,250 5,500
  • 68.
    By Timing Avg Fees Avg Days 5,075 3 3,215 2
  • 69.
    Insurance Sales FY11P FY12P Renewal Rate 66% 66% New Policies Sold - 3,000 Policies Renewed - - Total Policies O/S - 3,000 Total Commission 15% 15% Total Revenue Per Policy - 450 TH's Share 3% 3% Monthly TH Revenue - 90 Annual TH Revenue - 1,080 Annual TK Revenue (INR) - 4,320 Premium Per Policy 500 500 New Policies Issued Annually - 72 Total Policies O/S Per AO - 1,565 TKs Per AO 17 22 Total Policies O/S per AO per Month - 130 Multiplier 25% New TKs Cumu - 1,080 236 - 254,880 155 391 - 166,925 544 935 146,966 934 1,869 1,267 3,136 1,683 4,819 1,749 6,568 2,096 8,664 1,897 10,561 Annual TH Revenue - 569 New TKs Cumu - 72 236 - 16,992 155 391 - 11,128 544 935 9,798 934 1,869 1,267 3,136 1,683 4,819 1,749 6,568 2,096 8,664 1,897 10,561 New Policies Sold - 38 New TKs Cumu 236 - 16,992 155 391 - 11,128
  • 70.
    544 935 - 9,798 934 1,869 - 1,267 3,136 1,683 4,819 1,749 6,568 2,096 8,664 1,897 10,561 Total Policies Outstanding - 38 New TKs Cumu 236 - 155 391 - 544 935 - 934 1,869 1,267 3,136 1,683 4,819 1,749 6,568 2,096 8,664 1,897 10,561 Total Policies Renewded - - Operating Expenses Salary Expenses Slab Salary # of Office Adm 1 Office Administrator 2 20 20 # of Asst. Manager 1 Assistant Manager 3 35 35 # of Support Staff - Support Staff 1 8 - Overheads 40% Inflation 5% Year 1 Salary 970 Other Expenses Other Expenses (%) 0% Other Expenses - Total Expenses 970 Expenses As % of TH Revenue 171%
  • 71.
    FY13P FY14P FY15P FY16P FY17P FY18P 66% 66% 66% 66% 66% 66% 3,000 4,000 5,500 6,000 6,000 6,000 1,980 3,287 4,809 6,804 8,451 9,537 4,980 7,287 10,309 12,804 14,451 15,537 15% 15% 15% 15% 15% 15% 747 1,093 1,546 1,921 2,168 2,331 3% 3% 3% 3% 3% 3% 149 219 309 384 434 466 1,793 2,623 3,711 4,609 5,202 5,593 7,171 10,493 14,845 18,438 20,809 22,374 500 500 500 500 500 500 72 96 132 144 144 144 3,546 6,232 10,551 14,626 18,435 21,759 30 36 43 48 53 58 295 519 879 1,219 1,536 1,813 1,793 2,623 3,711 4,609 5,202 5,593 423,101 619,087 875,877 1,087,839 1,227,734 1,320,064 277,095 405,449 573,625 712,442 804,062 864,530 975,857 1,427,886 2,020,159 2,509,036 2,831,695 3,044,650 418,655 2,450,323 3,466,692 4,305,629 4,859,328 5,224,769 830,809 4,701,679 5,839,482 6,590,433 7,086,060 1,561,548 7,757,766 8,755,406 9,413,848 2,015,844 9,100,316 9,784,696 2,726,115 11,724,520 2,652,993 2,095 5,734 13,200 24,228 36,895 51,116 72 96 132 144 144 144 16,992 22,656 31,152 33,984 33,984 33,984 11,128 14,838 20,402 22,257 22,257 22,257 39,191 52,255 71,850 78,382 78,382 78,382 16,813 89,672 123,299 134,508 134,508 134,508 30,404 167,223 182,425 182,425 182,425 55,539 242,352 242,352 242,352 62,975 251,899 251,899 75,460 301,838 68,299 84 210 469 757 1,021 1,316 28,207 41,272 58,392 72,523 81,849 88,004 18,473 27,030 38,242 47,496 53,604 57,635
  • 72.
    45,658 82,389 126,227 161,692 185,099 200,547 16,813 100,769 189,806 259,779 305,962 336,442 - 30,404 187,290 306,036 384,409 436,135 - 55,539 279,008 426,497 523,840 - 62,975 293,463 445,584 - 75,460 351,642 - 68,299 109 282 655 1,190 1,806 2,508 11,215 18,616 27,240 38,539 47,865 54,020 7,345 12,192 17,840 25,240 31,347 35,379 6,467 30,134 54,377 83,310 106,717 122,165 - 11,097 66,507 125,272 171,454 201,935 - 20,067 123,611 201,984 253,710 - 36,656 184,145 281,488 - 41,563 193,685 - 49,803 - 25 72 186 433 785 1,192 1 1 1 1 1 1 20 20 20 20 20 20 1 1 2 2 2 2 35 35 70 70 70 70 - 8 10 12 15 20 - 64 80 96 120 160 40% 40% 40% 40% 40% 40% 5% 5% 5% 5% 5% 5% 2 3 4 5 6 7 1,019 2,314 3,471 3,988 4,728 5,910 0% 0% 15% 25% 25% 25% - - 1,980 6,057 9,224 12,779 1,019 2,314 5,451 10,045 13,952 18,689 49% 40% 41% 41% 38% 37%
  • 73.
    Product Development Costs(INR '000) FY11P FY12P FY13P FY14P FY15P FY16P FY17P FY18P Total product development cost 1,300 1,300 1,400 1,400 2,250 2,250 2,250 2,250 Revamping existing products Cost of revamping one product 100 100 100 100 150 150 150 150 Total Cost of Revamping 300 300 400 400 750 750 750 750 Products revamped in the year 3 3 4 4 5 5 5 5 Total number of existing products 20 Addition of new Products Cost of adding new product 500 500 500 500 750 750 750 750 Total Cost of Adding New Products 1,000 1,000 1,000 1,000 1,500 1,500 1,500 1,500 Number of new products added 2 2 2 2 2 2 2 2 Note: Revamping of existing products are major initiatives, routine maintainance and improvements continues to be reflected in exisitng manpower In addition, personnel for non educational product development are catered for in manpower
  • 74.
    Depreciation (INR '000) FY11P FY12P Written Down Value Method Gross Fixed Asset Split Buildings 5,449 5,722 Furniture & Fixtures 2,720 3,196 Office Equipment 1,552 1,969 IT Systems 22,103 19,030 Total 31,825 29,917 Depreciation Rates (WDV) Buildings 10.0% Furniture & Fixtures 18.1% Office Equipment 18.1% IT Systems 18.1% Weighted Avg Depreciation 16.9% Opening Balance 2,329 31,062 Add: Additions 31,825 29,917 Less: Depreciation 3,092 7,800 Closing Balance 31,062 53,179 Straight Line Method Depreciation Rate (SLM) 20% Capex FY11P FY12P Year 0 2,329 466 Year 1 31,825 3,182 6,365 Year 2 29,917 2,992 Year 3 24,669 Year 4 33,945 Year 5 33,921 Year 6 28,670 Year 7 23,392 Year 8 8,798 Depreciation for the year 3,648 9,357 Gross Fixed Assets Opening Balance 2,329 34,153 Add: Additions 31,825 29,917 Closing Balance 34,153 64,070 Accumulated Depreciation Opening Balance 1,950 5,598 Add: Depreciation for the year 3,648 9,357 Closing Balance 5,598 14,955 Net Fixed Assets 28,555 49,115
  • 75.
    FY13P FY14P FY15P FY16P FY17P FY18P 3,004 6,308 6,624 3,477 - - 2,501 3,640 3,597 2,797 1,930 - 1,871 2,294 2,179 2,070 1,967 - 17,294 21,703 21,521 20,325 19,496 8,798 24,669 33,945 33,921 28,670 23,392 8,798 53,179 66,744 86,501 102,886 111,689 114,170 24,669 33,945 33,921 28,670 23,392 8,798 11,104 14,189 17,535 19,867 20,912 20,096 66,744 86,501 102,886 111,689 114,170 102,872 FY13P FY14P FY15P FY16P FY17P FY18P 6,365 6,365 6,365 3,182 5,983 5,983 5,983 5,983 2,992 2,467 4,934 4,934 4,934 4,934 2,467 3,395 6,789 6,789 6,789 6,789 3,392 6,784 6,784 6,784 2,867 5,734 5,734 2,339 4,678 880 14,815 20,677 27,463 30,540 29,572 27,332 64,070 88,739 122,685 156,605 185,276 208,668 24,669 33,945 33,921 28,670 23,392 8,798 88,739 122,685 156,605 185,276 208,668 217,465 14,955 29,770 50,447 77,910 108,450 138,022 14,815 20,677 27,463 30,540 29,572 27,332 29,770 50,447 77,910 108,450 138,022 165,354 58,969 72,238 78,695 76,826 70,646 52,111
  • 76.
    Total 30,584 14% 20,382 9% 13,902 6% 150,270 70% 215,137 100% 0 1 2 3 4 5 6 7
  • 77.
    Working Capital (INR'000) FY10E FY11P FY12P Receivables Average Monthly Revenue 882 2,945 9,497 Receivable Months 1.8 1.8 1.5 Receivables 1,584 5,301 14,246 Franchisee Fee Due 762 1,492 Total Receivables 1,584 6,063 15,738 Loans & Advances Loans & Advances 2,933 3,226 3,549 Growth Rate 10% 10% Payables Avg. Monthly Expenses 1,763 9,380 18,254 Payable Months 2.1 1.0 1.0 Payables for 30 days 3,627 9,380 18,254 Inventory Inventory per AO / Month 10,185 11,204 12,324 Inventory growth 10% 10% Total Yearly Inventory 1,100 3,092 6,359 Working Capital Net Working Capital 1,990 3,002 7,391 Change In Working Capital 1,012 4,390 Check Change in Receivable 4,479 9,675 Change in Loans & Advances 293 323 Change in Payables 5,752 8,875 Change in Inventory 1,992 3,267 Change in working capital 1,012 4,390
  • 78.
    FY13P FY14P FY15P FY16P FY17P 23,801 45,174 80,565 120,868 168,222 1.5 1.5 1.5 1.5 1.5 35,702 67,761 120,848 181,303 252,333 3,188 5,964 9,689 14,455 20,272 38,890 73,725 130,537 195,758 272,605 3,904 4,294 4,724 5,196 5,716 10% 10% 10% 10% 10% 30,557 45,187 68,808 96,326 128,425 1.0 1.0 1.0 1.0 1.0 30,557 45,187 68,808 96,326 128,425 13,556 14,912 16,403 17,552 18,780 10% 10% 10% 7% 7% 10,249 15,747 22,243 29,065 36,734 22,486 48,579 88,695 133,693 186,630 15,094 26,094 40,116 44,998 52,937 23,152 34,835 56,812 65,220 76,848 355 390 429 472 520 12,303 14,630 23,621 27,517 32,099 3,889 5,499 6,496 6,822 7,669 15,094 26,094 40,116 44,998 52,937
  • 79.
    FY18P 220,825 1.5 331,237 26,198 357,435 6,287 10% 163,033 1.0 163,033 20,095 7% 43,646 244,335 57,705 84,830 572 34,609 6,912 57,705
  • 80.
    Marketing Spend AcrossTARAhaat (INR '000) FY11P FY12P FY13P FY14P Spend by TH 3,534 10,257 25,705 48,788 Share of Franchisee (%) 60% 60% 50% 50% Franchisee Spend 2,120 6,154 12,853 24,394 Total Overalll Spend 5,654 16,411 38,558 73,182 Spend Per TK (Franchisees) 5.43 6.58 6.88 7.78 Spend Per TK (Overall) 14.48 17.55 20.63 23.34
  • 81.
    FY15P FY16P FY17P FY18P 87,010 130,538 181,680 238,491 40% 40% 40% 40% 34,804 52,215 72,672 95,396 121,815 182,753 254,352 333,887 7.22 7.95 8.39 9.03 25.28 27.82 29.36 31.61
  • 82.
    Tax (INR '000) FY11P FY12P FY13P EBIDTA (31,692) (32,775) 10,373 Less: Depreciation 3,092 7,800 11,104 Less: Interest Charges 2,040 3,660 6,720 Total Income (36,823) (44,235) (7,450) Total Income After Carried Forward Loss (78,433) (122,668) (130,118) Taxable Income - - - Minimum Alternate Tax - - - Corporate Tax - - - Tax Paid - - -
  • 83.
    FY14P FY15P FY16P FY17P FY18P 117,451 324,125 582,470 893,044 1,256,169 14,189 17,535 19,867 20,912 20,096 7,344 5,712 4,080 2,448 816 95,918 300,878 558,522 869,684 1,235,257 (34,201) 266,678 558,522 869,684 1,235,257 - 266,678 558,522 869,684 1,235,257 10,132 32,965 62,071 97,554 139,135 - 90,644 189,842 295,605 419,864 10,132 90,644 189,842 295,605 419,864
  • 84.
    Annual Expenses -HO (INR '000) PARTICULARS Growth (%) [#] FY11P FY12P Bank Charges 30 32 Manpower Costs 22,750 30,847 Consumables 120 126 Courier/ Speed Post 15% 60 69 Electricity Exp. 300 315 Freight & Cartage 15% 60 69 Generator Operations 120 126 Generator Expenses 60 63 Insurance Expense 120 126 Legal Charges 15% 100 115 Newspaper & Magazine 12 13 Office supply (Tea, Coffee, Water etc.) 60 63 Printing Expenses 2,531 10,097 Professional Charges 120 126 Public Relations 200 210 Recruitment Expenses [*] 222 299 Rent 600 630 Repair & Maintenance 60 63 Stationary 120 126 Stipend 72 76 Sundry Expenses 15% 60 69 Telephone/ Fax/ Email Local 210 281 STD/ ISD 20% 60 72 Mobile 20% 120 144 Training Expenses 1,005 1,906 Travel Local 360 378 Travel National 840 882 Office Support Wages 10% 60 66 Xeroxing 30 32 Total Operating Expenses 30,462 47,419 Other expenses 7,712 16,572 Personnel expense 22,750 30,847 Total expense 30,462 47,419 [#] For items with no growth rate, inflation rate is assumed as growth rate [*] Includes a 10% buffer over actual calculated costs for unforeseen circumstances [1] Includes cost for outsourcing email, internet connection & video conferencing
  • 85.
    FY13P FY14P FY15P FY16P FY17P FY18P 33 35 36 38 40 42 35,786 40,802 51,759 58,984 65,701 73,696 132 139 146 153 161 169 79 91 105 121 139 160 331 347 365 383 402 422 79 91 105 121 139 160 132 139 146 153 161 169 66 69 73 77 80 84 132 139 146 153 161 169 132 152 175 201 231 266 13 14 15 15 16 17 66 69 73 77 80 84 24,222 40,640 62,452 85,123 112,288 136,876 132 139 146 153 161 169 221 232 243 255 268 281 409 587 587 590 592 384 662 761 989 1,137 1,308 1,504 66 69 73 77 80 84 132 139 146 153 161 169 79 83 88 92 96 101 79 91 105 121 139 160 377 505 677 907 1,215 1,628 86 104 124 149 179 215 173 207 249 299 358 430 1,075 1,129 1,149 1,283 1,347 1,477 397 417 438 459 482 507 926 972 1,021 1,072 1,126 1,182 73 80 88 97 106 117 33 35 36 38 40 42 66,126 88,278 121,753 152,480 187,258 220,765 30,340 47,476 69,993 93,496 121,557 147,069 35,786 40,802 51,759 58,984 65,701 73,696 66,126 88,278 121,753 152,480 187,258 220,765
  • 86.
    Capex Details -HO (INR '000) Initial Set-Up Cost Quantity Rate FY11P Rack Mount Servers DC/ADC 2 315 630 Web Tower Servers 1 125 125 Notebook Computer 30 45 1,350 Desktop Computer 39 35 1,365 Network Printer 2 40 80 Switch (48 PORT) 3 15 45 Cabling and Networking 1 150 150 UPS 5KVA 3 85 255 UPS Battery 6 9 54 Backup Storage Drive 1TB 2 10 20 Router 1 150 150 42 U Rack 1 40 40 Internet Data Card 20 4 80 Software Tally Multi User 1 41 41 SQL Server 2005 with 5 CAL FPP 3 73 219 Visual Studio.Net 2008 PRO 5 license FPP 5 35 175 Windows Server 2003 + 5 CAL FPP 3 35 105 Windows CAL 70 2 105 Corel Draw 14.0 5 30 150 Adobe Photoshop CS4 5 40 200 Pagemaker 7.0 5 30 150 Adobe Flash CS4 5 40 200 Adobe Premier CS4 5 45 225 Query Response System (FAQ) 2,000 TOTAL CAPEX 7,914
  • 87.
    FY12P FY13P FY14P FY15P FY16P FY17P FY18P 50 20 200 350 40 15 54 15 15 15 15 40 40 40 40 40 40 40 12 12 12 12 12 12 12 1,000 1,000 1,000 - - - - 1,052 1,052 1,106 742 67 67 67
  • 88.
    Manpower Costs -HO (INR '000) Slab (Year 1 - 4) Slab No. Min 0 0 1 5 2 10 3 30 4 40 5 50 6 60 7 70 8 80 9 150 10 200 Annual Increment 10% Churn Rate (Below Asst. GM) 5% Average 1 Month Salary 29 Department Designation Senior Management CEO COO CFO CTO Operations & Franchisee Management Assistant General Manager Senior Manager Senior Manager Support Staff Support Staff Support Staff Support Staff Support Staff Business Development Senior Manager New products & services Manager Non-traditional educational products Manager Drive tie ups and alliances Assistant Manager Marketing Assistant General Manager Assistant Manager Support Staff IT IT Manager Support Staff Support Staff System Administrator Senior Software Engineer Software Engineer Software Engineer Software Engineer Software Engineer
  • 89.
    Software Engineer E-commerce system Admin Accounts & Finance Assistant General Manager Manager Manager Manager HR Deputy General Manager Senior Manager Assistant Manager Assistant Manager QA Assistant Manager Senior Manager Assistant Manager Senior Manager Deputy General Manager Senior Manager Senior Manager Manager Manager Assistant General Manager Support Staff Placement Officer Placement Head Placement executive Product Development Team Team Leader Basic IT Course Advanced IT Course Non- IT Courses Editor/ Proof Reader Illustrator Graphic Designer Translator (Hindi) Translator (Punjabi) Multimedia Designer Audio/Video Editor Product Management Deputy General Manager After Roll out of all products & services Asst. General Manager Asst. General Manager Asst. General Manager Non-educational Product Development Team Data analysis executive Data analysis executive Year 1 Team Size 47 New Joinees 20 Existing Employees 27 Below Asst. GM (*) 27 Cost of Hiring 40 * Manpower Requirements for Training Institute & Insurance Commission are accounted for in their separat
  • 90.
    ab (Year 1- 4) Slab (Year 5 - 8) Designation Max Min Max 0 - 0 0 10 Support Staff 7 12 30 Assistant Manager 12 32 40 Manager 32 45 50 Senior Manager 45 61 60 Assistant General Manager 61 71 70 Deputy General Manager 71 81 80 General Manager 81 90 130 COO 90 140 200 CFO 170 220 260 CEO 220 290 Time of Recruitment Applicable Salary Slab (Yr 1 - 4) Function Slab No. Year Month Min Max 10 1 1 200 260 8 1 1 80 130 9 1 6 150 200 9 1 1 150 200 Operations 5 1 1 50 60 Sales 4 1 1 40 50 Expansion 4 1 1 40 50 1 1 1 5 10 1 1 1 5 10 1 1 1 5 10 1 2 6 5 10 1 3 1 5 10 4 1 6 40 50 3 1 6 30 40 3 2 1 30 40 2 2 1 10 30 5 1 1 50 60 2 1 1 10 30 1 1 1 5 10 5 1 1 50 60 IT Support 2 1 1 10 30 IT Support 2 1 1 10 30 4 1 1 40 50 4 1 1 40 50 2 1 1 10 30 2 1 1 10 30 2 1 1 10 30 2 1 1 10 30
  • 91.
    2 2 1 10 30 2 1 6 10 30 Co. Secy. 5 1 1 50 60 Bookkeeper 3 1 1 30 40 Bookkeeper 3 4 1 30 40 Bookkeeper 3 7 1 30 40 HOD 6 1 1 60 70 Training 4 1 6 40 50 2 2 1 10 30 2 3 1 10 30 CRM (COO) 2 1 6 10 30 Audit 4 2 1 40 50 Audit 2 1 1 10 30 Financial Control 4 2 1 40 50 Financial Control 6 3 1 60 70 Financial Control 4 6 1 40 50 Financial Control 4 6 1 40 50 Financial Control 3 8 1 30 40 Financial Control 3 8 6 30 40 Controller 5 2 1 50 60 1 1 1 5 10 Job placement 5 1 1 50 60 Job placement 2 1 1 10 30 6 1 1 60 70 Developer 3 1 1 30 40 Developer 3 1 1 30 40 Developer 3 1 1 30 40 2 1 1 10 30 2 1 1 10 30 Graphics 2 1 1 10 30 Translator 2 1 1 10 30 Translator 2 1 1 10 30 2 1 1 10 30 2 1 1 10 30 6 1 1 60 70 5 2 1 50 60 5 3 6 50 60 5 4 6 50 60 Data Mining 2 1 1 10 30 Data Mining 2 1 1 10 30 Year 2 Year 3 Year 4 Year 5 Year 6 Year 7 57 61 63 63 65 66 37 4 2 - 2 1 47 57 61 63 63 65 32 33 34 34 36 37 47 49 50 50 53 55 accounted for in their separate sheets.
  • 92.
    alary Slab (Yr1 - 4) Applicable Salary Slab (Yr 5 - 8) Year 1 Average Min Max Average Month Total 230 220 290 255 2,760 105 90 140 115 1,260 175 170 220 195 1,225 175 170 220 195 2,100 55 61 71 66 660 45 45 61 53 540 45 45 61 53 540 8 7 12 10 90 8 7 12 10 90 8 7 12 10 90 8 7 12 10 0 8 7 12 10 0 45 45 61 53 315 35 32 45 39 245 35 32 45 39 0 20 12 32 22 0 55 61 71 66 660 20 12 32 22 240 8 7 12 10 90 55 61 71 66 660 20 12 32 22 240 20 12 32 22 240 45 45 61 53 540 45 45 61 53 540 20 12 32 22 240 20 12 32 22 240 20 12 32 22 240 20 12 32 22 240
  • 93.
    20 12 32 22 0 20 12 32 22 140 55 61 71 66 660 35 32 45 39 420 35 32 45 39 0 35 32 45 39 0 65 71 81 76 780 45 45 61 53 315 20 12 32 22 0 20 12 32 22 0 20 12 32 22 140 45 45 61 53 0 20 12 32 22 240 45 45 61 53 0 65 71 81 76 0 45 45 61 53 0 45 45 61 53 0 35 32 45 39 0 35 32 45 39 0 55 61 71 66 0 8 7 12 10 90 55 61 71 66 660 20 12 32 22 240 65 71 81 76 780 35 32 45 39 420 35 32 45 39 420 35 32 45 39 420 20 12 32 22 240 20 12 32 22 240 20 12 32 22 240 20 12 32 22 240 20 12 32 22 240 20 12 32 22 240 20 12 32 22 240 65 71 81 76 780 55 61 71 66 0 55 61 71 66 0 55 61 71 66 0 20 12 32 22 240 20 12 32 22 240 22,750 Year 8 68 2 66 39 58
  • 94.
    2 3 4 5 6 7 Total Total Total Total Total Total 3,036 3,340 3,674 4,480 4,928 5,421 1,386 1,525 1,677 2,020 2,223 2,445 2,310 2,541 2,795 3,426 3,769 4,145 2,310 2,541 2,795 3,426 3,769 4,145 726 799 878 1,160 1,276 1,403 594 653 719 931 1,024 1,127 594 653 719 931 1,024 1,127 99 109 120 167 184 202 99 109 120 167 184 202 99 109 120 167 184 202 58 109 120 167 184 202 0 109 120 167 184 202 594 653 719 931 1,024 1,127 462 508 559 676 744 818 462 508 559 676 744 818 264 290 319 387 425 468 726 799 878 1,160 1,276 1,403 264 290 319 387 425 468 99 109 120 167 184 202 726 799 878 1,160 1,276 1,403 264 290 319 387 425 468 264 290 319 387 425 468 594 653 719 931 1,024 1,127 594 653 719 931 1,024 1,127 264 290 319 387 425 468 264 290 319 387 425 468 264 290 319 387 425 468 264 290 319 387 425 468
  • 95.
    264 290 319 387 425 468 264 290 319 387 425 468 726 799 878 1,160 1,276 1,403 462 508 559 676 744 818 0 0 559 676 744 818 0 0 0 0 0 818 858 944 1,038 1,335 1,469 1,616 594 653 719 931 1,024 1,127 264 290 319 387 425 468 0 290 319 387 425 468 264 290 319 387 425 468 594 653 719 931 1,024 1,127 264 290 319 387 425 468 594 653 719 931 1,024 1,127 0 944 1,038 1,335 1,469 1,616 0 0 0 0 1,024 1,127 0 0 0 0 1,024 1,127 0 0 0 0 0 0 0 0 0 0 0 0 726 799 878 1,160 1,276 1,403 99 109 120 167 184 202 726 799 878 1,160 1,276 1,403 264 290 319 387 425 468 858 944 1,038 1,335 1,469 1,616 462 508 559 676 744 818 462 508 559 676 744 818 462 508 559 676 744 818 264 290 319 387 425 468 264 290 319 387 425 468 264 290 319 387 425 468 264 290 319 387 425 468 264 290 319 387 425 468 264 290 319 387 425 468 264 290 319 387 425 468 858 944 1,038 1,335 1,469 1,616 726 799 878 1,160 1,276 1,403 0 466 878 1,160 1,276 1,403 0 0 512 1,160 1,276 1,403 264 290 319 387 425 468 264 290 319 387 425 468 30,847 35,786 40,802 51,759 58,984 65,701
  • 96.
    8 Total 5,963 2,689 4,560 4,560 1,543 1,239 1,239 222 222 222 222 222 1,239 900 900 514 1,543 514 222 1,543 514 514 1,239 1,239 514 514 514 514
  • 97.
    514 514 1,543 900 900 900 1,777 1,239 514 514 514 1,239 514 1,239 1,777 1,239 1,239 900 525 1,543 222 1,543 514 1,777 900 900 900 514 514 514 514 514 514 514 1,777 1,543 1,543 1,543 514 514 73,696
  • 98.
    Annual Expenses -All ZOs (INR '000) Annual Phasing Factor 0.5 New AOs New ZOs Cumulative Opening Opening ZOs FY11P Operating Expenditure Per ZO 3,608 Total Operating Expenditure - All ZOs Year 1 2 2 3,608 Year 2 2 4 Year 3 2 6 Year 4 3 9 Year 5 3 12 Year 6 3 15 Year 7 3 18 Year 8 - 18 Total Expenditure For ZOs 3,608 DETAILING Operating Expediture Per ZO 3,608 Manpower expense ZO 2,707 Year 1 2 2 2,707 Year 2 2 4 Year 3 2 6 Year 4 3 9 Year 5 3 12 Year 6 3 15 Year 7 3 18 Year 8 - 18 Total 2,707 Other operating expenses of ZO 901 Year 1 2 2 901 Year 2 2 4 Year 3 2 6 Year 4 3 9 Year 5 3 12 Year 6 3 15 Year 7 3 18 Year 8 - 18 Total 901
  • 99.
    Total Expenditure ForZOs 3,608 Check -
  • 100.
    FY12P FY13P FY14P FY15P FY16P FY17P FY18P 4,615 5,489 6,309 8,543 9,299 10,884 12,354 9,229 10,978 12,619 17,087 18,598 21,767 24,709 3,788 9,690 11,527 13,250 17,941 19,528 22,855 3,977 10,175 12,104 13,912 18,838 20,504 6,264 16,026 19,063 21,912 29,670 6,577 16,827 20,016 23,007 6,906 17,668 21,017 7,252 18,552 - 13,017 24,646 40,585 65,043 93,247 126,981 160,314 4,615 5,489 6,309 8,543 9,299 10,884 12,354 3,620 4,360 5,091 7,148 7,863 9,234 10,579 7,240 8,719 10,182 14,297 15,727 18,469 21,157 2,842 7,602 9,155 10,691 15,012 16,513 19,392 2,984 7,982 9,613 11,226 15,762 17,339 4,700 12,572 15,140 17,681 24,826 4,935 13,201 15,897 18,565 5,181 13,861 16,692 5,440 14,554 - 10,082 19,305 32,019 52,108 75,487 103,623 132,524 994 1,130 1,218 1,395 1,436 1,649 1,776 1,989 2,259 2,437 2,790 2,871 3,299 3,552 946 2,088 2,372 2,558 2,929 3,015 3,464 993 2,193 2,491 2,686 3,076 3,166 1,565 3,453 3,923 4,231 4,844 1,643 3,626 4,119 4,442 1,725 3,807 4,325 1,811 3,998 - 2,935 5,341 8,566 12,935 17,761 23,358 27,790
  • 101.
    13,017 24,646 40,585 65,043 93,247 126,981 160,314 - - - - - - -
  • 102.
    Annual Expenses -Typical ZO (INR '000) PARTICULARS Growth (%) [#] Year 1 Consultancy Fee 2,707 Bank Charges 1 Consumables 10% 12 Courier/ Speed post 10% 12 Electricity Exp. 18 Freight & Cartage 10% 4 Generator expenses 12 Legal charges 10% 10 Newspaper & magazine 2 Office supply (Tea, Coffee, Mineral Water etc.) 9 Photographs/ Slides/ Display 10% 2 Printing Expenses 10% 6 Rent 180 Repair & Maintenance - Stationary 9 Sundry Expenses 10% 9 Telephone/ Fax/ Email 15% 24 STD/ ISD 15% 24 Mobile 15% 24 Wages 18 Xeroxing 10% 12 Training Expenses 270 Local Travel Per Team Member 15 Travel Local 135 National Travel Per Team Member 12 Travel National 108 Total Operating Expenses 3,608 Other expenses 901 Personnel 2,707 Total Operating Expenses 3,608 [#] Inflation rate is used as rate of growth where growth rate is not explicitly mentioned
  • 103.
    Year 2 Year 3 Year 4 Year 5 Year 6 Year 7 3,620 4,360 5,091 7,148 7,863 9,234 1 1 1 1 2 2 13 15 16 18 19 21 13 15 16 18 19 21 19 20 21 22 23 24 4 5 5 6 6 7 13 13 14 15 15 16 11 12 13 15 16 18 2 2 2 2 2 2 9 10 10 11 11 12 2 2 3 3 3 4 7 7 8 9 10 11 189 198 208 219 230 241 - 10 11 11 12 12 9 10 10 11 11 12 10 11 12 13 14 16 28 32 37 42 48 56 28 32 37 42 48 56 28 32 37 42 48 56 19 20 21 22 23 24 13 15 16 18 19 21 236 252 252 299 268 331 16 17 17 18 19 20 189 232 260 310 325 382 13 13 14 15 15 16 151 185 208 248 260 306 4,615 5,489 6,309 8,543 9,299 10,884 994 1,130 1,218 1,395 1,436 1,649 3,620 4,360 5,091 7,148 7,863 9,234 4,615 5,489 6,309 8,543 9,299 10,884
  • 104.
    Year 8 10,579 2 23 23 25 8 17 19 3 13 4 12 253 13 13 18 64 64 64 25 23 331 21 422 17 338 12,354 1,776 10,579 12,354
  • 105.
    Capex Details -Typical ZO (INR '000) Rate per unit Particulars No of Units (INR) FY11P Computer Systems Notebooks 7 45 315 Desktops 12 35 420 Switch (24 PORT) 1 4 4 Cabling and Networking 150 UPS 5 KVA with 1 Battery 1 90 90 Backup Drive 1 5 5 Laser Printer 1 15 15 Tally-Single User 1 13 13 TOTAL IT CAPEX 1,012 Furniture Area Manager Table 1 3 3 AM Chair 1 2 2 Reception Chair 5 1 5 Computer Table 10 2 15 Table OA 1 2 2 Office Table Drawer 12 2 18 Chairs 10 1 6 White Board 3 2 6 Almirah 1 5 5 Settee 1 1 1 Small Table / Stool 2 1 1 Notice Board 5 2 8 Painting (Wall & Fittings) 5 Glow Board Signage 1 10 10 Curtains 5 Filing Cabinet 6 6 36 Wooden Partition 30 TOTAL FURNITURE CAPEX 156 Electricals Earthings 4 Ceiling Fans 8 1 10 Electrical Fittings 4 Flooring 4 Exhaust Fan 2 2 4 Tube Lights/CFL 8 0 3 Generator(KV) 1 25 25 Electric Meter Installation 1 10 10 Desert Cooler 2 6 12 Air Conditioners 2 20 40 Blowers 4 5 20 Telephone / ISDN Network 1 4 4 EPABX 3 Line 1 15 15
  • 106.
    Miscellaneous 15 TOTAL EQUIPMENT CAPEX 169 Total 1,337 OVERALL CAPEX New ZOs Total ZOs FY11P Year 1 2 2 2,675 Year 2 2 4 Year 3 2 6 Year 4 3 9 Year 5 3 12 Year 6 3 15 Year 7 3 18 Year 8 0 18 Total Capex 2,675 IT Systems Year 1 2 2 2,024 Year 2 2 4 Year 3 2 6 Year 4 3 9 Year 5 3 12 Year 6 3 15 Year 7 3 18 Year 8 0 18 Total IT Systems Capex 2,024 Furniture & Fixtures Year 1 2 2 312 Year 2 2 4 Year 3 2 6 Year 4 3 9 Year 5 3 12 Year 6 3 15 Year 7 3 18 Year 8 0 18 Total Furniture Capex 312 Office Equipment Year 1 2 2 339 Year 2 2 4 Year 3 2 6 Year 4 3 9 Year 5 3 12 Year 6 3 15
  • 107.
    Year 7 3 18 Year 8 0 18 Total Office Equipment Capex 339 Check -
  • 108.
    FY12P FY13P FY14P FY15P FY16P FY17P FY18P 40 75 90 5 5 5 5 15 - - 105 120 5 5 5 - - - - - - -
  • 109.
    - - - - - - - - - 105 120 5 5 5 FY12P FY13P FY14P FY15P FY16P FY17P FY18P - - 210 240 10 10 10 2,541 - - 200 228 10 10 2,414 - - 190 217 9 3,440 - - 270 309 3,268 - - 257 3,104 - - 2,949 - - 2,541 2,414 3,650 3,707 3,532 3,455 594 - - 210 240 10 10 10 1,923 - - 200 228 10 10 1,827 - - 190 217 9 2,603 - - 270 309 2,473 - - 257 2,349 - - 2,232 - - 1,923 1,827 2,813 2,912 2,777 2,738 594 - - - - - - - 296 - - - - - - 282 - - - - - 401 - - - - 381 - - - 362 - - 344 - - 296 282 401 381 362 344 - - - - - - - - 322 - - - - - - 306 - - - - - 435 - - - - 414 - - - 393 - -
  • 110.
    373 - - 322 306 435 414 393 373 - - - - - - - -
  • 111.
    Annual Revenue &Expenses - All AOs (INR '000) Annual Phasing Factor 0.5 New TKs Cumulative New AOs Opening TKs Opening REVENUE LINES Revenue Share from TKs Year 0 106 236 9 Year 1 155 391 14 Year 2 544 935 20 Year 3 934 1,869 20 Year 4 1,267 3,136 25 Year 5 1,683 4,819 25 Year 6 1,749 6,568 25 Year 7 2,096 8,664 25 Year 8 1,897 10,561 18 Total Revenue Share (A) Revenue from Other Services Year 0 106 236 9 Year 1 155 391 14 Year 2 544 935 20 Year 3 934 1,869 20 Year 4 1,267 3,136 25 Year 5 1,683 4,819 25 Year 6 1,749 6,568 25 Year 7 2,096 8,664 25 Year 8 1,897 10,561 18 Total revenue from Other Services (B) Revenue from Placement Service Revenue from Placement Registration Revenue from Placements Total Revenue from Placement Service TOTAL REVENUE FROM EDUCATION RELATED ACTIVITIES (C = A+B) OPERATING EXPENSES Operating Expenses Per AO Year 0 9 Year 1 14 Year 2 20 Year 3 20 Year 4 25 Year 5 25
  • 112.
    Year 6 25 Year 7 25 Year 8 18 Total (D) EBITDA (E = C - D) MANPOWER EXPENSES Manpower Expenses Per AO Year 0 9 Year 1 14 Year 2 20 Year 3 20 Year 4 25 Year 5 25 Year 6 25 Year 7 25 Year 8 18 Total Manpower Expenses (F) OTHER OPERATING EXPENSES Other Operating Expenses Per AO Year 0 9 Year 1 14 Year 2 20 Year 3 20 Year 4 25 Year 5 25 Year 6 25 Year 7 25 Year 8 18 Total Other Operating Expenses (G) TOTAL OPERATING EXPENSES - AO (H = F + G)
  • 113.
    Cumulative AOs FY11P FY12P FY13P FY14P FY15P 110 193 243 255 268 9 25,997 45,495 57,323 60,189 63,199 23 8,513 29,795 37,542 39,419 41,390 43 29,980 104,930 132,212 138,823 63 51,447 180,066 226,883 88 69,775 244,213 113 92,696 138 163 181 34,510 105,270 251,243 481,661 807,204 - - - - - 9 - - - - - 23 - - - - - 43 - - - - 63 - - - 88 - - 113 - 138 163 181 - - - - - - - 1,514 2,540 3,903 830 8,697 32,859 57,888 155,676 830 8,697 34,373 60,428 159,579 35,340 113,966 285,616 542,090 966,783 2,790 3,224 4,715 5,035 6,719 9 25,106 29,012 42,432 45,314 60,469 23 19,527 45,130 66,006 70,489 94,063 43 29,290 67,696 99,008 105,734 63 30,754 71,080 103,959 88 40,365 93,293 113 42,383
  • 114.
    138 163 181 44,632 103,433 206,888 326,257 499,901 (9,292) 10,534 78,728 215,833 466,882 126% 91% 72% 60% 52% 1,895 2,241 3,323 3,656 5,185 9 17,051 20,166 29,909 32,900 46,666 23 13,262 31,370 46,526 51,178 72,592 43 19,892 47,055 69,789 76,767 63 20,887 49,407 73,278 88 27,414 64,847 113 28,785 138 163 181 30,312 71,428 144,377 230,689 362,935 895 983 1,391 1,379 1,534 9 8,055 8,846 12,523 12,414 13,803 23 6,265 13,761 19,480 19,311 21,471 43 9,398 20,641 29,220 28,966 63 9,867 21,673 30,681 88 12,951 28,446 113 13,598 138 163 181 14,320 32,004 62,511 95,569 136,966 44,632 103,433 206,888 326,257 499,901
  • 115.
    FY16P FY17P FY18P 281 295 310 66,359 69,677 73,160 43,459 45,632 47,914 145,764 153,052 160,705 238,227 250,138 262,645 307,709 323,094 339,249 324,438 408,791 429,231 96,348 337,219 424,895 115,449 404,072 104,494 1,222,304 1,703,053 2,246,366 - - - - - - - - - - - - - - - - - - - - - - - - - - - - - - 5,320 7,018 8,555 222,798 308,595 394,976 228,118 315,613 403,531 1,450,421 2,018,666 2,649,897 7,301 8,428 9,174 65,713 75,856 82,569 102,220 117,998 128,440 141,094 153,330 176,998 1 111,020 148,149 160,997 2 136,446 145,714 194,445 3 97,958 143,268 153,000 4
  • 116.
    44,502 102,856 150,432 5 46,727 107,998 6 35,326 7 698,954 887,172 1,046,881 751,467 1,131,494 1,603,016 48% 44% 40% 5,704 6,657 7,322 51,333 59,910 65,901 79,851 93,193 102,512 108,887 119,776 139,789 80,606 114,332 125,765 96,177 105,795 150,060 68,090 100,986 111,085 30,224 71,494 106,036 31,735 75,069 23,992 515,167 697,221 900,209 1,598 1,772 1,852 14,380 15,946 16,668 22,370 24,805 25,928 32,207 33,554 37,208 30,415 33,817 35,232 40,269 39,919 44,385 29,868 42,282 41,915 14,278 31,361 44,396 14,992 32,930 11,334 183,787 236,678 289,996 698,954 933,899 1,190,205
  • 117.
    Annual Expenses -Typical AO (INR '000) Growth (%) [#] Year 1 Manpower Expenses 1,895 Bank Charges 1 Consumables 10% 9 Courier/ Speed post 10% 12 Electricity Exp. 12 Generator expenses 24 Legal charges 10% 10 Newspaper & magazine 2 Office supply (Tea, Coffee, Mineral Water etc.) 12 Photographs/ Slides/ Display 10% 6 Printing Expenses 10% 6 Rent 120 Repair & Maintenance (Computer equipments) - Stationary 6 Sundry Expenses 10% 6 Telephone/ Fax/ Email 15% 24 STD/ ISD 15% 12 Mobile 15% 36 Wages 15 Xeroxing 10% 6 Training Expenses 240 Local Travel Per Team Member 36 Travel Local 288 National Travel Per Team Member 6 Travel National 48 Total Operating Expenses 2,790 Manpower Expenses 1,895 Other Expenses 895 Total Expenses 2,790
  • 118.
    Year 2 Year 3 Year 4 Year 5 Year 6 Year 7 2,241 3,323 3,656 5,185 5,704 6,657 1 1 1 1 2 2 10 11 12 13 14 16 13 15 16 18 19 21 13 13 14 15 15 16 25 26 28 29 31 32 11 12 13 15 16 18 2 2 2 2 2 2 13 13 14 15 15 16 7 7 8 9 10 11 7 7 8 9 10 11 126 132 139 146 153 161 8 8 9 9 10 10 6 7 7 7 8 8 7 7 8 9 10 11 28 32 37 42 48 56 14 16 18 21 24 28 41 48 55 63 72 83 16 17 17 18 19 20 7 7 8 9 10 11 189 315 236 268 252 284 38 40 42 44 46 48 378 595 625 700 735 820 6 7 7 7 8 8 63 99 104 117 123 137 3,224 4,715 5,035 6,719 7,301 8,428 2,241 3,323 3,656 5,185 5,704 6,657 983 1,391 1,379 1,534 1,598 1,772 3,224 4,715 5,035 6,719 7,301 8,428
  • 119.
    Year 8 7,322 2 18 23 17 34 19 3 17 12 12 169 11 8 12 64 32 96 21 12 268 51 861 8 144 9,174 7,322 1,852 9,174
  • 120.
    Capex Details -Typical AO (INR '000) Rate per unit Particulars No of Units INR Computer Hardware Computer Systems Notebooks 5 40 Desktops 8 25 Switch (24 PORT) 1 40 Cabling and Networking 1 3 UPS 5 KVA with 1 Battery 1 90 Backup Drive 1 5 Laser Printer 1 15 Tally - Single User 1 13 TOTAL IT SYSTEM CAPEX Furniture Territory Manager Table 1 2 TM Chair 1 2 Reception chair 3 1 Computer Table 3 2 Table OA 1 2 Office Table 1 Drawer 5 1 Chairs 8 1 White Board 2 2 Almirah 2 3 Settee 1 1 Small Table / Stool 2 1 Notice Board 5 1 Painting (Wall & Fittings) Glow board Signage 2 10 Curtains Filing Cabinet 1 6 Wooden Partition TOTAL FURNITURE CAPEX Electricals Earthings Ceiling Fans 4 2 Electrical Fittings Flooring Exhaust Fan 2 2 Tube Lights/CFL 8 0 Generator(KV) 1 25 Electric Meter Installation 1 3 Desert Cooler 2 6 Blowers 2 5 Telephone / ISDN Network 1 2 Miscellaneous TOTAL EQUIPMENT CAPEX
  • 121.
    Total OVERALL CAPEX New AOs Total AOs Year 0 9 Year 1 14 23 Year 2 20 43 Year 3 20 63 Year 4 25 88 Year 5 25 113 Year 6 25 138 Year 7 25 163 Year 8 18 181 Total Capex IT Systems Year 0 9 Year 1 14 23 Year 2 20 43 Year 3 20 63 Year 4 25 88 Year 5 25 113 Year 6 25 138 Year 7 25 163 Year 8 18 181 Total IT Systems Capex Furniture & Fixtures Year 0 9 Year 1 14 23 Year 2 20 43 Year 3 20 63 Year 4 25 88 Year 5 25 113 Year 6 25 138 Year 7 25 163 Year 8 18 181 Total Furniture Capex Office Equipment Year 0 9 Year 1 14 23 Year 2 20 43 Year 3 20 63 Year 4 25 88 Year 5 25 113 Year 6 25 138
  • 122.
    Year 7 25 163 Year 8 18 181 Total Office Equipment Capex Check
  • 123.
    FY11P FY12P FY13P FY14P FY15P FY16P FY17P FY18P 200 40 200 75 40 3 90 9 5 5 5 5 5 15 15 13 566 - - 24 120 5 5 5 2 2 3 5 2 3 5 4 6 1 1 5 3 20 1 6 20 86 - - - - - - - 4 6 4 4 4 3 25 3 12 10 2 10 87 - - - - - - -
  • 124.
    739 - - 24 120 5 5 5 FY11P FY12P FY13P FY14P FY15P FY16P FY17P FY18P - - 216 1,080 45 45 45 - 10,346 - - 336 1,680 70 70 70 14,041 - - 456 2,280 95 95 13,339 - - 433 2,166 90 15,840 - - 514 2,572 15,048 - - 489 14,296 - - 13,581 - 63 10,346 14,041 13,555 17,256 17,229 17,124 16,471 3,379 - - 216 1,080 45 45 45 - 7,924 - - 336 1,680 70 70 70 10,754 - - 456 2,280 95 95 10,216 - - 433 2,166 90 12,132 - - 514 2,572 11,525 - - 489 10,949 - - 10,402 - 63 7,924 10,754 10,432 13,548 13,706 13,777 13,292 3,379 - - - - - - - - 1,208 - - - - - - - 1,640 - - - - - - 1,558 - - - - - 1,850 - - - - 1,757 - - - 1,669 - - 1,586 - - 1,208 1,640 1,558 1,850 1,757 1,669 1,586 - - - - - - - - - 1,214 - - - - - - - 1,647 - - - - - - 1,565 - - - - - 1,858 - - - - 1,765 - - - 1,677 - -
  • 125.
    1,593 - - 1,214 1,647 1,565 1,858 1,765 1,677 1,593 - - - - - - - - -
  • 126.
    Manpower Costs -Typical ZO & AO (INR '000) Slab (Yr 1 - 4) Slab No. Min Max 0 - - 1 5 10 2 10 20 3 12 25 4 25 40 5 35 50 Annual Increment 10% Incentives 25% Churn Rate (Asst. Manager & Above) 10% Average 1 Month Salary (Asst. Manager & Above) - ZO 33 Average 1 Month Salary (Asst. Manager & Above) - AO 23 Zonal Office (ZO) Department Designation Function Management Senior Manager Area Manager Operations & Franchisee Mgmt. Manager Expansion Manager Sales & Mktg. Assistant Manager Product Incharge Support Staff Marketing HR Manager HR Assistant Manager HR Placement Assistant Manager Placements Admin Office Administrator Assistant Manager Accounts Support Staff Accounts Support Staff Accounts Support Staff Accounts Office Administrator Audit Office Administrator Audit Assistant Manager Audit Office Administrator Audit Office Administrator Audit Office Administrator Audit Support Staff MIS Year 1 Year 2 Team Size 9 12 New Joinees 9 3 Existing Employees 0 9 Managerial Cadre (Total) 5 6 Area Office (AO)
  • 127.
    Department Designation Function Management Manager Area Manager Operations Assistant Manager Expansion & Franchisee Relations Assistant Manager Sales & Marketing Assistant Manager Expansion & Franchisee Relations Assistant Manager Product Incharge Support Staff Marketing Support Staff Field Executive Support Staff Field Executive Office Administrator TGC Support Staff TGC Admin Office Administrator Accounts Support Staff Accounts Support Staff MIS Placement Office Administrator Placements Office Administrator Placements Office Administrator Placements Office Administrator Placements Year 1 Year 2 Team Size 8 10 New Joinees 8 2 Existing Employees - 8 Managerial Cadre 4 4 Cost of Hiring Cost of Hiring Managers (ZO) 33 39 Cost of Hiring Managers (AO) 130 185 Total Cost 162 224 FY10E FY11P Total Number of People Hired ZONAL OFFICES 1 2 18 2 2 3 2 4 3 5 3 6 3 7 3 8 0 Total ZO Hires 18 Total ZO Staff - 18 1 14 112 2 20
  • 128.
    3 20 4 25 5 25 6 25 7 25 8 18 Total AO Hires 112 Total AO Staff 83 195 Field Insurance Personnel - Training Institute Personnel 6 Total Field Staff 83 219 Total ZO Placement Staff Placement Personnel Per ZO 1 1 2 2 2 2 3 2 4 3 5 3 6 3 7 3 8 - Total ZO Placement Staff 2 Total AO Placement Staff Placement Personnel Per AO 1 1 14 14 2 20 3 20 4 25 5 25 6 25 7 25 8 18 Total AO Placement Staff 14
  • 129.
    Slab (Yr 5- 8) Designation Min Max - - - Support Staff 7 12 Office Administrator 12 24 Assistant Manager 15 30 Manager 30 45 Senior Manager 40 60 Time of Recruitment Applicable Salary Slab (Yr 1-4) Slab No. Year Month Min Max Average 5 1 1 35 50 53 4 1 1 25 40 41 4 1 1 25 40 33 3 3 1 12 25 19 1 1 1 5 10 8 4 1 1 25 40 33 3 2 1 12 25 19 3 1 6 12 25 19 2 1 1 10 20 15 3 1 1 12 25 19 1 3 1 5 10 8 1 5 1 5 10 8 1 7 1 5 10 8 2 1 1 10 20 15 2 2 1 10 20 15 3 4 1 12 25 19 2 5 1 10 20 15 2 7 1 10 20 15 2 8 1 10 20 15 1 2 1 5 10 8 Year 3 Year 4 Year 5 Year 6 Year 7 Year 8 14 15 17 17 19 20 2 1 2 0 2 1 12 14 15 17 17 19 7 8 8 8 8 8
  • 130.
    Time of Recruitment Applicable Salary Slab (Yr 1-4) Slab No. Year Month Min Max Average 4 1 1 25 40 41 3 1 1 12 25 23 3 1 1 12 25 19 3 1 1 12 25 23 3 3 1 12 25 19 1 2 6 5 10 8 1 1 1 5 10 8 1 3 1 5 10 8 2 1 1 10 20 15 1 3 1 5 10 8 2 1 1 10 20 15 1 3 1 5 10 8 1 2 1 5 10 8 2 1 1 10 20 15 2 3 1 10 20 15 2 5 1 10 20 15 2 7 1 10 20 15 Year 3 Year 4 Year 5 Year 6 Year 7 Year 8 15 15 16 16 17 17 5 - 1 - 1 - 10 15 15 16 16 17 6 7 7 7 7 7 46 78 78 78 78 - 278 405 405 405 405 292 323 483 483 483 483 292 FY12P FY13P FY14P FY15P FY16P FY17P 6 4 2 4 0 4 18 6 4 2 4 0 18 6 4 2 4 27 9 6 3 27 9 6 27 9 27 24 28 39 46 48 53 42 70 109 155 203 256 28 70 - 14 - 14 160 40 100 - 20 -
  • 131.
    160 40 100 - 20 200 50 125 - 200 50 125 200 50 200 188 270 340 364 395 409 383 653 993 1,357 1,752 2,161 - - 8 10 12 15 6 7 14 14 14 14 431 730 1,124 1,536 1,981 2,446 1 1 1 1 1 1 2 2 2 2 2 2 2 2 2 2 2 2 2 2 2 2 2 3 3 3 3 3 3 3 3 3 3 4 6 9 12 15 18 1 2 2 3 3 4 14 28 28 42 42 56 20 20 40 40 60 60 20 20 40 40 60 25 25 50 50 25 25 50 25 25 25 34 68 113 172 242 326
  • 132.
    Applicable Salary Slab(Yr 5-8) Year 1 2 3 Min Max Average Month Total Total Total 40 60 63 638 701 771 30 45 47 488 536 590 30 45 38 390 429 472 15 30 23 - - 269 7 12 10 90 99 109 30 45 38 390 429 472 15 30 23 - 244 269 15 30 23 130 244 269 12 24 18 180 198 218 15 30 23 222 244 269 7 12 10 - - 109 7 12 10 - - - 7 12 10 - - - 12 24 18 180 198 218 12 24 18 - 198 218 15 30 23 - - - 12 24 18 - - - 12 24 18 - - - 12 24 18 - - - 7 12 10 - 99 109 2,707 3,620 4,360
  • 133.
    Applicable Salary Slab(Yr 5-8) Year 1 2 3 Min Max Average Month Total Total Total 30 45 47 488 536 590 15 30 28 278 305 336 15 30 23 222 244 269 15 30 28 278 305 336 15 30 23 - - 269 7 12 10 - 58 109 7 12 10 90 99 109 7 12 10 - - 109 12 24 18 180 198 218 7 12 10 - - 109 12 24 18 180 198 218 7 12 10 - - 109 7 12 10 - 99 109 12 24 18 180 198 218 12 24 18 - - 218 12 24 18 - - - 12 24 18 - - - 1,895 2,241 3,323 FY18P 2 4 0 6 3 6 9 0 30 286 - 20
  • 134.
    - 25 - 125 50 144 364 2,525 20 14 2,845 1 2 2 2 3 3 3 3 - 18 4 56 80 60 75 50 50 25 18 414
  • 135.
    4 5 6 7 8 Total Total Total Total Total 849 1,098 1,208 1,329 1,462 649 824 906 997 1,096 519 659 725 797 877 295 395 435 478 526 120 167 184 202 222 519 659 725 797 877 295 395 435 478 526 295 395 435 478 526 240 316 348 383 421 295 395 435 478 526 120 167 184 202 222 - 167 184 202 222 - - - 202 222 240 316 348 383 421 240 316 348 383 421 295 395 435 478 526 - 316 348 383 421 - - - 383 421 - - - - 421 120 167 184 202 222 5,091 7,148 7,863 9,234 10,579
  • 136.
    4 5 6 7 8 Total Total Total Total Total 649 824 906 997 1,096 369 494 544 598 658 295 395 435 478 526 369 494 544 598 658 295 395 435 478 526 120 167 184 202 222 120 167 184 202 222 120 167 184 202 222 240 316 348 383 421 120 167 184 202 222 240 316 348 383 421 120 167 184 202 222 120 167 184 202 222 240 316 348 383 421 240 316 348 383 421 - 316 348 383 421 - - - 383 421 3,656 5,185 5,704 6,657 7,322
  • 138.
    TK P&L -Standalone (INR) Set-Up Costs Type A Number of computers 15 Cost of a PC 25,000 Software Cost 10,000 IT Equipment Cost 525,000 Furniture & Equipment Cost 12,000 Total Set-Up Cost 537,000 Amortization p.a. 20% Funding Through Loan 50% Loan Amount 268,500 Interest Rate 20% Year 1 Weighted Avg. TK EBIDTA 153,341 TYPE A TARAKENDRA Gross Revenue (Education) 843,750 Less: Pass through to AO 210,938 Net Revenue (Education) 632,813 Gross Revenue (Query Response) - Less: Pass through to AO - Net Revenue (Query Response) - Gross Revenue (E-Commerce) - Less: Pass through to AO - Net Revenue (E-Commerce) - Gross Revenue (Other Services) 12,656 Less: Pass through to AO - Net Revenue (Other Services) 12,656 Number of Students Trained 270 Number of Students Opting For Placements 27 Placement Registration Fees - Net Registration Fees To TK - Number of Students Getting Placed 3 Placement Fees 4,725 Net Placement Fees To TK 1,181 Gross Revenue 861,131 TK's Additional Service 43,057 Revenue Per Month 3,588 Total Gross Revenue 904,188 Total Net Revenue 689,707
  • 139.
    Growth (%) Expense Pro-rataMultiple 75% Franchise Fee 26,000 Manpower Expenses 252,000 Operating Expenses 112,500 Marketing Expenses 4,072 Total Expenses 394,572 EBIDTA 295,135 Margin % 43% Loan Opening 268,500 Repayment Schedule 0% Repaid - Loan O/S 268,500 Interest 53,700 Set Up Cost (Amortization@20%) 107,400 EBT 134,035 Margin % 19% Capex 537,000 Security Deposit 5,000 Net Cash Flow (246,865) IRR Manpower Workings Sales People 1 Salary 8,000 Increment 10% Instructors 2 Salary 10,000 Increment 10% QR + Ecom + Insurance Sales - Salary 8,000 Increment 5% Total Manpower Cost 336,000 Total Employees 3 Average Annual Salary 112,000 Operating Expenses Rent 96,000 Operating Expenses 54,000 Total Operating Expenses 150,000
  • 140.
    TYPE B TARAKENDRA GrossRevenue (Education) 468,750 Less: Pass through to AO 117,188 Net Revenue (Education) 351,563 Gross Revenue (Query Response) - Less: Pass through to AO - Net Revenue (Query Response) - Gross Revenue (E-Commerce) - Less: Pass through to AO - Net Revenue (E-Commerce) - Gross Revenue (Other Services) 14,063 Less: Pass through to AO - Net Revenue (Other Services) 14,063 Number of Students Trained 180 Number of Students Opting For Placements 18 Placement Registration Fees - Net Registration Fees To TK - Number of Students Getting Placed 2 Placement Fees 3,150 Net Placement Fees To TK 788 Gross Revenue 485,963 TK's Additional Service 24,298 Total Gross Revenue 971,925 Total Net Revenue 390,711 Growth (%) Franchise Fee 18,000 Manpower Expenses 99,000 Operating Expenses 99,000 Marketing Expenses 3,257 Total Expenses 219,257 EBIDTA 171,453 Margin % 44% Interest 35,900 Set Up Costs 71,800 EBT 63,753 Margin % 16% Capex 359,000 Security Deposit 5,000 Net Cash Flow (228,447)
  • 141.
    Manpower Workings Sales People 1 Salary 5,000 Increment 7% Instructors 1 Salary 6,000 Increment 7% QR + Ecom + Insurance Sales - Salary 5,000 Increment 5% Total Manpower Cost 132,000 Total Employees 2 Average Annual Salary 66,000 Operating Expenses Rent 84,000 Operating Expenses 48,000 Total Operating Costs 132,000 TYPE C TARAKENDRA Gross Revenue (Education) 210,938 Less: Pass through to AO 52,734 Net Revenue (Education) 158,203 Gross Revenue (Query Response) - Less: Pass through to AO - Net Revenue (Query Response) - Gross Revenue (E-Commerce) - Less: Pass through to AO - Net Revenue (E-Commerce) - Gross Revenue (Other Services) 6,328 Less: Pass through to AO - Net Revenue (Other Services) 6,328 Number of Students Trained 90 Number of Students Opting For Placements 9 Placement Registration Fees - Net Registration Fees To TK - Number of Students Getting Placed 1 Placement Fees 1,575 Net Placement Fees To TK 394 Gross Revenue 218,841
  • 142.
    TK's Additional Service 10,942 Total Gross Revenue 229,783 Total Net Revenue 175,867 Franchise Fee 15,000 Manpower Expenses 27,000 Operating Expenses 67,500 Marketing Expenses 2,036 Total Expenses 111,536 EBIDTA 64,331 37% Interest 18,100 Set Up Cost (Amortization@20%) 36,200 EBT 10,031 Margin % 6% Capex 181,000 Security Deposit 4,000 Net Cash Flow (138,769) Manpower Workings Instructors 1 Salary 3,000 Increment 5% QR + Ecom + Insurance Sales - Salary 3,000 Increment 5% Total Manpower Cost 36,000 Total Employees 1 Average Annual Salary 36,000 Operating Expenses Rent 60,000 Operating Expenses 30,000 Total Operating Cost 90,000 OTHER INFORMATION People Employed (Across TKs) 1.8 Average Salary Paid (Weighted Avg) 7,000 Average Set Up Cost 323,400 Avg # of Instructors 1.2 Weighted Average Payroll Per TK 134,400 Weighted Average Salary per Employee per Month 6,222
  • 143.
    New TKs Total TKs FY11P Weighted Average FTEs per TK 1.8 Year -3 88 440 Year -2 61 149 305 Year -1 (19) 130 (76) Year 0 106 236 360 Year 1 155 391 278 Year 2 544 935 Year 3 934 1,869 Year 4 1,267 3,136 Year 5 1,683 4,819 Year 6 1,749 6,568 Year 7 2,096 8,664 Year 8 1,897 10,561 Weighted Average FTE's in TKs 1,308 New TKs Total TKs FY11P Weighted Average Compensation / Payroll per TK 134 Year -3 88 42,637 Year -2 61 149 27,146 Year -1 (19) 130 (6,533) Year 0 106 236 28,315 Year 1 155 391 20,773 Year 2 544 935 Year 3 934 1,869 Year 4 1,267 3,136 Year 5 1,683 4,819 Year 6 1,749 6,568 Year 7 2,096 8,664 Year 8 1,897 10,561 Weighted Average Compensation / Payroll in TKs 112,338 New TKs Total TKs FY11P Weighted Average EBIDTA per TK 153,341 Year -3 88 17,563,048 Year -2 61 149 12,704,077 Year -1 (19) 130 (5,519,489) Year 0 106 236 22,540,478 Year 1 155 391 23,700,328 Year 2 544 935 Year 3 934 1,869 Year 4 1,267 3,136 Year 5 1,683 4,819 Year 6 1,749 6,568
  • 144.
    Year 7 2,096 8,664 Year 8 1,897 10,561 Weighted Average EBIDTA in TKs 70,988,442
  • 145.
    Type B Type C 10 5 25,000 25,000 10,000 10,000 350,000 175,000 9,000 6,000 359,000 181,000 20% 20% 50% 50% 179,500 90,500 20% 20% Year 2 Year 3 Year 4 Year 5 Year 6 212,646 290,499 208,264 199,580 178,203 1,476,563 1,860,469 1,953,492 2,051,167 2,153,725 369,141 465,117 488,373 512,792 538,431 1,107,422 1,395,352 1,465,119 1,538,375 1,615,294 12 18 24 36 48 4 5 7 11 14 8 13 17 25 34 3 5 10 14 16 1 2 4 5 6 2 3 6 8 10 18,457 18,605 19,535 20,512 21,537 - - - - - 18,457 18,605 19,535 20,512 21,537 450 540 540 540 540 113 135 135 135 135 - 13,500 13,500 13,500 13,500 - 12,150 12,150 12,150 12,150 11 20 20 34 34 20,672 39,070 41,023 71,791 75,380 5,168 9,767 10,256 17,948 18,845 1,515,706 1,931,667 2,027,584 2,157,019 2,264,207 75,785 96,583 101,379 107,851 113,210 6,315 8,049 8,448 8,988 9,434 1,591,491 2,028,250 2,128,964 2,264,870 2,377,417 1,206,842 1,532,473 1,608,462 1,696,869 1,781,080
  • 146.
    75% 27% 5% 5% 5% 32,000 42,000 48,000 48,000 49,500 602,400 773,760 956,976 1,041,560 1,134,048 170,400 193,920 221,088 252,528 288,978 6,583 6,877 7,779 7,223 7,950 811,383 1,016,557 1,233,843 1,349,311 1,480,476 395,459 515,916 374,619 347,558 300,604 33% 34% 23% 20% 17% 268,500 268,500 214,800 161,100 107,400 0% 20% 20% 20% 20% - 53,700 53,700 53,700 53,700 268,500 214,800 161,100 107,400 53,700 53,700 48,330 37,590 26,850 16,110 107,400 107,400 107,400 107,400 - 234,359 360,186 229,629 213,308 284,494 19% 24% 14% 13% 16% - - - - - 8,000 12,000 - - - 387,459 503,916 374,619 347,558 300,604 1 2 2 2 2 8,800 9,680 10,648 11,713 12,884 3 3 3 3 3 11,000 12,100 13,310 14,641 16,105 1 1 2 2 2 8,400 8,820 9,261 9,724 10,210 602,400 773,760 956,976 1,041,560 1,134,048 5 6 7 7 7 120,480 128,960 136,711 148,794 162,007 105,600 116,160 127,776 140,554 154,609 64,800 77,760 93,312 111,974 134,369 170,400 193,920 221,088 252,528 288,978
  • 147.
    820,313 1,033,594 1,085,273 1,139,537 1,196,514 205,078 258,398 271,318 284,884 299,128 615,234 775,195 813,955 854,653 897,385 12 18 24 36 48 4 5 7 11 14 8 13 17 25 34 3 5 10 14 16 1 2 4 5 6 2 3 6 8 10 20,508 20,672 21,705 22,791 23,930 - - - - - 20,508 20,672 21,705 22,791 23,930 450 540 540 540 540 113 135 135 135 135 - 13,500 13,500 13,500 13,500 - 12,150 12,150 12,150 12,150 11 20 20 34 34 20,672 39,070 41,023 71,791 75,380 5,168 9,767 10,256 17,948 18,845 861,507 1,106,859 1,161,536 1,247,668 1,309,389 43,075 55,343 58,077 62,383 65,469 1,723,014 2,213,718 2,323,072 2,495,336 2,618,778 683,996 873,143 916,166 969,958 1,017,824 75% 28% 5% 6% 5% 21,000 27,500 31,000 31,000 31,500 287,400 385,590 490,299 532,383 578,328 147,600 165,120 184,806 206,937 231,828 5,266 5,502 6,223 5,778 6,360 461,266 583,712 712,328 776,098 848,016 222,729 289,432 203,838 193,860 169,807 33% 33% 22% 20% 17% 35,900 32,310 25,130 17,950 10,770 71,800 71,800 71,800 71,800 - 115,029 185,322 106,908 104,110 159,037 17% 21% 12% 11% 16% - - - - - 8,000 10,000 - - - 178,829 247,122 178,708 175,910 159,037
  • 148.
    1 2 2 2 2 5,500 6,050 6,655 7,321 8,053 2 2 2 2 2 6,600 7,260 7,986 8,785 9,663 1 1 2 2 2 5,250 5,513 5,788 6,078 6,381 287,400 385,590 490,299 532,383 578,328 4 5 6 6 6 71,850 77,118 81,717 88,731 96,388 92,400 101,640 111,804 122,984 135,283 55,200 63,480 73,002 83,952 96,545 147,600 165,120 184,806 206,937 231,828 369,141 465,117 488,373 512,792 538,431 92,285 116,279 122,093 128,198 134,608 276,855 348,838 366,280 384,594 403,823 12 18 24 36 48 4 5 7 11 14 8 13 17 25 34 3 5 10 14 16 1 2 4 5 6 2 3 6 8 10 9,229 9,302 9,767 10,256 10,769 - - - - - 9,229 9,302 9,767 10,256 10,769 300 360 360 360 360 75 90 90 90 90 - 9,000 9,000 9,000 9,000 - 8,100 8,100 8,100 8,100 8 14 14 23 23 13,781 26,047 27,349 47,861 50,254 3,445 6,512 6,837 11,965 12,563 392,165 509,489 534,523 579,958 608,518
  • 149.
    19,608 25,474 26,726 28,998 30,426 411,773 534,964 561,249 608,955 638,944 309,148 398,242 417,733 443,946 465,725 18,000 23,000 25,500 25,500 25,500 79,200 87,120 143,748 158,123 173,935 97,500 105,825 115,084 125,401 136,918 3,291 3,438 3,890 3,611 3,975 197,991 219,383 288,221 312,635 340,328 111,156 178,859 129,512 131,311 125,397 36% 45% 31% 30% 27% 18,100 16,290 12,670 9,050 5,430 36,200 36,200 36,200 36,200 - 56,856 126,369 80,642 86,061 119,967 18% 32% 19% 19% 26% - - - - - 6,000 8,000 - - - 87,056 154,569 116,842 122,261 119,967 1 1 1 1 1 3,300 3,630 3,993 4,392 4,832 1 1 2 2 2 3,300 3,630 3,993 4,392 4,832 79,200 87,120 143,748 158,123 173,935 2 2 3 3 3 39,600 43,560 47,916 52,708 57,978 63,000 66,150 69,458 72,930 76,577 34,500 39,675 45,626 52,470 60,341 97,500 105,825 115,084 125,401 136,918 3.4 4.0 5.0 5.0 5.0 7,341 7,990 8,287 9,021 9,825 1.8 1.8 1.8 1.8 1.8 267,120 343,836 445,014 484,514 527,715 6,547 7,163 7,417 8,075 8,795
  • 150.
    FY12P FY13P FY14P FY15P FY16P 3.4 4.0 5.0 5.0 5.0 440 440 440 440 440 305 305 305 305 305 (95) (95) (95) (95) (95) 424 530 530 530 530 526 618 773 773 773 980 1,851 2,177 2,722 2,722 1,681 3,176 3,736 4,670 2,280 4,307 5,067 3,029 5,722 3,149 2,579 5,330 9,586 15,747 23,283 FY12P FY13P FY14P FY15P FY16P 267 344 445 485 528 46,439 50,598 55,148 55,148 55,148 29,555 32,191 35,073 38,228 38,228 (8,455) (9,206) (10,027) (10,924) (11,907) 36,447 47,171 51,359 55,938 60,947 41,286 53,143 68,781 74,887 81,564 73,157 145,399 187,157 242,230 263,731 125,540 249,511 321,170 415,679 170,263 338,398 435,585 226,195 449,563 235,106 218,428 444,836 807,266 1,341,269 2,023,643 FY12P FY13P FY14P FY15P FY16P 212,646 290,499 208,264 199,580 178,203 15,681,831 13,441,151 10,701,783 10,701,783 10,701,783 12,174,385 10,870,360 9,317,162 7,418,281 7,418,281 (3,957,008) (3,792,022) (3,385,850) (2,902,067) (2,310,612) 30,792,941 22,075,937 21,155,489 18,889,478 16,190,478 32,866,569 44,899,593 32,189,216 30,847,098 27,542,997 83,466,372 115,747,482 158,124,655 113,362,021 108,635,433 143,232,417 198,628,395 271,349,716 194,534,827 194,258,046 269,388,485 368,016,309 258,072,283 357,883,253 268,238,767
  • 151.
    171,025,090 346,474,919 620,988,895 977,127,079 1,356,851,515
  • 152.
    Year 7 Year 8 152,740 121,611 2,261,411 2,374,482 565,353 593,620 1,696,059 1,780,861 60 72 18 22 42 50 18 20 7 8 11 12 22,614 23,745 - - 22,614 23,745 540 540 135 135 13,500 13,500 12,150 12,150 34 34 79,149 83,107 19,787 20,777 2,376,753 2,494,925 118,838 124,746 9,903 10,396 2,495,591 2,619,672 1,869,500 1,962,342
  • 153.
    5% 5% 49,500 49,500 1,235,200 1,345,855 331,313 380,569 8,388 9,033 1,624,401 1,784,956 245,100 177,385 13% 9% 53,700 - 20% 0% 53,700 - - - 5,370 - - - 239,730 177,385 13% 9% - - - - 245,100 177,385 2 2 14,172 15,590 3 3 17,716 19,487 2 2 10,721 11,257 1,235,200 1,345,855 7 7 176,457 192,265 170,070 187,077 161,243 193,492 331,313 380,569
  • 154.
    1,256,340 1,319,157 314,085 329,789 942,255 989,367 60 72 18 22 42 50 18 20 7 8 11 12 25,127 26,383 - - 25,127 26,383 540 540 135 135 13,500 13,500 12,150 12,150 34 34 79,149 83,107 19,787 20,777 1,374,194 1,442,238 68,710 72,112 2,748,388 2,884,477 1,068,081 1,120,852 5% 5% 31,500 31,500 628,504 683,313 259,838 291,373 6,710 7,226 926,552 1,013,413 141,530 107,439 13% 10% 3,590 - - - 137,940 107,439 13% 10% - - - - 137,940 107,439
  • 155.
    2 2 8,858 9,744 2 2 10,629 11,692 2 2 6,700 7,036 628,504 683,313 6 6 104,751 113,886 148,811 163,692 111,027 127,681 259,838 291,373 565,353 593,620 141,338 148,405 424,015 445,215 60 72 18 22 42 50 18 20 7 8 11 12 11,307 11,872 - - 11,307 11,872 360 360 90 90 9,000 9,000 8,100 8,100 23 23 52,766 55,405 13,192 13,851 638,504 669,989
  • 156.
    31,925 33,499 670,429 703,489 488,591 512,601 25,500 25,500 191,329 210,461 149,798 164,227 4,194 4,516 370,820 404,704 117,771 107,896 24% 21% 1,810 - - - 115,961 107,896 24% 21% - - - - 115,961 107,896 1 1 5,315 5,846 2 2 5,315 5,846 191,329 210,461 3 3 63,776 70,154 80,406 84,426 69,392 79,801 149,798 164,227 5.0 5.0 10,703 11,665 1.8 1.8 574,973 626,681 9,583 10,445
  • 157.
    FY17P FY18P 5.0 5.0 440 440 305 305 (95) (95) 530 530 773 773 2,722 2,722 4,670 4,670 6,334 6,334 6,732 8,415 5,948 6,997 3,773 7,127 3,415 32,132 41,633 FY17P FY18P 575 627 55,148 55,148 38,228 38,228 (11,907) (11,907) 66,428 66,428 88,868 96,860 287,246 312,969 452,575 492,928 563,762 613,802 578,676 748,959 467,273 601,472 281,716 559,910 254,984 2,868,012 3,829,781 FY17P FY18P 152,740 121,611 10,701,783 10,701,783 7,418,281 7,418,281 (2,310,612) (2,310,612) 12,890,784 12,890,784 23,607,549 18,796,222 96,999,252 83,139,630 186,423,768 166,455,506 263,836,609 252,836,037 488,910,556 350,507,572 371,981,684 508,170,668
  • 158.
    321,417,298 445,727,325 290,917,846 1,781,876,951 2,145,251,043