Institute of Project Management Ireland




      Project Case Study Report
             Smarthomes




            Brian Andrews
             12th Jan 2008




                                          2
Table of Contents:
                                                                                                                                Page
BACKGROUND .......................................................................................................................5
  Smarthomes .............................................................................................................................. 5
  Project Types ............................................................................................................................ 5
  Observations concerning organisational PM culture ................................................................ 6
PROJECT DESCRIPTION ........................................................................................................8
  Project Description ................................................................................................................... 8
  Project Selection ....................................................................................................................... 8
PROJECT MANAGEMENT DOCUMENTATION .................................................................9
  SCOPE ...................................................................................................................................... 9
      Initiation - Scope .................................................................................................................. 9
      Planning - Scope .................................................................................................................. 9
      Control – Scope.................................................................................................................... 9
      Critique – Scope................................................................................................................. 10
  TIME ...................................................................................................................................... 10
      Initiation - Time ................................................................................................................. 10
      Planning – Time ................................................................................................................. 10
      Control – Time ................................................................................................................... 11
      Critique - Time................................................................................................................... 11
  COST ...................................................................................................................................... 12
      Initiation – Cost.................................................................................................................. 12
      Control – Cost .................................................................................................................... 13
      Critique – Cost ................................................................................................................... 13
  HUMAN RESOURCES ......................................................................................................... 14
      Planning – Human Resources ............................................................................................ 14
      Execution – Human Resources .......................................................................................... 14
      Critique – Human Resources ............................................................................................. 14
  COMMUNICATION ............................................................................................................. 15
      Project Planning ................................................................................................................. 15
      Execution – Communication.............................................................................................. 16
      Critique – Communication ................................................................................................. 17



                                                                                                                                              3
RISK ....................................................................................................................................... 17
       Project Initiation................................................................................................................. 17
       Controlling - Risk .............................................................................................................. 18
       Critique - Risk .................................................................................................................... 18
   CONTRACT ........................................................................................................................... 19
       Planning – Contract............................................................................................................ 19
       Critique – Contract ............................................................................................................. 19
   INTEGRATION ..................................................................................................................... 20
       Project Planning ................................................................................................................. 20
       Control - Planning .............................................................................................................. 20
       Critique - Planning ............................................................................................................. 20
   Project Management Information Systems............................................................................. 21
Summary ..................................................................................................................................22
Enclosure..................................................................................................................................24
   Scope Statement ..................................................................................................................... 24
   Time ........................................................................................................................................ 25
   Cost ......................................................................................................................................... 25
   Quality .................................................................................................................................... 25
   Work Breakdown Structure .................................................................................................... 28
   Communication Plan .............................................................................................................. 32
   Contract / Procurement Summary .......................................................................................... 33
   Smarthomes Organisational Structure .................................................................................... 34
   Project Organisational Structure ............................................................................................. 35
       Appendix ............................................................................................................................ 36




                                                                                                                                                  4
BACKGROUND


Smarthomes

The company is based in Dundalk, Co. Louth, will all functions supported from this location.
Smarthomes was established up in 2002, 2,500 completed installations in 2007.
Smarthomes is the market leader in ‘Smart home’ technology; structured cabling (Cat5e & Co-
ax) and technology systems in new homes.


Almost all gadgets require some form or wiring, whether it's for electric power, connecting to
the phone network or the computer network. We are accustomed to having our electric power
centrally managed by a fuse box and then distributed to every room using electrical sockets.
Smarthomes has devised a fuse box device that centralises control of TV points, phone point,
CCTV and computer networks. This eliminates the eyesore of cables visibly tacked to skirting
boards and any future re-cabling of your home.


At the heart of the system is the Smart Connection Centre, the hub to where all incoming
telephone, broadband and TV services are brought, and subsequently distributed to various
rooms. The system enables wide access to a vast range of communication and entertainment
links in your house.

Services
The range of services covered include telephones, PC networking, broadband, aerial, cable and
satellite TV, Plasma /LCD screens, home cinema surround sound, multi room audio,
programmable mood lighting, CCTV, provision for home office and heating control via mobile
telephone.


Project Types

Smarthomes is a project based organisation. The project manager has full authority to assign
priorities and to direct the work of individuals assigned to the project. The project manager
reports into the Operations Manager. All other departments are there to support operations.




                                                                                                 5
With the nature of the business, projects are similar to each other, differencing only by means
of units, additional features and pricing mechanisms. A project manager can have 20 or more
sites to oversee, a site can consist of ten to hundreds of unites. Timescales can vary from
months to several years.


The country divided into three regions for project managers, split into three regions,
A) Dublin Region.
B) Northern half of country (line from Dublin to Galway north)
C) Southern half of country (Dublin to Galway south inc Galway).


Observations concerning organisational PM culture

A strong project management culture is developing within the organisation. A systematic
procedure operates for managing, tracking and reporting project status.


The sales dept retain the original documentation in orange folders, whilst copies of the
following are in the operations black folders.
      Copy of original sales quote & financial breakdown
      Copy of signed sales order
      Outline timescale for the project
Each project has its own case file and folder, containing the relevant supporting
documentation, which includes the following.

Project Scope Summary

      Description: contained in the original sales documentation, describing the goal of the
       project.
      Benefits: bullet points detailing the benefits to both developers and home owner that
       will be realised, tangible and intangible.
      Timescale; start dates and approximate finish requirements
      Assumptions & constraints
      Project duration – defined once the project manager has the kick-off meeting with site
       managers.
      Project structure


                                                                                                  6
Key Milestones
Milestones are identified and a Microsoft Excel spreadsheet is prepared for status reporting to
senior management.

Project Issues
A record of all issues encountered during the project

Scope Revisions
A document management system exists, recording and detailing revisions to scope, timescale
and documents. In conjunction with this, procedures are in place to monitor, control and report
on the project status.

Project Council
An important element of the project management culture within the organisation is the Project
Council, this council consists of all project managers, operation manager and general manager,
and quarterly, the managing director would join this council. Each Monday, this council meets
to discuss the current status of each project, issues of concern raised, resources allocated as
directed.


In summary, the project management culture is strong in the organisation, some of the
methodologies differ to that of the Pmbok, but in essence the system initiate, plans, monitors,
controls and reviews all projects in the organisation.




                                                                                                  7
PROJECT DESCRIPTION


Project Description

To provide and install a structured cabling system in twenty three apartments in the
Bridgewater Shopping Complex. The project provides for a communal satellite system and
provision for the connection to Eircom.

Business Strategy
Smarthomes is a sales based projectised organisation. Upon the successful tender for each
project, the operations dept is tasked with the design, project management & installation for
each unit.
We do not engage in 1st fix cabling of units. We insist that the onsite electricians perform this
process, once proper documentation and training is provided to the electricians. We perform
2nd fix termination of cables.
When all other trades are finished in the apartment/unit, and adequate security is provided, we
provide and install audio visual equipment. This is either agreed at the sales contract stage or
afterwards with the homeowner.
Project Selection

I selected this project as it satisfied the project selection criteria as outlined in the project report
guidelines.
       I was responsible for this project from the sales tendering process to closeout meeting.
       The project commenced in October 2006 and finished in April 2008, with definite mile
        stones for product requirements.
       Some of the projects which I was involved with are still ongoing, with no definite end
        date due to market conditions.
       Other projects were too small in either timescale or monetary value to make it
        interesting to prepare a report on.
       This project was complex and required good project management skills.
       The lead in time was short, due to the sales tendering process.
       Communication between the teams was critical for the success of this project




                                                                                                      8
PROJECT MANAGEMENT DOCUMENTATION
SCOPE


Initiation - Scope
The project was initiated following a successful tendering process with the developers of the
Bridgewater Complex, Allen & Smyth Ltd for the provision of the structured cabling system.

Planning - Scope
The project was broken down into key deliverables. At the end of these a milestone event
occurred.
      Construction of detailed CAD drawings for each unit.
      Provision of cables for electricians to perform 1st fix cabling.
      2nd fix termination of cables.
      3rd Fix, installation of hardware (TV’s, DVDs, music systems) for show units.
      Walk through with site representative to sign off each unit.
      Marketing Launch and preparation of marketing material.


The project scope summary was prepared included the benefits to the developers, timescale,
assumptions and constraints, see enclosure A.

Control – Scope
A formal management plan is a project requirement with Smarthomes. Management of scope is
documented by the sales department within the customer’s contract. Any changes to scope is
defined and documented in the project scope documents. The steering team; project manager,
project supervisor and operations manager, may approve any scope changes.
Requests for changes are made either during formal meetings on site or on an ad-hoc basis
during site visits and inspections. These are documented and depending on the nature of the
request can be granted by the project manager or presented to the Change Request/Approval
Meetings.
The project manager, records of all issues encountered during the project, changes are managed
through a document management system, recording revisions to scope, timescale and
documents.



                                                                                                9
Critique – Scope
Smarthomes depends on projects to function in business. The successful tendering for this
contract was the initiation for the project, and the agreed functionality was the base line to the
project scope.


There was no definite launch date for a completed show units, however a provisional date was
noted. Apartments 201 and 202 were the show apartments, and these were given a higher
priority. This required marketing material to be prepared for May 2007, but not printed until
confirmation from the developers, Allen & Smyth. When this was confirmed, the material was
fast tracked through marketing department.


The project had clear deliverables and objectives, hence planning of scope had a logical
approach. Scope creep was limited, as each change request had the potential to impact the
bottom line. Following changes to scope, the schedule was updated to reflect this. The vast
majority of changes impact on time or positioning of components within apartments. Time
changes are monitored on the Excel spreadsheet, while equipment locations are noted on
updated document revisions. Which are then issued to both site personnel and architects.




TIME


Initiation - Time
During the tendering process, the approximate start date for 1st fix cabling was Jan 07 and the
project to finish prior to May 08.

Planning – Time
Planning was based on prior knowledge of other developments. Electricians were allocated 2
days initially to 1st fix apartments, this reduced to hours when they were comfortable with our
cables. The provisional launch date for the show apartments was for June 2007. This deadline
specified that two apartment units apt 201 and 202 be completed. After 1st fix, each unit was
snagged by the project manager. Any errors discovered would and could be immediately
rectified when the electricians were on the same floor.



                                                                                                 10
The 2nd fix termination of the cables was completed post the electrician installing the electrical
sockets on the walls. This schedule was fixed that three units would be 2nd fixed by the
electricians before Smarthomes would 2nd fix these units. This allowed us to put a team on site
for 3 to 4 days to maximise efficiency. Each team contained 1 team leader and 2 other
technicians.

Control – Time
The Smarthomes schedule was adapted to reflect the overall construction project schedule.
Initially, each apartment was allocated a team to complete the 2nd fix in less than 8 hours. This
is based on past efforts and knowledge of speed and efficiency of a team.


Performance time reporting was carried out on a weekly basis using an Excel spreadsheet. We
used a variation on the traffic light system. Variations of green specified the stage of the
project and if it was on target, off target, or had a major problem occurring.
The actual completion date was inserted when a milestone was achieved. Performance
reporting was conducted by reviewing actual versus baseline performance from the milestones.
This was on a per floor basis.
Any slippage was approved through the steering team. This required the overall schedule to be
updated upon the change approval as per documented procedures.


As with most construction based projects, time (hard) dependencies occur. Typically you have
to wait for ‘all four walls to be built before the roof can be done’. In this project, we have to
wait for the electricians to complete and certain other trades to be completed also before we
can proceed with each apartment.

Critique - Time
There were no time issues that affected the overall schedule. Any problems were
communicated rapidly to the project manager either by the site manager/ M&E foreman or
directly from the electrician foreman. In conjunction with the change request / approval system
reported above, all issues were address in a timely fashion.
The request to have show apartments finished ahead of schedule ensured that these work on
those units were prioritised.




                                                                                                    11
MS project Gantt charts were not used in this project, instead MS Excel to allocate resources to
the schedule.


As the project progressed, due to team allocation issues, the project timeline was pushed back
by 2 weeks from original. This allocation problem continued through out the project from June
onwards, and we were constrained from allocating greater resources as staffing was a finite
resource. There was a 4 week period built in to the project as a contingency.




COST

Initiation – Cost
The financial cost of this project was defined at the start due to the tender process. The total
figure cannot be exceeded, this is a constraint otherwise Smarthomes would suffer a loss. The
cost is broken down into its contingent parts.
Contingency is set at 10% of the total project,




                                      Quantity     € per Unit      Total


 3 Bed Apartments                                    705


 2 Bed Apartments                                    545

 Hardware                                            350
 Satellite Contractor



                                    Subtotal

 Total before Contingency
 Contingency

 Totals




                                                                                                   12
Control – Cost
Performance cost is reported against the baseline budget. All spend on the project is tracked by
both the finance department and the project supervisor. The project manager signs off all of the
purchase orders. The project manager has control over the budget, and allocating resources,
equipment and personnel. The project spend is reported to the project manager by the project
supervisor on a weekly basis. Variance reporting per project occurs on a monthly basis by the
finance dept.


In this project, one small cost addition to the communal system was agreed upon, as per the
request of the developers, who became an apartment owner.

Critique – Cost
As before, Smarthomes tender for all projects, costs are fixed prior to the initiation of each
project. It is difficult to exceed the budget once the contract has been signed, unless a valid
justification occurs. The initial contract is based upon analogous estimating. Smarthomes has a
formula that gives a cost per square foot of house based on the number of terminations
contained within.


The baseline of the spending plan is used to track actual versus planned and control spending.
There is a contingency allowed to each project, it is tightly controlled and cannot be accessed
with out permission from the project council. Contingency is budgeted at 10% of the total. In
this case, we utilised a small amount to cover a minor addition to the satellite system.




                                                                                                  13
HUMAN RESOURCES


Planning – Human Resources
The Human resource perspective of this project is that of a projectised organisation. The
project manager has complete control over all aspects. Once the project tendering was
completed, the project manager was assigned based on the location. The project manager
assigned resources from other departments, when required.


We use generic industry cabling, the requirements are documented, explained and
demonstrated to the electricians. Using colour coded drawings and cables, once the project
manager explains or walks through one apartment; what is required is self evident.

Execution – Human Resources
Training requirements for Smarthomes personnel was limited. Projects are identical to others,
apart from slight differences to functionality or size of units. Training requirements were
identified at the initiation phase of the project. Plans were developed and resources allocated
by the project supervisor. To keep continuity with in the project, the same team members were
used throughout the project, this kept both service levels and knowledge of the project at an
acceptable rate.


As with current construction sites work practice, most work is sub contracted out. This lessens
the legal requirements on organisations. Smarthomes had a maximum of 3 different team’s
onsite. Current Health and Safety regulations were followed by all on-site personnel.

Critique – Human Resources
Being a projectised organisation, the learning curve for all smarthomes personnel involved is
slight. Each project is similar to previous ones, only differencing by minor features
The project manager had overall control over staff resources and schedules.


Teams were tasked with a specified quantity of work to complete against in house efficiency
standards. The project manager monitored this on a weekly basis to ensure targets were being
met.




                                                                                                  14
Due to team allocation issues, a delay occurred mid June onwards. As staffing levels are finite,
and there was no possibility to increase them. This delay continued throughout the project.


As a sub-contract on the site, the project manager had limited influence over the main electrical
company. There was a good working relationship between the project manager and electrical
foreman on the site. This allowed for issues to be dealt with on an informal basis and conflicts
could be resolved efficiently.




COMMUNICATION


Project Planning
The communications plan was developed in the project planning phase. It was defined in the
project scope documentation. It included the requirement reports and meetings.


Two groups were identified as primary persons requiring information, namely;
       Senior management Smarthomes, developers, architects and M&E foreman, who need
        periodically project status reports.
       Project steering team, project’s weekly status.


Each Smarthomes project has its own folder and contained all files, minutes of meetings, and
communications. This was both stored electronically in a common network folder and in paper
format in the operations dept. The project manager maintained all documentation to the project.
Smarthomes uses a colour coded system to document the stage of each apartment/house per
construction site. This allows all to view the project at its current stage.


The communications plan was based on previous project plans. Meetings were scheduled to
coincide with other events on site, to increase effectiveness. Smarthomes plans weekly project
council meetings every Monday to review all projects. Change Request and Approval meetings
were scheduled to occur after these meetings.




                                                                                               15
A close out meeting was scheduled towards the end of the project to hand over all
documentation, review any outstanding issues, and formally close the project.

Execution – Communication
At the start of each week, the project council met. This meeting would give all present an
overview to all projects being handled by the operations department. The PM sent a monthly
report to senior management and site managers. One page bullet point reports on the status of
the project. This was based on the reviews post project council meetings.
Change request and approval meetings occurred on a regular basis for the steering team,
typically at the end of the weekly project council meeting. This allowed for the regular transfer
of information.


The project manager met both site electricians and site manager on a bi-weekly basis. This was
deemed to be the most appropriate schedule. Frequently this meeting occurred with other on
site activities for the project manager. Some meetings were on an adhoc basis, whilst the
project manager was on site, would meet the electrician foreman, M&E foreman or site
manager. Occasionally, these were the basis for scope request changes to the project.


All written project documentation is held on the operations network server. Read access is
permitted to all, write access only per documented request.


Smarthomes project manager is tasked to manage the marketing launch for the show
apartments. Meetings were conducted with the marketing dept to design and print brochures
for the show apartment launch.


At the end of the project, the project close out report was completed. The PM handed over an
Operational and Maintenance Manual, O&M manual, both soft and hard copy to the developers
at the end of the project. In conjunction with this, the close out report for the site was
developed.




                                                                                               16
Critique – Communication
Effective project management requires that communication between stakeholders is a critical
factor to ensure the success of a project.


For top level management, a simple one page document was used, along with various
colours/shades to highlight status for each units. The operations manager maintains an overall
project review sheet to document the each project, with unit quantity completed and current
stages of in complete units.
By having proper project status meetings, prior to the kick-off, the effect of scope creep could
be minimised. Also by use of regular change request process meetings, each request had a
monetary value attributed to it, and this brought rapid decision making process to change
requests. The regular performance and review meetings allowed all stakeholders to have an
accurate picture of the project.


Project Council meetings were kept to the bare minimum; each project manager had typically
15 minutes to report on their projects. Frequently site meetings were on a standing basis, and
had duration of a few minutes while discussing the various aspects. Having regular meetings
with the electricians and site personnel, ensured that no surprises occurred. Any issues were
brought to the project manager direct and could be solved quickly.




RISK


Project Initiation
Risk assessment plan was implemented. At the project planning stage, a risk analysis was
completed to identify and mitigate risk. Risks have either a positive or negative threat to the
project.


The project risk procedure includes a project risk analysis template. This has the probability (P)
– impact (I) matrix, in conjunction with the monetary value associated with these risks. The
multiplication of the P x I provides a method to rank risks and determine the appropriate



                                                                                                  17
response. The risk analysis was carried out by the steering team, who complied the risk
assessment template.


The risk analysis was categorised under the following headings;
      Technical Risks ; Result of complexity, integration issues, technology
      Financial risks ; Danger of unforeseen events
      Schedule Risks ; Relationship between financial and schedule risks,
      Internal risks ; Technical failures, delays in carrying out scheduled work, errors by
       staff, Risks the project manager can control
      External Risks ; Threats from environment, business risks, outside PM control,
       Legislative changes, changing market conditions.



Controlling - Risk
Risks that were identified were periodically reviewed, during meetings. Risk exposure and
category were analysed. New risks were identified and reviewed. Any change to the project
plan was carried out using the risk analysis template.

Critique - Risk
Risk mitigation is an input to risk assessment, to reduce risk to an acceptable level during the
project. Early risk identification and action reduces the impact later in the project both on cost,
timeline, and consequences.


The triple constraints of time, resources, and quality generally have the biggest risk impact on
the project. Risks are usually lurking in each of these areas. If time is your primary constraint,
risks associated with this constraint could include loss of key personnel, lack of training
opportunities in time for critical project activities, vendor delays, equipment failure, and so on.
So the project schedule, or time, is not only a constraint, it's also a key area for us to examine
in the risk-identification process.




                                                                                                   18
CONTRACT


Planning – Contract
The tender document for this contract contained a detailed price breakdown. Each apartment
unit was itemised, along with price per component. This allowed both parties to accurately plan
the project. Payment terms were in the contract, with final payment after sign off of each unit.


In addition, Smarthomes contracted out the communal satellite system to a regional
organisation. This was identified at the tender stage; the budget included a provision, based on
an allocated figure per apartment. The criteria was to provide this service and for maintenance
on the equipment.

Critique – Contract
Smarthomes won this project based on a tender. All relevant information was contained within.
The contract included payment terms, performance requirements for the equipment.


The developers had an overview of our product prior to tendering, and as we are the market
leaders, were satisfied that we could deliver a product which would positively impact on their
bottom line.


At the early project stage meetings, time lines and ambiguities about the functionality,
appearance and locations of our products were discussed and finalised. These meetings
included representatives of the developers, architects, M&E foreman, electricians and
Smarthomes sales and project personnel.




                                                                                               19
INTEGRATION


Project Planning
Project integration was required during this project. The installation of our cables was planned
to occur in conjunction with the electrical cabling. The installation of the communal satellite
system was outsourced to a local company who is a registered Sky installer. This sub project
was scheduled to occur after all cables had been installed to the comms area.
Provision for telephones & broadband, Eircom was included in the project. Each apartment
was provided with cable to the Eircom head- end in the comms area. The project manager had
to plan with Eircom what requirements they had, and allocate resources accordingly.

Control - Planning
Once the tender was successful, the project plan was outlined and milestones agreed.
A system exists with in the operations department to graphically illustrate the status of each
unit/project. This allows the steering team to assess if any slippage was occurring in the
project.


Weekly project meetings were scheduled in house with the project council to allowed
information to be assessed by all in-house project members, and bi-weekly meetings with site
personnel. These meetings allowed resources to be allocated, ensuring no conflict occurred.
The status reports meetings allowed stakeholders review current project status.
The project was planned from initiation to completion, based on previous project
documentation.


Planning for Eircom to complete their connection to the telephone system was impractical.
Deadlines came and went, and only when they were ready did this final connection occur.
This was many weeks after the scheduled date.

Critique - Planning
The project plan was agreed at the start, and was held mostly true. Some variation on weekly
schedules occurred. This was to facilitate other trades on the site to complete their activities
and or for Smarthomes to maximise team utilisation accordingly.




                                                                                                   20
Site meetings can be on an ad-hoc basis, and change requests can occur accordingly. All
changes are documented and based on the level of change, can be approved immediately.
From previous sites, working with Eircom is difficult. They plan according to their own
schedules and even agreed dates are typically missed.




Project Management Information Systems


      What pm systems were used & software applied
      Comment on suitability & interaction with existing org processes and systems


Smarthomes is in an entrepreneurial rapid growth phase of organisational development. The
operations department uses Ms Excel to manage projects.
The finance department use a combination of excel and common finance packages to track the
financial aspect of the contract. A weekly time sheet was used in conjunction with GIS
tracking systems to monitor team’s onsite.




                                                                                            21
Summary


This project was a success. It completed the terms of the scope on time and with in overall
budget terms.


Cost Objectives
The budget was set for this project based on the successful tender document. This figure was
based on the standard formula for apartment square footage. As I worked on projects previous
to this, and subsequent, this amount was deemed to be accurate for Smarthomes to have a
positive financial gain from this project.


Allocation of resources was based on in house efficiency rates for teams. Contingency budget
was set at 10% of the total. Due to a request from a stakeholder, a small amount of this was
used to complete the project.
Increases in cost of fuel and cable, necessitate Smarthomes to use the management reserve. As
both of these impact on all projects in the organisation, it was deemed by the finance
department to use the reserve to reduce these effects on the organisation as a whole.


Quality Objectives
All units were inspected by the site electrician, M&E foreman, site manager and myself prior
to site sign off. This quality is a subjective appraisal, and based on a snag report.


Equipment has pre determined quality levels; cables have a 10 year guarantee, as per industry
standards. TV’s and audio equipment manufacturer’s warranty, other electronic devices have a
one year guarantee.


Time Objectives
This project ran as a sub project to the main construction of the Bridgewater Complex.
The estimated start and finish times were pre-determined before the project started. Only with
the project kick off and subsequent meetings were actual dates agreed upon.




                                                                                               22
We allocated lag times to the project for time constraints to be ironed out. One issue arose due
to team allocation and other site issues which caused a 2 week delay to ripple through the
project. Upon evidence that this time could not be caught up, the project schedule was updated.
Overall, this two week issue did not effect the finish time of the project, as I had planned for an
additional four weeks through out the project duration.


Request to scope changes or the schedule were easily accommodated through out the project. I
planned as per company norms that a minimum of three apartments were ready for us to
proceed with 2nd fix. This buffer gave us a week’s grace either way to allocate resources.


The weekly project council meeting was used to allocate resources for the forth coming month,
and allowed myself to handle any request for changes in a timely and methodically fashion.


The use of Ms Project and Gantt Charts would simplify the scheduling of projects. This would
be change to Smarthomes to increase its efficiency.




                                                                                                23
Enclosure


Scope Statement

Project Justification
The project was initiated following a successful tendering process with the developers of the
Bridgewater Complex, Allen & Smyth Ltd for the provision of the structured cabling system.


Brief Description of Product
To provide and install a structured cabling system in twenty three apartments in the
Bridgewater Shopping Complex. The project provides for a communal satellite system and
provision for the connection to Eircom.


Deliverables
The project was broken down into key deliverables. At the end of these a milestone event
occurred.
      Construction of detailed CAD drawings for each unit.
      Provision of cables for electricians to perform 1st fix cabling.
      2nd fix termination of cables.
      3rd Fix, installation of hardware (TV’s, DVDs, music systems) for show units.
      Walk through with site representative to sign off each unit.
      Marketing Launch and preparation of marketing material.


Objectives
      To earn a profit for Smarthomes
      Not to make a mistake and cost Smarthomes money
      To complete the project in a professional manner, gain additional business from
       developers.
      Use of the project as a show case to gain other business in the area.
      To complete in a timely manner and move on to next project




                                                                                                24
Time

The approximate start date for 1st fix cabling was Jan 07 and the project to finish prior to
May 08.


Milestones
Drawings completed by 3rd Jan 2007
1st Fix cabling completed by 2nd July 2007
2nd Fix completed by 19th Oct 2007
Sign off of all completed units by 14th Jan 2008
Close out report completed by 14th April 2008


Cost

The cost of the project is set at € 256K. This is based on the original tender document.


Quality

All units were inspected by the site electrician, M&E foreman, site manager and myself prior
to site sign off. This quality is a subjective appraisal, and based on a snag report.
Equipment has pre determined quality levels; cables have a 10 year guarantee, as per industry
standards. TV’s and audio equipment manufacturer’s warranty, other electronic devices have a
one year guarantee.


Assumptions
      Cost of cable does not rise above assumed limit
      Fuel prices do not rise above 1.50 per litre
      Staff members remain constant through out project
      No body gets injured.
      No turf war’s occur on site
      Good working relationships between project manager, electrician foreman, M&E
       foreman and site manager.




                                                                                               25
Constraints
      Work hours are between 8 and 5 pm, no overtime permitted
      Have to work with in project plan of Eircom for the complex, not able to adequately
       plan them into our schedule
      Completion deadline of April 2008
      Have to work in conjunction with complex schedule, not able to fall behind




                                                                                             26
Bridgewater Gantt Chart




                          27
Work Breakdown Structure




                           28
Budget Summary


                                     Quantity     € per Unit      Total


3 Bed Apartments


2 Bed Apartments

Hardware
Satellite Contractor



                                   Subtotal

Total before Contingency
Contingency

Totals



Please note, the excel spread sheet that these figures came from, I am not able to simplify.
The quotation to the client is based on the number of units/terminations per apartment and
combined with the square footage of the apartment.
In conjunction, there are overheads at 10% included, and a reserve factored into this.




                                                                                           29
Risk Analysis
               The risk analysis has determined the following levels of risk to the project:

                                      Risk          Risk
Risk                      Risk                                Result                Risk           Preventative     Contingency
       Description                    Probability   Impact             Quantitive
Id                        Category                            PxI                   Owner          Actions          Actions
                                      (1 – 5)       (1 – 5)            Cost


1.1    Incorrect cable    Technical   1             5         5        €160 per     PM /           Use of colour    Training and
       pulled                                                          cable        Electricians   coded cable      documentation
                                                                                                   and drawings.    PM snags unit
                                                                                                                    before next
                                                                                                                    stage.

1.2    Cable damaged      Technical   1             5         5                     PM             Spare cable      Spare redundant
                                                                                                   in each run      cable

1.3    Cables pulled to   Technical   1             5         5                     PM /           use of colour    Training and
       wrong location                                                               Electricians   coded cable      documentation
                                                                                                   and drawings     PM snags unit
                                                                                                                    before next stage

1.4    Components in      Technical   3             5         15                    Electrician    Use of colour    PM Snags before
       wrong location                                                               s / PM         coded            next stage
                                                                                                   drawings
1.5    Components not     Technical   2             5         10                    PM /           Use of spirit    Can wait till 2nd
       level                                                                        electrician    level            fix to adjust if
                                                                                                                    necessary
1.6    Conflict with      Technical   2             3         6                     PM             Adequate         None
       other electrical                                                                            communicati
       equipment                                                                                   on with
                                                                                                   electricians /
                                                                                                   site manager
1.7    Health and         Technical   3             5         15                    Steering       Adequate
       Safety                                                                       Team           training, Safe
                                                                                                   pass, site
                                                                                                   induction
                                                                                                   training
1.8    Communication      Technical                                                 Pm                              Regular
       Problems                                                                                                     communication
                                                                                                                    between
                                                                                                                    stakeholders
1.9    Equipment          Technical   2             1         2        €1000        Steering       Ensure           Have spare
       Damaged /                                                                    Team           equipment        equipment
       Stolen                                                                                      secure
1.10   Workmanship        Technical   1             3         3        €1000        Pm             Training and     Team supervisor
                                                                                                   review           monitors junior



                                                                                                                             30
standards        members, PM
                                                                                         monitors teams
2.1   Delays in          Financial   4   5   20   €20,000    Steering   Timely           Insurance
      Payments                                               Team       signoff of       against delay
                                                                        units            payments
2.2   Cost over run,     Financial   1   5   5    €10,000    Steering   Communicati
      scope creep                                            Team       on with
                                                                        stakeholders
3.1   Delay to finish    Schedule    1   5   5    €5,000     PM
      date
3.2   Resource conflict Schedule     3   5   15   €1000      Project    Regular          Project council,
      project overlap,                                       Council    meetings         plans schedule 4
                                                                                         wks in advance
3.3   Schedule Delays    Schedule    1   3   3    €5000      Steering   Adequate         Adequate
                                                             Team       planning and     planning and
                                                                        forecasting      forecasting
3.4   Show launch        Schedule    1   1   1    €500       Pm         Communicati      Limited, easy to
      earlier than                                                      on with          ramp up in-
      expected                                                          Interior         house printing
                                                                        developers
4.1   Scope change       External    3   5   15   €25,000    Steering   Meetings         Communication
                                                             Team       with             between
                                                                        stakeholders     stakeholders
4.2   Objectives         External    3   5   15   €15,000    PM         Meetings         Communication
      change                                                            with             between
                                                                        stakeholders     stakeholders
4.3   Team members       External    1   1   1    €130 per   Steering   3 person         Co-op staff from
      change                                      day        Team       team,            other teams
                                                                        redundancy
                                                                        built-in
4.4   Cost of cable      External    3   5   15   €10,000    Project    Reduce           None
      increases                                              Council    wastage,
                                                                        increase
                                                                        efficiency
4.5   Fuel prices        External    3   5   15   €5,000     Project    Reduce           Use telephone to
                                                             Council    unwanted         monitor
                                                                        journeys         activities /
                                                                                         communication
4.6   Conflict           External    1   5   5    €          PM         Adequate         Communication
                                                                        working          between
                                                                        relationship     stakeholders.
                                                                        between staff
                                                                        & electricians




                                                                                                31
Communication Plan

     What                       Who/Target                                   Purpose                                 When/Frequency                              Type/Method(s)
Project Kick Off   Project Manager, Site Manager, M&E      Communicate plans, deadlines, costs and        Project Start                       Meeting
                   Foreman, Electrician Foreman,           roles/responsibilities.
                   Architects
Project Council    General Manager, Operations Manager,    To review tasks, assignments, and action       Weekly in-house meetings every      Meeting
Meetings           Project Supervisor, PM                  items for all projects to allocate resources   Monday morning
                                                           for the forth-coming weeks
Steering Team      PM, Ops Mgr, Project Supervisor         Steering Team Meetings                         Bi –Weekly                          Meeting
Project Meetings   PM, Site Manager, Electrician Foreman   Review tasks and action items.                 Bi –Weekly                          Meeting / Verbal
                                                           Review schedule timeline changes
Status Reports     PM, Site Manager, Electrician Foreman   Current status, review next month              Monthly., with Operations manager   Verbal & Meetings / Report
                   and or M&E Foreman                      schedule, amend changes to timeline            attending quarterly meeting
                   Ops Manager,


Change Request     PM, Site Manager or M&E Foreman or      To provide a controlled process for the        Regularly Scheduled or when major   Verbal & Meeting
Meetings           Electrician Foreman                     acceptance of deliverables and ensure that     request to contract required.
                                                           customer requirements are met
Change Approval    PM, Ops Manager, Project Supervisor,    To provide a controlled process for the        Regularly Scheduled or when major   Meeting
Meetings                                                   acceptance of deliverables and ensure that     request to contract required.
                                                           customer requirements are met




                                                                                                                                                                           32
Contract / Procurement Summary


       Supplier           Responsibility            Product / Service                           Description                   Type   Budget Amount
ABC supplier         Project Supervisor    Cables                                                                         Variable       €3000
BBC supplier         Project Supervisor    Manufacture and delivery of SCC                                                Variable       €2000
Texaco               Team Leader           Fuel                              Fuel for Vans                                Variable       €1000
John Cloake          Project Manager       Satellite System                  Provision, installation and maintenance of   Fixed         € 1000
                                                                             equipment
Internal Marketing   Project Manager       Brochures                         Design and production of brochures           Variable       €4000
Dept




                                                                                                                                             33
Smarthomes Organisational Structure


                                                                                   CEO                                      Marketing Admin / PA



                                                                              General Manager




                 Operations Manager                           Sales Manager                     Engineering Manager   Logistics Mgr                Financial Controller


   Project    Project        Project     Project              Sales & Marketing                   Technical Support      Warehouse                     Accounts
  Manager    Manager        Manager    Supervisor             Executive x 6                       Personnel x 2          Staff
                                                              Admin x 4                           R&D
                                                                                                                                                            IT Admin
                                                                                                  Personnel x 3
                                                                                                                                                            Personnel




  Install    Install        Install    Install      Subcontractors            Subcontractors
  Team A     Team B         Team C     Team D




                                                                                                                                                                          34
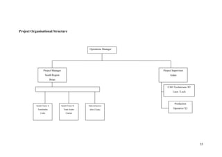
Project Organisational Structure




                                                      Operations Manager




                  Project Manager                                          Project Supervisor
                    South Region                                                 Aidan
                            Brian

                                                                              CAD Technicians X2
                                                                                   Liam / Lech



                                                                                     Production
           Install Team A           Install Team D   Subcontractors
            Teamleader                Team leader     John Cloake
                                                                                   Operative X2
               Colin                    Ciarian




                                                                                                   35
Appendix
Services provided by Smarthomes;
TELEPHONE
Telephone points are provided in all main rooms for convenience and ease of access
TV
All main rooms are cabled to cater for Terrestrial and Satellite TV, with further provision
being made for Sky+.
WALL-MOUNTED PLASMA/OR LCD SCREENS & SURROUND SOUND
Main reception room is pre-cabled for Surround Sound and wall-mounted LCD or Plasma
screen, bringing Home Cinema right into your living room.
CENTRAL MUSIC SYSTEM
Cabling is provided for a Central Audio System for four rooms allowing you to install a
central music system and speakers at any time in the future. Once installed the same music
can be played throughout the home when entertaining, or you can choose to listen to
different music, in different rooms simultaneously.
Speakers simply clip into the In-Ceiling Speaker Frames, making installation accurate and
tidy. The speakers can either be installed at construction stage or “blanked-off” to allow for
installation at a later stage.
BROADBAND
Provision for broadband is available in all main rooms, even allowing access in every room
simultaneously.
WIRELESS ACCESS
In addition, by simply plugging a wireless receiver into any PC point, your new home
becomes a world of wireless connectivity.
PC NETWORKING
A secure PC network is pre-installed so that computers, printers and other devices can be
shared throughout your new home.
HOME OFFICE
Working full-time or part-time from home has never been easier, as the Smarthomes
system allows you set up your office in whatever room you choose.
AUDIO & VIDEO EQUIPMENT
Smarthomes offer a wide range of equipment from LCD or Plasma screens, Home Cinema
Surround Sound Systems and Multi Room Audio equipment. This is a popular service
option for ease of installation, convenience and reliability
CONTROL OF HEATING
For your added convenience, provision has been made for the installation of the Text Smart
System as standard in all homes (cabling only). This allows control of your heating via a
text message from your mobile phone so that you arrive to a beautifully warm &
comfortable home. If you wish to enable the Text Smart control unit, Smarthomes Ltd will
install & commission this for you directly at an extra cost
COMMUNAL SATELITE
Each unit is connected to the communal satellite system, provision of which is based on
access to the Sky system.




                                                                                           36
Smart Connection Centre


The Smart Connection centre, with its compact design, is a user-friendly type patch panel
system. Pre-connected Telephone, PC, TV and Multi Media points throughout the home are
linked to this central hub, where they can be easily identified.
Features may include;

      TV splitters and amplifiers which distribute TV and satellite to each room
      Hub for PC Networking
      Router for simultaneous Broadband access in multiple rooms
      Discretely concealed power supply panel




Examples of colour coordinated cables




                                                                                      37
38
                                                                                             Wardrobe
                                                                                  En-Suite
                                                                                   SH-04
                                                       Bathroom                                                            Master Bedroom
                                                        SH-02                                                                  SH-03
                                                                                                                                                 2
                                                    Entrance Hall
                                                       SH-01
                                                                                                                            Bedroom 2
                                                                                                                              SH-05
                                                                                             Wardrobe
                                                                          Hotpress
Example of colour coordinated drawings




                                                                                                                 2
                                                                                                                     L        PP        R
                                                                                                                              3
                                                                       Kitchen
                                                                       SH-07
                                         D/Washer
                                                                                                             Living Room
                                                                                                                SH-06
                                         Washer/
                                          Dryer
                                                            Freezer   Fridge     Oven
                                                                                                        LR                                  RR

Bridgewater complex smarthomes pmi casestudy

  • 2.
    Institute of ProjectManagement Ireland Project Case Study Report Smarthomes Brian Andrews 12th Jan 2008 2
  • 3.
    Table of Contents: Page BACKGROUND .......................................................................................................................5 Smarthomes .............................................................................................................................. 5 Project Types ............................................................................................................................ 5 Observations concerning organisational PM culture ................................................................ 6 PROJECT DESCRIPTION ........................................................................................................8 Project Description ................................................................................................................... 8 Project Selection ....................................................................................................................... 8 PROJECT MANAGEMENT DOCUMENTATION .................................................................9 SCOPE ...................................................................................................................................... 9 Initiation - Scope .................................................................................................................. 9 Planning - Scope .................................................................................................................. 9 Control – Scope.................................................................................................................... 9 Critique – Scope................................................................................................................. 10 TIME ...................................................................................................................................... 10 Initiation - Time ................................................................................................................. 10 Planning – Time ................................................................................................................. 10 Control – Time ................................................................................................................... 11 Critique - Time................................................................................................................... 11 COST ...................................................................................................................................... 12 Initiation – Cost.................................................................................................................. 12 Control – Cost .................................................................................................................... 13 Critique – Cost ................................................................................................................... 13 HUMAN RESOURCES ......................................................................................................... 14 Planning – Human Resources ............................................................................................ 14 Execution – Human Resources .......................................................................................... 14 Critique – Human Resources ............................................................................................. 14 COMMUNICATION ............................................................................................................. 15 Project Planning ................................................................................................................. 15 Execution – Communication.............................................................................................. 16 Critique – Communication ................................................................................................. 17 3
  • 4.
    RISK ....................................................................................................................................... 17 Project Initiation................................................................................................................. 17 Controlling - Risk .............................................................................................................. 18 Critique - Risk .................................................................................................................... 18 CONTRACT ........................................................................................................................... 19 Planning – Contract............................................................................................................ 19 Critique – Contract ............................................................................................................. 19 INTEGRATION ..................................................................................................................... 20 Project Planning ................................................................................................................. 20 Control - Planning .............................................................................................................. 20 Critique - Planning ............................................................................................................. 20 Project Management Information Systems............................................................................. 21 Summary ..................................................................................................................................22 Enclosure..................................................................................................................................24 Scope Statement ..................................................................................................................... 24 Time ........................................................................................................................................ 25 Cost ......................................................................................................................................... 25 Quality .................................................................................................................................... 25 Work Breakdown Structure .................................................................................................... 28 Communication Plan .............................................................................................................. 32 Contract / Procurement Summary .......................................................................................... 33 Smarthomes Organisational Structure .................................................................................... 34 Project Organisational Structure ............................................................................................. 35 Appendix ............................................................................................................................ 36 4
  • 5.
    BACKGROUND Smarthomes The company isbased in Dundalk, Co. Louth, will all functions supported from this location. Smarthomes was established up in 2002, 2,500 completed installations in 2007. Smarthomes is the market leader in ‘Smart home’ technology; structured cabling (Cat5e & Co- ax) and technology systems in new homes. Almost all gadgets require some form or wiring, whether it's for electric power, connecting to the phone network or the computer network. We are accustomed to having our electric power centrally managed by a fuse box and then distributed to every room using electrical sockets. Smarthomes has devised a fuse box device that centralises control of TV points, phone point, CCTV and computer networks. This eliminates the eyesore of cables visibly tacked to skirting boards and any future re-cabling of your home. At the heart of the system is the Smart Connection Centre, the hub to where all incoming telephone, broadband and TV services are brought, and subsequently distributed to various rooms. The system enables wide access to a vast range of communication and entertainment links in your house. Services The range of services covered include telephones, PC networking, broadband, aerial, cable and satellite TV, Plasma /LCD screens, home cinema surround sound, multi room audio, programmable mood lighting, CCTV, provision for home office and heating control via mobile telephone. Project Types Smarthomes is a project based organisation. The project manager has full authority to assign priorities and to direct the work of individuals assigned to the project. The project manager reports into the Operations Manager. All other departments are there to support operations. 5
  • 6.
    With the natureof the business, projects are similar to each other, differencing only by means of units, additional features and pricing mechanisms. A project manager can have 20 or more sites to oversee, a site can consist of ten to hundreds of unites. Timescales can vary from months to several years. The country divided into three regions for project managers, split into three regions, A) Dublin Region. B) Northern half of country (line from Dublin to Galway north) C) Southern half of country (Dublin to Galway south inc Galway). Observations concerning organisational PM culture A strong project management culture is developing within the organisation. A systematic procedure operates for managing, tracking and reporting project status. The sales dept retain the original documentation in orange folders, whilst copies of the following are in the operations black folders.  Copy of original sales quote & financial breakdown  Copy of signed sales order  Outline timescale for the project Each project has its own case file and folder, containing the relevant supporting documentation, which includes the following. Project Scope Summary  Description: contained in the original sales documentation, describing the goal of the project.  Benefits: bullet points detailing the benefits to both developers and home owner that will be realised, tangible and intangible.  Timescale; start dates and approximate finish requirements  Assumptions & constraints  Project duration – defined once the project manager has the kick-off meeting with site managers.  Project structure 6
  • 7.
    Key Milestones Milestones areidentified and a Microsoft Excel spreadsheet is prepared for status reporting to senior management. Project Issues A record of all issues encountered during the project Scope Revisions A document management system exists, recording and detailing revisions to scope, timescale and documents. In conjunction with this, procedures are in place to monitor, control and report on the project status. Project Council An important element of the project management culture within the organisation is the Project Council, this council consists of all project managers, operation manager and general manager, and quarterly, the managing director would join this council. Each Monday, this council meets to discuss the current status of each project, issues of concern raised, resources allocated as directed. In summary, the project management culture is strong in the organisation, some of the methodologies differ to that of the Pmbok, but in essence the system initiate, plans, monitors, controls and reviews all projects in the organisation. 7
  • 8.
    PROJECT DESCRIPTION Project Description Toprovide and install a structured cabling system in twenty three apartments in the Bridgewater Shopping Complex. The project provides for a communal satellite system and provision for the connection to Eircom. Business Strategy Smarthomes is a sales based projectised organisation. Upon the successful tender for each project, the operations dept is tasked with the design, project management & installation for each unit. We do not engage in 1st fix cabling of units. We insist that the onsite electricians perform this process, once proper documentation and training is provided to the electricians. We perform 2nd fix termination of cables. When all other trades are finished in the apartment/unit, and adequate security is provided, we provide and install audio visual equipment. This is either agreed at the sales contract stage or afterwards with the homeowner. Project Selection I selected this project as it satisfied the project selection criteria as outlined in the project report guidelines.  I was responsible for this project from the sales tendering process to closeout meeting.  The project commenced in October 2006 and finished in April 2008, with definite mile stones for product requirements.  Some of the projects which I was involved with are still ongoing, with no definite end date due to market conditions.  Other projects were too small in either timescale or monetary value to make it interesting to prepare a report on.  This project was complex and required good project management skills.  The lead in time was short, due to the sales tendering process.  Communication between the teams was critical for the success of this project 8
  • 9.
    PROJECT MANAGEMENT DOCUMENTATION SCOPE Initiation- Scope The project was initiated following a successful tendering process with the developers of the Bridgewater Complex, Allen & Smyth Ltd for the provision of the structured cabling system. Planning - Scope The project was broken down into key deliverables. At the end of these a milestone event occurred.  Construction of detailed CAD drawings for each unit.  Provision of cables for electricians to perform 1st fix cabling.  2nd fix termination of cables.  3rd Fix, installation of hardware (TV’s, DVDs, music systems) for show units.  Walk through with site representative to sign off each unit.  Marketing Launch and preparation of marketing material. The project scope summary was prepared included the benefits to the developers, timescale, assumptions and constraints, see enclosure A. Control – Scope A formal management plan is a project requirement with Smarthomes. Management of scope is documented by the sales department within the customer’s contract. Any changes to scope is defined and documented in the project scope documents. The steering team; project manager, project supervisor and operations manager, may approve any scope changes. Requests for changes are made either during formal meetings on site or on an ad-hoc basis during site visits and inspections. These are documented and depending on the nature of the request can be granted by the project manager or presented to the Change Request/Approval Meetings. The project manager, records of all issues encountered during the project, changes are managed through a document management system, recording revisions to scope, timescale and documents. 9
  • 10.
    Critique – Scope Smarthomesdepends on projects to function in business. The successful tendering for this contract was the initiation for the project, and the agreed functionality was the base line to the project scope. There was no definite launch date for a completed show units, however a provisional date was noted. Apartments 201 and 202 were the show apartments, and these were given a higher priority. This required marketing material to be prepared for May 2007, but not printed until confirmation from the developers, Allen & Smyth. When this was confirmed, the material was fast tracked through marketing department. The project had clear deliverables and objectives, hence planning of scope had a logical approach. Scope creep was limited, as each change request had the potential to impact the bottom line. Following changes to scope, the schedule was updated to reflect this. The vast majority of changes impact on time or positioning of components within apartments. Time changes are monitored on the Excel spreadsheet, while equipment locations are noted on updated document revisions. Which are then issued to both site personnel and architects. TIME Initiation - Time During the tendering process, the approximate start date for 1st fix cabling was Jan 07 and the project to finish prior to May 08. Planning – Time Planning was based on prior knowledge of other developments. Electricians were allocated 2 days initially to 1st fix apartments, this reduced to hours when they were comfortable with our cables. The provisional launch date for the show apartments was for June 2007. This deadline specified that two apartment units apt 201 and 202 be completed. After 1st fix, each unit was snagged by the project manager. Any errors discovered would and could be immediately rectified when the electricians were on the same floor. 10
  • 11.
    The 2nd fixtermination of the cables was completed post the electrician installing the electrical sockets on the walls. This schedule was fixed that three units would be 2nd fixed by the electricians before Smarthomes would 2nd fix these units. This allowed us to put a team on site for 3 to 4 days to maximise efficiency. Each team contained 1 team leader and 2 other technicians. Control – Time The Smarthomes schedule was adapted to reflect the overall construction project schedule. Initially, each apartment was allocated a team to complete the 2nd fix in less than 8 hours. This is based on past efforts and knowledge of speed and efficiency of a team. Performance time reporting was carried out on a weekly basis using an Excel spreadsheet. We used a variation on the traffic light system. Variations of green specified the stage of the project and if it was on target, off target, or had a major problem occurring. The actual completion date was inserted when a milestone was achieved. Performance reporting was conducted by reviewing actual versus baseline performance from the milestones. This was on a per floor basis. Any slippage was approved through the steering team. This required the overall schedule to be updated upon the change approval as per documented procedures. As with most construction based projects, time (hard) dependencies occur. Typically you have to wait for ‘all four walls to be built before the roof can be done’. In this project, we have to wait for the electricians to complete and certain other trades to be completed also before we can proceed with each apartment. Critique - Time There were no time issues that affected the overall schedule. Any problems were communicated rapidly to the project manager either by the site manager/ M&E foreman or directly from the electrician foreman. In conjunction with the change request / approval system reported above, all issues were address in a timely fashion. The request to have show apartments finished ahead of schedule ensured that these work on those units were prioritised. 11
  • 12.
    MS project Ganttcharts were not used in this project, instead MS Excel to allocate resources to the schedule. As the project progressed, due to team allocation issues, the project timeline was pushed back by 2 weeks from original. This allocation problem continued through out the project from June onwards, and we were constrained from allocating greater resources as staffing was a finite resource. There was a 4 week period built in to the project as a contingency. COST Initiation – Cost The financial cost of this project was defined at the start due to the tender process. The total figure cannot be exceeded, this is a constraint otherwise Smarthomes would suffer a loss. The cost is broken down into its contingent parts. Contingency is set at 10% of the total project, Quantity € per Unit Total 3 Bed Apartments 705 2 Bed Apartments 545 Hardware 350 Satellite Contractor Subtotal Total before Contingency Contingency Totals 12
  • 13.
    Control – Cost Performancecost is reported against the baseline budget. All spend on the project is tracked by both the finance department and the project supervisor. The project manager signs off all of the purchase orders. The project manager has control over the budget, and allocating resources, equipment and personnel. The project spend is reported to the project manager by the project supervisor on a weekly basis. Variance reporting per project occurs on a monthly basis by the finance dept. In this project, one small cost addition to the communal system was agreed upon, as per the request of the developers, who became an apartment owner. Critique – Cost As before, Smarthomes tender for all projects, costs are fixed prior to the initiation of each project. It is difficult to exceed the budget once the contract has been signed, unless a valid justification occurs. The initial contract is based upon analogous estimating. Smarthomes has a formula that gives a cost per square foot of house based on the number of terminations contained within. The baseline of the spending plan is used to track actual versus planned and control spending. There is a contingency allowed to each project, it is tightly controlled and cannot be accessed with out permission from the project council. Contingency is budgeted at 10% of the total. In this case, we utilised a small amount to cover a minor addition to the satellite system. 13
  • 14.
    HUMAN RESOURCES Planning –Human Resources The Human resource perspective of this project is that of a projectised organisation. The project manager has complete control over all aspects. Once the project tendering was completed, the project manager was assigned based on the location. The project manager assigned resources from other departments, when required. We use generic industry cabling, the requirements are documented, explained and demonstrated to the electricians. Using colour coded drawings and cables, once the project manager explains or walks through one apartment; what is required is self evident. Execution – Human Resources Training requirements for Smarthomes personnel was limited. Projects are identical to others, apart from slight differences to functionality or size of units. Training requirements were identified at the initiation phase of the project. Plans were developed and resources allocated by the project supervisor. To keep continuity with in the project, the same team members were used throughout the project, this kept both service levels and knowledge of the project at an acceptable rate. As with current construction sites work practice, most work is sub contracted out. This lessens the legal requirements on organisations. Smarthomes had a maximum of 3 different team’s onsite. Current Health and Safety regulations were followed by all on-site personnel. Critique – Human Resources Being a projectised organisation, the learning curve for all smarthomes personnel involved is slight. Each project is similar to previous ones, only differencing by minor features The project manager had overall control over staff resources and schedules. Teams were tasked with a specified quantity of work to complete against in house efficiency standards. The project manager monitored this on a weekly basis to ensure targets were being met. 14
  • 15.
    Due to teamallocation issues, a delay occurred mid June onwards. As staffing levels are finite, and there was no possibility to increase them. This delay continued throughout the project. As a sub-contract on the site, the project manager had limited influence over the main electrical company. There was a good working relationship between the project manager and electrical foreman on the site. This allowed for issues to be dealt with on an informal basis and conflicts could be resolved efficiently. COMMUNICATION Project Planning The communications plan was developed in the project planning phase. It was defined in the project scope documentation. It included the requirement reports and meetings. Two groups were identified as primary persons requiring information, namely;  Senior management Smarthomes, developers, architects and M&E foreman, who need periodically project status reports.  Project steering team, project’s weekly status. Each Smarthomes project has its own folder and contained all files, minutes of meetings, and communications. This was both stored electronically in a common network folder and in paper format in the operations dept. The project manager maintained all documentation to the project. Smarthomes uses a colour coded system to document the stage of each apartment/house per construction site. This allows all to view the project at its current stage. The communications plan was based on previous project plans. Meetings were scheduled to coincide with other events on site, to increase effectiveness. Smarthomes plans weekly project council meetings every Monday to review all projects. Change Request and Approval meetings were scheduled to occur after these meetings. 15
  • 16.
    A close outmeeting was scheduled towards the end of the project to hand over all documentation, review any outstanding issues, and formally close the project. Execution – Communication At the start of each week, the project council met. This meeting would give all present an overview to all projects being handled by the operations department. The PM sent a monthly report to senior management and site managers. One page bullet point reports on the status of the project. This was based on the reviews post project council meetings. Change request and approval meetings occurred on a regular basis for the steering team, typically at the end of the weekly project council meeting. This allowed for the regular transfer of information. The project manager met both site electricians and site manager on a bi-weekly basis. This was deemed to be the most appropriate schedule. Frequently this meeting occurred with other on site activities for the project manager. Some meetings were on an adhoc basis, whilst the project manager was on site, would meet the electrician foreman, M&E foreman or site manager. Occasionally, these were the basis for scope request changes to the project. All written project documentation is held on the operations network server. Read access is permitted to all, write access only per documented request. Smarthomes project manager is tasked to manage the marketing launch for the show apartments. Meetings were conducted with the marketing dept to design and print brochures for the show apartment launch. At the end of the project, the project close out report was completed. The PM handed over an Operational and Maintenance Manual, O&M manual, both soft and hard copy to the developers at the end of the project. In conjunction with this, the close out report for the site was developed. 16
  • 17.
    Critique – Communication Effectiveproject management requires that communication between stakeholders is a critical factor to ensure the success of a project. For top level management, a simple one page document was used, along with various colours/shades to highlight status for each units. The operations manager maintains an overall project review sheet to document the each project, with unit quantity completed and current stages of in complete units. By having proper project status meetings, prior to the kick-off, the effect of scope creep could be minimised. Also by use of regular change request process meetings, each request had a monetary value attributed to it, and this brought rapid decision making process to change requests. The regular performance and review meetings allowed all stakeholders to have an accurate picture of the project. Project Council meetings were kept to the bare minimum; each project manager had typically 15 minutes to report on their projects. Frequently site meetings were on a standing basis, and had duration of a few minutes while discussing the various aspects. Having regular meetings with the electricians and site personnel, ensured that no surprises occurred. Any issues were brought to the project manager direct and could be solved quickly. RISK Project Initiation Risk assessment plan was implemented. At the project planning stage, a risk analysis was completed to identify and mitigate risk. Risks have either a positive or negative threat to the project. The project risk procedure includes a project risk analysis template. This has the probability (P) – impact (I) matrix, in conjunction with the monetary value associated with these risks. The multiplication of the P x I provides a method to rank risks and determine the appropriate 17
  • 18.
    response. The riskanalysis was carried out by the steering team, who complied the risk assessment template. The risk analysis was categorised under the following headings;  Technical Risks ; Result of complexity, integration issues, technology  Financial risks ; Danger of unforeseen events  Schedule Risks ; Relationship between financial and schedule risks,  Internal risks ; Technical failures, delays in carrying out scheduled work, errors by staff, Risks the project manager can control  External Risks ; Threats from environment, business risks, outside PM control, Legislative changes, changing market conditions. Controlling - Risk Risks that were identified were periodically reviewed, during meetings. Risk exposure and category were analysed. New risks were identified and reviewed. Any change to the project plan was carried out using the risk analysis template. Critique - Risk Risk mitigation is an input to risk assessment, to reduce risk to an acceptable level during the project. Early risk identification and action reduces the impact later in the project both on cost, timeline, and consequences. The triple constraints of time, resources, and quality generally have the biggest risk impact on the project. Risks are usually lurking in each of these areas. If time is your primary constraint, risks associated with this constraint could include loss of key personnel, lack of training opportunities in time for critical project activities, vendor delays, equipment failure, and so on. So the project schedule, or time, is not only a constraint, it's also a key area for us to examine in the risk-identification process. 18
  • 19.
    CONTRACT Planning – Contract Thetender document for this contract contained a detailed price breakdown. Each apartment unit was itemised, along with price per component. This allowed both parties to accurately plan the project. Payment terms were in the contract, with final payment after sign off of each unit. In addition, Smarthomes contracted out the communal satellite system to a regional organisation. This was identified at the tender stage; the budget included a provision, based on an allocated figure per apartment. The criteria was to provide this service and for maintenance on the equipment. Critique – Contract Smarthomes won this project based on a tender. All relevant information was contained within. The contract included payment terms, performance requirements for the equipment. The developers had an overview of our product prior to tendering, and as we are the market leaders, were satisfied that we could deliver a product which would positively impact on their bottom line. At the early project stage meetings, time lines and ambiguities about the functionality, appearance and locations of our products were discussed and finalised. These meetings included representatives of the developers, architects, M&E foreman, electricians and Smarthomes sales and project personnel. 19
  • 20.
    INTEGRATION Project Planning Project integrationwas required during this project. The installation of our cables was planned to occur in conjunction with the electrical cabling. The installation of the communal satellite system was outsourced to a local company who is a registered Sky installer. This sub project was scheduled to occur after all cables had been installed to the comms area. Provision for telephones & broadband, Eircom was included in the project. Each apartment was provided with cable to the Eircom head- end in the comms area. The project manager had to plan with Eircom what requirements they had, and allocate resources accordingly. Control - Planning Once the tender was successful, the project plan was outlined and milestones agreed. A system exists with in the operations department to graphically illustrate the status of each unit/project. This allows the steering team to assess if any slippage was occurring in the project. Weekly project meetings were scheduled in house with the project council to allowed information to be assessed by all in-house project members, and bi-weekly meetings with site personnel. These meetings allowed resources to be allocated, ensuring no conflict occurred. The status reports meetings allowed stakeholders review current project status. The project was planned from initiation to completion, based on previous project documentation. Planning for Eircom to complete their connection to the telephone system was impractical. Deadlines came and went, and only when they were ready did this final connection occur. This was many weeks after the scheduled date. Critique - Planning The project plan was agreed at the start, and was held mostly true. Some variation on weekly schedules occurred. This was to facilitate other trades on the site to complete their activities and or for Smarthomes to maximise team utilisation accordingly. 20
  • 21.
    Site meetings canbe on an ad-hoc basis, and change requests can occur accordingly. All changes are documented and based on the level of change, can be approved immediately. From previous sites, working with Eircom is difficult. They plan according to their own schedules and even agreed dates are typically missed. Project Management Information Systems  What pm systems were used & software applied  Comment on suitability & interaction with existing org processes and systems Smarthomes is in an entrepreneurial rapid growth phase of organisational development. The operations department uses Ms Excel to manage projects. The finance department use a combination of excel and common finance packages to track the financial aspect of the contract. A weekly time sheet was used in conjunction with GIS tracking systems to monitor team’s onsite. 21
  • 22.
    Summary This project wasa success. It completed the terms of the scope on time and with in overall budget terms. Cost Objectives The budget was set for this project based on the successful tender document. This figure was based on the standard formula for apartment square footage. As I worked on projects previous to this, and subsequent, this amount was deemed to be accurate for Smarthomes to have a positive financial gain from this project. Allocation of resources was based on in house efficiency rates for teams. Contingency budget was set at 10% of the total. Due to a request from a stakeholder, a small amount of this was used to complete the project. Increases in cost of fuel and cable, necessitate Smarthomes to use the management reserve. As both of these impact on all projects in the organisation, it was deemed by the finance department to use the reserve to reduce these effects on the organisation as a whole. Quality Objectives All units were inspected by the site electrician, M&E foreman, site manager and myself prior to site sign off. This quality is a subjective appraisal, and based on a snag report. Equipment has pre determined quality levels; cables have a 10 year guarantee, as per industry standards. TV’s and audio equipment manufacturer’s warranty, other electronic devices have a one year guarantee. Time Objectives This project ran as a sub project to the main construction of the Bridgewater Complex. The estimated start and finish times were pre-determined before the project started. Only with the project kick off and subsequent meetings were actual dates agreed upon. 22
  • 23.
    We allocated lagtimes to the project for time constraints to be ironed out. One issue arose due to team allocation and other site issues which caused a 2 week delay to ripple through the project. Upon evidence that this time could not be caught up, the project schedule was updated. Overall, this two week issue did not effect the finish time of the project, as I had planned for an additional four weeks through out the project duration. Request to scope changes or the schedule were easily accommodated through out the project. I planned as per company norms that a minimum of three apartments were ready for us to proceed with 2nd fix. This buffer gave us a week’s grace either way to allocate resources. The weekly project council meeting was used to allocate resources for the forth coming month, and allowed myself to handle any request for changes in a timely and methodically fashion. The use of Ms Project and Gantt Charts would simplify the scheduling of projects. This would be change to Smarthomes to increase its efficiency. 23
  • 24.
    Enclosure Scope Statement Project Justification Theproject was initiated following a successful tendering process with the developers of the Bridgewater Complex, Allen & Smyth Ltd for the provision of the structured cabling system. Brief Description of Product To provide and install a structured cabling system in twenty three apartments in the Bridgewater Shopping Complex. The project provides for a communal satellite system and provision for the connection to Eircom. Deliverables The project was broken down into key deliverables. At the end of these a milestone event occurred.  Construction of detailed CAD drawings for each unit.  Provision of cables for electricians to perform 1st fix cabling.  2nd fix termination of cables.  3rd Fix, installation of hardware (TV’s, DVDs, music systems) for show units.  Walk through with site representative to sign off each unit.  Marketing Launch and preparation of marketing material. Objectives  To earn a profit for Smarthomes  Not to make a mistake and cost Smarthomes money  To complete the project in a professional manner, gain additional business from developers.  Use of the project as a show case to gain other business in the area.  To complete in a timely manner and move on to next project 24
  • 25.
    Time The approximate startdate for 1st fix cabling was Jan 07 and the project to finish prior to May 08. Milestones Drawings completed by 3rd Jan 2007 1st Fix cabling completed by 2nd July 2007 2nd Fix completed by 19th Oct 2007 Sign off of all completed units by 14th Jan 2008 Close out report completed by 14th April 2008 Cost The cost of the project is set at € 256K. This is based on the original tender document. Quality All units were inspected by the site electrician, M&E foreman, site manager and myself prior to site sign off. This quality is a subjective appraisal, and based on a snag report. Equipment has pre determined quality levels; cables have a 10 year guarantee, as per industry standards. TV’s and audio equipment manufacturer’s warranty, other electronic devices have a one year guarantee. Assumptions  Cost of cable does not rise above assumed limit  Fuel prices do not rise above 1.50 per litre  Staff members remain constant through out project  No body gets injured.  No turf war’s occur on site  Good working relationships between project manager, electrician foreman, M&E foreman and site manager. 25
  • 26.
    Constraints  Work hours are between 8 and 5 pm, no overtime permitted  Have to work with in project plan of Eircom for the complex, not able to adequately plan them into our schedule  Completion deadline of April 2008  Have to work in conjunction with complex schedule, not able to fall behind 26
  • 27.
  • 28.
  • 29.
    Budget Summary Quantity € per Unit Total 3 Bed Apartments 2 Bed Apartments Hardware Satellite Contractor Subtotal Total before Contingency Contingency Totals Please note, the excel spread sheet that these figures came from, I am not able to simplify. The quotation to the client is based on the number of units/terminations per apartment and combined with the square footage of the apartment. In conjunction, there are overheads at 10% included, and a reserve factored into this. 29
  • 30.
    Risk Analysis The risk analysis has determined the following levels of risk to the project: Risk Risk Risk Risk Result Risk Preventative Contingency Description Probability Impact Quantitive Id Category PxI Owner Actions Actions (1 – 5) (1 – 5) Cost 1.1 Incorrect cable Technical 1 5 5 €160 per PM / Use of colour Training and pulled cable Electricians coded cable documentation and drawings. PM snags unit before next stage. 1.2 Cable damaged Technical 1 5 5 PM Spare cable Spare redundant in each run cable 1.3 Cables pulled to Technical 1 5 5 PM / use of colour Training and wrong location Electricians coded cable documentation and drawings PM snags unit before next stage 1.4 Components in Technical 3 5 15 Electrician Use of colour PM Snags before wrong location s / PM coded next stage drawings 1.5 Components not Technical 2 5 10 PM / Use of spirit Can wait till 2nd level electrician level fix to adjust if necessary 1.6 Conflict with Technical 2 3 6 PM Adequate None other electrical communicati equipment on with electricians / site manager 1.7 Health and Technical 3 5 15 Steering Adequate Safety Team training, Safe pass, site induction training 1.8 Communication Technical Pm Regular Problems communication between stakeholders 1.9 Equipment Technical 2 1 2 €1000 Steering Ensure Have spare Damaged / Team equipment equipment Stolen secure 1.10 Workmanship Technical 1 3 3 €1000 Pm Training and Team supervisor review monitors junior 30
  • 31.
    standards members, PM monitors teams 2.1 Delays in Financial 4 5 20 €20,000 Steering Timely Insurance Payments Team signoff of against delay units payments 2.2 Cost over run, Financial 1 5 5 €10,000 Steering Communicati scope creep Team on with stakeholders 3.1 Delay to finish Schedule 1 5 5 €5,000 PM date 3.2 Resource conflict Schedule 3 5 15 €1000 Project Regular Project council, project overlap, Council meetings plans schedule 4 wks in advance 3.3 Schedule Delays Schedule 1 3 3 €5000 Steering Adequate Adequate Team planning and planning and forecasting forecasting 3.4 Show launch Schedule 1 1 1 €500 Pm Communicati Limited, easy to earlier than on with ramp up in- expected Interior house printing developers 4.1 Scope change External 3 5 15 €25,000 Steering Meetings Communication Team with between stakeholders stakeholders 4.2 Objectives External 3 5 15 €15,000 PM Meetings Communication change with between stakeholders stakeholders 4.3 Team members External 1 1 1 €130 per Steering 3 person Co-op staff from change day Team team, other teams redundancy built-in 4.4 Cost of cable External 3 5 15 €10,000 Project Reduce None increases Council wastage, increase efficiency 4.5 Fuel prices External 3 5 15 €5,000 Project Reduce Use telephone to Council unwanted monitor journeys activities / communication 4.6 Conflict External 1 5 5 € PM Adequate Communication working between relationship stakeholders. between staff & electricians 31
  • 32.
    Communication Plan What Who/Target Purpose When/Frequency Type/Method(s) Project Kick Off Project Manager, Site Manager, M&E Communicate plans, deadlines, costs and Project Start Meeting Foreman, Electrician Foreman, roles/responsibilities. Architects Project Council General Manager, Operations Manager, To review tasks, assignments, and action Weekly in-house meetings every Meeting Meetings Project Supervisor, PM items for all projects to allocate resources Monday morning for the forth-coming weeks Steering Team PM, Ops Mgr, Project Supervisor Steering Team Meetings Bi –Weekly Meeting Project Meetings PM, Site Manager, Electrician Foreman Review tasks and action items. Bi –Weekly Meeting / Verbal Review schedule timeline changes Status Reports PM, Site Manager, Electrician Foreman Current status, review next month Monthly., with Operations manager Verbal & Meetings / Report and or M&E Foreman schedule, amend changes to timeline attending quarterly meeting Ops Manager, Change Request PM, Site Manager or M&E Foreman or To provide a controlled process for the Regularly Scheduled or when major Verbal & Meeting Meetings Electrician Foreman acceptance of deliverables and ensure that request to contract required. customer requirements are met Change Approval PM, Ops Manager, Project Supervisor, To provide a controlled process for the Regularly Scheduled or when major Meeting Meetings acceptance of deliverables and ensure that request to contract required. customer requirements are met 32
  • 33.
    Contract / ProcurementSummary Supplier Responsibility Product / Service Description Type Budget Amount ABC supplier Project Supervisor Cables Variable €3000 BBC supplier Project Supervisor Manufacture and delivery of SCC Variable €2000 Texaco Team Leader Fuel Fuel for Vans Variable €1000 John Cloake Project Manager Satellite System Provision, installation and maintenance of Fixed € 1000 equipment Internal Marketing Project Manager Brochures Design and production of brochures Variable €4000 Dept 33
  • 34.
    Smarthomes Organisational Structure CEO Marketing Admin / PA General Manager Operations Manager Sales Manager Engineering Manager Logistics Mgr Financial Controller Project Project Project Project Sales & Marketing Technical Support Warehouse Accounts Manager Manager Manager Supervisor Executive x 6 Personnel x 2 Staff Admin x 4 R&D IT Admin Personnel x 3 Personnel Install Install Install Install Subcontractors Subcontractors Team A Team B Team C Team D 34
  • 35.
    Project Organisational Structure Operations Manager Project Manager Project Supervisor South Region Aidan Brian CAD Technicians X2 Liam / Lech Production Install Team A Install Team D Subcontractors Teamleader Team leader John Cloake Operative X2 Colin Ciarian 35
  • 36.
    Appendix Services provided bySmarthomes; TELEPHONE Telephone points are provided in all main rooms for convenience and ease of access TV All main rooms are cabled to cater for Terrestrial and Satellite TV, with further provision being made for Sky+. WALL-MOUNTED PLASMA/OR LCD SCREENS & SURROUND SOUND Main reception room is pre-cabled for Surround Sound and wall-mounted LCD or Plasma screen, bringing Home Cinema right into your living room. CENTRAL MUSIC SYSTEM Cabling is provided for a Central Audio System for four rooms allowing you to install a central music system and speakers at any time in the future. Once installed the same music can be played throughout the home when entertaining, or you can choose to listen to different music, in different rooms simultaneously. Speakers simply clip into the In-Ceiling Speaker Frames, making installation accurate and tidy. The speakers can either be installed at construction stage or “blanked-off” to allow for installation at a later stage. BROADBAND Provision for broadband is available in all main rooms, even allowing access in every room simultaneously. WIRELESS ACCESS In addition, by simply plugging a wireless receiver into any PC point, your new home becomes a world of wireless connectivity. PC NETWORKING A secure PC network is pre-installed so that computers, printers and other devices can be shared throughout your new home. HOME OFFICE Working full-time or part-time from home has never been easier, as the Smarthomes system allows you set up your office in whatever room you choose. AUDIO & VIDEO EQUIPMENT Smarthomes offer a wide range of equipment from LCD or Plasma screens, Home Cinema Surround Sound Systems and Multi Room Audio equipment. This is a popular service option for ease of installation, convenience and reliability CONTROL OF HEATING For your added convenience, provision has been made for the installation of the Text Smart System as standard in all homes (cabling only). This allows control of your heating via a text message from your mobile phone so that you arrive to a beautifully warm & comfortable home. If you wish to enable the Text Smart control unit, Smarthomes Ltd will install & commission this for you directly at an extra cost COMMUNAL SATELITE Each unit is connected to the communal satellite system, provision of which is based on access to the Sky system. 36
  • 37.
    Smart Connection Centre TheSmart Connection centre, with its compact design, is a user-friendly type patch panel system. Pre-connected Telephone, PC, TV and Multi Media points throughout the home are linked to this central hub, where they can be easily identified. Features may include;  TV splitters and amplifiers which distribute TV and satellite to each room  Hub for PC Networking  Router for simultaneous Broadband access in multiple rooms  Discretely concealed power supply panel Examples of colour coordinated cables 37
  • 38.
    38 Wardrobe En-Suite SH-04 Bathroom Master Bedroom SH-02 SH-03 2 Entrance Hall SH-01 Bedroom 2 SH-05 Wardrobe Hotpress Example of colour coordinated drawings 2 L PP R 3 Kitchen SH-07 D/Washer Living Room SH-06 Washer/ Dryer Freezer Fridge Oven LR RR