Bio fuels
An Alternate Fuel
Faraz Yaqoob
F2023253014
Ms(Bc)
 Introduction of Biofuels
 Biofuel feedstock
 Classification of Biofuels
 Manufacturing Process of Biofuels
 Advantages and Disadvantages of Biofuel
 References
• Biofuel is the fuel which is produced from organic
products and wastes.
• The common commercially used biofuels are
bioethanol, biodiesel and biomethane.
Bioethanol is made from sugar, algae, wheat and
sugar beet
Biodiesel is made from vegetable oil, algal lipids,
animal fats
Biomethane can be produced from waste organic
material, sewage, agriculture waste and domestic
wastes.
History
 In 1890s Rudolf Diesel was a first person who
made biodiesel from vegetable oil.
 In 1970s and 1980s environmental protection
agency EPA situated in America suggested that
fuel should be free from sulphur dioxide,
carbon monoxide and nitrogen oxides.
 In 1998 EPA allowed the production of biofuel
on commercial level which was the alternative
source of the petrol.
 In 2011, European countries were the largest
that made biodiesel almost about 53%. The
international Energy Agency set a goal to
reduce the usage of petroleum and coal and will
be switched on to biofuels till 2050.
Soybean Corn Sugarcan
e
Sugar beet
Switchgrass Jatropha Camelina Algae
Cassava Palm oil Certain fungi
Animal fat Agricultural wastes
Classification of Biofuels
 Also called conventional biofuels. It includes sugar,
starch, or
vegetable oil
 known as advanced biofuels and can be manufactured from
different types of biomass. The biomass contains material like
wood, straw and waste plastic
 Extract from algae mostly marine algae
Advantages of Biofuels over Fossil Fuels
• Lower emissions Green gas
• Renewable
• Biodegradable
• Safer
Bioethanol
Biodiesel
Biogas
Biobutanol
Bioethanol
 Bioethanol is produced by the fermentation of
carbohydrate rich source which includes sugar cane,
sugar beet, corn etc
 It is colorless and clear liquid
 One of the widely used alternative automotive fuel in
the world
Bioethanol
Fermentation (conversion of sugar
into alcohol, production of ethanol)
Distillation (separation of ethanol)
Dehydration
(azeotropic mixture)
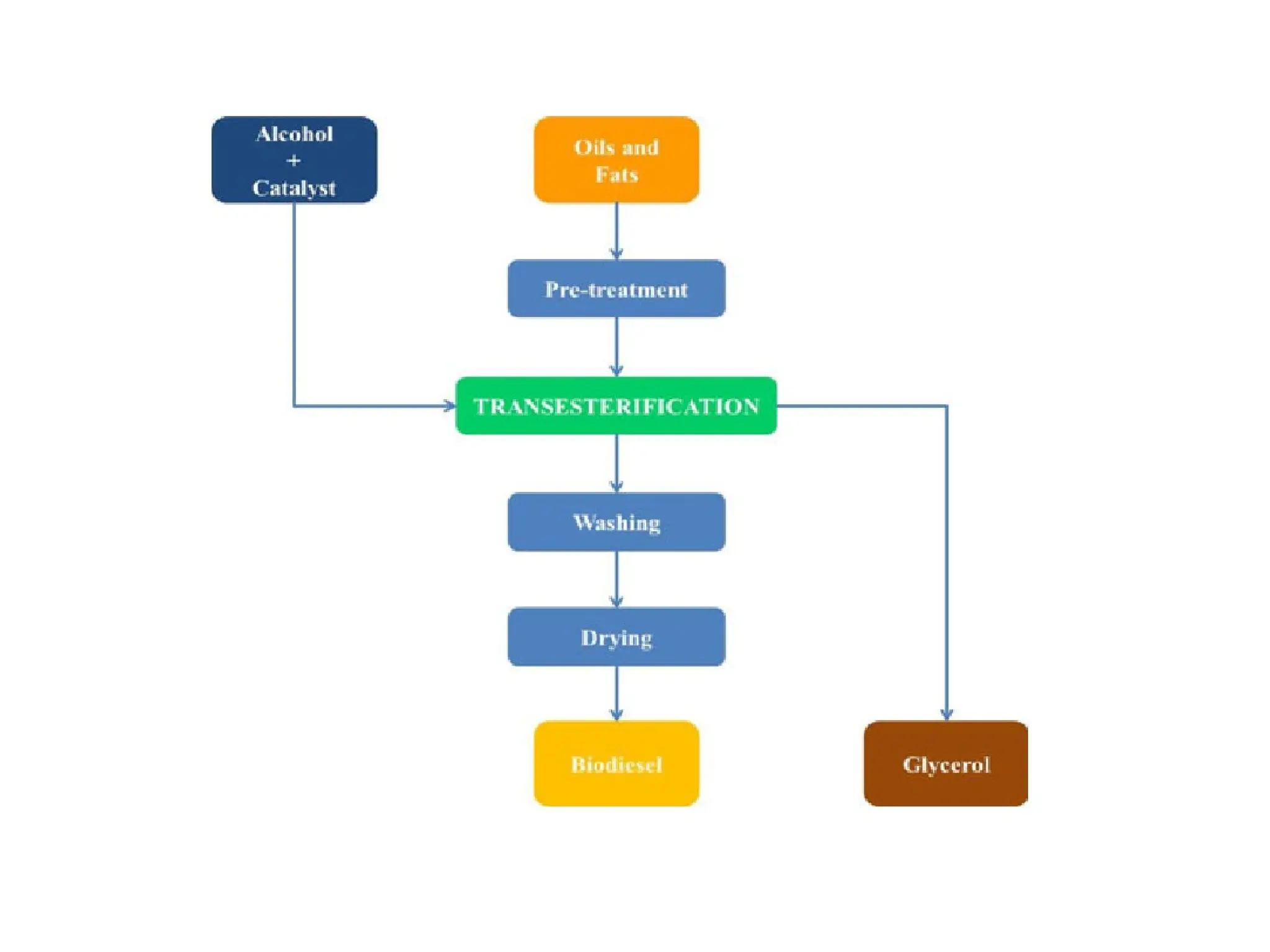
Biodiesel
• Biodiesel, an alternative diesel fuel, is made from re-
new able biological sources such as vegetable oils
and animal fats.
• Similar to petroleum diesel fuel in structure (straight
chain) and number of carbon atoms (10 to 21)
• The Biodiesel can be prepared by Transesterification.
Biodiesel
Transesterification
Application of Biodiesel
• Railway usage
• As a heating oil
• Biodiesel in small engine
• Vehicles
Advantages-Disadvantages of Biodiesel
Advantages Disadvantages
Can be used pure biodiesel B100. Biodiesel is significantly more
expensive compared to standard
diesel
Biodiesel has no sulfur content, and so
it doesn't contribute to acid rain
formation
Can release nitrogen oxide which
lead to the formation of smog
Biodiesel has good lubricating
properties better than standard diesel
Food Shortage can be occurred
Comparison between Bioethanol & Biodiesel
Bioethanol
Biodiesel
Process Fermentation Transesterification
Environmental Benefit Both reduce greenhouse gas emissions
Compatibility Blended E85 % B100 %
Costs Cheaper More expensive
Gallons per acre 420 gallons per acre 60 gallons per acre
soybeans.
Energy provides 93% more net produces only 25% more
energy per gallon net energy.
Bioethanol Biodiesel
Process Fermentation Transesterification
Environmental
benefit
Reduce greenhouse
gas emission
Reduce greenhouse
gas emission
Cost cheaper expensive
Energy Provide 93% more
net energy per
gallon
Produce only 25%
more net energy
Biogas
• Biogas is a fuel used as domestic purpose
• Obtained from cow manure, fruit and
vegetable waste
• Biogas is produced by the breakdown of organic waste
by bacteria without oxygen anaerobic digestion
Biogas
• A mixture of CH4 , CO2 and other gases
Gas %
Methane 50–75
Carbon dioxide 25–50
Nitrogen 0–10
Hydrogen 0–1
Hydrogen sulfide 0–3
Oxygen 0–2
Biogas Production
CH3COO-+ H+
CO2 + 4 H2
CH4 + CO2
CH4 + 2H2O
Application of Biogas
• Cooking
• Lighting
• Fuel for engine
Advantages of Biofuels
• Renewable
• Reduce Greenhouse Gases
• Economic Security
• Easy to Source
• Lower level of Pollution
Disadvantages of Biofuel
• High Cost of Production
• Industrial Pollution
• Future Rise in Price
• Shortage of Food
• Use of Fertilizer
• Reduce wastes
• Cleaner air
• New agricultural markets
• Improve balance of payments
• global warming reduction
References
• Abbi M., Kuhad R.C., Singh A.(1996). Bioconversion of pentose sugars to
ethanol by free and immobilized cells of Candida shehatate: Fermentation
behaviour, Process Biochemistry.31(6):555-560.
• Brandberg T., Karimi K., Taherzadeh M., Franzen C J., Gustasson L.(2007).
Continuous fermentation of wheat supplemented lignocellulose
hydrolysate with different types of cell retention, Biotechnology
Bioengineering.98(1):80-9
• Cardona C.A., Sanchez O J.(2007). Fuel ethnol production: process design
trends and integration opportunities, Bioresource Technology.98:2415-
2457
• Oura E.(1977). Reaction products of yeast fermentation, Process
Biochemistry.12(3):19-21
• Nguyen Q., Tucker M., Boynton B., Keller F., Schell D.(1998). Dilute acid
pretreatment of softwood, Applied Biochemistry Biotechnology.70-72, 77-
87.
Biofules ppt.tyoe, classification , production process

Biofules ppt.tyoe, classification , production process

  • 1.
    Bio fuels An AlternateFuel Faraz Yaqoob F2023253014 Ms(Bc)
  • 2.
     Introduction ofBiofuels  Biofuel feedstock  Classification of Biofuels  Manufacturing Process of Biofuels  Advantages and Disadvantages of Biofuel  References
  • 3.
    • Biofuel isthe fuel which is produced from organic products and wastes. • The common commercially used biofuels are bioethanol, biodiesel and biomethane. Bioethanol is made from sugar, algae, wheat and sugar beet Biodiesel is made from vegetable oil, algal lipids, animal fats Biomethane can be produced from waste organic material, sewage, agriculture waste and domestic wastes.
  • 4.
    History  In 1890sRudolf Diesel was a first person who made biodiesel from vegetable oil.  In 1970s and 1980s environmental protection agency EPA situated in America suggested that fuel should be free from sulphur dioxide, carbon monoxide and nitrogen oxides.  In 1998 EPA allowed the production of biofuel on commercial level which was the alternative source of the petrol.  In 2011, European countries were the largest that made biodiesel almost about 53%. The international Energy Agency set a goal to reduce the usage of petroleum and coal and will be switched on to biofuels till 2050.
  • 5.
    Soybean Corn Sugarcan e Sugarbeet Switchgrass Jatropha Camelina Algae
  • 6.
    Cassava Palm oilCertain fungi Animal fat Agricultural wastes
  • 7.
    Classification of Biofuels Also called conventional biofuels. It includes sugar, starch, or vegetable oil  known as advanced biofuels and can be manufactured from different types of biomass. The biomass contains material like wood, straw and waste plastic  Extract from algae mostly marine algae
  • 8.
    Advantages of Biofuelsover Fossil Fuels • Lower emissions Green gas • Renewable • Biodegradable • Safer
  • 9.
  • 10.
    Bioethanol  Bioethanol isproduced by the fermentation of carbohydrate rich source which includes sugar cane, sugar beet, corn etc  It is colorless and clear liquid  One of the widely used alternative automotive fuel in the world
  • 11.
    Bioethanol Fermentation (conversion ofsugar into alcohol, production of ethanol) Distillation (separation of ethanol) Dehydration (azeotropic mixture)
  • 12.
    Biodiesel • Biodiesel, analternative diesel fuel, is made from re- new able biological sources such as vegetable oils and animal fats. • Similar to petroleum diesel fuel in structure (straight chain) and number of carbon atoms (10 to 21) • The Biodiesel can be prepared by Transesterification.
  • 14.
  • 15.
    Application of Biodiesel •Railway usage • As a heating oil • Biodiesel in small engine • Vehicles
  • 16.
    Advantages-Disadvantages of Biodiesel AdvantagesDisadvantages Can be used pure biodiesel B100. Biodiesel is significantly more expensive compared to standard diesel Biodiesel has no sulfur content, and so it doesn't contribute to acid rain formation Can release nitrogen oxide which lead to the formation of smog Biodiesel has good lubricating properties better than standard diesel Food Shortage can be occurred
  • 17.
    Comparison between Bioethanol& Biodiesel Bioethanol Biodiesel Process Fermentation Transesterification Environmental Benefit Both reduce greenhouse gas emissions Compatibility Blended E85 % B100 % Costs Cheaper More expensive Gallons per acre 420 gallons per acre 60 gallons per acre soybeans. Energy provides 93% more net produces only 25% more energy per gallon net energy. Bioethanol Biodiesel Process Fermentation Transesterification Environmental benefit Reduce greenhouse gas emission Reduce greenhouse gas emission Cost cheaper expensive Energy Provide 93% more net energy per gallon Produce only 25% more net energy
  • 18.
    Biogas • Biogas isa fuel used as domestic purpose • Obtained from cow manure, fruit and vegetable waste • Biogas is produced by the breakdown of organic waste by bacteria without oxygen anaerobic digestion
  • 19.
    Biogas • A mixtureof CH4 , CO2 and other gases Gas % Methane 50–75 Carbon dioxide 25–50 Nitrogen 0–10 Hydrogen 0–1 Hydrogen sulfide 0–3 Oxygen 0–2
  • 20.
  • 21.
    CH3COO-+ H+ CO2 +4 H2 CH4 + CO2 CH4 + 2H2O
  • 22.
    Application of Biogas •Cooking • Lighting • Fuel for engine
  • 23.
    Advantages of Biofuels •Renewable • Reduce Greenhouse Gases • Economic Security • Easy to Source • Lower level of Pollution
  • 24.
    Disadvantages of Biofuel •High Cost of Production • Industrial Pollution • Future Rise in Price • Shortage of Food • Use of Fertilizer
  • 25.
    • Reduce wastes •Cleaner air • New agricultural markets • Improve balance of payments • global warming reduction
  • 26.
    References • Abbi M.,Kuhad R.C., Singh A.(1996). Bioconversion of pentose sugars to ethanol by free and immobilized cells of Candida shehatate: Fermentation behaviour, Process Biochemistry.31(6):555-560. • Brandberg T., Karimi K., Taherzadeh M., Franzen C J., Gustasson L.(2007). Continuous fermentation of wheat supplemented lignocellulose hydrolysate with different types of cell retention, Biotechnology Bioengineering.98(1):80-9 • Cardona C.A., Sanchez O J.(2007). Fuel ethnol production: process design trends and integration opportunities, Bioresource Technology.98:2415- 2457 • Oura E.(1977). Reaction products of yeast fermentation, Process Biochemistry.12(3):19-21 • Nguyen Q., Tucker M., Boynton B., Keller F., Schell D.(1998). Dilute acid pretreatment of softwood, Applied Biochemistry Biotechnology.70-72, 77- 87.