SAP Technology
Enabling Better Business Intelligence
and Information Architecture
With SAP® Sybase® PowerDesigner® Software
©2013SAPAGoranSAPaffiliatecompany.Allrightsreserved.
© 2013 SAP AG or an SAP affiliate company. All rights reserved.
Table of Contents
4	 Seeing the Big Picture with a 360-Degree View
Gaining Efficiencies with SAP Sybase PowerDesigner
Additional Features and Benefits
Supported Modeling Techniques
Putting It All Together
Find Out More
3Enabling Better Business Intelligence and Information Architecture
© 2013 SAP AG or an SAP affiliate company. All rights reserved.
SAP® Sybase® PowerDesigner® software is a leading modeling tool that helps you to improve your
business intelligence (BI) and information architecture. Using metadata management, the software
benefits your data governance, BI, data integration, and data consolidation efforts because it
establishes a 360-degree view of your key information assets. Enterprise-wide impact analysis
functionality helps reduce the time, risks, and costs associated with changes throughout your
information architecture.
4 Enabling Better Business Intelligence and Information Architecture
© 2013 SAP AG or an SAP affiliate company. All rights reserved.
Empower Your Users with a Common Language for IT and Business
Gaining Efficiencies with SAP Sybase PowerDesigner
SAP Sybase PowerDesigner has become a standard modeling
tool for many organizations worldwide. With our proven com-
mitment to innovations in data, information, and business
modeling, SAP Sybase PowerDesigner is a safe choice for all
your modeling environments.
At SAP and Sybase, an SAP company, we’ve emphasized ease of
use for SAPSybase PowerDesigner. Using a Microsoft Windows
motif, the software’s highly customizable, graphical user inter-
face makes it easy for your users to perform common tasks
while empowering your advanced users with rapid access to all
features.Additionally, with its robust modeling functionality,
SAPSybase PowerDesigner helps you to visualize, analyze, and
manipulate metadata to streamline communication and collabo-
ration between business and IT.
The software supports the following key benefits, helping you
to:
•• Align business and IT – Obtain business and IT alignment
and team collaboration with our “link and sync” technology
by creating connections between requirements, business
language, and data models
•• Improve team productivity – Give your developers a team-
sharing environment with a secure metadata repository for
all modeling types
•• Document your existing systems – Foster greater enter-
prise collaboration through flexible, wizard-driven documen-
tation and Web-based, WYSIWYG reporting
•• Support open software environments – Improve your under-
standing of heterogeneous systems with support for leading
XML, database, and process language standards within a sin-
gle tool and framework; over 90 relational database manage-
ment system (RDBMS) definitions are supported
•• Enforce standards – Enforce corporate or regulatory stan-
dards and practices through embedded Visual Basic script-
ing, a fully scriptable interface, a customizable metamodel,
and a fully documented application programming interface
•• Reduce the impact of change – Use our multimodel impact
analysis to reduce the time and cost of implementing changes
throughout your enterprise; integration of your requirements,
analysis models, business models, and data models provides
a comprehensive understanding of the changes
Additional Features and Benefits
SAP Sybase PowerDesigner offers a range of features to help
you manage the flow of information between business and IT in
a single tool and to minimize the time, risk, and cost of changes
to your information architecture. Key features include:
•• Customization – Along with its highly customizable inter-
face, you can optimize productivity by controlling everything
from the user interface to the way the software manages
modeling tasks and generates code.
•• Requirements management – Detailed requirements analy-
sis links to all models for traceability; import and synchroni-
zation with Microsoft Word places your users directly into the
analysis and design lifecycle.
•• Document generation – Wizard-driven WYSIWYG lists,
multimodel documents, and fully hyperlinked Web reporting
give your nonmodeling users secure, controlled access to
metadata, while fostering greater communication among all
members of your project team.
•• Impact analysis – Models are fully integrated using our “link
and sync” technology, tying all model types together for
complete enterprise-wide or projectwide impact analysis,
and streamlining communication and collaboration to dra-
matically increase your entire organization’s responsiveness
to change.
•• Information mapping – Our drag-and-drop mapping editor
allows for easy, fast, and accurate documentation of depen-
dencies; you can simply drag to or from any supported source
to target model pairs and create comprehensive mapping defi-
nitions used in data dictionary definitions, impact analysis, and
warehouse extract, transform, and load (ETL) documentation.
•• Metadata sharing – Using the portal composer component
of SAPSybase PowerDesigner, your users have full thin-client
access to all authorized (by role-based security) metadata,
including graphics and full element definitions and descrip-
tions.With the portal composer, your users also can make
edits to certain metadata directly through the Web interface,
allowing for greater participation among a broader community
and fostering a more collaborative atmosphere.
•• Integration – The software integrates with SAP Information
Steward software to provide data stewards with design-time
data quality improvements.
Seeing the Big Picture with a 360-Degree View
5Enabling Better Business Intelligence and Information Architecture
© 2013 SAP AG or an SAP affiliate company. All rights reserved.
•• Enterprise repository – The software’s fully integrated
design-time repository, hosted by popular relational data-
bases, is a highly scalable, centralized metadata manage-
ment utility that enables role-based security on models and
submodels, version control, configuration management,
version compare, impact analysis, and comprehensive
search functionality. The repository helps ensure that all of
your users have the latest metadata available, can take
appropriate actions based on changes committed to the
server, and share a single version of the truth.
•• Enterprise glossary – SAP Sybase PowerDesigner lets you
define your business terms and categories, complete with
aliases, to fully align data models with your business lan-
guage. It enforces the management of naming conventions
throughout all models to ensure consistent naming stan-
dards, business language alignment, and support for data
stewardship and governance efforts. Easily import business
glossary terms into SAP Information Steward’s metapedia.
Supported Modeling Techniques
SAP Sybase PowerDesigner supports a wide range of modeling
techniques, which are described below and depicted in Figures
1 through 8.
Conceptual Data Modeling
Conceptual data models based on Information Engineering
(IE), Barker, or IDEF1X notation provide a database and
technology–independent business representation of data
concepts and core relationships.
Conceptual data models iteratively generate into one or more
logical and physical data models based on desired levels of
abstraction and approaches to information architecture from a
common business view. See Figure 1.
Figure 1: Conceptual Data Modeling
6 Enabling Better Business Intelligence and Information Architecture
© 2013 SAP AG or an SAP affiliate company. All rights reserved.
Logical Data Modeling
Logical data models that are based on IE, Barker, or IDEF1X
notation provide database-independent relational structures
for use by developers and designers for optimization and
understanding.
Logical data models can be developed independently or gener-
ated from conceptual data models. Logical data models can
generate to one or more physical data models. See Figure 2.
SAP Sybase PowerDesigner helps you to visualize, analyze,
and manipulate metadata to streamline communication and
collaboration between business and IT.
Figure 2: Logical Data Modeling
7Enabling Better Business Intelligence and Information Architecture
© 2013 SAP AG or an SAP affiliate company. All rights reserved.
Physical Data Modeling
Physical data models based on IE or IDEF1X notation let you
document, generate, and reverse-engineer structures for over
90 RDBMS (including the latest from SAP, Sybase, Oracle, IBM,
Microsoft, NCR Teradata, MySQL, and more). Support includes
database artifacts and advanced techniques such as Java,
XML, and Web services in the database; security modeling;
specialized handling of views; and more. See Figure 3.
Figure 3: Physical Data Modeling
8 Enabling Better Business Intelligence and Information Architecture
© 2013 SAP AG or an SAP affiliate company. All rights reserved.
Data Warehouse Modeling
Multidimensional diagrams document the online analytical
processing environments by representing cubes, facts, dimen-
sions, dimensional hierarchies, and queries independent of the
physical table structures used to store the warehouse or data
mart information.
The data mapping editor links the source definition, ware-
house, mart, and reporting environment together. This provides
for clear impact analysis and design-time change management
of the BI environment. See Figure 4.
Figure 4: Data Warehouse Modeling
SAPSybase PowerDesigner offers a range of features to
help you manage the flow of information between business
and IT in a single tool and to minimize the time, risk, and cost
of changes to your information architecture.
9Enabling Better Business Intelligence and Information Architecture
© 2013 SAP AG or an SAP affiliate company. All rights reserved.
XML Modeling
XML models support canonical data models and physical XML
structure definitions. The XML models generate or reverse-
engineer structures for document-type-definition markup lan-
guage and schemas. These models are mapped to data models
to document XML and relational mappings as well as for defini-
tions of XML in the database for RDBMS engines that support
this concept. See Figure 5.
Figure 5: XML Modeling
10 Enabling Better Business Intelligence and Information Architecture
© 2013 SAP AG or an SAP affiliate company. All rights reserved.
Enterprise Glossary
Centrally managed by the enterprise repository, the enterprise
glossary helps ensure that business terms and definitions are
established and consistently managed throughout all models.
This enforces consistent naming standards and business lan-
guage alignment and supports data stewardship and gover-
nance efforts.
When used in parallel with the enterprise glossary, the concep-
tual data model in SAP Sybase PowerDesigner provides a true
data dictionary. It streamlines communication by ensuring
everyone is ”speaking the same language.” See Figure 6.
Figure 6: Enterprise Glossary Figure 7: Data Movement Modeling
Data Movement Modeling
Exclusive to SAP Sybase PowerDesigner, the data movement
model documents all aspects of information movement.
Source-data stores, target-data stores, multiple transforma-
tions, publications, and subscriptions serve to document any
ETL, enterprise information integration, or replication process.
See Figure 7.
11Enabling Better Business Intelligence and Information Architecture
© 2013 SAP AG or an SAP affiliate company. All rights reserved.
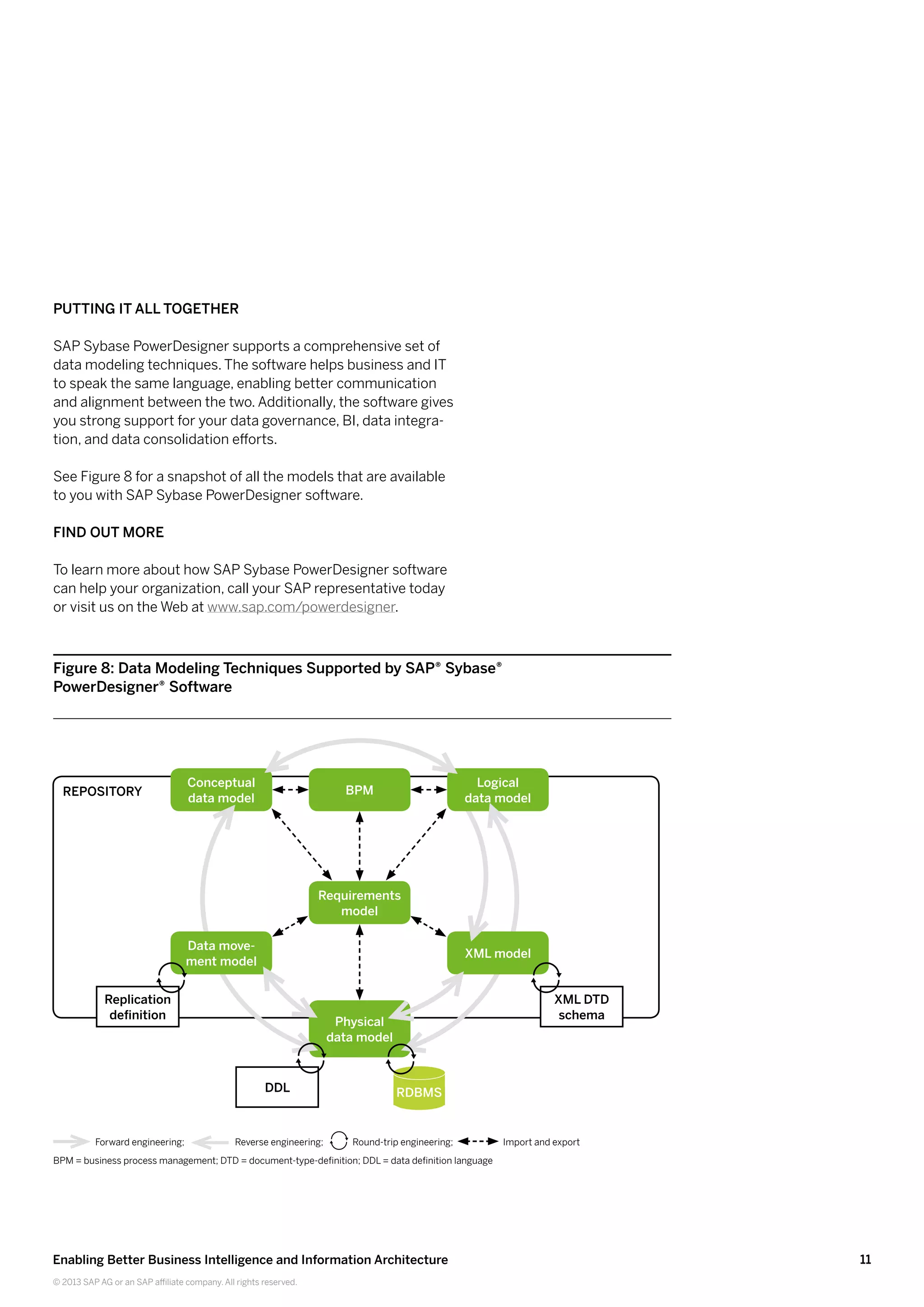
Putting It All Together
SAP Sybase PowerDesigner supports a comprehensive set of
data modeling techniques. The software helps business and IT
to speak the same language, enabling better communication
and alignment between the two. Additionally, the software gives
you strong support for your data governance, BI, data integra-
tion, and data consolidation efforts.
See Figure 8 for a snapshot of all the models that are available
to you with SAP Sybase PowerDesigner software.
Find Out More
To learn more about how SAP Sybase PowerDesigner software
can help your organization, call your SAP representative today
or visit us on the Web at www.sap.com/powerdesigner.
Figure 8: Data Modeling Techniques Supported by SAP® Sybase®
PowerDesigner® Software
repository
Conceptual
data model
BPM
Logical
data model
Requirements
model
Data move-
ment model
XML model
Physical
data model
Replication
definition
DDL RDBMS
XML DTD
schema
Forward engineering; Reverse engineering; Round-trip engineering; Import and export
BPM = business process management; DTD = document-type-definition; DDL = data definition language
www.sap.com/contactsap
CMP22171 (13/03)
© 2013 SAP AG or an SAP affiliate company. All rights reserved.
No part of this publication may be reproduced or transmitted in any
form or for any purpose without the express permission of SAP AG. The
information contained herein may be changed without prior notice.
Some software products marketed by SAP AG and its distributors contain
proprietary software components of other software vendors. National
product specifications may vary.
These materials are provided by SAP AG and its affiliated companies
(“SAP Group”) for informational purposes only, without representation or
warranty of any kind, and SAP Group shall not be liable for errors or
omissions with respect to the materials. The only warranties for SAP
Group products and services are those that are set forth in the express
warranty statements accompanying such products and services, if any.
Nothing herein should be construed as constituting an additional
warranty.
SAP and other SAP products and services mentioned herein as well as
their respective logos are trademarks or registered trademarks of SAP AG
in Germany and other countries.
Please see
http://www.sap.com/corporate-en/legal/copyright/index.epx#trademark
for additional trademark information and notices.

Bi an ia with sap sybase power designer

  • 1.
    SAP Technology Enabling BetterBusiness Intelligence and Information Architecture With SAP® Sybase® PowerDesigner® Software ©2013SAPAGoranSAPaffiliatecompany.Allrightsreserved.
  • 2.
    © 2013 SAPAG or an SAP affiliate company. All rights reserved. Table of Contents 4 Seeing the Big Picture with a 360-Degree View Gaining Efficiencies with SAP Sybase PowerDesigner Additional Features and Benefits Supported Modeling Techniques Putting It All Together Find Out More
  • 3.
    3Enabling Better BusinessIntelligence and Information Architecture © 2013 SAP AG or an SAP affiliate company. All rights reserved. SAP® Sybase® PowerDesigner® software is a leading modeling tool that helps you to improve your business intelligence (BI) and information architecture. Using metadata management, the software benefits your data governance, BI, data integration, and data consolidation efforts because it establishes a 360-degree view of your key information assets. Enterprise-wide impact analysis functionality helps reduce the time, risks, and costs associated with changes throughout your information architecture.
  • 4.
    4 Enabling BetterBusiness Intelligence and Information Architecture © 2013 SAP AG or an SAP affiliate company. All rights reserved. Empower Your Users with a Common Language for IT and Business Gaining Efficiencies with SAP Sybase PowerDesigner SAP Sybase PowerDesigner has become a standard modeling tool for many organizations worldwide. With our proven com- mitment to innovations in data, information, and business modeling, SAP Sybase PowerDesigner is a safe choice for all your modeling environments. At SAP and Sybase, an SAP company, we’ve emphasized ease of use for SAPSybase PowerDesigner. Using a Microsoft Windows motif, the software’s highly customizable, graphical user inter- face makes it easy for your users to perform common tasks while empowering your advanced users with rapid access to all features.Additionally, with its robust modeling functionality, SAPSybase PowerDesigner helps you to visualize, analyze, and manipulate metadata to streamline communication and collabo- ration between business and IT. The software supports the following key benefits, helping you to: •• Align business and IT – Obtain business and IT alignment and team collaboration with our “link and sync” technology by creating connections between requirements, business language, and data models •• Improve team productivity – Give your developers a team- sharing environment with a secure metadata repository for all modeling types •• Document your existing systems – Foster greater enter- prise collaboration through flexible, wizard-driven documen- tation and Web-based, WYSIWYG reporting •• Support open software environments – Improve your under- standing of heterogeneous systems with support for leading XML, database, and process language standards within a sin- gle tool and framework; over 90 relational database manage- ment system (RDBMS) definitions are supported •• Enforce standards – Enforce corporate or regulatory stan- dards and practices through embedded Visual Basic script- ing, a fully scriptable interface, a customizable metamodel, and a fully documented application programming interface •• Reduce the impact of change – Use our multimodel impact analysis to reduce the time and cost of implementing changes throughout your enterprise; integration of your requirements, analysis models, business models, and data models provides a comprehensive understanding of the changes Additional Features and Benefits SAP Sybase PowerDesigner offers a range of features to help you manage the flow of information between business and IT in a single tool and to minimize the time, risk, and cost of changes to your information architecture. Key features include: •• Customization – Along with its highly customizable inter- face, you can optimize productivity by controlling everything from the user interface to the way the software manages modeling tasks and generates code. •• Requirements management – Detailed requirements analy- sis links to all models for traceability; import and synchroni- zation with Microsoft Word places your users directly into the analysis and design lifecycle. •• Document generation – Wizard-driven WYSIWYG lists, multimodel documents, and fully hyperlinked Web reporting give your nonmodeling users secure, controlled access to metadata, while fostering greater communication among all members of your project team. •• Impact analysis – Models are fully integrated using our “link and sync” technology, tying all model types together for complete enterprise-wide or projectwide impact analysis, and streamlining communication and collaboration to dra- matically increase your entire organization’s responsiveness to change. •• Information mapping – Our drag-and-drop mapping editor allows for easy, fast, and accurate documentation of depen- dencies; you can simply drag to or from any supported source to target model pairs and create comprehensive mapping defi- nitions used in data dictionary definitions, impact analysis, and warehouse extract, transform, and load (ETL) documentation. •• Metadata sharing – Using the portal composer component of SAPSybase PowerDesigner, your users have full thin-client access to all authorized (by role-based security) metadata, including graphics and full element definitions and descrip- tions.With the portal composer, your users also can make edits to certain metadata directly through the Web interface, allowing for greater participation among a broader community and fostering a more collaborative atmosphere. •• Integration – The software integrates with SAP Information Steward software to provide data stewards with design-time data quality improvements. Seeing the Big Picture with a 360-Degree View
  • 5.
    5Enabling Better BusinessIntelligence and Information Architecture © 2013 SAP AG or an SAP affiliate company. All rights reserved. •• Enterprise repository – The software’s fully integrated design-time repository, hosted by popular relational data- bases, is a highly scalable, centralized metadata manage- ment utility that enables role-based security on models and submodels, version control, configuration management, version compare, impact analysis, and comprehensive search functionality. The repository helps ensure that all of your users have the latest metadata available, can take appropriate actions based on changes committed to the server, and share a single version of the truth. •• Enterprise glossary – SAP Sybase PowerDesigner lets you define your business terms and categories, complete with aliases, to fully align data models with your business lan- guage. It enforces the management of naming conventions throughout all models to ensure consistent naming stan- dards, business language alignment, and support for data stewardship and governance efforts. Easily import business glossary terms into SAP Information Steward’s metapedia. Supported Modeling Techniques SAP Sybase PowerDesigner supports a wide range of modeling techniques, which are described below and depicted in Figures 1 through 8. Conceptual Data Modeling Conceptual data models based on Information Engineering (IE), Barker, or IDEF1X notation provide a database and technology–independent business representation of data concepts and core relationships. Conceptual data models iteratively generate into one or more logical and physical data models based on desired levels of abstraction and approaches to information architecture from a common business view. See Figure 1. Figure 1: Conceptual Data Modeling
  • 6.
    6 Enabling BetterBusiness Intelligence and Information Architecture © 2013 SAP AG or an SAP affiliate company. All rights reserved. Logical Data Modeling Logical data models that are based on IE, Barker, or IDEF1X notation provide database-independent relational structures for use by developers and designers for optimization and understanding. Logical data models can be developed independently or gener- ated from conceptual data models. Logical data models can generate to one or more physical data models. See Figure 2. SAP Sybase PowerDesigner helps you to visualize, analyze, and manipulate metadata to streamline communication and collaboration between business and IT. Figure 2: Logical Data Modeling
  • 7.
    7Enabling Better BusinessIntelligence and Information Architecture © 2013 SAP AG or an SAP affiliate company. All rights reserved. Physical Data Modeling Physical data models based on IE or IDEF1X notation let you document, generate, and reverse-engineer structures for over 90 RDBMS (including the latest from SAP, Sybase, Oracle, IBM, Microsoft, NCR Teradata, MySQL, and more). Support includes database artifacts and advanced techniques such as Java, XML, and Web services in the database; security modeling; specialized handling of views; and more. See Figure 3. Figure 3: Physical Data Modeling
  • 8.
    8 Enabling BetterBusiness Intelligence and Information Architecture © 2013 SAP AG or an SAP affiliate company. All rights reserved. Data Warehouse Modeling Multidimensional diagrams document the online analytical processing environments by representing cubes, facts, dimen- sions, dimensional hierarchies, and queries independent of the physical table structures used to store the warehouse or data mart information. The data mapping editor links the source definition, ware- house, mart, and reporting environment together. This provides for clear impact analysis and design-time change management of the BI environment. See Figure 4. Figure 4: Data Warehouse Modeling SAPSybase PowerDesigner offers a range of features to help you manage the flow of information between business and IT in a single tool and to minimize the time, risk, and cost of changes to your information architecture.
  • 9.
    9Enabling Better BusinessIntelligence and Information Architecture © 2013 SAP AG or an SAP affiliate company. All rights reserved. XML Modeling XML models support canonical data models and physical XML structure definitions. The XML models generate or reverse- engineer structures for document-type-definition markup lan- guage and schemas. These models are mapped to data models to document XML and relational mappings as well as for defini- tions of XML in the database for RDBMS engines that support this concept. See Figure 5. Figure 5: XML Modeling
  • 10.
    10 Enabling BetterBusiness Intelligence and Information Architecture © 2013 SAP AG or an SAP affiliate company. All rights reserved. Enterprise Glossary Centrally managed by the enterprise repository, the enterprise glossary helps ensure that business terms and definitions are established and consistently managed throughout all models. This enforces consistent naming standards and business lan- guage alignment and supports data stewardship and gover- nance efforts. When used in parallel with the enterprise glossary, the concep- tual data model in SAP Sybase PowerDesigner provides a true data dictionary. It streamlines communication by ensuring everyone is ”speaking the same language.” See Figure 6. Figure 6: Enterprise Glossary Figure 7: Data Movement Modeling Data Movement Modeling Exclusive to SAP Sybase PowerDesigner, the data movement model documents all aspects of information movement. Source-data stores, target-data stores, multiple transforma- tions, publications, and subscriptions serve to document any ETL, enterprise information integration, or replication process. See Figure 7.
  • 11.
    11Enabling Better BusinessIntelligence and Information Architecture © 2013 SAP AG or an SAP affiliate company. All rights reserved. Putting It All Together SAP Sybase PowerDesigner supports a comprehensive set of data modeling techniques. The software helps business and IT to speak the same language, enabling better communication and alignment between the two. Additionally, the software gives you strong support for your data governance, BI, data integra- tion, and data consolidation efforts. See Figure 8 for a snapshot of all the models that are available to you with SAP Sybase PowerDesigner software. Find Out More To learn more about how SAP Sybase PowerDesigner software can help your organization, call your SAP representative today or visit us on the Web at www.sap.com/powerdesigner. Figure 8: Data Modeling Techniques Supported by SAP® Sybase® PowerDesigner® Software repository Conceptual data model BPM Logical data model Requirements model Data move- ment model XML model Physical data model Replication definition DDL RDBMS XML DTD schema Forward engineering; Reverse engineering; Round-trip engineering; Import and export BPM = business process management; DTD = document-type-definition; DDL = data definition language
  • 12.
    www.sap.com/contactsap CMP22171 (13/03) © 2013SAP AG or an SAP affiliate company. All rights reserved. No part of this publication may be reproduced or transmitted in any form or for any purpose without the express permission of SAP AG. The information contained herein may be changed without prior notice. Some software products marketed by SAP AG and its distributors contain proprietary software components of other software vendors. National product specifications may vary. These materials are provided by SAP AG and its affiliated companies (“SAP Group”) for informational purposes only, without representation or warranty of any kind, and SAP Group shall not be liable for errors or omissions with respect to the materials. The only warranties for SAP Group products and services are those that are set forth in the express warranty statements accompanying such products and services, if any. Nothing herein should be construed as constituting an additional warranty. SAP and other SAP products and services mentioned herein as well as their respective logos are trademarks or registered trademarks of SAP AG in Germany and other countries. Please see http://www.sap.com/corporate-en/legal/copyright/index.epx#trademark for additional trademark information and notices.