CENTRE OF FOUNDATION STUDIES FOR AGRICULTURAL SCIENCE
GROUP 4
LECTURER’S NAME: TUAN HJ. HARON
GROUP MEMBERS:
1) AHMAD ZULHUSNI BIN ABD RANI (AS07341)
2) LUQMAN HAKIM BIN DZULKARNAIN (AS07114)
3) NOR SYAHIRA BINTI MUHAMMAD ZUKRI (AS07049)
4) NURUL IZWANI BINTI MOHAMAD ARIF (AS06836)
5) MARIA SYAHIRAH BINTI MOHD AKMAL NIDZAR (AS06802)
TABLE OF CONTENTS
NO TITLE PAGE
1 OBJECTIVE 1
2 INTRODUCTON 2
3 POST HARVEST HANDLING 7
4 FOOD TECHNOLOGY OF PROCESSING 25
5 END PRODUCT 34
6 CURRENT ISSUES AND WAYS TO OVERCOME 43
7 CONCLUSION 63
8 REFERENCE 64
UNIVERSITI PUTRA MALAYSIA - CENTRE OF FOUNDATION STUDIES FOR AGRICULTURAL SCIENCE
Page 1
OBJECTIVE
The main objective of this report is to present a study about banana in post harvest
handling, technology in banana, end products of banana, banana diseases and end
products of banana in Malaysia. Efforts need to be made to promote private investment
in hi-tech horticulture with micro-propagation, protected cultivation, drip irrigation,
integrated nutrient and pest management besides making use of latest post-harvest
technologies.
By the end of this study, we will be able to
 Learn many types of banana variety and grade that can be found in the world
especially in Malaysia
 Know how to plant banana tree due to several factors such as temperature, types
of soil, pH of soil, topography and wind speed
 Learn the process of handling the post harvest of banana
 Learn how is the technology is implemented in food technology of banana
 Study variety end products of banana in Malaysia
 Know the current issues involving banana
UNIVERSITI PUTRA MALAYSIA - CENTRE OF FOUNDATION STUDIES FOR AGRICULTURAL SCIENCE
Page 2
INTRODUCTION TO BANANA
A sizable area, about 27454 hectares, in the country is cultivated with banana. The
major banana producing states are Johor, Pahang and Sarawak. They are mostly
smallholder owned and grown as mono-crop, mixed crop and, in a few instances, inter-
cropped with the perennial industrial crops. Private sectors have also ventured into
large-scale production of the crop and whose plantations may stretch into several
hundreds of hectares that utilize the state-of-the-art production technologies. Banana
production has only increased marginally, i.e. from 262235 metric ton in 2005 to
279762 in 2009 and the average yield hovers around 11.7 to 10.2 metric ton per
hectare during the same period. This yield pales in comparison to 25.0 - 36.0 metric
tons achieved by banana growers in other countries. The banana types planted include
both the dessert and cooking cultivars. Berangan, Mas, Cavendish and Rastali are
examples of the dessert types while the cooking cultivars include Nangka, Raja, Lang,
Relong, Tanduk, Nipah and Pisang Awak. Diseases, notably Panama and Moko diseases,
pose a serious threat to this crop plant. The former has been around in the country for
a very long time now while the latter was first discovered attacking the banana crop
plant in Johor in 2007 in the aftermath of a severe flood that hit the state in that year.
The causal agents of Panama disease, a fungus, i.e. Fusarium oxysporium f. sp.
cubense and Moko disease, a bacteria called Ralstonia solanacearum race 2, biovar 1,
thrive in moist soil conditions. These wilting banana diseases spread rapidly and retard
crop plant growth resulting in heavy yield losses. The Department of Agriculture's
Diagnostic and Identification services records show that these diseases are prevalent in
most parts of the country and almost all banana cultivars are not spared from their
scourge. A recent survey of 3212 hectares of banana farms in the state of Johor
revealed that 60.7% and 23.5% of them were found to be respectively stricken with the
Moko and Panama diseases. Several measures are being carried out to curb these
menacing banana diseases. Most important among them being the adoption of good
agricultural practices by growers as no other viable control options are, currently,
available against these maladies. In this respect, the Department of Agriculture
recommends the Best-bet practices and an Integrated Pest Management approach for
growers to emulate.
UNIVERSITI PUTRA MALAYSIA - CENTRE OF FOUNDATION STUDIES FOR AGRICULTURAL SCIENCE
Page 3
Essentially, they entail growing disease free planting materials, constant surveillance
and vigilance so that affected crop plant maybe detected early and removed and
destroyed immediately to curtail the disease spread. Coupled with this, is the need to
invigorate crop plant growth so that they may ward off pest and disease intrusions.
Increasing farmer awareness and knowledge should not be discounted as this too will,
certainly, go a long way in the combat against these virulent diseases.
The optimum temperature for the banana plant is between 25℃to 28℃ and the
wind speed did not exceed 15 km/hour. Banana plants need water at between 1,500 to
2,500 mm/year. Banana cultivation requires water, especially at the level it produces
heart. Even so, it can not survive in a state submerged more than 2 hours. Bananas are
suitable for planting in sandy loam soil texture and friable soil conditions. Soil conditions
also should be flat and corrugated less than 12 % . Banana seedlings obtained using
sword rails, parts and tissue culture techniques. For single crop system, a banana plant
is 2.5m x 2.5m with a density of 1,600 trees/ha. For intercropping system, the
appropriate spacing is 3m x 3m with a density of 700 to 900 trees/ha. Banana seedlings
are planted in a hole and then measuring 30cm x 30cm x 30cm with a mixture of
phosphate fertilizer, lime, organic fertilizers and carbofuran. Banana old and diseased
should be pruned from the early stages of cultivation. Pruning can be done every two
weeks. In addition, banana trees need to water as much as 8 to 12 liters a day to
ensure good growth. For commercial cultivation, the use of the irrigation system is
necessary.
The banana is an edible fruit, botanically a berry, produced by several kinds of large
herbaceous flowering plants in the genus Musa. Most bananas we are eaten today are
the descendants of Musa acuminata and Musa balbisiana. Musa acuminata genome
donated by symbol A, while the contribution of Musa balbisiana genome by symbol B.
The technique of rossing alamai to both of these species cause a variety of subspecies
bananas. The effect is particularly noticeable on the B genome of the higher amount of
wheat in fruits. In general, the genome A contributing towards eating fruit (bananas),
while the genome B towards riped bananas (plantain). Hybrid M. acuminata and M.
balbisiana is known as M. x paradisiaca.
UNIVERSITI PUTRA MALAYSIA - CENTRE OF FOUNDATION STUDIES FOR AGRICULTURAL SCIENCE
Page 4
Followed by Simmonds and Shepherd of his work was published in 1955, the
classification of banana cultivars are now using a combination of the names of these
genomes as a group of cultivars. For example, for as low as bananas, called Musa
acuminata (AAA group) subgroup 'Dwarf Cavendish'. Under the group still possible
division into subgroups. See the article Moses for more in-depth discussion.
 AA Group (diploid): Pisang Mas, Pisang Mas Besar, Pisang Mas Kampong, Pisang
Mas Air, Pisang Minyak, Pisang Mas Sagura, Pisang Perak, Pisang Lemak Manis,
Pisang Bulin
 AAA Group (triploid, parthenocarpy): Pisang Berangan, Pisang Embun, Pisang
Serendah, Pisang Buai, Pisang Mundam, pisang raja udang, pisang montel. Pisang
Jelai Bunga, Pisang masak Hijau, Pisang Cina, Pisang Amping, Pisang Serendah,
Pisang Kapal, Pisang Minyak Laut
 AAB Group (triploid, parthenocarpy): Pisang Raja, Pisang Rastali, Pisang
Tanduk, pisang keling, pisang seribu, pisang kelat jambi
 AABB Group (tetraploid): Pisang abu baru
 ABB Group (triploid, parthenocarpy): Pisang Abu Keling, Pisang Awak
 ABBB Group (tetraploid): Pisang Siam
 BBB Group (triploid): Pisang Nipah
UNIVERSITI PUTRA MALAYSIA - CENTRE OF FOUNDATION STUDIES FOR AGRICULTURAL SCIENCE
Page 5
In Malaysia, it has a variety of uses other than edible fruit. Banana leaves are
commonly used as the base of the food as it produces a sweet odor when exposed to
heat food. Banana leaves can be used as a rain cover, wrapping cakes, and wrapping
dishes such as grilled fish or cakes fault. Banana trunk can be used to make a raft.
Besides bananas have a lot of fiber and can be processed in the trade for making ropes
and similar materials such as jute and even for woven garments. The banana fiber used
is known as fiber Abaka. In Okinawa, Japan, clothes produced from banana tree fibers
known as Bashofu and is also subject to create art as Kijōka-bashōfu. Ripe bananas can
be eaten alone or taken while the youth to be cooked as a side dish, fried, made sira,
made very bananas, and make chips. In addition to bananas, banana can also be made
as a side dish of blanched. Banana stem pith also have so-called soft or shoots in the
middle and suitable as a food source. The resulting banana skin as a byproduct of the
manufacture of other foods such as chips, can also be processed through the
fermentation process for the production of alcohol and vinegar.
Bananas can also help in certain health conditions:
High blood pressure and stroke - bananas help reduce high blood pressure because
of its high potassium content.
Cholesterol - low bananas in terms of calories, fat, sodium is metabolized
cholesterol.
Diarrhea - potassium and magnesium contained in bananas is suitable to treat people
suffering from diarrhea.
Anemia - anemia is a disease of the blood. Because bananas are rich in iron, it can
stimulate the production of hemoglobin in the blood.
Depression - people who are depressed faster cheerful when eating a banana. This is
because a protein content helps us to be quiet.
UNIVERSITI PUTRA MALAYSIA - CENTRE OF FOUNDATION STUDIES FOR AGRICULTURAL SCIENCE
Page 6
Dizzy - the fastest way to treat a feeling dizzy is drinking milk with banana milkshakes
(banana milkshakes) mixed with honey. This drink is not only delicious but also caring.
However, bananas are not suitable for diabetics. This is because the sugar content in
bananas is high. There are 25 grams of sugar per 126 grams of bananas (19.85%)
UNIVERSITI PUTRA MALAYSIA - CENTRE OF FOUNDATION STUDIES FOR AGRICULTURAL SCIENCE
Page 7
POST HARVEST HANDLING
DEFINITION
Postharvest handling is the stage of crop production immediately following harvest,
including cooling, cleaning, sorting and packing. The instant a crop is removed from the
ground, it begins to deteriorate. Post-harvest treatment determines the final quality,
whether a crop is sold for fresh consumption or used as an ingredient in a processed
food production.
OBJECTIVE
The objective of postharvest handling is to maintain the good quality of the grown so
that the produce can be competitive in various market .Moreover, postharvest handling
can reduce loss in quantity of crop and nutritive value of the produce.
THE MATURITY OF BANANAS
There are various maturity of bananas. First is the colour of bananas from dark green
to light green. Second is the shape of banana. Third is the appearance of “benang
sari” .Forth is the sugar acid ratio.
UNIVERSITI PUTRA MALAYSIA - CENTRE OF FOUNDATION STUDIES FOR AGRICULTURAL SCIENCE
Page 8
1.THE COLOUR OF BANANAS
THE MATURITY INDEX OF
BANANAS
EXPLAINATION
Index 1 The fruit is overall dark green in colour.
The fruit immature to be harvested.
Index 2 The colour of fruit is green with a little bit yellow.
It is ripe fruit but not suitable to be harvested for
remote transmission via ship.
Index 3 The colour of fruit is more green than yellow.
It is ripe fruit but not suitable to be harvested for
remote transmission via ship.
Index 4 The colour of fruit is more yellow than green.
It is nearly ripe fruit but only suitable for the
local market.
Index 5 The colour of fruit is yellow with a little bit green
at the end of the fruit.
It is ripe fruit but only suitable for the local
market.
Index 6 The fruit is overall yellow in colour.
Only suitable for the local market.
It is best to eat fresh.
Index 7 The colour of the fruit is yellow orange.
It is only suitable for the local market and has
very short lifespan.
UNIVERSITI PUTRA MALAYSIA - CENTRE OF FOUNDATION STUDIES FOR AGRICULTURAL SCIENCE
Page 9
POST HARVEST HANDLING OF BANANAS
POST HARVEST HANDLING
OPERATION
UNIVERSITI PUTRA MALAYSIA - CENTRE OF FOUNDATION STUDIES FOR AGRICULTURAL SCIENCE
Page 10
THE STEP OF POST HARVEST HANDLING
1.FARM
AGRO-CLIMATIC REQUIREMENTS
a) Climate
Generally, banana plants suitable for planting at the optimum temperature between
25°C to 30°C. Low temperatures will impact negatively on the growth of stems, leaves
and tree maturity will skip. For good growth, the banana tree is in need of expose to
light. The temperature too high and prolonged exposure will cause burns on fruit.
Furthermore, wind also affects the growth of banana trees. The strong wind will
damage the leaves and bud break and degrade the quality of bananas. Banana needs
enough water which is 1000-2000 mm/year, especially heart and flower production
stage. Bananas are not suitable for planting in areas submerged in water for long
period.
b) Land
The textured soil and sandy loam soil conditions are suitable for banana .The
suitable condition of land is flat to undulating gradient that is less than 12 %. Effective
depth must be at least 75 cm to provide perfect rooting space. Bananas grown on land
not suitable barriers to the growth of roots such as compact soil, bedrock, high water
level, peat and acid layer. bananas planted on alluvial soil of the river, sea and
sedentary land. Bananas can be grown on land that is simple in accordance with good
management.
UNIVERSITI PUTRA MALAYSIA - CENTRE OF FOUNDATION STUDIES FOR AGRICULTURAL SCIENCE
Page 11
CULTIVATION
1.Planting Material
Banana crop seeds can be influenced by quartering technic, tissue culture and
suckers. There are three type of suitable suckers for use as seed plant which are “sulur
pedang”,”sulur dara” and “sulur payung”.The most suitable suckers is “sulur pedang”
because it has straight trunk and sturdy than other suckers.
2.Cultivation System
There are two typical cultivation system which is a plant cultivated in single and
intercropped with crop plants remain the principal distraction.
a) Single Plant
A single plant for the production of bananas cultivated commercially and prolonged
supply. The spacing between plants is 2.5m × 2.5m by the density of 1,600 plants per
hectare. At spacing 3m × 3m by the density of 1,100 plants per hectare. Besides, single
crop that is usually planted for export markets are “Kultivar Cavendish”,”Berangan”,and
“Mas”.Moreover,”Kultivar pisang lang”,”Nipah” and “Awak” are planted as single for
local market needs.
UNIVERSITI PUTRA MALAYSIA - CENTRE OF FOUNDATION STUDIES FOR AGRICULTURAL SCIENCE
Page 12
b) Intercrop
Bananas planted with permanent crops such as rubber, oil palm, cocoa and durian as
intercropping plant before production of the main crops. In-line of bananas with spacing
3m × 3m by density of 700-900 plants per hectare can be grown between oil palm or
rubber trees and other fruit trees.
c)Planting on Farms
Planting on farm is best done in the rainy season so that the percentage of deaths
could be reduced. Besides, holes measuring 30cm × 30cm ×30cm were dug and filled
with a mixture of 100g of phosphate fertilizer (CIRP), 100g limestone (GML), 100g of
fertilizer NPK 8: 8: 8: 25g 0.5kg Carbofuran and decay of organic fertilizer such as
chicken manure, before the bananas are grown.
UNIVERSITI PUTRA MALAYSIA - CENTRE OF FOUNDATION STUDIES FOR AGRICULTURAL SCIENCE
Page 13
ORGANIZING
1.Water Management
Banana trees require 8-12 litres of water a day. Bananas are usually not supplied with
irrigation but it gets water from storage in the soil or from rainwater. Furthermore,
installation of irrigation systems for crops of bananas are costly. However, irrigation
system can be implemented in the event that a lot of market demand and returns.
2.Fertilization
Fertilization is done sprinkled around the tree or put in a trench dug to a depth of
5cm.Tempering system using a pocket or hole dug to a depth of 15cm in the
environment as far as half of the base of a banana tree.
3.Weed Control
Weeds that grow idle in the banana would give competition in the recruitment of
nutrients and water. There are two ways to control the weeds by manual and by using
chemical.
a) Manual
It is done by using hoe and trowel. Besides, cover with banana trees surround the
area with weeds, dry grass, banana stems and leaves can control weeds.
b) Using chemical
Weeds can be control by using chemical such as paraquat, glyphosate and glufisonat-
ammonium.
UNIVERSITI PUTRA MALAYSIA - CENTRE OF FOUNDATION STUDIES FOR AGRICULTURAL SCIENCE
Page 14
PRUNING
Suckers
Pruning
Sucker pruning is the routine removal of the unwanted small plants (suckers) from
the banana mat at regular time intervals. The suckers that are chosen to remain are
called “crop suckers”. The objective of the sucker-pruning operation is to select the next
two in the sequence of crop plants in each mat. Selection is carried out in a manner to
ensure that the shortest possible time pass between harvests from each mat, while still
yielding the largest possible bunches. The important of suckers pruning are when
unwanted suckers are not pruned, they use up expensive fertilizer, which makes less of
the nutrients available to develop the bunch in the shortest possible time. Therefore,
the bunch size and weight are small and the time period between harvests is long .Too
many suckers make the fields over-crowded. Overcrowded fields has more moisture in
the air, which makes the fungi that cause Sigatoka leaf spot, swamp spot, crown and
fruit rots, and all diseases harder to control. In the end, lack of pruning increases the
cost of production and lowers the yields.
UNIVERSITI PUTRA MALAYSIA - CENTRE OF FOUNDATION STUDIES FOR AGRICULTURAL SCIENCE
Page 15
Frond Pruning
Old and diseased fronds should be pruned using a sharp knife from the early stages
of cultivation. The stem should be collected at a specified location in between rows of
banana plants.
Supports for the Banana Plants
Trees begin to tilt when the fruit starts to grow. Banana stems should be support with
wood or bamboo to hold the banana trees uprooted or broken because of banana
stems cannot cope with a heavy fruit.
UNIVERSITI PUTRA MALAYSIA - CENTRE OF FOUNDATION STUDIES FOR AGRICULTURAL SCIENCE
Page 16
PEST AND DISEASE CONTROL
a) Disease
Insect and disease control program shall be carried out in the early stages of starting
a new banana trees planted and so on. Major diseases of banana plant leaves are spots
or disease Sigatoka and Panama wilt disease.
b) Pest
The main pests of banana crops is banana corm borer (Cosmopolites sordidud
Germ), banana stem borer beetle (Odoiporus longicollis Oliv) and the caterpillar roll
leaves (Erionoto thrax).
MATURATION AND HARVESTING
a) Maturation
Bananas reaching maturity when the enlargement ends. Bananas reached the mature
stage will cook to perfection .Furthermore, to determine the maturity of fruit, some
guidelines are used such as the size and shape of the radius of fruit, skin color, color
appearance “benang sari” left or the age of the fruit after the issuance of the heart.
b) Yields
The yields depends on the election of banana, cultivar, management in the field so
that ready made packaging .Ideal weather and fertile soil also contribute to favourable
production.
THE LAST STAGE OF ENLARGEMENT BANANAS
TYPE OF BANANAS AGE AFTER PLANTING BANANA TREES
FORMING HEART FORMING COMB FRUIT STAGE
END MATURED
BERANGAN 9 MONTH 10 MONTH 12 MONTH
MAS 6 MONTH 6 ½ MONTH 8 MONTH
RESTALI 9 MONTH 10 MONTH 12 MONTH
CAVENDISH 9 MONTH 10 MONTH 13 MONTH
UNIVERSITI PUTRA MALAYSIA - CENTRE OF FOUNDATION STUDIES FOR AGRICULTURAL SCIENCE
Page 17
HARVESTING FRUIT ACCORDING TO THE AGE OF MATURITY
CULTIVAR DATE OF HARVESTING(week after
forming heart)
Cavendish 20-23
Mas 7-9
Berangan 11-14
Embun 12-15
Restali 11-13
Nangka 22
Tanduk 20
c) Harvesting
Harvest is done carefully so that physical damage did not occur to maintain fruit
quality and avoiding losses. Harvesting is done in the morning or evening to avoid heat
from sunlight because this temperature can interfere with ripening fruit.
UNIVERSITI PUTRA MALAYSIA - CENTRE OF FOUNDATION STUDIES FOR AGRICULTURAL SCIENCE
Page 18
POSTHARVEST HANDLING IN FARM
Bunches of bananas which have been prepared and should be grounded transported
to a collecting center carefully. Transportation of banana bunches out of farm-to-house
control is easily done by truck. Besides ,in commercial banana plantations, bananas
completed was neglected to put in a wagon and pulled it to a collecting center with a
tractor.On the other hand, cable systems can also be used for transporting bunches of
bananas to the collecting center.
2.COLLECTING CENTER
The collecting center, postharvest handling activities such as collecting, sweeping,
cleaning, treatment, drying and grading is carried out to improve the quality and
presentation bananas either for export or local market in the country.
1.Collecting
After harvest, bananas gathered in the shade, clean, dry and bare, lined, not stacked,
and must avoid dripping sap of the stalk that can tarnish bananas.
2.Sweeping
Sweeping done at packaging home using a special knife.There are several ways to
sweeping bananas .Firstly, banana bunches are placed in a standing position with the
base of the bunches to the top .Secondly, the base of the stem is held with the left
hand, and a knife placed at the base of the hollow comb is still attached to the
bunches.Thirdly, comb fruit that has been separated from the stem, the base of the
UNIVERSITI PUTRA MALAYSIA - CENTRE OF FOUNDATION STUDIES FOR AGRICULTURAL SCIENCE
Page 19
comb shaved with a knife spoon to remove the remnants of fiber bunches that are still
attached to the base of the banana comb.
3.Cleaning and Treatment
Cleaning done to freeze the sap and simultaneously clean the dust and dirt on the
surface of fruits and dried pistil. Combs banana immediately cleaned by immersing in a
washing bath in a short time or washed in running water .Water in the bath must be
replaced because it can be a source of inoculum which then infect any part of the
crown and cause crown rot.Then ,for treatment process,in the wash water can be
added as chlorine, in the form of sodium hypochlorite 75-125ppm weeks to kill the
spores Fusarium, Collectotrichum and Botryodiplodia and other fungi that attack the
banana crown.
4.Drying
Poses after cleaning, bananas need to be dried at room temperature. Moreover,to
speed up the drying process bananas need to be placed under the fan. Banana drying
process should not be made in the sunlight because it will spoils bananas.
5.Curing
The purpose of curing process are to make the fruit ripe, prevent pests and the fruit
will ripe uniformly. Curing process takes three days and two nights to make the banana
ripe.Cobalt is used to curing the banana.The bananas were put into dark room for
curing process.
UNIVERSITI PUTRA MALAYSIA - CENTRE OF FOUNDATION STUDIES FOR AGRICULTURAL SCIENCE
Page 20
6.Grading
GRADING GUIDELINES OF BANANAS(BERANGAN,EMAS AND RESTALI)
GRADE BERANGAN EMAS RESTALI
A 12.5 cm and
above
8.6-10.0 cm 9.6-11.0 cm
B 11.5-12.4 cm 8.5-9.9 cm 9.5-10.9 cm
C 10.5-11.4 cm 6.5-8.4 cm 8.5-9.4 cm
7.Packing
Fruit is cut from the bunch, washed, drained, graded and packed as hands into 13 kg
cartons. Bananas are graded into extra-large, large and medium sizes. In addition, fruit
is graded into no. 1 and no. 2 grades within these sizes according to blemish. Although
many growers pack their own fruit, the cost of establishing a shed can be considerable.
It is worth investigating central packing facilities .Three tips for packaging are cool the
fruit in the packing shed with sprays or water dips.Then,cool the packing shed with
forced-air (not lower than 14°C).Lastly,refrigerate the fruit while it is being transported
to market.
UNIVERSITI PUTRA MALAYSIA - CENTRE OF FOUNDATION STUDIES FOR AGRICULTURAL SCIENCE
Page 21
8.Pre-cooling
Pre-cooling refers to the rapid removal of field heat shortly after the harvest of a crop.
Field heat can be defined as the difference in temperature between the temperature of
the crop harvested and the optimal storage temperature of that product. In general the
temperature should be cooled down till it reaches 88% of the existing difference in
temperature and its optimal storage temperature.The pre-cooling temperature of
banana is cooled to more than 10°C.The advantages of pre-cooling are inhibition of the
growth of decay causing organisms,restriction of wate loss from the harvested
produce,reduction in rate of respiration and ethylene liberation and rapid wound healing.
9.Harvest Storage
Storage boxes of bananas requires controlling temperature and humidity so that the
fruit does not lose its freshness during storage.
THE OPTIMUM STORAGE TEMPERATURE OF BANANAS
CULTIVAR OPTIMUM
TEMPERATURE (°C)
TIMEFRAME(DAYS)
EMAS 14 10
BERANGAN 13 28
EMBUN 14 14-17
RESTALI 14 14-17
CAVENDISH 13 14-17
AWAK 13 20
Berangan Emas
UNIVERSITI PUTRA MALAYSIA - CENTRE OF FOUNDATION STUDIES FOR AGRICULTURAL SCIENCE
Page 22
3.RETAIL
Retail companies become involved in supply chain management in order to control
product quality, inventory levels, timing, and expenses. Retailers are traders that
purchase either green-ripe or yellow-ripe bananas after dehanding from
wholesalers/ripeners and sell them to consumers. When they buy the green-ripe
bananas, they often cover them with newspapers for another 2-4 days (depending on
the prevailing temperature) and keep them until they develop the ultimate yellow color
before they sell them to the ultimate consumers . Here again, some losses due to
physical, mechanical and physiological damages are variously incurred when they
transport and handle them in open trucks, wooden boxes, and woven baskets as well as
display them in the open sun and dusty places.
4.CONSUMER
Bananas provide many benefit for consumers.Bananas are good for health and have
many nutritional values.Growing demand for bananas happen because of their benefit
for consumers.Bananas can be eaten fresh or cook.
There are few uses of bananas to consumers.Banana hearts are used as vegetables in
South Asian and Southeast Asian cuisine, either raw or steamed with dips or cooked in
soups , curries and fried foods.Banana leaves are often used as ecologically friendly
disposable food containers or as "plates" in South Asia and several Southeast Asian
countries.
UNIVERSITI PUTRA MALAYSIA - CENTRE OF FOUNDATION STUDIES FOR AGRICULTURAL SCIENCE
Page 23
MAJOR PROBLEMS IN POSTHARVEST HANDLING OF BANANAS
There are three major problems in postharvest handling of bananas .First is crown
rot. The symptoms of crown rot are blackening and rotting of the cut ends of hands.As
the fruit ripens,the rot advances rapidly down the fruit stalks.A white or grey fungal
growth may be present on the surface of affected crown.The causes of this disease are
numerous fungi including Fusarium spp.,Verticillium spp.,Acremonium sp. and
Colletotrichum musae.This disease can be control by good packing house
hygiene,approved fungicides,rapid cooling of fruit after de-handing,refrigerate fruit at
not less than 13°C during storage and sale.
Second is Anthracnose. The symptoms of Anthracnose are finger rot or blemish of
ripening bananas.Initial lesions are lens-shaped to circular,slightly sunken and
brown.With time,the spot turn black,enlarge and merge.The original sunken spots
become deeps depressions covered in pink fungal spore masses.The causes of this
disease is the fungus Colletotrichum musae.This disease can be controls by regular de-
trashing,careful fruit handing to minimize abrasions and wounds,keeps fruit as cool as
possible to slow down the disease,prompt ripening,on-time harvest,good packing house
hygiene(eg.,clean water and equipment).
Third is black end problem.The symptoms of black end are black decay of finger
stalk and adjacent part of the finger,usually confined to the peel.Black end caused by
the fungus Colletotrichum musae,also can be caused by the fungi Nigrospora sphaerica
and Fusarium spp.This disease can be control by good planting and packing house
hygiene,mulch dead leaves,keep packing house free of bunch trash and reject fruit.
CROWN ROT ANTHRACNOSE
UNIVERSITI PUTRA MALAYSIA - CENTRE OF FOUNDATION STUDIES FOR AGRICULTURAL SCIENCE
Page 24
ENZYMATIC BROWNING OF BANANAS
Enzymatic browning is browning of a product which is catalyzed by enzymes. The
enzyme at play here is polyphenol oxidase (often abbreviated as PPO). This enzyme
catalyzes reactions with polyphenols. Polyphenols are a big group of molecules which all
contain the same structural groups, which are shown below. It’s a phenyl group with an
alcohol group (-OH) attached to it.
PPO catalyzes the reaction of polyphenols into two other structures, as shown above.
In order to catalyze these reactions oxygen should be present as well The quinones
which are formed in such a reaction are very reactive and they will react on into brown
and black pigments. These reactions are very complex, just as is the case for
caramelization.
After the catalysis of these first two reactions however, the role of PPO is over. The
reactions will take place by itself. However, without this PPO those first reactions will
not occur, they will require to much energy to be initiated.
PREVENTING ENZYMATIC BROWNING OF BANANAS
Enzymatic browning of bananas can be prevented or delayed in several ways. The
first and easiest way is to cool the bananas. When banana is placed in fridge (<7°C),
the enzyme will stop working. However, it will not be deactivated, once the temperature
rises again, the browning can start again. There’s is one problem with this solution.
Bananas don’t like the cold. The quality of a banana deteriorates when it had been
store in fridge for too long.
Besides ,oxygen is required for PPO to do its job. By damaging cells, oxygen can
enter them and PPO might stat catalyzing reactions, initiation browning. This is way a
freshly peeled banana may still be yellow, whereas one that has been peeled some time
ago will have turned brown. Keeping out the oxygen and preventing damage to the
banana is a good way to prevent browning.
UNIVERSITI PUTRA MALAYSIA - CENTRE OF FOUNDATION STUDIES FOR AGRICULTURAL SCIENCE
Page 25
FOOD TECHNOLOGY OF FOOD PROCESSING
Food processing is the transformation of raw ingredients, by physical or chemical means
into food, or of food into other forms. Food processing combines raw food ingredients
to produce marketable food products that can be easily prepared and served by the
consumer. Food processing typically involves activities such as mincing and macerating,
liquefaction, emulsification, and cooking (such as boiling, broiling, frying, or grilling);
pickling, pasteurization, and many other kinds of preservation; and canning or other
packaging. (Primary-processing such as dicing or slicing, freezing or drying when
leading to secondary products are also included.)
Some of the machine used in industry for food processing
UNIVERSITI PUTRA MALAYSIA - CENTRE OF FOUNDATION STUDIES FOR AGRICULTURAL SCIENCE
Page 26
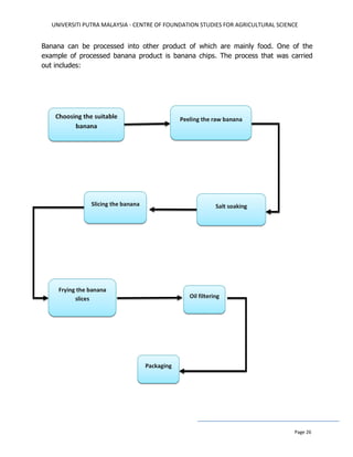
Banana can be processed into other product of which are mainly food. One of the
example of processed banana product is banana chips. The process that was carried
out includes:
UNIVERSITI PUTRA MALAYSIA - CENTRE OF FOUNDATION STUDIES FOR AGRICULTURAL SCIENCE
Page 27
Choosing the suitable banana
In the process of making the banana chips, the banana must first be sorted to ensure
the quality of the chips maintained. The banana will first be sorted out and only the
unripe banana will be used in making the banana chips. The unripe banana is suitable
to be used due to its texture that is rigid and not soft. The texture of the banana is
important to ensure the shape of the chips maintained throughout the process.
Examples of unripe banana that is suitable to be used
Peeling the raw banana
The raw banana is then peeled under the presence of flowing water (preferably) to
ease the process of peeling and to avoid the latex of the fruit from getting onto hands.
The peeled banana is then cleaned thoroughly with a clean source of water.
Unripe banana being peeled using a knife
UNIVERSITI PUTRA MALAYSIA - CENTRE OF FOUNDATION STUDIES FOR AGRICULTURAL SCIENCE
Page 28
Salt soaking
The peeled banana is then soaked in a salt solution for a few minutes. This is done to
get a bit of salty taste to the chips later on. This method is the best to make sure that
the chips does not get too salty (from adding salt directly onto the chips).
Bananas being soaked in a salt solution
Slicing the banana
After soaking, the banana is sliced thinly. This is done to make sure the chips become
crispy. This process can be done by using a knife or a grater tool.
Frying the banana slices
The oil is preheated before frying so that the banana slices can be fried perfectly
without being burnt. The banana slices need to be fried evenly until the colour turns
into golden yellow.
Banana slices being fried in a large frying pan
UNIVERSITI PUTRA MALAYSIA - CENTRE OF FOUNDATION STUDIES FOR AGRICULTURAL SCIENCE
Page 29
Oil filtering
The fried banana slices is left in a tilt condition in a specialized container to filter the
excess oil.
The banana slices being left to filter the excess oil and cooled
Packaging
Once cooled, the banana chips is ready to be sealed and packaged. The package must
be air-tight to avoid the banana chips from getting spoiled.
Sealed and packaged chips ready to be sell to the consumer
UNIVERSITI PUTRA MALAYSIA - CENTRE OF FOUNDATION STUDIES FOR AGRICULTURAL SCIENCE
Page 30
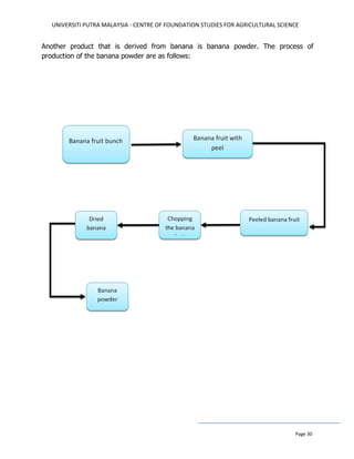
Another product that is derived from banana is banana powder. The process of
production of the banana powder are as follows:
UNIVERSITI PUTRA MALAYSIA - CENTRE OF FOUNDATION STUDIES FOR AGRICULTURAL SCIENCE
Page 31
Peeling the banana
The banana is first peeled and wash to remove stickiness.
Chopping the banana
The banana is mechanically chopped and then processed with hydraulic shear using a
colloid mill, turning it into a paste. Sodium metabisulfite is then used to brighten the
yellow color of the paste.
UNIVERSITI PUTRA MALAYSIA - CENTRE OF FOUNDATION STUDIES FOR AGRICULTURAL SCIENCE
Page 32
Hydraulic shear that is used to chop the bananas Colloid mill to turn the
bananas into paste
Drying the paste
The paste is then dried by either spray- or drum-drying, although drum-drying is more
common because none of the paste is lost while drying. The drum-drying also produces
about 2% more powder and also dries it more thoroughly. Regardless of the drying
process banana powder can generally only stay fresh on the shelf for about a year
before passing its expiration date.
Drum-drying machine is used to dry the banana paste
The final product is ready to be packaged. Banana powder
UNIVERSITI PUTRA MALAYSIA - CENTRE OF FOUNDATION STUDIES FOR AGRICULTURAL SCIENCE
Page 33
Packaging the powder
Most factories are using a machine to package the powder as it is faster and much
more efficient.
The filling machine is used to pack powdered banana in an airtight package to avoid
any deterioration of moisture, colour or flavour. The powder can be store for 12 month
in the airtight packaging.
Example of packaged banana powder
UNIVERSITI PUTRA MALAYSIA - CENTRE OF FOUNDATION STUDIES FOR AGRICULTURAL SCIENCE
Page 34
Bananas are a staple starch for many tropical populations. Depending upon cultivar
and ripeness, the flesh can vary in taste from starchy to sweet, and texture from firm to
mushy. Both the skin and inner part can be eaten raw or cooked.
During the ripening process, bananas produce the gas ethylene, which acts as a
plant hormone and indirectly affects the flavor. Among other things, ethylene stimulates
the formation of amylase, an enzyme that breaks down starch into sugar, influencing
the taste of bananas. The greener, less ripe bananas contain higher levels of starch and,
consequently, have a "starchier" taste. On the other hand, yellow bananas taste
sweeter due to higher sugar concentrations.
In Malaysia, banana (Musa spp) are among popular fruit crop and grown for fresh and
processing activity. From the study from government statistic reports, there are 29,270
hectare of banana planted in 2012 producing 294,530 metric ton of fresh banana. Total
value of banana production in 2012 estimated about RM 294.5 million. Banana
concentrated area of planting located in Johor, Pahang, Selangor, Perak and Sabah in
Malaysia. There are many local varieties of banana grown in Malaysia such as Pisang
Berangan, Pisang Awak, Pisang Susu, Pisang Tanduk, Pisang Lang, Pisang Mas, Pisang
END PRODUCTS OF BANANA
UNIVERSITI PUTRA MALAYSIA - CENTRE OF FOUNDATION STUDIES FOR AGRICULTURAL SCIENCE
Page 35
Abu, Pisang Nipah, Pisang Rastali, Pisang Masak Hijau and others. Most of local banana
are consumed as fresh fruit and portion of the fresh banana are for fried banana (or
locally known as Pisang Goreng). The warm pisang goreng are consumed with 'sambal
kicap' or as whole fruits.
In Malaysia, bananas are cultivated for local consumption by smallholders, and only
about 12% of the total production is exported, mainly to Singapore, Brunei, Hong Kong
and the Middle East.
Since hereditary, bananas have been used by our ancestors in their daily lives.
Bananas are a variety of uses it covers the roots, stems, leaves, flowers, fruit or
banana.
UNIVERSITI PUTRA MALAYSIA - CENTRE OF FOUNDATION STUDIES FOR AGRICULTURAL SCIENCE
Page 36
FRUIT
Bananas are eaten deep fried, baked in their skin in a split bamboo, or steamed in
glutinous rice wrapped in a banana leaf. Bananas fried (pisang goreng) with batter
similar to the Filipino maruya or Kerala pazhampori, is a popular dessert in Malaysia,
Singapore, and Indonesia.
Fried Banana
Bananas are usually a part of the traditional dishes and desserts in Malaysian cuisine
like pengat pisang, lepat pisang, cekodok pisang, and others. Most of these dishes use
Sweet banana chips
Fried Banana(pisang goreng)
with cheese
Salted banana chips
UNIVERSITI PUTRA MALAYSIA - CENTRE OF FOUNDATION STUDIES FOR AGRICULTURAL SCIENCE
Page 37
the Saba or Cardaba banana cultivar. Banana pancakes (lempeng) is popular as
breakfast for Malaysian.
Cekodok Pisang
Pengat pisang
Banana pancak
Lepat pisang
Lempeng pisang
UNIVERSITI PUTRA MALAYSIA - CENTRE OF FOUNDATION STUDIES FOR AGRICULTURAL SCIENCE
Page 38
Dried bananas are also ground to make various types of flour.
Bananas can also be made as desserts such as banana cake, banana pie and banana
ice cream
Instant flour banana cake
Brand: RNS
Pancake flour
Brand: Adabi
Banana cake
Brand: Samudra
Mc Donald banana ice cream
Homemade banana cake
Banana layer cake
Brand: Apollo
UNIVERSITI PUTRA MALAYSIA - CENTRE OF FOUNDATION STUDIES FOR AGRICULTURAL SCIENCE
Page 39
Bananas can be made into jam.
Banana pie
Banana smoothie ice cream
Brand: Wall’s
Banana jam
Brand: Madam Sun
UNIVERSITI PUTRA MALAYSIA - CENTRE OF FOUNDATION STUDIES FOR AGRICULTURAL SCIENCE
Page 40
Bananas are often chosen as the first food for babies, and it's no wonder why. Sweet,
tasty and nutritious, many babies respond eagerly to the new taste. Bananas are
packed with many of the nutrients that baby needs. It has the perfect combination of
being rich in potassium but low in sodium, making it a heart-healthy fluid. Additionally,
it has an abundance of vitamins, particularly Vitamin B6, Vitamin C and Vitamin B2.
Baby food
Brand: Heinz
Baby biscuit
Brand: Baby Bites
Organic puffs
Brand: Happy Baby
Banana yogurt
Brand: Heinz
Baby food
Brand: Nestle
UNIVERSITI PUTRA MALAYSIA - CENTRE OF FOUNDATION STUDIES FOR AGRICULTURAL SCIENCE
Page 41
FLOWER
Banana hearts are used as a vegetable in Malaysian cuisine, either boil as side dish
(ulam) or cooked as masak lemak.
Raw banana hearts
Side dish (ulam)
Masak lemak
UNIVERSITI PUTRA MALAYSIA - CENTRE OF FOUNDATION STUDIES FOR AGRICULTURAL SCIENCE
Page 42
LEAVES
Nowadays, banana is more widespread use yet. It is not just a source of food, but
also cultivated using modern technology so as to bring in a good return. Malaysians,
especially the Malays have to recognize that a wide banana leaves as liners and food
packaging. Dishes are packaged in banana leaves publish fragrance and increase
appetite. For example, nasi lemak, pulut panggang, kuih koci, lemang, lepat pisang,
and various other traditional cakes using banana leaves as wrappers. Forms of
packaging also features its characteristic beauty of its own, like a long, triangular shape
of the envelope, square and so on.
Banana leaves for nasi lemak
Kuih koci Pulut panggang
UNIVERSITI PUTRA MALAYSIA - CENTRE OF FOUNDATION STUDIES FOR AGRICULTURAL SCIENCE
Page 43
CURRENT ISSUES AND WAYS TO OVERCOME
UNIVERSITI PUTRA MALAYSIA - CENTRE OF FOUNDATION STUDIES FOR AGRICULTURAL SCIENCE
Page 44
1) CURRENT ISSUE ON PRODUCTION OF BANANA
MOKO DISEASE
MOKO disease is a deadly disease of banana, plantain and similar crops. It is caused
by a bacterium, Ralstonia (Pseudomonas) solanacearum (an aerobic nonspore-forming).
MOKO disease was spread by infected suckers and other parts of plants such as root,
trunk, bunch, and fruit of banana and plantain. The bacterium also can be spread
through tools used to prune suckers such as machetes and knives and also in infested
soil (on shoes, tools, etc.). Insects, birds and other animals that visit flowers, carry one
strain of the disease. This strain spreads much more quickly. Bacteria enter through
wounds, roots and sometimes floral parts. They grow, spread in vessels and block the
flow of food and water. This stops proper growth of the plant, which dies a few months
after infection.
UNIVERSITI PUTRA MALAYSIA - CENTRE OF FOUNDATION STUDIES FOR AGRICULTURAL SCIENCE
Page 45
MORE INFORMATION ON MOKO DISEASE BACTERIUM
UNIVERSITI PUTRA MALAYSIA - CENTRE OF FOUNDATION STUDIES FOR AGRICULTURAL SCIENCE
Page 46
SIGN OF INFECTED BANANA WITH MOKO DISEASE
(a) Yellowing and wilting of the oldest leaves
(b) Young sucker wilted with a stunted growth
(c) Discoloration of the pseudostem
(d) Internal banana fruits become discolored and eventually rotten.
UNIVERSITI PUTRA MALAYSIA - CENTRE OF FOUNDATION STUDIES FOR AGRICULTURAL SCIENCE
Page 47
WAYS TO OVERCOME MOKO DISEASE
• Carefully inspect fields regularly for symptoms of MOKO.
• Mark any spot where the disease is seen.
• Do not touch or disturb the suspected plant.
• Do not remove any plant part (sucker, corm, and fruit) from a field that you
think has the disease.
• If you think the bacteria is in your field, clean all tools used there.
• Remove all soil or plant material on the tool and use household bleach (1 part
bleach + 9 parts water) to disinfect them.
• Disinfect shoes similarly, when coming from an infested field.
• Do not chop diseased plants.
• Wait at least 12 months after they are dead before you plant any banana or
plantain in that field.
UNIVERSITI PUTRA MALAYSIA - CENTRE OF FOUNDATION STUDIES FOR AGRICULTURAL SCIENCE
Page 48
BLACK SIGATOKA DISEASE
Black Sigatoka disease is a leaf-spot disease of banana plants caused by
the ascomycete fungus Mycosphaerella fijiensis (Morelet). It is also known as black
leaf streak. It was discovered in 1963 and named for its similarities with the yellow
Sigatoka, which is caused by Mycosphaerella musicola (Mulder). Plants with leaves
damaged by the disease may have up to 50% lower yield of fruit, and control can take
up to 50 sprays a year. According to new terminology, the Sigatoka disease complex is
a cluster of three closely related fungi; yellow Sigatoka (Pseudocercospora musae),
eumusae leaf spot (Ps. eumusae), and black Sigatoka (Ps. fijiensis). This disease can be
spread by water which carries the conidia (asexual form of reproduction) from the
upper to the lower leaves and suckers and also by wind which carries the ascospores
(sexual form of reproduction) in all directions.
UNIVERSITI PUTRA MALAYSIA - CENTRE OF FOUNDATION STUDIES FOR AGRICULTURAL SCIENCE
Page 49
MORE INFORMATION ON BLACK SIGATOKA DISEASE BACTERIUM
UNIVERSITI PUTRA MALAYSIA - CENTRE OF FOUNDATION STUDIES FOR AGRICULTURAL SCIENCE
Page 50
SIGN OF INFECTED BANANA WITH BLACK SIGATOKA DISEASE
a) Black Sigatoka infection in a banana plantation
b) Heavily diseased leaf
c) Underside of a diseased leaf
UNIVERSITI PUTRA MALAYSIA - CENTRE OF FOUNDATION STUDIES FOR AGRICULTURAL SCIENCE
Page 51
DIFFERENCES BETWEEN BLACK SIGATOKA AND YELLOW SIGATOKA DISEASE
Lesion Stage Yellow Sigatoka Black Sigatoka
Stage 1
Very small light green dot or dash
up to 1 mm long
Small pigmented spot of white or
yellow, similar to yellow Sigatoka
stage 1
Stage 2
Light green streak several
millimeters long
Brown streak, visible on underside of
leaf, later visible on leaf upper
surface as yellow streak; color
changes progressively to brown, then
black on upper leaf surface
Stage 3
An elongated rusty brown spot with
an poorly defined border
Enlarged stage 2, streaks become
longer
UNIVERSITI PUTRA MALAYSIA - CENTRE OF FOUNDATION STUDIES FOR AGRICULTURAL SCIENCE
Page 52
Stage 4
A mature spot with a dark brown
sunken centre; often surrounded by
a yellow halo, conidiophores and
conidia are produced at this stage
Appears on leaf underside as brown
spot, as a black spot on upper leaf
surface
Stage 5
Spot has developed a grey, dried
out centre and a peripheral black
ring which is evident even after the
leaf has dried out
Elliptical spot is totally black on the
underside of the leaf, surrounded by
a yellow halo
Stage 6
Centre of spot dries out, turns grey
and is surrounded by a well-defined
margin and a bright yellow halo
UNIVERSITI PUTRA MALAYSIA - CENTRE OF FOUNDATION STUDIES FOR AGRICULTURAL SCIENCE
Page 53
WAYS TO OVERCOME BLACK SIGATOKA DISEASE
• Cut all the leaves on the mother plant during harvest.
• Reduce humidity in your plots through a proper management of irrigation and
drainage. Drips or under foliage spray is less favorable to the development of the
fungus than overhead sprinklers.
• Weeding, up to date de-suckering, a planting density of 1650-1850 plants/ha,
and maintenance of edges, will allow good aeration of the plot.
• Quickly destroy all fallow plots to avoid creating infestation reserves.
• Eliminate all isolated bananas found at the edge of the plots in the gullies
UNIVERSITI PUTRA MALAYSIA - CENTRE OF FOUNDATION STUDIES FOR AGRICULTURAL SCIENCE
Page 54
PANAMA DISEASE
Panama disease is a disease that is caused by the fungus Fusarium (Fusarium
oxysporum f. sp. cubense). It is a soil pathogen which infects the root system and goes
on to colonize the plant through the vascular system and hyphae of the fungus can
even reach the leaves. The disease cannot be controlled or cured other than by soil
treatments, which unfortunately have such a detrimental effect on the environment that
they are prohibited almost everywhere. Fortunately, a replacement with Fusarium
resistance emerged in the early 20th century and banana producers slowly adopted this
new cultivar - the Cavendish banana. Although the price was high, however Cavendish
bananas are delicate in transport and prone to bruising.
UNIVERSITI PUTRA MALAYSIA - CENTRE OF FOUNDATION STUDIES FOR AGRICULTURAL SCIENCE
Page 55
MORE INFORMATION ON PANAMA DISEASE BACTERIUM
UNIVERSITI PUTRA MALAYSIA - CENTRE OF FOUNDATION STUDIES FOR AGRICULTURAL SCIENCE
Page 56
SIGN OF INFECTED BANANA WITH PANAMA DISEASE
UNIVERSITI PUTRA MALAYSIA - CENTRE OF FOUNDATION STUDIES FOR AGRICULTURAL SCIENCE
Page 57
WAYS TO OVERCOME PANAMA DISEASE
• Obtaining new planting material from tissue culture plants or from reputable
sources where the plants or propagation material origin are known
• Not sharing farm machinery and equipment with other growers
• Decontaminating any plant or soil material from vehicles, machinery, equipment,
clothing and footwear prior to entry to their property.
UNIVERSITI PUTRA MALAYSIA - CENTRE OF FOUNDATION STUDIES FOR AGRICULTURAL SCIENCE
Page 58
2) CURRENT ISSUE ON POST HARVEST HANDLING OF BANANA
Enzymatic browning
In the presence of oxygen, polyphenoloxidase (PPO) enzymes in the chloroplasts
rapidly oxidize phenolic chemicals naturally encountered in the fruit tissues to o-
quinones. These chemicals interact with amino acids from proteins or they self-
assemble to form brown polymers known as melanins. PPO presence can also present
variations linked to growing conditions and fruit maturity. Enzymatic browning can be a
significant problem because it limits the shelf life of many fruits and vegetables.
However, enzymatic browning is not always unwanted. The browning reaction
contributes to the desirable color and flavor of raisins, prunes, coffee, tea, and
cocoa. Although enzymatic browning causes changes in flavor and taste (bitter,
astringent), and may reduce quality, the melanins formed are not toxic. Brown fruits
are safe to eat for some hours after cutting.
UNIVERSITI PUTRA MALAYSIA - CENTRE OF FOUNDATION STUDIES FOR AGRICULTURAL SCIENCE
Page 59
WAYS TO PREVENT ENZYMATIC BROWNING
1) Blanching
- A short heat treatment to destroy or inactivate enzymes before freezing of
products (mainly vegetables).
- Enzyme activity may discolor or toughen vegetables during freezing, which
results in quality loss.
- Brightens the color, softens the texture, but has little effect on nutrient content
or flavor as it is a relatively short process.
- Temperature depends on the type of enzyme which occurs in the product, but is
generally between 70 and 100 °C, sometimes higher when more resistant
enzymes are to be inactivated.
Types of blanching:
• blanching in steam/boiling water;
- a type of heat treatment for controlling enzymatic browning in canned or frozen fruits
and vegetables. It is scalding the vegetables or food in water or steam for a short
period of time. The steam blanching is 1.5 times longer than boiling water blanching.
• microwave blanching
- may not be effective, since research shows that some enzymes may not be inactivated.
This could result in off-flavors and loss of texture and color.
2) Refrigeration
- Used to prevent spoilage of vegetables and fruits during distribution and
retailing.
- Temperatures below 7 °C (only inhibit the enzymes, not inactivate).
3) Freezing
- Inhibits, but not inactivates the enzyme (same like refrigerate). After thawing,
the enzyme activity will resume.
UNIVERSITI PUTRA MALAYSIA - CENTRE OF FOUNDATION STUDIES FOR AGRICULTURAL SCIENCE
Page 60
4) Change pH
- The enzyme activity is pH dependent.
- Lowering of the pH to 4.0 by the addition of citric, ascorbic or other acids
inhibits the enzyme activity.
- During home-preparation of vegetables or fruits lemon juice or vinegar is often
sprinkled on the fruit to prevent browning.
5) Dehydration
- By the removing water molecules from the product.
- The enzyme is inhibited, but not destroyed.
- To avoid flavor and quality loss, dehydration should not involve heat.
Common methods for dehydration are:
• Freezing-drying
• Lowering water activity by adding water-binding chemicals.
6) Irradiation
- Sometimes called "cold pasteurization“- a process in which food is submitted to
ionized radiation in order to kill bacteria and reduce the enzyme activity.
- Often applied in meats, seafood, fruits, vegetables, and cereal grains for long-
term preservation.
- Disadvantages of radiation are loss of nutrients and (low) consumer acceptance.
Irradiation is thus rarely used
UNIVERSITI PUTRA MALAYSIA - CENTRE OF FOUNDATION STUDIES FOR AGRICULTURAL SCIENCE
Page 61
7) High pressure treatment
- Also called High Pressure Processing (HPP) - a technique of food processing
where food is subjected to elevated pressures (500-700 atmosphere) to achieve
microbial and enzyme inactivation.
- Causes minimal changes in foods. Compared to thermal processing, HPP results
in foods with fresher taste, and better appearance, texture and nutrition. High
pressure processing without heat eliminates thermally induced cooked off-flavors.
- The technology is especially beneficial for heat-sensitive products, but still very
expensive.
8) Addition of inhibitors
- Act in three ways:
• Inactivation towards the enzyme (acting directly on the enzyme)
• Inactivation towards substrate (removing the substrate like oxygen or phenolic
compounds)
• Inactivation towards the product (changing the product composition)
9) Ultra filtration
- A membrane separation process, driven by a pressure gradient.
- In the food industry this technique is for example applied for white wine and
fruit juices.
- Able to remove larger molecules like polyphenoloxidase, but not lower-
molecular-weight components like polyphenols.
10) Ultrasonication
- Able to destroy large molecules by liberating highly reactive radicals from water.
- It is not yet applied on a large scale.
UNIVERSITI PUTRA MALAYSIA - CENTRE OF FOUNDATION STUDIES FOR AGRICULTURAL SCIENCE
Page 62
11) Treatment with supercritical carbon dioxide (SC-CO2)
- Applied to destroying micro-organisms but can also be applied for enzyme inactivation,
especially for inactivation of PPO in shrimps, lobsters and potatoes.
UNIVERSITI PUTRA MALAYSIA - CENTRE OF FOUNDATION STUDIES FOR AGRICULTURAL SCIENCE
Page 63
CONCLUSION
Banana is one of the major fruit crop of Malaysia. The present study aims at
handling post harvest products. From the post harvest handling, we learn how to
cooling, cleaning, sorting and packing. The instant a crop is removed from the ground,
it begins to deteriorate. Post-harvest treatment determines the final quality, whether a
crop is sold for fresh consumption or used as an ingredient in a processed food
production. Next, we learn what is the implementation of food techology. We also learn
the diseases of banana such as Panama disease. Agriculture growth with stability and
sustainability have been matters of concern in the strategy of agricultural development
in Malaysia. In a country like Malaysia study of supply responsiveness is important in
order to implement policies for raising the agricultural output to a level which can
provide for adequate human nutrition to the increasing population and to promote
general economic development. I hope by the end of this study we can gain a lot of
knowledge about banana industry.
UNIVERSITI PUTRA MALAYSIA - CENTRE OF FOUNDATION STUDIES FOR AGRICULTURAL SCIENCE
Page 64
REFERENCE
1) www.en.wikipedia.org
2) www.food-info.net
3) www.news.softpedia.com
4) www.ctahr.hawaii.edu
5) www.frontlineservices.com.au
6) www.zvikaspedia.in
7) www.aciar.gov.au
UNIVERSITI PUTRA MALAYSIA - CENTRE OF FOUNDATION STUDIES FOR AGRICULTURAL SCIENCE
Page 65
THE END

Banana luqman k4

  • 1.
    CENTRE OF FOUNDATIONSTUDIES FOR AGRICULTURAL SCIENCE GROUP 4 LECTURER’S NAME: TUAN HJ. HARON GROUP MEMBERS: 1) AHMAD ZULHUSNI BIN ABD RANI (AS07341) 2) LUQMAN HAKIM BIN DZULKARNAIN (AS07114) 3) NOR SYAHIRA BINTI MUHAMMAD ZUKRI (AS07049) 4) NURUL IZWANI BINTI MOHAMAD ARIF (AS06836) 5) MARIA SYAHIRAH BINTI MOHD AKMAL NIDZAR (AS06802)
  • 2.
    TABLE OF CONTENTS NOTITLE PAGE 1 OBJECTIVE 1 2 INTRODUCTON 2 3 POST HARVEST HANDLING 7 4 FOOD TECHNOLOGY OF PROCESSING 25 5 END PRODUCT 34 6 CURRENT ISSUES AND WAYS TO OVERCOME 43 7 CONCLUSION 63 8 REFERENCE 64
  • 3.
    UNIVERSITI PUTRA MALAYSIA- CENTRE OF FOUNDATION STUDIES FOR AGRICULTURAL SCIENCE Page 1 OBJECTIVE The main objective of this report is to present a study about banana in post harvest handling, technology in banana, end products of banana, banana diseases and end products of banana in Malaysia. Efforts need to be made to promote private investment in hi-tech horticulture with micro-propagation, protected cultivation, drip irrigation, integrated nutrient and pest management besides making use of latest post-harvest technologies. By the end of this study, we will be able to  Learn many types of banana variety and grade that can be found in the world especially in Malaysia  Know how to plant banana tree due to several factors such as temperature, types of soil, pH of soil, topography and wind speed  Learn the process of handling the post harvest of banana  Learn how is the technology is implemented in food technology of banana  Study variety end products of banana in Malaysia  Know the current issues involving banana
  • 4.
    UNIVERSITI PUTRA MALAYSIA- CENTRE OF FOUNDATION STUDIES FOR AGRICULTURAL SCIENCE Page 2 INTRODUCTION TO BANANA A sizable area, about 27454 hectares, in the country is cultivated with banana. The major banana producing states are Johor, Pahang and Sarawak. They are mostly smallholder owned and grown as mono-crop, mixed crop and, in a few instances, inter- cropped with the perennial industrial crops. Private sectors have also ventured into large-scale production of the crop and whose plantations may stretch into several hundreds of hectares that utilize the state-of-the-art production technologies. Banana production has only increased marginally, i.e. from 262235 metric ton in 2005 to 279762 in 2009 and the average yield hovers around 11.7 to 10.2 metric ton per hectare during the same period. This yield pales in comparison to 25.0 - 36.0 metric tons achieved by banana growers in other countries. The banana types planted include both the dessert and cooking cultivars. Berangan, Mas, Cavendish and Rastali are examples of the dessert types while the cooking cultivars include Nangka, Raja, Lang, Relong, Tanduk, Nipah and Pisang Awak. Diseases, notably Panama and Moko diseases, pose a serious threat to this crop plant. The former has been around in the country for a very long time now while the latter was first discovered attacking the banana crop plant in Johor in 2007 in the aftermath of a severe flood that hit the state in that year. The causal agents of Panama disease, a fungus, i.e. Fusarium oxysporium f. sp. cubense and Moko disease, a bacteria called Ralstonia solanacearum race 2, biovar 1, thrive in moist soil conditions. These wilting banana diseases spread rapidly and retard crop plant growth resulting in heavy yield losses. The Department of Agriculture's Diagnostic and Identification services records show that these diseases are prevalent in most parts of the country and almost all banana cultivars are not spared from their scourge. A recent survey of 3212 hectares of banana farms in the state of Johor revealed that 60.7% and 23.5% of them were found to be respectively stricken with the Moko and Panama diseases. Several measures are being carried out to curb these menacing banana diseases. Most important among them being the adoption of good agricultural practices by growers as no other viable control options are, currently, available against these maladies. In this respect, the Department of Agriculture recommends the Best-bet practices and an Integrated Pest Management approach for growers to emulate.
  • 5.
    UNIVERSITI PUTRA MALAYSIA- CENTRE OF FOUNDATION STUDIES FOR AGRICULTURAL SCIENCE Page 3 Essentially, they entail growing disease free planting materials, constant surveillance and vigilance so that affected crop plant maybe detected early and removed and destroyed immediately to curtail the disease spread. Coupled with this, is the need to invigorate crop plant growth so that they may ward off pest and disease intrusions. Increasing farmer awareness and knowledge should not be discounted as this too will, certainly, go a long way in the combat against these virulent diseases. The optimum temperature for the banana plant is between 25℃to 28℃ and the wind speed did not exceed 15 km/hour. Banana plants need water at between 1,500 to 2,500 mm/year. Banana cultivation requires water, especially at the level it produces heart. Even so, it can not survive in a state submerged more than 2 hours. Bananas are suitable for planting in sandy loam soil texture and friable soil conditions. Soil conditions also should be flat and corrugated less than 12 % . Banana seedlings obtained using sword rails, parts and tissue culture techniques. For single crop system, a banana plant is 2.5m x 2.5m with a density of 1,600 trees/ha. For intercropping system, the appropriate spacing is 3m x 3m with a density of 700 to 900 trees/ha. Banana seedlings are planted in a hole and then measuring 30cm x 30cm x 30cm with a mixture of phosphate fertilizer, lime, organic fertilizers and carbofuran. Banana old and diseased should be pruned from the early stages of cultivation. Pruning can be done every two weeks. In addition, banana trees need to water as much as 8 to 12 liters a day to ensure good growth. For commercial cultivation, the use of the irrigation system is necessary. The banana is an edible fruit, botanically a berry, produced by several kinds of large herbaceous flowering plants in the genus Musa. Most bananas we are eaten today are the descendants of Musa acuminata and Musa balbisiana. Musa acuminata genome donated by symbol A, while the contribution of Musa balbisiana genome by symbol B. The technique of rossing alamai to both of these species cause a variety of subspecies bananas. The effect is particularly noticeable on the B genome of the higher amount of wheat in fruits. In general, the genome A contributing towards eating fruit (bananas), while the genome B towards riped bananas (plantain). Hybrid M. acuminata and M. balbisiana is known as M. x paradisiaca.
  • 6.
    UNIVERSITI PUTRA MALAYSIA- CENTRE OF FOUNDATION STUDIES FOR AGRICULTURAL SCIENCE Page 4 Followed by Simmonds and Shepherd of his work was published in 1955, the classification of banana cultivars are now using a combination of the names of these genomes as a group of cultivars. For example, for as low as bananas, called Musa acuminata (AAA group) subgroup 'Dwarf Cavendish'. Under the group still possible division into subgroups. See the article Moses for more in-depth discussion.  AA Group (diploid): Pisang Mas, Pisang Mas Besar, Pisang Mas Kampong, Pisang Mas Air, Pisang Minyak, Pisang Mas Sagura, Pisang Perak, Pisang Lemak Manis, Pisang Bulin  AAA Group (triploid, parthenocarpy): Pisang Berangan, Pisang Embun, Pisang Serendah, Pisang Buai, Pisang Mundam, pisang raja udang, pisang montel. Pisang Jelai Bunga, Pisang masak Hijau, Pisang Cina, Pisang Amping, Pisang Serendah, Pisang Kapal, Pisang Minyak Laut  AAB Group (triploid, parthenocarpy): Pisang Raja, Pisang Rastali, Pisang Tanduk, pisang keling, pisang seribu, pisang kelat jambi  AABB Group (tetraploid): Pisang abu baru  ABB Group (triploid, parthenocarpy): Pisang Abu Keling, Pisang Awak  ABBB Group (tetraploid): Pisang Siam  BBB Group (triploid): Pisang Nipah
  • 7.
    UNIVERSITI PUTRA MALAYSIA- CENTRE OF FOUNDATION STUDIES FOR AGRICULTURAL SCIENCE Page 5 In Malaysia, it has a variety of uses other than edible fruit. Banana leaves are commonly used as the base of the food as it produces a sweet odor when exposed to heat food. Banana leaves can be used as a rain cover, wrapping cakes, and wrapping dishes such as grilled fish or cakes fault. Banana trunk can be used to make a raft. Besides bananas have a lot of fiber and can be processed in the trade for making ropes and similar materials such as jute and even for woven garments. The banana fiber used is known as fiber Abaka. In Okinawa, Japan, clothes produced from banana tree fibers known as Bashofu and is also subject to create art as Kijōka-bashōfu. Ripe bananas can be eaten alone or taken while the youth to be cooked as a side dish, fried, made sira, made very bananas, and make chips. In addition to bananas, banana can also be made as a side dish of blanched. Banana stem pith also have so-called soft or shoots in the middle and suitable as a food source. The resulting banana skin as a byproduct of the manufacture of other foods such as chips, can also be processed through the fermentation process for the production of alcohol and vinegar. Bananas can also help in certain health conditions: High blood pressure and stroke - bananas help reduce high blood pressure because of its high potassium content. Cholesterol - low bananas in terms of calories, fat, sodium is metabolized cholesterol. Diarrhea - potassium and magnesium contained in bananas is suitable to treat people suffering from diarrhea. Anemia - anemia is a disease of the blood. Because bananas are rich in iron, it can stimulate the production of hemoglobin in the blood. Depression - people who are depressed faster cheerful when eating a banana. This is because a protein content helps us to be quiet.
  • 8.
    UNIVERSITI PUTRA MALAYSIA- CENTRE OF FOUNDATION STUDIES FOR AGRICULTURAL SCIENCE Page 6 Dizzy - the fastest way to treat a feeling dizzy is drinking milk with banana milkshakes (banana milkshakes) mixed with honey. This drink is not only delicious but also caring. However, bananas are not suitable for diabetics. This is because the sugar content in bananas is high. There are 25 grams of sugar per 126 grams of bananas (19.85%)
  • 9.
    UNIVERSITI PUTRA MALAYSIA- CENTRE OF FOUNDATION STUDIES FOR AGRICULTURAL SCIENCE Page 7 POST HARVEST HANDLING DEFINITION Postharvest handling is the stage of crop production immediately following harvest, including cooling, cleaning, sorting and packing. The instant a crop is removed from the ground, it begins to deteriorate. Post-harvest treatment determines the final quality, whether a crop is sold for fresh consumption or used as an ingredient in a processed food production. OBJECTIVE The objective of postharvest handling is to maintain the good quality of the grown so that the produce can be competitive in various market .Moreover, postharvest handling can reduce loss in quantity of crop and nutritive value of the produce. THE MATURITY OF BANANAS There are various maturity of bananas. First is the colour of bananas from dark green to light green. Second is the shape of banana. Third is the appearance of “benang sari” .Forth is the sugar acid ratio.
  • 10.
    UNIVERSITI PUTRA MALAYSIA- CENTRE OF FOUNDATION STUDIES FOR AGRICULTURAL SCIENCE Page 8 1.THE COLOUR OF BANANAS THE MATURITY INDEX OF BANANAS EXPLAINATION Index 1 The fruit is overall dark green in colour. The fruit immature to be harvested. Index 2 The colour of fruit is green with a little bit yellow. It is ripe fruit but not suitable to be harvested for remote transmission via ship. Index 3 The colour of fruit is more green than yellow. It is ripe fruit but not suitable to be harvested for remote transmission via ship. Index 4 The colour of fruit is more yellow than green. It is nearly ripe fruit but only suitable for the local market. Index 5 The colour of fruit is yellow with a little bit green at the end of the fruit. It is ripe fruit but only suitable for the local market. Index 6 The fruit is overall yellow in colour. Only suitable for the local market. It is best to eat fresh. Index 7 The colour of the fruit is yellow orange. It is only suitable for the local market and has very short lifespan.
  • 11.
    UNIVERSITI PUTRA MALAYSIA- CENTRE OF FOUNDATION STUDIES FOR AGRICULTURAL SCIENCE Page 9 POST HARVEST HANDLING OF BANANAS POST HARVEST HANDLING OPERATION
  • 12.
    UNIVERSITI PUTRA MALAYSIA- CENTRE OF FOUNDATION STUDIES FOR AGRICULTURAL SCIENCE Page 10 THE STEP OF POST HARVEST HANDLING 1.FARM AGRO-CLIMATIC REQUIREMENTS a) Climate Generally, banana plants suitable for planting at the optimum temperature between 25°C to 30°C. Low temperatures will impact negatively on the growth of stems, leaves and tree maturity will skip. For good growth, the banana tree is in need of expose to light. The temperature too high and prolonged exposure will cause burns on fruit. Furthermore, wind also affects the growth of banana trees. The strong wind will damage the leaves and bud break and degrade the quality of bananas. Banana needs enough water which is 1000-2000 mm/year, especially heart and flower production stage. Bananas are not suitable for planting in areas submerged in water for long period. b) Land The textured soil and sandy loam soil conditions are suitable for banana .The suitable condition of land is flat to undulating gradient that is less than 12 %. Effective depth must be at least 75 cm to provide perfect rooting space. Bananas grown on land not suitable barriers to the growth of roots such as compact soil, bedrock, high water level, peat and acid layer. bananas planted on alluvial soil of the river, sea and sedentary land. Bananas can be grown on land that is simple in accordance with good management.
  • 13.
    UNIVERSITI PUTRA MALAYSIA- CENTRE OF FOUNDATION STUDIES FOR AGRICULTURAL SCIENCE Page 11 CULTIVATION 1.Planting Material Banana crop seeds can be influenced by quartering technic, tissue culture and suckers. There are three type of suitable suckers for use as seed plant which are “sulur pedang”,”sulur dara” and “sulur payung”.The most suitable suckers is “sulur pedang” because it has straight trunk and sturdy than other suckers. 2.Cultivation System There are two typical cultivation system which is a plant cultivated in single and intercropped with crop plants remain the principal distraction. a) Single Plant A single plant for the production of bananas cultivated commercially and prolonged supply. The spacing between plants is 2.5m × 2.5m by the density of 1,600 plants per hectare. At spacing 3m × 3m by the density of 1,100 plants per hectare. Besides, single crop that is usually planted for export markets are “Kultivar Cavendish”,”Berangan”,and “Mas”.Moreover,”Kultivar pisang lang”,”Nipah” and “Awak” are planted as single for local market needs.
  • 14.
    UNIVERSITI PUTRA MALAYSIA- CENTRE OF FOUNDATION STUDIES FOR AGRICULTURAL SCIENCE Page 12 b) Intercrop Bananas planted with permanent crops such as rubber, oil palm, cocoa and durian as intercropping plant before production of the main crops. In-line of bananas with spacing 3m × 3m by density of 700-900 plants per hectare can be grown between oil palm or rubber trees and other fruit trees. c)Planting on Farms Planting on farm is best done in the rainy season so that the percentage of deaths could be reduced. Besides, holes measuring 30cm × 30cm ×30cm were dug and filled with a mixture of 100g of phosphate fertilizer (CIRP), 100g limestone (GML), 100g of fertilizer NPK 8: 8: 8: 25g 0.5kg Carbofuran and decay of organic fertilizer such as chicken manure, before the bananas are grown.
  • 15.
    UNIVERSITI PUTRA MALAYSIA- CENTRE OF FOUNDATION STUDIES FOR AGRICULTURAL SCIENCE Page 13 ORGANIZING 1.Water Management Banana trees require 8-12 litres of water a day. Bananas are usually not supplied with irrigation but it gets water from storage in the soil or from rainwater. Furthermore, installation of irrigation systems for crops of bananas are costly. However, irrigation system can be implemented in the event that a lot of market demand and returns. 2.Fertilization Fertilization is done sprinkled around the tree or put in a trench dug to a depth of 5cm.Tempering system using a pocket or hole dug to a depth of 15cm in the environment as far as half of the base of a banana tree. 3.Weed Control Weeds that grow idle in the banana would give competition in the recruitment of nutrients and water. There are two ways to control the weeds by manual and by using chemical. a) Manual It is done by using hoe and trowel. Besides, cover with banana trees surround the area with weeds, dry grass, banana stems and leaves can control weeds. b) Using chemical Weeds can be control by using chemical such as paraquat, glyphosate and glufisonat- ammonium.
  • 16.
    UNIVERSITI PUTRA MALAYSIA- CENTRE OF FOUNDATION STUDIES FOR AGRICULTURAL SCIENCE Page 14 PRUNING Suckers Pruning Sucker pruning is the routine removal of the unwanted small plants (suckers) from the banana mat at regular time intervals. The suckers that are chosen to remain are called “crop suckers”. The objective of the sucker-pruning operation is to select the next two in the sequence of crop plants in each mat. Selection is carried out in a manner to ensure that the shortest possible time pass between harvests from each mat, while still yielding the largest possible bunches. The important of suckers pruning are when unwanted suckers are not pruned, they use up expensive fertilizer, which makes less of the nutrients available to develop the bunch in the shortest possible time. Therefore, the bunch size and weight are small and the time period between harvests is long .Too many suckers make the fields over-crowded. Overcrowded fields has more moisture in the air, which makes the fungi that cause Sigatoka leaf spot, swamp spot, crown and fruit rots, and all diseases harder to control. In the end, lack of pruning increases the cost of production and lowers the yields.
  • 17.
    UNIVERSITI PUTRA MALAYSIA- CENTRE OF FOUNDATION STUDIES FOR AGRICULTURAL SCIENCE Page 15 Frond Pruning Old and diseased fronds should be pruned using a sharp knife from the early stages of cultivation. The stem should be collected at a specified location in between rows of banana plants. Supports for the Banana Plants Trees begin to tilt when the fruit starts to grow. Banana stems should be support with wood or bamboo to hold the banana trees uprooted or broken because of banana stems cannot cope with a heavy fruit.
  • 18.
    UNIVERSITI PUTRA MALAYSIA- CENTRE OF FOUNDATION STUDIES FOR AGRICULTURAL SCIENCE Page 16 PEST AND DISEASE CONTROL a) Disease Insect and disease control program shall be carried out in the early stages of starting a new banana trees planted and so on. Major diseases of banana plant leaves are spots or disease Sigatoka and Panama wilt disease. b) Pest The main pests of banana crops is banana corm borer (Cosmopolites sordidud Germ), banana stem borer beetle (Odoiporus longicollis Oliv) and the caterpillar roll leaves (Erionoto thrax). MATURATION AND HARVESTING a) Maturation Bananas reaching maturity when the enlargement ends. Bananas reached the mature stage will cook to perfection .Furthermore, to determine the maturity of fruit, some guidelines are used such as the size and shape of the radius of fruit, skin color, color appearance “benang sari” left or the age of the fruit after the issuance of the heart. b) Yields The yields depends on the election of banana, cultivar, management in the field so that ready made packaging .Ideal weather and fertile soil also contribute to favourable production. THE LAST STAGE OF ENLARGEMENT BANANAS TYPE OF BANANAS AGE AFTER PLANTING BANANA TREES FORMING HEART FORMING COMB FRUIT STAGE END MATURED BERANGAN 9 MONTH 10 MONTH 12 MONTH MAS 6 MONTH 6 ½ MONTH 8 MONTH RESTALI 9 MONTH 10 MONTH 12 MONTH CAVENDISH 9 MONTH 10 MONTH 13 MONTH
  • 19.
    UNIVERSITI PUTRA MALAYSIA- CENTRE OF FOUNDATION STUDIES FOR AGRICULTURAL SCIENCE Page 17 HARVESTING FRUIT ACCORDING TO THE AGE OF MATURITY CULTIVAR DATE OF HARVESTING(week after forming heart) Cavendish 20-23 Mas 7-9 Berangan 11-14 Embun 12-15 Restali 11-13 Nangka 22 Tanduk 20 c) Harvesting Harvest is done carefully so that physical damage did not occur to maintain fruit quality and avoiding losses. Harvesting is done in the morning or evening to avoid heat from sunlight because this temperature can interfere with ripening fruit.
  • 20.
    UNIVERSITI PUTRA MALAYSIA- CENTRE OF FOUNDATION STUDIES FOR AGRICULTURAL SCIENCE Page 18 POSTHARVEST HANDLING IN FARM Bunches of bananas which have been prepared and should be grounded transported to a collecting center carefully. Transportation of banana bunches out of farm-to-house control is easily done by truck. Besides ,in commercial banana plantations, bananas completed was neglected to put in a wagon and pulled it to a collecting center with a tractor.On the other hand, cable systems can also be used for transporting bunches of bananas to the collecting center. 2.COLLECTING CENTER The collecting center, postharvest handling activities such as collecting, sweeping, cleaning, treatment, drying and grading is carried out to improve the quality and presentation bananas either for export or local market in the country. 1.Collecting After harvest, bananas gathered in the shade, clean, dry and bare, lined, not stacked, and must avoid dripping sap of the stalk that can tarnish bananas. 2.Sweeping Sweeping done at packaging home using a special knife.There are several ways to sweeping bananas .Firstly, banana bunches are placed in a standing position with the base of the bunches to the top .Secondly, the base of the stem is held with the left hand, and a knife placed at the base of the hollow comb is still attached to the bunches.Thirdly, comb fruit that has been separated from the stem, the base of the
  • 21.
    UNIVERSITI PUTRA MALAYSIA- CENTRE OF FOUNDATION STUDIES FOR AGRICULTURAL SCIENCE Page 19 comb shaved with a knife spoon to remove the remnants of fiber bunches that are still attached to the base of the banana comb. 3.Cleaning and Treatment Cleaning done to freeze the sap and simultaneously clean the dust and dirt on the surface of fruits and dried pistil. Combs banana immediately cleaned by immersing in a washing bath in a short time or washed in running water .Water in the bath must be replaced because it can be a source of inoculum which then infect any part of the crown and cause crown rot.Then ,for treatment process,in the wash water can be added as chlorine, in the form of sodium hypochlorite 75-125ppm weeks to kill the spores Fusarium, Collectotrichum and Botryodiplodia and other fungi that attack the banana crown. 4.Drying Poses after cleaning, bananas need to be dried at room temperature. Moreover,to speed up the drying process bananas need to be placed under the fan. Banana drying process should not be made in the sunlight because it will spoils bananas. 5.Curing The purpose of curing process are to make the fruit ripe, prevent pests and the fruit will ripe uniformly. Curing process takes three days and two nights to make the banana ripe.Cobalt is used to curing the banana.The bananas were put into dark room for curing process.
  • 22.
    UNIVERSITI PUTRA MALAYSIA- CENTRE OF FOUNDATION STUDIES FOR AGRICULTURAL SCIENCE Page 20 6.Grading GRADING GUIDELINES OF BANANAS(BERANGAN,EMAS AND RESTALI) GRADE BERANGAN EMAS RESTALI A 12.5 cm and above 8.6-10.0 cm 9.6-11.0 cm B 11.5-12.4 cm 8.5-9.9 cm 9.5-10.9 cm C 10.5-11.4 cm 6.5-8.4 cm 8.5-9.4 cm 7.Packing Fruit is cut from the bunch, washed, drained, graded and packed as hands into 13 kg cartons. Bananas are graded into extra-large, large and medium sizes. In addition, fruit is graded into no. 1 and no. 2 grades within these sizes according to blemish. Although many growers pack their own fruit, the cost of establishing a shed can be considerable. It is worth investigating central packing facilities .Three tips for packaging are cool the fruit in the packing shed with sprays or water dips.Then,cool the packing shed with forced-air (not lower than 14°C).Lastly,refrigerate the fruit while it is being transported to market.
  • 23.
    UNIVERSITI PUTRA MALAYSIA- CENTRE OF FOUNDATION STUDIES FOR AGRICULTURAL SCIENCE Page 21 8.Pre-cooling Pre-cooling refers to the rapid removal of field heat shortly after the harvest of a crop. Field heat can be defined as the difference in temperature between the temperature of the crop harvested and the optimal storage temperature of that product. In general the temperature should be cooled down till it reaches 88% of the existing difference in temperature and its optimal storage temperature.The pre-cooling temperature of banana is cooled to more than 10°C.The advantages of pre-cooling are inhibition of the growth of decay causing organisms,restriction of wate loss from the harvested produce,reduction in rate of respiration and ethylene liberation and rapid wound healing. 9.Harvest Storage Storage boxes of bananas requires controlling temperature and humidity so that the fruit does not lose its freshness during storage. THE OPTIMUM STORAGE TEMPERATURE OF BANANAS CULTIVAR OPTIMUM TEMPERATURE (°C) TIMEFRAME(DAYS) EMAS 14 10 BERANGAN 13 28 EMBUN 14 14-17 RESTALI 14 14-17 CAVENDISH 13 14-17 AWAK 13 20 Berangan Emas
  • 24.
    UNIVERSITI PUTRA MALAYSIA- CENTRE OF FOUNDATION STUDIES FOR AGRICULTURAL SCIENCE Page 22 3.RETAIL Retail companies become involved in supply chain management in order to control product quality, inventory levels, timing, and expenses. Retailers are traders that purchase either green-ripe or yellow-ripe bananas after dehanding from wholesalers/ripeners and sell them to consumers. When they buy the green-ripe bananas, they often cover them with newspapers for another 2-4 days (depending on the prevailing temperature) and keep them until they develop the ultimate yellow color before they sell them to the ultimate consumers . Here again, some losses due to physical, mechanical and physiological damages are variously incurred when they transport and handle them in open trucks, wooden boxes, and woven baskets as well as display them in the open sun and dusty places. 4.CONSUMER Bananas provide many benefit for consumers.Bananas are good for health and have many nutritional values.Growing demand for bananas happen because of their benefit for consumers.Bananas can be eaten fresh or cook. There are few uses of bananas to consumers.Banana hearts are used as vegetables in South Asian and Southeast Asian cuisine, either raw or steamed with dips or cooked in soups , curries and fried foods.Banana leaves are often used as ecologically friendly disposable food containers or as "plates" in South Asia and several Southeast Asian countries.
  • 25.
    UNIVERSITI PUTRA MALAYSIA- CENTRE OF FOUNDATION STUDIES FOR AGRICULTURAL SCIENCE Page 23 MAJOR PROBLEMS IN POSTHARVEST HANDLING OF BANANAS There are three major problems in postharvest handling of bananas .First is crown rot. The symptoms of crown rot are blackening and rotting of the cut ends of hands.As the fruit ripens,the rot advances rapidly down the fruit stalks.A white or grey fungal growth may be present on the surface of affected crown.The causes of this disease are numerous fungi including Fusarium spp.,Verticillium spp.,Acremonium sp. and Colletotrichum musae.This disease can be control by good packing house hygiene,approved fungicides,rapid cooling of fruit after de-handing,refrigerate fruit at not less than 13°C during storage and sale. Second is Anthracnose. The symptoms of Anthracnose are finger rot or blemish of ripening bananas.Initial lesions are lens-shaped to circular,slightly sunken and brown.With time,the spot turn black,enlarge and merge.The original sunken spots become deeps depressions covered in pink fungal spore masses.The causes of this disease is the fungus Colletotrichum musae.This disease can be controls by regular de- trashing,careful fruit handing to minimize abrasions and wounds,keeps fruit as cool as possible to slow down the disease,prompt ripening,on-time harvest,good packing house hygiene(eg.,clean water and equipment). Third is black end problem.The symptoms of black end are black decay of finger stalk and adjacent part of the finger,usually confined to the peel.Black end caused by the fungus Colletotrichum musae,also can be caused by the fungi Nigrospora sphaerica and Fusarium spp.This disease can be control by good planting and packing house hygiene,mulch dead leaves,keep packing house free of bunch trash and reject fruit. CROWN ROT ANTHRACNOSE
  • 26.
    UNIVERSITI PUTRA MALAYSIA- CENTRE OF FOUNDATION STUDIES FOR AGRICULTURAL SCIENCE Page 24 ENZYMATIC BROWNING OF BANANAS Enzymatic browning is browning of a product which is catalyzed by enzymes. The enzyme at play here is polyphenol oxidase (often abbreviated as PPO). This enzyme catalyzes reactions with polyphenols. Polyphenols are a big group of molecules which all contain the same structural groups, which are shown below. It’s a phenyl group with an alcohol group (-OH) attached to it. PPO catalyzes the reaction of polyphenols into two other structures, as shown above. In order to catalyze these reactions oxygen should be present as well The quinones which are formed in such a reaction are very reactive and they will react on into brown and black pigments. These reactions are very complex, just as is the case for caramelization. After the catalysis of these first two reactions however, the role of PPO is over. The reactions will take place by itself. However, without this PPO those first reactions will not occur, they will require to much energy to be initiated. PREVENTING ENZYMATIC BROWNING OF BANANAS Enzymatic browning of bananas can be prevented or delayed in several ways. The first and easiest way is to cool the bananas. When banana is placed in fridge (<7°C), the enzyme will stop working. However, it will not be deactivated, once the temperature rises again, the browning can start again. There’s is one problem with this solution. Bananas don’t like the cold. The quality of a banana deteriorates when it had been store in fridge for too long. Besides ,oxygen is required for PPO to do its job. By damaging cells, oxygen can enter them and PPO might stat catalyzing reactions, initiation browning. This is way a freshly peeled banana may still be yellow, whereas one that has been peeled some time ago will have turned brown. Keeping out the oxygen and preventing damage to the banana is a good way to prevent browning.
  • 27.
    UNIVERSITI PUTRA MALAYSIA- CENTRE OF FOUNDATION STUDIES FOR AGRICULTURAL SCIENCE Page 25 FOOD TECHNOLOGY OF FOOD PROCESSING Food processing is the transformation of raw ingredients, by physical or chemical means into food, or of food into other forms. Food processing combines raw food ingredients to produce marketable food products that can be easily prepared and served by the consumer. Food processing typically involves activities such as mincing and macerating, liquefaction, emulsification, and cooking (such as boiling, broiling, frying, or grilling); pickling, pasteurization, and many other kinds of preservation; and canning or other packaging. (Primary-processing such as dicing or slicing, freezing or drying when leading to secondary products are also included.) Some of the machine used in industry for food processing
  • 28.
    UNIVERSITI PUTRA MALAYSIA- CENTRE OF FOUNDATION STUDIES FOR AGRICULTURAL SCIENCE Page 26 Banana can be processed into other product of which are mainly food. One of the example of processed banana product is banana chips. The process that was carried out includes:
  • 29.
    UNIVERSITI PUTRA MALAYSIA- CENTRE OF FOUNDATION STUDIES FOR AGRICULTURAL SCIENCE Page 27 Choosing the suitable banana In the process of making the banana chips, the banana must first be sorted to ensure the quality of the chips maintained. The banana will first be sorted out and only the unripe banana will be used in making the banana chips. The unripe banana is suitable to be used due to its texture that is rigid and not soft. The texture of the banana is important to ensure the shape of the chips maintained throughout the process. Examples of unripe banana that is suitable to be used Peeling the raw banana The raw banana is then peeled under the presence of flowing water (preferably) to ease the process of peeling and to avoid the latex of the fruit from getting onto hands. The peeled banana is then cleaned thoroughly with a clean source of water. Unripe banana being peeled using a knife
  • 30.
    UNIVERSITI PUTRA MALAYSIA- CENTRE OF FOUNDATION STUDIES FOR AGRICULTURAL SCIENCE Page 28 Salt soaking The peeled banana is then soaked in a salt solution for a few minutes. This is done to get a bit of salty taste to the chips later on. This method is the best to make sure that the chips does not get too salty (from adding salt directly onto the chips). Bananas being soaked in a salt solution Slicing the banana After soaking, the banana is sliced thinly. This is done to make sure the chips become crispy. This process can be done by using a knife or a grater tool. Frying the banana slices The oil is preheated before frying so that the banana slices can be fried perfectly without being burnt. The banana slices need to be fried evenly until the colour turns into golden yellow. Banana slices being fried in a large frying pan
  • 31.
    UNIVERSITI PUTRA MALAYSIA- CENTRE OF FOUNDATION STUDIES FOR AGRICULTURAL SCIENCE Page 29 Oil filtering The fried banana slices is left in a tilt condition in a specialized container to filter the excess oil. The banana slices being left to filter the excess oil and cooled Packaging Once cooled, the banana chips is ready to be sealed and packaged. The package must be air-tight to avoid the banana chips from getting spoiled. Sealed and packaged chips ready to be sell to the consumer
  • 32.
    UNIVERSITI PUTRA MALAYSIA- CENTRE OF FOUNDATION STUDIES FOR AGRICULTURAL SCIENCE Page 30 Another product that is derived from banana is banana powder. The process of production of the banana powder are as follows:
  • 33.
    UNIVERSITI PUTRA MALAYSIA- CENTRE OF FOUNDATION STUDIES FOR AGRICULTURAL SCIENCE Page 31 Peeling the banana The banana is first peeled and wash to remove stickiness. Chopping the banana The banana is mechanically chopped and then processed with hydraulic shear using a colloid mill, turning it into a paste. Sodium metabisulfite is then used to brighten the yellow color of the paste.
  • 34.
    UNIVERSITI PUTRA MALAYSIA- CENTRE OF FOUNDATION STUDIES FOR AGRICULTURAL SCIENCE Page 32 Hydraulic shear that is used to chop the bananas Colloid mill to turn the bananas into paste Drying the paste The paste is then dried by either spray- or drum-drying, although drum-drying is more common because none of the paste is lost while drying. The drum-drying also produces about 2% more powder and also dries it more thoroughly. Regardless of the drying process banana powder can generally only stay fresh on the shelf for about a year before passing its expiration date. Drum-drying machine is used to dry the banana paste The final product is ready to be packaged. Banana powder
  • 35.
    UNIVERSITI PUTRA MALAYSIA- CENTRE OF FOUNDATION STUDIES FOR AGRICULTURAL SCIENCE Page 33 Packaging the powder Most factories are using a machine to package the powder as it is faster and much more efficient. The filling machine is used to pack powdered banana in an airtight package to avoid any deterioration of moisture, colour or flavour. The powder can be store for 12 month in the airtight packaging. Example of packaged banana powder
  • 36.
    UNIVERSITI PUTRA MALAYSIA- CENTRE OF FOUNDATION STUDIES FOR AGRICULTURAL SCIENCE Page 34 Bananas are a staple starch for many tropical populations. Depending upon cultivar and ripeness, the flesh can vary in taste from starchy to sweet, and texture from firm to mushy. Both the skin and inner part can be eaten raw or cooked. During the ripening process, bananas produce the gas ethylene, which acts as a plant hormone and indirectly affects the flavor. Among other things, ethylene stimulates the formation of amylase, an enzyme that breaks down starch into sugar, influencing the taste of bananas. The greener, less ripe bananas contain higher levels of starch and, consequently, have a "starchier" taste. On the other hand, yellow bananas taste sweeter due to higher sugar concentrations. In Malaysia, banana (Musa spp) are among popular fruit crop and grown for fresh and processing activity. From the study from government statistic reports, there are 29,270 hectare of banana planted in 2012 producing 294,530 metric ton of fresh banana. Total value of banana production in 2012 estimated about RM 294.5 million. Banana concentrated area of planting located in Johor, Pahang, Selangor, Perak and Sabah in Malaysia. There are many local varieties of banana grown in Malaysia such as Pisang Berangan, Pisang Awak, Pisang Susu, Pisang Tanduk, Pisang Lang, Pisang Mas, Pisang END PRODUCTS OF BANANA
  • 37.
    UNIVERSITI PUTRA MALAYSIA- CENTRE OF FOUNDATION STUDIES FOR AGRICULTURAL SCIENCE Page 35 Abu, Pisang Nipah, Pisang Rastali, Pisang Masak Hijau and others. Most of local banana are consumed as fresh fruit and portion of the fresh banana are for fried banana (or locally known as Pisang Goreng). The warm pisang goreng are consumed with 'sambal kicap' or as whole fruits. In Malaysia, bananas are cultivated for local consumption by smallholders, and only about 12% of the total production is exported, mainly to Singapore, Brunei, Hong Kong and the Middle East. Since hereditary, bananas have been used by our ancestors in their daily lives. Bananas are a variety of uses it covers the roots, stems, leaves, flowers, fruit or banana.
  • 38.
    UNIVERSITI PUTRA MALAYSIA- CENTRE OF FOUNDATION STUDIES FOR AGRICULTURAL SCIENCE Page 36 FRUIT Bananas are eaten deep fried, baked in their skin in a split bamboo, or steamed in glutinous rice wrapped in a banana leaf. Bananas fried (pisang goreng) with batter similar to the Filipino maruya or Kerala pazhampori, is a popular dessert in Malaysia, Singapore, and Indonesia. Fried Banana Bananas are usually a part of the traditional dishes and desserts in Malaysian cuisine like pengat pisang, lepat pisang, cekodok pisang, and others. Most of these dishes use Sweet banana chips Fried Banana(pisang goreng) with cheese Salted banana chips
  • 39.
    UNIVERSITI PUTRA MALAYSIA- CENTRE OF FOUNDATION STUDIES FOR AGRICULTURAL SCIENCE Page 37 the Saba or Cardaba banana cultivar. Banana pancakes (lempeng) is popular as breakfast for Malaysian. Cekodok Pisang Pengat pisang Banana pancak Lepat pisang Lempeng pisang
  • 40.
    UNIVERSITI PUTRA MALAYSIA- CENTRE OF FOUNDATION STUDIES FOR AGRICULTURAL SCIENCE Page 38 Dried bananas are also ground to make various types of flour. Bananas can also be made as desserts such as banana cake, banana pie and banana ice cream Instant flour banana cake Brand: RNS Pancake flour Brand: Adabi Banana cake Brand: Samudra Mc Donald banana ice cream Homemade banana cake Banana layer cake Brand: Apollo
  • 41.
    UNIVERSITI PUTRA MALAYSIA- CENTRE OF FOUNDATION STUDIES FOR AGRICULTURAL SCIENCE Page 39 Bananas can be made into jam. Banana pie Banana smoothie ice cream Brand: Wall’s Banana jam Brand: Madam Sun
  • 42.
    UNIVERSITI PUTRA MALAYSIA- CENTRE OF FOUNDATION STUDIES FOR AGRICULTURAL SCIENCE Page 40 Bananas are often chosen as the first food for babies, and it's no wonder why. Sweet, tasty and nutritious, many babies respond eagerly to the new taste. Bananas are packed with many of the nutrients that baby needs. It has the perfect combination of being rich in potassium but low in sodium, making it a heart-healthy fluid. Additionally, it has an abundance of vitamins, particularly Vitamin B6, Vitamin C and Vitamin B2. Baby food Brand: Heinz Baby biscuit Brand: Baby Bites Organic puffs Brand: Happy Baby Banana yogurt Brand: Heinz Baby food Brand: Nestle
  • 43.
    UNIVERSITI PUTRA MALAYSIA- CENTRE OF FOUNDATION STUDIES FOR AGRICULTURAL SCIENCE Page 41 FLOWER Banana hearts are used as a vegetable in Malaysian cuisine, either boil as side dish (ulam) or cooked as masak lemak. Raw banana hearts Side dish (ulam) Masak lemak
  • 44.
    UNIVERSITI PUTRA MALAYSIA- CENTRE OF FOUNDATION STUDIES FOR AGRICULTURAL SCIENCE Page 42 LEAVES Nowadays, banana is more widespread use yet. It is not just a source of food, but also cultivated using modern technology so as to bring in a good return. Malaysians, especially the Malays have to recognize that a wide banana leaves as liners and food packaging. Dishes are packaged in banana leaves publish fragrance and increase appetite. For example, nasi lemak, pulut panggang, kuih koci, lemang, lepat pisang, and various other traditional cakes using banana leaves as wrappers. Forms of packaging also features its characteristic beauty of its own, like a long, triangular shape of the envelope, square and so on. Banana leaves for nasi lemak Kuih koci Pulut panggang
  • 45.
    UNIVERSITI PUTRA MALAYSIA- CENTRE OF FOUNDATION STUDIES FOR AGRICULTURAL SCIENCE Page 43 CURRENT ISSUES AND WAYS TO OVERCOME
  • 46.
    UNIVERSITI PUTRA MALAYSIA- CENTRE OF FOUNDATION STUDIES FOR AGRICULTURAL SCIENCE Page 44 1) CURRENT ISSUE ON PRODUCTION OF BANANA MOKO DISEASE MOKO disease is a deadly disease of banana, plantain and similar crops. It is caused by a bacterium, Ralstonia (Pseudomonas) solanacearum (an aerobic nonspore-forming). MOKO disease was spread by infected suckers and other parts of plants such as root, trunk, bunch, and fruit of banana and plantain. The bacterium also can be spread through tools used to prune suckers such as machetes and knives and also in infested soil (on shoes, tools, etc.). Insects, birds and other animals that visit flowers, carry one strain of the disease. This strain spreads much more quickly. Bacteria enter through wounds, roots and sometimes floral parts. They grow, spread in vessels and block the flow of food and water. This stops proper growth of the plant, which dies a few months after infection.
  • 47.
    UNIVERSITI PUTRA MALAYSIA- CENTRE OF FOUNDATION STUDIES FOR AGRICULTURAL SCIENCE Page 45 MORE INFORMATION ON MOKO DISEASE BACTERIUM
  • 48.
    UNIVERSITI PUTRA MALAYSIA- CENTRE OF FOUNDATION STUDIES FOR AGRICULTURAL SCIENCE Page 46 SIGN OF INFECTED BANANA WITH MOKO DISEASE (a) Yellowing and wilting of the oldest leaves (b) Young sucker wilted with a stunted growth (c) Discoloration of the pseudostem (d) Internal banana fruits become discolored and eventually rotten.
  • 49.
    UNIVERSITI PUTRA MALAYSIA- CENTRE OF FOUNDATION STUDIES FOR AGRICULTURAL SCIENCE Page 47 WAYS TO OVERCOME MOKO DISEASE • Carefully inspect fields regularly for symptoms of MOKO. • Mark any spot where the disease is seen. • Do not touch or disturb the suspected plant. • Do not remove any plant part (sucker, corm, and fruit) from a field that you think has the disease. • If you think the bacteria is in your field, clean all tools used there. • Remove all soil or plant material on the tool and use household bleach (1 part bleach + 9 parts water) to disinfect them. • Disinfect shoes similarly, when coming from an infested field. • Do not chop diseased plants. • Wait at least 12 months after they are dead before you plant any banana or plantain in that field.
  • 50.
    UNIVERSITI PUTRA MALAYSIA- CENTRE OF FOUNDATION STUDIES FOR AGRICULTURAL SCIENCE Page 48 BLACK SIGATOKA DISEASE Black Sigatoka disease is a leaf-spot disease of banana plants caused by the ascomycete fungus Mycosphaerella fijiensis (Morelet). It is also known as black leaf streak. It was discovered in 1963 and named for its similarities with the yellow Sigatoka, which is caused by Mycosphaerella musicola (Mulder). Plants with leaves damaged by the disease may have up to 50% lower yield of fruit, and control can take up to 50 sprays a year. According to new terminology, the Sigatoka disease complex is a cluster of three closely related fungi; yellow Sigatoka (Pseudocercospora musae), eumusae leaf spot (Ps. eumusae), and black Sigatoka (Ps. fijiensis). This disease can be spread by water which carries the conidia (asexual form of reproduction) from the upper to the lower leaves and suckers and also by wind which carries the ascospores (sexual form of reproduction) in all directions.
  • 51.
    UNIVERSITI PUTRA MALAYSIA- CENTRE OF FOUNDATION STUDIES FOR AGRICULTURAL SCIENCE Page 49 MORE INFORMATION ON BLACK SIGATOKA DISEASE BACTERIUM
  • 52.
    UNIVERSITI PUTRA MALAYSIA- CENTRE OF FOUNDATION STUDIES FOR AGRICULTURAL SCIENCE Page 50 SIGN OF INFECTED BANANA WITH BLACK SIGATOKA DISEASE a) Black Sigatoka infection in a banana plantation b) Heavily diseased leaf c) Underside of a diseased leaf
  • 53.
    UNIVERSITI PUTRA MALAYSIA- CENTRE OF FOUNDATION STUDIES FOR AGRICULTURAL SCIENCE Page 51 DIFFERENCES BETWEEN BLACK SIGATOKA AND YELLOW SIGATOKA DISEASE Lesion Stage Yellow Sigatoka Black Sigatoka Stage 1 Very small light green dot or dash up to 1 mm long Small pigmented spot of white or yellow, similar to yellow Sigatoka stage 1 Stage 2 Light green streak several millimeters long Brown streak, visible on underside of leaf, later visible on leaf upper surface as yellow streak; color changes progressively to brown, then black on upper leaf surface Stage 3 An elongated rusty brown spot with an poorly defined border Enlarged stage 2, streaks become longer
  • 54.
    UNIVERSITI PUTRA MALAYSIA- CENTRE OF FOUNDATION STUDIES FOR AGRICULTURAL SCIENCE Page 52 Stage 4 A mature spot with a dark brown sunken centre; often surrounded by a yellow halo, conidiophores and conidia are produced at this stage Appears on leaf underside as brown spot, as a black spot on upper leaf surface Stage 5 Spot has developed a grey, dried out centre and a peripheral black ring which is evident even after the leaf has dried out Elliptical spot is totally black on the underside of the leaf, surrounded by a yellow halo Stage 6 Centre of spot dries out, turns grey and is surrounded by a well-defined margin and a bright yellow halo
  • 55.
    UNIVERSITI PUTRA MALAYSIA- CENTRE OF FOUNDATION STUDIES FOR AGRICULTURAL SCIENCE Page 53 WAYS TO OVERCOME BLACK SIGATOKA DISEASE • Cut all the leaves on the mother plant during harvest. • Reduce humidity in your plots through a proper management of irrigation and drainage. Drips or under foliage spray is less favorable to the development of the fungus than overhead sprinklers. • Weeding, up to date de-suckering, a planting density of 1650-1850 plants/ha, and maintenance of edges, will allow good aeration of the plot. • Quickly destroy all fallow plots to avoid creating infestation reserves. • Eliminate all isolated bananas found at the edge of the plots in the gullies
  • 56.
    UNIVERSITI PUTRA MALAYSIA- CENTRE OF FOUNDATION STUDIES FOR AGRICULTURAL SCIENCE Page 54 PANAMA DISEASE Panama disease is a disease that is caused by the fungus Fusarium (Fusarium oxysporum f. sp. cubense). It is a soil pathogen which infects the root system and goes on to colonize the plant through the vascular system and hyphae of the fungus can even reach the leaves. The disease cannot be controlled or cured other than by soil treatments, which unfortunately have such a detrimental effect on the environment that they are prohibited almost everywhere. Fortunately, a replacement with Fusarium resistance emerged in the early 20th century and banana producers slowly adopted this new cultivar - the Cavendish banana. Although the price was high, however Cavendish bananas are delicate in transport and prone to bruising.
  • 57.
    UNIVERSITI PUTRA MALAYSIA- CENTRE OF FOUNDATION STUDIES FOR AGRICULTURAL SCIENCE Page 55 MORE INFORMATION ON PANAMA DISEASE BACTERIUM
  • 58.
    UNIVERSITI PUTRA MALAYSIA- CENTRE OF FOUNDATION STUDIES FOR AGRICULTURAL SCIENCE Page 56 SIGN OF INFECTED BANANA WITH PANAMA DISEASE
  • 59.
    UNIVERSITI PUTRA MALAYSIA- CENTRE OF FOUNDATION STUDIES FOR AGRICULTURAL SCIENCE Page 57 WAYS TO OVERCOME PANAMA DISEASE • Obtaining new planting material from tissue culture plants or from reputable sources where the plants or propagation material origin are known • Not sharing farm machinery and equipment with other growers • Decontaminating any plant or soil material from vehicles, machinery, equipment, clothing and footwear prior to entry to their property.
  • 60.
    UNIVERSITI PUTRA MALAYSIA- CENTRE OF FOUNDATION STUDIES FOR AGRICULTURAL SCIENCE Page 58 2) CURRENT ISSUE ON POST HARVEST HANDLING OF BANANA Enzymatic browning In the presence of oxygen, polyphenoloxidase (PPO) enzymes in the chloroplasts rapidly oxidize phenolic chemicals naturally encountered in the fruit tissues to o- quinones. These chemicals interact with amino acids from proteins or they self- assemble to form brown polymers known as melanins. PPO presence can also present variations linked to growing conditions and fruit maturity. Enzymatic browning can be a significant problem because it limits the shelf life of many fruits and vegetables. However, enzymatic browning is not always unwanted. The browning reaction contributes to the desirable color and flavor of raisins, prunes, coffee, tea, and cocoa. Although enzymatic browning causes changes in flavor and taste (bitter, astringent), and may reduce quality, the melanins formed are not toxic. Brown fruits are safe to eat for some hours after cutting.
  • 61.
    UNIVERSITI PUTRA MALAYSIA- CENTRE OF FOUNDATION STUDIES FOR AGRICULTURAL SCIENCE Page 59 WAYS TO PREVENT ENZYMATIC BROWNING 1) Blanching - A short heat treatment to destroy or inactivate enzymes before freezing of products (mainly vegetables). - Enzyme activity may discolor or toughen vegetables during freezing, which results in quality loss. - Brightens the color, softens the texture, but has little effect on nutrient content or flavor as it is a relatively short process. - Temperature depends on the type of enzyme which occurs in the product, but is generally between 70 and 100 °C, sometimes higher when more resistant enzymes are to be inactivated. Types of blanching: • blanching in steam/boiling water; - a type of heat treatment for controlling enzymatic browning in canned or frozen fruits and vegetables. It is scalding the vegetables or food in water or steam for a short period of time. The steam blanching is 1.5 times longer than boiling water blanching. • microwave blanching - may not be effective, since research shows that some enzymes may not be inactivated. This could result in off-flavors and loss of texture and color. 2) Refrigeration - Used to prevent spoilage of vegetables and fruits during distribution and retailing. - Temperatures below 7 °C (only inhibit the enzymes, not inactivate). 3) Freezing - Inhibits, but not inactivates the enzyme (same like refrigerate). After thawing, the enzyme activity will resume.
  • 62.
    UNIVERSITI PUTRA MALAYSIA- CENTRE OF FOUNDATION STUDIES FOR AGRICULTURAL SCIENCE Page 60 4) Change pH - The enzyme activity is pH dependent. - Lowering of the pH to 4.0 by the addition of citric, ascorbic or other acids inhibits the enzyme activity. - During home-preparation of vegetables or fruits lemon juice or vinegar is often sprinkled on the fruit to prevent browning. 5) Dehydration - By the removing water molecules from the product. - The enzyme is inhibited, but not destroyed. - To avoid flavor and quality loss, dehydration should not involve heat. Common methods for dehydration are: • Freezing-drying • Lowering water activity by adding water-binding chemicals. 6) Irradiation - Sometimes called "cold pasteurization“- a process in which food is submitted to ionized radiation in order to kill bacteria and reduce the enzyme activity. - Often applied in meats, seafood, fruits, vegetables, and cereal grains for long- term preservation. - Disadvantages of radiation are loss of nutrients and (low) consumer acceptance. Irradiation is thus rarely used
  • 63.
    UNIVERSITI PUTRA MALAYSIA- CENTRE OF FOUNDATION STUDIES FOR AGRICULTURAL SCIENCE Page 61 7) High pressure treatment - Also called High Pressure Processing (HPP) - a technique of food processing where food is subjected to elevated pressures (500-700 atmosphere) to achieve microbial and enzyme inactivation. - Causes minimal changes in foods. Compared to thermal processing, HPP results in foods with fresher taste, and better appearance, texture and nutrition. High pressure processing without heat eliminates thermally induced cooked off-flavors. - The technology is especially beneficial for heat-sensitive products, but still very expensive. 8) Addition of inhibitors - Act in three ways: • Inactivation towards the enzyme (acting directly on the enzyme) • Inactivation towards substrate (removing the substrate like oxygen or phenolic compounds) • Inactivation towards the product (changing the product composition) 9) Ultra filtration - A membrane separation process, driven by a pressure gradient. - In the food industry this technique is for example applied for white wine and fruit juices. - Able to remove larger molecules like polyphenoloxidase, but not lower- molecular-weight components like polyphenols. 10) Ultrasonication - Able to destroy large molecules by liberating highly reactive radicals from water. - It is not yet applied on a large scale.
  • 64.
    UNIVERSITI PUTRA MALAYSIA- CENTRE OF FOUNDATION STUDIES FOR AGRICULTURAL SCIENCE Page 62 11) Treatment with supercritical carbon dioxide (SC-CO2) - Applied to destroying micro-organisms but can also be applied for enzyme inactivation, especially for inactivation of PPO in shrimps, lobsters and potatoes.
  • 65.
    UNIVERSITI PUTRA MALAYSIA- CENTRE OF FOUNDATION STUDIES FOR AGRICULTURAL SCIENCE Page 63 CONCLUSION Banana is one of the major fruit crop of Malaysia. The present study aims at handling post harvest products. From the post harvest handling, we learn how to cooling, cleaning, sorting and packing. The instant a crop is removed from the ground, it begins to deteriorate. Post-harvest treatment determines the final quality, whether a crop is sold for fresh consumption or used as an ingredient in a processed food production. Next, we learn what is the implementation of food techology. We also learn the diseases of banana such as Panama disease. Agriculture growth with stability and sustainability have been matters of concern in the strategy of agricultural development in Malaysia. In a country like Malaysia study of supply responsiveness is important in order to implement policies for raising the agricultural output to a level which can provide for adequate human nutrition to the increasing population and to promote general economic development. I hope by the end of this study we can gain a lot of knowledge about banana industry.
  • 66.
    UNIVERSITI PUTRA MALAYSIA- CENTRE OF FOUNDATION STUDIES FOR AGRICULTURAL SCIENCE Page 64 REFERENCE 1) www.en.wikipedia.org 2) www.food-info.net 3) www.news.softpedia.com 4) www.ctahr.hawaii.edu 5) www.frontlineservices.com.au 6) www.zvikaspedia.in 7) www.aciar.gov.au
  • 67.
    UNIVERSITI PUTRA MALAYSIA- CENTRE OF FOUNDATION STUDIES FOR AGRICULTURAL SCIENCE Page 65 THE END