PENGELASAN BAHAN-BAHAN KEJURUTERAAN
1. Bahan Logam
Bahan Kejuruteraan
Logam Seramik Polimer Komposit
Ferus
Bukan ferus
Alol
Termoplastik
Termoset
Getah
Matriks logam
Matriks polimer
Matriks seramik
DEFINISI Bahan yang berstruktur hablur dalam keadaan pepejal
CIRI-CIRI
BAHAN
LOGAM
i. Bahan legap yang merupakan pengalir haba dan arus
elektrik yang baik
ii. Boleh menjadi pemantul cahaya jika permukaannya
digila
iii. Kebanyakkan logam bersifat mulur dan boleh tempa
iv. Biasanya mempunyai ketumpatan yang lebih tinggi
daripada bahan lain
Logam ferus Logam bukan
ferus
Aloi1 2 3
•Logam dua komponen yang terdiri daripada BESI TULEN
dan JERMANG
•Sebahagian besar kandungan jermang adalah silikat besi
•Mengandungi KURANG DARIPADA 0.08 PERATUS
KARBON
Besi Tempawan
•Dikelaskan kepada:
•Komposisi kimia - keluli karbon rendah mengandungi
kandungan karbon sehingga 0.3 peratus, keluli karbon
sederhana sehingga 0.5 peratus dan keluli karbon tinggi
sehingga 1.4 peratus
•Proses akhiran - Contoh: Keluli gelek panas
•Bentuk produk - Contoh: Bar, plat, kepingan nipis dan tiub
Keluli
•Aloi keluli yang mengandungi karbon dan silikon
•Kandungan karbon adalah antara 2 hingga 6.67 % &
kandungan silikon ialah antara 1 hingga 3 peratus
•4 jenis: Besi putih, besi kelabu, besi mulur & besi boleh
tempa
Besi tuang
•Logam lembut dan berwarna putih
•Mempunyai rintangan karatan yang baik
•Dialoi dengan logam plumbum untuk meghasilkan bahan pateri lembut
•Dialoi dengan kuprum dan stabium (antimony) untuk menghasilkan piuter
Timah
•Logam ringan dengan ketumpatan 1/3 daripada aloi keluli
•Mempunyai sifat pengalir haba dan arus elektrik yang baik
•Mempunyai sifat rintangan karatan yang baik
•Boleh ditempa dan dibentuk dengan mudah
Aluminium
•Mempunyai sifat pengalir arus elektrik & haba yang sangat baik
•Mempunyai sifat rintangan karatan yang baik
•Mudah dibentuk dan dimesin untuk menghasilkaan produk
•Berwarna perang, boleh dikimpal, menghasilkan pateri keras dan dipateri
lembut
Kuprum
i. Kategori logam ferus meliputi unsur besi
ii. Penggunaan: dalam bentuk keluli dan besi tuang
i. Tidak mengandungi unsur besi
ii. Digunakan sebagai insur aloi ialah kuprum, aluminium, magnesium, nikel, timah, plumbum
dan zink
Logam ferus1
Logam bukan
ferus
2
•Aloi kuprum dan zink
•Boleh mengandungi sehingga 36 peratus zink
•Kombinasi terbaik untuk kekuatan & kemuluran: Komposisi 70% kuprum &
30% zinki @ 60% kuprum & 40% zink
•Contoh: pemantul cahaya lampu kenderaan
Loyang
•Aloi kuprum dan timah
•Megandungi fosforus antara 0.01 hingga 0.5% & timah antara 1 hingga 11%
•Mempunyai kekuatan & keliatan yang tinggi
•Mempunyai sifat rintangan karatan yang baik
•Contoh: Hab kipas kapal laut, bilah, duit syiling satu sen dan pegas
Gangsa
i. Terdiri daripada dua atau lebih unsur kimia, sekurang-kurangnya satu daripada unsur
tersebut ialah logam
ii. Mempunyai sifat-sifat logam
Aloi3
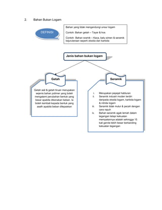
2. Bahan Bukan Logam
DEFINISI
Bahan yang tidak mengandungi unsur logam
Contoh: Bahan getah – Tayar & hos
Contoh: Bahan sramik – Kaca, batu simen & seramik
kejuruteraan seperti oksida dan karbida
Jenis bahan bukan logam
Getah asli & getah tiruan merupakan
sejenis bahan polimer yang boleh
mengalami perubahan bentuk yang
besar apabila dikenakan beban. Ia
boleh kembali kepada bentuk yang
asalh apabila beban dilepaskan
Getah
i. Merupakan pepejal habluran
ii. Seramik industri moden terdiri
daripada oksida logam, karbida logam
& nitride logam
iii. Seramik tidak mulur & pecah dengan
cara rapuh
iv. Bahan seramik agak lemah dalam
tegangan tetapi kekuatan
mempatannya adalah sehingga 15
kali ganda lebih besar berbanding
kekuatan tegangan
Seramik
•Dikenali sebagai komposit bertetulang gentian karbon.
•Bahan matriks ialah resin epoksida @ poliester
•Bahan penguat ialah gentian karbon
Gentian karbon
•Dikenali sebagai komposit bertetulang gentian kaca
•Bahan matriks ialah resin epoksida atau poliester
•Bahan penguat ialah gentian kaca
Gentian kaca
3. Bahan Komposit
DEFINISI
i. Terdiri daripada dua @ lebih jenis bahan.
ii. 2 fasa bahan komposit ialah matriks & penguat
iii. Dikelaskan mengikut bentuk bahan penguat sama ada
zarahan atau bergentian
iv. Dikategori mengikut jenis bahan matriks (matriks polimer,
matriks logam dan matriks seramik)
Komposit matriks polimer
4. Bahan Plastik
Plastik termoset Plastik termoplastik
Melembut/ melebur apabila dipanaskan pada
pertama kali, tetapi kemudiannya terawet/
terset untuk menjadi bahan keras dan tegar
Melembut apabila dipanaskan dan kembali
memperoleh ketegarannya semula apabila
disejukkan
Semasa proses pengawetan, struktur
molekul rangkaian sepenuhnya terjadi.
Perubahan struktur molekul adalah boleh
balik semasa pemanasan dan pendinginan
Perubahan semasa proses pengawetan tidak
boleh berbalik
Peka kepada suhu struktur dan kadar terikan
Contoh plastic termoset
i. Dipolimerkan oleh satu siri tindak balas pemeluwapan untuk menghasilkan struktur
rangkaian
ii. Polimer tulen adalah legap dan berwarna putih susu
iii. Keberaliran terma yang rendah dan penebat elektrik yang baik
iv. Rintangan yang baik terhadap minyak, gris dan kebanyakkan pelarut biasa
v. Contoh penggunaan: Palam, soket, suis elektrik, tombol dan pemegang pintu
DEFINISI
Bahan plastik/ polimer mempunyai molekul yang sangat besar,
terbentuk terutamanya daripada atom karbon dan hidrogen.
Ia dihasilkan melalui tindakbalas bersama bahan yang molekulnya
kecil (monomer) untuk membentuk molekul yang sangat besar.
Jenis-jenis bahan plastik
Fenol - Formaldehida
Poliester
Amino - Formaldehida
1
2
3
Fenol - Formaldehida1
i. Pemeluwapan asid maleik dan glikol propilena menghasilkan ester
ii. Pemaut – silang antara molekul-molekul polyester tak tepu menghasilkan struktur
rangkaian yang tegar
iii. Digunakan sebagai bahan asas plastic bertetulang gentian kaca.
iv. Kegunaan lapisan poliester:
a. Rintangan haba – komponen pesawat dan bahagian elektronik
b. Rintangan kimia – tangki, paip dan salur
c. Hentaman tinggi – topi keselamatan dan pengadang mesin
i. Sebatian yang mengandungi amino (- ܰ‫ܪ‬ଶ) diluapkan dengan aldehida untuk
membentuk polimer tegar
ii. Sebatian yang penting ialah urea dan melamina
iii. Urea – formaldehida (UF) digunakan untuk membuat penutup botol, cawan, piring
dan pinggan
iv. Melamin formaldehida (MF) mempunyai rintangan haba sehingga 95˚F
v. Kegunaan lain bahan perekat dan agen pengikat dalam acuan pasir.
Contoh plastik termoplastik
i. Dihasilkan dengan cara pempolimeran
ii. Ciri polietilena bergantung pada berat molekul dan strukturnya
iii. 4 jenis: Berketumpatan tinggi (HDPE)
Berketumpatan rendah (LDPE)
Berketumpatan rendah lelurus (LLDPE)
Poliester2
Amino - Formaldehida3
Polietilena (PE)
Polistrene (PS)
Polipropilena (PP)
1
2
3
Polivinil klorida (PVC)4
Polietilena (PE)1
Berat molekul ultratinggi (UHMWPE)
iv. Contoh kegunaan: Botol, filem pembungkus, penebat kabel, galas dan gear
i. Sejenis polimer lut sinar yang mudah diproses dan murah
ii. Mempunyai kestabilan dimensi
iii. Rintangan tindak balas terhadap bahan kimia adalah rendah
iv. Digunakan untuk membuat bekas makanan, penyerak cahaya dan permainan kanak-
kanak
i. Sejenis polimer habluran tinggi
ii. Mempunyai kekuatan & takat melembut yang lebih tinggi berbanding dengan
polietilena berketumpatan tinggi (HDPE)
iii. Mempunyai kekuatan lesu yang tinggi
iv. Rintangan yang tinggi terhadap serangan bahan kimia
v. Digunakan sebagai kotak bateri, bahan pencuci hampa gas dan komponen dalaman
kereta
i. Mempunyai ketahanan yang baik terhadap asid dan alkali
ii. Keras dan tegur pada suhu biasa
iii. Digunakan untuk membuat lapisan panel, paip dan pepasangan paip, rangka tingkap
dan botol
Polistrene (PS)2
Polipropilena (PP)3
Polivinil klorida (PVC)4

Bahan kejuruteraan

  • 1.
    PENGELASAN BAHAN-BAHAN KEJURUTERAAN 1.Bahan Logam Bahan Kejuruteraan Logam Seramik Polimer Komposit Ferus Bukan ferus Alol Termoplastik Termoset Getah Matriks logam Matriks polimer Matriks seramik DEFINISI Bahan yang berstruktur hablur dalam keadaan pepejal CIRI-CIRI BAHAN LOGAM i. Bahan legap yang merupakan pengalir haba dan arus elektrik yang baik ii. Boleh menjadi pemantul cahaya jika permukaannya digila iii. Kebanyakkan logam bersifat mulur dan boleh tempa iv. Biasanya mempunyai ketumpatan yang lebih tinggi daripada bahan lain Logam ferus Logam bukan ferus Aloi1 2 3
  • 2.
    •Logam dua komponenyang terdiri daripada BESI TULEN dan JERMANG •Sebahagian besar kandungan jermang adalah silikat besi •Mengandungi KURANG DARIPADA 0.08 PERATUS KARBON Besi Tempawan •Dikelaskan kepada: •Komposisi kimia - keluli karbon rendah mengandungi kandungan karbon sehingga 0.3 peratus, keluli karbon sederhana sehingga 0.5 peratus dan keluli karbon tinggi sehingga 1.4 peratus •Proses akhiran - Contoh: Keluli gelek panas •Bentuk produk - Contoh: Bar, plat, kepingan nipis dan tiub Keluli •Aloi keluli yang mengandungi karbon dan silikon •Kandungan karbon adalah antara 2 hingga 6.67 % & kandungan silikon ialah antara 1 hingga 3 peratus •4 jenis: Besi putih, besi kelabu, besi mulur & besi boleh tempa Besi tuang •Logam lembut dan berwarna putih •Mempunyai rintangan karatan yang baik •Dialoi dengan logam plumbum untuk meghasilkan bahan pateri lembut •Dialoi dengan kuprum dan stabium (antimony) untuk menghasilkan piuter Timah •Logam ringan dengan ketumpatan 1/3 daripada aloi keluli •Mempunyai sifat pengalir haba dan arus elektrik yang baik •Mempunyai sifat rintangan karatan yang baik •Boleh ditempa dan dibentuk dengan mudah Aluminium •Mempunyai sifat pengalir arus elektrik & haba yang sangat baik •Mempunyai sifat rintangan karatan yang baik •Mudah dibentuk dan dimesin untuk menghasilkaan produk •Berwarna perang, boleh dikimpal, menghasilkan pateri keras dan dipateri lembut Kuprum i. Kategori logam ferus meliputi unsur besi ii. Penggunaan: dalam bentuk keluli dan besi tuang i. Tidak mengandungi unsur besi ii. Digunakan sebagai insur aloi ialah kuprum, aluminium, magnesium, nikel, timah, plumbum dan zink Logam ferus1 Logam bukan ferus 2
  • 3.
    •Aloi kuprum danzink •Boleh mengandungi sehingga 36 peratus zink •Kombinasi terbaik untuk kekuatan & kemuluran: Komposisi 70% kuprum & 30% zinki @ 60% kuprum & 40% zink •Contoh: pemantul cahaya lampu kenderaan Loyang •Aloi kuprum dan timah •Megandungi fosforus antara 0.01 hingga 0.5% & timah antara 1 hingga 11% •Mempunyai kekuatan & keliatan yang tinggi •Mempunyai sifat rintangan karatan yang baik •Contoh: Hab kipas kapal laut, bilah, duit syiling satu sen dan pegas Gangsa i. Terdiri daripada dua atau lebih unsur kimia, sekurang-kurangnya satu daripada unsur tersebut ialah logam ii. Mempunyai sifat-sifat logam Aloi3
  • 4.
    2. Bahan BukanLogam DEFINISI Bahan yang tidak mengandungi unsur logam Contoh: Bahan getah – Tayar & hos Contoh: Bahan sramik – Kaca, batu simen & seramik kejuruteraan seperti oksida dan karbida Jenis bahan bukan logam Getah asli & getah tiruan merupakan sejenis bahan polimer yang boleh mengalami perubahan bentuk yang besar apabila dikenakan beban. Ia boleh kembali kepada bentuk yang asalh apabila beban dilepaskan Getah i. Merupakan pepejal habluran ii. Seramik industri moden terdiri daripada oksida logam, karbida logam & nitride logam iii. Seramik tidak mulur & pecah dengan cara rapuh iv. Bahan seramik agak lemah dalam tegangan tetapi kekuatan mempatannya adalah sehingga 15 kali ganda lebih besar berbanding kekuatan tegangan Seramik
  • 5.
    •Dikenali sebagai kompositbertetulang gentian karbon. •Bahan matriks ialah resin epoksida @ poliester •Bahan penguat ialah gentian karbon Gentian karbon •Dikenali sebagai komposit bertetulang gentian kaca •Bahan matriks ialah resin epoksida atau poliester •Bahan penguat ialah gentian kaca Gentian kaca 3. Bahan Komposit DEFINISI i. Terdiri daripada dua @ lebih jenis bahan. ii. 2 fasa bahan komposit ialah matriks & penguat iii. Dikelaskan mengikut bentuk bahan penguat sama ada zarahan atau bergentian iv. Dikategori mengikut jenis bahan matriks (matriks polimer, matriks logam dan matriks seramik) Komposit matriks polimer
  • 6.
    4. Bahan Plastik Plastiktermoset Plastik termoplastik Melembut/ melebur apabila dipanaskan pada pertama kali, tetapi kemudiannya terawet/ terset untuk menjadi bahan keras dan tegar Melembut apabila dipanaskan dan kembali memperoleh ketegarannya semula apabila disejukkan Semasa proses pengawetan, struktur molekul rangkaian sepenuhnya terjadi. Perubahan struktur molekul adalah boleh balik semasa pemanasan dan pendinginan Perubahan semasa proses pengawetan tidak boleh berbalik Peka kepada suhu struktur dan kadar terikan Contoh plastic termoset i. Dipolimerkan oleh satu siri tindak balas pemeluwapan untuk menghasilkan struktur rangkaian ii. Polimer tulen adalah legap dan berwarna putih susu iii. Keberaliran terma yang rendah dan penebat elektrik yang baik iv. Rintangan yang baik terhadap minyak, gris dan kebanyakkan pelarut biasa v. Contoh penggunaan: Palam, soket, suis elektrik, tombol dan pemegang pintu DEFINISI Bahan plastik/ polimer mempunyai molekul yang sangat besar, terbentuk terutamanya daripada atom karbon dan hidrogen. Ia dihasilkan melalui tindakbalas bersama bahan yang molekulnya kecil (monomer) untuk membentuk molekul yang sangat besar. Jenis-jenis bahan plastik Fenol - Formaldehida Poliester Amino - Formaldehida 1 2 3 Fenol - Formaldehida1
  • 7.
    i. Pemeluwapan asidmaleik dan glikol propilena menghasilkan ester ii. Pemaut – silang antara molekul-molekul polyester tak tepu menghasilkan struktur rangkaian yang tegar iii. Digunakan sebagai bahan asas plastic bertetulang gentian kaca. iv. Kegunaan lapisan poliester: a. Rintangan haba – komponen pesawat dan bahagian elektronik b. Rintangan kimia – tangki, paip dan salur c. Hentaman tinggi – topi keselamatan dan pengadang mesin i. Sebatian yang mengandungi amino (- ܰ‫ܪ‬ଶ) diluapkan dengan aldehida untuk membentuk polimer tegar ii. Sebatian yang penting ialah urea dan melamina iii. Urea – formaldehida (UF) digunakan untuk membuat penutup botol, cawan, piring dan pinggan iv. Melamin formaldehida (MF) mempunyai rintangan haba sehingga 95˚F v. Kegunaan lain bahan perekat dan agen pengikat dalam acuan pasir. Contoh plastik termoplastik i. Dihasilkan dengan cara pempolimeran ii. Ciri polietilena bergantung pada berat molekul dan strukturnya iii. 4 jenis: Berketumpatan tinggi (HDPE) Berketumpatan rendah (LDPE) Berketumpatan rendah lelurus (LLDPE) Poliester2 Amino - Formaldehida3 Polietilena (PE) Polistrene (PS) Polipropilena (PP) 1 2 3 Polivinil klorida (PVC)4 Polietilena (PE)1
  • 8.
    Berat molekul ultratinggi(UHMWPE) iv. Contoh kegunaan: Botol, filem pembungkus, penebat kabel, galas dan gear i. Sejenis polimer lut sinar yang mudah diproses dan murah ii. Mempunyai kestabilan dimensi iii. Rintangan tindak balas terhadap bahan kimia adalah rendah iv. Digunakan untuk membuat bekas makanan, penyerak cahaya dan permainan kanak- kanak i. Sejenis polimer habluran tinggi ii. Mempunyai kekuatan & takat melembut yang lebih tinggi berbanding dengan polietilena berketumpatan tinggi (HDPE) iii. Mempunyai kekuatan lesu yang tinggi iv. Rintangan yang tinggi terhadap serangan bahan kimia v. Digunakan sebagai kotak bateri, bahan pencuci hampa gas dan komponen dalaman kereta i. Mempunyai ketahanan yang baik terhadap asid dan alkali ii. Keras dan tegur pada suhu biasa iii. Digunakan untuk membuat lapisan panel, paip dan pepasangan paip, rangka tingkap dan botol Polistrene (PS)2 Polipropilena (PP)3 Polivinil klorida (PVC)4