1
                                            BERIMAN KEPADA RASUL

UNIT 1: KETAATAN KEPADA RASUL

  Maksud beriman kepada
  Rasul

          Rukun iman keempat
          Setiap muslim wajib beriman kpd 25 orang rasul yg disebut dlm al-Quran. Mereka yg
            mengingkari salah seorang Rasul tersebut terbatal imannya.
          Setiap rasul adalah nabi tetapi bukan semua nabi itu rasul



  Ketaatan kepada
  Rasul;

    Setiap orang yg beriman wajib mentaati segala perintah Rasul kerana ketaatan kepada Rasul
      adalah ketaatan kepada Allah swt. Sebaliknya orang yg ingkari perintah Rasul bererti
      mengingkari perintah Allah swt
    Ketaatan yg mutlak wajib diberi kpd Rasul kerana baginda pembawa ajaran islam yg lengkap &
      sempurna
    Umat islam wajib merujuk semua urusan kehidupan kpd Al-Quran & al-Sunnah
    Wajib mencintai Rasul melebihi segala-galanya
    Wajib menghayati sirah Rasulullah saw dan rasul sebelumnya dengan menjadikan mereka sebagai
      contoh teladan



 Perkara                           Nabi                                             Rasul
Pengertian          Orang yang membawa berita ghaib                      Utusan kepada sesuatu tempat
   dari
segi bahasa
Pengertian       Lelaki yang dipilih oleh Allah, dikurniakan   Lelaki yang dipilih oleh Allah, dikurniakan wahyu
   dari           wahyu kepadanya untuk amalan diirnya         kepadanya untuk amalan diirnya sendiri, dan
segi istilah         sendiri, tetapi tidak diperintahkan       diperintahkan menyampaikan risalah kepada
                  menyampaikan risalah kepada orang lain       orang lain
 Bilangan            Ramai tetapi tidak dapat dipastikan       Yang wajib diketahui seramai 25 orang
Kitab/suhuf             Sebahagian menerima suhuf              Sebahagian menerima suhuf dan kitab
   tugas          -Tidak ditugaskan menyampaikan wahyu         -Ditugaskan menyampaikan wahyu Allah
                                    Allah                      -Ditentukan umat yang dipimpin
                   -Tidak ditentukan umat yang dipimpin
2

                                             Membimbing manusia mengenal
                  Menyampaikan wahyu         Allah dan membersihkan hati
                  Allah swt                  daripada perkara syirik


        Mengajar manusia cara
        beribadat dan                   Tugas-tugas
                                                                Menjadi teladan
        menjalani kehidupan                Rasul
                                                                kepada umat manusia
        berlandaskan syariat                                    dalam segenap
        Allah swt                                               lapangan hidup


                                 Rasul sebagai pemimpin



       Dalam rumah                     Dalam                         Dalam sebuah
       tangga                          Masyarakat                    negara

- Suami yang                       -Memimpin             dan        -Memimpin negara
  bertanggungjawab                 menyatukan kabilah-kabilah         Madinah dengan adil dan
- Bapa yang pengasih               yang bertelagah                    saksama
-Anak yang mengenang               -Menjalinkan hubungan baik       -Mengadakan hubungan
  jasa ibubapa                     dengan jiran dan menjaga           diplomatik dengan negara
- Menjadi contoh terbaik           hak-hak mereka                     luar
  dalam pendidikan anak-           -Bersama    para   sahabat       -Mewujudkan kesetabilan
  anak                             membina masjid Nabawi             politik




Galeri ilmu:

Menurut setengah ulama’;
1. Bilangan semua Nabi ialah seramai 124,000 orang dan bilangan Rasul ialah 313 orang
2. Antara Nabi yang tidak tercatat nama mereka di dalam al-Quran ialah Nabi Syis, Yusya’ b Nun dan
   Nabi Khidzir a.s
3. Rasulullah tidak meninggalkan wang ringgit kepada kita tetapi baginda meninggalkan dua panduan
   iaitu al-Quran dan al-Hadis
3


Latihan :
Unit 1
   A. Isi Tempat kosong
    Pengertian Nabi dan Rasul
      1. Pengertian Nabi: Seorang lelaki pilihan Allah yang diberikan____________ untuk_________sahaja.
      2. Pengertian Rasul: Seorang lelaki pilihan Allah yang diberi_____________untuk dirinya dan
         ____________disampaikan kepada orang lain.
      3. Rasul dan nabi ialah manusia biasa yang diutuskan Allah untuk __________ajaranNya kepada
         umat manusia.
   Tujuan Allah mengutuskan Rasul
    1. Untuk________manusia ke jalan yang benar
    2. Membaiki akidah manusia kepada jalan yang________oleh Allah swt
    3. Membaiki akhlak manusia kepada akhlak yang ________
    4. Menyusun kehidupan manusia ke arah kehidupan yang________dan tersusun


   Latihan Esei
   1.1 Unit 1
   1. Nyatakan pengertian nabi dan rasul?
   2. Jelaskan hukum mengingkari sebahagian rasul
   3. Mengapakah manusia memerlukan rasul sebagai pemimpin?
   4. Jelaskan tiga tugas rasul?
   5. Terangkan tiga sebab manusia memerlukan bimbingan rasul
   6. Rasul pembawa rahmat dan kebahagiaan kepada manusia.
         Bincangkan implikasi masyarakat Islam tidak beriman kepada rasul.
4


  UNIT 2 : Rasul yang wajib diketahui
                                                           Setiap muslim wajib mempercayai
      Kepentingan beriman kepada Rasul                       kesemua 25 orang rasul. Umat Islam
                                                             tidak boleh beriman kepada sebahagian
                                                             rasul,
Maksudnya;                                                 Kerana semua rasul membawa rislaah
Rasulullah telah beriman kepada apa yang                     tauhid yang satu dan saling melengkapi
diturunkan kepadanya dari Tuhannya,                          sejak nabi Adam a.s hinga Nabi
dan juga orang-orang yang beriman;                           Muhammad saw berdasarkan ; Surah
semuanya beriman kepada Allah, dan                           al-Baqarah ayat 285;
Malaikat-malaikatNya,      dan     Kitab-
kitabNya, dan Rasul-rasulNya. (Mereka
berkata): "Kami tidak membezakan antara
seorang dengan yang lain Rasul-rasulnya".
Mereka berkata lagi: Kami dengar dan         
kami       taat      (kami    pohonkan)
                                           
keampunanMu wahai Tuhan kami, dan
kepadaMu jualah tempat kembali".             
                                           
                                                                
  Nama rasul yang wajib diketahui ;


                                          1. Adam


                                          2. Idris


                                          3. N uh




  7. Lut                                 6.                     5. Saleh              4. Hud
                                         Ibrahim


                                          9. Ishak                                    14.Syuaib
    8.Ismail


                         12.Ayub                                  10.Yaaku
                                                                  b


                   13. Zulkifli                21. Yunus            17.Daud            11.
                                                                                       Yusuf
                                                                   22. Zakaria
                                                                       18. Sulaiman
                         16.                         15. Musa
                         Harun


                                                                  23.                      24. Isa
                                                                  Yahya
 25.                     19. Ilyas             20.
 Muhammad                                      Ilyasa’
5


Sejarah Rengkas 25 orang Rasul
Bi        Nama Rasul                                    Sejarah rengkas
    l
1       Nabi Adam       -   Nabi dan manusia pertama di bumi. Dicipta dari tanah.Asal keturunan semua
                             manusia
                        -   Isterinya HAWA dicipta dari tulang rusuk baginda
                        -   Mulanya baginda tinggal di syurga kemudian Allah menurunkannya ke bumi

2       Nabi Idris      -   Diutuskan kepada penduduk penduduk negeri Babylu [Iraq]
                        -   Menerima 30 suhuf utk disampaikan kepada umatnya keturunan Qabil
                        -           Org pertama yg pandai menulis, membaca, mengetahui ilmu falak dan
                            mahir jahit menjahit

3       Nabi Nuh        -   Keturunan ke10 Nabi Adam dan di utuskan ke Arminia
                        -   Baginda berdakwah siang & malam tetapi umatnya ingkar termasuk isteri dan
                        -   Anak lelaki baginda.
                        -   Allah membinasakan mereka dgn banjir besar.
                        -   Org beriman naik bahtera baginda dan selamat
                        -   Gelaran baginda ‘Najiyallah”

4       Nabi Hud        -   Berketurunan “Sam b Nuh”. Diutuskan kepada kaum ‘Ad yg tinggal di utara
                            Hadralmaut di Yaman. Mereka menyembah berhala
                        -   Terkenal dgn golongan yang bertubuh besar, tenaga yg sangat kuat, kaya raya
                             dan mahir membina benteng yg kukuh
                        -   Mereka mempersendakan seruan Allah
                        -   Allah membinasakan mereka dgn angin yg kencang yg sangat sejuk sehingga
                            meresap ketulang sum-sum sehingga 8 hari 7 malam terus menerus
5       Nabi Soleh      -   Berketurunan Sam b Nuh dari generasi ke 6. Kaumnya Thamud [tinggal di
                            tempat antara Hijaz{Arab Saudi} dan Syam {Syria, Tenggara Jordon}]
                        -   Mereka kufur kepada Allah dgn menyembah berhala dan takbur
                        -   Allah memusnahkan mereka dengan pekikan suara yang sangat kuat dari
                            langit dan gempa bumi yang amat dahsyat.

6       Nabi Ibrahim    -   Berketurunan Sam b Nuh. Dilahirkan di Mausul [Iraq] semasa pemerintahan Raja
                            Namrud [kufur dan zalim]
                        -   Sebahagian kaumnya menyembah berhala dan menentang dakwahnya
                        -   Baginda bijak berfikir. Gelarannya “Khalilullah”.

7       Nabi Lut        -   Anak saudara Nabi Ibrahim. Diutuskan kepada penduduk Negeri Sadum
                            {sekarang Laut Mati di Jordon}
                        -   Penduduk derhaka kepada Allah swt dan buruk budi pekerti seperti; merompak,
                            menganiya dan mengamalkan liwat/homosex
                        -   Allah memusnahkan mereka dengan menebalikkan negeri mereka dan
                            menurunkan hujan batu yg membinasakan mereka

8       Nabi Ismail     -   Putera Nabi Ibrahim dgn isterinya Hajar. Org terawal mendiami Mekah dan
                            diperintahkan mendirikan Kaabah. Nabi Ismail bantu ayahnya
                        -   Keturunan yg terdiri dari Qabilah Arab dan lahir Nabi Muhammad saw
                        -   Beliau digelar “Zabihu Allah” .

9       Nabi Ishak      -   Putera Nabi Ibrahim dgn isterinya Sarah, adik sebapa dgn Nabi Ismail
                        -   Lahir para nabi dari kalangan Bani Israel
                        -   Dimaqamkan di Hibrun, Pelastin.
6
Bi     Nama Rasul                                   Sejarah rengkas
 l

10   Nabi Ya’kub     -   Putera Nabi Ishak, dikenali sebagai Israel yg bermaksud “Hamba Allah”
                     -   Diutuskan kpd penduduk Kan’an, Pelastin. Ada 12 org anak lelaki, Nabi Yusof
                         anak baginda. Lahir keturunan Bani Israel.
                     -   Dimaqamkan di Hibrun bersebelahan maqam bapanya Nabi Ishak.
11   Nabi Yusuf      -   Putera kesayangan Nabi Yaakub kerana berakhlak mulia; terlalu sabar dan tabah
                         menghadapi cabaran hidup, pemaaf, penyayang dan menghormati kedua
                         ibubapanya.
                     -   Sangat kacak pandai mentadbir mimpi bijaksana sehingga dilantyik sebagai
                         menteri yg menjaga perbendaharaan di Mesir

12   Nabi Ayub       -   Keturunan Nabi Ishak. Mempunyai harta dan anak yang ramai.
                     -   Amat bertaqwa dan suka membantu fakir miskin dan anak yatim.
                     -   Allah uji baginda dgn kemusnahan harta, kematian anak dan mengidap penyakit
                         berat bertahun-tahun.
                     -   Baginda sabar dan iman yg teguh menempuh musibah
                     -   Akhirnya Allah menyembuhkan penyakitnya dan mengembalikan kehidupan
                         seperti sebelumnya

13   Nabi Zulkifli   -   Putera Nabi Ayub. Nabi dan Raja kpd penduduk Damsyik dan sekitarnya
                     -   Nama asalnya “Bassyar” dan dinamakan Zulkifli kerana banyak berpuasa pd
                         siang hari dan beribadat pd waktu malam.
                     -   Seorang yg penyabar dan bijak mengatur waktu ketika menjadi raja.

14   Nabi Syu’aib    -   Berketurunan Nabi Lut. Diutuskan ke negeri Madyan di Jordon
                     -   Kaumnya mengamalkan sikap mengurangkan timbangan & sukatan dlm urusan
                         jual beli
                     -   Larangan baginda tidak dihiraukan.
                     -   Allah membinasakan dgn gempa bumi dan petir yg sangat dahsyat.

15   NabiMusa        -           Berketurunan Nabi Yaakub, putera Imran dan bersaudara dgn Nabi
                         Harun
                     -           Gelaran baginda ialah “Kalimullah”
                     -           Dpt bercakap dgn Allah di Bukit Thuur Sina. Baginda diberi kitab Taurat
                     -           Dilahirkan di Mesir semasa pemerintahan Firaun yg zalim dan dakwa
                         dirinya Tuhan
                     -           Firaun perintah tenteranya membunuh semua bayi lelaki, keturunan Bani
                         Israel
                     -           Terselamat dan dipelihara di istana oleh Asiah isteri Firaun
                     -           Beliau berdakwah kpd Firaun, Firaun enggan.
                     -           Allah memusnahkan Firaun bersama tenteranya mati lemas
                         tenggelam dlm Laut merah.
                     -
16   NabiHarun       -         Saudara Nabi Musa, Fasih berbicara
                     -         Teman berdakwah bersama-sama Nabi Musa dan membantu dlm
                         menyampaikan risalah tauhid kpd Bani Israel dan penduduk Mesir

17   Nabi Daud       -           Berketurunan Nabi Ishak
                     -           Memiliki suara yhg merdu, boleh melembutkan besi dgn tangan utk buat
                         baji perang.
                     -           Walaupun raja tetapi bekerja sendiri utk memenuhi keperluan hidup
                     -           Kuat beribadat seperti berpuasa berselang hari sepanjang tahun
                     -           Raja yg adil lagi bijaksana dan telah membina kota Baitul Maqdis
                         bersama puteranya Nabi Sulaiman. Wafat di situ.
7
Bi     Nama Rasul                                    Sejarah rengkas
l

18   Nabi Sulaiman   -   Putera Nabi Daud. Rasul dan raja yg bijaksana
                     -   Memahami bahasa binatang, boleh memerintah jin dan angin
                     -   Berjaya mengislamkan Ratu Balqis dan berkahwin dgnnya.

19   Nabi Ilyas      -   Berketurunan Nabi Harun. Diutuskan kpd Bani Israel yg ketika itu sembah
                         berhala yg bernama Ba’li
                     -   Menolak dakwah Nabi Ilyas dan berusaha membunuhnya.
                     -   Allah memusnahkan mereka dgn menurunkan bala; kemarau selama tiga
                         tahun.

20 Nabi Ilyasa’      -   Anak angkat Nabi Ilyas. Diutuskan kpd Bani Israel
                     -   Berjaya menyeru umatnya kembali menyembah Allah, kaumnya hidup dlm
                         keadaan aman damai,
                     -   Kaumnya kufur selepas kewafatan Nabi Iilyasa’
                     -   Allah memusnahkan mereka dgn bala; melenyapkan kesenangan yg
                         dinikmati.
21   Nabi Yunus      -   Diutuskan kpd kaum yg menyembah berhala Daninawa di Iraq.
                     -   Apabila mereka enggan menerima dakwah, Nabi Yunus meninggalkannya dan
                         menumpang sebuah kapal
                     -   Kapal menghadapi ombak besar dan ribut taufan yg boleh menenggelamkan.
                     -   Setelah diundi sebanyak 3 kali, baginda terpilih utk dibuang ke laut
                     -   Baginda ditelan dgn ikan NUN [paus]
                     -   Baginda sentiasa bertasbih dan beristighfar sehingga Allah mengeluarkannya dari
                         perut ikan itu.
                     -   Baginda pulang kpd kaum yang telah beriman kerana insaf & takut akan azab
                         Allah swt.

22   Nabi Zakaria    -   Berketurunan Nabi Sulaiman yg diutuskan kpd Bani Israel di Pelastin.
                     -   Sentiasa berdoa agar dikurniakan zuriat walaupun umur baginda 100 tahun dan
                         isterinya mandul. Akhirnay Allah mengurniakan beliau dgn anak lelaki yg
                         dinamakan Yahya “hidup”
                     -   Beliau juga membesarkan Maryam, ibu Nabi Isa.

23   Nabi Yahya      -   Putera Nabi Zakaria. Dikurniakan ilmu yg luas sejakmkecil lagi dan
                         memeliharanya drp maksiat
                     -   Seorg nabi yg bertaqwa, berbudi bahasa, rajin berbakti kpd ibubapa dan tidak
                         sombong.
                     -   Baginda dan ayahnya mati syahid kerana menegakkan hukum Allah.
                     -   Mereka dibunuh kerana menghalang raja dari mengahwini anak tirinya sendiri.

24   Nabi Isa        -   Putera Maryam bte Imran. Dgn kuasa Allah Malaikat Jibrel meniupkan roh suci
                         ke dalam rahim Maryam. Lahir Nabi Isa tanpa ayah. Diutuskan kpd Bani Israel
                         dan diberi kitab Injil
                     -   Keistimewaan baginda; boleh bercakap semasa bayi.
                     -   Hanya segelintir umatnya yg beriman dgn gelaran “Al-Hawariun”
                     -   Kaumnya yg enggan berusaha membunuh Nabi Isa.
                     -   Allah menyelamatkan baginda dgn mengangkatnya ke langit dan akan
                         diturunkan kembali ke bumi utk menegakkan kebenaran Islam

25   Nabi Muhammad   -   Junjungan Nabi Muhammad b Abdullah b Abdul Mutalib dari keturunan Nabi
     saw                 Ismail.
                     -   Dilahirkan di Kota Mekah. Sejak remaja terkenal dgn sifatnya yg jujur dan digelar
                         ‘al-Amin”
                     -   Ketika berusia 40 tahun dilantik sebagai rasul kepada seluruh alam dan
8
Bi         Nama Rasul                                                     Sejarah rengkas
l
                                       diwahyukan Kitab al-Quran.
                                   -   Penghulu sekelian rasul [Saidul Mursalin] dan Nabi terakhir [Khatimul Anbiya’]
                                   -   Menanggung pelbagai dugaan ketika berdakwah dari kaum Quraisy
                                   -   Nabi Muhammad berjaya membuat perubahan besar dalam sejarah bangsa Arab
                                       dan umat manusia seluruhnya.
                                   -   Wafat di Kota Madinah al-Munawwarah.




       Maksud Bahasa :                             RASUL ULUL AZMI                             Maksud Istilah :
       Mereka yg cekal hati,                                                                   Mereka yg cekal hati,
       kuat keazaman                                                                           kuat keazaman dan
                                                                                               amat sabar ketika
                                                                                               menempuh pelbagai
             Dalil al-Quran                                                                    rintangan serta
                                                                                               kesusahan dlm
                                                                                               menempuh agama
                                                                                               Islam



     Maksudnya
     (Jika demikian akibat orang-orang kafir yang menentangmu wahai Muhammad) maka
     bersabarlah engkau sebagaimana sabarnya Rasul-rasul "Ulil-Azmi" (yang mempunyai
     keazaman dan ketabahan hati) dari kalangan Rasul-rasul (yang terdahulu daripadamu); dan
     janganlah engkau meminta disegerakan azab untuk mereka (yang menentangmu itu).




    Contoh kecekalan Rasul-rasul Ulul
    Azmi
                                -Diuji dgn perintah menyembelih puteranya Ismail
       Ibrahim                  -Tabah menghadapi kaumnya sehingga dicampak kedalam api


       Nuh                      -Sabar menyeru kaumnya supaya beriman selama 950 tahun
                                - Hanya beberapa orang shj yg beriman yg selebihnya menolak

       Musa                     - Bertemu Firaun dan pembesarnya dgn tabah & cekal
                                - Menyeru mereka beriman walaupun menyedari risiko dibunuh


       Isa                      - Tabah menghadapi ancaman bunuh kaumnya
                                - Dikhinati oleh sahabat qaribnya Yahuza al-Asghar Yuti

       Muhammad
                                - Sabar menghadapi tentangan & ancaman bunuh kaumnya
                                - Tabah menghadapi ujian ketika berhijrah ke Madinah
                                             Memiliki
                                             sifat yang
                                             cekal dan
                                     CIRI RASUL ULUIL AZMI
                                                tabah
                                                                            Paling banyak
                                                                            menaggung
                                                                            pelbagai ujian
                                                                            dalam
                                                                            perjuangan
9

     Cekal dala
     perjuangan
    menegakkan
    agama Islam


                                      Sabar dan
                                     mempunyai
                                    keazaman yg
                                     kuat ketika
                                    berdepan dgn
                                        musuh

Latihan
   Unit 2
   Rasul Ulul Azmi
   i. Rasul Ulul Azmi ialah golongan rasul yang banyak menghadapi ____________ketika mentebarkan
   agama Allah swt
   ii. Nabi dan Rasul yang digelar Ulul Azmi ialah nabi_________a.s, Nabi_______A.S., Nabi Musa, Nabi
   Isa A.S. dan
 Esei
   1.       Ceritakan sejarah rengkas nabi-nabi berikut;
            i.     Nabi Idris
            ii.    Nabi Sulaiman
            iii.   Nabi Yaakub
   2.       Apakah yang dimaksudkan dengan Ulul Azmi?
   3.       Senaraikan nabi-nabi Ulul Azmi
   4. Mengapakah mereka digelar sedemikian
   5. Senarai dua rasul yang digelar Ulul Azmi serta cabaran yang mereka hadapi
   6. Terangkan tiga contoh kesabaran dan kecekalan hati yang ditunjukkan oleh rasul-rasul Ulul Azmi
   7. Apakah perbezaan antara rasul Ulul Azmi dengan rasul yang bukan Ulul Azmi
   8. Ceritakan dengan rengkas pengorbanan Nabi Nuh a.s ketika berdakwah kepada kaumnya
   9. Nabi Muhammad telah melakukan perubahan besar terhadap tamadun dan peradaban manusia.
        Kemukakan du contoh perubahan yang telah dilakukan oleh baginda
10




UNIT 3: SIFAT-SIFAT RASUL

    SIFAT WAJIB BAGI RASUL


                                      SIDDIQ [BENAR]
        - Rasul mempunyai sifat benar dlm perkataan dan perbuatan kerana
      mereka diutuskan utk menyampaikan kebenaran. Firman Allah swt
      Firman Allah swt; Ali Imran ayat 161;

      Maksudnya;
      Dan tiadalah patut bagi seseorang Nabi itu (disangkakan) berkhianat (menggelapkan
      harta rampasan perang), dan sesiapa yang berkhianat (menggelapkan sesuatu), ia akan
      bawa bersama pada hari kiamat kelak apa yang dikhianatinya itu; kemudian tiap-tiap
      seorang akan disempurnakan (balasan bagi) apa yang telah diusahakannya, sedang
      mereka tidak akan dikurangkan sedikitpun (balasannya).




                                     AMANAH [JUJUR]
       - Rasul mempunyai sifat jujur dan bertanggungjawab dalam menjalalamkan tugas
     dakwah agar manusia memperhambakan diri kepada Allah;
      Firman Allah swt; As-Syuara ayat 143;

     Maksudnya;
     "Sesungguhnya aku ini Rasul yang amanah, (yang diutus oleh Allah) kepada kamu.




                              TABLIGH [MENYAMPAIKAN]
        - Rasul bertugas menyampaikan segala perintah Allah swt dan risalah Islam
      kepada semua lapisan amsyarakat. Mereka tetap melaksankan tugas ini walaupun
      berhadapan dgn tentangan hebat dari musuh
       Firman Allah swt; al-Maidah ayat 99;
                                 FATANAH [BIJAKSANA]
     Maksudnya;
       - Sifat bijaksana yang dimiliki oleh Rasul membolehkan mereka menyusun strategi
     dakwah dgn berkesandisamping dpt mematahkan hujjah selain daripada
     Tidak ada kewajipan yang ditugaskan kepada Rasulullah org musyrikin
     menyampaikan (perintah-perintah Allah) sahaja; dan Allah sentiasa mengetahui apa
      Firman Allah swt; An-Nahl ayat 125;
     yang kamu lahirkan dan apa yang kamu sembunyikan.
     Maksudnya;
     Serulah ke jalan Tuhanmu (wahai Muhammad) dengan hikmat kebijaksanaan dan
     nasihat pengajaran yang baik, dan berbahaslah dengan mereka (yang engkau
     serukan itu) dengan cara yang lebih baik…..
11




          KEPENTINGAN MENCONTOHI SIFAT WAJIB PARA
          RASUL


Firman Allah swt ayat an-Nahl ayat 36;




Maksudnya;
Dan sesungguhnya Kami telah mengutus dalam kalangan tiap-tiap umat seorang Rasul (dengan
memerintahkannya menyeru mereka): "Hendaklah kamu menyembah Allah dan jauhilah Taghut".


  KEPENTINGAN MENCONTOHI SIFAT
  SIDDIQ

 1. Berusaha untuk mencontohi sifat wajib para rasul dalam kehidupan kita;
 Contohnya; Bila bercakap, bercakaplah dgn benar dan tidak berdusta. Semua org
 akan suka dan percaya kita.
 2. Beroleh kecemerlangan dunia akhirat



  KEPENTINGAN MENCONTOHI SIFAT
  AMANAH

 1.Kita akan menjadi seorang yg jujur dlm setiap tindakan


 2.Dapat melaksanakan tanggungjawab dgn berkesan




  KEPENTINGAN MENCONTOHI SIFAT
  TABLIGH
12
 1.Nasihat-menasihati ke arah kebaikan



 2.Saling bekerjasama dlm melakukan sesuatu pekerjaan


 3.Maksiat dan kemungkaran dpt dicegah dgn berkesan




  KEPENTINGAN MENCONTOHI SIFAT
  FATANAH


 1. Rajin berusaha


 2.Berfikir secara kritis dan kreatif




      AKIBAT TIDAK
                                          Kegagalan dunia dan akhirat
    MENCONTOHI SIFAT
      WAJIB RASUL




 SIFAT MUSTAHIL BAGI RASUL



                            KAZZAB [DUSTA]
-Rasul tidak berdusta
-Semua perkara yg dissampaikan adalah benar
-Allah tidak akan melantiknya sebagai rasul jika ia pendusta.
-Umat Islam tidak akan mengetahui kebenaran ajaran Islam



                      KHIANAT [PECAH AMANAH]
-Rasul tidak khianat terhadap amanah dan tanggungjawab yg diberikan
-Islam dpt berkembang pesat keseluruh dunia
- Allah tidak akan melantiknya sebagai rasul jika ia khianat.
- Allah tidak menyuruh hambanya mempercayai mereka


                  KITMANUN [MENYEMBUNYIKAN]
-Rasul tidak menyembunyikan perkara yg diperintahkan kepadanya
-Semua disampaikan dgn penuh ikhlas
- Kita dapat mengetahui isi andungan al-Quran dan syariat Islamiah
13




                             BALADAH [BODOH]
    -Rasul tidak bodoh
    -Sekiranya mereka bodoh sudah tentu mereka tidak dpt melaksanakan
    amnahyg berat dgn cemerlang




   SIFAT HARUS BAGI RASUL



          BASYARIYATUN [SIFAT YANG ADA PADA MANUSIA BIASA]




          Rasul manusia biasa
          Mereka mempunyai sifat yang dimiliki oleh manusia seperti makan,
          minum, tidur, berjalan beristeri,, penat, sakit yang tidak menjejaskan
          martabat nubuwatun [kenabian]
          Mereka menanggung kesusahan
          Tiada sifat yg boleh menjatuhkan martabat mereka sebagai seorang
          rasul seperti gila dsbnya




   Unit 3 Latihan
   1. Senaraikan tiga sifat yang wajib dan mustahil bagi rasul


   2. Carta/MINDA                         Sifat-sifat Rasul


          Sifat Wajib                         Sifat                                  Sifat Harus
                                              Mustahil
1.Benar                               1._____________                        1.Sifat yang ada pada manusia
2.___________                         2. Pecah Amanah                       biasa yang tidak _____________
3.____________                        3.__________________                 kerasulannya
4. Bijaksana                          4.__________________

   Soalan esei
   1. Nyatakan empat sifat wajib bagi rasul
14
   2. Apakah perbezaan antara sifat harus bagi rasul dan manusia biasa
   3. Tuliskan dalil naqli yang menunjukkan rasul bersifat menyampaikan
   4. Huraikan dua kepentingan bersifat denagn sifat-sifat wajib rasul
   5. Sebagai murid, bagaimana anda dapat mencontohi sifat terpuji para rasul?




UNIT 4: KESAN BERIMAN KEPADA RASUL


   Kepentingan mencontohi para Rasul
   Para rasul manusia pilihan                                      Sabda Rasulullah saw;
   Mereka membawa perkara yg hak                                   Tidak sempurna iman
   Mereka menjadi mosel dan contoh terbaik                         seseorg sehingga aku lebih
   Mereka menjelaskan yang hak dan batil                           dicintai daripada anak-
   Bukti keyakinan kita kepada Allah swt                           anaknya, bapanya dan
   Dapat melaksanakan syariat Allah swt                            semua manusia
                                                                             -Riwayat Bukhari




                                              AKIBAT MENOLAK SUNNAH
                                                       RASUL

                                                             Individu;
                                               -Hidup dlm kesesatan
                                               -Jauh dari rahmat dan hidayah Allah
                                               - Mendapat balasan siksa apai neraka


                                                        Keluarga dan masyarakat ;
                                             -Kehidupan keluarga dan masyarkat porak peranda
                                             -Berlaku perpecahan dan perbalahan
                                             -Kemungkaran berleluasa

 Sunnah Rasulullah saw :
 Perkataan, perbuaatn dan                                     Negara:
   pengakuan Rasululah saw yg                - Negara huru hara kerana perebutan kuasa
   berkaitan dgn Islam                       -Tidak membangun
 Sunnah sumber kedua syariat                 -Perkembangan ilmu akan sia- sia
   Islamiah selepas al-Quran
 - Menolak Sunnah Rasulullah saw
   dianggap murtad
    Hukum menolak sunnah Rasulullah saw ;


    Dan sesiapa yang derhaka kepada Allah dan RasulNya, dan melampaui batas-batas SyariatNya,
    akan dimasukkan oleh Allah ke dalam api neraka, kekalah dia di dalamnya dan
    baginya azab seksa yang amat menghinakan



    .
15




          Mendapat hidyah utk kembali ke jalan Allah swt
 Kesan
 berima
 n        Mencintai Rasul lebih dr mencintai diri & keluarga
 kepad
 a
 Rasul    Meningkatkan ketaatan kepada Allah swt


          Memiliki akhlak mulia yg boleh dicontohi
 indivi
 du
          Mendapat kebahagian dunia dan akhirat


          Membina keluarga bahagia menjamin keharmonian rumahtangga


          Mengambil berat pendidikan fardhu ain dan fardhu kifayah


          Anggota keluarga yg kuar beribadat seperti solat berjemaah
 kelua
 rga
          Ibu bapa membesarkan anak-anak dgn penuh kasih sayang

          Anak yg soleh, taat kpd ibubapa dan tidak menderhaka


          Memelihara anggota keluarga dari dosa dan azab


          Mengutamakan perpaduan dan persaudaraan serta saling hormat menghotmati


          Menggalakkan aktiviti keilmuan dikalangan anggota masyarakat


          Patuh dan taat kepada Allah swt, rasul dan para pemimpin

Masyar
akat      Berusaha membenteras gejala sosial dlm masyarakat
16
                       Melaksanakan tanggungjawab dakwah



                       Dipimpin para pemimpin yg cekap, bersih, amanah, adil & bertanggungjawab
Negara
                       Memastikan sumber ekonomi bebas dari sumber haram spt riba ,judi


                       Menegakkan hukum dan perundangan Islam


                       Membina tamadun Islam berasaskan wahyu




   Unit 4 Latihan
   Kesan beriman kepada Rasul


   1. Nyatakan dua sebab rasul dipilih dari kalangan lelaki
   2.    Terangkan tiga cara menyayangi dan mencintai Rasulullah saw
   3.    Jelaskan hukum mengingkari sebahagian rasul
   4.    Nyatakan tiga ganjaran Allah kepada orang yang taat kepada ajaran nabi dan rasul?
   7. Rasul pembawa rahmat dan kebahagiaan kepada umat manusia.
         Bincangkan tiga implikasi masyarakat Islam yang tidak beriman kepada rasul.
   8. Nyatakan tiga kepentingan mencontohi para rasul
   9. Kemukakan tiga kesan beriman kepada rasul terhadap individu dan keluarga
   10. Huraikan tiga kesan beriman kepada rasul terhadap masyarakat
   11. Golongan yang menolak sunnah Rasulullah saw ialah golongan sesat. Kemukakan dua contoh
         kesesatan golongan ini seperti yang berlaku dalam masyarakat kini.
17




UNIT 5:’USMATUL RASUL


                                              MAKSUD ‘USMATUL RASUL
                                                    [MAKSUM]

                          Rasul terpelihara daripad melakukan maksiat , dosa dan perkara
                          yang boleh mecemarkan kemuliaan, ketaatan dan kemampuan mereka
                                        dalam menyampaikan wahyu Allah swt



                                                             DALIL




Maksudnya: Dan ia tidak memperkatakan (sesuatu yang berhubung dengan ugama Islam) menurut kemahuan dan pendapatnya
sendiri. Segala yang diperkatakannya itu (sama ada Al-Quran atau hadis) tidak lain hanyalah wahyu yang diwahyukan kepadanya .




      Mafhumnya:
      i. Nabi dan Rasul mendapat bimbingan wahyu.
      Mereka tidak bercaakap mengikit hawa nafsu.
      Mereka adalah tepat dan benar
      2. Rasul dan Nabi terpilih disis Allah
      3. Diutuskan menjadi contoh teladan kepada
      manusia
      4. Terpelihara melakukan perkara yg bercanggah
                                            Menjamin
                                            kewibawa
                                             an para
                                             nabi dan
                                               rasul


    Meyakinkan                 HIKMAT RASUL ULUIL AZMI                        Menjadi contoh
  manusia tentang                                                              teladan kpd
  kebenaran risalah                                                            manusia dlm
     yg dibawa                                                                 semua aspek
                                                                                kehidupan
18

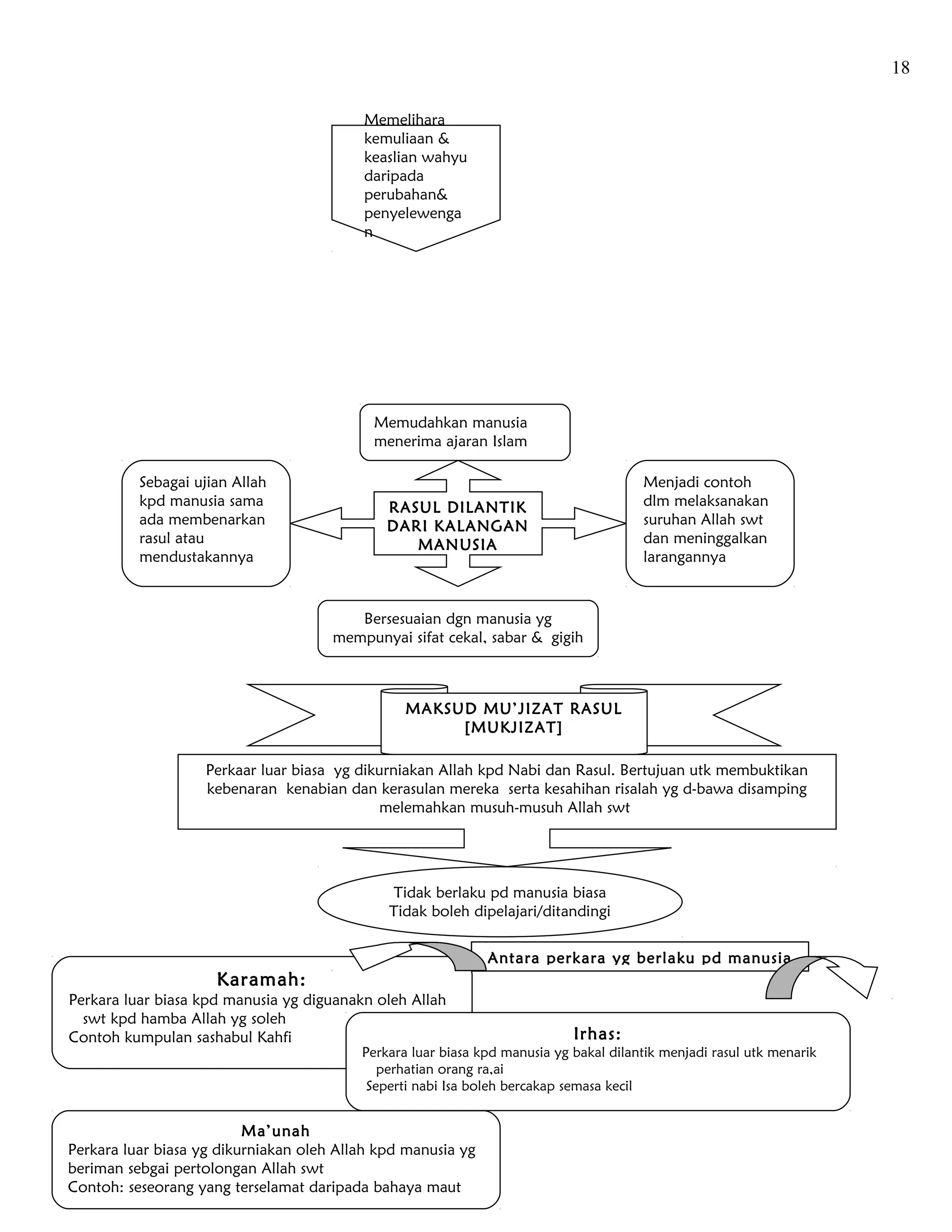
                                          Memelihara
                                          kemuliaan &
                                          keaslian wahyu
                                          daripada
                                          perubahan&
                                          penyelewenga
                                          n




                                            Memudahkan manusia
                                            menerima ajaran Islam

          Sebagai ujian Allah                                                          Menjadi contoh
          kpd manusia sama                    RASUL DILANTIK                           dlm melaksanakan
          ada membenarkan                     DARI KALANGAN                            suruhan Allah swt
          rasul atau                             MANUSIA                               dan meninggalkan
          mendustakannya                                                               larangannya


                                         Bersesuaian dgn manusia yg
                                      mempunyai sifat cekal, sabar & gigih



                                                 MAKSUD MU’JIZAT RASUL
                                                      [MUKJIZAT]

                   Perkaar luar biasa yg dikurniakan Allah kpd Nabi dan Rasul. Bertujuan utk membuktikan
                   kebenaran kenabian dan kerasulan mereka serta kesahihan risalah yg d-bawa disamping
                                            melemahkan musuh-musuh Allah swt




                                              Tidak berlaku pd manusia biasa
                                              Tidak boleh dipelajari/ditandingi


                                                              Antara perkara yg berlaku pd manusia
                     Karamah:
Perkara luar biasa kpd manusia yg diguanakn oleh Allah
  swt kpd hamba Allah yg soleh
Contoh kumpulan sashabul Kahfi                                              Irhas:
                                          Perkara luar biasa kpd manusia yg bakal dilantik menjadi rasul utk menarik
                                             perhatian orang ra,ai
                                           Seperti nabi Isa boleh bercakap semasa kecil


                          Ma’unah
Perkara luar biasa yg dikurniakan oleh Allah kpd manusia yg
beriman sebgai pertolongan Allah swt
Contoh: seseorang yang terselamat daripada bahaya maut
19



                                                                              Istidraj:
                                              Perkara luar biasa kpd manusia yg ingkar perintah Allah; org fasik & kafir
                                              Contoh: Allah beri nikmat yg melimpah-limpah, Allah tangguh
                                              pembelasannya.
                                              Mereka lupa daratan, sombong & menyangka berada di pihak yg benar


                               Sihir:
-Perkara luar biasa yg berlaku pd sesiapa shj yg mempelajarinya
-Dorongan hawa nafsu utk melakukan kejahatan
-Berlaku dgn bantuan jin dan syaitan
-Boleh ditandingi dan dikalahkan
                                              Jenis mukjizat
Contoh : Pukau atau santau



                  Ma’nawi                                                          Hissi
   Mu’jizat yg diketahwi keluar bisaannya                          Mu’jizat yg dpat dilihat & dirasa dgn
   dgn akal fikiran Contohnya: al-Quran                           pancaindera. Contohnya mu’jizat Nabi
   hanya boleh dirasai kehibatannya setelah                     Muhammad memperbanyakkan makanan yg
   dipelajari dan dikajissecara mendalam.
                                                                                  sedikit



                             Membenarkan                    Membuktikan
                             kenabian dan                   kebenaran risalah yg
                             kerasulan nabi & rasul         dibawa
 Menjawab soalan &                                                                       Memuliakan rasul
 menyahut cabaran                                                                        dan menolong
                                Tujuan Allah mengurniakan                                mereka
                                mukjizat

 Meyakinkan umat                                                                           Meyakinkan org
 Islam sendiri               Melemahkan musuh                 Menunjukkan                  kafir akan
                                                              kekuasaan Allah swt          kebenaran islam




                             Contoh mu’jizat para rasul;
                             Nabi Ibrahim tidak hangus dibakar api
                             Unta nabi Saleh keluar dari batu
                             Tongkat nabi Musa jadi ular
                             Nabi Sulaiman boleh memerintah angin
                             Nabi Yunus terselamat dari perut ikan nun’
                             Nabi Isa boleh menyembuhkan penyait sopak
                             dan buta
                             Nabi Muhamad saw naik kelangit dalam
                             peristiwa iisra’mikraj
20




Latihan
Unit 5 Ismatul Rasul
1. Jelaskan pengertian Ma’sum/ Ismatul Rasul
2. Tuliskan dalil naqli mengenai Ismatul Rasul
3. Mengapa para nabi dan rasul perlu bersifat maksum
4. Jelaskan dua keistimewaan sifat maksum para rasul
5. Nyatakan dua sebab rasul dipilih dari kalangan manusia ?
6. Al-Quran adalah mukjizat teragung nabi Muhamad saw. Huraikan kenyataan beserta contoh bagi
   membuktikan kebenaran
7. Apakah dua pengajaran yang dapat diambil daripada sifat maksum rasul?
8. Apakah maksud mukjizat?
9. Nyatakan dua hikmat Allah swt mengurniakan mukjizat kepada rasul
10. Apakah maksud irhas?
11. Nyatakan mukjizat yang dikurniakan kepada rasul berikut;
          i.   Nabi Isa
   -      _____________________________________________
   -      _____________________________________________
          ii. Nabi Sulaiman
   -   _____________________________________________
   -   _____________________________________________


          iii. Nabi Daud
   -   _____________________________________________
   -   _____________________________________________


          iv. Nabi Musa
   -   _____________________________________________
21
     -    _____________________________________________


          v. Nabi Nuh
     -    _____________________________________________
     -    _____________________________________________




B.                                   Mukjizat Nabi Muhammad
                                     saw

         i. Diturunkan kitab__________
          i. Diturunkan kitab__________                     ii.______________________
                                                             ii.______________________
         yang merupakan mukjizat
          yang merupakan mukjizat                           ________________________
                                                             ________________________
         terbesar
         terbesar


         iii._____________________
          iii._____________________                         iv.________________________
                                                             iv.________________________
         hingga dapat digunakan untuk
          hingga dapat digunakan untuk                      __________________________
                                                             __________________________
         berwuduk
          berwuduk



                                 iv. Matahari_________seketika
                                  iv. Matahari_________seketika
                                     perjalanannya semasa baginda
                                     perjalanannya semasa baginda
                                     menunjuk_____________kearahnya
                                     menunjuk_____________kearahnya
22
22
22
22

Aq beriman kepada rasul

  • 1.
    1 BERIMAN KEPADA RASUL UNIT 1: KETAATAN KEPADA RASUL Maksud beriman kepada Rasul Rukun iman keempat Setiap muslim wajib beriman kpd 25 orang rasul yg disebut dlm al-Quran. Mereka yg mengingkari salah seorang Rasul tersebut terbatal imannya. Setiap rasul adalah nabi tetapi bukan semua nabi itu rasul Ketaatan kepada Rasul; Setiap orang yg beriman wajib mentaati segala perintah Rasul kerana ketaatan kepada Rasul adalah ketaatan kepada Allah swt. Sebaliknya orang yg ingkari perintah Rasul bererti mengingkari perintah Allah swt Ketaatan yg mutlak wajib diberi kpd Rasul kerana baginda pembawa ajaran islam yg lengkap & sempurna Umat islam wajib merujuk semua urusan kehidupan kpd Al-Quran & al-Sunnah Wajib mencintai Rasul melebihi segala-galanya Wajib menghayati sirah Rasulullah saw dan rasul sebelumnya dengan menjadikan mereka sebagai contoh teladan Perkara Nabi Rasul Pengertian Orang yang membawa berita ghaib Utusan kepada sesuatu tempat dari segi bahasa Pengertian Lelaki yang dipilih oleh Allah, dikurniakan Lelaki yang dipilih oleh Allah, dikurniakan wahyu dari wahyu kepadanya untuk amalan diirnya kepadanya untuk amalan diirnya sendiri, dan segi istilah sendiri, tetapi tidak diperintahkan diperintahkan menyampaikan risalah kepada menyampaikan risalah kepada orang lain orang lain Bilangan Ramai tetapi tidak dapat dipastikan Yang wajib diketahui seramai 25 orang Kitab/suhuf Sebahagian menerima suhuf Sebahagian menerima suhuf dan kitab tugas -Tidak ditugaskan menyampaikan wahyu -Ditugaskan menyampaikan wahyu Allah Allah -Ditentukan umat yang dipimpin -Tidak ditentukan umat yang dipimpin
  • 2.
    2 Membimbing manusia mengenal Menyampaikan wahyu Allah dan membersihkan hati Allah swt daripada perkara syirik Mengajar manusia cara beribadat dan Tugas-tugas Menjadi teladan menjalani kehidupan Rasul kepada umat manusia berlandaskan syariat dalam segenap Allah swt lapangan hidup Rasul sebagai pemimpin Dalam rumah Dalam Dalam sebuah tangga Masyarakat negara - Suami yang -Memimpin dan -Memimpin negara bertanggungjawab menyatukan kabilah-kabilah Madinah dengan adil dan - Bapa yang pengasih yang bertelagah saksama -Anak yang mengenang -Menjalinkan hubungan baik -Mengadakan hubungan jasa ibubapa dengan jiran dan menjaga diplomatik dengan negara - Menjadi contoh terbaik hak-hak mereka luar dalam pendidikan anak- -Bersama para sahabat -Mewujudkan kesetabilan anak membina masjid Nabawi politik Galeri ilmu: Menurut setengah ulama’; 1. Bilangan semua Nabi ialah seramai 124,000 orang dan bilangan Rasul ialah 313 orang 2. Antara Nabi yang tidak tercatat nama mereka di dalam al-Quran ialah Nabi Syis, Yusya’ b Nun dan Nabi Khidzir a.s 3. Rasulullah tidak meninggalkan wang ringgit kepada kita tetapi baginda meninggalkan dua panduan iaitu al-Quran dan al-Hadis
  • 3.
    3 Latihan : Unit 1 A. Isi Tempat kosong Pengertian Nabi dan Rasul 1. Pengertian Nabi: Seorang lelaki pilihan Allah yang diberikan____________ untuk_________sahaja. 2. Pengertian Rasul: Seorang lelaki pilihan Allah yang diberi_____________untuk dirinya dan ____________disampaikan kepada orang lain. 3. Rasul dan nabi ialah manusia biasa yang diutuskan Allah untuk __________ajaranNya kepada umat manusia. Tujuan Allah mengutuskan Rasul 1. Untuk________manusia ke jalan yang benar 2. Membaiki akidah manusia kepada jalan yang________oleh Allah swt 3. Membaiki akhlak manusia kepada akhlak yang ________ 4. Menyusun kehidupan manusia ke arah kehidupan yang________dan tersusun Latihan Esei 1.1 Unit 1 1. Nyatakan pengertian nabi dan rasul? 2. Jelaskan hukum mengingkari sebahagian rasul 3. Mengapakah manusia memerlukan rasul sebagai pemimpin? 4. Jelaskan tiga tugas rasul? 5. Terangkan tiga sebab manusia memerlukan bimbingan rasul 6. Rasul pembawa rahmat dan kebahagiaan kepada manusia. Bincangkan implikasi masyarakat Islam tidak beriman kepada rasul.
  • 4.
    4 UNIT2 : Rasul yang wajib diketahui Setiap muslim wajib mempercayai Kepentingan beriman kepada Rasul kesemua 25 orang rasul. Umat Islam tidak boleh beriman kepada sebahagian rasul, Maksudnya; Kerana semua rasul membawa rislaah Rasulullah telah beriman kepada apa yang tauhid yang satu dan saling melengkapi diturunkan kepadanya dari Tuhannya, sejak nabi Adam a.s hinga Nabi dan juga orang-orang yang beriman; Muhammad saw berdasarkan ; Surah semuanya beriman kepada Allah, dan al-Baqarah ayat 285; Malaikat-malaikatNya, dan Kitab- kitabNya, dan Rasul-rasulNya. (Mereka berkata): "Kami tidak membezakan antara seorang dengan yang lain Rasul-rasulnya". Mereka berkata lagi: Kami dengar dan        kami taat (kami pohonkan)       keampunanMu wahai Tuhan kami, dan kepadaMu jualah tempat kembali".                   Nama rasul yang wajib diketahui ; 1. Adam 2. Idris 3. N uh 7. Lut 6. 5. Saleh 4. Hud Ibrahim 9. Ishak 14.Syuaib 8.Ismail 12.Ayub 10.Yaaku b 13. Zulkifli 21. Yunus 17.Daud 11. Yusuf 22. Zakaria 18. Sulaiman 16. 15. Musa Harun 23. 24. Isa Yahya 25. 19. Ilyas 20. Muhammad Ilyasa’
  • 5.
    5 Sejarah Rengkas 25orang Rasul Bi Nama Rasul Sejarah rengkas l 1 Nabi Adam - Nabi dan manusia pertama di bumi. Dicipta dari tanah.Asal keturunan semua manusia - Isterinya HAWA dicipta dari tulang rusuk baginda - Mulanya baginda tinggal di syurga kemudian Allah menurunkannya ke bumi 2 Nabi Idris - Diutuskan kepada penduduk penduduk negeri Babylu [Iraq] - Menerima 30 suhuf utk disampaikan kepada umatnya keturunan Qabil - Org pertama yg pandai menulis, membaca, mengetahui ilmu falak dan mahir jahit menjahit 3 Nabi Nuh - Keturunan ke10 Nabi Adam dan di utuskan ke Arminia - Baginda berdakwah siang & malam tetapi umatnya ingkar termasuk isteri dan - Anak lelaki baginda. - Allah membinasakan mereka dgn banjir besar. - Org beriman naik bahtera baginda dan selamat - Gelaran baginda ‘Najiyallah” 4 Nabi Hud - Berketurunan “Sam b Nuh”. Diutuskan kepada kaum ‘Ad yg tinggal di utara Hadralmaut di Yaman. Mereka menyembah berhala - Terkenal dgn golongan yang bertubuh besar, tenaga yg sangat kuat, kaya raya dan mahir membina benteng yg kukuh - Mereka mempersendakan seruan Allah - Allah membinasakan mereka dgn angin yg kencang yg sangat sejuk sehingga meresap ketulang sum-sum sehingga 8 hari 7 malam terus menerus 5 Nabi Soleh - Berketurunan Sam b Nuh dari generasi ke 6. Kaumnya Thamud [tinggal di tempat antara Hijaz{Arab Saudi} dan Syam {Syria, Tenggara Jordon}] - Mereka kufur kepada Allah dgn menyembah berhala dan takbur - Allah memusnahkan mereka dengan pekikan suara yang sangat kuat dari langit dan gempa bumi yang amat dahsyat. 6 Nabi Ibrahim - Berketurunan Sam b Nuh. Dilahirkan di Mausul [Iraq] semasa pemerintahan Raja Namrud [kufur dan zalim] - Sebahagian kaumnya menyembah berhala dan menentang dakwahnya - Baginda bijak berfikir. Gelarannya “Khalilullah”. 7 Nabi Lut - Anak saudara Nabi Ibrahim. Diutuskan kepada penduduk Negeri Sadum {sekarang Laut Mati di Jordon} - Penduduk derhaka kepada Allah swt dan buruk budi pekerti seperti; merompak, menganiya dan mengamalkan liwat/homosex - Allah memusnahkan mereka dengan menebalikkan negeri mereka dan menurunkan hujan batu yg membinasakan mereka 8 Nabi Ismail - Putera Nabi Ibrahim dgn isterinya Hajar. Org terawal mendiami Mekah dan diperintahkan mendirikan Kaabah. Nabi Ismail bantu ayahnya - Keturunan yg terdiri dari Qabilah Arab dan lahir Nabi Muhammad saw - Beliau digelar “Zabihu Allah” . 9 Nabi Ishak - Putera Nabi Ibrahim dgn isterinya Sarah, adik sebapa dgn Nabi Ismail - Lahir para nabi dari kalangan Bani Israel - Dimaqamkan di Hibrun, Pelastin.
  • 6.
    6 Bi Nama Rasul Sejarah rengkas l 10 Nabi Ya’kub - Putera Nabi Ishak, dikenali sebagai Israel yg bermaksud “Hamba Allah” - Diutuskan kpd penduduk Kan’an, Pelastin. Ada 12 org anak lelaki, Nabi Yusof anak baginda. Lahir keturunan Bani Israel. - Dimaqamkan di Hibrun bersebelahan maqam bapanya Nabi Ishak. 11 Nabi Yusuf - Putera kesayangan Nabi Yaakub kerana berakhlak mulia; terlalu sabar dan tabah menghadapi cabaran hidup, pemaaf, penyayang dan menghormati kedua ibubapanya. - Sangat kacak pandai mentadbir mimpi bijaksana sehingga dilantyik sebagai menteri yg menjaga perbendaharaan di Mesir 12 Nabi Ayub - Keturunan Nabi Ishak. Mempunyai harta dan anak yang ramai. - Amat bertaqwa dan suka membantu fakir miskin dan anak yatim. - Allah uji baginda dgn kemusnahan harta, kematian anak dan mengidap penyakit berat bertahun-tahun. - Baginda sabar dan iman yg teguh menempuh musibah - Akhirnya Allah menyembuhkan penyakitnya dan mengembalikan kehidupan seperti sebelumnya 13 Nabi Zulkifli - Putera Nabi Ayub. Nabi dan Raja kpd penduduk Damsyik dan sekitarnya - Nama asalnya “Bassyar” dan dinamakan Zulkifli kerana banyak berpuasa pd siang hari dan beribadat pd waktu malam. - Seorang yg penyabar dan bijak mengatur waktu ketika menjadi raja. 14 Nabi Syu’aib - Berketurunan Nabi Lut. Diutuskan ke negeri Madyan di Jordon - Kaumnya mengamalkan sikap mengurangkan timbangan & sukatan dlm urusan jual beli - Larangan baginda tidak dihiraukan. - Allah membinasakan dgn gempa bumi dan petir yg sangat dahsyat. 15 NabiMusa - Berketurunan Nabi Yaakub, putera Imran dan bersaudara dgn Nabi Harun - Gelaran baginda ialah “Kalimullah” - Dpt bercakap dgn Allah di Bukit Thuur Sina. Baginda diberi kitab Taurat - Dilahirkan di Mesir semasa pemerintahan Firaun yg zalim dan dakwa dirinya Tuhan - Firaun perintah tenteranya membunuh semua bayi lelaki, keturunan Bani Israel - Terselamat dan dipelihara di istana oleh Asiah isteri Firaun - Beliau berdakwah kpd Firaun, Firaun enggan. - Allah memusnahkan Firaun bersama tenteranya mati lemas tenggelam dlm Laut merah. - 16 NabiHarun - Saudara Nabi Musa, Fasih berbicara - Teman berdakwah bersama-sama Nabi Musa dan membantu dlm menyampaikan risalah tauhid kpd Bani Israel dan penduduk Mesir 17 Nabi Daud - Berketurunan Nabi Ishak - Memiliki suara yhg merdu, boleh melembutkan besi dgn tangan utk buat baji perang. - Walaupun raja tetapi bekerja sendiri utk memenuhi keperluan hidup - Kuat beribadat seperti berpuasa berselang hari sepanjang tahun - Raja yg adil lagi bijaksana dan telah membina kota Baitul Maqdis bersama puteranya Nabi Sulaiman. Wafat di situ.
  • 7.
    7 Bi Nama Rasul Sejarah rengkas l 18 Nabi Sulaiman - Putera Nabi Daud. Rasul dan raja yg bijaksana - Memahami bahasa binatang, boleh memerintah jin dan angin - Berjaya mengislamkan Ratu Balqis dan berkahwin dgnnya. 19 Nabi Ilyas - Berketurunan Nabi Harun. Diutuskan kpd Bani Israel yg ketika itu sembah berhala yg bernama Ba’li - Menolak dakwah Nabi Ilyas dan berusaha membunuhnya. - Allah memusnahkan mereka dgn menurunkan bala; kemarau selama tiga tahun. 20 Nabi Ilyasa’ - Anak angkat Nabi Ilyas. Diutuskan kpd Bani Israel - Berjaya menyeru umatnya kembali menyembah Allah, kaumnya hidup dlm keadaan aman damai, - Kaumnya kufur selepas kewafatan Nabi Iilyasa’ - Allah memusnahkan mereka dgn bala; melenyapkan kesenangan yg dinikmati. 21 Nabi Yunus - Diutuskan kpd kaum yg menyembah berhala Daninawa di Iraq. - Apabila mereka enggan menerima dakwah, Nabi Yunus meninggalkannya dan menumpang sebuah kapal - Kapal menghadapi ombak besar dan ribut taufan yg boleh menenggelamkan. - Setelah diundi sebanyak 3 kali, baginda terpilih utk dibuang ke laut - Baginda ditelan dgn ikan NUN [paus] - Baginda sentiasa bertasbih dan beristighfar sehingga Allah mengeluarkannya dari perut ikan itu. - Baginda pulang kpd kaum yang telah beriman kerana insaf & takut akan azab Allah swt. 22 Nabi Zakaria - Berketurunan Nabi Sulaiman yg diutuskan kpd Bani Israel di Pelastin. - Sentiasa berdoa agar dikurniakan zuriat walaupun umur baginda 100 tahun dan isterinya mandul. Akhirnay Allah mengurniakan beliau dgn anak lelaki yg dinamakan Yahya “hidup” - Beliau juga membesarkan Maryam, ibu Nabi Isa. 23 Nabi Yahya - Putera Nabi Zakaria. Dikurniakan ilmu yg luas sejakmkecil lagi dan memeliharanya drp maksiat - Seorg nabi yg bertaqwa, berbudi bahasa, rajin berbakti kpd ibubapa dan tidak sombong. - Baginda dan ayahnya mati syahid kerana menegakkan hukum Allah. - Mereka dibunuh kerana menghalang raja dari mengahwini anak tirinya sendiri. 24 Nabi Isa - Putera Maryam bte Imran. Dgn kuasa Allah Malaikat Jibrel meniupkan roh suci ke dalam rahim Maryam. Lahir Nabi Isa tanpa ayah. Diutuskan kpd Bani Israel dan diberi kitab Injil - Keistimewaan baginda; boleh bercakap semasa bayi. - Hanya segelintir umatnya yg beriman dgn gelaran “Al-Hawariun” - Kaumnya yg enggan berusaha membunuh Nabi Isa. - Allah menyelamatkan baginda dgn mengangkatnya ke langit dan akan diturunkan kembali ke bumi utk menegakkan kebenaran Islam 25 Nabi Muhammad - Junjungan Nabi Muhammad b Abdullah b Abdul Mutalib dari keturunan Nabi saw Ismail. - Dilahirkan di Kota Mekah. Sejak remaja terkenal dgn sifatnya yg jujur dan digelar ‘al-Amin” - Ketika berusia 40 tahun dilantik sebagai rasul kepada seluruh alam dan
  • 8.
    8 Bi Nama Rasul Sejarah rengkas l diwahyukan Kitab al-Quran. - Penghulu sekelian rasul [Saidul Mursalin] dan Nabi terakhir [Khatimul Anbiya’] - Menanggung pelbagai dugaan ketika berdakwah dari kaum Quraisy - Nabi Muhammad berjaya membuat perubahan besar dalam sejarah bangsa Arab dan umat manusia seluruhnya. - Wafat di Kota Madinah al-Munawwarah. Maksud Bahasa : RASUL ULUL AZMI Maksud Istilah : Mereka yg cekal hati, Mereka yg cekal hati, kuat keazaman kuat keazaman dan amat sabar ketika menempuh pelbagai Dalil al-Quran rintangan serta kesusahan dlm menempuh agama Islam Maksudnya (Jika demikian akibat orang-orang kafir yang menentangmu wahai Muhammad) maka bersabarlah engkau sebagaimana sabarnya Rasul-rasul "Ulil-Azmi" (yang mempunyai keazaman dan ketabahan hati) dari kalangan Rasul-rasul (yang terdahulu daripadamu); dan janganlah engkau meminta disegerakan azab untuk mereka (yang menentangmu itu). Contoh kecekalan Rasul-rasul Ulul Azmi -Diuji dgn perintah menyembelih puteranya Ismail Ibrahim -Tabah menghadapi kaumnya sehingga dicampak kedalam api Nuh -Sabar menyeru kaumnya supaya beriman selama 950 tahun - Hanya beberapa orang shj yg beriman yg selebihnya menolak Musa - Bertemu Firaun dan pembesarnya dgn tabah & cekal - Menyeru mereka beriman walaupun menyedari risiko dibunuh Isa - Tabah menghadapi ancaman bunuh kaumnya - Dikhinati oleh sahabat qaribnya Yahuza al-Asghar Yuti Muhammad - Sabar menghadapi tentangan & ancaman bunuh kaumnya - Tabah menghadapi ujian ketika berhijrah ke Madinah Memiliki sifat yang cekal dan CIRI RASUL ULUIL AZMI tabah Paling banyak menaggung pelbagai ujian dalam perjuangan
  • 9.
    9 Cekal dala perjuangan menegakkan agama Islam Sabar dan mempunyai keazaman yg kuat ketika berdepan dgn musuh Latihan Unit 2 Rasul Ulul Azmi i. Rasul Ulul Azmi ialah golongan rasul yang banyak menghadapi ____________ketika mentebarkan agama Allah swt ii. Nabi dan Rasul yang digelar Ulul Azmi ialah nabi_________a.s, Nabi_______A.S., Nabi Musa, Nabi Isa A.S. dan Esei 1. Ceritakan sejarah rengkas nabi-nabi berikut; i. Nabi Idris ii. Nabi Sulaiman iii. Nabi Yaakub 2. Apakah yang dimaksudkan dengan Ulul Azmi? 3. Senaraikan nabi-nabi Ulul Azmi 4. Mengapakah mereka digelar sedemikian 5. Senarai dua rasul yang digelar Ulul Azmi serta cabaran yang mereka hadapi 6. Terangkan tiga contoh kesabaran dan kecekalan hati yang ditunjukkan oleh rasul-rasul Ulul Azmi 7. Apakah perbezaan antara rasul Ulul Azmi dengan rasul yang bukan Ulul Azmi 8. Ceritakan dengan rengkas pengorbanan Nabi Nuh a.s ketika berdakwah kepada kaumnya 9. Nabi Muhammad telah melakukan perubahan besar terhadap tamadun dan peradaban manusia. Kemukakan du contoh perubahan yang telah dilakukan oleh baginda
  • 10.
    10 UNIT 3: SIFAT-SIFATRASUL SIFAT WAJIB BAGI RASUL SIDDIQ [BENAR] - Rasul mempunyai sifat benar dlm perkataan dan perbuatan kerana mereka diutuskan utk menyampaikan kebenaran. Firman Allah swt Firman Allah swt; Ali Imran ayat 161; Maksudnya; Dan tiadalah patut bagi seseorang Nabi itu (disangkakan) berkhianat (menggelapkan harta rampasan perang), dan sesiapa yang berkhianat (menggelapkan sesuatu), ia akan bawa bersama pada hari kiamat kelak apa yang dikhianatinya itu; kemudian tiap-tiap seorang akan disempurnakan (balasan bagi) apa yang telah diusahakannya, sedang mereka tidak akan dikurangkan sedikitpun (balasannya). AMANAH [JUJUR] - Rasul mempunyai sifat jujur dan bertanggungjawab dalam menjalalamkan tugas dakwah agar manusia memperhambakan diri kepada Allah; Firman Allah swt; As-Syuara ayat 143; Maksudnya; "Sesungguhnya aku ini Rasul yang amanah, (yang diutus oleh Allah) kepada kamu. TABLIGH [MENYAMPAIKAN] - Rasul bertugas menyampaikan segala perintah Allah swt dan risalah Islam kepada semua lapisan amsyarakat. Mereka tetap melaksankan tugas ini walaupun berhadapan dgn tentangan hebat dari musuh Firman Allah swt; al-Maidah ayat 99; FATANAH [BIJAKSANA] Maksudnya; - Sifat bijaksana yang dimiliki oleh Rasul membolehkan mereka menyusun strategi dakwah dgn berkesandisamping dpt mematahkan hujjah selain daripada Tidak ada kewajipan yang ditugaskan kepada Rasulullah org musyrikin menyampaikan (perintah-perintah Allah) sahaja; dan Allah sentiasa mengetahui apa Firman Allah swt; An-Nahl ayat 125; yang kamu lahirkan dan apa yang kamu sembunyikan. Maksudnya; Serulah ke jalan Tuhanmu (wahai Muhammad) dengan hikmat kebijaksanaan dan nasihat pengajaran yang baik, dan berbahaslah dengan mereka (yang engkau serukan itu) dengan cara yang lebih baik…..
  • 11.
    11 KEPENTINGAN MENCONTOHI SIFAT WAJIB PARA RASUL Firman Allah swt ayat an-Nahl ayat 36; Maksudnya; Dan sesungguhnya Kami telah mengutus dalam kalangan tiap-tiap umat seorang Rasul (dengan memerintahkannya menyeru mereka): "Hendaklah kamu menyembah Allah dan jauhilah Taghut". KEPENTINGAN MENCONTOHI SIFAT SIDDIQ 1. Berusaha untuk mencontohi sifat wajib para rasul dalam kehidupan kita; Contohnya; Bila bercakap, bercakaplah dgn benar dan tidak berdusta. Semua org akan suka dan percaya kita. 2. Beroleh kecemerlangan dunia akhirat KEPENTINGAN MENCONTOHI SIFAT AMANAH 1.Kita akan menjadi seorang yg jujur dlm setiap tindakan 2.Dapat melaksanakan tanggungjawab dgn berkesan KEPENTINGAN MENCONTOHI SIFAT TABLIGH
  • 12.
    12 1.Nasihat-menasihati kearah kebaikan 2.Saling bekerjasama dlm melakukan sesuatu pekerjaan 3.Maksiat dan kemungkaran dpt dicegah dgn berkesan KEPENTINGAN MENCONTOHI SIFAT FATANAH 1. Rajin berusaha 2.Berfikir secara kritis dan kreatif AKIBAT TIDAK Kegagalan dunia dan akhirat MENCONTOHI SIFAT WAJIB RASUL SIFAT MUSTAHIL BAGI RASUL KAZZAB [DUSTA] -Rasul tidak berdusta -Semua perkara yg dissampaikan adalah benar -Allah tidak akan melantiknya sebagai rasul jika ia pendusta. -Umat Islam tidak akan mengetahui kebenaran ajaran Islam KHIANAT [PECAH AMANAH] -Rasul tidak khianat terhadap amanah dan tanggungjawab yg diberikan -Islam dpt berkembang pesat keseluruh dunia - Allah tidak akan melantiknya sebagai rasul jika ia khianat. - Allah tidak menyuruh hambanya mempercayai mereka KITMANUN [MENYEMBUNYIKAN] -Rasul tidak menyembunyikan perkara yg diperintahkan kepadanya -Semua disampaikan dgn penuh ikhlas - Kita dapat mengetahui isi andungan al-Quran dan syariat Islamiah
  • 13.
    13 BALADAH [BODOH] -Rasul tidak bodoh -Sekiranya mereka bodoh sudah tentu mereka tidak dpt melaksanakan amnahyg berat dgn cemerlang SIFAT HARUS BAGI RASUL BASYARIYATUN [SIFAT YANG ADA PADA MANUSIA BIASA] Rasul manusia biasa Mereka mempunyai sifat yang dimiliki oleh manusia seperti makan, minum, tidur, berjalan beristeri,, penat, sakit yang tidak menjejaskan martabat nubuwatun [kenabian] Mereka menanggung kesusahan Tiada sifat yg boleh menjatuhkan martabat mereka sebagai seorang rasul seperti gila dsbnya Unit 3 Latihan 1. Senaraikan tiga sifat yang wajib dan mustahil bagi rasul 2. Carta/MINDA Sifat-sifat Rasul Sifat Wajib Sifat Sifat Harus Mustahil 1.Benar 1._____________ 1.Sifat yang ada pada manusia 2.___________ 2. Pecah Amanah biasa yang tidak _____________ 3.____________ 3.__________________ kerasulannya 4. Bijaksana 4.__________________ Soalan esei 1. Nyatakan empat sifat wajib bagi rasul
  • 14.
    14 2. Apakah perbezaan antara sifat harus bagi rasul dan manusia biasa 3. Tuliskan dalil naqli yang menunjukkan rasul bersifat menyampaikan 4. Huraikan dua kepentingan bersifat denagn sifat-sifat wajib rasul 5. Sebagai murid, bagaimana anda dapat mencontohi sifat terpuji para rasul? UNIT 4: KESAN BERIMAN KEPADA RASUL Kepentingan mencontohi para Rasul Para rasul manusia pilihan Sabda Rasulullah saw; Mereka membawa perkara yg hak Tidak sempurna iman Mereka menjadi mosel dan contoh terbaik seseorg sehingga aku lebih Mereka menjelaskan yang hak dan batil dicintai daripada anak- Bukti keyakinan kita kepada Allah swt anaknya, bapanya dan Dapat melaksanakan syariat Allah swt semua manusia -Riwayat Bukhari AKIBAT MENOLAK SUNNAH RASUL Individu; -Hidup dlm kesesatan -Jauh dari rahmat dan hidayah Allah - Mendapat balasan siksa apai neraka Keluarga dan masyarakat ; -Kehidupan keluarga dan masyarkat porak peranda -Berlaku perpecahan dan perbalahan -Kemungkaran berleluasa Sunnah Rasulullah saw : Perkataan, perbuaatn dan Negara: pengakuan Rasululah saw yg - Negara huru hara kerana perebutan kuasa berkaitan dgn Islam -Tidak membangun Sunnah sumber kedua syariat -Perkembangan ilmu akan sia- sia Islamiah selepas al-Quran - Menolak Sunnah Rasulullah saw dianggap murtad Hukum menolak sunnah Rasulullah saw ; Dan sesiapa yang derhaka kepada Allah dan RasulNya, dan melampaui batas-batas SyariatNya, akan dimasukkan oleh Allah ke dalam api neraka, kekalah dia di dalamnya dan baginya azab seksa yang amat menghinakan .
  • 15.
    15 Mendapat hidyah utk kembali ke jalan Allah swt Kesan berima n Mencintai Rasul lebih dr mencintai diri & keluarga kepad a Rasul Meningkatkan ketaatan kepada Allah swt Memiliki akhlak mulia yg boleh dicontohi indivi du Mendapat kebahagian dunia dan akhirat Membina keluarga bahagia menjamin keharmonian rumahtangga Mengambil berat pendidikan fardhu ain dan fardhu kifayah Anggota keluarga yg kuar beribadat seperti solat berjemaah kelua rga Ibu bapa membesarkan anak-anak dgn penuh kasih sayang Anak yg soleh, taat kpd ibubapa dan tidak menderhaka Memelihara anggota keluarga dari dosa dan azab Mengutamakan perpaduan dan persaudaraan serta saling hormat menghotmati Menggalakkan aktiviti keilmuan dikalangan anggota masyarakat Patuh dan taat kepada Allah swt, rasul dan para pemimpin Masyar akat Berusaha membenteras gejala sosial dlm masyarakat
  • 16.
    16 Melaksanakan tanggungjawab dakwah Dipimpin para pemimpin yg cekap, bersih, amanah, adil & bertanggungjawab Negara Memastikan sumber ekonomi bebas dari sumber haram spt riba ,judi Menegakkan hukum dan perundangan Islam Membina tamadun Islam berasaskan wahyu Unit 4 Latihan Kesan beriman kepada Rasul 1. Nyatakan dua sebab rasul dipilih dari kalangan lelaki 2. Terangkan tiga cara menyayangi dan mencintai Rasulullah saw 3. Jelaskan hukum mengingkari sebahagian rasul 4. Nyatakan tiga ganjaran Allah kepada orang yang taat kepada ajaran nabi dan rasul? 7. Rasul pembawa rahmat dan kebahagiaan kepada umat manusia. Bincangkan tiga implikasi masyarakat Islam yang tidak beriman kepada rasul. 8. Nyatakan tiga kepentingan mencontohi para rasul 9. Kemukakan tiga kesan beriman kepada rasul terhadap individu dan keluarga 10. Huraikan tiga kesan beriman kepada rasul terhadap masyarakat 11. Golongan yang menolak sunnah Rasulullah saw ialah golongan sesat. Kemukakan dua contoh kesesatan golongan ini seperti yang berlaku dalam masyarakat kini.
  • 17.
    17 UNIT 5:’USMATUL RASUL MAKSUD ‘USMATUL RASUL [MAKSUM] Rasul terpelihara daripad melakukan maksiat , dosa dan perkara yang boleh mecemarkan kemuliaan, ketaatan dan kemampuan mereka dalam menyampaikan wahyu Allah swt DALIL Maksudnya: Dan ia tidak memperkatakan (sesuatu yang berhubung dengan ugama Islam) menurut kemahuan dan pendapatnya sendiri. Segala yang diperkatakannya itu (sama ada Al-Quran atau hadis) tidak lain hanyalah wahyu yang diwahyukan kepadanya . Mafhumnya: i. Nabi dan Rasul mendapat bimbingan wahyu. Mereka tidak bercaakap mengikit hawa nafsu. Mereka adalah tepat dan benar 2. Rasul dan Nabi terpilih disis Allah 3. Diutuskan menjadi contoh teladan kepada manusia 4. Terpelihara melakukan perkara yg bercanggah Menjamin kewibawa an para nabi dan rasul Meyakinkan HIKMAT RASUL ULUIL AZMI Menjadi contoh manusia tentang teladan kpd kebenaran risalah manusia dlm yg dibawa semua aspek kehidupan
  • 18.
    18 Memelihara kemuliaan & keaslian wahyu daripada perubahan& penyelewenga n Memudahkan manusia menerima ajaran Islam Sebagai ujian Allah Menjadi contoh kpd manusia sama RASUL DILANTIK dlm melaksanakan ada membenarkan DARI KALANGAN suruhan Allah swt rasul atau MANUSIA dan meninggalkan mendustakannya larangannya Bersesuaian dgn manusia yg mempunyai sifat cekal, sabar & gigih MAKSUD MU’JIZAT RASUL [MUKJIZAT] Perkaar luar biasa yg dikurniakan Allah kpd Nabi dan Rasul. Bertujuan utk membuktikan kebenaran kenabian dan kerasulan mereka serta kesahihan risalah yg d-bawa disamping melemahkan musuh-musuh Allah swt Tidak berlaku pd manusia biasa Tidak boleh dipelajari/ditandingi Antara perkara yg berlaku pd manusia Karamah: Perkara luar biasa kpd manusia yg diguanakn oleh Allah swt kpd hamba Allah yg soleh Contoh kumpulan sashabul Kahfi Irhas: Perkara luar biasa kpd manusia yg bakal dilantik menjadi rasul utk menarik perhatian orang ra,ai Seperti nabi Isa boleh bercakap semasa kecil Ma’unah Perkara luar biasa yg dikurniakan oleh Allah kpd manusia yg beriman sebgai pertolongan Allah swt Contoh: seseorang yang terselamat daripada bahaya maut
  • 19.
    19 Istidraj: Perkara luar biasa kpd manusia yg ingkar perintah Allah; org fasik & kafir Contoh: Allah beri nikmat yg melimpah-limpah, Allah tangguh pembelasannya. Mereka lupa daratan, sombong & menyangka berada di pihak yg benar Sihir: -Perkara luar biasa yg berlaku pd sesiapa shj yg mempelajarinya -Dorongan hawa nafsu utk melakukan kejahatan -Berlaku dgn bantuan jin dan syaitan -Boleh ditandingi dan dikalahkan Jenis mukjizat Contoh : Pukau atau santau Ma’nawi Hissi Mu’jizat yg diketahwi keluar bisaannya Mu’jizat yg dpat dilihat & dirasa dgn dgn akal fikiran Contohnya: al-Quran pancaindera. Contohnya mu’jizat Nabi hanya boleh dirasai kehibatannya setelah Muhammad memperbanyakkan makanan yg dipelajari dan dikajissecara mendalam. sedikit Membenarkan Membuktikan kenabian dan kebenaran risalah yg kerasulan nabi & rasul dibawa Menjawab soalan & Memuliakan rasul menyahut cabaran dan menolong Tujuan Allah mengurniakan mereka mukjizat Meyakinkan umat Meyakinkan org Islam sendiri Melemahkan musuh Menunjukkan kafir akan kekuasaan Allah swt kebenaran islam Contoh mu’jizat para rasul; Nabi Ibrahim tidak hangus dibakar api Unta nabi Saleh keluar dari batu Tongkat nabi Musa jadi ular Nabi Sulaiman boleh memerintah angin Nabi Yunus terselamat dari perut ikan nun’ Nabi Isa boleh menyembuhkan penyait sopak dan buta Nabi Muhamad saw naik kelangit dalam peristiwa iisra’mikraj
  • 20.
    20 Latihan Unit 5 IsmatulRasul 1. Jelaskan pengertian Ma’sum/ Ismatul Rasul 2. Tuliskan dalil naqli mengenai Ismatul Rasul 3. Mengapa para nabi dan rasul perlu bersifat maksum 4. Jelaskan dua keistimewaan sifat maksum para rasul 5. Nyatakan dua sebab rasul dipilih dari kalangan manusia ? 6. Al-Quran adalah mukjizat teragung nabi Muhamad saw. Huraikan kenyataan beserta contoh bagi membuktikan kebenaran 7. Apakah dua pengajaran yang dapat diambil daripada sifat maksum rasul? 8. Apakah maksud mukjizat? 9. Nyatakan dua hikmat Allah swt mengurniakan mukjizat kepada rasul 10. Apakah maksud irhas? 11. Nyatakan mukjizat yang dikurniakan kepada rasul berikut; i. Nabi Isa - _____________________________________________ - _____________________________________________ ii. Nabi Sulaiman - _____________________________________________ - _____________________________________________ iii. Nabi Daud - _____________________________________________ - _____________________________________________ iv. Nabi Musa - _____________________________________________
  • 21.
    21 - _____________________________________________ v. Nabi Nuh - _____________________________________________ - _____________________________________________ B. Mukjizat Nabi Muhammad saw i. Diturunkan kitab__________ i. Diturunkan kitab__________ ii.______________________ ii.______________________ yang merupakan mukjizat yang merupakan mukjizat ________________________ ________________________ terbesar terbesar iii._____________________ iii._____________________ iv.________________________ iv.________________________ hingga dapat digunakan untuk hingga dapat digunakan untuk __________________________ __________________________ berwuduk berwuduk iv. Matahari_________seketika iv. Matahari_________seketika perjalanannya semasa baginda perjalanannya semasa baginda menunjuk_____________kearahnya menunjuk_____________kearahnya
  • 22.
  • 23.
  • 24.
  • 25.