DOCTORAL SEMINAR
- II
Stress breeding strategies for
addressing abiotic stresses in
rice
KALYAN BODEMPUDI
BAD/2015-04
DEPT. OF GENETICS AND PLANT BREEDING
COURSE IN-CHARGE – DR. Y. ASHOKA RANI
CHAIRMAN – Dr. V. SATYANARAYANA RAO
Aim of this presentation
 Addressing the novel
breeding strategies in
developing abiotic stress
tolerance in rice
Highlighting the potential of
novel physiological
manipulations
Achievements so far
CLIM
ATE
CHANGE
ABIO
TIC
STRESS
PHYSIOLOGY
CRO
P
IM
PRO
VEM
EN
T
 A change of climate attributed to human
activity that alters the composition of the
global atmosphere over comparable time
periods
(UNFCCC).
A change in climate identified by changes in
the mean or the variability of its properties,
and that persists for an extended period,
typically decades or longer.
(IPCC).
Predicted effects of climate change on agriculture over the next 50 years
Climatic
element
Expected changes by
2055’s
Confidence in
prediction
Effects on agriculture
C02 Increase from
360 ppm to
450-600 ppm
Very high Good for crops:
Increased
photosynthesis; reduced
water use
Sea level rise Rise by 10-15 cm
increased in south
and offset in north
by natural
subsistence/
rebound
Very high Loss of land, coastal
erosion flooding,
salinisation of
groundwater
Temperature Rise by 1-2°C.
Winters warming
more than summers.
Increased frequency
of heat waves
High Faster, shorter, earlier
growing seasons, range
moving north and to
higher altitudes, heat
stress risk, increased
evapotranspiration
Climatic element Expected changes by
2055’s
Confidence in
prediction
Effects on agriculture
Precipitation Seasonal changes by ±
10%
Low Impacts on drought risk,
water logging, irrigation
supply, transpiration
Storminess Increased wind speeds,
especially in north.
More intense rainfall
events
Very low Lodging, soil erosion,
reduced infiltration of
rainfall
Variability Increases across most
climatic variables.
Predictions uncertain
Very low Changing risk of damaging
events (heat waves, frost,
droughts, floods) which
effect crops and timing of
farming operations
Source: Climate Change and Agriculture, MAFF (2000)
Predicted effects of climate change on agriculture over the next 50 years
Contribution of different sectors in world to climate change
(Sources of Greenhouse Gas emissions)
Source: IPCC 2007
The global warming is attributing
towards the increasing temperatures every
year, leading a decrease in food
production globally.
The land area is constant and population
growth is @ geometric progression and
food production @ arithmetic progression.
So there is a need to develop new
varieties that can tolerate the underlying
abiotic stress.
RICE
•Staple food crop total production around 600 million
ton
•Occupying 11% of the world’s total arable land
•It supplies 2,808 calories/person/day,
•Which represents 21% of the total calorie supply.
• It is source of income for more than 100 million
householders around the world.
Heat (high temperature
and humidity)
 Drought
 Salinity and
 Submergence
Abiotic stresses that will aggravate under
climate change includes …
 The most likely scenario where plant
breeding targets need establishing is…
 Higher temperatures, which will reduce crop
productivity.
 Increase in CO2 concentration is certain with
both direct and indirect effects.
 Increasing frequency of drought is highly
probable.
 Increase in the areas affected by salinity is
highly probable.
 Increasing frequency of biotic stress is also
highly probable. (Ceccarelli et al 2010)
HEAT TOLERANCE
Higher temperatures can affect rice
yields through two principal pathways
(i) Max temperatures that cause—in
combination with high humidity—spikelet
sterility and adversely affect grain
quality and
(ii) Increased nighttime temperatures
that may reduce assimilate accumulation
(Peng et al, 2004 )
• By end of 21st
Century, the earth’s
climate is predicted to warm by an
average of 2–4°C (IPCC, 2007).
• Emission of GHG’s such as CO2, CH4 and
N2O from agricultural systems is one of
the major sources contributing to this
global increase of temperature.
(Smith & Olesen 2010)
With every 1o
C rise in
temperature, yield drop by 10%
How to…………………………………
????????????????
• Cornell researchers have
taken a leap towards meeting
those needs by discovering a gene
that could lead to new varieties of staple
crops with 50% higher yields.
• The gene, called Scarecrow, is the
first discovered to control a special
leaf structure, known as Kranz
anatomy, which leads to more efficient
photosynthesis.
(Slewinski et al 2012)
• To meet the global demand of food ,
the International Rice Research
Institute (IRRI), through the
International C4 Rice Consortium, is
developing C4 rice, a new kind of rice
equipped with a more powerful “engine”
for transforming carbon dioxide (CO2)
and solar energy into food.
The photosynthesis in C3 plants such as rice is
not as efficient because of a wasteful process
called photorespiration in mesophyll cells.
In C4 photosynthesis, CO2 is concentrated in
the bundle sheath cells where photorespiration
is negligible.
The good thing about C4 rice is that it can
thrive under high temperature caused by global
warming, and with a decreasing fertilizer and
water supply.
Jagadish et al., (2007) reported that
spikelet exposed to ≥35˚C temp for 5days
during flowering became sterile, he further
observed a reduction to the tune of 0.6
tonnes/ha for every 10
C rise in temperature
in rice crop.
Rice grows optimally at 20-350
C,sensitive to
higher temperature during flowering.
Sterility is caused by poor anther
dehiscence and low pollen production.
Four QTLs (qHTSF1.2, qHTSF2.1, qHTSF3.1 and
qHTSF4.1) were identified in the IR64/Giza178
population, and two other QTLs (qHTSF6.1 and
qHTSF11.2) were identified in the
Milyang23/Giza178 population.
 Heat tolerance in rice at flowering stage is
controlled by several QTLs with small effects
and stronger heat tolerance could be attained
through pyramiding validated heat tolerance
QTLs.
 QTL qHTSF4.1 was consistently detected across
different genetic backgrounds and could be an
important source for enhancing heat tolerance
in rice at flowering stage.
High-yielding varieties—IR36, IR64,
Swarna, and Sambha Mahsuri —grown in
rainfed areas are breed for irrigated
ecosystems only.
• In drought years, these varieties
inflict high yield losses, leading to a
sudden decline in the country’s rice
production.
DROUGHT TOLERANCE
• The earlier approach of improving grain
yield under drought through selection on
secondary traits such as…
Root architecture
Leaf water potential
Panicle water potential
Osmotic adjustment and
Relative water content
did not yield the expected results to
improve yield under drought.
(Fukai et al., 1999;
Price and Courtois, 1999;
Pantuwan et al., 2002)
By employing direct selection for grain yield
under drought, several promising breeding
lines for rainfed lowlands and uplands have
been identified.
(Verulkar et al., 2010 ;
Mandal et al., 2010).
International team led by the National
Institute of Agro-biological Sciences (NIAS) in
Japan, which includes scientists from the
International Center for Tropical Agriculture
(CIAT), has discovered the DEEPER ROOTING
1 (DRO1) gene that makes the roots of rice
plants grow downward instead of outward.
• This allows the plants to reach water
held deeper in the soil. Plants with
DRO1 can continue to grow even under
extreme water stress.
• The researchers also found that the
DRO1 gene appears to change only the
angle of root growth and slightly
increase the length of the root tips,
rather than the overall root density.
• The meaning that energy is not diverted
away from the production of grain
effectively.
Uga et al.
IR64(1985) has been widely grown in
asia with high yield potential, good
grain quality, wide adaptability, and
good disease resistance but has short
roots and is drought prone.
Although IR64 already has the DRO1
gene, the plant cannot produce the
necessary proteins that enable the
gene to function.
Improving a popular variety
The scientists crossbred IR64 with Kinandang
Patong, a deep-rooting upland rice variety from
the Philippines.
The roots of the resulting plants were able to
reach more than twice as deep as those of
IR64.
When tested under simulated conditions of
moderate drought, IR64 yields decreased by
almost 60%, while the crossbreeds suffered
only a 10% yield loss.
Under extreme drought, IR64 failed completely,
but the new rice plants continued to produce
grain— about 30% of the yield of unstressed
rice plants growing under normal conditions.
Figure 1: Phenotypic characterization and
cloning of DRO1.
Figure 2: Effect of DRO1 on root growth angle
and root gravitropic curvature.
Figure 3: Expression analysis of DRO1.
Figure 4: Molecular characterization of DRO1.
Figure 5: Effect of DRO1 on the response to
drought-induced stress.
FLOOD TOLERANCE
• Flash floods and typhoons result in heavy
production losses in paddy rice-necessitated
for breeding towards submergence tolerance.
•Local rice landraces cherished by farmers are
adapted to extremes in water availability,
including tolerance to flooding or submergence
 These can be source of genetic
variation used to improve the
adaptability of rice to
submergence.
Bailey-Serres et al. (2010)
• Typically during a flood, rice plants will
extend the length of their leaves and
stem in an attempt to escape water
submergence.
• In 2006 the gene SUB1A, derived
from an Indian rice variety grown in
Orissa, was isolated and the genetic
code controlling submergence tolerance
was identified.
• SUB1A gene is activated when the
plants are submerged, effectively
making the plant dormant, allowing it to
conserve energy until the floodwater
recedes. This gene also induces tillering
once water has receded.
• Six rice “mega varieties” - flood-
tolerant versions of high yielding local
rice varieties, popular with farmers and
consumers - were tried and tested on
farmers’ fields across the region.
 The first variety developed, Swarna-Sub1,
showed high survival under submerged
conditions and gave yield advantages of one
to three tons per hectare over Swarna when
submerged.
 Swarna is the number one rice variety in
India producing a high yield, requires 25%
less nitrogen, as widely claimed by the
farmers.
SALINITY TOLERANCE
Salinity is one of the major impediments to
enhancing production in rice growing areas
worldwide.
 1/5th
of irrigated arable lands globally
reported to be influenced by high soil
salinity .
 Approx. 20% of irrigated areas are
estimated to suffer from salinization
problems.
This is more serious since irrigated areas are
responsible for one-third of world’s food
production.
Morphological symptoms:
• White leaf tip followed by tip burning (salinity)
• Leaf browning & death (sodicity)
• Stunted plant growth
• Low tillering
• Spikelet sterility
• Low harvest index
• Less florets per panicle
• Less 1000 grain weight
• Low grain yield
• Change in flowering duration
• Leaf rolling
• White leaf blotches
• Poor root growth
• Patchy growth in field
Physiological and biochemical symptoms
•High Na+
transport to shoot and accumulation.
•High Cl-
uptake
•Lower K+
uptake
•Low P and Zn uptake
•Change in esterase isozyme pattern
•Increase of nontoxic organic compatible solutes
•Increase in Polyamine levels
•Increase level of ROS
•Quick response for the partial closure of
stomata on salt stress signaling
The ideal high yielding salinity tolerant
variety..
•Good initial vigour
•Highly tissue tolerance
•Good excluder
•Minimum per day uptake of Na+
•High uptake of K+
per day
•Low Cl-
uptake
•Low Na+
/ K+
ratio
•Agronomically superior with high yield potential
(plant type + grain quality)
• Using the marker-assisted backcrossing (MABC) to
develop a new salt tolerance rice cultivar is one of
the feasible methods to cope with these
devastating changes.
To improve rice salt tolerance in BT7 cultivar,
FL478 was used as a donor parent to introgress
the Saltol QTL conferring salt tolerance into
BT7.
• Three backcrosses were conducted and
successfully transferred positive alleles of
Saltol from FL478 into BT7.
• The plants numbers IL-30 and IL-32 in BC3F1
population expected recurrent genome recovery
of up to 99.2% and 100%, respectively.
• All improved lines had Saltol allele similar to
the donor parent FL478, whereas their
agronomic performances were the same as the
original BT7.
Linh et al. (2012)
N. benthamiana is an extremophile
originating from a population that has
retained a mutation in Rdr1 thereby
traded its defence capacity for early
vigour and survival in the extreme habitat
of central Australia.
Silencing the functional allele
in a wild strain rendered it
hyper-susceptible and was
associated with a doubling of
seed size and enhanced early
growth rate.
Bally et al. (2015)
CONCLUSION
•Climate change is expected to effect , critically
the food grain production across the globe in the
near future.
•Anticipating the outcome of its effect, focus
was shifted towards climate resilient crops using
different tools of conventional as well as
molecular breeding.
•Rice breeding through C4 rice is working ahead
to overcome the challenges of climate change
and food security.
Resilience to climate change is a big thrust in
improving varieties that will produce more
with the same amount of resources.
 The 44 new types of rice released in 2013
include nine salt- tolerant varieties in the
Philippines, three flood-tolerant varieties in
South Asia, and six in sub-Saharan Africa. 
 Owing to variation in climatic conditions over
the regions, experiments focusing the
location specific studies have great
significance besides the actual research for
sustainability.
“It is not the strongest of the species that
survive, nor the most intelligent, but the one
most responsive to change”
CHARLES DARWIN
Abiotic stresses in rice

Abiotic stresses in rice

  • 2.
    DOCTORAL SEMINAR - II Stressbreeding strategies for addressing abiotic stresses in rice KALYAN BODEMPUDI BAD/2015-04 DEPT. OF GENETICS AND PLANT BREEDING COURSE IN-CHARGE – DR. Y. ASHOKA RANI CHAIRMAN – Dr. V. SATYANARAYANA RAO
  • 3.
    Aim of thispresentation  Addressing the novel breeding strategies in developing abiotic stress tolerance in rice Highlighting the potential of novel physiological manipulations Achievements so far
  • 4.
  • 5.
  • 6.
     A changeof climate attributed to human activity that alters the composition of the global atmosphere over comparable time periods (UNFCCC). A change in climate identified by changes in the mean or the variability of its properties, and that persists for an extended period, typically decades or longer. (IPCC).
  • 7.
    Predicted effects ofclimate change on agriculture over the next 50 years Climatic element Expected changes by 2055’s Confidence in prediction Effects on agriculture C02 Increase from 360 ppm to 450-600 ppm Very high Good for crops: Increased photosynthesis; reduced water use Sea level rise Rise by 10-15 cm increased in south and offset in north by natural subsistence/ rebound Very high Loss of land, coastal erosion flooding, salinisation of groundwater Temperature Rise by 1-2°C. Winters warming more than summers. Increased frequency of heat waves High Faster, shorter, earlier growing seasons, range moving north and to higher altitudes, heat stress risk, increased evapotranspiration
  • 8.
    Climatic element Expectedchanges by 2055’s Confidence in prediction Effects on agriculture Precipitation Seasonal changes by ± 10% Low Impacts on drought risk, water logging, irrigation supply, transpiration Storminess Increased wind speeds, especially in north. More intense rainfall events Very low Lodging, soil erosion, reduced infiltration of rainfall Variability Increases across most climatic variables. Predictions uncertain Very low Changing risk of damaging events (heat waves, frost, droughts, floods) which effect crops and timing of farming operations Source: Climate Change and Agriculture, MAFF (2000) Predicted effects of climate change on agriculture over the next 50 years
  • 9.
    Contribution of differentsectors in world to climate change (Sources of Greenhouse Gas emissions) Source: IPCC 2007
  • 10.
    The global warmingis attributing towards the increasing temperatures every year, leading a decrease in food production globally. The land area is constant and population growth is @ geometric progression and food production @ arithmetic progression. So there is a need to develop new varieties that can tolerate the underlying abiotic stress.
  • 11.
    RICE •Staple food croptotal production around 600 million ton •Occupying 11% of the world’s total arable land •It supplies 2,808 calories/person/day, •Which represents 21% of the total calorie supply. • It is source of income for more than 100 million householders around the world.
  • 12.
    Heat (high temperature andhumidity)  Drought  Salinity and  Submergence Abiotic stresses that will aggravate under climate change includes …
  • 13.
     The mostlikely scenario where plant breeding targets need establishing is…  Higher temperatures, which will reduce crop productivity.  Increase in CO2 concentration is certain with both direct and indirect effects.  Increasing frequency of drought is highly probable.  Increase in the areas affected by salinity is highly probable.  Increasing frequency of biotic stress is also highly probable. (Ceccarelli et al 2010)
  • 14.
    HEAT TOLERANCE Higher temperaturescan affect rice yields through two principal pathways (i) Max temperatures that cause—in combination with high humidity—spikelet sterility and adversely affect grain quality and (ii) Increased nighttime temperatures that may reduce assimilate accumulation (Peng et al, 2004 )
  • 15.
    • By endof 21st Century, the earth’s climate is predicted to warm by an average of 2–4°C (IPCC, 2007). • Emission of GHG’s such as CO2, CH4 and N2O from agricultural systems is one of the major sources contributing to this global increase of temperature. (Smith & Olesen 2010)
  • 16.
    With every 1o Crise in temperature, yield drop by 10% How to………………………………… ????????????????
  • 17.
    • Cornell researchershave taken a leap towards meeting those needs by discovering a gene that could lead to new varieties of staple crops with 50% higher yields. • The gene, called Scarecrow, is the first discovered to control a special leaf structure, known as Kranz anatomy, which leads to more efficient photosynthesis. (Slewinski et al 2012)
  • 20.
    • To meetthe global demand of food , the International Rice Research Institute (IRRI), through the International C4 Rice Consortium, is developing C4 rice, a new kind of rice equipped with a more powerful “engine” for transforming carbon dioxide (CO2) and solar energy into food.
  • 21.
    The photosynthesis inC3 plants such as rice is not as efficient because of a wasteful process called photorespiration in mesophyll cells. In C4 photosynthesis, CO2 is concentrated in the bundle sheath cells where photorespiration is negligible. The good thing about C4 rice is that it can thrive under high temperature caused by global warming, and with a decreasing fertilizer and water supply.
  • 24.
    Jagadish et al.,(2007) reported that spikelet exposed to ≥35˚C temp for 5days during flowering became sterile, he further observed a reduction to the tune of 0.6 tonnes/ha for every 10 C rise in temperature in rice crop. Rice grows optimally at 20-350 C,sensitive to higher temperature during flowering. Sterility is caused by poor anther dehiscence and low pollen production.
  • 26.
    Four QTLs (qHTSF1.2,qHTSF2.1, qHTSF3.1 and qHTSF4.1) were identified in the IR64/Giza178 population, and two other QTLs (qHTSF6.1 and qHTSF11.2) were identified in the Milyang23/Giza178 population.  Heat tolerance in rice at flowering stage is controlled by several QTLs with small effects and stronger heat tolerance could be attained through pyramiding validated heat tolerance QTLs.  QTL qHTSF4.1 was consistently detected across different genetic backgrounds and could be an important source for enhancing heat tolerance in rice at flowering stage.
  • 28.
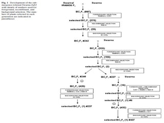
    High-yielding varieties—IR36, IR64, Swarna,and Sambha Mahsuri —grown in rainfed areas are breed for irrigated ecosystems only. • In drought years, these varieties inflict high yield losses, leading to a sudden decline in the country’s rice production. DROUGHT TOLERANCE
  • 29.
    • The earlierapproach of improving grain yield under drought through selection on secondary traits such as… Root architecture Leaf water potential Panicle water potential Osmotic adjustment and Relative water content did not yield the expected results to improve yield under drought. (Fukai et al., 1999; Price and Courtois, 1999; Pantuwan et al., 2002)
  • 30.
    By employing directselection for grain yield under drought, several promising breeding lines for rainfed lowlands and uplands have been identified. (Verulkar et al., 2010 ; Mandal et al., 2010).
  • 31.
    International team ledby the National Institute of Agro-biological Sciences (NIAS) in Japan, which includes scientists from the International Center for Tropical Agriculture (CIAT), has discovered the DEEPER ROOTING 1 (DRO1) gene that makes the roots of rice plants grow downward instead of outward.
  • 32.
    • This allowsthe plants to reach water held deeper in the soil. Plants with DRO1 can continue to grow even under extreme water stress. • The researchers also found that the DRO1 gene appears to change only the angle of root growth and slightly increase the length of the root tips, rather than the overall root density. • The meaning that energy is not diverted away from the production of grain effectively.
  • 36.
  • 38.
    IR64(1985) has beenwidely grown in asia with high yield potential, good grain quality, wide adaptability, and good disease resistance but has short roots and is drought prone. Although IR64 already has the DRO1 gene, the plant cannot produce the necessary proteins that enable the gene to function. Improving a popular variety
  • 39.
    The scientists crossbredIR64 with Kinandang Patong, a deep-rooting upland rice variety from the Philippines. The roots of the resulting plants were able to reach more than twice as deep as those of IR64. When tested under simulated conditions of moderate drought, IR64 yields decreased by almost 60%, while the crossbreeds suffered only a 10% yield loss. Under extreme drought, IR64 failed completely, but the new rice plants continued to produce grain— about 30% of the yield of unstressed rice plants growing under normal conditions.
  • 40.
    Figure 1: Phenotypiccharacterization and cloning of DRO1.
  • 41.
    Figure 2: Effectof DRO1 on root growth angle and root gravitropic curvature.
  • 42.
    Figure 3: Expressionanalysis of DRO1.
  • 43.
    Figure 4: Molecularcharacterization of DRO1.
  • 44.
    Figure 5: Effectof DRO1 on the response to drought-induced stress.
  • 49.
    FLOOD TOLERANCE • Flashfloods and typhoons result in heavy production losses in paddy rice-necessitated for breeding towards submergence tolerance. •Local rice landraces cherished by farmers are adapted to extremes in water availability, including tolerance to flooding or submergence  These can be source of genetic variation used to improve the adaptability of rice to submergence.
  • 53.
  • 54.
    • Typically duringa flood, rice plants will extend the length of their leaves and stem in an attempt to escape water submergence. • In 2006 the gene SUB1A, derived from an Indian rice variety grown in Orissa, was isolated and the genetic code controlling submergence tolerance was identified.
  • 55.
    • SUB1A geneis activated when the plants are submerged, effectively making the plant dormant, allowing it to conserve energy until the floodwater recedes. This gene also induces tillering once water has receded. • Six rice “mega varieties” - flood- tolerant versions of high yielding local rice varieties, popular with farmers and consumers - were tried and tested on farmers’ fields across the region.
  • 58.
     The firstvariety developed, Swarna-Sub1, showed high survival under submerged conditions and gave yield advantages of one to three tons per hectare over Swarna when submerged.  Swarna is the number one rice variety in India producing a high yield, requires 25% less nitrogen, as widely claimed by the farmers.
  • 60.
    SALINITY TOLERANCE Salinity isone of the major impediments to enhancing production in rice growing areas worldwide.  1/5th of irrigated arable lands globally reported to be influenced by high soil salinity .  Approx. 20% of irrigated areas are estimated to suffer from salinization problems. This is more serious since irrigated areas are responsible for one-third of world’s food production.
  • 61.
    Morphological symptoms: • Whiteleaf tip followed by tip burning (salinity) • Leaf browning & death (sodicity) • Stunted plant growth • Low tillering • Spikelet sterility • Low harvest index • Less florets per panicle • Less 1000 grain weight • Low grain yield • Change in flowering duration • Leaf rolling • White leaf blotches • Poor root growth • Patchy growth in field
  • 62.
    Physiological and biochemicalsymptoms •High Na+ transport to shoot and accumulation. •High Cl- uptake •Lower K+ uptake •Low P and Zn uptake •Change in esterase isozyme pattern •Increase of nontoxic organic compatible solutes •Increase in Polyamine levels •Increase level of ROS •Quick response for the partial closure of stomata on salt stress signaling
  • 63.
    The ideal highyielding salinity tolerant variety.. •Good initial vigour •Highly tissue tolerance •Good excluder •Minimum per day uptake of Na+ •High uptake of K+ per day •Low Cl- uptake •Low Na+ / K+ ratio •Agronomically superior with high yield potential (plant type + grain quality)
  • 65.
    • Using themarker-assisted backcrossing (MABC) to develop a new salt tolerance rice cultivar is one of the feasible methods to cope with these devastating changes. To improve rice salt tolerance in BT7 cultivar, FL478 was used as a donor parent to introgress the Saltol QTL conferring salt tolerance into BT7.
  • 66.
    • Three backcrosseswere conducted and successfully transferred positive alleles of Saltol from FL478 into BT7. • The plants numbers IL-30 and IL-32 in BC3F1 population expected recurrent genome recovery of up to 99.2% and 100%, respectively. • All improved lines had Saltol allele similar to the donor parent FL478, whereas their agronomic performances were the same as the original BT7.
  • 67.
  • 72.
    N. benthamiana isan extremophile originating from a population that has retained a mutation in Rdr1 thereby traded its defence capacity for early vigour and survival in the extreme habitat of central Australia. Silencing the functional allele in a wild strain rendered it hyper-susceptible and was associated with a doubling of seed size and enhanced early growth rate. Bally et al. (2015)
  • 75.
    CONCLUSION •Climate change isexpected to effect , critically the food grain production across the globe in the near future. •Anticipating the outcome of its effect, focus was shifted towards climate resilient crops using different tools of conventional as well as molecular breeding. •Rice breeding through C4 rice is working ahead to overcome the challenges of climate change and food security.
  • 76.
    Resilience to climatechange is a big thrust in improving varieties that will produce more with the same amount of resources.  The 44 new types of rice released in 2013 include nine salt- tolerant varieties in the Philippines, three flood-tolerant varieties in South Asia, and six in sub-Saharan Africa.   Owing to variation in climatic conditions over the regions, experiments focusing the location specific studies have great significance besides the actual research for sustainability.
  • 77.
    “It is notthe strongest of the species that survive, nor the most intelligent, but the one most responsive to change” CHARLES DARWIN