ABET
Self-Study Report
Industrial Engineering Program
University of Puerto Rico
Mayagüez, P.R.
June 19, 2008
CONFIDENTIAL
The information supplied in this Self-Study Report is for the confidential use of ABET and its
authorized agents, and will not be disclosed without authorization of the institution concerned,
except for summary data not identifiable to a specific institution.
2
Table of Contents
BACKGROUND INFORMATION ................................................................................... 3
CRITERION 1. STUDENTS............................................................................................ 14
CRITERION 2. PROGRAM EDUCATIONAL OBJECTIVES ...................................... 24
CRITERION 3. PROGRAM OUTCOMES AND ASSESSMENT ................................. 48
CRITERION 4. CONTINUOUS IMPROVEMENT........................................................ 82
CRITERION 5. CURRICULUM...................................................................................... 93
CRITERION 6. FACULTY............................................................................................ 106
CRITERION 7. FACILITIES......................................................................................... 131
CRITERION 8. SUPPORT............................................................................................. 136
CRITERION 9. PROGRAM CRITERIA................................................................. 141140
APPENDIX A – COURSE SYLLABI ..................................................................... 143142
Appendix A1: Industrial Engineering Courses..................................................... 144143
Appendix A2: Non-IE Engineering Sciences ........................................... 213212212212
Appendix A3: Math & Basic Sciences ..................................................... 234233234234
Appendix A4: General Education............................................................. 246245246246
APPENDIX B – FACULTY RESUMES ..................................................... 256255256256
APPENDIX C – LABORATORY EQUIPMENT.................................. 256255256256300
APPENDIX D – INSTITUTIONAL SUMMARY................................. 256255256256306
3
Self-Study Report
Industrial Engineering
Bachelor of Science in Industrial Engineering
University of Puerto Rico at Mayagüez
BACKGROUND INFORMATION
1. Contact Information
Dr. Ramón Vásquez – Dean of the College of Engineering (CoE)
Dean Office
University of Puerto Rico
P.O. Box 9040
Mayagüez, PR 00681
Tel: (787) 265-3822
(787) 832-4040 x. 3508
Fax: (787) 833-1190
reve@ece.uprm.edu
Dr. Agustín Rullán – Department Head
Industrial Engineering Department
University of Puerto Rico
P.O. Box 9043
Mayagüez, PR 00681
Tel: (787) 265-3819
Fax: (787) 265-3820
arullan@ece.uprm.edu
Dr. María Irizarry – IE ABET Coordinator
Industrial Engineering Department
University of Puerto Rico
P.O. Box 9043
Mayagüez, PR 00681
Tel: (787) 265-3819 x. 3220
Fax: (787) 265-3820
mariai@ece.uprm.eduu
4
2. Program History
The Department of Industrial Engineering is part of the College of Engineering at the
University of Puerto Rico at Mayagüez (UPRM). It was established in 1954. That was the
beginning of the five-year program toward a BSIE offered by the department. Since its
establishment, the first major curricular revision was approved in November 1984. The
changes were as follows:
1. Courses which changed in description and titles were: ININ 4009 (Work
Measurement), ININ 4011 (Probability Theory for Engineers), ININ 4012
(Statistics for Engineers), ININ 4015 (Engineering Economic Analysis), ININ
4021 (Deterministic Models in Operations Research), ININ 4022 (Probabilistic
Models in Operations Research), ININ 4029 (Human Behavior in Work
Organizations), ININ 4035 (Human Resource Planning) and ININ 4039
(Production Planning and Control I).
2. Courses ININ 4075 (Production Planning and Control II) and ININ 5565
(Measurement and Prediction of Product Reliability) changed from temporary to
permanent.
3. New courses were added: ININ 4085 (Accounting for Engineers), ININ 4086
(Cost Analysis and Control), ININ 4077 (Work Systems Design), ININ 4057
(Real Time Process Control), ININ 4078 (Statistical Quality Control), ININ 4040
(Facility Layout Design), and ININ 4079 (Design Project).
In January 2000 a minor revision was approved where the course ININ 4011 (Probability
Theory for Engineers) was substituted by course ININ 4010 (Probability and Statistics for
Engineers) and course ININ 4012 (Statistics for Engineers) was substituted by course
ININ 4020 (Applied Industrial Statistics). In February 2003 a second minor revision was
approved where the course MATE 4009 (Differential Equations) was substituted by ININ
4145 (Differential Equations and Lineal Algebra). Currently, the department is working
in a major curricular revision. Details are presented in Criterion 4, Continuous
Improvement.
Effective in the spring semester of academic year 2007-2008, as part of the process of
continuous improvement, a laboratory was added to ININ 4010 (Probability and Statistics
for Engineers). This was done to improve the course passing rate. Details are presented in
Criterion 4, Continuous Improvement.
In 1982-83 the graduate program was established with a Master in Engineering (ME).
Currently, the program offers three options: Management Systems, Quality Control, and
Manufacturing Systems. During academic year 1996-1997 the University approved the
graduate program of Master of Science in Industrial Engineering with the options of
thesis and no thesis. The new Masters options have been available since the fall of 1998.
5
3. Options
The Industrial Engineering Department offers a program leading to a Bachelor of Science
degree in Industrial Engineering. It is a five-year program which prepares professionals
for the practice of Industrial Engineering in Puerto Rico and elsewhere. Graduates from
the Industrial Engineering program are prepared to work in manufacturing, service and
governmental organizations. Employers of some of our industrial engineering graduates
include:
• Manufacturing industries such as pharmaceuticals, textiles, food processing,
electronics, clothing and shoes, health and hospital related products.
• Services industries such as: banks, hospitals, supermarket chains, furniture chains,
communications, managerial consultants, system developers, public utilities, and
cooperatives.
The program also offers students the option of completing courses towards a Certificate
in Project Management. The certificate requires 12 credit hours out of which 9 are from
required courses and 3 are from an elective course. The required courses and a list of
electives among which students can choose from are listed in Table B.1.
Table B.1 Courses for the Certificate in Project Management
Required Courses:
Course
Credit
Hours Description
ADMI 4085 3 Fundamentals of Project Management
INGE 4008 3 Interdisciplinary Approaches to Project Management
ININ 5575 or
ININ 4018
3 Sequencing and Scheduling of Resources or
Digital Computer Simulation
Elective Course:
ININ 5505 3 Total Quality Management
ININ 4018 3 Digital Computer Simulation
ININ 4035 3 Human Resource Planning
ADMI 3155 3 Creativity and Entrepreneurial Innovation
ADMI 3315 3 Fundamentals of E-commerce
ADMI 3100 3 New Business Development
GERH 4027 3 Leadership in Organizations
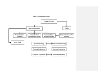
4. Organizational Structure
The College of Engineering (CoE) is the largest educational unit at UPRM. The CoE is
directed by the Dean of Engineering. The organizational structure of the College of
Engineering is presented in Figure B.1. The Office of the Dean coordinates the operations
within the CoE. The Dean is aided in this task by:
6
• The Associate Dean for Academic Affairs in charge of the academic issues.
• The Assistant Dean for Administrative Affairs in charge of the budget issues.
• The Associate Dean for Research in charge of overseeing all research activities
which occur in the different engineering departments.
• The System for the Evaluation of Education (SEED) Office assists the faculty,
staff and students in the design and implementation of program and student
learning outcomes, and their assessment strategies.
• The Cooperative (COOP) Education Office reporting to the Associate Dean of
Academic Affairs in charge of managing the COOP Education Program.
As explained in the undergraduate catalog, the Cooperative Education Program
complements college studies with on-the-job experience alternating study and work
periods. Student participation in the program is voluntary; however, interested students
are carefully screened by the Cooperative Education Office of the College of
Engineering. Work-study periods are scheduled for each student to provide a multitude of
learning opportunities available in business, industry, and public agencies which become
an integral part of a more comprehensive career-oriented college education.
The Office of Continuous Improvement and Assessment (OMCA for its abbreviation in
Spanish) was created in September 8, 2005 as certified in Certification number 05-06-091
of the Administrative Board to support the different academic units within UPRM in their
processes for assessment and continuous improvement.
The CoE has six academic departments: (1) Industrial Engineering, (2) Mechanical
Engineering, (3) Electrical and Computer Engineering, (4) Civil Engineering, (5)
Chemical Engineering, and (6) Materials and Engineering Sciences.
The administrative personnel of the Industrial Engineering Department consists of a
Department Head, an Associate Department Head, an Academic Advisor, three
administrative assistants, and two computer technicians.
7
Figure B.1 Organizational Structure
Dean of Engineering
Associate Dean
Administrative Affairs
SEED Office
Associate Dean
Academic Affairs
Associate Dean
Research
Cooperative Education
Program
UPRM Chancellor
Civil Engineering Mechanical Engineering
Electrical Engineering
Industrial EngineeringComputer Engineering
Chemical Engineering
OMCADean of Engineering
Associate Dean
Administrative Affairs
SEED Office
Associate Dean
Academic Affairs
Associate Dean
Research
Cooperative Education
Program
UPRM Chancellor
Civil Engineering Mechanical Engineering
Electrical Engineering
Industrial EngineeringComputer Engineering
Chemical Engineering
OMCA
8
5. Program Delivery Modes
The Bachelor of Science in Industrial Engineering program is designed for full-time day
students. It takes ten semesters (five years) for completion. The program requires a total
of 175 credits, so the students have to take an average of 17.5 credits per semester. All of
our courses are offered on-campus. However, some of our courses require projects which
are carried out in manufacturing or service companies. Therefore, as designed, the
curriculum gives students the opportunity to leave the campus and address real world
problems. Also, students can register in ININ 4995, Engineering Practice for COOP
students, for six credit hours, and ININ 4046, Industrial Engineering Practice for 3 credit
hours. This offers students additional opportunities to gain experience prior to graduation.
6. Concerns from the Previous Evaluation and Actions Taken
No deficiencies were noted in the 2002 accreditation visit. However, there were a few
areas of concern. The following observations were made in the ABET final statement
about the Industrial Engineering Department:
A. Criterion 2. Program Educational Objectives.
“There is a concern that the effectiveness of the metrics in determining achievement
of the objectives is unclear. The faculty indicates that the metrics are in transition due
to a recent change in objectives and that a clearer understanding of metric
effectiveness will emerge.”
A committee was formed to redesign the questionnaires sent to alumni, employers
and graduating students. Both, the questions and the scales were changed. Only on the
employers questionnaire respondents are asked to rate not only the alumni’s level of
performance, but also the level of importance of each skill. The metric chosen for the
evaluation of performance on each educational objective was the percentage of
responses on “strongly disagree” and “disagree”. We decided to analyze results using
scatter diagrams. Our goal was based on the level of importance given by employers
to each educational objective assessed. On those rated 100% of the times as “very
important” or “extremely important” the goal was set to a maximum of 10%
responses given as “weak” or “very weak”. On those educational objectives never
rated as “very important” or “extremely important” the goal was set to a maximum of
20% responses as “weak” or “very weak”. An example is presented in Figure B.2.
9
Figure B.2: Scatter diagram on responses from alumni
Those educational objectives with results falling to the right of the goal line represent
the areas of opportunity for improvement.
B. Criterion 5. Faculty and Criterion 7. Institutional Support and Financial Resources.
“The industrial engineering program employs nine part-time instructors, as well as
two non-tenure-track full-time instructors and a visiting professor to meet its
instructional needs. These temporary faculty members are currently teaching
approximately 40% of the required industrial engineering undergraduate courses.
Although there is a long history of funds being allocated to support these temporary
faculty positions, there is a concern that the lack of permanent funding makes it
difficult to ensure “…the continued professional development of a well-qualified
faculty.”
The trend in the number of faculty members is presented in Table B.2. It shows the
number of tenured or tenure track professors, visiting professors and temporary
faculty members for the past five academic years. The table includes two professors
from the College of Business Administration who, for many years, on a regular basis
have additional compensations to teach ININ 4029 and ININ 4035. Our students are
required to take only one of those two courses. The table includes also one professor
with a joint appointment between the College of Business Administration and the
Industrial Engineering Department.
In academic year 2002-2003 we had 13 tenured and non tenure-track professors. At
the end of academic year 2002-2003 Dr. Merbil González retired. For academic year
2003-2004 Dr. Randy Martens was hired as a tenure-track professor, for a total of 12
tenured and one tenure-track. In academic year 2004-2005 Dr. José R. Delíz retired
and Mercedes Ferrer was hired as a tenure-track professor, for a total of 11 tenured
Weakness Level vs Importance
EO Alumni
0%
10%
20%
30%
40%
50%
60%
70%
80%
90%
100%
0% 5% 10% 15% 20% 25% 30% 35% 40% 45% 50%
% W & VW
%Important&ExtremelyImportant
1c
5
1a
1b
23
1d
1e, 4
10
and two tenure-track. In academic year 2005-2006 Dr. Jack Allison returned from a
leave of absence, Dr. Randy Martens was no longer in the department and Dr. Ahad
Alí and Dr. Alexandra Medina were hired as tenure-track professors. At this time the
department had 12 tenured and 3 tenure-track. In academic year 2006-2007 Dr.
Hector Carlo and Dr. Cristina Pomales, who were on license, completed their Ph.D.
degrees and joined the faculty as tenure-track professors. By then the department had
12 tenured and 5 tenure-track professors. The number of tenure-track professors has
been increasing and the number of temporary professors has decreased from 8 in
academic year 2002-2003 to 2 in academic year 2006-2007. We also have 3
professors on license working towards their Ph.D. degrees.
The number of core course sections taught by temporary faculty members has
decreased significantly from 26 in 2002 to 5 in 2006. This contrasts significantly
with the scenario found during the last accreditation visit where the evaluator found
that 40% of the undergraduate core courses were being taught by temporary faculty
members.
As the numbers show there has been a significant change in the number of core
courses being taught by temporary faculty. This will improve even further as the
professors in leave of absence complete their Ph.D. degrees.
11
Table B.2 Trend in the Number of Faculty Members
Academic
Year
Period
(S1,S2,V1,V2)
Total No.
of
Sections
T TT
No.
Sections
No.
Prof
No. Sec.
Core
Courses
No. Sec.
Electives
Service
Course
No.
Prof
No. Sec.
Core
Courses
No. Sec.
Electives
Service
Course
No.
Prof
No. Sec.
Core/Elective
Courses
No.
Prof
No. Sec.
Core
Courses
No. Sec.
Electives
2002-2003 S1 53
S2 57
V1 13
V2 5
TOTAL 128
2003-2004 S1 50
S2 46
V1 14
V2 0
TOTAL 110
2004-2005 S1 43
S2 44
V1 15
V2 0
TOTAL 102
2005-2006 S1 47
S2 48
V1 13
V2 0
TOTAL 108
2006-2007 S1 46
S2 53
V1 16
V2 0
TOTAL 115
Total: 14 82 20 4
Percentage of Total Core Courses: 3.28% 19.20% 4.68% 0.94%
No. T o TT
12
13
12
11
12
285
1 69 2
3 83
5
0
2 71
93
4
2
3
2
2
2
5 20
6
2
26 2
27 3
16 2
8 1
8 5
0
# Additional
Compensation# Visiting # Temporary
3
4
7
5
0
2 1
1 1
42
2
21
5
0
0
0 0
0 0
# Joint Appointment
0 0 0
1 3 04
11 04
6
0
0
2
0
0
7
3
4
12
C. Criterion 7. Institutional Support and Financial Resources.
“The industrial engineering program uses an academic advisor for curricular
advising. When the long-time advisor retired almost a year ago, the academic advisor
position was frozen and permission to replace the advisor has not been given. A
recently hired temporary advisor is being funded with a special allocation, but the
future of this allocation is uncertain and there is a concern that advising effectiveness
may be affected”.
In March 2004 Griselys Rosado was hired to occupy the position of academic advisor
and after an approbatory period of 8 months she became permanent. Her interaction
with students has been highly successful. She has helped in the improvement of the
professional advising process, and with her help many new advising activities have
been implemented. Some examples are: (1) Academic and Professional Orientation
on IE elective courses and IE Sub-Specialization Certificates, given one week prior to
registration week, (2) orientation on opportunities for graduate studies, given to
graduating students each year during the last week of august and January, (3)
orientation on free elective courses given by Dr. Agustín Rullán few weeks prior to
registration, and (4) an orientation day given by faculty members at the Industrial
Engineering study room one week prior to registration.
“The industrial engineering program has received approval to search for three
additional tenure-track faculty members. There is a concern that low salaries may
have a negative impact on the ability to attract new research-oriented faculty
members”.
In January 2006 Dr. Alexandra Medina-Borja was hired as a tenure-track faculty
member. Another professor was hired; however, at the end of academic year 2006-
2007 he had to leave for personal reasons. Dr. Cristina Pomales completed her PhD
degree and became a tenure-track member in July 2006. Dr. Hector Carlo started in
July 2006 as an instructor in tenure-track and in October, once he completed his PhD
degree, he became an assistant professor. All of them are research-oriented faculty
members. In addition, three more were hired and sent on leave of absence to study for
their PhD degrees. The numbers show that the Industrial Engineering Department has
been successful in hiring new research-oriented faculty members.
“Although the laboratories are adequate, the stability of funding for laboratory and
infrastructure support is uncertain. Several years ago, funding had been approved for
construction of additional space for industrial engineering, but the funding is no
longer on the priority list for the institution. Faculty members feel that additional
space is needed for laboratories and faculty offices. There is a concern that space
problems can impact the quality of the program in the future”.
In relation to the space problems, no plans have been made to increase space
availability for classrooms or laboratories. However, the College of Business
13
Administration has a new building and the old building (Efrain Sanchez Hidalgo)
which is located across the Industrial Engineering building will be used mainly for
faculty offices. Plans are being made to assign a number of offices for the Industrial
Engineering faculty.
Also, efforts are being made to optimize the use of the current space available. Two
walls in room 114 were moved to make more space for the Quality Laboratory. The
computers in the Quality Laboratory were moved to room II-114. This room was
equipped with new workstations and is being used as a laboratory for quality control,
work measurement and human factors. It is also being used as a classroom. Funds
were also approved to install in room II-114 the equipment needed to have video
conferences at a cost of $50,000. This was completed in May 2007.
Table B.3 shows the funding for laboratory and infrastructure assigned to the
Industrial Engineering Department for the last 5 academic years. From the technology
funds generated by an increase in tuition for academic year 2005-2006, a new
100MBps network was installed in the first floor and second floor to improve the
communication infrastructure at a cost of $32,000. The technology funds for
academic year 2006-2007 ($19,100) were assigned to the purchase of a new server.
Table B.3 History of Funding for Laboratory and Infrastructure for the past 5 years
Account
Code Academic Year Description Amount
5011 2002-2003 ABET $53,315.00
5011 2003-2004 ABET $27,184.54
5011 2004-2005 ABET $50,000.00
5000 2005-2006 Technology $34,200.00
5000 2006-2007 Technology $19,100.00
5011 2007-2008 ABET $506,800.00
The Industrial Engineering Computer Center was equipped with new personal
computers. Changes were completed by March 2004. With the funding approved for
2007-2008 all the laboratories will receive new equipment. The lists of proposed
equipment are presented in the section devoted to Criterion 8.
Classrooms were equipped with air conditioning units to address noise and
temperature concerns and with data displays and computers. These were ready for the
fall 2004 semester. New computers will be bought with the funds approved in 2007.
In collaboration with industry partners the installation of the UPRM Model Factory
was completed. The laboratory includes an automated Surface Mount Technology
(SMT) assembly line and a machine shop. Currently, printed circuit boards used for
medical devices are being assembled and the factory runs as an enterprise with
faculty and students.
14
CRITERION 1. STUDENTS
The Industrial Engineering Department has policies and procedures established to
evaluate, advice, and monitor students to assure their success in meeting program
objectives and their quality and performance. These are described next.
1.1 Student Admission
High school students are evaluated for admission based on their grade point average and
their scores on the SAT exam. Based on those two criteria a General Admission Index is
computed, with each criterion having a weight of 50%. The Department of Industrial
Engineering establishes its minimum acceptable General Admission Index for freshmen
students based on resources capacity. A history of admissions for the past five years is
shown in Table 1.1.
Table 1.1 Historiy of Admissions Standards for Freshmen Admissions for Past Five Years
Academic
Year Admission Index
College Board (SAT) Number of New
Students EnrolledMIN. AVG.
2003-2004 325 968 1270.32 112
2004-2005 325 968 1268.26 110
2005-2006 320 959 1266.75 106
2006-2007 320 959 1267.87 103
2007-2008 318 994 1256.00 105
1.2 Evaluating Student Performance
Once in the program, students are evaluated mainly through exams, assignments, oral
presentations, projects, laboratory exercises, and written reports. These are designed to
measure the students’ level of achievement of course objectives. These course objectives
are in turn related to the program educational objectives, program outcomes and ABET
(a) to (k) learning outcomes. Therefore, students’ performance in the courses is a
reflection of the level of achievement of program objectives. Professors decide the weight
that every evaluation tool will have on the final grade. All departmental courses must be
passed with at least a C grade. For other courses the minimum passing grade is D.
Students must have a general and major GPA of 2.0/4.0 or above to graduate.
There are three major processes to monitor students’ progress across the curriculum: (1)
monitoring of progress and performance by the Registrar’s Office, (2) student self-
monitoring, and (3) monitoring by the department’s academic advisor.
The procedure for monitoring if student’s progress across the curriculum meets minimum
requirements is described in the Senate Certification No. 05-32. At the end of each
academic year the Registrar analyzes the grade point average, cumulative percentage of
credits approved, and the number of years in the program. This is done for all students at
15
the university, including freshmen. The purpose of this specific assessment is to identify
students whose performance is below minimum requirements, which are at risk of being
put on probation. Once these are identified, the information is sent to the Associate Dean
of Academic Affairs. A document including a listing of the students is sent by the
Associate Dean of Academic Affairs to the Dean of the College of Engineering (or the
corresponding college) with copies to the Dean of Students and the Chancellor. In our
case, the Dean of the College of Engineering sends the information to Department Heads.
The Department Head in turn meets with the academic advisor who contacts all students
in the list for individual advising.
As mentioned previously, students can monitor themselves. There is a computer-based
registration system programmed with the curricular requirements of each academic
program including built-in checks for course requisites. Currently, students access this
system through the internet. At the time of registration, the system allows the students to
register only in courses for which the requisites have been satisfied and which are in their
course curriculum. Through the system, students can monitor how they have been
progressing through the required courses for their degree.
There is an Academic Advisor within the formal departmental administrative structure.
This official monitors student progress, certifies that the program requirements are being
met, handles exceptions under the direct supervision of the Director, and makes sure that
the administrative procedures and university regulations are followed. The department
has prepared an electronic spreadsheet to monitor progress of individual students
throughout the curriculum. A student can come when desired to the academic advisor or
the department head for an evaluation of his progress. It is important to point out that
there is a final check that culminates the monitoring of the students before graduation,
where the Academic Advisor or the Director, along with the Registrar certify that the
graduating student has completed all the requirements.
Several publications help the students to monitor themselves and plan their progress
through the curriculum. Some examples include the Undergraduate Bulletin of
Information (Catalog) published by the Academic Affairs Office, and several brochures,
flyers, made accessible and maintained by the Industrial Engineering Department.
Publications from the IE Department include: Academic Regulations Pamphlet for IE
students, Official List of Approved Socio-humanistic Courses, flyer with procedures for
transfer to the IE program, flyer with IE Curriculum, IE program brochure, and the IE
Department web page (http://ininweb.uprm.edu).
1.3 Advising
Two types of advising are currently provided formally to students: academic advising,
and professional advising. Academic advising is provided to the student mostly through
the department’s Academic Advisor under the supervision of the Department Head.
Professional advising is provided by the department’s faculty.
Academic advising is mostly seen as an administrative issue. Students are guided through
16
their curriculum complying with all the requirements and university regulations in a
reasonable amount of time. The basic academic advice includes the recommended course
load, sequence, and the available elective courses. Academic advising starts as soon as
students enter the program as freshmen. Every year, usually during the last week of July,
orientation sessions are held for entering freshman students. There they are given basic
information regarding their curriculum and course sequences, university regulations, and
administrative procedures. After that, and throughout the student’s academic career, the
office of the Department’s Academic Advisor is available for students to just walk in or
make an appointment for obtaining individual advice. At the request of the student, the
Academic Advisor evaluates the progress made toward the degree and gives the students
advice as to how to best handle deviations from the recommended course load or
sequence. There is always a one week period before registration dedicated to academic
advising. It is not required for the Academic Advisor to be an Industrial Engineer.
On the other hand, professional advising is seen as a career planning issue. It is
considered that this type of advice is best given by an Industrial Engineer. This is why
this matter is handled by the department’s faculty. Professors make available their regular
office hours for students to walk in and request professional advice. Students are
provided help dealing with issues related to possible career paths and professional
interests within the Industrial Engineering Profession. This way, students get advice as to
their choices of professional and free electives, professional experiences, projects, and so
on.
Prior to academic year 2005-2006 the process for professional advising was informal. A
list with faculty names, office hours, extension numbers and areas of expertise was
available to students to facilitate visiting professors for professional advice. This system
was not successful and in the fall semester of academic year 2005 – 2006 a formal
process was designed to invite students to come for advice. All Industrial Engineering
students, including freshmen, were distributed evenly among professors based on their
last name. A poster was designed and posted in several places motivating students to visit
their professors. An application was designed through the university web page to
facilitate accessing students. The application is accessed through www.uprm.edu > mi
uprm.edu > login > Mi Portal Colegial > My Programs > Consejería Académica >
Estudiantes. The last screen shows the last four digits of the student’s number. Through
this screen professors can send e-mails to all students at once. Still students were not
coming for professional advice. Therefore, in academic year 2006-2007 it was decided to
have a professional advice day a week prior to registration with faculty members
available at the department’s study room. Brochures with information regarding electives
and specialization certificates were available as well as a logbook signed by attending
students. This activity was a success and is carried out on a semester basis.
Students can access information on academic advising, counseling and orientation
through the Industrial Engineering web page. This information is accessed through
http:ininveb.uprm.edu > Services > Students > Orientation and Counseling or
http://ininweb.uprm.edu/orientation.asp.
17
Other professional advising activities going on are:
1. “Academic and Professional Orientation on IE elective courses and IE Sub-
Specialization Certificates” given one week prior to registration week.
2. “Orientation on Opportunities for Graduate Studies” given to graduating students
each year during the last week of August and January.
3. “Orientation on Free Electives” given one week prior to registration.
4. Individual orientation with the Department Head or the Associate Department Head.
Professors sometimes also serve as professional advisors on students’ industry projects.
In this case, students can decide which professor to visit by means of a published list of
specialty areas of professors and the office hours available for academic advising. The
list provides the e-mail addresses, telephone extension, office location and hours of every
faculty member of the Industrial Engineering Department.
1.4 Transfer Students
Students from other academic departments or other academic institutions may apply for
transfer to the Industrial Engineering program following well established procedures. A
student requesting transfer from any program at UPRM is handled as an internal transfer.
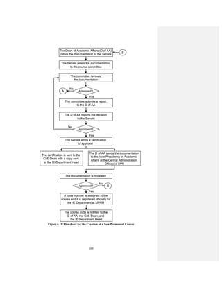
The procedure used to handle internal transfers is illustrated in Figure 1.1.
The University of Puerto Rico has many campuses around the island. With the campuses
located at Bayamón, Ponce, Arecibo, Carolina and Humacao the Mayagüez campus has
an Articulate Program Agreement for the Industrial Engineering program. Students can
take the basic courses at those campuses and then transfer to the Mayagüez campus. They
submit the admission application at their respective campus and those are sent to and
evaluated by the Admission Office at the Mayagüez Campus. Once they complete the
requirements established in the Articulate Program Agreement, they can transfer to
Mayagüez. Their transfer application is then evaluated as an internal transfer.
18
Figure 1.1 Procedure and Regulations for Internal Transfers to IE Department
Students from other institutions wanting to transfer to the UPRM Industrial Engineering
program are handled as external transfers. These can be classified into three categories:
(1) students transferring from any college-level accredited institution outside the
University of Puerto Rico, (2) students transferring from an Associate Degree in
Technology program from an institution outside the University of Puerto Rico, and (3)
non-engineering students transferring from other units of the University of Puerto Rico.
• The Associate Dean of Academic Affairs for the College of Engineering
or representative reserves the right to interview any person interested
in taking engineering courses and will have the final decision on the
transfer.
• The courses approved through advanced placement will not be
considered in the application of these guidelines.
• The Faculty of Engineering reserves the right to limit transfers based
on space limits of the different academic programs.
• The student should have approved the credit hours required by the
Industrial Engineering Department at the moment of submitting
his/her transfer request.
• The student will be able to transfer at most twice among programs
within the UPRM campus.
Admission
Index = that
required at
ININ for the
year he/she
was
accepted?
48 or more
credits
approved?
GENERAL OPTIONS
Have approved at least 80% of all
attempted credits hours.
At least 3.0 GPA in Math, Chemistry,
Physics and Engineering Science
Courses. Have approved 9 credits
among the following or equivalent: Mate
3171 – 3172, Mate 3031, Quim
3131,3132, 3133, 3134
Grade Point Average (GPA): 3.00
Mínimo 24 créditos aprobados
Have approved at least 80% of all
attempted credits hours.
At least 3.0 GPA in Math, Chemistry,
Physics and Engineering Science
Courses. Have approved 9 credits
among the following or equivalent: Mate
3171 – 3172, Mate 3031, Quim
3131,3132, 3133, 3134
Grade Point Average (GPA): 3.00
Mínimo 24 créditos aprobados
NO
YES NO
Have approved at least 80% of all
attempted credits hours.
Have a minimum GPA of 2.90 in
Math., Physics., Chem. and Eng.
Science courses. Should have
approved the following or
equivalent courses: Mate 3171 –
3172, Mate 3031, Quim 3131,
Quim 3133.
Grade Point Average (GPA): 2.90
Have approved at least 80% of all
attempted credits hours.
Have a minimum GPA of 2.90 in
Math., Physics., Chem. and Eng.
Science courses. Should have
approved the following or
equivalent courses: Mate 3171 –
3172, Mate 3031, Quim 3131,
Quim 3133.
Grade Point Average (GPA): 2.90
Have approved at least 80% of all
attempted credits hours.
Have a minimum GPA of 2.70 in
Math., Physics., Chem. and Eng.
Science courses. Should have
approved the following or
equivalent courses: Mate 3171 –
3172, Mate 3031,3032. Quim
3131,3132, 3133, 3134 and Fisi
3171-Fisi 3173
Grade Point Average (GPA): 2.70
Have approved at least 80% of all
attempted credits hours.
Have a minimum GPA of 2.70 in
Math., Physics., Chem. and Eng.
Science courses. Should have
approved the following or
equivalent courses: Mate 3171 –
3172, Mate 3031,3032. Quim
3131,3132, 3133, 3134 and Fisi
3171-Fisi 3173
Grade Point Average (GPA): 2.70
Have approved at least 75% of all
attempted credits hours.
Have a minimum GPA of 2.50 in
Math., Physics., Chem. and Eng.
Science courses. Should have
approved the following or
equivalent courses: Mate
3031,3032,3063, Quim
3131,3132, 3133, 3134, Fisi
3171,3172,3173,3174 InGe
3011,3016,4001
Grade Point Average (GPA): 2.00
Minimum of 64 credits
approved
Have approved at least 75% of all
attempted credits hours.
Have a minimum GPA of 2.50 in
Math., Physics., Chem. and Eng.
Science courses. Should have
approved the following or
equivalent courses: Mate
3031,3032,3063, Quim
3131,3132, 3133, 3134, Fisi
3171,3172,3173,3174 InGe
3011,3016,4001
Grade Point Average (GPA): 2.00
Minimum of 64 credits
approved
YES
Option 1
Option 2
Option 3
Grade Point Average (GPA): 2.75
Maximum of 23 credits
Approved
Have approved at least
80% of all attempted
credits hours.
19
The guidelines used for external transfers are as follows:
Student Category Guidelines
From any college-level
accredited institution outside
the University of Puerto Rico
system.
• Be free of any disciplinary action at the previous
institution.
• Have completed at least 48 credit hours with a
minimum GPA of 3.0 (on a scale of 1 to 4).
• At least 3.0 GPA in Math, Chemistry, Physics and
Engineering Science courses.
• Have approved Mate 3171-3172, Mate 3031 and
Quim 3131, Quim 3133.
• Have approved at least 80% of all attempted credit
hours.
From an Associate Degree in
Technology program of an
institution outside of the
University of Puerto Rico
system.
• Be free of any disciplinary action at the previous
institution.
• Have graduated with a minimum GPA of 3.5 (on a
scale of 1 to 4).
• Have approved at least 80% of all attempted credit
hours.
Non-engineering students from
other units of the University of
Puerto Rico.
• Have completed at least 48 credit hours with a
minimum GPA of 3.0 (on a scale of 1 to 4).
• At least 3.0 GPA in Math, Chemistry, Physics and
Engineering Science courses.
• Have approved Mate 3171-3172, Mate 3031, Quim
3131 and Quim 3133.
• Have approved at least 80% of all attempted credit
hours.
Other administrative details, due dates, fees, and so on, are described in the
undergraduate catalog. A summary of transferred students for the past five academic
years is presented in Table 1.2. For external transfers there is not an easy way to
distinguish whether these students came from an engineering articulated program or other
programs within the university with the articulated agreement.
20
Table 1.2 Transfer Students for Past Five Academic Years
Academic Year External Transfers Internal Transfers
2003-2004 22 11
2004-2005 23 14
2005-2006 13 21
2006-2007 14 22
2007-2008 12 2147
UPRM reserves the right to validate credit for courses taken elsewhere. The current
procedure requires the approval of the Department Head and certification of equivalency
from the department that offers the course at UPRM. The standard practice is to validate
credit for a course taken elsewhere if the content of the course is equivalent to at least
80% of that of a course in the UPRM curriculum. Only courses with a grade of C or
better can be considered for credit transfer. For engineering courses, the institution where
the course was taken must be accredited by ABET. The credit transfer procedure is
facilitated for some courses taken in other campuses of the UPR system. For those, there
is a list of courses that the academic computer system automatically recognizes as
equivalent.
The transfer of credits will occur in two particular situations; current students wanting to
take courses at other institutions, for example, as part of an exchange program, or transfer
students wanting to transfer credit for courses taken at their original institution. A student
seeking to take courses in other institutions must obtain authorization from the
department that offers the course (certifying that the course in that institution is
equivalent). Then, this has to be authorized by the director of the department where the
student is registered, who by doing so certifies that the desired course is in the students’
required curriculum. Finally, the Associate Dean of Engineering for Academic Affairs
and the Registrar must approve this petition in order for it to be valid. Completing the
form called “Autorización para Tomar Cursos en Otras Instituciones” carries out all this
procedure. Transfer students have to go through a similar procedure for the courses taken
in the institution of origin that they want validated as equivalent. This is done by filling
out form OR-F6-R “Equivalencia de Cursos.”
Evidence will be submitted upon request showing that the processes for course validation
and student transfer are working. These will include, for example, the undergraduate
catalog, bulletins, forms and brochures.
21
1.5 Graduation Requirements1
All departmental courses must be passed with at least a C grade. For other courses the
minimum passing grade is D. Students must have a general and major GPA of 2.0/4.0 or
above to graduate. The University of Puerto Rico, Mayagüez Campus, reserves the right
to make changes in the different curricula and degree requirements whenever, in its
judgment, these are considered beneficial to the institution. As a rule, a student is entitled
to graduate under the officially established requirements at the time of his or her entrance
to the institution and should consult his academic department to obtain a copy of its
specific requirements upon enrollment. Both a student who fails to fulfill the graduation
requirements within the time period specified in the corresponding curriculum and a
student who re-registers after a period of absence from the university are governed by the
requirements specific to their graduating class.
To receive a degree, a student must satisfy the following conditions:
(a) Pass the prescribed courses with a 2.00 minimum GPA.
(b) Satisfy the following time-limit requirements for degree-completion:
Normal Time Required for
Completion of Programs Maximum Time Allowed
4 years 8 years
5 years 10 years
After this period, the University reserves the right to require that a student repeats all
courses which, in the opinion of the respective Dean, need review. In all such cases,
the student must obtain the Dean's written authorization in duplicate form as well as a
list of the courses to be repeated. Copies of this authorization must be submitted to
the director of the respective department and to the registrar.
(c) Satisfy all financial obligations to the University.
(d) File an application for graduation, in the Registrar's Office no later than the date
specified in the Academic Calendar approved by the Administrative Board.
(e) Receive faculty recommendation for the degree.
(f) Attend Commencement Exercises, unless excused by the Registrar.
UPRM celebrates commencement exercises once during the academic year at the end of
the second semester. Students who meet their course requirements for the degree at the
end of the summer session or at the end of the first semester may apply to the Registrar's
Office for a certificate indicating that they have completed their studies.
As mentioned earlier, there is an Academic Advisor within the formal departmental
administrative structure. This official monitors student progress, certifies that the
program requirements are being met, handles exceptions under the direct supervision of
the Director, and makes sure that the administrative procedures and university regulations
1
Undergraduate Catalog
22
are followed. There is a final check that culminates the monitoring of the students before
graduation, where the Academic Advisor or the Director, along with the Registrar
certifies that the graduating student has completed all the requirements.
1.6 Enrollment and Graduation Trends
The enrollment and graduation trends of the Industrial Engineering Program for the past
five academic years are presented in Table 1.3. The number of full-time students has been
decreasing every year, but increased for academic year 2006-2007. The number of
graduates has been steadily decreasing.
Table 1.3 Enrollment Trends for Past Five Academic Years
Category Semester
Academic Year
2002-2003 2003-2004 2004-2005 2005-2006 2006-2007
Full-time
Students
Fall 572 563 546 529 545
Spring 537 507 485 492 516
Part-time
Students
Fall 71 56 61 52 46
Spring 43 49 43 48 46
Student FTE1
Fall 611.25 591.25 573.42 555.67 571.67
Spring 560.83 529.61 508.25 517.67 542.33
Graduates 87 83 77 62 64
1
FTE = Full-Time Equivalent
Graduates were contacted by e-mail to learn on their employment and licensure status.
Data from the first 25 graduates to answer are presented in Table 1.4. Out of those; three
(12%) were unemployed, six (24%) are working out of Puerto Rico, 8 (32%) passed the
FE Exam, and 4 (16%) passed the PE exam.
23
Table 1-4. Program Graduates
Numerical
Identifier
Admission
Year
Graduation
Year Licenced Job Title Company
1 2000 2008 no N/A N/A
2 2000 2008 no Supply Chain Planner
Neutrogena Corporation Johnson & Johnson, LA,
California
3 2002 2008 no Master Student IE Department at UPRM
4 2002 2008 no Master Student MBA at UPRM
5 2000 2008 FE Operation Management Trainee Nestle USA, IL
6 2001 2008 no Process Engineer Lilly Del Caribe, Carolina PR
7 2001 2008 no Quality Engineer I Fenwal International, San Germán PR
8 1995 2008 no N/A N/A
9 2002 2008 FE & PE Engineer 1 Boston Scientific, Dorado PR
10 2001 2008 no Quality Enginer Lifescan, Cabo Rojo PR
11 1999 2008 no Pipe Designer Fluor Enterprises, Houston TX
12 2001 2008 no Engineer Deisgner Fluor Enterprises, Houston TX
13 2002 2008 FE & PE N/A N/A
14 2001 2007 no Technical Services Fenwal International, San Germán PR
15 2001 2007 no Industrial Engineer Level 1 Boeing Co., Everett WA
16 2000 2007 FE Engineer and Master Student
Rovira Buiscuits, and Master at Universidad
Politécnica.
17 2000 2007 FE Manufacturing Assurance Supervisor McNeil Healthcare LLC, Las Piedras PR
18 2001 2007 FE & PE Manufacturing Supervisor McNeil Healthcare LLC, Las Piedras PR
19 1999 2007 no Quality Engineer Eaton Electrical Cutler Hammer, Cabo Rojo PR
20 2000 2007 no Total Quality Manager Government of PR
21 2000 2007 no Analyst (Supply Chain Solutions Service Line) Accenture
22 2000 2007 FE & PE Production Supervisor Wyeth Consumer Healthcare, PR
23 2002 2007 FE Consulting Analyst Accenture, LA
24 2001 2007 no Warehouse Manager Walmart, PR
25 1998 2007 no Productivity Engineer PepsiCo Foods Caribbean
24
CRITERION 2. PROGRAM EDUCATIONAL OBJECTIVES
The Industrial Engineering program prepares professionals in Industrial Engineering with
the capacity to apply their knowledge, skills, attitudes, and the most recent technological
developments to the solution of problems in our society. The profile of the IE graduate
states the following:
Graduates from the Industrial Engineering program are instrumental in planning, designing,
implementing and evaluating products, services, and systems which integrate people, materials,
equipment, and information for the progress and improvement of the quality of life of humankind.
They insure that these products, services, or systems can be provided economically with the
required level of quality necessary for satisfying society’s needs. The Industrial Engineer draws
upon knowledge and skills mostly from the areas of mathematics and the physical, social,
physiological and computer sciences, together with principles and methods of engineering
analysis and design.
Within that framework, with input from its significant constituencies, the Industrial
Engineering Department has established a set of Program Educational Objectives. It is
understood that Program Educational Objectives are broad statements that describe the
career and professional accomplishments that the program is preparing graduates to
achieve a few years (in our case three years) after graduation.
The major constituents in the identification, assessment and evaluation of educational
objectives are the employers, alumni, and faculty. The faculty designs and implements
the curriculum. The student’s professional careers are shaped fundamentally by the
educational experiences provided by the program. The professional success of the
alumni, to a great extent, is caused by the effectiveness of the education, values, and
attitudes instilled by the curriculum they were subjected to. The attainment of the
business objectives of employers, in turn, is significantly affected by the quality of the
graduates they hire from our program.
2.1 Industrial Engineering Program Educational Objectives
The Program Educational Objectives of the Industrial Engineering undergraduate
program are the following2
:
1. Our graduates will demonstrate extensive training and education in the Industrial
Engineering areas including:
• Design of work facilities and systems
• Statistical quality control and improvement systems
• Automated computer-based control systems
• Manufacturing systems
• Economic evaluation
2. Our graduates will require minimal additional training to adjust to professional life
and will be ready to tackle real-world problems as soon as they graduate due to a rich
2
Revised in Fall 2007 to comply with the definition of broad statements, to be implemented in January
2009.
25
industrial experience gained through participation in:
• Students projects in industry
• Internships and cooperative education (COOP)
• Other interaction with professional and industrial organizations.
3. Our graduates will function effectively in a setting with ethical, social, and
environmental sensibilities, be able to communicate effectively, and become leaders
in industry.
4. Our graduates will have the ability to work in multi-disciplinary teams.
5. Our graduates will have an understanding of the need to continue to develop
entrepreneurial skills.
With these educational objectives as a guide, the Industrial Engineering Program at the
UPRM has been designed to provide students with a well-balanced education stressing
classical Industrial Engineering design complemented with additional sophisticated
analytical techniques. A strong emphasis is placed upon the fundamentals of the
profession, laboratory experiences, real life problem solving, and the use of the computer
as an engineering tool. Graduates of the program are prepared to enter the profession
upon leaving college, and the most talented are encouraged to pursue graduate studies
either in Industrial Engineering or a related field.
These educational objectives are published at:
1. Academic Catalog: http://www.uprm.edu/Catalog
2. Industrial Engineering web page: http://ininweb.uprm.edu/uprogram.asp#po
3. IE Plan for the Assessment of Student Learning:
http://www.uprm.edu/omca/assessment_plans/Academic/engineering.php
4. Posters at classrooms, laboratories, department office and IE’s study room.
2.2 Alignment of Program Educational Objectives with the Mission Statements
The educational objectives of the Industrial Engineering Program are consistent with the
missions of the UPRM, the College of Engineering, and the Industrial Engineering
Department. Table 2.1 summarizes the relationship between the Program Educational
Objectives and the mission statements, which are also presented below:
Mission Statement of the University of Puerto Rico at Mayagüez
(http://www.uprm.edu/rectoria/about.html)
1. To form educated, cultivated citizens capable of critical thinking and professionally
prepared in the fields of agricultural sciences, engineering, natural sciences,
humanities, arts, and business administration capable of contributing to the
educational, cultural, social, technological and economic development of Puerto Rico
and of the international community within a democratic and collaborative
framework.
26
2. To promote research and creative endeavors to meet the needs of our local and
international society while preserving, transmitting, and advancing knowledge.
3. To provide excellent service that will contribute to the sustainable and balanced
development of our society.
4. To share knowledge so that it becomes accessible to all.
Mission Statement of the College of Engineering
(http://ing.uprm.edu/Mission_Vission.php)
“Provide Puerto Rico, our neighbors, and the rest of the world with professionals
having a strong education in engineering and related areas, with rich
environmental, ethical, cultural, and social sensitivities; with capacity for critical
thinking and for becoming leaders in their fields.
It is also our mission to conduct research, expand and disseminate knowledge,
promote an entrepreneurial spirit, provide service to the community, and pursue the
innovation and application of technology for the benefit or our global society, with
particular emphasis on Puerto Rico.”
Mission of the Industrial Engineering Department
(http://ininweb.uprm.edu/missionvision.asp)
“Serve society by preparing excellent Industrial Engineering professionals capable
of critical thinking through a curriculum that is responsive to current and future
needs, and by performing scientific and applied research that expands the local
economy, increases the capabilities of the global manufacturing and service
sectors, and improves the state of published knowledge of the profession.”
27
Table 2.1 Relationship between the Program Educational Objectives and the Mission Statements
Educational Objective Department
Mission
Engineering College
Mission
UPRM Mission
Our graduates will
demonstrate extensive
training and education in the
Industrial Engineering areas
including:
• Design of work
facilities and systems.
• Statistical quality
control and
improvement systems.
• Automated computer
based control systems.
• Manufacturing systems.
• Economic evaluation.
The preparation of
excellent Industrial
Engineering
professionals through a
curriculum that is
responsive to the current
and future needs of
Puerto Rico and our
hemisphere.
Provide Puerto Rico, our
neighbors, and the rest of the
world with professionals
having a strong education in
Engineering.
The development of
professionally prepared
citizens in the field of
engineering.
Our graduates will require
minimal additional training
to adjust to professional life
and will be ready to tackle
real-world problems as soon
as they graduate due to a rich
industrial experience gained
through participation in:
student projects in industry,
internships and cooperative
education, and other
interactions with professional
and industrial organizations.
The Industrial
Engineering Department
has designed a program
to give students rich
industrial experience and
develop their capability
of critical thinking.
These experiences give
them the opportunity to
perform scientific as well
as applied research.
Results from capstone
design projects and
applied research
performed at
manufacturing or service
companies are frequently
implemented which
increases the company’s
capabilities.
The rich industrial
experiences designed in the
program develop the
student’s capability for
critical thinking, gives them
the opportunity to conduct
research and to disseminate
knowledge.
Through the application of
knowledge and technology
in students’ projects a
service is provided to the
manufacturing and service
industries which benefit
from end results.
The curriculum and these
rich industrial experiences
provide Puerto Rico, our
neighbors, and the rest of the
community with
professionals having a strong
education in engineering.
The Industrial Engineering
curriculum and the
experiences designed in the
program develop the
students’ capability for
critical thinking and give
them the opportunity to
develop the skills and
knowledge necessary to
contribute to the sustainable
and balanced development
of our society.
Our graduates will function
effectively in a setting with
ethical, social, and
environmental sensibilities,
be able to communicate
effectively, and become
leaders in industry.
Excellency is achieved
not only through a strong
technical background. It
requires ethical, social
and environmental
sensibilities.
Society is the main
stakeholder and should
be served complying
with a code of ethics.
Service requires
leadership and good
communication skills.
Provide society with
professionals in engineering
with rich environmental,
ethical, cultural, and social
sensitivities; with capacity
for critical thinking and for
becoming leaders in their
fields.
The development of
professionally qualified
engineers with the essential
attitudes and values of a
democratic society. They
should be able to contribute
in an efficient manner to the
cultural, social and
economic development of
the Puerto Rican and
international communities
which requires ethical, social
and environmental
sensibilities.
28
Educational Objective Department
Mission
Engineering College
Mission
UPRM Mission
Our graduates will have the
ability to work in multi-
disciplinary teams.
Excellent Industrial
Engineering
professionals should be
able to work with other
disciplines to perform
scientific and applied
research to expand the
local economy, increase
the capability of the
manufacturing and
service sectors, and
improve the state of
published knowledge of
the profession.
Excellent Industrial
Engineering professionals
should be able to work with
other disciplines to conduct
research, expand and
disseminate knowledge, and
pursue the innovation and
application of technology for
the benefit of our global
society, with particular
emphasis on Puerto Rico.
Our alumni should have the
necessary skills and
knowledge to participate
effectively in the search of
solutions to the problems
facing us, to promote the
development and transfer of
technology.
Our graduates will have an
understanding of the need to
continue to develop
entrepreneurial skills.
Excellent industrial
engineers should instill
an entrepreneurial spirit
to be able to provide
solutions.
It is also the mission of the
College of Engineering to
promote an entrepreneurial
spirit.
The development of
engineers able to contribute
to the economic
development of the Puerto
Rican and international
communities.
2.3 Alignment of the Curriculum with the Program Educational Objectives
The Industrial Engineering program has been designed with a curriculum and experiences
to ensure achievement of the Program Educational Objectives. The relationship between
the cores and departmental elective courses and Educational Objectives is presented in
Table 2.2.
The Industrial Engineering program also includes mathematics, science, engineering and
socio-humanistic courses which make a significant contribution to the development or
enhancement of the skills needed to achieve the program outcomes, and therefore the
educational objectives since these are interrelated. These courses and their relationship to
program outcomes is presented in Section 3.0.
29
Table 2.2 Core and Elective Industrial Engineering Courses Ensuring Achievement of Program Educational Objectives
4009:WorkMeas.
4010:Prob.
4015:Eng.Ec.
4020:Stat.
4021:Det.OR
4022:Prob.OR
4029:Behavior
4035:HRP
4039:Prod.I
4040:Layout
4057:RealTime
4075:ProdII
4077:WorkDesign
4078:Quality
4079:Design
4085:Accounting
4086:Cost
4016:Safety
4017:Inf.Systems
4018:Simulation
4027:DOE
4046:IEPractice
4050:PrintedCircuitBoard
4810:Conc.Eng.
4995:COOP
4996:SpecialTopics
4998:Undergrad.Research
5505:TQM
5565:Reliability
5595:ServiceProcesses
5575:Scheduling
EDUCATIONAL OBJECTIVES
1 Extensive Trainining and education in IE areas inclcuding:
a. Design of work facilities and systems. 1 1 1 1 1 1 1 1 1 1
b. Statistical quality control and improvement systems. 1 1 1 1 1 1 1 1 1 1
c. Automated computer based and control systems. 1 1 1 1
d. Manufacturing Systems 1 1 1 1 1
e. Economic Evaluation. 1 1 1 1 1
2
Minimal Training to adjust to professional life and will be
ready to tackle real-world problems due to a rich industrial
experience gained through participation in student projects
in industry, internships and cooperative education (COOP),
and other interaction with professional and industrial
organizations. 1 1 1 1 1 1 1 1 1 1 1
3
Function effectively in a setting with ethical, social and
environmental sensibilities, be able to communicate
effectively, and become leaders in industry. 1 1 1 1 1 1 1 1 1 1 1 1 1
4 Abilitiy to work in multi-disciplinary teams. 1 1 1 1 1 1 1
5
Understanding of the need to continue to develop
entrepreneurial skills. 1 1 1 1 1 1 1 1 1 1 1 1
ININ Core Courses ININ Elective Courses
30
2.4 Process to Establish and Review the Program Educational Objectives
The Educational Objectives of the Industrial Engineering Department were established as
part of a departmental strategic planning effort with input from the significant
constituencies. These were originally formulated by a committee, approved by the
department’s faculty, and were discussed and modified through departmental meetings,
Industrial Advisory Board meetings, and departmental retreats at which input from all
constituencies was considered. From there on the educational objectives are formally
revised every five years with inputs from all the constituents. The formal review process
is illustrated in Table 2.3.
Table 2.3 Process for the review of Program Educational Objectives
Action Target Date
1. A committee reviews the Educational
Objectives and, if necessary, makes a draft with
proposed changes and updates, with input from
industry, alumni, faculty, and the students
(surveys).
Fall Semester
2. Changes and updates are reviewed, discussed
and approved in a departmental meeting with
representation from faculty and students.
Fall Semester
3. Results from departmental meeting are
brought to the department’s Industrial Advisory
Board, where they are ratified.
Fall Semester
4. If significant changes are introduced by the
Industrial Advisory Board these are brought to
another departmental meeting for faculty
approval.
Spring Semester
5. The Industrial Engineering Program
Educational Objectives are published in the
Undergraduate Bulletin of Information,
brochures, web page, bulletin boards, and
classrooms.
End of Spring Semester and beginning
of Fall Semester.
As planned, the educational objectives were revised at a department faculty retreat, with
the participation of members of the Industrial Engineering Advisory Board, held in
March 22-23, 2002. At that meeting the educational objectives were reduced from twelve
to five. The advisory board recommended reducing the number of indicators used to
evaluate and monitor progress. The revision scheduled for the fall semester of academic
year 2007-2008 was performed and completed as scheduled. New educational objectives
were developed which will be implemented in spring 2009.
Even though a formal revision is scheduled to occur every five years, when required the
educational objectives can be reviewed at departmental meetings which are held monthly,
31
department faculty retreats which are held every year or meetings with the Industrial
Engineering Advisory Board which are held every other year on years ending with odd
numbers.
2.5 Process for the Assessment and Evaluation of the Level of Achievement of
Educational Objectives
The process established for the assessment and evaluation of the level of achievement of
the educational objectives (EO’s) has been changed throughout the years. As mentioned
earlier, the major constituents on the identification, assessment and evaluation of the level
of achievement of educational objectives are the faculty, alumni and employers.
The Industrial Engineering department has the Industrial Engineering Center for
Academic Research (IECAR) in charge of data collection, analysis and the generation of
reports. It counts with an administrative assistant devoting 25 percent of her time to
assessment activities, one assistant, usually a student, working from 15 to 25 hours per
week, and the IE ABET coordinator. The IECAR center has the support of the College of
Engineering SEED office (System for the Evaluation of the Education). The interaction
between the constituents and the flow of information is depicted in Figure 2.1.
Figure 2.1 Processes for the Assessment of Educational Objectives
The evaluation of the level of achievement of educational objectives is performed mainly
with results from surveys sent to employers and alumni and from meetings with the
Industrial Engineering Advisory Board (IEAB). Up to fall 2006 personnel from IECAR
was in charge of the distribution of surveys to alumni and employers. In fall 2006 the
system was changed to answering the questionnaires on-line. Invitations are sent to
employers and alumni through the College of Engineering SEED office using the
IE Center for
Academic Research
Employers &
Alumni
Department
Faculty
Course Committee
Coordinators
Course Committees
SEED Office
IEAB
32
ZOOMERANG software. These are sent on the fall semester of every academic year to
alumni who graduated three years ago, and every other year to employers, also on the fall
semester, on years ending with even numbers.
A preliminary analysis of results and the raw data is sent from the SEED office to the
IECAR center. The assistant generates graphs and statistics. Then the IE ABET
coordinator performs further analysis, assembles a report and presents results to faculty
members either on a department meeting or an ABET retreat.
Action items related to courses, in response to identified areas of opportunity, are
addressed through course committees. Actions taken by course committees are reported
back to faculty in department meetings.
2.5.1 Tools and Metrics
The assessment and evaluation of the level of achievement of educational objectives is
done primarily through surveys. Up to academic year 2002-2003 the surveys had a scale
from 1 to 4 representing very weak, weak, strong and very strong, respectively. When
results for that academic year were presented to faculty they had concerns on: (1) the
small number of participating alumni and employers, (2) whether the right questions were
being asked through the surveys, (3) the scale being used in the surveys, and (4) the
metric being used for assessment. A major task resulting from the faculty retreat was the
redesign of the tools and metrics used in the assessment and evaluation process.
Therefore, academic year 2003 – 2004 was devoted to the redesign of questionnaires, the
development of a new assessment metric and the development of strategies to ensure a
greater number of participants.
On the new questionnaire sent to employers we ask for their professional background, the
type of industry they work for, and the number of industrial engineering graduates from
UPRM they have supervised in the past 5 years. Each educational objective was broken
down into specific skills and several questions in the questionnaire were designed to
address each skill. The employer is then asked to rate the level of performance of UPRM
graduates on each skill using the following scale:
NA : If you have not had the opportunity to observe a particular skill.
Very weak (VW) : Extremely below expectations of a new professional (cannot
perform task).
Weak (W) : Below expectations (needs substantial guidance to perform task).
Adequate (A) : Meets expectations (able to perform task with minimal guidance).
Strong (S) : Exceeds expectations (often performs task on own).
Very strong (VS) : Substantially exceed expectations (performs tasks on own and
initiates new tasks, innovates).
We also ask employers to rate the level of importance each skill has to their company
using the following scale:
33
1. Not important : Skill rarely needed to perform IE functions and it is almost
never applied in our company.
2. Somewhat important: Skill is sometimes needed to perform some IE functions and it
is occasionally applied in a few tasks.
3. Important : Skill is needed to perform IE functions and it is applied in
different tasks.
4. Very important : Skill is regularly needed to perform effectively IE functions
and it is routinely applied in several tasks in our company.
5. Extremely important: Skill is indispensable to perform effectively IE functions and
it is applied almost daily in almost every task.
The level of importance of each skill is asked only to employers, not to the alumni.
Among the questions asked to alumni on the new questionnaires are the number of years
taken to graduate, time taken to find a job after graduation, type of industry they are
working for, gender, and their status in relation to the Fundamentals of Engineering
Exam. Then they are asked to evaluate their level of confidence on each of the skills
related to the educational objectives using the following scale:
N/A : I have not applied this skill.
Very weak (VW) : I cannot perform this task.
Weak (W) : I need substantial guidance to perform this task.
Adequate (A) : I can perform this task with minimal guidance.
Strong (S) : I often perform this task on my own.
Very strong (VS) : I can perform this task on my own, initiate new tasks, innovate.
The metrics used to evaluate the level of achievement of each educational objective are:
(1) the percentage of responses given as weak or very weak and (2) the percentage of
responses given as extremely important or very important. Since several questions in the
questionnaire address the same skill, a spreadsheet in EXCEL was designed to perform
all the calculations.
Results from the assessment process are summarized using tables, line graphs and scatter
diagrams. Line graphs are usefull in analyzing tendency in the results. The scatter
diagrams are used to determine if the objectives were attained.
2.5.2 Assessment Results
Tables 2.4 to 2.6 summarize the percentage of weak and very weak responses, as well as
the level of importance of each educational objective, obtained from questionnaires to
alumni and employers for academic years 2002-2003 through 2006-2007. The level of
importance given to the educational objectives was not asked in the questionnaires prior
to academic year 2004-2005.
34
Consolidated results are obtained using a weighted average as follows:
( ) ( )
EmployersofNoAlumniofNo
EmployersofNoEmployersVWWAlumniofNoAlumniVWW
edConsolidat
..
.*&%.*&%
+
+
=
Where )(&% AlumniVWW represents the number of responses given by alumni as weak
or very weak and )(&% EmployersVWW represents the number of responses given by
employers as weak or very weak.
Table 2.4 Responses from Alumni and Employers for Academic Year 2002-2003
Educational Objectives
% of Weak & Very Weak
Alumni
2002-2003
Employer
2002-2003
Consolidated
1 Extensive Training and education in IE
1a Design of work facilities and systems. 7.58% 10.47% 8.89%
1b Statistical quality control and improvement systems. 16.67% 21.43% 18.83%
1c Automated computer based and control systems. 23.33% 18.52% 21.14%
1d Manufacturing Systems 18.06% 16.67% 17.42%
1e Economic Evaluation. 11.46% 20.41% 15.53%
2 Minimal Training to adjust to professional life. 29.76% 44.07% 36.26%
3 Function effectively in a setting with ethical, social and…. 5.00% 10.71% 7.60%
4 Ability to work in multi-disciplinary teams. 11.11% 10.00% 10.61%
5 Need to continue to develop entrepreneurial skills. 20.45% 17.31% 19.02%
Table 2.5 Responses from Alumni and Employers for Academic Year 2004-2005
Educational Objectives
% of Weak & Very Weak
EI & VI
Employer
Alumni
2004-2005
Employer
2004-2005
Consolidated
1 Extensive Training and education in IE
1a Design of work facilities and systems. 20.00% 5.9% 12.94% 76.5%
1b Statistical quality control and improvement systems. 8.33% 17.6% 12.99% 88.2%
1c Automated computer based and control systems. 66.67% 35.7% 51.19% 28.6%
1d Manufacturing Systems 20.34% 19.8% 20.07% 71.6%
1e Economic Evaluation. 10.34% 11.1% 10.73% 88.6%
2 Minimal Training to adjust to professional life. 0.00% 16.7% 8.33% 94.4%
3 Function effectively in a setting with ethical, social and…. 5.88% 17.1% 11.51% 94.3%
4 Ability to work in multi-disciplinary teams. 0.00% 22.2% 11.11% 88.9%
5 Need to continue to develop entrepreneurial skills. 5.56% 27.8% 16.67% 94.4%
35
Table 2.6 Responses from Alumni and Employers for Academic Year 2006-2007
Educational Objectives
% Weak & Very Weak
EI & VI
Employer
Alumni
2006-2007
Employer
2006-2007
Consolidated
1 Extensive Training and education in IE
1a Design of work facilities and systems. 10.0% 37.5% 22.94% 43.8%
1b Statistical quality control and improvement systems. 33.3% 56.3% 44.12% 62.5%
1c Automated computer based and control systems. 44.4% 43.8% 44.12% 43.8%
1d Manufacturing Systems 13.8% 43.8% 27.89% 54.2%
1e Economic Evaluation. 4.55% 56.25% 28.88% 78.13%
2 Minimal Training to adjust to professional life. 0.0% 50.00% 23.53% 50.00%
3
Function effectively in a setting with ethical, social
and…. 0.00% 53.13% 25.00% 59.38%
4 Ability to work in multi-disciplinary teams. 0.00% 37.50% 17.65% 81.25%
5 Need to continue to develop entrepreneurial skills. 9.09% 75.00% 40.11% 75.00%
2.5.3 Trends on Alumni and Employers Responses
Figures 2.2 to 2.10 show, for each educational objective, the trend on the percentage of
weak and very weak responses given by alumni to their level of confidence and by
employers to the level of performance of alumni.
It can be appreciated that in 56% of the cases (5/9) there was a steady increase in the
number of responses given by employers as weak or very weak. Also, in 67% of the cases
(6/9) there was a significant increase in the percentage of answers given by employers as
weak or very weak when comparing academic years 2004-2005 with 2006-2007.
The alumni’s perception on their level of confidence presented a scenario which in
general differs significantly from the employers’ perception. In 56% of the cases (5/9)
there was a decrease in the number of responses given as weak and very weak when
comparing academic years 2004-2005 with 2006-2007. In 22% of the cases (2/9) there
was an increase in the percentage of weak and very weak responses, and in the remaining
22% the percentages remained the same.
36
Design of Work Facilities and Systems (1a)
Alumni & Employer 02-06
0.00%
10.00%
20.00%
30.00%
40.00%
50.00%
60.00%
70.00%
80.00%
02-03 04-05 06-07
Academic Year
%W&VW
Alumni
Employer
Figure 2.2 Tendency on Weak and Very Weak Percentages for EO 1a
Statistical Quality Control and Improvement Systems (1b)
Alumni & Employer 02-06
0.00%
10.00%
20.00%
30.00%
40.00%
50.00%
60.00%
70.00%
80.00%
02-03 04-05 06-07
Academic Year
%W&VW
Alumni
Employer
Figure 2.3 Tendency on Weak and Very Weak Percentages for EO 1b
37
Automated Computer-Based and Control Systems (1c)
Alumni & Employer 02-06
0.00%
10.00%
20.00%
30.00%
40.00%
50.00%
60.00%
70.00%
80.00%
02-03 04-05 06-07
Academic Year
%W&VW
Alumni
Employer
Figure 2.4 Tendency on Weak and Very Weak Percentages for EO 1c
Manufacturing Systems(1d)
Alumni & Employer 02-06
0.00%
10.00%
20.00%
30.00%
40.00%
50.00%
60.00%
70.00%
80.00%
02-03 04-05 06-07
Academic Year
%W&VW
Alumni
Employer
Figure 2.5 Tendency on Weak and Very Weak Percentages for EO 1d
38
Economic Evaluation (1e)
Alumni & Employer 02-06
0.00%
10.00%
20.00%
30.00%
40.00%
50.00%
60.00%
70.00%
80.00%
02-03 04-05 06-07
Academic Year
%W&VW
Alumni
Employer
Figure 2.6 Tendency on Weak and Very Weak Percentages for EO 1e
Minimal Trainning to Adjust to Professional Life (2)
Alumni & Employer
0.00%
10.00%
20.00%
30.00%
40.00%
50.00%
60.00%
70.00%
80.00%
02-03 04-05 06-07
Academic Year
%W&VW
Alumni
Employer
Figure 2.7 Tendency on Weak and Very Weak Percentages for EO 2
39
Function Effectively in a Setting with Ethical .... (3)
Alumni & Employer 02-06
0.00%
10.00%
20.00%
30.00%
40.00%
50.00%
60.00%
70.00%
80.00%
02-03 04-05 06-07
Academic Year
%W&VW
Alumni
Employer
Figure 2.8 Tendency on Weak and Very Weak Percentages for EO 3
Ability to Work on Multidisciplinary Teams (4)
Alumni & Employer 02-06
0.00%
10.00%
20.00%
30.00%
40.00%
50.00%
60.00%
70.00%
80.00%
02-03 04-05 06-07
Academic Year
%W&VW
Alumni
Employer
Figure 2.9 Tendency on Weak and Very Weak Percentages for EO 4
40
Need to Develop Entrepreneurial Skills (5)
Alumni & Employer 02-06
0.00%
10.00%
20.00%
30.00%
40.00%
50.00%
60.00%
70.00%
80.00%
02-03 04-05 06-07
Academic Year
%W&VW
Alumni
Employer
Figure 2.10 Tendency on Weak and Very Weak Percentages for EO 5
The trend on the employers’ perception on the level of importance of each educational
objective is presented in Figures 2.11 to 2.13. As seen, the level of importance
summarized as the percentage of responses given as extremely important or very
important, had a decrease on all cases except when comparing academic year 2004-2005
to academic year 2006-2007. With the objective of validating these results, the employer
questionnaire was distributed and answered by members of the IE Industrial Advisory
Board at a meeting held in October 4, 2007. These members are also employers of our
graduates. At the time this report was been assembled those results had not been analyzed
yet.
41
Figure 2.11 Trend on the Level of Importance for Educational Objectives 1a to 1d.
Statistical Quality Control and Improvement Systems (1b) -
Employers level of importance
0.0%
20.0%
40.0%
60.0%
80.0%
100.0%
04-05 06-07
Academic Year
%EI&VI
Automated Computer-Based and Control Systems (1c)
Employers level of importance
0.0%
20.0%
40.0%
60.0%
80.0%
100.0%
04-05 06-07
Academic Year
%EI&VI
Manufacturing Systems (1d)
Employers level of imortance
0.0%
20.0%
40.0%
60.0%
80.0%
100.0%
04-05 06-07
Academic Year
%EI&VI
Design of Work Facilities and Systems (1a)
Employer's Level of Importance
0.0%
20.0%
40.0%
60.0%
80.0%
100.0%
04-05 06-07
Academic Year
%EI&VI
42
Figure 2.12 Trend on the Level of Importance for Educational Objectives 1e to 4.
Economic Evaluation (1e)
Employers level of importance
0.0%
20.0%
40.0%
60.0%
80.0%
100.0%
04-05 06-07
Academic Year
%EI&VI
Minimal Training to Adjust to Professional Life (2)
Employers level of importance
0.0%
20.0%
40.0%
60.0%
80.0%
100.0%
04-05 06-07
Academic Year
%EI&VI
Function Effectively in a Setting with Ethical .... (3)
Employers level of importance
0.0%
20.0%
40.0%
60.0%
80.0%
100.0%
04-05 06-07
Academic Year
%EI&VI
Ability to Work on Multidisciplinary Teams (4)
Employers level of importance
0.0%
20.0%
40.0%
60.0%
80.0%
100.0%
04-05 06-07
Academic Year
%EI&VI
43
Figure 2.13 Trend on the Level of Importance for Educational Objective 5
2.5.4 Other Inputs from Employers, Alumni and Members of the Advisory Board
The questionnaires to alumni and employers provide also a blank space for additional
comments. This space has been used by them to coment on the strength and weaknessess
of our program, and to list other skills they consider important which they think are not
been addressed in the industrial engineering curriculum. These results can be made
available upon request.
Surveys to employers are sent only every other year, on years ending in even numbers.
Prior to academic year 2004-2005 employers were not asked for their opinions on the
level of importance of each skill required to achive the educational objectives.
In October 6, 2005 at the meeting held with the Industrial Engineering Advisory Board, a
survey was distributed where they expressed the need to improve in the following areas:
1. Communication skills,
2. Management of Human Resources,
3. Human Resources Behavior,
4. Knowledge in Environmental, Health and Safety,
5. Systems integration and manufacturing,
6. Marketing,
7. Logistics,
8. Entrepreneurial skills,
9. Lean Manufacturing, and
10. Management and leadership skills.
Many of these skills were also areas of concern of employers and alumni.
Need to Develop Entrepreneurial Skills (5)
Employers level of importance
0.0%
20.0%
40.0%
60.0%
80.0%
100.0%
04-05 06-07
Academic Year
%EI&VI
44
Inputs from the members of the Advisory Board, employers and alumni were valuable in
determining the level at which the curricular revision been worked on addressess the
weaknessess and incorporates those other skills identified as important by them. Details
are presented in Criterion 4, Continuous Improvement.
2.5.5 Achievement of Goal on Educational Objectives
Academic year 2003-2004 was devoted to the redesign of the assessment process, tools
and the selection of a new metric. The metric chosen for the evaluation of performance
on each educational objective was the percentage of responses given as “weak” or “very
weak”. We decided to analyze results using scatter diagrams. Our goal was based on the
level of importance given by employers to each educational objective assessed. On those
educational objectives rated 100% of the times as “important” or “extremely important”
the goal was set to a maximum of 10% responses given as “weak” or “very weak”. On
those educational objectives never rated as “important” or “extremely important” the goal
was set to a maximum of 20% responses given as “weak” or “very weak”. Those two
pairs of points define a diagonal line on the scatter diagram. All the points in the scatter
diagram falling to the right of the diagonal represent educational objectives for which the
goal was not achieved. Therefore, those are our identified areas of opportunity.
Even though surveys are sent to alumni every year, scatter diagrams can only be
constructed for those academic years for which we have the employers’ responses on the
level of importance. These scatter diagrams are presented in Figures 2.14 and 2.15. A
summary of the areas of opportunity identified through the assessment and evaluation
process is presented in Table 2.7.
45
EO's Alumni & Employers 2004-2005
0.0%
10.0%
20.0%
30.0%
40.0%
50.0%
60.0%
70.0%
80.0%
90.0%
100.0%
0.00% 10.00% 20.00% 30.00% 40.00% 50.00% 60.00% 70.00% 80.00% 90.00%
% W & VW
%EI&VI
1a, 1b, 1c, 1d, 1e, 5
EO's Alumni 2004-2005
0.0%
10.0%
20.0%
30.0%
40.0%
50.0%
60.0%
70.0%
80.0%
90.0%
100.0%
0.00% 10.00% 20.00% 30.00% 40.00% 50.00% 60.00% 70.00% 80.00% 90.00%
% W & VW
%EI&VI
1a
1d
1c
EO's Employers 2004-2005
0.0%
10.0%
20.0%
30.0%
40.0%
50.0%
60.0%
70.0%
80.0%
90.0%
100.0%
0.0% 10.0% 20.0% 30.0% 40.0% 50.0% 60.0% 70.0% 80.0% 90.0%
% W & VW
%EI&VI
1a
1e
1b, 1c, 1d, 2, 3, 4, 5
Figure 2.14 Scatter Diagrams on Alumni and Employers Results in 2004-2005
46
EO's Alumni & Employers 2006-2007
0.0%
10.0%
20.0%
30.0%
40.0%
50.0%
60.0%
70.0%
80.0%
90.0%
100.0%
0.00% 10.00% 20.00% 30.00% 40.00% 50.00% 60.00% 70.00% 80.00% 90.00%
% W & VW
%EI&VI
EO's Alumni 2006-2007
0.0%
10.0%
20.0%
30.0%
40.0%
50.0%
60.0%
70.0%
80.0%
90.0%
100.0%
0.0% 10.0% 20.0% 30.0% 40.0% 50.0% 60.0% 70.0% 80.0% 90.0%
% W & VW
%EI&VI
1b
1c
EO's Employers 2006-2007
0.0%
10.0%
20.0%
30.0%
40.0%
50.0%
60.0%
70.0%
80.0%
90.0%
100.0%
0.0% 10.0% 20.0% 30.0% 40.0% 50.0% 60.0% 70.0% 80.0% 90.0%
% W & VW
%EI&VI
Figure 2.15 Scatter Diagrams on Alumni and Employers Results in 2006-2007
47
Table 2.7 Areas of Opportunity Identified through the Assessment and Evaluation Process
Academic Year
Educational Objective
2004-2005 2006-2007
Alumni Employer Consolidated Alumni Employer Consolidated
1. Extensive Training and education
in IE areas including:
a. Design of work facilities and
systems. x x x x
b. Statistical quality control and
improvement systems. x x x x x
c. Automated computer based and
control systems. x x x x x x
d. Manufacturing Systems x x x x x
e. Economic Evaluation. x x
2. Minimal Training to adjust to
professional life. x x x
3. Function effectively in a setting
with ethical, social and…. x x x
4. Ability to work in multi-
disciplinary teams. x x x
5. Need to continue to develop
entrepreneurial skills. x x x x
48
CRITERION 3. PROGRAM OUTCOMES AND ASSESSMENT
As stated by ABET, program outcomes are statements that describe what students are
expected to know and are able to do by the time of graduation. These relate to the skills,
knowledge, and behaviors that students acquire in their journey/process through the
program. Our program outcomes include ABET outcomes (a) through (k) plus eleven
outcomes we have articulated. An assessment and evaluation process is in place to
determine the level of achievement of program outcomes.
3.1 Process for Establishing and Revising Program Outcomes
As with the Industrial Engineering Educational Objectives, the Progam Outcomes were
originally formulated by a committee, approved by the department’s faculty, and were
discussed and modified through departmental meetings, Industrial Advisory Board
meetings, and departmental retreats at which input from all constituencies was
considered. From there on it was planned to revise them simultaneously with Educational
Objectives every five years. The same process used to review educational objectives
presented in Table 2.3 is used for the revision of program outcomes.
3.2 Industrial Engineering Program Outcomes
The Industrial Engineering Department with input from its constituents has established
the following eleven program outcomes in addition to outcomes (a) through (k).
Our graduates will be able to:
1. Design a work facility or system.
2. Design and implement quality control systems.
3. Design computer-based control and information systems.
4. Plan and control a production system.
5. Evaluate the economics of engineering solutions.
6. Develop models to experiment, evaluate, or solve a problem.
7. Use engineering design process from IE point of view.
8. Use modern telecommunication and computer technology.
9. Present information to individuals or to an audience.
10. Establish goals and work to reach them.
11. Understand and practice leadership.
Our program outcomes are published at:
1. Industrial Engineering web page: http://ininweb.uprm.edu/uprogram.asp#po
2. IE Plan for the Assessment of Student Learning:
http://www.uprm.edu/omca/assessment_plans/Academic/engineering.php
3. Posters at classrooms, laboratories, department office and IE’s study room.
49
3.3 Relationship between Program Outcomes and Program Educational Objectives
It is understood that the program outcomes should lead to the achievement of the
educational objectives. So, in formulating the Program Outcomes care was taken to
establish a direct relationship with the Program Educational Objectives. This relationship
is summarized in Table 3.1.
50
Table 3.1 Alignment of Program Outcomes with Educational Objectives
Educational Objectives
Our graduates will
demonstrate extensive
training and education
in IE areas including:
design of work facilities
and systems, statistical
quality control and
improvement systems,
automated control
systems, manufacturing
systems, and economic
evaluation
Our graduates will require minimal
additional training to adjust to
professional life and will be ready
to tackle real-world problems as
soon as they graduate due to a rich
industrial experience gained
through participation in student
projects in industry, internships
and cooperative education
(COOP), and other interaction with
professional and industrial
organizations.
Our graduates will
function
effectively in a
setting with
ethical, social, and
environmental
sensibilities, be
able to
communicate
effectively, and
become leaders in
industry.
Our
graduates
will have
the ability
to work in
multi-
disciplinary
teams.
Our graduates
will have an
understanding
of the need to
continue to
develop
entrepreneurial
skills.
ProgramOutcomes
1 Design a work facility or system. X X
2
Design and implement quality
control systems.
X X
3
Design computer-based control
and information systems. X X
4
Plan and control a production
system.
X X
5
Evaluate the economics of
engineering solutions. X X
6
Develop models to experiment,
evaluate or solve problems.
X X
7
Use engineering design process
from IE point of view. X X X
8
Use modern telecommunication
and computer technology.
X X X
9
Present information to individuals
or to an audience.
X X X
10
Establish goals and work to reach
them. X X X X
11
Understand and practice
leadership. X X X
51
3.4 Relationship between Program Outcomes and Outcomes (a) to (k)
The eleven program outcomes articulated for the industrial engineering program have a
relationship to outcomes (a) through (k). This relationship is demonstrated in Table 3.2.
A “1” in the table is used to show relationship between the outcomes. Dissemination of
educational objectives throughout the department has been accomplished through several
means: posters in every classroom, laboratory, computer center, and bulletin board. They
have also been posted on our web page, as well as distributed to all employees and to
students in a packet of information including a pocket card.
3.5 Courses in the Curriculum Contributing to the Achievement of Program
Outcomes.
The Industrial Engineering Department has a program in place including a curriculum
designed to produce the program outcomes. The curriculum can be divided into: (1)
department courses (59 credits), (2) mathematics and general engineering courses (51
credits), (3) general education courses (63 credits), and two credits in physical education.
Among the general education courses students are required to take 6 credits in Spanish,
12 credits in English, 15 credits in Humanities and Social Science electives, 18 credits in
Sciences (Chemistry/Physics), and 12 credits in free elective courses. Each course in the
curriculum contributes to the development of the skills needed to produce the program
outcomes.
Tables 3.3a and 3.3b show the department courses contributing to the achievement of
program outcomes. Table 3.4 shows the mathematics, science, and general engineering
courses contributing to program outcomes. As will be explained later on, even though
many courses contribute to the achievement of program outcome, a sampling plan was
designed to assess using direct and indirect measures from classroom activity only at
those courses with a strong relationship to each outcome. This plan is presented in
Section 3.6.2. It will help the evaluation team to relate the display of materials to each
program outcome.
52
Table 3.2 Alignment Program Outcomes with Outcomes (a) to (k)
1 2 3 4 5 6 7 8 9 10 11
Design a
work
facility or
system.
Design
and
implement
quality
control
systems.
Design
computer-
based
control and
information
system
Plan and
control a
production
system.
Evaluate the
economics
of
engineering
solutions.
Develop
models to
experiment,
evaluate or
solve
problems.
Use
engineering
design
process
from IE point
of view.
Use
modern
telecommu
nication and
computer
technology.
Present
information to
individuals or
to an
audience.
Establish
goals and
work to
reach
them.
Understand
and practice
leadership.
a
Ability to apply mathematics, science, and
engineering. 1 1 1 1 1 1
b
Ability to design and conduct experiments,
as well as to analyze and interpret data. 1 1 1 1 1
c
Ability to design a system, component, or
process to meet desired needs within
realistic constraints such as economic,
environmental, social, political, ethical,
health and safety, manufacturability and
sustainability. 1 1 1 1 1 1 1
d
Ability to function on multidisciplinary
teams. 1 1 1 1
e
Ability to identify, formulate, and solve
engineering problems. 1 1 1 1 1 1
f
Understanding of professional and ethical
responsibility. 1 1 1 1 1 1
g Ability to communicate effectively. 1 1 1
h
Broad education necessary to understand
the impact of engineering solutions in a
global, economic, environmental and
societal context. 1 1 1 1 1 1
i
Recognition of the need for, and an ability
to engage in life-long learning. 1
j Knowledge of contemporary issues. 1 1 1 1 1 1
k
Ability to use the techniques, skills, and
modern engineering tools necessary for
engineering practice. 1 1 1 1 1 1
Industrial Engineering Program Outcomes
Outcomes (a) to (k)
53
Table 3.3a Department Courses Contributing to Outcomes (a) to (k)
4009:WorkMeas.
4010:Prob.
4015:Eng.Ec.
4020:Stat.
4021:Det.OR
4022:Prob.OR
4029:Behavior
4035:HRP
4039:Prod.I
4040:Layout
4057:RealTime
4075:ProdII
4077:WorkDesign
4078:Quality
4079:Design
4085:Accounting
4086:Cost
4016:Safety
4017:Inf.Systems
4018:Simulation
4027:DOE
4046:IEPractice
4050:PrintedCircuitBoard
4810:Conc.Eng.
4995:COOP
4996:SpecialTopics
4998:Undergrad.Research
5505:TQM
5565:Reliability
5595:ServiceProcesses
5575:Scheduling
ABET'S A-K
A Knowledege of mathematics,science, and engineering. 1 1 1 1 1 1 1 1 1 1 1 1 1 1 1 1 1 1 1 1 1 1 1 1 1 1 1
B Design and conduct experiments and data analysis. 1 1 1 1 1 1 1 1 1 1 1
C
Design a system, componentes, or process to meet desired
needs within realistic constraints such as economic,
environmental, social, political, ethical, health and safety,
manufacturability, and sustainability.
1 1 1 1 1 1 1 1 1 1 1 1 1 1 1 1 1
D An ability to function on multidisciplinary teams. 1 1 1 1 1 1 1 1
E Identify, formulate and solve engineering problems. 1 1 1 1 1 1 1 1 1 1 1 1 1 1 1 1 1 1 1 1 1 1 1 1 1
F Professional and ethical responsibility. 1 1 1 1 1 1 1 1 1 1
G An ability to communicate effectively. 1 1 1 1 1 1 1 1 1
H
The broad education necessary to undertstand the impact
of engineering solutions in a global, economic,
environmental, and societal context.
1 1 1 1 1 1 1 1 1 1 1 1 1 1 1 1 1
I
A recognition of the need for, and an ability to engage in life-
long learning.
1 1 1 1 1 1 1 1 1 1 1 1
J Knowledge of contemporary issues. 1 1 1 1 1 1 1 1
K
An ability to use techiniques, skills, and modern engineerig
tools necessary for engineering practice.
1 1 1 1 1 1 1 1 1 1 1 1 1 1 1 1 1 1 1 1 1 1 1 1 1 1 1 1
ININ Core Courses ININ Elective Courses
54
Table 3.3b Department Courses Contributing to Program Outcomes 1 to 11
4009:WorkMeas.
4010:Prob.
4015:Eng.Ec.
4020:Stat.
4021:Det.OR
4022:Prob.OR
4029:Behavior
4035:HRP
4039:Prod.I
4040:Layout
4057:RealTime
4075:ProdII
4077:WorkDesign
4078:Quality
4079:Design
4085:Accounting
4086:Cost
4016:Safety
4017:Inf.Systems
4018:Simulation
4027:DOE
4046:IEPractice
4050:PrintedCircuitBoard
4810:Conc.Eng.
4995:COOP
4996:SpecialTopics
4998:Undergrad.Research
5505:TQM
5565:Reliability
5595:ServiceProcesses
5575:Scheduling
IE PROGRAM OUTCOMES
1 Design a work facility or system. 1 1 1 1 1
2 Design and implement quality control systems. 1 1 1 1
3 Design computer-based control and information systems. 1 1
4 Plan and control a production system. 1 1 1
5 Evaluate the economics of engineering solutions. 1 1 1
6
Develop models to experiment, evaluate, or solve a
problems. 1 1 1 1 1 1
7 Use engineering design process from IE point of view. 1 1 1 1 1 1 1
8 Use modern telecommunication and computer technology. 1 1 1 1 1 1 1 1 1 1 1 1 1 1 1 1 1 1 1 1 1 1 1 1
9 Present information to indviduals or to an audience. 1 1 1 1 1 1 1 1 1 1
10 Establisch goals and work to reach them. 1 1 1 1 1 1 1 1 1 1 1 1
11 Understand and practice leadership. 1 1 1 1 1 1 1 1
ININ Core Courses ININ Elective Courses
55
Table 3.4 Courses in Mathematics, Science and Engineering Sciences Contributing to Program Outcomes
Mate3005:Pre-Calculus
Mate3031:CalculusI
Mate3032:CalculusII
Mate3063CalculusII
Mate4145:LinAgl&Diff.Ec
Quim3131:GenChemistry
Quim3133:LabChemistry
Quim3132:GenChemistry
Quim3134:LabChemistry
Inge3011:Graphics
Inge3031:Statics
Fisi3171:PhysicsI
Fisi3173:PhysicsILab
Inge3016:Comp.Prog
Inge4011:MechofMat
Inge3032:Dynamics
Fisi3172:PhysicsII
Fisi:3174:PhysicsIILab
Inge4001:Eng.Materials
Inme4045:Thermo
Inel4075:Elect.Eng.
Inme4055:Manuf.Proc.
Inme4056:ManufLab
Inel4076:Electronics
Inel4077:ElectronicsLab
A
Ability to apply knowledege of
mathematics,science, and engineering.
1 1 1 1 1 1 1 1 1 1 1 1 1 1 1 1 1 1 1 1 1 1 1 1
C
Ability to design a system, component, or process
to meet desired needs within realistic constraints
such as economic, environmental, social, political,
ethical, health and safety, manufacturability, and
sustainability.
1 1 1 1 1 1 1 1 1 1 1 1 1 1 1 1 1 1 1 1
D An ability to function on multidisciplinary teams. 1 1 1 1 1 1
F
An understanding of professional and ethical
responsibility.
1
G An ability to communicate effectively. 1 1 1 1 1 1
H
The broad education necessary to understand the
impact of engineering solutions in a global,
economic, environmental, and societal context.
1 1
L
An ability to use techiniques, skills, and modern
engineerig tools necessary for engineering
practice.
1 1 1 1 1 1 1 1 1 1 1 1 1 1 1 1
1 Design a work facility or system. 1 1 1 1 1 1 1 1 1 1 1 1 1 1
3
Design computer-based control and information
system 1
6
Develop models to experiment, evaluate or solve
problems. 1 1 1 1 1 1 1 1 1 1 1 1 1
8
Use modern telecommunication and computer
technology. 1
9
Present information to individuals or to an
audience. 1 1 1 1 1 1
10 Establish goals and work to reach them. 1 1 1 1 1 1
11 Understand and practice leadership. 1 1 1 1 1 1
Program Outcomes
56
3.6 Documentation and Process Used to Produce each of the Program Outcomes
The assessment of student learning has been institutionalized. Each college within UPRM
performs assessment of student learning. The Office for Continuous Improvement and
Assessment (OMCA3
) was established in 2005 to support the institution’s assessment
processes. Based on the fact that the College of Arts and Sciences assess the general
education courses, and the Department of Materials and
Engineering Sciences within the College of Engineering assess the engineering science
courses, the Industrial Engineering Department process for assessing and evaluating the
level of achievement of program outcomes has been based on the department courses.
The process used to produce IE Program Outcomes relies heavily on the course sequence
and other educational experiences. Each course contributes in enhancing the skills
required to achieve program outcomes. Once the students go through a series of courses,
it is expected they be prepared to achieve the desired program outcomes. As an example,
the courses directly contributing to the achievement of Program Outcome 1 include ININ
4077, 4009, 4040, 4029, and 4035. Courses ININ 4077 and ININ 4040 require a design
project. In addition elective course ININ 4016 may enhance the achievement of this
program outcome. The course sequence used to produce this outcome is presented in
Figure 3.1.
Figure 3.1 Course sequence to produce Program Outcome 1
3
Acronym in Spanish for “Oficina de Mejoramiento Continuo y Avalúo”
or
INME 4055
Manufacturing
Processes
A-J-S
ININ 4077
Work Systems
Design
A-S
FISI 3171
Physics I
A-J-S
FISI 3172
Physics II
A-J-S
ININ 4035
Human
Resources Plan.
A-J
ININ 4029
Human Behavior
in Work Org.
A-J
INEL 4077
Fundamentals
Electronics Lab.
A-J-S
INEL 4076
Fundamentals
of Electronics
A-J-S
INEL 4075
Fundamentals
of Electrical Eng.
A-J-S
INGE 3011
Graphics I
A-J-S
MATE 3031
Calculus I
A-J-S
INGE 3031
Statics
A-J-S
MATE 3005*
Pre-calculus
A-J-S
INGE 4011
Mechanics of
Materials I
A-J-S
INGE 3032
Dynamics
A-J-S
MATE 4145**
Diff Equations &
Lineal Algebra
A-J-S
MATE 3032
Calculus II
A-J-S INGE 3016
Alg. Computer
Programming
A-J-S
ININ 4009
Work
Measurement
J-S
ININ 4022
Prob. Models in
Operation Res.
J-S
ININ 4020
Applied Statistics
J-S
ININ 4040
Facilities Layout
And Design
A-J-S
ININ 4079
Design Project
A-J
ININ 4075
Prod. Planning
and Control II
A-J
ININ 4039
Prod. Planning
and Control I
A-J
ININ 4015
Eng Economic
Analysis
A-J-S
Free Elective
(6 credits)
ININ 4010
Probability and
Statistics
A-J-S
INGL 3XXX
2nd year Engl.
A-J-S
INGL 3XXX
1st year Engl.
A-J-S
INGL 3XXX
1st year Engl.
A-J-S
ESPA 3101
Basic Spanish I
A-J-S
ESPA 3102
Basic Spanish II
A-J-S
INGL 3XXX
2nd year Engl.
A-J-S
ININ 4086
Cost Analysis
and Control
A-J
ININ 4021
Det. Models in
Operation Res.
A-S
MATE 3063
Calculus III
A-J-S
ININ 4057
Real Time
Process Control
A-J-S
ININ 4078
Statistical
Quality Control
A-J
ININ 4085
Accounting
for Engineers
A-J
ECON 3021
Principles of
Economics I
A-J-S
INGE 4001
Eng. Materials
A-J-S
57
The assessment and evaluation process is done through indirect and direct measures. It is
worthwhile mentioning that even though many courses contribute in the achievement of
program outcomes, it was decided to assess only in those courses with a strong
relationship to the outcome.
3.7 Assessment of Program Outcomes
The process established for the assessment and evaluation of the level of achievement of
program outcomes has changed throughout the years. The major constituents are the
faculty and students. The tools used in the assessment process and the timing of changes
are as follows:
ABET Outcomes A – K
Monitoring through the curriculum
2002-03 until 2005-06: Course Skills Assessment Form
2006-07: Direct and indirect measures from classroom
activity
Evaluation at the end of curriculum
Graduating Student Exit Survey
Ethics Integration Assessment Form
11 IE Program Outcomes
Monitoring through the curriculum
2002-03 until 2005-06: Traditional process of classroom
assessment with exams, quizzes, projects and presentations.
2006-07: Direct measures from classroom activity and the
Course Goals Assessment Form.
Evaluation at the end of curriculum
2002-03 until 2005-06: Graduating Student Exit Survey
2006-07: Graduating Student Exit Survey and Direct
measures from the FE exam.
Hard copies of the questionnaires are prepared every semester by the Center for
Academic Research (CAR) Office and distributed by professors among the students.
Professors hand in the answers to the CAR office for analysis and development of
reports. In academic year 2006-2007 an on-line version of the Graduating Student Exit
Survey was developed. Invitations to graduating students are sent by the SEED Office
personnel using the ZOOMERANG software. An EXCEL file with results is sent to the
CAR office for analysis and generation of reports.
Also, in academic year 2006-2007, the Course Skill Assessment Form was redesigned.
The new questionnaire surveys the level of mastery gained on each course goal instead of
the level of mastery gained on each outcome (a) to (k). This facilitates the identification
of areas of opportunity related to specific course goals which in turn improve
achievement of outcomes (a) to (k). The distribution of the “Course Goals Assessment
Form” remained a classroom activity since this guaranteed a higher percentage of student
participation.
58
Another change involved the inclusion of direct measures from classroom assessment for
the assessment of program outcomes. In an attempt to make this a simple process, it was
decided to measure one of the eleven and one of the (a) to (k) outcomes in each core
course in the curriculum. Each professor is asked to submit assessment results only once
per academic year. A sampling plan was designed and professors have freedom to choose
the assessment tool and metric. The Fundamentals of Engineering Exam (FE) was also
selected as a direct measure of achievement of program outcomes. Only results from
students still enrolled at the moment of the FE exam are used in this analysis.
In summary, the assessment of program outcomes is currently performed through indirect
as well as direct measures. Indirect measures come from surveys such as the Graduating
Student Exit Survey, the Course Goals Assessment Form and the Ethics Integration
Assessment Form. Others come from rubrics such as the one designed to measure ability
to work in multidisciplinary teams. Direct measures are mainly based on: (1) classroom
assessment, and (2) FE exam. Statistics generated by the Office for Institutional Research
and Planning (OIIP) have also been used when needed to support the assessment process.
Results from the Course Skills Assessment Form (Course Goals Assessment Form after
05-06) are summarized and a report is prepared by course and by professor. This report is
given to the professor and a copy is placed in the course binder at the CAR Office. Any
action items related to specific courses which are brought up at faculty meetings are
addressed at course committees through the committee coordinator. Results from
classroom assessment are used by professors to monitor themselves and examples can be
found in the course binders at the CAR office. Results from the Graduating Student Exit
Survey and the FE exam are summarized and presented to faculty either at department
meetings or faculty retreats.
The interaction between the constituents and the flow of information in the assessment of
program outcomes is depicted in Figure 3.8.
59
Figure 3.8 Processes for the Assessment of Program Outcomes
3.7.1 Results from the Course Skills Assessment Form
Prior to academic year 2006-2007 the Course Skills Assessment Form was used to obtain
an indirect measure on the students’ level of mastery of outcomes (a) to (k). As is done
for the evaluation of the achievement of educational objectives, it was decided to use as a
metric the percentage of answers given as weak or very weak. Results from this
questionnaire are summarized on a semester basis and a report is submitted to each
professor at the beginning of the following semester. As agreed on a department meeting,
professors should react to percentages higher that 20%.
As an example, results for academic years 2004-2005 are presented in Table 3.10. A
summary across the curriculum is presented in Table 3.11. A series of line graphs were
built to have a clear view on the behavior of these percentages across time. These graphs
are presented in Figures 3.9 to 3.19. Unquestionably, some courses do better than others
at developing or enhancing the skills needed to achieve outcomes (a) to (k). The most
outstanding result comes from the observation of Figures 3.9 to 3.19. There has been a
significant improvement in the achievement of program outcomes across time. The
percentage of answers given as weak or very weak has been declining in most of the
cases. Through the observation of the graphs it is concluded that outcome k has the
greatest area of opportunity for improvement, based on the students’ perception.
Center for Academic
Research
Employers &
Alumni
Department
Faculty
Course Committee
Coordinators
SEED Office
IE IAB
OIIP Office
Course Committees
FE Exam
60
Table 3.10 Weak and Very Weak % from Course Skills Assessment for the Fall Semester of Academic Year 2004-2005
A B C D E F G H I J K
ININ 4009 SEC 071 0.00% 0.00% 0.00% 4.88% 0.00% 4.88% 9.76%
ININ 4010 SEC 081 6.25% 0.00% 12.50%
ININ 4010 SEC 091 0.00% 4.76% 9.52%
ININ 4010 SEC 096 0.00% 0.00% 0.00%
ININ 4010 SEC 136 0.00% 0.00% 11.11%
ININ 4010 SEC 141 25.00% 0.00% 12.50%
ININ 4015 SEC 081 52.63% 52.63% 47.37% 47.37%
ININ 4015 SEC 121 10.53% 10.53% 5.26% 5.26%
ININ 4015 SEC 131 7.14% 7.14% 0.00% 14.29%
ININ 4016 SEC 181 4.76% 0.00% 4.76%
ININ 4018 SEC 101 0.00% 0.00% 0.00% 0.00% 0.00% 0.00% 0.00% 0.00% 0.00%
ININ 4021 SEC 076 0.00% 0.00% 0.00% 14.29%
ININ 4021 SEC 096 8.70% 17.39% 13.04% 26.09%
ININ 4035 SEC 111 0.00% 10.00%
ININ 4039 SEC 101 30.43% 30.43% 13.04%
ININ 4040 SEC 071 0.00% 0.00% 5.26% 0.00% 0.00% 0.00% 0.00% 0.00% 0.00% 0.00%
ININ 4057 SEC 086 87.50% 100.00% 93.75% 56.25% 56.25% 50.00% 75.00%
ININ 4075 SEC 091 10.53% 26.32% 21.05% 10.53% 15.79% 10.53% 10.53% 10.53% 15.79%
ININ 4077 SEC 091 0.00% 0.00% 0.00% 4.35% 0.00%
ININ 4077 SEC 141 0.00% 0.00% 0.00% 0.00% 9.76%
ININ 4078 SEC 086 0.00% 16.67% 0.00% 0.00% 0.00%
ININ 4085 SEC 126 0.00% 9.52% 0.00% 4.76%
ININ 4085 SEC 136 0.00% 4.55% 4.55% 4.55%
ININ 5595 SEC 161 0.00% 0.00% 0.00%
Average: 11.07% 10.10% 17.23% 2.63% 11.97% 3.68% 12.23% 7.90% 14.75% 3.51% 12.62%
ABET A-K OUTCOMES
Course Section
61
Table 3.11 Summary of Weak and Very Weak % from Course Skills Assessment Results across the Curriculum
Semester a b c d e f g h i j k
Fall 2004 11.07% 10.10% 17.23% 2.63% 11.97% 3.68% 12.23% 7.90% 14.75% 3.51% 12.62%
Spring 2005 1.05% 1.10% 6.03% 1.67% 2.60% 4.65% 4.67% 3.21% 2.66% 1.19% 4.90%
Fall 2005 3.44% 4.33% 7.08% 3.94% 12.36% 8.12% 3.75% 7.64% 3.35% 20.14%
Spring 2006 0.49% 1.43% 2.44% 0.00% 1.12% 0.88% 0.55% 0.00% 1.92% 0.96% 7.23%
Average 4.01% 4.24% 8.19% 1.43% 4.91% 5.39% 6.39% 3.71% 6.75% 2.25% 11.22%
Outcome (a) to (k)
Figure 3.9 % Weak and Very Weak for Outcome a Figure 3.10 % Weak and Very Weak for Outcome b
Outcome a
0.00%
5.00%
10.00%
15.00%
20.00%
25.00%
Fall 2004 Spring 2005 Fall 2005 Spring 2006
Semester
%W&VW
Outcome b
0.00%
5.00%
10.00%
15.00%
20.00%
25.00%
Fall 2004 Spring 2005 Fall 2005 Spring 2006
Semester
%W&VW
Outcome a
0.00%
5.00%
10.00%
15.00%
20.00%
25.00%
Fall 2004 Spring 2005 Fall 2005 Spring 2006
Semester
%W&VW
Outcome b
0.00%
5.00%
10.00%
15.00%
20.00%
25.00%
Fall 2004 Spring 2005 Fall 2005 Spring 2006
Semester
%W&VW
62
Figure 3.11 % Weak and Very Weak for Outcome c Figure 3.12 % Weak and Very Weak for Outcome d
Figure 3.13 % Weak and Very Weak for Outcome e Figure 3.14 % Weak and Very Weak for Outcome f
Outcome c
0.00%
5.00%
10.00%
15.00%
20.00%
25.00%
Fall 2004 Spring 2005 Fall 2005 Spring 2006
Semester
%W&VW
Outcome d
0.00%
5.00%
10.00%
15.00%
20.00%
25.00%
Fall 2004 Spring 2005 Spring 2006
Semester
%W&VW
Outcome c
0.00%
5.00%
10.00%
15.00%
20.00%
25.00%
Fall 2004 Spring 2005 Fall 2005 Spring 2006
Semester
%W&VW
Outcome d
0.00%
5.00%
10.00%
15.00%
20.00%
25.00%
Fall 2004 Spring 2005 Spring 2006
Semester
%W&VW
Outcome e
0.00%
5.00%
10.00%
15.00%
20.00%
25.00%
Fall 2004 Spring 2005 Fall 2005 Spring 2006
Semester
%W&VW
Outcome f
0.00%
5.00%
10.00%
15.00%
20.00%
25.00%
Fall 2004 Spring 2005 Fall 2005 Spring 2006
Semester
%W&VW
Outcome e
0.00%
5.00%
10.00%
15.00%
20.00%
25.00%
Fall 2004 Spring 2005 Fall 2005 Spring 2006
Semester
%W&VW
Outcome f
0.00%
5.00%
10.00%
15.00%
20.00%
25.00%
Fall 2004 Spring 2005 Fall 2005 Spring 2006
Semester
%W&VW
63
Figure 3.15 % Weak and Very Weak for Outcome g Figure 3.16 % Weak and Very Weak for Outcome h
Figure 3.17 % Weak and Very Weak for Outcome i Figure 3.18 % Weak and Very Weak for Outcome j
Outcome g
0.00%
5.00%
10.00%
15.00%
20.00%
25.00%
Fall 2004 Spring 2005 Fall 2005 Spring 2006
Semester
%W&VW
Outcome h
0.00%
5.00%
10.00%
15.00%
20.00%
25.00%
Fall 2004 Spring 2005 Fall 2005 Spring 2006
Semester
%W&VW
Outcome g
0.00%
5.00%
10.00%
15.00%
20.00%
25.00%
Fall 2004 Spring 2005 Fall 2005 Spring 2006
Semester
%W&VW
Outcome h
0.00%
5.00%
10.00%
15.00%
20.00%
25.00%
Fall 2004 Spring 2005 Fall 2005 Spring 2006
Semester
%W&VW
Outcome i
0.00%
5.00%
10.00%
15.00%
20.00%
25.00%
Fall 2004 Spring 2005 Fall 2005 Spring 2006
Semester
%W&VW
Outcome j
0.00%
5.00%
10.00%
15.00%
20.00%
25.00%
Fall 2004 Spring 2005 Fall 2005 Spring 2006
Semester
%W&VW
Outcome i
0.00%
5.00%
10.00%
15.00%
20.00%
25.00%
Fall 2004 Spring 2005 Fall 2005 Spring 2006
Semester
%W&VW
Outcome j
0.00%
5.00%
10.00%
15.00%
20.00%
25.00%
Fall 2004 Spring 2005 Fall 2005 Spring 2006
Semester
%W&VW
64
Figure 3.19 % Weak and Very weak for Outcome k
As mentioned earlier, in the fall semester of academic year 2006-2007 the course goals
levels of mastery were surveyed for the first time replacing the measurement of outcomes
(a) to (k). This was done to improve our understanding of the students’ perception on the
level of achievement of course goals. That fall semester was spent in the redesign of the
questionnaires. Since each course has a different number of course goals, each
questionnaire has a different number of questions. Also, questions are completely
different among questionnaires.
The scale used in the “Course Goals Assessment Form” has five points ranging from
excellent mastery to very weak mastery. The metric used in the analysis of results was the
percentage of answers given as weak or very weak. As an example, results obtained for
the spring semester of academic year 2006-2007 are summarized in Table 3.12. The
results offer professors a broad view of the skills students feel they are not well prepared
to achieve. For example, the greatest area of opportunity at ININ 4009 is question 5. This
question relates to the application of learning curves to new processes. As done in the
past, a report by course is submitted to each professor. Based on these results professors
can implement strategies to improve achievement of course goals which in turn should
result in improving achievement of program outcomes. As agreed on a department
meeting, professors should react to percentages higher that 20%.
3.7.2 Results on Direct and Indirect Measures from Classroom Activity
Results from the assessment of classroom activity using direct and indirect measures are
used by professors to monitor themselves and to establish strategies for improvement.
The inclusion of direct measures from classroom assessment started in academic year
2006-2007. The assessment plan and results for academic years 2006-2007 are presented
in Table 3.16. Reports submitted by professors can be found in course binders available
at the CAR Office and are available to professors at www.uprm.edu > mi uprm > Groups
> ABET 2008. Access can be given upon request.
Outcome k
0.00%
5.00%
10.00%
15.00%
20.00%
25.00%
Fall 2004 Spring 2005 Fall 2005 Spring 2006
Semester
%W&VW
65
Table 3.12 Weak and Very Weak % from Course Skills Assessment for the Spring Semester of Academic Year 2006-2007
Course Section Q1 Q2 Q3 Q4 Q5 Q6 Q7 Q8 Q9 Q10 Q11 Q12 Q13 Q14 Q15 Q16 Q17 Q18
ININ 4009 SEC 020 0.0% 0.0% 0.0% 0.0% 25.0% 0.0% 12.5% 0.0% 0.0%
ININ 4009 SEC 040 0.0% 0.0% 0.0% 0.0% 4.2% 0.0% 0.0% 0.0% 0.0%
ININ 4009 ALL 0.0% 0.0% 0.0% 0.0% 14.6% 0.0% 6.3% 0.0% 0.0%
ININ 4010 SEC 094 0.0% 0.0% 22.2% 44.4% 44.4% 28.6%
ININ 4010 SEC 020 0.0% 0.0% 0.0% 0.0% 0.0% 0.0%
ININ 4010 SEC 040 0.0% 4.0% 4.0% 4.0% 16.0% 8.0%
ININ 4010 SEC 081 9.1% 9.1% 13.6% 4.8% 4.8% 25.0%
ININ 4010 SEC 090 0.0% 0.0% 0.0% 6.7% 20.0% 6.7%
ININ 4010 SEC 037 6.7% 13.3% 0.0% 40.0% 40.0% 50.0%
ININ 4010 ALL 2.6% 4.4% 6.6% 16.6% 20.9% 19.7%
ININ 4015 SEC 071 0.0% 0.0% 0.0% 0.0% 0.0% 0.0% 18.8% 0.0%
ININ 4015 SEC 080 0.0% 0.0% 0.0% 0.0% 5.9% 0.0% 14.7% 5.9%
ININ 4015 SEC 036 0.0% 0.0% 0.0% 4.8% 0.0% 0.0% 0.0% 4.8%
ININ 4015 SEC 090 0.0% 0.0% 0.0% 0.0% 7.7% 3.8% 11.5% 3.8%
ININ 4015 ALL 0.0% 0.0% 0.0% 1.2% 3.4% 1.0% 11.2% 3.6%
ININ 4018 SEC 096 0.0% 0.0% 0.0% 0.0% 0.0% 0.0% 0.0%
ININ 4020 SEC 020 0.0% 0.0% 0.0% 0.0% 0.0% 0.0% 0.0%
ININ 4022 SEC 096 5.6% 5.6% 11.1% 5.6% 11.1% 22.2% 5.6% 16.7% 5.6% 5.6% 5.6% 5.6% 5.6% 0.0% 5.6% 5.6% 0.0% 0.0%
ININ 4022 SEC 076 0.0% 0.0% 25.0% 12.5% 0.0% 25.0% 0.0% 0.0% 12.5% 0.0% 0.0% 37.5% 12.5% 0.0% 12.5% 0.0% 0.0% 0.0%
ININ 4022 ALL 2.8% 2.8% 18.1% 9.0% 5.6% 23.6% 2.8% 8.3% 9.0% 2.8% 2.8% 21.5% 9.0% 0.0% 9.0% 2.8% 0.0% 0.0%
ININ 4035 SEC 076 0.0% 0.0% 0.0% 0.0% 0.0% 0.0% 0.0% 0.0% 0.0% 0.0%
ININ 4040 SEC 030 0.0% 0.0% 0.0% 0.0% 0.0% 6.3% 0.0% 0.0% 0.0%
ININ 4057 SEC 020 0.0% 0.0% 0.0% 0.0% 0.0% 0.0% 0.0%
ININ 4057 SEC 060 0.0% 0.0% 6.3% 0.0% 0.0% 0.0% 6.7%
ININ 4057 ALL 0.0% 0.0% 3.1% 0.0% 0.0% 0.0% 3.3%
ININ 4077 SEC 060 0.0% 0.0% 0.0% 0.0% 0.0% 0.0% 0.0% 0.0% 0.0% 0.0% 0.0% 0.0% 0.0% 0.0% 0.0%
ININ 4078 SEC 026 0.0% 0.0% 0.0% 0.0% 0.0% 0.0% 0.0% 0.0% 0.0%
ININ 4078 SEC 076 0.0% 0.0% 0.0% 0.0% 0.0% 0.0% 0.0% 0.0% 0.0%
ININ 4078 ALL 0.0% 0.0% 0.0% 0.0% 0.0% 0.0% 0.0% 0.0% 0.0%
ININ 4085 SEC 030 0.0% 0.0% 0.0% 0.0%
ININ 4085 SEC 020 0.0% 12.5% 12.5% 0.0%
ININ 4085 ALL 0.0% 6.3% 6.3% 0.0%
ININ 4086 SEC 020 0.0% 0.0% 0.0%
ININ 4086 SEC 030 0.0% 0.0% 0.0%
ININ 4086 ALL 0.0% 0.0% 0.0%
ININ 5505 SEC 016 0.0% 4.0% 0.0% 0.0% 0.0% 0.0% 0.0% 0.0% 0.0% 4.0% 4.5%
Questions
66
Table 3.16 Assessment from Classroom Activity for Academic Year 2006-2007
Fall
Goal
Achieved? Spring
Goal
Achieved?
4057
Dr. William
Hernández A
Ability to apply science and
engineering.
Average of 3.82
on a 4 point
scale across all
performance
measures
Achieved on
three out of five
performance
measures
4021 Dr. Pedro Resto A Ability to apply mathematics.
Average grade
of 79.89 Achieved
4021 Dr. Noel Artiles A Ability to apply mathematics.
Average of 2.93
on a 4 point
scale Achieved
4022 Dr. Noel Artiles B An ability to analyze and interpret data.
Average of 3.02
on a 4 point
scale Achieved
4077
Dra. María
Irizarry C
An ability to design a system,
components, or process to meet desired
needs within realistic constraints such as
economic, environmental, social,
political, ethical, health and safety,
manufacturability, and sustainability.
Average grade
of 92.1 Achieved
4077
Dra. Cristina
Pomales C
An ability to design a system,
components, or process to meet desired
needs within realistic constraints such as
economic, environmental, social,
political, ethical, health and safety,
manufacturability, and sustainability.
Average grade
of 71.14 across
all performance
measures
In 43% of the
performance
metrics
4021 Dr. Pedro Resto E
An ability to identify, formulate and solve
engineering problems.
Average grade
of 66.63 Not achieved
4022 Dr. Noel Artiles E
An ability to identify, formulate and solve
engineering problems.
Average of 3.10
on a 4 point
scale Achieved
4078
Dr. David
González E
An ability to identify, formulate and solve
engineering problems.
Average grade
of 73.45 Achieved
4035
Prof. Cándida
González F
An understanding of professional and
ethical responsibility.
Average grade
of 79.58 Achieved
4009
Dra. María
Irizarry G
An ability to communicate effectively
(oral and/or written).
Average grade
of 95.53 Achieved
An ability to communicate effectively
(oral).
Average grade
of 88.3 across
all performance
maeausres Achieved
An ability to communicate effectively
(written).
Average grade
of 88 across all
preformance
measures Achieved
4035
Prof. Cándida
González H
The broad education necessary to
understand the impact of engineering
solutions in a global, economic,
environmental, and societal context.
Average grade
of 78.87 Achieved
4040 Dr. Omell Pagán I
A recognition for, and an ability to
engage in life-long learning.
Average grade
of 88.54 Achieved
4015
Prof. Mercedes
Ferrer J A knowledge of contemporary issues.
Average grade
of 78.5 across
all performance
measures Not achieved
4057
Dr. William
Hernández K
An ability to use techniques, skills, and
modern engineering tools necessary for
engineering practice.
Average of 3.82
on a 4 point
scale across all
performance
measures
Achieved on
three out of five
performance
measures
2006 - 2007
Dra. Cristina
Pomales4077 G
ABET OutcomeProfessorCourse
67
3.7.3 Results from the Ethics Integration Assessment Form
A survey with the title “Ethics Integration Assessment Form” was designed in an attempt
to have an overview of the different efforts made to integrate ethics across the
curriculum. This survey is answered by the students registered at the capstone course.
Prior to academic year 2005-2006 the survey had a five point scale ranging from strongly
disagree to strongly agree. This scale was changed that academic year to a two point
scale, yes or no. The metric used prior to academic year 2005-2006 was the percentage of
answers given as disagree and strongly disagree. The metric used thereafter was the
percentage of answers given as “no”. The statements in the survey are as follows:
1. I have read parts of an engineering code of ethics.
2. I have participated in an activity that has a major ethical component.
3. I have attended a special lecture or conference.
4. I have spent time identifying and addressing the ethical issues in a major design
experience.
5. I have taken a course in ethics.
6. I have discussed ethics study questions for the FE exam.
7. I have attended an engineering course where the professor or instructor included
an ethics module in one of his or her classes.
8. During the last three years, a guest lecturer has come to at least one of my classes
and discussed ethical issues in engineering.
9. I have participated in an ethics competition such as the Ethics Bowl.
10. I have participated in drafting a student code of conduct for my student
association or for COOP internship students.
Results from this survey are summarized in Table 3.18.
Table 3.18 Results from the “Ethics Integration Assessment Form”
% Disagree &
Strongly Dis.
% Disagree &
Strongly Dis.
% of "No"
Answers
% of "No"
Answers
% of "No"
Answers
02-03 03-04 05-06 06-07 07-08
Q1 Read parts of an engineering code of ethics 11.84% 15.00% 50.00% 14.29% 14.29%
Q2
Participated in activities with major ethical
components 13.16% 25.00% 47.06% 14.29% 21.43%
Q3 Attended special lecture or conference 15.79% 45.00% 55.88% 14.29% 64.29%
Q4
Spent time identifying and addressing
ethical issues 23.68% 50.00% 70.59% 42.86% 50.00%
Q5 Took a course in ethics. 40.79% 55.00% 64.71% 42.86% 64.29%
Q6
Discussed ethics study questions for the
"Reválida" (FE exam). 15.79% 15.00% 61.76% 28.57% 42.86%
Q7
An engineering instructor included ethics in
his class. 27.63% 10.00% 29.41% 0.00% 0.00%
Q8
A guest lecturer came to discuss ethical
issues 27.63% 45.00% 67.65% 71.43% 21.43%
Q9 Participated in an ethics competition 60.53% 85.00% 94.12% 100.00% 92.86%
Q10
Participated in drafting a student code of
conduct 48.68% 60.00% 82.35% 57.14% 85.71%
Question
68
Analyzing the last three academic years, where the questionnaire was changed to a “yes”
or “no” answer, results show a significant increase in the number of students reading the
code of ethics, the number of instructors discussing ethic issues in the classroom, and the
number of professors bringing lecturers to discuss ethic issues. The number of students
taking an ethics course is still very low. The involvement of students in an ethics
competition and in drafting a code of conduct has decreased dramatically.
3.7.4 Results from the Graduating Student Exit Survey
The Graduating Student Exit Survey is used to assess the perception students have on
their level of mastery on the program outcomes at the time of graduation. The survey
includes outcomes (a) to (k) and the additional 11 outcomes articulated for our program.
This questionnaire is answered by students registered at the capstone course. Students are
asked to rate their level of mastery on each of the skills listed in the questionnaire. A
worksheet in EXCEL was designed to relate the questions on the survey to the program
outcomes. The questionnaire has a five point scale as follows:
A: I cannot perform this task.
B: I need substantial guidance to perform this task.
C: I can perform this task with minimal guidance.
D: I often perform this task on my own.
E: I can perform this task on my own, initiate new tasks, innovate.
To be consistent, the metric used for assessment is the percentage of answers given on the
two lowest points in the scale (A and B), equivalent to very weak and weak. Results for
the last three academic years prior to the assembly of this report are presented in Tables
3.19 and 3.20. The consolidated result is a weighted average based on the number of
students who participated in the survey.
Table 3.19 Assessment of Outcomes (a) to (k) through the Exit Survey
Weak & Very Weak %
Outcomes (a) to (k)
Student
2004-2005
Students
2005-2006
Students
2006-2007
Consolidated
Results
a
Knowledge of mathematics, science, and
engineering. 0.0% 0.0% 0.0% 0.0%
b Design and conduct experiments and data analysis. 5.7% 4.3% 0.0% 4.0%
c
Design a system, components, or process to meet
desired needs…. 1.9% 0.0% 4.0% 2.0%
d An ability to function on multidisciplinary teams. 0.0% 0.0% 0.0% 0.0%
e Identify, formulate and solve engineering problems. 0.0% 0.0% 0.0% 0.0%
f Professional and ethical responsibility. 0.0% 0.0% 0.0% 0.0%
g An ability to communicate effectively. 1.9% 1.7% 0.0% 1.4%
h The broad education……. 3.8% 4.3% 0.0% 3.0%
i Engage in life-long learning. 0.0% 0.0% 4.0% 1.0%
j Knowledge of contemporary issues. 3.8% 8.7% 0.0% 4.0%
k
Use techniques, skills, and modern engineering
tools…. 0.0% 0.0% 0.0% 0.0%
69
Table 3.20 Assessment of Outcomes 1 to 11 through the Exit Survey
Weak and Very Weak %
IE PROGRAM OUTCOMES 2004-2005 2005-2006 2006-2007
Consolidated
Results
1 Design a work facility or system. 0.0% 0.0% 36.0% 8.9%
2 Design and implement quality control systems. 7.5% 4.3% 28.0% 11.9%
3
Design computer-based control and information
systems. 27.6% 16.7% 17.5% 22.6%
4 Plan and control a production system. 1.9% 0.0% 8.0% 3.0%
5 Evaluate the economics of engineering solutions. 0.0% 0.0% 12.0% 3.0%
6
Develop models to experiment, evaluate, or solve
problems. 14.2% 10.0% 4.0% 10.7%
7
Use engineering design process from IE point of
view. 12.1% 10.4% 0.0% 8.7%
8
Use modern telecommunication and computer
technology. 4.0% 4.3% 0.0% 3.1%
9
Present information to individuals or to an
audience. 3.8% 4.3% 0.0% 3.0%
10 Establish goals and work to reach them. 1.9% 0.0% 0.0% 1.0%
11 Understand and practice leadership. 0.0% 0.0% 0.0% 0.0%
As can be appreciated from Table 3.19 the percentages for weak and very weak answers
are very low for every outcome (a) to (k). By the time of graduation students feel well
prepared to achieve these outcomes.
Results presented in Table 3.20 show a significant increase in the percentages for
academic year 2006-2007 in the areas of: (1) facility and work design, (2) design and
implementation of quality control systems, (3) plan and control production systems, and
(4) evaluate the economics of engineering solutions. The table also shows a significant
decrease in the percentages in the areas of: (1) developing models to experiment,
evaluate, or solve problems, and (2) using engineering design from IE point of view.
Since academic year 2004-2005, every other year, employers are asked to rate the level of
importance of each of the industrial engineering program outcome. These results are very
important in the determination of the level of achievement. Results on the percentage of
answers given as “extremely important” or “very important” are presented in Tables 3.21
and 3.22. It is amazing to see how the levels of importance given to most of the (a) to (k)
and IE program outcomes experienced a significant reduction from academic year 2004-
2005 to academic year 2006-2007. Some of the percentages are extremely low which is
difficult to understand.
With the objective of validating these results, the employer questionnaire was distributed
and answered by members of the IE Industrial Advisory Board at a meeting held in
October 4, 2007. These members are also employers of our graduates. At the time this
report was been assembled those results had not been analyzed yet.
70
Table 3.21 Level of Importance on Outcomes (a) to (k)
% EI &VI
Outcomes (a) to (k) 2004-2005 2006-2007 Consolidated %
a
Knowledge of mathematics, science, and
engineering. 88.89% 50.00% 70.59%
b
Design and conduct experiments and data
analysis. 94.44% 50.00% 73.53%
c
Design a system, components, or process to
meet desired needs. 87.50% 56.25% 72.79%
d
An ability to function on multidisciplinary
teams. 88.89% 81.25% 85.29%
e
Identify, formulate and solve engineering
problems. 88.89% 68.75% 79.41%
f Professional and ethical responsibility. 88.89% 93.75% 91.18%
g An ability to communicate effectively. 97.22% 53.13% 76.47%
h The broad education 61.11% 31.25% 47.06%
i Engage in life-long learning. 61.11% 31.25% 47.06%
j Knowledge of contemporary issues. 38.89% 25.00% 32.35%
k
Use techniques, skills, and modern
engineering tools. 88.89% 37.50% 64.71%
Table 3.22 Level of Importance on Outcomes 1 to 11
% EI &VI
Outcomes 1 to 11 2004-2005 2006-2007 Consolidated %
1 Design a work facility or system. 76.5% 43.8% 61.1%
2
Design and implement quality control
systems. 88.2% 62.5% 76.1%
3
Design computer-based control and
information systems. 29.6% 43.8% 36.3%
4 Plan and control a production system. 75.0% 56.3% 66.2%
5
Evaluate the economics of engineering
solutions. 88.6% 78.1% 83.7%
6
Develop models to experiment, evaluate, or
solve a problem. 62.1% 45.2% 54.1%
7
Use engineering design process from IE point
of view. 64.8% 50.4% 58.0%
8
Use modern telecommunication and
computer technology. 76.5% 53.3% 65.6%
9
Present information to individuals or to an
audience. 94.4% 56.3% 76.5%
10 Establish goals and work to reach them. 94.4% 75.0% 85.3%
11 Understand and practice leadership. 94.1% 68.8% 82.2%
3.7.5 Results from the Fundamentals of Engineering Exam
In academic year 2006-2007 results from the FE exam for the last four and a half years,
corresponding to a total of 182 students, were used to analyze students’ performance.
UPRM students’ performance was compared to that of the comparator group developed
71
by Carnegie for Industrial Engineering programs with Masters Degrees. Table 3.23
summarizes the total number of students taking the test and the percentage passing rate
for the three groups. These results include students taking the general as well as the
industrial engineering topics during the afternoon.
Table 3.23 Passing Rates for UPRM and Carnegie Comparator Group
Date
No.
Taking
No.
Passing
% Passing
UPRM
No.
Taking
No.
Passing
% Passing
Carnegie Only
April 02 18 13 72% 56 39 70%
Oct 02 14 8 57% 14 9 64%
April 03 18 12 67% 46 33 72%
Oct 04 18 13 72% 10 3 30%
April 04 30 18 60% 49 33 67%
Oct 04 13 4 31% 5 4 80%
April 05 19 11 58% 29 22 76%
Oct 05 8 4 50% 3 2 67%
April 06 15 11 73% 24 17 71%
Oct 06 7 6 86% 38 28 74%
Total: 160 274
Average: 63% 67%
UPRM Carnegie w/o UPRM
The passing rate of IE students from UPRM is on the average four points below the
Carnegie group. These statistics also show that in average 40 students from the IE
program at UPRM take the FE exam every year. Statistics obtained from the OIIP Office
show that for academic years 2002-2003 to 2005-2006 the average graduation rate of the
Industrial Engineering department was 77 students per year. This means that on the
average 53% of our students take the FE exam.
Figure 3.20 shows the trend in the percentage of students passing the FE exam for the
two groups. Even though the passing rate of UPRM students is smaller on the average, it
has been above Carnegie for the last two semesters.
72
Figure 3.20 Comparison of Passing Rate between the two Groups
Trend in Passing Rate UPRM vs. Carnegie Comparator
Group
0%
20%
40%
60%
80%
100%
April 02 Oct 02 April 03 Oct 03 April 04 Oct 04 April 05 Oct 05 April 06 Oct 06
Date
%Passing
% Passing
UPRM
% Passing
Carnegie
Results on the performance of students per topic are presented in Tables 3.24 and 3.25.
Table 3.24 summarizes the percentage of correct answers for UPRM students. Table 3.25
summarizes the same results for the Carnegie comparator group with master degree.
73
Table 3.24 Percentage of Correct Answers for UPRM Students
Topics April 02 Oct 02 April 03 Oct 03 April 04 Oct 04 April 05 Topics Oct 05 April 06 Oct 06
INDUST COST ANALYSIS 67 29 69 52 44 44 21 Engineering Economics 50 42 54
COMPUT COMP & MODEL 61 38 57 41 43 41 49 Probability and Statistics 47 51 43
ENGINRING ECONOMICS 26 40 30 44 33 64 18 Modeling and Computation 50 50 59
INDUST ERGONOMICS 72 69 9 61 37 33 46 Industrial Management 69 60 59
ENGINRNG STATISTICS 19 60 44 48 31 33 23
Manufacturing and Production
Systems 61 46 56
DESIGN OF INDUST EXP 35 50 15 30 26 28 33 Facilities and Logistics 62 62 54
FACILITY DSGN & LOC 37 31 56 74 69 44 46
Human Factors Productivity
Ergonomics and Work Design 45 49 55
INFO SYSTEMS DESIGN 61 33 35 52 20 38 33 Quality 64 57 41
INDUSTRIAL MNGMENT 48 48 54 48 30 49 58 No. of Examinees: 8 15 20
MANUFACTRNG PROCESS 44 69 41 41 48 46 79
MANUFACTRNG SYS DSGN 67 48 35 61 58 44 39
MAT HAND SYS DESIGN 44 36 22 65 50 26 37
MATH OPTIM & MODELNG 48 43 46 22 48 49 67
PROD MEAS & MNGMENT 56 31 50 35 49 38 32
PROD PLAN & SCHED 35 40 41 28 34 15 61
STAT QUALITY CONTROL 43 60 50 72 46 26 49
TOTAL QUALITY MGMT 65 40 46 69 61 77 54
QUEUING THRY & MODEL 31 36 48 31 39 49 26
SIMULATION 33 45 63 48 57 21 46
WORK PERF & METHODS 52 33 28 44 41 28 28
No. of Examinees: 18 14 18 18 30 13 19
% Correct Answers IE at UPRM % Correct Answers IE at UPRM
74
Table 3.25 Percentage of Correct Answers for Carnegie Comparator Group
Topics April 02 Oct 02 April 03 Oct 03 April 04 Oct 04 April 06 Topics Oct 05 April 06 Oct 06
INDUST COST ANALYSIS 75 23 75 49 59 66 29 Engineering Economics 54 49 58
COMPUT COMP & MODEL 48 42 81 16 56 66 67 Probability and Statistics 54 58 39
ENGINRING ECONOMICS 30 40 36 27 39 46 38 Modeling and Computation 54 63 66
INDUST ERGONOMICS 75 65 24 61 43 47 48 Industrial Management 51 58 68
ENGINRNG STATISTICS 28 60 48 40 36 40 21
Manufacturing and Production
Systems 65 56 63
DESIGN OF INDUST EXP 48 50 19 22 37 28 21 Facilities and Logistics 55 62 67
FACILITY DSGN & LOC 49 53 62 49 67 58 36
Human Factors Productivity
Ergonomics and Work Design 45 51 59
INFO SYSTEMS DESIGN 66 39 54 58 36 49 33 Quality 49 59 47
INDUSTRIAL MNGMENT 57 54 51 26 48 78 50 No. of Examinees: 11 39 43
MANUFACTRNG PROCESS 43 67 48 49 50 82 89
MANUFACTRNG SYS DSGN 46 48 50 50 55 58 41
MAT HAND SYS DESIGN 66 40 47 54 56 58 62
MATH OPTIM & MODELNG 51 43 57 16 61 45 69
PROD MEAS & MNGMENT 49 31 42 38 49 56 42
PROD PLAN & SCHED 39 46 58 31 39 33 63
STAT QUALITY CONTROL 31 62 40 50 38 44 46
TOTAL QUALITY MGMT 57 58 42 58 61 48 46
QUEUING THRY & MODEL 42 40 37 31 50 38 46
SIMULATION 45 43 60 37 57 25 48
WORK PERF & METHODS 35 29 38 33 35 14 33
No. of Examinees: 74 28 64 28 79 18 48
% Correct Carnegie (w/o UPRM)% Correct IE Carnegie Group (w/o UPRM)
75
The identification of areas of opportunity from the FE exam results was based on a
statistical analysis on the difference between the percentages of correct answers between
the two groups. Since results from the IE students at UPRM are contained within the
results obtained by the Carnegie comparator group, it was necessary first to remove
UPRM results from the latter. This was done as follows:
oupCarnegieGrPQuestionsNooupCarnegieGrStudentsofNoTotalSuccessesofNoTotal
∧
= *.*)(..
UPRMPQuestionsNoOnlyPRStudentsNoRSuccessesPNo
∧
= *.*..
QuestionsNooupCarnegieGrStudentsofNoTotalegieTrialsCarnNo .*)(.. =
QuestionsNoOnlyPRStudentsNoTrialsPRNo .*.. =
TrialsUPRMNoegieTrialsCarnNo
PRMSuccessesUNoarnegieSuccessesCNo
P OnlyCarnegie
..
..
−
−
=
∧
The null hypothesis states that the percentage of correct answers from both populations is
the same. The test statistic is as follows:
⎟
⎟
⎠
⎞
⎜
⎜
⎝
⎛
+⎟
⎠
⎞
⎜
⎝
⎛
−
−
=
∧∧
∧∧
lyCarnegieOnUPRM
PooledPooled
lyCarnegieOnUPRM
statistic
NN
PP
PP
Z
11
1
Where;
( )lyCarnegieOnUPRM
lyCarnegieOnlyCarnegieOnUPRMUPRM
Pooled
NN
NPNP
P
+
+
=
∧∧
∧ **
The calculated values for statisticZ are presented in Table 3.26.
We decided to identify the areas of opportunity as those topics for which the null
hypothesis is rejected more than once, specifically those for which Zcalculated < -1.96. As
shown, the areas of opportunity at a 95% confidence level were:
1. Computation and Modeling
2. Information Systems
3. Facilities and logistics
4. Material Handling
76
The areas where our students consistently performed well (i.e. the calculated value of Z
was never below -1.96) between April 02 and April 05 were:
1. Engineering statistics
2. Design of industrial experiments
3. Manufacturing systems design
4. Mathematical optimization and modeling
5. Production measurement and management
6. Statistical quality control
7. Total quality management
8. Simulation
After April 05 these were:
1. Engineering economics
2. Probability and statistics
3. Industrial management
4. Manufacturing and production systems
5. Human factors, productivity ergonomics and work design
6. Quality
In some cases our students excelled the Carnegie comparator group. These were
highlighted in yellow.
77
Table 3.26 Summary of Statistical Analysis of the Differences between the Percentages of Correct Answers
April 02 Oct 02 April 03 Oct 03 April 04 Oct 04 April 05 Oct 05 April 06 Óct 06
INDUST COST ANALYSIS -1.1416 0.6268 -0.7810 0.2460 -2.1722 -1.4219 -1.1072 Engineering Economics -0.3250 -1.1887 -0.7115
COMPUT COMP & MODEL 1.6898 -0.3742 -3.3593 2.3724 -1.9277 -1.6602 -2.1810 Probability and Statistics -0.6501 -1.1909 0.7180
ENGINRING ECONOMICS -0.5585 0.0000 -0.7319 1.5200 -0.9980 1.2046 -2.5435 Modeling and Computation -0.2866 -2.1173 -1.2894
INDUST ERGONOMICS -0.3852 0.3898 -2.3836 0.0000 -0.9797 -0.9817 -0.1946 Industrial Management 1.3819 0.2459 -1.5005
ENGINRNG STATISTICS -1.3481 0.0000 -0.5210 0.7415 -0.7629 -0.4968 0.2345 Manufacturing and Production Systems -0.3156 -1.6771 -1.3588
DESIGN OF INDUST EXP -1.6980 0.0000 -0.6768 0.8309 -1.7932 0.0000 1.5501 Facilities and Logistics 0.5850 0.0000 -2.2328
FACILITY DSGN & LOC -1.5254 -2.0426 -0.7077 2.3202 0.2582 -0.9487 1.1896
Human Factors Productivity
Ergonomics and Work Design 0.0000 -0.2612 -0.6291
INFO SYSTEMS DESIGN -0.7084 -0.5728 -2.4275 -0.4934 -2.6286 -0.7227 0.0000 Quality 1.1700 -0.2647 -0.9416
INDUSTRIAL MNGMENT -1.1886 -0.5500 0.3470 2.0080 -2.6941 -1.9147 0.9731
MANUFACTRNG PROCESS 0.1706 0.1965 -0.8696 -0.7432 -0.2410 -2.3871 -1.6321
MANUFACTRNG SYS DSGN 2.7037 0.0000 -1.9130 0.9935 0.4853 -0.9487 -0.1983
MAT HAND SYS DESIGN -2.9442 -0.3776 -3.1847 1.0084 -0.9668 -2.2358 -2.9163
MATH OPTIM & MODELNG -0.3379 0.0000 -1.3913 0.6148 -1.9414 0.2372 -0.2082
PROD MEAS & MNGMENT 0.8449 0.0000 1.0477 -0.2562 0.0000 -1.1967 -1.2007
PROD PLAN & SCHED -0.5221 -0.5554 -2.0840 -0.2710 -0.7485 -1.4811 -0.2001
STAT QUALITY CONTROL 1.6049 -0.1879 1.2256 2.0494 1.2246 -1.2810 0.3892
TOTAL QUALITY MGMT 1.0305 -1.6501 0.5252 1.0312 0.0000 2.0496 0.9715
QUEUING THRY & MODEL -1.3855 -0.3776 1.4154 0.0000 -1.6918 0.7132 -2.4013
SIMULATION -1.5404 0.1846 0.3554 0.9909 0.0000 -0.2860 -0.1946
WORK PERF & METHODS 2.2515 0.3963 -1.2721 1.0040 0.9980 1.1098 -0.6300
Rejected ( < -1.96) at 95% Confidence Level
Rejected ( > 1.96) at 95% Confidence Level
Topics Topicsca l cu la tedZ ca lcu l a tedZ
78
3.8 Level of Achievement of Program Outcomes
Results from direct measures from the assessment of classroom activity are used only for
monitoring the students’ performance and for the identification of areas of opportunity
for continuous improvement. The level of achievement of program outcomes is
determined based on the combination of results from the Graduating Student Exit Survey
and the FE exam.
The achievement of goals using results from the Graduating Student Exit Survey is
determined using scatter diagrams as was done when evaluating the achievement of
educational objectives. Scatter diagrams are developed using the percentage of answers
given by graduating students as weak or very weak and the percentage of answers given
by employers as extremely important or very important. Since employers are surveyed
only every other year, diagrams will be presented only for those years.
The goal of the IE program is to have a maximum of 10% of weak and very weak
answers on those outcomes considered 100% of the times as extremely important or very
important. The goal is to have a maximum of 20% of weak and very weak answers on
those outcomes considered 0% of the times as extremely important or very important.
These two pairs of points when connected form a diagonal. The goal is considered
achieved on all outcomes with results falling to the left of the diagonal and not achieved
on outcomes with results falling at the right of the diagonal. An example of a Scatter
diagram corresponding to assessment results on academic year 2004-2005 is presented in
Figure 3.21.
Table 3.27 summarizes the areas of opportunity in the achievement of program outcomes
identified through the exit survey and the FE exam. It also includes the relationship
between those opportunities and the educational objectives identified as areas of
opportunity by employers and alumni.
79
%W&VW
2004-2005
%EI&VI
2004-2005
a 0.0% 88.89%
b 5.7% 94.44%
c 1.9% 87.50%
d 0.0% 88.89%
e 0.0% 88.89%
f 0.0% 88.89%
g 1.9% 97.22%
h 3.8% 61.11%
i 0.0% 61.11%
j 3.8% 38.89%
k 0.0% 88.89%
An ability to communicate effectively.
The broad education………………
Engage in life-long learning.
Knowledge of contemporary issues.
Use techniques, skills, and modern engineering
Outcomes (a) to (k)
Knowledge of mathematics, science, and
Design and conduct experiments and data analysis.
Design a system, components, or process to meet
desired needs…….
An ability to function on multidisciplinary teams.
Identify, formulate and solve engineering problems.
Professional and ethical responsibility.
W & VW % Outcomes (a) to (k) 2004-2005
0.00%
20.00%
40.00%
60.00%
80.00%
100.00%
120.00%
0.0% 10.0% 20.0% 30.0% 40.0% 50.0%
% W & VW
%EI&VI
Figure 3.21 Results on Outcomes (a) to (k) Academic Year 2004-2005
80
Table 3.27a Summary of Areas of Opportunity in the Achievement of Program Outcomes
EO 1. Our graduates will
demonstrate extensive
training and education
in IE areas
EO 1. Our graduates will
demonstrate extensive
training and education
in IE areas
EO 1. Our graduates will
demonstrate extensive
training and education in
IE areas
Modeling and
Computation
6. Develop models to
experiment,
evaluate, or
solve problems.
EO 1e. Economic evaluation.EO 1e. Economic evaluation.
5. Evaluate the
economics of
engineering
solutions.
EO 1c. Automated computer
based and control
systems.
EO 1c. Automated computer
based and control
systems.
Information Systems
Design.
3. Design computer-
based control
and
information
systems.
EO 1b. Statistical quality
control and
improvement systems.
EO 1b. Statistical quality
control and
improvement systems.
2. Implement quality
control
systems.
EO 1a. Design of work
facilities and systems.
EO 1a. Design of work
facilities and systems.
EO 1a. Design of work
facilities and systems.
Facilities and Logistics
Material Handling
1. Design a work
facility or
system.
Employers and IAB
Fall 2007
Alumni & Employers
2006-2007
Alumni & Employers
2004-2005
Relationship to Areas of Opportunity in EO's
FE Exam
UPRM vs Carnegie
Graduating Student
Exit Survey
EO 1. Our graduates will
demonstrate extensive
training and education
in IE areas
EO 1. Our graduates will
demonstrate extensive
training and education
in IE areas
EO 1. Our graduates will
demonstrate extensive
training and education in
IE areas
Modeling and
Computation
6. Develop models to
experiment,
evaluate, or
solve problems.
EO 1e. Economic evaluation.EO 1e. Economic evaluation.
5. Evaluate the
economics of
engineering
solutions.
EO 1c. Automated computer
based and control
systems.
EO 1c. Automated computer
based and control
systems.
Information Systems
Design.
3. Design computer-
based control
and
information
systems.
EO 1b. Statistical quality
control and
improvement systems.
EO 1b. Statistical quality
control and
improvement systems.
2. Implement quality
control
systems.
EO 1a. Design of work
facilities and systems.
EO 1a. Design of work
facilities and systems.
EO 1a. Design of work
facilities and systems.
Facilities and Logistics
Material Handling
1. Design a work
facility or
system.
Employers and IAB
Fall 2007
Alumni & Employers
2006-2007
Alumni & Employers
2004-2005
Relationship to Areas of Opportunity in EO's
FE Exam
UPRM vs Carnegie
Graduating Student
Exit Survey
81
Table 3.27b Summary of Areas of Opportunity in the Achievement of Program Outcomes
EO 5. Need to continue to
develop
entrepreneurial
skills.
EO 5. Need to continue to
develop
entrepreneurial
skills.
EO 5. Need to continue to
develop
entrepreneurial
skills.
EO 4. Ability to work in
multi-disciplinary
teams.
EO 4. Ability to work in
multi-disciplinary
teams.
EO 3. Function effectively
in a setting with
ethical, social and
environmental
sensibilities, be able
to communicate
effectively, and
become leaders in
industry.
EO 3. Function effectively
in a setting with
ethical, social and
environmental
sensibilities, be able
to communicate
effectively, and
become leaders in
industry.
EO 2. Minimal training to
adjust to
professional life.
EO 2. Minimal training to
adjust to
professional life.
Employers and IAB
Fall 2007
Alumni & Employers
2006-2007
Alumni & Employers
2004-2005
Relationship to Areas of Opportunity in EO's
FE Exam
UPRM vs Carnegie
Graduating
Student
Exit Survey
EO 5. Need to continue to
develop
entrepreneurial
skills.
EO 5. Need to continue to
develop
entrepreneurial
skills.
EO 5. Need to continue to
develop
entrepreneurial
skills.
EO 4. Ability to work in
multi-disciplinary
teams.
EO 4. Ability to work in
multi-disciplinary
teams.
EO 3. Function effectively
in a setting with
ethical, social and
environmental
sensibilities, be able
to communicate
effectively, and
become leaders in
industry.
EO 3. Function effectively
in a setting with
ethical, social and
environmental
sensibilities, be able
to communicate
effectively, and
become leaders in
industry.
EO 2. Minimal training to
adjust to
professional life.
EO 2. Minimal training to
adjust to
professional life.
Employers and IAB
Fall 2007
Alumni & Employers
2006-2007
Alumni & Employers
2004-2005
Relationship to Areas of Opportunity in EO's
FE Exam
UPRM vs Carnegie
Graduating
Student
Exit Survey
82
CRITERION 4. CONTINUOUS IMPROVEMENT
Continuous improvement activities are planned on our annual faculty retreats devoted to
assessment issues. When needed, assessment issues are also discussed at faculty
department meetings. During the faculty retreat held on May 24, 2004, it was decided to
present reports to faculty during each spring semester using only results from the fall
semester. This was done to speed up the process of identifying areas of opportunity and
closing the loop faster.
Based on the assessment results for academic year 2002-2003, the decision was made to
redesign the assessment tools and metrics. This also addressed one of the concerns of the
previous accreditation visit where there was a concern on the effectiveness of the metrics
in determining the achievement of outcomes. This redesign was mostly based on the
following areas of concern:
1. The small number of employers and alumni who answered the surveys.
2. The extent of direct supervision of industrial engineers who graduated from our
department by the respondents.
3. The need to start surveying the importance given by each company to the
different skills included in the survey.
4. The amount of opportunity provided to the alumni to practice the surveyed skills
at the company answering the survey.
5. The level of knowledge of the employer in the skills included in the survey.
Specifically, those related to the industrial engineering profession.
6. The lack of uniformity between the Graduating Student Exit Survey, the Alumni
and Employers Survey which complicates the analysis of results.
7. The type of scale being used which did not have a mid point representing
“adequate” and therefore forcing employers and alumni to rate either on the good
side or bad side, and
8. The metric used in the evaluation of performance.
A committee was created on that faculty retreat to address that action item.
The fall semester of academic year 2004-2005 was devoted to the redesign of the tools
and metrics. This was completed and implemented during that fall semester.
Results from the assessment process for academic year 2004-2005 were presented to
faculty during the retreat held on May 19, 2005. The consensus was to concentrate on the
completion of the curricular revision since it addressed most of the areas of new
knowledge pointed out by employers and alumni as needed to improve performance of
graduates from our program. The proposal for the new curriculum was completed and
submitted in February 2007.
Two main objectives of the curricular revision were: (1) to offer students the possibility
of specializing in a given area based on the students main interests and the needs of the
manufacturing and service sectors, and (2) to incorporate the skills and knowledge
83
identified by alumni and employers as needed to improve graduates performance.
First, the new curriculum allows students to use 9 technical credit hours to specialize in
one of four specialty areas: Production and Logistics (P&L); Environmental, Health, and
Safety (EHS); Quality and Industrial Statistics (Q&IS); and Industrial Automation (IA).
New courses are being developed for each of the areas of specialization. Technical
electives by specialty area are presented in Table 4.1.
Table 4.1 Courses by Specialty Areas
Specialty
Area Course Title Credits
P&L ININ 4120 – Advanced Production Planning and
Control New
3
P&L ININ 5995 – Planning and Design of Service
Processes Existing
3
P&L ININ 5575 – Sequencing and Scheduling of
Resources Existing
3
P&L ININ 4018 – Digital Simulation Existing 3
EHS ININ 4230 – Environmental, Health and Safety New 3
EHS ININ 4220 – Advanced Methods Improvement
and Work Measurement New
3
EHS ININ 4240 – Ergonomics and Human Factors in
Work Systems Design New
3
EHS PhEd 4115 – Biomechanics of Human Movement Existing 3
EHS Biol 3715 – Anatomy and Physiology Existing 3
Q&IS ININ 4310 – Advanced Quality Control New 3
Q&IS ININ 4320 – Compliance with Regulations and
Validations
New 3
Q&IS ININ 5505 – Total Quality Management Existing 3
Q&IS ININ 5565 – Measurement and Prediction of
Reliability
Existing 3
IA INEL 5516 – Automation and Robotics Existing 3
IA INME 4009 – Automatic Controls Existing 3
IA ININ 4410 – Real-Time Process Control II New 3
IA ININ 4430 – Material Handling New 3
IA ININ 4420 – Manufacturing Integration New 3
IA ININ 4810 – Concurrent Engineering Existing 3
Among the courses listed in Table 4.1, 47% are existing courses and 53% are new
courses.
The second objective of the curricular revision was to seek improvement in the skills and
knowledge identified by the constituents, through their comments, as being highly
relevant to the profession however not well addressed in the current curriculum. Table
4.2 shows how new courses in the curriculum address the areas of concern of
constituents.
84
Table 4.2 Skills and Knowledge Important to Constituents
Skills and Knowledge New Courses
Communication Skills INGL 3236: Technical Report Writting
INGL 3250: Public Speaking, or
INGL 3191: Conversational English
Environmental, Health and
Safety ININ 4230: Environmental, Health and Safety
Systems Integration and
Manufacturing
ININ 4420: Manufacturing Integration
ININ 4430: Material Handling
ININ 4018*: Digital Simulation
Entrepreneurial Skills
ADMI 3100: New Business Development, or
ADMI 3155: Creativity and Entrepreneurial Innovation, or
ADMI 3125: Technology Based Entrepreneurship, or
ADMI 4085: Fundamentals of Project Management, or
ADMI 3315: Fundamentals of E-Commerce, or
INGE 4008: Interdisciplinary Approaches to Project
Management, or
GERH 4027: Leadership in Organizations, or
INGL 3236: Technical Report Writing, or
INGL 3250: Public Speaking
Lean Manufacturing
ININ 4120: Advanced Production Planning and Control
ININ 4220: Advanced Methods Improvement and Work
Measurement
Management and
Leadership Skills
ADMI 4085: Fundamentals of Project Management, or
INGE 4008: Interdisciplinary Approaches to Project
Management, or
GERH 4027: Leadership in Organizations
Electronics In-depth
INEL 5516: Automation and Robotics
ININ 4410: Real-Time Process Control II
Professional Ethics
FILO 3155: Introduction to Ethics, or
FILO 3156: Modern and Contemporary Ethics, or
FILO 3178: Business Ethics, or
FILO 4045: Ethics in Engineering
Product and Process
Validation ININ 4320: Compliance with Regulations and Validations
Time Management ADMI 4085: Fundamentals of Project Management
Problem Solving Tools
ININ 4220: Advanced Methods Improvement and Work
Measurement
Statistical Process Control ININ 4310: Advanced Quality Control
Design of Experiments
ININ 4027*: Design and Analysis of Engineering
Experiments
Costing ININ 4005: Cost Management
Information Technology ININ 4017*: Computer-Based Information Systems
* Previously electives, now required courses
The process to analyze and approve curricular revisions is lengthy. In an effort to speed
up the implementation of courses addressing issues of entrepreneurship and management
skills, a minor curricular revision was proposed and approved at a departmental meeting
held on September 27, 2005. This minor revision is presented in Table 4.3. It was
submitted to the corresponding authorities and its final approval is pending on the
approval of new courses ININ 4150, ININ 4160 and ININ 4005.
85
Table 4.3 Minor Curricular Revision
Course
Eliminated
Credit
Hours
Course Added Credit
Hours
Justification
ECON 30211
3 ADMI 3100 or
ADMI 3155 or
ADMI 3125
3 Incorporates courses in
entrepreneurship.
ININ 4021
ININ 4022
3
3
ININ 4150 and
ININ 4018
4
3
Strengthens the areas of
modeling and programming.
ININ 4039
ININ 40752
3
3
ININ 4160 4 Consolidates basic concepts in
one course. An advanced
course was designed to be
taken as a professional elective
to strengthen the area of
production.
ININ 4017 Strengthens the area of
information technology.
ININ 4085
ININ 4086
3
3
ININ 4005 4 Strengthens the area of cost
management.
Total 21 21
1
To be recommended as a socio-humanistic elective course.
2
Students will have the opportunity to take an advanced course in production planning and control as a
professional elective.
In academic year 2006-2007 we incorporated direct measures in the assessment process.
In compliance with the annual assessment plan, professors assess program outcomes
using direct measures and submit reports including results, conclusions and future
actions. These reports can be found at http://www.uprm.edu > mi uprm.edu > ABET
2008 > Group Shared Folders.
Academic year 2006-2007 was the first time we had enough data to analyze trends in the
assessment results. As a group we analyze global assessment results and decide where to
focus our improvement efforts. As an example, a summary of assessment results was
presented at the faculty retreat held on May 9, 2007. The discussion of results continued
during the fall semester of academic year 2007-2008. At a meeting held on November 6 it
was decided that among all the identified areas of opportunity, previously presented in
Tables 3.7a and 3.7b, we would focus on IE Outcome 6, “Develop models to identify,
formulate or solve problems”. This program outcome has a relationship to ABET
outcome E, “Identify, formulate and solve engineering problems”. A committee
comprising professors who have taught ININ 4021 (Deterministic Models in Operations
Research), ININ 4022 (Probabilistic Models in Operations Research), ININ 4018
(Systems Simulation with Digital Computers), and ININ 4078 (Statistical Quality
Control) was formed to device strategies to address these outcomes. At the department
meeting held on April 08, 2008 Dr. Pedro Resto, one of the committee members,
presented a proposal to address this outcome in ININ 4021. Results collected will be
presented to faculty in the fall semester of academic year 2008-2009.
Assessment results also showed that although we have increased the students’ exposure
86
to ethics, very few of them are taking a course on ethics. This will be a requirement under
the new curriculum. In a conversation with Dr. Roberta Orlandini, Humanities
Department Head, it was understood that the reason for the small number of students
being able to take a course in ethics was the lack of resources to increase the offering.
The Humanities Department will be interviewing in the fall semester of academic year
2008-2009 for a new professor with that expertise to start in the spring semester of the
same academic year. This will increase their capability and will allow more of our
students to register in ethics courses.
In the fall semester of academic year 2007-2008 we analyzed data collected by the Office
for Institutional Research and Planning (OIIP) on the passing rate of ININ 4010
(Probability and Statistics for Engineers). The percentage of students passing with a
grade of A, B or C for academic years 2002-03 to 2005-06 was 58%. Based on these
results it was decided to add a laboratory component to the course to:
1. Increase the number of contact hours to give students more time to practice
problems.
2. Incorporate more hands-on activities.
3. Have more exposure to software such as Minitab and Excel.
Students registered in the Capstone course ININ 4079 perform their projects at service or
manufacturing industries across the island. Projects are performed by teams of at most
three students. In the past few semesters, however, this has changed since many students
are deciding to work alone. As part of the continuous improvement process, the
professor’s involvement in the students’ project has become more intense. One of the
issues that needed attention was the amount of support given by the company to the
students, which if lacking, could affect the students’ performance and the company’s
acceptance of the end results. Three of the major changes made were:
1. Increase the number of times the professor accompanies the students to the project
company. This has increased to three to four times per semester.
2. Instead of having students search for a project, the companies now have to submit
a proposal for a project. The justification for this change is that companies will be
more motivated to support students if they have a genuine need for the project
results to be implemented.
3. Whenever feasible, students’ recommendations should be implemented and tested
prior to the end of the semester.
These changes have had very positive results as evidenced by the two examples of e-
mails received (Spanish and then translated to English) presented in Figures 4.1 and 4.2.
87
Figure 4.1 E-mail from a Project Facilitator to Dr. Mario Padrón
Dialy Quiñones Martínez
Servicio al Cliente
Relaciones con la Comunidad
Hospital Perea
Tel. (787) 834-0101
Ext. 2288
Saludos y muy agradecida Dr. Padrón.
Deseo expresarle mis mas sinceras gracias por el excelente trabajo que presentaron sus
estudiantes, quiero decirle adicional que los mismos trabajaron con un gran esmero y dedicación
en la función que ejercieron en su investigación, me siento muy orgullosa de haberlos conocido y
lo felicito a usted por la enseñanza ofrecida a ambos chicos.
Le felicito grandemente y cuente siempre con nosotros tanto como Hospital brindándole un
servicio de excelencia siempre y como amigo. Éxito.
Dialy Quiñones
Translation:
“Greetings and very grateful Dr. Padrón:
I want to express my most sincere thanks for the excellent work that your students
presented, I want to in addition tell you that they worked with great care and dedication
in their research, I feel very proud to have met them and I congratulate you for the
knowledge you have conveyed to them.
I greatly congratulate you and always count with us as a hospital providing you a always
a service of excellence and as a friend. Success.
Dialy Quñones.”
on
Dialy Quiñones Martínez
Servicio al Cliente
Relaciones con la Comunidad
Hospital Perea
Tel. (787) 834-0101
Ext. 2288
Saludos y muy agradecida Dr. Padrón.
Deseo expresarle mis mas sinceras gracias por el excelente trabajo que presentaron sus
estudiantes, quiero decirle adicional que los mismos trabajaron con un gran esmero y dedicación
en la función que ejercieron en su investigación, me siento muy orgullosa de haberlos conocido y
lo felicito a usted por la enseñanza ofrecida a ambos chicos.
Le felicito grandemente y cuente siempre con nosotros tanto como Hospital brindándole un
servicio de excelencia siempre y como amigo. Éxito.
Dialy Quiñones
Translation:
“Greetings and very grateful Dr. Padrón:
I want to express my most sincere thanks for the excellent work that your students
presented, I want to in addition tell you that they worked with great care and dedication
in their research, I feel very proud to have met them and I congratulate you for the
knowledge you have conveyed to them.
I greatly congratulate you and always count with us as a hospital providing you a always
a service of excellence and as a friend. Success.
Dialy Quñones.”
Dialy Quiñones Martínez
Servicio al Cliente
Relaciones con la Comunidad
Hospital Perea
Tel. (787) 834-0101
Ext. 2288
Saludos y muy agradecida Dr. Padrón.
Deseo expresarle mis mas sinceras gracias por el excelente trabajo que presentaron sus
estudiantes, quiero decirle adicional que los mismos trabajaron con un gran esmero y dedicación
en la función que ejercieron en su investigación, me siento muy orgullosa de haberlos conocido y
lo felicito a usted por la enseñanza ofrecida a ambos chicos.
Le felicito grandemente y cuente siempre con nosotros tanto como Hospital brindándole un
servicio de excelencia siempre y como amigo. Éxito.
Dialy Quiñones
Translation:
“Greetings and very grateful Dr. Padrón:
I want to express my most sincere thanks for the excellent work that your students
presented, I want to in addition tell you that they worked with great care and dedication
in their research, I feel very proud to have met them and I congratulate you for the
knowledge you have conveyed to them.
I greatly congratulate you and always count with us as a hospital providing you a always
a service of excellence and as a friend. Success.
Dialy Quñones.”
on
88
Figure 4.2 E-mail from a Project Facilitator to Dr. Mario Padrón
RE: Proyecto Final de Diseño de Ingeniería
Industrial
From: Jaime Maestre (jaime.maestre@hospitalperea.com)
Sent:
Tuesday, June 05, 2007 8:01:39 AM
To:
holivencia@yahoo.es; Carlos Lopez Roura (carlos.lopez@hospitalperea.com); Dialys Quinones
Martinez (dialys.quinones@hospitalperea.com); Joannie Garcia (joannie.garcia@hospitalperea.com);
Joannie Hernandez Soto (joannie.hernandez@hospitalperea.com); Leyza M. Gonzalez Valentin
(leyza.gonzalez@hospitalperea.com); Madeline Matos Rios (madeline.matos@hospitalperea.com);
Wilson E. Rodriguez (wilsonr@paviahealth.com); Zayda Hernandez
(zayda.hernandez@hospitalperea.com)
Cc:
mariopadron@hotmail.com
Anoche tuvimos una presentación adicional sobre el trabajo que realizaron los estudiantes de
ingeniería industrial, sobre el impacto del uso de las telemetrías en nuestra operación. Estuvo
excelente y me parece que fue un concientizarnos de lo mucho que tenemos por hacer y ya
comenzamos. Midiendo y aceptando que tenemos que hacer las cosas diferentes.
El Dr. Padrón es esencial en poder identificar estudiantes que puedan realizar estudios prácticos
en el hospital. Créanme que son pocos los hospitales que realizan esto y que tienen la suerte de
tenerlos en el patio del hospital.
Les comparto la carta que el Dr. Padrón me envío y en la próxima reunión de gabinete,
estaremos trayendo ideas de proyectos.
Gracias a todos
Jaime
Translation:
“Cc:
mariopadron@ hotmail.com
Last night we had an additional presentation on the work performed by the industrial
engineering students on the impact of the use of telemetry in our operations. It was
excellent and I think it created awareness on how much we have to do which we just
started by measuring and accepting that we need to do things differently.
Dr. Padrón is essential in identifying students which can perform practical projects in our
hospital. Believe me, it is only a few hospitals which have done this and which are as
lucky as us to have them very close by.
I am sharing with you the letter Dr. Padrón sent me (asking for a proposal) and in the
next Cabinet meeting we will be bringing project ideas.
Thanks to all
RE: Proyecto Final de Diseño de Ingeniería
Industrial
From: Jaime Maestre (jaime.maestre@hospitalperea.com)
Sent:
Tuesday, June 05, 2007 8:01:39 AM
To:
holivencia@yahoo.es; Carlos Lopez Roura (carlos.lopez@hospitalperea.com); Dialys Quinones
Martinez (dialys.quinones@hospitalperea.com); Joannie Garcia (joannie.garcia@hospitalperea.com);
Joannie Hernandez Soto (joannie.hernandez@hospitalperea.com); Leyza M. Gonzalez Valentin
(leyza.gonzalez@hospitalperea.com); Madeline Matos Rios (madeline.matos@hospitalperea.com);
Wilson E. Rodriguez (wilsonr@paviahealth.com); Zayda Hernandez
(zayda.hernandez@hospitalperea.com)
Cc:
mariopadron@hotmail.com
Anoche tuvimos una presentación adicional sobre el trabajo que realizaron los estudiantes de
ingeniería industrial, sobre el impacto del uso de las telemetrías en nuestra operación. Estuvo
excelente y me parece que fue un concientizarnos de lo mucho que tenemos por hacer y ya
comenzamos. Midiendo y aceptando que tenemos que hacer las cosas diferentes.
El Dr. Padrón es esencial en poder identificar estudiantes que puedan realizar estudios prácticos
en el hospital. Créanme que son pocos los hospitales que realizan esto y que tienen la suerte de
tenerlos en el patio del hospital.
Les comparto la carta que el Dr. Padrón me envío y en la próxima reunión de gabinete,
estaremos trayendo ideas de proyectos.
Gracias a todos
Jaime
Translation:
“Cc:
mariopadron@ hotmail.com
Last night we had an additional presentation on the work performed by the industrial
engineering students on the impact of the use of telemetry in our operations. It was
excellent and I think it created awareness on how much we have to do which we just
started by measuring and accepting that we need to do things differently.
Dr. Padrón is essential in identifying students which can perform practical projects in our
hospital. Believe me, it is only a few hospitals which have done this and which are as
lucky as us to have them very close by.
I am sharing with you the letter Dr. Padrón sent me (asking for a proposal) and in the
next Cabinet meeting we will be bringing project ideas.
Thanks to all
89
A requirement of ININ 4009 (Work Measurement) is a project in industry. As part of our
continuous improvement process, to improve the company’s support and the quality of
end results it was decided that students have to submit a project proposal to the company,
specifying clearly the objectives and methodology to be adopted. As with ININ 4079, at
the end of the semester students make a presentation of results and recommendations.
Students are then evaluated by the company facilitator. Results have been very positive
so far as evidenced by the two examples of facilitator evaluations presented in Figures
4.3 and 4.4.
90
Figure 4.3 Facilitator Evaluation for Project on Spring 2007
María Emanuelli
Translation of comments:
“It has been a pleasure to have had this group of three students working
at TPI. They have been very professional, responsible and have done a
great project. Their recommendations have been very realistic and they
will be of benefit to the area. We appreciate your effort.”
María Emanuelli
Translation of comments:
“It has been a pleasure to have had this group of three students working
at TPI. They have been very professional, responsible and have done a
great project. Their recommendations have been very realistic and they
will be of benefit to the area. We appreciate your effort.”
91
Figure 4.4 Facilitator Evaluation for Project on Fall 2007
Translation of Comments:
The time study performed by the students has been very efficient and will be of great
help. Congratulations for your extraordinary work. Keep up. We will follow your
suggestions and will work on them.
Translation of Comments:
The time study performed by the students has been very efficient and will be of great
help. Congratulations for your extraordinary work. Keep up. We will follow your
suggestions and will work on them.
92
Also as part of our continuous improvement process, professors are more actively
involving students in projects (ININ 4996, Special Problems) and undergraduate research
work (ININ 4998, Undergraduate Research). Statistics on the number of students who
have taken these courses in the past five years are presented in Table 4.4. It can be seen
that the number of students enrolling in these courses have increased significantly. We
also organize an annual research fair where students present posters of their research
work and support from different companies is used for students’ prizes.
Table 4.4 Statistics on Students who have taken ININ 4996 and 4996
Academic
Year Semester
No. of Students
Total/YearININ 4996 ININ 4998
2003 1 21 3
2 1 0 25
2004 1 1 2
2 0 8 11
2005 1 7 6
2 0 1 14
2006 1 3 1
2 16 23 43
2007 1 14 16
2 0 20 50
In summary, professors’ involvement in the assessment process has been increasing
throughout the years, contributing positively to our process of continuous improvement.
On a yearly basis we discuss assessment results and determine where to focus our
improvement efforts.
93
CRITERION 5. CURRICULUM
The IE program is a five year bilingual program that is broad, based on mathematics,
basic science, engineering sciences, and the fundamentals of the profession. The program
provides a good balance between traditional and modern industrial engineering
techniques.
The curriculum includes 175 credits in ten semesters of which 20 are in math, 18 in basic
sciences, 15 in humanities and social sciences, 90 in engineering topics, 6 in Spanish, 12
in English, 2 in Physical education, and 12 in free electives. Table 5.1 shows the
distribution of the courses in the curriculum among the categories of basic math and
sciences, engineering topics, general education, and others. The only courses included
under “others” were the 12 credit hours in free electives. These credits can be taken in
engineering courses to increase the student’s breadth or depth of knowledge or other
courses to improve the general knowledge.
5.1 Math and Science
Students under the current curriculum must complete 38 credits hours in mathematics and
natural science courses. These courses range from calculus through differential equations,
probability and statistics, chemistry and physics. This satisfies the minimum ABET
requirement of thirty-two credit hours. Science courses also require laboratory experience
to apply the theory learned in class.
The curriculum includes 20 credits in mathematics including Pre-calculus (5 credits),
Calculus I (4 credits), Calculus II (4), Calculus III (3), and Linear Algebra and
Differential Equations (4). The science component consists of 16 credits including
General Chemistry I (3), General Chemistry Lab I (1), General Chemistry II (3), General
Chemistry Lab II (1), Physics I (4), Physics I Lab (1), Physics II (4), and Physics II Lab
(1).
5.2 Engineering Topics
The engineering topics include engineering fundamentals and industrial engineering
subjects. These courses are aimed to develop the student’s ability to apply the concepts
and techniques relevant to the analysis and solution in the field of industrial engineering
and to develop the communication skills necessary to present results of professional
work. To achieve these objectives, the required engineering topics include engineering
fundamentals, fundamentals of other engineering fields, such as electrical, mechanical,
and industrial engineering topics. Engineering Mechanics (Static and Dynamics),
Mechanics of Materials I, and Thermodynamics are examples of the required courses
which represent the foundation of the engineering profession. The Industrial Engineering
program has 90 credits in engineering topics which exceeds the 48 credit hours required
by ABET. The distribution of these courses is presented in Table 5.1.
The engineering topics required in the curriculum are well balanced between engineering
94
science and design. A course is classified as engineering science if only the mathematics
and basic science concepts are presented with the objective of applying these to the
analysis and solution of real engineering problems. However, when it is required to
obtain a solution to an engineering problem which involves the design or the
development of a system, component, or process to achieve certain objectives, then the
course is classified as engineering design. The curriculum is designed in such a way that
balances theory and practice through laboratory experiences.
5.3 Industrial Engineering Subject Areas
The courses in the IE curriculum devoted to industrial engineering topics are divided into
the following subject areas: probability and applied statistics, operations research,
production planning and control, automation and information systems and systems
design. Students that want to further develop their skills in the different areas can choose
from several elective courses. Furthermore, upper-level talented students can register for
graduate courses with the Department Head’s approval. Among the most popular courses
are ININ 6045 – Material Handling Systems, ININ 6030-Advanced Economics for
Engineers, and ININ 6016- Human Factors Engineering. Table 5.2A and Table 5.2B
summarize the course and section sizes for industrial engineering courses in academic
year 2006-2007. Figure 5.1 depicts the IE curriculum including pre-requisite and co-
requisite courses. Precedence relationships among IE courses are clearly presented in
this figure. Table 5.3 depicts the required and elective courses for each program
outcome.
95
Table 5.1 Curriculum
Industrial Engineering Program
Course
(Department, Number, Title)
MATE 3005 Pre-Calculus 5
QUIM 3131 General Chemistry I 3
QUIM 3133 General Chemistry Lab I 1
INGL 3--- First year course in English 3
ESPA 3101 Basic Course in Spanish 3
ELECTIVE **Sociohumanistic Elective 3
MATE 3031 Calculus I 4
QUIM 3132 General Chemistry II 3
QUIM 3134 General Chemistry Lab II 1
INGL 3--- First year course in English 3
ESPA 3102 Basic Course in Spanish 3
EDFI ---- Physical Education Elective 1
INGE 3011 Engineering Graphics I 2
MATE 3032 Calculus II 4
FISI 3171 Physics I 4
FISI 3173 Physics Laboratory I 1
INGL 3--- Second year course in English 3
INGE 3031 Engineering Mechanics-Statics 3
INGE 3016 Algorithms and Computer 3
MATE 3063 Calculus III 3
FISI 3171 Physics II 4
FISI 3174 Physics Laboratory II 1
INGL 3--- Second year course in English 3
INGE 3032 Engineering Mechanics-Dynamics 3
INGE 4011 Mechanics of Materials I 3
EDFI ---- Physical Education Elective 1
Second Semester
First Semester
Second Semester
First Semester
Other
First Year
Category (Credit Hours)
Second Year
Year and
Semester
Math & basic
sciences
General
education
Engineering
Design
Engineering
topics
96
Course
(Department, Number, Title)
ININ 4010 Probability and Statistics for Engineers 3
MATE 4145 Linear Algebra and Differential Equations 4
INME 4045 General Thermodynamics for Engineers 3
INGE 4001 Engineering Materials 3
INEL 4075 Fundamentals of Electrical Engineering 3
ELECTIVE **Socio-humanistic Elective 3
INME 4055 Manufacturing Process 3 X
INME 4056 Manufacturing Process Laboratory 1
INEL 4076 Fundamentals of Electronics 3
INEL 4077 Fundamentals of Electronics Laboratory 1
ININ 4020 Applied Statistics in Industry 3
ECON 3021 Principles of Economics I 3
ELECTIVE **Socio-humanistic Elective 3
ININ 4057 Real Time Process Control 3 X
ININ 4015 Engineering Economic Analysis 3
ININ 4021 Deterministic Models in Operations Research 3
ININ 4078 Statistical Quality Control 3 X
ININ 4077 Work Systems Design 4 X
ININ 4085 Accounting for Engineers 3
ININ 4039 Production Planning and Control I 3 X
ININ 4009 Work Measurement 4 X
ININ 4022 Probabilistic Models in Operations Research 3 X
ELECTIVE **Socio-humanistic Elective 3
Second Semester
First Semester
Second Semester
Third Year
Fourth Year
Engineering
Design
Category (Credit Hours)
Other
Year and
Semester
First Semester
Math & basic
sciences
Engineering
topics
General
education
97
Course
(Department, Number, Title)
ININ 4086 Cost Analysis and Control 3
ININ 4040 Facility Layout and Design 3 X
ININ 4075 Production Planning and Control II 3 X
ELECTIVE Industrial Engineering Elective 3
ELECTIVE Free Electives 6
ININ 4079 Design Project 3 X
ININ 4035 Human Resources Planning or 3
ININ 4029 Human Behavior in Work Organizations 3
ELECTIVE Industrial Engineering Elective 3
ELECTIVE **Sociohumanistics Elective 3
ELECTIVE Free Electives 6
38 90 35 12
32 48
175
Other
Category (Credit Hours)
TOTALS-ABET BASIC-LEVEL REQUIREMENTS
OVERALL TOTAL FOR DEGREE
TOTAL PER CATEGORY
Engineering
Design
First Semester
Second Semester
Fifth Year
Year and
Semester
Math & basic
sciences
Engineering
topics
General
education
98
Table 5.2A Course and Section Size Summary Academic Year 07-08
Course
No.
Title
Responsible
Faculty Member
No. of Sections
Offered in
Academic Year
07-08
Avg. Section
Enrollment
Lecture Laboratory Other
InIn 4007 Industrial Organizational and Management
Rafael Blanes
5 29 100%
Waldemar Ramírez
InIn 4009 Work Measurement María Irizarry 4 21 75% 25%
InIn 4010 Probability and Statistics for Engineer
Agustín Rullán
14 30 100%
David González
Griselle Betancourt
Hector Carlo
Mercedes Ferrer
Nazario Ramírez
Noel Artiles
InIn 4015 Engineering Economy Analysis
Omell Pagán
11 28 100%
Rafael Blanes
Viviana Cesaní
William Hernández
InIn 4016 Industrial Safety Cristina Pomales 1 16 100%
InIn 4017 Computer-Based Information Systems William Hernández 1 11 100%
InIn 4018 Systems Simulation with Digital Computers Sonia Bartolomei 1 17 100%
InIn 4020 Applied Industrial Statistics
Nazario Ramírez
4 27 100%
Omell Pagán
InIn 4021
Deterministic Models in Operation
Research
Pedro Resto
3 30 100%
William Hernández
InIn 4022
Probabilistic Models in Operations
Research
Arun Nambiar 3 27 100%
InIn 4027 Design and Analysis of Experiments
David González
2 21 100%
Noel Artiles
99
Course
No.
Title
Responsible
Faculty Member
No. of Sections
Offered in
Academic Year
07-08
Avg. Section
Enrollment
Lecture Laboratory Other
InIn 4029 Human Behavior in Work Organization Marisol Oliver 2 25 100%
InIn 4035 Planning Human Resources Cándida González 2 17 100%
InIn 4039 Production Planning and Control I Arun Nambiar
3 22 100%
Viviana Cesaní
InIn 4040 Facility Layout and Design
Hector Carlo
3 20 75% 25%
Omell Pagán
InIn 4057 Real Time Process Control William Hernández 2 29 75% 25%
InIn 4075 Production Planning and Control II
Arun Nambiar
2 23 100%
Viviana Cesaní
InIn 4077 Work Systems Design Cristina Pomales 3 26 75% 25%
InIn 4078 Statistical Quality Control
David González
3 28 75% 25%
Mercedes Ferrer
InIn 4079 Design Project Mario Padrón 4 13 100%
InIn 4085 Accounting for Engineers Freddie Hernández 4 26 100%
InIn 4086 Cost Analysis and Control Alexandra Medina 2 29 100%
InIn 4810 Concurrent Engineering Pedro Resto 1 3 100%
InIn 4995 Coop Agustín Rullán 2 16 100%
InIn 4996 Special Project Alexandra Medina 1 14 100%
InIn 4998 Undergraduate Research
Cristina Pomales
15 2 100%
David González
Hector Carlo
Mercedes Ferrer
Alexandra Medina
Viviana Cesaní
William Hernández
InIn 5005 Modern Optimization Noel Artiles 1 5 100%
InIn 5575 Sequencing and Scheduling of Resources Arun Nambiar 1 28 100%
100
Year Sem
or
4
1
2
1
2
5
1
2
2
3
2
1
1
2
1
INGE 3011
Eng. Graphics I
QUIM 3131 & 3133
General Chemistry I
I
INGE 4011
Mechanics of
Materials I
INME 4055
Manufacturing
Processes
MATE 3005
Pre-Calculus
INGE 4001
Engineering
Materials
MATE 3031
Calculus I
INGL 3101
English I
INGL 3102
English II
INGL 3201
Second year
course in English
INGL 3202
Second year
course in English
INGE 3016
Algorithms and
Comp. Prog.
MATE 3032
Calculus II
MATE 3063
Calculus III
MATE 4145
Lin. Alg & Ord.
Differential Ecuations
ININ 4077
Work Systems
Design
INEL 4077
Basic Electronics
Laboratory
ININ 4040
Facility Layout and
Design
ININ 4009
Work Measurement
INME 4045
Gen. Thermo. for
Engineers
INME 4056
Manufacturing
Processes Lab.
INEL 4076
Fundamentals of
Electronics
INEL 4075
Fundamentals for
Electrical Eng.
FISI 3172
Physics II
FISI 3171
Physics I
ININ 4029
Human Behavior in
Work Org.
ININ 4035
Human Resources
Planning
ININ 4022
Prob. Mod. in
Operations Res.
ININ 4020
Applied Industrial
Statistics
ININ 4010
Prob. and Stat. for
Engineers
FISI 3173
Physics Lab. I
FISI 3174
Physics Lab. II
ININ 4078
Statistical Quality
Control
ININ 4039
Production Planning
and Control I
ININ 4075
Production Planning
and Control II
ININ 4079
Design Project
ININ 4021
Det. Mod. in
Oper. Research
ECON 3021
Principles of
Economics I
ININ 4015
Eng. Economic
Analysis
ININ 4085
Accounting for
Engineers
ININ 4086
Cost Analysis and
Control
ININ 4057
Real Time Process
Control
ESPA 3102
Spanish II
ESPA 3101
Spanish I
IN GE 3031
Eng. Mechanics
Statics
INGE 3032
Eng. Mechanics-
Dynamics
QUIM 3132 & 3134
General Chemistry II
II
LEGEND:
: Pre-requisite
: Co-requisite
Important!!! The student must complete 15 credit hours in Sociohumanistic electives, plus 6
credit hours in Departmental electives, selected by the student. For more information please see
List of Recomended Courses.
Figure 5.1 Curriculum of the IE Program
101
Table 5.3 Required and Elective Courses per Program Outcome
Program Outcome Required Course Elective Course
Design a work facility or system
ININ 4040, 4077, 4009, 4075,
4079
ININ 4016, 5575, 6016
Design and implement quality
control systems ININ 4078, 4020, 4010 ININ 5505, 5565, 4027
Design computer-based control
and information systems ININ 4057 ININ 4017
Plan and control production
systems ININ 4075, 4039, 4021 ININ 5575
Evaluate the economics of
engineering solutions ININ 4015, 4085, 4086 ININ 6030
Develop models to experiment,
evaluate or solve problems
ININ4020, 4022, 4040, 4057,
4078
ININ 4018, 4027, 5565
Use engineering design from an
IE point of view
ININ 4079, 4075, 4040, 4022,
4009
ININ 4018, 4027, 5565, 5575
Use modern communication and
computer technology
ININ 4079, 4057, 4022, 4040,
4078
ININ 4017, 4018
Present information to
individuals or to an audience
ININ 4079, 4075, 4057, 4021,
4009, 4077
ININ 4810, 4018, 4017
Establish goals and work to
reach them
ININ 4079, 4075, 4040, 4077,
4009
ININ 4027, 4046, 4017, 4995,
4996
Understand and practice
leadership ININ 4079, 4075, 4029, 4035 ININ 4810, 5505
5.4 Laboratory Experience
Hands on laboratory experiences are available throughout the curriculum starting with the
basic sciences, chemistry, and physics (QUIM 3001, QUIM 3002, FISI 3173, and FISI
3174). In the engineering science courses, laboratory experience is required in INME
4056-Manufacturing Processes Laboratory and INEL 4077- Electronics Laboratory.
Laboratory experiences are part of the following industrial engineering courses: ININ
4009-Work Measurement, ININ 4040-Facility Layout and Design, ININ 4057-Real Time
Process Control, ININ 4077-Work Systems Design, and ININ 4078-Statistical Quality
Control. These labs are designed to enhance the basic principles discussed in the courses
and give the students hands on guided experience in the use of basic equipment, software,
methodologies, and models utilized in industrial engineering. Lab reports or completed
projects are an important outcome of this effort.
As part of the laboratory material, safety procedures are taught. Students are responsible
102
for following such procedures and this is considered in their evaluation. As an example,
safety guidelines related to electrical hazards are presented as part of the laboratory
material in the ININ 4057-Real Time Process Control course.
5.6 Oral and Written Communication
Twelve credits hours are required in the area of oral and written communication in
English. The first six hours, using an oral approach, give the students the command of
the fundamental structure of the language and develop their skills for reading and writing.
The next six hours are devoted to compositions and oral reports upon selected readings
including essays, short stories, poems, dramas, and novels. English grammar and
idiomatic expressions are given attention as needed. Currently, students are encouraged
to take as electives: INGL 3236-Technical Report Writing, INGL 3191-Speech and Oral
English, INGL 3250-Speech Communication, INGL 3179-Professional Presentations,
and INGL 3198-Professional Interviews. In the curricular revision students are required to
take conversational English or public speaking and technical writing. Non-technical skills
in reading, writing, and oral reporting are also developed using the Spanish language.
Six credit hours are required in this area.
Opportunities are provided for the development of competence in oral and written
communication in the engineering laboratory and design courses. Technical reports in
oral presentations are graded on their content as well as on the professional level of their
communications skills. Students make oral presentations and hand in written reports in
ININ 4077, ININ 4009, ININ 4040 and ININ 4079.
5.7 Computer Experience
The IE program assures that its graduates fully understand the fundamentals of their
profession and, at the same time, is instrumental in the development of their competence
in computer programming and use of software packages for the solution of engineering
problems. The program includes INGE 3016- Algorithms and Computer Programming
as a required course. This course was previously taught using C language and it was
changed to Visual Basic. The high level language used for teaching computer
programming has migrated from Fortran (70’s until mid 80’s), to C-Language (mid 80’s
to early 2000’s) to Visual Basic (2003 until present). IE graduates have a lot of exposure
to the Microsoft Office tool set, which includes Excel, Word, Access, and Power Point.
Excel worksheets are especially useful for many IE-related analysis and decision making.
The Visual Basic language resides at no additional cost in the Microsoft tool set, known
as Visual Basic for Applications (VBA). It is preferable to teach our students the basics
of computer programming and show them how this software code is useful in interacting
with the various Microsoft software. This course covers the development of algorithms
and their implementation, and the application of programming techniques to the solution
of engineering and mathematical problems.
Every semester the Department offers optional seminars to introduce students to some of
the most popular software packages. Throughout the semester graduate students assigned
to the computer labs offer seminars on Minitab, Excel, Mathcad, Matlab, and Power
103
Point. During a given semester, the faculty members teaching courses requiring
knowledge on some of these or other specialized software packages coordinate the
seminars with the graduate assistants. Examples of these packages include: Autocad,
Wonderware, Arena, Access, Visual Basic, and MS SQL Server.
5.8 General Education (Humanities and Social Sciences)
Students in the Faculty of Engineering are required to take a minimum of 15 credits hours
in socio-technical electives. The College of Engineering publishes and maintains a list of
electives in humanities and social sciences by area of specialization that is used to guide
students in their course selection.
5.9 Engineering Design
The design experience is well integrated in the curriculum since students are exposed to
engineering design concepts from their sixth semester of study up to the last semester.
The students are exposed to a good number of engineering design related experiences
such as: open-ended problems, considerations of alternative solutions, formulation of
design problem statements, and consideration of realistic constraints, among others. In a
good number of courses the students are required to go to industry for class projects.
Students are required to work on projects in manufacturing, service, or governmental
facilities on several courses throughout the curriculum. Among these courses are: ININ
4009- Work Measurement, and ININ 4040 – Facility Layout Design. Students apply the
knowledge acquired throughout the course and integrate it with previous knowledge to
solve real problems. Also, the course ININ 4077 – Work Design requires a design project
and some of the laboratory work includes design experience. Students work on a major
design project in the area of manufacturing automation in the course ININ 4057 – Real
Time Process Control Systems. In this course, students design, build, and control scale
models, mainly of manufacturing operations, using a computer.
Some students further develop their professional skills in elective courses such as ININ
4046- Industrial Engineering Practice, ININ 4995- Engineering Cooperative Practice,
ININ 4501- Application of IE Techniques to Service Enterprises, ININ 4810- Concurrent
Engineering, ININ 4018- Systems Simulation with Digital Computers, and ININ 4017-
Information Systems. In electives such as ININ 4017 – Computer Based Information
Systems and ININ 4027 – Design and Analysis of Engineering Experiments practical
projects are also required.
Samples of project work will be available in the course binders at the CAR Office.
5.10 Engineering practice
A capstone engineering design course, ININ 4079 - Design Project, is included in the last
semester of the senior year when students have taken the vast majority of the engineering
courses and thus are prepared to integrate the acquired knowledge and concepts to solve a
real life situation.
104
The goals for ININ 4079 include:
Develop the technical and professional skills of the student to prepare him/her for
the practice of the profession.
Provide the student practice and experience in the applications of the principles,
methods and techniques learned in earlier course work.
Develop the oral and written communications skills of the students by means of
progress reports, technical reports, and oral presentations at a professional level.
Develop the skills of the student in the interpersonal activities working as part of a
design team.
The student should be made aware and take into consideration energy related,
ethical, legal, and societal issues relevant to the design project.
Complement the educational process with real life problem solving experience.
Integrate the principles, methods, and techniques of earlier course work into a
problem solving situation. Specifically the students will:
Identify and formulate real world problems;
Gather and analyze real world data;
Use his/her creativity in the development of multiple alternatives for the
solution of the problems that were identified; and select the best
alternative based on an economic analysis.
The course is divided in three phases including writing a proposal, progress reports, and a
final report and presentation. The design teams (usually composed of two to three
students) should include in the proposal all the information related to the project and
specify the particular areas to be addressed. The projects must include at least three IE
areas from the following listing:
1. Cost analysis and engineering economics
2. Manufacturing automation and information systems
3. Production planning and control
4. Layout
5. Statistics and quality control
6. Operations research
7. Work design and ergonomics
The following are considerations that students use in this design experience:
• Economic factors
Estimate variable and fixed costs for the product or service involved in their
design project. Identify the relevant costs involved in the project. They must use
these economic considerations to justify the solutions by at least obtaining rate of
return on the investment and making a sensitivity analysis of the solution. These
factors are presented in the ECON 3021 - Principles of Economics I, ININ 4085 –
Accounting for Engineers, ININ 4086 – Cost Analysis and Control, and ININ
4015 - Engineering Economic Analysis.
105
• Safety
Assess the impact of their designs, layouts, work systems and standards on people
who will work in the organization. Learn about the applicable regulations such as
OSHA, PROSHA, ADA, etc. Include ergonomic consideration in their designs.
These factors are presented in ININ 4009 - Work Measurement, ININ 4077 -
Work Systems Design, ININ 4040 - Facilities Layout and Design, and ININ 4016
– Industrial Safety.
• Ethics
Recognize ethical problems in real world contexts. Recognize stakeholders, see
situations through value system, and identify conflicts of interest. These factors
are introduced in humanities and social sciences courses and are reinforced in
ININ 4079 - Design Project. Also, ethic issues are addressed across the
curriculum.
• Social and Political Impact
Understand the impact designs will have in human beings in their social
interaction and organizational behavior to reduce resistance to change and
increase chances of success. These factors are presented in humanities and social
sciences courses, and in ININ 4029 - Organizational Behavior and ININ 4035 –
Human Resources Management.
• Manufacturability
Design systems, services, or products that can be produced with available
technology in the most efficient way. These factors are introduced in courses such
as ININ 4077 – Work Systems Design, and INME – Manufacturing Processes.
• Sustainability
Understand the long-term impact of their designs (layouts, work methods,
standard times, quality control systems, information systems, and automation-
process control). Interpret this concept for IE as reliability of the design (how long
will it be valid), the process capability, and the support it provides to the
organization and its scheduling requirements. These factors are covered in ININ
4040 – Facilities Design, ININ 4010 - Probability and Statistics for Engineers,
ININ 4020 – Applied Statistics in Industry, ININ 4078 – Statistical Quality
Control, and ININ 4075 Production Planning and Control II.
• Environmental Factors
Demonstrate the environmental impact that their design has outside the plant and
in the community. Learn about environmental regulations that apply to their
project.
Examples of design projects will be available in the ININ 4079 course binder at the CAR
Office.
106
CRITERION 6. FACULTY
6.1 Program Leader and Responsibilities
The Bachelors of Science in Industrial Engineering Program is ascribed and managed by
the Department of Industrial Engineering. As such, the leader of the program is the
Director or Department Head. Currently, this position is occupied by Dr. Agustín Rullán.
The responsibilities of the Director are stipulated in section 25.3.3 of the Regulations of
the University of Puerto Rico. Our translation of this section (from Spanish) is as follows:
“The director will be the chief executive and administrative officer of every
department. Will preside department meetings and will be the official representative
of the department to the Faculty (College) and other university authorities. He will be
in charge of guiding the formulation of agreements made by the members of the
department in their properly constituted meetings, and will bring forward those
agreements to the corresponding authorities as required. The director will be ex-
officio president of all the permanent committees of the department except the
Personnel Committee. In matters related to the Personnel Committee, the director of
the department will be one of its members and its president will be elected among the
members.”
Section 25.5 of the regulations also states the following:
“ The members of the department, united under the presidency of the director, can
reach agreements and make recommendations, consistent with the Law of the
University and the Regulations, to achieve the most effective development of the
departmental objectives, as per their discipline, including the establishment of
educational norms; and approve the programs of study of the specializations, options
and concentrations of the department, for the consideration of the corresponding
Faculty (College).
6.2 Authority and Responsibility of Faculty
The department faculty is fully involved in the development of new courses and the
evaluation or modification of existing courses. Figures 6.1A and B show the process used
for the development of a new permanent course. The process is initiated either by a
professor interested in the development of a new course or by the faculty. As shown in
Figure 6.1A, this initiative is assigned to one of the existing course committees. Once the
committee completes an initial draft of the course syllabus, this is presented at a faculty
meeting for evaluation and approval. Once approved, the IE Department Head sends the
course documentation to the Dean of the College of Engineering which in turn submits
the documentation to the College of Engineering Committee of Academic Affairs. This
committee reviews the documentation and if approved submits a report to the CoE Dean
and presents the proposed course at a CoE faculty meeting. If approved, all the
107
documentation needed for the creation of the new course is sent by the CoE Dean to the
Dean of Academic Affairs. The flowchart shows the actions to be taken and the flow of
the documentation when the proposed course fails approval at any step of the process.
Figure 6.1B shows the steps followed once the course documentation arrives at the Office
of the Dean of Academic Affairs. The Dean sends the information to the Academic
Senate where the review of documentation is performed by the Senate’s Course
Committee. If approved, this committee submits a report to the Dean of Academic
Affairs. The recommendation for approval is presented by the Dean of Academic Affairs
at a meeting of the Academic Senate. If approved, the Senate documents the approval
with a certification sent to the CoE Dean with a copy sent to the IE Department Head.
The Dean of Academic Affairs in turn sends all the documents to the Vice Presidency of
Academic Affairs at the Central Administration Office of the University of Puerto Rico.
All the course documents are reviewed and upon approval a code is assigned to the
course and it is registered officially. The course code is notified to the UPRM Dean of
Academic Affairs, the CoE Dean and the IE Department Head. The flowchart shows the
actions to be taken and the flow of the documentation when the proposed course fails
approval at any step of the process.
The process required for the creation of a new temporary course is shown in Figure 6.2.
As can be appreciated it is much simpler. Once the course is approved by the IE faculty
members, the documents are submitted by the Department Head to the CoE Dean. The
course documents are presented by the Dean at a meeting of the Heads of Departments
within the College of Engineering. If approved the course documents are sent directly to
the Vice Presidency of Academic Affairs at the Central Administration Office of the
University of Puerto Rico. From there on it follows the same path as a permanent course.
A temporary course can be offered only twice.
To ensure the consistency of the courses an official course syllabus is kept on the IE
Department records. At the beginning of each semester an administrative official makes
copies for the professor teaching the course and for the students registered in the course.
The course syllabus includes the topics to be covered and the course goals. The professor
can change the order in which he covers the different topics. However, any changes in the
course content have to be approved by the course committee members. Changes in the
course content greater than 25% need the approval of the faculty.
To evaluate the consistency and the quality of the courses, students are surveyed at the
end of the semester. The Course Goals Assessment Form is used to evaluate the students’
perception of their preparedness on each of the course goals. A survey used to evaluate
the teaching performance of the professor includes questions related to the course
syllabus.
108
Figure 6.1A Flowchart for the Creation of a New Permanent Course
A professor or the faculty identifies
the need for a new course
A first draft of the course syllabus is
presented to the IE Department Head
for its approval
The course committee presents
the course to the faculty
The IE Department Head assigns one of
the existing course committees to work
on the development of the new course
Approved?
No
Approved?
Yes
Yes
No
The IE Committee works on
recommended changes
The IE Committee works on
recommended changes
The course committee fills out the
documentation needed for the creation
of a new course and submits to the
IE Department Head
The Department Head submits the
documentation to the Dean of the CoE
The Dean submits the documentation to
the CoE Committee of Academic Affairs
The Committee of Academic Affairs
reviews the documentation
Approved?
The IE Course committee
works on the
recommended changes
Major changes?
No
No
Yes
The Committee of Academic Affairs submits
a report with a positive recommendation
to the Dean and the CoE Faculty
Approved?
Yes
The CoE Dean sends the course
documents to the Dean of Academic Affairs
No
Yes
A
A professor or the faculty identifies
the need for a new course
A first draft of the course syllabus is
presented to the IE Department Head
for its approval
The course committee presents
the course to the faculty
The IE Department Head assigns one of
the existing course committees to work
on the development of the new course
Approved?
No
Approved?
Yes
Yes
No
The IE Committee works on
recommended changes
The IE Committee works on
recommended changes
The course committee fills out the
documentation needed for the creation
of a new course and submits to the
IE Department Head
The Department Head submits the
documentation to the Dean of the CoE
The Dean submits the documentation to
the CoE Committee of Academic Affairs
The Committee of Academic Affairs
reviews the documentation
Approved?
The IE Course committee
works on the
recommended changes
Major changes?
No
No
Yes
The Committee of Academic Affairs submits
a report with a positive recommendation
to the Dean and the CoE Faculty
Approved?
Yes
The CoE Dean sends the course
documents to the Dean of Academic Affairs
No
Yes
A
109
Figure 6.1B Flowchart for the Creation of a New Permanent Course
The Dean of Academic Affairs (D of AA)
refers the documentation to the Senate
The Senate refers the documentation
to the course committee
The committee reviews
the documentation
Approved?A
The committee submits a report
to the D of AA
The D of AA reports the decision
to the Senate
Approved?
No
The Senate emits a certification
of approval
The certification is sent to the
CoE Dean with a copy sent
to the IE Department Head
The D of AA sends the documentation
to the Vice Presidency of Academic
Affairs at the Central Administration
Offices of UPR
Yes
Yes
No
B
The documentation is reviewed
Approved? B
No
A code number is assigned to the
course and it is registered officially for
the IE Department at UPRM
Yes
The course code is notified to the
D of AA, the CoE Dean, and
the IE Department Head
The Dean of Academic Affairs (D of AA)
refers the documentation to the Senate
The Senate refers the documentation
to the course committee
The committee reviews
the documentation
Approved?A
The committee submits a report
to the D of AA
The D of AA reports the decision
to the Senate
Approved?
No
The Senate emits a certification
of approval
The certification is sent to the
CoE Dean with a copy sent
to the IE Department Head
The D of AA sends the documentation
to the Vice Presidency of Academic
Affairs at the Central Administration
Offices of UPR
Yes
Yes
No
B
The documentation is reviewed
Approved? B
No
A code number is assigned to the
course and it is registered officially for
the IE Department at UPRM
Yes
The course code is notified to the
D of AA, the CoE Dean, and
the IE Department Head
110
Figure 6.2 Flowchart for the Creation of a New Temporary Course
A professor or the faculty identifies
the need for a new course
A first draft of the course syllabus is
presented to the IE Department Head
for its approval
The IE Department Head assigns one of
the existing course committees to work
on the development of the new course
Approved?
No
Yes
The IE Committee works on
recommended changes
The IE Department Head submits
the documentation to the CoE Dean
The documentation is reviewed at a
meeting of the Department Heads
of the CoE
A
Approved?
No
Yes
A
The D of AA sends the documentation
to the Vice Presidency of Academic
Affairs at the Central Administration
Offices of UPR
The documentation is reviewed
Approved? A
No
A code number is assigned to the
course and it is registered officially for
the IE Department at UPRM
Yes
The course code is notified to the
D of AA, the CoE Dean, and
the IE Department Head
The IE Committee works on
the recommendations
A professor or the faculty identifies
the need for a new course
A first draft of the course syllabus is
presented to the IE Department Head
for its approval
The IE Department Head assigns one of
the existing course committees to work
on the development of the new course
Approved?
No
Yes
The IE Committee works on
recommended changes
The IE Department Head submits
the documentation to the CoE Dean
The documentation is reviewed at a
meeting of the Department Heads
of the CoE
A
Approved?
No
Yes
A
The D of AA sends the documentation
to the Vice Presidency of Academic
Affairs at the Central Administration
Offices of UPR
The documentation is reviewed
Approved? A
No
A code number is assigned to the
course and it is registered officially for
the IE Department at UPRM
Yes
The course code is notified to the
D of AA, the CoE Dean, and
the IE Department Head
The IE Committee works on
the recommendations
111
6.3 Faculty
In academic year 2007-2008 the Industrial Engineering Department had 22 faculty
members consisting of 68% (15) full-time professors, 4.5% (1) professor from the
College of Business Administration with a joint appointment (50%) with the IE
department, and 27.5% of the faculty divided as follows: 14% (3) professors with
additional compensations, 9% (2) part-time professors, and 4.5% (1) visiting professor.
All of them are directly involved in teaching at the undergraduate level. Of the 15 full-
time faculty members there are 13 PhD’s, one ME, and one BS degree. The professor
with the joint appointment also has a PhD degree. In addition, we have four more
professors on leave of absence studying for their Ph.D. degrees.
Table 6.1A presents the percentage distribution of the faculty workload for academic year
2007-2008 and Table 6.1B presents a summary of the faculty workload in credit hours for
the same academic year. In both tables courses ININ 6999 (Master Thesis) and ININ
6998 (Master Project) were considered as research activity. Averages of the percentage
distribution and credit hours are presented in Table 6.1C for the entire faculty members
and full-time members only.
The average percentage of time dedicated to teaching activities across all faculty
members is 68.13% and 56% when considering full time professors only. The percentage
of time dedicated to research is 16.99% when considering all faculty members and
25.41% for full time professors. The average percentage of time dedicated to other
activities, which in all cases are service activities, is 14.87% when considering all faculty
members and 18.59% for full time professors. The average workload is 13.22 credit
hours per semester across all faculty members and 15.83 for full time professors.
Table 6.2 describes the composition, size, credentials, and experience of the faculty that
supports our program. Among the 15 full-time professors (excluding the visiting
professors) 12 are tenured professors and 3 on tenure-track. The academic ranking of the
full-time professors include 10 full professors, 3 assistant professors, and 2 instructors.
Of those, 7 (47%) have professional registration.
The academic background of the full-time faculty with PhDs (excluding the visiting
professors) includes degrees from eleven different universities: Penn State University (2),
Texas A&M (3), Lehigh University (1), University of Wisconsin-Madison (1), North
Carolina State University (1), Iowa State University (1), University of PR (2), University
of Michigan (2), Virginia Polytechnic Institute (1), and Universidad Politécnica de
Madrid (1). The cultural background of our professors is also diverse; the department has
professors from India, Nicaragua, Mexico, Ecuador, and Puerto Rico. As shown in Table
6.2, 8 (53%) of the 15 full time professors have experience in the government or the
industry. The professor from the College of Business Administration with the joint
appointment also has a significant number of years of experience with the government
and industry. Thirteen out of 15 (87%) have some level of involvement in research
activities.
The diverse professional background of the faculty covers applied and theoretical
112
research work, managerial as well as technical positions in government and private
industry, and extensive consulting and training to local industry in the areas of applied
statistics, work measurement, facilities planning, simulation, production planning and
control, and manufacturing automation.
113
Table 6.1A Faculty Workload Summary (Percentage Distribution)
Industrial Engineering Program
Academic Year 2007-2008
Faculty Member Classes Taught (Course No. /Credit Hrs.)
FT
or
PT Teaching
Research
or
Scholarly
Activity Other Description
Artiles, Noel
4010 (1sec) 3.33crs./ 4027 (1sec) 3.00crs/ 5505 (1sec) 3.00crs/ 6078
(1sec) 3.00crs/ 6995 (1sec) 1cr/ 6998 (2sec) 4crs/ 6999 (1sec) 1 cr. FT 48.82% 17.38% 33.80%
Senator and
Member of
Univ. Board
Bartolomei, Sonia
4018 (1sec) 3.00crs/ 4995 (1sec) 2.00crs./ 6026(1sec) 3.00crs./ 6998
(1sec) 1 cr/ 6999 (2sec) 3 crs FT 40.91% 18.18% 40.91%
CoE Associate
Dean of
Academic
Affairs and a
S i l
Blanes, Rafael 4007 (4sec) 12crs/ 4015 (5sec) 15crs. FT 100.00% 0.00% 0.00%
Carlo, Héctor
4010 (2sec) 6.33crs./ 4040 (1sec) 3.33crs. /4998 (1sec.) 2.00crs/ 6045
(1sec) 3.00crs/ 6995 (1sec)1cr./ 6999 (1sec) 1cr FT 54.02% 42.53% 3.45%
Mentors
Coordinator for
PR-LSAMP
Viviana Cesaní
4015 (1sec) 3.00crs/ 4039 (2secs) 6crs/ 4075 (2sec) 6.00crs/ 4998 (2secs)
3crs./ 6019 (1sec) 3crs/ 6999 (2 sec) 6 crs. FT 56.76% 37.84% 5.41%
Popular
Insurance
Ferrer,Mercedes 4010 (6secs) 18.33crs/ 4078 (1sec) 3.33crs./ 4998 (1sec) 1crs. FT 88.60% 0.00% 11.40%
Coordinator of
administrative
issues
González, David
4010 (1sec) 3.33crs/ 4027 (1sec) 3.00crs./ 4078 (2secs) 6.66crs/ 4998
(1sec) 1cr./6005 (1sec)3.00crs/ 6046 (1sec) 3.00crs./ 6999 (1sec) 2 crs. FT 58.81% 29.42% 11.77%
OIIP Research
Coordinator
González,
Cándida 4035 (1sec) 3.00 crs. AC 100.00% 0.00% 0.00%
Hernández,
William
InGe 3016 (1sec) 3.00crs/ 4015 (2secs) 6crs. 4017 (1sec) 3.00crs./ 4021
(2secs) 6crs./ 4057 (2secs) 6.66crs/ 6995 (1sec) 1cr. FT 90.58% 0.00% 9.42%
Special
Assignments
Hernández,
Freddie 4085 (2sec) 6 crs. PT 100.00% 0.00% 0.00%
114
Faculty Member Classes Taught (Course No. /Credit Hrs.)
FT
or
PT Teaching
Research
or
Scholarly
Activity Other Description
Irizarry, María 4009 (4secs) 17.32crs/ 6998 (2sec) 2.00crs/ 6999 (2 secs) 4 crs. FT 49.97% 17.29% 32.73%
IE Assessment
Coordinator
Medina,
Alexandra
4086 (2secs) 6.00crs/ 4996 (1sec) 3.00crs/ 4998 (2secs) 2.00crs/ 6030
(1sec) 3.00crs/ 6999 (2 secs) 2 crs. FT 45.16% 32.26% 22.58%
Popular
Insurance
Executive
Coordinator for
Oliver, Marisol 4029 (2sec) 6.00crs. AC 100.00% 0.00% 0.00%
Nambiar, Arum
4022 (3secs) 9.00crs/ 4039 (1sec) 3.00crs/ 4075 (1sec) 3.00crs./ 5575
(1sec) 3.00crs VP 66.67% 33.33% 0.00%
Pagán, Omell
4015 (3secs) 9.00crs./ 4020 (3secs) 9.00crs./ 4040 (2secs) 6.66/ 6999 (1
sec) 1 cr. FT 75.51% 6.12% 18.37%
Senate and
OMCA Advisor
Padrón, Mario 4079 (4 secs) 12 crs. JA 100% 0% 0%
Pomales, Cristina
4016 (1sec) 3.00 crs/ 4077 (3secs) 12.99crs/ 4998 (2secs) 4.00crs/ 6995
(1sec) 1cr. FT 63.86% 30.58% 5.56%
Special
Assignment
Ramírez,
Waldermar 4007 (1sec) 3.00 cr AC 100.00% 0.00% 0.00%
Ramírez, Nazario
4010 (1sec) 3.33 crs/ 4020 (1sec) 3.00crs/ 6008 (1sec) 3.00crs/ 6010
(1sec) 3.00 crs/ InEl 6046 (1sec) 1.00cr/ 6999 (1 sec) 1 cr. FT 33.89% 66.11% 0.00%
Resto, Pedro
4021 (1sec) 3.00 crs/ 4810 (1sec) 3.00crs/ 6998 (2sec) 6.00crs/ 6999 (1
sec) 1 cr FT 35.29% 8.82% 55.88%
Coordinator
OMCA
Rullán, Agustín 4010 (1sec) 3.00 crs/ 4995 (3secs) 8.00crs/ InGe 4008 (1sec) 3.00crs FT 53.85% 0.00% 46.15%
Department
Head
Salomón, Ben ININ 4050 (1 sec) 3 crs. PT 100% 0.00% 0.00%
* ININ 4998 (undergraduate research), ININ 6998 (Master project), and ININ 6999 (Master thesis) count as research
AC: Additional Compensation
JA: Joint appointment
VP: Visiting professor
115
Table 6.1B Faculty Workload Summary (Credit hours)
Industrial Engineering Program
Academic Year 2007-2008
Faculty Member Classes Taught (Course No. /Credit Hrs.)
FT
or
PT Teaching
Research
or
Scholarly
Activity Other
Average
No. of
Credits
per
Semester Description
Artiles, Noel
4010 (1sec) 3.33crs./ 4027 (1sec) 3.00crs/ 5505 (1sec) 3.00crs/
6078 (1sec) 3.00crs/ 6995 (1sec) 1cr/ 6998 (2sec) 4crs/ 6999
(1sec) 1 cr. FT 17.33 6.17 12 17.75
Senator and
Member of
Univ. Board
Bartolomei, Sonia
4018 (1sec) 3.00crs/ 4995 (1sec) 2.00crs./ 6026(1sec) 3.00crs./
6998 (1sec) 1 cr/ 6999 (2sec) 3 crs FT 9 4 9 11
COE Associate
Dean of
Academic
Affairs and a
Special
Assignment
Blanes, Rafael 4007 (4sec) 12crs/ 4015 (5sec) 15crs. FT 27 13.5
Carlo, Héctor
4010 (2sec) 6.33crs./ 4040 (1sec) 3.33crs. /4998 (1sec.)
2.00crs/ 6045 (1sec) 3.00crs/ 6995 (1sec)1cr./ 6999 (1sec) 1cr FT 15.66 12.33 1 14.50
Mentors
Coordinator for
PR-LSAMP
Viviana Cesaní
4015 (1sec) 3.00crs/ 4039 (2secs) 6crs/ 4075 (2sec) 6.00crs/
4998 (2secs) 3crs./ 6019 (1sec) 3crs/ 6999 (2 sec) 6 crs. FT 21 14 2 18.5
Popular
Insurance
Ferrer,Mercedes 4010 (6secs) 18.33crs/ 4078 (1sec) 3.33crs./ 4998 (1sec) 1crs. FT 23.32 3 13.16
Coordinator of
administrative
issues
González, David
4010 (1sec) 3.33crs/ 4027 (1sec) 3.00crs./ 4078 (2secs)
6.66crs/ 4998 (1sec) 1cr./6005 (1sec)3.00crs/ 6046 (1sec)
3.00crs./ 6999 (1sec) 2 crs. FT 19.99 10 4 17.00
OIIP Research
Coordinator
González,
Cándida 4035 (1sec) 3.00 crs. AC 6 3
Hernández,
William
InGe 3016 (1sec) 3.00crs/ 4015 (2secs) 6crs. 4017 (1sec)
3.00crs./ 4021 (2secs) 6crs./ 4057 (2secs) 6.66crs/ 6995 (1sec)
1cr. FT 25.66 2.67 14.17
Special
Assignments
116
Faculty Member Classes Taught (Course No. /Credit Hrs.)
FT
or
PT Teaching
Research
or
Scholarly
Activity Other
Average
No. of
Credits
per
Semester Description
Hernández, 4085 (2sec) 6 crs. PT 12 6
Irizarry, María
4009 (4secs) 17.32crs/ 6998 (2sec) 2.00crs/ 6999 (2 secs) 4
crs. FT 18.32 6.34 12 18.33
IE Assessment
Coordinator
Medina,
Alexandra
4086 (2secs) 6.00crs/ 4996 (1sec) 3.00crs/ 4998 (2secs)
2.00crs/ 6030 (1sec) 3.00crs/ 6999 (2 secs) 2 crs. FT 14 10 7 15.5
Popular
Insurance
Executive
Coordinator for
Oliver, Marisol 4029 (2sec) 6.00crs. AC 6 3
Nambiar, Arum
4022 (3secs) 9.00crs/ 4039 (1sec) 3.00crs/ 4075 (1sec)
3.00crs./ 5575 (1sec) 3.00crs VP 18 9 13.5
Pagán, Omell
4015 (3secs) 9.00crs./ 4020 (3secs) 9.00crs./ 4040 (2secs)
6.66/ 6999 (1 sec) 1 cr. FT 24.66 2 6 16.33
Senate and
OMCA Advisor
Pomales, Cristina
4016 (1sec) 3.00crs/ 4077 (3secs) 12.99crs/ 4998 (2secs)
4.00crs/ 6995 (1sec) 1cr. FT 22.99 11.01 2 18
Special
Assignment
Ramírez,
Waldermar 4007 (1sec) 3.00cr AC 3 1.5
Ramírez, Nazario
4010 (1sec) 3.33crs/ 4020 (1sec) 3.00crs/ 6008 (1sec) 3.00crs/
6010 (1sec) 3.00crs/ InEl 6046 (1sec) 1.00cr/ 6999 (1 sec) 1
cr. FT 13.33 26 19.67
Resto, Pedro
4021 (1sec) 3.00crs/ 4810 (1sec) 3.00crs/ 6998 (2sec) 6.00crs/
6999 (1 sec) 1 cr FT 12 3 19 17
Coordinator
OMCA
Rullán, Agustín
4010 (1sec) 3.00crs/ 4995 (3secs) 8.00crs/ InGe 4008 (1sec)
3.00crs FT 14 12 13
Department
Head
Salomón, Ben 4050 (1 sec) 3 crs PT 3 0 0 3
* ININ 4998 (undergraduate research), ININ 6998 (Graduate project work), and ININ 6999 (Thesis work) count as research
117
Table 6.1C Faculty Workload Summary across Faculty Members
Industrial Engineering Program
Academic Year 2007-2008
Activity
All Faculty Members FT Faculty Members Only
Average No. of
Credit Hours per
Semester
Average Percentage
per Semester
Average No. of
Credit Hours per
Semester
Average Percentage
per Semester
Teaching 8.08 68.13% 9.28 56.00%
Research or Scholarly
Activity 4.74 16.99% 4.74 25.41%
Other 3.53 14.87% 3.53 18.59%
Grand Average: 13.22 15.83
118
Table 6-2 Faculty Analysis
Industrial Engineering Program
Name
Highest
Degree
and
Field
Type of
Academic
Appointment
TT, T, NTT
FT
or
PT Rank
Institution
from which
Highest
Degree
Earned &
Year
Years of Experience
Level of Activity (high, med, low, none)
in:
Govt. /
Industry
Practice
Total
Faculty
This
Institution
Professional
Registration
/Certification
Professional
Society Research
Consulting /
Summer
Work in
Industry
Noel
Artiles PhD T FT
Full
Professor
Iowa State
1989 0 20 18 No low med low
Sonia
Bartolomei PhD T FT
Full
Professor
Penn State
1996 0 19.5 19.5 No med med med
Rafael
Blanes BSIE T FT Instructor
University of
Puerto Rico
1966 0 39 39 Yes med none high
Héctor
Carlo PhD TT FT
Assist.
Professor
University of
Michigan
2006 0 1.5 1.5 Yes low high low
Viviana
Cesaní PhD T FT
Full
Professor
University of
Wisconsin
Madison
1998 0 12 12 Yes low med low
Mercedes
Ferrer MEIE T FT Instructor
University of
Puerto Rico
1993 3 5 5 No low low low
David
González PhD T FT
Full
Professor
Penn State
1996 0 15 15 No low med high
William
Hernández PhD T FT
Full
Professor
Texas A&M
1996 1 13.5 13.5 Yes low low low
María
Irizarry PhD T FT
Full
Professor
NC State
University
1996 9 11 11 Yes low med med
119
Name
Highest
Degree
and
Field
Type of
Academic
Appointment
TT, T, NTT
FT
or
PT Rank
Institution
from which
Highest
Degree
Earned &
Year
Years of Experience
Level of Activity (high, med, low, none)
in:
Govt. /
Industry
Practice
Total
Faculty
This
Institution
Professional
Registration
/Certification
Professional
Society Research
Consulting /
Summer
Work in
Industry
Alexandra
Medina PhD TT FT
Assist.
Professor
Virginia Poly
2002 9 5.5 2.5 No high high med
Arun
Nambiar PhD NTT FT
Visiting
Professor
Ohio
University
2007 2 1 1
Yes: SAS,
SUN low Med/low none
Omell
Pagán PhD T FT
Full
Professor
Polytechnic
University of
Madrid,
Spain 1995 5 22 22 Yes med none low
Cristina
Pomales PhD TT FT
Assist.
Professor
University of
Michigan
2006 0 2 2 No low med none
Nazario
Ramírez PhD T FT
Full
Professor
Texas A&M
1988 5 25 20 No low high med
Pedro
Resto PhD T FT
Full
Professor
Texas A&M
1981 10+
12 12 Yes low med med
Agustín
Rullán PhD T FT
Full
Professor
Lehigh
University
1990 3 19 19 No low low none
Cándida
González MS T AC
Full
Professor
Loyola
University
1983 0 25 25 Yes: PHR none none none
Freddie
Hernández MBA NTT PT Instructor
Interamerican
University,
San Germán,
P.R. 1973 0 21 30 No none none none
120
Name
Highest
Degree
and
Field
Type of
Academic
Appointment
TT, T, NTT
FT
or
PT Rank
Institution
from which
Highest
Degree
Earned &
Year
Years of Experience
Level of Activity (high, med, low, none)
in:
Govt. /
Industry
Practice
Total
Faculty
This
Institution
Professional
Registration
/Certification
Professional
Society Research
Consulting /
Summer
Work in
Industry
Marisol
Oliver MBA T AC
Full
Professor
University of
Puerto Rico
1983 0 23 23 No low low low
Mario
Padrón PhD TT JA
Full
Professor
University of
Illinois UC
1982 25 28 28 No none med med
Waldemar
Ramírez MS NTT AC Instructor
Stanford
1975 22 5.5 5.5 Yes med low high
Salomón,
Ben MEIE NTT PT Instructor
UPRM
2004 20 0.5 0.5 Yes: QE, RE none low high
AC: Professor with an Additional Compensation
JA: Professor from Business Administration with a Joint Appointment with Industrial Engineering
121
6.4 Faculty Competencies
The areas of expertise of the faculty include: automation and information systems,
probability and applied statistics, ergonomics and methods engineering, operations
research, production planning and control, economic analysis and costs, and management
systems. Table 6.3 summarizes the capabilities of the faculty to teach courses in the
different subject areas to support the curriculum.
Based on the summary of capabilities, areas of opportunity are those for which a course
has only one professor with expertise or a total possible number of instructors of at most
2. These are:
1. Automation and Information Systems where ININ 4017 (Computer-based
information systems) has only one professor with expertise.
2. Production Planning and Control where ININ 5575 (Sequencing and Scheduling
of Resources) has only one professor with expertise.
3. Economic Analysis and Costs where ININ 4085 (Accounting for engineers) has
only one professor with expertise who happens to be a temporary.
These areas of opportunity have already been addressed. Lourdes Medina is on a LOA
(leave of absence) working towards her Ph.D. in automation and information systems.
Betzabé Rodríguez is on a LOA working towards her Ph.D. in Supply Chain
Management, and Mayra Méndez is also on a LOA working towards her Ph.D. in cost
and accounting.
122
Table 6.3 Faculty Capability by Subject Area
Areas
Autom. &
Inf. Syst. Probability & Applied Statistics
Ergonomic &
Methods
Operations
Research
Courses
ININ4017
ININ4057
ININ4010
ININ4020
ININ4027
ININ4078
ININ5565
ININ5559
ININ4009
ININ4016
ININ4077
ININ4018
ININ4021
ININ4022
Professors with tenure or on tenure track
Artiles, Noel X X X X X O X X
Bartolomei, Sonia X O O O X X X O
Blanes, Rafael
Cesaníِ◌, Viviana X O X X
Hernández, William X X X O
Irizarry, María O O X O X X X
Pagán, Omell X X X X X
Ramírez, Nazario X X X O O O O X X
Resto, Pedro X X X X X X X
Rullán, Agustín O X X O O O O
Pomales, Cristina O X X
Carlo, Héctor X O O O O O
Medina, Alexandra O O O O
Ferrer, Mercedes X X O X X O
González, David X X X X X X X X
Adjunct Professor
Padrón, Mario O O O X X X
Visiting Professor
Nambiar, Arun X
Professors w/Additional Compensations
González, Cándida
Oliver, Marisol
Temporary Professors
Hernández, Freddie
Waldemar Ramírez X
Ben Salomón
Summary of capabilities
Professors with expertise 1 3 14 7 4 3 2 2 3 2 3 5 9 7
Professors able to teach 2 0 2 7 3 1 1 3 2 1 2 4 3 3
Total possible instructors per course 3 3 16 14 7 4 3 5 5 3 5 9 12 10
Legend: X – instructor with teaching experience, O – instructor able to teach the course
123
Areas Production Planning & Control
Eco. Analysis &
Costs Management Others
Courses
ININ4039
ININ4040
ININ4075
ININ5575
ININ4810
ININ4015
ININ4085
ININ4086
ININ4007
ININ4029
ININ4035
ININ5505
ININ4050
ININ4079
ININ4995
ININ4046
ININ4996
ININ4998
Prof. tenured or on tenure track
Allison, Jack T. O X X X O X X O O
Artiles, Noel O O O O O X O X X
Bartolomei, Sonia X X X O O O O X X
Blanes, Rafael X O
Cesaníِ◌, Viviana X O X X X O O X X X X
Hernández, William X X X
Irizarry, María X X X X
Pagán, Omell X X X X X X X X O X X
Ramírez, Nazario O O X O O O O X X X
Resto, Pedro O O X O X X O O X X
Rullán, Agustín X X X X X X X X
Pomales, Cristina
Carlo, Héctor O X O O O X O O O O X
Medina, Alexandra O X X X X X X X X O O
Ferrer, Mercedes X O X O X O O
González, David X
Adjunct Professor
Padrón, Mario X X O O O O
Visiting Professor
Anambiar, Arun X O X
Professors w/Additional Compensation
González, Cándida X
Oliver, Marisol X
Temporary
Professors
Hernández, Freddie X X
Waldemar Ramírez X X
Ben Salomón X
Summary of capabilities
Professors with
expertise 5 5 3 1 5 12 1 2 3 3 3 3 3 6 5 4 9 10
Professors able to
teach 5 3 4 3 1 3 0 1 2 0 0 2 0 6 5 7 5 3
Total possible
instructor per course 10 8 7 4 6 15 1 3 5 3 3 5 3 12 10 11 14 13
Legend: X – instructor with teaching experience, O – instructor able to teach the course
124
6.5 Faculty Size
In academic year 2006-2007 (summer not included) the IE department had 12.71 FTE
professors dedicated exclusively to teaching undergraduate courses of which 2.92 FTE’s
were dedicated to teach IE courses on a service basis for the other engineering programs.
Those are ININ 4010 (Probability and Statistics for Engineers), ININ 4015 (Engineering
Economic Analysis) and ININ 4007 (Industrial Organization and Management). In that
same year the IE department had an average of 557 FTE students (freshmen to senior).
Two thirds of the students are in 3rd
to 6th
year. Therefore, the ratio of FTE students to
FTE Professors is 29.22 (557*(2/3) ÷ 12.71).
6.5.1 Interaction with students
Direct professional and extracurricular interaction with students is continuously achieved
through many means. One way is through the four professional student chapters that are
hosted in the department:
• The Institute of Industrial Engineers (IIE)
• The American Society for Quality (ASQ)
• Alpha Pi Mu (APM)
• Society of Hispanic Professional Engineers (SHPE)
• Institute for Operations Research and the Management Sciences (INFORMS)
The department provides office space and resources including telephone, computers, and
meeting rooms for activities to support the student chapters. The IE faculty is very
dedicated to their students. Professors participate as faculty advisors and mentors in each
of the student chapters. The faculty motivates and helps students to develop their
professional standards.
In academic year 2006-2007 the number of students registered in ININ 4998
(Undergraduate Research Work) and ININ 4996 (Special Topics) increased significantly.
Funds were obtained to support them financially to present their results at different
conferences. In the summer of 2007 one student was supported financially to present a
poster at the IIE Research Conference at Nashville, Tennessee. Twelve students attended
the INFORMS Conference held at Río Grande, P.R., some as presenters and others
working as volunteers, at an approximate cost of $18,300 of which $5,500 came from
private donations. Another twelve undergraduate students presented their research work
in the ASEE Conference held in Hawaii also in the summer of 2007, at a cost of $21,000.
Another successful program was the Urban Train in which students were part of research
teams supporting the development of the biggest infrastructure government project in PR
in the last thirty years. Students contributed mainly in the areas of ergonomics, project
management, and preventive maintenance.
125
As explained in Chapter 1 (Criterion 1) in the fall semester of academic year 2005 – 2006
a formal process was designed to invite students to come to individual faculty members
for professional or academic advice. All Industrial Engineering students, including
freshmen, were distributed evenly among professors based on their last name. A poster
was designed and it is posted in several places motivating students to visit their
professors. An application was designed through the university web page to facilitate
accessing students. Also, a professional advice day is given on a semester basis one week
prior to registration with faculty members available at the department’s study room.
Brochures with information regarding electives and specialization certificates were
available and a logbook signed by attending students. Other professional advising
activities going on are:
1. “Academic and Professional Orientation on IE elective courses and IE Sub-
Specialization Certificates” given one week prior to registration week.
2. “Orientation on Opportunities for Graduate Studies” given to graduating students
each year during the last week of August and January.
3. “Orientation on Free Electives” given one week prior to registration.
4. Individual orientation with the Department Head or the Associate Department Head.
Professors sometimes also serve as professional advisors on students’ industry projects.
In this case, students can decide which professor to visit by means of a published list of
specialty areas of professors and the office hours available for academic advising. The
list provides the e-mail addresses, telephone extension, office location and hours of every
faculty member of the Industrial Engineering Department.
6.5.2 Service Activities
Professors also provide service to the university community through committees. There
are permanent committees at the department, faculty, and institutional level. At the
department level, there are eight course modules, one for each subject area taught. The
professors participating in these modules are responsible for updating the syllabi, revising
the textbooks, and proposing and recommending new courses for both the undergraduate
and graduate programs. In addition to the course modules, there are also the graduate and
the personnel committees. At the faculty level, there are eleven permanent committees
whose representatives are elected in departmental faculty meetings for two–year terms
and are eligible for up to two consecutive terms. At the institutional level, professors
actively participate in many committees including the Academic Senate, the Distance
Learning Institutional Committee, and the Graduate Council.
6.5.3 Outreach Activities
The department has also been involved in many outreach activities, such as:
Pre-Engineering Program
Since 1992 several professors from the department have participated in the Pre-
Engineering Summer Camp. High school students from all over the island have the
126
opportunity to learn about industrial engineering, visit the manufacturing, ergonomics,
and robotic laboratories, and participate in several workshops. Last year the program
included a team project and hands-on workshop on work design, assembly and inspection
of a miniature motorcar. The attendance at the different activities is usually excellent and
feedback from the students is very positive. Participating professors include Dr. William
Hernández, Prof. Mercedes Ferrer, Dr. Hector Carlo, Dr. Agustín Rullán, and Dr. Cristina
Pomales.
IE Program Promotion Committee
This committee is currently formed by Professor Mercedes Ferrer, Dr. Pedro Resto, Dr.
William Hernández and Dr. Omell Pagán. They organize activities with the professional
student chapters to promote the Industrial Engineering Program at the schools in Puerto
Rico. In academic year 2006-2007 they also attended the Convention of Academic
Advisors of Private Schools in which they made a presentation in PowerPoint and
distributed promotion brochures.
INFORMS 2007
The INFORMS International Conference 2007 was held at Río Grande, Puerto Rico with
a significant participation in the organization of the conference by Dr. Alexandra
Medina-Borja, as chair and Dr. Viviana Cesaní and Dr. Ahad Alí as members of the local
committee. We also had twelve students whose attendance was financially supported by
university and private donations, and we had professors making presentations of research
work.
50th
Anniversary of the IE Program
In the 19th
to 21st
of August 2004, the Industrial Engineering Department celebrated its
50th
anniversary. It was celebrated at the Mayagüez Resort and Casino. The celebration
included seminars, workshops and discussion panels. Some of the topics were:
• Validations & Risk Management
• Emotional Intelligence
• The Establishment of Successful Project with Lean Manufacturing and Six-Sigma
• Project Management
• Human Computer Interface
• The Industrial Engineer of Yesterday, Today, and Tomorrow
The celebration concluded with a dance and banquette.
Academic Exchange with INTECH (Instituto Technológico de Santo Domingo)
During the summer of 2006 and 2007 students from INTECH participated in an exchange
program and registered in ININ 4040, ININ 4039, ININ 4015, and ININ 4020. From this
experience many decided to join our graduate program when they complete their
undergraduate degrees.
127
Recognition to Students in Honor Roll
Each academic year students in the honor roll, from freshmen to fourth year, are given
recognition. Students and their parents are invited to an activity with the participation of
faculty members. Students receive medals in recognition of their good work. The three
students with the highest grade point average receive trophies. At the end of the activity
parents and students interact with faculty members and are offered appetizers.
Panel for Freshmen in Orientation Week
During the freshmen orientation week professors participate in a panel in which they
answer questions related to the industrial engineering profession, the university
environment, opportunities in the profession, statistics on income and employment, and
other topics of interest to students.
Quality Awards
The ASQ student chapter organizes an activity every year also to recognize students’
academic achievement. Attractive in this activity is the competition of professors in
categories such as the best or worst, the one with the greatest wisdom, the protector, the
funniest, and so on.
Council of Higher Education
Professors from our department provide consulting service to the Council of High
Education which is responsible for accrediting academic programs in Puerto Rico. In the
last five years several professors from the department have collaborated with this
prestigious institution as part of Evaluation Committees, including Dr. Omell Pagán, Dr.
David González and Dr. William Hernández.
6.5.5 Professional Activities
The faculty participates in a variety of professional activities including technical and
professional conferences and educational workshops. In the last five years professors
have attended and presented technical and educational research work at the following
conferences:
Table 6.4 Conferences and Workshops Faculty Attended in the Last Five Academic Years.
Academic
Year Activity Location
Total
Expenses
2002-2003 ASEE Annual Conference Montreal, Canada
Industrial Engineering Research Conference 2002 Orlando, Florida
ICWES 2002
Ottawa, Ontario,
Canada
WEPAN Conference San Juan, PR
46th Annual Meeting of the Human Factors and
Ergonomics Society Baltimore, Maryland
IX Symposium of Industrial Engineering Santo Domingo, RD
Fourth Asia-Pacific Conference on Industrial
Engineering and Management Systems Taipei, Taiwan
2003 American Meteorological Society Annual Long Beach,
128
Academic
Year Activity Location
Total
Expenses
Meeting California
NASA, Goddard Space Flight Center Maryland
American Society for Engineering Education
Conference Macon, Georgia $18,347.36
2003-2004 "6th Annual Simulation Solutions Conference '04" Orlando, FL
ASEE Annual Conference Salt Lake City, Utah
INFORMS Annual Meeting Atlanta, Georgia
Women in Engineering Leadership Institute
Leadership Summit Hartford, Miami
Group Technology/Cellular Manufacturing World
Symposium Miami, Ohio, Dallas
The 9th International Meeting of Statistical
Climatology
Cape Town, Sur
Africa
Fifth International Conference on Environmental
Problems in Coastal Regions Alicante, España
The 26th Conference on Hurricanes and Tropical
Meteorology Miami, FL
"NOAA Cooperative Center for Remote Sensing
Science and
Technology (CREST)" New York
"IIE Annual Conference" Houston, Texas $25,070.87
2004-2005 2005 Material Handling Teachers Quebec, Canada
"2005 ASEE Annual Conference" Portland, Oregon
"ICEER 2004 International Conference on
Engineering Education and Research-Progress
Through Partnership"
Checa Republic,
Olomouc
"2005 Caribbean Supply Chain Management
Conference" Dorado, PR
"NOAA-Educational Partnership Program" New York
"Industrial Engineering Research Conference" Atlanta $13,325.31
2005-2006
3rd International Conference on "Group Technology
and Cellular Manufacturing"
Amsterdam,
Groningen
"IEE Annual Conference and Exposition". Orlando, FL
"The 2006 Environmental Management Conference" Keystone, Colorado
"National Academy of Engineering of the National
Academies". Washington $12,985.73
2006-2007
IAB meeting of the NSF I/UCRC for Intelligent
Maintenance Systems (IMS) Cincinnati
International Conference of INFORMS 2007 Rio Grande, PR
"IEE Annual Conference and Exposition" Nashville, TN
NASA Quality Breakout Session Invitation at Cape
Cañaveral Florida
NSF Grant Writing Workshop Washington
"Major Research Instrumentation Workshop"
Philadelphia,
Baltimore
"National Science Foundation", "George Mason
University" and "IBM "
New York,
Washington
"2006 The Project Kaleidoscope Leadership
Seminar" Missouri
129
Academic
Year Activity Location
Total
Expenses
"The Project Kaleidoscope (PKAL) F21 National
Assembly" Chicago
"Rigorous Research in Engineering Education" Austin, Denver
"International Conference on Engineering Education
2006" San Juan, PR
"Latin American and Caribbean Consortium of
Engineering
Institutions Conference 2006" Mayaguez, PR
"Women in Science and Engineering" (WISE)
of UMASS Boston
International Conference on "Group Technology and
Cellular Manufacturing" Groningen
Workshop on "Faculty Workshop on Assessing
Program Outcomes" San Juan, PR
"2007 ASEE Annual Conference and Exposition". Hawaii
NSF sponsored workshop on Concept Inventory
Development Washington
"The Project Kaleidoscope (PKAL) F21National
assembly: Coming Together to Strengthen Student
Learning" Chicago, IL
Series of two courses offered by the OSHA Training
Institute at the University of Florida. This course is
titled Occupational Safety and Health Standards for
the General Industry Florida
"Research and Scholarship in Engineering Education
Poster Session” Michigan, Ann Arbor
13th Annual Compact for Faculty Diversity's Institute
on Teaching and Mentoring Miami, FL $25,638.21
6.6 Faculty Development
The departmental Personnel Committee maintains a faculty recruitment plan to hire
faculty according to the needs of the Department in particular teaching and research
areas. Reduced teaching loads (typically six credit hours) are provided to new hires
during their first two years to give them time to develop research programs with the
expectation that within several years the professor will be involved in a substantial
amount of externally sponsored research. Current recruitment efforts are in the areas of
production and manufacturing systems, automated manufacturing and information
systems, and human factors and ergonomics.
Within the limited resources available for faculty development, there are several
programs available to professors to get trained in the latest techniques. Among them is
the Professional Enhancement Center (CEP for its name in Spanish), a Leave of Absence
program for faculty development, summer research internships, and Sabbatical leaves.
The CEP offers professional development courses and training to new faculty and
130
graduate students. It is focused mostly on providing the latest teaching tools to
professors.
The Leave of Absence program for faculty development allows faculty who have not
completed a Ph.D. degree to obtain a leave of absence with financial aid to study
advanced degrees in recognized universities in the United States or elsewhere. Faculty is
expected to return and serve one year for every year they get sponsored. The university
provides tuition, travel, and monthly stipend for up to five years for this endeavor.
The university also motivates faculty to take advantage of summer research internship
opportunities with prestigious universities and research centers, mostly in the United
States. Finally, the university supports a faculty professional leave (sabbatical) activity
after six years of service.
131
CRITERION 7. FACILITIES
The IE Department occupies a 29,001 square feet building with 19,871 sq. ft. assignable
space. The building includes an auditorium (II-229), four classrooms (II 201-204), one
classroom and video conference room equipped with 30 computers (II-114), 4
laboratories (II 108A&B, II 114, II-117, II-101, and 116), one computer center (II-106,
107, 108), two computer technology support offices (II-115, II-109), a study room (II-
222), a student organization office (II-221), one graduate student office (II-112), and the
departmental office (II-224) which includes office space for the secretarial staff,
academic advisor, associate director, and director. The details for each area are included
in Table 7.1.
Table 7.1 Physical Facilities at the Industrial Engineering Department
Physical Facility Space
(ft2
)
Capacity/Use Equipment Internet
Auditorium (II-229) 1,831 114 seats Data display, audio display, screen,
and 1 TV.
Yes
Departmental office
(II-224)
1,838
Reception Chairs and table
Meeting room Overhead projector, porcelain
board, 3 round tables, 16 chairs,
faculty mail boxes, bookcases,
cabinets, kitchen appliances
Yes
Administrative
official for student
affairs
Computer, 2 desks, chairs, terminal
files, cabinet
Yes
Associate director Computer, bookcases, desk Yes
Director Computer, bookcases, desk, table,
chairs
Yes
Secretarial and
Administrative
Personnel
4 computers, 1 laser printer, 3
workstations, cabinet, files,
bookcases
Yes
Storage area/Copy
Room
Copier, cabinets, shelves
Study Room (II-222) 1,117 70 seats 8 Tables, 54 chairs, 1 copying
machine
Professor’s offices 98 to
204
19 offices 1 to 2 computers per office, cabinet,
files, bookcases, desks, printer
Yes
Printer Room (II-220B) 1 HP LaserJet 8150N and 1 HP
LaserJet 8000N
Center for Academic
Research (II-219)
2 computers, desks, chairs, tables,
files
Yes
Student’s societies office
(II-221)
227 3 computers, 4 workstations, 1
table, 12 chairs, 1file cabinet
Yes
Electronic Repair shop
and office (II-109)
525 For computer
and electronic
equipment
configuration
Benches, cabinets, 5 computers,
printer
Yes
Technical support office 154 To operate, Computer, desk, bookcase, file Yes
132
Physical Facility Space
(ft2
)
Capacity/Use Equipment Internet
(II-115) maintain and
upgrade systems
cabinets
Graduate student office
(II-112)
398 3 computers, 17 tables, 3 shelving
units, mailboxes, book shelves, 13
chairs.
Yes
The auditorium is mostly used for student and faculty activities such as conferences and
seminars. The meeting room is used for student societies, faculty, and committee
meetings. Although most of the professors have their own printer in their offices, a
common printer is available in II-220B. The student’s professional organizations office
is a commonly shared office for the department’s active societies, Alpha Pi Mu, Institute
of Industrial Engineers (IIE), the Society for Hispanic Professional Engineers (SHPE),
and American Society for Quality (ASQ).
7.1 Classrooms
The IE Department has four classrooms (II 201-204) each with an overhead projector, a
screen, a data display projector, a computer with internet connection via cable and
wireless, a porcelain board and 30 student desks in an average area of 600 sq. ft. There is
a fifth classroom (II-114) mostly used to teach Work Design (ININ 4077), Work
Measurement (ININ 4009), and Quality Control (ININ 4078). This classroom is also part
of the Human Factors/Work Measurement Laboratory. It is also equipped with 24
computers and in May 2007, at a cost of $50,000, it was equipped to perform video
conferences. The department also has a study room with an air conditioner which is open
24 hours, seven days a week.
7.2 Laboratories
The department also has five laboratory facilities and a computing center to enhance the
learning process.
Human Factors/Ergonomics and Work Measurement Lab – Located in II-114B
(1,362 sq. ft.), it is the major laboratory facility for our Work Design (ININ 4077) and
Work Measurement (ININ 4009) courses. The lab has equipment for time measurement;
hand, finger, push and pull force measurement; posture analysis; anthropometry
measurement; heat stress analysis; and illumination and noise measurement. We are in
the process of acquiring 32 HP iPAQ 110 hand held pc’s and software for time study and
line balancing. Also available are a series of video tapes used for training in time studies.
Model Factory – It is located in room II-101 and has 4,932 sq. ft. The Lab, now known
as the UPRM Model Factory, houses a “for-business” manufacturing activity in which
printed circuit boards (PCB’s) are assembled for a local customer. The assembly line
involves surface mount technology (SMT) equipment. The area also has a small machine
shop which includes a Cincinnati Milacron CNC machine, and a small room equipped for
PCB quality analysis.
133
The manufacturing activity is run by undergraduate students from Industrial, Electrical,
Computer, Mechanical and Chemical Engineering. These students initiate their
experience by attending a Printed Circuit Assembly course (InIn 4050), after which they
become candidates to work for pay in the SMT line. The course uses the PCB assembly
line to gain an initial insight on the process, the materials, and the tactics used to run the
line. This initiative is a unique interdisciplinary experience for students to understand the
realities of manufacturing.
The objectives of this laboratory include:
1. Site of the UPRM Model Factory;
2. Serve as machine shop for industrial and mechanical engineering students
working on various course-related projects;
3. Serve the local electronics industry in the analysis of solder quality assessment;
4. Serve as lab facilities for the PCB Assembly course (ININ 4050).
5. The lab has additional space for other business activities which are being pursued
by various faculty members.
6. In general, the Lab serves as a meeting place where students and faculty from
several disciplines can meet and learn to work in teams. Various graduate students
have performed their graduate research in the Lab, especially in the SMT
assembly line. Various students from Industrial (ININ 4009 and ININ 4079) and
Mechanical (INME) Engineering have performed projects in this facility.
Three papers on the UPRM Model Factory were presented at the Industrial Engineering
Research Conference in 2005-06.
Manufacturing Automation Lab - Located in II-117 (1,218 sq. ft.), this teaching-
learning facility is the hands-on laboratory for the ININ 4057 Real Time Process Control
course. Students design, build, and control scaled models, mainly emulating real
manufacturing operations, through the computer. The laboratory is equipped with 20
individual workstations; each contains a computer, a programmable logic controller
(PLC), pneumatics, and Fisher-Technik components, sensors, and actuators. Software for
developing human-machine interface Wonderware Factory Suite is also available.
Statistical Quality Control Lab - Located in II-116 (757 sq. ft.), is the main laboratory
for our Quality Control (INEG 4078) course. The adjacent laboratory II-114, which is
also used for INEG 4078, is equipped with 20 Dell computers (Pentium III -800 MHz),
and a server, 10 measurement gauges (calipers), 4 quincunxes, 5 digital scales, and 5
digital force gauges. Statistical software for data analysis, design of experiments, and
validation procedures are installed: MINITAB, and Matlab. The II-114 lab is equipped
with a data display and is frequently used as a statistical software seminar facility. It can
also provide hands-on demonstrations for applied statistics courses and for simulation
courses.
Layout Laboratory – Located in II 108 A&B (112 sq. ft.), and equipped with a plotter
and 6 printers used by students registered in ININ 4040. The softwares used in the class
(AutoCAD and Factory CAD) are available at the computers in the computer lab.
134
Computer Labs – Located in II-108 (1,329 sq. ft.). These laboratories are equipped with
36 Dell computers, Pentium IV – 2.26 GHz 512 MB RAM and 40GB hard disk with data
display projector. Software packages include general purpose as well as specialized
software for supporting specific IE applications. These labs are extensively used by
students taking courses in probability and statistics (Minitab), operations research
(Matlab, Mathcad), facilities planning (AutoCAD, Factory Cad, Factory Flow, Factory
Plan), simulation (Arena), probabilistic models in operation research II (Stat:Fit),
information systems (Access, MsSql Server, Front Page), and quality control (Matlab,
Minitab, Splus, and Mathcad). Programming software such as MS Visual Basic Studio
(NET) is also available. Table 6.2 provides a summary of the conditions and adequacy of
the laboratory facilities.
Table 7.2 Condition and adequacy of instruction for laboratory facilities
Physical Facility Courses Condition Adequacy of
Instruction
Capacity/Space
(students)
Students
per year
Human Factors and
Work Measurement
Lab (1362 s. f.)
ININ 4077, ININ
4009
Good Good 30 120
Model Factory
(4932 s. f.)
INEG 4050, INEG
4009, INEG 4079,
INEG 6998, INME
6999.
Good Good N/A 100
Manufacturing
Automation Lab
(1218 s. f.)
ININ 4057 Good Good 60 130
Statistical Quality
Control Lab
(757 s. f.)
ININ 4078, ININ
4010
Good Good 20 120
Computer Lab
(1329 s. f.)
ININ courses Good Good 36 500
7.3 Computing and Information Infrastructure
There are two servers currently in operation. The WEB server is dedicated to develop
WEB applications including the IE Learning system. The other server supports all
existing software packages and general applications.
The IE Learning System was designed to support and manage all courses in our
department as well as for the delivery of on-line courses. The system is currently
available at http://ininweb.uprm.edu under IE Learning (IE- Industrial Engineering).
Among the features currently available on the system are:
• Student database including: name, e-mail
• Uploading and downloading of lecture material, homework, and exam solutions
• Delivery and automatic grading of quizzes and exams on-line
• Tracking and monitoring of students course performance
135
• Student downloading of reports and homework
• Group e-mailing system
• On line forums
Yearly each laboratory coordinator identifies areas for improvement and develops
proposals for funding through the College of Engineering. Needs are prioritized
according to the needs of specific courses or group of courses offered by the Department.
Resources are assigned and equipment, software, and consumables are requisitioned.
7.4 Use of Modern Engineering Tools
Computer and laboratory experiences are described in Chapter 5 (Curriculum). Each of
the courses requiring laboratory practice has a structured approach to design, conduct,
analyze, and interpret results from such experiences. Teamwork is fostered through this
learning mode. In ININ 4077 (Work Systems Design) students apply the ergonomic
concepts in the design of workstations. Students learn the use of tools such as RULA,
REBA, Strain Index, and NIOSH Lifting Equation. Laboratory reports will be available
for the examiner. Equipment such as dosimeters, photometers, digital cameras, and
others are also available for students to practice ergonomic evaluations in the laboratory.
In ININ 4009 (Work Measurement) a project is required where students must apply the
concepts learned in an industrial setting. Engineering tools such as software for time
studies using hand held PCs are introduced as new tools for the laboratory. In ININ 4040
(Facility Layout and Design) students learn to develop facilities layout using AUTOCAD
and FACTORY CAD. A project in industry is also required so students learn how to
obtain the necessary data to design a facility layout. In ININ 4057 (Real Time Process
Control) another project is developed by teams of students where they must invent a
situation, design and construct a model, program its functions, and demonstrate it
performs its intended function with the physical model constructed. Equipment and tools
used in the projects are similar to the ones used in industrial settings. In ININ 4078
(Statistical Quality Control) students apply the theory learned in class to control
processes, assess process capability, simulate out of control conditions, and determine
average run length for X-bar, R, and EWMA charts. Multivariate control charts are also
analyzed by means of statistical software. GRR studies are also performed. All
laboratories use teams of two to three students. Students give mainly written reports.
In ININ 4079 (Design Project) students must apply the tool kit of industrial engineering
to solve real problems in an industry or service organization. Here they work from ten to
twenty hours weekly and supply the deliverables they have committed to provide within
the time framework provided. Software at the computer center and equipment/tools from
various laboratories are available for students to perform different evaluations and apply
industrial engineering techniques.
Equipment, instrumentation and software available in each laboratory are described in
Appendix D.
136
CRITERION 8. SUPPORT
8.1 Sources of Financial Support
Financial resources to support the undergraduate Industrial Engineering Program come
mainly from institutional funds. The required level of support is established through a
budgeting process that starts at the department level and ends at the Board of Trustees of
the university.
8.2 Budgeting Process
The budgeting process begins with a departmental budget petition. Once this petition is
developed, it is submitted to the Dean of Engineering for a first review for consistency.
The budget is consolidated at the Dean’s level and submitted to the Campus Budgeting
Office at the Chancellor’s level. There, a second level review is made, and the Campus
Administrative Board gives the approval to this budget.
The campus level budget is submitted to UPR Central Administration, at the President’s
level, for another review and aggregation with petitions from other units. The Board of
Trustees of the UPR System gives the final approval to the budget. Then it is deployed to
the different campuses. Budget adjustments occur at several levels in this chain of
command.
The departmental budget petition includes items for salaries, materials and supplies,
travel, equipment, and student assistantships. For teaching laboratory equipment there is a
separate budget petition based on competitive proposals.
8.3 Adequacy of Budget
The actual expendituresbudget to support the Industrial Engineering Department for the
last six years isare presented in Table 8.1. The faculty salary expenditures budget does
not include fringe benefits. There is a drop in the expenditures budget for full time faculty
in 2004 reflecting the retirement of Dr. Merbil González and Dr. José R. Delíz. The
expenditures budget for full time faculty “NEW” corresponds to the new faculty
members. For academic year 2003-2004 Dr. Randy Martens was hired who worked at our
department for two years. In 2004-2005 Prof. Mercedes Ferrer was hired; she was
previously working with us on a part-time basis. In 2005-2006 Dr. Alexandra Medina and
Dr. Alí Ahad were hired. Dr. Alí worked at our department for only one year. In
academic year 2006-2007 Dr. Cristina Pomales and Dr. Héctor Carlo, who were on
license, completed their Ph.D. degrees and joined our department. The budget for fulltime
faculty LOA corresponds to a professor who was on a Leave of Absence and returned to
the department in 2005-2006. He then retired at the end of the summer of 2006.
The part time faculty is composed of those professors with a workload below twelve
credits and the temporary faculty corresponds to those with a workload of at least 12
137
credits. It should be noted that the expenditures budget on part time and temporary
faculty members hasve decreased significantly. The faculty salary expenditures budget
hasve been increasing due to the increase in the number of tenure track faculty members.
Table 8.1 Expenditure Budget trends in the IE Department
2002-2003 2003-2004 2004-2005 2005-2006 2006-2007 2007-2008
FULL TIME FACULTY 721,800.00 736,458.00 694,608.00 780,804.00 966,216.00 1,090,716.00
FULL TIME FACULTY NEW 73,548.00 38,568.00 106,344.00 112,344.00
FULL TIME FACULTY (LOA) 74,028.00
PART TIME FACULTY 50,000.00 35,000.00 35,034.00 25,000.00 11,451.00 10,706.00
TEMPORARY FACULTY 35,988.00 74,496.00 38,568.00 40,404.00 21,282.00
VISITING PROFESSORS 31,228.00 85,380.00 63,672.00 59,544.00
ADDITIONAL COMPENSATIONS 28,000.00 15,000.00 13,500.00 7,500.00 15,000.00 15,000.00
Total* 835,788.00 934,502.00 851,506.00 1,119,460.00 1,189,965.00 1,175,966.00
SALARY BONUS FOR DIRECTOR
AND ASSISTANT DIRECTOR 21,000 21,000 21,000 21,000 21,000 12,000
FULL TIME STAFF 137,340.00 144,900.00 154,140.00 167,820.00 200,220.00 213,900.00
FULL TIME STAFF NEW 14,820.00 18,240.00
TEMPORARY STAFF 14,820.00
WAGES FOR STUDENTS 10,000.00 8,860.00 3,500.00 2,500.00 2,000.00 2,000.00
Total 168,340.00 189,580.00 193,460.00 209,560.00 223,220.00 227,900.00
MATERIALS 15,000.00 16,868.00 25,000.00 25,000.00 20,000.00 19,900.00
TRAVEL 5,000.00 5,000.00 5,000.00 5,100.00
EQUIPMENT - INSTITUTIONAL
FUNDS 73,315.00 44,028.54 50,000.00 34,200.00 19,100.00 -
Total 93,315.00 65,896.54 80,000.00 59,200.00 39,100.00 25,000.00
ASSISTANTSHIPS 109,748.88 110,535.06 106,010.73 124,937.35 96,428.39 -
GRAN TOTAL 1,207,191.88 1,300,513.60 1,230,976.73 1,513,157.35 1,548,713.39 1,428,866.00
STAFF
FACULTY BUDGET
GRADUATE TEACHING ASSISTANTS
OPERATIONAL BUDGET
Table 8.1 reflects only those traveling expenditures from institutional funds. The real
traveling expenditures are much higher since many professors are able to travel using
external funds. For the combined (institutional plus external funds) amount of traveling
expenditures please refer to Table 6.4.
The expenditures budget in laboratory equipment hasve been steadily decreasing due to a
significant decrease in the assignment of institutional funds after 2004. A special budget
allocation for accreditation purposes of $506,000 was approved for academic year 2007-
2008, to update laboratories and equipment. As shown in Table 8.1, the operational
budget has also been decreasing.
The budget for Ggraduate student teaching assistantships increased slightly for academic
year 2005 and decreased significantly for academic year 2006. This money has been used
for teaching laboratory courses, for seminars and tutoring in the computer Labs, and for
grading student work. This has helped the department in providing a better service to the
undergraduate population.
Actual expenditures are presented in Table D-3 for academic years 2006-2007 and 2007-
2008. Formatted: Font color: Auto
138
139
8.4 Adequacy of Faculty Professional Development
The level of funds assigned to faculty development from institutional funds is usually
insufficient. Allocated funds are distributed among the professors who petition the
Department Head with proposals for seminars or conferences. These in turn are assigned
according to department priorities.
Travel money has been very important to keep faculty abreast of recent developments by
attending national and international conferences. The usual practice at the Engineering
Dean’s level has been to make a basic assignment of $5,000 per year per department.
This usually covers the cost of two trips. After this money has been spent the departments
make petitions to the Dean’s office for additional travel money based on the proposals
submitted by the individual professors. This money still does not cover the needs, but the
situation is relieved sometimes by professors that can travel to present their papers
subsidized by their research projects. Also, for the past few years, money generated at the
Model Factory has been used to support participation in national and international
conferences. Please refer again to Table 6.4 for the travel expenditures for the last five
years.
Within the limited resources available for faculty development, there are several
programs available to professors which have facilitated their training in the latest
techniques. Among them are the Professional Enhancement Center (CEP for its name in
Spanish), a Leave of Absence program for faculty development, summer research
internships, and Sabbatical leaves.
The CEP offers professional development courses and training to new faculty and
graduate students. It is focused mostly on providing the latest teaching tools to
professors.
The Leave of Absence program for faculty development allows faculty who have not
completed a Ph.D. degree to obtain a leave of absence with financial aid to study
advanced degrees in recognized universities in the United States or elsewhere. Faculty
members are expected to return and serve one year for every year they get sponsored. The
university provides tuition, travel, and a monthly stipend for up to five years for this
endeavor.
The university also motivates faculty to take advantage of summer research internship
opportunities with prestigious universities and research centers, mostly in the United
States. Finally, the university supports a faculty professional leave (sabbatical) activity
after six years of service.
140
8.5 Sufficiency of Resources to Acquire, Maintain, and Operate Facilities and
Equipment
As shown in Table 8.1, funds available for the acquisition and maintenance of equipment
have decreased significantly since academic year 2003-2004. As funds become available,
laboratory coordinators submit proposals. The needs are prioritized for funds allocation.
A special budget allocation of $506,000 was approved for academic year 2007-2008. We
are in the process of submitting the purchase requisitions.
8.6 Adequacy of Support Personnel and Institutional Services Necessary to Achieve
Program Objectives
In addition to the Director and Associate Director, the Industrial Engineering Department
has the following staff: two secretaries, one administrative assistant, one academic
advisor, one electronic and computer technician, one computer operator and coordinator
of user services, one laboratory technician. The computer operator and coordinator of
user services retired in January 2008. Interviews to fill this position will start in August
2008.
The two secretaries assist and coordinate general administrative and office services for
students and professors. The administrative assistant works in the execution of the budget
under the supervision of the Director, including purchasing of materials and equipment,
processing student assistantships, coordinating trips, preparation of contracts, etc. Twenty
five percent of her time is dedicated to support assessment activities. Every semester she
helps in the preparation of the academic programs for the professors and on the
processing of graduate student assistantships.
The academic advisor monitors and advises students making sure they follow the
established curriculum and university regulations. The electronics and computer
technician assists in the purchasing, reparation and maintenance of all electronic and
computer equipment in the department. The computer operator and coordinator of user
services keepskeep, upgrades, and maintainsmaintain the computer networks and
systems. The laboratory technician manages the operation and maintenance of the
Manufacturing Laboratory (Model Factory).
141
CRITERION 9. PROGRAM CRITERIA
The Institute of Industrial Engineers (IIE) has prescribed the following program criteria:
Curriculum
The program must demonstrate that graduates have the ability to design, develop,
implement and improve integrated systems that include people, materials,
information, equipment and energy.
The program must include in-depth instruction to accomplish the integration of
systems using appropriate analytical, computational and experimental practices.
Faculty
Evidence must be provided that the program faculty understand professional
practice and maintain currency in their respective professional areas. Program
faculty must have responsibility and sufficient authority to define, revise,
implement, and achieve program objectives.
These requirements are met through the means illustrated in the following sections.
9.1 Curriculum
The Industrial Engineering undergraduate curriculum presented in Chapter 5, the
graduate profile, and the program outcomes were all designed to comply with the IE
Program Criteria. The graduate profile and program outcomes are presented next. Both
encompass aspects of design, development, evaluation, and implementation.
Profile of the IE Graduate
Graduates from the Industrial Engineering program are instrumental in planning,
designing, implementing and evaluating products, services, and systems that
integrate people, materials, equipment, and information for the progress and
improvement of the quality of life of humankind. They insure that these products,
services, or systems can be provided economically with the required level of
quality necessary for satisfying society’s needs. The Industrial Engineer draws
upon knowledge and skills mostly from the areas of mathematics and the physical,
social, physiological and computer sciences, together with principles and
methods of engineering analysis and design.
IE Program Outcomes
1. Design a work facility or system
2. Design and implement quality control systems
3. Design computer-based control and information systems
4. Plan and control a production system
5. Evaluate the economics of engineering solutions
142
6. Develop models to experiment, evaluate, or solve a problem
7. Use engineering design process from IE point of view
8. Use modern telecommunication and computer technology
9. Present information to individuals or to an audience
10. Establish goals and work to reach them
11. Understand and practice leadership
The ability to design, develop, and improve systems is assessed throughout the
curriculum culminating in a mayor design experience.
9.2 Faculty
Many faculty members are active consultants to industry and/or supervise student
projects for industrial clients. As presented in Table 6.2, 16 out of our 22 faculty
members are full time professors. Of those 7 (44%) are registered professional engineers.
About 51% of the external funds in the department come from private industry mostly
with the purpose of doing applied research. This demonstrates that the faculty has
sufficient exposure and experience to understand professional practice. Many are active
in research, organizing and attending conferences, presenting and publishing papers, and
editing journals as evidenced in their resumes. Thus, it is evident that our faculty
members are up-to-date in their respective professional areas.
Also, it has been demonstrated in Chapters 2, 3 and 4 the involvement level of faculty in
the development and improvement of the Industrial Engineering program. Care has been
taken to provide sufficient authority to define, revise, implement, and achieve program
objectives.
143
APPENDIX A – COURSE SYLLABI
144
Appendix A1: Industrial Engineering Courses
Industrial Engineering Department
InIn 4009. Course Syllabus
General Information
Course Number: InIn 4009
Course Title: Work Measurement
Credit-Hours: Four
Class schedule: 3 hours of lecture and one two-hour laboratory per week.
Course Description
Theory and practice of work measurement systems; time studies using direct observations; standard
data; predetermined time systems and work sampling; formula construction, line balancing, learning
curves and wage payment plans.
Prerequisites
InIn 4077, Work System Design and InIn 4020, Applied Industrial Statistics.
Textbook
T: Niebel, B.W., and Frievalds, A., 2003, Methods Standards and Work Design, 11th
Ed., WI, New
York: McGraw-Hill.
R1: Stephan, K.,1999, Work Design, Industrial Ergonomics, 5th
Ed., Publishing Horizons, Inc.
Course Goals
After completing the course, the student should be able to:
Understand the elements of a production system.
Analyze, evaluate, improve, and standardize manual labor operations.
Develop labor time standards through time studies with chronometers, predetermined time
systems, or work sampling.
Develop and use standard data systems.
Apply learning curves to new processes.
Understand the impact and design of wage payment plans.
Perform line balancing.
Design work systems based on efficiency and ergonomic considerations.
Gather, organize, analyze, and present information related to a manufacturing or service process
that is not readily available or not obvious.
Propose and evaluate engineering design alternatives and their implications.
Session Topic Reference
1 Introduction to time study T: Ch. 9, R1: Ch. 26
2-5 Time study equipment and procedure T: Ch. 9, R1: Ch. 27
6-8 Performance rating T: Ch. 10, R1: Ch. 27
9-12 Allowances T: Ch. 11, R1: Ch. 31
13 The standard time T: Ch. 11
14-17 Work Sampling T: Ch. 14, R1: Ch. 8
145
18-28 Synthetic basic motion time T: Ch. 13, R1: Ch. 29
Instructor Notes
29-34 Line Balancing- Optimization Models and
Heuristic Methods
T: Ch. 2, R1: Ch. 14,
Instructor Notes
35-36 Establishing standards on indirect and
expense work
T: Ch. 15, R1: Ch. 23
37-39 Learning curves T: Ch. 18, R1: Ch. 28
40-44 Standard data T: Ch. 12, R1: Ch. 30
Contribution to meeting the professional component
This course contributes mainly to engineering topics and provides design experience. It develops the
professional skills and abilities:
Proficiency in the development of time standards, learning curves, and work sampling plans.
Proficiency in the design of efficient manufacturing lines and/or workstations.
Proficiency in gathering and analyzing information not readily available.
Proficiency in the generation and evaluation of line design alternatives.
Prepared by: María Irizarry Date: June 10, 2008 File: ININ 4009_2007.wpd
Relationship to Educational Objectives and Program Outcomes:
Educational Objectives
1a 1b 1c 1d 1e 2 3 4 5
X X X X X
IE Program Outcome
1 2 3 4 5 6 7 8 9 10 11
X X X X X X
ABET Outcomes
A B C D E F G H I J K
X X X X X X X
146
Industrial Engineering Department
InIn 4010. Course Syllabus
General Information
Course Number: InIn 4010
Course Title: Probability and Statistics for Engineers
Credit-Hours: Three
Class schedule: 3 hours of lecture per week.
Designation: Required Course
Course Description
Descriptive statistics. Probability theory. Discrete and continuous random variables and distributions
and their applications in engineering. Sample statistics and their distributions. Applications to
engineering problems. Hypothesis testing and confidence intervals. Emphasis on the use of statistical
computer packages and their use in Engineering.
Prerequisites
Mate 3032 or Mate 3184 - Calculus II
InGe 3016- Algorithms and Computer Programming.
Textbook
T: Montgomery, D. C., and Runger, G. C., Applied Statistics and Probability for Engineers, 4th
Edition. John Wiley and Sons, Inc.
R1: Devore, J. L., 2004, Probability and Statistics for Engineers and the Sciences, 6th
Edition,
Brooks/Cole Publishing Co.
R2: Walpole, R. E., and Myers, R. H., 1998, Probability and Statistics for Engineers and Scientists, 6th
.
Edition MacMillan Co.
R3: Vardeman, S. B., 1994, Statistics for Engineering Problem Solving, 1st
Edition. PWS Publishing
Company.
Miller, I., and Freund, J., 1994, Probability and Statistics for Engineers, 5th
Edition. Prentice Hall.
R4: Hines, W. W., and Montgomery, D. C., Goldsman, D. M., and Borror, C. M. 2003, Probability and
Statistics in Engineering, 4th
Edition, John Wiley.
R5: Lapin, L. L., 1997, Modern Engineering Statistics. 1st
Edition. Duxbury Press.
Course Goals
After completing the course, the student should be able to:
Interpret and understand the fundamental concepts of probability and statistics: sample space and
events, random variables and their distributions, independent vs. dependent events, the central limit
theorem, hypothesis testing, and confidence intervals.
Recognize applications and develop skills to use distributions: geometric, binomial, Poisson, hyper
geometric, normal, and exponential to engineering problems.
Recognize when to use test of hypothesis to solve engineering problems.
Work in teams to solve engineering problems.
Use statistical software to perform data analysis and statistical plots, to identify probability
distributions, to estimate parameters to test, and to present results.
Present statistical analyses concisely, using appropriate statistical graphs, in written reports.
147
Lecture Topics Readings
1 Introduction. The role of statistics in Engineering. Chap. 1
2
Sample spaces and events. Interpretations, axioms
and addition rules of probability.
Sec. 2-1 to 2-3
3-4 Conditional probability. Multiplication rules. 2-4,2-5
5-6 Independence. Bayes theorem. Random Variables. 2-6 to 2-8
7
Discrete random variables. Probability
distributions for discrete random variables.
Cumulative distribution functions.
Sec. 3-1 to 3-3
8-9 Expected values of discrete random variables. 3-4
10-12
The discrete uniform distribution. The binomial
probability distribution. The hypergeometric and
geometric distributions. The Poisson probability
distribution.
3-5 to 3-9
13-15
Continuous random variables and probability
density functions. Cumulative distribution
functions and expected values.
Sec. 4.1 to 4-4
16-18
The Continuous uniform distribution. The normal
distribution.
4-5,4-6,4-7
19 Exponential Distribution Sec. 4-9
20-21
Using statistical software, the following topics are
to be covered: descriptive statistics. Graphical
representation of data. Measures of location and
variability. Probability plots.
Chap. 6
22-25
Parameter estimation. Statistical inference.
Random sampling. Properties of estimators. The
method of maximum likelihood.
Sec. 7-1 to 7-3 (7-3.2 only)
26-27 Sampling distributions of means. 7-4 and 7-5
28-31
Introduction to confidence intervals. Statistical
inference for a single sample. Hypothesis testing.
Inference on the mean of a population (variance
known)
Sec. 8-1 and 8-2
Sec. 9-1 and 9-2
32
Inference on the mean of a population (variance
unknown)
Sec. 8-3 and 9-3
33 Inference on the variance of a normal population Sec 8-4 and 9-4
34 Inference on a population proportion Sec. 8-5 and 9-5
35-37 Inference for a difference in means Sec. 10-1 and 10-3
38 Paired t-test Sec. 10-4
39-40
Hypothesis testing and confidence intervals using
statistical software
Chap. 8-10
41-42
Inference on the variance of two normal
populations
Sec. 10-5
Contribution to meeting the professional component
This course contributes mainly to engineering topics.
Prepared by: Date: File:
148
Relationship to Educational Objectives and Program Outcomes:
Educational Objectives
1a 1b 1c 1d 1e 2 3 4 5
X
IE Program Outcome
1 2 3 4 5 6 7 8 9 10 11
X X
ABET Outcomes
A B C D E F G H I J K
X X X
149
Industrial Engineering Department
InIn 4015. Course Syllabus
General Information
Course Number: InIn 4015
Course Title: Engineering Economic Analysis
Credit-Hours: Three
Class schedule: 3 hours of lecture per week.
Designation: Required Course
Course Description
Criteria and techniques of economic analysis as related to decision making in engineering projects
where time and money are the primary trade-offs. Discounted cash flows; comparison of alternatives
using equivalent annual cost, present worth, or rate of return; break-even analysis, depreciation, tax
effects, replacement, sensitivity, and risk analysis.
Prerequisites
InIn 4010 - Probability and Statistics for Engineers
Textbook
T: Park, C.S., 2007, Contemporary Engineering Economics, 4th
Edition, Pearson-Prentice Hall.
R1: Sullivan, W.G, Wicks, E.M., and Luxhoj J.T, 2006, Engineering Economy, 13th
Edition, Prentice
Hall.
R2: Newman D. G., Lavelle, J.P., and Eschenbach, T.G., 2004, Engineering Economic Analysis, 9th
Edition, Engineering Press, Inc.
R3: Blank, L., and Tarquin, A. J., Engineering Economy, 4th
Edition, McGraw Hill.
R4: Riggs, J. L., Bedworth, D. D., and Randhawa, S. U., 1996, Engineering Economics, 4th
Edition,
McGraw Hill.
R5: Thuesen, G. J., and Fabrycky, W. J., Engineering Economy, 8th
Edition, Prentice Hall.
Course Goals
After completing the course, the student should be able to:
Recognize, describe and gather financial, income and cost data necessary for a project evaluation
under certainty. Use the financial data to calculate a capital cost. Interpret the mathematical result
and based on it and the market characteristics establish a reasonable minimum attractive rate of
return (MARR). Understand and explain the importance of the MARR established. Analyze,
evaluate, improve, and standardize manual labor operations.
Define and explain simple and compound interest, discounting and compounding. Recognize the
difference between lender and lessee. Interpret different money, time, interest and compounding
quantities and identify the factors necessary to make them equivalent. Calculate and compare
calculated quantities and use results to make a decision as to which alternative is best. Apply
learning curve to new processes.
Recognize pertinent data and decision criteria and use it in the before tax calculations necessary to
rank alternatives using the break-even, equivalent annual costs, present worth, rate of return, or
benefit / cost method under certainty.
150
Recognize pertinent data and use it in inflation, deflation, tax and cash flow calculations. Use
before and after tax with or without inflation cash flows and other pertinent data and decision
criteria to rank alternatives under certainty using the above methods.
Apply the above methods to make replacement decisions.
Recognize the difference among certainty, uncertainty and risk environments. Identify the
decision environment. Use sensitivity, decision trees or risk analysis with the above
methods to make decisions under these environments.
Knowledge of Contemporary Issues.
Lecture Topics Readings
Part I: Before Tax Analysis Under Certainty
1-2 Introduction and engineering economic decisions Ch. 1
3-5 Cost concepts relevant to decision making Ch. 8
6-8
Time value of money, interest factors, discounting
and compounding, economic equivalence
Ch. 3 & 4
9-11 Present worth analysis Ch. 5
12-14 Annual equivalent worth analysis Ch. 6
15-17 Rate of return analysis Ch. 7.1 – 7.3
18-20 Incremental investment analysis Ch. 7.4
21-23 Economic Analysis in the public sector Ch. 16
Part II: After Tax Analysis under Certainty
24-27 Depreciation Ch. 9.1-9.6
28-31 Corporate Taxes Ch. 9.7-9.10
32-35 Inflation and deflation Ch. 14
36-39 Replacement decisions Ch. 11
Part III: Risk Analysis
40-42 Project risk and uncertainty Ch. 12
Contribution to meeting the professional component
This course contributes mainly to engineering topics. It develops the following professional skills and
abilities:
Proficiency in recognizing the important investment and cost factors to use in an engineering
economic evaluation of project alternatives.
Proficiency in using the time value of money to analyze, evaluate and recommend the best among
several projects alternatives.
Prepared by: Dr. Viviana I. Cesaní Date: Octubre 2006 File: ININ 4015_2007.wpd
Relationship to Educational Objectives and Program Outcomes:
Educational Objectives
1a 1b 1c 1d 1e 2 3 4 5
X
IE Program Outcome
1 2 3 4 5 6 7 8 9 10 11
X X
151
ABET Outcomes
A B C D E F G H I J K
X X X X X
152
Industrial Engineering Department
InIn 4016. Course Syllabus
General Information
Course Number: InIn 4016
Course Title: Industrial Safety
Credit-Hours: Three
Class schedule: 3 hours of lecture per week.
Designation: Elective Course
Course Description
The fundamentals of safety engineering, accident analysis and prevention, and accident cost
determination; analysis of the accident problems in Puerto Rico. Emphasis is placed on the
development of a philosophy of safety.
Prerequisites
InIn 4077 - Work Systems Design
Textbook
T: Goetsch, D. L., 2001, Occupational Safety and Health in the age of High Technology for
Technologist, Engineers, and Managers, 5rd
Ed., Prentice Hall.
R1: Accident Prevention Manual for Business & Industry, Administration & Programs, 10th
Ed.,
National Safety Council.
R2: Accident Prevention Manual for Business & Industry, Engineering and Technology, 10th
Ed.,
National Safety Council.
R3: Fundamentals of Industrial Hygiene, 3rd
Ed., National Safety Council.
R4: Hammer, W. 1989, Occupational Safety Management and Engineering, 4th
Ed., Prentice Hall.
R5: OSHA’S 29 Code of Federal Regulations Part 1910 (www.osha.gov)
Course Goals
After completing the course, the student will be able to:
Identify and evaluate safety and health hazards in a worksite inspection.
Conduct a job safety analysis.
Perform an appropriate accident investigation.
Design a safety and health program
Conduct a task ergonomics evaluation.
Lecture Topics Readings
Part I: Before Tax Analysis Under Certainty
1 – 2 Introduction and the decision making process Ch. 1
3 – 6 Cost concepts and cost estimation techniques Ch. 2, 3
7 – 9 Time value of money, interest factors, discounting
and compounding.
Ch. 4
10 -12 Present worth Analysis Ch. 5
13 – 15 Annual cash flow analysis Ch. 5
16 – 18 Rate of return analysis Ch. 5
19 – 21 Incremental Analysis and Rationing Capital using
Rate of Return
Ch. 6
153
22 – 24 Benefit cost analysis Ch. 11
Part II: After Tax Analysis under Certainty
25 – 28 Depreciation Ch. 7
29 – 32 Income taxes Ch. 7
33 – 36 Replacement analysis Ch. 9
37 – 40 Inflation and deflation Ch. 8
Part III: Risk Analysis
41-42 Probabilistic Risk analysis Ch. 12
Contribution to meeting the professional component
This course contributes mainly to engineering topics including engineering design. It develops the
following professional skills and abilities:
Proficiency in the identification and evaluation of safety, health and ergonomic hazards in the
workplace.
Proficiency in the design of a safety health program.
Proficiency in the application of OSHA standards in the design process for the prevention of
safety and health hazards.
Prepared by: Noris Torres, MS Date: February 26,2007 File: ININ 4016_2007.wpd
Relationship to Educational Objectives and Program Outcomes:
Educational Objectives
1a 1b 1c 1d 1e 2 3 4 5
X
IE Program Outcome
1 2 3 4 5 6 7 8 9 10 11
X
ABET Outcomes
A B C D E F G H I J K
X X X
154
Industrial Engineering Department
InIn 4017. Course Syllabus
General Information
Course Number: InIn 4017
Course Title: Computer-Based Information Systems
Credit-Hours: Three
Class schedule: 3 hours of lecture per week.
Designation: Elective Course
Course Description
Analysis and design of computer-based information systems; database logical and physical models; database language; user
interface; Internet; common applications to industrial engineering.
Prerequisites
InGe 3016 - Algorithms and Computer Programming
Textbook and References
Rob, P., and Coronel, C., Database Systems: Design, Implementation, and Management, Course Technology,
Thomson Learning, 7th
Edition.
Oz, Effy, 2006, Management Information Systems, Fifth Edition, Thomson/ Course Technology.
Melton, J., and Simon, A. R., 2006, Understanding the New SQL: a Complete Guide, Morgan Kaufmann Publishers.
William A. Shay, 2004, Understanding Data Communications and Networks, 3rd
Ed., Thomson/ Course Technology.
Mannino, M.V., 2004, Database Design, Application development, & Administration, 2nd
Ed., McGraw Hill.
Course Goals
Prepare the students to design, implement, and use computer-based information systems. The student
will learn the fundamental aspects of information systems and technology. The student should
demonstrate proficiency in the use of computers. The course should motivate a self learning attitude
toward computer applications.
Session Topic Reference
1-3 Databases Systems Chapter 1
4-6 Data Models Chapter 2
7-9 The Relational Database Model Chapter 3
10-12 Entity Relationship (E-R)
Modeling
Chapter 4
13-16 Normalization of Database
Tables
Chapter 5
7-12 Structured Query Language
(SQL)
Chapter 6,7
13-20 Database Design Chapter 8
21-30 Internet Databases Chapter 13,14
31-33 Database Administration Chapter 15
34-38 Industrial Engineering current
issues on informatics
notes
Contribution to meeting the professional component
155
This course contributes mainly to engineering topics. It develops the following professional skills and
abilities:
• proficiency in the design, implementation, and use of compute-based information
systems,
• ability to use a data language,
• ability to use a high level programming language to develop information systems
applications, and
• proficiency in the use of a DBMS.
Prepared by: William Hernández Date: June 10, 2008 File: ININ 4017_ABET_2008.doc
Relationship to Educational Objectives and Program Outcomes:
Educational Objectives
1a 1b 1c 1d 1e 2 3 4 5
X X
IE Program Outcome
1 2 3 4 5 6 7 8 9 10 11
X X
ABET Outcomes
A B C D E F G H I J K
X X X X
156
Industrial Engineering Department
InIn 4018. Course Syllabus
General Information
Course Number: InIn 4018
Course Title: Systems Simulation with Digital computers
Credit-Hours: Three
Class schedule: 3 hours of lecture per week.
Designation: Elective Course
Course Description
Modeling the interrelationship between systems components by means of computer programs;
generation of random variables using computers; special purpose simulation languages. Input and output
analysis. Emphasis is placed in problem solving using modern simulation packages.
Prerequisites
ININ 4022 - Probabilistic Models In Operations Research
Textbook and References
T- Kelton, W. D., Sadowski, R. P., and Sadowski, D. A., 2004, Simulation with Arena, 3rd
Edition, McGraw-Hill Corp.
R1- Pegden, C. D., Shannon, R. E., and Sadowski, R. P., 1995, Introduction to Simulation
Using Siman, McGraw-Hill Corp.
R2- Law, A.M., and Kelton, W. D., 2000, Simulation Modeling And Analysis, 3rd
Edition,
McGraw-Hill Corp.
R3- Banks, J., Carson II, J. S., and Nelson, B. L., 1999, Discrete-event System Simulation,
Prentice Hall, Inc.
R4- Banks, J (Editor), 1998, Handbook of Simulation: Principles, Methodology, Advances,
Applications, and Practice, John Wiley.
Course Goals
After completing the course, the student should be able to:
Students become familiar with the concepts of simulation and system analysis.
Develop skills in simulation to IE problems.
Develop skills in input analysis.
Develop skills in output analysis.
Develop required skills to interpret simulation output.
Understand advantages and limitations of simulation.
Develop skills in technical writing.
Session Topic Reference
1-2 Introduction to Modeling, System
Analysis and Simulation
T 3-15, R1 3-25, R2 1-10,
R3 3-19, R4 1-18, 31-41
2-4 Beginning a Simulation T 19-43, 529-545,
R1 29-35, R2 106-114,
R3 59-87, R4 765-811
157
4-6 Data Acquisition, Fitting
Distributions
and Sampling from Distributions
T 152-167, 497-505, R1 36-55,
R2 292-397, R3 355-390,
R4 19-21, 55-90
6-14 Basic Modeling Concepts including
STATIONS
T49-96, 103-146,
R1 59-122, 209-220
14-16 Animation the simulation T 63,135-149, R1 289-309
16 Model Verification and Validation T 43, 540-543, R1 129-154,
R2 299, 302-306, R3 399-424,
R4 22-24, 335-389
16 Interpreting Simulation Output R1 159-205,
R4 25-29, 225-232
16-18 Terminating Statistical Analysis T 258-279, R1 21, 167,
R2 505-518, R3 443-446,
R4 232-238
19-21 Steady-state Statistical Analysis T 285-313, R1 21, 168,
R2 518-545, R3 449-462,
R4 238-264
22-25 Modeling Material Handling T 321-361, 390, R1 223-285,
R3 153-164, R4 519-545
26 Variance Reduction Technique T 508-515, R1 467-485,
R2 581-617, R4 215-218
27-28 Experimental Design and
Optimization
T 524, R2 622-666, R4 173-209
29 Continuous and Combined Models T460-491, R1 431-464,
30 How to integrate VBA and EXCEL
files with ARENA
T 401-456
Contribution to meeting the professional component
This course contributes mainly to engineering topics and provides design experience.
Prepared by: Sonia
Bartolomei
Date: June 10, 2008 File: ININ 4018_ABET_2008.doc
Relationship to Educational Objectives and Program Outcomes:
Educational Objectives
1a 1b 1c 1d 1e 2 3 4 5
X
158
IE Program Outcome
1 2 3 4 5 6 7 8 9 10 11
X X
ABET Outcomes
A B C D E F G H I J K
X X X X X
159
Industrial Engineering Department
InIn 4020. Course Syllabus
General Information
Course Number: InIn 4020
Course Title: Applied Industrial Statistics
Credit-Hours: Three
Class schedule: 3 hours of lecture per week.
Designation: Required Course
Course Description
Application of advanced statistical concepts in engineering. Joint probability functions, goodness of fit
tests, regression analysis, multicolinearity, design and analysis of industrial experiments. Emphasis of
the use of statistical computer packages and their use in engineering.
Prerequisites
InIn 4010 - Probability and Statistics for Engineers
Mate 3063 or Mate 3185 - Calculus III
Textbook and References
Montgomery, D. C., and Runger, G. C., 2006, Applied Statistics and Probability for
Engineers, 4th
Edition. John Wiley and Sons, Inc.
Devore, J. L., 1999, Applied and Statistics for Engineers and the Sciences, 5th
Edition,
Brooks/Cole Publishing Co.
Banks and Carson, 2000, Discrete-event System Simulation, 3rd
Edition, Prentice Hall.
Walpole, R. E., and Myers, R. H., 1997, Probability and Statistics for Engineers and Scientists,
6th
Edition, MacMillan Co.
Hines, W. W., and Montgomery, D. C., 1990, Probability and Statistics in Engineering and
Management Science, 3rd
Edition, John Wiley.
Lapin, L. L., 1990, Probability and Statistics for Modern Engineering, 2nd
Edition, PWS-KENT,
Boston.
Draper, N. R., and Smith, H., 1998, Applied Regression Analysis, 3rd
Edition, John Wiley and
Sons.
Tukey, J. W., 1977, Exploratory Data Analysis, Addison-Wesley.
Course Goals
After completing the course, the student should be able to:
□ Proficient in probability modeling and its applications to engineering problem solving.
□ Able to identify engineering problems that require the use of experimental techniques.
□ Able to design, analyze, and apply simple experimental techniques for engineering problem solving.
□ Proficient in the application of regression analysis to solve problems in industry.
□ Able to use effectively software packages for regression and experiment analysis, to interpret their
standard output, and to used it to solve engineering problems.
□ Able to combine, mathematics, engineering knowledge and experimentation to design optimal
systems.
□ Able to write reports summarizing and interpreting the results of (i) a regression analysis and (ii) an
industrial experiment.
160
Session Topic Reference
1-14 Probability Distributions,
Goodness of Fit Tests & Joint
Distributions
Ch. 4,5,9
1 Introduction to industrial statistics.
Short review of basic concepts in
probability and statistics.
Ch. 2, 3, 4 & 5
2-4 The Erlang and Gamma distributions.
Lognormal and Weibull distributions.
Applications in reliability.
4.9 – 4.11
Class notes
5-7 The chi-squared goodness of fit test. 9.7
8 Kolmogorov-Smirnov test. Class notes
9-10 Jointly distributed random variables.
Continuous and discrete random
variables. Marginal and conditional
distributions.
5.1, and 5.3
11-12 The bivariate normal distribution.
Expected values, covariance and
correlation.
5.4
13-14 Linear and non linear combinations
of random variables.
5.5 and class notes
15-31 Linear Regression Ch. 11 & 12
15-16 Simple linear regression. Common
abuses. Prediction. Assessing the
Adequacy of the regression model.
11.1, 11.2, 11.4, 11.6 11.7
17 Regression with transformed
variables.
11.9
18-20 Least squares estimation & multiple
linear regression. Matrix
representation. Estimation of
parameters and their properties.
12.1
21 Laboratory: Multiple regressions
using MINITAB.
Class notes
22-23 Hypothesis testing in multiple linear
regressions.
24-25 Confidence intervals in multiple
linear regression. Prediction of new
observations.
12.2 - 12.5
161
26-27 Measures of model adequacy: The
coefficient of multiple determination,
residual analysis and influential
observations. Computer applications.
Case of study.
12.5
28 Polynomial regression. 12.6.1
29-30 Variable selection criteria. Stepwise
regression
12.6.3
31 Multicolinearity. 12.6.4
32-40 Design and Analysis of Experiments Ch. 13 & 14
32 The Completely Randomized Single-
Factor Experiment
13.2
33 Tests on Individual Treatment
Means: Graphical Comparison of
Means & Fisher=s Least Significant
Difference Method.
13.2
34-35 The Randomized Complete Block
Design: Design and Statistical
Analysis, Tests on Individual
Treatment Means, Residual Analysis
and Model Checking
13.4
36-37 Factorial experiments. Two Factor
Factorial Experiments.
14.3
38-40 The 2k
Factorial Design. 14.5
Contribution to meeting the professional component
This course contributes mainly to engineering topics.
Prepared by: Nazario
Ramírez
Date: June 10, 2008 File: ININ 4020 ABET_2008.doc
Relationship to Educational Objectives and Program Outcomes:
Educational Objectives
1a 1b 1c 1d 1e 2 3 4 5
X
IE Program Outcome
1 2 3 4 5 6 7 8 9 10 11
X X X
ABET Outcomes
A B C D E F G H I J K
X X X X X
162
Industrial Engineering Department
InIn 4021. Course Syllabus
General Information
Course Number: InIn 4021
Course Title: Deterministic Models in Operations Research
Credit-Hours: Three
Class schedule: 3 hours of lecture per week.
Designation: Required Course
Course Description
Formulation and solution of linear programming problems: the Simplex method, duality and sensitivity
analysis; transportation problems; Critical Path Method (CPM) and Program Evaluation and Review
Technique (PERT); integer programming problems: branch and bound; linearization of non-linear
objective functions; shortest route and maximum flow algorithms.
Prerequisites
InIn 4010 - Probability and Statistics for Engineers
Textbook and References
Winston, W. L., 2004, Operations Research: Applications and Algorithms, 4th
Edition,
Thomson, Brooks/Cole.
Phillips, D.T., Ravindran, A., Solberg, J.J., 1987, Operations Research, 2nd
Edition, John Wiley
and Sons, Inc.
Taha, H.A., 2003, Operations Research: an Introduction, 7th
Edition, Prentice Hall.
Hillier, F. and Lieberman, G., 2001, Introduction to Operations Research Guide, 7th
Edition,
McGraw Hill.
Wu, N., and Coppins, R., 1981, Linear Programming and Extensions, McGraw Hill, 1st
Edition.
Gass, S.J., 1985, Linear Programming, McGraw Hill, 5th
edition.
Course Goals
At the completion of the course the students will:
Be able to recognize, analyze, formulate, and solve industrial problems that can be solved using
linear programming;
Solve LP problems using available computer programs;
Be able to interpret the results from a linear programming problem and implement them in a real
world situation;
Be able to perform sensitivity analysis to linear programming problems;
Have developed fundamental proficiency to model and solve LP-like problems with special characteristics (e.g.
transportation, integer, max flow/min cut).
163
Session Topic Reference
1 Introduction to operations research Secs. 1.1 to 1.5
2-3
What is a LP problem? Graphical solution of an LP
problem. Secs. 3.1 to 3.3
4-9
Formulation of LP problems: diet, work
scheduling, capital budgeting, financial planning,
blending, production, multiperiod financial models,
and multiperiod work scheduling. Secs. 3.4 to 3.12
10-11 The simplex algorithm. Secs. 4.1 to 4.6
12
Unfeasible problems and unbounded problems.
Alternative optimal solutions. Secs. 4.7 & 4.8
13-14
The Big-M and the two-phase simplex methods,
unrestricted-in-sign variable and degeneracy of the
simplex algorithm Secs. 4.11 & 4.14
15 Using the computer to solve LP problems Secs. 4.9 & 4.10
16-17 The revised simplex algorithm Sec. 10.1 & 10.2
18-19 Duality theory Secs. 6.5 to 6.8
20 The dual simplex method Sec. 6.10 & 6.11
21-24 Sensitivity analysis using computer programs Secs. 6.3, 6.4, 6.9
25-28 Integer programming Secs. 9.1 to 9.5
29-31 The transportation problem Sec. 7.1 to 7.3
32 The assignment problem Sec. 7.5
Contribution to meeting the professional component
This course contributes mainly to engineering topics.
Prepared by:
Nazario Ramírez
Date: June 11, 2008 File: ININ 4021_ABET_2008.doc
Relationship to Educational Objectives and Program Outcomes:
Educational Objectives
1a 1b 1c 1d 1e 2 3 4 5
X
IE Program Outcome
1 2 3 4 5 6 7 8 9 10 11
X X
ABET Outcomes
A B C D E F G H I J K
X X X X
164
Industrial Engineering Department
InIn 4022. Course Syllabus
General Information
Course Number: InIn 4022
Course Title: Probabilistic Models in Operations Research
Credit-Hours: Three
Class schedule: 3 hours of lecture per week.
Designation: Required Course
Course Description
Simulation techniques; queueing theory; applications to industrial systems problems.
Prerequisites
InIn 4020-Applied Industrial Statistics
Textbook and References
Queueing Theory:
(T1) W. L. Winston, Operations Research: Applications and Algorithms, 4th
Edition, Wadsworth, Inc.
Hillier, F.S., and Lieberman, G.J., 2001, Introduction to Operations Research,
McGraw-Hill, 7th. Ed., New York.
Taha, Hamdy A., 1996, Operations Research, Macmillan Publishing Co., Fifth Edition.
Gross, D. and Harris, I., 1999, Fundamentals of Queueing Theory, Third Edition,
John Wiley & Sons, Inc.
Simulation:
(T2) Jerry Banks, et. al., 2001, Discrete-Event System Simulation, Third Edition, Prentice-Hall,
Inc.
(T3) C. D. Pegden, et. al., 1995, Introduction to Simulation Using SIMAN, Second Edition, McGraw-Hill, Inc.
Law, A.M. and Kelton, W.D., 2000, Simulation Modeling and Analysis, Third Edition, McGraw-Hill, Inc.
Course Goals
Part I: Simulation
At the completion of the course the students will be able to:
• Identify all the components necessary to construct a simulation model.
• Gather and analyze all the information needed as input data for the simulation model.
• Apply goodness of fit tests for the selection of input probability distributions.
• Apply techniques for the generation of random deviates for relevant probability distributions.
• Verify randomness in U(0,1) numbers using relevant statistical tests.
• Design a simple simulation model for a manufacturing process using a high-level language such as
Visual Basic.
• Understand the basics of a general-purpose simulation language using Siman and Arena.
• Perform verification and validation of computer simulation models.
• Analyze the output of computer simulation models to reach statistically valid conclusions.
165
Part II: Queuing Models
At the completion of the course the students will be able to:
• Identify and classify waiting line systems.
• Model waiting line systems with the rate transition diagram applicable to the steady state of the
system.
• Understand the significance of the Markovian property in the mathematical solution of queuing
systems.
• Derive steady-state probabilities by the stochastic flow balance procedure.
• Develop and solve for long-run waiting-line system performance measures.
• Develop cost functions for the comparison of system performance under various scenarios.
• Assess system performance and recommend the best scenario using results from the application of queuing theory.
Session Topic Reference
Part I: Simulation T1 T2
1 - 2 Introduction to modeling and simulation; 23.1 Chapters 1,6
review of probability distributions; mean and
variance determination.
3 – 6 Random deviate generation and VB 23.5 Chapter 8
7 Testing for randomness of U(0,1) 23.3- 23.4 7.1-7.4
random number generators
8 – 10 Selecting input probability distributions; 9.1 - 9.4
Goodness of fit tests: Chi square and
Kolmogorov-Smirnov
11 - 13 Building a simulation model using VB Class notes
14 – 18 Building a simulation model using Siman & Arena T3: 3.5 – 3.10
19 - 20 Run length and statistical analysis of results 23.7 Chapter 11
Part II: Queuing
21 Basic concepts in queuing 22.1-22.2 6.1 - 6.2
22 - 23 Birth-and-death process. Long-run 22.3 6.3
measures of performance of queuing systems
24 - 27 Various queuing models; evaluation of 22.4-22.9 6.4 – 6.5
alternatives
27 Queuing Networks 22.10 6.6
Contribution to meeting the professional component:
This course contributes mainly to engineering topics and provides design experience.
Prepared by:
Pedro Resto
Date: June 11, 2008 File: ININ 4022_ABET_2008.doc
Relationship to Educational Objectives and Program Outcomes:
Educational Objectives
1a 1b 1c 1d 1e 2 3 4 5
X X
166
IE Program Outcome
1 2 3 4 5 6 7 8 9 10 11
X X
ABET Outcomes
A B C D E F G H I J K
X X X X
167
Industrial Engineering Department
InIn 4027. Course Syllabus
General Information
Course Number: InIn 4027
Course Title: Design and Analysis of Engineering Experiments
Credit-Hours: Three
Class schedule: 3 hours of lecture per week.
Designation: Elective Course
Course Description
Fundamental principles in the design and analysis of engineering experiments: randomized blocks, latin
squares, split plots, factorial experiments; fractional factorials; confounding and response surface
methodology.
Prerequisites
InIn 4020 - Applied Industrial Statistics
Textbook and References
T: Montgomery, D. C., 2004, Design and Analysis of Experiments, 6th Edition, John Wiley and Sons.
R1: Hicks, C. R., 1999, Fundamental Concepts in the Design of Experiments, 5th Edition, Holt,
Rinehart & Winston.
R2: Box, G. E. P., Hunter, W. G. J., and Hunter, S., 1978, Statistics for Experimenters, John Wiley and
Sons.
R3: Anderson & McLean, 1974, Design of Experiments & Realistic Approach, Marcel Decker, New
York.
Course Goals
After completing the course, the student should be able to:
Know the main principles of analysis of variance such as hypothesis testing, confidence intervals
and sampling errors.
Understand the basic principles of experimental design such as factors, levels, sample size,
randomization, replication, confounding, blocking, folding over, and composite design.
Recognize when a problem can be solved using statistical experiments.
Know how to select and conduct the appropriate experimental design for a particular problem.
Analyze and interpret the experimental results
Apply design and analysis of experiments to identify the source of variability and tune means on
target values.
Session Topic Reference
1 Introduction 1,2
2-3
Basic definition in experimental design: factor,
levels, responses, treatments, randomization,
blocking
3
4-6
Experiments with a single factor. ANOVA (fixed
model)
3.1,3.2,3.3
7 Comparison of individual treatment, LSD 3.5.7
8-9 Model Adequacy Checking. Barlett’s test 14.1
10-11 Choice of Sample Size. Kruskal-Wallis Test 3.7,3.10.1
168
Repeated measures 14.4
12 The regression approach to ANOVA 3.9
13-15
Randomized Complete Block Design. The Latin
Square Design. The Greco-Latin Square Design.
4
16-17
Factorial design, advantages, definitions, fitting
models, choices sample size
5.1,5.2,5.3,5.5
18-19-20
The 2k
factorial designs. 23
design, single
replication
6.1,6.3,6.4,6.5,6.6
21-22
Confounding in the 2k
factorial. Partial
confounding.
7
23-24-25 Two-level fractional factorial designs. 8
26-27 The 3k
factorial designs. 9.1,9.3
28-29
Random and mixed models. Expected mean
squares.
12.1,12.2
30-31 Two-stage nested design. 13.1
32-33 The split-plot design 13.4
34 Response Surface Methods 11.1
35 The method of steepest ascent 11.2
36-37 Analysis of a second order model 11.3
38
Experimental designs for fitting response
surfaces-Box- Behnken design
11.4
39 Mixture Experiments 11.5
40 Taguchi’s Philosophy 11.7
Contribution to meeting the professional component
This course contributes mainly to engineering topics and provides design experience.
Prepared by:
David González
Date: June 11, 2008 File: ININ 4027_ABET_2008.doc
Relationship to Educational Objectives and Program Outcomes:
Educational Objectives
1a 1b 1c 1d 1e 2 3 4 5
X
IE Program Outcome
1 2 3 4 5 6 7 8 9 10 11
X X
ABET Outcomes
A B C D E F G H I J K
X X X X X
169
Industrial Engineering Department
InIn 4029. Course Syllabus
General Information
Course Number: InIn 4029
Course Title: Human Behavior in Work Organizations
Credit-Hours: Three
Class schedule: 3 hours of lecture per week.
Designation: Required Course
Course Description
Cognitive theories and behavioral principles which attempt to explain, predict, and control individual and group
behavior in work organizations.
Prerequisites
InIn 4077 - Work Systems Design
Textbook and References
Schermerhorn, J., Hunt, J., and Osborne, R., Organizational Behavior, 8th
Edition, John Wiley & Sons,
Inc., New York, NY. (ISBN – 0-471-20367-X)
Robbins, S. P., 2001, Organizational Behavior: Concepts, Controversies and Applications, 9th
Edition, Prentice Hall.
Moorhead, G., and Griffin, R. W., 2000, Organizational Behavior: Managing People and
Organizations, 6th
Edition, Houghton Mifflin Co., Dallas, TX.
Napier, Rodney W. and Matti K. Gershenfeld, Groups Theory and Experience, 6th
edition, Houghton
Mifflin Company, 1999.
Champoux, Joseph E., Organizational Behavior Essential Tenets, 2nd
edition, Thomson South –
Western, 2003.
Hellriegel and Slocum, Organizational Behavior, 10th
edition, Thomson South –Western 2004.
Moorhead and Griffin, Organizational Behavior Managing People and Organizations, 7 edition,
Houghton Mifflin Company, 2004.
Course Goals
After completing the course, the student should be able to:
Describe specific theories related to perception, personality, motivation, leadership, teamwork and
organizational change.
Identify cognitive and behavioral patterns of individual and groups that may affect engineering decision
making process.
Develop effective teamwork skills.
Understand the role of ethics and social responsibility in organizational behavior.
Describe, evaluate and apply methods of motivating and rewarding individuals and groups.
Learn a systematic approach to manage organizational changes in an effective way.
Session Topic Reference
1-6 Introduction to Organizational Behavior and
Management
Ch. 1-3
7-8 Diversity and Individual Differences Ch. 4
9-11 Perception and Attribution Ch. 5
12-16 Motivation and Reinforcement Ch. 6
TEST #1
170
16-20 The Nature of Groups Ch. 9
20-22 Teams work and High Performance Teams Ch. 10
23-25 Communication and Information Ch. 16
26-28 Leadership Ch. 14
TEST #2
29-31 Decision Making Ch. 17
32-35 Power and Politics Ch. 15
36-39 Organizational Culture Ch. 13
40-42 Organizational Change and Stress Ch. 19
Contribution to meeting the professional component
This course contributes mainly to engineering topics.
Prepared by:
Marisol Oliver
Date: June 11, 2008 File: ININ 4029_ABET_2008.doc
Relationship to Educational Objectives and Program Outcomes:
Educational Objectives
1a 1b 1c 1d 1e 2 3 4 5
X
IE Program Outcome
1 2 3 4 5 6 7 8 9 10 11
X
ABET Outcomes
A B C D E F G H I J K
X X X X X X
171
Industrial Engineering Department
InIn 4035. Course Syllabus
General Information
Course Number: InIn 4035
Course Title: Human Resources Planning
Credit-Hours: Three
Class schedule: 3 hours of lecture per week.
Designation: Required Course
Course Description
Selection, training, utilization and control of human resources. Optimum systems design.
Prerequisites
InIn 4077 - Work Systems Design
Textbook
T: Bohlander, George and Scott Snell. (2007) Managing Human Resources, 14th
Edition. Thomson-
South Western.
R1: Byars, Lloyd and Leslie Rue. (2004) Human Resource Management. 7th
Edition, Irvin-McGraw
Hill.
R2: Casio, Wayne (2006) Managing Human Resources: Productivity, quality of Work Life, Profits. 7th
Edition, Irvin-McGraw Hill.
R3: DeNisi, Angelo and Ricky Griffin, Human Resource Management, 2 ND
Edition, Houghton
Mifflin Co., 2005 (ISBN:0-618-31277-3)
R4: Ivancevich, John. Human Resource Management, Eighth Edition, McGraw Hill, 2001 (ISBN:
0072312688)
Course Goals
After completing the course, the student should be able to:
Describe the global, legal, political, and ethical environments in the workplace.
Identify the staffing procedures.
Explain the importance of orienting, training, and developing employees.
Outline compensation and benefits management concepts.
State the importance of labor relations and collective bargaining.
Describe the motivational and legal aspects of Human Resources Management Safety and
Health programs.
Recognize the role of professionals in developing a high performance and ethical organizational
culture.
Recognize the interrelationship among Human Resources Management functions.
172
Lecture Topics Readings
1-2 The Challenge of Human Resource Management 1
3-5 Strategy and Human Resources Planning 2
6-9 Equal Employment Opportunity and Human
Resources Management
3
10 Job Analysis, Employee Involvement, and
Flexible Work Schedules
4
11-12 Expanding the Talent Pool-Recruitment and
Careers
5
13-14 Employee Selection 6
15-16 Training and Development 7
17-19 Appraising and Improving Performance 8
20 Managing Compensation 9
21-23 Pay-for-performance: Incentive Rewards 10
24-26 Safety and Health 12
27 Employee Rights and Discipline 13
28 The Dynamics of Labor Relations 14
29 International Human Resources Management 15
30 Creating a High-performance Work System 16
1-2 The Challenge of Human Resource Management 1
Contribution to meeting the professional component
This course contributes mainly to engineering topics.
Prepared by: Cándida González Date: June 11, 2008 File: ININ 4035_ABET_2008
Educational Objectives
1a 1b 1c 1d 1e 2 3 4 5
X
IE Program Outcome
1 2 3 4 5 6 7 8 9 10 11
X
ABET Outcomes
A B C D E F G H I J K
X X X
173
Industrial Engineering Department
InIn 4039. Course Syllabus
General Information
Course Number: InIn 4039
Course Title: Production Planning and Control I
Credit-Hours: Three
Class schedule:
Designation:
3 hours of lecture per week.
Required Course
Course Description
Analysis and design of production-inventory systems: Forecasting (Multiple regression and time series analysis), aggregate
production planning, master production schedule, inventory systems and their models, project control. Computer
applications in these areas.
Prerequisites
InIn 4020 - Applied Industrial Statistics ,InIn 4021 - Deterministic Models in Operations Research
Corequisite
InIn 4015 - Engineering Economy
Textbook and References
T: Askin, R.G., and Goldberg, 2002, Design and Analysis of Lean Production Systems, John Wiley
& Sons, Inc.
R1: Sipper, Daniel and Bulfin, Robert L., Jr., 1997, Production Planning, Control, and Integration,
McGraw Hill.
R2: Johnson L., and Montgomery D., 1974, Operations Research in Production Planning Scheduling
and Inventory Control, John Wiley & Sons, Inc.
R3: Petersen, R. and Silver, E., 1998, Decision Systems for Inventory Management and Production
Planning, 3rd
Edition, John Wiley & Sons, Inc.
R4: Nahmias, S., 2005, Production and Operations Analysis, 5th
Edition, McGraw-Hill.
R5: Vollman, T.E., Berry, W.L., Whybark, D.C. and Jacobs, 2005, Manufacturing Planning and Control
for Supply Chain Management, 5th
Edition, McGraw-Hill.
R6: Monczka, R. M., Trent, R.J. , and Handfield, R. B., 2006, Purchasing and Supply Management, 3rd
Edition, McGraw-Hill.
Course Goals
After completing the course, the student should be able to:
Forecast the behavior of goods or services in a system based on available information using regression and time series
techniques.
Design inventory management systems using deterministic and stochastic models.
Develop aggregate production plans and workforce models.
Recognize the difference between dependent and independent demand
Develop technical communication skills.
Use computer software to solve production planning problems.
Discuss and analyze recent trends in production and manufacturing systems.
174
General Topics
Lecture I-Introduction and Forecasting Reading
1-2 Introduction
The Industrial Enterprise
Measures of Competitiveness
Functional Areas of the Firm
Product Design, Manufacture, and Delivery
Business Processes
Accounting Systems
T: 1.1-1.5
3-4 Production Systems and the Role of Inventory
Production system
Role of Inventory
Role of Information
Principles of Production Systems
Production System Models
T:2.1-2.5
5 Forecasting Systems
Purpose and use of forecasts
Model building
Model adequacy
T: 3.1
6-11 Time Series
Moving Average
Exponential Smoothing Models
Seasonal Forecasting (Winter’s)
Tracking Signals and Monitoring of Forecasts
Causal Models (Regression)
T: 3.2 - 3.3
Professor’s notes
12 Computer Workshop – Times series Minitab Software
Course Syllabus
Lecture II-Manufacturing Strategy and Aggregate Production
Planning
Reading
13-16 Manufacturing Strategy and the Supply Chain T: 4.1 – 4.3
17 Aggregate Planning
Planning Tradeoffs (Inventory, Workforce
changes, overtime, etc.)
T:5.1
18 Basic Network Models
Transportation Formulation
T:5.2
19-20 Linear Programming T:5.3
21 Schedule generation with lot sizes T:5.4
22 Disaggregation techniques T: 5.7
175
III-Single stage inventory control- independent
demand items
23-29 Single Stage Inventory Control
Reorder point inventory models for static deterministic
demand
EOQ, EMQ, Pricebreaks, Multiproduct coordination
T:6.1
30-32 Reorder point inventory model for stochastic demand
Service levels, continuous review system, periodic
review system
T: 6.2
33-37 Dynamic models
Continuous review, Periodic review (Wagner –Whitin
Algorithm, Rolling schedules and the Silver Meal
T:6.3
38 Model implementation
ABC analysis, Exchange curves
T:6.4
IV- Scheduling
39-40 Master production scheduling fundamentals Professor’s notes
41-42 Project Planning and scheduling
Limited resources
Professor’s notes
Contribution to meeting the professional component
This course contributes mainly to engineering topics and engineering design. It develops the
following professional skills and abilities:
Proficiency in selecting, designing and evaluating forecasting systems
Proficiency in designing and evaluating inventory control systems
Proficiency in selecting, designing and evaluating aggregate planning models
Proficiency in identifying different market demand strategies and the development of feasible
master production schedules.
Prepared by: Dr. Viviana I.
Cesaní
Date: June 11, 2008 File: ININ 4039_ABET_2008
Relationship to Educational Objectives and Program Outcomes:
Educational Objectives
1a 1b 1c 1d 1e 2 3 4 5
X X
IE Program Outcome
1 2 3 4 5 6 7 8 9 10 11
X X
ABET Outcomes
A B C D E F G H I J K
X X X
176
Industrial Engineering Department
ININ 4040. Course Syllabus
General Information
Course Number: ININ 4040
Course Title: Facility Layout and Design
Credit-Hours: Three
Class schedule: 2 hours of lecture and one two-hour laboratory per week.
Designation: Core Course
Course Description
Planning facility layout and materials handling systems. Analytical and computerized solution of
problems in the design of physical facilities.
Prerequisites
ININ 4009, Work Measurement and ININ 4039, Production Planning and Control I.
Co-requisites
ININ 4015, Engineering Economic Analysis.
Textbook
T: Tompkins, J., White, J., Bozer, Y., Frazelle, E., Tanchoco, J. M. A., and Trevino, J., 2002,
Facilities Planning, 3rd
Ed., J. Wiley.
R1: Apple, J. M., 1991, Plant Layout And Material Handling, 3rd
Ed., J. Wiley.
R2: Muther, R., 1994, Systematic Layout Planning, 3rd
Ed., CBI Publishing Co.
R3: Francis, R. L., McGinnis, L. F., and White, J. A., 1998, Facility Layout And Location: An
Analytical Approach, 2nd
Ed., Prentice Hall.
R4: Apple, J. M., 1972, Material Handling System Design, Donald Press.
R5: Groover, M., 2002, Automation, Production Systems, And Computer Aided Manufacturing,
2nd
Ed., Prentice Hall.
R6: Allegri, T. H., 1992, Materials Handling-Principles And Practice, Van Nostrand Reinhold.
R7: Muther, R. and Haganas, K., 1969, Systematic Handling Analysis, Management and Industrial
Research Publications.
R8: Sule, D.R., 1994, Manufacturing Facilities-Location, Planning, And Design, PWS-Kent.
R9: Konz, S., 1994, Facility Design-Manufacturing Engineering, Publishing Horizons.
R10: 2002, Occupational Safety and Health Administration-USA Department of Labor, Code of
Federal
Regulations, US Government Printing Office.
R11: Puerto Rico Planning Board, Commonwealth of Puerto Rico, Puerto Rico Zoning
Regulations 2002.
R12: Regulations and Permits Administration, Commonwealth of Puerto Rico, Fire Protection
Regulations
Amendments, 1987.
R13: USA Department of Justice, American with Disabilities Act Standards for Accessible Design,
1994.
R14: 1994, Cimtechnologies Corporation, Factory Cad, Factory Flow, and Factory Plan-Tutorial
Reference Manuals, Cimtechnologies CO.
177
Course Goals
The student should acquire practice experience in the use of information gathering tools for the
determination of production capacity, equipment, and manpower requirements.
Given parts of products with assembly interaction the student should be able to determine total
production requirements for the manufacture of the product.
The student should acquire practical experience in the use of from-to or travel charts as a
quantitative measure of material flow. He/she should also be able to establish quantitative
measures for qualitative aspects involved in the design of a facility.
To use the output of computerized layout approaches in the development of a layout.
To determine space and storage requirements for activity areas.
To physically recognize the more common types of material handling equipment.
To develop measures for evaluating alternative layouts as well as to acquire experience in the
presentation of a detailed layout.
(8) To determine the optimal location of a single facility under a weighted distance criterion
for rectangular and Euclidean distance measures.
Session Topic Reference
1
Presentation of design project guidelines requirements,
group, objectives.
Professor’s notes
2 Introduction – Facility Design & Plant Layout.
T: Ch. 1, R1: Ch. 1,
R3:
Ch. 2, Pp 27-32
3-4
The Plant Layout Problem, Layout Procedures: Nadler’s
Ideal System Approach, Apple’s Plant Layout Procedure,
Reed’s Plant Layout Procedure, Systematic Layout Planning.
T: Ch.7 Sec. 7.3, R3:
Ch. 2, Sec. 2.3-2.4
5 Information Gathering of the Product and Process Design
T: Pp 31-48, R2: Ch.
3-4, Pp122-139, R3:
Pp 37-52,
R1: Sec. 3-9 to 3-16,
R5: Pp 18-27
6 The Schedule Design.
T: Ch. 3, Sec. 3.4,
R1: Sec. 3-1 to 3-8
7 Volume – Variety Analysis.
T: Pp 49-51, R3: Ch.
2, Sec. 2.6.2, R2: Ch
3
8 Determination of Total Material Requirements.
T: Pp 51-53, R3: Ch.
2, Sec. 2.8.1
9-10 Equipment and Manpower Requirements.
T: Pp 54-55, R2: Pp
81-83, R3: Ch. 2, Sec.
2.8.2-2.8.3
11-13 Flow Analysis
T: Ch. 4, Sec. 4.4-4.6,
R3: Ch. 2, Sec. 2.6.3
14-16 Activity Relationship Analysis.
T: Pp 94-96, R2: Ch.
6, R3: Ch. 2 Sec.
2.6.4-2.7.4
178
Session Topic Reference
17-18 Determination of Space Requirements.
T: Ch. 4, Sec. 4.7,
R2: Ch. 7
19-21 Personnel Service Requirements.
T: Ch. 5, R1: Ch. 10,
R9, R10, R11, R12,
R13
22-24 Designing the Layout.
T: Ch. 7, Sec. 7.3,
R2: Ch. 8, R3: Ch. 2,
Sec. 2.9
25-28 Computerized Layout Planning.
T: Ch. 8, R1: Ch. 13
R3: Ch. 3, R14
29 Evaluating and Selection of a Facility Layout.
T: Ch. 13, R1: Ch.
17-18, R2: Ch. 10,
R3: Ch. 2, Sec. 2.10
30 Development and Presentation of the Detailed Layout. T: Ch. 14, R2: Ch. 12
34-35 Receiving and Shipping Facilities.
T: Ch. 9, R1: Ch. 9,
11
36-38 Storage and Warehouse Design.
T: Ch. 9, Sec. 9.6,
Ch. 12, Sec. 12.3, R1:
Pp 217-226, 252, 276,
R3: Ch. 5, R4: Ch.
16, R5: Ch. 15
31-33 Material Handling Aspects.
T: Ch. 6, R1: Ch. 14-
15, R4: Ch 2-5, R5:
Ch 13-14, R8 Ch. 8-
10
39-40 Manufacturing Systems.
T: Ch. 10, R5: Ch. 4-
7
41-42 Planar Single Facility Location Problems.
T: Ch. 15, R1: Pp
158-161-177-183,
R3: Ch 4
Contribution to meeting the professional component
This course contributes mainly to engineering topics and engineering design. It develops the
following professional skills and abilities:
Proficiency in the implementation and use of facility planning techniques to design facilities.
Proficiency in the determination of the total production requirements for the manufacture of a
product. (3) Proficiency to determine space and storage requirements for activity areas.
Proficiency to evaluate alternative layouts.
Proficiency to present detailed layouts.
Proficiency in the determination of the optimal location of a single facility.
Prepared by: Sonia M. Bartolomei Suárez,
Ph.D.
Date: December 7,
2006
File: ININ4040.doc
179
Relationship to Educational Objectives and Program Outcomes:
Educational Objectives
1a 1b 1c 1d 1e 2 3 4 5
X X X X X
IE Program Outcomes
1 2 3 4 5 6 7 8 9 10 11
X X X X X X
ABET Outcomes
A B C D E F G H I J K
X X X X X X X X X X
180
Industrial Engineering Department
InIn 4050. Course Syllabus
General Information
Course Number: InIn 4050
Course Title: Printed Circuit Board Assembly
Credit-Hours: Three
Class schedule: 2 hours of lecture and two hours of laboratory per week.
Designation: Elective Course
Course Description
Interdisciplinary experience to provide engineering students with a basic understanding of the
manufacturing processes required to populate a printed circuit board focusing on surface mount
technology. Lectures will include a discussion of processes, required tooling, the process, underlying
scientific principles, use of mathematical models, and independent process variables which impact
product quality.
Prerequisites
Chem 3002 – General Chemistry;
Phys 3172/3174 – Physics II with Laboratory; and
IE Department Head authorization.
Participating departments: ChE, EE, IE, ME.
References
1. Hollomon Jr, James K.; Surface-Mount Technology for PC Boards; Prompt Publications; 1995.
2. Lee, Ning-Cheng; Reflow Soldering Processes and Troubleshooting: SMT, BGA, CSP and Flip
Chip Technologies; Newnes from Elsevier Science; 2001.
3. Davidson, Homer L.; SMD Electronics Projects; Prompt Publications; 2000.
4. Messina, William S.; Statistical Process Control for Surface Mount Technology; 1999.
5. Prasad, Ray P.; Surface Mount Technology: Principles and Practice; Kluwer Academic Publishers;
1997.
6. IPC-A-610 Task Group; Acceptability for Electronic Assemblies Rev. C; IPC Association; 2000.
7. Tricker, Ray; ISO 9001-2000 for Small Businesses; Butterworth-Heinemann; 2001.
Course Goals
Demonstrate Surface Mount Technology processes and materials; emphasis on stencil printing,
component pick and place, and soldering in a forced convection oven. Other processes that could
be discussed are hand loading, wave soldering, and product testing.
Define process qualification activities in response to new product introduction.
Define DFx considerations for successful PCB manufacturing.
Prepare students for future PCB manufacturing activities for outside customers.
Develop problem-solving, teamwork and communications skills in students.
181
Hours Topic
2 Introduction to ISO 9000; Review of UPRM’s Model Quality Manual; critical
business processes and performance measures.
2 Overview of electronic industry, typical printed circuit assembly process; Through-
Hole (TH) and Surface Mount (SMT) Technologies.
6 SMT component types; Lab # 1.
1 Solder paste chemistry; solder alloys; material issues.
1 Solder paste handling and disposal.
3 Paste dispensing (DEK 265) and paste inspection (Cyber Sentry); Solder defects and
process trouble-shooting.
6 Solder paste dispensing; Lab # 2.
3 SMT component geometry and component placement (IP3); placement sequence
definition; placement defects and trouble-shooting.
1 Component placement; Lab # 3.
1 Electro-static discharge (ESD) effect on components; ESD prevention.
1 Solder reflow process (Electrovert Atmos 2000); reflow defects and trouble-shooting;
cross-sectioning and solderability testing.
6 Solder reflow; Lab # 4.
2 Exam #1
2 Acceptability of Electronics Assemblies; IPC-610 rev. C
1 Quality data collection and corrective action activities.
1 Router process (ATI 204CM); programming; defects and trouble-shooting.
6 Router process; Lab # 5.
1 Post – SMT processes overview; challenges with product flow.
1 Wave soldering; post-solder cleaning; wave solder defects and trouble-shooting.
1 Hand loading; back loading: from manual to automated activities.
1 Product testing activities.
1 New product development and prototyping; DFx (Manufacturability, Assembly, Test,
Reliability) considerations.
1 Product transfer activity; qualification activities.
6 New product introduction; Lab # 6.
1 High volume versus high mix; quick changeover issues.
2 Exam #2
Total hours 30 Lectures and examinations
30 Laboratory experience and reports
Contribution to meeting the professional component
This course contributes mainly to engineering topics.
Prepared by:
Pedro Resto
Date: June 11, 2008 File: ININ 4050_ABET_2008.doc
Relationship to Educational Objectives and Program Outcomes:
Educational Objectives
1a 1b 1c 1d 1e 2 3 4 5
X X X X
182
IE Program Outcome
1 2 3 4 5 6 7 8 9 10 11
X X X X
ABET Outcomes
A B C D E F G H I J K
X X X X
183
Industrial Engineering Department
ININ 4057. Course Syllabus
General Information
Course Number: ININ 4057
Course Title: Real Time Process Control
Credit-Hours: Three
Class schedule: 2 hours of lecture and one two-hour laboratory per week.
Designation: Core Course
Course Description
Use of computer based controllers to control processes using digital and analog signals.
Prerequisites
InGe 3016, Algorithms and Computer Programming
InEl 4076, Fundamentals of Electronics
Co-requisites
InMe 4055, Manufacturing Processes
InEl 4077, Basic Electronics Laboratory or
InMe 4031, Mechanical Engineering Laboratory I
References
Sargen III, Murray, and shoemaker, Richard L., 1994, The Personal Computer from
the Inside Out, 3rd
Ed., Addison Wesley.
Rafiquzzaman, Mohamed, 1990, Microprocessors And Microcomputer-based System
Design, CRC Press.
Hintz, Kenneth J., 1992, Microcontrollers: Architecture, Implementation and
Programming, McGraw-Hill.
Yu-cheng Liu, 1986, Microcomputer Systems: The 8086/8088 Family: Architecture,
Programming, and Design, Prentice-Hall.
Webb, John, 1992, Programmable Logic Controllers: Principles and Applications, 2nd
Ed., Macmillan Publishing Company.
Johnson, David G., 1987, Programmable Controllers for Factory Automation, M.
Dekker.
Auslander, David M., and Tham, Cheng H., 1990, Real Time Software for Control,
Prentice Hall.
Mauro, Robert, 1984, Engineering Electronics: a Practical Approach, Prentice Hall.
Course Goals
At the completion of the course the students will be able to:
Use his/her creativity to identify a process.
Define and formulate a model and implement a circuit, based on the model, for controlling
the process in real time.
Connect the circuit hardware and develop the software to control such hardware using a
computer.
184
Session Topic Reference
1-2 Introduction to Automatic Control and Industrial
Controllers
Class
notes
3 Introduction to Computer Technology Class
notes
4-5 Computer Numeric Systems
-Decimal, binary, hexadecimal and octal systems
-Binary arithmetic
Class
notes
6-7 Industrial Sensors Class
notes
8-9 Industrial Actuators
10-14 Introduction to Programmable Logic Controllers
-Definition and basic components
-Scanning Cycle: I/O scan and Program
scan
-Basic Ladder Diagram Instructions
-Programming example
Class
notes
15-20 Basic Control Circuits and discrete I/O modules
(Theory and Lab Exercises)
-Programming the PLC using the Hand Held
Programmer
-Programming the PLC using the computer
-Determining the state of a switch
-Determining the state of a photo transistor
-Controlling the state of a light emitting diode
-Controlling ON/OFF status of a DC Motor
-Controlling ON/OFF and direction of a DC Motor
Class
notes
20-21 Introduction to pneumatic actuators
-Pneumatic cylinders and valves
-Basic schematic symbols
-Controlling ON/OFF status of solenoid valves
Class
notes
22 Use computer software for Human Machine Interface –
Wonderware
Class
notes
23 Lab exercise with Wonderware Class
notes
24-26 Programming techniques for programmable logic
controllers
-Sequential Function Charts
Class
notes
27-28 Processing of Analog Signals
-D/A and A/D converters. Using the data acquisition
board to process analog signals.
-Lab exercise: Input and output of analog signals.
Electronic manipulation of analog signals
Class
notes
185
Session Topic Reference
Contribution to meeting the professional component
This course contributes to engineering topics and engineering design. It develops the
following professional skills and abilities:
Proficiency in the design and implementation of computer based systems to
automatically control or monitor a process.
Understanding of the basic automation building blocks: sensors, actuators, and
controllers.
Proficiency in the application of basic electronic circuits for process interfacing and
of pneumatic systems.
Proficiency in the design and development of process control software using on-off
control.
Prepared by: William
Hernández, Ph.D.
Date: March 2007 File: ININ 4057.doc
Relationship to Educational Objectives and Program Outcomes:
Educational Objectives
1a 1b 1c 1d 1e 2 3 4 5
X X X X
IE Program Outcome
1 2 3 4 5 6 7 8 9 10 11
X X X X X
ABET Outcomes
A B C D E F G H I J K
X X X X X X X X
InIn 4075. Course Syllabus
General Information
186
Industrial Engineering Department
T: Vollman, T. E., Berry W. L., Whybark, D. C. and Jacobs, F.R., 2005, Manufacturing Planning and
Control Systems for Supply Chain Management, 5th
Edition, McGraw-Hill .
R1: Askin, R.G., and Goldberg, 2002, Design and Analysis of Lean Production Systems, John Wiley &
Sons, Inc.
R2: Black, J T. and Hunter S. L., 2003, Lean Manufacturing Systems and Cell Design, Society of
Manufacturing Engineering.
R3: Groover, M.P., 2001, Automation, Production Systems, and Computer Integrated Manufacturing,
3rd
Edition, Prentice Hall.
R4: Hopp, W. and Spearman M., 2001, Factory Physics, 2nd
Edition, McGraw Hill.
R5: Orlicky, J., 1994, Materials Requirements Planning, 2nd
Edition, McGraw Hill Book Company.
R6: Sipper, D. and Bulfin, R. L., 1997, Production Planning, Control, and Integration, McGraw Hill.
R7: Steudel, H., and Desruelle, P., 1992, Manufacturing in the Nineties, Van Nostrand Reinhold.
R8: Wantuck, K., 1989, Just in Time for America, KWA Media.
Course Goals
After completing the course, the student should be able to:
Recognize the difference between dependent and independent demand.
Recognize the difference between pull versus push systems.
Use BOM, inventory, MPS, and work center information for materials/capacity planning.
Develop oral and written technical communication skills through progress reports/oral presentations.
Use computer software to plan feasible capacity/materials schedules.
Integrate principles, methods, techniques of earlier course work into production planning problems
Apply world class manufacturing concepts to case project problem
Apply group technology/flexible manufacturing systems concepts.
General Topics
Lecture Topic Reading
Course Number: InIn 4075
Course Title: Production Planning and Control II
Credit-Hours: Three
Class schedule:
Designation:
3 hours of lecture per week.
Core Course
Course Description
Evaluation and design of computerized systems for planning and controlling production. Material
requirements planning, bill of materials, inventory accuracy and cycle counting, feasible master
production plan, capacity planning, shop floor control, integrity requirements of the data bases, systems
implementation. Formation of product families, group technology, just in time, kanban system,
production synchronization, integration of production controls systems.
Prerequisites
InIn 4039 - Production Planning and Control I
Textbook
187
1 - 2 Planning and Control Manufacturing T: Ch. 1
3 - 4 Demand Management T: Ch. 2
5 - 8 Master Production Scheduling T: Ch. 6
10 - 15 Materials Requirement Planning T: Ch. 7, 14
16 - 19 Capacity Planning and Utilization T: Ch. 10
20 - 22 Production Activity Control
Factory Dynamics
T: Ch. 11
R4: Ch. 6
23 - 28 Scheduling T: Ch. 16
29 - 34 Just-in-Time and Lean Manufacturing
Systems
T: Ch. 9, 15
R2, Notes
35 - 37 Supply Chain Management
Enterprise Resource planning
T: Ch. 17
T: Ch.4
38 Word Class Manufacturing R6: Ch. 1
39 - 41 Group Technology and Flexible
Manufacturing Systems
R6: Ch. 4
R3: Ch. 15, 16
42 Strategy and MPC Design T: Ch. 13, 19
Legend:
T: Vollman, Berry,
Whybark, and Jacobs,
2005
R1: Askin & Golberg, 2002
R2: Black and Hunter, 2003
R3: Groover, 2001
R4: Hoop and Spearman,
2001
R5: Orlicky, 1975
R6: Steudel and Desruelle,
1992
R7: Wantuk, 1989
Contribution to meeting the professional component
This course contributes primarily to the students’ knowledge of engineering topics and provides
design experience. The course includes the following considerations: economic. Students learn
teamwork and communication skills while opening ended design problems with industrial data.
Students learn the fundamental relationships of production operations for being “world class” in
manufacturing.
Prepared by: Dr. Viviana I. Cesaní Date: June 11, 2008 File: ININ4075-2008.
Relationship to Educational Objectives and Program Outcomes:
Educational Objectives
1a 1b 1c 1d 1e 2 3 4 5
X X
188
IE Program Outcome
1 2 3 4 5 6 7 8 9 10 11
X X X
ABET Outcomes
A B C D E F G H I J K
X X X X X X X X X X
189
Industrial Engineering Department
InIn 4077. Course Syllabus
General Information
Course Number: InIn4077
Course Title: Work Systems Design
Credit-Hours: Three
Class schedule: 3 hours of lecture and one two-hour laboratory per week.
Designation: Core Course
Course Description
Strategies and models used in work systems design: motion studies, design of methods, human
factors, environmental conditions and implementations of design.
Prerequisites
InIn 4011, Probability Theory for Engineers or InIn 4010, Probability and Statistics for
Engineers
Corequisites
InMe 4055, Manufacturing Processes.
Textbook
T: Konz, S., 1999, Work Design: Industrial Ergonomics, 4th. Ed., Publishing Horizons Inc.
R1: Niebel, B. W., 2000, Methods Standards & Work Design, 10th
Ed., Freivalds Andris, Inc.,
McGraw-Hill.
R2: Eastman Kodak Company, 1983, Ergonomic Group: Ergonomic Design For People At Work,
Van Nostrand Reinhold, Volume I.
R3: Eastman Kodak Company, 1986, Ergonomic Group: Ergonomic Design For People At Work,
Van Nostrand Reinhold, and Volume 2.
Course Goals
After completing the course, the student should be able to:
Explain and define the difference between ergonomics and human factors as well as its
developments throughout the years.
Understand the strategies for systems design.
Use and perform Operational Process Charts.
Use the Anthropometric Tables and data for the design of products, workstations, and systems.
Understand and explain how the Metabolic, Cardiovascular and Musculosqueletal system of
the human body works and why they are important to human factors.
Identify occupational and non-occupational risk factors.
Evaluate, improve and/or design workstations, hand tools and equipment, controls and displays
according to ergonomic principles.
Evaluate, improve and/or design manual material handling tasks according to ergonomic
principles.
Use the NIOSH Lifting Equation.
Evaluate, improve and/or design environmental conditions.
190
Session Topic Reference
1-2 Introduction of Engineering Methods and Human Factors
Engineering
-Brief Historical Background
-Ergonomics and Human Factors in the Industry
-Productivity (Total, Work Labor, Materials, Machinery and
Equipment.)
T: Ch. 1, 2, 3
R2, R3: Ch. 1
Instructor
Notes
3-4 Strategies for System Design
-Work Systems
-Matrix Systems
Instructor
Notes
5-13 Operations and Methods Analysis Industrial Process Charts:
-Assembly Chart
-Operation Process Chart
-Flow Diagram
-Worker and Machine Process Chart Act Breakdown
T: Ch. 7
R1: Ch. 1
14-15 Anthropometry
-Methods for Anthropometric Measurements
-Use of Anthropometric Tables
-Anthropometric table for the Puertorican Industrial Population
T: Ch. 10
R2: Appendix
A R1: Ch. 5
16-19 Work Physiology and Biomechanics
-Metabolism
-Cardiovascular System
-Musculoskeletal System
T:Ch. 11
20-25 Workstation Design
-Cumulative trauma Disorders
-Guidelines for Workstation Design
-Industrial Chair Design
-Design of video Display Terminal (VDT) workstations
T: Ch. 14, 15,
R2: Ch. 2,
R1: Ch. 5
26-27 Hand Tools Design
-Guidelines for the Correct Design and Use of Hand Tools
-Effects of Hand Tool Vibrations
T: Ch. 18,
R2: Ch. 3-D
(Pp 140-153),
R2: Ch. 5
28-33 Material Handling
-Brief Introduction of Material Handling
-Manual Material Handling
-Lifting
T: Ch. 17,
R3: Ch. 19,
21, 23
34-37 Controls and Displays
-Deficiency of the Visual Displays in Industry
-Reaction Time
-Design of Characters and Symbols Arrangement
T:Ch. 19, 20
38-40 Noise
-Noise Units of Measurement
T: Ch. 22 R2:
Ch. 5 Pp 209-
219, R1: Ch.
6
41-44 Illumination
-Illumination Units of Measurement
-Number of Light Sources Required in a Workplace
T: Ch. 21 R2:
Ch. 5 Pp 225-
240, R1: Ch.
6
191
45 Temperature and Humidity
-Air volume and Quality
-Guidelines for Work
Environment Temperature and Humidity
T: Ch. 23,
R2: Ch. 5 Pp
241-273, R1:
Ch. 6
Contribution to meeting the professional component
This course contributes mainly to engineering topics and engineering design. It develops the
following professional skills and abilities:
Proficiency in the design of Operational Process Charts for system analysis.
Proficiency in ergonomic assessment through the determination of cardiovascular requirements;
lifting, pushing and pulling load requirements; identification of occupational risk factors
associated with musculoskeletal disorders; and the evaluation of noise, illumination and
temperature levels.
Proficiency in the design of work areas using anthropometric data.
Proficiency in work re-designs for the prevention of musculoskeletal disorders.
Prepared by: María Irizarry, Ph.D. Date: June 11, 2008 File: ININ4077_2008
Relationship to Educational Objectives and Program Outcomes:
Educational Objectives
1a 1b 1c 1d 1e 2 3 4 5
X X X
IE Program Outcome
1 2 3 4 5 6 7 8 9 10 11
X X X X X
ABET Outcomes
A B C D E F G H I J K
X X X X X
192
Industrial Engineering Department
InIn 4078. Course Syllabus
General Information
Course Number: InIn 4078
Course Title: Statistical Quality Control
Credit-Hours: Three
Class schedule: Two hours of lecture and one two-hour laboratory per week
Designation: Core Course
Course Description
Statistical control of the quality of processes; statistical methods for quality improvement; univariate
and multivariate control charts for variables; attribute control charts; process capability studies; gage
and measurement studies; setting specification limits; analysis and design of sampling inspection
plans; Mil. Std. 105E, rectifying inspection plans.
Prerequisites
ININ 4010 – Probability and Statistics for Engineers
Textbook and References
Montgomery, D. C., Introduction to Statistical Quality Control, 5th
Edition, John Wiley and
Sons.
Banks, J; 1989, Principles of Quality Control, 1st
Edition, John Wiley and Sons.
Duncan, A. J, 1986, Quality Control and Industrial Statistics, 5th
Edition, Richard D. Irwin,
Grant and Leavenworth, 1996, Statistical Quality Control, 7th
Edition, McGraw Hill.
Kolerik, W. J, 1999, Creating Quality: Process Design for Results, 1st
Edition, McGraw-Hill.
Montgomery, D. C., and Runger, G. C, 1999, Applied Statistics and Probability for Engineers,
2nd
Edition, John Wiley and Sons.
Ryan, T. P, 2000, Statistical Methods for Quality Improvement, 2nd
Edition, John Wiley and
Sons.
Vardeman, S. B., and Jobe, J. M., 1999, Statistical Quality Assurance Methods for Engineers, 1st
Edition, John Wiley and Sons.
Wadsworth, H. M, Stephens K. S, and Godfrey, A. B, 1986, Modern Methods for Quality
Control and Improvement, John Wiley and Sons.
Course Goals
After completing the course, the student should be able to:
Understand the strategic importance of quality.
Developed abilities to identify, formulate, analyze, and solve quality control problems.
Be able to select and apply appropriate statistical models to process control situations.
193
Understand the statistical basis of control charts, process capability analysis, and acceptance
sampling.
Understand the concepts of process capability and measurement system capability.
Know the different types of sampling procedures, their statistical basis, their properties, and their
limitations and pitfalls.
Enhanced his/her abilities to work on teams and present results in effective oral presentations and
written reports.
Use Minitab, Excel and MathCad to perform statistical analysis and mathematical calculations, and
interpret the results.
Be aware of the ethical and legal consequences of quality control problems on him, the company, and the public
welfare.
Session Topic Reference
Part I: PROCESS CONTROL
1
Introduction to control charts. Chance and
assignable causes of quality variation Secs. 4.1 and 4.2.
2-3
Statistical aspects of control charts. Rational
Subgrouping. Detection and interpretation of
patterns on control charts Secs. 4.3 to 4.7.
4-6
Control charts for variables. X-Bar and R charts
(statistical basis, charts based on standard values,
development and use of these charts). Secs. 5.1 and 5.2.
7-9
Control charts for variables. X-Bar and S charts
(statistical basis, charts based on standard values,
development and use of these charts).
Secs. 5.3
to 5.6.
10-13
Control charts for attributes. The p chart (statistical
basis, charts based on standard values,
development and use of these charts, variable
sample size, OC Curve)
Secs. 6.1
and 6.2.
14-15
The C and U charts. (statistical basis, charts based
on standard values, development and use of these
charts, variable sample size, OC Curve)
Sec. 6.3
to 6.5.
16 Exponentially Weighted Moving Average Sec. 8.2.
17-19 Multivariate Quality Control Sec. 10.1 to 10.3
Part II: Process Capability Studies
20-22 Process Capabilities Studies Secs. 7.1 to 7.5
23-24 Gage and Measurement Capabilities Sec 7.6
25-26
Setting Specification Limits on Discrete
Components 7.7 and 7.8
Part III: Acceptance Sampling for Attributes
27
Introduction to Acceptance Sampling. Advantages
and disadvantages of acceptance sampling. Types
of sampling plans. Sec. 14.1.
194
28
Single sampling plans for attributes. Introduction
and definitions. The OC Curve. Design of a single
sampling plan. Sec. 14.2.
29-30 Military Standard 105E Sec. 14.4.
Contribution to meeting the professional component
This course contributes mainly to engineering topics and provides design experience.
Prepared by:
David González
Date: June 11, 2008 File: ININ 4078_ABET_2008.doc
Relationship to Educational Objectives and Program Outcomes:
Educational Objectives
1a 1b 1c 1d 1e 2 3 4 5
X
IE Program Outcome
1 2 3 4 5 6 7 8 9 10 11
X X
ABET Outcomes
A B C D E F G H I J K
X X X X X
195
Industrial Engineering Department
InIn 4079. Course Syllabus
General Information
Course Number: InIn 4079
Course Title: Design Project
Credit-Hours: Three
Class schedule: 3 laboratories, library or independent study periods per week.
Designation: Core Course
Course Description
Development and presentation of a system design project.
Prerequisites
InIn 4015 - Engineering Economy
InIn 4022 - Probabilistic Models in Operations Research
InIn 4040 - Facilities Layout & Design
InIn 4075 - Production Planning and Control II
Course Goals
Develop the technical and professional skills of the student to prepare him/her for the practice of
the profession.
Develop the skills of the student in the interpersonal activities working as part of a design team.
Develop the oral and written communications skills of the students by means of progress reports,
technical reports, and oral presentations at a professional level.
The student should be made aware and take into consideration energy related, ethical, legal, and
societal issues relevant to a design project.
Complement the educational process with real life problem solving experience.
Integrate the principles, methods, and techniques of earlier course work into a problem solving
situation. Specifically the students will:
• identify and formulate real world problems;
• gather and analyze real world data;
• use his/her creativity in the development of multiple alternatives for the solution of the
design problems that were identified; and select the best alternative based on an economic
analysis.
General Topics:
At the end of the semester a final oral presentation must be given to the organization staff and a
written evaluation of the project results is required from the supervisor at the organization. Course
work can be divided into three phases as follows:
Formatted: Bullets and Numbering
196
Phase I. PROPOSAL
o Letter of presentation:
Members of group (maximum of three)
Place where they will develop the project
Name and address of the direct supervisor in the company
Name of the professor acting as advisor
o Title page of the project
o Executive summary
o Introduction
o Company background information
o Definition of the problem or problems
o Objectives of the project and expected results
o Methodology (List of activities with work plan)
o Identification of the modules (see list of modules) used to work the project
o Expected results
o Network of project management (CPM-PERT)
o Appendices
References
***The proposal will be reviewed by a panel of professors for final approval.
Phase II: PROGRESS REPORTS:
a. Written reports: summary of the information, and analysis of cause and effects,
development of models and alternatives. All written reports must begin with an
executive summary.
b. Oral presentations in class.
c. One on more reports will be required during the semester.
Phase III: FINAL REPORT:
Each group will use the existing system, identified in phase I, and develop and implement an
original design. For the implementation and/or simulation of systems, the techniques learned in the
engineering curriculum will be used. The analysis will contain several alternatives of which one will
be chosen and implemented. The chosen alternative must be clearlly justified and presented.
Important elements in the oral presentation:
• Organization
• Creativity
• Clarity
• Maintain the interest of the group
• Audio- visual material
• Technical base
• Proper use of available time
Formatted: Bullets and Numbering
197
Contribution to meeting the professional component
This course contributes mainly to engineering topics and provides design experience.
Prepared by: Agustín Rullán Date: June 11, 2008 File: ININ 4079_ABET_2008.doc
Relationship to Educational Objectives and Program Outcomes:
Educational Objectives
1a 1b 1c 1d 1e 2 3 4 5
X X X X X X X X X
IE Program Outcome
1 2 3 4 5 6 7 8 9 10 11
X X X X X
ABET Outcomes
A B C D E F G H I J K
X X X X X X X X X X X
198
Industrial Engineering Department
InIn 4085. Course Syllabus
General Information
Course Number: InIn 4085
Course Title: Accounting for Engineers
Credit-Hours: Three
Class schedule: 3 hours of lecture per week.
Designation: Core Course
Course Description
Basic accounting concepts and systems; uses and limitations of accounting data in the solution of
managerial and financial problems; interpretation and use of accounting information for decision
making.
Prerequisites
Econ 3021, Principles of Economics I.
Textbook
T: Weygandt, Kieso, and Kimmel, 2008, Accounting Principles, 6th
Ed., John Wiley and Sons
: Weygandt, Kieso, and Kimmel, 2008, Campus Cycle Shop- Practice Set
Course Goals
After completing the course, the student should be able to:
Be familiar with the basic accounting principles and concepts.
Understand inventory systems and costing methods for managerial decision-making
Session Topic Reference
1 Class Organization
2 Characterizes and basic concepts of
accounting
Ch 1, pp 1 – 11
3-4 The basic accounting equation, Transaction
analysis, Financial Statements,
Demonstration problem
Ch 1, pp 12 – 30
E1-2, 7, 8; P1 – 1A, 2A, 3A, 4A
5 - 7 The recording process, Chart of Accounts,
demonstration problem, the Trial Balance,
Demonstration Problem
Ch 2, pp 46 – 73
E2 –2, 4, 5; P2 – 1A, 2A, 3A,
5A, P2-1B
8 – 9 Adjusting the accounts Ch 3, pp 90 – 109
10 The adjusted trial balance and Financial
Statements
Ch 3, pp 110 – 118
E3-1,3,4,5; P3-1A, 2A, 5A, 2B
11 - 12 Completing the Accounting Cycle, the
worksheet, closing the books
Ch 4, pp 140 – 156
13 Classified Balance sheet, Demonstration
problem
Ch4, pp 159 – 169
E4-6, 7, 8; P4 – 2A, 5A, 2B
14 Review
15 Exam I
16 – 18 Accounting for Merchandising Operations Ch 5, pp 192 – 220
E5-2, 5, 9, P5-2A, 4A, 5A, 7A,
2B
199
19 - 21 Inventories Ch 6, pp 242 – 266
Inventory costing under Periodic and
Perpetual Inventory System
E6-1, 3,7; P6-1A, 2A, 5A, 8A,
9A
22 Methods of estimating inventories Ch 6, pp 267 – 270
P6-10A, 11A
23 - 24 Accounting Information Systems Ch 7, pp 290 – 313
E7-1, 2; P7-1A, 2A, 3A, 4A, 6A
25 Review
26 Exam II
27 – 28 Plant assets, Natural Resources and
Intangible Assets
Ch 10 pp 422 – 453
E10 – 1, 4, 8, 10, ; P10 –1A, 2A,
4A, 5A, 6A
29 Current Liabilities and Payroll Accounting Ch 11, pp 470 – 493
P11 – 1A, 4A, 1BA
Contribution to meeting the professional component
This course contributes mainly to engineering topics related with accounting. Provides the necessary
tools to understand and analyze financial statements. Students develop or improve their skills in
gathering and analyzing financial data and interpret financial statements.
Prepared by: Freddie
Hernánez
Date: June 11, 2008 File: ININ 4085_ABET_2008.doc
Relationship to Educational Objectives and Program Outcomes:
Educational Objectives
1a 1b 1c 1d 1e 2 3 4 5
IE Program Outcome
1 2 3 4 5 6 7 8 9 10 11
X
ABET Outcomes
A B C D E F G H I J K
X X X X
200
Industrial Engineering Department
InIn 4086. Course Syllabus
General Information
Course Number: InIn 4086
Course Title: Cost Analysis and Control
Credit-Hours: Three
Class schedule: 3 hours of lecture per week.
Designation: Core Course
Course Description
Methods used in industry for budgeting, recording, analyzing, and controlling costs; profit planning;
design and operation of cost systems; standard cost; and financial statement analysis.
Prerequisites
InIn 4085- Accounting for Engineers
Textbook and References
Hansen, R., and Mowen, Maryanne M., Cost Management: Accounting and Control, South-
Western College, 5th
edition, 2005.
Horngren, Datar, Foster, Cost Accounting a Managerial Emphasis, 12th
Edition, Prentice Hall.
Maher, M. W., 1997, Cost Accounting, 5th
Edition, Irwin.
Andersm, H. R., 1980, Conceptos Básicos de Contabilidad de Costos. México. Compañía Editorial
Continental.
Abreu Guerrero, A., 1993, Sistemas de Contabilidad de Costos Basados en Actividades.
Hicks, D. T., 1999, Activity – Based Costing for Small and Midsized Business: An Implementation Guide. 2nd
Edition,
N.Y. Wiley.
Course Goals
After completing the course, the student should be able to:
riable and fixed.
Be familiar with the different types of cost and their behavior such as fixed or variable.
Be familiar with the types of analyses required for the managerial decision making process.
Session Topic Reference
Module I: Cost Accounting Fundamentals Ch1: 1-18
1-2 The accountant Role in the Organization Ch2: 30-47
3-4 Cost terms and Purposes Ch 3: 62-77
5-6 Cost-volume-profit analysis
Module II: Cost Management Ch4: 96-120
7-8 Job costing Ch 5:136-155
9-10 Activity Based Costing Ch 17: 586-611
11-12 Process Costing Ch 14: 482-504
13-14 Cost Allocation Ch 15: 522-543
15-16 Allocate of Support Dept. Costs Ch 6: 176-194
17-18 Master Budget Ch 12: 410-430
19-20 Pricing Decision and Cost Management
201
Module III: Identifying and Estimating Costs
for Decisions
21-22 Determine How Cost Behave Ch 10: 324-344
23-24 Decision Making Relevant Information Ch 11: 370-350
25-27 Open
This course contributes mainly to engineering topics.
Prepared by: Date: June 11, 2008 File: ININ 4086_ABET_2008.doc
Relationship to Educational Objectives and Program Outcomes:
Educational Objectives
1a 1b 1c 1d 1e 2 3 4 5
X
IE Program Outcome
1 2 3 4 5 6 7 8 9 10 11
X
ABET Outcomes
A B C D E F G H I J K
X X X X X X
202
Industrial Engineering Department
InIn 4810. Course Syllabus
General Information
Course Number: InIn 4810
Course Title: Concurrent Engineering
Credit-Hours: Three
Class schedule: 3 hours of lecture per week.
Designation: Elective Course
Course Description
Introduction to concurrent engineering topics and its role in modern engineering, design for
manufacturing, how concurrent engineering affects product life-cycle issues, safety and
integrity in design and manufacturing, maintenance, product disposal and product costing.
Case studies. Students will work in interdisciplinary teams applying concepts in the design of
products and production facilities to manufacture a product.
Prerequisites
InIn 4077 or InEl 4206 or InMe 4011 or InQu 4001
References
1. Masters, J.M.; 2004; Renewable and Efficient Electric Power Systems; Wiley-
Interscience.
2. Reinersten, D.; 1997; Managing the Design Factory: The Product Developer’s Toolkit;
Free Press.
3. Ribbens, J.A.; 2000; Simultaneous Engineering for New Product Development:
Manufacturing Applications; John Wiley & Sons.
4. Ulrich, K.T. and Eppinger, S.D.; 2000;Product Design and Development; McGraw-Hill.
5. Patterson, M.L. and Lightman, S.; 1993; Accelerating Innovation: Improving the Process
of Product Development; John Wiley & Sons.
6. Boznak, R.G.; 1993; Competitive Product Development: A Quality Approach to
Succeeding in the 90’s and Beyond; ASQ Quality Press.
7. Park, R.; 1999; Value Engineering: A Plan for Invention; St. Lucie Press.
8. Cusumano, M.A. and Nobeoka, K.; 1998; Thinking Beyond Lean: How Multi-Project
Management is Transforming Product Development ….; Simon & Schuster.
9. Cooper, R. and Slagmulder, R.; 1997; Target Costing and Value Engineering;
Productivity Press.
10. Jordan, J.A. and Michel, F.J.; 2001; The Lean Company: Making the Right Choices;
Society of Manufacturing Engineers.
11. Chang, T-C, et. al.; 1991; Computer-Aided Manufacturing; Prentice-Hall.
203
15. Kaplan, R.S. and Norton, D.P.; 2001; The Strategy-Focused Organization; HBS Press.
16. Soin, S.S.; 1999; Total Quality Essentials; McGraw-Hill.
17. Gunther-McGrath, R. and MacMillan, I.; 2000; The Entrepreneurial Mindset; HBS Press.
18. Pressman, D.; 2002; Patent It Yourself; Ninth Edition; Nolo.
Course Goals
After completing the course, the student should be able to:
To provide the students with an interdisciplinary experience in product design,
development, and manufacture following concurrent engineering concepts and methods.
To expose the students to the design and development of a manufacturing process that
builds the product in the needed quantity and with the desired quality.
To provide the students with real-life new product/process scenarios.
To expose the students to business planning and market research activities.
To develop problem-solving, teamwork and communications skills in students.
General Topics
Week Topic
Aug 8-17 Review of course objectives and agenda; project and team discussions.
Aug 20-24 Project definition and team formation.
Aug 27-31 Concurrent/Simultaneous Engineering models; relevant tools presentation for
project success.
Sep 3-7 Report #1: Project definition.
Sep 10-14 Project development; concepts and methods emphasis based on team needs
Sep 17-21 Project development; concepts and methods emphasis based on team needs
Sept 24-28 Project development; concepts and methods emphasis based on team needs
Oct 1-5 Project development; concepts and methods emphasis based on team needs
Oct 8-12 Report #2: Progress review
Oct 15-19 Project development; concepts and methods emphasis based on team needs
Oct 22-26 Project development; concepts and methods emphasis based on team needs
Oct 29-Nov 2 Project development; concepts and methods emphasis based on team needs
Nov 5-9 Report #3: Progress review
Nov 12-16 Project development; concepts and methods emphasis based on team needs
Nov 19-23 Project development; concepts and methods emphasis based on team needs
Nov 26-30 Project development; concepts and methods emphasis based on team needs
12. Hatley, D.J. and Pirbhai, I.A.; 1988; Strategies for Real-Time System Specification;
Dorset House Publishing.
13. Hill, T.; 1994; Manufacturing Strategy: Text and Cases; McGraw-Hill.
14. Kotter, J.P.; 1996; Leading Change; HBS Press.
204
Dec 3-7 Report #4: Final presentation
Prepared by:
Pedro Resto
Date: June 12, 2008 File: ININ
4810_2008_ABET.doc
Relationship to Program Outcomes and Educational Objectives:
Educational Objectives
1a 1b 1c 1d 1e 2 3 4 5
X X X
IE Program Outcome
1 2 3 4 5 6 7 8 9 10 11
X X X X
ABET Outcomes
A B C D E F G H I J K
X X X X X X
205
Industrial Engineering Department
InIn 5505. Course Syllabus
General Information
Course Number: InIn 5505
Course Title: Total Quality Mznagement
Credit-Hours: Three
Class schedule: 3 hours of lecture per week.
Designation: Elective Course
Course Description
Introduction to innovative philosophies in total quality control. The impact of leadership, organizational
infrastructure and client satisfaction on quality management. Utilization and management of
information, personnel, processes and product design for continuous quality improvement.
Prerequisites
InIn 4078 - Statistical Quality Control
or permission from the Department Chairperson.
Textbook and References
Brown, MG, 2006, Baldrige Award Winning Quality, 15th
Edition, Productivity Press. (ISBN-
10: 1563273349)
NIST Southwest System Solution.
Baldrige Case Studies: Herton Technology, Specialty Metals, Varifilm, Great Northern, Midstate
University, Colony Fasteners, Mountain View Health Systems.
National Institute of Standards and Technology, Award Criteria, Malcolm Baldrige National
Quality Award, NTIS, ASQC, Milwaukee, WI.
Camp, R., 2006, Benchmarking: The Search for Industry Best Practices that Lead to Superior
Performance, Productivity Press. (ISBN: 1563273527)
Scholtes, P.R., 2003, 3rd
Spiral edition, The Team handbook, Joiner/Oriel Inc. (ISBN:
1884731260)
King, B., 1989, Better Designs in Half the Time: Implementing Quality Function Deployment in
America, 3er Ed., GOAL/QPC, Metween, MA. (ISBN:1879364018)
Bossert, J.L., 2000, QFD: A Practitioner's Approach, GOAL/QPC, ASQC Quality Press,
Milwaukee, WI. (ISBN: 0873890892)
Smith, P.G. and Reinertsen, D.G., 1997, Developing Products in Half the Time, ASQC Quality
Press, 2nd Edition, Milwaukee. (ISBN: 0471292524)
Mizuno, S. 1988, Management for Quality Improvement: The Seven New QC Tools,
Productivity Press. (ISBN: 0915299291)
Takashi, O., 1990, TPM: Total Productive Maintenance, Quality Resources, White Plains, N. Y.,
(B-400, 223/108.) (ISBN: 9283311094)
206
Eastman Kodak Co., 1989, Keeping The Customer Satisfied: A guide to Field Service, Quality
Press, Milwaukee, WI, (B-400, 223/44.) (ISBN: 1556232619)
Imai, M., 1986, Kaizen: The Key to Japan's competitive Success, Quality Press, Milwaukee, WI.
(ISBN: 007554332x)
Deming, Out of the Crisis, 2000, MIT Center for Advanced Engineering Study.
(ISBN: 0262541157)
AT&T, 1994, AT&S's Total Quality Approach (500-542), Indianapolis, IN.
AT&T, 1994, Batting 1000: Using Baldrige Feedback to Improve your Business, (451-500)
Indianapolis, IN.
At&t, 1994, Achievement Customer Satisfaction, (443-500), Indianapolis, In.
Malcolm Baldridge, Winners Information Packages, Nist, Gaithersburg, Md.
Xerox Business Products & Systems, 1994, Xerox Quality: Application 1989 Malcolm Baldrige
National Quality Award/Xerox-Business Products and Systems, Amer Society for Quality.
(ISBN: 0873892917)
Course Goals
Present a clear overview of the total quality management philosophy and its implementation
strategies espoused by Deming, Juran, Crosby, Ishikawa, and Taguchi.
Present to participants which actions have demonstrated effectiveness in customer retention.
Understand the principles and transformations of an organization to achieve the required cultural
realignment for total quality management.
Discuss the methodologies, tools, and techniques used in the implementation of a total quality
management philosophy.
Understand how to integrate the core values of the Malcolm Baldrige Quality Award for self-
assessment and continuous improvement.
Understand the role of leadership, employee involvement, teamwork, and empowerment, and fact-
based management in total quality management.
Understand the costs and benefits of ISO 9000 Registration.
Session Topic
1-2 Introduction
-Why assessment of TQM?
-Total Quality Management Philosophies of Deming Juran, Crosby, Ishikawa, and
Taguchi.
3-5 Leadership, communication, teamwork and creativity
Human Resources Development and Management
-Employee involvement and training
-Teamwork structure for quality improvement
6-10 Information and analysis, benchmarking: Affinity, Interrelationship, matrix
Diagrams, Field Force Analysis, Multinoting PDPC, Tree Diagram Strategic
Quality/Business Planning, Hoshin Planning.
207
11-13
14-16
17-18
19
Metrics and Balance Score Cards
Customer Satisfaction results, Financial and Market Results, Human Resources
Results, Supplier and Partner results, Company Specific Results, Quality and
Operational Results
-Product and Services Quality, Internal Quality and Productivity, Supplier Quality
Results.
-Best practices
5’S and Poke Yoke
Total Preventive Maintenance
Work class Manufacturing and Globalization
20-21 ISO 9000 and ISO 14000
-Supplier
-Process
-Customer model, quality assurance versus management, quality standards and their
scope of application
-Registration and accreditation of your quality systems
-Costs and benefits of registration
-ISO 9000 and ISO 14000 Assessment criteria
22-23
24-25
26-28
29-30
Supply Chain Management
Quality Award: Malcoml Baldrige and PROCOM
Six Sigma Programs
Quality Function Deployment
31-43 Specials Topics in TQM (recent trends)
Students Presentations
1-2 Introduction
-Why assessment of TQM?
-Total Quality Management Philosophies of Deming Juran, Crosby, Ishikawa, and
Taguchi.
208
3-5 Leadership, communication, teamwork and creativity
Human Resources Development and Management
-Employee involvement and training
-Teamwork structure for quality improvement
6-10 Information and analysis, benchmarking: Affinity, Interrelationship, matrix
Diagrams, Field Force Analysis, Multinoting PDPC, Tree Diagram Strategic
Quality/Business Planning, Hoshin Planning.
11-13
14-16
17-18
19
Metrics and Balance Score Cards
Customer Satisfaction results, Financial and Market Results, Human Resources
Results, Supplier and Partner results, Company Specific Results, Quality and
Operational Results
-Product and Services Quality, Internal Quality and Productivity, Supplier Quality
Results.
-Best practices
5’S and Poke Yoke
Total Preventive Maintenance
Work class Manufacturing and Globalization
20-21 ISO 9000 and ISO 14000
-Supplier
-Process
-Customer model, quality assurance versus management, quality standards and their
scope of application
-Registration and accreditation of your quality systems
-Costs and benefits of registration
-ISO 9000 and ISO 14000 Assessment criteria
22-23
24-25
26-28
29-30
Supply Chain Management
Quality Award: Malcoml Baldrige and PROCOM
Six Sigma Programs
Quality Function Deployment
31-43 Specials Topics in TQM (recent trends)
Students Presentations
209
Contribution to meeting the professional component
This course contributes mainly to engineering topics.
Prepared by: Omell Pagán Date: June 12, 2008 File: ININ 5505_ABET_2008.doc
Relationship to Educational Objectives and Program Outcomes:
Educational Objectives
1a 1b 1c 1d 1e 2 3 4 5
X X X X
IE Program Outcome
1 2 3 4 5 6 7 8 9 10 11
X X X X
ABET Outcomes
A B C D E F G H I J K
X X X
210
Industrial Engineering Department
InIn 5565. Course Syllabus
General Information
Course Number: InIn 5565
Course Title: Measurement and Prediction of Product Reliability
Credit-Hours: Three
Class schedule: 3 hours of lecture per week.
Designation: Elective Course
Course Description
Introduction to reliability theory; system analysis; constant failure rate models; time dependent failure
rate models; state dependent systems; availability; maintainability; complete and censored data analysis
(parameter estimation and distribution fitting); prediction of reliability.
Prerequisites
InIn 4020- Applied Industrial Statistics
Or Authorization of the Director of the Department
Textbook and References
Ebeling, C. E., 2005, An Introduction to Reliability and Maintainability Engineering,
Waveland Press, Inc. (ISBN: 1-57766386-1)
Dhillon, B. S., 1983, Reliability Engineering in Systems Design and Operation, Van Nostrand-
Reinhold.
Gertsbakh, 1989, Statistical Reliability Theory, Marcel Dekker, New York.
Ireson, W. G., 1996, Reliability Handbook, 2nd
Edition, McGraw Hill.
Jensen, F., & Peterson, N. E., 1982, Burn-in, John Wiley and Sons.
Klaasen, & Van Peppen, 1989, Reliability: concepts and Applications, Chapman: Hall,
Routeledge, Edward Arnold, London.
Kalbfleisch, S., & Prentice, R., 1980, Statistical Analysis of Failure Time Data, John Wiley and
Sons.
Lawless, J. F., 1984, Statistical Models and Methods for Lifetime Data, 2nd
Edition, John Wiley
and Sons.
Lloyd, & Lipow, M., 1997, Reliability, Management and Mathematics, 2nd
Edition, Lloyd &
Lipow Assoc., Redondo Beach, CA.
Miller, R., 1981, Survival Analysis, John Wiley and Sons.
Nelson, W., 1982, Applied Life Data Analysis, John Wiley and Sons.
Lloyd Grosh, D., 1989, A Primer of Reliability Theory, John Wiley and Sons.
Trobias, & Trindade, 1995, Applied Reliability, 2nd
Edition, Van Nostrand Reinhold.
Meeker, & Escoban, 1998, Statistical Methods for Reliability Data, John Wiley & Sons.
211
1-2 Overview and reliability concepts. Definitions,
statistical vs. deterministic approach. Statistical
reliability.
Ch. 1
3-4 Failure distributions: Reliability function, hazard
rate, mean time to failure and the bathtub curve.
Ch. 2
5-7 Constant failure rate model and time-dependent
failure-rate models.
Ch. 3 & 4
8-9 Systems reliability. Ch. 5
10-12 State-dependent systems. Ch. 6
13-15 Physical reliability models. Ch. 7
16-18 Introduction to design for reliability: Reliability
allocation & Fault tree analysis.
Ch. 8
19 Data collection and empirical methods. Ch. 12
20 Identifying distributions: Probability plotting and
curve fitting.
Sec. 15.1 – 15.2
21-23 Parameter estimation: Maximum likelihood.
Censored data.
Sec. 15.3 – 15.5
24 Goodness of fit tests. Ch. 16
25 Reliability life testing: Binomial acceptance testing
& Sequential tests.
Ch. 13
26-28 Accelerated life testing Ch. 13 and class notes
Contribution to meeting the professional component
This course contributes mainly to engineering topics.
Prepared by:
Noel Artiles
Date: June 12, 2008 File: ININ 5565_ABET_2008.doc
Journals
IEEE Transactions on Reliability (IEEE, New York)
Journal of Quality Technology (ASQ, Milwaukee, WI)
Technometrics (ASQ, ASA)
Course Goals
After completing the course, the student should be able to:
Use mathematical/numerical methods to estimate life distribution parameters for censored data.
Design and analyze life test experiments for censoring and accelerated conditions.
Apply failure distributions to reliability computation, use stress-strength models.
Apply reliability physics to acceleration of failures & predict system/component life w/o stress.
Model failure mechanisms of electronic & mechanical systems & devices.
Analyze complex systems reliability and characteristic functions in transient and steady state.
Allocate reliability to components to achieve a reliability design goal.
Apply reliability growth models to achieve a design goal.
Session Topic Reference
212
Relationship to Educational Objectives and Program Outcomes:
Educational Objectives
1a 1b 1c 1d 1e 2 3 4 5
X
IE Program Outcome
1 2 3 4 5 6 7 8 9 10 11
ABET Outcomes
A B C D E F G H I J K
X X X X X
213
Appendix A2: Non-IE Engineering Sciences
214
University of Puerto Rico
Mayagüez Campus
College of Engineering
Department of Engineering Science and Materials
COURSE SYLLABUS
1. Course Number and Title: INGE 3011, Engineering Graphics I
Two credit hours, Required course
2. Catalog description: Principles of graphic language: Fundamentals of delineation, analysis and solution
of space problems, symbols and standards as applied in engineering. Freehand drawing as a tool for
visualization. Principles of orthographic projection, sections, auxiliary views and conventional practices.
Pictorial drawings: axonometric, oblique and perspective. Introduction to descriptive geometry. Hand and
computer-aided drawing.
3. Prerequisites: None
4. Textbook(s) and/or Other Required Material: James Earle, Graphics Technology, Second Edition
(2005), Addison-Wesley; James Earle, Graphics & Geometry 3, Creative Publishing. Supplies and
material: Mechanical pencil .5mm, Erasers, Irregular curves, Compass, 45 and 30/60 degree Triangles,
Protractors, Architect’s Scale, Civil Engineer’s Scale and Metric Scale.
5. Course Learning Outcomes: After completing the course, the student should be able to: Make sketches
of conceptual products, Develop graphics solution to common geometrical problems, Make 2-D and 3-D
Pictorial drawing whit a computer, Understand engineering drawings, Understand the engineering design
process, Apply notes and dimensions, Communication of ideas,
6. Topics Covered:
Engineering Design Process, Traditional tools, Freehand sketching and Techniques, Geometric
Construction, Multi-view Projection, Primary Auxiliary Views, Sectioning Basic, Pictorial Drawing,
Isometric Projection, Oblique Drawing, Design Documentation and Dimensioning, CADD
7. Class/Laboratory Schedule: One hour of lecture and two one-and one-half-hour laboratories per week
8. Contribution of Course to Meeting the Requirements of Criterion 5:
Math Basic Science General Engineering Topic
x
9. Relationship of Course to Program Outcomes:
a b c d e f g h i j k
x x x
10. Person(s) who prepared this description and date of preparation:
215
University of Puerto Rico
Mayagüez Campus
College of Engineering
Department of Engineering Science and Materials
COURSE SYLLABUS
1. Course Number and Title: INGE 3016, Algorithms and Computer Programming
Three credit hours, Required course
2. Catalog description: Development of algorithms and their implementation in a structured high level
language. Programming techniques applied to the solution of engineering and mathematical problems.
3. Prerequisites: MATE3031 or MATE 3144 or MATE 3183
4. Textbook(s) and/or Other Required Material: H.M. Deitel, P.J. Deitel, C How to Program, Fifth
Edition (2007), Prentice Hall; Stephen J. Chapman, Essentials of MATLAB Programming, (2006)
Thomson; S. Christian Albright, Developing for Modelers: Developing Decision Support Systems with
Microsoft Excel, Second Edition, Duxbury, Thomson Learning.
5. Course Learning Outcomes: After completing the course, the student should be able to apply acquired
computer programming skills to the solution of engineering problems. The student will be able to:
Demonstrate ability to edit, compile, and run a simple computer program in C/Matlab/Visual Basic;
Demonstrate ability to write a bugs-free computer program.
6. Topics Covered: Introduction to Computer Systems, Problem Analysis and Design of Algorithms,
Fundamentals of a High Level Language, Control Structures, Functions, Formatted Input/Output, Arrays
(One and Two Dimensional), File Processing.
7. Class/Laboratory Schedule: Three hours of lecture per week
8. Contribution of Course to Meeting the Requirements of Criterion 5:
Math Basic Science General Engineering Topic
x
9. Relationship of Course to Program Outcomes:
a b c d e f g h i j k
x x x x
10. Person(s) who prepared this description and date of preparation:
216
University of Puerto Rico
Mayagüez Campus
College of Engineering
Department of Engineering Science and Materials
COURSE SYLLABUS
1. Course Number and Title: INGE 3031, Engineering Mechanics Statics
Three credit hours, Required course
2. Catalog description: Analysis of force systems; the laws of equilibrium; analysis of simple structures;
distributed loads; friction; centroids and moments of inertia.
3. Prerequisites: MATE 3031 or MATE 3144 or MATE 3183
4. Textbook(s) and/or Other Required Material: F. P. Beer and E.R. Johnston, Vector Mechanics for
Engineers, Eighth Edition (2007), McGraw-Hill.
5. Course Learning Outcomes: Upon successful completion of this course the student shall be able to:
Describe position, forces, and moments in terms of vector forms in two and three dimensions. Determine
rectangular and nonrectangular components of a force. Determine the resultant of a system of forces.
Simplify systems of forces and moments to equivalent systems. Draw complete free-body diagrams and
write appropriate equilibrium equations from the free-body diagram, including the support reactions on a
structure. Apply the concepts of equilibrium to evaluate forces in trusses, frames, machines, and cables.
Determine the internal forces in a structure. Analyze systems that include frictional forces. Calculate
centers of gravity and centroids, and moments of inertia by integration and the use of parallel axis theorem.
6. Topics Covered: Review of Vector Calculus, Force Systems, Resolution of forces into components,
Static Equilibrium of Particles, Moments and couples, Equivalent Force Systems, Rigid Body Equilibrium
in 2D and 3D, Free Body Diagram in 2D and 3D, Center of Mass, Center of Gravity and Centroids,
Distributed Load Systems, Analysis of Plane Trusses, Frames, and Machines, Internal Forces, Moment of
Inertia, Friction
7. Class/Laboratory Schedule: Three hours of lecture per week
8. Contribution of Course to Meeting the Requirements of Criterion 5:
Math Basic Science General Engineering Topic
x
9. Relationship of Course to Program Outcomes:
a b c d e f g h i j k
x x
10. Person(s) who prepared this description and date of preparation:
217
University of Puerto Rico
Mayagüez Campus
College of Engineering
Department of Engineering Science and Materials
COURSE SYLLABUS
1. Course Number and Title: INGE 3032, Engineering Mechanics Dynamics.
Three credit hours, Required course
2. Catalog description: Kinematics of particles and rigid bodies; relations among force, mass and
acceleration; kinetics of particles and rigid bodies; work and energy; impulse and momentum.
3. Prerequisites: INGE 3031 and (FISI 3161 or FISI 3171)
4. Textbook(s) and/or Other Required Material: F. P. Beer and E.R. Johnston, Vector Mechanics for
Engineers, Eighth Edition (2007), McGraw-Hill.
5. Course Learning Outcomes: Upon successful completion of this course the student shall be able to:
Determine the kinematics relationships between position, velocity, and acceleration for two-dimensional
motion of systems of particles and rigid bodies. Calculate the velocity and acceleration of a particle in
rectangular, polar and normal/tangential coordinate systems. Relate the velocity and acceleration of points
in a rigid body using the absolute and relative motion approaches. Determine the mass moments of inertia
of rigid bodies. Draw free body and kinetic diagrams for particles and rigid bodies. Apply Newton's second
law in two dimensions. Analyze the two dimensional motion of particles and rigid bodies using: principle
of work and energy; impulse and momentum, both linear and angular.
6. Topics Covered: Kinematics of Particles: Position, Velocity and Acceleration, Rectilinear Motion,
Curvilinear Motion, Relative Motion; Kinematics of Rigid Bodies: Translation and Rotation, General Plane
Motion; Kinetics of Particles-Newton’s Laws: Equations of Motion for a Single Particle and a System of
Particles, Rectilinear Motion, Curvilinear Motion; Work and Energy Method for Particles; Impulse and
Momentum for Particles; Kinetics of Rigid Bodies: Equations of Motion, Inertia Quantities, Plane Motion;
Work and Energy Methods for Rigid Bodies in Plane Motion; Impulse and Momentum of Rigid Bodies.
7. Class/Laboratory Schedule: Three hours of lecture per week
8. Contribution of Course to Meeting the Requirements of Criterion 5:
Math Basic Science General Engineering Topic
x
9. Relationship of Course to Program Outcomes:
a b c d e f g h i j k
x x
10. Person(s) who prepared this description and date of preparation:
218
University of Puerto Rico
Mayagüez Campus
College of Engineering
Department of Engineering Science and Materials
COURSE SYLLABUS
1. Course Number and Title: INGE 4001, Engineering Materials
Three credit hours, Required course
2. Catalog description: A study of the basic principles that govern the properties and behavior of
engineering materials; atomic structures, interatomic forces, amorphous and crystalline structures; phase
transformations; mechanical properties; the study of the capabilities and limitations of different materials;
metals, polymers, ceramics and composites; introduction to corrosion.
3. Prerequisites: (QUIM 3002 or QUIM 3042) and (FISI 3161 or FISI 3171)
4. Textbook(s) and/or Other Required Material: Donald R. Askeland, Pradeep Phule, The Science and
Engineering of Materials, Fifth Edition, Thomson Books
5. Course Learning Outcomes: After completing the course, the student should be able to: characterize
structure-property-performance relationship, distinguish the structure of different types of materials,
specify microstructure of an alloy from phase diagrams, select materials for various engineering
applications, establish how failures occur in materials and how to prevent them, describe corrosion of
materials and how to prevent it.
6. Topics Covered: Introduction, Classification of Engineering Materials, Structure. Property
-Performance relationship. Atomic Structure, Interatomic Bonds and their Effect on Properties. Crystal
Structure, X-ray Diffraction. Imperfections in Crystals, Grain Structure, Microstructure
Atomic Diffusion, Fick's Laws-Industrial Applications. Strengthening Mechanisms, Strain-hardening, Solid
Solution Strengthening, Dispersion Strengthening and Precipitation Hardening. Heat treatments.
Mechanical and Physical Properties, Testing, Fatigue & Fracture
Phase Diagrams, Phase Rule, Lever Rule and Micro-structures of Alloys. Specific Engineering Materials:
Ferrous and Non-ferrous Alloys. Polymers. Ceramics. Composites.
7. Class/Laboratory Schedule: Three hours of lecture per week
8. Contribution of Course to Meeting the Requirements of Criterion 5:
Math Basic Science General Engineering Topic
x
9. Relationship of Course to Program Outcomes:
a b c d e f g h i j k
x x
10. Person(s) who prepared this description and date of preparation:
219
University of Puerto Rico
Mayagüez Campus
College of Engineering
Department of Engineering Science and Materials
COURSE SYLLABUS
1. Course Number and Title: INGE 4011, Mechanics of Materials I
Three credit hours, Required course
2. Catalog description: Stresses and strains due to axial, torsional, and bending loads; shear and moment
diagrams.
3. Prerequisites: INGE 3031 and (MATE 3032 or MATE 3184)
4. Textbook(s) and/or Other Required Material: R.C. Hibbeler, Mechanics of Materials, Seventh
Edition (2008), Pearson Prentice Hall
5. Course Learning Outcomes: Upon completion of this course, the student shall be able to: Define the
concepts of stress, strain due to elastic and plastic deformations. Identify the mechanical properties of
Materials. Apply Hooke’s law and know its limitations. Calculate stress (normal and shear) in a structure
component loaded in various ways. Analyze axially loaded members. Use stress concentration factors to
find stresses in axially loaded members. Analyze deformations in structures due to thermal effects.
Determine stresses and/or strains in torsional member. Write equations of shear and bending moment in
terms of position and draw the corresponding diagrams for beams subjected to some combination of
concentrated loads, distributed loads, and moments. Calculate normal and shearing stresses in beams.
Design members using strength criteria.
6. Topics Covered: Concepts of stress and strain, Mechanical Properties of Materials, Linear Elasticity and
Hooke's Law, Axially Loaded Members, Statically Indeterminate Members, Temperature Effects, Torsion
of Circular Bars, Power Transmission, Statically Indeterminate Torsional Members, Shear Forces and
Bending Moments Equations in Beams, Shear Force and Bending Moment Diagrams, Normal Strains and
Stresses in Beam, Design of Beams for Bending Stresses, Shear Stresses in Beam.
7. Class/Laboratory Schedule: Three hours of lecture per week
8. Contribution of Course to Meeting the Requirements of Criterion 5:
Math Basic Science General Engineering Topic
x
9. Relationship of Course to Program Outcomes:
a b c d e f g h i j k
x x
10. Person(s) who prepared this description and date of preparation:
220
University of Puerto Rico at Mayagüez
College of Engineering
Department of Mechanical Engineering
Course Information Form
1. General Course Data
Course Catalog Number INME 4045
Course Title Thermodynamics for Engineers
Credit-hours 3
Course Pre-requisites QUIM 3002, FISI 3172 and FISI 3012
Course Co-requisites
Purpose This course is a service course for non-mechanical engineering students.
Responsible for its content Thermal Science Committee
2. Detailed Course Information
Course Description (as it appears in the catalog)
Fundamental laws and principles of thermodynamics and their application to engineering. Thermodynamics and
energetic concepts, properties of pure substances, heat transfer, and heat engines.
3. Course Goals or Objectives
Item Description
1 Be able to understand and apply the principles of thermodynamics and heat transfer to solving simple
engineering problems.
List of Modules
Module Number Title
MEEG4045M1 Introduction basic concepts of thermodynamics
MEEG4045M2 Properties of pure substances
MEEG4045M3 The first law of thermodynamics: closed systems
MEEG4045M4 The first law of thermodynamics: control volumes
MEEG4045M5 The second law of thermodynamics
MEEG4045M6 Entropy
MEEG4045M7 Power and refrigeration cycles
Materials, equipment, references
Textbook: Y.A. Çengel , Introduction to Thermodynamics and Heat Transfer, Second Edition, McGraw Hill,
2007
• Supplies and other materials
References
1. K. Wark and D.E. Richards, Thermodynamics, Sixth
Edition, McGraw-Hill, 1999.
2. J.B. Jones and G.A. Hawkins, Engineering Thermodynamics,
Second Edition, John Wiley & Sons, 1986.
Campus Resources (lecture room, laboratory, library, etc)
• The general library and the university computer center are available for additional references.
221
Course Requirements
• Complete all homework assignments
• Take three partial exams
• Take a final exam
Laboratory NA
Field work NA
Evaluation/Grading
• Pop-up quizzes and homework additional 10%
• Three partial exams 75%
• One comprehensive final exam 25%
A 100-90
B 89-80
C 79-70
D 69-60
F 59-0
3. Typical Course Schedule (15-week semester)
Week Day Module number
Monday MEEG4045M1
1 Wednesday MEEG4045M1
Friday MEEG4045M1
Monday MEEG4045M2
2 Wednesday MEEG4045M2
Friday MEEG4045M2
Monday MEEG4045M2
3 Wednesday MEEG4045M2
Friday MEEG4045M2
Monday MEEG4045M2
4 Wednesday First Partial Exam
Friday MEEG4045M3
Monday MEEG4045M3
5 Wednesday MEEG4045M3
Friday MEEG4045M3
Monday MEEG4045M4
6 Wednesday MEEG4045M4
Friday MEEG4045M4
Monday MEEG4045M4
7 Wednesday MEEG4045M4
Friday Second Partial Exam
Monday MEEG4045M5
8 Wednesday MEEG4045M5
Friday MEEG4045M5
Monday MEEG4045M5
9 Wednesday MEEG4045M5
Friday MEEG4045M5
Monday MEEG4045M5
10 Wednesday MEEG4045M6
Friday MEEG4045M6
Monday MEEG4045M6
11 Wednesday MEEG4045M6
222
Friday MEEG4045M6
Monday MEEG4045M6
12 Wednesday MEEG4045M6
Friday MEEG4045M6
Monday MEEG4045M6
13 Wednesday MEEG4045M6
Friday MEEG4045M7
Monday MEEG4045M7
14 Wednesday MEEG4045M7
Friday MEEG4045M7
Monday MEEG4045M7
15 Wednesday NME4045M7
Friday NME4045M7
16 Final Exam/Project
4. Contribution of Course to Meeting the Requirements of Criterion 5:
Math Basic Science General Engineering Topic
X
5. Relationship of Course to Program Outcomes:
a b c d e f g h i j k
X X
6. Person(s) who Prepared this Description and Date of Preparation:
Dr. Miguel A. Torres and Eduardo Pérez, May 2002.
Dr. Vikran Pandya, May 2008
223
University of Puerto Rico at Mayagüez
College of Engineering
Department of Mechanical Engineering
Course Information Form
1. General Course Data
Course Catalog Number INME 4055
Course Title Manufacturing Processes
Credit-hours 3
Course Pre-requisites GEEG 4001, Engineering Materials
Course Co-requisites
Purpose To develop a unified vision of the traditional manufacturing processes and the
impact of the product design in the selection of the process.
Responsible for its content Materials and Manufacturing Committee
2. Detailed Course Information
Course Description (as it appears in the catalog)
Different manufacturing processes and machine tools; influence of the method of fabrication upon the properties of
materials; computer and numerical control of machine tools; use of plastics.
Course Goals or Objectives
Item Description
1 To understand the basics of the basic, traditional manufacturing processes.
2 To relate the material properties with the way the material is processed.
3 To identify, within the context of the processes studied in the course, general characteristics in the part
that simplifies or complicates its manufacture.
4 To select within the processes studied in the course which processes are the best for the manufacture of
a given product.
5 To effectively use data to perform basic quality control and statistical process control analysis.
6 To effectively perform engineering analysis of the processes studied in the course.
7 To select practical operation parameters of the processes studied in the course.
List of Modules
Module Number Title
MEEG4055M1 Course introduction
MEEG4055M2 Metrology and quality control
MEEG4055M3 Casting and molding processes
MEEG4055M4 Bulk deformation processes
MEEG4055M5 Sheet metal forming processes
MEEG4055M6 Material removal processes
MEEG4055M7 Automation of material removal processes
MEEG4055M8 Joining processes
Materials, equipment, references
• Textbook
Kalpakjian, Serope, and Schmid, Steven, R, (2003), 4th Edition; Manufacturing Processes for Engineering
Materials; Prentice Hall.
References
1. Manufacturing Engineering and Technology, Serope Kalpakjian and Steven R.
Schmid, Prentice Hall, 2001
2. Introduction to Manufacturing Processes and Materials, Robert C. Creese, Marcel
Dekker, 1999
224
3. Principles of Manufacturing Processes, J. Beddoes and M. J. Bibby, Arnold
Publishers, 1999
4. Manufacturing Processes and Equipment, George Tlusty, Prentice Hall, 2000
Modern Materials and Manufacturing Processes, R. Gregg Bruce, Mileta M. Tomovic, John E.
Neely, and Richard R. Kibbe, 1998
5. Process Selection From Design to Manufacture, K. G. Swift and J. D. Booker,
Arnold Publishers, 1997
6. Manufacturing Processes and Systems, Phillip F. Ostwald and Jairo Muñoz, John
Wiley, 1997
Campus Resources (lecture room, laboratory, library, etc)
1. General library
2. Computer center
3. Lecture room
4. Counseling office
Course Requirements
• Basic knowledge of metals and polymers microstructures.
• Knowledge of mechanical properties of materials.
• Understanding of phase diagrams for steels and other alloys.
• Understanding and analysis of basic chemical reactions.
Knowledge and use of basic force, stress and strain analysis.
Laboratory
• A laboratory course, MEEG 4056, is required and can be taken either concurrently or after this course.
• Homeworks or project are done using the computer centers located in the campus.
Field work
N/A
Evaluation/Grading
• Exams 75%
• Homeworks or project 25%
3. Typical Course Schedule (15-week semester)
Week Day Module Number
Monday MEEG4055M1
1 Wednesday MEEG4055M1
Friday MEEG4055M1
Monday MEEG4055M1
2 Wednesday MEEG4055M2
Friday MEEG4055M2
Monday MEEG4055M2
3 Wednesday MEEG4055M2
Friday MEEG4055M2
Monday MEEG4055M3
4 Wednesday MEEG4055M3
Friday MEEG4055M3
Monday MEEG4055M3
5 Wednesday MEEG4055M3
Friday MEEG4055M3
Monday MEEG4055M3
6 Wednesday Exam modules 1,2,3
225
Friday MEEG4055M4
Monday MEEG4055M4
7 Wednesday MEEG4055M4
Friday MEEG4055M4
Monday MEEG4055M4
8 Wednesday MEEG4055M4
Friday MEEG4055M5
Monday MEEG4055M5
9 Wednesday MEEG4055M5
Friday Exam modules 4,5
Monday MEEG4055M6
10 Wednesday MEEG4055M6
Friday MEEG4055M6
Monday MEEG4055M6
11 Wednesday MEEG4055M6
Friday MEEG4055M6
Monday MEEG4055M6
12 Wednesday MEEG4055M6
Friday MEEG4055M6
Monday MEEG4055M7
13 Wednesday MEEG4055M7
Friday MEEG4055M7
Monday MEEG4055M7
14 Wednesday MEEG4055M7
Friday Exam modules 6,7
Monday MEEG4055M8
15 Wednesday MEEG4055M8
Friday MEEG4055M 8
16 Final Exam/Project
Contribution of Course to Meeting the Requirements of Criterion 5:
Math Basic Science General Engineering Topic
X
Relationship of Course to Program Outcomes:
a b c d e f g h i j k
X X
Person(s) who Prepared this Description and Date of Preparation:
Dr. Lourdes Rosario, February 2001.
Revised by Dr. Jayanta Banerjee, June 2007
(Note: Only the text book is changed because the new text book is a much up-dated version and contains
chapters on newer technologies like ‘Fabrication of Microelectronic and Micromechanical Devices ‘(Ch. 13). The
rest of the syllabus is fine, and hence remains unaltered.)
226
University of Puerto Rico at Mayagüez
College of Engineering
Department of Mechanical Engineering
Course Information Form
General Course Data
Course Catalog Number INME 4056
Course Title Manufacturing Process Laboratory
Credit-hours 1- credit
Course Pre-requisites
Course Co-requisites INME 4055
Purpose To provide demonstrations and hands-on activities related with some of the most
common manufacturing process in the industry
Responsible for its content Materials and Manufacturing Committee
Detailed Course Information
Course Description (as it appears in the catalog)
Demonstration and operation of machine-tools in modern manufacturing.
Course Goals or Objectives
At the end of the semester the students should be able to:
Item Description
1 correctly use the measurement instruments used in the laboratory and select the best measurement
instrument for an application,
2 understand the traditional manufacturing processes of turning, milling, drilling, rolling, and forging,
3 select the most appropriate machining process and related parameters to make a specific feature for a
product
4 perform engineering calculations related to these processes,
5 program in computerized numerical control language (CNC) and produce the part in a CNC lathe
6 develop written and oral communication skills
List of Modules
Module Number Title
1 Introduction and safety rules
2 Metrology
3 Lathe and wear
4 Milling and drilling
5 Forging
6 Rolling
7 Computerized Numerical Control
Materials, equipment, references
Textbook
Rosario, Lourdes M. (2000) Laboratorio de Procesos de Manufactura, Manual de Actividades,
tercera edición.
References
1. Manufacturing Processes for Engineering Materials, Serope Kalpakjian and Steven R. Schmid, Prentice Hall, 4th
ed 2003.
Formatted: Spanish (Puerto Rico)
227
2. Introduction to Manufacturing Processes, John A. Schey , Mc Graw-Hill, 3rd ed 2000
(http://www.mhhe.com/engcs/mech/schey)
3. Fundamentals of Modern Manufacturing: Materials, Processes, and Systems, Mikell P. Groover, Prentice Hall,
1996.
4. SME, Tool and Manufacturing Engineering Handbook, SME Press, 1989.
Campus Resources (lecture room, laboratory, library, etc)
1. General library
2. Computer center
Course Requirements
• Basic knowledge of metals and polymers microstructures and mechanical properties of materials.
• Knowledge and use of basic force, stress and strain analysis.
• Knowledge of basic calculus.
Evaluation/Grading
Midterm exam 17%
Laboratory work 17%
Written and oral reports 66%
Contribution of Course to Meeting the Professional Component:
4. Contribution of Course to Meeting the Requirements of Criterion 5:
Math Basic Science General Engineering Topic
X
5. Relationship of Course to Program Outcomes:
a b c d e f g h i j k
X X
Person(s) who Prepared this Description and Date of Preparation:
Dr. Lourdes M. Rosario, April 2007.
228
University of Puerto Rico
Mayagüez Campus
College of Engineering
Department of Electrical and Computer Engineering
Bachellor of Science in Electrical Engineering
Course Syllabus
1. General Information:
Alpha-numeric codification: INEL 4075
Course Title: FUNDAMENTALS OF ELECTRICAL ENGINEERING
Number of credits: 3
Contact Period: 3 hours of lecture per week
2. Course Description:
English: Laws and fundamental concepts that govern the behavior of electric and magnetic circuits; ideal models of
resistors, voltage and current sources, capacitors and inductors; three-phase circuits and transformers.
Spanish: Leyes y conceptos fundamentales que gobiernan el comportamiento de los circuitos eléctricos y magnéticos;
modelos ideales de resistencias, fuentes de voltaje y corriente, condensadores e inductores; circuitos trifásicos y
transformadores.         
3. Pre/Co-requisites and other requirements:
(MATE 3063 or MATE 3185) and (FISI 3172 or FISI 3162).
4. Course Objectives:
The objective of this course is to introduce students to electric circuit analysis techniques, including the Kirchhoff’s
Laws. Basic circuits elements such as, transformer, operational amplifiers, resistors, inductors, capacitors, dependent
and independent sources are introduced. Simplification of electrical circuits is considered using various techniques,
including Thevenin’s and Norton’s theorems. Single-phase circuits power analysis and first-order linear circuit analysis
techniques are also presented.
5. Instructional Strategies:
conference discussion computation laboratory
seminar with formal presentation seminar without formal presentation workshop
art workshop practice trip thesis special problems tutoring
research other, please specify:
6. Minimum or Required Resources Available:
P-Spice, MATLAB, and demonstration of Practical Drive Systems in Laboratory
7. Course time frame and thematic outline
Outline Contact Hours
Circuit variables and units. 2
Electric circuits, current, voltage, power, energy, active and passive circuits,
resistors, Ohm's law, independent sources, connecting voltmeter and ammeter,
dependent sources, transducer, switches.          
5
KCL, KVL, series resistor, voltage divider, parallel resistor, current divider 4
Techniques of circuit analysis: resistance equivalence, node voltage analysis, mesh
analysis, superposition, Thevenin's theorem, and Norton's equivalent circuit
12
The ideal operational amplifier and applications 3
Inductance (L), Capacitance (C) and first order systems 4
AC, sinusoidal sources, phasors, impedance and admittance 6
Power; instantaneous, average (P), reactive (Q), complex (S) and power factor (pf).
Maximum power transfer.
3
Coupled inductors, ideal transformer.          2
Three phase voltages, sequence, Y-Y circuit, analysis of Y-Y balanced circuit 1
Exams
3
Total hours: (equivalent to contact period) 45
8. Grading System
Formatted: English (United States)
Formatted: Spanish (Puerto Rico)
229
Quantifiable (letters) Not Quantifiable
9. Evaluation Strategies
Quantity Percent
Exams 3 20
Final Exam 1 20
Short Quizzes Varies 10
Oral Reports
Monographies
Portfolio
Projects
Journals
Other, specify: Assignments Varies 10
TOTAL: 100%
10. Bibliography:
R. Dorf and J. A. Svoboda, Introduction to Electric Circuits, 7th
Edition, John Wiley, 2006
11. Contribution of Course to Meeting the Requirements of Criterion 5:
Math Basic Science General Engineering Topic
x
12. Relationship of Course to Program Outcomes:
a b c d e f g h i j k
x x
Person(s) who prepared this description and date of preparation: Raúl E. Torres – June 2008
230
University of Puerto Rico
Mayagüez Campus
College of Engineering
Department of Electrical and Computer Engineering
Bachellor of Science in Electrical Engineering
Course Syllabus
1. General Information:
Alpha-numeric codification: INEL4076
Course Title: Fundamentals of Electronics
Number of credits: 3
Contact Period: 3 hours of lecture per week
2. Course Description:
English: Fundamentals and Applications of Analog and Digital Electronics.
Spanish: Fundamentos y Aplicaciones de Electronica Analogica y Digital.
3. Pre/Co-requisites and other requirements:
INEL4075
4. Course Objectives:
This course is designed to give non-electrical and computer engineering students the fundamental
and application of analog and digital electronics. The course is complemented with INEL 4077,
Basic Electronic Laboratory.
5. Instructional Strategies:
conference discussion computation laboratory
seminar with formal presentation seminar without formal presentation workshop
art workshop practice trip thesis special problems tutoring
research other, please specify:
6. Minimum or Required Resources Available:
7. Course time frame and thematic outline
Outline Contact Hours
Conduction Mechanisms in Solids and electrical properties of
semiconductors
2
The semiconductor Diode and models 1
Diode circuits and power supplies 2
The Zener diode voltage regulator 1
The bipolar junction transistor (BJT) construction 2
The BJT voltage and current components 2
BJT bias and circuits 3
Number systems and base conversion methods 2
Binary arithmetic 1
Basic logic gates and definitions 3
Boolean algebra 3
Minimization of Boolean functions 3
Design and minimization of combinational circuits 3
TTL and CMOS logic families 2
Flip-Flops, registers and counters 4
Memories 3
Formatted: English (United States)
231
Microprocessors 5
Operational Amplifiers 3
Total hours: (equivalent to contact period) 45
8. Grading System
Quantifiable (letters) Not Quantifiable
9. Evaluation Strategies
Quantity Percent
Exams 2 25%
Final Exam 1 35%
Short Quizzes 5 15%
Oral Reports
Monographies
Portfolio
Projects
Journals
Other, specify:
TOTAL: 100%
10. Bibliography:
Allan R. Hambley, Electrical Engineering Principles and Applications, 3rd Ed., Prentice Hall
11. According to Law 51
Students will identify themselves with the Institution and the instructor of the course for purposes of
assessment (exams) accommodations. For more information please call the Student with Disabilities Office
which is part of the Dean of Students office (Chemistry Building, room 019) at (787)265-3862 or
(787)832-4040 extensions 3250 or 3258.
12. Contribution of Course to Meeting the Requirements of Criterion 5:
Math Basic Science General Engineering Topic
x
13. Relationship of Course to Program Outcomes:
a b c d e f g h i j k
x x
232
University of Puerto Rico
Mayagüez Campus
College of Engineering
Department of Electrical and Computer Engineering
Bachellor of Science in Electrical Engineering
Course Syllabus
1. General Information:
Alpha-numeric codification: INEL 4077
Course Title: Basic Electronics Laboratory
Number of credits: 1
2. Course Description:
English: Description and use of basic equipment for electrical measurements in digital and analog circuits.
Spanish: Descripción y uso de equipo básico para medidas eléctricas en circuitos analógicos y digitales
3. Co-requisites and other requirements:
INEL 4076 Fundamental of electronics
4. Course Objectives:
To developed basic skill in electrical circuits measurements. To allow non electrical Engineer student to
experiment with real electronics circuits.
5. Instructional Strategies:
conference discussion computation laboratory
seminar with formal presentation seminar without formal presentation workshop
art workshop practice trip thesis special problems tutoring
research other, please specify:
6. Minimum or Required Resources Available:
All students expected to bring knowledge in basic theory of circuirts: Ohms law, Kirchhoff laws, Theorems and RLC
circuits. The student have to use electrical simulation tools to complement the lab work.
7. Course time frame and thematic outline
Outline Contact Hours
1. Safety guidelines. Evaluation criteria. Laboratory rules. Format of
laboratory report. Introduction to basic laboratory instruments. (lecture)
3
2. Series resistive circuits and their Thevenin and Norton equivalent circuits.
(experiment)
3
3. Signal generator. Measurement of AC and DC signal characteristics
using the VOM and the oscilloscope. (experiment)
3
4. Capacitive reactance. Series RC circuits. Study of time constant and
waveforms. (experiment)
3
5. Inductive reactance. Series RL circuits. Study of time constant and
waveforms. (experiment)
3
6. RLC circuits. Study of damping ratio and waveforms. (experiment) 3
7. Series resonance. Passive filters. (experiment) 3
8. Diode characteristic curve. Zener diode. Circuits with diodes and
resistors. (demonstration)
3
9. Half wave and full wave rectifiers. Voltage regulators. (experiment) 3
10. Bipolar Junction Transistor (BJT) characteristics. (demonstration) 3
11. Basic amplifier circuits. (experiment) 3
12. Logic circuit applications. (demonstration) 3
13. Sequential logic circuit using flip-flops. (experiment) 3
Tests ( Midterm and final exams). 6
Total hours: (equivalent to contact period) 45
8. Grading System
Quantifiable (letters) Not Quantifiable
233
9. Evaluation Strategies
Quantity Percent
Exams 1 20%
Final Exam 1 20%
Short Quizzes 10 10%
Oral Reports 10 50%
Monographies
Portfolio
Projects
Journals
Other, specify: Homework _____
TOTAL: 100%
10. Bibliography:
Laboratory Manual for INE4077
11. According to Law 51
Students will identify themselves with the Institution and the instructor of the course for purposes of assessment
(exams) accommodations. For more information please call the Student with Disabilities Office which is part of the
Dean of Students office (Chemistry Building, room 019) at (787)265-3862 or (787)832-4040 extensions 3250 or 3258.
Person(s) who prepared this description and date of preparation: Andrés Díaz, June 2008
12. Contribution of Course to Meeting the Requirements of Criterion 5:
Math Basic Science General Engineering Topic
x
13. Relationship of Course to Program Outcomes:
a b c d e f g h i j k
x x
234
Appendix A3: Math & Basic Sciences
235
University of Puerto Rico
Mayagüez Campus
College of Arts and Sciences
Department of Mathematical Sciences
COURSE SYLLABUS
1. Course Number and Title: MATE 3005, Pre-Calculus
Five credit hours, Required course
2. Catalog description: A preparatory course for calculus including topics in relations, functions, complex
numbers, linear algebra, trigonometry and analytic geometry.
3. Prerequisites: None
4. Textbook(s) and/or Other Required Material: Larson and Hostetler, Precalculus, Houghton Mifflin
5. Course Learning Outcomes: After completing this course, the student should be able to domain
algebraic procedures like exponential rules, simplification of algebraic and rational expressions; evaluate a
function and obtain inverse values; identify the domain and values campus of a function; construct and
interpret lineal graphics and function tables; potentials, polynomials, exponentials, logarithmic, and
trigonometric; identify characteristics of graphs, such as intercepts, maxima and minima, continuity and
symmetry; identify the characteristics of the matrices and determinants, and use them to resolve system of
equations; recognize arithmetic and geometric series; resolve logarithmic and trigonometric equations;
write correctly the trigonometric form of a complex number; use the De Moivre Theorem to find the roots
of a complex number; use the Binomial Theorem.
6. Topics Covered: Real numbers, exponentials and radicals, algebraic expressions, equations, complex
numbers, inequalities, rectangular coordinates (distance, mean point, graphics and symmetry); function
definition, graphic functions, quadratic functions, operations with functions, inverse functions, polynomial
function, graphics of degree 2 or greater, polynomial division, zeros of a polynomial, real and complex
zeros, rational functions, exponential functions, natural exponential functions, logarithmic functions,
properties of a logarithm, exponential and logarithmic equations, angles, trigonometric functions and
graphics of trigonometric equations, triangle rectangle applications, trigonometric identities, sum and
difference formulas, formulas for double and half triangle, inverse trigonometric functions, Sine Law,
Cosine Law, trigonometric form of complex numbers, De Moivre Theorem, roots of complex numbers,
system of equations with two and more variables, partial fractions, determinants, infinite series, summatory
notation, arithmetic and geometric series , Binomial Theorem, parabola, ellipse and hyperbola in the origin.
7. Class/Laboratory Schedule: Five hours of lecture per week.
8. Contribution of Course to Meeting the Requirements of Criterion 5
Math Basic Science General Engineering Topic
x
9. Relationship of Course to Program Outcomes
a b c d e f g h i j k
x
10. Person(s) who prepared this description and date of preparation}}
236
University of Puerto Rico
Mayagüez Campus
College of Arts and Sciences
Department of Mathematical Sciences
COURSE SYLLABUS
1. Course Number and Title: MATE 3031. Calculus I, Four credit hours
Four credits, Required course
2. Catalog description: Elementary differential and integral calculus of one real variable with applications
3. Prerequisites: MATE 3005 or MATE 3143 or MATE 3172 or MATE 3174
4. Textbook(s) and/or Other Required Material: James Stewart, Calculus: Early Transcendentals, Sixth
Edition (2008), Thompson Educational
5. Course Learning Outcomes: After completing the course, the student should be able to: Understand the
concept of limit of a function. Understand the concept of continuity of a function. Understand the definition
of derivative, rules of derivation and applications. Analyze and describe the properties and behavior of
functions. Understand the definition of integral, and its relationship to derivative through the Fundamental
Theorem of Calculus. Use various methods of integration.
6. Topics Covered: Limits, continuity and derivatives of functions of one variable. Integration of functions
of one variable and applications.
7. Class/Laboratory Schedule: Four hours of lecture per week
8. Contribution of Course to Meeting the Requirements of Criterion 5:
Math Basic Science General Engineering Topic
x
9. Relationship of Course to Program Outcomes:
a b c d e f g h i j k
x x
10. Person(s) who prepared this description and date of preparation:
237
University of Puerto Rico
Mayagüez Campus
College of Arts and Sciences
Department of Mathematical Sciences
COURSE SYLLABUS
1. Course Number and Title: MATE 3032. Calculus II, Four credit hours
Four credits, Required course
2. Catalog description: Integration techniques, infinite series, vectors, polar coordinates, vector functions,
and quadric surfaces; applications
3. Prerequisites: MATE 3031 or MATE 3183 or MATE 3144
4. Textbook(s) and/or Other Required Material: James Stewart, Calculus: Early Transcendentals, Sixth
Edition (2008), Thompson Educational
5. Course Learning Outcomes: After completing the course, the student should be able to: Apply the idea
of integration in the solution of different problems. Recognize and solve separable differential equations
and applications. Determine convergence of sequences and infinite series. Master the idea of vectors and
their properties. Graph functions of two variables and quadratic equations. Understand vector functions,
their derivatives and integrals.
6. Topics Covered: Integration techniques and applications of integration. Differential equations. Infinite
series. Vectors and vector functions. Polar coordinates. Quadratic surfaces.
7. Class/Laboratory Schedule: Four hours of lecture per week
8. Contribution of Course to Meeting the Requirements of Criterion 5:
Math Basic Science General Engineering Topic
x
9. Relationship of Course to Program Outcomes:
a b c d e f g h i j k
x x
10. Person(s) who prepared this description and date of preparation:
238
University of Puerto Rico
Mayagüez Campus
College of Arts and Sciences
Department of Mathematical Sciences
COURSE SYLLABUS
1. Course Number and Title: MATE 3063. Calculus III, Three credit hours
Three credits, Required course
2. Catalog description: Differential and integral calculus of several variables, and an introduction to
differential equations with applications
3. Prerequisites: MATE 3032 or MATE 3184
4. Textbook(s) and/or Other Required Material: James Stewart, Calculus: Early Transcendentals, Sixth
Edition (2008), Thompson Educational
5. Course Learning Outcomes: After completing the course, the student should be able to work with
integral calculus for functions of multiple variables.
6. Topics Covered: Functions of several variables, their graphs, level sets. Differential calculus of
functions of several variables. Optimization with and without restrictions: Lagrange multipliers. Integral
calculus of functions of several variables. Line and surface integrals. Green, Stokes and Divergence
theorems.
7. Class/Laboratory Schedule: Three hours of lecture per week
8. Contribution of Course to Meeting the Requirements of Criterion 5:
Math Basic Science General Engineering Topic
x
9. Relationship of Course to Program Outcomes:
a b c d e f g h i j k
x x
10. Person(s) who prepared this description and date of preparation:
239
University of Puerto Rico
Mayagüez Campus
College of Arts and Sciences
Department of Mathematical Sciences
COURSE SYLLABUS
1. Course Number and Title: MATE 4145, Linear Algebra and Differential Equations
Four credit hours, Required course
2. Catalog description: Integrated approach to linear algebra and ordinary differential equations with
applications in engineering. Use of software to solve differential equations and linear algebra problems.
3. Prerequisites: MATE 3063 and either COMP 3010 or INGE 3016
4. Textbook(s) and/or Other Required Material: Martin Golubitsky and Michael Dellnitz, Linear
Algebra and Differential Equations Using MATLAB, First Edition, Brooks/Cole
5. Course Learning Outcomes: After completing the course, the student must be able to:
Use basic matrix operations (addition, multiplication, inverse, transposed, etc.) to solve engineering
problems. Use linear algebra concepts (vector spaces, dimension, sets, etc.) to solve ordinary differential
equations problems. Effective use of software packages to solve problems of differential equations and
linear algebra. Use linear algebra methods to solve systems of differential equations. Use differentials
equations to develop engineering problems models and their solutions.
6. Topics Covered: Vectors and matrices, Introduction to MatLab, Systems of linear equations, Linearity,
Determinants, Solution of ordinary differential equations, Eigenvalues, The initial value problem and
eigenvectors, Vector spaces and subspaces, Linear mappings, Orthogonal Bases, Linear Differential
equations
7. Class/Laboratory Schedule: Three hours of lecture and one two-hour laboratory per week
8. Contribution of Course to Meeting the Requirements of Criterion 5:
Math Basic Science General Engineering Topic
x
9. Relationship of Course to Program Outcomes:
a b c d e f g h i j k
x x
10. Person(s) who prepared this description and date of preparation:
240
University of Puerto Rico
Mayagüez Campus
College of Arts and Sciences
Department of Physics
COURSE SYLLABUS
1. Course Number and Title: FISI 3171, Physics I
Four credit hours, Required course
2. Catalog description: Principles of mechanics, waves, and thermodynamics for engineering and physical
sciences
3. Prerequisites: MATE 3031 or MATE 3183 or MATE 3144
4. Textbook(s) and/or Other Required Material: Douglas C. Giancoli, Physics for Scientists &
Engineers, Fourth Edition (2008), Addison-Wesley
5. Course Learning Outcomes: After completing the course, the student should be familiarized with the
fundamental principles of mechanics of particles and rigid bodies, oscillatory and wave motion, and the
principles of heat transfer and thermodynamics. The student should be able to apply these principles in
solving problems at a level defined by the text selected for the course.
6. Topics Covered: Systems of measurement, Kinematics in one dimension, Kinematics in two and three
dimensions, Vector algebra, Newton’s laws of motion, Gravitational force, Friction and drag forces, Work
and energy, Conservation of mechanical energy in frictionless systems, Work-energy theorem,
Conservation of momentum, Collisions of particles in one, two, and three dimensions, Rotational dynamics
of rigid bodies, Equilibrium of rigid bodies, Stress and strain in solids, Fluid mechanics, Simple harmonic
motion, Wave motion in strings, Sound waves, Measurement of temperature, Thermal expansion of
materials, Heat transfer by conduction, convection, and radiation, and First and second laws of
Thermodynamics.
7. Class/Laboratory Schedule: Four hours of lecture per week
8. Contribution of Course to Meeting the Requirements of Criterion 5:
Math Basic Science General Engineering Topic
x
9. Relationship of Course to Program Outcomes:
a b c d e f g h i j k
x x x
10. Person(s) who prepared this description and date of preparation:
241
University of Puerto Rico
Mayagüez Campus
College of Arts and Sciences
Department of Physics
COURSE SYLLABUS
1. Course Number and Title: FISI 3172, Physics II.
Four credit hours, Required course
2. Catalog description: Principles of electricity, magnetism, optics, and modern physics for engineering
and the physical sciences.
3. Prerequisites: FISI 3171 or FISI 3161
4. Textbook(s) and/or Other Required Material: Douglas C. Giancoli, Physics for Scientists &
Engineers, Fourth Edition (2008), Addison-Wesley
5. Course Learning Outcomes: After completing the course, the student should be familiarized with the
fundamental principles of electricity and magnetism, basic direct-current circuits, optics, and modern
Physics. The student should be able to apply these principles in solving problems at a level defined by the
text selected for the course.
6. Topics Covered: Electric field for point charges, Electric field for continuous charge distributions,
Electric potential and potential difference, Capacitance and dielectrics, Electrostatic energy, Electrical
conduction and resistance, Ohm’s law, Kirchhoff’s theorems for electric circuits, Direct current circuits,
Energy and power in electric circuits, Force and torque on currents in magnetic fields, Sources of magnetic
fields, Biot-Savart law, Magnetic induction. Faraday’s law, Lenz’s law, and Generators and motors.
7. Class/Laboratory Schedule: Four hours of lecture per week
8. Contribution of Course to Meeting the Requirements of Criterion 5:
Math Basic Science General Engineering Topic
x
9. Relationship of Course to Program Outcomes:
a b c d e f g h i j k
x x x
10. Person(s) who prepared this description and date of preparation:
242
University of Puerto Rico
Mayagüez Campus
College of Arts and Sciences
Department of Physics
COURSE SYLLABUS
1. Course Number and Title: FISI 3173, Physics Laboratory I
One credit hour, Required course
2. Catalog description: Experiments in mechanics, waves, and optics to complement the Physics I course
3. Prerequisites: FISI 3171 or FISI 3161
4. Textbook(s) and/or Other Required Material: López, Marrero y Roura, Manual de Experimentos de
Física I, Primera Edición (2008), John Wiley & Sons
5. Course Learning Outcomes: The basic aims of the Laboratory are to have the student gain familiarity
with a variety of instrument and to learn to make reliable measurements, represent data in useful graphic
form and infer meaning from graphed data. The student should be able to make measurements of length,
mass, temperature and angles using different instruments. After completing the experiments, the students
should have gained a better understanding of some basic physical concepts and theories.
6. Topics Covered: Mass, Volume, and Density,Uniformly Accelerated Motion, The Addition and
Resolution of Vectors: The Force Table, Centripetal Force, Newton’s Second Law: The Atwood Machine,
Friction, Conservation of Linear Momentum, Projectile Motion: The Ballistic Pendulum, Hooke’s Law and
Simple Harmonic Motion, Rotational Motion and Moment of Inertia, Archimedes’ Principle: Buoyancy
and Specific Gravity, and Standing Waves in a String.
7. Class/Laboratory Schedule: A two-hour laboratory per week
8. Contribution of Course to Meeting the Requirements of Criterion 5:
Math Basic Science General Engineering Topic
x
9. Relationship of Course to Program Outcomes:
a b c d e f g h i j k
x x x x x
10. Person(s) who prepared this description and date of preparation:
243
University of Puerto Rico
Mayagüez Campus
College of Arts and Sciences
Department of Physics
COURSE SYLLABUS
1. Course Number and Title: FISI 3174, Physics Laboratory II
One credit hour, Required course
2. Catalog description: Experiments in electricity, magnetism, and modern physics to complement the
Physics II course
3. Prerequisites: FISI 3173 or FISI 3163. Corequisite: FISI 3172 or FISI 3162
4. Textbook(s) and/or Other Required Material: López, Marrero y Roura, Manual de Experimentos de
Física I, Primera Edición (2008), John Wiley & Sons
5. Course Learning Outcomes: The basic aims of the Laboratory are to have the student gain familiarity
with a variety of instrument and to learn to make reliable measurements. The students will be introduced to
the oscilloscope, measured the rise time, amplitude and width of voltage pulses, AC and DC voltage. They
will also have measured the resistance of a resistor and diode. After finished all the experiments the
students will have a better understanding of the behavior of resistors, capacitors, inductors and basic
electric circuits. In this laboratory the students will also investigate some wave phenomena such as
reflection, refraction, diffraction and polarization.
6. Topics Covered: Field and Equipotentials, Ohm’s Law, Resistances in Series and Parallel, Multiloop
Circuits: Kirchhoff’s Rules, Introduction to the Oscilloscope Study, The RC circuit, The RLC circuit,
Electromagnetic Induction, Reflection and Refraction, Spherical Mirror and Lenses, and Polarized Light
and Line Spectra.
7. Class/Laboratory Schedule: A two-hour laboratory per week
8. Contribution of Course to Meeting the Requirements of Criterion 5:
Math Basic Science General Engineering Topic
x
9. Relationship of Course to Program Outcomes:
a b c d e f g h i j k
x x x x x
10. Person(s) who prepared this description and date of preparation:
244
University of Puerto Rico
Mayagüez Campus
College of Arts and Sciences
Department of Chemistry
COURSE SYLLABUS
1. Course Number and Title: QUIM 3131, General Chemistry I.
Three credit hours, Required course
2. Catalog description: Introduction of the fundamental principles of chemistry. Liquids, solids and
properties of gases; changes of matter states. Stoichiometry, atomic theory, molecular structure and
chemical properties. Periodic classification and the electronic theory of the ionic and covalent bonds.
3. Prerequisites: None. Corequisites: QUIM 3133 and (MATE 3171 or MATE 3005 or MATE 3143).
4. Textbook(s) and/or Other Required Material: Kotz, J.C., Treichel, P.M., Weaver, G.R., Chemistry
and Chemical Reactivity, Sixth Edition (2006), Thomson Learning
5. Course Learning Outcomes: After completing the course, the student should able to demonstrate an
understanding of the following: The scientific method, the properties of matter, the unit systems associated
with scientific measurements, the uncertainty associated with measurements. Describe the atoms, electrons,
protons, neutrons, isotopes and ions. Basic concepts related to stoiciometry and chemical equations. Basic
concepts related to modern theory of atomic structure.
6. Topics Covered: Introduction to Chemistry; atoms, molecules, and ions; Stoichiometry I: Equations,
the mole, and chemical formulas; Stoichiometry II: Chemical Reactions in Solution; Electronics in the
Atom; Periodic Trends of the Elements; The Chemical Bond; Molecular Geometry and Theories of
Bonding.
7. Class/Laboratory Schedule: Three hours of lecture per week.
8. Contribution of Course to Meeting the Requirements of Criterion 5:
Math Basic Science General Engineering Topic
x
9. Relationship of Course to Program Outcomes:
a b c d e f g h i j k
x x x x x
10. Person(s) who prepared this description and date of preparation:
245
University of Puerto Rico
Mayagüez Campus
College of Arts and Sciences
Department of Chemistry
COURSE SYLLABUS
1. Course Number and Title: QUIM 3132, General Chemistry II.
Three credit hours, Required course
2. Catalog description: Introduction to thermodynamics, solutions, kinetics, chemical equilibrium,
oxidation-reduction. Electrochemistry.
3. Prerequisites: QUIM 3001 or (QUIM 3131 and QUIM 3133). Corequisite: QUIM 3134
4. Textbook(s) and/or Other Required Material: Kotz, J.C., Treichel, P.M., Weaver, G.R., Chemistry
and Chemical Reactivity, Sixth Edition (2006), Thomson Learning
5. Course Learning Outcomes: After completing the course, the student should be able to: describe the
behavior of gases, identify the different intermolecular forces, describes the properties of liquids and their
relations with the intermolecular forces.
6. Topics Covered: Gases, liquids and solids, acids, bases, salts and buffers, solutions, chemical kinetics,
chemical equilibrium, and electrochemistry.
7. Class/Laboratory Schedule: Three hours of lecture per week.
8. Contribution of Course to Meeting the Requirements of Criterion 5:
Math Basic Science General Engineering Topic
x
9. Relationship of Course to Program Outcomes:
a b c d e f g h i j k
x x x x x
10. Person(s) who prepared this description and date of preparation:
246
Appendix A4: General Education
247
University of Puerto Rico
Mayagüez Campus
College of Arts and Sciences
Department of Economics
COURSE SYLLABUS
1. Course Number and Title: ECON 3021, Principles of Economics Microeconomics
Three credit hours, Required course
2. Catalog description: Introduction to microeconomics emphasizing supply and demand, costs of
production, and price and output determination under different market structures.
3. Prerequisites: None
4. Textbook(s) and/or Other Required Material: Campbell McConnell & Stanley Brue, Economics,
Seventeenth Edition (2006), McGraw-Hill.
5. Course Learning Outcomes: After completing the course, the student should be able to understand:
how individual markets work, how firms make price and output decisions under different market
conditions, the social and economic context of the national and global economy, how economics principles
apply to everyday and business situations, how to employ economic principles to enhance critical-thinking
skills, the ethics of academic research and policy recommendations, and should develop an interest in
current economic affairs.
6. Topics Covered: The nature and method of economics, the economizing problem, supply and demand,
the market system and the national and international economy, theory of production and costs, industrial
organization, and equilibrium of the firm under different market structures.
7. Class/Laboratory Schedule: Three hours of lecture per week
8. Contribution of Course to Meeting the Requirements of Criterion 5:
Math Basic Science General Engineering Topic
x
9. Relationship of Course to Program Outcomes:
a b c d e f g h i j k
x x x x x x x
10. Person(s) who prepared this description and date of preparation:
248
University of Puerto Rico
Mayagüez Campus
College of Arts and Sciences
Department of Hispanic Studies
COURSE SYLLABUS
1. Course Number and Title: ESPA 3101, Basic Course in Spanish I
Three credit hours, Required course
2. Catalog description: Practice in the critical reading of literary texts, the writing and editing of narrative
texts; effective oral communication in Spanish.
3. Prerequisites: None
4. Textbook(s) and/or Other Required Material: Textbooks are at the option of each professor.
5. Course Learning Outcomes: After completing the course, the students will be able to identify,
understand, and analyze the diverse literary genres; the basic concepts of textual and discourse structures of
the literary and nonliterary texts; produce their own texts considering their communication objectives, and
the readers to whom they would be directed. They will also practice strategies that will contribute
towards effective communication; and also practice the interchange of ideas with a critic-constructive
attitude, which will improve their use of the verbal and written Spanish.
6. Topics Covered: Course Instruction. Theory. Study of Essays of linguistic theme. Introduction to study
of the narrative as discourse modality and literary genre. Theory and analysis of lectures. Study of the novel
genre.
7. Class/Laboratory Schedule: Three hours of lecture per week
8. Contribution of Course to Meeting the Requirements of Criterion 5:
Math Basic Science General Engineering Topic
x
9. Relationship of Course to Program Outcomes:
a b c d e f g h i j k
x x x
10. Person(s) who prepared this description and date of preparation:
249
University of Puerto Rico
Mayagüez Campus
College of Arts and Sciences
Department of Hispanic Studies
COURSE SYLLABUS
1. Course Number and Title: ESPA 3102, Basic Course in Spanish II
Three credit hours, Required course
2. Catalog description: Practice in the critical reading of essays, poetry, and drama; the writing and editing
of expository texts; effective oral communication in Spanish
3. Prerequisites: ESPA 3101
4. Textbook(s) and/or Other Required Material: Textbooks are at the option of each professor.
5. Course Learning Outcomes: After completing the course, the students will be able to identify,
understand, and analyze the diverse literary genres; the basic concepts of textual and discourse structures of
the literary and nonliterary; the writing processes in the processing of literary and nonliterary text; and be
able to produce their own texts.
6. Topics Covered: The exposition, essay analysis and discursive modality; the argumentation.
7. Class/Laboratory Schedule: Three hours of lecture per week
8. Contribution of Course to Meeting the Requirements of Criterion 5:
Math Basic Science General Engineering Topic
x
9. Relationship of Course to Program Outcomes:
a b c d e f g h i j k
x x x
10. Person(s) who prepared this description and date of preparation:
250
University of Puerto Rico
Mayagüez Campus
College of Arts and Sciences
Department of English
COURSE SYLLABUS
1. Course Number and Title: INGL 3101-3102, Basic Course in English
Three credit hours per semester, Required course
2. Catalog description: This course is designed to meet the student's immediate needs, and to give him or
her a command of the fundamental structure of the English language. The oral approach is used. Skills in
reading and writing are developed. Students will be grouped according to their ability to use the language,
and arrangements will be made to give additional help to those students who show poor preparation in
English.
3. Prerequisites: Placement by examination or INGL 0066
4. Textbook(s) and/or Other Required Material: Hartmann, P., Quest 2, Reading and Writing, Second
Edition (2007), McGraw-Hill; Azar, B.S. & Hagen, S., Fundamentals of English Grammar, Third Edition
(2003); White, E. B. Charlotte’s Web; A monolingual dictionary; Spinelli, Jerry, Maniac Magee.
5. Course Learning Outcomes: By the end of these courses, students will be able to overcome their
affective barriers to successful language learning and increase their motivation to acquire English and take
more responsibility for their own success in a more student-centered classroom, increase English
proficiency in all language areas: listening, reading, speaking and writing; increase their awareness of and
sensitivity to social and cultural information conveyed in the texts they hear or read.
6. Topics Covered: Readings. Verb Grammar – Affirmative, negative, interrogative sentences for: Simple
Present, Present Continuous, Simple Past, Past Continuous and Future with be going to and will.
Modals/Modal-like forms – Affirmative, negative, interrogative sentences for: have to (present, past,
future), used to, present (modal + base) – may, can, could, would, should, must, and will. Conditional
sentences – real condition with future result: If + past, (then) future and present imaginary condition
(hypothetical or contrary to fact). Passive sentences, Modals and Adjective clauses.
7. Class/Laboratory Schedule: Three hours of lecture per week, supplemented by work in the language
laboratory, each semester.
8. Contribution of Course to Meeting the Requirements of Criterion 5:
Math Basic Science General Engineering Topic
x
9. Relationship of Course to Program Outcomes:
a b c d e f g h i j k
x x
10. Person(s) who prepared this description and date of preparation:
251
University of Puerto Rico
Mayagüez Campus
College of Arts and Sciences
Department of English
COURSE SYLLABUS
1. Course Number and Title: INGL 3103, Intermediate English I
Three credit hours, Required course
2. Catalog description: Analysis of selected readings, such as essays, fiction, poetry or drama, and
practice in writing compositions with attention given as needed to grammar and idiomatic expressions.
3. Prerequisites: Placement by examination
4. Textbook(s) and/or Other Required Material: Aaron, J.E. (2005). 40 Model Essays: A Portable
Anthology, Bedfords/St. Martin’s; Raimes, A., Keys for Writers, Fourth Edition (2005), Houghton Mifflin,
Co.; Handouts (given by the Instructor); English and/or Bilingual (English/Spanish) Dictionary.
5. Course Learning Outcomes: At the end of class discussions and the completion of various writing
assignments with the effective application of the writing process, students will demonstrate that they are:
Critical thinkers, Active readers, Competent writers, Effective communicators.
6. Topics Covered: Steps of the writing process, Methods of development, Research, Language use
(grammar), Literary analysis.
7. Class/Laboratory Schedule: Three hours of lecture per week
8. Contribution of Course to Meeting the Requirements of Criterion 5:
Math Basic Science General Engineering Topic
x
9. Relationship of Course to Program Outcomes:
a b c d e f g h i j k
x x
10. Person(s) who prepared this description and date of preparation:
252
University of Puerto Rico
Mayagüez Campus
College of Arts and Sciences
Department of English
COURSE SYLLABUS
1. Course Number and Title: INGL 3104, Intermediate English II
Three credit hours, Required course
2. Catalog description: Analysis of selected readings, such as essays, fiction, poetry or drama, and
practice in writing compositions with attention given as needed to grammar and idiomatic expression.
3. Prerequisites: INGL 3103
4. Textbook(s) and/or Other Required Material: Meyer, Michael. The Compact Bedford Introduction to
Literature, Seventh Edition (2006), Bedford/St. Martin’s; Raimes, Ann, Keys for Writers, Fourth Edition
(2005), Houghton Mifflin.
5. Course Learning Outcomes: After completing the course, the student should be able to: Apply the
various stages of the writing process to his or her written work, including pre-writing, drafting,
proofreading, peer editing, and publishing. Recognize distinct genres of literature, including short stories,
poetry, and plays, as well as elements that distinguish each genre or are common across them. Analyze and
interpret reading selections critically for understanding and as a basis for discussion in their own writing.
Narrow a topic and compose an effective thesis statement. Write effective and engaging introductory,
transitional, and concluding paragraphs. Demonstrate correct usage of MLA documentation with general
formatting, in-text citations, and the Works Cited page. Conduct on-line and library-based research to
support their course-based writing. Produce one multimodal text drawing on Web-based and other digital
technologies.
6. Topics Covered: Steps of the writing process, Methods of development, Research, Language use
(grammar), Literary analysis.
7. Class/Laboratory Schedule: Three hours of lecture per week
8. Contribution of Course to Meeting the Requirements of Criterion 5:
Math Basic Science General Engineering Topic
x
9. Relationship of Course to Program Outcomes:
a b c d e f g h i j k
x x
10. Person(s) who prepared this description and date of preparation:
253
University of Puerto Rico
Mayagüez Campus
College of Arts and Sciences
Department of English
COURSE SYLLABUS
1. Course Number and Title: INGL 3201-3202, English Composition and Reading
Three credit hours per semester, Required course
2. Catalog description: Practice in writing compositions and making oral reports upon selected readings,
including essays, short stories, poems, dramas and novels. Attention will be given as needed to grammar
and idiomatic expressions. This course or its equivalent is a requisite for graduation.
3. Prerequisites: INGL 3102 or placement by examination
4. Textbook(s) and/or Other Required Material: Barbara Fine Clouse, A Troubleshooting Guide for
Writers; Betty Azar, Fundamentals of English Grammar; Holder et al. Inside Out, Outside In: Exploring
American Literature, Houghton Mifflin, 2001.
5. Course Learning Outcomes: By the end of this course sequence, students will be able to do the
following composition skills: utilize one or more prewriting techniques, narrow a topic, state an author’s
intended meaning and purpose; write and effective thesis statement and recognize such statements when
they are present in texts they encounter; provide relevant and supporting details for all general statements in
their essays; effectively organize the content of their own essays and recognize the organizational structure
of essays assigned for reading (outlining and summarizing are recommended as two useful techniques for
developing organizational skills); write effective introductory, developmental, and concluding paragraphs
in their essays; carry out elementary tasks involving the use of the library and the internet; summarizing,
paraphrasing; use of quotations, and use of the Internet.
6. Topics Covered: The writing process, Prewriting skills, Writing essays, Revision - peer response
groups, Short readings, Poetry, Drama, Novels.
7. Class/Laboratory Schedule: Three hours of lecture per week each semester
8. Contribution of Course to Meeting the Requirements of Criterion 5:
Math Basic Science General Engineering Topic
x
9. Relationship of Course to Program Outcomes:
a b c d e f g h i j k
x x
10. Person(s) who prepared this description and date of preparation:
254
University of Puerto Rico
Mayagüez Campus
College of Arts and Sciences
Department of English
COURSE SYLLABUS
1. Course Number and Title: INGL 3211, Advanced English I
Three credit hours, Required course
2. Catalog description: Development of reading, discussion, and writing skills through the experience,
interpretation, and evaluation of short story, modern drama, poetry, and the essay. Introduction to library
skills related to literary study.
3. Prerequisites: Placement by College Board Achievement Exam
4. Textbook(s) and/or Other Required Material: Robert DiYanni, Literature: Reading Fiction, Poetry,
Drama, and the Essay , Sixth Edition (2006)
5. Course Learning Outcomes: By the end of this course, students will be able to analyze, judge critically,
summarize, formulate hypotheses, consider alternatives, and distinguish between feelings and reasons,
develop a personal philosophy of life, one that will make them feel, not only a part of their community but
also a part of the world.
6. Topics Covered: Reading and discussion, Writing, Research.
7. Class/Laboratory Schedule: Three hours of lecture per week
8. Contribution of Course to Meeting the Requirements of Criterion 5:
Math Basic Science General Engineering Topic
x
9. Relationship of Course to Program Outcomes:
a b c d e f g h i j k
x x
10. Person(s) who prepared this description and date of preparation:
255
University of Puerto Rico
Mayagüez Campus
College of Arts and Sciences
Department of English
COURSE SYLLABUS
1. Course Number and Title: INGL 3212, Advanced English II
Three credit hours, Required course
2. Catalog description: Development of reading, discussion, and writing skills through the experience,
interpretation, and evaluation of the novel, Shakespearean drama, and the complex texture of poetry. A
research paper related to literary study will be required.
3. Prerequisites: INGL 3211
4. Textbook(s) and/or Other Required Material: Robert DiYanni, Literature: Reading Fiction, Poetry,
Drama, and the Essay , Sixth Edition (2006)
5. Course Learning Outcomes: By the end of this course, students will be able to analyze, judge critically,
summarize, formulate hypotheses, consider alternatives, and distinguish between feelings and reasons;
develop a personal philosophy of life, one that will make them feel, not only a part of their community but
also a part of the world.
6. Topics Covered: Reading and discussion, Writing, Research.
7. Class/Laboratory Schedule: Three hours of lecture per week
8. Contribution of Course to Meeting the Requirements of Criterion 5:
Math Basic Science General Engineering Topic
x
9. Relationship of Course to Program Outcomes:
a b c d e f g h i j k
x x
10. Person(s) who prepared this description and date of preparation:
256
APPENDIX B – FACULTY RESUMES
APPENDIX C – LABORATORY EQUIPMENT
APPENDIX D – INSTITUTIONAL SUMMARY

ABET - Accreditation

  • 1.
    ABET Self-Study Report Industrial EngineeringProgram University of Puerto Rico Mayagüez, P.R. June 19, 2008 CONFIDENTIAL The information supplied in this Self-Study Report is for the confidential use of ABET and its authorized agents, and will not be disclosed without authorization of the institution concerned, except for summary data not identifiable to a specific institution.
  • 2.
    2 Table of Contents BACKGROUNDINFORMATION ................................................................................... 3 CRITERION 1. STUDENTS............................................................................................ 14 CRITERION 2. PROGRAM EDUCATIONAL OBJECTIVES ...................................... 24 CRITERION 3. PROGRAM OUTCOMES AND ASSESSMENT ................................. 48 CRITERION 4. CONTINUOUS IMPROVEMENT........................................................ 82 CRITERION 5. CURRICULUM...................................................................................... 93 CRITERION 6. FACULTY............................................................................................ 106 CRITERION 7. FACILITIES......................................................................................... 131 CRITERION 8. SUPPORT............................................................................................. 136 CRITERION 9. PROGRAM CRITERIA................................................................. 141140 APPENDIX A – COURSE SYLLABI ..................................................................... 143142 Appendix A1: Industrial Engineering Courses..................................................... 144143 Appendix A2: Non-IE Engineering Sciences ........................................... 213212212212 Appendix A3: Math & Basic Sciences ..................................................... 234233234234 Appendix A4: General Education............................................................. 246245246246 APPENDIX B – FACULTY RESUMES ..................................................... 256255256256 APPENDIX C – LABORATORY EQUIPMENT.................................. 256255256256300 APPENDIX D – INSTITUTIONAL SUMMARY................................. 256255256256306
  • 3.
    3 Self-Study Report Industrial Engineering Bachelorof Science in Industrial Engineering University of Puerto Rico at Mayagüez BACKGROUND INFORMATION 1. Contact Information Dr. Ramón Vásquez – Dean of the College of Engineering (CoE) Dean Office University of Puerto Rico P.O. Box 9040 Mayagüez, PR 00681 Tel: (787) 265-3822 (787) 832-4040 x. 3508 Fax: (787) 833-1190 reve@ece.uprm.edu Dr. Agustín Rullán – Department Head Industrial Engineering Department University of Puerto Rico P.O. Box 9043 Mayagüez, PR 00681 Tel: (787) 265-3819 Fax: (787) 265-3820 arullan@ece.uprm.edu Dr. María Irizarry – IE ABET Coordinator Industrial Engineering Department University of Puerto Rico P.O. Box 9043 Mayagüez, PR 00681 Tel: (787) 265-3819 x. 3220 Fax: (787) 265-3820 mariai@ece.uprm.eduu
  • 4.
    4 2. Program History TheDepartment of Industrial Engineering is part of the College of Engineering at the University of Puerto Rico at Mayagüez (UPRM). It was established in 1954. That was the beginning of the five-year program toward a BSIE offered by the department. Since its establishment, the first major curricular revision was approved in November 1984. The changes were as follows: 1. Courses which changed in description and titles were: ININ 4009 (Work Measurement), ININ 4011 (Probability Theory for Engineers), ININ 4012 (Statistics for Engineers), ININ 4015 (Engineering Economic Analysis), ININ 4021 (Deterministic Models in Operations Research), ININ 4022 (Probabilistic Models in Operations Research), ININ 4029 (Human Behavior in Work Organizations), ININ 4035 (Human Resource Planning) and ININ 4039 (Production Planning and Control I). 2. Courses ININ 4075 (Production Planning and Control II) and ININ 5565 (Measurement and Prediction of Product Reliability) changed from temporary to permanent. 3. New courses were added: ININ 4085 (Accounting for Engineers), ININ 4086 (Cost Analysis and Control), ININ 4077 (Work Systems Design), ININ 4057 (Real Time Process Control), ININ 4078 (Statistical Quality Control), ININ 4040 (Facility Layout Design), and ININ 4079 (Design Project). In January 2000 a minor revision was approved where the course ININ 4011 (Probability Theory for Engineers) was substituted by course ININ 4010 (Probability and Statistics for Engineers) and course ININ 4012 (Statistics for Engineers) was substituted by course ININ 4020 (Applied Industrial Statistics). In February 2003 a second minor revision was approved where the course MATE 4009 (Differential Equations) was substituted by ININ 4145 (Differential Equations and Lineal Algebra). Currently, the department is working in a major curricular revision. Details are presented in Criterion 4, Continuous Improvement. Effective in the spring semester of academic year 2007-2008, as part of the process of continuous improvement, a laboratory was added to ININ 4010 (Probability and Statistics for Engineers). This was done to improve the course passing rate. Details are presented in Criterion 4, Continuous Improvement. In 1982-83 the graduate program was established with a Master in Engineering (ME). Currently, the program offers three options: Management Systems, Quality Control, and Manufacturing Systems. During academic year 1996-1997 the University approved the graduate program of Master of Science in Industrial Engineering with the options of thesis and no thesis. The new Masters options have been available since the fall of 1998.
  • 5.
    5 3. Options The IndustrialEngineering Department offers a program leading to a Bachelor of Science degree in Industrial Engineering. It is a five-year program which prepares professionals for the practice of Industrial Engineering in Puerto Rico and elsewhere. Graduates from the Industrial Engineering program are prepared to work in manufacturing, service and governmental organizations. Employers of some of our industrial engineering graduates include: • Manufacturing industries such as pharmaceuticals, textiles, food processing, electronics, clothing and shoes, health and hospital related products. • Services industries such as: banks, hospitals, supermarket chains, furniture chains, communications, managerial consultants, system developers, public utilities, and cooperatives. The program also offers students the option of completing courses towards a Certificate in Project Management. The certificate requires 12 credit hours out of which 9 are from required courses and 3 are from an elective course. The required courses and a list of electives among which students can choose from are listed in Table B.1. Table B.1 Courses for the Certificate in Project Management Required Courses: Course Credit Hours Description ADMI 4085 3 Fundamentals of Project Management INGE 4008 3 Interdisciplinary Approaches to Project Management ININ 5575 or ININ 4018 3 Sequencing and Scheduling of Resources or Digital Computer Simulation Elective Course: ININ 5505 3 Total Quality Management ININ 4018 3 Digital Computer Simulation ININ 4035 3 Human Resource Planning ADMI 3155 3 Creativity and Entrepreneurial Innovation ADMI 3315 3 Fundamentals of E-commerce ADMI 3100 3 New Business Development GERH 4027 3 Leadership in Organizations 4. Organizational Structure The College of Engineering (CoE) is the largest educational unit at UPRM. The CoE is directed by the Dean of Engineering. The organizational structure of the College of Engineering is presented in Figure B.1. The Office of the Dean coordinates the operations within the CoE. The Dean is aided in this task by:
  • 6.
    6 • The AssociateDean for Academic Affairs in charge of the academic issues. • The Assistant Dean for Administrative Affairs in charge of the budget issues. • The Associate Dean for Research in charge of overseeing all research activities which occur in the different engineering departments. • The System for the Evaluation of Education (SEED) Office assists the faculty, staff and students in the design and implementation of program and student learning outcomes, and their assessment strategies. • The Cooperative (COOP) Education Office reporting to the Associate Dean of Academic Affairs in charge of managing the COOP Education Program. As explained in the undergraduate catalog, the Cooperative Education Program complements college studies with on-the-job experience alternating study and work periods. Student participation in the program is voluntary; however, interested students are carefully screened by the Cooperative Education Office of the College of Engineering. Work-study periods are scheduled for each student to provide a multitude of learning opportunities available in business, industry, and public agencies which become an integral part of a more comprehensive career-oriented college education. The Office of Continuous Improvement and Assessment (OMCA for its abbreviation in Spanish) was created in September 8, 2005 as certified in Certification number 05-06-091 of the Administrative Board to support the different academic units within UPRM in their processes for assessment and continuous improvement. The CoE has six academic departments: (1) Industrial Engineering, (2) Mechanical Engineering, (3) Electrical and Computer Engineering, (4) Civil Engineering, (5) Chemical Engineering, and (6) Materials and Engineering Sciences. The administrative personnel of the Industrial Engineering Department consists of a Department Head, an Associate Department Head, an Academic Advisor, three administrative assistants, and two computer technicians.
  • 7.
    7 Figure B.1 OrganizationalStructure Dean of Engineering Associate Dean Administrative Affairs SEED Office Associate Dean Academic Affairs Associate Dean Research Cooperative Education Program UPRM Chancellor Civil Engineering Mechanical Engineering Electrical Engineering Industrial EngineeringComputer Engineering Chemical Engineering OMCADean of Engineering Associate Dean Administrative Affairs SEED Office Associate Dean Academic Affairs Associate Dean Research Cooperative Education Program UPRM Chancellor Civil Engineering Mechanical Engineering Electrical Engineering Industrial EngineeringComputer Engineering Chemical Engineering OMCA
  • 8.
    8 5. Program DeliveryModes The Bachelor of Science in Industrial Engineering program is designed for full-time day students. It takes ten semesters (five years) for completion. The program requires a total of 175 credits, so the students have to take an average of 17.5 credits per semester. All of our courses are offered on-campus. However, some of our courses require projects which are carried out in manufacturing or service companies. Therefore, as designed, the curriculum gives students the opportunity to leave the campus and address real world problems. Also, students can register in ININ 4995, Engineering Practice for COOP students, for six credit hours, and ININ 4046, Industrial Engineering Practice for 3 credit hours. This offers students additional opportunities to gain experience prior to graduation. 6. Concerns from the Previous Evaluation and Actions Taken No deficiencies were noted in the 2002 accreditation visit. However, there were a few areas of concern. The following observations were made in the ABET final statement about the Industrial Engineering Department: A. Criterion 2. Program Educational Objectives. “There is a concern that the effectiveness of the metrics in determining achievement of the objectives is unclear. The faculty indicates that the metrics are in transition due to a recent change in objectives and that a clearer understanding of metric effectiveness will emerge.” A committee was formed to redesign the questionnaires sent to alumni, employers and graduating students. Both, the questions and the scales were changed. Only on the employers questionnaire respondents are asked to rate not only the alumni’s level of performance, but also the level of importance of each skill. The metric chosen for the evaluation of performance on each educational objective was the percentage of responses on “strongly disagree” and “disagree”. We decided to analyze results using scatter diagrams. Our goal was based on the level of importance given by employers to each educational objective assessed. On those rated 100% of the times as “very important” or “extremely important” the goal was set to a maximum of 10% responses given as “weak” or “very weak”. On those educational objectives never rated as “very important” or “extremely important” the goal was set to a maximum of 20% responses as “weak” or “very weak”. An example is presented in Figure B.2.
  • 9.
    9 Figure B.2: Scatterdiagram on responses from alumni Those educational objectives with results falling to the right of the goal line represent the areas of opportunity for improvement. B. Criterion 5. Faculty and Criterion 7. Institutional Support and Financial Resources. “The industrial engineering program employs nine part-time instructors, as well as two non-tenure-track full-time instructors and a visiting professor to meet its instructional needs. These temporary faculty members are currently teaching approximately 40% of the required industrial engineering undergraduate courses. Although there is a long history of funds being allocated to support these temporary faculty positions, there is a concern that the lack of permanent funding makes it difficult to ensure “…the continued professional development of a well-qualified faculty.” The trend in the number of faculty members is presented in Table B.2. It shows the number of tenured or tenure track professors, visiting professors and temporary faculty members for the past five academic years. The table includes two professors from the College of Business Administration who, for many years, on a regular basis have additional compensations to teach ININ 4029 and ININ 4035. Our students are required to take only one of those two courses. The table includes also one professor with a joint appointment between the College of Business Administration and the Industrial Engineering Department. In academic year 2002-2003 we had 13 tenured and non tenure-track professors. At the end of academic year 2002-2003 Dr. Merbil González retired. For academic year 2003-2004 Dr. Randy Martens was hired as a tenure-track professor, for a total of 12 tenured and one tenure-track. In academic year 2004-2005 Dr. José R. Delíz retired and Mercedes Ferrer was hired as a tenure-track professor, for a total of 11 tenured Weakness Level vs Importance EO Alumni 0% 10% 20% 30% 40% 50% 60% 70% 80% 90% 100% 0% 5% 10% 15% 20% 25% 30% 35% 40% 45% 50% % W & VW %Important&ExtremelyImportant 1c 5 1a 1b 23 1d 1e, 4
  • 10.
    10 and two tenure-track.In academic year 2005-2006 Dr. Jack Allison returned from a leave of absence, Dr. Randy Martens was no longer in the department and Dr. Ahad Alí and Dr. Alexandra Medina were hired as tenure-track professors. At this time the department had 12 tenured and 3 tenure-track. In academic year 2006-2007 Dr. Hector Carlo and Dr. Cristina Pomales, who were on license, completed their Ph.D. degrees and joined the faculty as tenure-track professors. By then the department had 12 tenured and 5 tenure-track professors. The number of tenure-track professors has been increasing and the number of temporary professors has decreased from 8 in academic year 2002-2003 to 2 in academic year 2006-2007. We also have 3 professors on license working towards their Ph.D. degrees. The number of core course sections taught by temporary faculty members has decreased significantly from 26 in 2002 to 5 in 2006. This contrasts significantly with the scenario found during the last accreditation visit where the evaluator found that 40% of the undergraduate core courses were being taught by temporary faculty members. As the numbers show there has been a significant change in the number of core courses being taught by temporary faculty. This will improve even further as the professors in leave of absence complete their Ph.D. degrees.
  • 11.
    11 Table B.2 Trendin the Number of Faculty Members Academic Year Period (S1,S2,V1,V2) Total No. of Sections T TT No. Sections No. Prof No. Sec. Core Courses No. Sec. Electives Service Course No. Prof No. Sec. Core Courses No. Sec. Electives Service Course No. Prof No. Sec. Core/Elective Courses No. Prof No. Sec. Core Courses No. Sec. Electives 2002-2003 S1 53 S2 57 V1 13 V2 5 TOTAL 128 2003-2004 S1 50 S2 46 V1 14 V2 0 TOTAL 110 2004-2005 S1 43 S2 44 V1 15 V2 0 TOTAL 102 2005-2006 S1 47 S2 48 V1 13 V2 0 TOTAL 108 2006-2007 S1 46 S2 53 V1 16 V2 0 TOTAL 115 Total: 14 82 20 4 Percentage of Total Core Courses: 3.28% 19.20% 4.68% 0.94% No. T o TT 12 13 12 11 12 285 1 69 2 3 83 5 0 2 71 93 4 2 3 2 2 2 5 20 6 2 26 2 27 3 16 2 8 1 8 5 0 # Additional Compensation# Visiting # Temporary 3 4 7 5 0 2 1 1 1 42 2 21 5 0 0 0 0 0 0 # Joint Appointment 0 0 0 1 3 04 11 04 6 0 0 2 0 0 7 3 4
  • 12.
    12 C. Criterion 7.Institutional Support and Financial Resources. “The industrial engineering program uses an academic advisor for curricular advising. When the long-time advisor retired almost a year ago, the academic advisor position was frozen and permission to replace the advisor has not been given. A recently hired temporary advisor is being funded with a special allocation, but the future of this allocation is uncertain and there is a concern that advising effectiveness may be affected”. In March 2004 Griselys Rosado was hired to occupy the position of academic advisor and after an approbatory period of 8 months she became permanent. Her interaction with students has been highly successful. She has helped in the improvement of the professional advising process, and with her help many new advising activities have been implemented. Some examples are: (1) Academic and Professional Orientation on IE elective courses and IE Sub-Specialization Certificates, given one week prior to registration week, (2) orientation on opportunities for graduate studies, given to graduating students each year during the last week of august and January, (3) orientation on free elective courses given by Dr. Agustín Rullán few weeks prior to registration, and (4) an orientation day given by faculty members at the Industrial Engineering study room one week prior to registration. “The industrial engineering program has received approval to search for three additional tenure-track faculty members. There is a concern that low salaries may have a negative impact on the ability to attract new research-oriented faculty members”. In January 2006 Dr. Alexandra Medina-Borja was hired as a tenure-track faculty member. Another professor was hired; however, at the end of academic year 2006- 2007 he had to leave for personal reasons. Dr. Cristina Pomales completed her PhD degree and became a tenure-track member in July 2006. Dr. Hector Carlo started in July 2006 as an instructor in tenure-track and in October, once he completed his PhD degree, he became an assistant professor. All of them are research-oriented faculty members. In addition, three more were hired and sent on leave of absence to study for their PhD degrees. The numbers show that the Industrial Engineering Department has been successful in hiring new research-oriented faculty members. “Although the laboratories are adequate, the stability of funding for laboratory and infrastructure support is uncertain. Several years ago, funding had been approved for construction of additional space for industrial engineering, but the funding is no longer on the priority list for the institution. Faculty members feel that additional space is needed for laboratories and faculty offices. There is a concern that space problems can impact the quality of the program in the future”. In relation to the space problems, no plans have been made to increase space availability for classrooms or laboratories. However, the College of Business
  • 13.
    13 Administration has anew building and the old building (Efrain Sanchez Hidalgo) which is located across the Industrial Engineering building will be used mainly for faculty offices. Plans are being made to assign a number of offices for the Industrial Engineering faculty. Also, efforts are being made to optimize the use of the current space available. Two walls in room 114 were moved to make more space for the Quality Laboratory. The computers in the Quality Laboratory were moved to room II-114. This room was equipped with new workstations and is being used as a laboratory for quality control, work measurement and human factors. It is also being used as a classroom. Funds were also approved to install in room II-114 the equipment needed to have video conferences at a cost of $50,000. This was completed in May 2007. Table B.3 shows the funding for laboratory and infrastructure assigned to the Industrial Engineering Department for the last 5 academic years. From the technology funds generated by an increase in tuition for academic year 2005-2006, a new 100MBps network was installed in the first floor and second floor to improve the communication infrastructure at a cost of $32,000. The technology funds for academic year 2006-2007 ($19,100) were assigned to the purchase of a new server. Table B.3 History of Funding for Laboratory and Infrastructure for the past 5 years Account Code Academic Year Description Amount 5011 2002-2003 ABET $53,315.00 5011 2003-2004 ABET $27,184.54 5011 2004-2005 ABET $50,000.00 5000 2005-2006 Technology $34,200.00 5000 2006-2007 Technology $19,100.00 5011 2007-2008 ABET $506,800.00 The Industrial Engineering Computer Center was equipped with new personal computers. Changes were completed by March 2004. With the funding approved for 2007-2008 all the laboratories will receive new equipment. The lists of proposed equipment are presented in the section devoted to Criterion 8. Classrooms were equipped with air conditioning units to address noise and temperature concerns and with data displays and computers. These were ready for the fall 2004 semester. New computers will be bought with the funds approved in 2007. In collaboration with industry partners the installation of the UPRM Model Factory was completed. The laboratory includes an automated Surface Mount Technology (SMT) assembly line and a machine shop. Currently, printed circuit boards used for medical devices are being assembled and the factory runs as an enterprise with faculty and students.
  • 14.
    14 CRITERION 1. STUDENTS TheIndustrial Engineering Department has policies and procedures established to evaluate, advice, and monitor students to assure their success in meeting program objectives and their quality and performance. These are described next. 1.1 Student Admission High school students are evaluated for admission based on their grade point average and their scores on the SAT exam. Based on those two criteria a General Admission Index is computed, with each criterion having a weight of 50%. The Department of Industrial Engineering establishes its minimum acceptable General Admission Index for freshmen students based on resources capacity. A history of admissions for the past five years is shown in Table 1.1. Table 1.1 Historiy of Admissions Standards for Freshmen Admissions for Past Five Years Academic Year Admission Index College Board (SAT) Number of New Students EnrolledMIN. AVG. 2003-2004 325 968 1270.32 112 2004-2005 325 968 1268.26 110 2005-2006 320 959 1266.75 106 2006-2007 320 959 1267.87 103 2007-2008 318 994 1256.00 105 1.2 Evaluating Student Performance Once in the program, students are evaluated mainly through exams, assignments, oral presentations, projects, laboratory exercises, and written reports. These are designed to measure the students’ level of achievement of course objectives. These course objectives are in turn related to the program educational objectives, program outcomes and ABET (a) to (k) learning outcomes. Therefore, students’ performance in the courses is a reflection of the level of achievement of program objectives. Professors decide the weight that every evaluation tool will have on the final grade. All departmental courses must be passed with at least a C grade. For other courses the minimum passing grade is D. Students must have a general and major GPA of 2.0/4.0 or above to graduate. There are three major processes to monitor students’ progress across the curriculum: (1) monitoring of progress and performance by the Registrar’s Office, (2) student self- monitoring, and (3) monitoring by the department’s academic advisor. The procedure for monitoring if student’s progress across the curriculum meets minimum requirements is described in the Senate Certification No. 05-32. At the end of each academic year the Registrar analyzes the grade point average, cumulative percentage of credits approved, and the number of years in the program. This is done for all students at
  • 15.
    15 the university, includingfreshmen. The purpose of this specific assessment is to identify students whose performance is below minimum requirements, which are at risk of being put on probation. Once these are identified, the information is sent to the Associate Dean of Academic Affairs. A document including a listing of the students is sent by the Associate Dean of Academic Affairs to the Dean of the College of Engineering (or the corresponding college) with copies to the Dean of Students and the Chancellor. In our case, the Dean of the College of Engineering sends the information to Department Heads. The Department Head in turn meets with the academic advisor who contacts all students in the list for individual advising. As mentioned previously, students can monitor themselves. There is a computer-based registration system programmed with the curricular requirements of each academic program including built-in checks for course requisites. Currently, students access this system through the internet. At the time of registration, the system allows the students to register only in courses for which the requisites have been satisfied and which are in their course curriculum. Through the system, students can monitor how they have been progressing through the required courses for their degree. There is an Academic Advisor within the formal departmental administrative structure. This official monitors student progress, certifies that the program requirements are being met, handles exceptions under the direct supervision of the Director, and makes sure that the administrative procedures and university regulations are followed. The department has prepared an electronic spreadsheet to monitor progress of individual students throughout the curriculum. A student can come when desired to the academic advisor or the department head for an evaluation of his progress. It is important to point out that there is a final check that culminates the monitoring of the students before graduation, where the Academic Advisor or the Director, along with the Registrar certify that the graduating student has completed all the requirements. Several publications help the students to monitor themselves and plan their progress through the curriculum. Some examples include the Undergraduate Bulletin of Information (Catalog) published by the Academic Affairs Office, and several brochures, flyers, made accessible and maintained by the Industrial Engineering Department. Publications from the IE Department include: Academic Regulations Pamphlet for IE students, Official List of Approved Socio-humanistic Courses, flyer with procedures for transfer to the IE program, flyer with IE Curriculum, IE program brochure, and the IE Department web page (http://ininweb.uprm.edu). 1.3 Advising Two types of advising are currently provided formally to students: academic advising, and professional advising. Academic advising is provided to the student mostly through the department’s Academic Advisor under the supervision of the Department Head. Professional advising is provided by the department’s faculty. Academic advising is mostly seen as an administrative issue. Students are guided through
  • 16.
    16 their curriculum complyingwith all the requirements and university regulations in a reasonable amount of time. The basic academic advice includes the recommended course load, sequence, and the available elective courses. Academic advising starts as soon as students enter the program as freshmen. Every year, usually during the last week of July, orientation sessions are held for entering freshman students. There they are given basic information regarding their curriculum and course sequences, university regulations, and administrative procedures. After that, and throughout the student’s academic career, the office of the Department’s Academic Advisor is available for students to just walk in or make an appointment for obtaining individual advice. At the request of the student, the Academic Advisor evaluates the progress made toward the degree and gives the students advice as to how to best handle deviations from the recommended course load or sequence. There is always a one week period before registration dedicated to academic advising. It is not required for the Academic Advisor to be an Industrial Engineer. On the other hand, professional advising is seen as a career planning issue. It is considered that this type of advice is best given by an Industrial Engineer. This is why this matter is handled by the department’s faculty. Professors make available their regular office hours for students to walk in and request professional advice. Students are provided help dealing with issues related to possible career paths and professional interests within the Industrial Engineering Profession. This way, students get advice as to their choices of professional and free electives, professional experiences, projects, and so on. Prior to academic year 2005-2006 the process for professional advising was informal. A list with faculty names, office hours, extension numbers and areas of expertise was available to students to facilitate visiting professors for professional advice. This system was not successful and in the fall semester of academic year 2005 – 2006 a formal process was designed to invite students to come for advice. All Industrial Engineering students, including freshmen, were distributed evenly among professors based on their last name. A poster was designed and posted in several places motivating students to visit their professors. An application was designed through the university web page to facilitate accessing students. The application is accessed through www.uprm.edu > mi uprm.edu > login > Mi Portal Colegial > My Programs > Consejería Académica > Estudiantes. The last screen shows the last four digits of the student’s number. Through this screen professors can send e-mails to all students at once. Still students were not coming for professional advice. Therefore, in academic year 2006-2007 it was decided to have a professional advice day a week prior to registration with faculty members available at the department’s study room. Brochures with information regarding electives and specialization certificates were available as well as a logbook signed by attending students. This activity was a success and is carried out on a semester basis. Students can access information on academic advising, counseling and orientation through the Industrial Engineering web page. This information is accessed through http:ininveb.uprm.edu > Services > Students > Orientation and Counseling or http://ininweb.uprm.edu/orientation.asp.
  • 17.
    17 Other professional advisingactivities going on are: 1. “Academic and Professional Orientation on IE elective courses and IE Sub- Specialization Certificates” given one week prior to registration week. 2. “Orientation on Opportunities for Graduate Studies” given to graduating students each year during the last week of August and January. 3. “Orientation on Free Electives” given one week prior to registration. 4. Individual orientation with the Department Head or the Associate Department Head. Professors sometimes also serve as professional advisors on students’ industry projects. In this case, students can decide which professor to visit by means of a published list of specialty areas of professors and the office hours available for academic advising. The list provides the e-mail addresses, telephone extension, office location and hours of every faculty member of the Industrial Engineering Department. 1.4 Transfer Students Students from other academic departments or other academic institutions may apply for transfer to the Industrial Engineering program following well established procedures. A student requesting transfer from any program at UPRM is handled as an internal transfer. The procedure used to handle internal transfers is illustrated in Figure 1.1. The University of Puerto Rico has many campuses around the island. With the campuses located at Bayamón, Ponce, Arecibo, Carolina and Humacao the Mayagüez campus has an Articulate Program Agreement for the Industrial Engineering program. Students can take the basic courses at those campuses and then transfer to the Mayagüez campus. They submit the admission application at their respective campus and those are sent to and evaluated by the Admission Office at the Mayagüez Campus. Once they complete the requirements established in the Articulate Program Agreement, they can transfer to Mayagüez. Their transfer application is then evaluated as an internal transfer.
  • 18.
    18 Figure 1.1 Procedureand Regulations for Internal Transfers to IE Department Students from other institutions wanting to transfer to the UPRM Industrial Engineering program are handled as external transfers. These can be classified into three categories: (1) students transferring from any college-level accredited institution outside the University of Puerto Rico, (2) students transferring from an Associate Degree in Technology program from an institution outside the University of Puerto Rico, and (3) non-engineering students transferring from other units of the University of Puerto Rico. • The Associate Dean of Academic Affairs for the College of Engineering or representative reserves the right to interview any person interested in taking engineering courses and will have the final decision on the transfer. • The courses approved through advanced placement will not be considered in the application of these guidelines. • The Faculty of Engineering reserves the right to limit transfers based on space limits of the different academic programs. • The student should have approved the credit hours required by the Industrial Engineering Department at the moment of submitting his/her transfer request. • The student will be able to transfer at most twice among programs within the UPRM campus. Admission Index = that required at ININ for the year he/she was accepted? 48 or more credits approved? GENERAL OPTIONS Have approved at least 80% of all attempted credits hours. At least 3.0 GPA in Math, Chemistry, Physics and Engineering Science Courses. Have approved 9 credits among the following or equivalent: Mate 3171 – 3172, Mate 3031, Quim 3131,3132, 3133, 3134 Grade Point Average (GPA): 3.00 Mínimo 24 créditos aprobados Have approved at least 80% of all attempted credits hours. At least 3.0 GPA in Math, Chemistry, Physics and Engineering Science Courses. Have approved 9 credits among the following or equivalent: Mate 3171 – 3172, Mate 3031, Quim 3131,3132, 3133, 3134 Grade Point Average (GPA): 3.00 Mínimo 24 créditos aprobados NO YES NO Have approved at least 80% of all attempted credits hours. Have a minimum GPA of 2.90 in Math., Physics., Chem. and Eng. Science courses. Should have approved the following or equivalent courses: Mate 3171 – 3172, Mate 3031, Quim 3131, Quim 3133. Grade Point Average (GPA): 2.90 Have approved at least 80% of all attempted credits hours. Have a minimum GPA of 2.90 in Math., Physics., Chem. and Eng. Science courses. Should have approved the following or equivalent courses: Mate 3171 – 3172, Mate 3031, Quim 3131, Quim 3133. Grade Point Average (GPA): 2.90 Have approved at least 80% of all attempted credits hours. Have a minimum GPA of 2.70 in Math., Physics., Chem. and Eng. Science courses. Should have approved the following or equivalent courses: Mate 3171 – 3172, Mate 3031,3032. Quim 3131,3132, 3133, 3134 and Fisi 3171-Fisi 3173 Grade Point Average (GPA): 2.70 Have approved at least 80% of all attempted credits hours. Have a minimum GPA of 2.70 in Math., Physics., Chem. and Eng. Science courses. Should have approved the following or equivalent courses: Mate 3171 – 3172, Mate 3031,3032. Quim 3131,3132, 3133, 3134 and Fisi 3171-Fisi 3173 Grade Point Average (GPA): 2.70 Have approved at least 75% of all attempted credits hours. Have a minimum GPA of 2.50 in Math., Physics., Chem. and Eng. Science courses. Should have approved the following or equivalent courses: Mate 3031,3032,3063, Quim 3131,3132, 3133, 3134, Fisi 3171,3172,3173,3174 InGe 3011,3016,4001 Grade Point Average (GPA): 2.00 Minimum of 64 credits approved Have approved at least 75% of all attempted credits hours. Have a minimum GPA of 2.50 in Math., Physics., Chem. and Eng. Science courses. Should have approved the following or equivalent courses: Mate 3031,3032,3063, Quim 3131,3132, 3133, 3134, Fisi 3171,3172,3173,3174 InGe 3011,3016,4001 Grade Point Average (GPA): 2.00 Minimum of 64 credits approved YES Option 1 Option 2 Option 3 Grade Point Average (GPA): 2.75 Maximum of 23 credits Approved Have approved at least 80% of all attempted credits hours.
  • 19.
    19 The guidelines usedfor external transfers are as follows: Student Category Guidelines From any college-level accredited institution outside the University of Puerto Rico system. • Be free of any disciplinary action at the previous institution. • Have completed at least 48 credit hours with a minimum GPA of 3.0 (on a scale of 1 to 4). • At least 3.0 GPA in Math, Chemistry, Physics and Engineering Science courses. • Have approved Mate 3171-3172, Mate 3031 and Quim 3131, Quim 3133. • Have approved at least 80% of all attempted credit hours. From an Associate Degree in Technology program of an institution outside of the University of Puerto Rico system. • Be free of any disciplinary action at the previous institution. • Have graduated with a minimum GPA of 3.5 (on a scale of 1 to 4). • Have approved at least 80% of all attempted credit hours. Non-engineering students from other units of the University of Puerto Rico. • Have completed at least 48 credit hours with a minimum GPA of 3.0 (on a scale of 1 to 4). • At least 3.0 GPA in Math, Chemistry, Physics and Engineering Science courses. • Have approved Mate 3171-3172, Mate 3031, Quim 3131 and Quim 3133. • Have approved at least 80% of all attempted credit hours. Other administrative details, due dates, fees, and so on, are described in the undergraduate catalog. A summary of transferred students for the past five academic years is presented in Table 1.2. For external transfers there is not an easy way to distinguish whether these students came from an engineering articulated program or other programs within the university with the articulated agreement.
  • 20.
    20 Table 1.2 TransferStudents for Past Five Academic Years Academic Year External Transfers Internal Transfers 2003-2004 22 11 2004-2005 23 14 2005-2006 13 21 2006-2007 14 22 2007-2008 12 2147 UPRM reserves the right to validate credit for courses taken elsewhere. The current procedure requires the approval of the Department Head and certification of equivalency from the department that offers the course at UPRM. The standard practice is to validate credit for a course taken elsewhere if the content of the course is equivalent to at least 80% of that of a course in the UPRM curriculum. Only courses with a grade of C or better can be considered for credit transfer. For engineering courses, the institution where the course was taken must be accredited by ABET. The credit transfer procedure is facilitated for some courses taken in other campuses of the UPR system. For those, there is a list of courses that the academic computer system automatically recognizes as equivalent. The transfer of credits will occur in two particular situations; current students wanting to take courses at other institutions, for example, as part of an exchange program, or transfer students wanting to transfer credit for courses taken at their original institution. A student seeking to take courses in other institutions must obtain authorization from the department that offers the course (certifying that the course in that institution is equivalent). Then, this has to be authorized by the director of the department where the student is registered, who by doing so certifies that the desired course is in the students’ required curriculum. Finally, the Associate Dean of Engineering for Academic Affairs and the Registrar must approve this petition in order for it to be valid. Completing the form called “Autorización para Tomar Cursos en Otras Instituciones” carries out all this procedure. Transfer students have to go through a similar procedure for the courses taken in the institution of origin that they want validated as equivalent. This is done by filling out form OR-F6-R “Equivalencia de Cursos.” Evidence will be submitted upon request showing that the processes for course validation and student transfer are working. These will include, for example, the undergraduate catalog, bulletins, forms and brochures.
  • 21.
    21 1.5 Graduation Requirements1 Alldepartmental courses must be passed with at least a C grade. For other courses the minimum passing grade is D. Students must have a general and major GPA of 2.0/4.0 or above to graduate. The University of Puerto Rico, Mayagüez Campus, reserves the right to make changes in the different curricula and degree requirements whenever, in its judgment, these are considered beneficial to the institution. As a rule, a student is entitled to graduate under the officially established requirements at the time of his or her entrance to the institution and should consult his academic department to obtain a copy of its specific requirements upon enrollment. Both a student who fails to fulfill the graduation requirements within the time period specified in the corresponding curriculum and a student who re-registers after a period of absence from the university are governed by the requirements specific to their graduating class. To receive a degree, a student must satisfy the following conditions: (a) Pass the prescribed courses with a 2.00 minimum GPA. (b) Satisfy the following time-limit requirements for degree-completion: Normal Time Required for Completion of Programs Maximum Time Allowed 4 years 8 years 5 years 10 years After this period, the University reserves the right to require that a student repeats all courses which, in the opinion of the respective Dean, need review. In all such cases, the student must obtain the Dean's written authorization in duplicate form as well as a list of the courses to be repeated. Copies of this authorization must be submitted to the director of the respective department and to the registrar. (c) Satisfy all financial obligations to the University. (d) File an application for graduation, in the Registrar's Office no later than the date specified in the Academic Calendar approved by the Administrative Board. (e) Receive faculty recommendation for the degree. (f) Attend Commencement Exercises, unless excused by the Registrar. UPRM celebrates commencement exercises once during the academic year at the end of the second semester. Students who meet their course requirements for the degree at the end of the summer session or at the end of the first semester may apply to the Registrar's Office for a certificate indicating that they have completed their studies. As mentioned earlier, there is an Academic Advisor within the formal departmental administrative structure. This official monitors student progress, certifies that the program requirements are being met, handles exceptions under the direct supervision of the Director, and makes sure that the administrative procedures and university regulations 1 Undergraduate Catalog
  • 22.
    22 are followed. Thereis a final check that culminates the monitoring of the students before graduation, where the Academic Advisor or the Director, along with the Registrar certifies that the graduating student has completed all the requirements. 1.6 Enrollment and Graduation Trends The enrollment and graduation trends of the Industrial Engineering Program for the past five academic years are presented in Table 1.3. The number of full-time students has been decreasing every year, but increased for academic year 2006-2007. The number of graduates has been steadily decreasing. Table 1.3 Enrollment Trends for Past Five Academic Years Category Semester Academic Year 2002-2003 2003-2004 2004-2005 2005-2006 2006-2007 Full-time Students Fall 572 563 546 529 545 Spring 537 507 485 492 516 Part-time Students Fall 71 56 61 52 46 Spring 43 49 43 48 46 Student FTE1 Fall 611.25 591.25 573.42 555.67 571.67 Spring 560.83 529.61 508.25 517.67 542.33 Graduates 87 83 77 62 64 1 FTE = Full-Time Equivalent Graduates were contacted by e-mail to learn on their employment and licensure status. Data from the first 25 graduates to answer are presented in Table 1.4. Out of those; three (12%) were unemployed, six (24%) are working out of Puerto Rico, 8 (32%) passed the FE Exam, and 4 (16%) passed the PE exam.
  • 23.
    23 Table 1-4. ProgramGraduates Numerical Identifier Admission Year Graduation Year Licenced Job Title Company 1 2000 2008 no N/A N/A 2 2000 2008 no Supply Chain Planner Neutrogena Corporation Johnson & Johnson, LA, California 3 2002 2008 no Master Student IE Department at UPRM 4 2002 2008 no Master Student MBA at UPRM 5 2000 2008 FE Operation Management Trainee Nestle USA, IL 6 2001 2008 no Process Engineer Lilly Del Caribe, Carolina PR 7 2001 2008 no Quality Engineer I Fenwal International, San Germán PR 8 1995 2008 no N/A N/A 9 2002 2008 FE & PE Engineer 1 Boston Scientific, Dorado PR 10 2001 2008 no Quality Enginer Lifescan, Cabo Rojo PR 11 1999 2008 no Pipe Designer Fluor Enterprises, Houston TX 12 2001 2008 no Engineer Deisgner Fluor Enterprises, Houston TX 13 2002 2008 FE & PE N/A N/A 14 2001 2007 no Technical Services Fenwal International, San Germán PR 15 2001 2007 no Industrial Engineer Level 1 Boeing Co., Everett WA 16 2000 2007 FE Engineer and Master Student Rovira Buiscuits, and Master at Universidad Politécnica. 17 2000 2007 FE Manufacturing Assurance Supervisor McNeil Healthcare LLC, Las Piedras PR 18 2001 2007 FE & PE Manufacturing Supervisor McNeil Healthcare LLC, Las Piedras PR 19 1999 2007 no Quality Engineer Eaton Electrical Cutler Hammer, Cabo Rojo PR 20 2000 2007 no Total Quality Manager Government of PR 21 2000 2007 no Analyst (Supply Chain Solutions Service Line) Accenture 22 2000 2007 FE & PE Production Supervisor Wyeth Consumer Healthcare, PR 23 2002 2007 FE Consulting Analyst Accenture, LA 24 2001 2007 no Warehouse Manager Walmart, PR 25 1998 2007 no Productivity Engineer PepsiCo Foods Caribbean
  • 24.
    24 CRITERION 2. PROGRAMEDUCATIONAL OBJECTIVES The Industrial Engineering program prepares professionals in Industrial Engineering with the capacity to apply their knowledge, skills, attitudes, and the most recent technological developments to the solution of problems in our society. The profile of the IE graduate states the following: Graduates from the Industrial Engineering program are instrumental in planning, designing, implementing and evaluating products, services, and systems which integrate people, materials, equipment, and information for the progress and improvement of the quality of life of humankind. They insure that these products, services, or systems can be provided economically with the required level of quality necessary for satisfying society’s needs. The Industrial Engineer draws upon knowledge and skills mostly from the areas of mathematics and the physical, social, physiological and computer sciences, together with principles and methods of engineering analysis and design. Within that framework, with input from its significant constituencies, the Industrial Engineering Department has established a set of Program Educational Objectives. It is understood that Program Educational Objectives are broad statements that describe the career and professional accomplishments that the program is preparing graduates to achieve a few years (in our case three years) after graduation. The major constituents in the identification, assessment and evaluation of educational objectives are the employers, alumni, and faculty. The faculty designs and implements the curriculum. The student’s professional careers are shaped fundamentally by the educational experiences provided by the program. The professional success of the alumni, to a great extent, is caused by the effectiveness of the education, values, and attitudes instilled by the curriculum they were subjected to. The attainment of the business objectives of employers, in turn, is significantly affected by the quality of the graduates they hire from our program. 2.1 Industrial Engineering Program Educational Objectives The Program Educational Objectives of the Industrial Engineering undergraduate program are the following2 : 1. Our graduates will demonstrate extensive training and education in the Industrial Engineering areas including: • Design of work facilities and systems • Statistical quality control and improvement systems • Automated computer-based control systems • Manufacturing systems • Economic evaluation 2. Our graduates will require minimal additional training to adjust to professional life and will be ready to tackle real-world problems as soon as they graduate due to a rich 2 Revised in Fall 2007 to comply with the definition of broad statements, to be implemented in January 2009.
  • 25.
    25 industrial experience gainedthrough participation in: • Students projects in industry • Internships and cooperative education (COOP) • Other interaction with professional and industrial organizations. 3. Our graduates will function effectively in a setting with ethical, social, and environmental sensibilities, be able to communicate effectively, and become leaders in industry. 4. Our graduates will have the ability to work in multi-disciplinary teams. 5. Our graduates will have an understanding of the need to continue to develop entrepreneurial skills. With these educational objectives as a guide, the Industrial Engineering Program at the UPRM has been designed to provide students with a well-balanced education stressing classical Industrial Engineering design complemented with additional sophisticated analytical techniques. A strong emphasis is placed upon the fundamentals of the profession, laboratory experiences, real life problem solving, and the use of the computer as an engineering tool. Graduates of the program are prepared to enter the profession upon leaving college, and the most talented are encouraged to pursue graduate studies either in Industrial Engineering or a related field. These educational objectives are published at: 1. Academic Catalog: http://www.uprm.edu/Catalog 2. Industrial Engineering web page: http://ininweb.uprm.edu/uprogram.asp#po 3. IE Plan for the Assessment of Student Learning: http://www.uprm.edu/omca/assessment_plans/Academic/engineering.php 4. Posters at classrooms, laboratories, department office and IE’s study room. 2.2 Alignment of Program Educational Objectives with the Mission Statements The educational objectives of the Industrial Engineering Program are consistent with the missions of the UPRM, the College of Engineering, and the Industrial Engineering Department. Table 2.1 summarizes the relationship between the Program Educational Objectives and the mission statements, which are also presented below: Mission Statement of the University of Puerto Rico at Mayagüez (http://www.uprm.edu/rectoria/about.html) 1. To form educated, cultivated citizens capable of critical thinking and professionally prepared in the fields of agricultural sciences, engineering, natural sciences, humanities, arts, and business administration capable of contributing to the educational, cultural, social, technological and economic development of Puerto Rico and of the international community within a democratic and collaborative framework.
  • 26.
    26 2. To promoteresearch and creative endeavors to meet the needs of our local and international society while preserving, transmitting, and advancing knowledge. 3. To provide excellent service that will contribute to the sustainable and balanced development of our society. 4. To share knowledge so that it becomes accessible to all. Mission Statement of the College of Engineering (http://ing.uprm.edu/Mission_Vission.php) “Provide Puerto Rico, our neighbors, and the rest of the world with professionals having a strong education in engineering and related areas, with rich environmental, ethical, cultural, and social sensitivities; with capacity for critical thinking and for becoming leaders in their fields. It is also our mission to conduct research, expand and disseminate knowledge, promote an entrepreneurial spirit, provide service to the community, and pursue the innovation and application of technology for the benefit or our global society, with particular emphasis on Puerto Rico.” Mission of the Industrial Engineering Department (http://ininweb.uprm.edu/missionvision.asp) “Serve society by preparing excellent Industrial Engineering professionals capable of critical thinking through a curriculum that is responsive to current and future needs, and by performing scientific and applied research that expands the local economy, increases the capabilities of the global manufacturing and service sectors, and improves the state of published knowledge of the profession.”
  • 27.
    27 Table 2.1 Relationshipbetween the Program Educational Objectives and the Mission Statements Educational Objective Department Mission Engineering College Mission UPRM Mission Our graduates will demonstrate extensive training and education in the Industrial Engineering areas including: • Design of work facilities and systems. • Statistical quality control and improvement systems. • Automated computer based control systems. • Manufacturing systems. • Economic evaluation. The preparation of excellent Industrial Engineering professionals through a curriculum that is responsive to the current and future needs of Puerto Rico and our hemisphere. Provide Puerto Rico, our neighbors, and the rest of the world with professionals having a strong education in Engineering. The development of professionally prepared citizens in the field of engineering. Our graduates will require minimal additional training to adjust to professional life and will be ready to tackle real-world problems as soon as they graduate due to a rich industrial experience gained through participation in: student projects in industry, internships and cooperative education, and other interactions with professional and industrial organizations. The Industrial Engineering Department has designed a program to give students rich industrial experience and develop their capability of critical thinking. These experiences give them the opportunity to perform scientific as well as applied research. Results from capstone design projects and applied research performed at manufacturing or service companies are frequently implemented which increases the company’s capabilities. The rich industrial experiences designed in the program develop the student’s capability for critical thinking, gives them the opportunity to conduct research and to disseminate knowledge. Through the application of knowledge and technology in students’ projects a service is provided to the manufacturing and service industries which benefit from end results. The curriculum and these rich industrial experiences provide Puerto Rico, our neighbors, and the rest of the community with professionals having a strong education in engineering. The Industrial Engineering curriculum and the experiences designed in the program develop the students’ capability for critical thinking and give them the opportunity to develop the skills and knowledge necessary to contribute to the sustainable and balanced development of our society. Our graduates will function effectively in a setting with ethical, social, and environmental sensibilities, be able to communicate effectively, and become leaders in industry. Excellency is achieved not only through a strong technical background. It requires ethical, social and environmental sensibilities. Society is the main stakeholder and should be served complying with a code of ethics. Service requires leadership and good communication skills. Provide society with professionals in engineering with rich environmental, ethical, cultural, and social sensitivities; with capacity for critical thinking and for becoming leaders in their fields. The development of professionally qualified engineers with the essential attitudes and values of a democratic society. They should be able to contribute in an efficient manner to the cultural, social and economic development of the Puerto Rican and international communities which requires ethical, social and environmental sensibilities.
  • 28.
    28 Educational Objective Department Mission EngineeringCollege Mission UPRM Mission Our graduates will have the ability to work in multi- disciplinary teams. Excellent Industrial Engineering professionals should be able to work with other disciplines to perform scientific and applied research to expand the local economy, increase the capability of the manufacturing and service sectors, and improve the state of published knowledge of the profession. Excellent Industrial Engineering professionals should be able to work with other disciplines to conduct research, expand and disseminate knowledge, and pursue the innovation and application of technology for the benefit of our global society, with particular emphasis on Puerto Rico. Our alumni should have the necessary skills and knowledge to participate effectively in the search of solutions to the problems facing us, to promote the development and transfer of technology. Our graduates will have an understanding of the need to continue to develop entrepreneurial skills. Excellent industrial engineers should instill an entrepreneurial spirit to be able to provide solutions. It is also the mission of the College of Engineering to promote an entrepreneurial spirit. The development of engineers able to contribute to the economic development of the Puerto Rican and international communities. 2.3 Alignment of the Curriculum with the Program Educational Objectives The Industrial Engineering program has been designed with a curriculum and experiences to ensure achievement of the Program Educational Objectives. The relationship between the cores and departmental elective courses and Educational Objectives is presented in Table 2.2. The Industrial Engineering program also includes mathematics, science, engineering and socio-humanistic courses which make a significant contribution to the development or enhancement of the skills needed to achieve the program outcomes, and therefore the educational objectives since these are interrelated. These courses and their relationship to program outcomes is presented in Section 3.0.
  • 29.
    29 Table 2.2 Coreand Elective Industrial Engineering Courses Ensuring Achievement of Program Educational Objectives 4009:WorkMeas. 4010:Prob. 4015:Eng.Ec. 4020:Stat. 4021:Det.OR 4022:Prob.OR 4029:Behavior 4035:HRP 4039:Prod.I 4040:Layout 4057:RealTime 4075:ProdII 4077:WorkDesign 4078:Quality 4079:Design 4085:Accounting 4086:Cost 4016:Safety 4017:Inf.Systems 4018:Simulation 4027:DOE 4046:IEPractice 4050:PrintedCircuitBoard 4810:Conc.Eng. 4995:COOP 4996:SpecialTopics 4998:Undergrad.Research 5505:TQM 5565:Reliability 5595:ServiceProcesses 5575:Scheduling EDUCATIONAL OBJECTIVES 1 Extensive Trainining and education in IE areas inclcuding: a. Design of work facilities and systems. 1 1 1 1 1 1 1 1 1 1 b. Statistical quality control and improvement systems. 1 1 1 1 1 1 1 1 1 1 c. Automated computer based and control systems. 1 1 1 1 d. Manufacturing Systems 1 1 1 1 1 e. Economic Evaluation. 1 1 1 1 1 2 Minimal Training to adjust to professional life and will be ready to tackle real-world problems due to a rich industrial experience gained through participation in student projects in industry, internships and cooperative education (COOP), and other interaction with professional and industrial organizations. 1 1 1 1 1 1 1 1 1 1 1 3 Function effectively in a setting with ethical, social and environmental sensibilities, be able to communicate effectively, and become leaders in industry. 1 1 1 1 1 1 1 1 1 1 1 1 1 4 Abilitiy to work in multi-disciplinary teams. 1 1 1 1 1 1 1 5 Understanding of the need to continue to develop entrepreneurial skills. 1 1 1 1 1 1 1 1 1 1 1 1 ININ Core Courses ININ Elective Courses
  • 30.
    30 2.4 Process toEstablish and Review the Program Educational Objectives The Educational Objectives of the Industrial Engineering Department were established as part of a departmental strategic planning effort with input from the significant constituencies. These were originally formulated by a committee, approved by the department’s faculty, and were discussed and modified through departmental meetings, Industrial Advisory Board meetings, and departmental retreats at which input from all constituencies was considered. From there on the educational objectives are formally revised every five years with inputs from all the constituents. The formal review process is illustrated in Table 2.3. Table 2.3 Process for the review of Program Educational Objectives Action Target Date 1. A committee reviews the Educational Objectives and, if necessary, makes a draft with proposed changes and updates, with input from industry, alumni, faculty, and the students (surveys). Fall Semester 2. Changes and updates are reviewed, discussed and approved in a departmental meeting with representation from faculty and students. Fall Semester 3. Results from departmental meeting are brought to the department’s Industrial Advisory Board, where they are ratified. Fall Semester 4. If significant changes are introduced by the Industrial Advisory Board these are brought to another departmental meeting for faculty approval. Spring Semester 5. The Industrial Engineering Program Educational Objectives are published in the Undergraduate Bulletin of Information, brochures, web page, bulletin boards, and classrooms. End of Spring Semester and beginning of Fall Semester. As planned, the educational objectives were revised at a department faculty retreat, with the participation of members of the Industrial Engineering Advisory Board, held in March 22-23, 2002. At that meeting the educational objectives were reduced from twelve to five. The advisory board recommended reducing the number of indicators used to evaluate and monitor progress. The revision scheduled for the fall semester of academic year 2007-2008 was performed and completed as scheduled. New educational objectives were developed which will be implemented in spring 2009. Even though a formal revision is scheduled to occur every five years, when required the educational objectives can be reviewed at departmental meetings which are held monthly,
  • 31.
    31 department faculty retreatswhich are held every year or meetings with the Industrial Engineering Advisory Board which are held every other year on years ending with odd numbers. 2.5 Process for the Assessment and Evaluation of the Level of Achievement of Educational Objectives The process established for the assessment and evaluation of the level of achievement of the educational objectives (EO’s) has been changed throughout the years. As mentioned earlier, the major constituents on the identification, assessment and evaluation of the level of achievement of educational objectives are the faculty, alumni and employers. The Industrial Engineering department has the Industrial Engineering Center for Academic Research (IECAR) in charge of data collection, analysis and the generation of reports. It counts with an administrative assistant devoting 25 percent of her time to assessment activities, one assistant, usually a student, working from 15 to 25 hours per week, and the IE ABET coordinator. The IECAR center has the support of the College of Engineering SEED office (System for the Evaluation of the Education). The interaction between the constituents and the flow of information is depicted in Figure 2.1. Figure 2.1 Processes for the Assessment of Educational Objectives The evaluation of the level of achievement of educational objectives is performed mainly with results from surveys sent to employers and alumni and from meetings with the Industrial Engineering Advisory Board (IEAB). Up to fall 2006 personnel from IECAR was in charge of the distribution of surveys to alumni and employers. In fall 2006 the system was changed to answering the questionnaires on-line. Invitations are sent to employers and alumni through the College of Engineering SEED office using the IE Center for Academic Research Employers & Alumni Department Faculty Course Committee Coordinators Course Committees SEED Office IEAB
  • 32.
    32 ZOOMERANG software. Theseare sent on the fall semester of every academic year to alumni who graduated three years ago, and every other year to employers, also on the fall semester, on years ending with even numbers. A preliminary analysis of results and the raw data is sent from the SEED office to the IECAR center. The assistant generates graphs and statistics. Then the IE ABET coordinator performs further analysis, assembles a report and presents results to faculty members either on a department meeting or an ABET retreat. Action items related to courses, in response to identified areas of opportunity, are addressed through course committees. Actions taken by course committees are reported back to faculty in department meetings. 2.5.1 Tools and Metrics The assessment and evaluation of the level of achievement of educational objectives is done primarily through surveys. Up to academic year 2002-2003 the surveys had a scale from 1 to 4 representing very weak, weak, strong and very strong, respectively. When results for that academic year were presented to faculty they had concerns on: (1) the small number of participating alumni and employers, (2) whether the right questions were being asked through the surveys, (3) the scale being used in the surveys, and (4) the metric being used for assessment. A major task resulting from the faculty retreat was the redesign of the tools and metrics used in the assessment and evaluation process. Therefore, academic year 2003 – 2004 was devoted to the redesign of questionnaires, the development of a new assessment metric and the development of strategies to ensure a greater number of participants. On the new questionnaire sent to employers we ask for their professional background, the type of industry they work for, and the number of industrial engineering graduates from UPRM they have supervised in the past 5 years. Each educational objective was broken down into specific skills and several questions in the questionnaire were designed to address each skill. The employer is then asked to rate the level of performance of UPRM graduates on each skill using the following scale: NA : If you have not had the opportunity to observe a particular skill. Very weak (VW) : Extremely below expectations of a new professional (cannot perform task). Weak (W) : Below expectations (needs substantial guidance to perform task). Adequate (A) : Meets expectations (able to perform task with minimal guidance). Strong (S) : Exceeds expectations (often performs task on own). Very strong (VS) : Substantially exceed expectations (performs tasks on own and initiates new tasks, innovates). We also ask employers to rate the level of importance each skill has to their company using the following scale:
  • 33.
    33 1. Not important: Skill rarely needed to perform IE functions and it is almost never applied in our company. 2. Somewhat important: Skill is sometimes needed to perform some IE functions and it is occasionally applied in a few tasks. 3. Important : Skill is needed to perform IE functions and it is applied in different tasks. 4. Very important : Skill is regularly needed to perform effectively IE functions and it is routinely applied in several tasks in our company. 5. Extremely important: Skill is indispensable to perform effectively IE functions and it is applied almost daily in almost every task. The level of importance of each skill is asked only to employers, not to the alumni. Among the questions asked to alumni on the new questionnaires are the number of years taken to graduate, time taken to find a job after graduation, type of industry they are working for, gender, and their status in relation to the Fundamentals of Engineering Exam. Then they are asked to evaluate their level of confidence on each of the skills related to the educational objectives using the following scale: N/A : I have not applied this skill. Very weak (VW) : I cannot perform this task. Weak (W) : I need substantial guidance to perform this task. Adequate (A) : I can perform this task with minimal guidance. Strong (S) : I often perform this task on my own. Very strong (VS) : I can perform this task on my own, initiate new tasks, innovate. The metrics used to evaluate the level of achievement of each educational objective are: (1) the percentage of responses given as weak or very weak and (2) the percentage of responses given as extremely important or very important. Since several questions in the questionnaire address the same skill, a spreadsheet in EXCEL was designed to perform all the calculations. Results from the assessment process are summarized using tables, line graphs and scatter diagrams. Line graphs are usefull in analyzing tendency in the results. The scatter diagrams are used to determine if the objectives were attained. 2.5.2 Assessment Results Tables 2.4 to 2.6 summarize the percentage of weak and very weak responses, as well as the level of importance of each educational objective, obtained from questionnaires to alumni and employers for academic years 2002-2003 through 2006-2007. The level of importance given to the educational objectives was not asked in the questionnaires prior to academic year 2004-2005.
  • 34.
    34 Consolidated results areobtained using a weighted average as follows: ( ) ( ) EmployersofNoAlumniofNo EmployersofNoEmployersVWWAlumniofNoAlumniVWW edConsolidat .. .*&%.*&% + + = Where )(&% AlumniVWW represents the number of responses given by alumni as weak or very weak and )(&% EmployersVWW represents the number of responses given by employers as weak or very weak. Table 2.4 Responses from Alumni and Employers for Academic Year 2002-2003 Educational Objectives % of Weak & Very Weak Alumni 2002-2003 Employer 2002-2003 Consolidated 1 Extensive Training and education in IE 1a Design of work facilities and systems. 7.58% 10.47% 8.89% 1b Statistical quality control and improvement systems. 16.67% 21.43% 18.83% 1c Automated computer based and control systems. 23.33% 18.52% 21.14% 1d Manufacturing Systems 18.06% 16.67% 17.42% 1e Economic Evaluation. 11.46% 20.41% 15.53% 2 Minimal Training to adjust to professional life. 29.76% 44.07% 36.26% 3 Function effectively in a setting with ethical, social and…. 5.00% 10.71% 7.60% 4 Ability to work in multi-disciplinary teams. 11.11% 10.00% 10.61% 5 Need to continue to develop entrepreneurial skills. 20.45% 17.31% 19.02% Table 2.5 Responses from Alumni and Employers for Academic Year 2004-2005 Educational Objectives % of Weak & Very Weak EI & VI Employer Alumni 2004-2005 Employer 2004-2005 Consolidated 1 Extensive Training and education in IE 1a Design of work facilities and systems. 20.00% 5.9% 12.94% 76.5% 1b Statistical quality control and improvement systems. 8.33% 17.6% 12.99% 88.2% 1c Automated computer based and control systems. 66.67% 35.7% 51.19% 28.6% 1d Manufacturing Systems 20.34% 19.8% 20.07% 71.6% 1e Economic Evaluation. 10.34% 11.1% 10.73% 88.6% 2 Minimal Training to adjust to professional life. 0.00% 16.7% 8.33% 94.4% 3 Function effectively in a setting with ethical, social and…. 5.88% 17.1% 11.51% 94.3% 4 Ability to work in multi-disciplinary teams. 0.00% 22.2% 11.11% 88.9% 5 Need to continue to develop entrepreneurial skills. 5.56% 27.8% 16.67% 94.4%
  • 35.
    35 Table 2.6 Responsesfrom Alumni and Employers for Academic Year 2006-2007 Educational Objectives % Weak & Very Weak EI & VI Employer Alumni 2006-2007 Employer 2006-2007 Consolidated 1 Extensive Training and education in IE 1a Design of work facilities and systems. 10.0% 37.5% 22.94% 43.8% 1b Statistical quality control and improvement systems. 33.3% 56.3% 44.12% 62.5% 1c Automated computer based and control systems. 44.4% 43.8% 44.12% 43.8% 1d Manufacturing Systems 13.8% 43.8% 27.89% 54.2% 1e Economic Evaluation. 4.55% 56.25% 28.88% 78.13% 2 Minimal Training to adjust to professional life. 0.0% 50.00% 23.53% 50.00% 3 Function effectively in a setting with ethical, social and…. 0.00% 53.13% 25.00% 59.38% 4 Ability to work in multi-disciplinary teams. 0.00% 37.50% 17.65% 81.25% 5 Need to continue to develop entrepreneurial skills. 9.09% 75.00% 40.11% 75.00% 2.5.3 Trends on Alumni and Employers Responses Figures 2.2 to 2.10 show, for each educational objective, the trend on the percentage of weak and very weak responses given by alumni to their level of confidence and by employers to the level of performance of alumni. It can be appreciated that in 56% of the cases (5/9) there was a steady increase in the number of responses given by employers as weak or very weak. Also, in 67% of the cases (6/9) there was a significant increase in the percentage of answers given by employers as weak or very weak when comparing academic years 2004-2005 with 2006-2007. The alumni’s perception on their level of confidence presented a scenario which in general differs significantly from the employers’ perception. In 56% of the cases (5/9) there was a decrease in the number of responses given as weak and very weak when comparing academic years 2004-2005 with 2006-2007. In 22% of the cases (2/9) there was an increase in the percentage of weak and very weak responses, and in the remaining 22% the percentages remained the same.
  • 36.
    36 Design of WorkFacilities and Systems (1a) Alumni & Employer 02-06 0.00% 10.00% 20.00% 30.00% 40.00% 50.00% 60.00% 70.00% 80.00% 02-03 04-05 06-07 Academic Year %W&VW Alumni Employer Figure 2.2 Tendency on Weak and Very Weak Percentages for EO 1a Statistical Quality Control and Improvement Systems (1b) Alumni & Employer 02-06 0.00% 10.00% 20.00% 30.00% 40.00% 50.00% 60.00% 70.00% 80.00% 02-03 04-05 06-07 Academic Year %W&VW Alumni Employer Figure 2.3 Tendency on Weak and Very Weak Percentages for EO 1b
  • 37.
    37 Automated Computer-Based andControl Systems (1c) Alumni & Employer 02-06 0.00% 10.00% 20.00% 30.00% 40.00% 50.00% 60.00% 70.00% 80.00% 02-03 04-05 06-07 Academic Year %W&VW Alumni Employer Figure 2.4 Tendency on Weak and Very Weak Percentages for EO 1c Manufacturing Systems(1d) Alumni & Employer 02-06 0.00% 10.00% 20.00% 30.00% 40.00% 50.00% 60.00% 70.00% 80.00% 02-03 04-05 06-07 Academic Year %W&VW Alumni Employer Figure 2.5 Tendency on Weak and Very Weak Percentages for EO 1d
  • 38.
    38 Economic Evaluation (1e) Alumni& Employer 02-06 0.00% 10.00% 20.00% 30.00% 40.00% 50.00% 60.00% 70.00% 80.00% 02-03 04-05 06-07 Academic Year %W&VW Alumni Employer Figure 2.6 Tendency on Weak and Very Weak Percentages for EO 1e Minimal Trainning to Adjust to Professional Life (2) Alumni & Employer 0.00% 10.00% 20.00% 30.00% 40.00% 50.00% 60.00% 70.00% 80.00% 02-03 04-05 06-07 Academic Year %W&VW Alumni Employer Figure 2.7 Tendency on Weak and Very Weak Percentages for EO 2
  • 39.
    39 Function Effectively ina Setting with Ethical .... (3) Alumni & Employer 02-06 0.00% 10.00% 20.00% 30.00% 40.00% 50.00% 60.00% 70.00% 80.00% 02-03 04-05 06-07 Academic Year %W&VW Alumni Employer Figure 2.8 Tendency on Weak and Very Weak Percentages for EO 3 Ability to Work on Multidisciplinary Teams (4) Alumni & Employer 02-06 0.00% 10.00% 20.00% 30.00% 40.00% 50.00% 60.00% 70.00% 80.00% 02-03 04-05 06-07 Academic Year %W&VW Alumni Employer Figure 2.9 Tendency on Weak and Very Weak Percentages for EO 4
  • 40.
    40 Need to DevelopEntrepreneurial Skills (5) Alumni & Employer 02-06 0.00% 10.00% 20.00% 30.00% 40.00% 50.00% 60.00% 70.00% 80.00% 02-03 04-05 06-07 Academic Year %W&VW Alumni Employer Figure 2.10 Tendency on Weak and Very Weak Percentages for EO 5 The trend on the employers’ perception on the level of importance of each educational objective is presented in Figures 2.11 to 2.13. As seen, the level of importance summarized as the percentage of responses given as extremely important or very important, had a decrease on all cases except when comparing academic year 2004-2005 to academic year 2006-2007. With the objective of validating these results, the employer questionnaire was distributed and answered by members of the IE Industrial Advisory Board at a meeting held in October 4, 2007. These members are also employers of our graduates. At the time this report was been assembled those results had not been analyzed yet.
  • 41.
    41 Figure 2.11 Trendon the Level of Importance for Educational Objectives 1a to 1d. Statistical Quality Control and Improvement Systems (1b) - Employers level of importance 0.0% 20.0% 40.0% 60.0% 80.0% 100.0% 04-05 06-07 Academic Year %EI&VI Automated Computer-Based and Control Systems (1c) Employers level of importance 0.0% 20.0% 40.0% 60.0% 80.0% 100.0% 04-05 06-07 Academic Year %EI&VI Manufacturing Systems (1d) Employers level of imortance 0.0% 20.0% 40.0% 60.0% 80.0% 100.0% 04-05 06-07 Academic Year %EI&VI Design of Work Facilities and Systems (1a) Employer's Level of Importance 0.0% 20.0% 40.0% 60.0% 80.0% 100.0% 04-05 06-07 Academic Year %EI&VI
  • 42.
    42 Figure 2.12 Trendon the Level of Importance for Educational Objectives 1e to 4. Economic Evaluation (1e) Employers level of importance 0.0% 20.0% 40.0% 60.0% 80.0% 100.0% 04-05 06-07 Academic Year %EI&VI Minimal Training to Adjust to Professional Life (2) Employers level of importance 0.0% 20.0% 40.0% 60.0% 80.0% 100.0% 04-05 06-07 Academic Year %EI&VI Function Effectively in a Setting with Ethical .... (3) Employers level of importance 0.0% 20.0% 40.0% 60.0% 80.0% 100.0% 04-05 06-07 Academic Year %EI&VI Ability to Work on Multidisciplinary Teams (4) Employers level of importance 0.0% 20.0% 40.0% 60.0% 80.0% 100.0% 04-05 06-07 Academic Year %EI&VI
  • 43.
    43 Figure 2.13 Trendon the Level of Importance for Educational Objective 5 2.5.4 Other Inputs from Employers, Alumni and Members of the Advisory Board The questionnaires to alumni and employers provide also a blank space for additional comments. This space has been used by them to coment on the strength and weaknessess of our program, and to list other skills they consider important which they think are not been addressed in the industrial engineering curriculum. These results can be made available upon request. Surveys to employers are sent only every other year, on years ending in even numbers. Prior to academic year 2004-2005 employers were not asked for their opinions on the level of importance of each skill required to achive the educational objectives. In October 6, 2005 at the meeting held with the Industrial Engineering Advisory Board, a survey was distributed where they expressed the need to improve in the following areas: 1. Communication skills, 2. Management of Human Resources, 3. Human Resources Behavior, 4. Knowledge in Environmental, Health and Safety, 5. Systems integration and manufacturing, 6. Marketing, 7. Logistics, 8. Entrepreneurial skills, 9. Lean Manufacturing, and 10. Management and leadership skills. Many of these skills were also areas of concern of employers and alumni. Need to Develop Entrepreneurial Skills (5) Employers level of importance 0.0% 20.0% 40.0% 60.0% 80.0% 100.0% 04-05 06-07 Academic Year %EI&VI
  • 44.
    44 Inputs from themembers of the Advisory Board, employers and alumni were valuable in determining the level at which the curricular revision been worked on addressess the weaknessess and incorporates those other skills identified as important by them. Details are presented in Criterion 4, Continuous Improvement. 2.5.5 Achievement of Goal on Educational Objectives Academic year 2003-2004 was devoted to the redesign of the assessment process, tools and the selection of a new metric. The metric chosen for the evaluation of performance on each educational objective was the percentage of responses given as “weak” or “very weak”. We decided to analyze results using scatter diagrams. Our goal was based on the level of importance given by employers to each educational objective assessed. On those educational objectives rated 100% of the times as “important” or “extremely important” the goal was set to a maximum of 10% responses given as “weak” or “very weak”. On those educational objectives never rated as “important” or “extremely important” the goal was set to a maximum of 20% responses given as “weak” or “very weak”. Those two pairs of points define a diagonal line on the scatter diagram. All the points in the scatter diagram falling to the right of the diagonal represent educational objectives for which the goal was not achieved. Therefore, those are our identified areas of opportunity. Even though surveys are sent to alumni every year, scatter diagrams can only be constructed for those academic years for which we have the employers’ responses on the level of importance. These scatter diagrams are presented in Figures 2.14 and 2.15. A summary of the areas of opportunity identified through the assessment and evaluation process is presented in Table 2.7.
  • 45.
    45 EO's Alumni &Employers 2004-2005 0.0% 10.0% 20.0% 30.0% 40.0% 50.0% 60.0% 70.0% 80.0% 90.0% 100.0% 0.00% 10.00% 20.00% 30.00% 40.00% 50.00% 60.00% 70.00% 80.00% 90.00% % W & VW %EI&VI 1a, 1b, 1c, 1d, 1e, 5 EO's Alumni 2004-2005 0.0% 10.0% 20.0% 30.0% 40.0% 50.0% 60.0% 70.0% 80.0% 90.0% 100.0% 0.00% 10.00% 20.00% 30.00% 40.00% 50.00% 60.00% 70.00% 80.00% 90.00% % W & VW %EI&VI 1a 1d 1c EO's Employers 2004-2005 0.0% 10.0% 20.0% 30.0% 40.0% 50.0% 60.0% 70.0% 80.0% 90.0% 100.0% 0.0% 10.0% 20.0% 30.0% 40.0% 50.0% 60.0% 70.0% 80.0% 90.0% % W & VW %EI&VI 1a 1e 1b, 1c, 1d, 2, 3, 4, 5 Figure 2.14 Scatter Diagrams on Alumni and Employers Results in 2004-2005
  • 46.
    46 EO's Alumni &Employers 2006-2007 0.0% 10.0% 20.0% 30.0% 40.0% 50.0% 60.0% 70.0% 80.0% 90.0% 100.0% 0.00% 10.00% 20.00% 30.00% 40.00% 50.00% 60.00% 70.00% 80.00% 90.00% % W & VW %EI&VI EO's Alumni 2006-2007 0.0% 10.0% 20.0% 30.0% 40.0% 50.0% 60.0% 70.0% 80.0% 90.0% 100.0% 0.0% 10.0% 20.0% 30.0% 40.0% 50.0% 60.0% 70.0% 80.0% 90.0% % W & VW %EI&VI 1b 1c EO's Employers 2006-2007 0.0% 10.0% 20.0% 30.0% 40.0% 50.0% 60.0% 70.0% 80.0% 90.0% 100.0% 0.0% 10.0% 20.0% 30.0% 40.0% 50.0% 60.0% 70.0% 80.0% 90.0% % W & VW %EI&VI Figure 2.15 Scatter Diagrams on Alumni and Employers Results in 2006-2007
  • 47.
    47 Table 2.7 Areasof Opportunity Identified through the Assessment and Evaluation Process Academic Year Educational Objective 2004-2005 2006-2007 Alumni Employer Consolidated Alumni Employer Consolidated 1. Extensive Training and education in IE areas including: a. Design of work facilities and systems. x x x x b. Statistical quality control and improvement systems. x x x x x c. Automated computer based and control systems. x x x x x x d. Manufacturing Systems x x x x x e. Economic Evaluation. x x 2. Minimal Training to adjust to professional life. x x x 3. Function effectively in a setting with ethical, social and…. x x x 4. Ability to work in multi- disciplinary teams. x x x 5. Need to continue to develop entrepreneurial skills. x x x x
  • 48.
    48 CRITERION 3. PROGRAMOUTCOMES AND ASSESSMENT As stated by ABET, program outcomes are statements that describe what students are expected to know and are able to do by the time of graduation. These relate to the skills, knowledge, and behaviors that students acquire in their journey/process through the program. Our program outcomes include ABET outcomes (a) through (k) plus eleven outcomes we have articulated. An assessment and evaluation process is in place to determine the level of achievement of program outcomes. 3.1 Process for Establishing and Revising Program Outcomes As with the Industrial Engineering Educational Objectives, the Progam Outcomes were originally formulated by a committee, approved by the department’s faculty, and were discussed and modified through departmental meetings, Industrial Advisory Board meetings, and departmental retreats at which input from all constituencies was considered. From there on it was planned to revise them simultaneously with Educational Objectives every five years. The same process used to review educational objectives presented in Table 2.3 is used for the revision of program outcomes. 3.2 Industrial Engineering Program Outcomes The Industrial Engineering Department with input from its constituents has established the following eleven program outcomes in addition to outcomes (a) through (k). Our graduates will be able to: 1. Design a work facility or system. 2. Design and implement quality control systems. 3. Design computer-based control and information systems. 4. Plan and control a production system. 5. Evaluate the economics of engineering solutions. 6. Develop models to experiment, evaluate, or solve a problem. 7. Use engineering design process from IE point of view. 8. Use modern telecommunication and computer technology. 9. Present information to individuals or to an audience. 10. Establish goals and work to reach them. 11. Understand and practice leadership. Our program outcomes are published at: 1. Industrial Engineering web page: http://ininweb.uprm.edu/uprogram.asp#po 2. IE Plan for the Assessment of Student Learning: http://www.uprm.edu/omca/assessment_plans/Academic/engineering.php 3. Posters at classrooms, laboratories, department office and IE’s study room.
  • 49.
    49 3.3 Relationship betweenProgram Outcomes and Program Educational Objectives It is understood that the program outcomes should lead to the achievement of the educational objectives. So, in formulating the Program Outcomes care was taken to establish a direct relationship with the Program Educational Objectives. This relationship is summarized in Table 3.1.
  • 50.
    50 Table 3.1 Alignmentof Program Outcomes with Educational Objectives Educational Objectives Our graduates will demonstrate extensive training and education in IE areas including: design of work facilities and systems, statistical quality control and improvement systems, automated control systems, manufacturing systems, and economic evaluation Our graduates will require minimal additional training to adjust to professional life and will be ready to tackle real-world problems as soon as they graduate due to a rich industrial experience gained through participation in student projects in industry, internships and cooperative education (COOP), and other interaction with professional and industrial organizations. Our graduates will function effectively in a setting with ethical, social, and environmental sensibilities, be able to communicate effectively, and become leaders in industry. Our graduates will have the ability to work in multi- disciplinary teams. Our graduates will have an understanding of the need to continue to develop entrepreneurial skills. ProgramOutcomes 1 Design a work facility or system. X X 2 Design and implement quality control systems. X X 3 Design computer-based control and information systems. X X 4 Plan and control a production system. X X 5 Evaluate the economics of engineering solutions. X X 6 Develop models to experiment, evaluate or solve problems. X X 7 Use engineering design process from IE point of view. X X X 8 Use modern telecommunication and computer technology. X X X 9 Present information to individuals or to an audience. X X X 10 Establish goals and work to reach them. X X X X 11 Understand and practice leadership. X X X
  • 51.
    51 3.4 Relationship betweenProgram Outcomes and Outcomes (a) to (k) The eleven program outcomes articulated for the industrial engineering program have a relationship to outcomes (a) through (k). This relationship is demonstrated in Table 3.2. A “1” in the table is used to show relationship between the outcomes. Dissemination of educational objectives throughout the department has been accomplished through several means: posters in every classroom, laboratory, computer center, and bulletin board. They have also been posted on our web page, as well as distributed to all employees and to students in a packet of information including a pocket card. 3.5 Courses in the Curriculum Contributing to the Achievement of Program Outcomes. The Industrial Engineering Department has a program in place including a curriculum designed to produce the program outcomes. The curriculum can be divided into: (1) department courses (59 credits), (2) mathematics and general engineering courses (51 credits), (3) general education courses (63 credits), and two credits in physical education. Among the general education courses students are required to take 6 credits in Spanish, 12 credits in English, 15 credits in Humanities and Social Science electives, 18 credits in Sciences (Chemistry/Physics), and 12 credits in free elective courses. Each course in the curriculum contributes to the development of the skills needed to produce the program outcomes. Tables 3.3a and 3.3b show the department courses contributing to the achievement of program outcomes. Table 3.4 shows the mathematics, science, and general engineering courses contributing to program outcomes. As will be explained later on, even though many courses contribute to the achievement of program outcome, a sampling plan was designed to assess using direct and indirect measures from classroom activity only at those courses with a strong relationship to each outcome. This plan is presented in Section 3.6.2. It will help the evaluation team to relate the display of materials to each program outcome.
  • 52.
    52 Table 3.2 AlignmentProgram Outcomes with Outcomes (a) to (k) 1 2 3 4 5 6 7 8 9 10 11 Design a work facility or system. Design and implement quality control systems. Design computer- based control and information system Plan and control a production system. Evaluate the economics of engineering solutions. Develop models to experiment, evaluate or solve problems. Use engineering design process from IE point of view. Use modern telecommu nication and computer technology. Present information to individuals or to an audience. Establish goals and work to reach them. Understand and practice leadership. a Ability to apply mathematics, science, and engineering. 1 1 1 1 1 1 b Ability to design and conduct experiments, as well as to analyze and interpret data. 1 1 1 1 1 c Ability to design a system, component, or process to meet desired needs within realistic constraints such as economic, environmental, social, political, ethical, health and safety, manufacturability and sustainability. 1 1 1 1 1 1 1 d Ability to function on multidisciplinary teams. 1 1 1 1 e Ability to identify, formulate, and solve engineering problems. 1 1 1 1 1 1 f Understanding of professional and ethical responsibility. 1 1 1 1 1 1 g Ability to communicate effectively. 1 1 1 h Broad education necessary to understand the impact of engineering solutions in a global, economic, environmental and societal context. 1 1 1 1 1 1 i Recognition of the need for, and an ability to engage in life-long learning. 1 j Knowledge of contemporary issues. 1 1 1 1 1 1 k Ability to use the techniques, skills, and modern engineering tools necessary for engineering practice. 1 1 1 1 1 1 Industrial Engineering Program Outcomes Outcomes (a) to (k)
  • 53.
    53 Table 3.3a DepartmentCourses Contributing to Outcomes (a) to (k) 4009:WorkMeas. 4010:Prob. 4015:Eng.Ec. 4020:Stat. 4021:Det.OR 4022:Prob.OR 4029:Behavior 4035:HRP 4039:Prod.I 4040:Layout 4057:RealTime 4075:ProdII 4077:WorkDesign 4078:Quality 4079:Design 4085:Accounting 4086:Cost 4016:Safety 4017:Inf.Systems 4018:Simulation 4027:DOE 4046:IEPractice 4050:PrintedCircuitBoard 4810:Conc.Eng. 4995:COOP 4996:SpecialTopics 4998:Undergrad.Research 5505:TQM 5565:Reliability 5595:ServiceProcesses 5575:Scheduling ABET'S A-K A Knowledege of mathematics,science, and engineering. 1 1 1 1 1 1 1 1 1 1 1 1 1 1 1 1 1 1 1 1 1 1 1 1 1 1 1 B Design and conduct experiments and data analysis. 1 1 1 1 1 1 1 1 1 1 1 C Design a system, componentes, or process to meet desired needs within realistic constraints such as economic, environmental, social, political, ethical, health and safety, manufacturability, and sustainability. 1 1 1 1 1 1 1 1 1 1 1 1 1 1 1 1 1 D An ability to function on multidisciplinary teams. 1 1 1 1 1 1 1 1 E Identify, formulate and solve engineering problems. 1 1 1 1 1 1 1 1 1 1 1 1 1 1 1 1 1 1 1 1 1 1 1 1 1 F Professional and ethical responsibility. 1 1 1 1 1 1 1 1 1 1 G An ability to communicate effectively. 1 1 1 1 1 1 1 1 1 H The broad education necessary to undertstand the impact of engineering solutions in a global, economic, environmental, and societal context. 1 1 1 1 1 1 1 1 1 1 1 1 1 1 1 1 1 I A recognition of the need for, and an ability to engage in life- long learning. 1 1 1 1 1 1 1 1 1 1 1 1 J Knowledge of contemporary issues. 1 1 1 1 1 1 1 1 K An ability to use techiniques, skills, and modern engineerig tools necessary for engineering practice. 1 1 1 1 1 1 1 1 1 1 1 1 1 1 1 1 1 1 1 1 1 1 1 1 1 1 1 1 ININ Core Courses ININ Elective Courses
  • 54.
    54 Table 3.3b DepartmentCourses Contributing to Program Outcomes 1 to 11 4009:WorkMeas. 4010:Prob. 4015:Eng.Ec. 4020:Stat. 4021:Det.OR 4022:Prob.OR 4029:Behavior 4035:HRP 4039:Prod.I 4040:Layout 4057:RealTime 4075:ProdII 4077:WorkDesign 4078:Quality 4079:Design 4085:Accounting 4086:Cost 4016:Safety 4017:Inf.Systems 4018:Simulation 4027:DOE 4046:IEPractice 4050:PrintedCircuitBoard 4810:Conc.Eng. 4995:COOP 4996:SpecialTopics 4998:Undergrad.Research 5505:TQM 5565:Reliability 5595:ServiceProcesses 5575:Scheduling IE PROGRAM OUTCOMES 1 Design a work facility or system. 1 1 1 1 1 2 Design and implement quality control systems. 1 1 1 1 3 Design computer-based control and information systems. 1 1 4 Plan and control a production system. 1 1 1 5 Evaluate the economics of engineering solutions. 1 1 1 6 Develop models to experiment, evaluate, or solve a problems. 1 1 1 1 1 1 7 Use engineering design process from IE point of view. 1 1 1 1 1 1 1 8 Use modern telecommunication and computer technology. 1 1 1 1 1 1 1 1 1 1 1 1 1 1 1 1 1 1 1 1 1 1 1 1 9 Present information to indviduals or to an audience. 1 1 1 1 1 1 1 1 1 1 10 Establisch goals and work to reach them. 1 1 1 1 1 1 1 1 1 1 1 1 11 Understand and practice leadership. 1 1 1 1 1 1 1 1 ININ Core Courses ININ Elective Courses
  • 55.
    55 Table 3.4 Coursesin Mathematics, Science and Engineering Sciences Contributing to Program Outcomes Mate3005:Pre-Calculus Mate3031:CalculusI Mate3032:CalculusII Mate3063CalculusII Mate4145:LinAgl&Diff.Ec Quim3131:GenChemistry Quim3133:LabChemistry Quim3132:GenChemistry Quim3134:LabChemistry Inge3011:Graphics Inge3031:Statics Fisi3171:PhysicsI Fisi3173:PhysicsILab Inge3016:Comp.Prog Inge4011:MechofMat Inge3032:Dynamics Fisi3172:PhysicsII Fisi:3174:PhysicsIILab Inge4001:Eng.Materials Inme4045:Thermo Inel4075:Elect.Eng. Inme4055:Manuf.Proc. Inme4056:ManufLab Inel4076:Electronics Inel4077:ElectronicsLab A Ability to apply knowledege of mathematics,science, and engineering. 1 1 1 1 1 1 1 1 1 1 1 1 1 1 1 1 1 1 1 1 1 1 1 1 C Ability to design a system, component, or process to meet desired needs within realistic constraints such as economic, environmental, social, political, ethical, health and safety, manufacturability, and sustainability. 1 1 1 1 1 1 1 1 1 1 1 1 1 1 1 1 1 1 1 1 D An ability to function on multidisciplinary teams. 1 1 1 1 1 1 F An understanding of professional and ethical responsibility. 1 G An ability to communicate effectively. 1 1 1 1 1 1 H The broad education necessary to understand the impact of engineering solutions in a global, economic, environmental, and societal context. 1 1 L An ability to use techiniques, skills, and modern engineerig tools necessary for engineering practice. 1 1 1 1 1 1 1 1 1 1 1 1 1 1 1 1 1 Design a work facility or system. 1 1 1 1 1 1 1 1 1 1 1 1 1 1 3 Design computer-based control and information system 1 6 Develop models to experiment, evaluate or solve problems. 1 1 1 1 1 1 1 1 1 1 1 1 1 8 Use modern telecommunication and computer technology. 1 9 Present information to individuals or to an audience. 1 1 1 1 1 1 10 Establish goals and work to reach them. 1 1 1 1 1 1 11 Understand and practice leadership. 1 1 1 1 1 1 Program Outcomes
  • 56.
    56 3.6 Documentation andProcess Used to Produce each of the Program Outcomes The assessment of student learning has been institutionalized. Each college within UPRM performs assessment of student learning. The Office for Continuous Improvement and Assessment (OMCA3 ) was established in 2005 to support the institution’s assessment processes. Based on the fact that the College of Arts and Sciences assess the general education courses, and the Department of Materials and Engineering Sciences within the College of Engineering assess the engineering science courses, the Industrial Engineering Department process for assessing and evaluating the level of achievement of program outcomes has been based on the department courses. The process used to produce IE Program Outcomes relies heavily on the course sequence and other educational experiences. Each course contributes in enhancing the skills required to achieve program outcomes. Once the students go through a series of courses, it is expected they be prepared to achieve the desired program outcomes. As an example, the courses directly contributing to the achievement of Program Outcome 1 include ININ 4077, 4009, 4040, 4029, and 4035. Courses ININ 4077 and ININ 4040 require a design project. In addition elective course ININ 4016 may enhance the achievement of this program outcome. The course sequence used to produce this outcome is presented in Figure 3.1. Figure 3.1 Course sequence to produce Program Outcome 1 3 Acronym in Spanish for “Oficina de Mejoramiento Continuo y Avalúo” or INME 4055 Manufacturing Processes A-J-S ININ 4077 Work Systems Design A-S FISI 3171 Physics I A-J-S FISI 3172 Physics II A-J-S ININ 4035 Human Resources Plan. A-J ININ 4029 Human Behavior in Work Org. A-J INEL 4077 Fundamentals Electronics Lab. A-J-S INEL 4076 Fundamentals of Electronics A-J-S INEL 4075 Fundamentals of Electrical Eng. A-J-S INGE 3011 Graphics I A-J-S MATE 3031 Calculus I A-J-S INGE 3031 Statics A-J-S MATE 3005* Pre-calculus A-J-S INGE 4011 Mechanics of Materials I A-J-S INGE 3032 Dynamics A-J-S MATE 4145** Diff Equations & Lineal Algebra A-J-S MATE 3032 Calculus II A-J-S INGE 3016 Alg. Computer Programming A-J-S ININ 4009 Work Measurement J-S ININ 4022 Prob. Models in Operation Res. J-S ININ 4020 Applied Statistics J-S ININ 4040 Facilities Layout And Design A-J-S ININ 4079 Design Project A-J ININ 4075 Prod. Planning and Control II A-J ININ 4039 Prod. Planning and Control I A-J ININ 4015 Eng Economic Analysis A-J-S Free Elective (6 credits) ININ 4010 Probability and Statistics A-J-S INGL 3XXX 2nd year Engl. A-J-S INGL 3XXX 1st year Engl. A-J-S INGL 3XXX 1st year Engl. A-J-S ESPA 3101 Basic Spanish I A-J-S ESPA 3102 Basic Spanish II A-J-S INGL 3XXX 2nd year Engl. A-J-S ININ 4086 Cost Analysis and Control A-J ININ 4021 Det. Models in Operation Res. A-S MATE 3063 Calculus III A-J-S ININ 4057 Real Time Process Control A-J-S ININ 4078 Statistical Quality Control A-J ININ 4085 Accounting for Engineers A-J ECON 3021 Principles of Economics I A-J-S INGE 4001 Eng. Materials A-J-S
  • 57.
    57 The assessment andevaluation process is done through indirect and direct measures. It is worthwhile mentioning that even though many courses contribute in the achievement of program outcomes, it was decided to assess only in those courses with a strong relationship to the outcome. 3.7 Assessment of Program Outcomes The process established for the assessment and evaluation of the level of achievement of program outcomes has changed throughout the years. The major constituents are the faculty and students. The tools used in the assessment process and the timing of changes are as follows: ABET Outcomes A – K Monitoring through the curriculum 2002-03 until 2005-06: Course Skills Assessment Form 2006-07: Direct and indirect measures from classroom activity Evaluation at the end of curriculum Graduating Student Exit Survey Ethics Integration Assessment Form 11 IE Program Outcomes Monitoring through the curriculum 2002-03 until 2005-06: Traditional process of classroom assessment with exams, quizzes, projects and presentations. 2006-07: Direct measures from classroom activity and the Course Goals Assessment Form. Evaluation at the end of curriculum 2002-03 until 2005-06: Graduating Student Exit Survey 2006-07: Graduating Student Exit Survey and Direct measures from the FE exam. Hard copies of the questionnaires are prepared every semester by the Center for Academic Research (CAR) Office and distributed by professors among the students. Professors hand in the answers to the CAR office for analysis and development of reports. In academic year 2006-2007 an on-line version of the Graduating Student Exit Survey was developed. Invitations to graduating students are sent by the SEED Office personnel using the ZOOMERANG software. An EXCEL file with results is sent to the CAR office for analysis and generation of reports. Also, in academic year 2006-2007, the Course Skill Assessment Form was redesigned. The new questionnaire surveys the level of mastery gained on each course goal instead of the level of mastery gained on each outcome (a) to (k). This facilitates the identification of areas of opportunity related to specific course goals which in turn improve achievement of outcomes (a) to (k). The distribution of the “Course Goals Assessment Form” remained a classroom activity since this guaranteed a higher percentage of student participation.
  • 58.
    58 Another change involvedthe inclusion of direct measures from classroom assessment for the assessment of program outcomes. In an attempt to make this a simple process, it was decided to measure one of the eleven and one of the (a) to (k) outcomes in each core course in the curriculum. Each professor is asked to submit assessment results only once per academic year. A sampling plan was designed and professors have freedom to choose the assessment tool and metric. The Fundamentals of Engineering Exam (FE) was also selected as a direct measure of achievement of program outcomes. Only results from students still enrolled at the moment of the FE exam are used in this analysis. In summary, the assessment of program outcomes is currently performed through indirect as well as direct measures. Indirect measures come from surveys such as the Graduating Student Exit Survey, the Course Goals Assessment Form and the Ethics Integration Assessment Form. Others come from rubrics such as the one designed to measure ability to work in multidisciplinary teams. Direct measures are mainly based on: (1) classroom assessment, and (2) FE exam. Statistics generated by the Office for Institutional Research and Planning (OIIP) have also been used when needed to support the assessment process. Results from the Course Skills Assessment Form (Course Goals Assessment Form after 05-06) are summarized and a report is prepared by course and by professor. This report is given to the professor and a copy is placed in the course binder at the CAR Office. Any action items related to specific courses which are brought up at faculty meetings are addressed at course committees through the committee coordinator. Results from classroom assessment are used by professors to monitor themselves and examples can be found in the course binders at the CAR office. Results from the Graduating Student Exit Survey and the FE exam are summarized and presented to faculty either at department meetings or faculty retreats. The interaction between the constituents and the flow of information in the assessment of program outcomes is depicted in Figure 3.8.
  • 59.
    59 Figure 3.8 Processesfor the Assessment of Program Outcomes 3.7.1 Results from the Course Skills Assessment Form Prior to academic year 2006-2007 the Course Skills Assessment Form was used to obtain an indirect measure on the students’ level of mastery of outcomes (a) to (k). As is done for the evaluation of the achievement of educational objectives, it was decided to use as a metric the percentage of answers given as weak or very weak. Results from this questionnaire are summarized on a semester basis and a report is submitted to each professor at the beginning of the following semester. As agreed on a department meeting, professors should react to percentages higher that 20%. As an example, results for academic years 2004-2005 are presented in Table 3.10. A summary across the curriculum is presented in Table 3.11. A series of line graphs were built to have a clear view on the behavior of these percentages across time. These graphs are presented in Figures 3.9 to 3.19. Unquestionably, some courses do better than others at developing or enhancing the skills needed to achieve outcomes (a) to (k). The most outstanding result comes from the observation of Figures 3.9 to 3.19. There has been a significant improvement in the achievement of program outcomes across time. The percentage of answers given as weak or very weak has been declining in most of the cases. Through the observation of the graphs it is concluded that outcome k has the greatest area of opportunity for improvement, based on the students’ perception. Center for Academic Research Employers & Alumni Department Faculty Course Committee Coordinators SEED Office IE IAB OIIP Office Course Committees FE Exam
  • 60.
    60 Table 3.10 Weakand Very Weak % from Course Skills Assessment for the Fall Semester of Academic Year 2004-2005 A B C D E F G H I J K ININ 4009 SEC 071 0.00% 0.00% 0.00% 4.88% 0.00% 4.88% 9.76% ININ 4010 SEC 081 6.25% 0.00% 12.50% ININ 4010 SEC 091 0.00% 4.76% 9.52% ININ 4010 SEC 096 0.00% 0.00% 0.00% ININ 4010 SEC 136 0.00% 0.00% 11.11% ININ 4010 SEC 141 25.00% 0.00% 12.50% ININ 4015 SEC 081 52.63% 52.63% 47.37% 47.37% ININ 4015 SEC 121 10.53% 10.53% 5.26% 5.26% ININ 4015 SEC 131 7.14% 7.14% 0.00% 14.29% ININ 4016 SEC 181 4.76% 0.00% 4.76% ININ 4018 SEC 101 0.00% 0.00% 0.00% 0.00% 0.00% 0.00% 0.00% 0.00% 0.00% ININ 4021 SEC 076 0.00% 0.00% 0.00% 14.29% ININ 4021 SEC 096 8.70% 17.39% 13.04% 26.09% ININ 4035 SEC 111 0.00% 10.00% ININ 4039 SEC 101 30.43% 30.43% 13.04% ININ 4040 SEC 071 0.00% 0.00% 5.26% 0.00% 0.00% 0.00% 0.00% 0.00% 0.00% 0.00% ININ 4057 SEC 086 87.50% 100.00% 93.75% 56.25% 56.25% 50.00% 75.00% ININ 4075 SEC 091 10.53% 26.32% 21.05% 10.53% 15.79% 10.53% 10.53% 10.53% 15.79% ININ 4077 SEC 091 0.00% 0.00% 0.00% 4.35% 0.00% ININ 4077 SEC 141 0.00% 0.00% 0.00% 0.00% 9.76% ININ 4078 SEC 086 0.00% 16.67% 0.00% 0.00% 0.00% ININ 4085 SEC 126 0.00% 9.52% 0.00% 4.76% ININ 4085 SEC 136 0.00% 4.55% 4.55% 4.55% ININ 5595 SEC 161 0.00% 0.00% 0.00% Average: 11.07% 10.10% 17.23% 2.63% 11.97% 3.68% 12.23% 7.90% 14.75% 3.51% 12.62% ABET A-K OUTCOMES Course Section
  • 61.
    61 Table 3.11 Summaryof Weak and Very Weak % from Course Skills Assessment Results across the Curriculum Semester a b c d e f g h i j k Fall 2004 11.07% 10.10% 17.23% 2.63% 11.97% 3.68% 12.23% 7.90% 14.75% 3.51% 12.62% Spring 2005 1.05% 1.10% 6.03% 1.67% 2.60% 4.65% 4.67% 3.21% 2.66% 1.19% 4.90% Fall 2005 3.44% 4.33% 7.08% 3.94% 12.36% 8.12% 3.75% 7.64% 3.35% 20.14% Spring 2006 0.49% 1.43% 2.44% 0.00% 1.12% 0.88% 0.55% 0.00% 1.92% 0.96% 7.23% Average 4.01% 4.24% 8.19% 1.43% 4.91% 5.39% 6.39% 3.71% 6.75% 2.25% 11.22% Outcome (a) to (k) Figure 3.9 % Weak and Very Weak for Outcome a Figure 3.10 % Weak and Very Weak for Outcome b Outcome a 0.00% 5.00% 10.00% 15.00% 20.00% 25.00% Fall 2004 Spring 2005 Fall 2005 Spring 2006 Semester %W&VW Outcome b 0.00% 5.00% 10.00% 15.00% 20.00% 25.00% Fall 2004 Spring 2005 Fall 2005 Spring 2006 Semester %W&VW Outcome a 0.00% 5.00% 10.00% 15.00% 20.00% 25.00% Fall 2004 Spring 2005 Fall 2005 Spring 2006 Semester %W&VW Outcome b 0.00% 5.00% 10.00% 15.00% 20.00% 25.00% Fall 2004 Spring 2005 Fall 2005 Spring 2006 Semester %W&VW
  • 62.
    62 Figure 3.11 %Weak and Very Weak for Outcome c Figure 3.12 % Weak and Very Weak for Outcome d Figure 3.13 % Weak and Very Weak for Outcome e Figure 3.14 % Weak and Very Weak for Outcome f Outcome c 0.00% 5.00% 10.00% 15.00% 20.00% 25.00% Fall 2004 Spring 2005 Fall 2005 Spring 2006 Semester %W&VW Outcome d 0.00% 5.00% 10.00% 15.00% 20.00% 25.00% Fall 2004 Spring 2005 Spring 2006 Semester %W&VW Outcome c 0.00% 5.00% 10.00% 15.00% 20.00% 25.00% Fall 2004 Spring 2005 Fall 2005 Spring 2006 Semester %W&VW Outcome d 0.00% 5.00% 10.00% 15.00% 20.00% 25.00% Fall 2004 Spring 2005 Spring 2006 Semester %W&VW Outcome e 0.00% 5.00% 10.00% 15.00% 20.00% 25.00% Fall 2004 Spring 2005 Fall 2005 Spring 2006 Semester %W&VW Outcome f 0.00% 5.00% 10.00% 15.00% 20.00% 25.00% Fall 2004 Spring 2005 Fall 2005 Spring 2006 Semester %W&VW Outcome e 0.00% 5.00% 10.00% 15.00% 20.00% 25.00% Fall 2004 Spring 2005 Fall 2005 Spring 2006 Semester %W&VW Outcome f 0.00% 5.00% 10.00% 15.00% 20.00% 25.00% Fall 2004 Spring 2005 Fall 2005 Spring 2006 Semester %W&VW
  • 63.
    63 Figure 3.15 %Weak and Very Weak for Outcome g Figure 3.16 % Weak and Very Weak for Outcome h Figure 3.17 % Weak and Very Weak for Outcome i Figure 3.18 % Weak and Very Weak for Outcome j Outcome g 0.00% 5.00% 10.00% 15.00% 20.00% 25.00% Fall 2004 Spring 2005 Fall 2005 Spring 2006 Semester %W&VW Outcome h 0.00% 5.00% 10.00% 15.00% 20.00% 25.00% Fall 2004 Spring 2005 Fall 2005 Spring 2006 Semester %W&VW Outcome g 0.00% 5.00% 10.00% 15.00% 20.00% 25.00% Fall 2004 Spring 2005 Fall 2005 Spring 2006 Semester %W&VW Outcome h 0.00% 5.00% 10.00% 15.00% 20.00% 25.00% Fall 2004 Spring 2005 Fall 2005 Spring 2006 Semester %W&VW Outcome i 0.00% 5.00% 10.00% 15.00% 20.00% 25.00% Fall 2004 Spring 2005 Fall 2005 Spring 2006 Semester %W&VW Outcome j 0.00% 5.00% 10.00% 15.00% 20.00% 25.00% Fall 2004 Spring 2005 Fall 2005 Spring 2006 Semester %W&VW Outcome i 0.00% 5.00% 10.00% 15.00% 20.00% 25.00% Fall 2004 Spring 2005 Fall 2005 Spring 2006 Semester %W&VW Outcome j 0.00% 5.00% 10.00% 15.00% 20.00% 25.00% Fall 2004 Spring 2005 Fall 2005 Spring 2006 Semester %W&VW
  • 64.
    64 Figure 3.19 %Weak and Very weak for Outcome k As mentioned earlier, in the fall semester of academic year 2006-2007 the course goals levels of mastery were surveyed for the first time replacing the measurement of outcomes (a) to (k). This was done to improve our understanding of the students’ perception on the level of achievement of course goals. That fall semester was spent in the redesign of the questionnaires. Since each course has a different number of course goals, each questionnaire has a different number of questions. Also, questions are completely different among questionnaires. The scale used in the “Course Goals Assessment Form” has five points ranging from excellent mastery to very weak mastery. The metric used in the analysis of results was the percentage of answers given as weak or very weak. As an example, results obtained for the spring semester of academic year 2006-2007 are summarized in Table 3.12. The results offer professors a broad view of the skills students feel they are not well prepared to achieve. For example, the greatest area of opportunity at ININ 4009 is question 5. This question relates to the application of learning curves to new processes. As done in the past, a report by course is submitted to each professor. Based on these results professors can implement strategies to improve achievement of course goals which in turn should result in improving achievement of program outcomes. As agreed on a department meeting, professors should react to percentages higher that 20%. 3.7.2 Results on Direct and Indirect Measures from Classroom Activity Results from the assessment of classroom activity using direct and indirect measures are used by professors to monitor themselves and to establish strategies for improvement. The inclusion of direct measures from classroom assessment started in academic year 2006-2007. The assessment plan and results for academic years 2006-2007 are presented in Table 3.16. Reports submitted by professors can be found in course binders available at the CAR Office and are available to professors at www.uprm.edu > mi uprm > Groups > ABET 2008. Access can be given upon request. Outcome k 0.00% 5.00% 10.00% 15.00% 20.00% 25.00% Fall 2004 Spring 2005 Fall 2005 Spring 2006 Semester %W&VW
  • 65.
    65 Table 3.12 Weakand Very Weak % from Course Skills Assessment for the Spring Semester of Academic Year 2006-2007 Course Section Q1 Q2 Q3 Q4 Q5 Q6 Q7 Q8 Q9 Q10 Q11 Q12 Q13 Q14 Q15 Q16 Q17 Q18 ININ 4009 SEC 020 0.0% 0.0% 0.0% 0.0% 25.0% 0.0% 12.5% 0.0% 0.0% ININ 4009 SEC 040 0.0% 0.0% 0.0% 0.0% 4.2% 0.0% 0.0% 0.0% 0.0% ININ 4009 ALL 0.0% 0.0% 0.0% 0.0% 14.6% 0.0% 6.3% 0.0% 0.0% ININ 4010 SEC 094 0.0% 0.0% 22.2% 44.4% 44.4% 28.6% ININ 4010 SEC 020 0.0% 0.0% 0.0% 0.0% 0.0% 0.0% ININ 4010 SEC 040 0.0% 4.0% 4.0% 4.0% 16.0% 8.0% ININ 4010 SEC 081 9.1% 9.1% 13.6% 4.8% 4.8% 25.0% ININ 4010 SEC 090 0.0% 0.0% 0.0% 6.7% 20.0% 6.7% ININ 4010 SEC 037 6.7% 13.3% 0.0% 40.0% 40.0% 50.0% ININ 4010 ALL 2.6% 4.4% 6.6% 16.6% 20.9% 19.7% ININ 4015 SEC 071 0.0% 0.0% 0.0% 0.0% 0.0% 0.0% 18.8% 0.0% ININ 4015 SEC 080 0.0% 0.0% 0.0% 0.0% 5.9% 0.0% 14.7% 5.9% ININ 4015 SEC 036 0.0% 0.0% 0.0% 4.8% 0.0% 0.0% 0.0% 4.8% ININ 4015 SEC 090 0.0% 0.0% 0.0% 0.0% 7.7% 3.8% 11.5% 3.8% ININ 4015 ALL 0.0% 0.0% 0.0% 1.2% 3.4% 1.0% 11.2% 3.6% ININ 4018 SEC 096 0.0% 0.0% 0.0% 0.0% 0.0% 0.0% 0.0% ININ 4020 SEC 020 0.0% 0.0% 0.0% 0.0% 0.0% 0.0% 0.0% ININ 4022 SEC 096 5.6% 5.6% 11.1% 5.6% 11.1% 22.2% 5.6% 16.7% 5.6% 5.6% 5.6% 5.6% 5.6% 0.0% 5.6% 5.6% 0.0% 0.0% ININ 4022 SEC 076 0.0% 0.0% 25.0% 12.5% 0.0% 25.0% 0.0% 0.0% 12.5% 0.0% 0.0% 37.5% 12.5% 0.0% 12.5% 0.0% 0.0% 0.0% ININ 4022 ALL 2.8% 2.8% 18.1% 9.0% 5.6% 23.6% 2.8% 8.3% 9.0% 2.8% 2.8% 21.5% 9.0% 0.0% 9.0% 2.8% 0.0% 0.0% ININ 4035 SEC 076 0.0% 0.0% 0.0% 0.0% 0.0% 0.0% 0.0% 0.0% 0.0% 0.0% ININ 4040 SEC 030 0.0% 0.0% 0.0% 0.0% 0.0% 6.3% 0.0% 0.0% 0.0% ININ 4057 SEC 020 0.0% 0.0% 0.0% 0.0% 0.0% 0.0% 0.0% ININ 4057 SEC 060 0.0% 0.0% 6.3% 0.0% 0.0% 0.0% 6.7% ININ 4057 ALL 0.0% 0.0% 3.1% 0.0% 0.0% 0.0% 3.3% ININ 4077 SEC 060 0.0% 0.0% 0.0% 0.0% 0.0% 0.0% 0.0% 0.0% 0.0% 0.0% 0.0% 0.0% 0.0% 0.0% 0.0% ININ 4078 SEC 026 0.0% 0.0% 0.0% 0.0% 0.0% 0.0% 0.0% 0.0% 0.0% ININ 4078 SEC 076 0.0% 0.0% 0.0% 0.0% 0.0% 0.0% 0.0% 0.0% 0.0% ININ 4078 ALL 0.0% 0.0% 0.0% 0.0% 0.0% 0.0% 0.0% 0.0% 0.0% ININ 4085 SEC 030 0.0% 0.0% 0.0% 0.0% ININ 4085 SEC 020 0.0% 12.5% 12.5% 0.0% ININ 4085 ALL 0.0% 6.3% 6.3% 0.0% ININ 4086 SEC 020 0.0% 0.0% 0.0% ININ 4086 SEC 030 0.0% 0.0% 0.0% ININ 4086 ALL 0.0% 0.0% 0.0% ININ 5505 SEC 016 0.0% 4.0% 0.0% 0.0% 0.0% 0.0% 0.0% 0.0% 0.0% 4.0% 4.5% Questions
  • 66.
    66 Table 3.16 Assessmentfrom Classroom Activity for Academic Year 2006-2007 Fall Goal Achieved? Spring Goal Achieved? 4057 Dr. William Hernández A Ability to apply science and engineering. Average of 3.82 on a 4 point scale across all performance measures Achieved on three out of five performance measures 4021 Dr. Pedro Resto A Ability to apply mathematics. Average grade of 79.89 Achieved 4021 Dr. Noel Artiles A Ability to apply mathematics. Average of 2.93 on a 4 point scale Achieved 4022 Dr. Noel Artiles B An ability to analyze and interpret data. Average of 3.02 on a 4 point scale Achieved 4077 Dra. María Irizarry C An ability to design a system, components, or process to meet desired needs within realistic constraints such as economic, environmental, social, political, ethical, health and safety, manufacturability, and sustainability. Average grade of 92.1 Achieved 4077 Dra. Cristina Pomales C An ability to design a system, components, or process to meet desired needs within realistic constraints such as economic, environmental, social, political, ethical, health and safety, manufacturability, and sustainability. Average grade of 71.14 across all performance measures In 43% of the performance metrics 4021 Dr. Pedro Resto E An ability to identify, formulate and solve engineering problems. Average grade of 66.63 Not achieved 4022 Dr. Noel Artiles E An ability to identify, formulate and solve engineering problems. Average of 3.10 on a 4 point scale Achieved 4078 Dr. David González E An ability to identify, formulate and solve engineering problems. Average grade of 73.45 Achieved 4035 Prof. Cándida González F An understanding of professional and ethical responsibility. Average grade of 79.58 Achieved 4009 Dra. María Irizarry G An ability to communicate effectively (oral and/or written). Average grade of 95.53 Achieved An ability to communicate effectively (oral). Average grade of 88.3 across all performance maeausres Achieved An ability to communicate effectively (written). Average grade of 88 across all preformance measures Achieved 4035 Prof. Cándida González H The broad education necessary to understand the impact of engineering solutions in a global, economic, environmental, and societal context. Average grade of 78.87 Achieved 4040 Dr. Omell Pagán I A recognition for, and an ability to engage in life-long learning. Average grade of 88.54 Achieved 4015 Prof. Mercedes Ferrer J A knowledge of contemporary issues. Average grade of 78.5 across all performance measures Not achieved 4057 Dr. William Hernández K An ability to use techniques, skills, and modern engineering tools necessary for engineering practice. Average of 3.82 on a 4 point scale across all performance measures Achieved on three out of five performance measures 2006 - 2007 Dra. Cristina Pomales4077 G ABET OutcomeProfessorCourse
  • 67.
    67 3.7.3 Results fromthe Ethics Integration Assessment Form A survey with the title “Ethics Integration Assessment Form” was designed in an attempt to have an overview of the different efforts made to integrate ethics across the curriculum. This survey is answered by the students registered at the capstone course. Prior to academic year 2005-2006 the survey had a five point scale ranging from strongly disagree to strongly agree. This scale was changed that academic year to a two point scale, yes or no. The metric used prior to academic year 2005-2006 was the percentage of answers given as disagree and strongly disagree. The metric used thereafter was the percentage of answers given as “no”. The statements in the survey are as follows: 1. I have read parts of an engineering code of ethics. 2. I have participated in an activity that has a major ethical component. 3. I have attended a special lecture or conference. 4. I have spent time identifying and addressing the ethical issues in a major design experience. 5. I have taken a course in ethics. 6. I have discussed ethics study questions for the FE exam. 7. I have attended an engineering course where the professor or instructor included an ethics module in one of his or her classes. 8. During the last three years, a guest lecturer has come to at least one of my classes and discussed ethical issues in engineering. 9. I have participated in an ethics competition such as the Ethics Bowl. 10. I have participated in drafting a student code of conduct for my student association or for COOP internship students. Results from this survey are summarized in Table 3.18. Table 3.18 Results from the “Ethics Integration Assessment Form” % Disagree & Strongly Dis. % Disagree & Strongly Dis. % of "No" Answers % of "No" Answers % of "No" Answers 02-03 03-04 05-06 06-07 07-08 Q1 Read parts of an engineering code of ethics 11.84% 15.00% 50.00% 14.29% 14.29% Q2 Participated in activities with major ethical components 13.16% 25.00% 47.06% 14.29% 21.43% Q3 Attended special lecture or conference 15.79% 45.00% 55.88% 14.29% 64.29% Q4 Spent time identifying and addressing ethical issues 23.68% 50.00% 70.59% 42.86% 50.00% Q5 Took a course in ethics. 40.79% 55.00% 64.71% 42.86% 64.29% Q6 Discussed ethics study questions for the "Reválida" (FE exam). 15.79% 15.00% 61.76% 28.57% 42.86% Q7 An engineering instructor included ethics in his class. 27.63% 10.00% 29.41% 0.00% 0.00% Q8 A guest lecturer came to discuss ethical issues 27.63% 45.00% 67.65% 71.43% 21.43% Q9 Participated in an ethics competition 60.53% 85.00% 94.12% 100.00% 92.86% Q10 Participated in drafting a student code of conduct 48.68% 60.00% 82.35% 57.14% 85.71% Question
  • 68.
    68 Analyzing the lastthree academic years, where the questionnaire was changed to a “yes” or “no” answer, results show a significant increase in the number of students reading the code of ethics, the number of instructors discussing ethic issues in the classroom, and the number of professors bringing lecturers to discuss ethic issues. The number of students taking an ethics course is still very low. The involvement of students in an ethics competition and in drafting a code of conduct has decreased dramatically. 3.7.4 Results from the Graduating Student Exit Survey The Graduating Student Exit Survey is used to assess the perception students have on their level of mastery on the program outcomes at the time of graduation. The survey includes outcomes (a) to (k) and the additional 11 outcomes articulated for our program. This questionnaire is answered by students registered at the capstone course. Students are asked to rate their level of mastery on each of the skills listed in the questionnaire. A worksheet in EXCEL was designed to relate the questions on the survey to the program outcomes. The questionnaire has a five point scale as follows: A: I cannot perform this task. B: I need substantial guidance to perform this task. C: I can perform this task with minimal guidance. D: I often perform this task on my own. E: I can perform this task on my own, initiate new tasks, innovate. To be consistent, the metric used for assessment is the percentage of answers given on the two lowest points in the scale (A and B), equivalent to very weak and weak. Results for the last three academic years prior to the assembly of this report are presented in Tables 3.19 and 3.20. The consolidated result is a weighted average based on the number of students who participated in the survey. Table 3.19 Assessment of Outcomes (a) to (k) through the Exit Survey Weak & Very Weak % Outcomes (a) to (k) Student 2004-2005 Students 2005-2006 Students 2006-2007 Consolidated Results a Knowledge of mathematics, science, and engineering. 0.0% 0.0% 0.0% 0.0% b Design and conduct experiments and data analysis. 5.7% 4.3% 0.0% 4.0% c Design a system, components, or process to meet desired needs…. 1.9% 0.0% 4.0% 2.0% d An ability to function on multidisciplinary teams. 0.0% 0.0% 0.0% 0.0% e Identify, formulate and solve engineering problems. 0.0% 0.0% 0.0% 0.0% f Professional and ethical responsibility. 0.0% 0.0% 0.0% 0.0% g An ability to communicate effectively. 1.9% 1.7% 0.0% 1.4% h The broad education……. 3.8% 4.3% 0.0% 3.0% i Engage in life-long learning. 0.0% 0.0% 4.0% 1.0% j Knowledge of contemporary issues. 3.8% 8.7% 0.0% 4.0% k Use techniques, skills, and modern engineering tools…. 0.0% 0.0% 0.0% 0.0%
  • 69.
    69 Table 3.20 Assessmentof Outcomes 1 to 11 through the Exit Survey Weak and Very Weak % IE PROGRAM OUTCOMES 2004-2005 2005-2006 2006-2007 Consolidated Results 1 Design a work facility or system. 0.0% 0.0% 36.0% 8.9% 2 Design and implement quality control systems. 7.5% 4.3% 28.0% 11.9% 3 Design computer-based control and information systems. 27.6% 16.7% 17.5% 22.6% 4 Plan and control a production system. 1.9% 0.0% 8.0% 3.0% 5 Evaluate the economics of engineering solutions. 0.0% 0.0% 12.0% 3.0% 6 Develop models to experiment, evaluate, or solve problems. 14.2% 10.0% 4.0% 10.7% 7 Use engineering design process from IE point of view. 12.1% 10.4% 0.0% 8.7% 8 Use modern telecommunication and computer technology. 4.0% 4.3% 0.0% 3.1% 9 Present information to individuals or to an audience. 3.8% 4.3% 0.0% 3.0% 10 Establish goals and work to reach them. 1.9% 0.0% 0.0% 1.0% 11 Understand and practice leadership. 0.0% 0.0% 0.0% 0.0% As can be appreciated from Table 3.19 the percentages for weak and very weak answers are very low for every outcome (a) to (k). By the time of graduation students feel well prepared to achieve these outcomes. Results presented in Table 3.20 show a significant increase in the percentages for academic year 2006-2007 in the areas of: (1) facility and work design, (2) design and implementation of quality control systems, (3) plan and control production systems, and (4) evaluate the economics of engineering solutions. The table also shows a significant decrease in the percentages in the areas of: (1) developing models to experiment, evaluate, or solve problems, and (2) using engineering design from IE point of view. Since academic year 2004-2005, every other year, employers are asked to rate the level of importance of each of the industrial engineering program outcome. These results are very important in the determination of the level of achievement. Results on the percentage of answers given as “extremely important” or “very important” are presented in Tables 3.21 and 3.22. It is amazing to see how the levels of importance given to most of the (a) to (k) and IE program outcomes experienced a significant reduction from academic year 2004- 2005 to academic year 2006-2007. Some of the percentages are extremely low which is difficult to understand. With the objective of validating these results, the employer questionnaire was distributed and answered by members of the IE Industrial Advisory Board at a meeting held in October 4, 2007. These members are also employers of our graduates. At the time this report was been assembled those results had not been analyzed yet.
  • 70.
    70 Table 3.21 Levelof Importance on Outcomes (a) to (k) % EI &VI Outcomes (a) to (k) 2004-2005 2006-2007 Consolidated % a Knowledge of mathematics, science, and engineering. 88.89% 50.00% 70.59% b Design and conduct experiments and data analysis. 94.44% 50.00% 73.53% c Design a system, components, or process to meet desired needs. 87.50% 56.25% 72.79% d An ability to function on multidisciplinary teams. 88.89% 81.25% 85.29% e Identify, formulate and solve engineering problems. 88.89% 68.75% 79.41% f Professional and ethical responsibility. 88.89% 93.75% 91.18% g An ability to communicate effectively. 97.22% 53.13% 76.47% h The broad education 61.11% 31.25% 47.06% i Engage in life-long learning. 61.11% 31.25% 47.06% j Knowledge of contemporary issues. 38.89% 25.00% 32.35% k Use techniques, skills, and modern engineering tools. 88.89% 37.50% 64.71% Table 3.22 Level of Importance on Outcomes 1 to 11 % EI &VI Outcomes 1 to 11 2004-2005 2006-2007 Consolidated % 1 Design a work facility or system. 76.5% 43.8% 61.1% 2 Design and implement quality control systems. 88.2% 62.5% 76.1% 3 Design computer-based control and information systems. 29.6% 43.8% 36.3% 4 Plan and control a production system. 75.0% 56.3% 66.2% 5 Evaluate the economics of engineering solutions. 88.6% 78.1% 83.7% 6 Develop models to experiment, evaluate, or solve a problem. 62.1% 45.2% 54.1% 7 Use engineering design process from IE point of view. 64.8% 50.4% 58.0% 8 Use modern telecommunication and computer technology. 76.5% 53.3% 65.6% 9 Present information to individuals or to an audience. 94.4% 56.3% 76.5% 10 Establish goals and work to reach them. 94.4% 75.0% 85.3% 11 Understand and practice leadership. 94.1% 68.8% 82.2% 3.7.5 Results from the Fundamentals of Engineering Exam In academic year 2006-2007 results from the FE exam for the last four and a half years, corresponding to a total of 182 students, were used to analyze students’ performance. UPRM students’ performance was compared to that of the comparator group developed
  • 71.
    71 by Carnegie forIndustrial Engineering programs with Masters Degrees. Table 3.23 summarizes the total number of students taking the test and the percentage passing rate for the three groups. These results include students taking the general as well as the industrial engineering topics during the afternoon. Table 3.23 Passing Rates for UPRM and Carnegie Comparator Group Date No. Taking No. Passing % Passing UPRM No. Taking No. Passing % Passing Carnegie Only April 02 18 13 72% 56 39 70% Oct 02 14 8 57% 14 9 64% April 03 18 12 67% 46 33 72% Oct 04 18 13 72% 10 3 30% April 04 30 18 60% 49 33 67% Oct 04 13 4 31% 5 4 80% April 05 19 11 58% 29 22 76% Oct 05 8 4 50% 3 2 67% April 06 15 11 73% 24 17 71% Oct 06 7 6 86% 38 28 74% Total: 160 274 Average: 63% 67% UPRM Carnegie w/o UPRM The passing rate of IE students from UPRM is on the average four points below the Carnegie group. These statistics also show that in average 40 students from the IE program at UPRM take the FE exam every year. Statistics obtained from the OIIP Office show that for academic years 2002-2003 to 2005-2006 the average graduation rate of the Industrial Engineering department was 77 students per year. This means that on the average 53% of our students take the FE exam. Figure 3.20 shows the trend in the percentage of students passing the FE exam for the two groups. Even though the passing rate of UPRM students is smaller on the average, it has been above Carnegie for the last two semesters.
  • 72.
    72 Figure 3.20 Comparisonof Passing Rate between the two Groups Trend in Passing Rate UPRM vs. Carnegie Comparator Group 0% 20% 40% 60% 80% 100% April 02 Oct 02 April 03 Oct 03 April 04 Oct 04 April 05 Oct 05 April 06 Oct 06 Date %Passing % Passing UPRM % Passing Carnegie Results on the performance of students per topic are presented in Tables 3.24 and 3.25. Table 3.24 summarizes the percentage of correct answers for UPRM students. Table 3.25 summarizes the same results for the Carnegie comparator group with master degree.
  • 73.
    73 Table 3.24 Percentageof Correct Answers for UPRM Students Topics April 02 Oct 02 April 03 Oct 03 April 04 Oct 04 April 05 Topics Oct 05 April 06 Oct 06 INDUST COST ANALYSIS 67 29 69 52 44 44 21 Engineering Economics 50 42 54 COMPUT COMP & MODEL 61 38 57 41 43 41 49 Probability and Statistics 47 51 43 ENGINRING ECONOMICS 26 40 30 44 33 64 18 Modeling and Computation 50 50 59 INDUST ERGONOMICS 72 69 9 61 37 33 46 Industrial Management 69 60 59 ENGINRNG STATISTICS 19 60 44 48 31 33 23 Manufacturing and Production Systems 61 46 56 DESIGN OF INDUST EXP 35 50 15 30 26 28 33 Facilities and Logistics 62 62 54 FACILITY DSGN & LOC 37 31 56 74 69 44 46 Human Factors Productivity Ergonomics and Work Design 45 49 55 INFO SYSTEMS DESIGN 61 33 35 52 20 38 33 Quality 64 57 41 INDUSTRIAL MNGMENT 48 48 54 48 30 49 58 No. of Examinees: 8 15 20 MANUFACTRNG PROCESS 44 69 41 41 48 46 79 MANUFACTRNG SYS DSGN 67 48 35 61 58 44 39 MAT HAND SYS DESIGN 44 36 22 65 50 26 37 MATH OPTIM & MODELNG 48 43 46 22 48 49 67 PROD MEAS & MNGMENT 56 31 50 35 49 38 32 PROD PLAN & SCHED 35 40 41 28 34 15 61 STAT QUALITY CONTROL 43 60 50 72 46 26 49 TOTAL QUALITY MGMT 65 40 46 69 61 77 54 QUEUING THRY & MODEL 31 36 48 31 39 49 26 SIMULATION 33 45 63 48 57 21 46 WORK PERF & METHODS 52 33 28 44 41 28 28 No. of Examinees: 18 14 18 18 30 13 19 % Correct Answers IE at UPRM % Correct Answers IE at UPRM
  • 74.
    74 Table 3.25 Percentageof Correct Answers for Carnegie Comparator Group Topics April 02 Oct 02 April 03 Oct 03 April 04 Oct 04 April 06 Topics Oct 05 April 06 Oct 06 INDUST COST ANALYSIS 75 23 75 49 59 66 29 Engineering Economics 54 49 58 COMPUT COMP & MODEL 48 42 81 16 56 66 67 Probability and Statistics 54 58 39 ENGINRING ECONOMICS 30 40 36 27 39 46 38 Modeling and Computation 54 63 66 INDUST ERGONOMICS 75 65 24 61 43 47 48 Industrial Management 51 58 68 ENGINRNG STATISTICS 28 60 48 40 36 40 21 Manufacturing and Production Systems 65 56 63 DESIGN OF INDUST EXP 48 50 19 22 37 28 21 Facilities and Logistics 55 62 67 FACILITY DSGN & LOC 49 53 62 49 67 58 36 Human Factors Productivity Ergonomics and Work Design 45 51 59 INFO SYSTEMS DESIGN 66 39 54 58 36 49 33 Quality 49 59 47 INDUSTRIAL MNGMENT 57 54 51 26 48 78 50 No. of Examinees: 11 39 43 MANUFACTRNG PROCESS 43 67 48 49 50 82 89 MANUFACTRNG SYS DSGN 46 48 50 50 55 58 41 MAT HAND SYS DESIGN 66 40 47 54 56 58 62 MATH OPTIM & MODELNG 51 43 57 16 61 45 69 PROD MEAS & MNGMENT 49 31 42 38 49 56 42 PROD PLAN & SCHED 39 46 58 31 39 33 63 STAT QUALITY CONTROL 31 62 40 50 38 44 46 TOTAL QUALITY MGMT 57 58 42 58 61 48 46 QUEUING THRY & MODEL 42 40 37 31 50 38 46 SIMULATION 45 43 60 37 57 25 48 WORK PERF & METHODS 35 29 38 33 35 14 33 No. of Examinees: 74 28 64 28 79 18 48 % Correct Carnegie (w/o UPRM)% Correct IE Carnegie Group (w/o UPRM)
  • 75.
    75 The identification ofareas of opportunity from the FE exam results was based on a statistical analysis on the difference between the percentages of correct answers between the two groups. Since results from the IE students at UPRM are contained within the results obtained by the Carnegie comparator group, it was necessary first to remove UPRM results from the latter. This was done as follows: oupCarnegieGrPQuestionsNooupCarnegieGrStudentsofNoTotalSuccessesofNoTotal ∧ = *.*)(.. UPRMPQuestionsNoOnlyPRStudentsNoRSuccessesPNo ∧ = *.*.. QuestionsNooupCarnegieGrStudentsofNoTotalegieTrialsCarnNo .*)(.. = QuestionsNoOnlyPRStudentsNoTrialsPRNo .*.. = TrialsUPRMNoegieTrialsCarnNo PRMSuccessesUNoarnegieSuccessesCNo P OnlyCarnegie .. .. − − = ∧ The null hypothesis states that the percentage of correct answers from both populations is the same. The test statistic is as follows: ⎟ ⎟ ⎠ ⎞ ⎜ ⎜ ⎝ ⎛ +⎟ ⎠ ⎞ ⎜ ⎝ ⎛ − − = ∧∧ ∧∧ lyCarnegieOnUPRM PooledPooled lyCarnegieOnUPRM statistic NN PP PP Z 11 1 Where; ( )lyCarnegieOnUPRM lyCarnegieOnlyCarnegieOnUPRMUPRM Pooled NN NPNP P + + = ∧∧ ∧ ** The calculated values for statisticZ are presented in Table 3.26. We decided to identify the areas of opportunity as those topics for which the null hypothesis is rejected more than once, specifically those for which Zcalculated < -1.96. As shown, the areas of opportunity at a 95% confidence level were: 1. Computation and Modeling 2. Information Systems 3. Facilities and logistics 4. Material Handling
  • 76.
    76 The areas whereour students consistently performed well (i.e. the calculated value of Z was never below -1.96) between April 02 and April 05 were: 1. Engineering statistics 2. Design of industrial experiments 3. Manufacturing systems design 4. Mathematical optimization and modeling 5. Production measurement and management 6. Statistical quality control 7. Total quality management 8. Simulation After April 05 these were: 1. Engineering economics 2. Probability and statistics 3. Industrial management 4. Manufacturing and production systems 5. Human factors, productivity ergonomics and work design 6. Quality In some cases our students excelled the Carnegie comparator group. These were highlighted in yellow.
  • 77.
    77 Table 3.26 Summaryof Statistical Analysis of the Differences between the Percentages of Correct Answers April 02 Oct 02 April 03 Oct 03 April 04 Oct 04 April 05 Oct 05 April 06 Óct 06 INDUST COST ANALYSIS -1.1416 0.6268 -0.7810 0.2460 -2.1722 -1.4219 -1.1072 Engineering Economics -0.3250 -1.1887 -0.7115 COMPUT COMP & MODEL 1.6898 -0.3742 -3.3593 2.3724 -1.9277 -1.6602 -2.1810 Probability and Statistics -0.6501 -1.1909 0.7180 ENGINRING ECONOMICS -0.5585 0.0000 -0.7319 1.5200 -0.9980 1.2046 -2.5435 Modeling and Computation -0.2866 -2.1173 -1.2894 INDUST ERGONOMICS -0.3852 0.3898 -2.3836 0.0000 -0.9797 -0.9817 -0.1946 Industrial Management 1.3819 0.2459 -1.5005 ENGINRNG STATISTICS -1.3481 0.0000 -0.5210 0.7415 -0.7629 -0.4968 0.2345 Manufacturing and Production Systems -0.3156 -1.6771 -1.3588 DESIGN OF INDUST EXP -1.6980 0.0000 -0.6768 0.8309 -1.7932 0.0000 1.5501 Facilities and Logistics 0.5850 0.0000 -2.2328 FACILITY DSGN & LOC -1.5254 -2.0426 -0.7077 2.3202 0.2582 -0.9487 1.1896 Human Factors Productivity Ergonomics and Work Design 0.0000 -0.2612 -0.6291 INFO SYSTEMS DESIGN -0.7084 -0.5728 -2.4275 -0.4934 -2.6286 -0.7227 0.0000 Quality 1.1700 -0.2647 -0.9416 INDUSTRIAL MNGMENT -1.1886 -0.5500 0.3470 2.0080 -2.6941 -1.9147 0.9731 MANUFACTRNG PROCESS 0.1706 0.1965 -0.8696 -0.7432 -0.2410 -2.3871 -1.6321 MANUFACTRNG SYS DSGN 2.7037 0.0000 -1.9130 0.9935 0.4853 -0.9487 -0.1983 MAT HAND SYS DESIGN -2.9442 -0.3776 -3.1847 1.0084 -0.9668 -2.2358 -2.9163 MATH OPTIM & MODELNG -0.3379 0.0000 -1.3913 0.6148 -1.9414 0.2372 -0.2082 PROD MEAS & MNGMENT 0.8449 0.0000 1.0477 -0.2562 0.0000 -1.1967 -1.2007 PROD PLAN & SCHED -0.5221 -0.5554 -2.0840 -0.2710 -0.7485 -1.4811 -0.2001 STAT QUALITY CONTROL 1.6049 -0.1879 1.2256 2.0494 1.2246 -1.2810 0.3892 TOTAL QUALITY MGMT 1.0305 -1.6501 0.5252 1.0312 0.0000 2.0496 0.9715 QUEUING THRY & MODEL -1.3855 -0.3776 1.4154 0.0000 -1.6918 0.7132 -2.4013 SIMULATION -1.5404 0.1846 0.3554 0.9909 0.0000 -0.2860 -0.1946 WORK PERF & METHODS 2.2515 0.3963 -1.2721 1.0040 0.9980 1.1098 -0.6300 Rejected ( < -1.96) at 95% Confidence Level Rejected ( > 1.96) at 95% Confidence Level Topics Topicsca l cu la tedZ ca lcu l a tedZ
  • 78.
    78 3.8 Level ofAchievement of Program Outcomes Results from direct measures from the assessment of classroom activity are used only for monitoring the students’ performance and for the identification of areas of opportunity for continuous improvement. The level of achievement of program outcomes is determined based on the combination of results from the Graduating Student Exit Survey and the FE exam. The achievement of goals using results from the Graduating Student Exit Survey is determined using scatter diagrams as was done when evaluating the achievement of educational objectives. Scatter diagrams are developed using the percentage of answers given by graduating students as weak or very weak and the percentage of answers given by employers as extremely important or very important. Since employers are surveyed only every other year, diagrams will be presented only for those years. The goal of the IE program is to have a maximum of 10% of weak and very weak answers on those outcomes considered 100% of the times as extremely important or very important. The goal is to have a maximum of 20% of weak and very weak answers on those outcomes considered 0% of the times as extremely important or very important. These two pairs of points when connected form a diagonal. The goal is considered achieved on all outcomes with results falling to the left of the diagonal and not achieved on outcomes with results falling at the right of the diagonal. An example of a Scatter diagram corresponding to assessment results on academic year 2004-2005 is presented in Figure 3.21. Table 3.27 summarizes the areas of opportunity in the achievement of program outcomes identified through the exit survey and the FE exam. It also includes the relationship between those opportunities and the educational objectives identified as areas of opportunity by employers and alumni.
  • 79.
    79 %W&VW 2004-2005 %EI&VI 2004-2005 a 0.0% 88.89% b5.7% 94.44% c 1.9% 87.50% d 0.0% 88.89% e 0.0% 88.89% f 0.0% 88.89% g 1.9% 97.22% h 3.8% 61.11% i 0.0% 61.11% j 3.8% 38.89% k 0.0% 88.89% An ability to communicate effectively. The broad education……………… Engage in life-long learning. Knowledge of contemporary issues. Use techniques, skills, and modern engineering Outcomes (a) to (k) Knowledge of mathematics, science, and Design and conduct experiments and data analysis. Design a system, components, or process to meet desired needs……. An ability to function on multidisciplinary teams. Identify, formulate and solve engineering problems. Professional and ethical responsibility. W & VW % Outcomes (a) to (k) 2004-2005 0.00% 20.00% 40.00% 60.00% 80.00% 100.00% 120.00% 0.0% 10.0% 20.0% 30.0% 40.0% 50.0% % W & VW %EI&VI Figure 3.21 Results on Outcomes (a) to (k) Academic Year 2004-2005
  • 80.
    80 Table 3.27a Summaryof Areas of Opportunity in the Achievement of Program Outcomes EO 1. Our graduates will demonstrate extensive training and education in IE areas EO 1. Our graduates will demonstrate extensive training and education in IE areas EO 1. Our graduates will demonstrate extensive training and education in IE areas Modeling and Computation 6. Develop models to experiment, evaluate, or solve problems. EO 1e. Economic evaluation.EO 1e. Economic evaluation. 5. Evaluate the economics of engineering solutions. EO 1c. Automated computer based and control systems. EO 1c. Automated computer based and control systems. Information Systems Design. 3. Design computer- based control and information systems. EO 1b. Statistical quality control and improvement systems. EO 1b. Statistical quality control and improvement systems. 2. Implement quality control systems. EO 1a. Design of work facilities and systems. EO 1a. Design of work facilities and systems. EO 1a. Design of work facilities and systems. Facilities and Logistics Material Handling 1. Design a work facility or system. Employers and IAB Fall 2007 Alumni & Employers 2006-2007 Alumni & Employers 2004-2005 Relationship to Areas of Opportunity in EO's FE Exam UPRM vs Carnegie Graduating Student Exit Survey EO 1. Our graduates will demonstrate extensive training and education in IE areas EO 1. Our graduates will demonstrate extensive training and education in IE areas EO 1. Our graduates will demonstrate extensive training and education in IE areas Modeling and Computation 6. Develop models to experiment, evaluate, or solve problems. EO 1e. Economic evaluation.EO 1e. Economic evaluation. 5. Evaluate the economics of engineering solutions. EO 1c. Automated computer based and control systems. EO 1c. Automated computer based and control systems. Information Systems Design. 3. Design computer- based control and information systems. EO 1b. Statistical quality control and improvement systems. EO 1b. Statistical quality control and improvement systems. 2. Implement quality control systems. EO 1a. Design of work facilities and systems. EO 1a. Design of work facilities and systems. EO 1a. Design of work facilities and systems. Facilities and Logistics Material Handling 1. Design a work facility or system. Employers and IAB Fall 2007 Alumni & Employers 2006-2007 Alumni & Employers 2004-2005 Relationship to Areas of Opportunity in EO's FE Exam UPRM vs Carnegie Graduating Student Exit Survey
  • 81.
    81 Table 3.27b Summaryof Areas of Opportunity in the Achievement of Program Outcomes EO 5. Need to continue to develop entrepreneurial skills. EO 5. Need to continue to develop entrepreneurial skills. EO 5. Need to continue to develop entrepreneurial skills. EO 4. Ability to work in multi-disciplinary teams. EO 4. Ability to work in multi-disciplinary teams. EO 3. Function effectively in a setting with ethical, social and environmental sensibilities, be able to communicate effectively, and become leaders in industry. EO 3. Function effectively in a setting with ethical, social and environmental sensibilities, be able to communicate effectively, and become leaders in industry. EO 2. Minimal training to adjust to professional life. EO 2. Minimal training to adjust to professional life. Employers and IAB Fall 2007 Alumni & Employers 2006-2007 Alumni & Employers 2004-2005 Relationship to Areas of Opportunity in EO's FE Exam UPRM vs Carnegie Graduating Student Exit Survey EO 5. Need to continue to develop entrepreneurial skills. EO 5. Need to continue to develop entrepreneurial skills. EO 5. Need to continue to develop entrepreneurial skills. EO 4. Ability to work in multi-disciplinary teams. EO 4. Ability to work in multi-disciplinary teams. EO 3. Function effectively in a setting with ethical, social and environmental sensibilities, be able to communicate effectively, and become leaders in industry. EO 3. Function effectively in a setting with ethical, social and environmental sensibilities, be able to communicate effectively, and become leaders in industry. EO 2. Minimal training to adjust to professional life. EO 2. Minimal training to adjust to professional life. Employers and IAB Fall 2007 Alumni & Employers 2006-2007 Alumni & Employers 2004-2005 Relationship to Areas of Opportunity in EO's FE Exam UPRM vs Carnegie Graduating Student Exit Survey
  • 82.
    82 CRITERION 4. CONTINUOUSIMPROVEMENT Continuous improvement activities are planned on our annual faculty retreats devoted to assessment issues. When needed, assessment issues are also discussed at faculty department meetings. During the faculty retreat held on May 24, 2004, it was decided to present reports to faculty during each spring semester using only results from the fall semester. This was done to speed up the process of identifying areas of opportunity and closing the loop faster. Based on the assessment results for academic year 2002-2003, the decision was made to redesign the assessment tools and metrics. This also addressed one of the concerns of the previous accreditation visit where there was a concern on the effectiveness of the metrics in determining the achievement of outcomes. This redesign was mostly based on the following areas of concern: 1. The small number of employers and alumni who answered the surveys. 2. The extent of direct supervision of industrial engineers who graduated from our department by the respondents. 3. The need to start surveying the importance given by each company to the different skills included in the survey. 4. The amount of opportunity provided to the alumni to practice the surveyed skills at the company answering the survey. 5. The level of knowledge of the employer in the skills included in the survey. Specifically, those related to the industrial engineering profession. 6. The lack of uniformity between the Graduating Student Exit Survey, the Alumni and Employers Survey which complicates the analysis of results. 7. The type of scale being used which did not have a mid point representing “adequate” and therefore forcing employers and alumni to rate either on the good side or bad side, and 8. The metric used in the evaluation of performance. A committee was created on that faculty retreat to address that action item. The fall semester of academic year 2004-2005 was devoted to the redesign of the tools and metrics. This was completed and implemented during that fall semester. Results from the assessment process for academic year 2004-2005 were presented to faculty during the retreat held on May 19, 2005. The consensus was to concentrate on the completion of the curricular revision since it addressed most of the areas of new knowledge pointed out by employers and alumni as needed to improve performance of graduates from our program. The proposal for the new curriculum was completed and submitted in February 2007. Two main objectives of the curricular revision were: (1) to offer students the possibility of specializing in a given area based on the students main interests and the needs of the manufacturing and service sectors, and (2) to incorporate the skills and knowledge
  • 83.
    83 identified by alumniand employers as needed to improve graduates performance. First, the new curriculum allows students to use 9 technical credit hours to specialize in one of four specialty areas: Production and Logistics (P&L); Environmental, Health, and Safety (EHS); Quality and Industrial Statistics (Q&IS); and Industrial Automation (IA). New courses are being developed for each of the areas of specialization. Technical electives by specialty area are presented in Table 4.1. Table 4.1 Courses by Specialty Areas Specialty Area Course Title Credits P&L ININ 4120 – Advanced Production Planning and Control New 3 P&L ININ 5995 – Planning and Design of Service Processes Existing 3 P&L ININ 5575 – Sequencing and Scheduling of Resources Existing 3 P&L ININ 4018 – Digital Simulation Existing 3 EHS ININ 4230 – Environmental, Health and Safety New 3 EHS ININ 4220 – Advanced Methods Improvement and Work Measurement New 3 EHS ININ 4240 – Ergonomics and Human Factors in Work Systems Design New 3 EHS PhEd 4115 – Biomechanics of Human Movement Existing 3 EHS Biol 3715 – Anatomy and Physiology Existing 3 Q&IS ININ 4310 – Advanced Quality Control New 3 Q&IS ININ 4320 – Compliance with Regulations and Validations New 3 Q&IS ININ 5505 – Total Quality Management Existing 3 Q&IS ININ 5565 – Measurement and Prediction of Reliability Existing 3 IA INEL 5516 – Automation and Robotics Existing 3 IA INME 4009 – Automatic Controls Existing 3 IA ININ 4410 – Real-Time Process Control II New 3 IA ININ 4430 – Material Handling New 3 IA ININ 4420 – Manufacturing Integration New 3 IA ININ 4810 – Concurrent Engineering Existing 3 Among the courses listed in Table 4.1, 47% are existing courses and 53% are new courses. The second objective of the curricular revision was to seek improvement in the skills and knowledge identified by the constituents, through their comments, as being highly relevant to the profession however not well addressed in the current curriculum. Table 4.2 shows how new courses in the curriculum address the areas of concern of constituents.
  • 84.
    84 Table 4.2 Skillsand Knowledge Important to Constituents Skills and Knowledge New Courses Communication Skills INGL 3236: Technical Report Writting INGL 3250: Public Speaking, or INGL 3191: Conversational English Environmental, Health and Safety ININ 4230: Environmental, Health and Safety Systems Integration and Manufacturing ININ 4420: Manufacturing Integration ININ 4430: Material Handling ININ 4018*: Digital Simulation Entrepreneurial Skills ADMI 3100: New Business Development, or ADMI 3155: Creativity and Entrepreneurial Innovation, or ADMI 3125: Technology Based Entrepreneurship, or ADMI 4085: Fundamentals of Project Management, or ADMI 3315: Fundamentals of E-Commerce, or INGE 4008: Interdisciplinary Approaches to Project Management, or GERH 4027: Leadership in Organizations, or INGL 3236: Technical Report Writing, or INGL 3250: Public Speaking Lean Manufacturing ININ 4120: Advanced Production Planning and Control ININ 4220: Advanced Methods Improvement and Work Measurement Management and Leadership Skills ADMI 4085: Fundamentals of Project Management, or INGE 4008: Interdisciplinary Approaches to Project Management, or GERH 4027: Leadership in Organizations Electronics In-depth INEL 5516: Automation and Robotics ININ 4410: Real-Time Process Control II Professional Ethics FILO 3155: Introduction to Ethics, or FILO 3156: Modern and Contemporary Ethics, or FILO 3178: Business Ethics, or FILO 4045: Ethics in Engineering Product and Process Validation ININ 4320: Compliance with Regulations and Validations Time Management ADMI 4085: Fundamentals of Project Management Problem Solving Tools ININ 4220: Advanced Methods Improvement and Work Measurement Statistical Process Control ININ 4310: Advanced Quality Control Design of Experiments ININ 4027*: Design and Analysis of Engineering Experiments Costing ININ 4005: Cost Management Information Technology ININ 4017*: Computer-Based Information Systems * Previously electives, now required courses The process to analyze and approve curricular revisions is lengthy. In an effort to speed up the implementation of courses addressing issues of entrepreneurship and management skills, a minor curricular revision was proposed and approved at a departmental meeting held on September 27, 2005. This minor revision is presented in Table 4.3. It was submitted to the corresponding authorities and its final approval is pending on the approval of new courses ININ 4150, ININ 4160 and ININ 4005.
  • 85.
    85 Table 4.3 MinorCurricular Revision Course Eliminated Credit Hours Course Added Credit Hours Justification ECON 30211 3 ADMI 3100 or ADMI 3155 or ADMI 3125 3 Incorporates courses in entrepreneurship. ININ 4021 ININ 4022 3 3 ININ 4150 and ININ 4018 4 3 Strengthens the areas of modeling and programming. ININ 4039 ININ 40752 3 3 ININ 4160 4 Consolidates basic concepts in one course. An advanced course was designed to be taken as a professional elective to strengthen the area of production. ININ 4017 Strengthens the area of information technology. ININ 4085 ININ 4086 3 3 ININ 4005 4 Strengthens the area of cost management. Total 21 21 1 To be recommended as a socio-humanistic elective course. 2 Students will have the opportunity to take an advanced course in production planning and control as a professional elective. In academic year 2006-2007 we incorporated direct measures in the assessment process. In compliance with the annual assessment plan, professors assess program outcomes using direct measures and submit reports including results, conclusions and future actions. These reports can be found at http://www.uprm.edu > mi uprm.edu > ABET 2008 > Group Shared Folders. Academic year 2006-2007 was the first time we had enough data to analyze trends in the assessment results. As a group we analyze global assessment results and decide where to focus our improvement efforts. As an example, a summary of assessment results was presented at the faculty retreat held on May 9, 2007. The discussion of results continued during the fall semester of academic year 2007-2008. At a meeting held on November 6 it was decided that among all the identified areas of opportunity, previously presented in Tables 3.7a and 3.7b, we would focus on IE Outcome 6, “Develop models to identify, formulate or solve problems”. This program outcome has a relationship to ABET outcome E, “Identify, formulate and solve engineering problems”. A committee comprising professors who have taught ININ 4021 (Deterministic Models in Operations Research), ININ 4022 (Probabilistic Models in Operations Research), ININ 4018 (Systems Simulation with Digital Computers), and ININ 4078 (Statistical Quality Control) was formed to device strategies to address these outcomes. At the department meeting held on April 08, 2008 Dr. Pedro Resto, one of the committee members, presented a proposal to address this outcome in ININ 4021. Results collected will be presented to faculty in the fall semester of academic year 2008-2009. Assessment results also showed that although we have increased the students’ exposure
  • 86.
    86 to ethics, veryfew of them are taking a course on ethics. This will be a requirement under the new curriculum. In a conversation with Dr. Roberta Orlandini, Humanities Department Head, it was understood that the reason for the small number of students being able to take a course in ethics was the lack of resources to increase the offering. The Humanities Department will be interviewing in the fall semester of academic year 2008-2009 for a new professor with that expertise to start in the spring semester of the same academic year. This will increase their capability and will allow more of our students to register in ethics courses. In the fall semester of academic year 2007-2008 we analyzed data collected by the Office for Institutional Research and Planning (OIIP) on the passing rate of ININ 4010 (Probability and Statistics for Engineers). The percentage of students passing with a grade of A, B or C for academic years 2002-03 to 2005-06 was 58%. Based on these results it was decided to add a laboratory component to the course to: 1. Increase the number of contact hours to give students more time to practice problems. 2. Incorporate more hands-on activities. 3. Have more exposure to software such as Minitab and Excel. Students registered in the Capstone course ININ 4079 perform their projects at service or manufacturing industries across the island. Projects are performed by teams of at most three students. In the past few semesters, however, this has changed since many students are deciding to work alone. As part of the continuous improvement process, the professor’s involvement in the students’ project has become more intense. One of the issues that needed attention was the amount of support given by the company to the students, which if lacking, could affect the students’ performance and the company’s acceptance of the end results. Three of the major changes made were: 1. Increase the number of times the professor accompanies the students to the project company. This has increased to three to four times per semester. 2. Instead of having students search for a project, the companies now have to submit a proposal for a project. The justification for this change is that companies will be more motivated to support students if they have a genuine need for the project results to be implemented. 3. Whenever feasible, students’ recommendations should be implemented and tested prior to the end of the semester. These changes have had very positive results as evidenced by the two examples of e- mails received (Spanish and then translated to English) presented in Figures 4.1 and 4.2.
  • 87.
    87 Figure 4.1 E-mailfrom a Project Facilitator to Dr. Mario Padrón Dialy Quiñones Martínez Servicio al Cliente Relaciones con la Comunidad Hospital Perea Tel. (787) 834-0101 Ext. 2288 Saludos y muy agradecida Dr. Padrón. Deseo expresarle mis mas sinceras gracias por el excelente trabajo que presentaron sus estudiantes, quiero decirle adicional que los mismos trabajaron con un gran esmero y dedicación en la función que ejercieron en su investigación, me siento muy orgullosa de haberlos conocido y lo felicito a usted por la enseñanza ofrecida a ambos chicos. Le felicito grandemente y cuente siempre con nosotros tanto como Hospital brindándole un servicio de excelencia siempre y como amigo. Éxito. Dialy Quiñones Translation: “Greetings and very grateful Dr. Padrón: I want to express my most sincere thanks for the excellent work that your students presented, I want to in addition tell you that they worked with great care and dedication in their research, I feel very proud to have met them and I congratulate you for the knowledge you have conveyed to them. I greatly congratulate you and always count with us as a hospital providing you a always a service of excellence and as a friend. Success. Dialy Quñones.” on Dialy Quiñones Martínez Servicio al Cliente Relaciones con la Comunidad Hospital Perea Tel. (787) 834-0101 Ext. 2288 Saludos y muy agradecida Dr. Padrón. Deseo expresarle mis mas sinceras gracias por el excelente trabajo que presentaron sus estudiantes, quiero decirle adicional que los mismos trabajaron con un gran esmero y dedicación en la función que ejercieron en su investigación, me siento muy orgullosa de haberlos conocido y lo felicito a usted por la enseñanza ofrecida a ambos chicos. Le felicito grandemente y cuente siempre con nosotros tanto como Hospital brindándole un servicio de excelencia siempre y como amigo. Éxito. Dialy Quiñones Translation: “Greetings and very grateful Dr. Padrón: I want to express my most sincere thanks for the excellent work that your students presented, I want to in addition tell you that they worked with great care and dedication in their research, I feel very proud to have met them and I congratulate you for the knowledge you have conveyed to them. I greatly congratulate you and always count with us as a hospital providing you a always a service of excellence and as a friend. Success. Dialy Quñones.” Dialy Quiñones Martínez Servicio al Cliente Relaciones con la Comunidad Hospital Perea Tel. (787) 834-0101 Ext. 2288 Saludos y muy agradecida Dr. Padrón. Deseo expresarle mis mas sinceras gracias por el excelente trabajo que presentaron sus estudiantes, quiero decirle adicional que los mismos trabajaron con un gran esmero y dedicación en la función que ejercieron en su investigación, me siento muy orgullosa de haberlos conocido y lo felicito a usted por la enseñanza ofrecida a ambos chicos. Le felicito grandemente y cuente siempre con nosotros tanto como Hospital brindándole un servicio de excelencia siempre y como amigo. Éxito. Dialy Quiñones Translation: “Greetings and very grateful Dr. Padrón: I want to express my most sincere thanks for the excellent work that your students presented, I want to in addition tell you that they worked with great care and dedication in their research, I feel very proud to have met them and I congratulate you for the knowledge you have conveyed to them. I greatly congratulate you and always count with us as a hospital providing you a always a service of excellence and as a friend. Success. Dialy Quñones.” on
  • 88.
    88 Figure 4.2 E-mailfrom a Project Facilitator to Dr. Mario Padrón RE: Proyecto Final de Diseño de Ingeniería Industrial From: Jaime Maestre (jaime.maestre@hospitalperea.com) Sent: Tuesday, June 05, 2007 8:01:39 AM To: holivencia@yahoo.es; Carlos Lopez Roura (carlos.lopez@hospitalperea.com); Dialys Quinones Martinez (dialys.quinones@hospitalperea.com); Joannie Garcia (joannie.garcia@hospitalperea.com); Joannie Hernandez Soto (joannie.hernandez@hospitalperea.com); Leyza M. Gonzalez Valentin (leyza.gonzalez@hospitalperea.com); Madeline Matos Rios (madeline.matos@hospitalperea.com); Wilson E. Rodriguez (wilsonr@paviahealth.com); Zayda Hernandez (zayda.hernandez@hospitalperea.com) Cc: mariopadron@hotmail.com Anoche tuvimos una presentación adicional sobre el trabajo que realizaron los estudiantes de ingeniería industrial, sobre el impacto del uso de las telemetrías en nuestra operación. Estuvo excelente y me parece que fue un concientizarnos de lo mucho que tenemos por hacer y ya comenzamos. Midiendo y aceptando que tenemos que hacer las cosas diferentes. El Dr. Padrón es esencial en poder identificar estudiantes que puedan realizar estudios prácticos en el hospital. Créanme que son pocos los hospitales que realizan esto y que tienen la suerte de tenerlos en el patio del hospital. Les comparto la carta que el Dr. Padrón me envío y en la próxima reunión de gabinete, estaremos trayendo ideas de proyectos. Gracias a todos Jaime Translation: “Cc: mariopadron@ hotmail.com Last night we had an additional presentation on the work performed by the industrial engineering students on the impact of the use of telemetry in our operations. It was excellent and I think it created awareness on how much we have to do which we just started by measuring and accepting that we need to do things differently. Dr. Padrón is essential in identifying students which can perform practical projects in our hospital. Believe me, it is only a few hospitals which have done this and which are as lucky as us to have them very close by. I am sharing with you the letter Dr. Padrón sent me (asking for a proposal) and in the next Cabinet meeting we will be bringing project ideas. Thanks to all RE: Proyecto Final de Diseño de Ingeniería Industrial From: Jaime Maestre (jaime.maestre@hospitalperea.com) Sent: Tuesday, June 05, 2007 8:01:39 AM To: holivencia@yahoo.es; Carlos Lopez Roura (carlos.lopez@hospitalperea.com); Dialys Quinones Martinez (dialys.quinones@hospitalperea.com); Joannie Garcia (joannie.garcia@hospitalperea.com); Joannie Hernandez Soto (joannie.hernandez@hospitalperea.com); Leyza M. Gonzalez Valentin (leyza.gonzalez@hospitalperea.com); Madeline Matos Rios (madeline.matos@hospitalperea.com); Wilson E. Rodriguez (wilsonr@paviahealth.com); Zayda Hernandez (zayda.hernandez@hospitalperea.com) Cc: mariopadron@hotmail.com Anoche tuvimos una presentación adicional sobre el trabajo que realizaron los estudiantes de ingeniería industrial, sobre el impacto del uso de las telemetrías en nuestra operación. Estuvo excelente y me parece que fue un concientizarnos de lo mucho que tenemos por hacer y ya comenzamos. Midiendo y aceptando que tenemos que hacer las cosas diferentes. El Dr. Padrón es esencial en poder identificar estudiantes que puedan realizar estudios prácticos en el hospital. Créanme que son pocos los hospitales que realizan esto y que tienen la suerte de tenerlos en el patio del hospital. Les comparto la carta que el Dr. Padrón me envío y en la próxima reunión de gabinete, estaremos trayendo ideas de proyectos. Gracias a todos Jaime Translation: “Cc: mariopadron@ hotmail.com Last night we had an additional presentation on the work performed by the industrial engineering students on the impact of the use of telemetry in our operations. It was excellent and I think it created awareness on how much we have to do which we just started by measuring and accepting that we need to do things differently. Dr. Padrón is essential in identifying students which can perform practical projects in our hospital. Believe me, it is only a few hospitals which have done this and which are as lucky as us to have them very close by. I am sharing with you the letter Dr. Padrón sent me (asking for a proposal) and in the next Cabinet meeting we will be bringing project ideas. Thanks to all
  • 89.
    89 A requirement ofININ 4009 (Work Measurement) is a project in industry. As part of our continuous improvement process, to improve the company’s support and the quality of end results it was decided that students have to submit a project proposal to the company, specifying clearly the objectives and methodology to be adopted. As with ININ 4079, at the end of the semester students make a presentation of results and recommendations. Students are then evaluated by the company facilitator. Results have been very positive so far as evidenced by the two examples of facilitator evaluations presented in Figures 4.3 and 4.4.
  • 90.
    90 Figure 4.3 FacilitatorEvaluation for Project on Spring 2007 María Emanuelli Translation of comments: “It has been a pleasure to have had this group of three students working at TPI. They have been very professional, responsible and have done a great project. Their recommendations have been very realistic and they will be of benefit to the area. We appreciate your effort.” María Emanuelli Translation of comments: “It has been a pleasure to have had this group of three students working at TPI. They have been very professional, responsible and have done a great project. Their recommendations have been very realistic and they will be of benefit to the area. We appreciate your effort.”
  • 91.
    91 Figure 4.4 FacilitatorEvaluation for Project on Fall 2007 Translation of Comments: The time study performed by the students has been very efficient and will be of great help. Congratulations for your extraordinary work. Keep up. We will follow your suggestions and will work on them. Translation of Comments: The time study performed by the students has been very efficient and will be of great help. Congratulations for your extraordinary work. Keep up. We will follow your suggestions and will work on them.
  • 92.
    92 Also as partof our continuous improvement process, professors are more actively involving students in projects (ININ 4996, Special Problems) and undergraduate research work (ININ 4998, Undergraduate Research). Statistics on the number of students who have taken these courses in the past five years are presented in Table 4.4. It can be seen that the number of students enrolling in these courses have increased significantly. We also organize an annual research fair where students present posters of their research work and support from different companies is used for students’ prizes. Table 4.4 Statistics on Students who have taken ININ 4996 and 4996 Academic Year Semester No. of Students Total/YearININ 4996 ININ 4998 2003 1 21 3 2 1 0 25 2004 1 1 2 2 0 8 11 2005 1 7 6 2 0 1 14 2006 1 3 1 2 16 23 43 2007 1 14 16 2 0 20 50 In summary, professors’ involvement in the assessment process has been increasing throughout the years, contributing positively to our process of continuous improvement. On a yearly basis we discuss assessment results and determine where to focus our improvement efforts.
  • 93.
    93 CRITERION 5. CURRICULUM TheIE program is a five year bilingual program that is broad, based on mathematics, basic science, engineering sciences, and the fundamentals of the profession. The program provides a good balance between traditional and modern industrial engineering techniques. The curriculum includes 175 credits in ten semesters of which 20 are in math, 18 in basic sciences, 15 in humanities and social sciences, 90 in engineering topics, 6 in Spanish, 12 in English, 2 in Physical education, and 12 in free electives. Table 5.1 shows the distribution of the courses in the curriculum among the categories of basic math and sciences, engineering topics, general education, and others. The only courses included under “others” were the 12 credit hours in free electives. These credits can be taken in engineering courses to increase the student’s breadth or depth of knowledge or other courses to improve the general knowledge. 5.1 Math and Science Students under the current curriculum must complete 38 credits hours in mathematics and natural science courses. These courses range from calculus through differential equations, probability and statistics, chemistry and physics. This satisfies the minimum ABET requirement of thirty-two credit hours. Science courses also require laboratory experience to apply the theory learned in class. The curriculum includes 20 credits in mathematics including Pre-calculus (5 credits), Calculus I (4 credits), Calculus II (4), Calculus III (3), and Linear Algebra and Differential Equations (4). The science component consists of 16 credits including General Chemistry I (3), General Chemistry Lab I (1), General Chemistry II (3), General Chemistry Lab II (1), Physics I (4), Physics I Lab (1), Physics II (4), and Physics II Lab (1). 5.2 Engineering Topics The engineering topics include engineering fundamentals and industrial engineering subjects. These courses are aimed to develop the student’s ability to apply the concepts and techniques relevant to the analysis and solution in the field of industrial engineering and to develop the communication skills necessary to present results of professional work. To achieve these objectives, the required engineering topics include engineering fundamentals, fundamentals of other engineering fields, such as electrical, mechanical, and industrial engineering topics. Engineering Mechanics (Static and Dynamics), Mechanics of Materials I, and Thermodynamics are examples of the required courses which represent the foundation of the engineering profession. The Industrial Engineering program has 90 credits in engineering topics which exceeds the 48 credit hours required by ABET. The distribution of these courses is presented in Table 5.1. The engineering topics required in the curriculum are well balanced between engineering
  • 94.
    94 science and design.A course is classified as engineering science if only the mathematics and basic science concepts are presented with the objective of applying these to the analysis and solution of real engineering problems. However, when it is required to obtain a solution to an engineering problem which involves the design or the development of a system, component, or process to achieve certain objectives, then the course is classified as engineering design. The curriculum is designed in such a way that balances theory and practice through laboratory experiences. 5.3 Industrial Engineering Subject Areas The courses in the IE curriculum devoted to industrial engineering topics are divided into the following subject areas: probability and applied statistics, operations research, production planning and control, automation and information systems and systems design. Students that want to further develop their skills in the different areas can choose from several elective courses. Furthermore, upper-level talented students can register for graduate courses with the Department Head’s approval. Among the most popular courses are ININ 6045 – Material Handling Systems, ININ 6030-Advanced Economics for Engineers, and ININ 6016- Human Factors Engineering. Table 5.2A and Table 5.2B summarize the course and section sizes for industrial engineering courses in academic year 2006-2007. Figure 5.1 depicts the IE curriculum including pre-requisite and co- requisite courses. Precedence relationships among IE courses are clearly presented in this figure. Table 5.3 depicts the required and elective courses for each program outcome.
  • 95.
    95 Table 5.1 Curriculum IndustrialEngineering Program Course (Department, Number, Title) MATE 3005 Pre-Calculus 5 QUIM 3131 General Chemistry I 3 QUIM 3133 General Chemistry Lab I 1 INGL 3--- First year course in English 3 ESPA 3101 Basic Course in Spanish 3 ELECTIVE **Sociohumanistic Elective 3 MATE 3031 Calculus I 4 QUIM 3132 General Chemistry II 3 QUIM 3134 General Chemistry Lab II 1 INGL 3--- First year course in English 3 ESPA 3102 Basic Course in Spanish 3 EDFI ---- Physical Education Elective 1 INGE 3011 Engineering Graphics I 2 MATE 3032 Calculus II 4 FISI 3171 Physics I 4 FISI 3173 Physics Laboratory I 1 INGL 3--- Second year course in English 3 INGE 3031 Engineering Mechanics-Statics 3 INGE 3016 Algorithms and Computer 3 MATE 3063 Calculus III 3 FISI 3171 Physics II 4 FISI 3174 Physics Laboratory II 1 INGL 3--- Second year course in English 3 INGE 3032 Engineering Mechanics-Dynamics 3 INGE 4011 Mechanics of Materials I 3 EDFI ---- Physical Education Elective 1 Second Semester First Semester Second Semester First Semester Other First Year Category (Credit Hours) Second Year Year and Semester Math & basic sciences General education Engineering Design Engineering topics
  • 96.
    96 Course (Department, Number, Title) ININ4010 Probability and Statistics for Engineers 3 MATE 4145 Linear Algebra and Differential Equations 4 INME 4045 General Thermodynamics for Engineers 3 INGE 4001 Engineering Materials 3 INEL 4075 Fundamentals of Electrical Engineering 3 ELECTIVE **Socio-humanistic Elective 3 INME 4055 Manufacturing Process 3 X INME 4056 Manufacturing Process Laboratory 1 INEL 4076 Fundamentals of Electronics 3 INEL 4077 Fundamentals of Electronics Laboratory 1 ININ 4020 Applied Statistics in Industry 3 ECON 3021 Principles of Economics I 3 ELECTIVE **Socio-humanistic Elective 3 ININ 4057 Real Time Process Control 3 X ININ 4015 Engineering Economic Analysis 3 ININ 4021 Deterministic Models in Operations Research 3 ININ 4078 Statistical Quality Control 3 X ININ 4077 Work Systems Design 4 X ININ 4085 Accounting for Engineers 3 ININ 4039 Production Planning and Control I 3 X ININ 4009 Work Measurement 4 X ININ 4022 Probabilistic Models in Operations Research 3 X ELECTIVE **Socio-humanistic Elective 3 Second Semester First Semester Second Semester Third Year Fourth Year Engineering Design Category (Credit Hours) Other Year and Semester First Semester Math & basic sciences Engineering topics General education
  • 97.
    97 Course (Department, Number, Title) ININ4086 Cost Analysis and Control 3 ININ 4040 Facility Layout and Design 3 X ININ 4075 Production Planning and Control II 3 X ELECTIVE Industrial Engineering Elective 3 ELECTIVE Free Electives 6 ININ 4079 Design Project 3 X ININ 4035 Human Resources Planning or 3 ININ 4029 Human Behavior in Work Organizations 3 ELECTIVE Industrial Engineering Elective 3 ELECTIVE **Sociohumanistics Elective 3 ELECTIVE Free Electives 6 38 90 35 12 32 48 175 Other Category (Credit Hours) TOTALS-ABET BASIC-LEVEL REQUIREMENTS OVERALL TOTAL FOR DEGREE TOTAL PER CATEGORY Engineering Design First Semester Second Semester Fifth Year Year and Semester Math & basic sciences Engineering topics General education
  • 98.
    98 Table 5.2A Courseand Section Size Summary Academic Year 07-08 Course No. Title Responsible Faculty Member No. of Sections Offered in Academic Year 07-08 Avg. Section Enrollment Lecture Laboratory Other InIn 4007 Industrial Organizational and Management Rafael Blanes 5 29 100% Waldemar Ramírez InIn 4009 Work Measurement María Irizarry 4 21 75% 25% InIn 4010 Probability and Statistics for Engineer Agustín Rullán 14 30 100% David González Griselle Betancourt Hector Carlo Mercedes Ferrer Nazario Ramírez Noel Artiles InIn 4015 Engineering Economy Analysis Omell Pagán 11 28 100% Rafael Blanes Viviana Cesaní William Hernández InIn 4016 Industrial Safety Cristina Pomales 1 16 100% InIn 4017 Computer-Based Information Systems William Hernández 1 11 100% InIn 4018 Systems Simulation with Digital Computers Sonia Bartolomei 1 17 100% InIn 4020 Applied Industrial Statistics Nazario Ramírez 4 27 100% Omell Pagán InIn 4021 Deterministic Models in Operation Research Pedro Resto 3 30 100% William Hernández InIn 4022 Probabilistic Models in Operations Research Arun Nambiar 3 27 100% InIn 4027 Design and Analysis of Experiments David González 2 21 100% Noel Artiles
  • 99.
    99 Course No. Title Responsible Faculty Member No. ofSections Offered in Academic Year 07-08 Avg. Section Enrollment Lecture Laboratory Other InIn 4029 Human Behavior in Work Organization Marisol Oliver 2 25 100% InIn 4035 Planning Human Resources Cándida González 2 17 100% InIn 4039 Production Planning and Control I Arun Nambiar 3 22 100% Viviana Cesaní InIn 4040 Facility Layout and Design Hector Carlo 3 20 75% 25% Omell Pagán InIn 4057 Real Time Process Control William Hernández 2 29 75% 25% InIn 4075 Production Planning and Control II Arun Nambiar 2 23 100% Viviana Cesaní InIn 4077 Work Systems Design Cristina Pomales 3 26 75% 25% InIn 4078 Statistical Quality Control David González 3 28 75% 25% Mercedes Ferrer InIn 4079 Design Project Mario Padrón 4 13 100% InIn 4085 Accounting for Engineers Freddie Hernández 4 26 100% InIn 4086 Cost Analysis and Control Alexandra Medina 2 29 100% InIn 4810 Concurrent Engineering Pedro Resto 1 3 100% InIn 4995 Coop Agustín Rullán 2 16 100% InIn 4996 Special Project Alexandra Medina 1 14 100% InIn 4998 Undergraduate Research Cristina Pomales 15 2 100% David González Hector Carlo Mercedes Ferrer Alexandra Medina Viviana Cesaní William Hernández InIn 5005 Modern Optimization Noel Artiles 1 5 100% InIn 5575 Sequencing and Scheduling of Resources Arun Nambiar 1 28 100%
  • 100.
    100 Year Sem or 4 1 2 1 2 5 1 2 2 3 2 1 1 2 1 INGE 3011 Eng.Graphics I QUIM 3131 & 3133 General Chemistry I I INGE 4011 Mechanics of Materials I INME 4055 Manufacturing Processes MATE 3005 Pre-Calculus INGE 4001 Engineering Materials MATE 3031 Calculus I INGL 3101 English I INGL 3102 English II INGL 3201 Second year course in English INGL 3202 Second year course in English INGE 3016 Algorithms and Comp. Prog. MATE 3032 Calculus II MATE 3063 Calculus III MATE 4145 Lin. Alg & Ord. Differential Ecuations ININ 4077 Work Systems Design INEL 4077 Basic Electronics Laboratory ININ 4040 Facility Layout and Design ININ 4009 Work Measurement INME 4045 Gen. Thermo. for Engineers INME 4056 Manufacturing Processes Lab. INEL 4076 Fundamentals of Electronics INEL 4075 Fundamentals for Electrical Eng. FISI 3172 Physics II FISI 3171 Physics I ININ 4029 Human Behavior in Work Org. ININ 4035 Human Resources Planning ININ 4022 Prob. Mod. in Operations Res. ININ 4020 Applied Industrial Statistics ININ 4010 Prob. and Stat. for Engineers FISI 3173 Physics Lab. I FISI 3174 Physics Lab. II ININ 4078 Statistical Quality Control ININ 4039 Production Planning and Control I ININ 4075 Production Planning and Control II ININ 4079 Design Project ININ 4021 Det. Mod. in Oper. Research ECON 3021 Principles of Economics I ININ 4015 Eng. Economic Analysis ININ 4085 Accounting for Engineers ININ 4086 Cost Analysis and Control ININ 4057 Real Time Process Control ESPA 3102 Spanish II ESPA 3101 Spanish I IN GE 3031 Eng. Mechanics Statics INGE 3032 Eng. Mechanics- Dynamics QUIM 3132 & 3134 General Chemistry II II LEGEND: : Pre-requisite : Co-requisite Important!!! The student must complete 15 credit hours in Sociohumanistic electives, plus 6 credit hours in Departmental electives, selected by the student. For more information please see List of Recomended Courses. Figure 5.1 Curriculum of the IE Program
  • 101.
    101 Table 5.3 Requiredand Elective Courses per Program Outcome Program Outcome Required Course Elective Course Design a work facility or system ININ 4040, 4077, 4009, 4075, 4079 ININ 4016, 5575, 6016 Design and implement quality control systems ININ 4078, 4020, 4010 ININ 5505, 5565, 4027 Design computer-based control and information systems ININ 4057 ININ 4017 Plan and control production systems ININ 4075, 4039, 4021 ININ 5575 Evaluate the economics of engineering solutions ININ 4015, 4085, 4086 ININ 6030 Develop models to experiment, evaluate or solve problems ININ4020, 4022, 4040, 4057, 4078 ININ 4018, 4027, 5565 Use engineering design from an IE point of view ININ 4079, 4075, 4040, 4022, 4009 ININ 4018, 4027, 5565, 5575 Use modern communication and computer technology ININ 4079, 4057, 4022, 4040, 4078 ININ 4017, 4018 Present information to individuals or to an audience ININ 4079, 4075, 4057, 4021, 4009, 4077 ININ 4810, 4018, 4017 Establish goals and work to reach them ININ 4079, 4075, 4040, 4077, 4009 ININ 4027, 4046, 4017, 4995, 4996 Understand and practice leadership ININ 4079, 4075, 4029, 4035 ININ 4810, 5505 5.4 Laboratory Experience Hands on laboratory experiences are available throughout the curriculum starting with the basic sciences, chemistry, and physics (QUIM 3001, QUIM 3002, FISI 3173, and FISI 3174). In the engineering science courses, laboratory experience is required in INME 4056-Manufacturing Processes Laboratory and INEL 4077- Electronics Laboratory. Laboratory experiences are part of the following industrial engineering courses: ININ 4009-Work Measurement, ININ 4040-Facility Layout and Design, ININ 4057-Real Time Process Control, ININ 4077-Work Systems Design, and ININ 4078-Statistical Quality Control. These labs are designed to enhance the basic principles discussed in the courses and give the students hands on guided experience in the use of basic equipment, software, methodologies, and models utilized in industrial engineering. Lab reports or completed projects are an important outcome of this effort. As part of the laboratory material, safety procedures are taught. Students are responsible
  • 102.
    102 for following suchprocedures and this is considered in their evaluation. As an example, safety guidelines related to electrical hazards are presented as part of the laboratory material in the ININ 4057-Real Time Process Control course. 5.6 Oral and Written Communication Twelve credits hours are required in the area of oral and written communication in English. The first six hours, using an oral approach, give the students the command of the fundamental structure of the language and develop their skills for reading and writing. The next six hours are devoted to compositions and oral reports upon selected readings including essays, short stories, poems, dramas, and novels. English grammar and idiomatic expressions are given attention as needed. Currently, students are encouraged to take as electives: INGL 3236-Technical Report Writing, INGL 3191-Speech and Oral English, INGL 3250-Speech Communication, INGL 3179-Professional Presentations, and INGL 3198-Professional Interviews. In the curricular revision students are required to take conversational English or public speaking and technical writing. Non-technical skills in reading, writing, and oral reporting are also developed using the Spanish language. Six credit hours are required in this area. Opportunities are provided for the development of competence in oral and written communication in the engineering laboratory and design courses. Technical reports in oral presentations are graded on their content as well as on the professional level of their communications skills. Students make oral presentations and hand in written reports in ININ 4077, ININ 4009, ININ 4040 and ININ 4079. 5.7 Computer Experience The IE program assures that its graduates fully understand the fundamentals of their profession and, at the same time, is instrumental in the development of their competence in computer programming and use of software packages for the solution of engineering problems. The program includes INGE 3016- Algorithms and Computer Programming as a required course. This course was previously taught using C language and it was changed to Visual Basic. The high level language used for teaching computer programming has migrated from Fortran (70’s until mid 80’s), to C-Language (mid 80’s to early 2000’s) to Visual Basic (2003 until present). IE graduates have a lot of exposure to the Microsoft Office tool set, which includes Excel, Word, Access, and Power Point. Excel worksheets are especially useful for many IE-related analysis and decision making. The Visual Basic language resides at no additional cost in the Microsoft tool set, known as Visual Basic for Applications (VBA). It is preferable to teach our students the basics of computer programming and show them how this software code is useful in interacting with the various Microsoft software. This course covers the development of algorithms and their implementation, and the application of programming techniques to the solution of engineering and mathematical problems. Every semester the Department offers optional seminars to introduce students to some of the most popular software packages. Throughout the semester graduate students assigned to the computer labs offer seminars on Minitab, Excel, Mathcad, Matlab, and Power
  • 103.
    103 Point. During agiven semester, the faculty members teaching courses requiring knowledge on some of these or other specialized software packages coordinate the seminars with the graduate assistants. Examples of these packages include: Autocad, Wonderware, Arena, Access, Visual Basic, and MS SQL Server. 5.8 General Education (Humanities and Social Sciences) Students in the Faculty of Engineering are required to take a minimum of 15 credits hours in socio-technical electives. The College of Engineering publishes and maintains a list of electives in humanities and social sciences by area of specialization that is used to guide students in their course selection. 5.9 Engineering Design The design experience is well integrated in the curriculum since students are exposed to engineering design concepts from their sixth semester of study up to the last semester. The students are exposed to a good number of engineering design related experiences such as: open-ended problems, considerations of alternative solutions, formulation of design problem statements, and consideration of realistic constraints, among others. In a good number of courses the students are required to go to industry for class projects. Students are required to work on projects in manufacturing, service, or governmental facilities on several courses throughout the curriculum. Among these courses are: ININ 4009- Work Measurement, and ININ 4040 – Facility Layout Design. Students apply the knowledge acquired throughout the course and integrate it with previous knowledge to solve real problems. Also, the course ININ 4077 – Work Design requires a design project and some of the laboratory work includes design experience. Students work on a major design project in the area of manufacturing automation in the course ININ 4057 – Real Time Process Control Systems. In this course, students design, build, and control scale models, mainly of manufacturing operations, using a computer. Some students further develop their professional skills in elective courses such as ININ 4046- Industrial Engineering Practice, ININ 4995- Engineering Cooperative Practice, ININ 4501- Application of IE Techniques to Service Enterprises, ININ 4810- Concurrent Engineering, ININ 4018- Systems Simulation with Digital Computers, and ININ 4017- Information Systems. In electives such as ININ 4017 – Computer Based Information Systems and ININ 4027 – Design and Analysis of Engineering Experiments practical projects are also required. Samples of project work will be available in the course binders at the CAR Office. 5.10 Engineering practice A capstone engineering design course, ININ 4079 - Design Project, is included in the last semester of the senior year when students have taken the vast majority of the engineering courses and thus are prepared to integrate the acquired knowledge and concepts to solve a real life situation.
  • 104.
    104 The goals forININ 4079 include: Develop the technical and professional skills of the student to prepare him/her for the practice of the profession. Provide the student practice and experience in the applications of the principles, methods and techniques learned in earlier course work. Develop the oral and written communications skills of the students by means of progress reports, technical reports, and oral presentations at a professional level. Develop the skills of the student in the interpersonal activities working as part of a design team. The student should be made aware and take into consideration energy related, ethical, legal, and societal issues relevant to the design project. Complement the educational process with real life problem solving experience. Integrate the principles, methods, and techniques of earlier course work into a problem solving situation. Specifically the students will: Identify and formulate real world problems; Gather and analyze real world data; Use his/her creativity in the development of multiple alternatives for the solution of the problems that were identified; and select the best alternative based on an economic analysis. The course is divided in three phases including writing a proposal, progress reports, and a final report and presentation. The design teams (usually composed of two to three students) should include in the proposal all the information related to the project and specify the particular areas to be addressed. The projects must include at least three IE areas from the following listing: 1. Cost analysis and engineering economics 2. Manufacturing automation and information systems 3. Production planning and control 4. Layout 5. Statistics and quality control 6. Operations research 7. Work design and ergonomics The following are considerations that students use in this design experience: • Economic factors Estimate variable and fixed costs for the product or service involved in their design project. Identify the relevant costs involved in the project. They must use these economic considerations to justify the solutions by at least obtaining rate of return on the investment and making a sensitivity analysis of the solution. These factors are presented in the ECON 3021 - Principles of Economics I, ININ 4085 – Accounting for Engineers, ININ 4086 – Cost Analysis and Control, and ININ 4015 - Engineering Economic Analysis.
  • 105.
    105 • Safety Assess theimpact of their designs, layouts, work systems and standards on people who will work in the organization. Learn about the applicable regulations such as OSHA, PROSHA, ADA, etc. Include ergonomic consideration in their designs. These factors are presented in ININ 4009 - Work Measurement, ININ 4077 - Work Systems Design, ININ 4040 - Facilities Layout and Design, and ININ 4016 – Industrial Safety. • Ethics Recognize ethical problems in real world contexts. Recognize stakeholders, see situations through value system, and identify conflicts of interest. These factors are introduced in humanities and social sciences courses and are reinforced in ININ 4079 - Design Project. Also, ethic issues are addressed across the curriculum. • Social and Political Impact Understand the impact designs will have in human beings in their social interaction and organizational behavior to reduce resistance to change and increase chances of success. These factors are presented in humanities and social sciences courses, and in ININ 4029 - Organizational Behavior and ININ 4035 – Human Resources Management. • Manufacturability Design systems, services, or products that can be produced with available technology in the most efficient way. These factors are introduced in courses such as ININ 4077 – Work Systems Design, and INME – Manufacturing Processes. • Sustainability Understand the long-term impact of their designs (layouts, work methods, standard times, quality control systems, information systems, and automation- process control). Interpret this concept for IE as reliability of the design (how long will it be valid), the process capability, and the support it provides to the organization and its scheduling requirements. These factors are covered in ININ 4040 – Facilities Design, ININ 4010 - Probability and Statistics for Engineers, ININ 4020 – Applied Statistics in Industry, ININ 4078 – Statistical Quality Control, and ININ 4075 Production Planning and Control II. • Environmental Factors Demonstrate the environmental impact that their design has outside the plant and in the community. Learn about environmental regulations that apply to their project. Examples of design projects will be available in the ININ 4079 course binder at the CAR Office.
  • 106.
    106 CRITERION 6. FACULTY 6.1Program Leader and Responsibilities The Bachelors of Science in Industrial Engineering Program is ascribed and managed by the Department of Industrial Engineering. As such, the leader of the program is the Director or Department Head. Currently, this position is occupied by Dr. Agustín Rullán. The responsibilities of the Director are stipulated in section 25.3.3 of the Regulations of the University of Puerto Rico. Our translation of this section (from Spanish) is as follows: “The director will be the chief executive and administrative officer of every department. Will preside department meetings and will be the official representative of the department to the Faculty (College) and other university authorities. He will be in charge of guiding the formulation of agreements made by the members of the department in their properly constituted meetings, and will bring forward those agreements to the corresponding authorities as required. The director will be ex- officio president of all the permanent committees of the department except the Personnel Committee. In matters related to the Personnel Committee, the director of the department will be one of its members and its president will be elected among the members.” Section 25.5 of the regulations also states the following: “ The members of the department, united under the presidency of the director, can reach agreements and make recommendations, consistent with the Law of the University and the Regulations, to achieve the most effective development of the departmental objectives, as per their discipline, including the establishment of educational norms; and approve the programs of study of the specializations, options and concentrations of the department, for the consideration of the corresponding Faculty (College). 6.2 Authority and Responsibility of Faculty The department faculty is fully involved in the development of new courses and the evaluation or modification of existing courses. Figures 6.1A and B show the process used for the development of a new permanent course. The process is initiated either by a professor interested in the development of a new course or by the faculty. As shown in Figure 6.1A, this initiative is assigned to one of the existing course committees. Once the committee completes an initial draft of the course syllabus, this is presented at a faculty meeting for evaluation and approval. Once approved, the IE Department Head sends the course documentation to the Dean of the College of Engineering which in turn submits the documentation to the College of Engineering Committee of Academic Affairs. This committee reviews the documentation and if approved submits a report to the CoE Dean and presents the proposed course at a CoE faculty meeting. If approved, all the
  • 107.
    107 documentation needed forthe creation of the new course is sent by the CoE Dean to the Dean of Academic Affairs. The flowchart shows the actions to be taken and the flow of the documentation when the proposed course fails approval at any step of the process. Figure 6.1B shows the steps followed once the course documentation arrives at the Office of the Dean of Academic Affairs. The Dean sends the information to the Academic Senate where the review of documentation is performed by the Senate’s Course Committee. If approved, this committee submits a report to the Dean of Academic Affairs. The recommendation for approval is presented by the Dean of Academic Affairs at a meeting of the Academic Senate. If approved, the Senate documents the approval with a certification sent to the CoE Dean with a copy sent to the IE Department Head. The Dean of Academic Affairs in turn sends all the documents to the Vice Presidency of Academic Affairs at the Central Administration Office of the University of Puerto Rico. All the course documents are reviewed and upon approval a code is assigned to the course and it is registered officially. The course code is notified to the UPRM Dean of Academic Affairs, the CoE Dean and the IE Department Head. The flowchart shows the actions to be taken and the flow of the documentation when the proposed course fails approval at any step of the process. The process required for the creation of a new temporary course is shown in Figure 6.2. As can be appreciated it is much simpler. Once the course is approved by the IE faculty members, the documents are submitted by the Department Head to the CoE Dean. The course documents are presented by the Dean at a meeting of the Heads of Departments within the College of Engineering. If approved the course documents are sent directly to the Vice Presidency of Academic Affairs at the Central Administration Office of the University of Puerto Rico. From there on it follows the same path as a permanent course. A temporary course can be offered only twice. To ensure the consistency of the courses an official course syllabus is kept on the IE Department records. At the beginning of each semester an administrative official makes copies for the professor teaching the course and for the students registered in the course. The course syllabus includes the topics to be covered and the course goals. The professor can change the order in which he covers the different topics. However, any changes in the course content have to be approved by the course committee members. Changes in the course content greater than 25% need the approval of the faculty. To evaluate the consistency and the quality of the courses, students are surveyed at the end of the semester. The Course Goals Assessment Form is used to evaluate the students’ perception of their preparedness on each of the course goals. A survey used to evaluate the teaching performance of the professor includes questions related to the course syllabus.
  • 108.
    108 Figure 6.1A Flowchartfor the Creation of a New Permanent Course A professor or the faculty identifies the need for a new course A first draft of the course syllabus is presented to the IE Department Head for its approval The course committee presents the course to the faculty The IE Department Head assigns one of the existing course committees to work on the development of the new course Approved? No Approved? Yes Yes No The IE Committee works on recommended changes The IE Committee works on recommended changes The course committee fills out the documentation needed for the creation of a new course and submits to the IE Department Head The Department Head submits the documentation to the Dean of the CoE The Dean submits the documentation to the CoE Committee of Academic Affairs The Committee of Academic Affairs reviews the documentation Approved? The IE Course committee works on the recommended changes Major changes? No No Yes The Committee of Academic Affairs submits a report with a positive recommendation to the Dean and the CoE Faculty Approved? Yes The CoE Dean sends the course documents to the Dean of Academic Affairs No Yes A A professor or the faculty identifies the need for a new course A first draft of the course syllabus is presented to the IE Department Head for its approval The course committee presents the course to the faculty The IE Department Head assigns one of the existing course committees to work on the development of the new course Approved? No Approved? Yes Yes No The IE Committee works on recommended changes The IE Committee works on recommended changes The course committee fills out the documentation needed for the creation of a new course and submits to the IE Department Head The Department Head submits the documentation to the Dean of the CoE The Dean submits the documentation to the CoE Committee of Academic Affairs The Committee of Academic Affairs reviews the documentation Approved? The IE Course committee works on the recommended changes Major changes? No No Yes The Committee of Academic Affairs submits a report with a positive recommendation to the Dean and the CoE Faculty Approved? Yes The CoE Dean sends the course documents to the Dean of Academic Affairs No Yes A
  • 109.
    109 Figure 6.1B Flowchartfor the Creation of a New Permanent Course The Dean of Academic Affairs (D of AA) refers the documentation to the Senate The Senate refers the documentation to the course committee The committee reviews the documentation Approved?A The committee submits a report to the D of AA The D of AA reports the decision to the Senate Approved? No The Senate emits a certification of approval The certification is sent to the CoE Dean with a copy sent to the IE Department Head The D of AA sends the documentation to the Vice Presidency of Academic Affairs at the Central Administration Offices of UPR Yes Yes No B The documentation is reviewed Approved? B No A code number is assigned to the course and it is registered officially for the IE Department at UPRM Yes The course code is notified to the D of AA, the CoE Dean, and the IE Department Head The Dean of Academic Affairs (D of AA) refers the documentation to the Senate The Senate refers the documentation to the course committee The committee reviews the documentation Approved?A The committee submits a report to the D of AA The D of AA reports the decision to the Senate Approved? No The Senate emits a certification of approval The certification is sent to the CoE Dean with a copy sent to the IE Department Head The D of AA sends the documentation to the Vice Presidency of Academic Affairs at the Central Administration Offices of UPR Yes Yes No B The documentation is reviewed Approved? B No A code number is assigned to the course and it is registered officially for the IE Department at UPRM Yes The course code is notified to the D of AA, the CoE Dean, and the IE Department Head
  • 110.
    110 Figure 6.2 Flowchartfor the Creation of a New Temporary Course A professor or the faculty identifies the need for a new course A first draft of the course syllabus is presented to the IE Department Head for its approval The IE Department Head assigns one of the existing course committees to work on the development of the new course Approved? No Yes The IE Committee works on recommended changes The IE Department Head submits the documentation to the CoE Dean The documentation is reviewed at a meeting of the Department Heads of the CoE A Approved? No Yes A The D of AA sends the documentation to the Vice Presidency of Academic Affairs at the Central Administration Offices of UPR The documentation is reviewed Approved? A No A code number is assigned to the course and it is registered officially for the IE Department at UPRM Yes The course code is notified to the D of AA, the CoE Dean, and the IE Department Head The IE Committee works on the recommendations A professor or the faculty identifies the need for a new course A first draft of the course syllabus is presented to the IE Department Head for its approval The IE Department Head assigns one of the existing course committees to work on the development of the new course Approved? No Yes The IE Committee works on recommended changes The IE Department Head submits the documentation to the CoE Dean The documentation is reviewed at a meeting of the Department Heads of the CoE A Approved? No Yes A The D of AA sends the documentation to the Vice Presidency of Academic Affairs at the Central Administration Offices of UPR The documentation is reviewed Approved? A No A code number is assigned to the course and it is registered officially for the IE Department at UPRM Yes The course code is notified to the D of AA, the CoE Dean, and the IE Department Head The IE Committee works on the recommendations
  • 111.
    111 6.3 Faculty In academicyear 2007-2008 the Industrial Engineering Department had 22 faculty members consisting of 68% (15) full-time professors, 4.5% (1) professor from the College of Business Administration with a joint appointment (50%) with the IE department, and 27.5% of the faculty divided as follows: 14% (3) professors with additional compensations, 9% (2) part-time professors, and 4.5% (1) visiting professor. All of them are directly involved in teaching at the undergraduate level. Of the 15 full- time faculty members there are 13 PhD’s, one ME, and one BS degree. The professor with the joint appointment also has a PhD degree. In addition, we have four more professors on leave of absence studying for their Ph.D. degrees. Table 6.1A presents the percentage distribution of the faculty workload for academic year 2007-2008 and Table 6.1B presents a summary of the faculty workload in credit hours for the same academic year. In both tables courses ININ 6999 (Master Thesis) and ININ 6998 (Master Project) were considered as research activity. Averages of the percentage distribution and credit hours are presented in Table 6.1C for the entire faculty members and full-time members only. The average percentage of time dedicated to teaching activities across all faculty members is 68.13% and 56% when considering full time professors only. The percentage of time dedicated to research is 16.99% when considering all faculty members and 25.41% for full time professors. The average percentage of time dedicated to other activities, which in all cases are service activities, is 14.87% when considering all faculty members and 18.59% for full time professors. The average workload is 13.22 credit hours per semester across all faculty members and 15.83 for full time professors. Table 6.2 describes the composition, size, credentials, and experience of the faculty that supports our program. Among the 15 full-time professors (excluding the visiting professors) 12 are tenured professors and 3 on tenure-track. The academic ranking of the full-time professors include 10 full professors, 3 assistant professors, and 2 instructors. Of those, 7 (47%) have professional registration. The academic background of the full-time faculty with PhDs (excluding the visiting professors) includes degrees from eleven different universities: Penn State University (2), Texas A&M (3), Lehigh University (1), University of Wisconsin-Madison (1), North Carolina State University (1), Iowa State University (1), University of PR (2), University of Michigan (2), Virginia Polytechnic Institute (1), and Universidad Politécnica de Madrid (1). The cultural background of our professors is also diverse; the department has professors from India, Nicaragua, Mexico, Ecuador, and Puerto Rico. As shown in Table 6.2, 8 (53%) of the 15 full time professors have experience in the government or the industry. The professor from the College of Business Administration with the joint appointment also has a significant number of years of experience with the government and industry. Thirteen out of 15 (87%) have some level of involvement in research activities. The diverse professional background of the faculty covers applied and theoretical
  • 112.
    112 research work, managerialas well as technical positions in government and private industry, and extensive consulting and training to local industry in the areas of applied statistics, work measurement, facilities planning, simulation, production planning and control, and manufacturing automation.
  • 113.
    113 Table 6.1A FacultyWorkload Summary (Percentage Distribution) Industrial Engineering Program Academic Year 2007-2008 Faculty Member Classes Taught (Course No. /Credit Hrs.) FT or PT Teaching Research or Scholarly Activity Other Description Artiles, Noel 4010 (1sec) 3.33crs./ 4027 (1sec) 3.00crs/ 5505 (1sec) 3.00crs/ 6078 (1sec) 3.00crs/ 6995 (1sec) 1cr/ 6998 (2sec) 4crs/ 6999 (1sec) 1 cr. FT 48.82% 17.38% 33.80% Senator and Member of Univ. Board Bartolomei, Sonia 4018 (1sec) 3.00crs/ 4995 (1sec) 2.00crs./ 6026(1sec) 3.00crs./ 6998 (1sec) 1 cr/ 6999 (2sec) 3 crs FT 40.91% 18.18% 40.91% CoE Associate Dean of Academic Affairs and a S i l Blanes, Rafael 4007 (4sec) 12crs/ 4015 (5sec) 15crs. FT 100.00% 0.00% 0.00% Carlo, Héctor 4010 (2sec) 6.33crs./ 4040 (1sec) 3.33crs. /4998 (1sec.) 2.00crs/ 6045 (1sec) 3.00crs/ 6995 (1sec)1cr./ 6999 (1sec) 1cr FT 54.02% 42.53% 3.45% Mentors Coordinator for PR-LSAMP Viviana Cesaní 4015 (1sec) 3.00crs/ 4039 (2secs) 6crs/ 4075 (2sec) 6.00crs/ 4998 (2secs) 3crs./ 6019 (1sec) 3crs/ 6999 (2 sec) 6 crs. FT 56.76% 37.84% 5.41% Popular Insurance Ferrer,Mercedes 4010 (6secs) 18.33crs/ 4078 (1sec) 3.33crs./ 4998 (1sec) 1crs. FT 88.60% 0.00% 11.40% Coordinator of administrative issues González, David 4010 (1sec) 3.33crs/ 4027 (1sec) 3.00crs./ 4078 (2secs) 6.66crs/ 4998 (1sec) 1cr./6005 (1sec)3.00crs/ 6046 (1sec) 3.00crs./ 6999 (1sec) 2 crs. FT 58.81% 29.42% 11.77% OIIP Research Coordinator González, Cándida 4035 (1sec) 3.00 crs. AC 100.00% 0.00% 0.00% Hernández, William InGe 3016 (1sec) 3.00crs/ 4015 (2secs) 6crs. 4017 (1sec) 3.00crs./ 4021 (2secs) 6crs./ 4057 (2secs) 6.66crs/ 6995 (1sec) 1cr. FT 90.58% 0.00% 9.42% Special Assignments Hernández, Freddie 4085 (2sec) 6 crs. PT 100.00% 0.00% 0.00%
  • 114.
    114 Faculty Member ClassesTaught (Course No. /Credit Hrs.) FT or PT Teaching Research or Scholarly Activity Other Description Irizarry, María 4009 (4secs) 17.32crs/ 6998 (2sec) 2.00crs/ 6999 (2 secs) 4 crs. FT 49.97% 17.29% 32.73% IE Assessment Coordinator Medina, Alexandra 4086 (2secs) 6.00crs/ 4996 (1sec) 3.00crs/ 4998 (2secs) 2.00crs/ 6030 (1sec) 3.00crs/ 6999 (2 secs) 2 crs. FT 45.16% 32.26% 22.58% Popular Insurance Executive Coordinator for Oliver, Marisol 4029 (2sec) 6.00crs. AC 100.00% 0.00% 0.00% Nambiar, Arum 4022 (3secs) 9.00crs/ 4039 (1sec) 3.00crs/ 4075 (1sec) 3.00crs./ 5575 (1sec) 3.00crs VP 66.67% 33.33% 0.00% Pagán, Omell 4015 (3secs) 9.00crs./ 4020 (3secs) 9.00crs./ 4040 (2secs) 6.66/ 6999 (1 sec) 1 cr. FT 75.51% 6.12% 18.37% Senate and OMCA Advisor Padrón, Mario 4079 (4 secs) 12 crs. JA 100% 0% 0% Pomales, Cristina 4016 (1sec) 3.00 crs/ 4077 (3secs) 12.99crs/ 4998 (2secs) 4.00crs/ 6995 (1sec) 1cr. FT 63.86% 30.58% 5.56% Special Assignment Ramírez, Waldermar 4007 (1sec) 3.00 cr AC 100.00% 0.00% 0.00% Ramírez, Nazario 4010 (1sec) 3.33 crs/ 4020 (1sec) 3.00crs/ 6008 (1sec) 3.00crs/ 6010 (1sec) 3.00 crs/ InEl 6046 (1sec) 1.00cr/ 6999 (1 sec) 1 cr. FT 33.89% 66.11% 0.00% Resto, Pedro 4021 (1sec) 3.00 crs/ 4810 (1sec) 3.00crs/ 6998 (2sec) 6.00crs/ 6999 (1 sec) 1 cr FT 35.29% 8.82% 55.88% Coordinator OMCA Rullán, Agustín 4010 (1sec) 3.00 crs/ 4995 (3secs) 8.00crs/ InGe 4008 (1sec) 3.00crs FT 53.85% 0.00% 46.15% Department Head Salomón, Ben ININ 4050 (1 sec) 3 crs. PT 100% 0.00% 0.00% * ININ 4998 (undergraduate research), ININ 6998 (Master project), and ININ 6999 (Master thesis) count as research AC: Additional Compensation JA: Joint appointment VP: Visiting professor
  • 115.
    115 Table 6.1B FacultyWorkload Summary (Credit hours) Industrial Engineering Program Academic Year 2007-2008 Faculty Member Classes Taught (Course No. /Credit Hrs.) FT or PT Teaching Research or Scholarly Activity Other Average No. of Credits per Semester Description Artiles, Noel 4010 (1sec) 3.33crs./ 4027 (1sec) 3.00crs/ 5505 (1sec) 3.00crs/ 6078 (1sec) 3.00crs/ 6995 (1sec) 1cr/ 6998 (2sec) 4crs/ 6999 (1sec) 1 cr. FT 17.33 6.17 12 17.75 Senator and Member of Univ. Board Bartolomei, Sonia 4018 (1sec) 3.00crs/ 4995 (1sec) 2.00crs./ 6026(1sec) 3.00crs./ 6998 (1sec) 1 cr/ 6999 (2sec) 3 crs FT 9 4 9 11 COE Associate Dean of Academic Affairs and a Special Assignment Blanes, Rafael 4007 (4sec) 12crs/ 4015 (5sec) 15crs. FT 27 13.5 Carlo, Héctor 4010 (2sec) 6.33crs./ 4040 (1sec) 3.33crs. /4998 (1sec.) 2.00crs/ 6045 (1sec) 3.00crs/ 6995 (1sec)1cr./ 6999 (1sec) 1cr FT 15.66 12.33 1 14.50 Mentors Coordinator for PR-LSAMP Viviana Cesaní 4015 (1sec) 3.00crs/ 4039 (2secs) 6crs/ 4075 (2sec) 6.00crs/ 4998 (2secs) 3crs./ 6019 (1sec) 3crs/ 6999 (2 sec) 6 crs. FT 21 14 2 18.5 Popular Insurance Ferrer,Mercedes 4010 (6secs) 18.33crs/ 4078 (1sec) 3.33crs./ 4998 (1sec) 1crs. FT 23.32 3 13.16 Coordinator of administrative issues González, David 4010 (1sec) 3.33crs/ 4027 (1sec) 3.00crs./ 4078 (2secs) 6.66crs/ 4998 (1sec) 1cr./6005 (1sec)3.00crs/ 6046 (1sec) 3.00crs./ 6999 (1sec) 2 crs. FT 19.99 10 4 17.00 OIIP Research Coordinator González, Cándida 4035 (1sec) 3.00 crs. AC 6 3 Hernández, William InGe 3016 (1sec) 3.00crs/ 4015 (2secs) 6crs. 4017 (1sec) 3.00crs./ 4021 (2secs) 6crs./ 4057 (2secs) 6.66crs/ 6995 (1sec) 1cr. FT 25.66 2.67 14.17 Special Assignments
  • 116.
    116 Faculty Member ClassesTaught (Course No. /Credit Hrs.) FT or PT Teaching Research or Scholarly Activity Other Average No. of Credits per Semester Description Hernández, 4085 (2sec) 6 crs. PT 12 6 Irizarry, María 4009 (4secs) 17.32crs/ 6998 (2sec) 2.00crs/ 6999 (2 secs) 4 crs. FT 18.32 6.34 12 18.33 IE Assessment Coordinator Medina, Alexandra 4086 (2secs) 6.00crs/ 4996 (1sec) 3.00crs/ 4998 (2secs) 2.00crs/ 6030 (1sec) 3.00crs/ 6999 (2 secs) 2 crs. FT 14 10 7 15.5 Popular Insurance Executive Coordinator for Oliver, Marisol 4029 (2sec) 6.00crs. AC 6 3 Nambiar, Arum 4022 (3secs) 9.00crs/ 4039 (1sec) 3.00crs/ 4075 (1sec) 3.00crs./ 5575 (1sec) 3.00crs VP 18 9 13.5 Pagán, Omell 4015 (3secs) 9.00crs./ 4020 (3secs) 9.00crs./ 4040 (2secs) 6.66/ 6999 (1 sec) 1 cr. FT 24.66 2 6 16.33 Senate and OMCA Advisor Pomales, Cristina 4016 (1sec) 3.00crs/ 4077 (3secs) 12.99crs/ 4998 (2secs) 4.00crs/ 6995 (1sec) 1cr. FT 22.99 11.01 2 18 Special Assignment Ramírez, Waldermar 4007 (1sec) 3.00cr AC 3 1.5 Ramírez, Nazario 4010 (1sec) 3.33crs/ 4020 (1sec) 3.00crs/ 6008 (1sec) 3.00crs/ 6010 (1sec) 3.00crs/ InEl 6046 (1sec) 1.00cr/ 6999 (1 sec) 1 cr. FT 13.33 26 19.67 Resto, Pedro 4021 (1sec) 3.00crs/ 4810 (1sec) 3.00crs/ 6998 (2sec) 6.00crs/ 6999 (1 sec) 1 cr FT 12 3 19 17 Coordinator OMCA Rullán, Agustín 4010 (1sec) 3.00crs/ 4995 (3secs) 8.00crs/ InGe 4008 (1sec) 3.00crs FT 14 12 13 Department Head Salomón, Ben 4050 (1 sec) 3 crs PT 3 0 0 3 * ININ 4998 (undergraduate research), ININ 6998 (Graduate project work), and ININ 6999 (Thesis work) count as research
  • 117.
    117 Table 6.1C FacultyWorkload Summary across Faculty Members Industrial Engineering Program Academic Year 2007-2008 Activity All Faculty Members FT Faculty Members Only Average No. of Credit Hours per Semester Average Percentage per Semester Average No. of Credit Hours per Semester Average Percentage per Semester Teaching 8.08 68.13% 9.28 56.00% Research or Scholarly Activity 4.74 16.99% 4.74 25.41% Other 3.53 14.87% 3.53 18.59% Grand Average: 13.22 15.83
  • 118.
    118 Table 6-2 FacultyAnalysis Industrial Engineering Program Name Highest Degree and Field Type of Academic Appointment TT, T, NTT FT or PT Rank Institution from which Highest Degree Earned & Year Years of Experience Level of Activity (high, med, low, none) in: Govt. / Industry Practice Total Faculty This Institution Professional Registration /Certification Professional Society Research Consulting / Summer Work in Industry Noel Artiles PhD T FT Full Professor Iowa State 1989 0 20 18 No low med low Sonia Bartolomei PhD T FT Full Professor Penn State 1996 0 19.5 19.5 No med med med Rafael Blanes BSIE T FT Instructor University of Puerto Rico 1966 0 39 39 Yes med none high Héctor Carlo PhD TT FT Assist. Professor University of Michigan 2006 0 1.5 1.5 Yes low high low Viviana Cesaní PhD T FT Full Professor University of Wisconsin Madison 1998 0 12 12 Yes low med low Mercedes Ferrer MEIE T FT Instructor University of Puerto Rico 1993 3 5 5 No low low low David González PhD T FT Full Professor Penn State 1996 0 15 15 No low med high William Hernández PhD T FT Full Professor Texas A&M 1996 1 13.5 13.5 Yes low low low María Irizarry PhD T FT Full Professor NC State University 1996 9 11 11 Yes low med med
  • 119.
    119 Name Highest Degree and Field Type of Academic Appointment TT, T,NTT FT or PT Rank Institution from which Highest Degree Earned & Year Years of Experience Level of Activity (high, med, low, none) in: Govt. / Industry Practice Total Faculty This Institution Professional Registration /Certification Professional Society Research Consulting / Summer Work in Industry Alexandra Medina PhD TT FT Assist. Professor Virginia Poly 2002 9 5.5 2.5 No high high med Arun Nambiar PhD NTT FT Visiting Professor Ohio University 2007 2 1 1 Yes: SAS, SUN low Med/low none Omell Pagán PhD T FT Full Professor Polytechnic University of Madrid, Spain 1995 5 22 22 Yes med none low Cristina Pomales PhD TT FT Assist. Professor University of Michigan 2006 0 2 2 No low med none Nazario Ramírez PhD T FT Full Professor Texas A&M 1988 5 25 20 No low high med Pedro Resto PhD T FT Full Professor Texas A&M 1981 10+ 12 12 Yes low med med Agustín Rullán PhD T FT Full Professor Lehigh University 1990 3 19 19 No low low none Cándida González MS T AC Full Professor Loyola University 1983 0 25 25 Yes: PHR none none none Freddie Hernández MBA NTT PT Instructor Interamerican University, San Germán, P.R. 1973 0 21 30 No none none none
  • 120.
    120 Name Highest Degree and Field Type of Academic Appointment TT, T,NTT FT or PT Rank Institution from which Highest Degree Earned & Year Years of Experience Level of Activity (high, med, low, none) in: Govt. / Industry Practice Total Faculty This Institution Professional Registration /Certification Professional Society Research Consulting / Summer Work in Industry Marisol Oliver MBA T AC Full Professor University of Puerto Rico 1983 0 23 23 No low low low Mario Padrón PhD TT JA Full Professor University of Illinois UC 1982 25 28 28 No none med med Waldemar Ramírez MS NTT AC Instructor Stanford 1975 22 5.5 5.5 Yes med low high Salomón, Ben MEIE NTT PT Instructor UPRM 2004 20 0.5 0.5 Yes: QE, RE none low high AC: Professor with an Additional Compensation JA: Professor from Business Administration with a Joint Appointment with Industrial Engineering
  • 121.
    121 6.4 Faculty Competencies Theareas of expertise of the faculty include: automation and information systems, probability and applied statistics, ergonomics and methods engineering, operations research, production planning and control, economic analysis and costs, and management systems. Table 6.3 summarizes the capabilities of the faculty to teach courses in the different subject areas to support the curriculum. Based on the summary of capabilities, areas of opportunity are those for which a course has only one professor with expertise or a total possible number of instructors of at most 2. These are: 1. Automation and Information Systems where ININ 4017 (Computer-based information systems) has only one professor with expertise. 2. Production Planning and Control where ININ 5575 (Sequencing and Scheduling of Resources) has only one professor with expertise. 3. Economic Analysis and Costs where ININ 4085 (Accounting for engineers) has only one professor with expertise who happens to be a temporary. These areas of opportunity have already been addressed. Lourdes Medina is on a LOA (leave of absence) working towards her Ph.D. in automation and information systems. Betzabé Rodríguez is on a LOA working towards her Ph.D. in Supply Chain Management, and Mayra Méndez is also on a LOA working towards her Ph.D. in cost and accounting.
  • 122.
    122 Table 6.3 FacultyCapability by Subject Area Areas Autom. & Inf. Syst. Probability & Applied Statistics Ergonomic & Methods Operations Research Courses ININ4017 ININ4057 ININ4010 ININ4020 ININ4027 ININ4078 ININ5565 ININ5559 ININ4009 ININ4016 ININ4077 ININ4018 ININ4021 ININ4022 Professors with tenure or on tenure track Artiles, Noel X X X X X O X X Bartolomei, Sonia X O O O X X X O Blanes, Rafael Cesaníِ◌, Viviana X O X X Hernández, William X X X O Irizarry, María O O X O X X X Pagán, Omell X X X X X Ramírez, Nazario X X X O O O O X X Resto, Pedro X X X X X X X Rullán, Agustín O X X O O O O Pomales, Cristina O X X Carlo, Héctor X O O O O O Medina, Alexandra O O O O Ferrer, Mercedes X X O X X O González, David X X X X X X X X Adjunct Professor Padrón, Mario O O O X X X Visiting Professor Nambiar, Arun X Professors w/Additional Compensations González, Cándida Oliver, Marisol Temporary Professors Hernández, Freddie Waldemar Ramírez X Ben Salomón Summary of capabilities Professors with expertise 1 3 14 7 4 3 2 2 3 2 3 5 9 7 Professors able to teach 2 0 2 7 3 1 1 3 2 1 2 4 3 3 Total possible instructors per course 3 3 16 14 7 4 3 5 5 3 5 9 12 10 Legend: X – instructor with teaching experience, O – instructor able to teach the course
  • 123.
    123 Areas Production Planning& Control Eco. Analysis & Costs Management Others Courses ININ4039 ININ4040 ININ4075 ININ5575 ININ4810 ININ4015 ININ4085 ININ4086 ININ4007 ININ4029 ININ4035 ININ5505 ININ4050 ININ4079 ININ4995 ININ4046 ININ4996 ININ4998 Prof. tenured or on tenure track Allison, Jack T. O X X X O X X O O Artiles, Noel O O O O O X O X X Bartolomei, Sonia X X X O O O O X X Blanes, Rafael X O Cesaníِ◌, Viviana X O X X X O O X X X X Hernández, William X X X Irizarry, María X X X X Pagán, Omell X X X X X X X X O X X Ramírez, Nazario O O X O O O O X X X Resto, Pedro O O X O X X O O X X Rullán, Agustín X X X X X X X X Pomales, Cristina Carlo, Héctor O X O O O X O O O O X Medina, Alexandra O X X X X X X X X O O Ferrer, Mercedes X O X O X O O González, David X Adjunct Professor Padrón, Mario X X O O O O Visiting Professor Anambiar, Arun X O X Professors w/Additional Compensation González, Cándida X Oliver, Marisol X Temporary Professors Hernández, Freddie X X Waldemar Ramírez X X Ben Salomón X Summary of capabilities Professors with expertise 5 5 3 1 5 12 1 2 3 3 3 3 3 6 5 4 9 10 Professors able to teach 5 3 4 3 1 3 0 1 2 0 0 2 0 6 5 7 5 3 Total possible instructor per course 10 8 7 4 6 15 1 3 5 3 3 5 3 12 10 11 14 13 Legend: X – instructor with teaching experience, O – instructor able to teach the course
  • 124.
    124 6.5 Faculty Size Inacademic year 2006-2007 (summer not included) the IE department had 12.71 FTE professors dedicated exclusively to teaching undergraduate courses of which 2.92 FTE’s were dedicated to teach IE courses on a service basis for the other engineering programs. Those are ININ 4010 (Probability and Statistics for Engineers), ININ 4015 (Engineering Economic Analysis) and ININ 4007 (Industrial Organization and Management). In that same year the IE department had an average of 557 FTE students (freshmen to senior). Two thirds of the students are in 3rd to 6th year. Therefore, the ratio of FTE students to FTE Professors is 29.22 (557*(2/3) ÷ 12.71). 6.5.1 Interaction with students Direct professional and extracurricular interaction with students is continuously achieved through many means. One way is through the four professional student chapters that are hosted in the department: • The Institute of Industrial Engineers (IIE) • The American Society for Quality (ASQ) • Alpha Pi Mu (APM) • Society of Hispanic Professional Engineers (SHPE) • Institute for Operations Research and the Management Sciences (INFORMS) The department provides office space and resources including telephone, computers, and meeting rooms for activities to support the student chapters. The IE faculty is very dedicated to their students. Professors participate as faculty advisors and mentors in each of the student chapters. The faculty motivates and helps students to develop their professional standards. In academic year 2006-2007 the number of students registered in ININ 4998 (Undergraduate Research Work) and ININ 4996 (Special Topics) increased significantly. Funds were obtained to support them financially to present their results at different conferences. In the summer of 2007 one student was supported financially to present a poster at the IIE Research Conference at Nashville, Tennessee. Twelve students attended the INFORMS Conference held at Río Grande, P.R., some as presenters and others working as volunteers, at an approximate cost of $18,300 of which $5,500 came from private donations. Another twelve undergraduate students presented their research work in the ASEE Conference held in Hawaii also in the summer of 2007, at a cost of $21,000. Another successful program was the Urban Train in which students were part of research teams supporting the development of the biggest infrastructure government project in PR in the last thirty years. Students contributed mainly in the areas of ergonomics, project management, and preventive maintenance.
  • 125.
    125 As explained inChapter 1 (Criterion 1) in the fall semester of academic year 2005 – 2006 a formal process was designed to invite students to come to individual faculty members for professional or academic advice. All Industrial Engineering students, including freshmen, were distributed evenly among professors based on their last name. A poster was designed and it is posted in several places motivating students to visit their professors. An application was designed through the university web page to facilitate accessing students. Also, a professional advice day is given on a semester basis one week prior to registration with faculty members available at the department’s study room. Brochures with information regarding electives and specialization certificates were available and a logbook signed by attending students. Other professional advising activities going on are: 1. “Academic and Professional Orientation on IE elective courses and IE Sub- Specialization Certificates” given one week prior to registration week. 2. “Orientation on Opportunities for Graduate Studies” given to graduating students each year during the last week of August and January. 3. “Orientation on Free Electives” given one week prior to registration. 4. Individual orientation with the Department Head or the Associate Department Head. Professors sometimes also serve as professional advisors on students’ industry projects. In this case, students can decide which professor to visit by means of a published list of specialty areas of professors and the office hours available for academic advising. The list provides the e-mail addresses, telephone extension, office location and hours of every faculty member of the Industrial Engineering Department. 6.5.2 Service Activities Professors also provide service to the university community through committees. There are permanent committees at the department, faculty, and institutional level. At the department level, there are eight course modules, one for each subject area taught. The professors participating in these modules are responsible for updating the syllabi, revising the textbooks, and proposing and recommending new courses for both the undergraduate and graduate programs. In addition to the course modules, there are also the graduate and the personnel committees. At the faculty level, there are eleven permanent committees whose representatives are elected in departmental faculty meetings for two–year terms and are eligible for up to two consecutive terms. At the institutional level, professors actively participate in many committees including the Academic Senate, the Distance Learning Institutional Committee, and the Graduate Council. 6.5.3 Outreach Activities The department has also been involved in many outreach activities, such as: Pre-Engineering Program Since 1992 several professors from the department have participated in the Pre- Engineering Summer Camp. High school students from all over the island have the
  • 126.
    126 opportunity to learnabout industrial engineering, visit the manufacturing, ergonomics, and robotic laboratories, and participate in several workshops. Last year the program included a team project and hands-on workshop on work design, assembly and inspection of a miniature motorcar. The attendance at the different activities is usually excellent and feedback from the students is very positive. Participating professors include Dr. William Hernández, Prof. Mercedes Ferrer, Dr. Hector Carlo, Dr. Agustín Rullán, and Dr. Cristina Pomales. IE Program Promotion Committee This committee is currently formed by Professor Mercedes Ferrer, Dr. Pedro Resto, Dr. William Hernández and Dr. Omell Pagán. They organize activities with the professional student chapters to promote the Industrial Engineering Program at the schools in Puerto Rico. In academic year 2006-2007 they also attended the Convention of Academic Advisors of Private Schools in which they made a presentation in PowerPoint and distributed promotion brochures. INFORMS 2007 The INFORMS International Conference 2007 was held at Río Grande, Puerto Rico with a significant participation in the organization of the conference by Dr. Alexandra Medina-Borja, as chair and Dr. Viviana Cesaní and Dr. Ahad Alí as members of the local committee. We also had twelve students whose attendance was financially supported by university and private donations, and we had professors making presentations of research work. 50th Anniversary of the IE Program In the 19th to 21st of August 2004, the Industrial Engineering Department celebrated its 50th anniversary. It was celebrated at the Mayagüez Resort and Casino. The celebration included seminars, workshops and discussion panels. Some of the topics were: • Validations & Risk Management • Emotional Intelligence • The Establishment of Successful Project with Lean Manufacturing and Six-Sigma • Project Management • Human Computer Interface • The Industrial Engineer of Yesterday, Today, and Tomorrow The celebration concluded with a dance and banquette. Academic Exchange with INTECH (Instituto Technológico de Santo Domingo) During the summer of 2006 and 2007 students from INTECH participated in an exchange program and registered in ININ 4040, ININ 4039, ININ 4015, and ININ 4020. From this experience many decided to join our graduate program when they complete their undergraduate degrees.
  • 127.
    127 Recognition to Studentsin Honor Roll Each academic year students in the honor roll, from freshmen to fourth year, are given recognition. Students and their parents are invited to an activity with the participation of faculty members. Students receive medals in recognition of their good work. The three students with the highest grade point average receive trophies. At the end of the activity parents and students interact with faculty members and are offered appetizers. Panel for Freshmen in Orientation Week During the freshmen orientation week professors participate in a panel in which they answer questions related to the industrial engineering profession, the university environment, opportunities in the profession, statistics on income and employment, and other topics of interest to students. Quality Awards The ASQ student chapter organizes an activity every year also to recognize students’ academic achievement. Attractive in this activity is the competition of professors in categories such as the best or worst, the one with the greatest wisdom, the protector, the funniest, and so on. Council of Higher Education Professors from our department provide consulting service to the Council of High Education which is responsible for accrediting academic programs in Puerto Rico. In the last five years several professors from the department have collaborated with this prestigious institution as part of Evaluation Committees, including Dr. Omell Pagán, Dr. David González and Dr. William Hernández. 6.5.5 Professional Activities The faculty participates in a variety of professional activities including technical and professional conferences and educational workshops. In the last five years professors have attended and presented technical and educational research work at the following conferences: Table 6.4 Conferences and Workshops Faculty Attended in the Last Five Academic Years. Academic Year Activity Location Total Expenses 2002-2003 ASEE Annual Conference Montreal, Canada Industrial Engineering Research Conference 2002 Orlando, Florida ICWES 2002 Ottawa, Ontario, Canada WEPAN Conference San Juan, PR 46th Annual Meeting of the Human Factors and Ergonomics Society Baltimore, Maryland IX Symposium of Industrial Engineering Santo Domingo, RD Fourth Asia-Pacific Conference on Industrial Engineering and Management Systems Taipei, Taiwan 2003 American Meteorological Society Annual Long Beach,
  • 128.
    128 Academic Year Activity Location Total Expenses MeetingCalifornia NASA, Goddard Space Flight Center Maryland American Society for Engineering Education Conference Macon, Georgia $18,347.36 2003-2004 "6th Annual Simulation Solutions Conference '04" Orlando, FL ASEE Annual Conference Salt Lake City, Utah INFORMS Annual Meeting Atlanta, Georgia Women in Engineering Leadership Institute Leadership Summit Hartford, Miami Group Technology/Cellular Manufacturing World Symposium Miami, Ohio, Dallas The 9th International Meeting of Statistical Climatology Cape Town, Sur Africa Fifth International Conference on Environmental Problems in Coastal Regions Alicante, España The 26th Conference on Hurricanes and Tropical Meteorology Miami, FL "NOAA Cooperative Center for Remote Sensing Science and Technology (CREST)" New York "IIE Annual Conference" Houston, Texas $25,070.87 2004-2005 2005 Material Handling Teachers Quebec, Canada "2005 ASEE Annual Conference" Portland, Oregon "ICEER 2004 International Conference on Engineering Education and Research-Progress Through Partnership" Checa Republic, Olomouc "2005 Caribbean Supply Chain Management Conference" Dorado, PR "NOAA-Educational Partnership Program" New York "Industrial Engineering Research Conference" Atlanta $13,325.31 2005-2006 3rd International Conference on "Group Technology and Cellular Manufacturing" Amsterdam, Groningen "IEE Annual Conference and Exposition". Orlando, FL "The 2006 Environmental Management Conference" Keystone, Colorado "National Academy of Engineering of the National Academies". Washington $12,985.73 2006-2007 IAB meeting of the NSF I/UCRC for Intelligent Maintenance Systems (IMS) Cincinnati International Conference of INFORMS 2007 Rio Grande, PR "IEE Annual Conference and Exposition" Nashville, TN NASA Quality Breakout Session Invitation at Cape Cañaveral Florida NSF Grant Writing Workshop Washington "Major Research Instrumentation Workshop" Philadelphia, Baltimore "National Science Foundation", "George Mason University" and "IBM " New York, Washington "2006 The Project Kaleidoscope Leadership Seminar" Missouri
  • 129.
    129 Academic Year Activity Location Total Expenses "TheProject Kaleidoscope (PKAL) F21 National Assembly" Chicago "Rigorous Research in Engineering Education" Austin, Denver "International Conference on Engineering Education 2006" San Juan, PR "Latin American and Caribbean Consortium of Engineering Institutions Conference 2006" Mayaguez, PR "Women in Science and Engineering" (WISE) of UMASS Boston International Conference on "Group Technology and Cellular Manufacturing" Groningen Workshop on "Faculty Workshop on Assessing Program Outcomes" San Juan, PR "2007 ASEE Annual Conference and Exposition". Hawaii NSF sponsored workshop on Concept Inventory Development Washington "The Project Kaleidoscope (PKAL) F21National assembly: Coming Together to Strengthen Student Learning" Chicago, IL Series of two courses offered by the OSHA Training Institute at the University of Florida. This course is titled Occupational Safety and Health Standards for the General Industry Florida "Research and Scholarship in Engineering Education Poster Session” Michigan, Ann Arbor 13th Annual Compact for Faculty Diversity's Institute on Teaching and Mentoring Miami, FL $25,638.21 6.6 Faculty Development The departmental Personnel Committee maintains a faculty recruitment plan to hire faculty according to the needs of the Department in particular teaching and research areas. Reduced teaching loads (typically six credit hours) are provided to new hires during their first two years to give them time to develop research programs with the expectation that within several years the professor will be involved in a substantial amount of externally sponsored research. Current recruitment efforts are in the areas of production and manufacturing systems, automated manufacturing and information systems, and human factors and ergonomics. Within the limited resources available for faculty development, there are several programs available to professors to get trained in the latest techniques. Among them is the Professional Enhancement Center (CEP for its name in Spanish), a Leave of Absence program for faculty development, summer research internships, and Sabbatical leaves. The CEP offers professional development courses and training to new faculty and
  • 130.
    130 graduate students. Itis focused mostly on providing the latest teaching tools to professors. The Leave of Absence program for faculty development allows faculty who have not completed a Ph.D. degree to obtain a leave of absence with financial aid to study advanced degrees in recognized universities in the United States or elsewhere. Faculty is expected to return and serve one year for every year they get sponsored. The university provides tuition, travel, and monthly stipend for up to five years for this endeavor. The university also motivates faculty to take advantage of summer research internship opportunities with prestigious universities and research centers, mostly in the United States. Finally, the university supports a faculty professional leave (sabbatical) activity after six years of service.
  • 131.
    131 CRITERION 7. FACILITIES TheIE Department occupies a 29,001 square feet building with 19,871 sq. ft. assignable space. The building includes an auditorium (II-229), four classrooms (II 201-204), one classroom and video conference room equipped with 30 computers (II-114), 4 laboratories (II 108A&B, II 114, II-117, II-101, and 116), one computer center (II-106, 107, 108), two computer technology support offices (II-115, II-109), a study room (II- 222), a student organization office (II-221), one graduate student office (II-112), and the departmental office (II-224) which includes office space for the secretarial staff, academic advisor, associate director, and director. The details for each area are included in Table 7.1. Table 7.1 Physical Facilities at the Industrial Engineering Department Physical Facility Space (ft2 ) Capacity/Use Equipment Internet Auditorium (II-229) 1,831 114 seats Data display, audio display, screen, and 1 TV. Yes Departmental office (II-224) 1,838 Reception Chairs and table Meeting room Overhead projector, porcelain board, 3 round tables, 16 chairs, faculty mail boxes, bookcases, cabinets, kitchen appliances Yes Administrative official for student affairs Computer, 2 desks, chairs, terminal files, cabinet Yes Associate director Computer, bookcases, desk Yes Director Computer, bookcases, desk, table, chairs Yes Secretarial and Administrative Personnel 4 computers, 1 laser printer, 3 workstations, cabinet, files, bookcases Yes Storage area/Copy Room Copier, cabinets, shelves Study Room (II-222) 1,117 70 seats 8 Tables, 54 chairs, 1 copying machine Professor’s offices 98 to 204 19 offices 1 to 2 computers per office, cabinet, files, bookcases, desks, printer Yes Printer Room (II-220B) 1 HP LaserJet 8150N and 1 HP LaserJet 8000N Center for Academic Research (II-219) 2 computers, desks, chairs, tables, files Yes Student’s societies office (II-221) 227 3 computers, 4 workstations, 1 table, 12 chairs, 1file cabinet Yes Electronic Repair shop and office (II-109) 525 For computer and electronic equipment configuration Benches, cabinets, 5 computers, printer Yes Technical support office 154 To operate, Computer, desk, bookcase, file Yes
  • 132.
    132 Physical Facility Space (ft2 ) Capacity/UseEquipment Internet (II-115) maintain and upgrade systems cabinets Graduate student office (II-112) 398 3 computers, 17 tables, 3 shelving units, mailboxes, book shelves, 13 chairs. Yes The auditorium is mostly used for student and faculty activities such as conferences and seminars. The meeting room is used for student societies, faculty, and committee meetings. Although most of the professors have their own printer in their offices, a common printer is available in II-220B. The student’s professional organizations office is a commonly shared office for the department’s active societies, Alpha Pi Mu, Institute of Industrial Engineers (IIE), the Society for Hispanic Professional Engineers (SHPE), and American Society for Quality (ASQ). 7.1 Classrooms The IE Department has four classrooms (II 201-204) each with an overhead projector, a screen, a data display projector, a computer with internet connection via cable and wireless, a porcelain board and 30 student desks in an average area of 600 sq. ft. There is a fifth classroom (II-114) mostly used to teach Work Design (ININ 4077), Work Measurement (ININ 4009), and Quality Control (ININ 4078). This classroom is also part of the Human Factors/Work Measurement Laboratory. It is also equipped with 24 computers and in May 2007, at a cost of $50,000, it was equipped to perform video conferences. The department also has a study room with an air conditioner which is open 24 hours, seven days a week. 7.2 Laboratories The department also has five laboratory facilities and a computing center to enhance the learning process. Human Factors/Ergonomics and Work Measurement Lab – Located in II-114B (1,362 sq. ft.), it is the major laboratory facility for our Work Design (ININ 4077) and Work Measurement (ININ 4009) courses. The lab has equipment for time measurement; hand, finger, push and pull force measurement; posture analysis; anthropometry measurement; heat stress analysis; and illumination and noise measurement. We are in the process of acquiring 32 HP iPAQ 110 hand held pc’s and software for time study and line balancing. Also available are a series of video tapes used for training in time studies. Model Factory – It is located in room II-101 and has 4,932 sq. ft. The Lab, now known as the UPRM Model Factory, houses a “for-business” manufacturing activity in which printed circuit boards (PCB’s) are assembled for a local customer. The assembly line involves surface mount technology (SMT) equipment. The area also has a small machine shop which includes a Cincinnati Milacron CNC machine, and a small room equipped for PCB quality analysis.
  • 133.
    133 The manufacturing activityis run by undergraduate students from Industrial, Electrical, Computer, Mechanical and Chemical Engineering. These students initiate their experience by attending a Printed Circuit Assembly course (InIn 4050), after which they become candidates to work for pay in the SMT line. The course uses the PCB assembly line to gain an initial insight on the process, the materials, and the tactics used to run the line. This initiative is a unique interdisciplinary experience for students to understand the realities of manufacturing. The objectives of this laboratory include: 1. Site of the UPRM Model Factory; 2. Serve as machine shop for industrial and mechanical engineering students working on various course-related projects; 3. Serve the local electronics industry in the analysis of solder quality assessment; 4. Serve as lab facilities for the PCB Assembly course (ININ 4050). 5. The lab has additional space for other business activities which are being pursued by various faculty members. 6. In general, the Lab serves as a meeting place where students and faculty from several disciplines can meet and learn to work in teams. Various graduate students have performed their graduate research in the Lab, especially in the SMT assembly line. Various students from Industrial (ININ 4009 and ININ 4079) and Mechanical (INME) Engineering have performed projects in this facility. Three papers on the UPRM Model Factory were presented at the Industrial Engineering Research Conference in 2005-06. Manufacturing Automation Lab - Located in II-117 (1,218 sq. ft.), this teaching- learning facility is the hands-on laboratory for the ININ 4057 Real Time Process Control course. Students design, build, and control scaled models, mainly emulating real manufacturing operations, through the computer. The laboratory is equipped with 20 individual workstations; each contains a computer, a programmable logic controller (PLC), pneumatics, and Fisher-Technik components, sensors, and actuators. Software for developing human-machine interface Wonderware Factory Suite is also available. Statistical Quality Control Lab - Located in II-116 (757 sq. ft.), is the main laboratory for our Quality Control (INEG 4078) course. The adjacent laboratory II-114, which is also used for INEG 4078, is equipped with 20 Dell computers (Pentium III -800 MHz), and a server, 10 measurement gauges (calipers), 4 quincunxes, 5 digital scales, and 5 digital force gauges. Statistical software for data analysis, design of experiments, and validation procedures are installed: MINITAB, and Matlab. The II-114 lab is equipped with a data display and is frequently used as a statistical software seminar facility. It can also provide hands-on demonstrations for applied statistics courses and for simulation courses. Layout Laboratory – Located in II 108 A&B (112 sq. ft.), and equipped with a plotter and 6 printers used by students registered in ININ 4040. The softwares used in the class (AutoCAD and Factory CAD) are available at the computers in the computer lab.
  • 134.
    134 Computer Labs –Located in II-108 (1,329 sq. ft.). These laboratories are equipped with 36 Dell computers, Pentium IV – 2.26 GHz 512 MB RAM and 40GB hard disk with data display projector. Software packages include general purpose as well as specialized software for supporting specific IE applications. These labs are extensively used by students taking courses in probability and statistics (Minitab), operations research (Matlab, Mathcad), facilities planning (AutoCAD, Factory Cad, Factory Flow, Factory Plan), simulation (Arena), probabilistic models in operation research II (Stat:Fit), information systems (Access, MsSql Server, Front Page), and quality control (Matlab, Minitab, Splus, and Mathcad). Programming software such as MS Visual Basic Studio (NET) is also available. Table 6.2 provides a summary of the conditions and adequacy of the laboratory facilities. Table 7.2 Condition and adequacy of instruction for laboratory facilities Physical Facility Courses Condition Adequacy of Instruction Capacity/Space (students) Students per year Human Factors and Work Measurement Lab (1362 s. f.) ININ 4077, ININ 4009 Good Good 30 120 Model Factory (4932 s. f.) INEG 4050, INEG 4009, INEG 4079, INEG 6998, INME 6999. Good Good N/A 100 Manufacturing Automation Lab (1218 s. f.) ININ 4057 Good Good 60 130 Statistical Quality Control Lab (757 s. f.) ININ 4078, ININ 4010 Good Good 20 120 Computer Lab (1329 s. f.) ININ courses Good Good 36 500 7.3 Computing and Information Infrastructure There are two servers currently in operation. The WEB server is dedicated to develop WEB applications including the IE Learning system. The other server supports all existing software packages and general applications. The IE Learning System was designed to support and manage all courses in our department as well as for the delivery of on-line courses. The system is currently available at http://ininweb.uprm.edu under IE Learning (IE- Industrial Engineering). Among the features currently available on the system are: • Student database including: name, e-mail • Uploading and downloading of lecture material, homework, and exam solutions • Delivery and automatic grading of quizzes and exams on-line • Tracking and monitoring of students course performance
  • 135.
    135 • Student downloadingof reports and homework • Group e-mailing system • On line forums Yearly each laboratory coordinator identifies areas for improvement and develops proposals for funding through the College of Engineering. Needs are prioritized according to the needs of specific courses or group of courses offered by the Department. Resources are assigned and equipment, software, and consumables are requisitioned. 7.4 Use of Modern Engineering Tools Computer and laboratory experiences are described in Chapter 5 (Curriculum). Each of the courses requiring laboratory practice has a structured approach to design, conduct, analyze, and interpret results from such experiences. Teamwork is fostered through this learning mode. In ININ 4077 (Work Systems Design) students apply the ergonomic concepts in the design of workstations. Students learn the use of tools such as RULA, REBA, Strain Index, and NIOSH Lifting Equation. Laboratory reports will be available for the examiner. Equipment such as dosimeters, photometers, digital cameras, and others are also available for students to practice ergonomic evaluations in the laboratory. In ININ 4009 (Work Measurement) a project is required where students must apply the concepts learned in an industrial setting. Engineering tools such as software for time studies using hand held PCs are introduced as new tools for the laboratory. In ININ 4040 (Facility Layout and Design) students learn to develop facilities layout using AUTOCAD and FACTORY CAD. A project in industry is also required so students learn how to obtain the necessary data to design a facility layout. In ININ 4057 (Real Time Process Control) another project is developed by teams of students where they must invent a situation, design and construct a model, program its functions, and demonstrate it performs its intended function with the physical model constructed. Equipment and tools used in the projects are similar to the ones used in industrial settings. In ININ 4078 (Statistical Quality Control) students apply the theory learned in class to control processes, assess process capability, simulate out of control conditions, and determine average run length for X-bar, R, and EWMA charts. Multivariate control charts are also analyzed by means of statistical software. GRR studies are also performed. All laboratories use teams of two to three students. Students give mainly written reports. In ININ 4079 (Design Project) students must apply the tool kit of industrial engineering to solve real problems in an industry or service organization. Here they work from ten to twenty hours weekly and supply the deliverables they have committed to provide within the time framework provided. Software at the computer center and equipment/tools from various laboratories are available for students to perform different evaluations and apply industrial engineering techniques. Equipment, instrumentation and software available in each laboratory are described in Appendix D.
  • 136.
    136 CRITERION 8. SUPPORT 8.1Sources of Financial Support Financial resources to support the undergraduate Industrial Engineering Program come mainly from institutional funds. The required level of support is established through a budgeting process that starts at the department level and ends at the Board of Trustees of the university. 8.2 Budgeting Process The budgeting process begins with a departmental budget petition. Once this petition is developed, it is submitted to the Dean of Engineering for a first review for consistency. The budget is consolidated at the Dean’s level and submitted to the Campus Budgeting Office at the Chancellor’s level. There, a second level review is made, and the Campus Administrative Board gives the approval to this budget. The campus level budget is submitted to UPR Central Administration, at the President’s level, for another review and aggregation with petitions from other units. The Board of Trustees of the UPR System gives the final approval to the budget. Then it is deployed to the different campuses. Budget adjustments occur at several levels in this chain of command. The departmental budget petition includes items for salaries, materials and supplies, travel, equipment, and student assistantships. For teaching laboratory equipment there is a separate budget petition based on competitive proposals. 8.3 Adequacy of Budget The actual expendituresbudget to support the Industrial Engineering Department for the last six years isare presented in Table 8.1. The faculty salary expenditures budget does not include fringe benefits. There is a drop in the expenditures budget for full time faculty in 2004 reflecting the retirement of Dr. Merbil González and Dr. José R. Delíz. The expenditures budget for full time faculty “NEW” corresponds to the new faculty members. For academic year 2003-2004 Dr. Randy Martens was hired who worked at our department for two years. In 2004-2005 Prof. Mercedes Ferrer was hired; she was previously working with us on a part-time basis. In 2005-2006 Dr. Alexandra Medina and Dr. Alí Ahad were hired. Dr. Alí worked at our department for only one year. In academic year 2006-2007 Dr. Cristina Pomales and Dr. Héctor Carlo, who were on license, completed their Ph.D. degrees and joined our department. The budget for fulltime faculty LOA corresponds to a professor who was on a Leave of Absence and returned to the department in 2005-2006. He then retired at the end of the summer of 2006. The part time faculty is composed of those professors with a workload below twelve credits and the temporary faculty corresponds to those with a workload of at least 12
  • 137.
    137 credits. It shouldbe noted that the expenditures budget on part time and temporary faculty members hasve decreased significantly. The faculty salary expenditures budget hasve been increasing due to the increase in the number of tenure track faculty members. Table 8.1 Expenditure Budget trends in the IE Department 2002-2003 2003-2004 2004-2005 2005-2006 2006-2007 2007-2008 FULL TIME FACULTY 721,800.00 736,458.00 694,608.00 780,804.00 966,216.00 1,090,716.00 FULL TIME FACULTY NEW 73,548.00 38,568.00 106,344.00 112,344.00 FULL TIME FACULTY (LOA) 74,028.00 PART TIME FACULTY 50,000.00 35,000.00 35,034.00 25,000.00 11,451.00 10,706.00 TEMPORARY FACULTY 35,988.00 74,496.00 38,568.00 40,404.00 21,282.00 VISITING PROFESSORS 31,228.00 85,380.00 63,672.00 59,544.00 ADDITIONAL COMPENSATIONS 28,000.00 15,000.00 13,500.00 7,500.00 15,000.00 15,000.00 Total* 835,788.00 934,502.00 851,506.00 1,119,460.00 1,189,965.00 1,175,966.00 SALARY BONUS FOR DIRECTOR AND ASSISTANT DIRECTOR 21,000 21,000 21,000 21,000 21,000 12,000 FULL TIME STAFF 137,340.00 144,900.00 154,140.00 167,820.00 200,220.00 213,900.00 FULL TIME STAFF NEW 14,820.00 18,240.00 TEMPORARY STAFF 14,820.00 WAGES FOR STUDENTS 10,000.00 8,860.00 3,500.00 2,500.00 2,000.00 2,000.00 Total 168,340.00 189,580.00 193,460.00 209,560.00 223,220.00 227,900.00 MATERIALS 15,000.00 16,868.00 25,000.00 25,000.00 20,000.00 19,900.00 TRAVEL 5,000.00 5,000.00 5,000.00 5,100.00 EQUIPMENT - INSTITUTIONAL FUNDS 73,315.00 44,028.54 50,000.00 34,200.00 19,100.00 - Total 93,315.00 65,896.54 80,000.00 59,200.00 39,100.00 25,000.00 ASSISTANTSHIPS 109,748.88 110,535.06 106,010.73 124,937.35 96,428.39 - GRAN TOTAL 1,207,191.88 1,300,513.60 1,230,976.73 1,513,157.35 1,548,713.39 1,428,866.00 STAFF FACULTY BUDGET GRADUATE TEACHING ASSISTANTS OPERATIONAL BUDGET Table 8.1 reflects only those traveling expenditures from institutional funds. The real traveling expenditures are much higher since many professors are able to travel using external funds. For the combined (institutional plus external funds) amount of traveling expenditures please refer to Table 6.4. The expenditures budget in laboratory equipment hasve been steadily decreasing due to a significant decrease in the assignment of institutional funds after 2004. A special budget allocation for accreditation purposes of $506,000 was approved for academic year 2007- 2008, to update laboratories and equipment. As shown in Table 8.1, the operational budget has also been decreasing. The budget for Ggraduate student teaching assistantships increased slightly for academic year 2005 and decreased significantly for academic year 2006. This money has been used for teaching laboratory courses, for seminars and tutoring in the computer Labs, and for grading student work. This has helped the department in providing a better service to the undergraduate population. Actual expenditures are presented in Table D-3 for academic years 2006-2007 and 2007- 2008. Formatted: Font color: Auto
  • 138.
  • 139.
    139 8.4 Adequacy ofFaculty Professional Development The level of funds assigned to faculty development from institutional funds is usually insufficient. Allocated funds are distributed among the professors who petition the Department Head with proposals for seminars or conferences. These in turn are assigned according to department priorities. Travel money has been very important to keep faculty abreast of recent developments by attending national and international conferences. The usual practice at the Engineering Dean’s level has been to make a basic assignment of $5,000 per year per department. This usually covers the cost of two trips. After this money has been spent the departments make petitions to the Dean’s office for additional travel money based on the proposals submitted by the individual professors. This money still does not cover the needs, but the situation is relieved sometimes by professors that can travel to present their papers subsidized by their research projects. Also, for the past few years, money generated at the Model Factory has been used to support participation in national and international conferences. Please refer again to Table 6.4 for the travel expenditures for the last five years. Within the limited resources available for faculty development, there are several programs available to professors which have facilitated their training in the latest techniques. Among them are the Professional Enhancement Center (CEP for its name in Spanish), a Leave of Absence program for faculty development, summer research internships, and Sabbatical leaves. The CEP offers professional development courses and training to new faculty and graduate students. It is focused mostly on providing the latest teaching tools to professors. The Leave of Absence program for faculty development allows faculty who have not completed a Ph.D. degree to obtain a leave of absence with financial aid to study advanced degrees in recognized universities in the United States or elsewhere. Faculty members are expected to return and serve one year for every year they get sponsored. The university provides tuition, travel, and a monthly stipend for up to five years for this endeavor. The university also motivates faculty to take advantage of summer research internship opportunities with prestigious universities and research centers, mostly in the United States. Finally, the university supports a faculty professional leave (sabbatical) activity after six years of service.
  • 140.
    140 8.5 Sufficiency ofResources to Acquire, Maintain, and Operate Facilities and Equipment As shown in Table 8.1, funds available for the acquisition and maintenance of equipment have decreased significantly since academic year 2003-2004. As funds become available, laboratory coordinators submit proposals. The needs are prioritized for funds allocation. A special budget allocation of $506,000 was approved for academic year 2007-2008. We are in the process of submitting the purchase requisitions. 8.6 Adequacy of Support Personnel and Institutional Services Necessary to Achieve Program Objectives In addition to the Director and Associate Director, the Industrial Engineering Department has the following staff: two secretaries, one administrative assistant, one academic advisor, one electronic and computer technician, one computer operator and coordinator of user services, one laboratory technician. The computer operator and coordinator of user services retired in January 2008. Interviews to fill this position will start in August 2008. The two secretaries assist and coordinate general administrative and office services for students and professors. The administrative assistant works in the execution of the budget under the supervision of the Director, including purchasing of materials and equipment, processing student assistantships, coordinating trips, preparation of contracts, etc. Twenty five percent of her time is dedicated to support assessment activities. Every semester she helps in the preparation of the academic programs for the professors and on the processing of graduate student assistantships. The academic advisor monitors and advises students making sure they follow the established curriculum and university regulations. The electronics and computer technician assists in the purchasing, reparation and maintenance of all electronic and computer equipment in the department. The computer operator and coordinator of user services keepskeep, upgrades, and maintainsmaintain the computer networks and systems. The laboratory technician manages the operation and maintenance of the Manufacturing Laboratory (Model Factory).
  • 141.
    141 CRITERION 9. PROGRAMCRITERIA The Institute of Industrial Engineers (IIE) has prescribed the following program criteria: Curriculum The program must demonstrate that graduates have the ability to design, develop, implement and improve integrated systems that include people, materials, information, equipment and energy. The program must include in-depth instruction to accomplish the integration of systems using appropriate analytical, computational and experimental practices. Faculty Evidence must be provided that the program faculty understand professional practice and maintain currency in their respective professional areas. Program faculty must have responsibility and sufficient authority to define, revise, implement, and achieve program objectives. These requirements are met through the means illustrated in the following sections. 9.1 Curriculum The Industrial Engineering undergraduate curriculum presented in Chapter 5, the graduate profile, and the program outcomes were all designed to comply with the IE Program Criteria. The graduate profile and program outcomes are presented next. Both encompass aspects of design, development, evaluation, and implementation. Profile of the IE Graduate Graduates from the Industrial Engineering program are instrumental in planning, designing, implementing and evaluating products, services, and systems that integrate people, materials, equipment, and information for the progress and improvement of the quality of life of humankind. They insure that these products, services, or systems can be provided economically with the required level of quality necessary for satisfying society’s needs. The Industrial Engineer draws upon knowledge and skills mostly from the areas of mathematics and the physical, social, physiological and computer sciences, together with principles and methods of engineering analysis and design. IE Program Outcomes 1. Design a work facility or system 2. Design and implement quality control systems 3. Design computer-based control and information systems 4. Plan and control a production system 5. Evaluate the economics of engineering solutions
  • 142.
    142 6. Develop modelsto experiment, evaluate, or solve a problem 7. Use engineering design process from IE point of view 8. Use modern telecommunication and computer technology 9. Present information to individuals or to an audience 10. Establish goals and work to reach them 11. Understand and practice leadership The ability to design, develop, and improve systems is assessed throughout the curriculum culminating in a mayor design experience. 9.2 Faculty Many faculty members are active consultants to industry and/or supervise student projects for industrial clients. As presented in Table 6.2, 16 out of our 22 faculty members are full time professors. Of those 7 (44%) are registered professional engineers. About 51% of the external funds in the department come from private industry mostly with the purpose of doing applied research. This demonstrates that the faculty has sufficient exposure and experience to understand professional practice. Many are active in research, organizing and attending conferences, presenting and publishing papers, and editing journals as evidenced in their resumes. Thus, it is evident that our faculty members are up-to-date in their respective professional areas. Also, it has been demonstrated in Chapters 2, 3 and 4 the involvement level of faculty in the development and improvement of the Industrial Engineering program. Care has been taken to provide sufficient authority to define, revise, implement, and achieve program objectives.
  • 143.
    143 APPENDIX A –COURSE SYLLABI
  • 144.
    144 Appendix A1: IndustrialEngineering Courses Industrial Engineering Department InIn 4009. Course Syllabus General Information Course Number: InIn 4009 Course Title: Work Measurement Credit-Hours: Four Class schedule: 3 hours of lecture and one two-hour laboratory per week. Course Description Theory and practice of work measurement systems; time studies using direct observations; standard data; predetermined time systems and work sampling; formula construction, line balancing, learning curves and wage payment plans. Prerequisites InIn 4077, Work System Design and InIn 4020, Applied Industrial Statistics. Textbook T: Niebel, B.W., and Frievalds, A., 2003, Methods Standards and Work Design, 11th Ed., WI, New York: McGraw-Hill. R1: Stephan, K.,1999, Work Design, Industrial Ergonomics, 5th Ed., Publishing Horizons, Inc. Course Goals After completing the course, the student should be able to: Understand the elements of a production system. Analyze, evaluate, improve, and standardize manual labor operations. Develop labor time standards through time studies with chronometers, predetermined time systems, or work sampling. Develop and use standard data systems. Apply learning curves to new processes. Understand the impact and design of wage payment plans. Perform line balancing. Design work systems based on efficiency and ergonomic considerations. Gather, organize, analyze, and present information related to a manufacturing or service process that is not readily available or not obvious. Propose and evaluate engineering design alternatives and their implications. Session Topic Reference 1 Introduction to time study T: Ch. 9, R1: Ch. 26 2-5 Time study equipment and procedure T: Ch. 9, R1: Ch. 27 6-8 Performance rating T: Ch. 10, R1: Ch. 27 9-12 Allowances T: Ch. 11, R1: Ch. 31 13 The standard time T: Ch. 11 14-17 Work Sampling T: Ch. 14, R1: Ch. 8
  • 145.
    145 18-28 Synthetic basicmotion time T: Ch. 13, R1: Ch. 29 Instructor Notes 29-34 Line Balancing- Optimization Models and Heuristic Methods T: Ch. 2, R1: Ch. 14, Instructor Notes 35-36 Establishing standards on indirect and expense work T: Ch. 15, R1: Ch. 23 37-39 Learning curves T: Ch. 18, R1: Ch. 28 40-44 Standard data T: Ch. 12, R1: Ch. 30 Contribution to meeting the professional component This course contributes mainly to engineering topics and provides design experience. It develops the professional skills and abilities: Proficiency in the development of time standards, learning curves, and work sampling plans. Proficiency in the design of efficient manufacturing lines and/or workstations. Proficiency in gathering and analyzing information not readily available. Proficiency in the generation and evaluation of line design alternatives. Prepared by: María Irizarry Date: June 10, 2008 File: ININ 4009_2007.wpd Relationship to Educational Objectives and Program Outcomes: Educational Objectives 1a 1b 1c 1d 1e 2 3 4 5 X X X X X IE Program Outcome 1 2 3 4 5 6 7 8 9 10 11 X X X X X X ABET Outcomes A B C D E F G H I J K X X X X X X X
  • 146.
    146 Industrial Engineering Department InIn4010. Course Syllabus General Information Course Number: InIn 4010 Course Title: Probability and Statistics for Engineers Credit-Hours: Three Class schedule: 3 hours of lecture per week. Designation: Required Course Course Description Descriptive statistics. Probability theory. Discrete and continuous random variables and distributions and their applications in engineering. Sample statistics and their distributions. Applications to engineering problems. Hypothesis testing and confidence intervals. Emphasis on the use of statistical computer packages and their use in Engineering. Prerequisites Mate 3032 or Mate 3184 - Calculus II InGe 3016- Algorithms and Computer Programming. Textbook T: Montgomery, D. C., and Runger, G. C., Applied Statistics and Probability for Engineers, 4th Edition. John Wiley and Sons, Inc. R1: Devore, J. L., 2004, Probability and Statistics for Engineers and the Sciences, 6th Edition, Brooks/Cole Publishing Co. R2: Walpole, R. E., and Myers, R. H., 1998, Probability and Statistics for Engineers and Scientists, 6th . Edition MacMillan Co. R3: Vardeman, S. B., 1994, Statistics for Engineering Problem Solving, 1st Edition. PWS Publishing Company. Miller, I., and Freund, J., 1994, Probability and Statistics for Engineers, 5th Edition. Prentice Hall. R4: Hines, W. W., and Montgomery, D. C., Goldsman, D. M., and Borror, C. M. 2003, Probability and Statistics in Engineering, 4th Edition, John Wiley. R5: Lapin, L. L., 1997, Modern Engineering Statistics. 1st Edition. Duxbury Press. Course Goals After completing the course, the student should be able to: Interpret and understand the fundamental concepts of probability and statistics: sample space and events, random variables and their distributions, independent vs. dependent events, the central limit theorem, hypothesis testing, and confidence intervals. Recognize applications and develop skills to use distributions: geometric, binomial, Poisson, hyper geometric, normal, and exponential to engineering problems. Recognize when to use test of hypothesis to solve engineering problems. Work in teams to solve engineering problems. Use statistical software to perform data analysis and statistical plots, to identify probability distributions, to estimate parameters to test, and to present results. Present statistical analyses concisely, using appropriate statistical graphs, in written reports.
  • 147.
    147 Lecture Topics Readings 1Introduction. The role of statistics in Engineering. Chap. 1 2 Sample spaces and events. Interpretations, axioms and addition rules of probability. Sec. 2-1 to 2-3 3-4 Conditional probability. Multiplication rules. 2-4,2-5 5-6 Independence. Bayes theorem. Random Variables. 2-6 to 2-8 7 Discrete random variables. Probability distributions for discrete random variables. Cumulative distribution functions. Sec. 3-1 to 3-3 8-9 Expected values of discrete random variables. 3-4 10-12 The discrete uniform distribution. The binomial probability distribution. The hypergeometric and geometric distributions. The Poisson probability distribution. 3-5 to 3-9 13-15 Continuous random variables and probability density functions. Cumulative distribution functions and expected values. Sec. 4.1 to 4-4 16-18 The Continuous uniform distribution. The normal distribution. 4-5,4-6,4-7 19 Exponential Distribution Sec. 4-9 20-21 Using statistical software, the following topics are to be covered: descriptive statistics. Graphical representation of data. Measures of location and variability. Probability plots. Chap. 6 22-25 Parameter estimation. Statistical inference. Random sampling. Properties of estimators. The method of maximum likelihood. Sec. 7-1 to 7-3 (7-3.2 only) 26-27 Sampling distributions of means. 7-4 and 7-5 28-31 Introduction to confidence intervals. Statistical inference for a single sample. Hypothesis testing. Inference on the mean of a population (variance known) Sec. 8-1 and 8-2 Sec. 9-1 and 9-2 32 Inference on the mean of a population (variance unknown) Sec. 8-3 and 9-3 33 Inference on the variance of a normal population Sec 8-4 and 9-4 34 Inference on a population proportion Sec. 8-5 and 9-5 35-37 Inference for a difference in means Sec. 10-1 and 10-3 38 Paired t-test Sec. 10-4 39-40 Hypothesis testing and confidence intervals using statistical software Chap. 8-10 41-42 Inference on the variance of two normal populations Sec. 10-5 Contribution to meeting the professional component This course contributes mainly to engineering topics. Prepared by: Date: File:
  • 148.
    148 Relationship to EducationalObjectives and Program Outcomes: Educational Objectives 1a 1b 1c 1d 1e 2 3 4 5 X IE Program Outcome 1 2 3 4 5 6 7 8 9 10 11 X X ABET Outcomes A B C D E F G H I J K X X X
  • 149.
    149 Industrial Engineering Department InIn4015. Course Syllabus General Information Course Number: InIn 4015 Course Title: Engineering Economic Analysis Credit-Hours: Three Class schedule: 3 hours of lecture per week. Designation: Required Course Course Description Criteria and techniques of economic analysis as related to decision making in engineering projects where time and money are the primary trade-offs. Discounted cash flows; comparison of alternatives using equivalent annual cost, present worth, or rate of return; break-even analysis, depreciation, tax effects, replacement, sensitivity, and risk analysis. Prerequisites InIn 4010 - Probability and Statistics for Engineers Textbook T: Park, C.S., 2007, Contemporary Engineering Economics, 4th Edition, Pearson-Prentice Hall. R1: Sullivan, W.G, Wicks, E.M., and Luxhoj J.T, 2006, Engineering Economy, 13th Edition, Prentice Hall. R2: Newman D. G., Lavelle, J.P., and Eschenbach, T.G., 2004, Engineering Economic Analysis, 9th Edition, Engineering Press, Inc. R3: Blank, L., and Tarquin, A. J., Engineering Economy, 4th Edition, McGraw Hill. R4: Riggs, J. L., Bedworth, D. D., and Randhawa, S. U., 1996, Engineering Economics, 4th Edition, McGraw Hill. R5: Thuesen, G. J., and Fabrycky, W. J., Engineering Economy, 8th Edition, Prentice Hall. Course Goals After completing the course, the student should be able to: Recognize, describe and gather financial, income and cost data necessary for a project evaluation under certainty. Use the financial data to calculate a capital cost. Interpret the mathematical result and based on it and the market characteristics establish a reasonable minimum attractive rate of return (MARR). Understand and explain the importance of the MARR established. Analyze, evaluate, improve, and standardize manual labor operations. Define and explain simple and compound interest, discounting and compounding. Recognize the difference between lender and lessee. Interpret different money, time, interest and compounding quantities and identify the factors necessary to make them equivalent. Calculate and compare calculated quantities and use results to make a decision as to which alternative is best. Apply learning curve to new processes. Recognize pertinent data and decision criteria and use it in the before tax calculations necessary to rank alternatives using the break-even, equivalent annual costs, present worth, rate of return, or benefit / cost method under certainty.
  • 150.
    150 Recognize pertinent dataand use it in inflation, deflation, tax and cash flow calculations. Use before and after tax with or without inflation cash flows and other pertinent data and decision criteria to rank alternatives under certainty using the above methods. Apply the above methods to make replacement decisions. Recognize the difference among certainty, uncertainty and risk environments. Identify the decision environment. Use sensitivity, decision trees or risk analysis with the above methods to make decisions under these environments. Knowledge of Contemporary Issues. Lecture Topics Readings Part I: Before Tax Analysis Under Certainty 1-2 Introduction and engineering economic decisions Ch. 1 3-5 Cost concepts relevant to decision making Ch. 8 6-8 Time value of money, interest factors, discounting and compounding, economic equivalence Ch. 3 & 4 9-11 Present worth analysis Ch. 5 12-14 Annual equivalent worth analysis Ch. 6 15-17 Rate of return analysis Ch. 7.1 – 7.3 18-20 Incremental investment analysis Ch. 7.4 21-23 Economic Analysis in the public sector Ch. 16 Part II: After Tax Analysis under Certainty 24-27 Depreciation Ch. 9.1-9.6 28-31 Corporate Taxes Ch. 9.7-9.10 32-35 Inflation and deflation Ch. 14 36-39 Replacement decisions Ch. 11 Part III: Risk Analysis 40-42 Project risk and uncertainty Ch. 12 Contribution to meeting the professional component This course contributes mainly to engineering topics. It develops the following professional skills and abilities: Proficiency in recognizing the important investment and cost factors to use in an engineering economic evaluation of project alternatives. Proficiency in using the time value of money to analyze, evaluate and recommend the best among several projects alternatives. Prepared by: Dr. Viviana I. Cesaní Date: Octubre 2006 File: ININ 4015_2007.wpd Relationship to Educational Objectives and Program Outcomes: Educational Objectives 1a 1b 1c 1d 1e 2 3 4 5 X IE Program Outcome 1 2 3 4 5 6 7 8 9 10 11 X X
  • 151.
    151 ABET Outcomes A BC D E F G H I J K X X X X X
  • 152.
    152 Industrial Engineering Department InIn4016. Course Syllabus General Information Course Number: InIn 4016 Course Title: Industrial Safety Credit-Hours: Three Class schedule: 3 hours of lecture per week. Designation: Elective Course Course Description The fundamentals of safety engineering, accident analysis and prevention, and accident cost determination; analysis of the accident problems in Puerto Rico. Emphasis is placed on the development of a philosophy of safety. Prerequisites InIn 4077 - Work Systems Design Textbook T: Goetsch, D. L., 2001, Occupational Safety and Health in the age of High Technology for Technologist, Engineers, and Managers, 5rd Ed., Prentice Hall. R1: Accident Prevention Manual for Business & Industry, Administration & Programs, 10th Ed., National Safety Council. R2: Accident Prevention Manual for Business & Industry, Engineering and Technology, 10th Ed., National Safety Council. R3: Fundamentals of Industrial Hygiene, 3rd Ed., National Safety Council. R4: Hammer, W. 1989, Occupational Safety Management and Engineering, 4th Ed., Prentice Hall. R5: OSHA’S 29 Code of Federal Regulations Part 1910 (www.osha.gov) Course Goals After completing the course, the student will be able to: Identify and evaluate safety and health hazards in a worksite inspection. Conduct a job safety analysis. Perform an appropriate accident investigation. Design a safety and health program Conduct a task ergonomics evaluation. Lecture Topics Readings Part I: Before Tax Analysis Under Certainty 1 – 2 Introduction and the decision making process Ch. 1 3 – 6 Cost concepts and cost estimation techniques Ch. 2, 3 7 – 9 Time value of money, interest factors, discounting and compounding. Ch. 4 10 -12 Present worth Analysis Ch. 5 13 – 15 Annual cash flow analysis Ch. 5 16 – 18 Rate of return analysis Ch. 5 19 – 21 Incremental Analysis and Rationing Capital using Rate of Return Ch. 6
  • 153.
    153 22 – 24Benefit cost analysis Ch. 11 Part II: After Tax Analysis under Certainty 25 – 28 Depreciation Ch. 7 29 – 32 Income taxes Ch. 7 33 – 36 Replacement analysis Ch. 9 37 – 40 Inflation and deflation Ch. 8 Part III: Risk Analysis 41-42 Probabilistic Risk analysis Ch. 12 Contribution to meeting the professional component This course contributes mainly to engineering topics including engineering design. It develops the following professional skills and abilities: Proficiency in the identification and evaluation of safety, health and ergonomic hazards in the workplace. Proficiency in the design of a safety health program. Proficiency in the application of OSHA standards in the design process for the prevention of safety and health hazards. Prepared by: Noris Torres, MS Date: February 26,2007 File: ININ 4016_2007.wpd Relationship to Educational Objectives and Program Outcomes: Educational Objectives 1a 1b 1c 1d 1e 2 3 4 5 X IE Program Outcome 1 2 3 4 5 6 7 8 9 10 11 X ABET Outcomes A B C D E F G H I J K X X X
  • 154.
    154 Industrial Engineering Department InIn4017. Course Syllabus General Information Course Number: InIn 4017 Course Title: Computer-Based Information Systems Credit-Hours: Three Class schedule: 3 hours of lecture per week. Designation: Elective Course Course Description Analysis and design of computer-based information systems; database logical and physical models; database language; user interface; Internet; common applications to industrial engineering. Prerequisites InGe 3016 - Algorithms and Computer Programming Textbook and References Rob, P., and Coronel, C., Database Systems: Design, Implementation, and Management, Course Technology, Thomson Learning, 7th Edition. Oz, Effy, 2006, Management Information Systems, Fifth Edition, Thomson/ Course Technology. Melton, J., and Simon, A. R., 2006, Understanding the New SQL: a Complete Guide, Morgan Kaufmann Publishers. William A. Shay, 2004, Understanding Data Communications and Networks, 3rd Ed., Thomson/ Course Technology. Mannino, M.V., 2004, Database Design, Application development, & Administration, 2nd Ed., McGraw Hill. Course Goals Prepare the students to design, implement, and use computer-based information systems. The student will learn the fundamental aspects of information systems and technology. The student should demonstrate proficiency in the use of computers. The course should motivate a self learning attitude toward computer applications. Session Topic Reference 1-3 Databases Systems Chapter 1 4-6 Data Models Chapter 2 7-9 The Relational Database Model Chapter 3 10-12 Entity Relationship (E-R) Modeling Chapter 4 13-16 Normalization of Database Tables Chapter 5 7-12 Structured Query Language (SQL) Chapter 6,7 13-20 Database Design Chapter 8 21-30 Internet Databases Chapter 13,14 31-33 Database Administration Chapter 15 34-38 Industrial Engineering current issues on informatics notes Contribution to meeting the professional component
  • 155.
    155 This course contributesmainly to engineering topics. It develops the following professional skills and abilities: • proficiency in the design, implementation, and use of compute-based information systems, • ability to use a data language, • ability to use a high level programming language to develop information systems applications, and • proficiency in the use of a DBMS. Prepared by: William Hernández Date: June 10, 2008 File: ININ 4017_ABET_2008.doc Relationship to Educational Objectives and Program Outcomes: Educational Objectives 1a 1b 1c 1d 1e 2 3 4 5 X X IE Program Outcome 1 2 3 4 5 6 7 8 9 10 11 X X ABET Outcomes A B C D E F G H I J K X X X X
  • 156.
    156 Industrial Engineering Department InIn4018. Course Syllabus General Information Course Number: InIn 4018 Course Title: Systems Simulation with Digital computers Credit-Hours: Three Class schedule: 3 hours of lecture per week. Designation: Elective Course Course Description Modeling the interrelationship between systems components by means of computer programs; generation of random variables using computers; special purpose simulation languages. Input and output analysis. Emphasis is placed in problem solving using modern simulation packages. Prerequisites ININ 4022 - Probabilistic Models In Operations Research Textbook and References T- Kelton, W. D., Sadowski, R. P., and Sadowski, D. A., 2004, Simulation with Arena, 3rd Edition, McGraw-Hill Corp. R1- Pegden, C. D., Shannon, R. E., and Sadowski, R. P., 1995, Introduction to Simulation Using Siman, McGraw-Hill Corp. R2- Law, A.M., and Kelton, W. D., 2000, Simulation Modeling And Analysis, 3rd Edition, McGraw-Hill Corp. R3- Banks, J., Carson II, J. S., and Nelson, B. L., 1999, Discrete-event System Simulation, Prentice Hall, Inc. R4- Banks, J (Editor), 1998, Handbook of Simulation: Principles, Methodology, Advances, Applications, and Practice, John Wiley. Course Goals After completing the course, the student should be able to: Students become familiar with the concepts of simulation and system analysis. Develop skills in simulation to IE problems. Develop skills in input analysis. Develop skills in output analysis. Develop required skills to interpret simulation output. Understand advantages and limitations of simulation. Develop skills in technical writing. Session Topic Reference 1-2 Introduction to Modeling, System Analysis and Simulation T 3-15, R1 3-25, R2 1-10, R3 3-19, R4 1-18, 31-41 2-4 Beginning a Simulation T 19-43, 529-545, R1 29-35, R2 106-114, R3 59-87, R4 765-811
  • 157.
    157 4-6 Data Acquisition,Fitting Distributions and Sampling from Distributions T 152-167, 497-505, R1 36-55, R2 292-397, R3 355-390, R4 19-21, 55-90 6-14 Basic Modeling Concepts including STATIONS T49-96, 103-146, R1 59-122, 209-220 14-16 Animation the simulation T 63,135-149, R1 289-309 16 Model Verification and Validation T 43, 540-543, R1 129-154, R2 299, 302-306, R3 399-424, R4 22-24, 335-389 16 Interpreting Simulation Output R1 159-205, R4 25-29, 225-232 16-18 Terminating Statistical Analysis T 258-279, R1 21, 167, R2 505-518, R3 443-446, R4 232-238 19-21 Steady-state Statistical Analysis T 285-313, R1 21, 168, R2 518-545, R3 449-462, R4 238-264 22-25 Modeling Material Handling T 321-361, 390, R1 223-285, R3 153-164, R4 519-545 26 Variance Reduction Technique T 508-515, R1 467-485, R2 581-617, R4 215-218 27-28 Experimental Design and Optimization T 524, R2 622-666, R4 173-209 29 Continuous and Combined Models T460-491, R1 431-464, 30 How to integrate VBA and EXCEL files with ARENA T 401-456 Contribution to meeting the professional component This course contributes mainly to engineering topics and provides design experience. Prepared by: Sonia Bartolomei Date: June 10, 2008 File: ININ 4018_ABET_2008.doc Relationship to Educational Objectives and Program Outcomes: Educational Objectives 1a 1b 1c 1d 1e 2 3 4 5 X
  • 158.
    158 IE Program Outcome 12 3 4 5 6 7 8 9 10 11 X X ABET Outcomes A B C D E F G H I J K X X X X X
  • 159.
    159 Industrial Engineering Department InIn4020. Course Syllabus General Information Course Number: InIn 4020 Course Title: Applied Industrial Statistics Credit-Hours: Three Class schedule: 3 hours of lecture per week. Designation: Required Course Course Description Application of advanced statistical concepts in engineering. Joint probability functions, goodness of fit tests, regression analysis, multicolinearity, design and analysis of industrial experiments. Emphasis of the use of statistical computer packages and their use in engineering. Prerequisites InIn 4010 - Probability and Statistics for Engineers Mate 3063 or Mate 3185 - Calculus III Textbook and References Montgomery, D. C., and Runger, G. C., 2006, Applied Statistics and Probability for Engineers, 4th Edition. John Wiley and Sons, Inc. Devore, J. L., 1999, Applied and Statistics for Engineers and the Sciences, 5th Edition, Brooks/Cole Publishing Co. Banks and Carson, 2000, Discrete-event System Simulation, 3rd Edition, Prentice Hall. Walpole, R. E., and Myers, R. H., 1997, Probability and Statistics for Engineers and Scientists, 6th Edition, MacMillan Co. Hines, W. W., and Montgomery, D. C., 1990, Probability and Statistics in Engineering and Management Science, 3rd Edition, John Wiley. Lapin, L. L., 1990, Probability and Statistics for Modern Engineering, 2nd Edition, PWS-KENT, Boston. Draper, N. R., and Smith, H., 1998, Applied Regression Analysis, 3rd Edition, John Wiley and Sons. Tukey, J. W., 1977, Exploratory Data Analysis, Addison-Wesley. Course Goals After completing the course, the student should be able to: □ Proficient in probability modeling and its applications to engineering problem solving. □ Able to identify engineering problems that require the use of experimental techniques. □ Able to design, analyze, and apply simple experimental techniques for engineering problem solving. □ Proficient in the application of regression analysis to solve problems in industry. □ Able to use effectively software packages for regression and experiment analysis, to interpret their standard output, and to used it to solve engineering problems. □ Able to combine, mathematics, engineering knowledge and experimentation to design optimal systems. □ Able to write reports summarizing and interpreting the results of (i) a regression analysis and (ii) an industrial experiment.
  • 160.
    160 Session Topic Reference 1-14Probability Distributions, Goodness of Fit Tests & Joint Distributions Ch. 4,5,9 1 Introduction to industrial statistics. Short review of basic concepts in probability and statistics. Ch. 2, 3, 4 & 5 2-4 The Erlang and Gamma distributions. Lognormal and Weibull distributions. Applications in reliability. 4.9 – 4.11 Class notes 5-7 The chi-squared goodness of fit test. 9.7 8 Kolmogorov-Smirnov test. Class notes 9-10 Jointly distributed random variables. Continuous and discrete random variables. Marginal and conditional distributions. 5.1, and 5.3 11-12 The bivariate normal distribution. Expected values, covariance and correlation. 5.4 13-14 Linear and non linear combinations of random variables. 5.5 and class notes 15-31 Linear Regression Ch. 11 & 12 15-16 Simple linear regression. Common abuses. Prediction. Assessing the Adequacy of the regression model. 11.1, 11.2, 11.4, 11.6 11.7 17 Regression with transformed variables. 11.9 18-20 Least squares estimation & multiple linear regression. Matrix representation. Estimation of parameters and their properties. 12.1 21 Laboratory: Multiple regressions using MINITAB. Class notes 22-23 Hypothesis testing in multiple linear regressions. 24-25 Confidence intervals in multiple linear regression. Prediction of new observations. 12.2 - 12.5
  • 161.
    161 26-27 Measures ofmodel adequacy: The coefficient of multiple determination, residual analysis and influential observations. Computer applications. Case of study. 12.5 28 Polynomial regression. 12.6.1 29-30 Variable selection criteria. Stepwise regression 12.6.3 31 Multicolinearity. 12.6.4 32-40 Design and Analysis of Experiments Ch. 13 & 14 32 The Completely Randomized Single- Factor Experiment 13.2 33 Tests on Individual Treatment Means: Graphical Comparison of Means & Fisher=s Least Significant Difference Method. 13.2 34-35 The Randomized Complete Block Design: Design and Statistical Analysis, Tests on Individual Treatment Means, Residual Analysis and Model Checking 13.4 36-37 Factorial experiments. Two Factor Factorial Experiments. 14.3 38-40 The 2k Factorial Design. 14.5 Contribution to meeting the professional component This course contributes mainly to engineering topics. Prepared by: Nazario Ramírez Date: June 10, 2008 File: ININ 4020 ABET_2008.doc Relationship to Educational Objectives and Program Outcomes: Educational Objectives 1a 1b 1c 1d 1e 2 3 4 5 X IE Program Outcome 1 2 3 4 5 6 7 8 9 10 11 X X X ABET Outcomes A B C D E F G H I J K X X X X X
  • 162.
    162 Industrial Engineering Department InIn4021. Course Syllabus General Information Course Number: InIn 4021 Course Title: Deterministic Models in Operations Research Credit-Hours: Three Class schedule: 3 hours of lecture per week. Designation: Required Course Course Description Formulation and solution of linear programming problems: the Simplex method, duality and sensitivity analysis; transportation problems; Critical Path Method (CPM) and Program Evaluation and Review Technique (PERT); integer programming problems: branch and bound; linearization of non-linear objective functions; shortest route and maximum flow algorithms. Prerequisites InIn 4010 - Probability and Statistics for Engineers Textbook and References Winston, W. L., 2004, Operations Research: Applications and Algorithms, 4th Edition, Thomson, Brooks/Cole. Phillips, D.T., Ravindran, A., Solberg, J.J., 1987, Operations Research, 2nd Edition, John Wiley and Sons, Inc. Taha, H.A., 2003, Operations Research: an Introduction, 7th Edition, Prentice Hall. Hillier, F. and Lieberman, G., 2001, Introduction to Operations Research Guide, 7th Edition, McGraw Hill. Wu, N., and Coppins, R., 1981, Linear Programming and Extensions, McGraw Hill, 1st Edition. Gass, S.J., 1985, Linear Programming, McGraw Hill, 5th edition. Course Goals At the completion of the course the students will: Be able to recognize, analyze, formulate, and solve industrial problems that can be solved using linear programming; Solve LP problems using available computer programs; Be able to interpret the results from a linear programming problem and implement them in a real world situation; Be able to perform sensitivity analysis to linear programming problems; Have developed fundamental proficiency to model and solve LP-like problems with special characteristics (e.g. transportation, integer, max flow/min cut).
  • 163.
    163 Session Topic Reference 1Introduction to operations research Secs. 1.1 to 1.5 2-3 What is a LP problem? Graphical solution of an LP problem. Secs. 3.1 to 3.3 4-9 Formulation of LP problems: diet, work scheduling, capital budgeting, financial planning, blending, production, multiperiod financial models, and multiperiod work scheduling. Secs. 3.4 to 3.12 10-11 The simplex algorithm. Secs. 4.1 to 4.6 12 Unfeasible problems and unbounded problems. Alternative optimal solutions. Secs. 4.7 & 4.8 13-14 The Big-M and the two-phase simplex methods, unrestricted-in-sign variable and degeneracy of the simplex algorithm Secs. 4.11 & 4.14 15 Using the computer to solve LP problems Secs. 4.9 & 4.10 16-17 The revised simplex algorithm Sec. 10.1 & 10.2 18-19 Duality theory Secs. 6.5 to 6.8 20 The dual simplex method Sec. 6.10 & 6.11 21-24 Sensitivity analysis using computer programs Secs. 6.3, 6.4, 6.9 25-28 Integer programming Secs. 9.1 to 9.5 29-31 The transportation problem Sec. 7.1 to 7.3 32 The assignment problem Sec. 7.5 Contribution to meeting the professional component This course contributes mainly to engineering topics. Prepared by: Nazario Ramírez Date: June 11, 2008 File: ININ 4021_ABET_2008.doc Relationship to Educational Objectives and Program Outcomes: Educational Objectives 1a 1b 1c 1d 1e 2 3 4 5 X IE Program Outcome 1 2 3 4 5 6 7 8 9 10 11 X X ABET Outcomes A B C D E F G H I J K X X X X
  • 164.
    164 Industrial Engineering Department InIn4022. Course Syllabus General Information Course Number: InIn 4022 Course Title: Probabilistic Models in Operations Research Credit-Hours: Three Class schedule: 3 hours of lecture per week. Designation: Required Course Course Description Simulation techniques; queueing theory; applications to industrial systems problems. Prerequisites InIn 4020-Applied Industrial Statistics Textbook and References Queueing Theory: (T1) W. L. Winston, Operations Research: Applications and Algorithms, 4th Edition, Wadsworth, Inc. Hillier, F.S., and Lieberman, G.J., 2001, Introduction to Operations Research, McGraw-Hill, 7th. Ed., New York. Taha, Hamdy A., 1996, Operations Research, Macmillan Publishing Co., Fifth Edition. Gross, D. and Harris, I., 1999, Fundamentals of Queueing Theory, Third Edition, John Wiley & Sons, Inc. Simulation: (T2) Jerry Banks, et. al., 2001, Discrete-Event System Simulation, Third Edition, Prentice-Hall, Inc. (T3) C. D. Pegden, et. al., 1995, Introduction to Simulation Using SIMAN, Second Edition, McGraw-Hill, Inc. Law, A.M. and Kelton, W.D., 2000, Simulation Modeling and Analysis, Third Edition, McGraw-Hill, Inc. Course Goals Part I: Simulation At the completion of the course the students will be able to: • Identify all the components necessary to construct a simulation model. • Gather and analyze all the information needed as input data for the simulation model. • Apply goodness of fit tests for the selection of input probability distributions. • Apply techniques for the generation of random deviates for relevant probability distributions. • Verify randomness in U(0,1) numbers using relevant statistical tests. • Design a simple simulation model for a manufacturing process using a high-level language such as Visual Basic. • Understand the basics of a general-purpose simulation language using Siman and Arena. • Perform verification and validation of computer simulation models. • Analyze the output of computer simulation models to reach statistically valid conclusions.
  • 165.
    165 Part II: QueuingModels At the completion of the course the students will be able to: • Identify and classify waiting line systems. • Model waiting line systems with the rate transition diagram applicable to the steady state of the system. • Understand the significance of the Markovian property in the mathematical solution of queuing systems. • Derive steady-state probabilities by the stochastic flow balance procedure. • Develop and solve for long-run waiting-line system performance measures. • Develop cost functions for the comparison of system performance under various scenarios. • Assess system performance and recommend the best scenario using results from the application of queuing theory. Session Topic Reference Part I: Simulation T1 T2 1 - 2 Introduction to modeling and simulation; 23.1 Chapters 1,6 review of probability distributions; mean and variance determination. 3 – 6 Random deviate generation and VB 23.5 Chapter 8 7 Testing for randomness of U(0,1) 23.3- 23.4 7.1-7.4 random number generators 8 – 10 Selecting input probability distributions; 9.1 - 9.4 Goodness of fit tests: Chi square and Kolmogorov-Smirnov 11 - 13 Building a simulation model using VB Class notes 14 – 18 Building a simulation model using Siman & Arena T3: 3.5 – 3.10 19 - 20 Run length and statistical analysis of results 23.7 Chapter 11 Part II: Queuing 21 Basic concepts in queuing 22.1-22.2 6.1 - 6.2 22 - 23 Birth-and-death process. Long-run 22.3 6.3 measures of performance of queuing systems 24 - 27 Various queuing models; evaluation of 22.4-22.9 6.4 – 6.5 alternatives 27 Queuing Networks 22.10 6.6 Contribution to meeting the professional component: This course contributes mainly to engineering topics and provides design experience. Prepared by: Pedro Resto Date: June 11, 2008 File: ININ 4022_ABET_2008.doc Relationship to Educational Objectives and Program Outcomes: Educational Objectives 1a 1b 1c 1d 1e 2 3 4 5 X X
  • 166.
    166 IE Program Outcome 12 3 4 5 6 7 8 9 10 11 X X ABET Outcomes A B C D E F G H I J K X X X X
  • 167.
    167 Industrial Engineering Department InIn4027. Course Syllabus General Information Course Number: InIn 4027 Course Title: Design and Analysis of Engineering Experiments Credit-Hours: Three Class schedule: 3 hours of lecture per week. Designation: Elective Course Course Description Fundamental principles in the design and analysis of engineering experiments: randomized blocks, latin squares, split plots, factorial experiments; fractional factorials; confounding and response surface methodology. Prerequisites InIn 4020 - Applied Industrial Statistics Textbook and References T: Montgomery, D. C., 2004, Design and Analysis of Experiments, 6th Edition, John Wiley and Sons. R1: Hicks, C. R., 1999, Fundamental Concepts in the Design of Experiments, 5th Edition, Holt, Rinehart & Winston. R2: Box, G. E. P., Hunter, W. G. J., and Hunter, S., 1978, Statistics for Experimenters, John Wiley and Sons. R3: Anderson & McLean, 1974, Design of Experiments & Realistic Approach, Marcel Decker, New York. Course Goals After completing the course, the student should be able to: Know the main principles of analysis of variance such as hypothesis testing, confidence intervals and sampling errors. Understand the basic principles of experimental design such as factors, levels, sample size, randomization, replication, confounding, blocking, folding over, and composite design. Recognize when a problem can be solved using statistical experiments. Know how to select and conduct the appropriate experimental design for a particular problem. Analyze and interpret the experimental results Apply design and analysis of experiments to identify the source of variability and tune means on target values. Session Topic Reference 1 Introduction 1,2 2-3 Basic definition in experimental design: factor, levels, responses, treatments, randomization, blocking 3 4-6 Experiments with a single factor. ANOVA (fixed model) 3.1,3.2,3.3 7 Comparison of individual treatment, LSD 3.5.7 8-9 Model Adequacy Checking. Barlett’s test 14.1 10-11 Choice of Sample Size. Kruskal-Wallis Test 3.7,3.10.1
  • 168.
    168 Repeated measures 14.4 12The regression approach to ANOVA 3.9 13-15 Randomized Complete Block Design. The Latin Square Design. The Greco-Latin Square Design. 4 16-17 Factorial design, advantages, definitions, fitting models, choices sample size 5.1,5.2,5.3,5.5 18-19-20 The 2k factorial designs. 23 design, single replication 6.1,6.3,6.4,6.5,6.6 21-22 Confounding in the 2k factorial. Partial confounding. 7 23-24-25 Two-level fractional factorial designs. 8 26-27 The 3k factorial designs. 9.1,9.3 28-29 Random and mixed models. Expected mean squares. 12.1,12.2 30-31 Two-stage nested design. 13.1 32-33 The split-plot design 13.4 34 Response Surface Methods 11.1 35 The method of steepest ascent 11.2 36-37 Analysis of a second order model 11.3 38 Experimental designs for fitting response surfaces-Box- Behnken design 11.4 39 Mixture Experiments 11.5 40 Taguchi’s Philosophy 11.7 Contribution to meeting the professional component This course contributes mainly to engineering topics and provides design experience. Prepared by: David González Date: June 11, 2008 File: ININ 4027_ABET_2008.doc Relationship to Educational Objectives and Program Outcomes: Educational Objectives 1a 1b 1c 1d 1e 2 3 4 5 X IE Program Outcome 1 2 3 4 5 6 7 8 9 10 11 X X ABET Outcomes A B C D E F G H I J K X X X X X
  • 169.
    169 Industrial Engineering Department InIn4029. Course Syllabus General Information Course Number: InIn 4029 Course Title: Human Behavior in Work Organizations Credit-Hours: Three Class schedule: 3 hours of lecture per week. Designation: Required Course Course Description Cognitive theories and behavioral principles which attempt to explain, predict, and control individual and group behavior in work organizations. Prerequisites InIn 4077 - Work Systems Design Textbook and References Schermerhorn, J., Hunt, J., and Osborne, R., Organizational Behavior, 8th Edition, John Wiley & Sons, Inc., New York, NY. (ISBN – 0-471-20367-X) Robbins, S. P., 2001, Organizational Behavior: Concepts, Controversies and Applications, 9th Edition, Prentice Hall. Moorhead, G., and Griffin, R. W., 2000, Organizational Behavior: Managing People and Organizations, 6th Edition, Houghton Mifflin Co., Dallas, TX. Napier, Rodney W. and Matti K. Gershenfeld, Groups Theory and Experience, 6th edition, Houghton Mifflin Company, 1999. Champoux, Joseph E., Organizational Behavior Essential Tenets, 2nd edition, Thomson South – Western, 2003. Hellriegel and Slocum, Organizational Behavior, 10th edition, Thomson South –Western 2004. Moorhead and Griffin, Organizational Behavior Managing People and Organizations, 7 edition, Houghton Mifflin Company, 2004. Course Goals After completing the course, the student should be able to: Describe specific theories related to perception, personality, motivation, leadership, teamwork and organizational change. Identify cognitive and behavioral patterns of individual and groups that may affect engineering decision making process. Develop effective teamwork skills. Understand the role of ethics and social responsibility in organizational behavior. Describe, evaluate and apply methods of motivating and rewarding individuals and groups. Learn a systematic approach to manage organizational changes in an effective way. Session Topic Reference 1-6 Introduction to Organizational Behavior and Management Ch. 1-3 7-8 Diversity and Individual Differences Ch. 4 9-11 Perception and Attribution Ch. 5 12-16 Motivation and Reinforcement Ch. 6 TEST #1
  • 170.
    170 16-20 The Natureof Groups Ch. 9 20-22 Teams work and High Performance Teams Ch. 10 23-25 Communication and Information Ch. 16 26-28 Leadership Ch. 14 TEST #2 29-31 Decision Making Ch. 17 32-35 Power and Politics Ch. 15 36-39 Organizational Culture Ch. 13 40-42 Organizational Change and Stress Ch. 19 Contribution to meeting the professional component This course contributes mainly to engineering topics. Prepared by: Marisol Oliver Date: June 11, 2008 File: ININ 4029_ABET_2008.doc Relationship to Educational Objectives and Program Outcomes: Educational Objectives 1a 1b 1c 1d 1e 2 3 4 5 X IE Program Outcome 1 2 3 4 5 6 7 8 9 10 11 X ABET Outcomes A B C D E F G H I J K X X X X X X
  • 171.
    171 Industrial Engineering Department InIn4035. Course Syllabus General Information Course Number: InIn 4035 Course Title: Human Resources Planning Credit-Hours: Three Class schedule: 3 hours of lecture per week. Designation: Required Course Course Description Selection, training, utilization and control of human resources. Optimum systems design. Prerequisites InIn 4077 - Work Systems Design Textbook T: Bohlander, George and Scott Snell. (2007) Managing Human Resources, 14th Edition. Thomson- South Western. R1: Byars, Lloyd and Leslie Rue. (2004) Human Resource Management. 7th Edition, Irvin-McGraw Hill. R2: Casio, Wayne (2006) Managing Human Resources: Productivity, quality of Work Life, Profits. 7th Edition, Irvin-McGraw Hill. R3: DeNisi, Angelo and Ricky Griffin, Human Resource Management, 2 ND Edition, Houghton Mifflin Co., 2005 (ISBN:0-618-31277-3) R4: Ivancevich, John. Human Resource Management, Eighth Edition, McGraw Hill, 2001 (ISBN: 0072312688) Course Goals After completing the course, the student should be able to: Describe the global, legal, political, and ethical environments in the workplace. Identify the staffing procedures. Explain the importance of orienting, training, and developing employees. Outline compensation and benefits management concepts. State the importance of labor relations and collective bargaining. Describe the motivational and legal aspects of Human Resources Management Safety and Health programs. Recognize the role of professionals in developing a high performance and ethical organizational culture. Recognize the interrelationship among Human Resources Management functions.
  • 172.
    172 Lecture Topics Readings 1-2The Challenge of Human Resource Management 1 3-5 Strategy and Human Resources Planning 2 6-9 Equal Employment Opportunity and Human Resources Management 3 10 Job Analysis, Employee Involvement, and Flexible Work Schedules 4 11-12 Expanding the Talent Pool-Recruitment and Careers 5 13-14 Employee Selection 6 15-16 Training and Development 7 17-19 Appraising and Improving Performance 8 20 Managing Compensation 9 21-23 Pay-for-performance: Incentive Rewards 10 24-26 Safety and Health 12 27 Employee Rights and Discipline 13 28 The Dynamics of Labor Relations 14 29 International Human Resources Management 15 30 Creating a High-performance Work System 16 1-2 The Challenge of Human Resource Management 1 Contribution to meeting the professional component This course contributes mainly to engineering topics. Prepared by: Cándida González Date: June 11, 2008 File: ININ 4035_ABET_2008 Educational Objectives 1a 1b 1c 1d 1e 2 3 4 5 X IE Program Outcome 1 2 3 4 5 6 7 8 9 10 11 X ABET Outcomes A B C D E F G H I J K X X X
  • 173.
    173 Industrial Engineering Department InIn4039. Course Syllabus General Information Course Number: InIn 4039 Course Title: Production Planning and Control I Credit-Hours: Three Class schedule: Designation: 3 hours of lecture per week. Required Course Course Description Analysis and design of production-inventory systems: Forecasting (Multiple regression and time series analysis), aggregate production planning, master production schedule, inventory systems and their models, project control. Computer applications in these areas. Prerequisites InIn 4020 - Applied Industrial Statistics ,InIn 4021 - Deterministic Models in Operations Research Corequisite InIn 4015 - Engineering Economy Textbook and References T: Askin, R.G., and Goldberg, 2002, Design and Analysis of Lean Production Systems, John Wiley & Sons, Inc. R1: Sipper, Daniel and Bulfin, Robert L., Jr., 1997, Production Planning, Control, and Integration, McGraw Hill. R2: Johnson L., and Montgomery D., 1974, Operations Research in Production Planning Scheduling and Inventory Control, John Wiley & Sons, Inc. R3: Petersen, R. and Silver, E., 1998, Decision Systems for Inventory Management and Production Planning, 3rd Edition, John Wiley & Sons, Inc. R4: Nahmias, S., 2005, Production and Operations Analysis, 5th Edition, McGraw-Hill. R5: Vollman, T.E., Berry, W.L., Whybark, D.C. and Jacobs, 2005, Manufacturing Planning and Control for Supply Chain Management, 5th Edition, McGraw-Hill. R6: Monczka, R. M., Trent, R.J. , and Handfield, R. B., 2006, Purchasing and Supply Management, 3rd Edition, McGraw-Hill. Course Goals After completing the course, the student should be able to: Forecast the behavior of goods or services in a system based on available information using regression and time series techniques. Design inventory management systems using deterministic and stochastic models. Develop aggregate production plans and workforce models. Recognize the difference between dependent and independent demand Develop technical communication skills. Use computer software to solve production planning problems. Discuss and analyze recent trends in production and manufacturing systems.
  • 174.
    174 General Topics Lecture I-Introductionand Forecasting Reading 1-2 Introduction The Industrial Enterprise Measures of Competitiveness Functional Areas of the Firm Product Design, Manufacture, and Delivery Business Processes Accounting Systems T: 1.1-1.5 3-4 Production Systems and the Role of Inventory Production system Role of Inventory Role of Information Principles of Production Systems Production System Models T:2.1-2.5 5 Forecasting Systems Purpose and use of forecasts Model building Model adequacy T: 3.1 6-11 Time Series Moving Average Exponential Smoothing Models Seasonal Forecasting (Winter’s) Tracking Signals and Monitoring of Forecasts Causal Models (Regression) T: 3.2 - 3.3 Professor’s notes 12 Computer Workshop – Times series Minitab Software Course Syllabus Lecture II-Manufacturing Strategy and Aggregate Production Planning Reading 13-16 Manufacturing Strategy and the Supply Chain T: 4.1 – 4.3 17 Aggregate Planning Planning Tradeoffs (Inventory, Workforce changes, overtime, etc.) T:5.1 18 Basic Network Models Transportation Formulation T:5.2 19-20 Linear Programming T:5.3 21 Schedule generation with lot sizes T:5.4 22 Disaggregation techniques T: 5.7
  • 175.
    175 III-Single stage inventorycontrol- independent demand items 23-29 Single Stage Inventory Control Reorder point inventory models for static deterministic demand EOQ, EMQ, Pricebreaks, Multiproduct coordination T:6.1 30-32 Reorder point inventory model for stochastic demand Service levels, continuous review system, periodic review system T: 6.2 33-37 Dynamic models Continuous review, Periodic review (Wagner –Whitin Algorithm, Rolling schedules and the Silver Meal T:6.3 38 Model implementation ABC analysis, Exchange curves T:6.4 IV- Scheduling 39-40 Master production scheduling fundamentals Professor’s notes 41-42 Project Planning and scheduling Limited resources Professor’s notes Contribution to meeting the professional component This course contributes mainly to engineering topics and engineering design. It develops the following professional skills and abilities: Proficiency in selecting, designing and evaluating forecasting systems Proficiency in designing and evaluating inventory control systems Proficiency in selecting, designing and evaluating aggregate planning models Proficiency in identifying different market demand strategies and the development of feasible master production schedules. Prepared by: Dr. Viviana I. Cesaní Date: June 11, 2008 File: ININ 4039_ABET_2008 Relationship to Educational Objectives and Program Outcomes: Educational Objectives 1a 1b 1c 1d 1e 2 3 4 5 X X IE Program Outcome 1 2 3 4 5 6 7 8 9 10 11 X X ABET Outcomes A B C D E F G H I J K X X X
  • 176.
    176 Industrial Engineering Department ININ4040. Course Syllabus General Information Course Number: ININ 4040 Course Title: Facility Layout and Design Credit-Hours: Three Class schedule: 2 hours of lecture and one two-hour laboratory per week. Designation: Core Course Course Description Planning facility layout and materials handling systems. Analytical and computerized solution of problems in the design of physical facilities. Prerequisites ININ 4009, Work Measurement and ININ 4039, Production Planning and Control I. Co-requisites ININ 4015, Engineering Economic Analysis. Textbook T: Tompkins, J., White, J., Bozer, Y., Frazelle, E., Tanchoco, J. M. A., and Trevino, J., 2002, Facilities Planning, 3rd Ed., J. Wiley. R1: Apple, J. M., 1991, Plant Layout And Material Handling, 3rd Ed., J. Wiley. R2: Muther, R., 1994, Systematic Layout Planning, 3rd Ed., CBI Publishing Co. R3: Francis, R. L., McGinnis, L. F., and White, J. A., 1998, Facility Layout And Location: An Analytical Approach, 2nd Ed., Prentice Hall. R4: Apple, J. M., 1972, Material Handling System Design, Donald Press. R5: Groover, M., 2002, Automation, Production Systems, And Computer Aided Manufacturing, 2nd Ed., Prentice Hall. R6: Allegri, T. H., 1992, Materials Handling-Principles And Practice, Van Nostrand Reinhold. R7: Muther, R. and Haganas, K., 1969, Systematic Handling Analysis, Management and Industrial Research Publications. R8: Sule, D.R., 1994, Manufacturing Facilities-Location, Planning, And Design, PWS-Kent. R9: Konz, S., 1994, Facility Design-Manufacturing Engineering, Publishing Horizons. R10: 2002, Occupational Safety and Health Administration-USA Department of Labor, Code of Federal Regulations, US Government Printing Office. R11: Puerto Rico Planning Board, Commonwealth of Puerto Rico, Puerto Rico Zoning Regulations 2002. R12: Regulations and Permits Administration, Commonwealth of Puerto Rico, Fire Protection Regulations Amendments, 1987. R13: USA Department of Justice, American with Disabilities Act Standards for Accessible Design, 1994. R14: 1994, Cimtechnologies Corporation, Factory Cad, Factory Flow, and Factory Plan-Tutorial Reference Manuals, Cimtechnologies CO.
  • 177.
    177 Course Goals The studentshould acquire practice experience in the use of information gathering tools for the determination of production capacity, equipment, and manpower requirements. Given parts of products with assembly interaction the student should be able to determine total production requirements for the manufacture of the product. The student should acquire practical experience in the use of from-to or travel charts as a quantitative measure of material flow. He/she should also be able to establish quantitative measures for qualitative aspects involved in the design of a facility. To use the output of computerized layout approaches in the development of a layout. To determine space and storage requirements for activity areas. To physically recognize the more common types of material handling equipment. To develop measures for evaluating alternative layouts as well as to acquire experience in the presentation of a detailed layout. (8) To determine the optimal location of a single facility under a weighted distance criterion for rectangular and Euclidean distance measures. Session Topic Reference 1 Presentation of design project guidelines requirements, group, objectives. Professor’s notes 2 Introduction – Facility Design & Plant Layout. T: Ch. 1, R1: Ch. 1, R3: Ch. 2, Pp 27-32 3-4 The Plant Layout Problem, Layout Procedures: Nadler’s Ideal System Approach, Apple’s Plant Layout Procedure, Reed’s Plant Layout Procedure, Systematic Layout Planning. T: Ch.7 Sec. 7.3, R3: Ch. 2, Sec. 2.3-2.4 5 Information Gathering of the Product and Process Design T: Pp 31-48, R2: Ch. 3-4, Pp122-139, R3: Pp 37-52, R1: Sec. 3-9 to 3-16, R5: Pp 18-27 6 The Schedule Design. T: Ch. 3, Sec. 3.4, R1: Sec. 3-1 to 3-8 7 Volume – Variety Analysis. T: Pp 49-51, R3: Ch. 2, Sec. 2.6.2, R2: Ch 3 8 Determination of Total Material Requirements. T: Pp 51-53, R3: Ch. 2, Sec. 2.8.1 9-10 Equipment and Manpower Requirements. T: Pp 54-55, R2: Pp 81-83, R3: Ch. 2, Sec. 2.8.2-2.8.3 11-13 Flow Analysis T: Ch. 4, Sec. 4.4-4.6, R3: Ch. 2, Sec. 2.6.3 14-16 Activity Relationship Analysis. T: Pp 94-96, R2: Ch. 6, R3: Ch. 2 Sec. 2.6.4-2.7.4
  • 178.
    178 Session Topic Reference 17-18Determination of Space Requirements. T: Ch. 4, Sec. 4.7, R2: Ch. 7 19-21 Personnel Service Requirements. T: Ch. 5, R1: Ch. 10, R9, R10, R11, R12, R13 22-24 Designing the Layout. T: Ch. 7, Sec. 7.3, R2: Ch. 8, R3: Ch. 2, Sec. 2.9 25-28 Computerized Layout Planning. T: Ch. 8, R1: Ch. 13 R3: Ch. 3, R14 29 Evaluating and Selection of a Facility Layout. T: Ch. 13, R1: Ch. 17-18, R2: Ch. 10, R3: Ch. 2, Sec. 2.10 30 Development and Presentation of the Detailed Layout. T: Ch. 14, R2: Ch. 12 34-35 Receiving and Shipping Facilities. T: Ch. 9, R1: Ch. 9, 11 36-38 Storage and Warehouse Design. T: Ch. 9, Sec. 9.6, Ch. 12, Sec. 12.3, R1: Pp 217-226, 252, 276, R3: Ch. 5, R4: Ch. 16, R5: Ch. 15 31-33 Material Handling Aspects. T: Ch. 6, R1: Ch. 14- 15, R4: Ch 2-5, R5: Ch 13-14, R8 Ch. 8- 10 39-40 Manufacturing Systems. T: Ch. 10, R5: Ch. 4- 7 41-42 Planar Single Facility Location Problems. T: Ch. 15, R1: Pp 158-161-177-183, R3: Ch 4 Contribution to meeting the professional component This course contributes mainly to engineering topics and engineering design. It develops the following professional skills and abilities: Proficiency in the implementation and use of facility planning techniques to design facilities. Proficiency in the determination of the total production requirements for the manufacture of a product. (3) Proficiency to determine space and storage requirements for activity areas. Proficiency to evaluate alternative layouts. Proficiency to present detailed layouts. Proficiency in the determination of the optimal location of a single facility. Prepared by: Sonia M. Bartolomei Suárez, Ph.D. Date: December 7, 2006 File: ININ4040.doc
  • 179.
    179 Relationship to EducationalObjectives and Program Outcomes: Educational Objectives 1a 1b 1c 1d 1e 2 3 4 5 X X X X X IE Program Outcomes 1 2 3 4 5 6 7 8 9 10 11 X X X X X X ABET Outcomes A B C D E F G H I J K X X X X X X X X X X
  • 180.
    180 Industrial Engineering Department InIn4050. Course Syllabus General Information Course Number: InIn 4050 Course Title: Printed Circuit Board Assembly Credit-Hours: Three Class schedule: 2 hours of lecture and two hours of laboratory per week. Designation: Elective Course Course Description Interdisciplinary experience to provide engineering students with a basic understanding of the manufacturing processes required to populate a printed circuit board focusing on surface mount technology. Lectures will include a discussion of processes, required tooling, the process, underlying scientific principles, use of mathematical models, and independent process variables which impact product quality. Prerequisites Chem 3002 – General Chemistry; Phys 3172/3174 – Physics II with Laboratory; and IE Department Head authorization. Participating departments: ChE, EE, IE, ME. References 1. Hollomon Jr, James K.; Surface-Mount Technology for PC Boards; Prompt Publications; 1995. 2. Lee, Ning-Cheng; Reflow Soldering Processes and Troubleshooting: SMT, BGA, CSP and Flip Chip Technologies; Newnes from Elsevier Science; 2001. 3. Davidson, Homer L.; SMD Electronics Projects; Prompt Publications; 2000. 4. Messina, William S.; Statistical Process Control for Surface Mount Technology; 1999. 5. Prasad, Ray P.; Surface Mount Technology: Principles and Practice; Kluwer Academic Publishers; 1997. 6. IPC-A-610 Task Group; Acceptability for Electronic Assemblies Rev. C; IPC Association; 2000. 7. Tricker, Ray; ISO 9001-2000 for Small Businesses; Butterworth-Heinemann; 2001. Course Goals Demonstrate Surface Mount Technology processes and materials; emphasis on stencil printing, component pick and place, and soldering in a forced convection oven. Other processes that could be discussed are hand loading, wave soldering, and product testing. Define process qualification activities in response to new product introduction. Define DFx considerations for successful PCB manufacturing. Prepare students for future PCB manufacturing activities for outside customers. Develop problem-solving, teamwork and communications skills in students.
  • 181.
    181 Hours Topic 2 Introductionto ISO 9000; Review of UPRM’s Model Quality Manual; critical business processes and performance measures. 2 Overview of electronic industry, typical printed circuit assembly process; Through- Hole (TH) and Surface Mount (SMT) Technologies. 6 SMT component types; Lab # 1. 1 Solder paste chemistry; solder alloys; material issues. 1 Solder paste handling and disposal. 3 Paste dispensing (DEK 265) and paste inspection (Cyber Sentry); Solder defects and process trouble-shooting. 6 Solder paste dispensing; Lab # 2. 3 SMT component geometry and component placement (IP3); placement sequence definition; placement defects and trouble-shooting. 1 Component placement; Lab # 3. 1 Electro-static discharge (ESD) effect on components; ESD prevention. 1 Solder reflow process (Electrovert Atmos 2000); reflow defects and trouble-shooting; cross-sectioning and solderability testing. 6 Solder reflow; Lab # 4. 2 Exam #1 2 Acceptability of Electronics Assemblies; IPC-610 rev. C 1 Quality data collection and corrective action activities. 1 Router process (ATI 204CM); programming; defects and trouble-shooting. 6 Router process; Lab # 5. 1 Post – SMT processes overview; challenges with product flow. 1 Wave soldering; post-solder cleaning; wave solder defects and trouble-shooting. 1 Hand loading; back loading: from manual to automated activities. 1 Product testing activities. 1 New product development and prototyping; DFx (Manufacturability, Assembly, Test, Reliability) considerations. 1 Product transfer activity; qualification activities. 6 New product introduction; Lab # 6. 1 High volume versus high mix; quick changeover issues. 2 Exam #2 Total hours 30 Lectures and examinations 30 Laboratory experience and reports Contribution to meeting the professional component This course contributes mainly to engineering topics. Prepared by: Pedro Resto Date: June 11, 2008 File: ININ 4050_ABET_2008.doc Relationship to Educational Objectives and Program Outcomes: Educational Objectives 1a 1b 1c 1d 1e 2 3 4 5 X X X X
  • 182.
    182 IE Program Outcome 12 3 4 5 6 7 8 9 10 11 X X X X ABET Outcomes A B C D E F G H I J K X X X X
  • 183.
    183 Industrial Engineering Department ININ4057. Course Syllabus General Information Course Number: ININ 4057 Course Title: Real Time Process Control Credit-Hours: Three Class schedule: 2 hours of lecture and one two-hour laboratory per week. Designation: Core Course Course Description Use of computer based controllers to control processes using digital and analog signals. Prerequisites InGe 3016, Algorithms and Computer Programming InEl 4076, Fundamentals of Electronics Co-requisites InMe 4055, Manufacturing Processes InEl 4077, Basic Electronics Laboratory or InMe 4031, Mechanical Engineering Laboratory I References Sargen III, Murray, and shoemaker, Richard L., 1994, The Personal Computer from the Inside Out, 3rd Ed., Addison Wesley. Rafiquzzaman, Mohamed, 1990, Microprocessors And Microcomputer-based System Design, CRC Press. Hintz, Kenneth J., 1992, Microcontrollers: Architecture, Implementation and Programming, McGraw-Hill. Yu-cheng Liu, 1986, Microcomputer Systems: The 8086/8088 Family: Architecture, Programming, and Design, Prentice-Hall. Webb, John, 1992, Programmable Logic Controllers: Principles and Applications, 2nd Ed., Macmillan Publishing Company. Johnson, David G., 1987, Programmable Controllers for Factory Automation, M. Dekker. Auslander, David M., and Tham, Cheng H., 1990, Real Time Software for Control, Prentice Hall. Mauro, Robert, 1984, Engineering Electronics: a Practical Approach, Prentice Hall. Course Goals At the completion of the course the students will be able to: Use his/her creativity to identify a process. Define and formulate a model and implement a circuit, based on the model, for controlling the process in real time. Connect the circuit hardware and develop the software to control such hardware using a computer.
  • 184.
    184 Session Topic Reference 1-2Introduction to Automatic Control and Industrial Controllers Class notes 3 Introduction to Computer Technology Class notes 4-5 Computer Numeric Systems -Decimal, binary, hexadecimal and octal systems -Binary arithmetic Class notes 6-7 Industrial Sensors Class notes 8-9 Industrial Actuators 10-14 Introduction to Programmable Logic Controllers -Definition and basic components -Scanning Cycle: I/O scan and Program scan -Basic Ladder Diagram Instructions -Programming example Class notes 15-20 Basic Control Circuits and discrete I/O modules (Theory and Lab Exercises) -Programming the PLC using the Hand Held Programmer -Programming the PLC using the computer -Determining the state of a switch -Determining the state of a photo transistor -Controlling the state of a light emitting diode -Controlling ON/OFF status of a DC Motor -Controlling ON/OFF and direction of a DC Motor Class notes 20-21 Introduction to pneumatic actuators -Pneumatic cylinders and valves -Basic schematic symbols -Controlling ON/OFF status of solenoid valves Class notes 22 Use computer software for Human Machine Interface – Wonderware Class notes 23 Lab exercise with Wonderware Class notes 24-26 Programming techniques for programmable logic controllers -Sequential Function Charts Class notes 27-28 Processing of Analog Signals -D/A and A/D converters. Using the data acquisition board to process analog signals. -Lab exercise: Input and output of analog signals. Electronic manipulation of analog signals Class notes
  • 185.
    185 Session Topic Reference Contributionto meeting the professional component This course contributes to engineering topics and engineering design. It develops the following professional skills and abilities: Proficiency in the design and implementation of computer based systems to automatically control or monitor a process. Understanding of the basic automation building blocks: sensors, actuators, and controllers. Proficiency in the application of basic electronic circuits for process interfacing and of pneumatic systems. Proficiency in the design and development of process control software using on-off control. Prepared by: William Hernández, Ph.D. Date: March 2007 File: ININ 4057.doc Relationship to Educational Objectives and Program Outcomes: Educational Objectives 1a 1b 1c 1d 1e 2 3 4 5 X X X X IE Program Outcome 1 2 3 4 5 6 7 8 9 10 11 X X X X X ABET Outcomes A B C D E F G H I J K X X X X X X X X InIn 4075. Course Syllabus General Information
  • 186.
    186 Industrial Engineering Department T:Vollman, T. E., Berry W. L., Whybark, D. C. and Jacobs, F.R., 2005, Manufacturing Planning and Control Systems for Supply Chain Management, 5th Edition, McGraw-Hill . R1: Askin, R.G., and Goldberg, 2002, Design and Analysis of Lean Production Systems, John Wiley & Sons, Inc. R2: Black, J T. and Hunter S. L., 2003, Lean Manufacturing Systems and Cell Design, Society of Manufacturing Engineering. R3: Groover, M.P., 2001, Automation, Production Systems, and Computer Integrated Manufacturing, 3rd Edition, Prentice Hall. R4: Hopp, W. and Spearman M., 2001, Factory Physics, 2nd Edition, McGraw Hill. R5: Orlicky, J., 1994, Materials Requirements Planning, 2nd Edition, McGraw Hill Book Company. R6: Sipper, D. and Bulfin, R. L., 1997, Production Planning, Control, and Integration, McGraw Hill. R7: Steudel, H., and Desruelle, P., 1992, Manufacturing in the Nineties, Van Nostrand Reinhold. R8: Wantuck, K., 1989, Just in Time for America, KWA Media. Course Goals After completing the course, the student should be able to: Recognize the difference between dependent and independent demand. Recognize the difference between pull versus push systems. Use BOM, inventory, MPS, and work center information for materials/capacity planning. Develop oral and written technical communication skills through progress reports/oral presentations. Use computer software to plan feasible capacity/materials schedules. Integrate principles, methods, techniques of earlier course work into production planning problems Apply world class manufacturing concepts to case project problem Apply group technology/flexible manufacturing systems concepts. General Topics Lecture Topic Reading Course Number: InIn 4075 Course Title: Production Planning and Control II Credit-Hours: Three Class schedule: Designation: 3 hours of lecture per week. Core Course Course Description Evaluation and design of computerized systems for planning and controlling production. Material requirements planning, bill of materials, inventory accuracy and cycle counting, feasible master production plan, capacity planning, shop floor control, integrity requirements of the data bases, systems implementation. Formation of product families, group technology, just in time, kanban system, production synchronization, integration of production controls systems. Prerequisites InIn 4039 - Production Planning and Control I Textbook
  • 187.
    187 1 - 2Planning and Control Manufacturing T: Ch. 1 3 - 4 Demand Management T: Ch. 2 5 - 8 Master Production Scheduling T: Ch. 6 10 - 15 Materials Requirement Planning T: Ch. 7, 14 16 - 19 Capacity Planning and Utilization T: Ch. 10 20 - 22 Production Activity Control Factory Dynamics T: Ch. 11 R4: Ch. 6 23 - 28 Scheduling T: Ch. 16 29 - 34 Just-in-Time and Lean Manufacturing Systems T: Ch. 9, 15 R2, Notes 35 - 37 Supply Chain Management Enterprise Resource planning T: Ch. 17 T: Ch.4 38 Word Class Manufacturing R6: Ch. 1 39 - 41 Group Technology and Flexible Manufacturing Systems R6: Ch. 4 R3: Ch. 15, 16 42 Strategy and MPC Design T: Ch. 13, 19 Legend: T: Vollman, Berry, Whybark, and Jacobs, 2005 R1: Askin & Golberg, 2002 R2: Black and Hunter, 2003 R3: Groover, 2001 R4: Hoop and Spearman, 2001 R5: Orlicky, 1975 R6: Steudel and Desruelle, 1992 R7: Wantuk, 1989 Contribution to meeting the professional component This course contributes primarily to the students’ knowledge of engineering topics and provides design experience. The course includes the following considerations: economic. Students learn teamwork and communication skills while opening ended design problems with industrial data. Students learn the fundamental relationships of production operations for being “world class” in manufacturing. Prepared by: Dr. Viviana I. Cesaní Date: June 11, 2008 File: ININ4075-2008. Relationship to Educational Objectives and Program Outcomes: Educational Objectives 1a 1b 1c 1d 1e 2 3 4 5 X X
  • 188.
    188 IE Program Outcome 12 3 4 5 6 7 8 9 10 11 X X X ABET Outcomes A B C D E F G H I J K X X X X X X X X X X
  • 189.
    189 Industrial Engineering Department InIn4077. Course Syllabus General Information Course Number: InIn4077 Course Title: Work Systems Design Credit-Hours: Three Class schedule: 3 hours of lecture and one two-hour laboratory per week. Designation: Core Course Course Description Strategies and models used in work systems design: motion studies, design of methods, human factors, environmental conditions and implementations of design. Prerequisites InIn 4011, Probability Theory for Engineers or InIn 4010, Probability and Statistics for Engineers Corequisites InMe 4055, Manufacturing Processes. Textbook T: Konz, S., 1999, Work Design: Industrial Ergonomics, 4th. Ed., Publishing Horizons Inc. R1: Niebel, B. W., 2000, Methods Standards & Work Design, 10th Ed., Freivalds Andris, Inc., McGraw-Hill. R2: Eastman Kodak Company, 1983, Ergonomic Group: Ergonomic Design For People At Work, Van Nostrand Reinhold, Volume I. R3: Eastman Kodak Company, 1986, Ergonomic Group: Ergonomic Design For People At Work, Van Nostrand Reinhold, and Volume 2. Course Goals After completing the course, the student should be able to: Explain and define the difference between ergonomics and human factors as well as its developments throughout the years. Understand the strategies for systems design. Use and perform Operational Process Charts. Use the Anthropometric Tables and data for the design of products, workstations, and systems. Understand and explain how the Metabolic, Cardiovascular and Musculosqueletal system of the human body works and why they are important to human factors. Identify occupational and non-occupational risk factors. Evaluate, improve and/or design workstations, hand tools and equipment, controls and displays according to ergonomic principles. Evaluate, improve and/or design manual material handling tasks according to ergonomic principles. Use the NIOSH Lifting Equation. Evaluate, improve and/or design environmental conditions.
  • 190.
    190 Session Topic Reference 1-2Introduction of Engineering Methods and Human Factors Engineering -Brief Historical Background -Ergonomics and Human Factors in the Industry -Productivity (Total, Work Labor, Materials, Machinery and Equipment.) T: Ch. 1, 2, 3 R2, R3: Ch. 1 Instructor Notes 3-4 Strategies for System Design -Work Systems -Matrix Systems Instructor Notes 5-13 Operations and Methods Analysis Industrial Process Charts: -Assembly Chart -Operation Process Chart -Flow Diagram -Worker and Machine Process Chart Act Breakdown T: Ch. 7 R1: Ch. 1 14-15 Anthropometry -Methods for Anthropometric Measurements -Use of Anthropometric Tables -Anthropometric table for the Puertorican Industrial Population T: Ch. 10 R2: Appendix A R1: Ch. 5 16-19 Work Physiology and Biomechanics -Metabolism -Cardiovascular System -Musculoskeletal System T:Ch. 11 20-25 Workstation Design -Cumulative trauma Disorders -Guidelines for Workstation Design -Industrial Chair Design -Design of video Display Terminal (VDT) workstations T: Ch. 14, 15, R2: Ch. 2, R1: Ch. 5 26-27 Hand Tools Design -Guidelines for the Correct Design and Use of Hand Tools -Effects of Hand Tool Vibrations T: Ch. 18, R2: Ch. 3-D (Pp 140-153), R2: Ch. 5 28-33 Material Handling -Brief Introduction of Material Handling -Manual Material Handling -Lifting T: Ch. 17, R3: Ch. 19, 21, 23 34-37 Controls and Displays -Deficiency of the Visual Displays in Industry -Reaction Time -Design of Characters and Symbols Arrangement T:Ch. 19, 20 38-40 Noise -Noise Units of Measurement T: Ch. 22 R2: Ch. 5 Pp 209- 219, R1: Ch. 6 41-44 Illumination -Illumination Units of Measurement -Number of Light Sources Required in a Workplace T: Ch. 21 R2: Ch. 5 Pp 225- 240, R1: Ch. 6
  • 191.
    191 45 Temperature andHumidity -Air volume and Quality -Guidelines for Work Environment Temperature and Humidity T: Ch. 23, R2: Ch. 5 Pp 241-273, R1: Ch. 6 Contribution to meeting the professional component This course contributes mainly to engineering topics and engineering design. It develops the following professional skills and abilities: Proficiency in the design of Operational Process Charts for system analysis. Proficiency in ergonomic assessment through the determination of cardiovascular requirements; lifting, pushing and pulling load requirements; identification of occupational risk factors associated with musculoskeletal disorders; and the evaluation of noise, illumination and temperature levels. Proficiency in the design of work areas using anthropometric data. Proficiency in work re-designs for the prevention of musculoskeletal disorders. Prepared by: María Irizarry, Ph.D. Date: June 11, 2008 File: ININ4077_2008 Relationship to Educational Objectives and Program Outcomes: Educational Objectives 1a 1b 1c 1d 1e 2 3 4 5 X X X IE Program Outcome 1 2 3 4 5 6 7 8 9 10 11 X X X X X ABET Outcomes A B C D E F G H I J K X X X X X
  • 192.
    192 Industrial Engineering Department InIn4078. Course Syllabus General Information Course Number: InIn 4078 Course Title: Statistical Quality Control Credit-Hours: Three Class schedule: Two hours of lecture and one two-hour laboratory per week Designation: Core Course Course Description Statistical control of the quality of processes; statistical methods for quality improvement; univariate and multivariate control charts for variables; attribute control charts; process capability studies; gage and measurement studies; setting specification limits; analysis and design of sampling inspection plans; Mil. Std. 105E, rectifying inspection plans. Prerequisites ININ 4010 – Probability and Statistics for Engineers Textbook and References Montgomery, D. C., Introduction to Statistical Quality Control, 5th Edition, John Wiley and Sons. Banks, J; 1989, Principles of Quality Control, 1st Edition, John Wiley and Sons. Duncan, A. J, 1986, Quality Control and Industrial Statistics, 5th Edition, Richard D. Irwin, Grant and Leavenworth, 1996, Statistical Quality Control, 7th Edition, McGraw Hill. Kolerik, W. J, 1999, Creating Quality: Process Design for Results, 1st Edition, McGraw-Hill. Montgomery, D. C., and Runger, G. C, 1999, Applied Statistics and Probability for Engineers, 2nd Edition, John Wiley and Sons. Ryan, T. P, 2000, Statistical Methods for Quality Improvement, 2nd Edition, John Wiley and Sons. Vardeman, S. B., and Jobe, J. M., 1999, Statistical Quality Assurance Methods for Engineers, 1st Edition, John Wiley and Sons. Wadsworth, H. M, Stephens K. S, and Godfrey, A. B, 1986, Modern Methods for Quality Control and Improvement, John Wiley and Sons. Course Goals After completing the course, the student should be able to: Understand the strategic importance of quality. Developed abilities to identify, formulate, analyze, and solve quality control problems. Be able to select and apply appropriate statistical models to process control situations.
  • 193.
    193 Understand the statisticalbasis of control charts, process capability analysis, and acceptance sampling. Understand the concepts of process capability and measurement system capability. Know the different types of sampling procedures, their statistical basis, their properties, and their limitations and pitfalls. Enhanced his/her abilities to work on teams and present results in effective oral presentations and written reports. Use Minitab, Excel and MathCad to perform statistical analysis and mathematical calculations, and interpret the results. Be aware of the ethical and legal consequences of quality control problems on him, the company, and the public welfare. Session Topic Reference Part I: PROCESS CONTROL 1 Introduction to control charts. Chance and assignable causes of quality variation Secs. 4.1 and 4.2. 2-3 Statistical aspects of control charts. Rational Subgrouping. Detection and interpretation of patterns on control charts Secs. 4.3 to 4.7. 4-6 Control charts for variables. X-Bar and R charts (statistical basis, charts based on standard values, development and use of these charts). Secs. 5.1 and 5.2. 7-9 Control charts for variables. X-Bar and S charts (statistical basis, charts based on standard values, development and use of these charts). Secs. 5.3 to 5.6. 10-13 Control charts for attributes. The p chart (statistical basis, charts based on standard values, development and use of these charts, variable sample size, OC Curve) Secs. 6.1 and 6.2. 14-15 The C and U charts. (statistical basis, charts based on standard values, development and use of these charts, variable sample size, OC Curve) Sec. 6.3 to 6.5. 16 Exponentially Weighted Moving Average Sec. 8.2. 17-19 Multivariate Quality Control Sec. 10.1 to 10.3 Part II: Process Capability Studies 20-22 Process Capabilities Studies Secs. 7.1 to 7.5 23-24 Gage and Measurement Capabilities Sec 7.6 25-26 Setting Specification Limits on Discrete Components 7.7 and 7.8 Part III: Acceptance Sampling for Attributes 27 Introduction to Acceptance Sampling. Advantages and disadvantages of acceptance sampling. Types of sampling plans. Sec. 14.1.
  • 194.
    194 28 Single sampling plansfor attributes. Introduction and definitions. The OC Curve. Design of a single sampling plan. Sec. 14.2. 29-30 Military Standard 105E Sec. 14.4. Contribution to meeting the professional component This course contributes mainly to engineering topics and provides design experience. Prepared by: David González Date: June 11, 2008 File: ININ 4078_ABET_2008.doc Relationship to Educational Objectives and Program Outcomes: Educational Objectives 1a 1b 1c 1d 1e 2 3 4 5 X IE Program Outcome 1 2 3 4 5 6 7 8 9 10 11 X X ABET Outcomes A B C D E F G H I J K X X X X X
  • 195.
    195 Industrial Engineering Department InIn4079. Course Syllabus General Information Course Number: InIn 4079 Course Title: Design Project Credit-Hours: Three Class schedule: 3 laboratories, library or independent study periods per week. Designation: Core Course Course Description Development and presentation of a system design project. Prerequisites InIn 4015 - Engineering Economy InIn 4022 - Probabilistic Models in Operations Research InIn 4040 - Facilities Layout & Design InIn 4075 - Production Planning and Control II Course Goals Develop the technical and professional skills of the student to prepare him/her for the practice of the profession. Develop the skills of the student in the interpersonal activities working as part of a design team. Develop the oral and written communications skills of the students by means of progress reports, technical reports, and oral presentations at a professional level. The student should be made aware and take into consideration energy related, ethical, legal, and societal issues relevant to a design project. Complement the educational process with real life problem solving experience. Integrate the principles, methods, and techniques of earlier course work into a problem solving situation. Specifically the students will: • identify and formulate real world problems; • gather and analyze real world data; • use his/her creativity in the development of multiple alternatives for the solution of the design problems that were identified; and select the best alternative based on an economic analysis. General Topics: At the end of the semester a final oral presentation must be given to the organization staff and a written evaluation of the project results is required from the supervisor at the organization. Course work can be divided into three phases as follows: Formatted: Bullets and Numbering
  • 196.
    196 Phase I. PROPOSAL oLetter of presentation: Members of group (maximum of three) Place where they will develop the project Name and address of the direct supervisor in the company Name of the professor acting as advisor o Title page of the project o Executive summary o Introduction o Company background information o Definition of the problem or problems o Objectives of the project and expected results o Methodology (List of activities with work plan) o Identification of the modules (see list of modules) used to work the project o Expected results o Network of project management (CPM-PERT) o Appendices References ***The proposal will be reviewed by a panel of professors for final approval. Phase II: PROGRESS REPORTS: a. Written reports: summary of the information, and analysis of cause and effects, development of models and alternatives. All written reports must begin with an executive summary. b. Oral presentations in class. c. One on more reports will be required during the semester. Phase III: FINAL REPORT: Each group will use the existing system, identified in phase I, and develop and implement an original design. For the implementation and/or simulation of systems, the techniques learned in the engineering curriculum will be used. The analysis will contain several alternatives of which one will be chosen and implemented. The chosen alternative must be clearlly justified and presented. Important elements in the oral presentation: • Organization • Creativity • Clarity • Maintain the interest of the group • Audio- visual material • Technical base • Proper use of available time Formatted: Bullets and Numbering
  • 197.
    197 Contribution to meetingthe professional component This course contributes mainly to engineering topics and provides design experience. Prepared by: Agustín Rullán Date: June 11, 2008 File: ININ 4079_ABET_2008.doc Relationship to Educational Objectives and Program Outcomes: Educational Objectives 1a 1b 1c 1d 1e 2 3 4 5 X X X X X X X X X IE Program Outcome 1 2 3 4 5 6 7 8 9 10 11 X X X X X ABET Outcomes A B C D E F G H I J K X X X X X X X X X X X
  • 198.
    198 Industrial Engineering Department InIn4085. Course Syllabus General Information Course Number: InIn 4085 Course Title: Accounting for Engineers Credit-Hours: Three Class schedule: 3 hours of lecture per week. Designation: Core Course Course Description Basic accounting concepts and systems; uses and limitations of accounting data in the solution of managerial and financial problems; interpretation and use of accounting information for decision making. Prerequisites Econ 3021, Principles of Economics I. Textbook T: Weygandt, Kieso, and Kimmel, 2008, Accounting Principles, 6th Ed., John Wiley and Sons : Weygandt, Kieso, and Kimmel, 2008, Campus Cycle Shop- Practice Set Course Goals After completing the course, the student should be able to: Be familiar with the basic accounting principles and concepts. Understand inventory systems and costing methods for managerial decision-making Session Topic Reference 1 Class Organization 2 Characterizes and basic concepts of accounting Ch 1, pp 1 – 11 3-4 The basic accounting equation, Transaction analysis, Financial Statements, Demonstration problem Ch 1, pp 12 – 30 E1-2, 7, 8; P1 – 1A, 2A, 3A, 4A 5 - 7 The recording process, Chart of Accounts, demonstration problem, the Trial Balance, Demonstration Problem Ch 2, pp 46 – 73 E2 –2, 4, 5; P2 – 1A, 2A, 3A, 5A, P2-1B 8 – 9 Adjusting the accounts Ch 3, pp 90 – 109 10 The adjusted trial balance and Financial Statements Ch 3, pp 110 – 118 E3-1,3,4,5; P3-1A, 2A, 5A, 2B 11 - 12 Completing the Accounting Cycle, the worksheet, closing the books Ch 4, pp 140 – 156 13 Classified Balance sheet, Demonstration problem Ch4, pp 159 – 169 E4-6, 7, 8; P4 – 2A, 5A, 2B 14 Review 15 Exam I 16 – 18 Accounting for Merchandising Operations Ch 5, pp 192 – 220 E5-2, 5, 9, P5-2A, 4A, 5A, 7A, 2B
  • 199.
    199 19 - 21Inventories Ch 6, pp 242 – 266 Inventory costing under Periodic and Perpetual Inventory System E6-1, 3,7; P6-1A, 2A, 5A, 8A, 9A 22 Methods of estimating inventories Ch 6, pp 267 – 270 P6-10A, 11A 23 - 24 Accounting Information Systems Ch 7, pp 290 – 313 E7-1, 2; P7-1A, 2A, 3A, 4A, 6A 25 Review 26 Exam II 27 – 28 Plant assets, Natural Resources and Intangible Assets Ch 10 pp 422 – 453 E10 – 1, 4, 8, 10, ; P10 –1A, 2A, 4A, 5A, 6A 29 Current Liabilities and Payroll Accounting Ch 11, pp 470 – 493 P11 – 1A, 4A, 1BA Contribution to meeting the professional component This course contributes mainly to engineering topics related with accounting. Provides the necessary tools to understand and analyze financial statements. Students develop or improve their skills in gathering and analyzing financial data and interpret financial statements. Prepared by: Freddie Hernánez Date: June 11, 2008 File: ININ 4085_ABET_2008.doc Relationship to Educational Objectives and Program Outcomes: Educational Objectives 1a 1b 1c 1d 1e 2 3 4 5 IE Program Outcome 1 2 3 4 5 6 7 8 9 10 11 X ABET Outcomes A B C D E F G H I J K X X X X
  • 200.
    200 Industrial Engineering Department InIn4086. Course Syllabus General Information Course Number: InIn 4086 Course Title: Cost Analysis and Control Credit-Hours: Three Class schedule: 3 hours of lecture per week. Designation: Core Course Course Description Methods used in industry for budgeting, recording, analyzing, and controlling costs; profit planning; design and operation of cost systems; standard cost; and financial statement analysis. Prerequisites InIn 4085- Accounting for Engineers Textbook and References Hansen, R., and Mowen, Maryanne M., Cost Management: Accounting and Control, South- Western College, 5th edition, 2005. Horngren, Datar, Foster, Cost Accounting a Managerial Emphasis, 12th Edition, Prentice Hall. Maher, M. W., 1997, Cost Accounting, 5th Edition, Irwin. Andersm, H. R., 1980, Conceptos Básicos de Contabilidad de Costos. México. Compañía Editorial Continental. Abreu Guerrero, A., 1993, Sistemas de Contabilidad de Costos Basados en Actividades. Hicks, D. T., 1999, Activity – Based Costing for Small and Midsized Business: An Implementation Guide. 2nd Edition, N.Y. Wiley. Course Goals After completing the course, the student should be able to: riable and fixed. Be familiar with the different types of cost and their behavior such as fixed or variable. Be familiar with the types of analyses required for the managerial decision making process. Session Topic Reference Module I: Cost Accounting Fundamentals Ch1: 1-18 1-2 The accountant Role in the Organization Ch2: 30-47 3-4 Cost terms and Purposes Ch 3: 62-77 5-6 Cost-volume-profit analysis Module II: Cost Management Ch4: 96-120 7-8 Job costing Ch 5:136-155 9-10 Activity Based Costing Ch 17: 586-611 11-12 Process Costing Ch 14: 482-504 13-14 Cost Allocation Ch 15: 522-543 15-16 Allocate of Support Dept. Costs Ch 6: 176-194 17-18 Master Budget Ch 12: 410-430 19-20 Pricing Decision and Cost Management
  • 201.
    201 Module III: Identifyingand Estimating Costs for Decisions 21-22 Determine How Cost Behave Ch 10: 324-344 23-24 Decision Making Relevant Information Ch 11: 370-350 25-27 Open This course contributes mainly to engineering topics. Prepared by: Date: June 11, 2008 File: ININ 4086_ABET_2008.doc Relationship to Educational Objectives and Program Outcomes: Educational Objectives 1a 1b 1c 1d 1e 2 3 4 5 X IE Program Outcome 1 2 3 4 5 6 7 8 9 10 11 X ABET Outcomes A B C D E F G H I J K X X X X X X
  • 202.
    202 Industrial Engineering Department InIn4810. Course Syllabus General Information Course Number: InIn 4810 Course Title: Concurrent Engineering Credit-Hours: Three Class schedule: 3 hours of lecture per week. Designation: Elective Course Course Description Introduction to concurrent engineering topics and its role in modern engineering, design for manufacturing, how concurrent engineering affects product life-cycle issues, safety and integrity in design and manufacturing, maintenance, product disposal and product costing. Case studies. Students will work in interdisciplinary teams applying concepts in the design of products and production facilities to manufacture a product. Prerequisites InIn 4077 or InEl 4206 or InMe 4011 or InQu 4001 References 1. Masters, J.M.; 2004; Renewable and Efficient Electric Power Systems; Wiley- Interscience. 2. Reinersten, D.; 1997; Managing the Design Factory: The Product Developer’s Toolkit; Free Press. 3. Ribbens, J.A.; 2000; Simultaneous Engineering for New Product Development: Manufacturing Applications; John Wiley & Sons. 4. Ulrich, K.T. and Eppinger, S.D.; 2000;Product Design and Development; McGraw-Hill. 5. Patterson, M.L. and Lightman, S.; 1993; Accelerating Innovation: Improving the Process of Product Development; John Wiley & Sons. 6. Boznak, R.G.; 1993; Competitive Product Development: A Quality Approach to Succeeding in the 90’s and Beyond; ASQ Quality Press. 7. Park, R.; 1999; Value Engineering: A Plan for Invention; St. Lucie Press. 8. Cusumano, M.A. and Nobeoka, K.; 1998; Thinking Beyond Lean: How Multi-Project Management is Transforming Product Development ….; Simon & Schuster. 9. Cooper, R. and Slagmulder, R.; 1997; Target Costing and Value Engineering; Productivity Press. 10. Jordan, J.A. and Michel, F.J.; 2001; The Lean Company: Making the Right Choices; Society of Manufacturing Engineers. 11. Chang, T-C, et. al.; 1991; Computer-Aided Manufacturing; Prentice-Hall.
  • 203.
    203 15. Kaplan, R.S.and Norton, D.P.; 2001; The Strategy-Focused Organization; HBS Press. 16. Soin, S.S.; 1999; Total Quality Essentials; McGraw-Hill. 17. Gunther-McGrath, R. and MacMillan, I.; 2000; The Entrepreneurial Mindset; HBS Press. 18. Pressman, D.; 2002; Patent It Yourself; Ninth Edition; Nolo. Course Goals After completing the course, the student should be able to: To provide the students with an interdisciplinary experience in product design, development, and manufacture following concurrent engineering concepts and methods. To expose the students to the design and development of a manufacturing process that builds the product in the needed quantity and with the desired quality. To provide the students with real-life new product/process scenarios. To expose the students to business planning and market research activities. To develop problem-solving, teamwork and communications skills in students. General Topics Week Topic Aug 8-17 Review of course objectives and agenda; project and team discussions. Aug 20-24 Project definition and team formation. Aug 27-31 Concurrent/Simultaneous Engineering models; relevant tools presentation for project success. Sep 3-7 Report #1: Project definition. Sep 10-14 Project development; concepts and methods emphasis based on team needs Sep 17-21 Project development; concepts and methods emphasis based on team needs Sept 24-28 Project development; concepts and methods emphasis based on team needs Oct 1-5 Project development; concepts and methods emphasis based on team needs Oct 8-12 Report #2: Progress review Oct 15-19 Project development; concepts and methods emphasis based on team needs Oct 22-26 Project development; concepts and methods emphasis based on team needs Oct 29-Nov 2 Project development; concepts and methods emphasis based on team needs Nov 5-9 Report #3: Progress review Nov 12-16 Project development; concepts and methods emphasis based on team needs Nov 19-23 Project development; concepts and methods emphasis based on team needs Nov 26-30 Project development; concepts and methods emphasis based on team needs 12. Hatley, D.J. and Pirbhai, I.A.; 1988; Strategies for Real-Time System Specification; Dorset House Publishing. 13. Hill, T.; 1994; Manufacturing Strategy: Text and Cases; McGraw-Hill. 14. Kotter, J.P.; 1996; Leading Change; HBS Press.
  • 204.
    204 Dec 3-7 Report#4: Final presentation Prepared by: Pedro Resto Date: June 12, 2008 File: ININ 4810_2008_ABET.doc Relationship to Program Outcomes and Educational Objectives: Educational Objectives 1a 1b 1c 1d 1e 2 3 4 5 X X X IE Program Outcome 1 2 3 4 5 6 7 8 9 10 11 X X X X ABET Outcomes A B C D E F G H I J K X X X X X X
  • 205.
    205 Industrial Engineering Department InIn5505. Course Syllabus General Information Course Number: InIn 5505 Course Title: Total Quality Mznagement Credit-Hours: Three Class schedule: 3 hours of lecture per week. Designation: Elective Course Course Description Introduction to innovative philosophies in total quality control. The impact of leadership, organizational infrastructure and client satisfaction on quality management. Utilization and management of information, personnel, processes and product design for continuous quality improvement. Prerequisites InIn 4078 - Statistical Quality Control or permission from the Department Chairperson. Textbook and References Brown, MG, 2006, Baldrige Award Winning Quality, 15th Edition, Productivity Press. (ISBN- 10: 1563273349) NIST Southwest System Solution. Baldrige Case Studies: Herton Technology, Specialty Metals, Varifilm, Great Northern, Midstate University, Colony Fasteners, Mountain View Health Systems. National Institute of Standards and Technology, Award Criteria, Malcolm Baldrige National Quality Award, NTIS, ASQC, Milwaukee, WI. Camp, R., 2006, Benchmarking: The Search for Industry Best Practices that Lead to Superior Performance, Productivity Press. (ISBN: 1563273527) Scholtes, P.R., 2003, 3rd Spiral edition, The Team handbook, Joiner/Oriel Inc. (ISBN: 1884731260) King, B., 1989, Better Designs in Half the Time: Implementing Quality Function Deployment in America, 3er Ed., GOAL/QPC, Metween, MA. (ISBN:1879364018) Bossert, J.L., 2000, QFD: A Practitioner's Approach, GOAL/QPC, ASQC Quality Press, Milwaukee, WI. (ISBN: 0873890892) Smith, P.G. and Reinertsen, D.G., 1997, Developing Products in Half the Time, ASQC Quality Press, 2nd Edition, Milwaukee. (ISBN: 0471292524) Mizuno, S. 1988, Management for Quality Improvement: The Seven New QC Tools, Productivity Press. (ISBN: 0915299291) Takashi, O., 1990, TPM: Total Productive Maintenance, Quality Resources, White Plains, N. Y., (B-400, 223/108.) (ISBN: 9283311094)
  • 206.
    206 Eastman Kodak Co.,1989, Keeping The Customer Satisfied: A guide to Field Service, Quality Press, Milwaukee, WI, (B-400, 223/44.) (ISBN: 1556232619) Imai, M., 1986, Kaizen: The Key to Japan's competitive Success, Quality Press, Milwaukee, WI. (ISBN: 007554332x) Deming, Out of the Crisis, 2000, MIT Center for Advanced Engineering Study. (ISBN: 0262541157) AT&T, 1994, AT&S's Total Quality Approach (500-542), Indianapolis, IN. AT&T, 1994, Batting 1000: Using Baldrige Feedback to Improve your Business, (451-500) Indianapolis, IN. At&t, 1994, Achievement Customer Satisfaction, (443-500), Indianapolis, In. Malcolm Baldridge, Winners Information Packages, Nist, Gaithersburg, Md. Xerox Business Products & Systems, 1994, Xerox Quality: Application 1989 Malcolm Baldrige National Quality Award/Xerox-Business Products and Systems, Amer Society for Quality. (ISBN: 0873892917) Course Goals Present a clear overview of the total quality management philosophy and its implementation strategies espoused by Deming, Juran, Crosby, Ishikawa, and Taguchi. Present to participants which actions have demonstrated effectiveness in customer retention. Understand the principles and transformations of an organization to achieve the required cultural realignment for total quality management. Discuss the methodologies, tools, and techniques used in the implementation of a total quality management philosophy. Understand how to integrate the core values of the Malcolm Baldrige Quality Award for self- assessment and continuous improvement. Understand the role of leadership, employee involvement, teamwork, and empowerment, and fact- based management in total quality management. Understand the costs and benefits of ISO 9000 Registration. Session Topic 1-2 Introduction -Why assessment of TQM? -Total Quality Management Philosophies of Deming Juran, Crosby, Ishikawa, and Taguchi. 3-5 Leadership, communication, teamwork and creativity Human Resources Development and Management -Employee involvement and training -Teamwork structure for quality improvement 6-10 Information and analysis, benchmarking: Affinity, Interrelationship, matrix Diagrams, Field Force Analysis, Multinoting PDPC, Tree Diagram Strategic Quality/Business Planning, Hoshin Planning.
  • 207.
    207 11-13 14-16 17-18 19 Metrics and BalanceScore Cards Customer Satisfaction results, Financial and Market Results, Human Resources Results, Supplier and Partner results, Company Specific Results, Quality and Operational Results -Product and Services Quality, Internal Quality and Productivity, Supplier Quality Results. -Best practices 5’S and Poke Yoke Total Preventive Maintenance Work class Manufacturing and Globalization 20-21 ISO 9000 and ISO 14000 -Supplier -Process -Customer model, quality assurance versus management, quality standards and their scope of application -Registration and accreditation of your quality systems -Costs and benefits of registration -ISO 9000 and ISO 14000 Assessment criteria 22-23 24-25 26-28 29-30 Supply Chain Management Quality Award: Malcoml Baldrige and PROCOM Six Sigma Programs Quality Function Deployment 31-43 Specials Topics in TQM (recent trends) Students Presentations 1-2 Introduction -Why assessment of TQM? -Total Quality Management Philosophies of Deming Juran, Crosby, Ishikawa, and Taguchi.
  • 208.
    208 3-5 Leadership, communication,teamwork and creativity Human Resources Development and Management -Employee involvement and training -Teamwork structure for quality improvement 6-10 Information and analysis, benchmarking: Affinity, Interrelationship, matrix Diagrams, Field Force Analysis, Multinoting PDPC, Tree Diagram Strategic Quality/Business Planning, Hoshin Planning. 11-13 14-16 17-18 19 Metrics and Balance Score Cards Customer Satisfaction results, Financial and Market Results, Human Resources Results, Supplier and Partner results, Company Specific Results, Quality and Operational Results -Product and Services Quality, Internal Quality and Productivity, Supplier Quality Results. -Best practices 5’S and Poke Yoke Total Preventive Maintenance Work class Manufacturing and Globalization 20-21 ISO 9000 and ISO 14000 -Supplier -Process -Customer model, quality assurance versus management, quality standards and their scope of application -Registration and accreditation of your quality systems -Costs and benefits of registration -ISO 9000 and ISO 14000 Assessment criteria 22-23 24-25 26-28 29-30 Supply Chain Management Quality Award: Malcoml Baldrige and PROCOM Six Sigma Programs Quality Function Deployment 31-43 Specials Topics in TQM (recent trends) Students Presentations
  • 209.
    209 Contribution to meetingthe professional component This course contributes mainly to engineering topics. Prepared by: Omell Pagán Date: June 12, 2008 File: ININ 5505_ABET_2008.doc Relationship to Educational Objectives and Program Outcomes: Educational Objectives 1a 1b 1c 1d 1e 2 3 4 5 X X X X IE Program Outcome 1 2 3 4 5 6 7 8 9 10 11 X X X X ABET Outcomes A B C D E F G H I J K X X X
  • 210.
    210 Industrial Engineering Department InIn5565. Course Syllabus General Information Course Number: InIn 5565 Course Title: Measurement and Prediction of Product Reliability Credit-Hours: Three Class schedule: 3 hours of lecture per week. Designation: Elective Course Course Description Introduction to reliability theory; system analysis; constant failure rate models; time dependent failure rate models; state dependent systems; availability; maintainability; complete and censored data analysis (parameter estimation and distribution fitting); prediction of reliability. Prerequisites InIn 4020- Applied Industrial Statistics Or Authorization of the Director of the Department Textbook and References Ebeling, C. E., 2005, An Introduction to Reliability and Maintainability Engineering, Waveland Press, Inc. (ISBN: 1-57766386-1) Dhillon, B. S., 1983, Reliability Engineering in Systems Design and Operation, Van Nostrand- Reinhold. Gertsbakh, 1989, Statistical Reliability Theory, Marcel Dekker, New York. Ireson, W. G., 1996, Reliability Handbook, 2nd Edition, McGraw Hill. Jensen, F., & Peterson, N. E., 1982, Burn-in, John Wiley and Sons. Klaasen, & Van Peppen, 1989, Reliability: concepts and Applications, Chapman: Hall, Routeledge, Edward Arnold, London. Kalbfleisch, S., & Prentice, R., 1980, Statistical Analysis of Failure Time Data, John Wiley and Sons. Lawless, J. F., 1984, Statistical Models and Methods for Lifetime Data, 2nd Edition, John Wiley and Sons. Lloyd, & Lipow, M., 1997, Reliability, Management and Mathematics, 2nd Edition, Lloyd & Lipow Assoc., Redondo Beach, CA. Miller, R., 1981, Survival Analysis, John Wiley and Sons. Nelson, W., 1982, Applied Life Data Analysis, John Wiley and Sons. Lloyd Grosh, D., 1989, A Primer of Reliability Theory, John Wiley and Sons. Trobias, & Trindade, 1995, Applied Reliability, 2nd Edition, Van Nostrand Reinhold. Meeker, & Escoban, 1998, Statistical Methods for Reliability Data, John Wiley & Sons.
  • 211.
    211 1-2 Overview andreliability concepts. Definitions, statistical vs. deterministic approach. Statistical reliability. Ch. 1 3-4 Failure distributions: Reliability function, hazard rate, mean time to failure and the bathtub curve. Ch. 2 5-7 Constant failure rate model and time-dependent failure-rate models. Ch. 3 & 4 8-9 Systems reliability. Ch. 5 10-12 State-dependent systems. Ch. 6 13-15 Physical reliability models. Ch. 7 16-18 Introduction to design for reliability: Reliability allocation & Fault tree analysis. Ch. 8 19 Data collection and empirical methods. Ch. 12 20 Identifying distributions: Probability plotting and curve fitting. Sec. 15.1 – 15.2 21-23 Parameter estimation: Maximum likelihood. Censored data. Sec. 15.3 – 15.5 24 Goodness of fit tests. Ch. 16 25 Reliability life testing: Binomial acceptance testing & Sequential tests. Ch. 13 26-28 Accelerated life testing Ch. 13 and class notes Contribution to meeting the professional component This course contributes mainly to engineering topics. Prepared by: Noel Artiles Date: June 12, 2008 File: ININ 5565_ABET_2008.doc Journals IEEE Transactions on Reliability (IEEE, New York) Journal of Quality Technology (ASQ, Milwaukee, WI) Technometrics (ASQ, ASA) Course Goals After completing the course, the student should be able to: Use mathematical/numerical methods to estimate life distribution parameters for censored data. Design and analyze life test experiments for censoring and accelerated conditions. Apply failure distributions to reliability computation, use stress-strength models. Apply reliability physics to acceleration of failures & predict system/component life w/o stress. Model failure mechanisms of electronic & mechanical systems & devices. Analyze complex systems reliability and characteristic functions in transient and steady state. Allocate reliability to components to achieve a reliability design goal. Apply reliability growth models to achieve a design goal. Session Topic Reference
  • 212.
    212 Relationship to EducationalObjectives and Program Outcomes: Educational Objectives 1a 1b 1c 1d 1e 2 3 4 5 X IE Program Outcome 1 2 3 4 5 6 7 8 9 10 11 ABET Outcomes A B C D E F G H I J K X X X X X
  • 213.
    213 Appendix A2: Non-IEEngineering Sciences
  • 214.
    214 University of PuertoRico Mayagüez Campus College of Engineering Department of Engineering Science and Materials COURSE SYLLABUS 1. Course Number and Title: INGE 3011, Engineering Graphics I Two credit hours, Required course 2. Catalog description: Principles of graphic language: Fundamentals of delineation, analysis and solution of space problems, symbols and standards as applied in engineering. Freehand drawing as a tool for visualization. Principles of orthographic projection, sections, auxiliary views and conventional practices. Pictorial drawings: axonometric, oblique and perspective. Introduction to descriptive geometry. Hand and computer-aided drawing. 3. Prerequisites: None 4. Textbook(s) and/or Other Required Material: James Earle, Graphics Technology, Second Edition (2005), Addison-Wesley; James Earle, Graphics & Geometry 3, Creative Publishing. Supplies and material: Mechanical pencil .5mm, Erasers, Irregular curves, Compass, 45 and 30/60 degree Triangles, Protractors, Architect’s Scale, Civil Engineer’s Scale and Metric Scale. 5. Course Learning Outcomes: After completing the course, the student should be able to: Make sketches of conceptual products, Develop graphics solution to common geometrical problems, Make 2-D and 3-D Pictorial drawing whit a computer, Understand engineering drawings, Understand the engineering design process, Apply notes and dimensions, Communication of ideas, 6. Topics Covered: Engineering Design Process, Traditional tools, Freehand sketching and Techniques, Geometric Construction, Multi-view Projection, Primary Auxiliary Views, Sectioning Basic, Pictorial Drawing, Isometric Projection, Oblique Drawing, Design Documentation and Dimensioning, CADD 7. Class/Laboratory Schedule: One hour of lecture and two one-and one-half-hour laboratories per week 8. Contribution of Course to Meeting the Requirements of Criterion 5: Math Basic Science General Engineering Topic x 9. Relationship of Course to Program Outcomes: a b c d e f g h i j k x x x 10. Person(s) who prepared this description and date of preparation:
  • 215.
    215 University of PuertoRico Mayagüez Campus College of Engineering Department of Engineering Science and Materials COURSE SYLLABUS 1. Course Number and Title: INGE 3016, Algorithms and Computer Programming Three credit hours, Required course 2. Catalog description: Development of algorithms and their implementation in a structured high level language. Programming techniques applied to the solution of engineering and mathematical problems. 3. Prerequisites: MATE3031 or MATE 3144 or MATE 3183 4. Textbook(s) and/or Other Required Material: H.M. Deitel, P.J. Deitel, C How to Program, Fifth Edition (2007), Prentice Hall; Stephen J. Chapman, Essentials of MATLAB Programming, (2006) Thomson; S. Christian Albright, Developing for Modelers: Developing Decision Support Systems with Microsoft Excel, Second Edition, Duxbury, Thomson Learning. 5. Course Learning Outcomes: After completing the course, the student should be able to apply acquired computer programming skills to the solution of engineering problems. The student will be able to: Demonstrate ability to edit, compile, and run a simple computer program in C/Matlab/Visual Basic; Demonstrate ability to write a bugs-free computer program. 6. Topics Covered: Introduction to Computer Systems, Problem Analysis and Design of Algorithms, Fundamentals of a High Level Language, Control Structures, Functions, Formatted Input/Output, Arrays (One and Two Dimensional), File Processing. 7. Class/Laboratory Schedule: Three hours of lecture per week 8. Contribution of Course to Meeting the Requirements of Criterion 5: Math Basic Science General Engineering Topic x 9. Relationship of Course to Program Outcomes: a b c d e f g h i j k x x x x 10. Person(s) who prepared this description and date of preparation:
  • 216.
    216 University of PuertoRico Mayagüez Campus College of Engineering Department of Engineering Science and Materials COURSE SYLLABUS 1. Course Number and Title: INGE 3031, Engineering Mechanics Statics Three credit hours, Required course 2. Catalog description: Analysis of force systems; the laws of equilibrium; analysis of simple structures; distributed loads; friction; centroids and moments of inertia. 3. Prerequisites: MATE 3031 or MATE 3144 or MATE 3183 4. Textbook(s) and/or Other Required Material: F. P. Beer and E.R. Johnston, Vector Mechanics for Engineers, Eighth Edition (2007), McGraw-Hill. 5. Course Learning Outcomes: Upon successful completion of this course the student shall be able to: Describe position, forces, and moments in terms of vector forms in two and three dimensions. Determine rectangular and nonrectangular components of a force. Determine the resultant of a system of forces. Simplify systems of forces and moments to equivalent systems. Draw complete free-body diagrams and write appropriate equilibrium equations from the free-body diagram, including the support reactions on a structure. Apply the concepts of equilibrium to evaluate forces in trusses, frames, machines, and cables. Determine the internal forces in a structure. Analyze systems that include frictional forces. Calculate centers of gravity and centroids, and moments of inertia by integration and the use of parallel axis theorem. 6. Topics Covered: Review of Vector Calculus, Force Systems, Resolution of forces into components, Static Equilibrium of Particles, Moments and couples, Equivalent Force Systems, Rigid Body Equilibrium in 2D and 3D, Free Body Diagram in 2D and 3D, Center of Mass, Center of Gravity and Centroids, Distributed Load Systems, Analysis of Plane Trusses, Frames, and Machines, Internal Forces, Moment of Inertia, Friction 7. Class/Laboratory Schedule: Three hours of lecture per week 8. Contribution of Course to Meeting the Requirements of Criterion 5: Math Basic Science General Engineering Topic x 9. Relationship of Course to Program Outcomes: a b c d e f g h i j k x x 10. Person(s) who prepared this description and date of preparation:
  • 217.
    217 University of PuertoRico Mayagüez Campus College of Engineering Department of Engineering Science and Materials COURSE SYLLABUS 1. Course Number and Title: INGE 3032, Engineering Mechanics Dynamics. Three credit hours, Required course 2. Catalog description: Kinematics of particles and rigid bodies; relations among force, mass and acceleration; kinetics of particles and rigid bodies; work and energy; impulse and momentum. 3. Prerequisites: INGE 3031 and (FISI 3161 or FISI 3171) 4. Textbook(s) and/or Other Required Material: F. P. Beer and E.R. Johnston, Vector Mechanics for Engineers, Eighth Edition (2007), McGraw-Hill. 5. Course Learning Outcomes: Upon successful completion of this course the student shall be able to: Determine the kinematics relationships between position, velocity, and acceleration for two-dimensional motion of systems of particles and rigid bodies. Calculate the velocity and acceleration of a particle in rectangular, polar and normal/tangential coordinate systems. Relate the velocity and acceleration of points in a rigid body using the absolute and relative motion approaches. Determine the mass moments of inertia of rigid bodies. Draw free body and kinetic diagrams for particles and rigid bodies. Apply Newton's second law in two dimensions. Analyze the two dimensional motion of particles and rigid bodies using: principle of work and energy; impulse and momentum, both linear and angular. 6. Topics Covered: Kinematics of Particles: Position, Velocity and Acceleration, Rectilinear Motion, Curvilinear Motion, Relative Motion; Kinematics of Rigid Bodies: Translation and Rotation, General Plane Motion; Kinetics of Particles-Newton’s Laws: Equations of Motion for a Single Particle and a System of Particles, Rectilinear Motion, Curvilinear Motion; Work and Energy Method for Particles; Impulse and Momentum for Particles; Kinetics of Rigid Bodies: Equations of Motion, Inertia Quantities, Plane Motion; Work and Energy Methods for Rigid Bodies in Plane Motion; Impulse and Momentum of Rigid Bodies. 7. Class/Laboratory Schedule: Three hours of lecture per week 8. Contribution of Course to Meeting the Requirements of Criterion 5: Math Basic Science General Engineering Topic x 9. Relationship of Course to Program Outcomes: a b c d e f g h i j k x x 10. Person(s) who prepared this description and date of preparation:
  • 218.
    218 University of PuertoRico Mayagüez Campus College of Engineering Department of Engineering Science and Materials COURSE SYLLABUS 1. Course Number and Title: INGE 4001, Engineering Materials Three credit hours, Required course 2. Catalog description: A study of the basic principles that govern the properties and behavior of engineering materials; atomic structures, interatomic forces, amorphous and crystalline structures; phase transformations; mechanical properties; the study of the capabilities and limitations of different materials; metals, polymers, ceramics and composites; introduction to corrosion. 3. Prerequisites: (QUIM 3002 or QUIM 3042) and (FISI 3161 or FISI 3171) 4. Textbook(s) and/or Other Required Material: Donald R. Askeland, Pradeep Phule, The Science and Engineering of Materials, Fifth Edition, Thomson Books 5. Course Learning Outcomes: After completing the course, the student should be able to: characterize structure-property-performance relationship, distinguish the structure of different types of materials, specify microstructure of an alloy from phase diagrams, select materials for various engineering applications, establish how failures occur in materials and how to prevent them, describe corrosion of materials and how to prevent it. 6. Topics Covered: Introduction, Classification of Engineering Materials, Structure. Property -Performance relationship. Atomic Structure, Interatomic Bonds and their Effect on Properties. Crystal Structure, X-ray Diffraction. Imperfections in Crystals, Grain Structure, Microstructure Atomic Diffusion, Fick's Laws-Industrial Applications. Strengthening Mechanisms, Strain-hardening, Solid Solution Strengthening, Dispersion Strengthening and Precipitation Hardening. Heat treatments. Mechanical and Physical Properties, Testing, Fatigue & Fracture Phase Diagrams, Phase Rule, Lever Rule and Micro-structures of Alloys. Specific Engineering Materials: Ferrous and Non-ferrous Alloys. Polymers. Ceramics. Composites. 7. Class/Laboratory Schedule: Three hours of lecture per week 8. Contribution of Course to Meeting the Requirements of Criterion 5: Math Basic Science General Engineering Topic x 9. Relationship of Course to Program Outcomes: a b c d e f g h i j k x x 10. Person(s) who prepared this description and date of preparation:
  • 219.
    219 University of PuertoRico Mayagüez Campus College of Engineering Department of Engineering Science and Materials COURSE SYLLABUS 1. Course Number and Title: INGE 4011, Mechanics of Materials I Three credit hours, Required course 2. Catalog description: Stresses and strains due to axial, torsional, and bending loads; shear and moment diagrams. 3. Prerequisites: INGE 3031 and (MATE 3032 or MATE 3184) 4. Textbook(s) and/or Other Required Material: R.C. Hibbeler, Mechanics of Materials, Seventh Edition (2008), Pearson Prentice Hall 5. Course Learning Outcomes: Upon completion of this course, the student shall be able to: Define the concepts of stress, strain due to elastic and plastic deformations. Identify the mechanical properties of Materials. Apply Hooke’s law and know its limitations. Calculate stress (normal and shear) in a structure component loaded in various ways. Analyze axially loaded members. Use stress concentration factors to find stresses in axially loaded members. Analyze deformations in structures due to thermal effects. Determine stresses and/or strains in torsional member. Write equations of shear and bending moment in terms of position and draw the corresponding diagrams for beams subjected to some combination of concentrated loads, distributed loads, and moments. Calculate normal and shearing stresses in beams. Design members using strength criteria. 6. Topics Covered: Concepts of stress and strain, Mechanical Properties of Materials, Linear Elasticity and Hooke's Law, Axially Loaded Members, Statically Indeterminate Members, Temperature Effects, Torsion of Circular Bars, Power Transmission, Statically Indeterminate Torsional Members, Shear Forces and Bending Moments Equations in Beams, Shear Force and Bending Moment Diagrams, Normal Strains and Stresses in Beam, Design of Beams for Bending Stresses, Shear Stresses in Beam. 7. Class/Laboratory Schedule: Three hours of lecture per week 8. Contribution of Course to Meeting the Requirements of Criterion 5: Math Basic Science General Engineering Topic x 9. Relationship of Course to Program Outcomes: a b c d e f g h i j k x x 10. Person(s) who prepared this description and date of preparation:
  • 220.
    220 University of PuertoRico at Mayagüez College of Engineering Department of Mechanical Engineering Course Information Form 1. General Course Data Course Catalog Number INME 4045 Course Title Thermodynamics for Engineers Credit-hours 3 Course Pre-requisites QUIM 3002, FISI 3172 and FISI 3012 Course Co-requisites Purpose This course is a service course for non-mechanical engineering students. Responsible for its content Thermal Science Committee 2. Detailed Course Information Course Description (as it appears in the catalog) Fundamental laws and principles of thermodynamics and their application to engineering. Thermodynamics and energetic concepts, properties of pure substances, heat transfer, and heat engines. 3. Course Goals or Objectives Item Description 1 Be able to understand and apply the principles of thermodynamics and heat transfer to solving simple engineering problems. List of Modules Module Number Title MEEG4045M1 Introduction basic concepts of thermodynamics MEEG4045M2 Properties of pure substances MEEG4045M3 The first law of thermodynamics: closed systems MEEG4045M4 The first law of thermodynamics: control volumes MEEG4045M5 The second law of thermodynamics MEEG4045M6 Entropy MEEG4045M7 Power and refrigeration cycles Materials, equipment, references Textbook: Y.A. Çengel , Introduction to Thermodynamics and Heat Transfer, Second Edition, McGraw Hill, 2007 • Supplies and other materials References 1. K. Wark and D.E. Richards, Thermodynamics, Sixth Edition, McGraw-Hill, 1999. 2. J.B. Jones and G.A. Hawkins, Engineering Thermodynamics, Second Edition, John Wiley & Sons, 1986. Campus Resources (lecture room, laboratory, library, etc) • The general library and the university computer center are available for additional references.
  • 221.
    221 Course Requirements • Completeall homework assignments • Take three partial exams • Take a final exam Laboratory NA Field work NA Evaluation/Grading • Pop-up quizzes and homework additional 10% • Three partial exams 75% • One comprehensive final exam 25% A 100-90 B 89-80 C 79-70 D 69-60 F 59-0 3. Typical Course Schedule (15-week semester) Week Day Module number Monday MEEG4045M1 1 Wednesday MEEG4045M1 Friday MEEG4045M1 Monday MEEG4045M2 2 Wednesday MEEG4045M2 Friday MEEG4045M2 Monday MEEG4045M2 3 Wednesday MEEG4045M2 Friday MEEG4045M2 Monday MEEG4045M2 4 Wednesday First Partial Exam Friday MEEG4045M3 Monday MEEG4045M3 5 Wednesday MEEG4045M3 Friday MEEG4045M3 Monday MEEG4045M4 6 Wednesday MEEG4045M4 Friday MEEG4045M4 Monday MEEG4045M4 7 Wednesday MEEG4045M4 Friday Second Partial Exam Monday MEEG4045M5 8 Wednesday MEEG4045M5 Friday MEEG4045M5 Monday MEEG4045M5 9 Wednesday MEEG4045M5 Friday MEEG4045M5 Monday MEEG4045M5 10 Wednesday MEEG4045M6 Friday MEEG4045M6 Monday MEEG4045M6 11 Wednesday MEEG4045M6
  • 222.
    222 Friday MEEG4045M6 Monday MEEG4045M6 12Wednesday MEEG4045M6 Friday MEEG4045M6 Monday MEEG4045M6 13 Wednesday MEEG4045M6 Friday MEEG4045M7 Monday MEEG4045M7 14 Wednesday MEEG4045M7 Friday MEEG4045M7 Monday MEEG4045M7 15 Wednesday NME4045M7 Friday NME4045M7 16 Final Exam/Project 4. Contribution of Course to Meeting the Requirements of Criterion 5: Math Basic Science General Engineering Topic X 5. Relationship of Course to Program Outcomes: a b c d e f g h i j k X X 6. Person(s) who Prepared this Description and Date of Preparation: Dr. Miguel A. Torres and Eduardo Pérez, May 2002. Dr. Vikran Pandya, May 2008
  • 223.
    223 University of PuertoRico at Mayagüez College of Engineering Department of Mechanical Engineering Course Information Form 1. General Course Data Course Catalog Number INME 4055 Course Title Manufacturing Processes Credit-hours 3 Course Pre-requisites GEEG 4001, Engineering Materials Course Co-requisites Purpose To develop a unified vision of the traditional manufacturing processes and the impact of the product design in the selection of the process. Responsible for its content Materials and Manufacturing Committee 2. Detailed Course Information Course Description (as it appears in the catalog) Different manufacturing processes and machine tools; influence of the method of fabrication upon the properties of materials; computer and numerical control of machine tools; use of plastics. Course Goals or Objectives Item Description 1 To understand the basics of the basic, traditional manufacturing processes. 2 To relate the material properties with the way the material is processed. 3 To identify, within the context of the processes studied in the course, general characteristics in the part that simplifies or complicates its manufacture. 4 To select within the processes studied in the course which processes are the best for the manufacture of a given product. 5 To effectively use data to perform basic quality control and statistical process control analysis. 6 To effectively perform engineering analysis of the processes studied in the course. 7 To select practical operation parameters of the processes studied in the course. List of Modules Module Number Title MEEG4055M1 Course introduction MEEG4055M2 Metrology and quality control MEEG4055M3 Casting and molding processes MEEG4055M4 Bulk deformation processes MEEG4055M5 Sheet metal forming processes MEEG4055M6 Material removal processes MEEG4055M7 Automation of material removal processes MEEG4055M8 Joining processes Materials, equipment, references • Textbook Kalpakjian, Serope, and Schmid, Steven, R, (2003), 4th Edition; Manufacturing Processes for Engineering Materials; Prentice Hall. References 1. Manufacturing Engineering and Technology, Serope Kalpakjian and Steven R. Schmid, Prentice Hall, 2001 2. Introduction to Manufacturing Processes and Materials, Robert C. Creese, Marcel Dekker, 1999
  • 224.
    224 3. Principles ofManufacturing Processes, J. Beddoes and M. J. Bibby, Arnold Publishers, 1999 4. Manufacturing Processes and Equipment, George Tlusty, Prentice Hall, 2000 Modern Materials and Manufacturing Processes, R. Gregg Bruce, Mileta M. Tomovic, John E. Neely, and Richard R. Kibbe, 1998 5. Process Selection From Design to Manufacture, K. G. Swift and J. D. Booker, Arnold Publishers, 1997 6. Manufacturing Processes and Systems, Phillip F. Ostwald and Jairo Muñoz, John Wiley, 1997 Campus Resources (lecture room, laboratory, library, etc) 1. General library 2. Computer center 3. Lecture room 4. Counseling office Course Requirements • Basic knowledge of metals and polymers microstructures. • Knowledge of mechanical properties of materials. • Understanding of phase diagrams for steels and other alloys. • Understanding and analysis of basic chemical reactions. Knowledge and use of basic force, stress and strain analysis. Laboratory • A laboratory course, MEEG 4056, is required and can be taken either concurrently or after this course. • Homeworks or project are done using the computer centers located in the campus. Field work N/A Evaluation/Grading • Exams 75% • Homeworks or project 25% 3. Typical Course Schedule (15-week semester) Week Day Module Number Monday MEEG4055M1 1 Wednesday MEEG4055M1 Friday MEEG4055M1 Monday MEEG4055M1 2 Wednesday MEEG4055M2 Friday MEEG4055M2 Monday MEEG4055M2 3 Wednesday MEEG4055M2 Friday MEEG4055M2 Monday MEEG4055M3 4 Wednesday MEEG4055M3 Friday MEEG4055M3 Monday MEEG4055M3 5 Wednesday MEEG4055M3 Friday MEEG4055M3 Monday MEEG4055M3 6 Wednesday Exam modules 1,2,3
  • 225.
    225 Friday MEEG4055M4 Monday MEEG4055M4 7Wednesday MEEG4055M4 Friday MEEG4055M4 Monday MEEG4055M4 8 Wednesday MEEG4055M4 Friday MEEG4055M5 Monday MEEG4055M5 9 Wednesday MEEG4055M5 Friday Exam modules 4,5 Monday MEEG4055M6 10 Wednesday MEEG4055M6 Friday MEEG4055M6 Monday MEEG4055M6 11 Wednesday MEEG4055M6 Friday MEEG4055M6 Monday MEEG4055M6 12 Wednesday MEEG4055M6 Friday MEEG4055M6 Monday MEEG4055M7 13 Wednesday MEEG4055M7 Friday MEEG4055M7 Monday MEEG4055M7 14 Wednesday MEEG4055M7 Friday Exam modules 6,7 Monday MEEG4055M8 15 Wednesday MEEG4055M8 Friday MEEG4055M 8 16 Final Exam/Project Contribution of Course to Meeting the Requirements of Criterion 5: Math Basic Science General Engineering Topic X Relationship of Course to Program Outcomes: a b c d e f g h i j k X X Person(s) who Prepared this Description and Date of Preparation: Dr. Lourdes Rosario, February 2001. Revised by Dr. Jayanta Banerjee, June 2007 (Note: Only the text book is changed because the new text book is a much up-dated version and contains chapters on newer technologies like ‘Fabrication of Microelectronic and Micromechanical Devices ‘(Ch. 13). The rest of the syllabus is fine, and hence remains unaltered.)
  • 226.
    226 University of PuertoRico at Mayagüez College of Engineering Department of Mechanical Engineering Course Information Form General Course Data Course Catalog Number INME 4056 Course Title Manufacturing Process Laboratory Credit-hours 1- credit Course Pre-requisites Course Co-requisites INME 4055 Purpose To provide demonstrations and hands-on activities related with some of the most common manufacturing process in the industry Responsible for its content Materials and Manufacturing Committee Detailed Course Information Course Description (as it appears in the catalog) Demonstration and operation of machine-tools in modern manufacturing. Course Goals or Objectives At the end of the semester the students should be able to: Item Description 1 correctly use the measurement instruments used in the laboratory and select the best measurement instrument for an application, 2 understand the traditional manufacturing processes of turning, milling, drilling, rolling, and forging, 3 select the most appropriate machining process and related parameters to make a specific feature for a product 4 perform engineering calculations related to these processes, 5 program in computerized numerical control language (CNC) and produce the part in a CNC lathe 6 develop written and oral communication skills List of Modules Module Number Title 1 Introduction and safety rules 2 Metrology 3 Lathe and wear 4 Milling and drilling 5 Forging 6 Rolling 7 Computerized Numerical Control Materials, equipment, references Textbook Rosario, Lourdes M. (2000) Laboratorio de Procesos de Manufactura, Manual de Actividades, tercera edición. References 1. Manufacturing Processes for Engineering Materials, Serope Kalpakjian and Steven R. Schmid, Prentice Hall, 4th ed 2003. Formatted: Spanish (Puerto Rico)
  • 227.
    227 2. Introduction toManufacturing Processes, John A. Schey , Mc Graw-Hill, 3rd ed 2000 (http://www.mhhe.com/engcs/mech/schey) 3. Fundamentals of Modern Manufacturing: Materials, Processes, and Systems, Mikell P. Groover, Prentice Hall, 1996. 4. SME, Tool and Manufacturing Engineering Handbook, SME Press, 1989. Campus Resources (lecture room, laboratory, library, etc) 1. General library 2. Computer center Course Requirements • Basic knowledge of metals and polymers microstructures and mechanical properties of materials. • Knowledge and use of basic force, stress and strain analysis. • Knowledge of basic calculus. Evaluation/Grading Midterm exam 17% Laboratory work 17% Written and oral reports 66% Contribution of Course to Meeting the Professional Component: 4. Contribution of Course to Meeting the Requirements of Criterion 5: Math Basic Science General Engineering Topic X 5. Relationship of Course to Program Outcomes: a b c d e f g h i j k X X Person(s) who Prepared this Description and Date of Preparation: Dr. Lourdes M. Rosario, April 2007.
  • 228.
    228 University of PuertoRico Mayagüez Campus College of Engineering Department of Electrical and Computer Engineering Bachellor of Science in Electrical Engineering Course Syllabus 1. General Information: Alpha-numeric codification: INEL 4075 Course Title: FUNDAMENTALS OF ELECTRICAL ENGINEERING Number of credits: 3 Contact Period: 3 hours of lecture per week 2. Course Description: English: Laws and fundamental concepts that govern the behavior of electric and magnetic circuits; ideal models of resistors, voltage and current sources, capacitors and inductors; three-phase circuits and transformers. Spanish: Leyes y conceptos fundamentales que gobiernan el comportamiento de los circuitos eléctricos y magnéticos; modelos ideales de resistencias, fuentes de voltaje y corriente, condensadores e inductores; circuitos trifásicos y transformadores.          3. Pre/Co-requisites and other requirements: (MATE 3063 or MATE 3185) and (FISI 3172 or FISI 3162). 4. Course Objectives: The objective of this course is to introduce students to electric circuit analysis techniques, including the Kirchhoff’s Laws. Basic circuits elements such as, transformer, operational amplifiers, resistors, inductors, capacitors, dependent and independent sources are introduced. Simplification of electrical circuits is considered using various techniques, including Thevenin’s and Norton’s theorems. Single-phase circuits power analysis and first-order linear circuit analysis techniques are also presented. 5. Instructional Strategies: conference discussion computation laboratory seminar with formal presentation seminar without formal presentation workshop art workshop practice trip thesis special problems tutoring research other, please specify: 6. Minimum or Required Resources Available: P-Spice, MATLAB, and demonstration of Practical Drive Systems in Laboratory 7. Course time frame and thematic outline Outline Contact Hours Circuit variables and units. 2 Electric circuits, current, voltage, power, energy, active and passive circuits, resistors, Ohm's law, independent sources, connecting voltmeter and ammeter, dependent sources, transducer, switches.           5 KCL, KVL, series resistor, voltage divider, parallel resistor, current divider 4 Techniques of circuit analysis: resistance equivalence, node voltage analysis, mesh analysis, superposition, Thevenin's theorem, and Norton's equivalent circuit 12 The ideal operational amplifier and applications 3 Inductance (L), Capacitance (C) and first order systems 4 AC, sinusoidal sources, phasors, impedance and admittance 6 Power; instantaneous, average (P), reactive (Q), complex (S) and power factor (pf). Maximum power transfer. 3 Coupled inductors, ideal transformer.          2 Three phase voltages, sequence, Y-Y circuit, analysis of Y-Y balanced circuit 1 Exams 3 Total hours: (equivalent to contact period) 45 8. Grading System Formatted: English (United States) Formatted: Spanish (Puerto Rico)
  • 229.
    229 Quantifiable (letters) NotQuantifiable 9. Evaluation Strategies Quantity Percent Exams 3 20 Final Exam 1 20 Short Quizzes Varies 10 Oral Reports Monographies Portfolio Projects Journals Other, specify: Assignments Varies 10 TOTAL: 100% 10. Bibliography: R. Dorf and J. A. Svoboda, Introduction to Electric Circuits, 7th Edition, John Wiley, 2006 11. Contribution of Course to Meeting the Requirements of Criterion 5: Math Basic Science General Engineering Topic x 12. Relationship of Course to Program Outcomes: a b c d e f g h i j k x x Person(s) who prepared this description and date of preparation: Raúl E. Torres – June 2008
  • 230.
    230 University of PuertoRico Mayagüez Campus College of Engineering Department of Electrical and Computer Engineering Bachellor of Science in Electrical Engineering Course Syllabus 1. General Information: Alpha-numeric codification: INEL4076 Course Title: Fundamentals of Electronics Number of credits: 3 Contact Period: 3 hours of lecture per week 2. Course Description: English: Fundamentals and Applications of Analog and Digital Electronics. Spanish: Fundamentos y Aplicaciones de Electronica Analogica y Digital. 3. Pre/Co-requisites and other requirements: INEL4075 4. Course Objectives: This course is designed to give non-electrical and computer engineering students the fundamental and application of analog and digital electronics. The course is complemented with INEL 4077, Basic Electronic Laboratory. 5. Instructional Strategies: conference discussion computation laboratory seminar with formal presentation seminar without formal presentation workshop art workshop practice trip thesis special problems tutoring research other, please specify: 6. Minimum or Required Resources Available: 7. Course time frame and thematic outline Outline Contact Hours Conduction Mechanisms in Solids and electrical properties of semiconductors 2 The semiconductor Diode and models 1 Diode circuits and power supplies 2 The Zener diode voltage regulator 1 The bipolar junction transistor (BJT) construction 2 The BJT voltage and current components 2 BJT bias and circuits 3 Number systems and base conversion methods 2 Binary arithmetic 1 Basic logic gates and definitions 3 Boolean algebra 3 Minimization of Boolean functions 3 Design and minimization of combinational circuits 3 TTL and CMOS logic families 2 Flip-Flops, registers and counters 4 Memories 3 Formatted: English (United States)
  • 231.
    231 Microprocessors 5 Operational Amplifiers3 Total hours: (equivalent to contact period) 45 8. Grading System Quantifiable (letters) Not Quantifiable 9. Evaluation Strategies Quantity Percent Exams 2 25% Final Exam 1 35% Short Quizzes 5 15% Oral Reports Monographies Portfolio Projects Journals Other, specify: TOTAL: 100% 10. Bibliography: Allan R. Hambley, Electrical Engineering Principles and Applications, 3rd Ed., Prentice Hall 11. According to Law 51 Students will identify themselves with the Institution and the instructor of the course for purposes of assessment (exams) accommodations. For more information please call the Student with Disabilities Office which is part of the Dean of Students office (Chemistry Building, room 019) at (787)265-3862 or (787)832-4040 extensions 3250 or 3258. 12. Contribution of Course to Meeting the Requirements of Criterion 5: Math Basic Science General Engineering Topic x 13. Relationship of Course to Program Outcomes: a b c d e f g h i j k x x
  • 232.
    232 University of PuertoRico Mayagüez Campus College of Engineering Department of Electrical and Computer Engineering Bachellor of Science in Electrical Engineering Course Syllabus 1. General Information: Alpha-numeric codification: INEL 4077 Course Title: Basic Electronics Laboratory Number of credits: 1 2. Course Description: English: Description and use of basic equipment for electrical measurements in digital and analog circuits. Spanish: Descripción y uso de equipo básico para medidas eléctricas en circuitos analógicos y digitales 3. Co-requisites and other requirements: INEL 4076 Fundamental of electronics 4. Course Objectives: To developed basic skill in electrical circuits measurements. To allow non electrical Engineer student to experiment with real electronics circuits. 5. Instructional Strategies: conference discussion computation laboratory seminar with formal presentation seminar without formal presentation workshop art workshop practice trip thesis special problems tutoring research other, please specify: 6. Minimum or Required Resources Available: All students expected to bring knowledge in basic theory of circuirts: Ohms law, Kirchhoff laws, Theorems and RLC circuits. The student have to use electrical simulation tools to complement the lab work. 7. Course time frame and thematic outline Outline Contact Hours 1. Safety guidelines. Evaluation criteria. Laboratory rules. Format of laboratory report. Introduction to basic laboratory instruments. (lecture) 3 2. Series resistive circuits and their Thevenin and Norton equivalent circuits. (experiment) 3 3. Signal generator. Measurement of AC and DC signal characteristics using the VOM and the oscilloscope. (experiment) 3 4. Capacitive reactance. Series RC circuits. Study of time constant and waveforms. (experiment) 3 5. Inductive reactance. Series RL circuits. Study of time constant and waveforms. (experiment) 3 6. RLC circuits. Study of damping ratio and waveforms. (experiment) 3 7. Series resonance. Passive filters. (experiment) 3 8. Diode characteristic curve. Zener diode. Circuits with diodes and resistors. (demonstration) 3 9. Half wave and full wave rectifiers. Voltage regulators. (experiment) 3 10. Bipolar Junction Transistor (BJT) characteristics. (demonstration) 3 11. Basic amplifier circuits. (experiment) 3 12. Logic circuit applications. (demonstration) 3 13. Sequential logic circuit using flip-flops. (experiment) 3 Tests ( Midterm and final exams). 6 Total hours: (equivalent to contact period) 45 8. Grading System Quantifiable (letters) Not Quantifiable
  • 233.
    233 9. Evaluation Strategies QuantityPercent Exams 1 20% Final Exam 1 20% Short Quizzes 10 10% Oral Reports 10 50% Monographies Portfolio Projects Journals Other, specify: Homework _____ TOTAL: 100% 10. Bibliography: Laboratory Manual for INE4077 11. According to Law 51 Students will identify themselves with the Institution and the instructor of the course for purposes of assessment (exams) accommodations. For more information please call the Student with Disabilities Office which is part of the Dean of Students office (Chemistry Building, room 019) at (787)265-3862 or (787)832-4040 extensions 3250 or 3258. Person(s) who prepared this description and date of preparation: Andrés Díaz, June 2008 12. Contribution of Course to Meeting the Requirements of Criterion 5: Math Basic Science General Engineering Topic x 13. Relationship of Course to Program Outcomes: a b c d e f g h i j k x x
  • 234.
    234 Appendix A3: Math& Basic Sciences
  • 235.
    235 University of PuertoRico Mayagüez Campus College of Arts and Sciences Department of Mathematical Sciences COURSE SYLLABUS 1. Course Number and Title: MATE 3005, Pre-Calculus Five credit hours, Required course 2. Catalog description: A preparatory course for calculus including topics in relations, functions, complex numbers, linear algebra, trigonometry and analytic geometry. 3. Prerequisites: None 4. Textbook(s) and/or Other Required Material: Larson and Hostetler, Precalculus, Houghton Mifflin 5. Course Learning Outcomes: After completing this course, the student should be able to domain algebraic procedures like exponential rules, simplification of algebraic and rational expressions; evaluate a function and obtain inverse values; identify the domain and values campus of a function; construct and interpret lineal graphics and function tables; potentials, polynomials, exponentials, logarithmic, and trigonometric; identify characteristics of graphs, such as intercepts, maxima and minima, continuity and symmetry; identify the characteristics of the matrices and determinants, and use them to resolve system of equations; recognize arithmetic and geometric series; resolve logarithmic and trigonometric equations; write correctly the trigonometric form of a complex number; use the De Moivre Theorem to find the roots of a complex number; use the Binomial Theorem. 6. Topics Covered: Real numbers, exponentials and radicals, algebraic expressions, equations, complex numbers, inequalities, rectangular coordinates (distance, mean point, graphics and symmetry); function definition, graphic functions, quadratic functions, operations with functions, inverse functions, polynomial function, graphics of degree 2 or greater, polynomial division, zeros of a polynomial, real and complex zeros, rational functions, exponential functions, natural exponential functions, logarithmic functions, properties of a logarithm, exponential and logarithmic equations, angles, trigonometric functions and graphics of trigonometric equations, triangle rectangle applications, trigonometric identities, sum and difference formulas, formulas for double and half triangle, inverse trigonometric functions, Sine Law, Cosine Law, trigonometric form of complex numbers, De Moivre Theorem, roots of complex numbers, system of equations with two and more variables, partial fractions, determinants, infinite series, summatory notation, arithmetic and geometric series , Binomial Theorem, parabola, ellipse and hyperbola in the origin. 7. Class/Laboratory Schedule: Five hours of lecture per week. 8. Contribution of Course to Meeting the Requirements of Criterion 5 Math Basic Science General Engineering Topic x 9. Relationship of Course to Program Outcomes a b c d e f g h i j k x 10. Person(s) who prepared this description and date of preparation}}
  • 236.
    236 University of PuertoRico Mayagüez Campus College of Arts and Sciences Department of Mathematical Sciences COURSE SYLLABUS 1. Course Number and Title: MATE 3031. Calculus I, Four credit hours Four credits, Required course 2. Catalog description: Elementary differential and integral calculus of one real variable with applications 3. Prerequisites: MATE 3005 or MATE 3143 or MATE 3172 or MATE 3174 4. Textbook(s) and/or Other Required Material: James Stewart, Calculus: Early Transcendentals, Sixth Edition (2008), Thompson Educational 5. Course Learning Outcomes: After completing the course, the student should be able to: Understand the concept of limit of a function. Understand the concept of continuity of a function. Understand the definition of derivative, rules of derivation and applications. Analyze and describe the properties and behavior of functions. Understand the definition of integral, and its relationship to derivative through the Fundamental Theorem of Calculus. Use various methods of integration. 6. Topics Covered: Limits, continuity and derivatives of functions of one variable. Integration of functions of one variable and applications. 7. Class/Laboratory Schedule: Four hours of lecture per week 8. Contribution of Course to Meeting the Requirements of Criterion 5: Math Basic Science General Engineering Topic x 9. Relationship of Course to Program Outcomes: a b c d e f g h i j k x x 10. Person(s) who prepared this description and date of preparation:
  • 237.
    237 University of PuertoRico Mayagüez Campus College of Arts and Sciences Department of Mathematical Sciences COURSE SYLLABUS 1. Course Number and Title: MATE 3032. Calculus II, Four credit hours Four credits, Required course 2. Catalog description: Integration techniques, infinite series, vectors, polar coordinates, vector functions, and quadric surfaces; applications 3. Prerequisites: MATE 3031 or MATE 3183 or MATE 3144 4. Textbook(s) and/or Other Required Material: James Stewart, Calculus: Early Transcendentals, Sixth Edition (2008), Thompson Educational 5. Course Learning Outcomes: After completing the course, the student should be able to: Apply the idea of integration in the solution of different problems. Recognize and solve separable differential equations and applications. Determine convergence of sequences and infinite series. Master the idea of vectors and their properties. Graph functions of two variables and quadratic equations. Understand vector functions, their derivatives and integrals. 6. Topics Covered: Integration techniques and applications of integration. Differential equations. Infinite series. Vectors and vector functions. Polar coordinates. Quadratic surfaces. 7. Class/Laboratory Schedule: Four hours of lecture per week 8. Contribution of Course to Meeting the Requirements of Criterion 5: Math Basic Science General Engineering Topic x 9. Relationship of Course to Program Outcomes: a b c d e f g h i j k x x 10. Person(s) who prepared this description and date of preparation:
  • 238.
    238 University of PuertoRico Mayagüez Campus College of Arts and Sciences Department of Mathematical Sciences COURSE SYLLABUS 1. Course Number and Title: MATE 3063. Calculus III, Three credit hours Three credits, Required course 2. Catalog description: Differential and integral calculus of several variables, and an introduction to differential equations with applications 3. Prerequisites: MATE 3032 or MATE 3184 4. Textbook(s) and/or Other Required Material: James Stewart, Calculus: Early Transcendentals, Sixth Edition (2008), Thompson Educational 5. Course Learning Outcomes: After completing the course, the student should be able to work with integral calculus for functions of multiple variables. 6. Topics Covered: Functions of several variables, their graphs, level sets. Differential calculus of functions of several variables. Optimization with and without restrictions: Lagrange multipliers. Integral calculus of functions of several variables. Line and surface integrals. Green, Stokes and Divergence theorems. 7. Class/Laboratory Schedule: Three hours of lecture per week 8. Contribution of Course to Meeting the Requirements of Criterion 5: Math Basic Science General Engineering Topic x 9. Relationship of Course to Program Outcomes: a b c d e f g h i j k x x 10. Person(s) who prepared this description and date of preparation:
  • 239.
    239 University of PuertoRico Mayagüez Campus College of Arts and Sciences Department of Mathematical Sciences COURSE SYLLABUS 1. Course Number and Title: MATE 4145, Linear Algebra and Differential Equations Four credit hours, Required course 2. Catalog description: Integrated approach to linear algebra and ordinary differential equations with applications in engineering. Use of software to solve differential equations and linear algebra problems. 3. Prerequisites: MATE 3063 and either COMP 3010 or INGE 3016 4. Textbook(s) and/or Other Required Material: Martin Golubitsky and Michael Dellnitz, Linear Algebra and Differential Equations Using MATLAB, First Edition, Brooks/Cole 5. Course Learning Outcomes: After completing the course, the student must be able to: Use basic matrix operations (addition, multiplication, inverse, transposed, etc.) to solve engineering problems. Use linear algebra concepts (vector spaces, dimension, sets, etc.) to solve ordinary differential equations problems. Effective use of software packages to solve problems of differential equations and linear algebra. Use linear algebra methods to solve systems of differential equations. Use differentials equations to develop engineering problems models and their solutions. 6. Topics Covered: Vectors and matrices, Introduction to MatLab, Systems of linear equations, Linearity, Determinants, Solution of ordinary differential equations, Eigenvalues, The initial value problem and eigenvectors, Vector spaces and subspaces, Linear mappings, Orthogonal Bases, Linear Differential equations 7. Class/Laboratory Schedule: Three hours of lecture and one two-hour laboratory per week 8. Contribution of Course to Meeting the Requirements of Criterion 5: Math Basic Science General Engineering Topic x 9. Relationship of Course to Program Outcomes: a b c d e f g h i j k x x 10. Person(s) who prepared this description and date of preparation:
  • 240.
    240 University of PuertoRico Mayagüez Campus College of Arts and Sciences Department of Physics COURSE SYLLABUS 1. Course Number and Title: FISI 3171, Physics I Four credit hours, Required course 2. Catalog description: Principles of mechanics, waves, and thermodynamics for engineering and physical sciences 3. Prerequisites: MATE 3031 or MATE 3183 or MATE 3144 4. Textbook(s) and/or Other Required Material: Douglas C. Giancoli, Physics for Scientists & Engineers, Fourth Edition (2008), Addison-Wesley 5. Course Learning Outcomes: After completing the course, the student should be familiarized with the fundamental principles of mechanics of particles and rigid bodies, oscillatory and wave motion, and the principles of heat transfer and thermodynamics. The student should be able to apply these principles in solving problems at a level defined by the text selected for the course. 6. Topics Covered: Systems of measurement, Kinematics in one dimension, Kinematics in two and three dimensions, Vector algebra, Newton’s laws of motion, Gravitational force, Friction and drag forces, Work and energy, Conservation of mechanical energy in frictionless systems, Work-energy theorem, Conservation of momentum, Collisions of particles in one, two, and three dimensions, Rotational dynamics of rigid bodies, Equilibrium of rigid bodies, Stress and strain in solids, Fluid mechanics, Simple harmonic motion, Wave motion in strings, Sound waves, Measurement of temperature, Thermal expansion of materials, Heat transfer by conduction, convection, and radiation, and First and second laws of Thermodynamics. 7. Class/Laboratory Schedule: Four hours of lecture per week 8. Contribution of Course to Meeting the Requirements of Criterion 5: Math Basic Science General Engineering Topic x 9. Relationship of Course to Program Outcomes: a b c d e f g h i j k x x x 10. Person(s) who prepared this description and date of preparation:
  • 241.
    241 University of PuertoRico Mayagüez Campus College of Arts and Sciences Department of Physics COURSE SYLLABUS 1. Course Number and Title: FISI 3172, Physics II. Four credit hours, Required course 2. Catalog description: Principles of electricity, magnetism, optics, and modern physics for engineering and the physical sciences. 3. Prerequisites: FISI 3171 or FISI 3161 4. Textbook(s) and/or Other Required Material: Douglas C. Giancoli, Physics for Scientists & Engineers, Fourth Edition (2008), Addison-Wesley 5. Course Learning Outcomes: After completing the course, the student should be familiarized with the fundamental principles of electricity and magnetism, basic direct-current circuits, optics, and modern Physics. The student should be able to apply these principles in solving problems at a level defined by the text selected for the course. 6. Topics Covered: Electric field for point charges, Electric field for continuous charge distributions, Electric potential and potential difference, Capacitance and dielectrics, Electrostatic energy, Electrical conduction and resistance, Ohm’s law, Kirchhoff’s theorems for electric circuits, Direct current circuits, Energy and power in electric circuits, Force and torque on currents in magnetic fields, Sources of magnetic fields, Biot-Savart law, Magnetic induction. Faraday’s law, Lenz’s law, and Generators and motors. 7. Class/Laboratory Schedule: Four hours of lecture per week 8. Contribution of Course to Meeting the Requirements of Criterion 5: Math Basic Science General Engineering Topic x 9. Relationship of Course to Program Outcomes: a b c d e f g h i j k x x x 10. Person(s) who prepared this description and date of preparation:
  • 242.
    242 University of PuertoRico Mayagüez Campus College of Arts and Sciences Department of Physics COURSE SYLLABUS 1. Course Number and Title: FISI 3173, Physics Laboratory I One credit hour, Required course 2. Catalog description: Experiments in mechanics, waves, and optics to complement the Physics I course 3. Prerequisites: FISI 3171 or FISI 3161 4. Textbook(s) and/or Other Required Material: López, Marrero y Roura, Manual de Experimentos de Física I, Primera Edición (2008), John Wiley & Sons 5. Course Learning Outcomes: The basic aims of the Laboratory are to have the student gain familiarity with a variety of instrument and to learn to make reliable measurements, represent data in useful graphic form and infer meaning from graphed data. The student should be able to make measurements of length, mass, temperature and angles using different instruments. After completing the experiments, the students should have gained a better understanding of some basic physical concepts and theories. 6. Topics Covered: Mass, Volume, and Density,Uniformly Accelerated Motion, The Addition and Resolution of Vectors: The Force Table, Centripetal Force, Newton’s Second Law: The Atwood Machine, Friction, Conservation of Linear Momentum, Projectile Motion: The Ballistic Pendulum, Hooke’s Law and Simple Harmonic Motion, Rotational Motion and Moment of Inertia, Archimedes’ Principle: Buoyancy and Specific Gravity, and Standing Waves in a String. 7. Class/Laboratory Schedule: A two-hour laboratory per week 8. Contribution of Course to Meeting the Requirements of Criterion 5: Math Basic Science General Engineering Topic x 9. Relationship of Course to Program Outcomes: a b c d e f g h i j k x x x x x 10. Person(s) who prepared this description and date of preparation:
  • 243.
    243 University of PuertoRico Mayagüez Campus College of Arts and Sciences Department of Physics COURSE SYLLABUS 1. Course Number and Title: FISI 3174, Physics Laboratory II One credit hour, Required course 2. Catalog description: Experiments in electricity, magnetism, and modern physics to complement the Physics II course 3. Prerequisites: FISI 3173 or FISI 3163. Corequisite: FISI 3172 or FISI 3162 4. Textbook(s) and/or Other Required Material: López, Marrero y Roura, Manual de Experimentos de Física I, Primera Edición (2008), John Wiley & Sons 5. Course Learning Outcomes: The basic aims of the Laboratory are to have the student gain familiarity with a variety of instrument and to learn to make reliable measurements. The students will be introduced to the oscilloscope, measured the rise time, amplitude and width of voltage pulses, AC and DC voltage. They will also have measured the resistance of a resistor and diode. After finished all the experiments the students will have a better understanding of the behavior of resistors, capacitors, inductors and basic electric circuits. In this laboratory the students will also investigate some wave phenomena such as reflection, refraction, diffraction and polarization. 6. Topics Covered: Field and Equipotentials, Ohm’s Law, Resistances in Series and Parallel, Multiloop Circuits: Kirchhoff’s Rules, Introduction to the Oscilloscope Study, The RC circuit, The RLC circuit, Electromagnetic Induction, Reflection and Refraction, Spherical Mirror and Lenses, and Polarized Light and Line Spectra. 7. Class/Laboratory Schedule: A two-hour laboratory per week 8. Contribution of Course to Meeting the Requirements of Criterion 5: Math Basic Science General Engineering Topic x 9. Relationship of Course to Program Outcomes: a b c d e f g h i j k x x x x x 10. Person(s) who prepared this description and date of preparation:
  • 244.
    244 University of PuertoRico Mayagüez Campus College of Arts and Sciences Department of Chemistry COURSE SYLLABUS 1. Course Number and Title: QUIM 3131, General Chemistry I. Three credit hours, Required course 2. Catalog description: Introduction of the fundamental principles of chemistry. Liquids, solids and properties of gases; changes of matter states. Stoichiometry, atomic theory, molecular structure and chemical properties. Periodic classification and the electronic theory of the ionic and covalent bonds. 3. Prerequisites: None. Corequisites: QUIM 3133 and (MATE 3171 or MATE 3005 or MATE 3143). 4. Textbook(s) and/or Other Required Material: Kotz, J.C., Treichel, P.M., Weaver, G.R., Chemistry and Chemical Reactivity, Sixth Edition (2006), Thomson Learning 5. Course Learning Outcomes: After completing the course, the student should able to demonstrate an understanding of the following: The scientific method, the properties of matter, the unit systems associated with scientific measurements, the uncertainty associated with measurements. Describe the atoms, electrons, protons, neutrons, isotopes and ions. Basic concepts related to stoiciometry and chemical equations. Basic concepts related to modern theory of atomic structure. 6. Topics Covered: Introduction to Chemistry; atoms, molecules, and ions; Stoichiometry I: Equations, the mole, and chemical formulas; Stoichiometry II: Chemical Reactions in Solution; Electronics in the Atom; Periodic Trends of the Elements; The Chemical Bond; Molecular Geometry and Theories of Bonding. 7. Class/Laboratory Schedule: Three hours of lecture per week. 8. Contribution of Course to Meeting the Requirements of Criterion 5: Math Basic Science General Engineering Topic x 9. Relationship of Course to Program Outcomes: a b c d e f g h i j k x x x x x 10. Person(s) who prepared this description and date of preparation:
  • 245.
    245 University of PuertoRico Mayagüez Campus College of Arts and Sciences Department of Chemistry COURSE SYLLABUS 1. Course Number and Title: QUIM 3132, General Chemistry II. Three credit hours, Required course 2. Catalog description: Introduction to thermodynamics, solutions, kinetics, chemical equilibrium, oxidation-reduction. Electrochemistry. 3. Prerequisites: QUIM 3001 or (QUIM 3131 and QUIM 3133). Corequisite: QUIM 3134 4. Textbook(s) and/or Other Required Material: Kotz, J.C., Treichel, P.M., Weaver, G.R., Chemistry and Chemical Reactivity, Sixth Edition (2006), Thomson Learning 5. Course Learning Outcomes: After completing the course, the student should be able to: describe the behavior of gases, identify the different intermolecular forces, describes the properties of liquids and their relations with the intermolecular forces. 6. Topics Covered: Gases, liquids and solids, acids, bases, salts and buffers, solutions, chemical kinetics, chemical equilibrium, and electrochemistry. 7. Class/Laboratory Schedule: Three hours of lecture per week. 8. Contribution of Course to Meeting the Requirements of Criterion 5: Math Basic Science General Engineering Topic x 9. Relationship of Course to Program Outcomes: a b c d e f g h i j k x x x x x 10. Person(s) who prepared this description and date of preparation:
  • 246.
  • 247.
    247 University of PuertoRico Mayagüez Campus College of Arts and Sciences Department of Economics COURSE SYLLABUS 1. Course Number and Title: ECON 3021, Principles of Economics Microeconomics Three credit hours, Required course 2. Catalog description: Introduction to microeconomics emphasizing supply and demand, costs of production, and price and output determination under different market structures. 3. Prerequisites: None 4. Textbook(s) and/or Other Required Material: Campbell McConnell & Stanley Brue, Economics, Seventeenth Edition (2006), McGraw-Hill. 5. Course Learning Outcomes: After completing the course, the student should be able to understand: how individual markets work, how firms make price and output decisions under different market conditions, the social and economic context of the national and global economy, how economics principles apply to everyday and business situations, how to employ economic principles to enhance critical-thinking skills, the ethics of academic research and policy recommendations, and should develop an interest in current economic affairs. 6. Topics Covered: The nature and method of economics, the economizing problem, supply and demand, the market system and the national and international economy, theory of production and costs, industrial organization, and equilibrium of the firm under different market structures. 7. Class/Laboratory Schedule: Three hours of lecture per week 8. Contribution of Course to Meeting the Requirements of Criterion 5: Math Basic Science General Engineering Topic x 9. Relationship of Course to Program Outcomes: a b c d e f g h i j k x x x x x x x 10. Person(s) who prepared this description and date of preparation:
  • 248.
    248 University of PuertoRico Mayagüez Campus College of Arts and Sciences Department of Hispanic Studies COURSE SYLLABUS 1. Course Number and Title: ESPA 3101, Basic Course in Spanish I Three credit hours, Required course 2. Catalog description: Practice in the critical reading of literary texts, the writing and editing of narrative texts; effective oral communication in Spanish. 3. Prerequisites: None 4. Textbook(s) and/or Other Required Material: Textbooks are at the option of each professor. 5. Course Learning Outcomes: After completing the course, the students will be able to identify, understand, and analyze the diverse literary genres; the basic concepts of textual and discourse structures of the literary and nonliterary texts; produce their own texts considering their communication objectives, and the readers to whom they would be directed. They will also practice strategies that will contribute towards effective communication; and also practice the interchange of ideas with a critic-constructive attitude, which will improve their use of the verbal and written Spanish. 6. Topics Covered: Course Instruction. Theory. Study of Essays of linguistic theme. Introduction to study of the narrative as discourse modality and literary genre. Theory and analysis of lectures. Study of the novel genre. 7. Class/Laboratory Schedule: Three hours of lecture per week 8. Contribution of Course to Meeting the Requirements of Criterion 5: Math Basic Science General Engineering Topic x 9. Relationship of Course to Program Outcomes: a b c d e f g h i j k x x x 10. Person(s) who prepared this description and date of preparation:
  • 249.
    249 University of PuertoRico Mayagüez Campus College of Arts and Sciences Department of Hispanic Studies COURSE SYLLABUS 1. Course Number and Title: ESPA 3102, Basic Course in Spanish II Three credit hours, Required course 2. Catalog description: Practice in the critical reading of essays, poetry, and drama; the writing and editing of expository texts; effective oral communication in Spanish 3. Prerequisites: ESPA 3101 4. Textbook(s) and/or Other Required Material: Textbooks are at the option of each professor. 5. Course Learning Outcomes: After completing the course, the students will be able to identify, understand, and analyze the diverse literary genres; the basic concepts of textual and discourse structures of the literary and nonliterary; the writing processes in the processing of literary and nonliterary text; and be able to produce their own texts. 6. Topics Covered: The exposition, essay analysis and discursive modality; the argumentation. 7. Class/Laboratory Schedule: Three hours of lecture per week 8. Contribution of Course to Meeting the Requirements of Criterion 5: Math Basic Science General Engineering Topic x 9. Relationship of Course to Program Outcomes: a b c d e f g h i j k x x x 10. Person(s) who prepared this description and date of preparation:
  • 250.
    250 University of PuertoRico Mayagüez Campus College of Arts and Sciences Department of English COURSE SYLLABUS 1. Course Number and Title: INGL 3101-3102, Basic Course in English Three credit hours per semester, Required course 2. Catalog description: This course is designed to meet the student's immediate needs, and to give him or her a command of the fundamental structure of the English language. The oral approach is used. Skills in reading and writing are developed. Students will be grouped according to their ability to use the language, and arrangements will be made to give additional help to those students who show poor preparation in English. 3. Prerequisites: Placement by examination or INGL 0066 4. Textbook(s) and/or Other Required Material: Hartmann, P., Quest 2, Reading and Writing, Second Edition (2007), McGraw-Hill; Azar, B.S. & Hagen, S., Fundamentals of English Grammar, Third Edition (2003); White, E. B. Charlotte’s Web; A monolingual dictionary; Spinelli, Jerry, Maniac Magee. 5. Course Learning Outcomes: By the end of these courses, students will be able to overcome their affective barriers to successful language learning and increase their motivation to acquire English and take more responsibility for their own success in a more student-centered classroom, increase English proficiency in all language areas: listening, reading, speaking and writing; increase their awareness of and sensitivity to social and cultural information conveyed in the texts they hear or read. 6. Topics Covered: Readings. Verb Grammar – Affirmative, negative, interrogative sentences for: Simple Present, Present Continuous, Simple Past, Past Continuous and Future with be going to and will. Modals/Modal-like forms – Affirmative, negative, interrogative sentences for: have to (present, past, future), used to, present (modal + base) – may, can, could, would, should, must, and will. Conditional sentences – real condition with future result: If + past, (then) future and present imaginary condition (hypothetical or contrary to fact). Passive sentences, Modals and Adjective clauses. 7. Class/Laboratory Schedule: Three hours of lecture per week, supplemented by work in the language laboratory, each semester. 8. Contribution of Course to Meeting the Requirements of Criterion 5: Math Basic Science General Engineering Topic x 9. Relationship of Course to Program Outcomes: a b c d e f g h i j k x x 10. Person(s) who prepared this description and date of preparation:
  • 251.
    251 University of PuertoRico Mayagüez Campus College of Arts and Sciences Department of English COURSE SYLLABUS 1. Course Number and Title: INGL 3103, Intermediate English I Three credit hours, Required course 2. Catalog description: Analysis of selected readings, such as essays, fiction, poetry or drama, and practice in writing compositions with attention given as needed to grammar and idiomatic expressions. 3. Prerequisites: Placement by examination 4. Textbook(s) and/or Other Required Material: Aaron, J.E. (2005). 40 Model Essays: A Portable Anthology, Bedfords/St. Martin’s; Raimes, A., Keys for Writers, Fourth Edition (2005), Houghton Mifflin, Co.; Handouts (given by the Instructor); English and/or Bilingual (English/Spanish) Dictionary. 5. Course Learning Outcomes: At the end of class discussions and the completion of various writing assignments with the effective application of the writing process, students will demonstrate that they are: Critical thinkers, Active readers, Competent writers, Effective communicators. 6. Topics Covered: Steps of the writing process, Methods of development, Research, Language use (grammar), Literary analysis. 7. Class/Laboratory Schedule: Three hours of lecture per week 8. Contribution of Course to Meeting the Requirements of Criterion 5: Math Basic Science General Engineering Topic x 9. Relationship of Course to Program Outcomes: a b c d e f g h i j k x x 10. Person(s) who prepared this description and date of preparation:
  • 252.
    252 University of PuertoRico Mayagüez Campus College of Arts and Sciences Department of English COURSE SYLLABUS 1. Course Number and Title: INGL 3104, Intermediate English II Three credit hours, Required course 2. Catalog description: Analysis of selected readings, such as essays, fiction, poetry or drama, and practice in writing compositions with attention given as needed to grammar and idiomatic expression. 3. Prerequisites: INGL 3103 4. Textbook(s) and/or Other Required Material: Meyer, Michael. The Compact Bedford Introduction to Literature, Seventh Edition (2006), Bedford/St. Martin’s; Raimes, Ann, Keys for Writers, Fourth Edition (2005), Houghton Mifflin. 5. Course Learning Outcomes: After completing the course, the student should be able to: Apply the various stages of the writing process to his or her written work, including pre-writing, drafting, proofreading, peer editing, and publishing. Recognize distinct genres of literature, including short stories, poetry, and plays, as well as elements that distinguish each genre or are common across them. Analyze and interpret reading selections critically for understanding and as a basis for discussion in their own writing. Narrow a topic and compose an effective thesis statement. Write effective and engaging introductory, transitional, and concluding paragraphs. Demonstrate correct usage of MLA documentation with general formatting, in-text citations, and the Works Cited page. Conduct on-line and library-based research to support their course-based writing. Produce one multimodal text drawing on Web-based and other digital technologies. 6. Topics Covered: Steps of the writing process, Methods of development, Research, Language use (grammar), Literary analysis. 7. Class/Laboratory Schedule: Three hours of lecture per week 8. Contribution of Course to Meeting the Requirements of Criterion 5: Math Basic Science General Engineering Topic x 9. Relationship of Course to Program Outcomes: a b c d e f g h i j k x x 10. Person(s) who prepared this description and date of preparation:
  • 253.
    253 University of PuertoRico Mayagüez Campus College of Arts and Sciences Department of English COURSE SYLLABUS 1. Course Number and Title: INGL 3201-3202, English Composition and Reading Three credit hours per semester, Required course 2. Catalog description: Practice in writing compositions and making oral reports upon selected readings, including essays, short stories, poems, dramas and novels. Attention will be given as needed to grammar and idiomatic expressions. This course or its equivalent is a requisite for graduation. 3. Prerequisites: INGL 3102 or placement by examination 4. Textbook(s) and/or Other Required Material: Barbara Fine Clouse, A Troubleshooting Guide for Writers; Betty Azar, Fundamentals of English Grammar; Holder et al. Inside Out, Outside In: Exploring American Literature, Houghton Mifflin, 2001. 5. Course Learning Outcomes: By the end of this course sequence, students will be able to do the following composition skills: utilize one or more prewriting techniques, narrow a topic, state an author’s intended meaning and purpose; write and effective thesis statement and recognize such statements when they are present in texts they encounter; provide relevant and supporting details for all general statements in their essays; effectively organize the content of their own essays and recognize the organizational structure of essays assigned for reading (outlining and summarizing are recommended as two useful techniques for developing organizational skills); write effective introductory, developmental, and concluding paragraphs in their essays; carry out elementary tasks involving the use of the library and the internet; summarizing, paraphrasing; use of quotations, and use of the Internet. 6. Topics Covered: The writing process, Prewriting skills, Writing essays, Revision - peer response groups, Short readings, Poetry, Drama, Novels. 7. Class/Laboratory Schedule: Three hours of lecture per week each semester 8. Contribution of Course to Meeting the Requirements of Criterion 5: Math Basic Science General Engineering Topic x 9. Relationship of Course to Program Outcomes: a b c d e f g h i j k x x 10. Person(s) who prepared this description and date of preparation:
  • 254.
    254 University of PuertoRico Mayagüez Campus College of Arts and Sciences Department of English COURSE SYLLABUS 1. Course Number and Title: INGL 3211, Advanced English I Three credit hours, Required course 2. Catalog description: Development of reading, discussion, and writing skills through the experience, interpretation, and evaluation of short story, modern drama, poetry, and the essay. Introduction to library skills related to literary study. 3. Prerequisites: Placement by College Board Achievement Exam 4. Textbook(s) and/or Other Required Material: Robert DiYanni, Literature: Reading Fiction, Poetry, Drama, and the Essay , Sixth Edition (2006) 5. Course Learning Outcomes: By the end of this course, students will be able to analyze, judge critically, summarize, formulate hypotheses, consider alternatives, and distinguish between feelings and reasons, develop a personal philosophy of life, one that will make them feel, not only a part of their community but also a part of the world. 6. Topics Covered: Reading and discussion, Writing, Research. 7. Class/Laboratory Schedule: Three hours of lecture per week 8. Contribution of Course to Meeting the Requirements of Criterion 5: Math Basic Science General Engineering Topic x 9. Relationship of Course to Program Outcomes: a b c d e f g h i j k x x 10. Person(s) who prepared this description and date of preparation:
  • 255.
    255 University of PuertoRico Mayagüez Campus College of Arts and Sciences Department of English COURSE SYLLABUS 1. Course Number and Title: INGL 3212, Advanced English II Three credit hours, Required course 2. Catalog description: Development of reading, discussion, and writing skills through the experience, interpretation, and evaluation of the novel, Shakespearean drama, and the complex texture of poetry. A research paper related to literary study will be required. 3. Prerequisites: INGL 3211 4. Textbook(s) and/or Other Required Material: Robert DiYanni, Literature: Reading Fiction, Poetry, Drama, and the Essay , Sixth Edition (2006) 5. Course Learning Outcomes: By the end of this course, students will be able to analyze, judge critically, summarize, formulate hypotheses, consider alternatives, and distinguish between feelings and reasons; develop a personal philosophy of life, one that will make them feel, not only a part of their community but also a part of the world. 6. Topics Covered: Reading and discussion, Writing, Research. 7. Class/Laboratory Schedule: Three hours of lecture per week 8. Contribution of Course to Meeting the Requirements of Criterion 5: Math Basic Science General Engineering Topic x 9. Relationship of Course to Program Outcomes: a b c d e f g h i j k x x 10. Person(s) who prepared this description and date of preparation:
  • 256.
    256 APPENDIX B –FACULTY RESUMES APPENDIX C – LABORATORY EQUIPMENT APPENDIX D – INSTITUTIONAL SUMMARY