1
CONTENTS
INTRODUCTION.................................................................................................... 2
A. SAFETY PRECAUTIONS ..................................................................................... 3
B. PRODUCT DETAILS ........................................................................................... 4
1.SPECIFICATIONS .................................................................................................. 5
2.MACHINE PARTS NAME ........................................................................................ 5
3.PARTS LIST......................................................................................................... 6
C. REPETIER-HOST SOFTWARE..............................................................................7
1.REPETIER-HOST14.07 SOFTWARE INSTALLATION ....................................................................9
2.USE REPETIER-HOST SOFTWARE,SINGLE HEAD PRINT ...............................................................15
3.TEST AND RUN SOFTWARE ..................................................................................22
4.DOUBLE EXTRUSION HEAD SETTING......................................................................33
D.PRINTING OPERATION .........................................................................................39
1.INTERFACE INTRODUCTION.....................................................................................................41
1.1 PRINTING OPERATION.....................................................................................41
1.2 MACHINE ZERO AND AXIS MOVEMENT ..........................................................45
1.3 PREHEAT SETTING ........................................................................................... 47
1.4 Print interface operation.................................................................................48
2. FILAMENT INSTALLATION ......................................................................................................48
2.1 PREHEAT MODE SETTING ................................................................................49
2.2 Filament Installation........................................................................................51
2.3 Pull out filament.............................................................................................. 52
2
3. PLATFORM ADJUSTMENT......................................................................................................56
4. PRINTING PAUSE.................................................................................................................57
E. FAQ AND SOLUTION ............................................................................................58
1. Z AXIS ADJUSTMENT............................................................................................................59
2.NOZZLE BLOCKED...............................................................................................................60
3.FAQ AND SOLUTION............................................................................................................61
F.MAINTENANCE.......................................................................................................62
G.SERVICE POLICY....................................................................................................63
INTRODUCTION
A8-M 3D printer uses FDM (Fused deposition modeling) technology. It can print CAD 3D
printer model to physical object. A8-M Main Features: Acrylic frame, 【Simple】
【Beautiful】
【Practical】
.
【X】
【Y】
【Z】
axis uses linear bearing, belt and threaded rod drive structure which
ensure the print object quality stable , surface fine and vibrations small.
Special Note:
1. All statement included in this Instructions have been checked carefully, if any
typographical errors or misunderstanding, we have the final interpretation.
2. No notification if any update.
3
A.SAFETY PRECAUTIONS
To avoid any hurt to you and others during the use of the machine, be
sure to note the following!
Danger!
During machine working, the maximum temperature of nozzle can be 260 ℃
while hotbed can be 100 ℃. For your safety, do not touch the nozzle, hotbed and models
during printing or cooling down.
During machine working, don’t put your hand into the machine to avoid
any injury.
Power works at 110V/220V 50HZ AC and three-pin socket must be grounded. Does not
use other power supply; otherwise it may cause components damage, fire or electric shock
etc. And we take no responsibility for this.
Warning !
We suggest wearing protective goggles when removing auxiliary support
materials.
Some filaments will emit slight irritant gases, so we suggest using 3D printer in
a ventilated environment.
Note: ABS filament will release a bit toxic gases when melting.
4
B.Product Details
1. Specifications
table 一
Model: A8-M Nozzle diameter: standard 0.4mm
Layer thickness: 0.1-0.3mm Machine size: 530mm*435mm*430mm
Printing speed: 10-120mm/s Machine weight: 9kg
X Y axis position accuracy: 0.012mm Packing size: 530mm*310mm*280mm
Z axis position accuracy: 0.004mm Gross weight: 10kg
Printing material: PLA,ABS Build size: 220mm*220mm*240mm
Recommended material: PLA LCD screen: LCD2004
Material diameter:1.75mm Offline printing: yes
Software language:Chinese, English Support file formats:STL、G-Code、OBJ
Model support function: optional System:windows(Linux、MAC)
Slice Software: Repetier-Host Environmental requirements:10-30℃,humidity 20-50%
5
2. Machine parts name
6
3. Parts List
7
8
9
C. REPETIER-HOST Software
1. REPETIER-HOST14.07 Software Installation
Where can I find the software?
1) TF card with shipment; 2) download from Internet;
1.1 TF card file location
(1)Insert TF card and open the file
图四
图五
Illustration 6
Click this file to install
10
(2) Download from Internet
Official Website:http://www.repetier.com choose the corresponding
software to download.
11
(3)Software Installation
1. Select the language
4. Click next
12
Select accept,Click next
1.Click next
Select path
13
Click next
Create a desktop icon
or not
Click next
14
Launch Repetier-Host or not
Finished
When Repetier-Host is launched immediately, the
update will be reminded. It is recommended to update
to version 2.01
15
Now you have finished the installation. Then enter Repetier-Host.
2. Use REPETIER-HOST Software, single head print
For the double extruder, you can first try using single extruder printing. When you master the
print technology and get a good print quality, you can try double extruder printing. First we
introduce how to print a simple vase with single extruder.
2.1 Load, display and delete models.
Please select your language
shown
16
Now the model be loaded
Please note that in the 3D model window, there is difference from the general modeling software for it has a black box on its
auxiliary plane. This box represents the maximum range that your 3D printer can print.
Click Load( picture)
17
。
This button means delete, and the graphic will be cleared when clicked.
2.2.2 Use various angles to observe the model in various ways
By default, the "rotate" inside the toolbar is the active state, which means that we can use the mouse to
rotate the model and view it at different angles. Press the left mouse button in the 3D window, do not let go of
the mouse, you can observe that 3D box will rotated with mouse’s moving.
If the mouse has a wheel, you can also scale the model at the same time. More, whether be rotated, or
scaled, the rotation of the model is centered on the center of the 3D box
Rotate
18
So that we can rotate + scale to a specific angle to observe the model. Figure, now like this, just a little better,
but still too small. Can we put the model a little more?
To re-enlarge the model, you need to use the toolbar of the second button, the translation function.
Select “translate”, and put mouse on the 3D box, press the mouse, do not let go, move up the mouse to drag
and drop. Then let the star in the center be aligned with the bottle. And then use the mouse wheel, zoom
model, you can see a magnified model.
Translate
19
And then adjust the toolbar to "rotate", change the model’s angle by dragging and dropping the mouse. It
can be found that the rotation center at this time has become the center of the translation. At this time, and
then by rotating, zooming the way to observe the model, has been much more convenient.
The Forth button’s function
Zoom
20
The 4th button is used the left mouse button to zoom. In fact, it is exactly be the same that when we use the wheel,
but to facilitate those who do not have a mouse wheel
The fifth button is used to return to the front of the model, zoom in and back to zero no matter where your mouse
is in
And then the bellow three buttons, is sued to reset the view to a specific location in fact. And the view menu
not only has three buttons, but also more choices.
Back to the initial position
21
Below the view menu, there are two items, "fit for print volume" and "suitable for the object", you can choose a few times back and
forth, you will find that previous troublesome operations can be made by using "fit the object". If you remember to use the shortcut
key F5, then it will be more convenient.
Back to the 3D window of the toolbar, the following is a parallel view button. When this button is pressed, the 3D window changes
from the default perspective projection state to the parallel projection state. Observe the model in this way, client will feeling the
model is too unreal. It is not far away, but still there are some benefits, such as easier to measure, compare the length of two lines.
These two views have a special role in engineering.
The ninth button is parallel, regardless of dragging to an angle that
is always parallel to the model.
Press this button, and then drag the 3D window inside the model, you can see the model is
moving on the X-Y plane. Unlike many 3D software, this moving, regardless of the position
of the observation, or the angle changes, will not change the object’s location on the Z
axis but just on the X-Y axis. Obviously, this is closely related to the actual limitations
in the 3D printing process. Regardless of the final model, it must also be printed on a print
plane with Z = 0.
22
2.3 Model adjustment
STL is a graphic original file and cannot be printed.
Save as STL
Paralle
Moving Object
23
Increase the model to print, followed by dual nozzle printing will be
used.
Increase the object
24
Select the number of copies, and then copy the object.
Automatically placed after adding model: Model automatically arranged.
Copy Object
25
When you click 2 or more graphics, then they’ll be automatically
sorted.
LetObject back to the center
These are all about the setting of objects
Object centering
Automatic layout
26
The sixth button is to scale the object
Sometimes the model is not loaded, too big or too small. At this time the customer needs to use the zoom function.
By default, the three axes of X, Y, and Z are locked, that is, the value entered in X, such as 1.2 times, at the same
time in three axis direction
If you use the mouse click on the lock icon, the lock is opened, you can adjust the scale
of the three axes were.
The seventh is the rotation of the object
Choose one of the three axes to enter how many degrees of the object be rotated.
(3 axes can be input at the same time).
27
The eighth is to cut the object even the 3D model‘s location, slope
and azimuth can be cut too.
The ninth is Mirror object (mirror object), it is very simple
to make the object of the opposite flip.
28
2.4slices and code formation
Load the 3D model and set it be sliced. This operation is a 3D model described with a triangular piece in fact,
which is translated into a set of instructions that can be executed by a 3D printer by a specific algorithm. This 3D
printer instruction translation algorithm is critical, it determines the shape of the 3D print out whether the shape is
fine, the speed is fast, plastic material is cost-effective or not and so on.
Understand it, we know this step is very important. Then switch to the code generator panel to observe.
Select CuraEngine, press the button, then there will come out such a window.
29
Here are the parameters, we can set the speed, quality, structure, something like these.
After setting up these parameters, then click and try to slice it.
Click to start the slice and enter the preview
30
Once the preview is complete, we can save it as a G-Code file The principle of saving
G code must be a letter or a symbol.
After connecting the Printer USB cable with computer, the computer will automatically pop-up motherboard driver
installation program.
2.5 running and connecting
31
After installation, you can find the corresponding serial port in Windows "Device Manager":
Insert the USB into the computer, and then select the corresponding COM port and baud rate
“115200” in Printer Settings
After setting, please click “Apply”,like the picture shows
And then click the button in the top left corner.
32
3. Test and run software
3.1 Operation
Printer can start working after it is connected correctly
Printing will be started after you click ”start task”. If there was nothing happens on printer in the first couple of
minutes, it is because hotbed and extruder are heating. You can check temperature on status bar.
Except the status bar, the display of the recording window is also very important, which contains all the computer
and printer information between the contacts. The information is rolling very quickly, you can use this information
to analyze the problem when it occurs.
If the above information is not enough, you can switch to the "Temperature Curve" tab next to the "3D Window"
tab. This window contains very detailed information about temperature control.
33
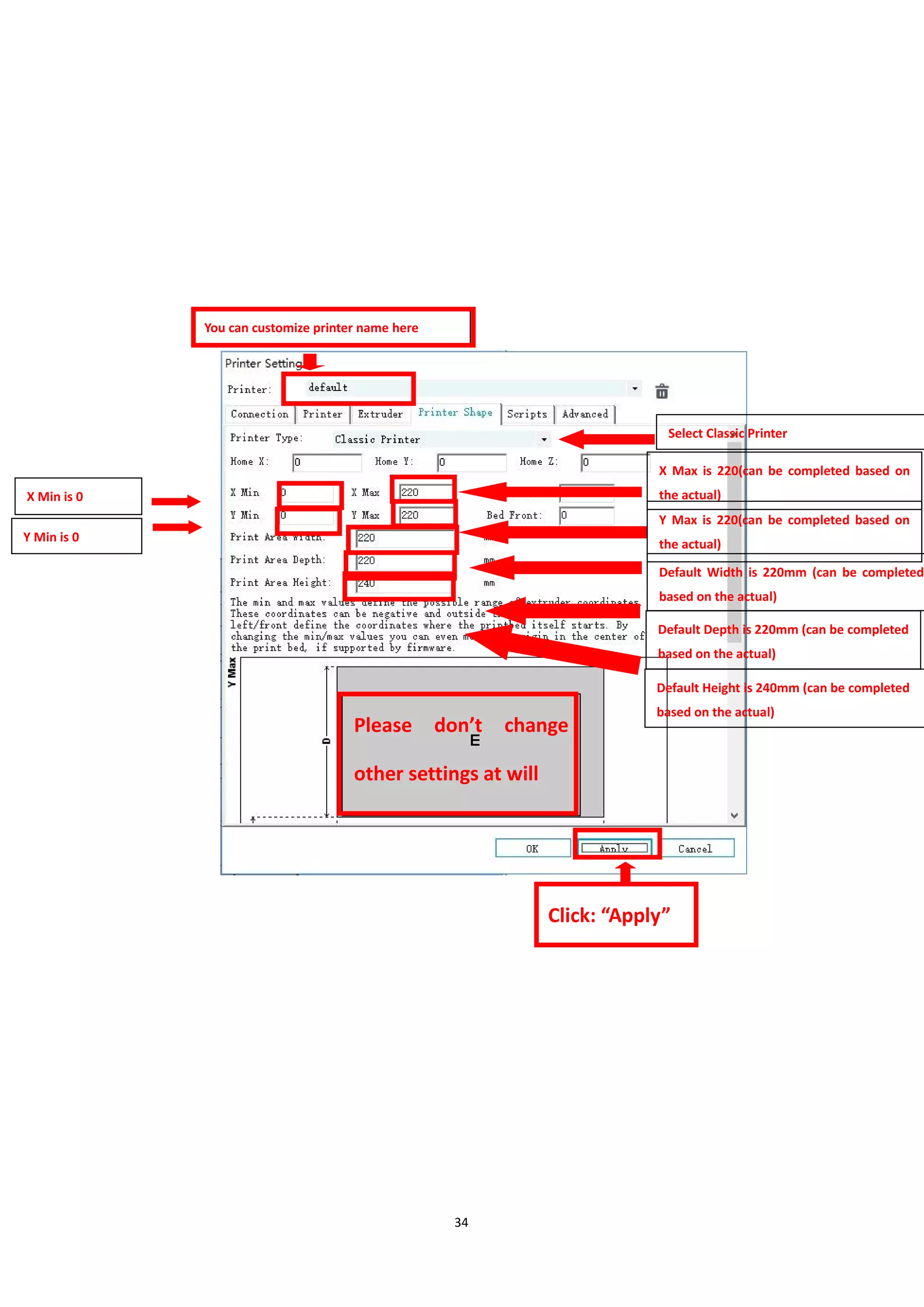
4. Double extrusion head setting
4.1 Extruder Settings and Attribute Settings
Press Printer Settings
Please set the above parameters
34
Please don’t change
other settings at will
Click: “Apply”
You can customize printer name here
X Max is 220(can be completed based on
the actual)
Y Max is 220(can be completed based on
the actual)
Default Width is 220mm (can be completed
based on the actual)
Default Depth is 220mm (can be completed
based on the actual)
写
Default Height is 240mm (can be completed
based on the actual)
Y Min is 0
X Min is 0
Select Classic Printer
35
4.2 Slicer Settings
Click “Configuration”
Read the file
Configuration for dual extruders
36
4.3 Extruder Settings
Click “Printer Setting” and choose Number of Extruder“2”
Click ok
Set Number of Extruder
Change color of Extruder
Click to set
37
4.4Set Printing File of Dual Extruder
Draw the model
When use repetier-host to slice, please set dual extruder firstly
Import 2 models
Set them into different group
38
It became different colors like the picture shows.
Set as some object.
Slice finished
39
D. Printing Operation
1. Interface introduction
Interactive interface before printing
40
Main(主界
面)
Prepare
Move axis
Move X
Move 10mm
Move 1mm
Move 0.1mm
Move Y
Move 10mm
Move 1mm
Move 0.1mm
Move Z
Move 10mm
Move 1mm
Move 0.1mm
Extruder1
Move 10mm
Move 1mm
Move 0.1mm
Extruder2
Move 10mm
Move 1mm
Move 0.1mm
Auto home
Set home
offsets
Disable
steppers
cooldown Preheat PLA
Preheat PLA
Bed E1
Preheat PLA
E1
Preheat PLA
Bed E2
Preheat PLA
E2
Preheat PLA
All
Preheat PLA
Preheat ABS
Preheat ABS
Bed E1
Preheat
ABS E1
Preheat
ABS Bed E2
Preheat ABS
E2
Preheat
ABS All
Preheat
ABS Bed
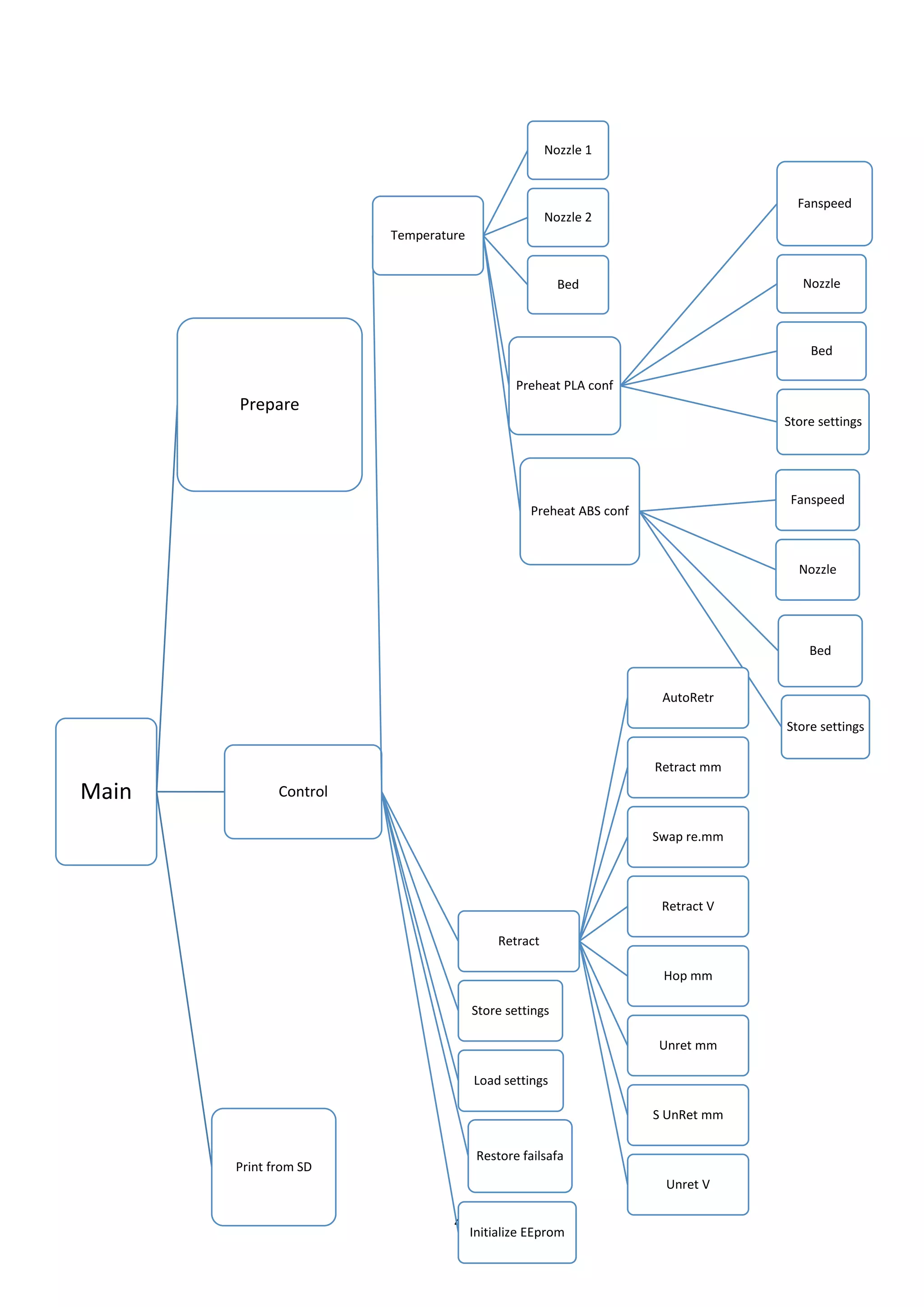
Control Print from SD
41
Main
Prepare
Control
Temperature
Nozzle 1
Nozzle 2
Bed
Preheat PLA conf
Fanspeed
Nozzle
Bed
Store settings
Preheat ABS conf
Fanspeed
Nozzle
Bed
Store settings
Retract
AutoRetr
Retract mm
Swap re.mm
Retract V
Hop mm
Unret mm
S UnRet mm
Unret V
Store settings
Load settings
Restore failsafa
Initialize EEprom
Print from SD
42
Interactive interface when printing
Main
Tune
Speed
Nozzle 1
Nozzle 2
Bed
FanSpeed
Flow 1
Flow 2
Contyol Stop print Pau se print
43
Press button
to enter menu
Press botton
to enter menu
to enter
menu
Adjust printing speed
Extruder1 Temperature
Hotbed temperature
Printing status
Printing time
Rotation means
turning left and
right. Press means
confirmation
RESET
Extruder2 Temperature
Z axis height
Buzzer
Printing progress
44
1.1Printing operation
Press botton to enter menu The interface of menu(go up and down by
rotating)
When pointing to there,press button to enter interface to choose what you need
Start printing by press button
Return to main menu
Operation before printing
Control
Printing from SD
Return last interface
Controlling axis
轴
Return 0
Restore factory settings
Disable steppers
Preheat PLA
Preheat ABS
45
1.2 Machine make zero and each axis moving
Be noted:all action are controlled by button,anticlockwise is down,clockwise is up
For example,like the operation of “X Pos. Fast” the same as
other operation
For example,like the operation of “X Pos. Fast” the same as
other
Move the X axis by relation
Move 10mm: relating one round means moving 10MM
Move 1mm: relating one round means moving 1MM
Return to last menu
X axis moving
E1axis moving
Z axis moving
E2 axis moving
Y axis moving
46
1.3 Preheat Settings
1.4 Print interface operation
This is example of the operation of “PLA menu” the same as other ABS
Return to last
menu
Preheat PLA extruder1
Return to last interface
Extruder1motor speed
Extruder2motor speed
47
The menu is system Settings, please do not change
Control temperature
Control pumpback
Adjust PLA setting
Automatic pumpback
Pumpback distance
Switch to pumpback
Pumpback speed
Enhance extruder height
Pumpback recover length
Switch to extruder recover
length
Pumpback speed
Adjust fan speed
Adjust hotbed temperature
48
2.Filament Installation
2.1 Preheat MODE SETTING
Attention: Please choose “Preheat ABS” If you want to print with
ABS
Attention: Before filament installation, you need to preheat the printer. Use PLA as reference
as below:
所。
Press “Prepare ” → “Prepare PLA”→ “Prepare PLA ALL”
The printer begins to preheat (You can back to main interface to check)
49
2.2 Filament Installation
Attention:Put filament into printer only when extruder temp
reaches 190 ℃(Use PLA as example)
Confirm Extruder Temp has reached(190℃) 1 roll PLA Stroke the filament head straight
Press extruder screw. Meanwhile, hold the white wind mouth Meanwhile, stick filament into the extruder
quickly until filament goes out from the nozzle Filament installation succeed.
Attention: For A8-M printer we use 1.75mm filament
Specification Type
Recommended
printing Temp
Attention: confirm the specification &
type of filaments
50
Attention:
keep the head of filaments straight,
press button to the menu,
E axis related until there is silk outflow from the brass nozzle.
Attention: high temperature!
!
If the shape of output filament is average, means
installation is good.
Press extruder screw, hold on wind mouth. Stick
filament in quickly until filament goes out from
extruder.
Filament installation
succeed
Press down
Hold up
51
2.3 Pull out filament
When Change filament/Long-term not in use of printer, you need to
pull out filament.
Precautions:
1. Do not stick down for long length in order to avoid failure of pulling
out. Replace filament timely.
2. Please confirm you have preheated the extruder to 190℃, or it will
cause irreparable damage.
Use PLA as example:
Please preheat extruder to 190℃;
1. Choose “Prepare” to confirm (Press Rotary
bottom)
2. Choose “Move axis” to confirm (Press
Rotary knob bottom)
3. The current selection is “Extruded 1”. If
Replace filament from Extruder 2, you
need to select the Extruder 2.
4. “Move 1 mm” (turn left to pull in filament,
turn right to pull out filament), the
extruder begins to rotate
52
3. Platform Adjustment
1. Choose “Prepare”→ “Auto home”, printer will move to switch until it stops.
2. Turn off stepper motor, based on step 1, enter “Prepare” → “Disable steppers”
3. Please manually move nozzle to platform and check the gap between nozzle and
platform.
53
1
.
4
.
2
.
3
.
The gap between nozzle and hotbed
4. When the gap is more than 2mm, you need to adjust the height of Z limited switch.
Example: When the gap is 12mm, you need to adjust limited switch down by 10mm. The
rest 2mm can adjust by spring on the hotbed.
Adjust screw
Adjust spring
Butterfly nut
After adjustment of Z limited switch, you need to reset printer and turn off stepper moter,
move extruder to the center. You can check the gap better with these conditions.
Gap should be
5. Adjust the gap to about 0.2mm to satisfy printing needs. Move extruder to a corner of
platform; adjust the springs one by one. Use 1 or 2 A4 paper to test if they can go through
the gap with some resistance.
After adjustment of springs, reset printer and close stepper motor to test. Use A4 paper to
test. Use A4 paper to test the gap.
Tips:When you are familiar with the printer with time going by, we can adjust while it’s
printing. It’s because the printing speed is slow at the beginning so that there’s enough
time for adjustment. Meanwhile, the printing effect will be better.
54
4.Printing Pause
C. Introduction of Pause print, Stop print and Continue Print:
Only when the printer is printing can we use Pause print, Stop print or Continue Print:
D. Print Model
E. Judgment of the gap between nozzle and platform.
a. Too big gap: The printed model is uneven, curled with gap. It means the gap is too big for filament to reach the platform,
making the printing effect so bad.
2
1
3
The printer will start printing automatically
when the extruder & hotbed reaches
estimated temp after you choose print model.
Attention: If the print bottom fails to stick to
platform tight, you can adjust the platform to
make it tight during printing.
55
b. Too close gap: The printed model edge has irregular projections. It means the gap is too close to print normally.
Sometimes it even cannot output filament.
c. Appropriate distance: Printed model flat with no gap, no glitches. It means the distance is appropriate to print.
Wait to print complete after gap adjustment.
56
E. FAQ and Solution
1. Z Axis Adjustment
During installation, we need to test moving parts:
57
1. Preparation: Before Z axis moving adjustment, please confirm the height of both Z axis
screw support is the same. (Keep the same height of two white parts)
Use right Z axis for reference as shown above.
Reasons for Z axis’s not smooth movement:
1. The height of both Z axis screw support is apparently different.
2. Large deviation of leading rod and motor rod’s concentricity.
3. X belt is too tight.
4.
Example: The height should be 100mm, if the height is not the same, twist both flexible bearings to adjust.
58
2. Adjust concentricity
Z axis left screw support Z axis right screw support
Z motor & Flexible bearing Z motor screw locking sequence
3. Nozzle blocking
1. Click to adjust Z axis to move (Position→ Z pos. Fast → +/-). If it cannot move smoothly, you need to adjust the
unsmooth side’s screw support. Try to keep them at the same height.
2. We can also tight/loose the Z motor screw according to requirements. This is to correct the deviation in the first time
installation. Please take steps as follow to lock screws.
Tips: We have removed fan to show obviously. Please consider movement according to actual requirement.
59
A. Only a little filament left in the nozzle and difficult to take out:
Leave filament
out of spout
Select preheat (take PLA as an example). Then operate after the target temperature
reached.
Choose Preheat (PLA as
example) and wait temp to rise.
Operation
Extruder screw
Extruder briquetting
60
B. Filament full filled in spout
Leave filament in the spout
Allen wrench
Use the minimum Allen wrench or some filament(1.75mm),
press aligned with the remnant filament until filament comes
out through nozzle.
61
4. FAQ and Solution
No. Symptom Reason Method
1
Print model
dislocation
Synchronous
wheel/belt loose.
Tighten set screws or
fasten belt
2
Glitch with the print
model
Too high temp or
slicing problem.
Extruder temp is too
high and retracting
speed & distance is
too small
3 Foamy print model
Low temp or not
smooth filament
entering.
Rise extruder temp or
check if brass nut and
bearing is good.
Replace a nozzle if
methods above can’t
solve the problem.
4
Printer model is
warped
Hotbed level isn’t
well adjusted.
Adjust hotbed
5
Unavailable Gcode
transformation
Wrong
setting/wrong save
path
Choose right
machine type and
change the right path
6
Software
installation failed
Different OS Reset OS
7 Unusual temp Broken temp sensor Change a new one
62
F. Maintenance
3D printer can run as long as tens of hours continuously or even longer. As for these
parts which keep on working for a long time, specially for the parts in constant motion, they
need making maintenance accordingly. The instructions on how to maintain the 3D printer
are as follows:
1. The polished rod maintenance at X, Y, and Z axis: when your machine works with
noise and vibrates greatly, you need to clean the polished rod, and add the lubricating oil in
an effort to reduce the frictions by cleaning the slide bar , and reduce the friction between
the linear bearing and the slide bar. Take a piece of clean cloth, drop some lubricant and let
it slide back and forth on the slide bar, these acts of maintenance are fine and necessary.
2. The extrusion mechanism is difficult to be pulled out after the consumptive
materials melt in a high temperature and then cool down, you can use a small iron wire to
poke the outlet. Of course, we suggest you try your best to empty the residual printing
materials from the extrusion head. This is also the basic maintenance on 3D printer.
3. The tightness of the belt:
The tension of the belt should be appropriate, otherwise it will affect the operational life
span of the belt. If the belt is too tight, the radial forces from the axis of motor and the
pulley will be much excessive, and can shorten the life length of the belt. After the belt is
installed, you can judge the belt tightness by rotating the pulley. When the belt is pulled, if
it sounds loud, that means it is too tight.
If the belt is too loose, it can be off teeth and give rise to the transmission error which
affects the print effect. To judge if the test belt is too loose or not, you can rotate the
synchronizing wheel of motor to the positive and negative directions respectively. If the
63
distance of the front and back that the extrusion mechanism moves is unequal, that means
it is loose; you can also press the middle part of the belt with hand, if you press the belt
lightly and find the arc is big that means the belt is loose; another test method is, to
download the cylindrical data, if it is flat at some side, that means the corresponding belt of
that side is too loose.
G. Service Policy
1. This product executes the concerned regulations in the "Product Warranty Card”.
2. If the product failure occurs, no unauthorized reparations be made, please contact the
After-sale Service Center or the supplier at once.

A8-M Operation instruction-1.0.pdf

  • 2.
    1 CONTENTS INTRODUCTION.................................................................................................... 2 A. SAFETYPRECAUTIONS ..................................................................................... 3 B. PRODUCT DETAILS ........................................................................................... 4 1.SPECIFICATIONS .................................................................................................. 5 2.MACHINE PARTS NAME ........................................................................................ 5 3.PARTS LIST......................................................................................................... 6 C. REPETIER-HOST SOFTWARE..............................................................................7 1.REPETIER-HOST14.07 SOFTWARE INSTALLATION ....................................................................9 2.USE REPETIER-HOST SOFTWARE,SINGLE HEAD PRINT ...............................................................15 3.TEST AND RUN SOFTWARE ..................................................................................22 4.DOUBLE EXTRUSION HEAD SETTING......................................................................33 D.PRINTING OPERATION .........................................................................................39 1.INTERFACE INTRODUCTION.....................................................................................................41 1.1 PRINTING OPERATION.....................................................................................41 1.2 MACHINE ZERO AND AXIS MOVEMENT ..........................................................45 1.3 PREHEAT SETTING ........................................................................................... 47 1.4 Print interface operation.................................................................................48 2. FILAMENT INSTALLATION ......................................................................................................48 2.1 PREHEAT MODE SETTING ................................................................................49 2.2 Filament Installation........................................................................................51 2.3 Pull out filament.............................................................................................. 52
  • 3.
    2 3. PLATFORM ADJUSTMENT......................................................................................................56 4.PRINTING PAUSE.................................................................................................................57 E. FAQ AND SOLUTION ............................................................................................58 1. Z AXIS ADJUSTMENT............................................................................................................59 2.NOZZLE BLOCKED...............................................................................................................60 3.FAQ AND SOLUTION............................................................................................................61 F.MAINTENANCE.......................................................................................................62 G.SERVICE POLICY....................................................................................................63 INTRODUCTION A8-M 3D printer uses FDM (Fused deposition modeling) technology. It can print CAD 3D printer model to physical object. A8-M Main Features: Acrylic frame, 【Simple】 【Beautiful】 【Practical】 . 【X】 【Y】 【Z】 axis uses linear bearing, belt and threaded rod drive structure which ensure the print object quality stable , surface fine and vibrations small. Special Note: 1. All statement included in this Instructions have been checked carefully, if any typographical errors or misunderstanding, we have the final interpretation. 2. No notification if any update.
  • 4.
    3 A.SAFETY PRECAUTIONS To avoidany hurt to you and others during the use of the machine, be sure to note the following! Danger! During machine working, the maximum temperature of nozzle can be 260 ℃ while hotbed can be 100 ℃. For your safety, do not touch the nozzle, hotbed and models during printing or cooling down. During machine working, don’t put your hand into the machine to avoid any injury. Power works at 110V/220V 50HZ AC and three-pin socket must be grounded. Does not use other power supply; otherwise it may cause components damage, fire or electric shock etc. And we take no responsibility for this. Warning ! We suggest wearing protective goggles when removing auxiliary support materials. Some filaments will emit slight irritant gases, so we suggest using 3D printer in a ventilated environment. Note: ABS filament will release a bit toxic gases when melting.
  • 5.
    4 B.Product Details 1. Specifications table一 Model: A8-M Nozzle diameter: standard 0.4mm Layer thickness: 0.1-0.3mm Machine size: 530mm*435mm*430mm Printing speed: 10-120mm/s Machine weight: 9kg X Y axis position accuracy: 0.012mm Packing size: 530mm*310mm*280mm Z axis position accuracy: 0.004mm Gross weight: 10kg Printing material: PLA,ABS Build size: 220mm*220mm*240mm Recommended material: PLA LCD screen: LCD2004 Material diameter:1.75mm Offline printing: yes Software language:Chinese, English Support file formats:STL、G-Code、OBJ Model support function: optional System:windows(Linux、MAC) Slice Software: Repetier-Host Environmental requirements:10-30℃,humidity 20-50%
  • 6.
  • 7.
  • 8.
  • 9.
  • 10.
    9 C. REPETIER-HOST Software 1.REPETIER-HOST14.07 Software Installation Where can I find the software? 1) TF card with shipment; 2) download from Internet; 1.1 TF card file location (1)Insert TF card and open the file 图四 图五 Illustration 6 Click this file to install
  • 11.
    10 (2) Download fromInternet Official Website:http://www.repetier.com choose the corresponding software to download.
  • 12.
  • 13.
  • 14.
    13 Click next Create adesktop icon or not Click next
  • 15.
    14 Launch Repetier-Host ornot Finished When Repetier-Host is launched immediately, the update will be reminded. It is recommended to update to version 2.01
  • 16.
    15 Now you havefinished the installation. Then enter Repetier-Host. 2. Use REPETIER-HOST Software, single head print For the double extruder, you can first try using single extruder printing. When you master the print technology and get a good print quality, you can try double extruder printing. First we introduce how to print a simple vase with single extruder. 2.1 Load, display and delete models. Please select your language shown
  • 17.
    16 Now the modelbe loaded Please note that in the 3D model window, there is difference from the general modeling software for it has a black box on its auxiliary plane. This box represents the maximum range that your 3D printer can print. Click Load( picture)
  • 18.
    17 。 This button meansdelete, and the graphic will be cleared when clicked. 2.2.2 Use various angles to observe the model in various ways By default, the "rotate" inside the toolbar is the active state, which means that we can use the mouse to rotate the model and view it at different angles. Press the left mouse button in the 3D window, do not let go of the mouse, you can observe that 3D box will rotated with mouse’s moving. If the mouse has a wheel, you can also scale the model at the same time. More, whether be rotated, or scaled, the rotation of the model is centered on the center of the 3D box Rotate
  • 19.
    18 So that wecan rotate + scale to a specific angle to observe the model. Figure, now like this, just a little better, but still too small. Can we put the model a little more? To re-enlarge the model, you need to use the toolbar of the second button, the translation function. Select “translate”, and put mouse on the 3D box, press the mouse, do not let go, move up the mouse to drag and drop. Then let the star in the center be aligned with the bottle. And then use the mouse wheel, zoom model, you can see a magnified model. Translate
  • 20.
    19 And then adjustthe toolbar to "rotate", change the model’s angle by dragging and dropping the mouse. It can be found that the rotation center at this time has become the center of the translation. At this time, and then by rotating, zooming the way to observe the model, has been much more convenient. The Forth button’s function Zoom
  • 21.
    20 The 4th buttonis used the left mouse button to zoom. In fact, it is exactly be the same that when we use the wheel, but to facilitate those who do not have a mouse wheel The fifth button is used to return to the front of the model, zoom in and back to zero no matter where your mouse is in And then the bellow three buttons, is sued to reset the view to a specific location in fact. And the view menu not only has three buttons, but also more choices. Back to the initial position
  • 22.
    21 Below the viewmenu, there are two items, "fit for print volume" and "suitable for the object", you can choose a few times back and forth, you will find that previous troublesome operations can be made by using "fit the object". If you remember to use the shortcut key F5, then it will be more convenient. Back to the 3D window of the toolbar, the following is a parallel view button. When this button is pressed, the 3D window changes from the default perspective projection state to the parallel projection state. Observe the model in this way, client will feeling the model is too unreal. It is not far away, but still there are some benefits, such as easier to measure, compare the length of two lines. These two views have a special role in engineering. The ninth button is parallel, regardless of dragging to an angle that is always parallel to the model. Press this button, and then drag the 3D window inside the model, you can see the model is moving on the X-Y plane. Unlike many 3D software, this moving, regardless of the position of the observation, or the angle changes, will not change the object’s location on the Z axis but just on the X-Y axis. Obviously, this is closely related to the actual limitations in the 3D printing process. Regardless of the final model, it must also be printed on a print plane with Z = 0.
  • 23.
    22 2.3 Model adjustment STLis a graphic original file and cannot be printed. Save as STL Paralle Moving Object
  • 24.
    23 Increase the modelto print, followed by dual nozzle printing will be used. Increase the object
  • 25.
    24 Select the numberof copies, and then copy the object. Automatically placed after adding model: Model automatically arranged. Copy Object
  • 26.
    25 When you click2 or more graphics, then they’ll be automatically sorted. LetObject back to the center These are all about the setting of objects Object centering Automatic layout
  • 27.
    26 The sixth buttonis to scale the object Sometimes the model is not loaded, too big or too small. At this time the customer needs to use the zoom function. By default, the three axes of X, Y, and Z are locked, that is, the value entered in X, such as 1.2 times, at the same time in three axis direction If you use the mouse click on the lock icon, the lock is opened, you can adjust the scale of the three axes were. The seventh is the rotation of the object Choose one of the three axes to enter how many degrees of the object be rotated. (3 axes can be input at the same time).
  • 28.
    27 The eighth isto cut the object even the 3D model‘s location, slope and azimuth can be cut too. The ninth is Mirror object (mirror object), it is very simple to make the object of the opposite flip.
  • 29.
    28 2.4slices and codeformation Load the 3D model and set it be sliced. This operation is a 3D model described with a triangular piece in fact, which is translated into a set of instructions that can be executed by a 3D printer by a specific algorithm. This 3D printer instruction translation algorithm is critical, it determines the shape of the 3D print out whether the shape is fine, the speed is fast, plastic material is cost-effective or not and so on. Understand it, we know this step is very important. Then switch to the code generator panel to observe. Select CuraEngine, press the button, then there will come out such a window.
  • 30.
    29 Here are theparameters, we can set the speed, quality, structure, something like these. After setting up these parameters, then click and try to slice it. Click to start the slice and enter the preview
  • 31.
    30 Once the previewis complete, we can save it as a G-Code file The principle of saving G code must be a letter or a symbol. After connecting the Printer USB cable with computer, the computer will automatically pop-up motherboard driver installation program. 2.5 running and connecting
  • 32.
    31 After installation, youcan find the corresponding serial port in Windows "Device Manager": Insert the USB into the computer, and then select the corresponding COM port and baud rate “115200” in Printer Settings After setting, please click “Apply”,like the picture shows And then click the button in the top left corner.
  • 33.
    32 3. Test andrun software 3.1 Operation Printer can start working after it is connected correctly Printing will be started after you click ”start task”. If there was nothing happens on printer in the first couple of minutes, it is because hotbed and extruder are heating. You can check temperature on status bar. Except the status bar, the display of the recording window is also very important, which contains all the computer and printer information between the contacts. The information is rolling very quickly, you can use this information to analyze the problem when it occurs. If the above information is not enough, you can switch to the "Temperature Curve" tab next to the "3D Window" tab. This window contains very detailed information about temperature control.
  • 34.
    33 4. Double extrusionhead setting 4.1 Extruder Settings and Attribute Settings Press Printer Settings Please set the above parameters
  • 35.
    34 Please don’t change othersettings at will Click: “Apply” You can customize printer name here X Max is 220(can be completed based on the actual) Y Max is 220(can be completed based on the actual) Default Width is 220mm (can be completed based on the actual) Default Depth is 220mm (can be completed based on the actual) 写 Default Height is 240mm (can be completed based on the actual) Y Min is 0 X Min is 0 Select Classic Printer
  • 36.
    35 4.2 Slicer Settings Click“Configuration” Read the file Configuration for dual extruders
  • 37.
    36 4.3 Extruder Settings Click“Printer Setting” and choose Number of Extruder“2” Click ok Set Number of Extruder Change color of Extruder Click to set
  • 38.
    37 4.4Set Printing Fileof Dual Extruder Draw the model When use repetier-host to slice, please set dual extruder firstly Import 2 models Set them into different group
  • 39.
    38 It became differentcolors like the picture shows. Set as some object. Slice finished
  • 40.
    39 D. Printing Operation 1.Interface introduction Interactive interface before printing
  • 41.
    40 Main(主界 面) Prepare Move axis Move X Move10mm Move 1mm Move 0.1mm Move Y Move 10mm Move 1mm Move 0.1mm Move Z Move 10mm Move 1mm Move 0.1mm Extruder1 Move 10mm Move 1mm Move 0.1mm Extruder2 Move 10mm Move 1mm Move 0.1mm Auto home Set home offsets Disable steppers cooldown Preheat PLA Preheat PLA Bed E1 Preheat PLA E1 Preheat PLA Bed E2 Preheat PLA E2 Preheat PLA All Preheat PLA Preheat ABS Preheat ABS Bed E1 Preheat ABS E1 Preheat ABS Bed E2 Preheat ABS E2 Preheat ABS All Preheat ABS Bed Control Print from SD
  • 42.
    41 Main Prepare Control Temperature Nozzle 1 Nozzle 2 Bed PreheatPLA conf Fanspeed Nozzle Bed Store settings Preheat ABS conf Fanspeed Nozzle Bed Store settings Retract AutoRetr Retract mm Swap re.mm Retract V Hop mm Unret mm S UnRet mm Unret V Store settings Load settings Restore failsafa Initialize EEprom Print from SD
  • 43.
    42 Interactive interface whenprinting Main Tune Speed Nozzle 1 Nozzle 2 Bed FanSpeed Flow 1 Flow 2 Contyol Stop print Pau se print
  • 44.
    43 Press button to entermenu Press botton to enter menu to enter menu Adjust printing speed Extruder1 Temperature Hotbed temperature Printing status Printing time Rotation means turning left and right. Press means confirmation RESET Extruder2 Temperature Z axis height Buzzer Printing progress
  • 45.
    44 1.1Printing operation Press bottonto enter menu The interface of menu(go up and down by rotating) When pointing to there,press button to enter interface to choose what you need Start printing by press button Return to main menu Operation before printing Control Printing from SD Return last interface Controlling axis 轴 Return 0 Restore factory settings Disable steppers Preheat PLA Preheat ABS
  • 46.
    45 1.2 Machine makezero and each axis moving Be noted:all action are controlled by button,anticlockwise is down,clockwise is up For example,like the operation of “X Pos. Fast” the same as other operation For example,like the operation of “X Pos. Fast” the same as other Move the X axis by relation Move 10mm: relating one round means moving 10MM Move 1mm: relating one round means moving 1MM Return to last menu X axis moving E1axis moving Z axis moving E2 axis moving Y axis moving
  • 47.
    46 1.3 Preheat Settings 1.4Print interface operation This is example of the operation of “PLA menu” the same as other ABS Return to last menu Preheat PLA extruder1 Return to last interface Extruder1motor speed Extruder2motor speed
  • 48.
    47 The menu issystem Settings, please do not change Control temperature Control pumpback Adjust PLA setting Automatic pumpback Pumpback distance Switch to pumpback Pumpback speed Enhance extruder height Pumpback recover length Switch to extruder recover length Pumpback speed Adjust fan speed Adjust hotbed temperature
  • 49.
    48 2.Filament Installation 2.1 PreheatMODE SETTING Attention: Please choose “Preheat ABS” If you want to print with ABS Attention: Before filament installation, you need to preheat the printer. Use PLA as reference as below: 所。 Press “Prepare ” → “Prepare PLA”→ “Prepare PLA ALL” The printer begins to preheat (You can back to main interface to check)
  • 50.
    49 2.2 Filament Installation Attention:Putfilament into printer only when extruder temp reaches 190 ℃(Use PLA as example) Confirm Extruder Temp has reached(190℃) 1 roll PLA Stroke the filament head straight Press extruder screw. Meanwhile, hold the white wind mouth Meanwhile, stick filament into the extruder quickly until filament goes out from the nozzle Filament installation succeed. Attention: For A8-M printer we use 1.75mm filament Specification Type Recommended printing Temp Attention: confirm the specification & type of filaments
  • 51.
    50 Attention: keep the headof filaments straight, press button to the menu, E axis related until there is silk outflow from the brass nozzle. Attention: high temperature! ! If the shape of output filament is average, means installation is good. Press extruder screw, hold on wind mouth. Stick filament in quickly until filament goes out from extruder. Filament installation succeed Press down Hold up
  • 52.
    51 2.3 Pull outfilament When Change filament/Long-term not in use of printer, you need to pull out filament. Precautions: 1. Do not stick down for long length in order to avoid failure of pulling out. Replace filament timely. 2. Please confirm you have preheated the extruder to 190℃, or it will cause irreparable damage. Use PLA as example: Please preheat extruder to 190℃; 1. Choose “Prepare” to confirm (Press Rotary bottom) 2. Choose “Move axis” to confirm (Press Rotary knob bottom) 3. The current selection is “Extruded 1”. If Replace filament from Extruder 2, you need to select the Extruder 2. 4. “Move 1 mm” (turn left to pull in filament, turn right to pull out filament), the extruder begins to rotate
  • 53.
    52 3. Platform Adjustment 1.Choose “Prepare”→ “Auto home”, printer will move to switch until it stops. 2. Turn off stepper motor, based on step 1, enter “Prepare” → “Disable steppers” 3. Please manually move nozzle to platform and check the gap between nozzle and platform.
  • 54.
    53 1 . 4 . 2 . 3 . The gap betweennozzle and hotbed 4. When the gap is more than 2mm, you need to adjust the height of Z limited switch. Example: When the gap is 12mm, you need to adjust limited switch down by 10mm. The rest 2mm can adjust by spring on the hotbed. Adjust screw Adjust spring Butterfly nut After adjustment of Z limited switch, you need to reset printer and turn off stepper moter, move extruder to the center. You can check the gap better with these conditions. Gap should be 5. Adjust the gap to about 0.2mm to satisfy printing needs. Move extruder to a corner of platform; adjust the springs one by one. Use 1 or 2 A4 paper to test if they can go through the gap with some resistance. After adjustment of springs, reset printer and close stepper motor to test. Use A4 paper to test. Use A4 paper to test the gap. Tips:When you are familiar with the printer with time going by, we can adjust while it’s printing. It’s because the printing speed is slow at the beginning so that there’s enough time for adjustment. Meanwhile, the printing effect will be better.
  • 55.
    54 4.Printing Pause C. Introductionof Pause print, Stop print and Continue Print: Only when the printer is printing can we use Pause print, Stop print or Continue Print: D. Print Model E. Judgment of the gap between nozzle and platform. a. Too big gap: The printed model is uneven, curled with gap. It means the gap is too big for filament to reach the platform, making the printing effect so bad. 2 1 3 The printer will start printing automatically when the extruder & hotbed reaches estimated temp after you choose print model. Attention: If the print bottom fails to stick to platform tight, you can adjust the platform to make it tight during printing.
  • 56.
    55 b. Too closegap: The printed model edge has irregular projections. It means the gap is too close to print normally. Sometimes it even cannot output filament. c. Appropriate distance: Printed model flat with no gap, no glitches. It means the distance is appropriate to print. Wait to print complete after gap adjustment.
  • 57.
    56 E. FAQ andSolution 1. Z Axis Adjustment During installation, we need to test moving parts:
  • 58.
    57 1. Preparation: BeforeZ axis moving adjustment, please confirm the height of both Z axis screw support is the same. (Keep the same height of two white parts) Use right Z axis for reference as shown above. Reasons for Z axis’s not smooth movement: 1. The height of both Z axis screw support is apparently different. 2. Large deviation of leading rod and motor rod’s concentricity. 3. X belt is too tight. 4. Example: The height should be 100mm, if the height is not the same, twist both flexible bearings to adjust.
  • 59.
    58 2. Adjust concentricity Zaxis left screw support Z axis right screw support Z motor & Flexible bearing Z motor screw locking sequence 3. Nozzle blocking 1. Click to adjust Z axis to move (Position→ Z pos. Fast → +/-). If it cannot move smoothly, you need to adjust the unsmooth side’s screw support. Try to keep them at the same height. 2. We can also tight/loose the Z motor screw according to requirements. This is to correct the deviation in the first time installation. Please take steps as follow to lock screws. Tips: We have removed fan to show obviously. Please consider movement according to actual requirement.
  • 60.
    59 A. Only alittle filament left in the nozzle and difficult to take out: Leave filament out of spout Select preheat (take PLA as an example). Then operate after the target temperature reached. Choose Preheat (PLA as example) and wait temp to rise. Operation Extruder screw Extruder briquetting
  • 61.
    60 B. Filament fullfilled in spout Leave filament in the spout Allen wrench Use the minimum Allen wrench or some filament(1.75mm), press aligned with the remnant filament until filament comes out through nozzle.
  • 62.
    61 4. FAQ andSolution No. Symptom Reason Method 1 Print model dislocation Synchronous wheel/belt loose. Tighten set screws or fasten belt 2 Glitch with the print model Too high temp or slicing problem. Extruder temp is too high and retracting speed & distance is too small 3 Foamy print model Low temp or not smooth filament entering. Rise extruder temp or check if brass nut and bearing is good. Replace a nozzle if methods above can’t solve the problem. 4 Printer model is warped Hotbed level isn’t well adjusted. Adjust hotbed 5 Unavailable Gcode transformation Wrong setting/wrong save path Choose right machine type and change the right path 6 Software installation failed Different OS Reset OS 7 Unusual temp Broken temp sensor Change a new one
  • 63.
    62 F. Maintenance 3D printercan run as long as tens of hours continuously or even longer. As for these parts which keep on working for a long time, specially for the parts in constant motion, they need making maintenance accordingly. The instructions on how to maintain the 3D printer are as follows: 1. The polished rod maintenance at X, Y, and Z axis: when your machine works with noise and vibrates greatly, you need to clean the polished rod, and add the lubricating oil in an effort to reduce the frictions by cleaning the slide bar , and reduce the friction between the linear bearing and the slide bar. Take a piece of clean cloth, drop some lubricant and let it slide back and forth on the slide bar, these acts of maintenance are fine and necessary. 2. The extrusion mechanism is difficult to be pulled out after the consumptive materials melt in a high temperature and then cool down, you can use a small iron wire to poke the outlet. Of course, we suggest you try your best to empty the residual printing materials from the extrusion head. This is also the basic maintenance on 3D printer. 3. The tightness of the belt: The tension of the belt should be appropriate, otherwise it will affect the operational life span of the belt. If the belt is too tight, the radial forces from the axis of motor and the pulley will be much excessive, and can shorten the life length of the belt. After the belt is installed, you can judge the belt tightness by rotating the pulley. When the belt is pulled, if it sounds loud, that means it is too tight. If the belt is too loose, it can be off teeth and give rise to the transmission error which affects the print effect. To judge if the test belt is too loose or not, you can rotate the synchronizing wheel of motor to the positive and negative directions respectively. If the
  • 64.
    63 distance of thefront and back that the extrusion mechanism moves is unequal, that means it is loose; you can also press the middle part of the belt with hand, if you press the belt lightly and find the arc is big that means the belt is loose; another test method is, to download the cylindrical data, if it is flat at some side, that means the corresponding belt of that side is too loose. G. Service Policy 1. This product executes the concerned regulations in the "Product Warranty Card”. 2. If the product failure occurs, no unauthorized reparations be made, please contact the After-sale Service Center or the supplier at once.