A STUDY ON CAREER MANAGEMENT SYSTEM
With Reference To
PERAL BOTTILING PVT LTD, VISHAKHAPATNAM
A Project Report Submitted To J.N.T.U, KAKINADA in Partial Fulfillment of the
Requirements for Award of the Degree Of
MASTER OF BUSINESS ADMINISTRATION
Submitted by
V.SANTOSHI DEEPTI
Regd No: 09PM1E0057
Under the esteemed guidance of
Mr. SAUMENDRA DAS
LL.M., M.B.A. (Ph.D)
Asst. professor
DEPARTMENT OF MANAGEMENT STUDIES
AITAM SCHOOL OF COMPUTER SCIENCE AND MANAGEMENT
(Approved by AICTE, New & Affiliated to JNTU, Kakinada)
K.KOTTURU, TEKKALI-532201
(2009-2011)
AITAM SCHOOL OF COMPUTER SCIENCE AND MANAGEMENT
(Approved by AICTE, New & Affiliated to JNTU, Kakinada)
K. Kotturu, Tekkali-532201
(2009-2011)
CERTIFICATE
This is to certify that the project entitled “A Study On CAREER MANAGEMENT
SYSTEM” with reference to “PEARL BOTTILING PVT LTD, VISHAKHAPATNAM” is
submitted by Miss. SANTOSHI DEEPTI.V, bearing Regd.No-09PM1E0057 is a partial
fulfillment of the requirement for the award of the degree of MBA, in AITAM SCHOOL OF
COMPUTER SCIENCE AND MANAGEMENT affiliated to Jawaharlal Nehru Technology
University is a record of confide work carried out by her under my guidance and
supervision.
The results embodied in this project work have not been submitted to any other
university or institute for the award of any degree or diploma.
Prof (Dr) D.Vishnumurthy Saumendra Das
PRINCIPAL PROJECT SUPERVISOR
ACKNOWLEDGEMENT
I hereby take this opportunity to express my sincere gratitude to, Dr.V.Nageswar
Rao, Director of ASCAM, Tekkali for giving me this opportunity to do this project.
It is profound sense of report that I wish to take this opportunity to reveal my
overwhelming gratitude to Dr.VISHNU MURTHY, Principal of ASCAM, for his guidance,
support, suggestions in this study.
I thank my project guide, Mr.Saumendra Das, Assistant Professor,
Department of Management studies, for providing me his valuable guidance, support
and suggestions in completion of this project.
I also thank my company guides to, Manager in HR and Training and Mrs.K.Satya
Guide and also I extend my thanks to MR.K.Sitaram, personal assistant (HR) for his
guidance and valuable suggestions in completing my project work.
I take it as privilege to extend my sincere thanks to all staff especially to those of
human resources department for their sincere cooperation and help without which this
would not have been completed.
(V.Santoshi Deepti)
DECLARATION
I hereby declare that this project report entitled ASTUDY ON CAREER
MANAGEMENT SYSTEM WITH REFERENCE TO PEARL BOTTLING PVT. LTD,
VISAKHAPATNAM”, ANDHRA PRADESH’’ is a bonafied work done by me and
submitted to DEPARTMENT OF M.B.A, AITAM SCHOOL OF COMPUTER SCIENCE &
MANAGEMENT, in partial fulfillment for the award of the degree of Master of Business
Administration is of my own and it is not submitted to any other university or has been
published any time before.
Place: TEKKALI (V.Santoshi Deepti)
Date:
CONTENTS
1. CHAPTER-1: INTRODUCTION PAGE NO
1.1 Introduction
1.2 Need for the study
1.3 Objectives of the study
1.4 Methodology
1.5 Limitations
2. CHAPTER-2: INDUSTRY PROFILE AND COMPANY PROFILE
2.1 Genesis and Growth
2.2 Organizational Structure
2.3 Financial Department
2.4 H R Department
2.5 Operations Department
2.6 Marketing department
2.7 Sales Department
2.8 Others
3. CHAPTER-3: CAREER MANAGEMENT SYSTEM
3.1 Theoretical Framework
4. CHAPTER-4: DATA ANALYSIS & INTERPRETATION
5. CHAPTER-5: SUMMARY & SUGGESTION
5.1 Summary
5.2 Findings
5.3 Suggestions
ANNEXURE: QUESTIONNARE
BIBILOGRAPHY
CHAPTER – 1
Introduction
1.1 Introduction of the Study:
Career is a lifelong assignment, which enables individual to earn money or to
satisfy himself. It is a way of life for a person. A career imposes a number of
responsibilities and duties on an individual. Different careers have different requirements
for example human skills, location, climate, etc. “A career may be thought of as a long-
term project for an individual life. One’s career may be “in” business, law, teaching,
entertainment, professional philanthropy, or something else” (Care, 1984).
According to Care (1984) career is a way of life one lives. Maanen (1977) give
definition of career as a series of related experiences that makes an individual’s life. Olson
and prince (1979) suggest career as a series of steps upward in the organization and see
career as a life time commitment to a specific field or organization.
Career is a term defined by the Oxford English Dictionary: "Course or progress
through life (or a distinct portion of life)" Nosow and Form (1962) provides the following
definitions:
"Sociologically the career refers to any pattern of occupational change (vertical and/or
Horizontal) of any occupational group” (Nosow and Form, 1962).
Consistent with this concept of career, Hall’s (2002) define career as different
attitudes and behaviors that linked with individuals and their work-related experiences and
actions over the life period. Here, career is a work related experience over a person’s life
indicates a long-time action rather than immediate performance and satisfaction.
Sims (1983) says: “To match the job and person, a commensurate frame work for
assessing job demands and personal characteristics is needed.”
Schein (1978) relates career to the career “anchors” an inner feeling of motivation
or a power of inspiration for an individual. He has mentioned that there are a number of
stages in the career cycle including growth, fantasy and exploration. An individual can
reach a realistic career choice by performing a number of jobs and by utilizing his abilities,
interests, thoughts, feelings and skills. “Other perceived important career anchors for
success include organizational stability, identity, geographic security and services”.
Career choice is a name of process that starts during early age. In an age when
students start thinking about making some career choice and continues till the time when
the individual is employed in any organization. Career choice is also influenced by health
and physical performance of an individual. Personality of a person also play an important
role when we talk about or it comes to selecting the right job for an individual. It's become
necessary for all persons to find appropriate careers today not merely for financial
reasons, but also for the satisfaction or excellence of life. By choosing a career that
matches your needs, your personality, you are more likely to perform a job happily.
1.2 Need for the study:
For any organization, having considerable size of human resource segment, managing
human relations assumes equal importance with other areas. Career management is also
an element in contribution of individual satisfaction and organizational health. Discontent
and dissatisfaction in employees if suppressed, even if surfaced and not addressed results
in various problems, ultimately leads to diseconomy in operations. So providing channels
to ventilate the employee opinions, understanding the problem, an organization in fact
constitutes the career management system.
Pearl bottling Pvt. Ltd. Has developed very good size of manpower and to reduce
the dissatisfaction arising from time to time in the career growth; it has evolved a career
management system. So with a motive to understand the……….
 The nature of complaints.
 Communication channels available to convey opinions.
 Policies in operation.
 To study the decision making in development of individual as well as organization
growth.
1.3 Significance of the Study:
This study contributes toward our understanding of career choice that every
individual makes in the long span of his/her life. And after making a career choice what
kind of relationship creates with their performance. Given this, the results of this study
provide information toward the following ends:
1. This study provides baseline information to improve our understanding of factors that
influence every one while making decision about the career he/she wants to adopt.
2. The result provides information about the relationship between career choice and
Employees performance.
3. The results also take into account the relationship between the satisfaction of employees
with their career and it’s out come on their performance. If employees are not satisfied
with their career choice or they don’t like present field of work what type of effects it has
on their performance.
1.4 Objective of the Study:
• To find out the factors and situations that influence individuals to choose a
career
• What kind of impact their career choice has on their performance at work.
• To identify and satisfy individual and group need in improving their career
growth.
• To strengthen an depreciate the human assets continuously by training and
development programs.
• To attain an effective utilization of human resources in the achievement of
organizational goals.
• To provide an opportunity for expressing their views.
• To provide facilities and conditions of work for maintaining stability in
employment and work for career development.
1.5 Methodology of the Study:
The collection of data refers to a planned gathering of information relevant to the
subject matter of the study from the units under investigation the method of collection of
data depends mainly upon the nature, objective and scope of the inquiry on one hand and
available of resources and time on the other hand. Data may be classified into primary
and secondary data, depending upon the nature and mode of collection.
• Primary data
• Secondary data
1) PRIMARY DATA: primary data is collected from the office staff, workersand
employees in the company through a structured schedules and personal interviews.
It can be collected by questionnaire, interviews, discussions with the concern
people and direct observation.
• QUESTIONNAIRE: a structure of questionnaire was prepared an distributed
among the employees actually to known the real feeling About training
from the employees by PBPL the questionnaire was prepared on the basis
of my knowledge and help from my guide.
• INTERACTION: personal interviews and interaction and labor it was all
done by me with the permission of HRM guide with employees and labors.
• OBSERVATION: By observation it was studied that how far it is necessary
for all employees of PBPL.
2) SECONDARY DATA: secondary data was collected from various resources as
books, recorded of PBPL journals, annual reports, company records, company files,
company websites, etc.
1.6 Limitations of the Study:
Every study has its limitation because of some particular reasons in the
organization. There are some limitations in the study.
• My study is limited only for 8 weeks which not sufficient enough to know about the
career management program in the organization and their development progress.
• My sample size is only limited to100 no. of employees out of 170 employees in
the organization.
• This survey is entirely based on the data given by workers.
• Most of the information has been kept confidential and as such was not passed on
the part of the policy of the company.
• Comparison of career development system with other companies is not possible
since the company’s information is not available.
• It is also not possible to compare the career development system as the other
company policies, capacity, facilities and environment is different.
• There is no chance to know the pressure from peer, superiors and trade unions on
employees highly confidential.
CHAPTER II
Industry profile and Company profile
2.1 Genesis and Growth:
Non-alcoholic soft drink beverage market can be divided into fruit drinks and soft
drinks. Soft drinks can be further divided into carbonated and non-carbonated drinks.
Colas, lemon and oranges are carbonated drinks while mango drinks come under non-
carbonated category. The soft drinks market till early 1990’s was in hands of domestic
players like Campa, thumps up, limca etc but with the opening up of economy and coming
of MNC players Pepsi and coke the market has come totally under their control.
Worldwide, coke is the leader in carbonated drinks market. In India it is Pepsi, which
scores over coke hut this difference is fast decreasing. Pepsi entered Indian market in
1991. Coke re-entered (after they were thrown out in 1977, by the then central
government) in 1993.
Pepsi has been targeting the youth and the sales have been doing well by sticking
to this youth segment. Coke on the other hand struggled initially in establishing itself in
the market, in a span of 7 years of its operations in the country it has changed its CEO
four times but finally they seem to have started understanding the pulse of Indian
consumers.
Soft drinks are available in glass bottles, aluminum cans and PET bottles for home
consumption. Fountains also dispense then in disposable containers.
Segmentation:
The soft drinks market can be segmented on the basis of place of consumption and
on the basis of type of products. The soft drinks market can be segmented on the basis of
place of consumption divides the market into two parts:
• On premise-80% of the consumption of soft drinks is on premise i.e.
restaurants, railways stations, cinema etc.
• At home the rest 20% of the market compromises of the soft drink purchased
for consumption’ at home.
• The soft drinks market can be segmented on the basis of types of products into
cola products and non-cola products.
• Cola products account for nearly 62% of the total soft drinks market.
• The brands that fall in this category are Pepsi, coca cola, and thumps up, diet
coke, diet Pepsi etc.
• Non-cola segment, which constitutes 36%, can be divided into four categories
based on the type of flavor available, namely
 Orange
 Cloudy lime
 Clear Lime
 Mango
i. Orange flavor based soft drinks constitute around 17% of the market. The segment
is largely dominated by national brands like fanta of coca cola and Miranda orange
of Pepsi co. rest of the market is in hands of smaller brands like crush (earlier of
Cadbury Schweppes and now of coca cola), gold spot etc.
ii. Cloudy lime flavor constitutes 14% of the market and is largely dominated by limca
of coca cola and Miranda lemon of Pepsi co.
iii. Clear lime this segment of the market witnessed good growth initially with all the
players launching their brands in the segment. But now the growth in the segment
has slowed down, the brands available in this segment are 7up, mountain dew of
Pepsi, sprite of coca cola and Canada thy (earlier of Cadbury Schweppes and now
of coca cola). The segment constitutes 3% of the total soft drinks market.
iv. Mango flavor segment constitutes 2% of the total soft drinks market and it directly
competes with mango based fruit drinks like frooti. The leading brands in this
segment are: maazza of coca cola and slice of Pepsi Co.
• There is very thin line of difference between the clear and cloudy lime. The most
obvious feature is that clear lime has to be bottled in green bottles as sunlight
harms the drink and changes the taste. There are some small local brands at city
or regional levels. Most of these are either merging with the two big players (coca
cola and Pepsi) or they command a very small
.
MAJOR PLAYERS IN SOFT DRINK INDUSTRIES:-
The two global majors Pepsi and coca-cola dominate the soft drink market in India.
Coca-cola, which had wound up its India operation during the introduction of the FERA
regime, re-entered India 16 years later in 1993. coca-cola, acquired a major chunk of the
soft drink market by buying out local brands Thumps up, Limca, Maaza and Gold spot
from Pearle Beverages, coca cola has also acquired Cadbury Schweppes soft drink brand
crush, Canada Dry and sport cola in early 1999 and now recently in October it acquired
distribution rights of these brands from IFB Agro limited. Pepsi started a couple of years
before coca cola in 1991. It bought over Mumbai based Duke’s range of soft drink brands.
Both the cola manufacturers come up with their own market share figures and claimed to
have increased their share.
SURVEY REPORT ON RETAILERS IN SOFT DRINK INDUSTRY:-
A survey was conducted to study the retailer’s views of the present market, future
trend and the consumer behavior patterns. The findings of the survey are as follows:
• Retailers started that the consumers are loyal to the particular segment of the soft
drink i.e. cola, orange or lemon. But as far the loyalty for the brands in each
segment is concerned, it is not very significant.
• 43% of the retailers surveyed told that in the soft drinks advertising is the
component in driving sales. While 32% started promotional schemes 20% brand
loyalty as the reason.
• As consumers are not very brand loyal where the purchase of soft drinks is
concerned, the retailer push becomes a critical issue. They usually sell the product
in which they get the maximum benefit. For this, the companies try to offer them
higher margins.
While distributors get margin of Rs. 8-9 per crate (1 crate = 24 bottles) at 3-4% of
MRP, retailers are given a margin of 10-12% of MRP. The retailers are not happy with this,
as the cost refrigeration is very high for soft drinks, To overcome this problem the
companies are offering visi coolers schemes to their main retailers.
GENESIS OF INDIAN SOFT DRINK MARKET:
India having a hot climate has always been a place of variety of drinks to cool, off
from the hot sunny days. Perhaps this aspect has served as a boom to soft drinks market
that made a simple appearance to the middle of hostile people but soon gained as access
that has carried over the past five decades which has also seen the ups and downs of this
thirst quenching market,
With the introduction of liberalization policies, many foreign multinationals have
started business ventures in India. The first attempt to enter India market in the soft
drinks market was made by Cock Pure Drinks Pvt. Ltd. Delhi was the first franchise bottles
of Coca-Cola. Export Corporation in 1950 with Swadeshi Movement started by Janata
party CCEC was asked to reduce its foreign capital holding 40% and delivers the know
how to Indian company. This refused forced CCEC to leave the country in 1977.
With the leaning of Coca-Cola the domestic soft drinks market got a lift and is raise
to capture the Indian market with Parle as the main leader, Gold spot, Thumps-up, Maaza
and Kismat became a house hold name. Its market share grew to 60% in 1991 and it
emerged as the market leader, The first challenge to the supremacy of Pane brands came
from Pepsi cola in May 1990. Pepsi that was in India from 1956-61 had left the country, as
its products were not found acceptable to the Indian public.
COMPANY PROFILE OF PEPSI FOODS INDIA:
Pepsi food India limited drinks is owned by multinational giant of beverages of
company incorporation of New York, USA which has a turnover of $28 billons and an
average sales volume of $10billion in the world. Prior o0fliberalization in 1990, corporation
entered into a joint venture with TATA group company Volta’s with 24% equity under the
Punjab agro industry corporation with 36% equity and with an investment of %95 million.
After LIBERLISATION of our economy, Volta’s share was acquired by leaving only 8% to
the Punjab agro industries and later on it bought all the equity shares and converted food
from a three way joint venture to a fully owned subsidiary.
Pepsi foods India limited is head quartered in New Delhi. It has 11 companies
owned bottling plants and 15 franchisees throughout the country. Company earlier used
Lehar as a prefix to each of its brand names. Later it was asked by the government to
drop the prefix to each of its brand name. later it was asked by the government to drop
the prefix another challenge is that parley has come from coca cola.
Thus parley and coke dominated the Indian soft drink market in the ensuing days.
Coca cola purchased parley’s brand such as thumps up, lima etc., along with its
distribution network in 1993, at present has a market share of 18.5% and ranks number
one in total sales of soft drinks, where as Pepsi has a market share of 47.8% and rank
next.
PBPL was incorporated in 1982 at Madhurawada in Visakhapatam district of Andhra
Pradesh for the purpose of manufacturing soft drinks. It was since then the company
has started commercial production of company cola products. It produced cola, orange
and lemon flavors under the brand names of thrill rush and sprint. It also produces Mc-
Dowell- bagpiper soda. It produced these drinks under franchise agreement, but the
company could not exist in the market due to the stiff competition from parley products.
In February 199, the company singed to manufacture and market the products under
franchise agreements. Franchise is a contract, which gives the company the right to do
the business under the name and image of principal’s according to this agreement, PBPL
has given its consent…….
To manufacture soft drink using the concentrate supplied by Pepsi foods
To sell the soft drinks and prices faced by advertises and market within specified
areas for the products of from April 23rd
, PBPL started distributing the stocks received
from Cuttack plant. Commercial production started in PBPL from June 1992 on words
Initially four brands viz., seven-up, Miranda and Lehar soda were bottled and distributed
where as slice were supplied by Cuttack plant. In May 1993, a cloudy lemon flavor called
“TEEM” was introduced which was not very well received by may consumers because of
the well established “LIMCA”.
In April 1988 a new cloudy lemon flavor, namely Miranda lemon was introduced
after discounting TEAM. PBPL limited was appointed as franchise as franchise by food
limited, in activities originally constructed by camp-cola soft drink in 1980 at
Madhurawada due to losses suffered camp-cola, the unit became insolvent.
As a result Andhra Pradesh state finance corporation auctioned the premises, in
1990s, after which it was purchased by PBPL. It started production in 19s91, initially it
produced Mc-Dowell company’s brand-THRILL, RUSH, SPRINT,L MC-DOWELL’S SODA AND
BAGPIPER SODA. In February 1992, PBPL signed a memorandum with foods. The product
was launched in 1992. From April 1992, PBPL signed a memorandum with foods. The
product was launched in 1992. From April 23rd
it started its distribution on receiving stocks
form Cuttack. However commercial production started at Visakhapatam form June 1992
onwards, in the beginning four drinks were bottled namely. PEPSI, Miranda, LEHAR SODA
SEVEN-UP were bottled and distributed were as SLICE continues to be supplied form
Guntur plant.
The company distributed its products in five districts, they are:-
VISAKHAPATNAM
SRIKAKULAM
VIZIANAGARAM
EAST GODAVARI
WEST GODAVARI
Pepsi Company in corporation, the 22 billion worth soft drinks, snacks and past
foods company has finally entered the Indian market. The Punjab Agro Industry
Corporation with 36 % equity and Tata Group Company Voltas with 24% equity were the
promoters of Pepsi which itself had 40% equity. Pepsi leaning only 8% to Punjab Agro
Industries acquired later Voltas share.
The Pepsi Company has been using “Lehar” as prefix to each of its brand names.
Later it was allowed by the government to drop the prefix. Another challenge to Pane
came from Coca-Cola. Thus Pepsi, Pane and Coke dominated the Indian soft drink market
in the ensuing days. Coca-Cola merged with Pane in the year 1993.
HISTORY:
Pepsi has one of the most intriguing histories of any product on the market. From
its humble beginnings the people of Pepsi make the story what it is - including its
inventor, customers, competition, corporate managers, salesmen, distributors, cartoon
spokes-persons and including some of the biggest names in entertainment history. There
have been good times and bad times - plus lots and lots of changes over the years. If you
enjoy Pepsi, you’ll enjoy the stories of the people who have made it possible.
PEPSI PHRASES:
The Pepsi marketing phrase has also changed many times. The marketing folks at
the company felt free to invent new phrases whenever they thought the public would be
receptive to the change.
1909-1939 - Delicious and Healthful
1939-1950 - Twice As Much for A Nickel Too
1950-1963 - The Light Refreshment
1953-1961 - Be Sociable
196 1-1963 - Now It’s Pepsi For Those Who Think Young
1963-1967 - Come Alive! You’re In the Pepsi Generation
1967-1969 - Taste That Beats the Others Cold
1969-1973 - You’ve got A Lot to Live, Pepsi’s Got A Lot To Give
1973-1975 - Join the Pepsi People Feeling’ Free
1975-1978 - Have a Pepsi Day
1978-1981 - Catch That Pepsi Spirit
198 1-1982 - Pepsi’s got Your Taste for Life!
1983-1983 - Pepsi now!
1984-1986 - Pepsi, the Choice of A New Generation
1986-1987 - We’ve got The Taste
1987-1990 - Pepsi’s Cool
1990-199 1 - You got the right one Baby UH HUH
1991-1992 - Gotta Have It
1992-1993 - Be Young, Have Fun, Drink Pepsi
1993-1994 - “Right Now
1994-1995 - Double Dutch Bus
1995-1996 - Drink Pepsi. Get Stuff
1996-1997 - Pepsi: There’s nothing official about it
1997-1998 - Generation Next
1998-1999 - It’s the cola
1999-2005 - Yeh dill mange more
2005-2006 - An ice cold Pepsi. It’s better than sex!
2006-2007 - Why You Dogging’ me”/”Taste the one that’s forever Young
2007-2008 - More Happy”/”Taste the once that’s forever young
2008-2009 - Something for Everyone
2009- Now - My Pepsi My Way.
MILESTONES OF PEPSI:
2007 Milestone:
Tropicana teams with weight watchers to.
Offer Tropicana light n healthy as part of ‘points’ program.
Pepsi lime and diet Pepsi lime launch
Tropicana Twister Soda Launched in April
The Fuddruckers restaurant chain signed a 7-year,l 5,6millon gallon agreement with Pepsi-
cola north America to serve Pepsi products.
Pepsi-Lipton Tea Partnership Announces New Lipton Original Iced Tea and New Lipton Iced
Tea: reformulated Ready – to- Drink teas hit store shelves.
Pepsi-cola North America adds to its portfolio of Dole 100% juices-ruby Red Grapefruit –as
well as a new line of 50% juice beverages called Dole lights.
Gatorade introduces Gatorade endurance formula.
Pepsi-cola north America announce4d it will add splendid @ brand sweetener to a Pepsi co
celebrates 40 the anniversary.
2006 Milestones:
Pepsi co Launches ‘Health Roads’ Wellness
Benefit for associates and their Families
PepsiCo’s new “smart Spot” program is featured as an example of the food industry’s
focus on health and wellness in today’s edition of USA today.
Frito-lay Launches Doritos and Cheats Halloween Treat Multi-Sacks.
Frito-Lay’s 24-acount Multi-sack variety pack won the Institute of packaging.
Professional’s (IOPP) Integrity award, one of the industry’s top a2wards, at this year’s
Ameristar packaging Awards.
Frito-lay introduces Doritos Black Pepper Jack
Diet Sierra Mist becomes sierra mist free.
2005 Milestones:
Pepsi co Launches Sierra Mist Nationally.
Pepsi co Launches “get active/stay Active” program.
Quaker chewy introduces Quaker Chewy Wholesome Favorites and Quaker Chewy Trail
Mix.
Gatorade unveils in-car hydration System for NASCAR Drivers.
So be sponsors U.S. Open Snowboarding Championships.
Pepsi announces plans to launch Mt. Dew live Wire, an orange drink, and this summer.
Pepsi cola signs an exclusive four year sponsorship deal with the Canadian Hockey
Association, making Pepsi the official soft drink.
Pepsi announces four year sponsorship agreement with the UK football Association
Frito Lay announces new line of snacks made with organic ingredients called “natural
Snacks”
Pepsi unveils a new tagline: “Pepsi. It’s the Cola. “it is the brand’s first major campaign
shift since 1999 and highlights how Pepsi goes with everything from food to fun
ACHIEVEMENTS/ AWARDS:
 Best ever quality scores 3rd
in country among 37 plants.
 Highest achieved+540 score in Pepsi co AIB (American Institute of banking) and
+805 score in AIB audit.
 Highest employee satisfaction scores with in jaipuria group.
 In March 2007, Pepsi co china won the Pepsi co Innovation award and the 3D
marketing Innovation award.
 Pepsi co has been named to the 100 best corporate citizens list for 2007 by
Business Ethics magazine.
 Lowest Employee Attrition-13%, due to strong HR practices. (up to june-10 is 4%).
2.2 Organizational Structure
ORGANIZATION STRUCTUE AND MANAGEMENT:
The word organization has two common meaning. The first meaning signifies
institution or functional group, and the second one refers to the process of organizing the
away of work, which is arranged and allocated among member of the organization, so that
the goal of the organization can be achieved efficiently, the organizing process involves
balancing the company’s need; both for stability on one hand and change on the other
hand. Organizations structure give stability and reliability of its goals while altering an
organization structure can be a means of adopting and bringing in about a change, which
could otherwise be a source of resistance to change.
Organizing basically involves analysis of activities to be performed for achieving
organizational objectives group on them into various individuals and delegation them with
appropriate authority so that they can carry on their work properly. Organization structure
can be defined the position of company. An organization structure specifies the division on
work activities and shows us how different activities are linked.
Organization structure is a basic framework within which the manager’s decision
making behavior takes place. Structure basically deals with relationships. It is an
important scientific concept. In simple terms it may be defined as a pattern in which
various parts or components are inter related or inter connected.
There are five elements that comprise an organization structure
o Specialization of activities
o Standardization of activities
o Co ordination of activities
o Centralization an decentralization of activities
o Size of the work unit
The managing director, Mr. Haranath Reddy, is the head of the organization, which is ably
assisted by a team of senior, well qualified and experienced managing personnel.
ORGANIZATION PROFILE - PEPSI CO. INC:
Pepsi Co. Inc. is among the most successful consumer products companies in the
World, with 1998 revenues of over $22 billion and 1,51,000 employee. The company Frito-
lay company, the World largest manufacturer and distributor of snack chips and Tropicana
products, Inc., the World’s largest marketer and producer of branded juices. Pepsi
company brand names are among the best known and most respected in the World. Some
of the Pepsi Company’s brand names are 100 years old, but the corporation is relatively
young. Pepsi company, INC., was founded in the year 1965 through the merger of Pepsi-
Cola and Frito lay. Tropicana was acquired in 1998.Pepsi Company’s success is the result
of superior products, high standards of performance, distinctive competitive strategies and
high indignity of its works force. Pepsi Co. Inc., a World Head quarter is located in New
York, approximately 45 minutes from New York City.
ORGANIZATION CHART OF PEARL BOTTLING PVT.LTD
Managing director
CEO
Executive CEO
Head Finance Head AVP
Sales
Managing
Marketing
Head
Operations
Head
Human
Resource
Head
Transport &
Shipping
Manager
Finance
Manager
TDM
Manager
Modern
Trade
Manager
Production
Asst.
Manager
ADC
Asst.
Manager
Marketing
Manager
TPT
Executives
Shipping
2.3 Financial Department
Financial structure:
Any company, which has to start and operate its business, has to invest its capital I
fixed assets and floating assets and it also has to meet the daily requirements of the
company. However, depending on the nature of the business and the product being
offered by the company, the ratio of investment of capital in fixed and floating assets
differs.
The following shows the financial structure of the pearl bottling limited
TYPES OF CAPITAL AMOUNT (IN LAKHS)
Funds employed 60
Working capital 15
Institution finance 40
PLANT LAYOUT:
The layout of the bottling plant of PBPL confines or all the products based on the line
layout, the machines and equipment have been imported from Germany. Which produces
the best capital equipment in the world. The machinery and all the equipment are
arranged as per the sequence of operations. The machines and workers are specialized in
operations such s the preparations of syrup., cleaning the bottles, filling the bottles,
aerating and sealing the bottles with crowns. All these operations are carried on a
continuous movement the reasons for choosing the product layout are:
• `There is continuous supply of materials.
• The brands are all standardized products.
Manager
Quality
Control
Sales
Executives
Executives
Manager
Maintenance
Asst. Accts
Executive
• The demand for the products brand is reasonably stable.
• The volume of production is adequate for the reasonable
utilization of equipment.
Due to the above reasons, the product layout offers certain advantages, the product cycle
is speeded up since the company follows a continuous operation movement; the cost of
material handling goes low. The total floor space is required by the machine is less than
for other types of plant layout.
PLANT CAPACITY:
The company installed latest up to date automatic plant confirming to plant layout,
the capacity of plant is 24000 bottles per hour i.e., at the speed of 400 bottles per minute.
The months from March to June, the plant is used to its full capacity by running three
shirts every day. Each shift consists of eight hrs of so, during the summer season, the
plant is run round the clock. This is because the demand reaches its peak in these
summer months hence the company has to produce enough bottles o soft drinks at a
speed to keep in pace with the disappearance of soft drinks from the shelves of the
retailers.
FINANCE DEPARTMENT CHART
HEAD FINANCE
MANAGER
FINANCE
ASSISTANCE
MANAGER
SENIOR
EXECUTIVE
ACCOUNT
ASSISTANCE
EXECUTIVE
STORES
Sr. Executives
Executive
Accountant
Accounts
Assistant
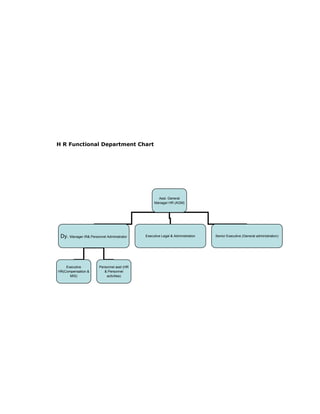
H R Functional Department Chart
Asst. General
Manager HR (AGM)
Dy. Manager IR& Personnel Administrator Executive Legal & Administration Senior Executive (General administration)
Executive
HR(Compensation &
MIS)
Personnel asst (HR
& Personnel
activities)
2.5 Production Department
MANUFACTURING PROCESS:-
7Soft drinks may be carbonated or non-carbonated. For carbonated 4 drinks
carbonation forms a critical part of the process. In carbonation carbon dioxide is dissolved
in the water, which is used in manufacturing the drink, Normally the ingredients in soft
drinks are as follows — acidulate (crifnic, malice or phosphoric acid), sweetener, flavor
and preservative.
MODERN MANUFACTURES
The Delhi based public sector under taking launched cola drink under brand name
of “77’ (Double Seven) in 1977. It has launched Orange and Lemon flavors. Pepsi Foods
(P) Ltd.
Pepsi, which was in India from 1 956-6 1, had left this country, as its products
were not acceptable to the Indian Public. But in 1 990 it entered the Indian market in
Collaboration with Punjab Agro Industries Corporation (PAIC) and Volta’s Pepsi produces
Cola, Mango, Orange, Clear Lemon and Cloudy Lemon flavours under the brand names of
Lehar Pepsi. Slice, Mirinda, Lehar 7-up and teem respectively. Recently, Pepsi Company
has acquired the Dukes Company of Bombay.
PRODUCTION SCHEDULE:
The production schedule is fixed by taking into consideration the present or current
market demand. It also caters to the availability of empty bottles and also the inventory
position of filled up bottles of varying flavor any defects are noticed the production is
suspended and the corrective measures are taken so as to set right the bottling, process
irregularities. ours. The production schedule for each brand fixed daily-i.e. filling up of the
bottles of each brand and flavor. This has an advantage wherein the branded products can
be manufactured one at a time. The glass bottles used for filling the soft drink are of the
volume capable of containing 30ml of soft drink.
There are also bottle of 200ml, 500 ml 1.5 liter and 2 liter capacities to fill by soft
drinks.
QUALITY CONTROL:
PBPL takes great care to maintain the quality by controlling the products in their
factory. The bottles are usually examined for impurities continuously as the bottles move
out. Samples are checked after every 10 minutes of the production time by the chemist
for its quality and hygienic condition. The chemical analysis is also make for flavors and
the gas content is also checked. Further samples from each batch are dispatched to the
affiliated parent agency company in each week for quality checkup, moreover, the agency
of the company also lifts samples from the market at random for quality check up at
anytime to make sure that the quality is maintained to the exact standard of the parent
company.
At the end of the production schedule, daily all the equipment plant floor and wet
patches are cleared with bleaching powder or some other solution. The standard o hygiene
maintained inside the production steps are commendable.
PERCENTAGE OF FLAVOUR MOVEMENT IN THE MARKET:
Cola 46.65%
Orange 19.45%
Cloudy lemon 12.44%
Clear lemon 12.22%
Mango 9.22%
MANUFACTURING PROCESS OF A SOFT DRINK:
For manufacturing a soft drink the following raw materials are required
1. Water
2. Sugar
3. Activate carbon powdered
4. Hyflousuper cell
5. Filter paper
6. Essence
7. Hydrated line
8. Ferrous sulphate
9. Bleaching powder
10. Soda bi carbonate
11. Carbon dioxide gas
12. Trisodium phosphate
13. Plastic crates
14. Activate carbon (granular)
15. Caustic soda
Operations Department:
2.6 Marketing Functional Department
MARKETING DEPARTMENT:
At the time release of the marketing strategy is the director, a very well
experienced and well groomed personality with over 15 year of experience in bottling
units. He is very good strategist and his decisions are always the best assets to the
marketing department.
He is responsible for directing products aggressively in to the market. The sales
manager ably steers the wheels of soft drink sin the entire territory. Before the onset of
summer two capable hands are given as assistants to the sales manager, and in addition
to the eight other sales executives are recruited to hammer out the volatile market.
The success of any enterprise directly depends upon the success of its marketing
function. Until 1990, a unit that was considered as sick is now slowly transformed into a
successful enterprise. The people behind the success are the marketing personnel M/s
PBLLPL is only assisted by one senior director in the area of marketing. As explained
earlier he is good and is considered to be practical business man, his policies and
programs paves the wary for success. The executive director marketing is assisted by the
sales managers. M/s PBPL is catering to north coastal Andhra Pradesh covering three
districts such as, VIZANAGARAM and SRIKAKULAM, each district is put directly under the
control of the area sales manager. While four assists the area manager of Visakhapatnam
sales supervisors the area manager of VIZIANAGARM an SRIKAKULAM are assisted by
Senior General
Manager
Manager
(Production)
Manager Quality
Asst. manager
product availability
manager
Senior Executive
(plant shipping)
Executive (shipping)
only two sales supervisors each. The management of the unit is putting extra emphasis on
Visakhapatnam district. One reason for this is that Visakhapatnam is now a day maintains
the fastest growth rate in the entire Asian continents. Hence, the management determined
to catch up with the potential marketing of this steel city.
2.7 SALES AND DISTRIBUTION:
Today’s sales executives are professional; they plan, build, and maintain effective
organizations and design and utilize efficient control procedures.
SALES MANAGEMENT –DEFINED:
The planning, direction and control of personal selling, including recruiting,
selecting equipping assigning routing, supervision, paying and motivating as these tasks
apply to the personal sales force.
EVOLUTION OF SALES DEPARTMENT:
Prior to the industrial revolution there is not problem with selling because the
industries use to produce less quantity of goods, but after the industrial revolution newly
built machinery were truing out the quantities then the problem of sales marketing raised.
SEGMENTATION:-
The soft drink market can be segmented as the basis of place of consumption or on
the basis of type of products. The segmentation as the basis of place of consumption
divides the market into two parts:
 On-premise 80% of the consumption of soft drinks is on premise i.e., restaurants,
railway stations, cinema etc.
 At home the rest 20% of the market compromises of the soft drink purchased for
consumption at home. The market channels can be segmented on the basis of types
of products into cola products non cola products.
 Cola products account for nearly 6 1-62% of the total soft drinks market. The brands
that fall in this category are Pepsi, Coca-Cola, Thumps-up, Diet Coke, Diet Pepsi etc
 Non-Cola segment which constitutes 36% can be divided into 4 categories based on
the types of flavors available namely:
 Orange: flavor based soft drinks constitute around 17% of the market. The
segment is largely dominated by national brands like Fanta of Coca-Cola and Miranda
Orange of Pepsi co, which collectively form 15% of the market rest of the market is
in hands of smaller brands like ‘Crush’ (earlier of Cadbury Schweppes and now of
Coca-Cola), ‘Gold Spot’ etc.
 Cloudy Lime: flavor constitutes 14% of the market and is largely dominated by
Limca of Coca-Cola and Miranda Lemon of Pepsi Co. Limca is the market leader with
around 70-75% of the market followed by Mirinda Lemon
 Clear Lime: This segment of the market witnessed good growth initially with all the
players launching their brands in the segment. But now the growth in the segment
has slowed down. The brands available in this segment are 7-up of Pepsi, Spent of
Coca-Cola and Canada Dry (earlier of Cadbury Schweppes and now of Coca-Cola).
The segment constitutes 3% of the total soft drinks market.
 Mango: This flavor segment constitutes 2% of the total soft drinks market and it
directly competes with mango based fruit drinks like Frooti. The leading brands in
this segment are Maaza of Coca-Cola, Mango (earlier of Dukes now Pepsi Co.) and
Slice of Pepsi Co.
There is very thin line of difference between the Clear and Cloudy Lime. The most
obvious features is that Clear Lime has to be bottled in green bottles as sunlight
harms the drink and changes the taste. There are some small local brands at city
or regional levels. Most of these are either merging with the two big players.
(Coca-Cola, Pepsi) or they command a very small less than 3% of the total market
in their respective areas.
MARKET SIZE AND GROWTH:-
Soft drink market size for FY 2000 was around 270 mn cases (648mn bottles). The
market, which was witnessing 5-6% growth in the early 90’s and even slower growth at
around 2-3% in late 80’s.
Presently the market growth has slowed down with growth rate of 7- 8% per
annum compared to 22% growth rate in the previous year. The market size for FY20! is
expected to be 7000 mn bottles. The market growth of 22% till last year has got stifled
due to high excise duty of 40% leading to higher price of the end product.
TABLE: 4
Years Bottles (mn)
1994-95 1968
1995-96 2070
1996.97 2195
1997-98 2490
1998-99 2800
1990-00 3000
2000-01 3240
2001-02 4450
2002-03 4920
2003-04 5670
2004-05 6480
2005-06 7000
2007-08 8500
2008-09 9125
MARKET CHARACTERISTICS:-
The soft drink market is highly skewed in terms of places of consumption, in terms
of regional distribution of soft drink flavors as well as in terms of SKUS. While 80% of the
consumption in impulse based outside home 20% come from consumption at home, This
trend is slowly changing with increase in occasion bed sales. Changing life style, increasing
urbanization and impact of liberalization has slowly and gradually started moving the
market from impulse to occasion led and has refrigeration led consumption.
The market preferences are highly regionally based. While cool drinks have main
markets in metro cities and northern states of UP, Punjab, Haryana etc., Orange flavored
drinks are popular in southern states. Sodas too are sold largely in southern states
besides sales through bars. Western markets have preference towards mango-Flavored
drinks. Diet coke presently constitutes just 0.7% of the total carbonated beverage market.
In terms if SKUS the market is skewed towards 300 ml which constitutes around
80-85% of the market, rest is the form of other pack sizes, but with increasing occasion
led and home refrigeration led consumption the sales of bigger SKUS like more than 11 ir.
Pack sizes has increased this has led to increase in contribution from PET bottle sales to
15% of the total turnover in FY00, and most of these PET bottle sales, up to 75% are in
urban areas.
Another skew ness is in terms of the time of the year when the consumption takes
places. Most of the sales of soft drinks take place during summers while just5-6% of total
sales takes place in winners. In summers the high season lasts 70-75 days, which
contributes, more than 50% of the total yearly sales.
The distribution network of Coca-Cola had 6.5 lacks outlets across the country-in
FY00 that the company is planning to increase to 8 lacks by FY01. On the other hand
PepsiCo’s distribution network had 6 lack outlets across the country during FY00, which it
is planning to increase to 7.5 lacks by FY01.
MAJOR PLAYERS AND MARKET SHARES:-
The two global majors Pepsi and Coca-Cola dominate the soft drink market in
India. Coca-Cola, which had winded up its India operations during the introduction of the
FERA regime, re-entered India 16 years later in 1993. Coca-Cola acquired a major chunk
of the soft drink marked by buying out local brands Thumps-up, Limca and Gold spot from
Pane beverages.
Coca-Cola had also acquired Cadbury Schweppes soft drinks brands crush, Canada
Dry and sport cola in early 1999 and now recently in Oct 2000 it acquired distribution
rights of these brands from IFB Agro limited.
Pepsi although started a couple of years before Coca-Cola in 1991 has a lower
market share today. It has bought over Mumbai based Duke’s range of soft drink brands.
Both the Cola manufacturing come up with their own market share figures and claim to
have increased their share.
Recently in August 00 Pepsi claimed to have increased its market share for first five
months of calendar year 2000, to 49% from earlier levels of 47.3%. While coke claims to
have increased its in the market to 57% in the same period from 55% in the
corresponding period last year. Coke figures are based on ORG’s date while that of Pepsi
are based on 1MRG data.
MARKET SHARE (IN %):-
TABLE: 3
Brand Ms (org) % IMRB
Pepsi 41% 49%
Coal — Cola 57% 48%
Sales Department chart
The company distributed its products in five districts, they are:-
• VISAKHAPATNAM
General
Manager
(Sales)
Manager
Visakhapatam
city
Manager
Visakhapatam
district
Asst Manager
Vijayanagaram
district
Asst Manager
Srikakulam
District.
Office asst
management
information
system.
• SRIKAKULAM
• VIZIANAGARAM
• EAST GODAVARI
• WEST GODAVARI
Soft drink brands presently available:-
Table: 1
Cola Drink Clear
Lemon
Orange
Flavor
Cloudy
Lemon
Mango
Flavor
Soda
Pepsi Pepsi 7-up Mirinda
Orange
Mirinda
Lemon
Slice Lehar
Soda
Coca cola Coke Sprite Fanta Limca Maaza Kinleys
AVAILABILITY:-
These soft drinks are available in 200 ml, 300 ml, 500 ml, 1000 ml, 1500 ml, and
2000 ml bottles and in 330 ml cans.
PEPSI - COLA COMPANY:-
Catles Braddham, M.C. druggist who first formulated Pepsi-Cola, founded Pepsi
Company’s beverages business at the turn of the century. Brand Pepsi and other Pepsi
cola products including diet Pepsi, Pepsi one, Mountain Dew, Slice and Mug brands account
for nearly one third of total soft drink sales in the united states, a consumer market
totaling about $ 56 billion.
Outside the United States, Pepsi cola company’s soft drinks operations include the
business of seven-up international. Pepsi cola beverages are available in about 170
countries. Pepsi cola began selling its products internationally in the year 1934 with its
operations in Canada. Operations grew rapidly beginning in the 1950’s. Today Pepsi-Cola
products account for about a quarter of all soft drinks sold internationally. Key Pepsi-Cola
international markets include Argentina, Brazil, China, India, Mexico, Philippines, Saudi
Arabia, Spain, Thailand and United Kingdom.
Pepsi cola provides advertising, marketing, sales and promotional support to Pepsi-
Cola bottlers and food service customers. This included some of the World’s best and most
recognized advertising. New advertising and existing promotions keep Pepsi-Cola brands
young. The company manufactures and sells soft drink concentrate to Pepsi-Cola bottlers.
The company also provides fountain beverages products.
PEPSI LOGOS:-
The Pepsi logo has changed many times over the years. Here’s a chronological
history of the various logos.
PEPSI FOODS (P) LTD:-
Pepsi, which was in India from 1956-61, had left this country, as its products were
not acceptable to the Indian Public. But in 1990 it entered the Indian market in
collaboration with Punjab Agro Industries Corporation (PAIC) and Voltas. Pepsi produces
Cola, Mango, Orange, Clear Lemon and Cloudy Lemon flavors under the brand names of
Lehar Pepsi. Slice, Mirinda, Lehar 7-up and teem respectively. Recently, Pepsi Company
has acquired the Dukes Company of Bombay.
CADBURY SCHWEPPES:-
Schweppes has launched 3 brands in (1995) four months and in Delhi, their
Orange Crush has picked up a 30% market share against Coke’s Fanta, Pepsi and Mirinda.
The other two brands at Canada Bry and Schweppes Tonic water Sunkist. This British
beverage gains also has stake in Dr. Pepper’s.
BACKGROUND:-
Non-alcoholic soft drink beverage market can be divided into fruit drinks and soft
drinks. Soft drinks can be further divided into carbonated and non-carbonated drinks.
Cola, Lemon and Oranges are carbonated drinks. Whole Mango drinks come under non-
carbonated category. The soft drinks market till early 1990’s was in hands of domestic
players like Campa, Thumps-up, Limca etc., but with opening up of economy and coming
of MNC players Pepsi and Coke the market has come totally under their control. While
World wide Coke is the leader in carbonated drinks market in India, it is Pepsi which
scores over coke but this difference is fast decreasing (courtesy huge Ad - spending by
both the players).
Pepsi entered Indian 1993. Pepsi has been targeting in products towards youth and
it has struck right chord with the market and the sales have been doing well by sticking to
this youth bandwagon. Coke on the other hand struggled initially in establishing it self in
the market. In a span of 7 years of its operations in the country it changed its CEO four
times but finally they seen to have started understanding the pulse of Indian
consumption. Fountains also dispense them in disposable container
ADVANTAGES AND LIMITATIONS OF FRANCHISE NETWORK:-
ADVANTAGES:-
 Reduced investment levels in manufacturing equipments.
 Savings on management time.
 Regular supply of components.
 Reduced interfacing and dealing with labour.
LIMITATIONS:-
 Large volumes
 Financial Support
 Quality
RETAILER’S PERCEPTION:-
A survey was conducted to study the retailer’s views of the present market
, future trend and the consumer behavior patterns. The bindings of the survey are
as follows:
 Retailers stated that the consumers are loyal to the particular segment of the soft
drink i.e. Cola, Orange or Lemon. But as far the loyalty for the brands in each
segment is concerned, it is not very significant.
 43% of the retailers surveyed told that in soft drinks advertising is the key
component in drinking sales. While 32% stated promotional schemes and 20%
brand loyalty as the reasons.
 As consumers are not very brand loyal where the purchase of soft drinks is
concerned, the retailer push becomes a critical issue. They usually sell the product
in which they get the maximum benefit. For this, the companies try to offer them
higher margins. While distributors get margin of Rs. 8—9 per crate (1 crate 24
bottles) at 3— 4% MRP, retailers are given a margin of 10—12% of MRP. The
retailers not happy with this as the cost of refrigeration is very high for soft drinks,
to over come this problem the companies visi-coolers schemes to their main
retailers.
SCENARIO OF SOFT DRINKS INDUSTRY IN INDIA:-
This year the season started off early with Pepsi and Coca-Cola introducing diet
cans for the first time in India. By Buying over local competition, the two American Cola
giants have cleared up the arena and are backing all their power behind the Indian
franchisees of their globe girdling brands. They are vying with each other to capture the
market by increasing the capital base in the country. It Pepsi will be investing Rs. 300
Crores, coke will be pumping in eight times as much Rs. 2,400 crores. The total
investment is a size and scale that the Rs. 1, 800 crores soft drinks business has never
been before. Both players see an enonnous potential in this country, where swigging
carbonated beverages is still considered a treat, virtually a luxury.
The soft drink industry in India has annual sales exceeding Rs. 12,000 crores and
most of the bottling companies have been doing flourishing business. In the past five
years all the bottling companies have grown and expanded their activities in the market
and by placing more and more of their soft drink cases in the market and by improving
refrigeration, supply of packaging, taste and concentration is changing the industry into a
dynamic one liking for non-conventional foods and beverages there is good possibility that
per capita, consumption will go up. Soft drinks some mainly in three flavors, Cola, Lemon
and Orange. According to estimates, cola dominates the market with 40% market share.
Lemon flavored drinks come second with 30% market share and Orange flavored
drinks third with a 20% market share. Other flavors account for the rest of the market.
Also, the Government of India considers soft drinks as non-essential commodity. Thus,
heavy excise duty is levied on bottled soft drink.
In a country like India where more than 70% of the population exists below the
poverty line, the trading activities of soft drinks industry is concentrated in and around big
and cities where the purchasing power of people is considered to be comparatively high.
MAINTENANCE:-
The low consumption of soft drinks in India may be attributed to the fact the prices
of soft drinks are inflated due to high excise duties and taxes. A bottler must pay as much
as 37% of price per case as excise duty, sales and turnover tax. A further 10% goes into
expenditure on local advertising and sales promotion. Distribution and transport cost take
care of another 10% Raw material cost, concentrate sugar, citric-acid, bottle cost, etc.,
and eat off another 13/0. Production in terms of fuel, power maintenance and labour
account for another 14%. This lea’ the bottlers a margin of a 14% & 4% of this would go
into over-heads and interest charges, trimming down the margin to shrimphy 4%-5%.
Since the retail price of a bottle of a 200 ml soft drink ranges between Rs. 5 to 6,300 ml
soft drink ranges between Rs. 9 to 10. A bottling operation is variable only with large
volumes. However, the cola giants feel that per capita consumption can only go up and
up. As incomes, so do life styles, a pattern they have seen in many of the 195 countries
they sell their universal products in.
The fizzy drinks industry longs in a 10% growth on an average with estimated
sales of 140 millions cases (one case 24 bottles of 300 ml each). These are heady growth
figures the industry was both surprise by and unprepared for.
Bottles are disappearing from the shelves faster then they can be replaced. In peak
season, they found themselves short of capacity. Even though they were working three
shifts a day that is round the clock production. They had to turn around their trucks faster
to satisfy the great Indian thirst.
Industry sources put down the main reason for growth as high competitive activity.
Certainly, until Coco-Cola entered the scene, the business was growing at a fairly pace of
5%. The increase in the number of cases reflects higher demand, but does not quite
accurately measure the fact that so many more liters of the fizzy stuff is being sold, but
bottle sizes too been appeared from 250m1 to 200 ml. With growth rates zooming into
double digits, bottlers have been propelled into expanding capacities. With their big Time
pans, the MNCs have changed the face of this business, long dominated by small time
business men. The Cola makers with their ambitious targets and in order to reach them
have to build capacity infrastructure and also make their bottles more available and
affordable. There are 3, 00,000 retailers stocking soft drinks in India. Also soft drinks
which retail anywhere between Rs. 9.00 and 1 0.00 expensive when measured against
purchasing power. According to our study, it takes an Indian 1.5 hours of work to be able
buy a bottle, in other countries the norm being only 5 minutes. As the soft drink
manufactures concur their strategies, keeping an eye on each other, the clear winner of
the soft drinks is so fat the consumer.
COCA-COLA PARLE:-
Coca-Cola Export Corporation which left India in 1977 has re-entered Indian soft
drink. It has tied up with the Pane group which owns Thumps-up, Limca, Maaza, Citra and
Gold-spot. Coca-Cola along with its original brands Coke, Fanta is maintaining even the
Pane’s branch of soft drinks.
MARKETING ASPECTS OF KRISHNA MOHAN BEVERAGES CONSTRUCTION LTD.
PRODUCT:-
The product being offered by K.M.B.C. is a soft drink in six flavours namely Cola,
Lemon clear, Lemon cloudy, Orange, Mango and Soda. Except for slice K.M.B.C. has
bottling facilities for other brands.
PRICE:-
A 200 ml bottle soft drink are priced at 7 rupees while 300 ml bottle soft drink and
300 ml of Fountain Pepsi are priced at Rs.9.OO while a 500m1 costs Rs. 18!- and I liter at
Rs.27!-, 2 liters Rs.451- where the consumer can take the bottle along with the drink.
PROMOTION:-
As sales promotion, the company has painted pan shops with the Pepsi logo, put
up glow sign boards and bill boards at important junctions, pop advertising material like
stickers, danglers and gifts for consumers. It has also provided special refrigerators to
exclusive Pepsi retail outlets known as VlSI coolers.
PACKAGING:-
Soft drinks of different flavours are available in bottles of 200 ml, 300 ml, and 500
ml. I liter, 1.5 liter and 2 liters in addition it has installed nearly 80 dispensers throughout
the city.
DISTRIBUTION SET UP:-
Krishna Mohan Beverages and Construction Ltd., covers the five district of the
territory through 172 distributors appointed at various locations for secondary distribution
K M B C reaches the 2200 outlets of Vizag city through its four dealers Each dealer is
assigned a specific area which is further divided into dealer is given to salesman
depending upon the potential of his route. Visakhapatnam is divided into 4zones and the
market is serviced by:
1. SR. Enterprises
2. N.R. Enterprises
3. Surudhane Sales
The total covered by the plant is put to around 15,000 Nos. in the five districts and
Visakhapatnam city contributes to 2200 outlets Percentage of Flavor Movement in Market.
Cola - 46 65%
Orange - 19 45%
Cloudy Lemon - 1244%
Clear Lemon - 12 22%
Mango - 9 22%
During the survey it was found that the knowledge about the schemes provided by
the company to the account is less Some outlets don’t know about the schemes. The
explosive growth of global trade and international competition lead to globalization which
is the result of technological change This decade has witnessed remarkable advances in
the availability of information and the speed of communication. Both globalization and
technological changes open up many new opportunities in Market place offer good
marketing Market success goes to those companies which matched to the current
environmental imperatives today’s markets. are changing at an incredible pace these
changes are throwing companies into a state of confusion regarding strategy. To protect
their profits, companies have primarily responded by cutting those costs, re-engineering
their process and downsizing their work forces. Yet even companies that succeeded in
cutting their costs may fail to increase their revenue if they lack marketing vision and
marketing know how.
CHAPTER – 3
Theoretical framework of career
management
3.1 INTRODUCTION ABOUT CAREER MANAGEMENT
Career Management is the combination of structured planning and the active
management choice of one's own professional career. The outcome of successful career
management should include personal fulfillment, work/life balance, goal achievement and
financial assurity.
Effective human resource management encompasses career planning, career
development and succession planning. An organization without career planning and career
development initiatives is likely to encounter highest rate of attrition, causing much harm
to their plans and programmes. Similarly without succession planning, manning of
vacancies, particularly at higher levels, become difficult. With the increase scope for job
mobility and corporate race for global headhunting of good performers, it is now a well-
established fact that normal employment span for key performers remains awfully short.
At times it is even shorter than 3 years. This again strengthens the need for effective
career planning, career development and succession planning.
3.1.1 MEANING AND DEFINITION OF CAREER:
Career is a sequence of attitudes and behavior associated with the series of job and
work related activities over a person’s life time. As the literal definition of career focuses
on individually perceived sequence, to be more accurate, career may be either individual-
centered organization-centered. The word career covers all types of employment ranging
from semi-skilled through skilled, and semi professional to professional. The term careers
have often been restricted to suggest an employment commitment to a single trade skill,
profession or business firm for the entire working life of a person. In recent years,
however, career now refers to changes or modifications in employment during the
foreseeable future.
There are many definitions by management scholars of the stages in the
managerial process. The following classification system with minor variations is widely
used:
1. Development of overall goals and objectives,
2. Development of a strategy (a general means to accomplish the selected
goals/objectives),
3. Development of the specific means (policies, rules, procedures and activities) to
implement the strategy, and Systematic evaluation of the progress toward the
achievement of the selected goals/objectives to modify the strategy, if necessary.
3.1.2 Goals/objectives Development
The career management process begins with setting goals/objectives. A relatively
specific goal/objective must be formulated. This task may be quite difficult when the
individual lacks knowledge of career opportunities and/or is not fully aware of their talents
and abilities. However, the entire career management process is based on the
establishment of defined goals/objectives whether specific or general in nature.
The time horizon for the achievement of the selected goals/objectives - short term,
medium term or long term - will have a major influence on their formulation.
1. Short term goals (one or two years) are usually much more specific and limited in
scope. Short terms goals are, of course, are easier to formulate.
2. Intermediate goals (3 to 5 years) tend to be less specific and more open ended
than short term goals. Both intermediate and long term goals are more difficult to
formulate than short term goals because there are so many unknowns about the
future.
3. Long term goals (5+ years), of course, are the most fluid of all. Lack of life
experience and knowledge about potential opportunities and pitalls make the
formulation of long term goals/objectives very difficult. Long range
goals/objectives, however, may be easily modified as additional information is
received without a great loss of career efforts because of experience/knowledge
transfer from one career to another.
4. Making career choices and decisions – the traditional focus of careers interventions.
The changed nature of work means that individuals may now have to revisit this
process more frequently now and in the future, more than in the past.
5. Managing the organizational career – concerns the career management tasks of
individuals within the workplace, such as decision-making, life-stage transitions,
dealing with stress etc.
6. Managing 'boundary less' careers – refers to skills needed by workers whose
employment is beyond the boundaries of a single organization, a work style
common among, for example, artists and designers.
7. Taking control of one's personal development – as employers take less
responsibility, employees need to take control of their own development in order to
maintain and enhance their employability.
3.1.3 Significance and advantages of career development:
1. It reduces employee turnover by providing increase promotional avenues
2. It improves employee’s morale and motivation.
3. It enables organizations to man promotional vacancies internally, thereby,
provide opportunities to reduce the cost of managerial recruitment.
4. It ensures better utilization of employees’ skills to provide increased work
satisfaction to employee.
5. It makes employee adaptable to the changing recruitment of the organization.
6. It reduces the industrial disputes related to promotional matters and thereby
provides opportunity to the organization to sustain harmonious industrial
relations.
7. Career development program being an objective description of career
progression, it ensures equitable promotional decisions even for women and
minorities in an organization.
3.1.4 Purpose and objectives of career development:
1. To attract and retain effective persons in an organization.
2. To utilize human resources optimally.
3. To improve morale and motivation level of employees.
4. To reduce employee turnover.
5. To practice a balanced promotion from within policy
6. To make employees adaptable to changes.
7. To increase employees loyalty and commitment to the organizations.
8. To maintain harmonious industrial relations.
9. To inculcate equitable employment practices providing equal career
progression opportunities to women and minorities.
3.2 DIFFERENT STAGES OF CAREER DEVELOPMENT PROCESS
In order to design suitable career development programme, it is necessary to
understand the different stages of an individual employee. Actual stages from individual to
individual for obvious difference in perceived internal career. However, career
development stages, keeping in view the general requirements of people at different
hierarchical stages, may be grouped under following four categories.
1. EXPLORATORY STAGE:
This stage starts when a new employee joins the organization. An employee with
his qualification and knowledge when joins an organization finds him in an apparent
mismatch condition which even cannot be set right with induction programme of the
organization. It takes quite some time for him after thorough training to become
adaptable with the organization and more particularly with his job assignment.
Therefore, it is essential for the organization to sustain the behavioral as well as
operational deficiencies to help him to develop in the course of time. The best solution at
this stage is to allow the new entrant to perform some specific job and to confer freedom
in functioning. Some companies even allow the new entrant to undergo a compulsory job
rotation for reasonable time period. The purpose of such job rotational is to allow the
employee to select his preferred job from a wide range of available jobs in the
organization. However, for obvious functional specialties and different educational
requirements, such scheme is not successful in Indian organizations.
2. ESTABLISHMENT STAGE:
After a new entrant chooses his career from different given alternatives, he needs
to be provided with a regular feedback on his performance. Such performance feedback
enables the new employee to understand effectiveness of his performance and at the
same time he can also initiate required corrective action to make good of his functional
deficiencies. A successful career development process at establishment stage, therefore,
is important to retain employees in the organization and at the same time to develop a
sense of loyalty and commitment to the organizations.
3. MAINTENANCE STAGE:
This is a mid – career stage for employees, who strive hard to retain their
established name and fame. Therefore, at this stage employees need to put their
continuous efforts for self development. For an organization, career development process
at this stage, therefore, calls for renewing and updating the skills of employees
particularly in the context of changing environment to help employees to overcome their
mid career crises. Therefore, this stage is crucial and unless the organization adopts
suitable career development programme, it may face high employee turnover, who are in
their mid age group.
4. STAGE OF DECLINE:
Employees at this stage being prepared for retirement, get scared from
possible threat of reduced role of responsibilities in the organization. Such complexity is
behaviorally associated with old age of employees which unless set right through suitable
career development programme, may even render such employees in efficient or misfit for
the organization. Career development process at this stage, therefore, should aim at
helping the employees to get mentally prepared for retirement rituals, particularly to
prepare them to accept a reduced role and responsibilities, so that, they can find them
accommodative with family and society in later for their life.
3.3 PERFOMANCE APPRASIAL AS CAREER DEVELOPMENT
Performance appraisal is a part of career development. The latest mantra being
followed by organizations across the world being – "get paid according to what you
contribute" – the focus of the organizations is turning to performance management and
specifically to individual performance. Performance appraisal helps to rate the
performance of the employees and evaluate their contribution towards the organizational
goals. Performance appraisal as Career Development leads to the recognition of the work
done by the employees, many a times by the means of rewards and appreciation etc. It
plays the role of the link between the organization and the employees’ personal career
goals. Potential appraisal, a part of Performance appraisal, helps to identify the hidden
talents and potential of the individuals. Identifying these potential talents can help in
preparing the individuals for higher responsibilities and positions in the future. The
performance appraisal process in itself is developmental in nature.
Performance appraisal is also closely linked to other HR processes like helps to
identify the training and development needs, promotions, demotions, changes in the
compensation etc. A feedback communicated in a positive manner goes a long way to
motivate the employees and helps to identify individual career developmental plans.
Based on the evaluation, employees can develop their career goals, achieve new levels of
competencies and chart their career progression. Performance appraisal encourages
employees to reinforce their strengths and overcome their weaknesses.
3.4 Career Planning
Career planning is a subset of career management. Career planning applies the
concepts of Strategic planning and Marketing to taking charge of one's professional future.
3.4.1 Career planning and career development process:
The dynamics and complexities of career development process have been made
amply clear through earlier discussions. It is clear that career development process cannot
be undertaken in isolation. Some issues are to be taken care of by the organization itself,
while some others are concerning the individual employees. Thus an improved career
planning process is the joint responsibility of both the organization and the employee.
Internal career needs (of individual employee), therefore, need to be integrated with the
external career opportunities (of the organization). Unfortunately, organizations do not
interact with the employees to understand their perceived career needs, instead they
depend on guess work to assume the needs, motives and anchors and move them around
on discretion. Such practices, therefore, lead to employees’ dissonance. Thus for having
good and improved career development process it is necessary both for the organization
and the employees to understand each other’s need and opportunities.
Career Development process should be made compatible to the changing needs of
the employees in their life cycle. These calls for creating flexible opportunity structures
and career paths to enable employees to identify them with such role positions at different
stages of their life-cycle.new employees should have adequate opportunities to gain on-
the-job knowledge and experience, so also to undergo training and education programs
for enriching job skills.
Improved career development process should also appreciate changing social
values with respect to work, life and leisure. Work, per se, is differently perceived by
different people. For some, it is a source of self-fulfillment, creative pursuit, future growth
and development, rising to the higher corporate ladder, etc. different employees is at
different places in the Maslow’s Hierarchical Needs ladder. Hence, different yardsticks
should be employed for each employee depending upon his/her perception of values.
Career Development process, therefore, should consider these aspects, or otherwise, the
whole exercise will suffer from the problem of employee dissonance.
3.4.2 Steps of career planning process:
Career planning process involves different activities or step in an organization. Such steps
are listed below:
Preparing Personnel Skills Inventories
The first step is to prepare personnel skills inventories. Such skills inventory is an
information system which contains data on employee’s skills and career goals. In addition,
there are required data banks, which provide following information.
• The organization structure and the persons manning different positions in the
organization, their age, education, experience, training and career goals, status,
duties and responsibilities.
• The performance record and ratings, inter-personal abilities of the employee.
• Their preferred location, desires and constraints.
• Whether the present strength is short or surplus to the requirements, if it is short,
the extent of shortage at different levels and the organizational resources
available to make good such shortages in future. If it is surplus, the measures
available to redeploy them through proper restructuring. Future requirement of
manpower for expansion of the company or for natural wastages like; death,
disability, retirement, discharge and dismissal, resignation, etc.
In most of the organizations, such information are computerized and
periodically reviewed and updated. After preparation of personnel skill inventories and
additional data, it is necessary to develop career paths for employees.
Career paths are logical mapping out of jobs, which represent a potential
progression tract that an employee may follow over time. Such mapping of job
progressions are done in the form of career ladders clubbing together similar lines of
occupation n job families. Job families are groups of homogenous job, i.e., job with similar
characteristics. An illustrative model of career paths for marketing jobs is presented
below.
3.5 FUTURE OF CAREER PLANNING AND DEVELOPMENT IN INDIA –
ORGANISATIONAL ISSUES
In India we do not have any empirical studies worth the name on Career Planning
and Development. New challenges like, market globalization, deregulation and total
quality management have now made it imperative for organizations to restructure their
career planning and development programs to retain best talents. Companies like; Bajaj
Auto, Arvind Mills, Gujarat Ambuja, Reliance Industries, Bombay Dyeing, Hindustan Lever,
Crompton Greaves. TATA’s, etc. have now brought in many perceptive changes which can
be listed as below:
Most of the companies no consider employees as their important assets. The
concept of total quality management considers every employee as customers (internal) to
the organization. Making employees entrepreneurs for the organization and empowering
them, I no compelling the organization to re-design career progression tracks to attract
and retain the best employees. Making people psychologically prepared for ownership,
some organizations are also experimenting with flatter organization structure with
adequate decentralization.
Organizations are now more keen to get rid of those employees who are now
redundant due to changing requirements, by offering golden handshake, rather than
developing these persons for better redeployment. In addition, organizational
restructuring programmes are now rendering many employees surplus and it has become
a major problem for the organizations to redeploy employees in restructured jobs.
career panic has now become a global issue. most of the organizations fearing employee
turnover, are now working on designing jobs which can offer employees recognition,
creativity (by lateral transfers etc.), challenges and empowerment.
3.6 SUCCESSION PLANNING:
Growth and survival of the organization are the responsibilities of the top
management. To fulfill such responsibilities each organization need to plan management
succession. Succession planning is done in different time frames to ensure the availability
of right managerial personnel at the right time in right positions for continuing
organizational vitality and strength. Most of the organizations plant for immediate
requirements matching with their budgets and business plans. To avoid this, good
organizations try to make succession planning in three different time frames, i.e.
immediate (within one year), intermediate (1 to 5 years) and long range (beyond 5
years). Prevailing managerial attitude, i.e. a potential threat from successor, which may
not sustain the desire of the managers to cling to their chairs, also stand against the
success of the succession planning.
3.6.1 Steps of succession Planning:
The first step is to prepare and develop a management staffing plan for all
anticipated needs in different time frames. For important position at top managerial level,
such planning should be done even for shorter duration, keeping in view the potential
threat from eventual natural wastages and so also from job switch and change (which has
now increased many times for obviously enhanced scope of job mobility). Other effects of
external factors like economic factors, overall man power factor should also be considered
while making such plan.
The second step is staffing and development. Staffing is concerned with
recruitment, selection and placement. Selection and placement may be either done from
outside or from within the organization through promotion and transfer/. In many
organizations, management adopts what they call grooming process for filling up
important managerial positions. A manager is groomed by giving temporary assignments,
attaching him/her with the highest officer are sometimes designating to the potential
promote as Officer on Special duty.
The third step is to ensure congenial organizational environment to retain the
desired managerial personnel. Unless this is done, the whole exercise for developing a
successor may have to be repeated.
The fourth step is to develop a good performance appraisal system to get feedback
on managerial performance and to review their progress and short false.
Preparation of management resource inventory is the final step in the succession
planning. Such inventory contain details of personal data, performance records, skills,
potential, career goals and career parts of managerial personnel.
CHAPTER – 4
Data Analysis & Interpretation
1. Do you aware of the employee development programs?
Table 4.1
Aware of employee
development
programs
Employee response
Percentages of
respondents (%)
YES 83 83%
NO 17 17%
TOTAL 100 100%
Fig 4.1
83%
17%
EMPLOYEE DEVELOPMENT
YES
NO
INTERPRETATION:
About 83% of employees said that they were much aware of the development
programs. It is because of by conducting meetings and counseling to all the employees in
the organisatiion.17% of employees said that they don’t know much about their
development programs, it may be due to lack of understanding or not interested in
knowing those activities.
2. Do you feel the promotion system yield the right kind of the people at the
right places?
Table 4.2
Promotion system
to right people at
right place
Employee
response
Percentages of
respondents (%)
YES 63 63%
NO 26 26%
CAN’T SAY 11 11%
TOTAL 100 100%
Fig 4.2
63%
26%
11%
REGARDS TO PROMOTION
YES
NO
CAN'TSAY
INTERPRETATION:
About 63% of employees accepts that they yields right place in the promotion by
considering the work done by them and their performance in the organization and 265 of
employees did not agree with the promotion system in their organization. It may be
because of disputes a raised with the head of the department, only 11% of employees
couldn’t answer because they might not been aware of this promotion system.Depending
on the attitudes of the employees and the work done by them they yield promotions at
right place.
3. How you are compensated by the organisation?
Table 4.3
Compensation to
employees
Employee response
Percentages of
respondents (%)
YEARLY 54 54%
WEEKLY 11 11%
MONTHLY 35 35%
TOTAL 100 100%
Fig 4.3
54%
11%
35%
REGARDSTO
COMPENSATION
YEARLY
WEEKLY
MONTHLY
INTERPRETATION:
We can clearly say that the employees in the organization are mostly
compensated yearly i.e. 54% because many of the employees are employed on contract
basis and remaining employees are compensated monthly i.e. 35% for their work done in
the organization and weekly basis to some employee’s i.e. 11%.
4. What is the basis of career development in your organization?
Table 4.4
Basis of career
development
Employee
response
Percentages of
respondents (%)
BASED ON SKILL 54 54%
FAVOURITISM 17 17%
RELATION WITH
MANAGEMENT
29 29%
TOTAL 100 100%
Fig 4.4
54%
17%
29%
CAREER DEVELOPMENT
BASED ON
SKILLS
FAVOURITISM
RELATIONWITH
MANAGEMENT
I
INTERPRETATION:
About 54% said that the career development is based on their skills and
talent. 29% of employees career development is based on the relationship with
management in the organization and remaining 17% is based on employees favoritism.
This development will be favourable according to the employees.
5. Do you think career development in your organization is satisfactory?
Table 4.5
Career development
program is satisfactory
Employee
response
Percentages of
respondents (%)
YES 29 29%
NO 48 48%
CAN’T SAY 23 23%
TOTAL 100 100%
Fig 4.5
29%
48%
23%
SATISFACTIONON CAREER
DEVELOPMENT
YES
NO
CAN'T SAY
INTERPRETATION:
Here we can say that 48% of employees were not satisfied with their career
development activities in the organization, it may be because of lack of activities
given to them. 29% of employees were somewhat satisfied with present career
development programs and remaining 23% of employees could not say anything
about their organization development activities.
6. By whom you are getting advices for your career planning?
Table 4.6
Whom you are getting
advices
Employee
response
Percentages of
respondents (%)
HR MANAGER 34 34%
COLLEAGUES 17 17%
YOUR IMMEDIATE SUPERIOR 29 29%
OTHERS 20 20%
TOTAL 100 100%
FIG 4.6
34%
17%
29%
20%
ADVICEFOR CAREER DEVELOMENT
HR MANAGER
COLLEAGUES
INTERPRETATION:
About 34% of employees get the advices from their HR Manager by giving his
valuable suggestions and guidance to improve their career, 17% of employees said that
they get the advices from their colleagues in which they help each other in improving
their career. Only 29% of employees agreed that they get advices from their immediate
superiors and 20% of employees get from the others who may be outside the
organization.
7. Are the advices relevant to your career development?
Table 4.7
Advices relevant to career
development
Employee
response
Percentages of
respondents (%)
YES 60 60%
NO 17 17%
CAN’T SAY 23 23%
TOTAL 100 100%
FIG 4.7
60%17%
23%
CAREER DEVELOPMENT
MEASURES
YES
NO
CAN'T SAY
INTERPRETATION;
About 60% said that they get relevant advices from their superiors and colleagues
which helps them for their career development programs and 17% did not agree that the
ideas they get are not relevant to their career development and remaining 23% of
employees could not tell anything about it because the advices might not fulfill their
development activities. The advices given to them should be always helpful in their career
planning.
8. Do you think you are comfortable with the present organization career
development programs?
Table 4.8
Comfortable with present
development programs
Employee
response
Percentages of
respondents (%)
YES 40 40%
NO 43 43%
CAN’T SAY 17 17%
TOTAL 100 100%
Fig 4.8
40%
43%
17%
COMFORTABILITYOF
PRESENT ORGANISATION
YES
NO
CAN'TSAY
INTERPRETATION:
About 40% of employees were comfortable with the present organization career
development programmes. They might feel all the facilities given to the employees in the
organization are comfortable to them. But, 43% of employees were not comfortable with
the present organizational career development programmes and remaining 17% of
employees were either comfortable or not but, they did not support their answer.
9.How many times you got the promotions in your organization?
Table 4.9
Number of times promotions
in organization
Employee
response
Percentages of
respondents (%)
ONLY 1 TIME 43 43%
2 TIMES 32 32%
3 TIMES ABOVE 11 11%
NOT BEEN PROMOTED SO FAR 14 14%
TOTAL 100 100%
Fig 4.9
43%
32%
11%
14%
NO OF TIME ON PROMOTION
Only1 time
2 Times
3 TIMESABOVE
NOTBEEN PROMOTED
SOFAR
INTERPRETATION:
About 43% of respondents got promotion only once in the
organization. 32% of employees got promotions twice in the organization. 11% of
employees got promotion more than three times because the organization was happy with
their skills and talent used in the organization and has been promoted number of times.
Remaining 14% of employees has not been promoted due to lack of their skills and the
work done by them in the organization.
10. How many years an employee in the organization been promoted?
Table 4.10
Number of years employee
promoted in organization
Employee
response
Percentages of
respondents (%)
5-11 YEARS 23 23%
10-15 YEARS 29 29%
15 YEARS ABOVE 48 48%
TOTAL 100 100%
Fig 4.10
43%
32%
11%
YEARS
5-10 YEARS
10-15 YEARS
15 YEARS ABOVE
INTERPRETATION:
Many of the employees in the organization are promoted in 5 to 10 years
and we got maximum 43% response from the employees. 32% of employees in the
organization has been promoted for 10 - 15 years and remaining 11% of employees in the
organization been promoted more than 15 years.
11. Do you feel career counseling is necessary for career
development?
Table 4.11
Is career counseling
necessary
Employee
response
Percentages of
respondents (%)
YES 60 60%
NO 23 23%
CAN’T SAY 17 17%
TOTAL 100 100%
Fig 4.11
60%
23%
17%
COUNSELLING
YES
NO
CAN'TSAY
INTERPRETATION;
About 60% of respondents agree that they need career counseling for their
development. It helps them to improve their skills and will know the purpose of the
career development. They should have perfect planning in their career, but, 23% of
respondents disagrees that counseling is not necessary for the employees. They feel that
they should learn themselves by doing the work in the organization, and remaining 17%
of respondents couldn`t felt whether the counseling is necessary or not.
12. Is your organization gives preference for internal promotions?
Table 4.12
Internal preference for
promotion are given
Employee
response
Percentages of
respondents (%)
YES 23 23%
NO 49 49%
CAN’T SAY 28 28%
TOTAL 100 100%
Fig 4.12
23%
49%
28%
INTERNAL PROMOTION
YES
NO
CAN'TSAY
INTERPRETATION:
Here we can clearly observe that 23% of employees agreed for the internal
preference for promotions in the organization because they will be given preference basing
upon their work or written exam conducted by the organization, 49% of employees
disagrees that there will be no internal preference for promotion in the organization by not
observing their talent and also due to partial disputes in the organization. 28% of
employees were not answerable for given question whether the internal preference for
promotion is given or not.
13. Is women employees are considered for promotion in your organization?
Table 4.13
Women employees are
considered for promotion
Employee
response
Percentages of
respondents (%)
YES 60 60%
NO 17 17%
CAN’T SAY 23 23%
TOTAL 100 100%
Fig 4.13
60%
17%
23%
WOMEN FOR PROMOTION
YES
NO
CAN'TSAY
INTERPRETATION;
About 60% said that there will be equal preference given to women employees in
the organization for promotions .17% of employees did not agree that women employees
are not considered for the promotion in the organization because there might be disputes
among themselves in the organization and remaining 23% of employee said that they are
either can’t agree or disagree with the given statement.
14. How does your organization identify your talent?
Table 4.14
Identifying your talent in
organization
Employee
response
Percentages of
respondents (%)
BY COMPETENCIES 23 23%
BY RESULTS 23 23%
BY TRUST 54 54%
TOTAL 100 100%
Fig 4.14
23%
23%54%
TALENT
BYCOMPETENCIES
BYRESULTS
BYTRUST
INTERPRETATION:
From the above pie diagram, 54% of employees said that their talent is
recognized by trust (i.e.,by employee`s attitude, personality, perception) . 23% of
employees were identified with the help of results given by the organization and remaining
23% of employees talents were identified by their competencies. There will be a
competition among them in the organization. If the work given to them is completed then
they can be praised by their higher officials in recognizing their talent.
15. What is your level of understanding of the company’s quality management
system?
Table 4.15
Level of understanding
company’s quality
management
Employee
response
Percentages of
respondents (%)
MUCH TOO MUCH 14 14%
TOO MUCH 14 14%
JUST RIGHT 46 46%
TOO LITTLE 17 17%
MUCH TOO LITTLE 9 9%
TOTAL 100 100%
Fig 4.15
14%
14%
46%
17%
9%
QUALITYMANAGEMENT
Muchtoo much
Toomuch
Just right
Toolittle
INTERPRETATION;
About 46% of respondents were just right in understanding their company’s
quality management system. 14% of respondents were much too much and also too
much in level of the understanding this system and 17% of respondents were too little in
understanding this quality system and remaining 9% of respondents were very much
little in understanding this quality management system.
16. How do you rate overall relationship between the company and its
employees?
Table 4.16
Relationship between
company and employees
Employee
response
Percentages of
respondents (%)
EXCELLENT 6 6%
VERY GOOD 40 40%
TYPICAL 11 11%
FAIR 29 29%
POOR 14 14%
TOTAL 100 100%
FIG 4.16
6%
40%
11%
29%
14% RELATIONSHIP
EXCELLENT
VERYGOOD
TYPICAL
FAIR
INTERPRETATION:
From the above diagram, it is said that 40% of respondents agree that they
have strong relationship between the company and employees. It is because of mutual
understanding between themselves in reaching their targets, 29% of respondents agree
that they have a fair relationship between the company and employees because they
might felt that company won’t be cooperative with them. 14% of respondents rate their
relationship very poor and 11% agree that it’s very typical to tell about the overall rating
but only 6% of respondents agree that they have an excellent rating relationship.
17. How do you rate the company’s business prospects for the next five years?
Table 4.17
Rating company’s business
prospects
Employee
response
Percentages of
respondents (%)
EXCELLENT 11 11%
VERY GOOD 34 34%
TYPICAL 17 17%
FAIR 23 23%
POOR 15 15%
TOTAL 100 100%
Fig 4.17
11%
34%
17%
23%
15%
BUSINESSFOR FUTURE
EXCELLENT
VERY
GOOD
INTERPRETATION:
From the above graph, 34% of employees agreed that they will have a very good
improvement in their organization for the next five years by fulfilling their targets and
achieving them and only 11% of employees said that they will have excellent results for
the next 5 years.17% of employees said that there will be an typical result because there
should fulfill their targets and 23% of employees said that it is fair in rating their business
prospects and 15% said that it is very poor in rating their business prospects for the next
five years.
18. If you were to describe yourself, you would say that you are? (Tick more
than one)
Table 4.18
Describing yourself
Employee
response
Percentages of
respondents (%)
OUTGOING 0 0%
CREATIVE 20 20%
ANALYTICAL 20 20%
SHY 0 0%
RESERVED 2 2%
ORGANISED 7 0%
CONFIDENT 45 52%
EMOTIONAL 6 6%
TOTAL 100 100%
FIG 4.18
0% 20%
20%
0%
2%
0%
52%
6%
SELFAPPRAISAL
outgoing
Creative
Analytical
Shy
Reserved
Organised
Confident
Emotional
INTERPRETATION:
From the above chart, we can observe that every employee in this
organization is so confident in themselves in completing their work and we got maximum
response 52% from all the employees. Remaining 20% are analytical and creative in doing
their work for the development of the organization and 6% are emotional and 2% are
reserved but they should overcome this and should feel free to express themselves.
19. How would you describe your relationship with the staff?
Table 4.19
Relationship with staff
Employee
response
Percentages of
respondents (%)
FULLY SATISFIED 23 23%
SATISFIED 65 65%
NOT SATISFIED 6 6%
CAN’T SAY 6 6%
TOTAL 100 100%
Fig 4.19
23%
65%
6% 6%
RELATIONSHIP
FULLY SATISFIED
SATISFIED
NOT SATISFIED
CAN'T SAY
INTERPRETATION:
From the above graph, it is clearly shown that 65% of employees in the
organization themselves were satisfied with their staff and colleagues because they feel
the organization as their and feel responsible working in it and 23% of employees are fully
satisfied with their staff. They help each other in sharing their work and to reach their
targets .6% of employees were not satisfied with their staff because of competition among
themselves and remaining 6% of employees were not having genuine answer to give.
20. Do you feel your organization fulfill corporate social responsibility?
Table 4.20
Fulfilling corporate social
responsibility
Employee
response
Percentages of
respondents (%)
YES 63 63%
NO 26 26%
CAN’T SAY 11 11%
TOTAL 100 100%
Fig 4.20
63%
26%
11%
SOCIALRESPONSIBILITY
YES
NO
INTERPRETATION:
From the above pie diagram, 63% said that they are satisfied in fulfilling corporate social
responsibility because every organization will follow the ethical values and cultural values,
26% of employees were not satisfied with the corporate social responsibility in their
organization and 11% of employees said that they can’t say about the corporate social
responsibility in their organization
CHAPTER – 5
Summary, Findings and suggestions
5.1 SUMMARY
In this summary the total project work which spreads in all the 5 chapters is briefly
presented.
In the first chapter introduction for the study, need for the study, objectives,
research methodology used for data collection and analysis are explained limitations for
the study also discussed.
Learning is continuum. It is a part of life. It may occur at any time and place. Man
learns either by encounter with new situations, facing new problems and by deriving new
solutions, by observation and practice, imitation and sometimes by pure innovation.
Employees at work learns from various sources from the work itself, from the peers, from
the superiors, from the subordinators from others who are in similar positions in similar or
some industry by interaction, by understanding various processes, through reading or
knowing the subject matter, by attending university programmes/courses and through
attending various general or special programmes.
Modern organizations expert their people should have requisite competencies,
which can contribute competitive advantage. Here in this occasion training and
development occupies crucial area in current HRD. Training and development is not a cost,
it is an investment, where organizations have intent of return over their investment from
there programmes.
Pepsi is a gainer in soft drinks market and it has number of bottling units in
India. Pearl bottling pvt.ltd, Visakhapatnam is conducting very good training and
development programmes to its staff in the plant. In view of its name for the employee
training and development programs and with an interest to understand the procedure and
to learn various aspects in its connection this study was undertaken.
In addition to comprehend the training practices of pearl bottling pvt.ltd, I also
intended to study the employee perception on various training programmes in the
organization with this in mind. I have conducted the project work. The clear objectives
before me for this study are
1. To understand the organizational profile Vis a Vis the industry profile.
2. To learn the procedural aspects of how the organization is conducting training need
analysis.
3. How, programs are organized, also.
4. To gather the employee opinion who have training in the organization.
In sufficient time, very busy employees preoccupied with their work, employee’s
perceptual bias are some of the limitations for this study.
For the purpose of collecting primary data and to gauge the employee perception
on various training programmes in pearl bottling pvt.ltd, I prepared a questionnaire, with
the help of my internal guide and the guides in the organization. A structural
questionnaire with 20 questions, all open ended, was distributed to a sample of
employees. The collected questionnaires were subjected to data analysis and the same
information is reduced to percentage analysis and data interpretation exercises. Based on
the data interpretation, I deducted various findings and conclusions. In this connection
considered information provided by executives and offices on training activities, in my
interaction with them. For secondary data, company records, annual reports, brochures
and websites are utilized. For theoretical frame work some of the text tools are referred.
In chapter II, an overview of the soft drink industry and various aspects of the
organization profile of pearl bottling pvy.ltd as a Pepsi co.ltd were presented lucidly. It
deals with genesis and growth, organization structure, industry profile and company
profile.
Non –alcoholic soft drink beverage market can be divided into fruit drinks and soft
drinks. Soft drinks further divided into carbonated and non-carbonated drinks. Colas,
lemon and oranges are carbonated drinks while mango drinks come under non-carbonated
category. The soft drinks market till early 1990’s was in hands of domestic players like
campa, thums up, limca etc but with the opening of economy and coming of MNC player’s
Pepsi and coke the market has come totally under their control. Pepsi entered Indian
market in 1991. Coke re-entered (after they were thrown out in 1977, by the central
government) in 1993. Pepsi has been targeting the youth and the sales have been doing
well by sticking to this youth segment. Coke on the other hand struggled initially in
establishing itself in the market. In a span of 7 years of its operations in the country it has
changed its CEO four times but finally they seem to have started understanding the pulse
of Indian consumers.
Soft drink market share grew to 60%in 1991 and it emerged as the market leader.
The first challenge to the supremacy of pearl brands came from Pepsi cola in may
1990.pepsi company in corporation, the 22billion worth soft drinks, snakes and past foods
company has finally entered the Indian market.
Coming to the brief on company profile, Pearl Bottling pvt.ltd (PBPL) was
incorporated in 1982 at Madhurawada in Visakhapatnam district of Andhrapradesh for the
purpose of manufacturing soft drinks. Pearl bottling private limited the franchise of the
Vishakhapatnam region to pearl beverages which belongs to pearl group. Head quarters
located at Delhi and mr.ck.jaipuria is the chairman managing director of the Pepsi food ltd.
Capacity of the plant is 24000 bottles per hour i.e. at the speed on the 400 B.P.M
implying 400 bottles per minute. In the months from March to June the plant is used to its
full capacity by running 3 shifts every day. Each shift consists of 8 hrs. So, during the
summer season the plant is run round the clock i.e., 24hr this is because the demand
reaches its peak in these summer months.
In chapter III, a brief presentation of the theoretical frame work on training
and development was given here in this chapter, both the traditional and modern
approaches of training and development are discussed in the traditional approach Most of
the organizations before never used to believe in training. They were holding the
traditional view that managers are born and not made. There were also some views that
training is a very costly affair and not worth.
In modern approach of training and development the Indian organizations have
realized the importance of corporate training. Training is now considered as more of
retention tool than cost. The training system in Indian industry has been changed to
create a smarter workforce and yield the best results.
The training is given to the employees based on their skills and knowledge. They
divided into 5 types and provide training in different ways.
• UN skilled workers.
• Semi skilled workers
• Skilled workers
• Sales man
• Supervisory staff
The company using two types of training methods to train their employees. They are
• On the job training
• Off the job training
ON THE JOB TRAINING METHODS
The employees generally are trained on the job or through special in house training
programs. In this method, employees are coaches and instructed by skilled co workers or by
the special training instructors. In the job training method trainees they are as follows.
1. Trained by experienced work men.
2. Job instructions training.
3. Demonstration training method.
These on the job trainings conduct under the clear supervision of the experienced and
skilled employees.
OFF THE JOB TRAINING EMPLOYEES
The company also uses off the job training methods to train their employees. For
some employees outside training may be utilized to enhance, update or develop specific
skills they are providing the following off the training programs to their employee.
1. The conference method.
2. Program instruction trainings
3. Group training program
4. Lectures by the experts
5. Case studies sessions.
PROCEDURE OF IDENTIFYING TRAINING NEEDS AT PBPL
This exercise being done once in a year by the concerned departmental heads which
is through practical knowledge and interview of the associates. Here matrix is set
combining both behavioral and technical/professional expertise (function specific) (varies
department wise).
 The HR manager, on completion of the exercise prepares a summary of training
and this finally leads to the making out of the training calendar for the year.
 This exercise is being done through skill gap analysis and training needs.
 HR department has to decide on the venue and faculty for the training to be
organized at times, in coordination with the concerned departmental heads.
 Once the training is over, feedback is obtained from the associate about the
efficacy of the program.
IN PLANT TRAINING SCHEME
There are training and development activities conducted inside the organization for
their employees. Various forms of in plant training and development.
WORKERS DEVELOPMENT
Workers awareness development programmes will be conducted periodically with
the help of internal experts and external agencies. This includes.
4. Welfare programmers
5. Medical and health
6. Legal laws
7. First aid and safety
MANAGEMENT DEVELOPMENT
MD programs will be conducted to meet the requirements of the executive at all
levels in the company such programs shall be need based7result oriented and small aim at
developing the technical conceptual and HR skills of the executives.
In chapter IV data analysis and interpretation is presented. The responses to
each and every item in the questionnaire, provided by the employees and executives were
analyzed simply with percentage analysis with respect to the choices given in each item.
The information resulted in the data analysis is presented in tabular format and also in bar
diagrams for each item in the questionnaire, after data analysis the information is
interpreted and the same is also produced below the bar diagram.
In chapter V the last chapter findings and suggestions are presented. The major
findings are that majority of employees expressed that the organization provides them
with sufficient training and that to in personal sales are there was emphasis. At a
maximum time, the fresher’s receives training and all the employees said that the training
in the organization is beneficial to them Maximum(90%) number of employees told that
HR department provides the training maximum number of employees told that the training
provided in the organization consists of both theory and practical aspects also.
The employees expressed that due to training them are able to upgrade their skills
and in the maximum occasion the training is conducted using lecture method, having both
traditional and modern electronic teaching methods.
All of the employees told that they provide feedback on the programmes majority
of the employees expressed that the training in the organization is excellent.
Coming to the suggestions part, few suggestions are given in the report.
Suggestions as to the generation of awareness among the employees and the use, and
the time schedule of the same. It is also suggesting they even more co operation from the
superior officers will be helpful employees to serve their departments well. The same,
technical and computer oriented programs will fetch more benefit to both employees and
the organization.
5.2 Findings
• Most of the employees expressed that Career development programme
in the organization is not satisfactory.
• Promotional activities are not taking place properly.
• Some of the employees disagrees that there will be no internal
preference for promotion in the organization by not observing their
talent and also due to partial disputes
• Talent is recognized in the form of trust, not by the employees
competencies and results.
• Most of the employees opinioned that career counseling is very much
essential.
• In this organization all recruitments are taken place by the career
management section only in order to recruit technical and non-
technical.
• They follow rating system in order to evaluate the performance of an
employee which is useful for their career growth.
• Career management is a combination of structural planning and active
management choice of one’s own professional career.
• It is a continuous process that is necessary for adapting to the changing
demands by investing the resources.
• Based on their, personality and perception there will be promotions to
the employees in the organization.
• Ethical values and cultural values are followed by them.
5.3 Suggestions
 The company should provide the training facility for new adventing technologies,
also for other activities which help to build their career equalent with competent
employees.
 Promotion is the crucial stage of motivation for any employee, in order to maintain
peace and harmony, the organization have to encourage the employees through
promotions I a regular intervals.
 The organization need to recognize and encourage the competent & result-oriented
individuals to create a competitive atmosphere.
 Career counseling should be given to them for developing their career and proper
planning is also considered.
 If the organization can really look after the suggestions given by the employees
and implement some best ideas the dissatisfaction levels in the employees can be
reduced.
 They should improve the succession planning to fulfill their responsibilities.
 The management has to maintain good cooperation with all the levels of employees
and then it will lead to the organization development.
 They have to look after the employee authority of employees which is given to
them under perfect. If the authority is same for all the employees then there will
be no difference between them.
 They have to spend more time with the employees to enhance their performance in
work and also should help in their career path.
QUESTIONNARE
1.Do you aware of the employee development programs?
i)yes ii)No
2.Do you feel the promotion system yield the right kind of the people at the right
places?
i)Yes ii)No iii)Can’t say
3.How you are compensated by the organization?
i)Yearly ii)Weekly iii)Monthly
4.What is the basis of career development in your organization?
i)Based on skill ii)Favouritism iii)Relation with management
5.Do you think career development in your organization is satisfactory?
i)Yes ii)No iii)Can’t say
6.By whom you are getting advices for your career planning?
i)HR manager ii)Colleagues iii)Your immediate superior iv)Others
7.Are the advices relevant to your career development?
i)Yes ii)No iii)Can’t say
8. Do you think you are comfortable with the present organization career
development programs?
i)Yes ii)No iii)Can’t say
9.How many times you got the promotions in your organization?
i)Only 1 time ii)2Times iii)3 Times above iv)Not been promoted so
far
10. How many years an employee in the organization been promoted?
i)Yes ii)No iii)Can’t say
11. Do you feel career counseling is necessary for career development?
i)Yes ii)No iii)Can’t say
12. Is your organization gives preference for internal promotions?
i)Yes ii)No iii)Can’t say
13. Are women employees considered for promotion in your organization?
i)Yes ii)No iii)Can’t say
14. How does your organization identify your talent?
i)By competency ii)By results iii)By Trust
15. What is your level of understanding of the company’s quality management system?
i)Much too much ii)Too much iii)Just right iv)Too little iv)Much too little
16. How do you rate overall relationship between the company and its employees?
i)Excellent ii)Very good iii)Typical iv)Fair v)Poor
17. How do you rate the company’s business prospects for the next five years?
i)Excellent ii)Very good iii)Typical iv)Fair v)Poor
18. If you were to describe yourself, you would say that you are? (Tick more than
one)
i)Outgoing ii)Creative iii)Analytical iv)Shy
v)Reserved vi)Organised vii)Confident viii)Emotional
19. How would you describe your relationship with the staff?
i)Fully Satisfied ii)Satisfied iii)Not Satisfied iv)Can’t Say
20. Do you feel your organization fulfill corporate social responsibility?
i)Yes ii)No iii)Can’t say
BIBILIOGRAPHY
S.No Author Paper/Book Publisher/magazine Vol.No. Year
1. P.Subba Rao Human resources
& Ind. relations
Himalaya III 1986
2. K.Aswathappa Personnel mngt &
Human resources
Tata Mc graw hill I 1991
3. Patrick forsyth Career
management
III 2002
4. Peter Herriot Career
management
challenge
1992
5. mondy Human resources
WEBSITES:
www.pepsi.co.in.
www.hr.com.
www.encyclopediabritinnica.com.
.

A STUDY ON CAREER MANAGEMENT SYSTEM

  • 1.
    A STUDY ONCAREER MANAGEMENT SYSTEM With Reference To PERAL BOTTILING PVT LTD, VISHAKHAPATNAM A Project Report Submitted To J.N.T.U, KAKINADA in Partial Fulfillment of the Requirements for Award of the Degree Of MASTER OF BUSINESS ADMINISTRATION Submitted by V.SANTOSHI DEEPTI Regd No: 09PM1E0057 Under the esteemed guidance of Mr. SAUMENDRA DAS LL.M., M.B.A. (Ph.D) Asst. professor DEPARTMENT OF MANAGEMENT STUDIES AITAM SCHOOL OF COMPUTER SCIENCE AND MANAGEMENT (Approved by AICTE, New & Affiliated to JNTU, Kakinada) K.KOTTURU, TEKKALI-532201 (2009-2011)
  • 2.
    AITAM SCHOOL OFCOMPUTER SCIENCE AND MANAGEMENT (Approved by AICTE, New & Affiliated to JNTU, Kakinada) K. Kotturu, Tekkali-532201 (2009-2011) CERTIFICATE This is to certify that the project entitled “A Study On CAREER MANAGEMENT SYSTEM” with reference to “PEARL BOTTILING PVT LTD, VISHAKHAPATNAM” is submitted by Miss. SANTOSHI DEEPTI.V, bearing Regd.No-09PM1E0057 is a partial fulfillment of the requirement for the award of the degree of MBA, in AITAM SCHOOL OF COMPUTER SCIENCE AND MANAGEMENT affiliated to Jawaharlal Nehru Technology University is a record of confide work carried out by her under my guidance and supervision. The results embodied in this project work have not been submitted to any other university or institute for the award of any degree or diploma. Prof (Dr) D.Vishnumurthy Saumendra Das PRINCIPAL PROJECT SUPERVISOR
  • 3.
    ACKNOWLEDGEMENT I hereby takethis opportunity to express my sincere gratitude to, Dr.V.Nageswar Rao, Director of ASCAM, Tekkali for giving me this opportunity to do this project. It is profound sense of report that I wish to take this opportunity to reveal my overwhelming gratitude to Dr.VISHNU MURTHY, Principal of ASCAM, for his guidance, support, suggestions in this study. I thank my project guide, Mr.Saumendra Das, Assistant Professor, Department of Management studies, for providing me his valuable guidance, support and suggestions in completion of this project. I also thank my company guides to, Manager in HR and Training and Mrs.K.Satya Guide and also I extend my thanks to MR.K.Sitaram, personal assistant (HR) for his guidance and valuable suggestions in completing my project work. I take it as privilege to extend my sincere thanks to all staff especially to those of human resources department for their sincere cooperation and help without which this would not have been completed. (V.Santoshi Deepti)
  • 4.
    DECLARATION I hereby declarethat this project report entitled ASTUDY ON CAREER MANAGEMENT SYSTEM WITH REFERENCE TO PEARL BOTTLING PVT. LTD, VISAKHAPATNAM”, ANDHRA PRADESH’’ is a bonafied work done by me and submitted to DEPARTMENT OF M.B.A, AITAM SCHOOL OF COMPUTER SCIENCE & MANAGEMENT, in partial fulfillment for the award of the degree of Master of Business Administration is of my own and it is not submitted to any other university or has been published any time before. Place: TEKKALI (V.Santoshi Deepti) Date:
  • 5.
    CONTENTS 1. CHAPTER-1: INTRODUCTIONPAGE NO 1.1 Introduction 1.2 Need for the study 1.3 Objectives of the study 1.4 Methodology 1.5 Limitations 2. CHAPTER-2: INDUSTRY PROFILE AND COMPANY PROFILE 2.1 Genesis and Growth 2.2 Organizational Structure 2.3 Financial Department 2.4 H R Department 2.5 Operations Department 2.6 Marketing department 2.7 Sales Department 2.8 Others 3. CHAPTER-3: CAREER MANAGEMENT SYSTEM 3.1 Theoretical Framework
  • 6.
    4. CHAPTER-4: DATAANALYSIS & INTERPRETATION 5. CHAPTER-5: SUMMARY & SUGGESTION 5.1 Summary 5.2 Findings 5.3 Suggestions ANNEXURE: QUESTIONNARE BIBILOGRAPHY
  • 7.
  • 8.
    1.1 Introduction ofthe Study: Career is a lifelong assignment, which enables individual to earn money or to satisfy himself. It is a way of life for a person. A career imposes a number of responsibilities and duties on an individual. Different careers have different requirements for example human skills, location, climate, etc. “A career may be thought of as a long- term project for an individual life. One’s career may be “in” business, law, teaching, entertainment, professional philanthropy, or something else” (Care, 1984). According to Care (1984) career is a way of life one lives. Maanen (1977) give definition of career as a series of related experiences that makes an individual’s life. Olson and prince (1979) suggest career as a series of steps upward in the organization and see career as a life time commitment to a specific field or organization. Career is a term defined by the Oxford English Dictionary: "Course or progress through life (or a distinct portion of life)" Nosow and Form (1962) provides the following definitions: "Sociologically the career refers to any pattern of occupational change (vertical and/or Horizontal) of any occupational group” (Nosow and Form, 1962). Consistent with this concept of career, Hall’s (2002) define career as different attitudes and behaviors that linked with individuals and their work-related experiences and actions over the life period. Here, career is a work related experience over a person’s life indicates a long-time action rather than immediate performance and satisfaction. Sims (1983) says: “To match the job and person, a commensurate frame work for assessing job demands and personal characteristics is needed.” Schein (1978) relates career to the career “anchors” an inner feeling of motivation or a power of inspiration for an individual. He has mentioned that there are a number of stages in the career cycle including growth, fantasy and exploration. An individual can reach a realistic career choice by performing a number of jobs and by utilizing his abilities, interests, thoughts, feelings and skills. “Other perceived important career anchors for success include organizational stability, identity, geographic security and services”. Career choice is a name of process that starts during early age. In an age when students start thinking about making some career choice and continues till the time when the individual is employed in any organization. Career choice is also influenced by health
  • 9.
    and physical performanceof an individual. Personality of a person also play an important role when we talk about or it comes to selecting the right job for an individual. It's become necessary for all persons to find appropriate careers today not merely for financial reasons, but also for the satisfaction or excellence of life. By choosing a career that matches your needs, your personality, you are more likely to perform a job happily. 1.2 Need for the study: For any organization, having considerable size of human resource segment, managing human relations assumes equal importance with other areas. Career management is also an element in contribution of individual satisfaction and organizational health. Discontent and dissatisfaction in employees if suppressed, even if surfaced and not addressed results in various problems, ultimately leads to diseconomy in operations. So providing channels to ventilate the employee opinions, understanding the problem, an organization in fact constitutes the career management system. Pearl bottling Pvt. Ltd. Has developed very good size of manpower and to reduce the dissatisfaction arising from time to time in the career growth; it has evolved a career management system. So with a motive to understand the……….  The nature of complaints.  Communication channels available to convey opinions.  Policies in operation.  To study the decision making in development of individual as well as organization growth. 1.3 Significance of the Study: This study contributes toward our understanding of career choice that every individual makes in the long span of his/her life. And after making a career choice what kind of relationship creates with their performance. Given this, the results of this study provide information toward the following ends: 1. This study provides baseline information to improve our understanding of factors that influence every one while making decision about the career he/she wants to adopt. 2. The result provides information about the relationship between career choice and Employees performance. 3. The results also take into account the relationship between the satisfaction of employees with their career and it’s out come on their performance. If employees are not satisfied
  • 10.
    with their careerchoice or they don’t like present field of work what type of effects it has on their performance. 1.4 Objective of the Study: • To find out the factors and situations that influence individuals to choose a career • What kind of impact their career choice has on their performance at work. • To identify and satisfy individual and group need in improving their career growth. • To strengthen an depreciate the human assets continuously by training and development programs. • To attain an effective utilization of human resources in the achievement of organizational goals. • To provide an opportunity for expressing their views. • To provide facilities and conditions of work for maintaining stability in employment and work for career development.
  • 11.
    1.5 Methodology ofthe Study: The collection of data refers to a planned gathering of information relevant to the subject matter of the study from the units under investigation the method of collection of data depends mainly upon the nature, objective and scope of the inquiry on one hand and available of resources and time on the other hand. Data may be classified into primary and secondary data, depending upon the nature and mode of collection. • Primary data • Secondary data 1) PRIMARY DATA: primary data is collected from the office staff, workersand employees in the company through a structured schedules and personal interviews. It can be collected by questionnaire, interviews, discussions with the concern people and direct observation. • QUESTIONNAIRE: a structure of questionnaire was prepared an distributed among the employees actually to known the real feeling About training from the employees by PBPL the questionnaire was prepared on the basis of my knowledge and help from my guide. • INTERACTION: personal interviews and interaction and labor it was all done by me with the permission of HRM guide with employees and labors. • OBSERVATION: By observation it was studied that how far it is necessary for all employees of PBPL. 2) SECONDARY DATA: secondary data was collected from various resources as books, recorded of PBPL journals, annual reports, company records, company files, company websites, etc.
  • 12.
    1.6 Limitations ofthe Study: Every study has its limitation because of some particular reasons in the organization. There are some limitations in the study. • My study is limited only for 8 weeks which not sufficient enough to know about the career management program in the organization and their development progress. • My sample size is only limited to100 no. of employees out of 170 employees in the organization. • This survey is entirely based on the data given by workers. • Most of the information has been kept confidential and as such was not passed on the part of the policy of the company. • Comparison of career development system with other companies is not possible since the company’s information is not available. • It is also not possible to compare the career development system as the other company policies, capacity, facilities and environment is different. • There is no chance to know the pressure from peer, superiors and trade unions on employees highly confidential.
  • 13.
    CHAPTER II Industry profileand Company profile
  • 14.
    2.1 Genesis andGrowth: Non-alcoholic soft drink beverage market can be divided into fruit drinks and soft drinks. Soft drinks can be further divided into carbonated and non-carbonated drinks. Colas, lemon and oranges are carbonated drinks while mango drinks come under non- carbonated category. The soft drinks market till early 1990’s was in hands of domestic players like Campa, thumps up, limca etc but with the opening up of economy and coming of MNC players Pepsi and coke the market has come totally under their control. Worldwide, coke is the leader in carbonated drinks market. In India it is Pepsi, which scores over coke hut this difference is fast decreasing. Pepsi entered Indian market in 1991. Coke re-entered (after they were thrown out in 1977, by the then central government) in 1993. Pepsi has been targeting the youth and the sales have been doing well by sticking to this youth segment. Coke on the other hand struggled initially in establishing itself in the market, in a span of 7 years of its operations in the country it has changed its CEO four times but finally they seem to have started understanding the pulse of Indian consumers. Soft drinks are available in glass bottles, aluminum cans and PET bottles for home consumption. Fountains also dispense then in disposable containers. Segmentation: The soft drinks market can be segmented on the basis of place of consumption and on the basis of type of products. The soft drinks market can be segmented on the basis of place of consumption divides the market into two parts: • On premise-80% of the consumption of soft drinks is on premise i.e. restaurants, railways stations, cinema etc. • At home the rest 20% of the market compromises of the soft drink purchased for consumption’ at home. • The soft drinks market can be segmented on the basis of types of products into cola products and non-cola products. • Cola products account for nearly 62% of the total soft drinks market. • The brands that fall in this category are Pepsi, coca cola, and thumps up, diet coke, diet Pepsi etc.
  • 15.
    • Non-cola segment,which constitutes 36%, can be divided into four categories based on the type of flavor available, namely  Orange  Cloudy lime  Clear Lime  Mango i. Orange flavor based soft drinks constitute around 17% of the market. The segment is largely dominated by national brands like fanta of coca cola and Miranda orange of Pepsi co. rest of the market is in hands of smaller brands like crush (earlier of Cadbury Schweppes and now of coca cola), gold spot etc. ii. Cloudy lime flavor constitutes 14% of the market and is largely dominated by limca of coca cola and Miranda lemon of Pepsi co. iii. Clear lime this segment of the market witnessed good growth initially with all the players launching their brands in the segment. But now the growth in the segment has slowed down, the brands available in this segment are 7up, mountain dew of Pepsi, sprite of coca cola and Canada thy (earlier of Cadbury Schweppes and now of coca cola). The segment constitutes 3% of the total soft drinks market. iv. Mango flavor segment constitutes 2% of the total soft drinks market and it directly competes with mango based fruit drinks like frooti. The leading brands in this segment are: maazza of coca cola and slice of Pepsi Co. • There is very thin line of difference between the clear and cloudy lime. The most obvious feature is that clear lime has to be bottled in green bottles as sunlight harms the drink and changes the taste. There are some small local brands at city or regional levels. Most of these are either merging with the two big players (coca cola and Pepsi) or they command a very small .
  • 16.
    MAJOR PLAYERS INSOFT DRINK INDUSTRIES:- The two global majors Pepsi and coca-cola dominate the soft drink market in India. Coca-cola, which had wound up its India operation during the introduction of the FERA regime, re-entered India 16 years later in 1993. coca-cola, acquired a major chunk of the soft drink market by buying out local brands Thumps up, Limca, Maaza and Gold spot from Pearle Beverages, coca cola has also acquired Cadbury Schweppes soft drink brand crush, Canada Dry and sport cola in early 1999 and now recently in October it acquired distribution rights of these brands from IFB Agro limited. Pepsi started a couple of years before coca cola in 1991. It bought over Mumbai based Duke’s range of soft drink brands. Both the cola manufacturers come up with their own market share figures and claimed to have increased their share. SURVEY REPORT ON RETAILERS IN SOFT DRINK INDUSTRY:- A survey was conducted to study the retailer’s views of the present market, future trend and the consumer behavior patterns. The findings of the survey are as follows: • Retailers started that the consumers are loyal to the particular segment of the soft drink i.e. cola, orange or lemon. But as far the loyalty for the brands in each segment is concerned, it is not very significant. • 43% of the retailers surveyed told that in the soft drinks advertising is the component in driving sales. While 32% started promotional schemes 20% brand loyalty as the reason. • As consumers are not very brand loyal where the purchase of soft drinks is concerned, the retailer push becomes a critical issue. They usually sell the product in which they get the maximum benefit. For this, the companies try to offer them higher margins. While distributors get margin of Rs. 8-9 per crate (1 crate = 24 bottles) at 3-4% of MRP, retailers are given a margin of 10-12% of MRP. The retailers are not happy with this, as the cost refrigeration is very high for soft drinks, To overcome this problem the companies are offering visi coolers schemes to their main retailers. GENESIS OF INDIAN SOFT DRINK MARKET:
  • 17.
    India having ahot climate has always been a place of variety of drinks to cool, off from the hot sunny days. Perhaps this aspect has served as a boom to soft drinks market that made a simple appearance to the middle of hostile people but soon gained as access that has carried over the past five decades which has also seen the ups and downs of this thirst quenching market, With the introduction of liberalization policies, many foreign multinationals have started business ventures in India. The first attempt to enter India market in the soft drinks market was made by Cock Pure Drinks Pvt. Ltd. Delhi was the first franchise bottles of Coca-Cola. Export Corporation in 1950 with Swadeshi Movement started by Janata party CCEC was asked to reduce its foreign capital holding 40% and delivers the know how to Indian company. This refused forced CCEC to leave the country in 1977. With the leaning of Coca-Cola the domestic soft drinks market got a lift and is raise to capture the Indian market with Parle as the main leader, Gold spot, Thumps-up, Maaza and Kismat became a house hold name. Its market share grew to 60% in 1991 and it emerged as the market leader, The first challenge to the supremacy of Pane brands came from Pepsi cola in May 1990. Pepsi that was in India from 1956-61 had left the country, as its products were not found acceptable to the Indian public. COMPANY PROFILE OF PEPSI FOODS INDIA: Pepsi food India limited drinks is owned by multinational giant of beverages of company incorporation of New York, USA which has a turnover of $28 billons and an average sales volume of $10billion in the world. Prior o0fliberalization in 1990, corporation entered into a joint venture with TATA group company Volta’s with 24% equity under the Punjab agro industry corporation with 36% equity and with an investment of %95 million. After LIBERLISATION of our economy, Volta’s share was acquired by leaving only 8% to the Punjab agro industries and later on it bought all the equity shares and converted food from a three way joint venture to a fully owned subsidiary. Pepsi foods India limited is head quartered in New Delhi. It has 11 companies owned bottling plants and 15 franchisees throughout the country. Company earlier used Lehar as a prefix to each of its brand names. Later it was asked by the government to drop the prefix to each of its brand name. later it was asked by the government to drop the prefix another challenge is that parley has come from coca cola. Thus parley and coke dominated the Indian soft drink market in the ensuing days. Coca cola purchased parley’s brand such as thumps up, lima etc., along with its
  • 18.
    distribution network in1993, at present has a market share of 18.5% and ranks number one in total sales of soft drinks, where as Pepsi has a market share of 47.8% and rank next. PBPL was incorporated in 1982 at Madhurawada in Visakhapatam district of Andhra Pradesh for the purpose of manufacturing soft drinks. It was since then the company has started commercial production of company cola products. It produced cola, orange and lemon flavors under the brand names of thrill rush and sprint. It also produces Mc- Dowell- bagpiper soda. It produced these drinks under franchise agreement, but the company could not exist in the market due to the stiff competition from parley products. In February 199, the company singed to manufacture and market the products under franchise agreements. Franchise is a contract, which gives the company the right to do the business under the name and image of principal’s according to this agreement, PBPL has given its consent……. To manufacture soft drink using the concentrate supplied by Pepsi foods To sell the soft drinks and prices faced by advertises and market within specified areas for the products of from April 23rd , PBPL started distributing the stocks received from Cuttack plant. Commercial production started in PBPL from June 1992 on words Initially four brands viz., seven-up, Miranda and Lehar soda were bottled and distributed where as slice were supplied by Cuttack plant. In May 1993, a cloudy lemon flavor called “TEEM” was introduced which was not very well received by may consumers because of the well established “LIMCA”. In April 1988 a new cloudy lemon flavor, namely Miranda lemon was introduced after discounting TEAM. PBPL limited was appointed as franchise as franchise by food limited, in activities originally constructed by camp-cola soft drink in 1980 at Madhurawada due to losses suffered camp-cola, the unit became insolvent. As a result Andhra Pradesh state finance corporation auctioned the premises, in 1990s, after which it was purchased by PBPL. It started production in 19s91, initially it produced Mc-Dowell company’s brand-THRILL, RUSH, SPRINT,L MC-DOWELL’S SODA AND BAGPIPER SODA. In February 1992, PBPL signed a memorandum with foods. The product was launched in 1992. From April 1992, PBPL signed a memorandum with foods. The product was launched in 1992. From April 23rd it started its distribution on receiving stocks form Cuttack. However commercial production started at Visakhapatam form June 1992 onwards, in the beginning four drinks were bottled namely. PEPSI, Miranda, LEHAR SODA
  • 19.
    SEVEN-UP were bottledand distributed were as SLICE continues to be supplied form Guntur plant. The company distributed its products in five districts, they are:- VISAKHAPATNAM SRIKAKULAM VIZIANAGARAM EAST GODAVARI WEST GODAVARI Pepsi Company in corporation, the 22 billion worth soft drinks, snacks and past foods company has finally entered the Indian market. The Punjab Agro Industry Corporation with 36 % equity and Tata Group Company Voltas with 24% equity were the promoters of Pepsi which itself had 40% equity. Pepsi leaning only 8% to Punjab Agro Industries acquired later Voltas share. The Pepsi Company has been using “Lehar” as prefix to each of its brand names. Later it was allowed by the government to drop the prefix. Another challenge to Pane came from Coca-Cola. Thus Pepsi, Pane and Coke dominated the Indian soft drink market in the ensuing days. Coca-Cola merged with Pane in the year 1993. HISTORY: Pepsi has one of the most intriguing histories of any product on the market. From its humble beginnings the people of Pepsi make the story what it is - including its inventor, customers, competition, corporate managers, salesmen, distributors, cartoon spokes-persons and including some of the biggest names in entertainment history. There have been good times and bad times - plus lots and lots of changes over the years. If you enjoy Pepsi, you’ll enjoy the stories of the people who have made it possible. PEPSI PHRASES: The Pepsi marketing phrase has also changed many times. The marketing folks at the company felt free to invent new phrases whenever they thought the public would be receptive to the change.
  • 20.
    1909-1939 - Deliciousand Healthful 1939-1950 - Twice As Much for A Nickel Too 1950-1963 - The Light Refreshment 1953-1961 - Be Sociable 196 1-1963 - Now It’s Pepsi For Those Who Think Young 1963-1967 - Come Alive! You’re In the Pepsi Generation 1967-1969 - Taste That Beats the Others Cold 1969-1973 - You’ve got A Lot to Live, Pepsi’s Got A Lot To Give 1973-1975 - Join the Pepsi People Feeling’ Free 1975-1978 - Have a Pepsi Day 1978-1981 - Catch That Pepsi Spirit 198 1-1982 - Pepsi’s got Your Taste for Life! 1983-1983 - Pepsi now! 1984-1986 - Pepsi, the Choice of A New Generation 1986-1987 - We’ve got The Taste 1987-1990 - Pepsi’s Cool 1990-199 1 - You got the right one Baby UH HUH 1991-1992 - Gotta Have It 1992-1993 - Be Young, Have Fun, Drink Pepsi 1993-1994 - “Right Now 1994-1995 - Double Dutch Bus 1995-1996 - Drink Pepsi. Get Stuff 1996-1997 - Pepsi: There’s nothing official about it 1997-1998 - Generation Next 1998-1999 - It’s the cola 1999-2005 - Yeh dill mange more 2005-2006 - An ice cold Pepsi. It’s better than sex!
  • 21.
    2006-2007 - WhyYou Dogging’ me”/”Taste the one that’s forever Young 2007-2008 - More Happy”/”Taste the once that’s forever young 2008-2009 - Something for Everyone 2009- Now - My Pepsi My Way. MILESTONES OF PEPSI: 2007 Milestone: Tropicana teams with weight watchers to. Offer Tropicana light n healthy as part of ‘points’ program. Pepsi lime and diet Pepsi lime launch Tropicana Twister Soda Launched in April The Fuddruckers restaurant chain signed a 7-year,l 5,6millon gallon agreement with Pepsi- cola north America to serve Pepsi products. Pepsi-Lipton Tea Partnership Announces New Lipton Original Iced Tea and New Lipton Iced Tea: reformulated Ready – to- Drink teas hit store shelves. Pepsi-cola North America adds to its portfolio of Dole 100% juices-ruby Red Grapefruit –as well as a new line of 50% juice beverages called Dole lights. Gatorade introduces Gatorade endurance formula. Pepsi-cola north America announce4d it will add splendid @ brand sweetener to a Pepsi co celebrates 40 the anniversary. 2006 Milestones: Pepsi co Launches ‘Health Roads’ Wellness Benefit for associates and their Families PepsiCo’s new “smart Spot” program is featured as an example of the food industry’s focus on health and wellness in today’s edition of USA today. Frito-lay Launches Doritos and Cheats Halloween Treat Multi-Sacks. Frito-Lay’s 24-acount Multi-sack variety pack won the Institute of packaging. Professional’s (IOPP) Integrity award, one of the industry’s top a2wards, at this year’s Ameristar packaging Awards.
  • 22.
    Frito-lay introduces DoritosBlack Pepper Jack Diet Sierra Mist becomes sierra mist free. 2005 Milestones: Pepsi co Launches Sierra Mist Nationally. Pepsi co Launches “get active/stay Active” program. Quaker chewy introduces Quaker Chewy Wholesome Favorites and Quaker Chewy Trail Mix. Gatorade unveils in-car hydration System for NASCAR Drivers. So be sponsors U.S. Open Snowboarding Championships. Pepsi announces plans to launch Mt. Dew live Wire, an orange drink, and this summer. Pepsi cola signs an exclusive four year sponsorship deal with the Canadian Hockey Association, making Pepsi the official soft drink. Pepsi announces four year sponsorship agreement with the UK football Association Frito Lay announces new line of snacks made with organic ingredients called “natural Snacks” Pepsi unveils a new tagline: “Pepsi. It’s the Cola. “it is the brand’s first major campaign shift since 1999 and highlights how Pepsi goes with everything from food to fun ACHIEVEMENTS/ AWARDS:  Best ever quality scores 3rd in country among 37 plants.  Highest achieved+540 score in Pepsi co AIB (American Institute of banking) and +805 score in AIB audit.  Highest employee satisfaction scores with in jaipuria group.  In March 2007, Pepsi co china won the Pepsi co Innovation award and the 3D marketing Innovation award.  Pepsi co has been named to the 100 best corporate citizens list for 2007 by Business Ethics magazine.  Lowest Employee Attrition-13%, due to strong HR practices. (up to june-10 is 4%). 2.2 Organizational Structure
  • 23.
    ORGANIZATION STRUCTUE ANDMANAGEMENT: The word organization has two common meaning. The first meaning signifies institution or functional group, and the second one refers to the process of organizing the away of work, which is arranged and allocated among member of the organization, so that the goal of the organization can be achieved efficiently, the organizing process involves balancing the company’s need; both for stability on one hand and change on the other hand. Organizations structure give stability and reliability of its goals while altering an organization structure can be a means of adopting and bringing in about a change, which could otherwise be a source of resistance to change. Organizing basically involves analysis of activities to be performed for achieving organizational objectives group on them into various individuals and delegation them with appropriate authority so that they can carry on their work properly. Organization structure can be defined the position of company. An organization structure specifies the division on work activities and shows us how different activities are linked. Organization structure is a basic framework within which the manager’s decision making behavior takes place. Structure basically deals with relationships. It is an important scientific concept. In simple terms it may be defined as a pattern in which various parts or components are inter related or inter connected. There are five elements that comprise an organization structure o Specialization of activities o Standardization of activities o Co ordination of activities o Centralization an decentralization of activities o Size of the work unit The managing director, Mr. Haranath Reddy, is the head of the organization, which is ably assisted by a team of senior, well qualified and experienced managing personnel. ORGANIZATION PROFILE - PEPSI CO. INC: Pepsi Co. Inc. is among the most successful consumer products companies in the World, with 1998 revenues of over $22 billion and 1,51,000 employee. The company Frito- lay company, the World largest manufacturer and distributor of snack chips and Tropicana products, Inc., the World’s largest marketer and producer of branded juices. Pepsi company brand names are among the best known and most respected in the World. Some
  • 24.
    of the PepsiCompany’s brand names are 100 years old, but the corporation is relatively young. Pepsi company, INC., was founded in the year 1965 through the merger of Pepsi- Cola and Frito lay. Tropicana was acquired in 1998.Pepsi Company’s success is the result of superior products, high standards of performance, distinctive competitive strategies and high indignity of its works force. Pepsi Co. Inc., a World Head quarter is located in New York, approximately 45 minutes from New York City. ORGANIZATION CHART OF PEARL BOTTLING PVT.LTD Managing director CEO Executive CEO Head Finance Head AVP Sales Managing Marketing Head Operations Head Human Resource Head Transport & Shipping Manager Finance Manager TDM Manager Modern Trade Manager Production Asst. Manager ADC Asst. Manager Marketing Manager TPT Executives Shipping
  • 25.
    2.3 Financial Department Financialstructure: Any company, which has to start and operate its business, has to invest its capital I fixed assets and floating assets and it also has to meet the daily requirements of the company. However, depending on the nature of the business and the product being offered by the company, the ratio of investment of capital in fixed and floating assets differs. The following shows the financial structure of the pearl bottling limited TYPES OF CAPITAL AMOUNT (IN LAKHS) Funds employed 60 Working capital 15 Institution finance 40 PLANT LAYOUT: The layout of the bottling plant of PBPL confines or all the products based on the line layout, the machines and equipment have been imported from Germany. Which produces the best capital equipment in the world. The machinery and all the equipment are arranged as per the sequence of operations. The machines and workers are specialized in operations such s the preparations of syrup., cleaning the bottles, filling the bottles, aerating and sealing the bottles with crowns. All these operations are carried on a continuous movement the reasons for choosing the product layout are: • `There is continuous supply of materials. • The brands are all standardized products. Manager Quality Control Sales Executives Executives Manager Maintenance Asst. Accts Executive
  • 26.
    • The demandfor the products brand is reasonably stable. • The volume of production is adequate for the reasonable utilization of equipment. Due to the above reasons, the product layout offers certain advantages, the product cycle is speeded up since the company follows a continuous operation movement; the cost of material handling goes low. The total floor space is required by the machine is less than for other types of plant layout. PLANT CAPACITY: The company installed latest up to date automatic plant confirming to plant layout, the capacity of plant is 24000 bottles per hour i.e., at the speed of 400 bottles per minute. The months from March to June, the plant is used to its full capacity by running three shirts every day. Each shift consists of eight hrs of so, during the summer season, the plant is run round the clock. This is because the demand reaches its peak in these summer months hence the company has to produce enough bottles o soft drinks at a speed to keep in pace with the disappearance of soft drinks from the shelves of the retailers. FINANCE DEPARTMENT CHART HEAD FINANCE MANAGER FINANCE ASSISTANCE MANAGER SENIOR EXECUTIVE ACCOUNT ASSISTANCE EXECUTIVE STORES Sr. Executives Executive Accountant Accounts Assistant
  • 27.
    H R FunctionalDepartment Chart Asst. General Manager HR (AGM) Dy. Manager IR& Personnel Administrator Executive Legal & Administration Senior Executive (General administration) Executive HR(Compensation & MIS) Personnel asst (HR & Personnel activities)
  • 28.
    2.5 Production Department MANUFACTURINGPROCESS:- 7Soft drinks may be carbonated or non-carbonated. For carbonated 4 drinks carbonation forms a critical part of the process. In carbonation carbon dioxide is dissolved in the water, which is used in manufacturing the drink, Normally the ingredients in soft drinks are as follows — acidulate (crifnic, malice or phosphoric acid), sweetener, flavor and preservative. MODERN MANUFACTURES The Delhi based public sector under taking launched cola drink under brand name of “77’ (Double Seven) in 1977. It has launched Orange and Lemon flavors. Pepsi Foods (P) Ltd. Pepsi, which was in India from 1 956-6 1, had left this country, as its products were not acceptable to the Indian Public. But in 1 990 it entered the Indian market in Collaboration with Punjab Agro Industries Corporation (PAIC) and Volta’s Pepsi produces Cola, Mango, Orange, Clear Lemon and Cloudy Lemon flavours under the brand names of Lehar Pepsi. Slice, Mirinda, Lehar 7-up and teem respectively. Recently, Pepsi Company has acquired the Dukes Company of Bombay. PRODUCTION SCHEDULE: The production schedule is fixed by taking into consideration the present or current market demand. It also caters to the availability of empty bottles and also the inventory position of filled up bottles of varying flavor any defects are noticed the production is
  • 29.
    suspended and thecorrective measures are taken so as to set right the bottling, process irregularities. ours. The production schedule for each brand fixed daily-i.e. filling up of the bottles of each brand and flavor. This has an advantage wherein the branded products can be manufactured one at a time. The glass bottles used for filling the soft drink are of the volume capable of containing 30ml of soft drink. There are also bottle of 200ml, 500 ml 1.5 liter and 2 liter capacities to fill by soft drinks. QUALITY CONTROL: PBPL takes great care to maintain the quality by controlling the products in their factory. The bottles are usually examined for impurities continuously as the bottles move out. Samples are checked after every 10 minutes of the production time by the chemist for its quality and hygienic condition. The chemical analysis is also make for flavors and the gas content is also checked. Further samples from each batch are dispatched to the affiliated parent agency company in each week for quality checkup, moreover, the agency of the company also lifts samples from the market at random for quality check up at anytime to make sure that the quality is maintained to the exact standard of the parent company. At the end of the production schedule, daily all the equipment plant floor and wet patches are cleared with bleaching powder or some other solution. The standard o hygiene maintained inside the production steps are commendable. PERCENTAGE OF FLAVOUR MOVEMENT IN THE MARKET: Cola 46.65% Orange 19.45% Cloudy lemon 12.44% Clear lemon 12.22% Mango 9.22% MANUFACTURING PROCESS OF A SOFT DRINK: For manufacturing a soft drink the following raw materials are required 1. Water
  • 30.
    2. Sugar 3. Activatecarbon powdered 4. Hyflousuper cell 5. Filter paper 6. Essence 7. Hydrated line 8. Ferrous sulphate 9. Bleaching powder 10. Soda bi carbonate 11. Carbon dioxide gas 12. Trisodium phosphate 13. Plastic crates 14. Activate carbon (granular) 15. Caustic soda Operations Department:
  • 31.
    2.6 Marketing FunctionalDepartment MARKETING DEPARTMENT: At the time release of the marketing strategy is the director, a very well experienced and well groomed personality with over 15 year of experience in bottling units. He is very good strategist and his decisions are always the best assets to the marketing department. He is responsible for directing products aggressively in to the market. The sales manager ably steers the wheels of soft drink sin the entire territory. Before the onset of summer two capable hands are given as assistants to the sales manager, and in addition to the eight other sales executives are recruited to hammer out the volatile market. The success of any enterprise directly depends upon the success of its marketing function. Until 1990, a unit that was considered as sick is now slowly transformed into a successful enterprise. The people behind the success are the marketing personnel M/s PBLLPL is only assisted by one senior director in the area of marketing. As explained earlier he is good and is considered to be practical business man, his policies and programs paves the wary for success. The executive director marketing is assisted by the sales managers. M/s PBPL is catering to north coastal Andhra Pradesh covering three districts such as, VIZANAGARAM and SRIKAKULAM, each district is put directly under the control of the area sales manager. While four assists the area manager of Visakhapatnam sales supervisors the area manager of VIZIANAGARM an SRIKAKULAM are assisted by Senior General Manager Manager (Production) Manager Quality Asst. manager product availability manager Senior Executive (plant shipping) Executive (shipping)
  • 32.
    only two salessupervisors each. The management of the unit is putting extra emphasis on Visakhapatnam district. One reason for this is that Visakhapatnam is now a day maintains the fastest growth rate in the entire Asian continents. Hence, the management determined to catch up with the potential marketing of this steel city. 2.7 SALES AND DISTRIBUTION: Today’s sales executives are professional; they plan, build, and maintain effective organizations and design and utilize efficient control procedures. SALES MANAGEMENT –DEFINED: The planning, direction and control of personal selling, including recruiting, selecting equipping assigning routing, supervision, paying and motivating as these tasks apply to the personal sales force. EVOLUTION OF SALES DEPARTMENT: Prior to the industrial revolution there is not problem with selling because the industries use to produce less quantity of goods, but after the industrial revolution newly built machinery were truing out the quantities then the problem of sales marketing raised. SEGMENTATION:- The soft drink market can be segmented as the basis of place of consumption or on the basis of type of products. The segmentation as the basis of place of consumption divides the market into two parts:  On-premise 80% of the consumption of soft drinks is on premise i.e., restaurants, railway stations, cinema etc.  At home the rest 20% of the market compromises of the soft drink purchased for consumption at home. The market channels can be segmented on the basis of types of products into cola products non cola products.  Cola products account for nearly 6 1-62% of the total soft drinks market. The brands that fall in this category are Pepsi, Coca-Cola, Thumps-up, Diet Coke, Diet Pepsi etc
  • 33.
     Non-Cola segmentwhich constitutes 36% can be divided into 4 categories based on the types of flavors available namely:  Orange: flavor based soft drinks constitute around 17% of the market. The segment is largely dominated by national brands like Fanta of Coca-Cola and Miranda Orange of Pepsi co, which collectively form 15% of the market rest of the market is in hands of smaller brands like ‘Crush’ (earlier of Cadbury Schweppes and now of Coca-Cola), ‘Gold Spot’ etc.  Cloudy Lime: flavor constitutes 14% of the market and is largely dominated by Limca of Coca-Cola and Miranda Lemon of Pepsi Co. Limca is the market leader with around 70-75% of the market followed by Mirinda Lemon  Clear Lime: This segment of the market witnessed good growth initially with all the players launching their brands in the segment. But now the growth in the segment has slowed down. The brands available in this segment are 7-up of Pepsi, Spent of Coca-Cola and Canada Dry (earlier of Cadbury Schweppes and now of Coca-Cola). The segment constitutes 3% of the total soft drinks market.  Mango: This flavor segment constitutes 2% of the total soft drinks market and it directly competes with mango based fruit drinks like Frooti. The leading brands in this segment are Maaza of Coca-Cola, Mango (earlier of Dukes now Pepsi Co.) and Slice of Pepsi Co. There is very thin line of difference between the Clear and Cloudy Lime. The most obvious features is that Clear Lime has to be bottled in green bottles as sunlight harms the drink and changes the taste. There are some small local brands at city or regional levels. Most of these are either merging with the two big players. (Coca-Cola, Pepsi) or they command a very small less than 3% of the total market in their respective areas. MARKET SIZE AND GROWTH:- Soft drink market size for FY 2000 was around 270 mn cases (648mn bottles). The market, which was witnessing 5-6% growth in the early 90’s and even slower growth at around 2-3% in late 80’s. Presently the market growth has slowed down with growth rate of 7- 8% per annum compared to 22% growth rate in the previous year. The market size for FY20! is expected to be 7000 mn bottles. The market growth of 22% till last year has got stifled due to high excise duty of 40% leading to higher price of the end product.
  • 34.
    TABLE: 4 Years Bottles(mn) 1994-95 1968 1995-96 2070 1996.97 2195 1997-98 2490 1998-99 2800 1990-00 3000 2000-01 3240 2001-02 4450 2002-03 4920 2003-04 5670 2004-05 6480 2005-06 7000 2007-08 8500 2008-09 9125 MARKET CHARACTERISTICS:- The soft drink market is highly skewed in terms of places of consumption, in terms of regional distribution of soft drink flavors as well as in terms of SKUS. While 80% of the consumption in impulse based outside home 20% come from consumption at home, This trend is slowly changing with increase in occasion bed sales. Changing life style, increasing urbanization and impact of liberalization has slowly and gradually started moving the market from impulse to occasion led and has refrigeration led consumption. The market preferences are highly regionally based. While cool drinks have main markets in metro cities and northern states of UP, Punjab, Haryana etc., Orange flavored drinks are popular in southern states. Sodas too are sold largely in southern states besides sales through bars. Western markets have preference towards mango-Flavored drinks. Diet coke presently constitutes just 0.7% of the total carbonated beverage market. In terms if SKUS the market is skewed towards 300 ml which constitutes around 80-85% of the market, rest is the form of other pack sizes, but with increasing occasion led and home refrigeration led consumption the sales of bigger SKUS like more than 11 ir. Pack sizes has increased this has led to increase in contribution from PET bottle sales to 15% of the total turnover in FY00, and most of these PET bottle sales, up to 75% are in urban areas.
  • 35.
    Another skew nessis in terms of the time of the year when the consumption takes places. Most of the sales of soft drinks take place during summers while just5-6% of total sales takes place in winners. In summers the high season lasts 70-75 days, which contributes, more than 50% of the total yearly sales. The distribution network of Coca-Cola had 6.5 lacks outlets across the country-in FY00 that the company is planning to increase to 8 lacks by FY01. On the other hand PepsiCo’s distribution network had 6 lack outlets across the country during FY00, which it is planning to increase to 7.5 lacks by FY01. MAJOR PLAYERS AND MARKET SHARES:- The two global majors Pepsi and Coca-Cola dominate the soft drink market in India. Coca-Cola, which had winded up its India operations during the introduction of the FERA regime, re-entered India 16 years later in 1993. Coca-Cola acquired a major chunk of the soft drink marked by buying out local brands Thumps-up, Limca and Gold spot from Pane beverages. Coca-Cola had also acquired Cadbury Schweppes soft drinks brands crush, Canada Dry and sport cola in early 1999 and now recently in Oct 2000 it acquired distribution rights of these brands from IFB Agro limited. Pepsi although started a couple of years before Coca-Cola in 1991 has a lower market share today. It has bought over Mumbai based Duke’s range of soft drink brands. Both the Cola manufacturing come up with their own market share figures and claim to have increased their share. Recently in August 00 Pepsi claimed to have increased its market share for first five months of calendar year 2000, to 49% from earlier levels of 47.3%. While coke claims to have increased its in the market to 57% in the same period from 55% in the corresponding period last year. Coke figures are based on ORG’s date while that of Pepsi are based on 1MRG data. MARKET SHARE (IN %):- TABLE: 3 Brand Ms (org) % IMRB Pepsi 41% 49%
  • 36.
    Coal — Cola57% 48% Sales Department chart The company distributed its products in five districts, they are:- • VISAKHAPATNAM General Manager (Sales) Manager Visakhapatam city Manager Visakhapatam district Asst Manager Vijayanagaram district Asst Manager Srikakulam District. Office asst management information system.
  • 37.
    • SRIKAKULAM • VIZIANAGARAM •EAST GODAVARI • WEST GODAVARI Soft drink brands presently available:- Table: 1 Cola Drink Clear Lemon Orange Flavor Cloudy Lemon Mango Flavor Soda Pepsi Pepsi 7-up Mirinda Orange Mirinda Lemon Slice Lehar Soda Coca cola Coke Sprite Fanta Limca Maaza Kinleys AVAILABILITY:- These soft drinks are available in 200 ml, 300 ml, 500 ml, 1000 ml, 1500 ml, and 2000 ml bottles and in 330 ml cans. PEPSI - COLA COMPANY:- Catles Braddham, M.C. druggist who first formulated Pepsi-Cola, founded Pepsi Company’s beverages business at the turn of the century. Brand Pepsi and other Pepsi cola products including diet Pepsi, Pepsi one, Mountain Dew, Slice and Mug brands account for nearly one third of total soft drink sales in the united states, a consumer market totaling about $ 56 billion. Outside the United States, Pepsi cola company’s soft drinks operations include the business of seven-up international. Pepsi cola beverages are available in about 170 countries. Pepsi cola began selling its products internationally in the year 1934 with its operations in Canada. Operations grew rapidly beginning in the 1950’s. Today Pepsi-Cola products account for about a quarter of all soft drinks sold internationally. Key Pepsi-Cola international markets include Argentina, Brazil, China, India, Mexico, Philippines, Saudi Arabia, Spain, Thailand and United Kingdom.
  • 38.
    Pepsi cola providesadvertising, marketing, sales and promotional support to Pepsi- Cola bottlers and food service customers. This included some of the World’s best and most recognized advertising. New advertising and existing promotions keep Pepsi-Cola brands young. The company manufactures and sells soft drink concentrate to Pepsi-Cola bottlers. The company also provides fountain beverages products. PEPSI LOGOS:- The Pepsi logo has changed many times over the years. Here’s a chronological history of the various logos.
  • 39.
    PEPSI FOODS (P)LTD:- Pepsi, which was in India from 1956-61, had left this country, as its products were not acceptable to the Indian Public. But in 1990 it entered the Indian market in collaboration with Punjab Agro Industries Corporation (PAIC) and Voltas. Pepsi produces Cola, Mango, Orange, Clear Lemon and Cloudy Lemon flavors under the brand names of Lehar Pepsi. Slice, Mirinda, Lehar 7-up and teem respectively. Recently, Pepsi Company has acquired the Dukes Company of Bombay. CADBURY SCHWEPPES:- Schweppes has launched 3 brands in (1995) four months and in Delhi, their Orange Crush has picked up a 30% market share against Coke’s Fanta, Pepsi and Mirinda. The other two brands at Canada Bry and Schweppes Tonic water Sunkist. This British beverage gains also has stake in Dr. Pepper’s. BACKGROUND:- Non-alcoholic soft drink beverage market can be divided into fruit drinks and soft drinks. Soft drinks can be further divided into carbonated and non-carbonated drinks. Cola, Lemon and Oranges are carbonated drinks. Whole Mango drinks come under non- carbonated category. The soft drinks market till early 1990’s was in hands of domestic players like Campa, Thumps-up, Limca etc., but with opening up of economy and coming of MNC players Pepsi and Coke the market has come totally under their control. While World wide Coke is the leader in carbonated drinks market in India, it is Pepsi which scores over coke but this difference is fast decreasing (courtesy huge Ad - spending by both the players). Pepsi entered Indian 1993. Pepsi has been targeting in products towards youth and it has struck right chord with the market and the sales have been doing well by sticking to
  • 40.
    this youth bandwagon.Coke on the other hand struggled initially in establishing it self in the market. In a span of 7 years of its operations in the country it changed its CEO four times but finally they seen to have started understanding the pulse of Indian consumption. Fountains also dispense them in disposable container ADVANTAGES AND LIMITATIONS OF FRANCHISE NETWORK:- ADVANTAGES:-  Reduced investment levels in manufacturing equipments.  Savings on management time.  Regular supply of components.  Reduced interfacing and dealing with labour. LIMITATIONS:-  Large volumes  Financial Support  Quality RETAILER’S PERCEPTION:- A survey was conducted to study the retailer’s views of the present market , future trend and the consumer behavior patterns. The bindings of the survey are as follows:  Retailers stated that the consumers are loyal to the particular segment of the soft drink i.e. Cola, Orange or Lemon. But as far the loyalty for the brands in each segment is concerned, it is not very significant.  43% of the retailers surveyed told that in soft drinks advertising is the key component in drinking sales. While 32% stated promotional schemes and 20% brand loyalty as the reasons.  As consumers are not very brand loyal where the purchase of soft drinks is concerned, the retailer push becomes a critical issue. They usually sell the product in which they get the maximum benefit. For this, the companies try to offer them
  • 41.
    higher margins. Whiledistributors get margin of Rs. 8—9 per crate (1 crate 24 bottles) at 3— 4% MRP, retailers are given a margin of 10—12% of MRP. The retailers not happy with this as the cost of refrigeration is very high for soft drinks, to over come this problem the companies visi-coolers schemes to their main retailers. SCENARIO OF SOFT DRINKS INDUSTRY IN INDIA:- This year the season started off early with Pepsi and Coca-Cola introducing diet cans for the first time in India. By Buying over local competition, the two American Cola giants have cleared up the arena and are backing all their power behind the Indian franchisees of their globe girdling brands. They are vying with each other to capture the market by increasing the capital base in the country. It Pepsi will be investing Rs. 300 Crores, coke will be pumping in eight times as much Rs. 2,400 crores. The total investment is a size and scale that the Rs. 1, 800 crores soft drinks business has never been before. Both players see an enonnous potential in this country, where swigging carbonated beverages is still considered a treat, virtually a luxury. The soft drink industry in India has annual sales exceeding Rs. 12,000 crores and most of the bottling companies have been doing flourishing business. In the past five years all the bottling companies have grown and expanded their activities in the market and by placing more and more of their soft drink cases in the market and by improving refrigeration, supply of packaging, taste and concentration is changing the industry into a dynamic one liking for non-conventional foods and beverages there is good possibility that per capita, consumption will go up. Soft drinks some mainly in three flavors, Cola, Lemon and Orange. According to estimates, cola dominates the market with 40% market share. Lemon flavored drinks come second with 30% market share and Orange flavored drinks third with a 20% market share. Other flavors account for the rest of the market. Also, the Government of India considers soft drinks as non-essential commodity. Thus, heavy excise duty is levied on bottled soft drink. In a country like India where more than 70% of the population exists below the poverty line, the trading activities of soft drinks industry is concentrated in and around big and cities where the purchasing power of people is considered to be comparatively high. MAINTENANCE:- The low consumption of soft drinks in India may be attributed to the fact the prices of soft drinks are inflated due to high excise duties and taxes. A bottler must pay as much
  • 42.
    as 37% ofprice per case as excise duty, sales and turnover tax. A further 10% goes into expenditure on local advertising and sales promotion. Distribution and transport cost take care of another 10% Raw material cost, concentrate sugar, citric-acid, bottle cost, etc., and eat off another 13/0. Production in terms of fuel, power maintenance and labour account for another 14%. This lea’ the bottlers a margin of a 14% & 4% of this would go into over-heads and interest charges, trimming down the margin to shrimphy 4%-5%. Since the retail price of a bottle of a 200 ml soft drink ranges between Rs. 5 to 6,300 ml soft drink ranges between Rs. 9 to 10. A bottling operation is variable only with large volumes. However, the cola giants feel that per capita consumption can only go up and up. As incomes, so do life styles, a pattern they have seen in many of the 195 countries they sell their universal products in. The fizzy drinks industry longs in a 10% growth on an average with estimated sales of 140 millions cases (one case 24 bottles of 300 ml each). These are heady growth figures the industry was both surprise by and unprepared for. Bottles are disappearing from the shelves faster then they can be replaced. In peak season, they found themselves short of capacity. Even though they were working three shifts a day that is round the clock production. They had to turn around their trucks faster to satisfy the great Indian thirst. Industry sources put down the main reason for growth as high competitive activity. Certainly, until Coco-Cola entered the scene, the business was growing at a fairly pace of 5%. The increase in the number of cases reflects higher demand, but does not quite accurately measure the fact that so many more liters of the fizzy stuff is being sold, but bottle sizes too been appeared from 250m1 to 200 ml. With growth rates zooming into double digits, bottlers have been propelled into expanding capacities. With their big Time pans, the MNCs have changed the face of this business, long dominated by small time business men. The Cola makers with their ambitious targets and in order to reach them have to build capacity infrastructure and also make their bottles more available and affordable. There are 3, 00,000 retailers stocking soft drinks in India. Also soft drinks which retail anywhere between Rs. 9.00 and 1 0.00 expensive when measured against purchasing power. According to our study, it takes an Indian 1.5 hours of work to be able buy a bottle, in other countries the norm being only 5 minutes. As the soft drink manufactures concur their strategies, keeping an eye on each other, the clear winner of the soft drinks is so fat the consumer. COCA-COLA PARLE:-
  • 43.
    Coca-Cola Export Corporationwhich left India in 1977 has re-entered Indian soft drink. It has tied up with the Pane group which owns Thumps-up, Limca, Maaza, Citra and Gold-spot. Coca-Cola along with its original brands Coke, Fanta is maintaining even the Pane’s branch of soft drinks. MARKETING ASPECTS OF KRISHNA MOHAN BEVERAGES CONSTRUCTION LTD. PRODUCT:- The product being offered by K.M.B.C. is a soft drink in six flavours namely Cola, Lemon clear, Lemon cloudy, Orange, Mango and Soda. Except for slice K.M.B.C. has bottling facilities for other brands. PRICE:- A 200 ml bottle soft drink are priced at 7 rupees while 300 ml bottle soft drink and 300 ml of Fountain Pepsi are priced at Rs.9.OO while a 500m1 costs Rs. 18!- and I liter at Rs.27!-, 2 liters Rs.451- where the consumer can take the bottle along with the drink. PROMOTION:- As sales promotion, the company has painted pan shops with the Pepsi logo, put up glow sign boards and bill boards at important junctions, pop advertising material like stickers, danglers and gifts for consumers. It has also provided special refrigerators to exclusive Pepsi retail outlets known as VlSI coolers. PACKAGING:- Soft drinks of different flavours are available in bottles of 200 ml, 300 ml, and 500 ml. I liter, 1.5 liter and 2 liters in addition it has installed nearly 80 dispensers throughout the city. DISTRIBUTION SET UP:- Krishna Mohan Beverages and Construction Ltd., covers the five district of the territory through 172 distributors appointed at various locations for secondary distribution K M B C reaches the 2200 outlets of Vizag city through its four dealers Each dealer is assigned a specific area which is further divided into dealer is given to salesman depending upon the potential of his route. Visakhapatnam is divided into 4zones and the market is serviced by: 1. SR. Enterprises 2. N.R. Enterprises
  • 44.
    3. Surudhane Sales Thetotal covered by the plant is put to around 15,000 Nos. in the five districts and Visakhapatnam city contributes to 2200 outlets Percentage of Flavor Movement in Market. Cola - 46 65% Orange - 19 45% Cloudy Lemon - 1244% Clear Lemon - 12 22% Mango - 9 22% During the survey it was found that the knowledge about the schemes provided by the company to the account is less Some outlets don’t know about the schemes. The explosive growth of global trade and international competition lead to globalization which is the result of technological change This decade has witnessed remarkable advances in the availability of information and the speed of communication. Both globalization and technological changes open up many new opportunities in Market place offer good marketing Market success goes to those companies which matched to the current environmental imperatives today’s markets. are changing at an incredible pace these changes are throwing companies into a state of confusion regarding strategy. To protect their profits, companies have primarily responded by cutting those costs, re-engineering their process and downsizing their work forces. Yet even companies that succeeded in cutting their costs may fail to increase their revenue if they lack marketing vision and marketing know how.
  • 45.
    CHAPTER – 3 Theoreticalframework of career management
  • 46.
    3.1 INTRODUCTION ABOUTCAREER MANAGEMENT Career Management is the combination of structured planning and the active management choice of one's own professional career. The outcome of successful career management should include personal fulfillment, work/life balance, goal achievement and financial assurity. Effective human resource management encompasses career planning, career development and succession planning. An organization without career planning and career development initiatives is likely to encounter highest rate of attrition, causing much harm to their plans and programmes. Similarly without succession planning, manning of vacancies, particularly at higher levels, become difficult. With the increase scope for job mobility and corporate race for global headhunting of good performers, it is now a well- established fact that normal employment span for key performers remains awfully short. At times it is even shorter than 3 years. This again strengthens the need for effective career planning, career development and succession planning. 3.1.1 MEANING AND DEFINITION OF CAREER: Career is a sequence of attitudes and behavior associated with the series of job and work related activities over a person’s life time. As the literal definition of career focuses on individually perceived sequence, to be more accurate, career may be either individual- centered organization-centered. The word career covers all types of employment ranging from semi-skilled through skilled, and semi professional to professional. The term careers have often been restricted to suggest an employment commitment to a single trade skill, profession or business firm for the entire working life of a person. In recent years,
  • 47.
    however, career nowrefers to changes or modifications in employment during the foreseeable future. There are many definitions by management scholars of the stages in the managerial process. The following classification system with minor variations is widely used: 1. Development of overall goals and objectives, 2. Development of a strategy (a general means to accomplish the selected goals/objectives), 3. Development of the specific means (policies, rules, procedures and activities) to implement the strategy, and Systematic evaluation of the progress toward the achievement of the selected goals/objectives to modify the strategy, if necessary. 3.1.2 Goals/objectives Development The career management process begins with setting goals/objectives. A relatively specific goal/objective must be formulated. This task may be quite difficult when the individual lacks knowledge of career opportunities and/or is not fully aware of their talents and abilities. However, the entire career management process is based on the establishment of defined goals/objectives whether specific or general in nature. The time horizon for the achievement of the selected goals/objectives - short term, medium term or long term - will have a major influence on their formulation. 1. Short term goals (one or two years) are usually much more specific and limited in scope. Short terms goals are, of course, are easier to formulate. 2. Intermediate goals (3 to 5 years) tend to be less specific and more open ended than short term goals. Both intermediate and long term goals are more difficult to formulate than short term goals because there are so many unknowns about the future. 3. Long term goals (5+ years), of course, are the most fluid of all. Lack of life experience and knowledge about potential opportunities and pitalls make the formulation of long term goals/objectives very difficult. Long range goals/objectives, however, may be easily modified as additional information is
  • 48.
    received without agreat loss of career efforts because of experience/knowledge transfer from one career to another. 4. Making career choices and decisions – the traditional focus of careers interventions. The changed nature of work means that individuals may now have to revisit this process more frequently now and in the future, more than in the past. 5. Managing the organizational career – concerns the career management tasks of individuals within the workplace, such as decision-making, life-stage transitions, dealing with stress etc. 6. Managing 'boundary less' careers – refers to skills needed by workers whose employment is beyond the boundaries of a single organization, a work style common among, for example, artists and designers. 7. Taking control of one's personal development – as employers take less responsibility, employees need to take control of their own development in order to maintain and enhance their employability. 3.1.3 Significance and advantages of career development: 1. It reduces employee turnover by providing increase promotional avenues 2. It improves employee’s morale and motivation. 3. It enables organizations to man promotional vacancies internally, thereby, provide opportunities to reduce the cost of managerial recruitment. 4. It ensures better utilization of employees’ skills to provide increased work satisfaction to employee. 5. It makes employee adaptable to the changing recruitment of the organization. 6. It reduces the industrial disputes related to promotional matters and thereby provides opportunity to the organization to sustain harmonious industrial relations. 7. Career development program being an objective description of career progression, it ensures equitable promotional decisions even for women and minorities in an organization. 3.1.4 Purpose and objectives of career development: 1. To attract and retain effective persons in an organization. 2. To utilize human resources optimally. 3. To improve morale and motivation level of employees.
  • 49.
    4. To reduceemployee turnover. 5. To practice a balanced promotion from within policy 6. To make employees adaptable to changes. 7. To increase employees loyalty and commitment to the organizations. 8. To maintain harmonious industrial relations. 9. To inculcate equitable employment practices providing equal career progression opportunities to women and minorities. 3.2 DIFFERENT STAGES OF CAREER DEVELOPMENT PROCESS In order to design suitable career development programme, it is necessary to understand the different stages of an individual employee. Actual stages from individual to individual for obvious difference in perceived internal career. However, career development stages, keeping in view the general requirements of people at different hierarchical stages, may be grouped under following four categories. 1. EXPLORATORY STAGE: This stage starts when a new employee joins the organization. An employee with his qualification and knowledge when joins an organization finds him in an apparent mismatch condition which even cannot be set right with induction programme of the organization. It takes quite some time for him after thorough training to become adaptable with the organization and more particularly with his job assignment. Therefore, it is essential for the organization to sustain the behavioral as well as operational deficiencies to help him to develop in the course of time. The best solution at this stage is to allow the new entrant to perform some specific job and to confer freedom in functioning. Some companies even allow the new entrant to undergo a compulsory job rotation for reasonable time period. The purpose of such job rotational is to allow the employee to select his preferred job from a wide range of available jobs in the organization. However, for obvious functional specialties and different educational requirements, such scheme is not successful in Indian organizations. 2. ESTABLISHMENT STAGE:
  • 50.
    After a newentrant chooses his career from different given alternatives, he needs to be provided with a regular feedback on his performance. Such performance feedback enables the new employee to understand effectiveness of his performance and at the same time he can also initiate required corrective action to make good of his functional deficiencies. A successful career development process at establishment stage, therefore, is important to retain employees in the organization and at the same time to develop a sense of loyalty and commitment to the organizations. 3. MAINTENANCE STAGE: This is a mid – career stage for employees, who strive hard to retain their established name and fame. Therefore, at this stage employees need to put their continuous efforts for self development. For an organization, career development process at this stage, therefore, calls for renewing and updating the skills of employees particularly in the context of changing environment to help employees to overcome their mid career crises. Therefore, this stage is crucial and unless the organization adopts suitable career development programme, it may face high employee turnover, who are in their mid age group. 4. STAGE OF DECLINE: Employees at this stage being prepared for retirement, get scared from possible threat of reduced role of responsibilities in the organization. Such complexity is behaviorally associated with old age of employees which unless set right through suitable career development programme, may even render such employees in efficient or misfit for the organization. Career development process at this stage, therefore, should aim at helping the employees to get mentally prepared for retirement rituals, particularly to prepare them to accept a reduced role and responsibilities, so that, they can find them accommodative with family and society in later for their life. 3.3 PERFOMANCE APPRASIAL AS CAREER DEVELOPMENT Performance appraisal is a part of career development. The latest mantra being followed by organizations across the world being – "get paid according to what you contribute" – the focus of the organizations is turning to performance management and specifically to individual performance. Performance appraisal helps to rate the performance of the employees and evaluate their contribution towards the organizational
  • 51.
    goals. Performance appraisalas Career Development leads to the recognition of the work done by the employees, many a times by the means of rewards and appreciation etc. It plays the role of the link between the organization and the employees’ personal career goals. Potential appraisal, a part of Performance appraisal, helps to identify the hidden talents and potential of the individuals. Identifying these potential talents can help in preparing the individuals for higher responsibilities and positions in the future. The performance appraisal process in itself is developmental in nature. Performance appraisal is also closely linked to other HR processes like helps to identify the training and development needs, promotions, demotions, changes in the compensation etc. A feedback communicated in a positive manner goes a long way to motivate the employees and helps to identify individual career developmental plans. Based on the evaluation, employees can develop their career goals, achieve new levels of competencies and chart their career progression. Performance appraisal encourages employees to reinforce their strengths and overcome their weaknesses. 3.4 Career Planning Career planning is a subset of career management. Career planning applies the concepts of Strategic planning and Marketing to taking charge of one's professional future. 3.4.1 Career planning and career development process: The dynamics and complexities of career development process have been made amply clear through earlier discussions. It is clear that career development process cannot be undertaken in isolation. Some issues are to be taken care of by the organization itself, while some others are concerning the individual employees. Thus an improved career planning process is the joint responsibility of both the organization and the employee. Internal career needs (of individual employee), therefore, need to be integrated with the external career opportunities (of the organization). Unfortunately, organizations do not interact with the employees to understand their perceived career needs, instead they depend on guess work to assume the needs, motives and anchors and move them around on discretion. Such practices, therefore, lead to employees’ dissonance. Thus for having
  • 52.
    good and improvedcareer development process it is necessary both for the organization and the employees to understand each other’s need and opportunities. Career Development process should be made compatible to the changing needs of the employees in their life cycle. These calls for creating flexible opportunity structures and career paths to enable employees to identify them with such role positions at different stages of their life-cycle.new employees should have adequate opportunities to gain on- the-job knowledge and experience, so also to undergo training and education programs for enriching job skills. Improved career development process should also appreciate changing social values with respect to work, life and leisure. Work, per se, is differently perceived by different people. For some, it is a source of self-fulfillment, creative pursuit, future growth and development, rising to the higher corporate ladder, etc. different employees is at different places in the Maslow’s Hierarchical Needs ladder. Hence, different yardsticks should be employed for each employee depending upon his/her perception of values. Career Development process, therefore, should consider these aspects, or otherwise, the whole exercise will suffer from the problem of employee dissonance. 3.4.2 Steps of career planning process: Career planning process involves different activities or step in an organization. Such steps are listed below: Preparing Personnel Skills Inventories The first step is to prepare personnel skills inventories. Such skills inventory is an information system which contains data on employee’s skills and career goals. In addition, there are required data banks, which provide following information. • The organization structure and the persons manning different positions in the organization, their age, education, experience, training and career goals, status, duties and responsibilities. • The performance record and ratings, inter-personal abilities of the employee. • Their preferred location, desires and constraints.
  • 53.
    • Whether thepresent strength is short or surplus to the requirements, if it is short, the extent of shortage at different levels and the organizational resources available to make good such shortages in future. If it is surplus, the measures available to redeploy them through proper restructuring. Future requirement of manpower for expansion of the company or for natural wastages like; death, disability, retirement, discharge and dismissal, resignation, etc. In most of the organizations, such information are computerized and periodically reviewed and updated. After preparation of personnel skill inventories and additional data, it is necessary to develop career paths for employees. Career paths are logical mapping out of jobs, which represent a potential progression tract that an employee may follow over time. Such mapping of job progressions are done in the form of career ladders clubbing together similar lines of occupation n job families. Job families are groups of homogenous job, i.e., job with similar characteristics. An illustrative model of career paths for marketing jobs is presented below. 3.5 FUTURE OF CAREER PLANNING AND DEVELOPMENT IN INDIA – ORGANISATIONAL ISSUES In India we do not have any empirical studies worth the name on Career Planning and Development. New challenges like, market globalization, deregulation and total quality management have now made it imperative for organizations to restructure their career planning and development programs to retain best talents. Companies like; Bajaj Auto, Arvind Mills, Gujarat Ambuja, Reliance Industries, Bombay Dyeing, Hindustan Lever, Crompton Greaves. TATA’s, etc. have now brought in many perceptive changes which can be listed as below: Most of the companies no consider employees as their important assets. The concept of total quality management considers every employee as customers (internal) to the organization. Making employees entrepreneurs for the organization and empowering them, I no compelling the organization to re-design career progression tracks to attract and retain the best employees. Making people psychologically prepared for ownership,
  • 54.
    some organizations arealso experimenting with flatter organization structure with adequate decentralization. Organizations are now more keen to get rid of those employees who are now redundant due to changing requirements, by offering golden handshake, rather than developing these persons for better redeployment. In addition, organizational restructuring programmes are now rendering many employees surplus and it has become a major problem for the organizations to redeploy employees in restructured jobs. career panic has now become a global issue. most of the organizations fearing employee turnover, are now working on designing jobs which can offer employees recognition, creativity (by lateral transfers etc.), challenges and empowerment. 3.6 SUCCESSION PLANNING: Growth and survival of the organization are the responsibilities of the top management. To fulfill such responsibilities each organization need to plan management succession. Succession planning is done in different time frames to ensure the availability of right managerial personnel at the right time in right positions for continuing organizational vitality and strength. Most of the organizations plant for immediate requirements matching with their budgets and business plans. To avoid this, good organizations try to make succession planning in three different time frames, i.e. immediate (within one year), intermediate (1 to 5 years) and long range (beyond 5 years). Prevailing managerial attitude, i.e. a potential threat from successor, which may not sustain the desire of the managers to cling to their chairs, also stand against the success of the succession planning. 3.6.1 Steps of succession Planning: The first step is to prepare and develop a management staffing plan for all anticipated needs in different time frames. For important position at top managerial level, such planning should be done even for shorter duration, keeping in view the potential threat from eventual natural wastages and so also from job switch and change (which has now increased many times for obviously enhanced scope of job mobility). Other effects of external factors like economic factors, overall man power factor should also be considered while making such plan. The second step is staffing and development. Staffing is concerned with recruitment, selection and placement. Selection and placement may be either done from
  • 55.
    outside or fromwithin the organization through promotion and transfer/. In many organizations, management adopts what they call grooming process for filling up important managerial positions. A manager is groomed by giving temporary assignments, attaching him/her with the highest officer are sometimes designating to the potential promote as Officer on Special duty. The third step is to ensure congenial organizational environment to retain the desired managerial personnel. Unless this is done, the whole exercise for developing a successor may have to be repeated. The fourth step is to develop a good performance appraisal system to get feedback on managerial performance and to review their progress and short false. Preparation of management resource inventory is the final step in the succession planning. Such inventory contain details of personal data, performance records, skills, potential, career goals and career parts of managerial personnel. CHAPTER – 4
  • 56.
    Data Analysis &Interpretation 1. Do you aware of the employee development programs? Table 4.1 Aware of employee development programs Employee response Percentages of respondents (%) YES 83 83% NO 17 17% TOTAL 100 100% Fig 4.1
  • 57.
    83% 17% EMPLOYEE DEVELOPMENT YES NO INTERPRETATION: About 83%of employees said that they were much aware of the development programs. It is because of by conducting meetings and counseling to all the employees in the organisatiion.17% of employees said that they don’t know much about their development programs, it may be due to lack of understanding or not interested in knowing those activities. 2. Do you feel the promotion system yield the right kind of the people at the right places? Table 4.2 Promotion system to right people at right place Employee response Percentages of respondents (%) YES 63 63% NO 26 26% CAN’T SAY 11 11% TOTAL 100 100%
  • 58.
    Fig 4.2 63% 26% 11% REGARDS TOPROMOTION YES NO CAN'TSAY INTERPRETATION: About 63% of employees accepts that they yields right place in the promotion by considering the work done by them and their performance in the organization and 265 of employees did not agree with the promotion system in their organization. It may be because of disputes a raised with the head of the department, only 11% of employees couldn’t answer because they might not been aware of this promotion system.Depending on the attitudes of the employees and the work done by them they yield promotions at right place. 3. How you are compensated by the organisation? Table 4.3 Compensation to employees Employee response Percentages of respondents (%) YEARLY 54 54% WEEKLY 11 11% MONTHLY 35 35% TOTAL 100 100% Fig 4.3
  • 59.
    54% 11% 35% REGARDSTO COMPENSATION YEARLY WEEKLY MONTHLY INTERPRETATION: We can clearlysay that the employees in the organization are mostly compensated yearly i.e. 54% because many of the employees are employed on contract basis and remaining employees are compensated monthly i.e. 35% for their work done in the organization and weekly basis to some employee’s i.e. 11%. 4. What is the basis of career development in your organization? Table 4.4 Basis of career development Employee response Percentages of respondents (%) BASED ON SKILL 54 54% FAVOURITISM 17 17% RELATION WITH MANAGEMENT 29 29% TOTAL 100 100% Fig 4.4
  • 60.
    54% 17% 29% CAREER DEVELOPMENT BASED ON SKILLS FAVOURITISM RELATIONWITH MANAGEMENT I INTERPRETATION: About54% said that the career development is based on their skills and talent. 29% of employees career development is based on the relationship with management in the organization and remaining 17% is based on employees favoritism. This development will be favourable according to the employees. 5. Do you think career development in your organization is satisfactory? Table 4.5 Career development program is satisfactory Employee response Percentages of respondents (%) YES 29 29% NO 48 48% CAN’T SAY 23 23% TOTAL 100 100% Fig 4.5
  • 61.
    29% 48% 23% SATISFACTIONON CAREER DEVELOPMENT YES NO CAN'T SAY INTERPRETATION: Herewe can say that 48% of employees were not satisfied with their career development activities in the organization, it may be because of lack of activities given to them. 29% of employees were somewhat satisfied with present career development programs and remaining 23% of employees could not say anything about their organization development activities. 6. By whom you are getting advices for your career planning? Table 4.6 Whom you are getting advices Employee response Percentages of respondents (%) HR MANAGER 34 34% COLLEAGUES 17 17% YOUR IMMEDIATE SUPERIOR 29 29% OTHERS 20 20% TOTAL 100 100%
  • 62.
    FIG 4.6 34% 17% 29% 20% ADVICEFOR CAREERDEVELOMENT HR MANAGER COLLEAGUES INTERPRETATION: About 34% of employees get the advices from their HR Manager by giving his valuable suggestions and guidance to improve their career, 17% of employees said that they get the advices from their colleagues in which they help each other in improving their career. Only 29% of employees agreed that they get advices from their immediate superiors and 20% of employees get from the others who may be outside the organization. 7. Are the advices relevant to your career development? Table 4.7 Advices relevant to career development Employee response Percentages of respondents (%)
  • 63.
    YES 60 60% NO17 17% CAN’T SAY 23 23% TOTAL 100 100% FIG 4.7 60%17% 23% CAREER DEVELOPMENT MEASURES YES NO CAN'T SAY INTERPRETATION; About 60% said that they get relevant advices from their superiors and colleagues which helps them for their career development programs and 17% did not agree that the ideas they get are not relevant to their career development and remaining 23% of employees could not tell anything about it because the advices might not fulfill their development activities. The advices given to them should be always helpful in their career planning. 8. Do you think you are comfortable with the present organization career development programs? Table 4.8 Comfortable with present development programs Employee response Percentages of respondents (%) YES 40 40%
  • 64.
    NO 43 43% CAN’TSAY 17 17% TOTAL 100 100% Fig 4.8 40% 43% 17% COMFORTABILITYOF PRESENT ORGANISATION YES NO CAN'TSAY INTERPRETATION: About 40% of employees were comfortable with the present organization career development programmes. They might feel all the facilities given to the employees in the organization are comfortable to them. But, 43% of employees were not comfortable with the present organizational career development programmes and remaining 17% of employees were either comfortable or not but, they did not support their answer. 9.How many times you got the promotions in your organization? Table 4.9 Number of times promotions in organization Employee response Percentages of respondents (%) ONLY 1 TIME 43 43% 2 TIMES 32 32% 3 TIMES ABOVE 11 11%
  • 65.
    NOT BEEN PROMOTEDSO FAR 14 14% TOTAL 100 100% Fig 4.9 43% 32% 11% 14% NO OF TIME ON PROMOTION Only1 time 2 Times 3 TIMESABOVE NOTBEEN PROMOTED SOFAR INTERPRETATION: About 43% of respondents got promotion only once in the organization. 32% of employees got promotions twice in the organization. 11% of employees got promotion more than three times because the organization was happy with their skills and talent used in the organization and has been promoted number of times. Remaining 14% of employees has not been promoted due to lack of their skills and the work done by them in the organization. 10. How many years an employee in the organization been promoted? Table 4.10 Number of years employee promoted in organization Employee response Percentages of respondents (%) 5-11 YEARS 23 23% 10-15 YEARS 29 29% 15 YEARS ABOVE 48 48% TOTAL 100 100% Fig 4.10
  • 66.
    43% 32% 11% YEARS 5-10 YEARS 10-15 YEARS 15YEARS ABOVE INTERPRETATION: Many of the employees in the organization are promoted in 5 to 10 years and we got maximum 43% response from the employees. 32% of employees in the organization has been promoted for 10 - 15 years and remaining 11% of employees in the organization been promoted more than 15 years. 11. Do you feel career counseling is necessary for career development? Table 4.11 Is career counseling necessary Employee response Percentages of respondents (%) YES 60 60% NO 23 23% CAN’T SAY 17 17% TOTAL 100 100% Fig 4.11
  • 67.
    60% 23% 17% COUNSELLING YES NO CAN'TSAY INTERPRETATION; About 60% ofrespondents agree that they need career counseling for their development. It helps them to improve their skills and will know the purpose of the career development. They should have perfect planning in their career, but, 23% of respondents disagrees that counseling is not necessary for the employees. They feel that they should learn themselves by doing the work in the organization, and remaining 17% of respondents couldn`t felt whether the counseling is necessary or not. 12. Is your organization gives preference for internal promotions? Table 4.12 Internal preference for promotion are given Employee response Percentages of respondents (%) YES 23 23% NO 49 49% CAN’T SAY 28 28% TOTAL 100 100% Fig 4.12
  • 68.
    23% 49% 28% INTERNAL PROMOTION YES NO CAN'TSAY INTERPRETATION: Here wecan clearly observe that 23% of employees agreed for the internal preference for promotions in the organization because they will be given preference basing upon their work or written exam conducted by the organization, 49% of employees disagrees that there will be no internal preference for promotion in the organization by not observing their talent and also due to partial disputes in the organization. 28% of employees were not answerable for given question whether the internal preference for promotion is given or not. 13. Is women employees are considered for promotion in your organization? Table 4.13 Women employees are considered for promotion Employee response Percentages of respondents (%) YES 60 60% NO 17 17% CAN’T SAY 23 23% TOTAL 100 100% Fig 4.13
  • 69.
    60% 17% 23% WOMEN FOR PROMOTION YES NO CAN'TSAY INTERPRETATION; About60% said that there will be equal preference given to women employees in the organization for promotions .17% of employees did not agree that women employees are not considered for the promotion in the organization because there might be disputes among themselves in the organization and remaining 23% of employee said that they are either can’t agree or disagree with the given statement. 14. How does your organization identify your talent? Table 4.14 Identifying your talent in organization Employee response Percentages of respondents (%) BY COMPETENCIES 23 23% BY RESULTS 23 23% BY TRUST 54 54% TOTAL 100 100%
  • 70.
    Fig 4.14 23% 23%54% TALENT BYCOMPETENCIES BYRESULTS BYTRUST INTERPRETATION: From theabove pie diagram, 54% of employees said that their talent is recognized by trust (i.e.,by employee`s attitude, personality, perception) . 23% of employees were identified with the help of results given by the organization and remaining 23% of employees talents were identified by their competencies. There will be a competition among them in the organization. If the work given to them is completed then they can be praised by their higher officials in recognizing their talent. 15. What is your level of understanding of the company’s quality management system? Table 4.15 Level of understanding company’s quality management Employee response Percentages of respondents (%) MUCH TOO MUCH 14 14% TOO MUCH 14 14% JUST RIGHT 46 46%
  • 71.
    TOO LITTLE 1717% MUCH TOO LITTLE 9 9% TOTAL 100 100% Fig 4.15 14% 14% 46% 17% 9% QUALITYMANAGEMENT Muchtoo much Toomuch Just right Toolittle INTERPRETATION; About 46% of respondents were just right in understanding their company’s quality management system. 14% of respondents were much too much and also too much in level of the understanding this system and 17% of respondents were too little in understanding this quality system and remaining 9% of respondents were very much little in understanding this quality management system. 16. How do you rate overall relationship between the company and its employees? Table 4.16 Relationship between company and employees Employee response Percentages of respondents (%) EXCELLENT 6 6% VERY GOOD 40 40% TYPICAL 11 11% FAIR 29 29%
  • 72.
    POOR 14 14% TOTAL100 100% FIG 4.16 6% 40% 11% 29% 14% RELATIONSHIP EXCELLENT VERYGOOD TYPICAL FAIR INTERPRETATION: From the above diagram, it is said that 40% of respondents agree that they have strong relationship between the company and employees. It is because of mutual understanding between themselves in reaching their targets, 29% of respondents agree that they have a fair relationship between the company and employees because they might felt that company won’t be cooperative with them. 14% of respondents rate their relationship very poor and 11% agree that it’s very typical to tell about the overall rating but only 6% of respondents agree that they have an excellent rating relationship. 17. How do you rate the company’s business prospects for the next five years? Table 4.17
  • 73.
    Rating company’s business prospects Employee response Percentagesof respondents (%) EXCELLENT 11 11% VERY GOOD 34 34% TYPICAL 17 17% FAIR 23 23% POOR 15 15% TOTAL 100 100% Fig 4.17 11% 34% 17% 23% 15% BUSINESSFOR FUTURE EXCELLENT VERY GOOD INTERPRETATION: From the above graph, 34% of employees agreed that they will have a very good improvement in their organization for the next five years by fulfilling their targets and achieving them and only 11% of employees said that they will have excellent results for the next 5 years.17% of employees said that there will be an typical result because there should fulfill their targets and 23% of employees said that it is fair in rating their business prospects and 15% said that it is very poor in rating their business prospects for the next five years.
  • 74.
    18. If youwere to describe yourself, you would say that you are? (Tick more than one) Table 4.18 Describing yourself Employee response Percentages of respondents (%) OUTGOING 0 0% CREATIVE 20 20% ANALYTICAL 20 20% SHY 0 0% RESERVED 2 2% ORGANISED 7 0% CONFIDENT 45 52% EMOTIONAL 6 6% TOTAL 100 100%
  • 75.
  • 76.
    From the abovechart, we can observe that every employee in this organization is so confident in themselves in completing their work and we got maximum response 52% from all the employees. Remaining 20% are analytical and creative in doing their work for the development of the organization and 6% are emotional and 2% are reserved but they should overcome this and should feel free to express themselves. 19. How would you describe your relationship with the staff? Table 4.19 Relationship with staff Employee response Percentages of respondents (%) FULLY SATISFIED 23 23% SATISFIED 65 65% NOT SATISFIED 6 6% CAN’T SAY 6 6% TOTAL 100 100% Fig 4.19
  • 77.
    23% 65% 6% 6% RELATIONSHIP FULLY SATISFIED SATISFIED NOTSATISFIED CAN'T SAY INTERPRETATION: From the above graph, it is clearly shown that 65% of employees in the organization themselves were satisfied with their staff and colleagues because they feel the organization as their and feel responsible working in it and 23% of employees are fully satisfied with their staff. They help each other in sharing their work and to reach their targets .6% of employees were not satisfied with their staff because of competition among themselves and remaining 6% of employees were not having genuine answer to give. 20. Do you feel your organization fulfill corporate social responsibility? Table 4.20 Fulfilling corporate social responsibility Employee response Percentages of respondents (%) YES 63 63% NO 26 26% CAN’T SAY 11 11%
  • 78.
    TOTAL 100 100% Fig4.20 63% 26% 11% SOCIALRESPONSIBILITY YES NO INTERPRETATION: From the above pie diagram, 63% said that they are satisfied in fulfilling corporate social responsibility because every organization will follow the ethical values and cultural values, 26% of employees were not satisfied with the corporate social responsibility in their organization and 11% of employees said that they can’t say about the corporate social responsibility in their organization
  • 79.
    CHAPTER – 5 Summary,Findings and suggestions
  • 80.
    5.1 SUMMARY In thissummary the total project work which spreads in all the 5 chapters is briefly presented. In the first chapter introduction for the study, need for the study, objectives, research methodology used for data collection and analysis are explained limitations for the study also discussed. Learning is continuum. It is a part of life. It may occur at any time and place. Man learns either by encounter with new situations, facing new problems and by deriving new solutions, by observation and practice, imitation and sometimes by pure innovation. Employees at work learns from various sources from the work itself, from the peers, from the superiors, from the subordinators from others who are in similar positions in similar or some industry by interaction, by understanding various processes, through reading or knowing the subject matter, by attending university programmes/courses and through attending various general or special programmes. Modern organizations expert their people should have requisite competencies, which can contribute competitive advantage. Here in this occasion training and development occupies crucial area in current HRD. Training and development is not a cost, it is an investment, where organizations have intent of return over their investment from there programmes. Pepsi is a gainer in soft drinks market and it has number of bottling units in India. Pearl bottling pvt.ltd, Visakhapatnam is conducting very good training and development programmes to its staff in the plant. In view of its name for the employee training and development programs and with an interest to understand the procedure and to learn various aspects in its connection this study was undertaken. In addition to comprehend the training practices of pearl bottling pvt.ltd, I also intended to study the employee perception on various training programmes in the organization with this in mind. I have conducted the project work. The clear objectives before me for this study are 1. To understand the organizational profile Vis a Vis the industry profile. 2. To learn the procedural aspects of how the organization is conducting training need analysis. 3. How, programs are organized, also. 4. To gather the employee opinion who have training in the organization.
  • 81.
    In sufficient time,very busy employees preoccupied with their work, employee’s perceptual bias are some of the limitations for this study. For the purpose of collecting primary data and to gauge the employee perception on various training programmes in pearl bottling pvt.ltd, I prepared a questionnaire, with the help of my internal guide and the guides in the organization. A structural questionnaire with 20 questions, all open ended, was distributed to a sample of employees. The collected questionnaires were subjected to data analysis and the same information is reduced to percentage analysis and data interpretation exercises. Based on the data interpretation, I deducted various findings and conclusions. In this connection considered information provided by executives and offices on training activities, in my interaction with them. For secondary data, company records, annual reports, brochures and websites are utilized. For theoretical frame work some of the text tools are referred. In chapter II, an overview of the soft drink industry and various aspects of the organization profile of pearl bottling pvy.ltd as a Pepsi co.ltd were presented lucidly. It deals with genesis and growth, organization structure, industry profile and company profile. Non –alcoholic soft drink beverage market can be divided into fruit drinks and soft drinks. Soft drinks further divided into carbonated and non-carbonated drinks. Colas, lemon and oranges are carbonated drinks while mango drinks come under non-carbonated category. The soft drinks market till early 1990’s was in hands of domestic players like campa, thums up, limca etc but with the opening of economy and coming of MNC player’s Pepsi and coke the market has come totally under their control. Pepsi entered Indian market in 1991. Coke re-entered (after they were thrown out in 1977, by the central government) in 1993. Pepsi has been targeting the youth and the sales have been doing well by sticking to this youth segment. Coke on the other hand struggled initially in establishing itself in the market. In a span of 7 years of its operations in the country it has changed its CEO four times but finally they seem to have started understanding the pulse of Indian consumers. Soft drink market share grew to 60%in 1991 and it emerged as the market leader. The first challenge to the supremacy of pearl brands came from Pepsi cola in may 1990.pepsi company in corporation, the 22billion worth soft drinks, snakes and past foods company has finally entered the Indian market.
  • 82.
    Coming to thebrief on company profile, Pearl Bottling pvt.ltd (PBPL) was incorporated in 1982 at Madhurawada in Visakhapatnam district of Andhrapradesh for the purpose of manufacturing soft drinks. Pearl bottling private limited the franchise of the Vishakhapatnam region to pearl beverages which belongs to pearl group. Head quarters located at Delhi and mr.ck.jaipuria is the chairman managing director of the Pepsi food ltd. Capacity of the plant is 24000 bottles per hour i.e. at the speed on the 400 B.P.M implying 400 bottles per minute. In the months from March to June the plant is used to its full capacity by running 3 shifts every day. Each shift consists of 8 hrs. So, during the summer season the plant is run round the clock i.e., 24hr this is because the demand reaches its peak in these summer months. In chapter III, a brief presentation of the theoretical frame work on training and development was given here in this chapter, both the traditional and modern approaches of training and development are discussed in the traditional approach Most of the organizations before never used to believe in training. They were holding the traditional view that managers are born and not made. There were also some views that training is a very costly affair and not worth. In modern approach of training and development the Indian organizations have realized the importance of corporate training. Training is now considered as more of retention tool than cost. The training system in Indian industry has been changed to create a smarter workforce and yield the best results. The training is given to the employees based on their skills and knowledge. They divided into 5 types and provide training in different ways. • UN skilled workers. • Semi skilled workers • Skilled workers • Sales man • Supervisory staff The company using two types of training methods to train their employees. They are • On the job training • Off the job training
  • 83.
    ON THE JOBTRAINING METHODS The employees generally are trained on the job or through special in house training programs. In this method, employees are coaches and instructed by skilled co workers or by the special training instructors. In the job training method trainees they are as follows. 1. Trained by experienced work men. 2. Job instructions training. 3. Demonstration training method. These on the job trainings conduct under the clear supervision of the experienced and skilled employees. OFF THE JOB TRAINING EMPLOYEES The company also uses off the job training methods to train their employees. For some employees outside training may be utilized to enhance, update or develop specific skills they are providing the following off the training programs to their employee. 1. The conference method. 2. Program instruction trainings 3. Group training program 4. Lectures by the experts 5. Case studies sessions. PROCEDURE OF IDENTIFYING TRAINING NEEDS AT PBPL This exercise being done once in a year by the concerned departmental heads which is through practical knowledge and interview of the associates. Here matrix is set combining both behavioral and technical/professional expertise (function specific) (varies department wise).  The HR manager, on completion of the exercise prepares a summary of training and this finally leads to the making out of the training calendar for the year.  This exercise is being done through skill gap analysis and training needs.  HR department has to decide on the venue and faculty for the training to be organized at times, in coordination with the concerned departmental heads.  Once the training is over, feedback is obtained from the associate about the efficacy of the program.
  • 84.
    IN PLANT TRAININGSCHEME There are training and development activities conducted inside the organization for their employees. Various forms of in plant training and development. WORKERS DEVELOPMENT Workers awareness development programmes will be conducted periodically with the help of internal experts and external agencies. This includes. 4. Welfare programmers 5. Medical and health 6. Legal laws 7. First aid and safety MANAGEMENT DEVELOPMENT MD programs will be conducted to meet the requirements of the executive at all levels in the company such programs shall be need based7result oriented and small aim at developing the technical conceptual and HR skills of the executives. In chapter IV data analysis and interpretation is presented. The responses to each and every item in the questionnaire, provided by the employees and executives were analyzed simply with percentage analysis with respect to the choices given in each item. The information resulted in the data analysis is presented in tabular format and also in bar diagrams for each item in the questionnaire, after data analysis the information is interpreted and the same is also produced below the bar diagram. In chapter V the last chapter findings and suggestions are presented. The major findings are that majority of employees expressed that the organization provides them with sufficient training and that to in personal sales are there was emphasis. At a maximum time, the fresher’s receives training and all the employees said that the training in the organization is beneficial to them Maximum(90%) number of employees told that HR department provides the training maximum number of employees told that the training provided in the organization consists of both theory and practical aspects also. The employees expressed that due to training them are able to upgrade their skills and in the maximum occasion the training is conducted using lecture method, having both traditional and modern electronic teaching methods. All of the employees told that they provide feedback on the programmes majority of the employees expressed that the training in the organization is excellent.
  • 85.
    Coming to thesuggestions part, few suggestions are given in the report. Suggestions as to the generation of awareness among the employees and the use, and the time schedule of the same. It is also suggesting they even more co operation from the superior officers will be helpful employees to serve their departments well. The same, technical and computer oriented programs will fetch more benefit to both employees and the organization.
  • 86.
    5.2 Findings • Mostof the employees expressed that Career development programme in the organization is not satisfactory. • Promotional activities are not taking place properly. • Some of the employees disagrees that there will be no internal preference for promotion in the organization by not observing their talent and also due to partial disputes • Talent is recognized in the form of trust, not by the employees competencies and results. • Most of the employees opinioned that career counseling is very much essential. • In this organization all recruitments are taken place by the career management section only in order to recruit technical and non- technical. • They follow rating system in order to evaluate the performance of an employee which is useful for their career growth. • Career management is a combination of structural planning and active management choice of one’s own professional career. • It is a continuous process that is necessary for adapting to the changing demands by investing the resources. • Based on their, personality and perception there will be promotions to the employees in the organization. • Ethical values and cultural values are followed by them.
  • 87.
    5.3 Suggestions  Thecompany should provide the training facility for new adventing technologies, also for other activities which help to build their career equalent with competent employees.  Promotion is the crucial stage of motivation for any employee, in order to maintain peace and harmony, the organization have to encourage the employees through promotions I a regular intervals.  The organization need to recognize and encourage the competent & result-oriented individuals to create a competitive atmosphere.  Career counseling should be given to them for developing their career and proper planning is also considered.  If the organization can really look after the suggestions given by the employees and implement some best ideas the dissatisfaction levels in the employees can be reduced.  They should improve the succession planning to fulfill their responsibilities.  The management has to maintain good cooperation with all the levels of employees and then it will lead to the organization development.  They have to look after the employee authority of employees which is given to them under perfect. If the authority is same for all the employees then there will be no difference between them.  They have to spend more time with the employees to enhance their performance in work and also should help in their career path.
  • 88.
    QUESTIONNARE 1.Do you awareof the employee development programs? i)yes ii)No 2.Do you feel the promotion system yield the right kind of the people at the right places? i)Yes ii)No iii)Can’t say 3.How you are compensated by the organization? i)Yearly ii)Weekly iii)Monthly 4.What is the basis of career development in your organization? i)Based on skill ii)Favouritism iii)Relation with management 5.Do you think career development in your organization is satisfactory? i)Yes ii)No iii)Can’t say 6.By whom you are getting advices for your career planning? i)HR manager ii)Colleagues iii)Your immediate superior iv)Others 7.Are the advices relevant to your career development? i)Yes ii)No iii)Can’t say 8. Do you think you are comfortable with the present organization career development programs? i)Yes ii)No iii)Can’t say 9.How many times you got the promotions in your organization? i)Only 1 time ii)2Times iii)3 Times above iv)Not been promoted so far 10. How many years an employee in the organization been promoted? i)Yes ii)No iii)Can’t say 11. Do you feel career counseling is necessary for career development?
  • 89.
    i)Yes ii)No iii)Can’tsay 12. Is your organization gives preference for internal promotions? i)Yes ii)No iii)Can’t say 13. Are women employees considered for promotion in your organization? i)Yes ii)No iii)Can’t say 14. How does your organization identify your talent? i)By competency ii)By results iii)By Trust 15. What is your level of understanding of the company’s quality management system? i)Much too much ii)Too much iii)Just right iv)Too little iv)Much too little 16. How do you rate overall relationship between the company and its employees? i)Excellent ii)Very good iii)Typical iv)Fair v)Poor 17. How do you rate the company’s business prospects for the next five years? i)Excellent ii)Very good iii)Typical iv)Fair v)Poor 18. If you were to describe yourself, you would say that you are? (Tick more than one) i)Outgoing ii)Creative iii)Analytical iv)Shy v)Reserved vi)Organised vii)Confident viii)Emotional 19. How would you describe your relationship with the staff? i)Fully Satisfied ii)Satisfied iii)Not Satisfied iv)Can’t Say 20. Do you feel your organization fulfill corporate social responsibility? i)Yes ii)No iii)Can’t say
  • 90.
    BIBILIOGRAPHY S.No Author Paper/BookPublisher/magazine Vol.No. Year 1. P.Subba Rao Human resources & Ind. relations Himalaya III 1986 2. K.Aswathappa Personnel mngt & Human resources Tata Mc graw hill I 1991 3. Patrick forsyth Career management III 2002 4. Peter Herriot Career management challenge 1992 5. mondy Human resources WEBSITES: www.pepsi.co.in. www.hr.com. www.encyclopediabritinnica.com. .