คูมือ
    การวัดและประเมินผลการเรียนรู
ตามหลักสูตรแกนกลางการศึกษาขั้นพื้นฐาน
          พุทธศักราช 2551




           กลุมงานวัดและประเมินผลการศึกษา
   กลุมนิเทศติดตามและประเมินผลการจัดการศึกษา
     สํานักงานเขตพื้นที่การศึกษาสงขลา เขต 1
            www.sk1.obec.go.th
2




เมื่อจะทํางานอยาหยิบยกเอาความขาดแคลนเปนขออาง
     จงทํางานทามกลางความขาดแคลนใหบรรลุผล
           จงทําดวยความตั้งใจ และซื่อสัตย

  พระบรมราโชวาท พระบาทสมเด็จพระเจาอยูหัวภูมิพลอดุลยเดช
                                      
3



                                                  คํานํา
          งานวัดและประเมินผลการเรียน เปนสวนหนึ่งของงานวิชาการเปนภารกิจหลักที่ผูบริหารโรงเรียนและคณะ
ครูในโรงเรียนจะตองใชใหความสําคัญเปนอันดับแรกการบริหารงานวิชาการใหประสบความสําเร็จมีประสิทธิผลและ
ประสิทธิภาพสูงสุดนั้นผูบริหารโรงเรียนและคณะครูจําเปน ตองเขาใจถึงสาระสําคัญของงานวิชาการในโรงเรียน
ความรูและสาระสําคัญของงานวิชาการในโรงเรียนที่จําเปนในเอกสารเลมนี้ จะกลาวเพียงงานวัดและประเมินผลและงาน
ทะเบียน ในโรงเรียนเทานั้น ซึ่งผูบริหารโรงเรียนและคณะครูจะตองทําการศึกษาอยางละเอียด เพื่อนําไปสูการปฏิบัติ
ที่ถกตอง
    ู
          สํานักงานเขตพื้นที่การศึกษาสงขลา เขต 1 โดยกลุมงานวัดและประเมินผลการศึกษา ตระหนัก ถึงความสําคัญ
ในเรื่องการวัดและประเมินผล ตามหลักสูตรแกนกลางการศึกษาขั้นพื้นฐานพุทธศักราช 2551 เปนอยางมาก จึงไดจัดทํา
เอกสารคูมือการวัดและประเมินผลตามหลักสูตรแกนกลางการศึกษาขั้นพื้นฐาน พุทธศักราช 2551 เพื่อใหผูบริหาร
โรงเรียน คณะครู และศึกษานิเทศก ตลอดจนผูที่เกี่ยวของไดมีคูมือในการบริหารงานวัดและประเมินผล และนิเทศ
ติดตาม ใหมีประสิทธิผลและประสิทธิภาพมากที่สุด
          สํานักงานเขตพื้นที่การศึกษาสงขลา เขต 1 ขอขอบคุณคณะทํางานทุกทานโดยเฉพาะหัวหนากลุมงานวัด
และประเมินผลการศึกษา นางธนชพร ตั้งธรรมกุล ที่ไดอุทิศเวลา กําลังกาย และกําลังสติปญญาที่ไดจัดทําเอกสาร
คูมือเลมนี้จนเสร็จสมบูรณ หวังเปนอยางยิ่งวา เอกสารคูมือฉบับนี้ จะเปนประโยชนสําหรับผูบริหารโรงเรียนและ
คณะครูในอันที่จะนําไปสรางสรรค งานวัดและประเมินผลของโรงเรียน ใหเกิดประโยชนตอนักเรียน อันเปน
ผลผลิตที่สาคัญของหลักสูตรเพื่อเปนบุคลากรที่ดี มีคุณภาพของประเทศสืบไป
             ํ




                                                       (นายไพรัช แสงทอง )
                                        ผูอํานวยการสํานักงานเขตพื้นที่การศึกษาสงขลา เขต 1
                                                       12 มกราคม 2553
4


                                                               สารบัญ

เรื่อง                                                                                                                                หนา
         กรอบความคิดของหลักสูตร........................................................................................... 1
         หลักการ .....................................................................................................................1
         วิสัยทัศน .....................................................................................................................2
         จุดมุงหมาย .................................................................................................................2
         รหัสวิชา......................................................................................................................4
         ตัวชี้วัด .......................................................................................................................5
         การวัดและประเมินผลตามหลักสูตรแกนกลางการศึกษาขั้นพื้นฐาน
                พุทธศักราช 2551. ................................................................................................6
         ขอกําหนดการวัดและประเมินผลการเรียนตามหลักสูตรแกนกลางการศึกษา
                 ขั้นพื้นฐาน พุทธศักราช 2551 ................................................................. 6
         จุดมุงหมายของการวัดและประเมินผลการเรียนรู .................................................... 8
         หลักการประเมินผลการเรียน ..........................................................................................9
         วิธีการประเมินผลการเรียน ...........................................................................................13
         ภารกิจในการวัดและประเมินผลการเรียนของสถานศึกษา. ..................................................17
         การตัดสินผลการเรียน .................................................................................................32
         การอนุมัตจบหลักสูตร .................................................................................................38
                      ิ
         งานทะเบียน......................................................................................... 40
         เอกสารหลักฐานทางการศึกษา...................................................................... 42
         เอกสารที่กระทรวงศึกษาธิการกําหนด .............................................................................43
         เอกสารที่สถานศึกษาดําเนินการ.....................................................................................50
         การเทียบโอนผลการเรียน.............................................................................................54
         การเรียนซ้ํารายวิชา ................................................................................. 55
         การเลื่อนชั้น ......................................................................................... 56
         การสอนซอมเสริม ......................................................................................................57
         บทบาทหนาที่ของสํานักงานเขตพื้นที่การศึกษา .................................................................58
5



                                                สารบัญแผนภาพ


แผนภาพที่                                                                                                        หนา
       1.สรุปการประเมินผลการเรียนระดับสถานศึกษา...............................................................39
       2.การจัดประสบการณการเรียนรูที่เนนผูเรียนเปนศูนยกลาง ................................................59
       3.หลักการจัดการเรียนการสอนที่เนนนักเรียนเปนศูนยกลาง................................................60
6

                                กรอบความคิดของหลักสูตร
            หลักสูตรแกนกลางการศึกษาขั้นพื้นฐาน พุทธศักราช 2551 มีกรอบความคิดเกี่ยวกับการพัฒนาผูเรียน
เพื่อใหผูเกี่ยวของทุกคนมีเปาหมายเดียวกัน ดังนี้



                          การพัฒนาคน
                        เปนคนดี
                        มีปญญา
                        มีความสุข
                        มีศักยภาพในการศึกษาตอ
                         และประกอบอาชีพ                                การพัฒนาอาชีพ
                                                                ทํางานรวมกับผูอื่นได
                                                                รักการทํางาน
                                                                มีเจตคติที่ดีตออาชีพสุจริต
                                                                เห็นชองทางในการประกอบอาชีพ
                                                                และวิธีการจัดการ

                          พัฒนาสังคม
                 ปฏิบัติหนาที่ของตนเองตอ
                     บาน
                     ชุมชน
                     ประเทศและโลก
7



   หลักการ

           1. เปนหลักสูตรการศึกษาเพื่อความเปนเอกภาพของชาติ มีจุดมุงหมายและมาตรฐานการเรียนรู เปน
เปาหมายสําหรับพัฒนาเด็กและเยาวชนใหมีความรู ทักษะ เจตคติ และคุณธรรมบนพื้นฐานของความเปนไทยควบคู
กับความเปนสากล
          2. เปนหลักสูตรการศึกษาเพื่อปวงชน ที่ประชาชนทุกคนมีโอกาสไดรับการศึกษาอยางเสมอภาคและมี
คุณภาพ
          3. เปนหลักสูตรการศึกษาที่สนองการกระจายอํานาจ ใหสังคมมีสวนรวมในการจัดการศึกษาใหสอดคลอง
กับสภาพและความตองการทองถิ่น
          4. เปนหลักสูตรการศึกษาที่มีโครงสรางยืดหยุนทั้งดานสาระการเรียนรู เวลาและการจัดการเรียนรู
          5. เปนหลักสูตรการศึกษาที่เนนผูเรียนเปนสําคัญ
          6. เป น หลั ก สู ต รการศึ ก ษาสํ า หรั บ การศึ ก ษาในระบบ นอกระบบ และตามอั ธ ยาศั ย ครอบคลุ ม ทุ ก
กลุมเปาหมาย สามารถเทียบโอนผลการเรียนรู และประสบการณ


    วิสัยทัศน

           หลักสูตรแกนกลางการศึกษาขั้นพื้นฐาน มุงพัฒนาผูเรียนทุกคน ซึ่งเปนกําลังของชาติใหเปนมนุษยที่มี
ความสมดุลทั้งดานรางกาย ความรู คุณธรรม มีจิตสํานึกในความเปนพลเมืองไทยและเปนพลโลก ยึดมั่นในการ
ปกครองตามระบบประชาธิปไตยอันมีพระมหากษัตริยทรงเปนประมุข มีความรูและทักษะพื้นฐาน รวมทั้งเจตคติที่
จําเปนตอการศึกษาตอ การประกอบอาชีพ และการศึกษาตลอดชีวิต โดยมุงเนนผูเรียนเปนสําคัญบนพื้นฐานความ
เชื่อวา ทุกคนสามารถเรียนรูและพัฒนาตนเองไดเต็มตามศักยภาพ


       จุดมุงหมาย
        มุง พั ฒนาผู เรีย นให เ ป น คนดี มี ปญ ญา มี ความสุ ข มีศั ก ยภาพในการศึ ก ษาต อ และประกอบอาชี พ จึ ง
กําหนดจุดมุงหมาย ดังนี้
        1. คุณธรรม จริยธรรม และคานิยมที่พึงประสงค เห็นคุณคาของตนเอง มีวินัยและปฏิบัติตนตามหลักธรรม
ของพระพุทธศาสนาหรือศาสนาที่ตนนับถือ ยึดหลักปรัชญาของเศรษฐกิจพอเพียง
        2. ความรูความสามารถในการสื่อสาร การคิด การแกปญหา การใชเทคโนโลยี และมีทักษะชีวิต
        3. มีสุขภาพกายและสุขภาพจิตที่ดี มีสุขนิสัย และรักการออกกําลังกาย
        4. มีความรักชาติ มีจิตสํานึกในความเปนพลเมืองไทยและเปนพลโลก ยึดมั่นในวิถีชีวิตและการปกครอง
ในระบอบประชาธิปไตยอันมีพระมหากษัตริยทรงเปนประมุข
        5. มี จิต สํ านึ ก ในการอนุ รัก ษวั ฒ นธรรมและภู มิปญ ญาไทย การอนุ รั ก ษแ ละพัฒ นาสิ่ ง แวดล อ ม มีจิ ต
สาธารณะที่มุงทําประโยชนและสรางสิ่งที่ดีงามในสังคม และอยูรวมกันในสังคมอยางมีความสุข
8

          เพื่อใหการจัดการศึกษาเปนไปตามหลักการและบรรลุวัตถุประสงคที่วางไว หลักสูตรจึงไดกําหนดมาตรฐาน
การเรียนรูตามกลุมสาระการเรียนรู และ กิจกรรมพัฒนาผูเรียนมุงพัฒนาผูเรียนใหมีคุณภาพตามมาตรฐานการ
เรียนรู ซึ่งการพัฒนาผูเรียนใหบรรลุมาตรฐานการเรียนรูที่กําหนดนั้นจะชวยใหผูเรียนเกิดสมรรถนะ นอกจากนี้แลว
จะตองมุงปลูกฝงใหผูเรียนมีคุณลักษณะอันพึงประสงค เพื่อใหสามารถอยูรวมกับผูอ่ืนในสังคมไดอยางมีความสุข
ในฐานะเปนพลเมืองไทยและพลโลก ดังนี้



      กลุมสาระการเรียนรู                                                                        คุณลักษณะ
      1. ภาษาไทย                                                                                 อันพึงประสงค
                                                         กิจกรรมพัฒนาผูเรียน
      2. คณิตศาสตร                                                                       1. รักชาติ ศาสน กษัตริย
                                                  1. กิจกรรมแนะแนว                        2. ซื่อสัตยสุจริต
      3. วิทยาศาสตร
                                                  2. กิจกรรมนักเรียน                      3. มีวินัย
      4. สังคมศึกษา ศาสนาและวัฒนธรรม
                                                  3. กิจกรรมเพื่อสังคมและ                 4. ใฝเรียนรู
      5. สุขศึกษาและพลศึกษา                          สาธารณประโยชน                       5. อยูอยางพอเพียง
      6. ศิลปะ                                                                            6. มุงมั่นในการทํางาน
      7. การงานอาชีพและเทคโนโลยี                                                          7. รักความเปนไทย
      8. ภาษาตางประเทศ                                   นําไปสู                        8. มีจิตสาธารณะ




                                 สมรรถนะสําคัญ                               คุณภาพผูเรียน
                        1. ความสามารถในการสื่อสาร                    1.เปนคนดี
                        2. ความสามารถในการคิด                        2. มีปญญา
                        3. ความสามารถในการแกปญหา                   3. มีความสุข
                        4. ความสามารถในการใชทักษะชีวิต              4.มีศักยภาพในการศึกษาตอ
                        5. ความสามารถในการใชเทคโนโลยี               5. ประกอบอาชีพ
9

                                                รหัสวิชา

         การจัดการเรียนการสอนตามหลักสูตรแกนกลางการศึกษาขั้นพื้นฐาน พุทธศักราช 2551 โรงเรียนตอง
จัดการเรียนการสอนเปนรายวิชา โดยนักเรียนตองลงทะเบียนเรียนเปนรายวิชาตามที่กําหนด ดังนั้นหลักสูตรจึงได
กําหนดรหัสวิชาตาง ๆไวเปนตัวเลขและตัวอักษรดังตอไปนี้

                                              รหัสวิชา
 หลักที่ ๑         หลักที่ ๒        หลักที่ ๓        หลักที่ ๔        หลักที่ ๕        หลักที่ ๖

 กลุมสาระ           ระดับ          ปในระดับ      ประเภทของ              ลําดับของรายวิชา
 การเรียนรู       การศึกษา         การศึกษา        รายวิชา

    ท               ๑ ประถม            ๐           ๑ พื้นฐาน                   ๐๑-๙๙
    ค               ๒ มัธยมตอนตน ๑                ๒ เพิ่มเติม              นับตอเนื่อง
    ว               ๓ มัธยมตอนปลาย ๒                                      ในชั้นปเดียวกัน
    ส                                  ๓
    พ                                  ๔
    ศ                                  ๕
    ง                                  ๖
        ใชรหัสตัวอักษรตามรายการรหัสตัวอักษรกลุมสาระการเรียนรูภาษาตางประเทศ


ตัวอยาง รายวิชาสังคมศึกษา
          ประวัตศาสตร 1 คาบ/สัปดาห
                ิ
            ส13102
                       ส หมายถึงกลุมสาระการเรียนรูสังคมศึกษาฯ
                       1 หมายถึงระดับการศึกษาชั้นประถมศึกษา
                       3 หมายถึง ชั้นประถมศึกษาปที่ 3
                       1 หมายถึง รายวิชาพื้นฐาน
                       02 หมายถึง วิชาที่ 2 ในรายวิชาสังคมศึกษา
10

          รายวิชาเพิ่มเติม อานเพื่อสรางสรรค (ไมกําหนดชั้นป)

          ท 10201
                           ท    หมายถึงกลุมสาระการเรียนรูภาษาไทย
                           1    หมายถึงระดับการศึกษาชั้นประถมศึกษา
                           0    หมายถึง ไมกําหนดชั้นป
                           2    หมายถึง รายวิชาเพิ่มเติม
                           01   หมายถึง วิชาเพิ่มเติมลําดับที่ 1 ในรายวิชาภาษาไทย


                                                             ตัวชี้วัด

          ตัวชี้วัดระบุสิ่งที่ผูเรียนพึงรูและปฏิบัติได รวมทั้งคุณลักษณะอันพึงประสงคของผูเรียนในแตละระดับชั้น
ซึ่งสะทอนมาตรฐานการเรียนรู มีความเฉพาะเจาะจงและมีความเปนรูปธรรม นําไปใชในการกําหนดเนื้อหา จัดทํา
หนวยการเรียนรู จัดการเรียนการสอน และเปนเกณฑสําคัญสําหรับการวัดและประเมินผลเพื่อตรวจสอบคุณภาพ
ผูเรียน
          1. ตั ว ชี้ วั ด ชั้ น ป เป น เป า หมายในการพั ฒ นาผู เ รี ย นแต ล ะชั้ น ป ใ นแต ล ะระดั บ การศึ ก ษาภาคบั ง คั บ
(ประถมศึกษาปที่ 1 –มัธยมศึกษาปที่3)
          2. ตัวชี้วัดชวงชั้น เปนเปาหมายในการพัฒนาผูเรียนแตละชั้นปในแตละระดับการมัธยมศึกษาตอนปลาย
(มัธยมศึกษาปที่4-6)
          หลักสูตรไดมีการกําหนดรหัสกํากับมาตรฐานการเรียนรูและตัวชี้วัด เพื่อความเขาใจและสื่อสารตรงกัน
ดังนี้

          ว2.2 ป.2/2
                                ว     หมายถึง กลุมสาระการเรียนรูวิทยาศาสตร
                                2.2   หมายถึง สาระที่ 2 มาตรฐานขอที่ 2
                                ป.2/2 หมายถึง ตัวชี้วัดชั้นประถมศึกษาปที่ 2 ขอที่ 2
          ต2.1 ม.3/1
                                ต     หมายถึง กลุมสาระการเรียนรูภาษาตางประเทศ
                                2.1   หมายถึง สาระที่ 2 มาตรฐานขอที่ 1
                                ม.3/1 หมายถึง ตัวชี้วัดชั้นมัธยมศึกษาปที่ 3 ขอที่ 1
11




                            การวัดและประเมินผลการเรียน
                        ตามหลักสูตรแกนกลางการศึกษาขั้นพื้นฐาน
                                  พุทธศักราช 2551


           การวัดผลประเมินผลการเรียน เปนขั้นตอนหนึ่งของกระบวนการจัดการเรียนการสอน เปนการตรวจสอบวา
ผูเรียนไดพัฒนาไปตามมาตรฐานการเรียนรูหรือตัวชี้วัด ที่กําหนดไวหรือไม
           ตามระเบียบกระทรวงศึกษาธิการ วาดวยการประเมินผลการเรียนตามหลักสูตรแกนกลางการศึกษาขั้น
พื้นฐาน พุทธศักราช 2551 ไดกําหนดแนวปฏิบัติและขอกําหนดที่สถานศึกษาตองดําเนินการ ดังนี้



                      1.ขอกําหนดการวัดและประเมินผลการเรียน
              ตามหลักสูตรแกนกลางการศึกษาขั้นพื้นฐาน พุทธศักราช 2551
12



             การวัดและประเมินผลการเรียนรู


    เพื่อหาคําตอบวาผูเรียนมีความกาวหนาดานความรู
    ทักษะกระบวนการและคุณลักษณะอันพึงประสงค
    จากการรวมกิจกรรมการเรียนการสอน


          การประเมินระดับสถานศึกษา


    เพื่อนําผลการเรียนและพัฒนาการของผูเรียนปลายป
    หรือปลายภาคและเมื่อสิ้นสุดชั้นป/ชวงชั้นเพื่อนําผล
    ไปใชเปนขอมูลในการปรับปรุงผูเรียนใหมีคุณภาพตาม
    ตัวชี้วัดและมาตรฐานการเรียนรู รวมทั้งนําผลไปใช
    พิจารณาตัดสินผลการเรียนและตัดสินผลการเลื่อนชั้น


        การประเมินระดับเขตพื้นที่การศึกษา

เพื่อใชเปนขอมูลพื้นฐาน ในการพัฒนาคุณภาพการศึกษา
ระดับเขตพื้นที่ ตามภาระความรับผิดชอบ เพื่อวิเคราะหและ
พัฒนาผูเรียนเปนรายบุคคลกอนจบระดับชั้น

              การประเมินระดับชาติ

 เพือนําไปใชในการพัฒนาคุณภาพผูเรียน คุณภาพการจัด
    ่
 การศึกษาของสถานศึกษาระดับเขตพื้นที่และระดับชาติ
13


             2. จุดมุงหมายของการวัดและประเมินผลการเรียนรู


   1. สถานศึกษาเปนผูรับผิดชอบผลการประเมินการเรียนของผูเรียน
      โดยเปดโอกาสใหทุกฝายที่เกี่ยวของมีสวนรวม


  2. ตองสอดคลองและครอบคลุมมาตรฐานการเรียนรู/ตัวชี้วัดแกนกลาง
     ที่กําหนดในหลักสูตร


 3. เพื่อปรับปรุง พัฒนาผูเรียน การจัดการเรียนการสอนและการประเมิน
     เพือตัดสินผล เลื่อนชั้น
        ่


4. เปนสวนหนึ่งของกระบวนการจัดการเรียนการสอน ดวยวิธการที่
                                                       ี
    หลากหลาย เหมาะสมกับสิ่งที่ตองการวัด ธรรมชาติวิชา และระดับ
    ชั้นของผูเรียน


 5. ใหผูเรียนและผูมีสวนเกี่ยวของตรวจสอบผลการประเมินผลการเรียน




  6. มีการเทียบโอนผลการเรียนระหวางสถานศึกษาและรูปแบบการศึกษาตางๆ


 7. จัดทําเอกสารหลักฐานทางการศึกษา
14


                  3. หลักการประเมินผลการเรียน


3.1. สถานศึกษามีหนาที่ ประเมินผลการเรียนโดย
     ความเห็นชอบของคณะกรรมการสถานศึกษาขันพื้นฐาน
                                             ้


                    สิ่งที่สถานศึกษาตองดําเนินการ


               1.วิเคราะหตัวชี้วัดรายวิชาพื้นฐาน/ผลการเรียนรู
                 ในรายวิชาเพิ่มเติม

               2. กําหนดหนวยการเรียนรูรายวิชาพื้นฐาน
                  เพิ่มเติม/รายป /รายภาค

               3. การกําหนดคะแนนหนวยการเรียนรู
                 ของรายวิชา

              4. กําหนดคะแนนที่ไดจากการทดสอบ
                 ภาระงานชิ้นงานในแตละหนวยการเรียนรู

              5. การกําหนดอัตราสวนของคะแนนระหวาง
                 การเรียนการสอน ปลายป ปลายภาค

              4. กําหนดภาระงาน ชิ้นงานที่ตอบสนองตอมฐ./
               ตัวชี้วัดของแตละหนวยการเรียนรู/ขอสอบ
               มาตรฐาน



                                                                  1.
15

3.2. ประเมินผลการเรียนรู 8 กลุมสาระการเรียนรู


           การประเมินผลการเรียนเปนรายวิชา              ครูผูสอน ตองรู
                                                        และเขาใจ



      - วัดผล     - ตัดสินผลการเรียน          ดําเนินการใหเสร็จสมบูรณในแตละ
      - ประเมินผล - ซอมเสริม แกไข           รายวิชา โดยไมเกี่ยวของผูกพันกับ
      - เรียนซ้ํา                             รายวิชาอื่น



                 แนวปฏิบัติ


     แนวการคํานวณหนวยน้ําหนัก
     เวลาเรียน 1 คาบตอสัปดาหตอภาคเรียน/ป มีคา       0.5 นก.
     เวลาเรียน 2 คาบตอสัปดาหตอภาคเรียน/ป มีคา       1.0 นก.
     เวลาเรียน 3 คาบตอสัปดาหตอภาคเรียน/ป มีคา       1.5 นก.
     เวลาเรียน 4 คาบตอสัปดาหตอภาคเรียน/ป มีคา       2.0 นก.

                  จํานวนเวลาเรียน 40 คาบจึงนับเปน 1 หนวยกิต
                      (รวมทั้งเวลาเรียนและเวลาวัดผลการเรียน)
                       โดย 1 คาบใชเวลาเรียน 50 – 60 นาที
                          ชั่วโมง ใชกับระดับประถมศึกษา
                      หนวยกิต (นก.) ใชกับระดับมัธยมศึกษา
16


              3.3. ประเมินผลการเรียน
              ใหสอดคลองกับ มฐ.และ
              ตัวชีวัดของแตละรายวิชา
                   ้




             หมายถึง ผูทําหนาที่ประเมินผลการเรียน จะตองประเมินผลโดยยึด
                     มาตรฐานการเรียนรู/ตัวชี้วัดของแตละรายวิชา

                    แนว
                   ปฏิบัติ

                                ผูสอนจะตองจัดการเรียนการสอน
                             ใหผูเรียนบรรลุผลตัวชี้วัด/ผลการเรียนรู
                               ของแตละรายวิชา เพื่อบอกใหไดวา
                                     นักเรียนรูอะไร ทําอะไรได




                        ศึกษามาตรฐาน/ตัวชี้วัดที่จะประเมินผลนั้นวา
                          ควรจะประเมินผูเรียนในดานใด อยางไร
นักเรียนตองผาน              - ความรู
                              - ทักษะ/กระบวนการ
   ทุกตัวชี้วัด               - คุณลักษณะอันพึงประสงค/จิตพิสัย
                       ควรใชเครื่องมือวัดที่หลากหลายสอดคลองกับ
                       มาตรฐานการเรียนรูและตัวชี้วัดชั้นป / ชวงชั้น
17

                     3.4. ประเมินเพื่อปรับปรุง
                       การเรียนการสอนและ
                       เพื่อพัฒนาผูเรียนและ
                        ตัดสินผลการเรียน

                                  การประเมินผลเพื่อปรับปรุง
                                          การเรียนการสอน
                                  เปนการประเมินผล.......เพื่อ
                           ......................................................
                      1. นําผลไปปรับปรุงแกไขและพัฒนาการเรียน
                   ของผูเรียน
                      2. นําผลไปปรับปรุงวิธีการจัดกิจกรรมการเรียน
                      การสอนของครูผูสอนเพื่อใหผูเรียนบรรลุตัวชี้วัด
                      “รูอะไรและทําอะไรได” และประสบความสําเร็จ
                      ในการเรียน




                                    การประเมินผลเพื่อพัฒนาผูเรียน
                                      เปนการประเมินผล.......เพื่อ


                                  ใหโอกาสสําหรับผูเรียนไดปรับปรุงพัฒนา
                                     ความรู และทักษะที่ยังไมผานเกณฑ


                                 การประเมินเพื่อตัดสินผลการเรียน
ประเมินผลเพื่อ.................
         ตัดสินผลการเรียนวาเด็กมีพัฒนาการตามเกณฑการผานของรายวิชาหรือไม
ดําเนินการโดย นําคะแนนจากการวัดผลตลอดป/ภาคเรียนมาปรับเปน “ระดับผลการเรียน”
18


                      4. วิธีการประเมินผลการเรียน



4.1 การประเมินผลกอนเรียน



                           ทําไม....? ตองประเมินผลกอนเรียน
                              ผูสอนตองประเมินผลกอนเรียนเพื่อตรวจสอบพื้นฐาน
                           ความรู ความสามารถ ทักษะของผูเรียนและซอมเสริมใหทุก
     แนวปฏิบัติ            คนมีพื้นฐานเพียงพอที่จะเรียนในแตละเรื่อง




                  1. วัดพื้นฐานความรูและทักษะของผูเรียนในเรื่องที่จะเรียน
                  2. ซอมเสริมผูเรียนที่มีพื้นฐานไมเพียงพอ
                  3. จัดกิจกรรมการเรียน
19


        4.2 การประเมินผลระหวางเรียน



มุงตรวจสอบ                                      ครูผูสอนจัดกิจกรรมการเรียนรู ผลที่ตองการให
พัฒนาการของผูเรียน                              เกิดขึ้นกับผูเรียนและแนวทางการประเมินให
วาบรรลุผลการเรียนรู                            สอดคลองกับตัวชี้วัด
ที่ครูไดวางแผนไว
หรือไม                              วัดผล/ประเมินผลแตละตัวชี้วดขณะจัดกิจกรรมการเรียนการสอน
                                                                ั

                                           ใชเครื่องมือวัดที่สอดคลองกับลักษณะ
   เลือกวิธีการประเมินที่
                                           ของตัวชี้วัดที่ตองการใหผูเรียนเรียนรู
   สอดคลองกับภาระงานหรือ
                                           อะไรและทําอะไรไดและสภาพการเรียน
   กิจกรรม
                                           การสอน
                                                                 เก็บสะสมคะแนนเปนหนวยการเรียนรูที่ได
                                                                บันทึกไวในเอกสารแบบบันทึกผลการเรียน
                          ไม/มีการปรับคะแนน                    ประจํารายวิชา
                           อยูท่ระเบียบวัดผล
                                 ี
                                                                  จัดซอมเสริม/พัฒนาในตัวชี้วัดที่ไม
                                                                              ผาน จนผาน
               ทําไมตองวัดและ
                                                                                           เลือกใชวิธีการ
               ประเมินผลตัวชี้วัด
                                             เพื่อใหเปนขอมูลสวนหนึ่งในการ           ซอมเสริมเหมาะสม
                                             ตัดสินผลการเรียนของผูเรียน                  กับลักษณะการ
                                                                                       บกพรองของนักเรียน

                                             เพื่อพัฒนาการจัดกิจกรรมการเรียน
                                             การสอนของผูสอน

                    เพื่อใหไดขอมูลเปนแนวทางในการปรับปรุงการเรียนของผูเรียน
                              ใหบรรลุการเรียนรูตามตัวชี้วัดอยางครบถวน
20


4.3 การประเมินผลระหวางป/ระหวางภาค
                                     แนว
                                    ปฏิบัติ

  • ดําเนินการอยางนอยภาคเรียนละ 1 ครั้ง
  • วัดตามตัวชี้วัดในแตละหนวยการเรียนรูที่กําหนด
  • ตัวชี้วัดใดที่เปนภาคปฏิบัติอาจจะสอบนอกตาราง
  • ถานักเรียนขาดสอบดวยเหตุสุดวิสัยใหจัดสอบกอนการสอบปลายภาค
  • บันทึกคะแนนการวัดผลระหวางปในแบบบันทึกผลการเรียนประจําวิชา โดยแยกเปน
    ตัวชี้วัด
  • ผูเรียนไดคะแนนไมถึงครึ่งของคะแนนเต็ม จัดสอนซอมและสอบแกตัวเฉพาะตัวชี้วัด
    ที่ไมผานเกณฑ เมื่อสอบแกตัวแลวมีสิทธิ์ไดคะแนนไมเกินครึ่งของคะแนนเต็ม



ทําไมจึงตองมีการวัดผลระหวางป/ระหวางภาคเรียน..?


  เปนการสรุปผลการเรียนในชวงระยะเวลาหนึ่งวาผูเรียนคงสภาพความรู
  และทักษะที่สําคัญ ๆ สําหรับเปนพื้นฐานการเรียนตอไปหรือไม

      เปนขอมูลใหผูเรียนและผูสอนนําไปปรับปรุงหรือพัฒนาการเรียนการสอน

            เปนขอมูลสวนหนึ่งในการตัดสินผลการเรียน
21


4.4 .การประเมินผลปลายป/ปลายภาคเรียน


                                           เขาสอบไดเฉพาะผูมีเวลาเรียน
                                                 รอยละ 80 ขึ้นไป


                    • ยึดตัวชี้วัดแกนกลาง/ผลการเรียนรู
                    • ใชเครื่องมือวัดผลที่สอดคลองกับ
                      ตัวชี้วัดแกนกลางแตละขอ
                    • บันทึกผลการวัดผลลงใน แบบบันทึก
                      ผลการเรียนประจําวิชา


ทําไมตองประเมินผลปลายป
/ปลายภาคเรียน                                        เพื่อสรุปผลการ
                                                   เรียนตลอดป/ภาค
                                                           เรียน




     รายงานใหผูเรียน ผูปกครองทราบ
22

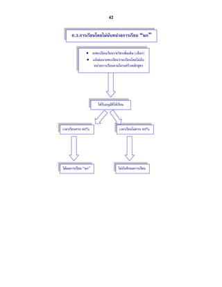
          5. ภารกิจในการวัดและประเมินผลการเรียนของสถานศึกษา


        สิ่งที่สถานศึกษาตองดําเนินการ

5.1 การประเมินผลการเรียนกลุมสาระการเรียนรู 8 กลุมสาระ


 1. วิเคราะหมาตรฐานการเรียนรู/ตัวชี้วัดแตละกลุมสาระการเรียนรู
 2. กําหนดเกณฑสําหรับตัดสินการประเมินการผานตัวชี้วัด/ผลการเรียนรู
 3. กําหนดเกณฑการประเมินใหระดับผลการเรียนรูรายป/รายภาค
 4. ประเมินผลระหวางเรียน /ประเมินตัดสินผลการเรียนรายป/รายภาค
  5. สรุปผลการเรียนแตละกลุมสาระการเรียนรู/แตละรายวิชา
23

          5.2 ประเมินกิจกรรมพัฒนาผูเรียน

             กิจกรรมกรรมตามโครงสรางของหลักสูตรแกนกลางการศึกษาขั้นพื้นฐาน พุทธศักราช 2551 เปนสวน
หนึ่ง ที่ เ สริ มความรู แ ละประสบการณเ พิ่ ม เติ ม จากการเรี ย นรายวิ ชาตา ง ๆ เพื่ อ ให รู จัก และเขา ใจตนเอง เสริ ม
บุคลิกภาพ ลักษณะนิสัยและใหมีความรับผิดชอบ มีความสามัคคี มีระเบียบวินัย รูจักชวยเหลือผูอื่นและรูจักใช
เวลาวางใหเปนประโยชน หลักสูตรกําหนดไว 2 ลักษณะคือ กิจกรรมแนะแนวและกิจกรรมนักเรียน

         1. กิจกรรมนักเรียน

        กิจกรรมตามระเบียบกระทรวงศึกษาธิการวาดวยการจัดกิจกรรมในสถานศึกษาสังกัดกระทรวงศึกษาธิการ
แบงออกเปน 2 ประเภท

    1.1 กิจกรรมลูกเสือ- เนตรนารี หรือยุวกาชาดหรือผูบําเพ็ญประโยชน


      เปนกิจกรรมบังคับ                                      ผูเรียนสามารถเลือกอยางใด
                                                             อยางหนึ่งโดยใชเวลา 1
ผูเรียนตองเขารวม                                          ชั่วโมง/สัปดาห
กิจกรรมไมนอยกวา
รอยละ 80 ของเวลาเรียนทั้งหมด                               เปนกิจกรรมบังคับ
                                                          แตละป/ภาคเรียน
         ผูเรียนตองผาน
         จุดประสงค ที่
                                                               ตองประเมินผล ผานหรือไมผาน
         สถานศึกษากําหนด
                                                               มีผลตอการจบแตระดับชั้น/ชวงชั้น
24

1.2 กิจกรรมชุมนุม


          เปนกิจกรรมเลือกจัดโดยมุงเนนการเติมเต็มความรู ความชํานาญและประสบการณ
ของผูเรียน ใหกวางขวางขึ้นเพื่อการคนพบความถนัด ความสนใจของตนเอง พัฒนาตนเอง
ตามศักยภาพตลอดจนพัฒนาทักษะทางสังคมและปลูกฝงจิตสํานึกของการทําประโยชนเพื่อสังคม




               เปนกิจกรรมบังคับ                                ผูเรียนสามารถเลือกอยางใด
                                                                    อยางหนึ่งโดยใชเวลา 1
                                                                     ชั่วโมง/สัปดาห

        ผูเรียนตองเขารวมกิจกรรม                            เปนกิจกรรมบังคับ
        ไมนอยกวารอยละ 80                                       แตละป/ภาคเรียน
        ของเวลาเรียนทั้งหมด


        ผูเรียนตองผานจุดประสงค                           ตองประเมินผล ผาน
        ที่สถานศึกษากําหนด                                        หรือไมผาน


                                         มีผลตอ
                                      การจบชั้นป/ชวงชั้น
25


2.กิจกรรมแนะแนว

          การที่ครูมีความเขาใจในตัวผูเรียน ชวยเหลือผูเรียนใหรูจกตนเอง มีความพรอมที่
                                                                     ั
จะเรียนรูและรูจักตัดสินใจดวยตนเองยางฉลาด จะชวยใหครูสามารถจัดการเรียนการสอน
ไดบรรลุผล ตามความมุงหมายของหลักสูตร กิจกรรมที่จะชวยในเรื่องเหลานี้โดยตรง คือ
กิจกรรมแนะแนว ซึ่งโรงเรียนตองดําเนินการตาง ๆ ดังนี้


                            การศึกษาและรวบรวมขอมูลของผูเรียนเปนรายบุคคล

                            ใหขาวสารขอมูลที่จําเปนดานการศึกษา การประกอบ
                            อาชีพ การปรับตัวในสังคมและการพัฒนาบุคลิกภาพ

                              ใหคําปรึกษาเพื่อใหผูเรียนสามารถตัดสินใจและ
                              แกปญหาไดดวยตนเอง

                              จัดใหผูเรียนไดรับความชวยเหลือ แกไขปญหา
                               หรือพัฒนาการเรียนรูตามควรแกกรณี

                            ติดตามประเมินผลงานและพัฒนาการแตละดานของผูเรียน
26



   3.กิจกรรมเพื่อสังคมและสาธารณประโยชน


        กิจกรรมผูบําเพ็ญประโยชน เปนกระบวนการในการทํางานเพื่อใหการพัฒนาตนเองเต็มตามศักยภาพ
โดยในการฝกตองใหสมาชิกไดรับการพัฒนาตนเองใหเต็มศักยภาพและครบถวนทั้ง 6 ดาน คือ รางกาย อารมณ
สังคม สติปญญา จิตใจ และคุณธรรม มีแนวการจัดเฉพาะดังนี้

                              1. ยึดมั่นและปฏิบัติตามคําปฏิญาณและ
                                 กฎของกิจกรรมผูบําเพ็ญประโยชน

                       2. ฝกการทํางานรวมกันเปนทีม ที่เรียกวาระบบหมู

                              3. เรียนรูดวยการปฏิบัติจริง


                     4. ฝกพัฒนาตนเองใหกาวหนา ( Progressive Development)

                       5. ใหมีความรวมมืออยางจริงจังระหวางเด็กและผูใหญ
                     ( Active Co-operration between Youths and adults)

                             6.การใชสัญลักษณรวมกัน ( Symbolism)
                                               


                             7. กิจกรรมกลางแจง ( Outdoor Activities )

                     8. ฝกใหบําเพ็ญประโยชนตอชุมชน ( Community Service )


                        9. เรียนรูเกี่ยวกับนานาชาติ ( International Experience )
27



                                            การประเมินผล


   ครูที่ปรึกษา
    กิจกรรม                   ผูเรียน
                                                ผูปกครอง
ดูแลใหเกิด            ปฏิบัติกิจกรรมให                      การประเมิน
คุณลักษณะตาม           บรรลุผลตาม              รวมมือในการ                     เกณฑการผาน
วัตถุประสงค           วัตถุประสงค            ติดตาม         การรวม             กิจกรรม
รายงานเวลาและ          มีหลักฐานผลการเขา      พัฒนาการ       กิจกรรมดวย      เขารวมกิจกรรม
พฤติกรรมการเขา        รวมกิจกรรม                            วิธีการที่       อยางนอย 80 %
รวมกิจกรรม            ไมเกิดคุณลักษณะ        บันทึก         หลากหลาย         หรือตามเกณฑที่
ศึกษา ติดตาม           ตามวัตถุประสงคให      ความเห็นสรุป   ตามสภาพจริง      สถานศึกษากําหนด
ผูเรียน กรณีไมเขา   ปฏิบัติเพิ่มขึ้น        พัฒนาการ                        ผูเรียนผาน
รวมกิจกรรม            ประเมินตนเองและ                                         จุดประสงคที่สําคัญ
                       เพื่อนรวมกิจกรรม                                       แตละกิจกรรม


                       สถานศึกษาจัดใหนักเรียน 120 / ป สําหรับชั้น ป.1- ม.3
                   สถานศึกษาจัดใหนักเรียน 360 /ชวงชั้น สําหรับชั้น ม.4-ม.6

                               กิจกรรมเพื่อสังคมและสาธารณประโยชน
                               ป.1-6 จํานวน 60 ชม/6 ป
                               ม.1-ม.3 จํานวน 45 ชม/3 ป
                               ม.1-ม.4 จํานวน 60 ชม/ 3 ป
28


5.3 การประเมินคุณลักษณะอันพึงประสงค


                  ประชุมชี้แจงแนวทางการประเมิน     คณะกรรมการพัฒนาและ
                  การเก็บรวบรวมการรายงาน           ประเมินคุณลักษณะอันพึง
                  ความกาวหนา                     ประสงค
                  การรายงานผล และสรุปผล

   ไมผานเกณฑ
                    พัฒนา บันทึก วิเคราะห         ครูผูสอน ครูที่ปรึกษา
พัฒนาผูเรียน
                    แปลผล ประเมินผลและสงผล        ครูประจําชั้น หรือผูที่
                    การประเมินใหผเกี่ยวของ
                                   ู               ไดรับมอบหมาย


                    รับผลการประเมิน                ทะเบียน-วัดผล
                    - ประมวลผล                     และผูที่รับผิดชอบ
                    - สรุปผล
                    - บันทึกขอมูลใน ปพ.๑

              รายงานผลการประเมินตอผูเกี่ยวของ   ครูที่ปรึกษา/ครูประจําชั้น


                    นําขอมูลที่ไดมาวางแผน
                                                   คณะกรรมการ


         ทําไมตองประเมินคุณลักษณะ..?                  เพื่อพัฒนาผูเรียน
                                                       • ดานคุณธรรม
                                                       • ดานจริยธรรม
                                                       • คานิยม
29



                    รูปแบบการประเมิน



รูปแบบที่ ๑
กลุมสาระการเรียนรูและผูที่รับผิดชอบพัฒนาและ
ประเมินทุกคุณลักษณะ                                 เหมาะสําหรับโรงเรียนที่
                                                    มีความพรอมสูง


รูปแบบที่ ๒
กลุมสาระการเรียนรูและผูที่รับผิดชอบเลือกพัฒนา
และประเมินเฉพาะคุณลักษณะที่เหมาะสม                  เหมาะสําหรับโรงเรียนที่
                                                    มีความพรอมปานกลาง

รูปแบบที่ ๓
ครูประจําชั้นหรือครูประจําวิชาพัฒนาและประเมิน
หรือรวมพัฒนาและประเมิน                             เหมาะสําหรับโรงเรียนขนาด
                                                    เล็กหรือมีความพรอมต่ํา

                                    เลือกไดตามความเหมาะสม
                                    ตามบริบทของสถานศึกษา

              ผลการประเมิน
              ๓ หมายถึง        ผานเกณฑระดับดีเยี่ยม
              ๒ หมายถึง        ผานเกณฑระดับดี
              ๑ หมายถึง        ผานเกณฑการประเมิน
              ๐ หมายถึง        ไมผานเกณฑการประเมิน
30


5.4. การประเมินอาน คิดวิเคราะหและเขียน

    1.แตงตั้งคณะกรรมการประเมินการอาน คิดวิเคราะหและเขียน ตามขอบเขตการ
    ประเมินและตัวชี้วัดที่แสดงถึงความสามารถในการอาน คิดวิเคราะหและเขียน


    2.กําหนดขอบเขตการประเมินและเกณฑการประเมินในแตละปใหสอดคลองกับบริบท
    และจุดเนนของสถานศึกษาในแตละระดับการศึกษา

    3.คณะกรรมกรรมการประเมินการอาน คิดวิเคราะหและเขียน กําหนดเกณฑและแนวทางการ
    พัฒนา ปรับปรุงแกไขผูเรียนที่มีผลการประเมินไมนาพึงพอใจ


         รูปแบบการประเมิน

    รูปแบบที่ ๑
     การบูรณาการตัวชี้วัดของการประเมินการอาน คิดวิเคราะห และเขียน
    รวมกับการประเมินผลกลุมสาระการเรียนรู ๘ กลุมสาระการเรียนรู

    รูปแบบที่ ๒
    การใชเครื่องมือหรือแบบทดสอบประเมินการอาน คิดวิเคราะห และเขียน

    รูปแบบที่ ๓
    การกําหนดโครงการ/กิจกรรมสงเสริมความสามารถในการอาน
    คิดวิเคราะห และเขียนใหผูเรียนปฏิบัติโดยเฉพาะ

    รูปแบบที่ ๔
    การบูรณาการตัวชี้วัดการประเมินความสามารถในการอาน
    คิดวิเคราะห และเขียน รวมกับการประเมินกิจกรรมพัฒนาผูเรียน

                                                   เลือกไดตามความ
                                                   เหมาะสมตามบริบท
                                                   ของสถานศึกษา
31

   ขอบเขตการประเมินและตัวชี้วัด


            สพฐ.กําหนด
                                           ขอบเขตการประเมิน
ชั้นประถมศึกษาปที่ 1-3

       การอานจากสื่อสิ่งพิมพ และ/หรือสื่อประเภทตาง ๆ ที่ใหความเพลิดเพลิน ความรู
ประสบการณ และมีประเด็นใหคดและเขียนบรรยาย ถายทอดประเด็นที่คิดดวยภาษาที่ถกตอง
                              ิ                                                 ู
เหมาะสม เชน อานสาระความรูที่นําเสนออยางสนใจ นิยาย เรื่องสั้นนิทาน นิยายปรัมปรา



ตัวชี้วัดความสามารถในการ                             เมื่อจบ ป.3 นักเรียน..
อาน คิดวิเคราะห และเขียน                           ทําได........

1. สามารถอานและหาประสบการณจากสื่อที่หลากหลาย

    2. สามารถจับประเด็นสําคัญ ขอเท็จจริง ความคิดเห็นเรื่องที่อาน

        3. สามารถเปรียบเทียบแงมุมตาง ๆ เชน ขอดี ขอเสีย ประโยชน โทษ
        ความเหมาะสม ไมเหมาะสม

            4. สามารถแสดงความคิดเห็นตอเรื่องที่อาน โดยมีเหตุผลประกอบ

               5. สามารถถายทอดความคิดเห็นความรูสึกจากเรื่องที่อานโดยการเขียน
32

ชั้นประถมศึกษาปที่ 4-6

      การอานจากสื่อสิ่งพิมพ และ/หรือสื่อประเภทตาง ๆ ที่ใหขอมูลสารสนเทศ ความรู
      ประสบการณที่เอื้อใหผูอานนําไปคิดวิเคราะห แสดงความคิดเห็น ตัดสินใจ แกปญหา และ
                                                                                 
      ถายทอดโดยการเขียนเปนความเรียงเชิงสรางสรรคดวยถอยคําภาษาที่ถูกตองชัดเจน เชน อาน
      หนังสือพิมพ วารสาร หนังสือเรียน บทความ สุนทรพจน คําแนะนํา คําเตือน

  ตัวชี้วัดความสามารถในการ
  อาน คิดวิเคราะห และเขียน                                      เมื่อจบ ป.6 นักเรียน..
                                                                  ทําได........


1. สามารถอานเพื่อหาขอมูลสารสนเทศเสริมประสบการณจากสื่อประเภทตาง ๆ


  2. สามารถจับประเด็นสําคัญ เปรียบเทียบ เชื่อมโยงความเปนเหตุเปนผลจากเรื่องที่อาน



        3. สามารถเชื่อมโยงความสัมพันธของเรื่องราว เหตุการณของเรื่องที่อาน


            4. สามารถแสดงความคิดเห็นตอเรื่องที่อานโดยมีเหตุผลสนับสนุน


                5. สามารถถายทอดความเขาใจ ความคิดเห็น คุณคาจากเรื่องที่
                   อานโดยการเขียน
33


ชั้นมัธยมศึกษาปที่ 1-3


 การอานจากสื่อสิ่งพิมพและสื่ออิเล็กทรอนิกสที่ใหขอมูลสารสนเทศ ขอคิด ความรู
 เกี่ยวกับสังคมและสิ่งแวดลอมที่เอื้อใหผูอานนําไปคิดวิเคราะห วิจารณ สรุปแนวคิด
 คุณคาที่ได นําไปประยุกตใชดวยวิจารณญาณ และถายทอดเปนขอเขียนเชิง
 สรางสรรคหรือรายงานดวยภาษาที่ถูกตองเหมาะสม เชน อานหนังสือพิมพ วารสาร
 หนังสือเรียน บทความ สุนทรพจน คําแนะนําคําเตือน แผนภูมิ ตาราง แผนที่




 ตัวชี้วัดความสามารถในการ                                   จบ ม.3 นร.ทําได
 อาน คิดวิเคราะห และเขียน


            1. สามารถคัดสรรสื่อที่ตองการอานเพื่อหาขอมูลสารสนเทศไดตาม
            วัตถุประสงค สามารถสรางความเขาใจและประยุกตใชความรูจากการ
            อาน

            2. สามารถจับประเด็นสําคัญและประเด็นสนับสนุน โตแยง

            3. สามารถวิเคราะห วิจารณ ความสมเหตุสมผล ความนาเชื่อถือ
            ลําดับความและความเปนไปไดของเรื่องที่อาน


            4. สามารถสรุปคุณคา แนวคิด แงคิดที่ไดจากการอาน

            5. สามารถสรุป อภิปราย ขยายความ แสดงความคิดเห็น โตแยง
            สนับสนุน โนมนาว โดยการเขียนสื่อสารในรูปแบบตางๆ เชน ผัง
            ความคิด เปนตน
34


 ชั้นมัธยมศึกษาปที่ 4-6

 การอานจากสื่อสิ่งพิมพและสื่ออิเล็กทรอนิกสที่ใหขอมูลสารสนเทศ ความรู ประสบการณ แนวคิด
 ทฤษฎี รวมทั้งความงดงามทางภาษาที่เอื้อใหผูอานวิเคราะห วิพากษวิจารณ แสดงความคิดเห็น
 โตแยงหรือสนับสนุน ทํานาย คาดการณ ตลอดจนประยุกตใชในการตัดสินใจ แกปญหา และ
 ถายทอด เปนขอเขียน เชิงสรางสรรค รายงาน บทความทางวิชาการอยางถูกตองตามหลักวิชา เชน
 อานบทความวิชาการ วรรณกรรมประเภทตาง ๆ ตัวชี้วัดความสามารถในการอาน คิดวิเคราะห
 และเขียน

ตัวชี้วัดความสามารถในการ
อาน คิดวิเคราะห และเขียน

     1. สามารถอานเพือการศึกษาคนควา เพิ่มพูนความรู ประสบการณและการประยุกตใชใน
                      ่
        ชีวตประจําวัน
           ิ

         2. สามารถจับประเด็นสําคัญลําดับเหตุการณจากการอานสื่อที่มีความซับซอน

              3. สามารถวิเคราะหสิ่งที่ผูเขียนตองการสื่อสารกับผูอาน และสามารถวิพากษ ให
              ขอเสนอแนะในแงมุมตาง ๆ

                  4. สามารถประเมินความนาเชื่อถือ คุณคา แนวคิดที่ไดจากสิ่งที่อานอยาง
                                                                                
                  หลากหลาย


                    5. สามารถเขียนแสดงความคิดเห็นโตแยง สรุป โดยมีขอมูลอธิบายสนับสนุน
                    อยางเพียงพอและสมเหตุสมผล

         สิ่งที่สถานศึกษา ตองดําเนินการ
                   1. ตัวชี้วัดความสามารถระดับชั้นป
                   2. เกณฑการประเมินทุกชั้นป/ระดับการศึกษา
                3. หรือทําขอสอบที่เปนมาตรฐานแบบทดสอบที่มีประสิทธิภาพ ซึ่งตอง
         มั่นใจในความเที่ยงตรง (Validity) ความยุติธรรม (Fair) และความเชื่อถือได
35



                                   วิธีการประเมิน
การอาน คิดวิเคราะหและเขียน
             ควรจัด               ในระหวางการเรียนการสอนในหองเรียนตามปกติ


           ไมควร               แยกมาจัดสอบเหมือนการสอบปลายภาคหรือปลายปของการจบการศึกษา



     ยกเวน               สถานศึกษาไดพัฒนาแบบทดสอบหลาย ๆ ชุด ที่เปนขอสอบมาตรฐาน
                          ผานการวิเคราะหตามแนวทางการจัดทําขอสอบมาตรฐาน


 ทั้งนี้

                      กอนที่จะทําการประเมินผลสิ่งใดผูที่ประเมินควร
                      ทําความเขาใจสิ่งที่จะประเมินใหชัดเจน
36


    จะตอง
ครอบคลุมประเด็น                 ๑. อะไรคือสิ่งที่จะทําการประเมิน


                              ๒. อะไรคือเปาหมายของการประเมิน


                              ๓. ขอบเขตและตัวชี้วัดอะไรบางที่จะทําการประเมิน


                              ๔. ผลของการประเมินจะรายงานอยางไร

                              ๕. วิธการประเมินการ ทําไดอยางไร
                                    ี


                              ๖. จะประเมินความสามารถการไดที่ไหน และเวลาใด




   ไมควรเพิ่มภาระงานและเวลาของครู             ควรประเมินในหองเรียน
                                               ตามปกติเปนดีที่สุด
37


                    6. การตัดสินผลการเรียน




ตัดสินเปนรายวิชา                   นําคะแนนระหวางเรียน/ระหวางภาค
                                    ระหวางปมารวมกับคะแนนวัดผลปลายภาค




                    การตัดสินผลการเรียน



                      ใหระดับผลการเรียน
                    ตามชวงคะแนนที่กําหนด
38


   6.1. ระดับผลการเรียนแสดงเปนตัวเลข “0-4”




                       ความหมายระดับผลการเรียน

        4.00 มีคะแนนระหวาง 80-100     หมายถึง          ผลการเรียนระดับดีเยี่ยม
        3.50 มีคะแนนระหวาง 75-79      หมายถึง          ผลการเรียนระดับดีมาก
        3.00 มีคะแนนระหวาง 70-74      หมายถึง          ผลการเรียนระดับดี
        2.50 มีคะแนนระหวาง 65-69      หมายถึง          ผลการเรียนระดับคอนขางดี
        2.00 มีคะแนนระหวาง 60-64      หมายถึง          ผลการเรียนระดับปานกลาง
        1.50 มีคะแนนระหวาง 55-60      หมายถึง          ผลการเรียนระดับพอใช
        1.00 มีคะแนนระหวาง 50-54      หมายถึง          ผลการเรียนผานเกณฑข้นต่ําที่กําหนด
                                                                              ั
        00.00 มีคะแนนระหวาง 0-49      หมายถึง          ผลการเรียนไมผานเกณฑขั้นต่ํา
                                                                      




- ระดับผลการเรียน “0“ เมื่อผูเรียนไดคะแนนต่ํากวารอยละ 50 ของคะแนนการวัดผล
ระหวางเรียน ระหวางภาค ระหวางป กับคะแนนวัดผลปลายป ปลายภาคเรียน
- ระดับผลการเรียน “1, 2, 3, 4” ตามดุลยพินิจของสถานศึกษาในการกําหนดชวงคะแนน



                                    รายวิชาใดไดระดับผลการเรียน“0-
                                    4” หมายถึง รายวิชาที่มี
                                    การตัดสินใหระดับผลการเรียนแลว
39


                              การเปลียนระดับผลการเรียน “0”
                                     ่


สาเหตุที่ได “0” ผลการเรียนต่ํากวาเกณฑขั้นต่ํา
(คะแนนนอยกวารอยละ 50 ของคะแนนระหวางเรียน ระหวางภาคเรียน ระหวางป รวมกับคะแนน
ปลายภาคเรียน)

     แนวปฏิบัติ

                          การเปลี่ยน “0”
                            • เรียนซอมเสริมตัวชี้วัดที่ไมผานเกณฑแลวจัดสอบแกตัวได
                            • สอบแกตัวไดไมเกิน 2 ครั้ง ภายในภาคเรียนถัดไป*
                            • ถามีเหตุสุดวิสัย หัวหนาสถานศึกษาขยายเวลาไดอีก 1 ภาคเรียน
                            • ผลการสอบแกตัว ไดไมเกิน “1”
                            • ถาสอบแกตัวได “0” หรือไมไดสอบแกตัวภายในเวลาที่
                                   กําหนดใหปฏิบัติดังนี้




              รายวิชาพื้นฐาน/                      • เรียนซ้ําทั้งรายวิชา
                                                                               อยูในดุลย
                                                                               พินิจของ
                                                   • เรียนซ้ําทั้งรายวิชา
                                                                               ผูบริหาร
                  รายวิชาเพิ่มเติม                 • เปลี่ยนรายวิชาใหม
                                                   • คงสภาพเดิม


 ขอควรระวัง การไมแก “0” หลายวิชาอาจสงผลใหผูเรียนไมจบหลักสูตร
                 หรือตองเสียเวลาเรียนมากกวากําหนด
40


6.2. ผลการเรียนแสดงดวยตัวอักษร
                                                              “ร” “มส” “มผ”


2.1 การเปลียนผลการเรียน “ร”
           ่

สาเหตุการให “ร”
   1. ไมไดสงงานสําคัญ (ตองไดรับความเห็นชอบจากหัวหนาสถานศึกษากอน)
   2. ไมไดวัดผลกลางภาค ----
   3. ไมไดวัดผลปลายภาค ----


                                  แนวปฏิบัติ

การเปลียน “ร”
       ่
   •   ใหผูเรียนและผูสอนดําเนินการแกไขตามสาเหตุใหเสร็จสิ้นภายในภาคเรียนถัดไป
   •   ถามีเหตุสุดวิสัยหัวหนาสถานศึกษาขยายเวลาไดอีก 1 ภาคเรียน
   •   ถาไมมาดําเนินการตามระยะเวลาที่กําหนดใหเรียนซ้ํา
   •   ภาคเรียนที่ 2 ตองดําเนินการใหเสร็จสิ้นภายในภาคเรียนนั้น พนกําหนดใหเรียนซ้ํา
   •   หากผลการเรียน “0” ไหดําเนินการตามหลักเกณฑ


ผลการแก “ร”
   • กรณีได “ร” จากสาเหตุไมสุดวิสัย ได “0-1”
   • กรณีได “ร” เพราะเหตุสุดวิสยได “0-4”
                                 ั
   • ถาแก “ร” แลวได “0” ดําเนินการตามวิธีแก “0”



                         กรณีไมสงงาน สงงานไมครบ แตมีผลการประเมินปลายป
                         ปลายภาค ใหผูสอนนําขอมูลที่มีอยู ตัดสินผลการเรียน
41


การเปลียนผลการเรียน “มส”
       ่
                                                              สาเหตุของการได “มส”
           แนวปฏิบัติ
                                                           เพราะผูเรียนมีเวลาเรียนไมครบ
                                                            80 % ของเวลาเรียนทั้งรายวิชา

  สํารวจชื่อผูที่ไดผลการเรียน “มส”

• ผูที่ได “มส” เพราะมีเวลาเรียนนอยกวา 60% ของเวลาเรียนทั้งหมด
         • รายวิชาพื้นฐาน ใหลงทะเบียนเรียนซ้ํา
                                                                 อยูในดุลยพินิจ
                                     ลงทะเบียนเรียนซ้ํา
              รายวิชาเพิ่มเติม                                   ของผูบริหาร
                                     เปลี่ยนรายวิชาใหม



• ผูที่ได “มส” เพราะมีเวลาเรียนไมถึง 80% แตไมนอยกวา 60% ของเวลาเรียนรายวิชานั้น
              ♦ จัดใหเรียนเพิ่มเติม ใชชั่วโมงซอมเสริม/เวลาวาง /มอบหมายงาน
              ♦ วัดผลปลายป ปลายภาคเปนกรณีพิเศษ
              ♦ ใหผลการเรียนไมเกิน “ 1”
              ♦ ดําเนินการ ใหเสร็จภายในปการศึกษานั้น




        การตัดสินผลการแก “มส”
             • ไดระดับผลการเรียน “0-1”
             • ถาแก “มส” แลวได “0” ใหดําเนินการตามวิธีแก “0”


           กรณีเปลี่ยนรายวิชาใหม ใหหมายเหตุ ในระเบียน
           แสดงผลการเรียนแทนวิชาใด ใน ปพ.1


                                           เหตุสุดวิสัย อยูในดุลยพินิจของผูบริหาร
                                           ขยายเวลาการแก มส.ออกไปอีก 1 ภาคเรียน
42

     6.3.การเรียนโดยไมนับหนวยการเรียน “มก”

               • ลงทะเบียนเรียนรายวิชาเพิ่มเติม (เลือก)
               • แจงตอนายทะเบียนวาจะเรียนโดยไมนับ
                  หนวยการเรียนตามโครงสรางหลักสูตร




                       ไดรับอนุมัติใหเรียน




เวลาเรียนครบ 80%                        เวลาเรียนไมครบ 80%




ไดผลการเรียน “มก”                     ไมบันทึกผลการเรียน
43



                        7.การอนุมัติจบหลักสูตร
ประถมศึกษา
- ผู เรี ยนตอ งเรียนและตอ งได ในรายวิชาพื้นฐาน และรายวิชา
                                                                 ไมมีรายวิชาใด
เพิ่มเติม ผานเกณฑการประเมิน ตามที่สถานศึกษากําหนด
                                                                  ได “ร” หรือ “มส”
- คุณลักษณะฯ /อานคิดวิเคราะหเขียน/กิจกรรมพัฒนาผูเรียนมี
ผลการประเมินผานเกณฑตามที่สถานศึกษากําหนด

           รายวิชาพื้นฐานตองไดระดับผลการเรียน “1-4” เทานั้น

                             มัธยมศึกษา
                             เรียนรายวิชาพื้นฐาน เพิ่มเติมตามโครงสรางหลักสูตร
                             สถานศึกษาจํานวนไมนอยกวา 81 หนวยกิต

                                 มัธยมศึกษาตอนตน
                                 รายวิชาพื้นฐาน เพิ่มเติม ที่ไดระดับผลการเรียน
ผูจบหลักสูตร                    “1-4” รวมกันตองไมนอยกวา 77 หนวยการเรียน
                                 (พื้นฐาน 66 หนวยกิต เพิ่มเติม 11 หนวยกิต)

                             มัธยมศึกษาตอนปลาย
                             รายวิชาพื้นฐาน เพิ่มเติม ที่ไดระดับผลการเรียน “1-4”
                             รวมกันตองไมนอยกวา 77 หนวยการเรียน (พื้นฐาน
                             41 หนวยกิต เพิ่มเติม 36 หนวยกิต)

           คุณลักษณะอันพึงประสงค อานคิดวิเคราะหและเขียน ได
           ระดับผลการเรียน “ผาน”และกิจกรรมพัฒนาผูเรียนทุก
           กิจกรรม “ผ” ทั้งหมดทุกภาคเรียนตลอดหลักสูตร

                              หัวหนาสถานศึกษาเปนผูอนุมัติจบหลักสูตร
                                                      กอนอนุมัติโปรดตรวจสอบ
     อนุมัติโดยลงนามในเอกสาร ปพ.1                        ใหถูกตองกอน นะคะ
44


                                                  แผนภูมิสรุปการประเมินผลการเรียนระดับสถานศึกษา

                        ระหวางเรียน/ ระหวางภาคเรียน/ระหวางป                               ปลายป/ปลายภาคเรียน

                     ประเมินคุณลักษณะฯ อานคิดวิเคราะห เขียน กิจกรรมพัฒนาผูเรียน                       วัดผล
                                                                                                  ปลายป/ปลายภาคเรียน

                          *สอน
                          *วัดผล
                                             วัดผล/ประเมิน       *สอน                                   เก็บเปน
                        ตามตัวชี้วัด
ประเมินผลกอนเรียน




                                                 ระหวาง        *วัดผล                                  คะแนน




                                                                                  Formative
                      แกนกลาง/ผลการ
                                                ภาคเรียน/      *ซอมเสริม
                          เรียนรู
                                                ระหวางป
                        *ซอมเสริม


                          Formative           Summative        Formative
                                                                    ระดับคุณภาพ
                             ระดับคุณภาพ


                                           เก็บเปนคะแนน                                      ระดับผลการเรียน/ตัดสินผล
งานทะเบียน



            งานทะเบียนที่เกี่ยวกับการวัดผลประเมินผลนักเรียน เปนงานที่สําคัญ จะตองจัดทําใหถูกตอง โดยไมมี
ขอผิดพลาด เพื่อจะไมเกิดปญหายุงยากในการใชเอกสารในอนาคต
            ในขณะเดียวกัน เอกสารตาง ๆ จะมีความเกี่ยวของเชื่อมโยงสัมพันธกัน และมีการดําเนินงานที่ซับซอน
ดังนั้น ผูปฏิบัติจึงตองมีความรูความเขาใจในขั้นตอน ตลอดจนรายละเอียดของการดําเนินการ ซึ่งขอบขายของการ
ปฏิบตงานแสดงไวดงแผนภูมินี้
      ั ิ              ั
46


               ขอบขายการดําเนินงานของผูเกี่ยวของกับงานทะเบียน


                                       ผูบริหาร
                                      สถานศึกษา




ออกคําสั่งแตงตั้งนายทะเบียน                                         ปฏิบัติงานโดยหนาที่




 นายทะเบียน             หัวหนาสถานศึกษา           อาจารยแนะแนว                อาจารยที่ปรึกษา
  ดําเนินการ                ดําเนินการ               ดําเนินการ                   ดําเนินการ


                                                     จัดทํา ขอมูล
                                                    ระเบียนสะสม
    ปพ.1,2,3
                                                                              บันทึกผลการ
                                        พิจารณา                               เรียนประจําวิชา
    ระเบียนสะสม
                                      ลงนามอนุมัติ
    แบบรายงาน                                                                 รายงานประจําตัว
    ประจําตัวนักเรียน                                                             นักเรียน

    แบบบันทึกผลการ
    เรียนประจําวิชา


    ใบรับรองผลการเรียน
47


                            เอกสารหลักฐานการศึกษา

เปนเอกสารสําคัญ
เพื่อ.......
                               บันทึกขอมูล การจัดการเรียน
                               การสอนและประเมินผล

                                                         แบบบันทึกผลการเรียนประจํารายวิชา

                    ติดตอสื่อสาร รายงานผลการเรียน
                    และผลการเรียนรู

                                               * แบบรายงานประจําตัวนักเรียน
                                               * ระเบียนสะสม


   หลักฐานแสดงวุฒิ รับรองผลการเรียน

                                   ระเบียนแสดงผลการเรียน
                                   แบบรายงานผูสําเร็จการศึกษา
                                   ใบรับรองผลการเรียน




  เอกสารหลักฐานทางการศึกษา ที่สถานศึกษาตองดําเนินการ


                           เอกสารหลักฐานที่กระทรวงกําหนด
                           เอกสารหลักฐานที่สถานศึกษาดําเนินการเอง
48

   เอกสารหลักฐานการศึกษาที่กระทรวงศึกษาธิการกําหนด

                        ระเบียนแสดงผลการเรียน (ปพ.1)
                        ประกาศนียบัตร ( ปพ.2)
                        แบบรายงานผูสําเร็จการศึกษา (ปพ.3)


    ระเบียนแสดงผลการเรียน (ปพ.1) มี3 แบบ
        ระเบียนแสดงผลการเรียนหลักสูตรแกนกลางการศึกษาขั้นพื้นฐาน
        ระดับประถมศึกษา (ปพ.1 : ป)
        ระเบียนแสดงผลการเรียนหลักสูตรแกนกลางการศึกษาขั้นพื้นฐาน
          ระดับมัธยมศึกษาตอนตน (ปพ.1 : บ)
        ระเบียนแสดงผลการเรียนหลักสูตรแกนกลางการศึกษาขั้นพื้นฐาน
          ระดับมัธยมศึกษาตอนปลาย(ปพ.1 : พ)


                  มี 2 ประเภท คือ
                           แบบพิมพปกติ
                           แบบพิมพสําหรับคอมพิวเตอร


เอกสารหลักฐานการศึกษาที่สถานศึกษาดําเนินการ


                    แบบบันทึกผลการเรียนประจํารายวิชา
                    แบบรายงานประจําตัวนักเรียน
                    ใบรับรองผลการเรียน
                    ระเบียนสะสม
49


                         เอกสารที่กระทรวงศึกษาธิการกําหนด

                                      สถานศึกษา


                                                   รับมอบจาก สพท.ซื้อ
      สถานศึกษาขอ
      อนุมัติซื้อผาน
                                                        2. สถานศึกษาจัดซื้อ
                                                        / องคการคาคุรุสภา

                                                               ผูรับมอบจาก รร. ลงบัญชี
                                  3. สถานศึกษา
                                                               รับจายแบบฟอรม สพท.
                                 นําไปลงทะเบียน
                                     รับ - จาย
                                                                     ลงบัญชีรับ
                                                                     จาย ของรร.
สพท.ดําเนินการ            กลุมสงเสริมฯสพท.

        ลงบัญชีรับจาย

        แจงรร.รับแบบรายงาน

                                  ถา รร. ดําเนินการซื้อ ใหระบุครูหรือบุคลากร
                                  ทางการศึกษาของสถานศึกษา ในหนังสือ ขอซื้อ
50



                  ปญหาเกี่ยวกับ ปพ.1

                    สถานศึกษา


  สูญหาย/ชํารุด                 กรอกผิดจน
                                ใชการไมได




แจงความเอกสารสูญหาย
ทํารายงานพรอมแนบใบแจงความตอ สพท.
สพท.สอบสวนขอเท็จจริง
สพท.ทํารายงานขอยกเลิกแบบพิมพเสนอตอผอ.สพท.
ผอ.สพท. พิจารณาลงนามในประกาศยกเลิกแบบพิมพ
สพท./รร. ประกาศยกเลิก แจงถึง สพท.และหนวยงานในสังกัด
ทุกหนวยงาน, ทุกกระทรวง



        เสียหายเพียงเล็กนอย
             ใหขีด ฆา นายทะเบียน ลงนามกํากับ
51


                         ปพ.1 ระเบียนแสดงผลการเรียน

                                                           1. จํานวนชั่วโมง  /หนวยกิตที่เรียน
               ผูบริหารสถานศึกษา
                                                           2. จํานวนชั่วโมง/หนวยกิตที่ได
                                                           3. รายวิชาพื้นฐาน รายวชาเพิ่มเติม ให
                                                                เปนไปตามโครงสราง
                                         พิจารณา           4. รายวิชาที่ติด “0” “ร” “มส.” และ
           แตงตั้ง                                             การแกไข
                                                           5. รหัสวิชาพื้นฐาน/เพิ่มเติม
                                                           6. คุณลักษณะอันประสงค /อานคิด
                                          ลงนาม
                                                               วิเคราะห เขียน
                                                           7. กิจกรรมพัฒนาผูเรียน

                จัดทํา
นายทะเบียน

                                                                   เอกสารฉบับตัวจริง
                                                                   • จัดทํา 2 ฉบับ
              เอกสารตนฉบับ                                        • ติดรูปถาย
          -   กรอกขอมูลเปนราย
                                                                   • ลงนามนาย
                ป/รายภาคเรียน
          -   ตรวจสอบขอมูล                                             ทะเบียน/ผูบริหาร
                                         ถายสําเนา
          -   สรุปผลการเรียน             จากตนฉบับ                • ใหนักเรียน 1 ฉบับ
          -   ไมตองลงลายมือชื่อ                                    เก็บเปนสําเนาไวที่
          -   ไมตองติดรูปถาย                                      สถานศึกษา 1 ฉบับ
              นักเรียน
                                                                                      ประทับตรา
                                                           ออกใหนักเรียน             สถานศึกษา
                          รองขอเอกสาร
                                                นักเรียน

  ใชหมึกสีดําหรือ                                                 วันอนุมัติจบ จะตอง
  น้ําเงิน และใช                                                  เปนวัน เดือนป กอนวัน
  เลขอารบิค                                                        ออกจากสถานศึกษา
52

                        ปพ.2 ใบประกาศนียบัตร

          นายทะเบียน


            กรอกขอมูล /ตรวจขอมูล


                                      ออกประกาศนียบัตรใหเริ่มลําดับใหมทุกครั้ง

                                      ยศ,ฐานันดร ใหเขียนเต็ม

                                      วันเดือน ปเกิด ตรงกับสําเนาทะเบียนบาน (ทร.14)


                     ลงนาม

                                    ประธานกรรมการสถานศึกษาขั้นพื้นฐาน
ผูบริหารสถานศึกษา
                                    ประทับตราโรงเรียน สีแดงชาติ

          ผูจัดทําลงนามและผูรับ
          เอกสารลงนาม
                                                  หามใชปากกาลูกลื่น ใชตัวเลขไทย
                                                  ไมมีรอยขีดฆา แกไข
53
                     (ปพ.3) แบบรายงานผูสาเร็จการศึกษา
                                         ํ

      แบบรายงานผูสําเร็จการศึกษาหลักสูตรแกนกลางการศึกษาขั้นพื้นฐาน ระดับประถมศึกษา
      (ปพ.3: ป)
      แบบรายงานผูสําเร็จการศึกษาหลักสูตรแกนกลางการศึกษาขั้นพื้นฐาน ระดับมัธยมศึกษา
      ตอนตน (ปพ.3: บ)
      แบบรายงานผูสําเร็จการศึกษาหลักสูตรแกนกลางการศึกษาขั้นพื้นฐาน ระดับมัธยมศึกษา
      ตอนปลาย (ปพ.3:พ)


  ทุกระดับมี 2 ประเภท

          ♦ แบบพิมพปกติ ใชกรอกขอมูลดวยการเขียนหรือพิมพดีด
          ♦ แบบพิมพใชคอมพิวเตอร


                                     สถานศึกษา
ดําเนินการจัดสง ภายใน
30 วัน นับจากอนุมัติจบ        องคการคาของ
                                                        ผูบริหารสถานศึกษารับผิดชอบ
                              สกสค.




     ระดับประถมศึกษา                               ระดับมัธยมศึกษาตอนตน /ตอนปลาย

                     จัดทํา 2 ชุด                         จัดทํา 3 ชุด

                            รร. 1 ชุด                              รร. 1 ชุด
                            สพท. 1 ชุด                             สพท. 1 ชุด
                                                                   สพฐ. 1ชุด

จบไมพรอมรุน ไมวากรณีใดก็ตาม ในระดับ
มัธยมศึกษาตอนปลายใหจัดทํา 3 ชุด เชนเดียวกัน

                                                    สถานศึกษา ดําเนินการ ตามคําสั่ง
                                                    กระทรวงศึกษาธิการ ในการจัดสราง จัดทํา และ
                                                    จัดเก็บ แบบรายงานผูสําเร็จการศึกษา
54

                         (ปพ.3) แบบรายงานผูสาเร็จการศึกษา
                                             ํ



        นายทะเบียน             หัวหนา                    พิจารณาขอมูล
                              สถานศึกษา        • ลําดับที่
                                               • เลขประจําตัวนักเรียน
                                               • ชุดที่, เลขที่ ปพ.1
                                               • เลขที่ประกาศนียบัตร
• รวบรวมรายชื่อ, ตรวจสอบ                       • ชื่อ, ชื่อสกุล นักเรียน
  หลักฐาน
                                               • วัน-เดือน-ป เกิด
• กรอกขอมูล
                                               • ชื่อ, ชื่อสกุล บิดา
                                               • หนวยการเรียนที่เรียน
                                               • หนวยการเรียนที่ได
                                               • จํานวนผูจบหลักสูตร
 • ผูลงนามในเอกสาร                            • ผลการประเมินรายวิชา
    1. ผูกรอก                                       พื้นฐาน/เพิ่มเติม
    2. ผูทาน                                  • อาน คิดวิเคราะหเขียน/
    3. ผูตรวจ                                       คุณลักษณะ ฯ
    4. นายทะเบียน
 ขีดเสนใตผูจบการศึกษาคน
 สุดทายดวยหมึกแดง
                                                   • ลงนามกํากับใตเสนแดง
                                                   • อนุมัติผลการเรียน
55

                    เอกสารหลักฐานที่สถานศึกษาดําเนินการ


1.แบบบันทึกผลการเรียนประจํารายวิชา


                สถานศึกษาดําเนินการ                ประกอบดวย

                                                          เวลามา/เวลาขาด
   เพื่อ……..
              การดําเนินงานของครุผูสอนแตละวิชา          ชื่อ-สกุล
   ในการวัดและประเมินผล
              หลักฐาน ตรวจสอบ รายงานและรับรอง             หนวยการเรียนรู
   ขอมูลเกี่ยวกับการวิชาการและกระบวนการวัดและ
   ประเมินผล                                              คะแนนสอบ
              ผูบริหารใชในการกํากับ ผลการเรียน
   ระหวางป/ภาคเรียน                                     ผลการเรียนระหวางป ระหวางภาค

                                                          ผลการเรียน

                                                          ระดับผลการเรียน
       สถานศึกษา
       ดําเนินการไดตาม                                   คุณลักษณะอันพึงประสงค
       ความเหมาะสม
                                                          อานคิดวิเคราะหเขียน


                                                          ตัวชีวัด รายวิชา
                                                               ้
56

                             2. แบบรายงานประจําตัวนักเรียน

                              แนวปฏิบัติ


ใชแบบฟอรมที่สถานศึกษา                               อาจารยที่ปรึกษา
จัดทําเองโดยมีขอมูลครบ

  กรอกขอมูล
  ♦ ผลการเรียนรายวิชาตาง ๆแตละภาคเรียน
  ♦ ผลการเรียนรวบยอด

  ♦ ความคิดเห็นที่มีตอนักเรียนระหวางป/ระหวางภาค
                                                                         สงกลับสถานศึกษา
  ♦ ลงนามในเอกสาร

  ♦ พิจารณาผลการเรียน/ความเห็นของอาจารยที่ปรึกษา
                                                               หัวหนาสถานศึกษา
  ♦ ลงนามรับรอง


      ♦ พิจารณาผลการเรียน
      ♦ กรอกความคิดเห็นที่มตอนักเรียน
                           ี
                                                                 ผูปกครอง
                                                                   
      ♦ ลงนามรับทราบผลการเรียน




              เปนเอกสารผลการเรียนและขอมูลของนักเรียนรายบุคคล
              เพื่อรายงานสื่อสารตอผูปกครองของนักเรียน
57


                         3. ใบรับรองผลการเรียน


                                 แนวปฏิบัติ



      นายทะเบียนจัดทํา


                                   เอกสารใชรับรองผลการเรียน
                                       ♦ จบการศึกษา
                                       ♦ ยังไมจบการศึกษา
                                       ( มีอายุ 30 วันนับแตวันออก)


สถานศึกษาจะออกใหเมื่อผูเรียนรองขอ



                            รูปแบบ
                                 ♦ แบบพิมพขององคการคาของคุรุสภา
                                 ♦ ใชกระดาษครุฑจัดพิมพเอง แตตองมีขอมูลครบ
58


                            4. ระเบียนสะสม

                        การจัดทําและออกเอกสารระเบียนสะสม

      แนวปฏิบัติ




                          อาจารยที่ปรึกษา / ครูประจําชั้น
                    / ครูแนะแนว กรอกขอมูล




                       • เปนเอกสารบันทึกพัฒนาการดานตาง ๆ ของ
                         ผูเรียน
                       • ใหขอมูลที่เปนประโยชนในการแนะแนวการศึกษา
                          และประกอบอาชีพ
                       • การพัฒนา ปรับปรุงบุคลิกภาพ
                       • การปรับตัวของผูเรียน ผลการเรียน
                       • กระบวนการพัฒนาคุณภาพผูเรียนระหวาง
                          สถานศึกษากับบาน



• เปนการประชาสัมพันธตัวนักเรียนใหผูสนใจไดรูตลอดระยะเวลาที่เรียน
• เปนขอมูลเพื่อการปรับปรุงแกไขปญหา และสงเสริมนักเรียนในดาน
ตาง ๆ เพื่อใหนักเรียนประสบความสําเร็จ ในการเรียนและการดําเนินชีวิต
59


                               การเทียบโอนผลการเรียน

                           แตงตั้งคณะกรรมการ ไมนอยกวา 3 คนแตไมเกิน 5 คน

  กรณีไดรับอนุญาตจากสถานศึกษาใหไป                      กรณีรับนักเรียนที่ยายเขาจาก
  เรียนจากสถานศึกษาภายนอก                                สถานศึกษาอื่นในหลักสูตรเดียวกัน




1. ไดรับอนุญาตจากหัวหนาสถานศึกษา               1. หัวหนาสถานศึกษาใหมยินยอมรับนักเรียน
2. ไปเรียนรายวิชาพื้นฐาน เพิ่มเติมในรายวิชา      2. เอกสารหลักฐานจากสถานศึกษาเดิมมาให
   ที่ตองเรียนซ้ํา ซึ่งสถานศึกษาไมเปดสอน          สถานศึกษาใหม
3. ไปเรียนในสถานศึกษาอื่นระดับหลักสูตร           3. สถานศึกษาใหมรับโอนผลการเรียนทุกรายวิชา
   เดียวกัน และเปนสถาบันการศึกษาที่             4. รายวิชาที่ได “0, ร, มส, หรือ มผ” ให
   กระทรวงศึกษาธิการรับรอง                       สถานศึกษาทั้ง 2 ตกลงกันวาฝายใดจะแกไข ถา
4. มีการตกลงรวมกันในการจัดสอนและรับ             ตองเรียนซ้ําใหสถานศึกษาใหมรับไปดําเนินการ
   โอนผลการเรียนแลว                             5. สถานศึกษาใหมรับคะแนนประเมินผลระหวาง
                                                 ภาค จากสถานศึกษาเดิมมาดําเนินการตอ ถาไม
                                                 มีคะแนนเดิม ใหสถานศึกษาใหมจัดสอบใหม
                                                 ทั้งหมด


                                              พิจารณารับรองผลการเรียน ให
                                              สอดคลองกับหลักฐานการเทียบโอน


  - รับนักเรียนที่เรียนหลักสูตรอื่นมาเขา              ใหปฏิบัติตามคําสั่ง
  สถานศึกษา                                            กระทรวงศึกษาธิการวาดวย
  - นักเรียนที่เขารวมโครงการแลกเปลี่ยน               การเทียบโอนผลการเรียน
  - จากประสบการณการเรียนรูอื่นๆ                      ระหวางหลักสูตร
60


                            การเรียนซ้ํารายวิชา

สถานศึกษาแตงตั้งคณะกรรมการพิจารณาใหเรียนซ้ํา


                                      คํานึงถึงวุฒภาวะ ความรู
                                                  ิ
          การเรียนซ้ํา 2 ลักษณะ       ความสามารถ ของผูเรียนเปนสําคัญ


                    ระดับผลการเรียนเฉลี่ยในปการศึกษานั้น ต่ํากวา 1.00 และมี
                    แนวโนมที่มีปญหาในระดับสูง
                    มีผลการเรียน 0 ,ร, มส ของรายวิชาที่ลงทะเบียนในปการศึกษานั้น

      ทั้งนี้
                      หากเกิดลักษณะใด ลักษณะหนึ่งหรือทั้ง 2 ลักษณะ

                                   ใหดําเนินการ

  แตงตั้งคณะกรรมการพิจารณา หากเห็นวา
  - ไมมีเหตุผลอันควร ก็ใหเรียนซ้ํา โดยยกเลิกผลการเรียนเดิม ใหใชผลการเรียนใหม
  - ไมตองเรียนซ้ํา ใหอยูในดุลยพินิจของผูบริหารสถานศึกษา ในการแกผลการเรียน


    ภาคเรียนที่ 2
                        หากผูเรียนยังมีผลการเรียนเปน 0, ร, มส.


                              ดําเนินการใหเสร็จสิ้นกอนเปดภาคเรียน ในปการศึกษาตอไป

                                   เขตพื้นที่/ตนสังกัด พิจารณาประสานงานใหเกิด
      หากเปดภาคฤดูรอน
                                   การดําเนินงานในภาคฤดูรอน
61

           การเลื่อนชั้น

        รายวิชาพื้นฐานและรายวิชาเพิ่มเติม ไดรับการตัดสินผลผานเกณฑตามที่
        สถานศึกษากําหนด
        มีผลการประเมินคุณลักษณะอันพึงประสงค/อานคิดวิเคราะหเขียน /กิจกรรม
        พัฒนาผูเรียน ผานเกณฑตามที่สถานศึกษากําหนด
        ระดับผลการเรียนเฉลี่ยตลอดป ตลอดภาค ควรไมต่ําวา 1.00



รายวิชาใดไมผานเกณฑการประเมิน
         สถานศึกษาซอมเสริมผูเรียนใหไดรับการแกไขใน
ภาคเรียนตอไป สําหรับภาคเรียนที่ 2 ใหดําเนินการใหเสร็จสิ้น
ภายในปการศึกษานั้น
62

                         การสอนซอมเสริม

        สอนเพื่อแกไขขอบกพรอง


             พัฒนาผูเรียนใหสามารถบรรลุตามมาตรฐาน/ตัวชี้วัดที่กําหนดได
             เปนการใหโอกาสแกผูเรียนไดเรียนรูและพัฒนาโดยการจัดกิจกรรม
             การเรียนรูท่หลากหลายและตอบสนองความแตกตางระหวางบุคคล
                          ี


ดําเนินการ
ดังนี้


                            ผูเรียนมีความรู ทักษะกระบวนการหรือเจตคติ
                            คุณลักษณะที่กําหนดไวตามมาตรฐานการ
                            เรียนรู/ตัวชี้วัด ในการประเมินระหวางเรียน
                            ผูเรียนมีความรู ทักษะพื้นฐาน ไมเพียงพอ ที่จะ
                            ศึกษาในรายวิชานั้น ควรจัดซอมเสริม
                            ผูเรียนที่ไดระดับผลการเรียน “0” ใหจัดซอม
                            เสริม สอบแกตัว
                            ผูเรียนที่มีผลการเรียนไมผาน จัดซอมเสริมใน
                            ภาคฤดูรอน เพื่อแกไขผลการเรียน ทั้งนี้อยูใน
                            ดุลยพินิจของผูบริหาร
63


          บทบาทหนาที่ของสํานักงานเขตพื้นที่การศึกษา



1. การจัดทําระเบียบวาดวยการวัดและประเมินผลการเรียนของสถานศึกษา

2. การสรางความรูความเขาใจใหกับบุคลากรในสถานศึกษาที่เกี่ยวกับการวัด และ
ประเมินผลการเรียนรูตามหลักสูตรแกนกลางการศึกษาขั้นพื้นฐาน พุทธศักราช
2551 และการเทียบโอนผลการเรียน

3. การสงเสริมและสนับสนุนการเรียนรูในกลุมสาระการเรียนรูตาง ๆ การประเมิน
การอาน คิดวิเคราะห และเขียนการประเมินคุณลักษณะอันพึงประสงค และ
กิจกรรมพัฒนาผูเรียน

4. การสงเสริมใหครู บุคลากรในสถานศึกษามีความรูความเขาใจในแนวปฏิบัตการ
                                                                     ิ
วัดและประเมินผล ตลอดจนความเขาใจในเทคนิควิธีการวัดและประเมินผล
รูปแบบตาง ๆ โดยเนนการประเมินตามสภาพจริง

5. การสงเสริมสนับสนุนใหสถานศึกษาพัฒนาเครื่องมือ บริหารจัดการการวัดและ
ประเมินผลการเรียนรู และการจัดเก็บเอกสารหลักฐานการศึกษาอยางเปนระบบ

6. การใหคําปรึกษา แนะนําเกี่ยวกับการวัดและประเมินผลการเรียนรู การจัดทํา
เอกสารหลักฐานการศึกษา

7. การประเมินคุณภาพผูเรียนที่ดําเนินการโดยเขตพื้นที่การศึกษาหรือหนวยงาน
ตนสังกัดและระดับชาติ

8. ประสานใหมีการดําเนินการสอนซอมเสริมในภาคฤดูรอนเพื่อแกไขผลการเรียน
ของผูเรียน

9. อื่น ๆ ตามความเหมาะสม
64


  การจัดประสบการณการเรียนรูที่เนนผูเรียนเปนศูนยกลาง


                                                         พัฒนารอบดาน
                                                           วัดประเมิน                 ธรรมชาติและ
                          กิจกรรมเรียนรู                   รอบดาน                 ชีวตทําใหเกิดการ
                                                                                       ิ
                          หลากหลายจัด                                                    เรียนรู
                            ไดทุกเวลา

                                                                                                             แกนแทของการ
    ปฏิสัมพันธ                                                                                                สอน คือการ
   ทํางานกลุมฝก                                                                                           เรียนรูของผูเรียน
      ปรับตน



                                                                                                               เผชิญสถานการณ
 บรรยากาศ                                                                                                      การแกปญหาดวย
รื่นรมยจูงใจ                                                                                                       ตนเอง
                                                            ผูเรียน
                                                      เปนคนดี มีปญญา
 สื่อการเรียน                                                                                                     สรางสรรค
ปลุกเราใหเรียนรู                                       มีความสุข                                                 จุดเดน
                                                                                                               เสริมสรางจุดดอย




      ครูรัก สนใจ                                                                                              ผูเรียนมีสวนรวม
     เขาใจนักเรียน                                                                                               และไดรับการ
                                                                                                                      ยอมรับ



                ฝกทักษะ ภาษา                                                                           บทเรียนฝกฝน
                 พัฒนาปญญา                                                                             ทักษะ ลักษณะ
                ปลูกฝงคุณธรรม                                                                          กระบวนการคิด
                                            ทําซ้ํานําแนวทาง            เลียนแบบริเริ่ม
                                               สรางวินัย                  สรางศิลป
                                            กลอมเกลาจิตใจ                จินตนาการ
65


   หลักการจัดการเรียนการสอนที่เนนนักเรียนเปนศูนยกลาง
                                             CIPPA


                        ผูเรียนควรเกิดพฤติกรรมเหลานี้

1. Construction                                     สรางความรู



                                 ดวยตนเอง                                มีสวนรวม




                   สรางภาพจําลอง / สัญลักษณ ไว                   เพื่อสรางเสริมประสบการณและ
                   ในความคิด ใชเปนเครื่องมือ                      ประกอบแบบจําลองทาง
                   สื่อความหมาย                                     ความคิดใหสมบูรณ



2. Interaction                               ปฏิสัมพันธกับสังคมรอบขาง




                 เรียนรูซึ่งกันและกัน                                            แลกเปลี่ยนความคิด
                                                 แลกเปลี่ยนขอมูล
                                                                                   และประสบการณ
                                                    ขาวสาร
66


3. Participation
       การมีสวนรวม
                        “กลุม” คือแหลงความรู

                                       เรียนรูพฤติกรรมของตนเองและผูอื่น
                                                              ปรับตัวใหอยูในสังคมไดดี



4. Process               Product

       ทํางานเปนระบบ
                         คิดวิเคราะห – ใชประสบการณ
                                                          สรางสรรคงานดีมีคุณภาพ




  5. Application

          ประยุกตใชใหเกิดประโยชน
                                   คิดหาวิธีการนําไปใช
                                                          ใชในชีวิตประจําวันได
                                                           อยางมีประสิทธิภาพ
67


                             ที่ปรึกษา
นายไพรัช แสงทอง          ผูอํานวยการสํานักงานเขตพื้นที่การศึกษาสงขลา เขต 1
นางพวงจิต วงศชวย       รองผูอํานวยการสํานักงานเขตพื้นที่การศึกษาสงขลา เขต 1
นางอุษา เหมตะศิลป        หัวหนากลุมงานนิเทศติดตามและประเมินผลการศึกษา


                            คณะทํางาน
นางอุษา เหมตะศิลป                ศึกษานิเทศก
นางธนชพร ตั้งธรรมกุล             ศึกษานิเทศก
นางจินดา จันทรักษ               ศึกษานิเทศก
นางสายสวาท ปนแกว              ศึกษานิเทศก
นางสาววรรณี รัตนเลิศ             ศึกษานิเทศก
นางสาวศิรประภา จันทตระกูล        ศึกษานิเทศก


                       สรุปและจัดทําคูมือ
นางธนชพร ตั้งธรรมกุล             หัวหนากลุมงานวัดและประเมินผลการศึกษา

คู่มือวัดผล 51

  • 1.
    คูมือ การวัดและประเมินผลการเรียนรู ตามหลักสูตรแกนกลางการศึกษาขั้นพื้นฐาน พุทธศักราช 2551 กลุมงานวัดและประเมินผลการศึกษา กลุมนิเทศติดตามและประเมินผลการจัดการศึกษา สํานักงานเขตพื้นที่การศึกษาสงขลา เขต 1 www.sk1.obec.go.th
  • 2.
    2 เมื่อจะทํางานอยาหยิบยกเอาความขาดแคลนเปนขออาง จงทํางานทามกลางความขาดแคลนใหบรรลุผล จงทําดวยความตั้งใจ และซื่อสัตย พระบรมราโชวาท พระบาทสมเด็จพระเจาอยูหัวภูมิพลอดุลยเดช 
  • 3.
    3 คํานํา งานวัดและประเมินผลการเรียน เปนสวนหนึ่งของงานวิชาการเปนภารกิจหลักที่ผูบริหารโรงเรียนและคณะ ครูในโรงเรียนจะตองใชใหความสําคัญเปนอันดับแรกการบริหารงานวิชาการใหประสบความสําเร็จมีประสิทธิผลและ ประสิทธิภาพสูงสุดนั้นผูบริหารโรงเรียนและคณะครูจําเปน ตองเขาใจถึงสาระสําคัญของงานวิชาการในโรงเรียน ความรูและสาระสําคัญของงานวิชาการในโรงเรียนที่จําเปนในเอกสารเลมนี้ จะกลาวเพียงงานวัดและประเมินผลและงาน ทะเบียน ในโรงเรียนเทานั้น ซึ่งผูบริหารโรงเรียนและคณะครูจะตองทําการศึกษาอยางละเอียด เพื่อนําไปสูการปฏิบัติ ที่ถกตอง ู สํานักงานเขตพื้นที่การศึกษาสงขลา เขต 1 โดยกลุมงานวัดและประเมินผลการศึกษา ตระหนัก ถึงความสําคัญ ในเรื่องการวัดและประเมินผล ตามหลักสูตรแกนกลางการศึกษาขั้นพื้นฐานพุทธศักราช 2551 เปนอยางมาก จึงไดจัดทํา เอกสารคูมือการวัดและประเมินผลตามหลักสูตรแกนกลางการศึกษาขั้นพื้นฐาน พุทธศักราช 2551 เพื่อใหผูบริหาร โรงเรียน คณะครู และศึกษานิเทศก ตลอดจนผูที่เกี่ยวของไดมีคูมือในการบริหารงานวัดและประเมินผล และนิเทศ ติดตาม ใหมีประสิทธิผลและประสิทธิภาพมากที่สุด สํานักงานเขตพื้นที่การศึกษาสงขลา เขต 1 ขอขอบคุณคณะทํางานทุกทานโดยเฉพาะหัวหนากลุมงานวัด และประเมินผลการศึกษา นางธนชพร ตั้งธรรมกุล ที่ไดอุทิศเวลา กําลังกาย และกําลังสติปญญาที่ไดจัดทําเอกสาร คูมือเลมนี้จนเสร็จสมบูรณ หวังเปนอยางยิ่งวา เอกสารคูมือฉบับนี้ จะเปนประโยชนสําหรับผูบริหารโรงเรียนและ คณะครูในอันที่จะนําไปสรางสรรค งานวัดและประเมินผลของโรงเรียน ใหเกิดประโยชนตอนักเรียน อันเปน ผลผลิตที่สาคัญของหลักสูตรเพื่อเปนบุคลากรที่ดี มีคุณภาพของประเทศสืบไป ํ (นายไพรัช แสงทอง ) ผูอํานวยการสํานักงานเขตพื้นที่การศึกษาสงขลา เขต 1 12 มกราคม 2553
  • 4.
    4 สารบัญ เรื่อง หนา กรอบความคิดของหลักสูตร........................................................................................... 1 หลักการ .....................................................................................................................1 วิสัยทัศน .....................................................................................................................2 จุดมุงหมาย .................................................................................................................2 รหัสวิชา......................................................................................................................4 ตัวชี้วัด .......................................................................................................................5 การวัดและประเมินผลตามหลักสูตรแกนกลางการศึกษาขั้นพื้นฐาน พุทธศักราช 2551. ................................................................................................6 ขอกําหนดการวัดและประเมินผลการเรียนตามหลักสูตรแกนกลางการศึกษา ขั้นพื้นฐาน พุทธศักราช 2551 ................................................................. 6 จุดมุงหมายของการวัดและประเมินผลการเรียนรู .................................................... 8 หลักการประเมินผลการเรียน ..........................................................................................9 วิธีการประเมินผลการเรียน ...........................................................................................13 ภารกิจในการวัดและประเมินผลการเรียนของสถานศึกษา. ..................................................17 การตัดสินผลการเรียน .................................................................................................32 การอนุมัตจบหลักสูตร .................................................................................................38 ิ งานทะเบียน......................................................................................... 40 เอกสารหลักฐานทางการศึกษา...................................................................... 42 เอกสารที่กระทรวงศึกษาธิการกําหนด .............................................................................43 เอกสารที่สถานศึกษาดําเนินการ.....................................................................................50 การเทียบโอนผลการเรียน.............................................................................................54 การเรียนซ้ํารายวิชา ................................................................................. 55 การเลื่อนชั้น ......................................................................................... 56 การสอนซอมเสริม ......................................................................................................57 บทบาทหนาที่ของสํานักงานเขตพื้นที่การศึกษา .................................................................58
  • 5.
    5 สารบัญแผนภาพ แผนภาพที่ หนา 1.สรุปการประเมินผลการเรียนระดับสถานศึกษา...............................................................39 2.การจัดประสบการณการเรียนรูที่เนนผูเรียนเปนศูนยกลาง ................................................59 3.หลักการจัดการเรียนการสอนที่เนนนักเรียนเปนศูนยกลาง................................................60
  • 6.
    6 กรอบความคิดของหลักสูตร หลักสูตรแกนกลางการศึกษาขั้นพื้นฐาน พุทธศักราช 2551 มีกรอบความคิดเกี่ยวกับการพัฒนาผูเรียน เพื่อใหผูเกี่ยวของทุกคนมีเปาหมายเดียวกัน ดังนี้ การพัฒนาคน เปนคนดี มีปญญา มีความสุข มีศักยภาพในการศึกษาตอ และประกอบอาชีพ การพัฒนาอาชีพ ทํางานรวมกับผูอื่นได รักการทํางาน มีเจตคติที่ดีตออาชีพสุจริต เห็นชองทางในการประกอบอาชีพ และวิธีการจัดการ พัฒนาสังคม ปฏิบัติหนาที่ของตนเองตอ บาน ชุมชน ประเทศและโลก
  • 7.
    7 หลักการ 1. เปนหลักสูตรการศึกษาเพื่อความเปนเอกภาพของชาติ มีจุดมุงหมายและมาตรฐานการเรียนรู เปน เปาหมายสําหรับพัฒนาเด็กและเยาวชนใหมีความรู ทักษะ เจตคติ และคุณธรรมบนพื้นฐานของความเปนไทยควบคู กับความเปนสากล 2. เปนหลักสูตรการศึกษาเพื่อปวงชน ที่ประชาชนทุกคนมีโอกาสไดรับการศึกษาอยางเสมอภาคและมี คุณภาพ 3. เปนหลักสูตรการศึกษาที่สนองการกระจายอํานาจ ใหสังคมมีสวนรวมในการจัดการศึกษาใหสอดคลอง กับสภาพและความตองการทองถิ่น 4. เปนหลักสูตรการศึกษาที่มีโครงสรางยืดหยุนทั้งดานสาระการเรียนรู เวลาและการจัดการเรียนรู 5. เปนหลักสูตรการศึกษาที่เนนผูเรียนเปนสําคัญ 6. เป น หลั ก สู ต รการศึ ก ษาสํ า หรั บ การศึ ก ษาในระบบ นอกระบบ และตามอั ธ ยาศั ย ครอบคลุ ม ทุ ก กลุมเปาหมาย สามารถเทียบโอนผลการเรียนรู และประสบการณ วิสัยทัศน หลักสูตรแกนกลางการศึกษาขั้นพื้นฐาน มุงพัฒนาผูเรียนทุกคน ซึ่งเปนกําลังของชาติใหเปนมนุษยที่มี ความสมดุลทั้งดานรางกาย ความรู คุณธรรม มีจิตสํานึกในความเปนพลเมืองไทยและเปนพลโลก ยึดมั่นในการ ปกครองตามระบบประชาธิปไตยอันมีพระมหากษัตริยทรงเปนประมุข มีความรูและทักษะพื้นฐาน รวมทั้งเจตคติที่ จําเปนตอการศึกษาตอ การประกอบอาชีพ และการศึกษาตลอดชีวิต โดยมุงเนนผูเรียนเปนสําคัญบนพื้นฐานความ เชื่อวา ทุกคนสามารถเรียนรูและพัฒนาตนเองไดเต็มตามศักยภาพ จุดมุงหมาย มุง พั ฒนาผู เรีย นให เ ป น คนดี มี ปญ ญา มี ความสุ ข มีศั ก ยภาพในการศึ ก ษาต อ และประกอบอาชี พ จึ ง กําหนดจุดมุงหมาย ดังนี้ 1. คุณธรรม จริยธรรม และคานิยมที่พึงประสงค เห็นคุณคาของตนเอง มีวินัยและปฏิบัติตนตามหลักธรรม ของพระพุทธศาสนาหรือศาสนาที่ตนนับถือ ยึดหลักปรัชญาของเศรษฐกิจพอเพียง 2. ความรูความสามารถในการสื่อสาร การคิด การแกปญหา การใชเทคโนโลยี และมีทักษะชีวิต 3. มีสุขภาพกายและสุขภาพจิตที่ดี มีสุขนิสัย และรักการออกกําลังกาย 4. มีความรักชาติ มีจิตสํานึกในความเปนพลเมืองไทยและเปนพลโลก ยึดมั่นในวิถีชีวิตและการปกครอง ในระบอบประชาธิปไตยอันมีพระมหากษัตริยทรงเปนประมุข 5. มี จิต สํ านึ ก ในการอนุ รัก ษวั ฒ นธรรมและภู มิปญ ญาไทย การอนุ รั ก ษแ ละพัฒ นาสิ่ ง แวดล อ ม มีจิ ต สาธารณะที่มุงทําประโยชนและสรางสิ่งที่ดีงามในสังคม และอยูรวมกันในสังคมอยางมีความสุข
  • 8.
    8 เพื่อใหการจัดการศึกษาเปนไปตามหลักการและบรรลุวัตถุประสงคที่วางไว หลักสูตรจึงไดกําหนดมาตรฐาน การเรียนรูตามกลุมสาระการเรียนรู และ กิจกรรมพัฒนาผูเรียนมุงพัฒนาผูเรียนใหมีคุณภาพตามมาตรฐานการ เรียนรู ซึ่งการพัฒนาผูเรียนใหบรรลุมาตรฐานการเรียนรูที่กําหนดนั้นจะชวยใหผูเรียนเกิดสมรรถนะ นอกจากนี้แลว จะตองมุงปลูกฝงใหผูเรียนมีคุณลักษณะอันพึงประสงค เพื่อใหสามารถอยูรวมกับผูอ่ืนในสังคมไดอยางมีความสุข ในฐานะเปนพลเมืองไทยและพลโลก ดังนี้ กลุมสาระการเรียนรู คุณลักษณะ 1. ภาษาไทย อันพึงประสงค กิจกรรมพัฒนาผูเรียน 2. คณิตศาสตร 1. รักชาติ ศาสน กษัตริย 1. กิจกรรมแนะแนว 2. ซื่อสัตยสุจริต 3. วิทยาศาสตร 2. กิจกรรมนักเรียน 3. มีวินัย 4. สังคมศึกษา ศาสนาและวัฒนธรรม 3. กิจกรรมเพื่อสังคมและ 4. ใฝเรียนรู 5. สุขศึกษาและพลศึกษา สาธารณประโยชน 5. อยูอยางพอเพียง 6. ศิลปะ 6. มุงมั่นในการทํางาน 7. การงานอาชีพและเทคโนโลยี 7. รักความเปนไทย 8. ภาษาตางประเทศ นําไปสู 8. มีจิตสาธารณะ สมรรถนะสําคัญ คุณภาพผูเรียน 1. ความสามารถในการสื่อสาร 1.เปนคนดี 2. ความสามารถในการคิด 2. มีปญญา 3. ความสามารถในการแกปญหา 3. มีความสุข 4. ความสามารถในการใชทักษะชีวิต 4.มีศักยภาพในการศึกษาตอ 5. ความสามารถในการใชเทคโนโลยี 5. ประกอบอาชีพ
  • 9.
    9 รหัสวิชา การจัดการเรียนการสอนตามหลักสูตรแกนกลางการศึกษาขั้นพื้นฐาน พุทธศักราช 2551 โรงเรียนตอง จัดการเรียนการสอนเปนรายวิชา โดยนักเรียนตองลงทะเบียนเรียนเปนรายวิชาตามที่กําหนด ดังนั้นหลักสูตรจึงได กําหนดรหัสวิชาตาง ๆไวเปนตัวเลขและตัวอักษรดังตอไปนี้ รหัสวิชา หลักที่ ๑ หลักที่ ๒ หลักที่ ๓ หลักที่ ๔ หลักที่ ๕ หลักที่ ๖ กลุมสาระ ระดับ ปในระดับ ประเภทของ ลําดับของรายวิชา การเรียนรู การศึกษา การศึกษา รายวิชา ท ๑ ประถม ๐ ๑ พื้นฐาน ๐๑-๙๙ ค ๒ มัธยมตอนตน ๑ ๒ เพิ่มเติม นับตอเนื่อง ว ๓ มัธยมตอนปลาย ๒ ในชั้นปเดียวกัน ส ๓ พ ๔ ศ ๕ ง ๖ ใชรหัสตัวอักษรตามรายการรหัสตัวอักษรกลุมสาระการเรียนรูภาษาตางประเทศ ตัวอยาง รายวิชาสังคมศึกษา ประวัตศาสตร 1 คาบ/สัปดาห ิ ส13102 ส หมายถึงกลุมสาระการเรียนรูสังคมศึกษาฯ 1 หมายถึงระดับการศึกษาชั้นประถมศึกษา 3 หมายถึง ชั้นประถมศึกษาปที่ 3 1 หมายถึง รายวิชาพื้นฐาน 02 หมายถึง วิชาที่ 2 ในรายวิชาสังคมศึกษา
  • 10.
    10 รายวิชาเพิ่มเติม อานเพื่อสรางสรรค (ไมกําหนดชั้นป) ท 10201 ท หมายถึงกลุมสาระการเรียนรูภาษาไทย 1 หมายถึงระดับการศึกษาชั้นประถมศึกษา 0 หมายถึง ไมกําหนดชั้นป 2 หมายถึง รายวิชาเพิ่มเติม 01 หมายถึง วิชาเพิ่มเติมลําดับที่ 1 ในรายวิชาภาษาไทย ตัวชี้วัด ตัวชี้วัดระบุสิ่งที่ผูเรียนพึงรูและปฏิบัติได รวมทั้งคุณลักษณะอันพึงประสงคของผูเรียนในแตละระดับชั้น ซึ่งสะทอนมาตรฐานการเรียนรู มีความเฉพาะเจาะจงและมีความเปนรูปธรรม นําไปใชในการกําหนดเนื้อหา จัดทํา หนวยการเรียนรู จัดการเรียนการสอน และเปนเกณฑสําคัญสําหรับการวัดและประเมินผลเพื่อตรวจสอบคุณภาพ ผูเรียน 1. ตั ว ชี้ วั ด ชั้ น ป เป น เป า หมายในการพั ฒ นาผู เ รี ย นแต ล ะชั้ น ป ใ นแต ล ะระดั บ การศึ ก ษาภาคบั ง คั บ (ประถมศึกษาปที่ 1 –มัธยมศึกษาปที่3) 2. ตัวชี้วัดชวงชั้น เปนเปาหมายในการพัฒนาผูเรียนแตละชั้นปในแตละระดับการมัธยมศึกษาตอนปลาย (มัธยมศึกษาปที่4-6) หลักสูตรไดมีการกําหนดรหัสกํากับมาตรฐานการเรียนรูและตัวชี้วัด เพื่อความเขาใจและสื่อสารตรงกัน ดังนี้ ว2.2 ป.2/2 ว หมายถึง กลุมสาระการเรียนรูวิทยาศาสตร 2.2 หมายถึง สาระที่ 2 มาตรฐานขอที่ 2 ป.2/2 หมายถึง ตัวชี้วัดชั้นประถมศึกษาปที่ 2 ขอที่ 2 ต2.1 ม.3/1 ต หมายถึง กลุมสาระการเรียนรูภาษาตางประเทศ 2.1 หมายถึง สาระที่ 2 มาตรฐานขอที่ 1 ม.3/1 หมายถึง ตัวชี้วัดชั้นมัธยมศึกษาปที่ 3 ขอที่ 1
  • 11.
    11 การวัดและประเมินผลการเรียน ตามหลักสูตรแกนกลางการศึกษาขั้นพื้นฐาน พุทธศักราช 2551 การวัดผลประเมินผลการเรียน เปนขั้นตอนหนึ่งของกระบวนการจัดการเรียนการสอน เปนการตรวจสอบวา ผูเรียนไดพัฒนาไปตามมาตรฐานการเรียนรูหรือตัวชี้วัด ที่กําหนดไวหรือไม ตามระเบียบกระทรวงศึกษาธิการ วาดวยการประเมินผลการเรียนตามหลักสูตรแกนกลางการศึกษาขั้น พื้นฐาน พุทธศักราช 2551 ไดกําหนดแนวปฏิบัติและขอกําหนดที่สถานศึกษาตองดําเนินการ ดังนี้ 1.ขอกําหนดการวัดและประเมินผลการเรียน ตามหลักสูตรแกนกลางการศึกษาขั้นพื้นฐาน พุทธศักราช 2551
  • 12.
    12 การวัดและประเมินผลการเรียนรู เพื่อหาคําตอบวาผูเรียนมีความกาวหนาดานความรู ทักษะกระบวนการและคุณลักษณะอันพึงประสงค จากการรวมกิจกรรมการเรียนการสอน การประเมินระดับสถานศึกษา เพื่อนําผลการเรียนและพัฒนาการของผูเรียนปลายป หรือปลายภาคและเมื่อสิ้นสุดชั้นป/ชวงชั้นเพื่อนําผล ไปใชเปนขอมูลในการปรับปรุงผูเรียนใหมีคุณภาพตาม ตัวชี้วัดและมาตรฐานการเรียนรู รวมทั้งนําผลไปใช พิจารณาตัดสินผลการเรียนและตัดสินผลการเลื่อนชั้น การประเมินระดับเขตพื้นที่การศึกษา เพื่อใชเปนขอมูลพื้นฐาน ในการพัฒนาคุณภาพการศึกษา ระดับเขตพื้นที่ ตามภาระความรับผิดชอบ เพื่อวิเคราะหและ พัฒนาผูเรียนเปนรายบุคคลกอนจบระดับชั้น การประเมินระดับชาติ เพือนําไปใชในการพัฒนาคุณภาพผูเรียน คุณภาพการจัด ่ การศึกษาของสถานศึกษาระดับเขตพื้นที่และระดับชาติ
  • 13.
    13 2. จุดมุงหมายของการวัดและประเมินผลการเรียนรู 1. สถานศึกษาเปนผูรับผิดชอบผลการประเมินการเรียนของผูเรียน โดยเปดโอกาสใหทุกฝายที่เกี่ยวของมีสวนรวม 2. ตองสอดคลองและครอบคลุมมาตรฐานการเรียนรู/ตัวชี้วัดแกนกลาง ที่กําหนดในหลักสูตร 3. เพื่อปรับปรุง พัฒนาผูเรียน การจัดการเรียนการสอนและการประเมิน เพือตัดสินผล เลื่อนชั้น ่ 4. เปนสวนหนึ่งของกระบวนการจัดการเรียนการสอน ดวยวิธการที่ ี หลากหลาย เหมาะสมกับสิ่งที่ตองการวัด ธรรมชาติวิชา และระดับ ชั้นของผูเรียน 5. ใหผูเรียนและผูมีสวนเกี่ยวของตรวจสอบผลการประเมินผลการเรียน 6. มีการเทียบโอนผลการเรียนระหวางสถานศึกษาและรูปแบบการศึกษาตางๆ 7. จัดทําเอกสารหลักฐานทางการศึกษา
  • 14.
    14 3. หลักการประเมินผลการเรียน 3.1. สถานศึกษามีหนาที่ ประเมินผลการเรียนโดย ความเห็นชอบของคณะกรรมการสถานศึกษาขันพื้นฐาน ้ สิ่งที่สถานศึกษาตองดําเนินการ 1.วิเคราะหตัวชี้วัดรายวิชาพื้นฐาน/ผลการเรียนรู ในรายวิชาเพิ่มเติม 2. กําหนดหนวยการเรียนรูรายวิชาพื้นฐาน เพิ่มเติม/รายป /รายภาค 3. การกําหนดคะแนนหนวยการเรียนรู ของรายวิชา 4. กําหนดคะแนนที่ไดจากการทดสอบ ภาระงานชิ้นงานในแตละหนวยการเรียนรู 5. การกําหนดอัตราสวนของคะแนนระหวาง การเรียนการสอน ปลายป ปลายภาค 4. กําหนดภาระงาน ชิ้นงานที่ตอบสนองตอมฐ./ ตัวชี้วัดของแตละหนวยการเรียนรู/ขอสอบ มาตรฐาน 1.
  • 15.
    15 3.2. ประเมินผลการเรียนรู 8กลุมสาระการเรียนรู การประเมินผลการเรียนเปนรายวิชา ครูผูสอน ตองรู และเขาใจ - วัดผล - ตัดสินผลการเรียน ดําเนินการใหเสร็จสมบูรณในแตละ - ประเมินผล - ซอมเสริม แกไข รายวิชา โดยไมเกี่ยวของผูกพันกับ - เรียนซ้ํา รายวิชาอื่น แนวปฏิบัติ แนวการคํานวณหนวยน้ําหนัก เวลาเรียน 1 คาบตอสัปดาหตอภาคเรียน/ป มีคา 0.5 นก. เวลาเรียน 2 คาบตอสัปดาหตอภาคเรียน/ป มีคา 1.0 นก. เวลาเรียน 3 คาบตอสัปดาหตอภาคเรียน/ป มีคา 1.5 นก. เวลาเรียน 4 คาบตอสัปดาหตอภาคเรียน/ป มีคา 2.0 นก. จํานวนเวลาเรียน 40 คาบจึงนับเปน 1 หนวยกิต (รวมทั้งเวลาเรียนและเวลาวัดผลการเรียน) โดย 1 คาบใชเวลาเรียน 50 – 60 นาที ชั่วโมง ใชกับระดับประถมศึกษา หนวยกิต (นก.) ใชกับระดับมัธยมศึกษา
  • 16.
    16 3.3. ประเมินผลการเรียน ใหสอดคลองกับ มฐ.และ ตัวชีวัดของแตละรายวิชา ้ หมายถึง ผูทําหนาที่ประเมินผลการเรียน จะตองประเมินผลโดยยึด มาตรฐานการเรียนรู/ตัวชี้วัดของแตละรายวิชา แนว ปฏิบัติ ผูสอนจะตองจัดการเรียนการสอน ใหผูเรียนบรรลุผลตัวชี้วัด/ผลการเรียนรู ของแตละรายวิชา เพื่อบอกใหไดวา นักเรียนรูอะไร ทําอะไรได ศึกษามาตรฐาน/ตัวชี้วัดที่จะประเมินผลนั้นวา ควรจะประเมินผูเรียนในดานใด อยางไร นักเรียนตองผาน - ความรู - ทักษะ/กระบวนการ ทุกตัวชี้วัด - คุณลักษณะอันพึงประสงค/จิตพิสัย ควรใชเครื่องมือวัดที่หลากหลายสอดคลองกับ มาตรฐานการเรียนรูและตัวชี้วัดชั้นป / ชวงชั้น
  • 17.
    17 3.4. ประเมินเพื่อปรับปรุง การเรียนการสอนและ เพื่อพัฒนาผูเรียนและ ตัดสินผลการเรียน การประเมินผลเพื่อปรับปรุง การเรียนการสอน เปนการประเมินผล.......เพื่อ ...................................................... 1. นําผลไปปรับปรุงแกไขและพัฒนาการเรียน ของผูเรียน 2. นําผลไปปรับปรุงวิธีการจัดกิจกรรมการเรียน การสอนของครูผูสอนเพื่อใหผูเรียนบรรลุตัวชี้วัด “รูอะไรและทําอะไรได” และประสบความสําเร็จ ในการเรียน การประเมินผลเพื่อพัฒนาผูเรียน เปนการประเมินผล.......เพื่อ ใหโอกาสสําหรับผูเรียนไดปรับปรุงพัฒนา ความรู และทักษะที่ยังไมผานเกณฑ การประเมินเพื่อตัดสินผลการเรียน ประเมินผลเพื่อ................. ตัดสินผลการเรียนวาเด็กมีพัฒนาการตามเกณฑการผานของรายวิชาหรือไม ดําเนินการโดย นําคะแนนจากการวัดผลตลอดป/ภาคเรียนมาปรับเปน “ระดับผลการเรียน”
  • 18.
    18 4. วิธีการประเมินผลการเรียน 4.1 การประเมินผลกอนเรียน ทําไม....? ตองประเมินผลกอนเรียน ผูสอนตองประเมินผลกอนเรียนเพื่อตรวจสอบพื้นฐาน ความรู ความสามารถ ทักษะของผูเรียนและซอมเสริมใหทุก แนวปฏิบัติ คนมีพื้นฐานเพียงพอที่จะเรียนในแตละเรื่อง 1. วัดพื้นฐานความรูและทักษะของผูเรียนในเรื่องที่จะเรียน 2. ซอมเสริมผูเรียนที่มีพื้นฐานไมเพียงพอ 3. จัดกิจกรรมการเรียน
  • 19.
    19 4.2 การประเมินผลระหวางเรียน มุงตรวจสอบ ครูผูสอนจัดกิจกรรมการเรียนรู ผลที่ตองการให พัฒนาการของผูเรียน เกิดขึ้นกับผูเรียนและแนวทางการประเมินให วาบรรลุผลการเรียนรู สอดคลองกับตัวชี้วัด ที่ครูไดวางแผนไว หรือไม วัดผล/ประเมินผลแตละตัวชี้วดขณะจัดกิจกรรมการเรียนการสอน ั ใชเครื่องมือวัดที่สอดคลองกับลักษณะ เลือกวิธีการประเมินที่ ของตัวชี้วัดที่ตองการใหผูเรียนเรียนรู สอดคลองกับภาระงานหรือ อะไรและทําอะไรไดและสภาพการเรียน กิจกรรม การสอน เก็บสะสมคะแนนเปนหนวยการเรียนรูที่ได บันทึกไวในเอกสารแบบบันทึกผลการเรียน ไม/มีการปรับคะแนน ประจํารายวิชา อยูท่ระเบียบวัดผล ี จัดซอมเสริม/พัฒนาในตัวชี้วัดที่ไม ผาน จนผาน ทําไมตองวัดและ เลือกใชวิธีการ ประเมินผลตัวชี้วัด เพื่อใหเปนขอมูลสวนหนึ่งในการ ซอมเสริมเหมาะสม ตัดสินผลการเรียนของผูเรียน กับลักษณะการ บกพรองของนักเรียน เพื่อพัฒนาการจัดกิจกรรมการเรียน การสอนของผูสอน เพื่อใหไดขอมูลเปนแนวทางในการปรับปรุงการเรียนของผูเรียน ใหบรรลุการเรียนรูตามตัวชี้วัดอยางครบถวน
  • 20.
    20 4.3 การประเมินผลระหวางป/ระหวางภาค แนว ปฏิบัติ • ดําเนินการอยางนอยภาคเรียนละ 1 ครั้ง • วัดตามตัวชี้วัดในแตละหนวยการเรียนรูที่กําหนด • ตัวชี้วัดใดที่เปนภาคปฏิบัติอาจจะสอบนอกตาราง • ถานักเรียนขาดสอบดวยเหตุสุดวิสัยใหจัดสอบกอนการสอบปลายภาค • บันทึกคะแนนการวัดผลระหวางปในแบบบันทึกผลการเรียนประจําวิชา โดยแยกเปน ตัวชี้วัด • ผูเรียนไดคะแนนไมถึงครึ่งของคะแนนเต็ม จัดสอนซอมและสอบแกตัวเฉพาะตัวชี้วัด ที่ไมผานเกณฑ เมื่อสอบแกตัวแลวมีสิทธิ์ไดคะแนนไมเกินครึ่งของคะแนนเต็ม ทําไมจึงตองมีการวัดผลระหวางป/ระหวางภาคเรียน..? เปนการสรุปผลการเรียนในชวงระยะเวลาหนึ่งวาผูเรียนคงสภาพความรู และทักษะที่สําคัญ ๆ สําหรับเปนพื้นฐานการเรียนตอไปหรือไม เปนขอมูลใหผูเรียนและผูสอนนําไปปรับปรุงหรือพัฒนาการเรียนการสอน เปนขอมูลสวนหนึ่งในการตัดสินผลการเรียน
  • 21.
    21 4.4 .การประเมินผลปลายป/ปลายภาคเรียน เขาสอบไดเฉพาะผูมีเวลาเรียน รอยละ 80 ขึ้นไป • ยึดตัวชี้วัดแกนกลาง/ผลการเรียนรู • ใชเครื่องมือวัดผลที่สอดคลองกับ ตัวชี้วัดแกนกลางแตละขอ • บันทึกผลการวัดผลลงใน แบบบันทึก ผลการเรียนประจําวิชา ทําไมตองประเมินผลปลายป /ปลายภาคเรียน เพื่อสรุปผลการ เรียนตลอดป/ภาค เรียน รายงานใหผูเรียน ผูปกครองทราบ
  • 22.
    22 5. ภารกิจในการวัดและประเมินผลการเรียนของสถานศึกษา สิ่งที่สถานศึกษาตองดําเนินการ 5.1 การประเมินผลการเรียนกลุมสาระการเรียนรู 8 กลุมสาระ 1. วิเคราะหมาตรฐานการเรียนรู/ตัวชี้วัดแตละกลุมสาระการเรียนรู 2. กําหนดเกณฑสําหรับตัดสินการประเมินการผานตัวชี้วัด/ผลการเรียนรู 3. กําหนดเกณฑการประเมินใหระดับผลการเรียนรูรายป/รายภาค 4. ประเมินผลระหวางเรียน /ประเมินตัดสินผลการเรียนรายป/รายภาค 5. สรุปผลการเรียนแตละกลุมสาระการเรียนรู/แตละรายวิชา
  • 23.
    23 5.2 ประเมินกิจกรรมพัฒนาผูเรียน กิจกรรมกรรมตามโครงสรางของหลักสูตรแกนกลางการศึกษาขั้นพื้นฐาน พุทธศักราช 2551 เปนสวน หนึ่ง ที่ เ สริ มความรู แ ละประสบการณเ พิ่ ม เติ ม จากการเรี ย นรายวิ ชาตา ง ๆ เพื่ อ ให รู จัก และเขา ใจตนเอง เสริ ม บุคลิกภาพ ลักษณะนิสัยและใหมีความรับผิดชอบ มีความสามัคคี มีระเบียบวินัย รูจักชวยเหลือผูอื่นและรูจักใช เวลาวางใหเปนประโยชน หลักสูตรกําหนดไว 2 ลักษณะคือ กิจกรรมแนะแนวและกิจกรรมนักเรียน 1. กิจกรรมนักเรียน กิจกรรมตามระเบียบกระทรวงศึกษาธิการวาดวยการจัดกิจกรรมในสถานศึกษาสังกัดกระทรวงศึกษาธิการ แบงออกเปน 2 ประเภท 1.1 กิจกรรมลูกเสือ- เนตรนารี หรือยุวกาชาดหรือผูบําเพ็ญประโยชน เปนกิจกรรมบังคับ ผูเรียนสามารถเลือกอยางใด อยางหนึ่งโดยใชเวลา 1 ผูเรียนตองเขารวม ชั่วโมง/สัปดาห กิจกรรมไมนอยกวา รอยละ 80 ของเวลาเรียนทั้งหมด เปนกิจกรรมบังคับ แตละป/ภาคเรียน ผูเรียนตองผาน จุดประสงค ที่ ตองประเมินผล ผานหรือไมผาน สถานศึกษากําหนด มีผลตอการจบแตระดับชั้น/ชวงชั้น
  • 24.
    24 1.2 กิจกรรมชุมนุม เปนกิจกรรมเลือกจัดโดยมุงเนนการเติมเต็มความรู ความชํานาญและประสบการณ ของผูเรียน ใหกวางขวางขึ้นเพื่อการคนพบความถนัด ความสนใจของตนเอง พัฒนาตนเอง ตามศักยภาพตลอดจนพัฒนาทักษะทางสังคมและปลูกฝงจิตสํานึกของการทําประโยชนเพื่อสังคม เปนกิจกรรมบังคับ ผูเรียนสามารถเลือกอยางใด อยางหนึ่งโดยใชเวลา 1 ชั่วโมง/สัปดาห ผูเรียนตองเขารวมกิจกรรม เปนกิจกรรมบังคับ ไมนอยกวารอยละ 80 แตละป/ภาคเรียน ของเวลาเรียนทั้งหมด ผูเรียนตองผานจุดประสงค ตองประเมินผล ผาน ที่สถานศึกษากําหนด หรือไมผาน มีผลตอ การจบชั้นป/ชวงชั้น
  • 25.
    25 2.กิจกรรมแนะแนว การที่ครูมีความเขาใจในตัวผูเรียน ชวยเหลือผูเรียนใหรูจกตนเอง มีความพรอมที่ ั จะเรียนรูและรูจักตัดสินใจดวยตนเองยางฉลาด จะชวยใหครูสามารถจัดการเรียนการสอน ไดบรรลุผล ตามความมุงหมายของหลักสูตร กิจกรรมที่จะชวยในเรื่องเหลานี้โดยตรง คือ กิจกรรมแนะแนว ซึ่งโรงเรียนตองดําเนินการตาง ๆ ดังนี้ การศึกษาและรวบรวมขอมูลของผูเรียนเปนรายบุคคล ใหขาวสารขอมูลที่จําเปนดานการศึกษา การประกอบ อาชีพ การปรับตัวในสังคมและการพัฒนาบุคลิกภาพ ใหคําปรึกษาเพื่อใหผูเรียนสามารถตัดสินใจและ แกปญหาไดดวยตนเอง จัดใหผูเรียนไดรับความชวยเหลือ แกไขปญหา หรือพัฒนาการเรียนรูตามควรแกกรณี ติดตามประเมินผลงานและพัฒนาการแตละดานของผูเรียน
  • 26.
    26 3.กิจกรรมเพื่อสังคมและสาธารณประโยชน กิจกรรมผูบําเพ็ญประโยชน เปนกระบวนการในการทํางานเพื่อใหการพัฒนาตนเองเต็มตามศักยภาพ โดยในการฝกตองใหสมาชิกไดรับการพัฒนาตนเองใหเต็มศักยภาพและครบถวนทั้ง 6 ดาน คือ รางกาย อารมณ สังคม สติปญญา จิตใจ และคุณธรรม มีแนวการจัดเฉพาะดังนี้ 1. ยึดมั่นและปฏิบัติตามคําปฏิญาณและ กฎของกิจกรรมผูบําเพ็ญประโยชน 2. ฝกการทํางานรวมกันเปนทีม ที่เรียกวาระบบหมู 3. เรียนรูดวยการปฏิบัติจริง 4. ฝกพัฒนาตนเองใหกาวหนา ( Progressive Development) 5. ใหมีความรวมมืออยางจริงจังระหวางเด็กและผูใหญ ( Active Co-operration between Youths and adults) 6.การใชสัญลักษณรวมกัน ( Symbolism)  7. กิจกรรมกลางแจง ( Outdoor Activities ) 8. ฝกใหบําเพ็ญประโยชนตอชุมชน ( Community Service ) 9. เรียนรูเกี่ยวกับนานาชาติ ( International Experience )
  • 27.
    27 การประเมินผล ครูที่ปรึกษา กิจกรรม ผูเรียน ผูปกครอง ดูแลใหเกิด ปฏิบัติกิจกรรมให การประเมิน คุณลักษณะตาม บรรลุผลตาม รวมมือในการ เกณฑการผาน วัตถุประสงค วัตถุประสงค ติดตาม การรวม กิจกรรม รายงานเวลาและ มีหลักฐานผลการเขา พัฒนาการ กิจกรรมดวย เขารวมกิจกรรม พฤติกรรมการเขา รวมกิจกรรม วิธีการที่ อยางนอย 80 % รวมกิจกรรม ไมเกิดคุณลักษณะ บันทึก หลากหลาย หรือตามเกณฑที่ ศึกษา ติดตาม ตามวัตถุประสงคให ความเห็นสรุป ตามสภาพจริง สถานศึกษากําหนด ผูเรียน กรณีไมเขา ปฏิบัติเพิ่มขึ้น พัฒนาการ ผูเรียนผาน รวมกิจกรรม ประเมินตนเองและ จุดประสงคที่สําคัญ เพื่อนรวมกิจกรรม แตละกิจกรรม สถานศึกษาจัดใหนักเรียน 120 / ป สําหรับชั้น ป.1- ม.3 สถานศึกษาจัดใหนักเรียน 360 /ชวงชั้น สําหรับชั้น ม.4-ม.6 กิจกรรมเพื่อสังคมและสาธารณประโยชน ป.1-6 จํานวน 60 ชม/6 ป ม.1-ม.3 จํานวน 45 ชม/3 ป ม.1-ม.4 จํานวน 60 ชม/ 3 ป
  • 28.
    28 5.3 การประเมินคุณลักษณะอันพึงประสงค ประชุมชี้แจงแนวทางการประเมิน คณะกรรมการพัฒนาและ การเก็บรวบรวมการรายงาน ประเมินคุณลักษณะอันพึง ความกาวหนา ประสงค การรายงานผล และสรุปผล ไมผานเกณฑ พัฒนา บันทึก วิเคราะห ครูผูสอน ครูที่ปรึกษา พัฒนาผูเรียน แปลผล ประเมินผลและสงผล ครูประจําชั้น หรือผูที่ การประเมินใหผเกี่ยวของ ู ไดรับมอบหมาย รับผลการประเมิน ทะเบียน-วัดผล - ประมวลผล และผูที่รับผิดชอบ - สรุปผล - บันทึกขอมูลใน ปพ.๑ รายงานผลการประเมินตอผูเกี่ยวของ ครูที่ปรึกษา/ครูประจําชั้น นําขอมูลที่ไดมาวางแผน คณะกรรมการ ทําไมตองประเมินคุณลักษณะ..? เพื่อพัฒนาผูเรียน • ดานคุณธรรม • ดานจริยธรรม • คานิยม
  • 29.
    29 รูปแบบการประเมิน รูปแบบที่ ๑ กลุมสาระการเรียนรูและผูที่รับผิดชอบพัฒนาและ ประเมินทุกคุณลักษณะ เหมาะสําหรับโรงเรียนที่ มีความพรอมสูง รูปแบบที่ ๒ กลุมสาระการเรียนรูและผูที่รับผิดชอบเลือกพัฒนา และประเมินเฉพาะคุณลักษณะที่เหมาะสม เหมาะสําหรับโรงเรียนที่ มีความพรอมปานกลาง รูปแบบที่ ๓ ครูประจําชั้นหรือครูประจําวิชาพัฒนาและประเมิน หรือรวมพัฒนาและประเมิน เหมาะสําหรับโรงเรียนขนาด เล็กหรือมีความพรอมต่ํา เลือกไดตามความเหมาะสม ตามบริบทของสถานศึกษา ผลการประเมิน ๓ หมายถึง ผานเกณฑระดับดีเยี่ยม ๒ หมายถึง ผานเกณฑระดับดี ๑ หมายถึง ผานเกณฑการประเมิน ๐ หมายถึง ไมผานเกณฑการประเมิน
  • 30.
    30 5.4. การประเมินอาน คิดวิเคราะหและเขียน 1.แตงตั้งคณะกรรมการประเมินการอาน คิดวิเคราะหและเขียน ตามขอบเขตการ ประเมินและตัวชี้วัดที่แสดงถึงความสามารถในการอาน คิดวิเคราะหและเขียน 2.กําหนดขอบเขตการประเมินและเกณฑการประเมินในแตละปใหสอดคลองกับบริบท และจุดเนนของสถานศึกษาในแตละระดับการศึกษา 3.คณะกรรมกรรมการประเมินการอาน คิดวิเคราะหและเขียน กําหนดเกณฑและแนวทางการ พัฒนา ปรับปรุงแกไขผูเรียนที่มีผลการประเมินไมนาพึงพอใจ รูปแบบการประเมิน รูปแบบที่ ๑ การบูรณาการตัวชี้วัดของการประเมินการอาน คิดวิเคราะห และเขียน รวมกับการประเมินผลกลุมสาระการเรียนรู ๘ กลุมสาระการเรียนรู รูปแบบที่ ๒ การใชเครื่องมือหรือแบบทดสอบประเมินการอาน คิดวิเคราะห และเขียน รูปแบบที่ ๓ การกําหนดโครงการ/กิจกรรมสงเสริมความสามารถในการอาน คิดวิเคราะห และเขียนใหผูเรียนปฏิบัติโดยเฉพาะ รูปแบบที่ ๔ การบูรณาการตัวชี้วัดการประเมินความสามารถในการอาน คิดวิเคราะห และเขียน รวมกับการประเมินกิจกรรมพัฒนาผูเรียน เลือกไดตามความ เหมาะสมตามบริบท ของสถานศึกษา
  • 31.
    31 ขอบเขตการประเมินและตัวชี้วัด สพฐ.กําหนด ขอบเขตการประเมิน ชั้นประถมศึกษาปที่ 1-3 การอานจากสื่อสิ่งพิมพ และ/หรือสื่อประเภทตาง ๆ ที่ใหความเพลิดเพลิน ความรู ประสบการณ และมีประเด็นใหคดและเขียนบรรยาย ถายทอดประเด็นที่คิดดวยภาษาที่ถกตอง ิ ู เหมาะสม เชน อานสาระความรูที่นําเสนออยางสนใจ นิยาย เรื่องสั้นนิทาน นิยายปรัมปรา ตัวชี้วัดความสามารถในการ เมื่อจบ ป.3 นักเรียน.. อาน คิดวิเคราะห และเขียน ทําได........ 1. สามารถอานและหาประสบการณจากสื่อที่หลากหลาย 2. สามารถจับประเด็นสําคัญ ขอเท็จจริง ความคิดเห็นเรื่องที่อาน 3. สามารถเปรียบเทียบแงมุมตาง ๆ เชน ขอดี ขอเสีย ประโยชน โทษ ความเหมาะสม ไมเหมาะสม 4. สามารถแสดงความคิดเห็นตอเรื่องที่อาน โดยมีเหตุผลประกอบ 5. สามารถถายทอดความคิดเห็นความรูสึกจากเรื่องที่อานโดยการเขียน
  • 32.
    32 ชั้นประถมศึกษาปที่ 4-6 การอานจากสื่อสิ่งพิมพ และ/หรือสื่อประเภทตาง ๆ ที่ใหขอมูลสารสนเทศ ความรู ประสบการณที่เอื้อใหผูอานนําไปคิดวิเคราะห แสดงความคิดเห็น ตัดสินใจ แกปญหา และ  ถายทอดโดยการเขียนเปนความเรียงเชิงสรางสรรคดวยถอยคําภาษาที่ถูกตองชัดเจน เชน อาน หนังสือพิมพ วารสาร หนังสือเรียน บทความ สุนทรพจน คําแนะนํา คําเตือน ตัวชี้วัดความสามารถในการ อาน คิดวิเคราะห และเขียน เมื่อจบ ป.6 นักเรียน.. ทําได........ 1. สามารถอานเพื่อหาขอมูลสารสนเทศเสริมประสบการณจากสื่อประเภทตาง ๆ 2. สามารถจับประเด็นสําคัญ เปรียบเทียบ เชื่อมโยงความเปนเหตุเปนผลจากเรื่องที่อาน 3. สามารถเชื่อมโยงความสัมพันธของเรื่องราว เหตุการณของเรื่องที่อาน 4. สามารถแสดงความคิดเห็นตอเรื่องที่อานโดยมีเหตุผลสนับสนุน 5. สามารถถายทอดความเขาใจ ความคิดเห็น คุณคาจากเรื่องที่ อานโดยการเขียน
  • 33.
    33 ชั้นมัธยมศึกษาปที่ 1-3 การอานจากสื่อสิ่งพิมพและสื่ออิเล็กทรอนิกสที่ใหขอมูลสารสนเทศขอคิด ความรู เกี่ยวกับสังคมและสิ่งแวดลอมที่เอื้อใหผูอานนําไปคิดวิเคราะห วิจารณ สรุปแนวคิด คุณคาที่ได นําไปประยุกตใชดวยวิจารณญาณ และถายทอดเปนขอเขียนเชิง สรางสรรคหรือรายงานดวยภาษาที่ถูกตองเหมาะสม เชน อานหนังสือพิมพ วารสาร หนังสือเรียน บทความ สุนทรพจน คําแนะนําคําเตือน แผนภูมิ ตาราง แผนที่ ตัวชี้วัดความสามารถในการ จบ ม.3 นร.ทําได อาน คิดวิเคราะห และเขียน 1. สามารถคัดสรรสื่อที่ตองการอานเพื่อหาขอมูลสารสนเทศไดตาม วัตถุประสงค สามารถสรางความเขาใจและประยุกตใชความรูจากการ อาน 2. สามารถจับประเด็นสําคัญและประเด็นสนับสนุน โตแยง 3. สามารถวิเคราะห วิจารณ ความสมเหตุสมผล ความนาเชื่อถือ ลําดับความและความเปนไปไดของเรื่องที่อาน 4. สามารถสรุปคุณคา แนวคิด แงคิดที่ไดจากการอาน 5. สามารถสรุป อภิปราย ขยายความ แสดงความคิดเห็น โตแยง สนับสนุน โนมนาว โดยการเขียนสื่อสารในรูปแบบตางๆ เชน ผัง ความคิด เปนตน
  • 34.
    34 ชั้นมัธยมศึกษาปที่ 4-6 การอานจากสื่อสิ่งพิมพและสื่ออิเล็กทรอนิกสที่ใหขอมูลสารสนเทศ ความรู ประสบการณ แนวคิด ทฤษฎี รวมทั้งความงดงามทางภาษาที่เอื้อใหผูอานวิเคราะห วิพากษวิจารณ แสดงความคิดเห็น โตแยงหรือสนับสนุน ทํานาย คาดการณ ตลอดจนประยุกตใชในการตัดสินใจ แกปญหา และ ถายทอด เปนขอเขียน เชิงสรางสรรค รายงาน บทความทางวิชาการอยางถูกตองตามหลักวิชา เชน อานบทความวิชาการ วรรณกรรมประเภทตาง ๆ ตัวชี้วัดความสามารถในการอาน คิดวิเคราะห และเขียน ตัวชี้วัดความสามารถในการ อาน คิดวิเคราะห และเขียน 1. สามารถอานเพือการศึกษาคนควา เพิ่มพูนความรู ประสบการณและการประยุกตใชใน ่ ชีวตประจําวัน ิ 2. สามารถจับประเด็นสําคัญลําดับเหตุการณจากการอานสื่อที่มีความซับซอน 3. สามารถวิเคราะหสิ่งที่ผูเขียนตองการสื่อสารกับผูอาน และสามารถวิพากษ ให ขอเสนอแนะในแงมุมตาง ๆ 4. สามารถประเมินความนาเชื่อถือ คุณคา แนวคิดที่ไดจากสิ่งที่อานอยาง  หลากหลาย 5. สามารถเขียนแสดงความคิดเห็นโตแยง สรุป โดยมีขอมูลอธิบายสนับสนุน อยางเพียงพอและสมเหตุสมผล สิ่งที่สถานศึกษา ตองดําเนินการ 1. ตัวชี้วัดความสามารถระดับชั้นป 2. เกณฑการประเมินทุกชั้นป/ระดับการศึกษา 3. หรือทําขอสอบที่เปนมาตรฐานแบบทดสอบที่มีประสิทธิภาพ ซึ่งตอง มั่นใจในความเที่ยงตรง (Validity) ความยุติธรรม (Fair) และความเชื่อถือได
  • 35.
    35 วิธีการประเมิน การอาน คิดวิเคราะหและเขียน ควรจัด ในระหวางการเรียนการสอนในหองเรียนตามปกติ ไมควร แยกมาจัดสอบเหมือนการสอบปลายภาคหรือปลายปของการจบการศึกษา ยกเวน สถานศึกษาไดพัฒนาแบบทดสอบหลาย ๆ ชุด ที่เปนขอสอบมาตรฐาน ผานการวิเคราะหตามแนวทางการจัดทําขอสอบมาตรฐาน ทั้งนี้ กอนที่จะทําการประเมินผลสิ่งใดผูที่ประเมินควร ทําความเขาใจสิ่งที่จะประเมินใหชัดเจน
  • 36.
    36 จะตอง ครอบคลุมประเด็น ๑. อะไรคือสิ่งที่จะทําการประเมิน ๒. อะไรคือเปาหมายของการประเมิน ๓. ขอบเขตและตัวชี้วัดอะไรบางที่จะทําการประเมิน ๔. ผลของการประเมินจะรายงานอยางไร ๕. วิธการประเมินการ ทําไดอยางไร ี ๖. จะประเมินความสามารถการไดที่ไหน และเวลาใด ไมควรเพิ่มภาระงานและเวลาของครู ควรประเมินในหองเรียน ตามปกติเปนดีที่สุด
  • 37.
    37 6. การตัดสินผลการเรียน ตัดสินเปนรายวิชา นําคะแนนระหวางเรียน/ระหวางภาค ระหวางปมารวมกับคะแนนวัดผลปลายภาค การตัดสินผลการเรียน ใหระดับผลการเรียน ตามชวงคะแนนที่กําหนด
  • 38.
    38 6.1. ระดับผลการเรียนแสดงเปนตัวเลข “0-4” ความหมายระดับผลการเรียน 4.00 มีคะแนนระหวาง 80-100 หมายถึง ผลการเรียนระดับดีเยี่ยม 3.50 มีคะแนนระหวาง 75-79 หมายถึง ผลการเรียนระดับดีมาก 3.00 มีคะแนนระหวาง 70-74 หมายถึง ผลการเรียนระดับดี 2.50 มีคะแนนระหวาง 65-69 หมายถึง ผลการเรียนระดับคอนขางดี 2.00 มีคะแนนระหวาง 60-64 หมายถึง ผลการเรียนระดับปานกลาง 1.50 มีคะแนนระหวาง 55-60 หมายถึง ผลการเรียนระดับพอใช 1.00 มีคะแนนระหวาง 50-54 หมายถึง ผลการเรียนผานเกณฑข้นต่ําที่กําหนด ั 00.00 มีคะแนนระหวาง 0-49 หมายถึง ผลการเรียนไมผานเกณฑขั้นต่ํา  - ระดับผลการเรียน “0“ เมื่อผูเรียนไดคะแนนต่ํากวารอยละ 50 ของคะแนนการวัดผล ระหวางเรียน ระหวางภาค ระหวางป กับคะแนนวัดผลปลายป ปลายภาคเรียน - ระดับผลการเรียน “1, 2, 3, 4” ตามดุลยพินิจของสถานศึกษาในการกําหนดชวงคะแนน รายวิชาใดไดระดับผลการเรียน“0- 4” หมายถึง รายวิชาที่มี การตัดสินใหระดับผลการเรียนแลว
  • 39.
    39 การเปลียนระดับผลการเรียน “0” ่ สาเหตุที่ได “0” ผลการเรียนต่ํากวาเกณฑขั้นต่ํา (คะแนนนอยกวารอยละ 50 ของคะแนนระหวางเรียน ระหวางภาคเรียน ระหวางป รวมกับคะแนน ปลายภาคเรียน) แนวปฏิบัติ การเปลี่ยน “0” • เรียนซอมเสริมตัวชี้วัดที่ไมผานเกณฑแลวจัดสอบแกตัวได • สอบแกตัวไดไมเกิน 2 ครั้ง ภายในภาคเรียนถัดไป* • ถามีเหตุสุดวิสัย หัวหนาสถานศึกษาขยายเวลาไดอีก 1 ภาคเรียน • ผลการสอบแกตัว ไดไมเกิน “1” • ถาสอบแกตัวได “0” หรือไมไดสอบแกตัวภายในเวลาที่ กําหนดใหปฏิบัติดังนี้ รายวิชาพื้นฐาน/ • เรียนซ้ําทั้งรายวิชา อยูในดุลย พินิจของ • เรียนซ้ําทั้งรายวิชา ผูบริหาร รายวิชาเพิ่มเติม • เปลี่ยนรายวิชาใหม • คงสภาพเดิม ขอควรระวัง การไมแก “0” หลายวิชาอาจสงผลใหผูเรียนไมจบหลักสูตร หรือตองเสียเวลาเรียนมากกวากําหนด
  • 40.
    40 6.2. ผลการเรียนแสดงดวยตัวอักษร “ร” “มส” “มผ” 2.1 การเปลียนผลการเรียน “ร” ่ สาเหตุการให “ร” 1. ไมไดสงงานสําคัญ (ตองไดรับความเห็นชอบจากหัวหนาสถานศึกษากอน) 2. ไมไดวัดผลกลางภาค ---- 3. ไมไดวัดผลปลายภาค ---- แนวปฏิบัติ การเปลียน “ร” ่ • ใหผูเรียนและผูสอนดําเนินการแกไขตามสาเหตุใหเสร็จสิ้นภายในภาคเรียนถัดไป • ถามีเหตุสุดวิสัยหัวหนาสถานศึกษาขยายเวลาไดอีก 1 ภาคเรียน • ถาไมมาดําเนินการตามระยะเวลาที่กําหนดใหเรียนซ้ํา • ภาคเรียนที่ 2 ตองดําเนินการใหเสร็จสิ้นภายในภาคเรียนนั้น พนกําหนดใหเรียนซ้ํา • หากผลการเรียน “0” ไหดําเนินการตามหลักเกณฑ ผลการแก “ร” • กรณีได “ร” จากสาเหตุไมสุดวิสัย ได “0-1” • กรณีได “ร” เพราะเหตุสุดวิสยได “0-4” ั • ถาแก “ร” แลวได “0” ดําเนินการตามวิธีแก “0” กรณีไมสงงาน สงงานไมครบ แตมีผลการประเมินปลายป ปลายภาค ใหผูสอนนําขอมูลที่มีอยู ตัดสินผลการเรียน
  • 41.
    41 การเปลียนผลการเรียน “มส” ่ สาเหตุของการได “มส” แนวปฏิบัติ เพราะผูเรียนมีเวลาเรียนไมครบ 80 % ของเวลาเรียนทั้งรายวิชา สํารวจชื่อผูที่ไดผลการเรียน “มส” • ผูที่ได “มส” เพราะมีเวลาเรียนนอยกวา 60% ของเวลาเรียนทั้งหมด • รายวิชาพื้นฐาน ใหลงทะเบียนเรียนซ้ํา อยูในดุลยพินิจ ลงทะเบียนเรียนซ้ํา รายวิชาเพิ่มเติม ของผูบริหาร เปลี่ยนรายวิชาใหม • ผูที่ได “มส” เพราะมีเวลาเรียนไมถึง 80% แตไมนอยกวา 60% ของเวลาเรียนรายวิชานั้น ♦ จัดใหเรียนเพิ่มเติม ใชชั่วโมงซอมเสริม/เวลาวาง /มอบหมายงาน ♦ วัดผลปลายป ปลายภาคเปนกรณีพิเศษ ♦ ใหผลการเรียนไมเกิน “ 1” ♦ ดําเนินการ ใหเสร็จภายในปการศึกษานั้น การตัดสินผลการแก “มส” • ไดระดับผลการเรียน “0-1” • ถาแก “มส” แลวได “0” ใหดําเนินการตามวิธีแก “0” กรณีเปลี่ยนรายวิชาใหม ใหหมายเหตุ ในระเบียน แสดงผลการเรียนแทนวิชาใด ใน ปพ.1 เหตุสุดวิสัย อยูในดุลยพินิจของผูบริหาร ขยายเวลาการแก มส.ออกไปอีก 1 ภาคเรียน
  • 42.
    42 6.3.การเรียนโดยไมนับหนวยการเรียน “มก” • ลงทะเบียนเรียนรายวิชาเพิ่มเติม (เลือก) • แจงตอนายทะเบียนวาจะเรียนโดยไมนับ หนวยการเรียนตามโครงสรางหลักสูตร ไดรับอนุมัติใหเรียน เวลาเรียนครบ 80% เวลาเรียนไมครบ 80% ไดผลการเรียน “มก” ไมบันทึกผลการเรียน
  • 43.
    43 7.การอนุมัติจบหลักสูตร ประถมศึกษา - ผู เรี ยนตอ งเรียนและตอ งได ในรายวิชาพื้นฐาน และรายวิชา ไมมีรายวิชาใด เพิ่มเติม ผานเกณฑการประเมิน ตามที่สถานศึกษากําหนด ได “ร” หรือ “มส” - คุณลักษณะฯ /อานคิดวิเคราะหเขียน/กิจกรรมพัฒนาผูเรียนมี ผลการประเมินผานเกณฑตามที่สถานศึกษากําหนด รายวิชาพื้นฐานตองไดระดับผลการเรียน “1-4” เทานั้น มัธยมศึกษา เรียนรายวิชาพื้นฐาน เพิ่มเติมตามโครงสรางหลักสูตร สถานศึกษาจํานวนไมนอยกวา 81 หนวยกิต มัธยมศึกษาตอนตน รายวิชาพื้นฐาน เพิ่มเติม ที่ไดระดับผลการเรียน ผูจบหลักสูตร “1-4” รวมกันตองไมนอยกวา 77 หนวยการเรียน (พื้นฐาน 66 หนวยกิต เพิ่มเติม 11 หนวยกิต) มัธยมศึกษาตอนปลาย รายวิชาพื้นฐาน เพิ่มเติม ที่ไดระดับผลการเรียน “1-4” รวมกันตองไมนอยกวา 77 หนวยการเรียน (พื้นฐาน 41 หนวยกิต เพิ่มเติม 36 หนวยกิต) คุณลักษณะอันพึงประสงค อานคิดวิเคราะหและเขียน ได ระดับผลการเรียน “ผาน”และกิจกรรมพัฒนาผูเรียนทุก กิจกรรม “ผ” ทั้งหมดทุกภาคเรียนตลอดหลักสูตร หัวหนาสถานศึกษาเปนผูอนุมัติจบหลักสูตร กอนอนุมัติโปรดตรวจสอบ อนุมัติโดยลงนามในเอกสาร ปพ.1 ใหถูกตองกอน นะคะ
  • 44.
    44 แผนภูมิสรุปการประเมินผลการเรียนระดับสถานศึกษา ระหวางเรียน/ ระหวางภาคเรียน/ระหวางป ปลายป/ปลายภาคเรียน ประเมินคุณลักษณะฯ อานคิดวิเคราะห เขียน กิจกรรมพัฒนาผูเรียน วัดผล ปลายป/ปลายภาคเรียน *สอน *วัดผล วัดผล/ประเมิน *สอน เก็บเปน ตามตัวชี้วัด ประเมินผลกอนเรียน ระหวาง *วัดผล คะแนน Formative แกนกลาง/ผลการ ภาคเรียน/ *ซอมเสริม เรียนรู ระหวางป *ซอมเสริม Formative Summative Formative ระดับคุณภาพ ระดับคุณภาพ เก็บเปนคะแนน ระดับผลการเรียน/ตัดสินผล
  • 45.
    งานทะเบียน งานทะเบียนที่เกี่ยวกับการวัดผลประเมินผลนักเรียน เปนงานที่สําคัญ จะตองจัดทําใหถูกตอง โดยไมมี ขอผิดพลาด เพื่อจะไมเกิดปญหายุงยากในการใชเอกสารในอนาคต ในขณะเดียวกัน เอกสารตาง ๆ จะมีความเกี่ยวของเชื่อมโยงสัมพันธกัน และมีการดําเนินงานที่ซับซอน ดังนั้น ผูปฏิบัติจึงตองมีความรูความเขาใจในขั้นตอน ตลอดจนรายละเอียดของการดําเนินการ ซึ่งขอบขายของการ ปฏิบตงานแสดงไวดงแผนภูมินี้ ั ิ ั
  • 46.
    46 ขอบขายการดําเนินงานของผูเกี่ยวของกับงานทะเบียน ผูบริหาร สถานศึกษา ออกคําสั่งแตงตั้งนายทะเบียน ปฏิบัติงานโดยหนาที่ นายทะเบียน หัวหนาสถานศึกษา อาจารยแนะแนว อาจารยที่ปรึกษา ดําเนินการ ดําเนินการ ดําเนินการ ดําเนินการ จัดทํา ขอมูล ระเบียนสะสม ปพ.1,2,3 บันทึกผลการ พิจารณา เรียนประจําวิชา ระเบียนสะสม ลงนามอนุมัติ แบบรายงาน รายงานประจําตัว ประจําตัวนักเรียน นักเรียน แบบบันทึกผลการ เรียนประจําวิชา ใบรับรองผลการเรียน
  • 47.
    47 เอกสารหลักฐานการศึกษา เปนเอกสารสําคัญ เพื่อ....... บันทึกขอมูล การจัดการเรียน การสอนและประเมินผล แบบบันทึกผลการเรียนประจํารายวิชา ติดตอสื่อสาร รายงานผลการเรียน และผลการเรียนรู * แบบรายงานประจําตัวนักเรียน * ระเบียนสะสม หลักฐานแสดงวุฒิ รับรองผลการเรียน ระเบียนแสดงผลการเรียน แบบรายงานผูสําเร็จการศึกษา ใบรับรองผลการเรียน เอกสารหลักฐานทางการศึกษา ที่สถานศึกษาตองดําเนินการ เอกสารหลักฐานที่กระทรวงกําหนด เอกสารหลักฐานที่สถานศึกษาดําเนินการเอง
  • 48.
    48 เอกสารหลักฐานการศึกษาที่กระทรวงศึกษาธิการกําหนด ระเบียนแสดงผลการเรียน (ปพ.1) ประกาศนียบัตร ( ปพ.2) แบบรายงานผูสําเร็จการศึกษา (ปพ.3) ระเบียนแสดงผลการเรียน (ปพ.1) มี3 แบบ ระเบียนแสดงผลการเรียนหลักสูตรแกนกลางการศึกษาขั้นพื้นฐาน ระดับประถมศึกษา (ปพ.1 : ป) ระเบียนแสดงผลการเรียนหลักสูตรแกนกลางการศึกษาขั้นพื้นฐาน ระดับมัธยมศึกษาตอนตน (ปพ.1 : บ) ระเบียนแสดงผลการเรียนหลักสูตรแกนกลางการศึกษาขั้นพื้นฐาน ระดับมัธยมศึกษาตอนปลาย(ปพ.1 : พ) มี 2 ประเภท คือ แบบพิมพปกติ แบบพิมพสําหรับคอมพิวเตอร เอกสารหลักฐานการศึกษาที่สถานศึกษาดําเนินการ แบบบันทึกผลการเรียนประจํารายวิชา แบบรายงานประจําตัวนักเรียน ใบรับรองผลการเรียน ระเบียนสะสม
  • 49.
    49 เอกสารที่กระทรวงศึกษาธิการกําหนด สถานศึกษา รับมอบจาก สพท.ซื้อ สถานศึกษาขอ อนุมัติซื้อผาน 2. สถานศึกษาจัดซื้อ / องคการคาคุรุสภา ผูรับมอบจาก รร. ลงบัญชี 3. สถานศึกษา รับจายแบบฟอรม สพท. นําไปลงทะเบียน รับ - จาย ลงบัญชีรับ จาย ของรร. สพท.ดําเนินการ กลุมสงเสริมฯสพท. ลงบัญชีรับจาย แจงรร.รับแบบรายงาน ถา รร. ดําเนินการซื้อ ใหระบุครูหรือบุคลากร ทางการศึกษาของสถานศึกษา ในหนังสือ ขอซื้อ
  • 50.
    50 ปญหาเกี่ยวกับ ปพ.1 สถานศึกษา สูญหาย/ชํารุด กรอกผิดจน ใชการไมได แจงความเอกสารสูญหาย ทํารายงานพรอมแนบใบแจงความตอ สพท. สพท.สอบสวนขอเท็จจริง สพท.ทํารายงานขอยกเลิกแบบพิมพเสนอตอผอ.สพท. ผอ.สพท. พิจารณาลงนามในประกาศยกเลิกแบบพิมพ สพท./รร. ประกาศยกเลิก แจงถึง สพท.และหนวยงานในสังกัด ทุกหนวยงาน, ทุกกระทรวง เสียหายเพียงเล็กนอย ใหขีด ฆา นายทะเบียน ลงนามกํากับ
  • 51.
    51 ปพ.1 ระเบียนแสดงผลการเรียน 1. จํานวนชั่วโมง /หนวยกิตที่เรียน ผูบริหารสถานศึกษา 2. จํานวนชั่วโมง/หนวยกิตที่ได 3. รายวิชาพื้นฐาน รายวชาเพิ่มเติม ให เปนไปตามโครงสราง พิจารณา 4. รายวิชาที่ติด “0” “ร” “มส.” และ แตงตั้ง การแกไข 5. รหัสวิชาพื้นฐาน/เพิ่มเติม 6. คุณลักษณะอันประสงค /อานคิด ลงนาม วิเคราะห เขียน 7. กิจกรรมพัฒนาผูเรียน จัดทํา นายทะเบียน เอกสารฉบับตัวจริง • จัดทํา 2 ฉบับ เอกสารตนฉบับ • ติดรูปถาย - กรอกขอมูลเปนราย • ลงนามนาย ป/รายภาคเรียน - ตรวจสอบขอมูล ทะเบียน/ผูบริหาร ถายสําเนา - สรุปผลการเรียน จากตนฉบับ • ใหนักเรียน 1 ฉบับ - ไมตองลงลายมือชื่อ เก็บเปนสําเนาไวที่ - ไมตองติดรูปถาย สถานศึกษา 1 ฉบับ นักเรียน ประทับตรา ออกใหนักเรียน สถานศึกษา รองขอเอกสาร นักเรียน ใชหมึกสีดําหรือ วันอนุมัติจบ จะตอง น้ําเงิน และใช เปนวัน เดือนป กอนวัน เลขอารบิค ออกจากสถานศึกษา
  • 52.
    52 ปพ.2 ใบประกาศนียบัตร นายทะเบียน กรอกขอมูล /ตรวจขอมูล ออกประกาศนียบัตรใหเริ่มลําดับใหมทุกครั้ง ยศ,ฐานันดร ใหเขียนเต็ม วันเดือน ปเกิด ตรงกับสําเนาทะเบียนบาน (ทร.14) ลงนาม ประธานกรรมการสถานศึกษาขั้นพื้นฐาน ผูบริหารสถานศึกษา ประทับตราโรงเรียน สีแดงชาติ ผูจัดทําลงนามและผูรับ เอกสารลงนาม หามใชปากกาลูกลื่น ใชตัวเลขไทย ไมมีรอยขีดฆา แกไข
  • 53.
    53 (ปพ.3) แบบรายงานผูสาเร็จการศึกษา ํ แบบรายงานผูสําเร็จการศึกษาหลักสูตรแกนกลางการศึกษาขั้นพื้นฐาน ระดับประถมศึกษา (ปพ.3: ป) แบบรายงานผูสําเร็จการศึกษาหลักสูตรแกนกลางการศึกษาขั้นพื้นฐาน ระดับมัธยมศึกษา ตอนตน (ปพ.3: บ) แบบรายงานผูสําเร็จการศึกษาหลักสูตรแกนกลางการศึกษาขั้นพื้นฐาน ระดับมัธยมศึกษา ตอนปลาย (ปพ.3:พ) ทุกระดับมี 2 ประเภท ♦ แบบพิมพปกติ ใชกรอกขอมูลดวยการเขียนหรือพิมพดีด ♦ แบบพิมพใชคอมพิวเตอร สถานศึกษา ดําเนินการจัดสง ภายใน 30 วัน นับจากอนุมัติจบ องคการคาของ ผูบริหารสถานศึกษารับผิดชอบ สกสค. ระดับประถมศึกษา ระดับมัธยมศึกษาตอนตน /ตอนปลาย จัดทํา 2 ชุด จัดทํา 3 ชุด รร. 1 ชุด รร. 1 ชุด สพท. 1 ชุด สพท. 1 ชุด สพฐ. 1ชุด จบไมพรอมรุน ไมวากรณีใดก็ตาม ในระดับ มัธยมศึกษาตอนปลายใหจัดทํา 3 ชุด เชนเดียวกัน สถานศึกษา ดําเนินการ ตามคําสั่ง กระทรวงศึกษาธิการ ในการจัดสราง จัดทํา และ จัดเก็บ แบบรายงานผูสําเร็จการศึกษา
  • 54.
    54 (ปพ.3) แบบรายงานผูสาเร็จการศึกษา ํ นายทะเบียน หัวหนา พิจารณาขอมูล สถานศึกษา • ลําดับที่ • เลขประจําตัวนักเรียน • ชุดที่, เลขที่ ปพ.1 • เลขที่ประกาศนียบัตร • รวบรวมรายชื่อ, ตรวจสอบ • ชื่อ, ชื่อสกุล นักเรียน หลักฐาน • วัน-เดือน-ป เกิด • กรอกขอมูล • ชื่อ, ชื่อสกุล บิดา • หนวยการเรียนที่เรียน • หนวยการเรียนที่ได • จํานวนผูจบหลักสูตร • ผูลงนามในเอกสาร • ผลการประเมินรายวิชา 1. ผูกรอก พื้นฐาน/เพิ่มเติม 2. ผูทาน • อาน คิดวิเคราะหเขียน/ 3. ผูตรวจ คุณลักษณะ ฯ 4. นายทะเบียน ขีดเสนใตผูจบการศึกษาคน สุดทายดวยหมึกแดง • ลงนามกํากับใตเสนแดง • อนุมัติผลการเรียน
  • 55.
    55 เอกสารหลักฐานที่สถานศึกษาดําเนินการ 1.แบบบันทึกผลการเรียนประจํารายวิชา สถานศึกษาดําเนินการ ประกอบดวย เวลามา/เวลาขาด เพื่อ…….. การดําเนินงานของครุผูสอนแตละวิชา ชื่อ-สกุล ในการวัดและประเมินผล หลักฐาน ตรวจสอบ รายงานและรับรอง หนวยการเรียนรู ขอมูลเกี่ยวกับการวิชาการและกระบวนการวัดและ ประเมินผล คะแนนสอบ ผูบริหารใชในการกํากับ ผลการเรียน ระหวางป/ภาคเรียน ผลการเรียนระหวางป ระหวางภาค ผลการเรียน ระดับผลการเรียน สถานศึกษา ดําเนินการไดตาม คุณลักษณะอันพึงประสงค ความเหมาะสม อานคิดวิเคราะหเขียน ตัวชีวัด รายวิชา ้
  • 56.
    56 2. แบบรายงานประจําตัวนักเรียน แนวปฏิบัติ ใชแบบฟอรมที่สถานศึกษา อาจารยที่ปรึกษา จัดทําเองโดยมีขอมูลครบ กรอกขอมูล ♦ ผลการเรียนรายวิชาตาง ๆแตละภาคเรียน ♦ ผลการเรียนรวบยอด ♦ ความคิดเห็นที่มีตอนักเรียนระหวางป/ระหวางภาค สงกลับสถานศึกษา ♦ ลงนามในเอกสาร ♦ พิจารณาผลการเรียน/ความเห็นของอาจารยที่ปรึกษา หัวหนาสถานศึกษา ♦ ลงนามรับรอง ♦ พิจารณาผลการเรียน ♦ กรอกความคิดเห็นที่มตอนักเรียน ี ผูปกครอง  ♦ ลงนามรับทราบผลการเรียน เปนเอกสารผลการเรียนและขอมูลของนักเรียนรายบุคคล เพื่อรายงานสื่อสารตอผูปกครองของนักเรียน
  • 57.
    57 3. ใบรับรองผลการเรียน แนวปฏิบัติ นายทะเบียนจัดทํา เอกสารใชรับรองผลการเรียน ♦ จบการศึกษา ♦ ยังไมจบการศึกษา ( มีอายุ 30 วันนับแตวันออก) สถานศึกษาจะออกใหเมื่อผูเรียนรองขอ รูปแบบ ♦ แบบพิมพขององคการคาของคุรุสภา ♦ ใชกระดาษครุฑจัดพิมพเอง แตตองมีขอมูลครบ
  • 58.
    58 4. ระเบียนสะสม การจัดทําและออกเอกสารระเบียนสะสม แนวปฏิบัติ อาจารยที่ปรึกษา / ครูประจําชั้น / ครูแนะแนว กรอกขอมูล • เปนเอกสารบันทึกพัฒนาการดานตาง ๆ ของ ผูเรียน • ใหขอมูลที่เปนประโยชนในการแนะแนวการศึกษา และประกอบอาชีพ • การพัฒนา ปรับปรุงบุคลิกภาพ • การปรับตัวของผูเรียน ผลการเรียน • กระบวนการพัฒนาคุณภาพผูเรียนระหวาง สถานศึกษากับบาน • เปนการประชาสัมพันธตัวนักเรียนใหผูสนใจไดรูตลอดระยะเวลาที่เรียน • เปนขอมูลเพื่อการปรับปรุงแกไขปญหา และสงเสริมนักเรียนในดาน ตาง ๆ เพื่อใหนักเรียนประสบความสําเร็จ ในการเรียนและการดําเนินชีวิต
  • 59.
    59 การเทียบโอนผลการเรียน แตงตั้งคณะกรรมการ ไมนอยกวา 3 คนแตไมเกิน 5 คน กรณีไดรับอนุญาตจากสถานศึกษาใหไป กรณีรับนักเรียนที่ยายเขาจาก เรียนจากสถานศึกษาภายนอก สถานศึกษาอื่นในหลักสูตรเดียวกัน 1. ไดรับอนุญาตจากหัวหนาสถานศึกษา 1. หัวหนาสถานศึกษาใหมยินยอมรับนักเรียน 2. ไปเรียนรายวิชาพื้นฐาน เพิ่มเติมในรายวิชา 2. เอกสารหลักฐานจากสถานศึกษาเดิมมาให ที่ตองเรียนซ้ํา ซึ่งสถานศึกษาไมเปดสอน สถานศึกษาใหม 3. ไปเรียนในสถานศึกษาอื่นระดับหลักสูตร 3. สถานศึกษาใหมรับโอนผลการเรียนทุกรายวิชา เดียวกัน และเปนสถาบันการศึกษาที่ 4. รายวิชาที่ได “0, ร, มส, หรือ มผ” ให กระทรวงศึกษาธิการรับรอง สถานศึกษาทั้ง 2 ตกลงกันวาฝายใดจะแกไข ถา 4. มีการตกลงรวมกันในการจัดสอนและรับ ตองเรียนซ้ําใหสถานศึกษาใหมรับไปดําเนินการ โอนผลการเรียนแลว 5. สถานศึกษาใหมรับคะแนนประเมินผลระหวาง ภาค จากสถานศึกษาเดิมมาดําเนินการตอ ถาไม มีคะแนนเดิม ใหสถานศึกษาใหมจัดสอบใหม ทั้งหมด พิจารณารับรองผลการเรียน ให สอดคลองกับหลักฐานการเทียบโอน - รับนักเรียนที่เรียนหลักสูตรอื่นมาเขา ใหปฏิบัติตามคําสั่ง สถานศึกษา กระทรวงศึกษาธิการวาดวย - นักเรียนที่เขารวมโครงการแลกเปลี่ยน การเทียบโอนผลการเรียน - จากประสบการณการเรียนรูอื่นๆ ระหวางหลักสูตร
  • 60.
    60 การเรียนซ้ํารายวิชา สถานศึกษาแตงตั้งคณะกรรมการพิจารณาใหเรียนซ้ํา คํานึงถึงวุฒภาวะ ความรู ิ การเรียนซ้ํา 2 ลักษณะ ความสามารถ ของผูเรียนเปนสําคัญ ระดับผลการเรียนเฉลี่ยในปการศึกษานั้น ต่ํากวา 1.00 และมี แนวโนมที่มีปญหาในระดับสูง มีผลการเรียน 0 ,ร, มส ของรายวิชาที่ลงทะเบียนในปการศึกษานั้น ทั้งนี้ หากเกิดลักษณะใด ลักษณะหนึ่งหรือทั้ง 2 ลักษณะ ใหดําเนินการ แตงตั้งคณะกรรมการพิจารณา หากเห็นวา - ไมมีเหตุผลอันควร ก็ใหเรียนซ้ํา โดยยกเลิกผลการเรียนเดิม ใหใชผลการเรียนใหม - ไมตองเรียนซ้ํา ใหอยูในดุลยพินิจของผูบริหารสถานศึกษา ในการแกผลการเรียน ภาคเรียนที่ 2 หากผูเรียนยังมีผลการเรียนเปน 0, ร, มส. ดําเนินการใหเสร็จสิ้นกอนเปดภาคเรียน ในปการศึกษาตอไป เขตพื้นที่/ตนสังกัด พิจารณาประสานงานใหเกิด หากเปดภาคฤดูรอน การดําเนินงานในภาคฤดูรอน
  • 61.
    61 การเลื่อนชั้น รายวิชาพื้นฐานและรายวิชาเพิ่มเติม ไดรับการตัดสินผลผานเกณฑตามที่ สถานศึกษากําหนด มีผลการประเมินคุณลักษณะอันพึงประสงค/อานคิดวิเคราะหเขียน /กิจกรรม พัฒนาผูเรียน ผานเกณฑตามที่สถานศึกษากําหนด ระดับผลการเรียนเฉลี่ยตลอดป ตลอดภาค ควรไมต่ําวา 1.00 รายวิชาใดไมผานเกณฑการประเมิน สถานศึกษาซอมเสริมผูเรียนใหไดรับการแกไขใน ภาคเรียนตอไป สําหรับภาคเรียนที่ 2 ใหดําเนินการใหเสร็จสิ้น ภายในปการศึกษานั้น
  • 62.
    62 การสอนซอมเสริม สอนเพื่อแกไขขอบกพรอง พัฒนาผูเรียนใหสามารถบรรลุตามมาตรฐาน/ตัวชี้วัดที่กําหนดได เปนการใหโอกาสแกผูเรียนไดเรียนรูและพัฒนาโดยการจัดกิจกรรม การเรียนรูท่หลากหลายและตอบสนองความแตกตางระหวางบุคคล ี ดําเนินการ ดังนี้ ผูเรียนมีความรู ทักษะกระบวนการหรือเจตคติ คุณลักษณะที่กําหนดไวตามมาตรฐานการ เรียนรู/ตัวชี้วัด ในการประเมินระหวางเรียน ผูเรียนมีความรู ทักษะพื้นฐาน ไมเพียงพอ ที่จะ ศึกษาในรายวิชานั้น ควรจัดซอมเสริม ผูเรียนที่ไดระดับผลการเรียน “0” ใหจัดซอม เสริม สอบแกตัว ผูเรียนที่มีผลการเรียนไมผาน จัดซอมเสริมใน ภาคฤดูรอน เพื่อแกไขผลการเรียน ทั้งนี้อยูใน ดุลยพินิจของผูบริหาร
  • 63.
    63 บทบาทหนาที่ของสํานักงานเขตพื้นที่การศึกษา 1. การจัดทําระเบียบวาดวยการวัดและประเมินผลการเรียนของสถานศึกษา 2. การสรางความรูความเขาใจใหกับบุคลากรในสถานศึกษาที่เกี่ยวกับการวัด และ ประเมินผลการเรียนรูตามหลักสูตรแกนกลางการศึกษาขั้นพื้นฐาน พุทธศักราช 2551 และการเทียบโอนผลการเรียน 3. การสงเสริมและสนับสนุนการเรียนรูในกลุมสาระการเรียนรูตาง ๆ การประเมิน การอาน คิดวิเคราะห และเขียนการประเมินคุณลักษณะอันพึงประสงค และ กิจกรรมพัฒนาผูเรียน 4. การสงเสริมใหครู บุคลากรในสถานศึกษามีความรูความเขาใจในแนวปฏิบัตการ ิ วัดและประเมินผล ตลอดจนความเขาใจในเทคนิควิธีการวัดและประเมินผล รูปแบบตาง ๆ โดยเนนการประเมินตามสภาพจริง 5. การสงเสริมสนับสนุนใหสถานศึกษาพัฒนาเครื่องมือ บริหารจัดการการวัดและ ประเมินผลการเรียนรู และการจัดเก็บเอกสารหลักฐานการศึกษาอยางเปนระบบ 6. การใหคําปรึกษา แนะนําเกี่ยวกับการวัดและประเมินผลการเรียนรู การจัดทํา เอกสารหลักฐานการศึกษา 7. การประเมินคุณภาพผูเรียนที่ดําเนินการโดยเขตพื้นที่การศึกษาหรือหนวยงาน ตนสังกัดและระดับชาติ 8. ประสานใหมีการดําเนินการสอนซอมเสริมในภาคฤดูรอนเพื่อแกไขผลการเรียน ของผูเรียน 9. อื่น ๆ ตามความเหมาะสม
  • 64.
    64 การจัดประสบการณการเรียนรูที่เนนผูเรียนเปนศูนยกลาง พัฒนารอบดาน วัดประเมิน ธรรมชาติและ กิจกรรมเรียนรู รอบดาน ชีวตทําใหเกิดการ ิ หลากหลายจัด เรียนรู ไดทุกเวลา แกนแทของการ ปฏิสัมพันธ สอน คือการ ทํางานกลุมฝก เรียนรูของผูเรียน ปรับตน เผชิญสถานการณ บรรยากาศ การแกปญหาดวย รื่นรมยจูงใจ ตนเอง ผูเรียน เปนคนดี มีปญญา สื่อการเรียน สรางสรรค ปลุกเราใหเรียนรู มีความสุข จุดเดน เสริมสรางจุดดอย ครูรัก สนใจ ผูเรียนมีสวนรวม เขาใจนักเรียน และไดรับการ ยอมรับ ฝกทักษะ ภาษา บทเรียนฝกฝน พัฒนาปญญา ทักษะ ลักษณะ ปลูกฝงคุณธรรม กระบวนการคิด ทําซ้ํานําแนวทาง เลียนแบบริเริ่ม สรางวินัย สรางศิลป กลอมเกลาจิตใจ จินตนาการ
  • 65.
    65 หลักการจัดการเรียนการสอนที่เนนนักเรียนเปนศูนยกลาง CIPPA ผูเรียนควรเกิดพฤติกรรมเหลานี้ 1. Construction สรางความรู ดวยตนเอง มีสวนรวม สรางภาพจําลอง / สัญลักษณ ไว เพื่อสรางเสริมประสบการณและ ในความคิด ใชเปนเครื่องมือ ประกอบแบบจําลองทาง สื่อความหมาย ความคิดใหสมบูรณ 2. Interaction ปฏิสัมพันธกับสังคมรอบขาง เรียนรูซึ่งกันและกัน แลกเปลี่ยนความคิด แลกเปลี่ยนขอมูล และประสบการณ ขาวสาร
  • 66.
    66 3. Participation การมีสวนรวม “กลุม” คือแหลงความรู เรียนรูพฤติกรรมของตนเองและผูอื่น ปรับตัวใหอยูในสังคมไดดี 4. Process Product ทํางานเปนระบบ คิดวิเคราะห – ใชประสบการณ สรางสรรคงานดีมีคุณภาพ 5. Application ประยุกตใชใหเกิดประโยชน คิดหาวิธีการนําไปใช ใชในชีวิตประจําวันได อยางมีประสิทธิภาพ
  • 67.
    67 ที่ปรึกษา นายไพรัช แสงทอง ผูอํานวยการสํานักงานเขตพื้นที่การศึกษาสงขลา เขต 1 นางพวงจิต วงศชวย รองผูอํานวยการสํานักงานเขตพื้นที่การศึกษาสงขลา เขต 1 นางอุษา เหมตะศิลป หัวหนากลุมงานนิเทศติดตามและประเมินผลการศึกษา คณะทํางาน นางอุษา เหมตะศิลป ศึกษานิเทศก นางธนชพร ตั้งธรรมกุล ศึกษานิเทศก นางจินดา จันทรักษ ศึกษานิเทศก นางสายสวาท ปนแกว ศึกษานิเทศก นางสาววรรณี รัตนเลิศ ศึกษานิเทศก นางสาวศิรประภา จันทตระกูล ศึกษานิเทศก สรุปและจัดทําคูมือ นางธนชพร ตั้งธรรมกุล หัวหนากลุมงานวัดและประเมินผลการศึกษา