PROJECT REPORT
On
“Study of overall 3rd party logistics at
NEVIGETOR LOGISTICS Pvt. Ltd.”
FOR
THE PARTIAL FULFILLMENT FOR THE AWARD OF THE DEGREE OF
“MASTER OF BUSINESS ADMINSTRATION”
From Gujarat Technological University
BATCH: 2015-17
SUBMITTED BY: SUBMITTED TO
NIRANJAN LEUVA PROF. BINDIY GUPTA
OAKBROOK BUSINESS SCHOOL
ADALAJ, GANDHINAGAR
AHMEDABAD, GUJARAT
Declaration
I, Mr. Niranjan Leuva enrolment no. 158320592075 of MBA 2015-17 batch of Oakbrook business
school has undergone a Summer Internship in NEVIGETOR LOGISTICS Pvt. Ltd. for a duration
of Seven weeks on a project title “Study of Overall 3rd Party Logistics Operations in the
NEVIGETOR LOGISTICS Pvt. Ltd.”, hereby declare that this project is my original piece of work.
Signature of the student:
Niranjan Leuva
Date:
`
ACKNOWLEDGEMENT
I express my sincere thanks and deep sense of gratitude for the inspiring guidance and support
rendered by my research guide, Mr. Rajesh Sharma, Mentor, NEVIGETOR LOGISTICS Pvt. Ltd
Ahmadabad Gujarat
I am thankful to Mr. VIJAY KUBAVAT (Branch Manager) who extended a helping hand during
the course of the project, whenever needed, and to all the office staff who have directly or indirectly
contributed to the success in this project.
I thank my Internal Guide, Ms. BINDIY GUPTA Faculty at OBS for imparting me the necessary
knowledge wherever needed and for guiding me as to how to go about with this project.
Finally, I am grateful so many OBS & Friends who shared valuable information that helped in the
successful completion of this project.
Niranjan Leuva
MBA 2015-17
Index
Sr. No. CHAPTERS PAGE No.
1 Executive Summery 4
2 Organization Profile 5
3 Outline of the Problem 8
4 Introduction
1.
5 Literature Review 16
6 Company Profile
1. Profile
2. Distribution Channel of PURI OIL MILLS Ltd
18
19
31
7 Project Profile
1. Purpose & Scope
2. Research Methodology
3. Data Analysis
32
33
34
37
8 Project Finding & Recommendations
1. Conclusion
 Recommendation
47
48
49
9 APPENDIX 50
10 BIBLIOGRAPHY 51
List of Tables
Table No. Title Pg.No.
1 Comparative Analysis of 3PL in India and
the U.S.
13
2 Reasons for outsourcing logistics activities. 30
3 Impact of outsourcing logistics activities.
4 KMO and Bartlett's Test
5 Rotated Component Matrix (a)
6 Factor Matrix
7 Analysis of the gap between achievement
and expectation
8 Pair Wise Comparison Matrix for Growth
Strategies
9 Pair Wise Comparison Matrix for Direct
Investment
10 Normalized Matrix for Direct Investment
11 Weights in Direct Investment
12 Pair Wise Comparison Matrix for Service
Portfolio
13 Normalized Matrix for Service Portfolio
14 Wait age in Service Portfolio
15 Pair Wise Comparison Matrix for Merger &
Acquisition
Normalized Matrix for Merger & Acquisition
16 Pair Wise Comparison Matrix for Alliance
17 Normalized Matrix for Alliance
18 Pair Wise Comparison Matrix for Regional
Expansion
19 Normalized Matrix for Regional Expansion
20 Pair Wise Comparison Matrix for RFID & IT
21 Normalized Matrix for RFID & IT
22 Pair Wise Comparison Matrix for Broadening
Service Lines
23 Normalized Matrix for Broadening Service Lines
24 Pair Wise Comparison Matrix for Industry
Specialization
25 Normalized Matrix for Industry Specialization
26 Pair Wise Comparison Matrix for Global
Services
27 Normalized Matrix for Global Services
28 Pair Wise Comparison Matrix for Integration
29 Normalized Matrix for Integration
30 Pair Wise Comparison Matrix for Supply
Chain Security
31 Normalized Matrix for Supply Chain
Security
32 Pair Wise Comparison Matrix for Quality of
Services
33 Normalized Matrix for Quality of Services
34 Matrixes for Direct Investment
35 Ranking on the basis of Direct Investment
36 Matrixes for Service Portfolio
37 Ranking on the basis of Service Portfolio
38 Final Ranking
List of Graphs
EXECUTIVE SUMMARY
The third-party logistics industry has come a long way in its relatively short history, a maturity
curve that has been documented in the seventeen years of this study. Early on, shippers cautiously
entrusted 3PLs with a relatively limited number of core services, such as managing warehousing
and transportation, then steadily asked 3PLs to do more. 3PLs honed their craft in delivery of these
services, while gaining shippers’ trust and building toward more collaborative, integrated
relationships with their customers. Similar to other industries, shippers (customers) sometimes
revisit their decisions to use 3PLs, even over short periods of time. Overall, however,
results of this study suggest that far more companies increase their logistics outsourcing in any
given year than those that bring most logistics services back in-house – which helps to explain
3PLs continue to rank their relationships with shippers a bit higher than shippers do, but the vast
majority (88% of shippers and 94% of 3PLs) view their relationships as successful. Openness,
transparency, and good communication as well as agility and flexibility contribute to this success.
Interestingly, figures from this year’s study suggest decreases in the use of gain sharing and
collaboration.
Later I went through the process of filling the questionnaires from 100 customers which using 3rd
party logistics both retailers and customers were taken into account to make this project more
effective. Secondary data from various sources like magazines, a journal etc has also been taken.
Chapter 1:
Introduction
1.1 OBJECTIVES OF THE STUDEY
The study of this topic has been undertaken with a number of objectives. Following
are the objectives of this study:
a) To understand the concept of 3rd party logistics, various operations in 3rd party
logistics.
b) Cost and time savings for the client.
c) Ability of client to focus on core business
d) To study the warehousing, inventory management and damage control.
INTRODUCTION- ABOUT 3rd
Party Logistics
Definition
“Third-party Logistics is simply the use of an outside company to perform all or part of the
firm’s materials management and product distribution function.”
THIRD PARTY LOGISTICS is an industry to which a shipper (owner of transported goods)
outsources various elements of the supply chain to perform some / all logistics management
functions including inbound freight, customs, warehousing, order fulfillment, distribution and
outbound freight.
• Initiated in 2002s when companies began looking for opportunities to improve logistics
performance.
• FedEx drew attention to 3PL service by offering JIT delivery
• FedEx success in 3PL marketplace opened it up to competition
• Initially primarily domestic coverage, 3PL industry is now global in character with
revenues approaching $150 billion in NA.
Characteristics of 3PL
Types of 3PL
• There are three types of third party logistics providers:
1. Asset Based – 3PL companies that use their own trucks,
warehouses and personnel to operate the client’s business
2. Management Based – 3PL companies that provide the technological
and managerial functions to operate the logistics functions of their
clients, but do so using the assets of other companies and do not
necessarily own any assets
3. Integrated Providers – 3PL companies that can either be asset
based or management based that supplement their services with
whatever services are needed by their clients
Types of 3PL Provider
• Transportation-Based
• Warehouse/Distribution-Based
• Forwarder-Based
• Financial-Based
• Information-Based
As conditions for doing business in a global setting have changed significantly during
the last two decades the importance of logistics and supply chain management
(LSCM) has been recognized universally. As companies realized the need to adapt to
the ever changing conditions in an environment of globalization, technological
innovation, and more sophisticated consumer demand to survive and flourish they
began to incorporate into their systems of operations and focus on a strong LSCM
component (Rushton & Walker, 2007). Superior logistics and supply chain
performance is now a well-recognized strategic dimension for companies to gain
competitive advantage.
The growth of logistics outsourcing in the USA is attributable to better transportation
solutions; greater focus on core businesses; impact on cost reduction; improvements
in services; development of necessary technological expertise; availability of
computerized systems; and the need for more professional and better prepared
logistics services (Sheffi, 1990). The growth of business dynamics has caused
outsourcing of the logistics activities to gain increasingly greater importance.
Companies have been considering various options to manage their logistics activities
including, creating in house dedicated logistics function, setting up logistics
subsidiaries or acquiring a logistics firm. (Sahay & Mohan, 2006).
A 3PL provider is a company which supplies and/or co-ordinates logistics functions
across multiple links in the supply chain. The company acts as a “third party”
facilitator between seller/manufacturer (the “first party”) and buyer/user (the ‘second
party’),
Figure 1. Main components of 3PL.
A third-party logistics provider is (abbreviated 3PL, or sometimes TPL) is a firm that provides
service to its customers of outsourced (or "third party") logistics services for part, or all of
their supply chain management functions. Third party logistics providers typically specialize in
integrated operation, warehousing and transportation services that can be scaled and customized to
customers' needs based on market conditions and the demands and delivery service requirements
for their products and materials. Often, these services go beyond logistics and include value-added
services related to the production or procurement of goods, i.e., services that integrate parts of the
supply chain. Then the provider is called third-party supply chain management provider (3PSCM)
or supply chain management service provider (SCMSP). Third Party Logistics System is a process
which targets a particular Function in the management. It may be like warehousing, transportation,
raw material provider, etc.
*Advantages and disadvantages ofthird party logistics
a)Advantages of 3PL
1. Cost and time savings for the client
As logistics is the core competence of third party logistics providers. They possess better know how
and a greater expertise as any producing or selling company could be able. This know how together
with the global networks of the often large company size enables a higher time and cost efficiency.
Another point is, that the equipment and the IT systems of 3PL providers are constantly updated
and adapted to new requirement of their customers, so that they are able to meet the requirements of
their customer’s suppliers. And that is more than essential to a company’s survival. Producing or
selling companies often do not have the time, resources or expertise to adapt their equipment and
systems as quickly as necessary. So in conclusion a 3PL provider can meet the technical
requirements in a faster and more cost efficient way than a company could do itself.
2. Low capital commitment
Thus the fact that most or all operative functions are outsourced to a 3PL provider there is no need
for the client to hold own warehouses or transport assets. There is very less or no tied up logistics
capital. This is very beneficial if a company has high deviations in warehouse capacity utilization,
because a bad capacity utilization ratio at equal fix cost (for warehouse) is evil for a company’s
efficiency and profits.
3. Ability of client to focus on core business
The outsourcing of logistics departments permits the company to focus even more on their real core
business. If logistics is one of the firms’ core businesses then outsourcing doesn’t make sense. But
if logistics is no core competency but rather needed or annoying attachment it should be outsourced
to a logistics provider, because the continuous increasing of business complexity makes it
impossible to be an expert in every division or sector.[4] And if you are no expert in a division, there
is always the opportunity to improve. Often only the core competency is really adding value to your
product. So it is immense important to be best in class or one of the market leaders to generate
profits, because normally the quality of the core product is the main (not the only, but the main!)
reason for the consumer to buy it.
4. 3PLs provide flexibility
Third party logistics provider can provide a much higher flexibility in geographic aspects and can
offer a much larger variety of services than the clients could provider their selves. In addition to
that, the client gets flexibility in resources and workforce size and logistics fix costs turn into
variable costs.
*Possible disadvantage of 3PL
The only big disadvantage (if you see it as one) is the loss of control a client has by working with
third party logistics. Eminently in outbound logistics when the 3PL provider completely assumes
the communication and interacting with a firms customer or supplier. By having a good and
continuous communication with their clients most 3PL’s counter and try to charm away such
doubts. Some 3PL’s even paint the clients logos on their assets and vest their employees like the
clients ones.
1.3 Implementation issues and requirements of 3PL collaboration
Due to the fact that a 3PL to client collaboration is a typical strategic alliance, as the author
mentioned earlier in this thesis, there will be an introduction of problem areas in the practical
implementation of strategic alliances. These points are important for a successful strategic alliance.
If they aren’t fulfilled or only badly, this will lead to immense problems. And these problems will
be even more serious in the development of a strategic alliance than in a company’s daily routine,
because damaged faith in respect to the benefits and success of such an alliance is deadly and
destructive for change motivation of all people involved.
Important issues to think about, before contracting with a 3PL provider
First you have to know about your own logistics costs. Because only if you know exactly your own
costs you can compare it to the costs of a logistics provider. Often it is useful to know the direct
costs of each product and service, because sometime it makes sense to outsource only some parts of
the logistics and leave some products or operating steps untouched because the in-house logistics is
able to do better or cheaper than an external provider.[8] Another important point is the customer
orientation of the 3PL provider. The provider has to fit to the structures and the requirements of the
company. This fit is more important than the pure cost savings, like a survey of 3Pl providers shows
clearly: The customer orientation in form of adaptability to changing customer needs, reliability and
the flexibility of third party logistics provider were mentioned as much more important than pure
cost savings.[9]
Closely entangled together with the point of customer orientation is the point of a 3PL’s
specialization. The special requirements of the own company should be flow into the decision
which 3PL is the right one to choose. Experts often suggest firms to choose 3Pl providers with roots
in the same area of logistics as the department that shall be outsourced.
Furthermore it is worth to discuss if the company wants an asset-owning or a non-asset-owning 3PL
Provider. 3PL provider without own assets are called lead logistics providers. Lead logistics
provider have the advantage that they have specialized industry expertise combined with low
overhead costs, but lower negotiation power and less resources than a third party provider has,
based on a normally big company size, a good customer base and established network systems. But
3Pl providers tend to shed clients efficiency consciously by preferring their own assets in order to
maximize their own efficiency. In addition to that third party logistics provider often are
bureaucratic and have long decision making cycles caused by the size of the company.
*Implementation issues
If a company gets the result that it wants to implement a third party logistics provider into their
processes, it has to work on the following implementation issues. These are points a company that
is purchasing the third party logistics services, has to fulfill.
The startup phase of such a strategic alliance is the most difficult and most critical phase. For
implementation considerations there has to be planned a time frame of between six months and a
year! Otherwise you risk quality and reliability losses. The client company has to clearly identify
their needs and expectations to the 3PL exactly to avoid misunderstandings and disaffections due to
miscommunications. Performance measure has to be set. Concrete guidelines are necessary.
Necessary guidelines:
 Aims and methods for target achievement have to be set
 Milestones for important actions of the alliance project have to be set
 Actions for encouragement of strengths on the one hand and methods for compensation of
weaknesses have to be planned
 Concept for the integration of alliance partners have to be developed
 Critical parts of the contract have to be discussed and a for both sides responsible agreement
have to be found
 A time frame of the contract has to be given.
Both parties, provider and client, must concentrate on the aim of a good collaboration concept with
mutual beneficial. Otherwise if there is no win-win situation one party suffers and reduce its
efforts.[ Just as important as the good communication between client and provider is the
communication within the workforce and employees and not only within the managers’ level. In the
best case the communication is informative, motivating and anticipatory. The integration of
employees should have highest priority! To avoid incertitude of employees, customers and business
partners’ changes in respect to structures and reliabilities have to be communicated internal and
external as early as possible. Good communication is essential within such a project, employees
want to know why a company is outsourcing and what the expectations of this step are.[Upcoming
fear in respect to employee reduction have to be faced within the different departments in an early
stage, if there is none, because fear of losing one’s livelihood is paralyzing the working morale. The
employees should be motivated and mobilized to an active cooperation by understanding the change
as a chance.
1.4 *Motivation and aims of 3PL collaborations
The first point reported about now, is instantly the most stimulating and propulsive reason for
shippers and companies to commit their selves into strategic alliance collaborations with third party
logistics providers.
Often companies, equal what size they have, aren’t able to improve their market position, as fast as
the hard concurrency and competition in the national and international business requires, alone. Or
if they are able this fast adaption to the market requirements would cause immense and
disproportional costs.[16] So the companies try to get their logistics more efficient and costs
economic by working together with third party logistics provider that have the size, the experience
and the know-how to make the clients supply chain more cost efficient, more flexible and more
profitable ( see also the advantages of 3PL in chapter .The 2014 annual Third Party Logistics Study
(subtitle: The State of Logistics Outsourcing) of Capgemini investigated, that third party logistics
clients have an average logistics cost reduction of 11%, an average inventory cost reduction of 6%,
and an average fixed logistics cost reduction of even 23% by outsourcing their logistics to 3PL
providers. Another important point for shipper is that their fill rates and their order accuracy
increase what is really important within the hard competition to satisfy, in special the challenging,
but also the general customer.
*Types of 3PL providers
Third-party logistics providers include freight forwarders, courier companies, as well as other
companies integrating & offering subcontracted logistics and transportation services.
Hertz and Alfred son (2003) describe four categories of 3PL providers.
 Standard 3PL Provider: this is the most basic form of a 3PL provider. They would perform
activities such as, pick and pack, warehousing, and distribution (business) – the most basic
functions of logistics. For a majority of these firms, the 3PL function is not their main activity.
 Service Developer: this type of 3PL provider will offer their customers advanced value-added
services such as: tracking and tracing, cross-docking, specific packaging, or providing a unique
security system. A solid IT foundation and a focus on economies of scale and scope will enable
this type of 3PL provider to perform these types of tasks.
 The Customer Adapter: this type of 3PL provider comes in at the request of the customer and
essentially takes over complete control of the company's logistics activities. The 3PL provider
improves the logistics dramatically, but does not develop a new service. The customer base for
this type of 3PL provider is typically quite small.
*On-demand transportation
On-demand transportation is a relatively new term coined by 3PL providers to describe their
brokerage, ad-hoc, and "flyer" service offerings. On-demand transportation has become a
mandatory capability for today's successful 3PL providers in offering client specific solutions to
supply chain needs.
These shipments do not usually move under the "lowest rate wins" scenario and can be very
profitable to the 3PL that wins the business. The cost quoted to customers for on-demand services
are based on specific circumstances and availability and can differ greatly from normal "published"
rates.
On-demand transportation is a niche that continues to grow and evolve within the 3PL industry.
Specific modes of transport that may be subject to the on-demand model include (but are not
limited to) the following:
 FTL, or Full Truck Load
 Hotshot (direct, exclusive courier)
 Next Flight Out, sometimes also referred to as Best Flight Out (commercial airline shipping)
 International Expedited
On-demand transportation is a term to reflect what have become known as "smile and dial"
brokerages that essentially work as telemarketing call centers. Brokers have no obligation to
successfully ship all loads (as opposed to contract logistics providers) and almost all sales
representatives are heavily (and 100%) commissioned, and much of the workers' day is spent cold-
calling sales leads. Smile-and-dial brokerages typically require a 15% gross profit margin (the
difference between what the shipper pays the brokerage and what the brokerage pays the carrier),
and the commission compensation scheme means that the turnover of personnel in the call centers
approaches 100% per year.
For the occasional shipper, smile-and-dial brokerages can provide a convenient way to have goods
shipped. But the lack of deep expertise due to constant turnover combined with the 15% pricing
margins, mean that a reasonably capable traffic professional can obtain transportation services
much more economically and reliably.
1.5 Market Potential of 3rd
Party Logistics
Third-party logistics (3PL) or logistics outsourcing is gaining importance as more and more
corporations across the world, unable to manage their complex supply chains, are outsourcing
logistics activities to the 3PL or logistics service providers. The 3PL market in India is least
developed and highly fragmented. However, due to the increasing awareness of the Indian firms
towards the benefits of logistics outsourcing there is an immense potential for growth of 3PL in
India.
Indian logistics industry is likely to continue its growth momentum due to the reviving fortunes of
the sector with booming end-user industries. Thus, to facilitate a better analysis of the penetration
level of 3PL logistic services across different industries in India, we have studied the market
potential of the 3PL services in four major industries including: Automobile, IT Hardware, FMCG
and Consumer Electronics till 2015. Subsequently, it has been found that the automobile industry
dominates the 3PL market with majority share, and is forecasted to remain the fastest growing
segment in Indian 3PL market.
Further, it has been revealed that storage infrastructure is the most important aspect of the logistics
industry supply chain and forms the fundamental platform for the development of logistics industry
in any market across the globe. The report also covers analysis of Warehousing, Cold Storage and
CFS/ICD (Container Freight Stations/Inland Container Depot) industry in India. It was found that,
the CFS/ICD industry is expected to register a strong growth in future, followed by cold storage
industry.
As infrastructure is the most important part of logistics industry, thus our report discusses freight
movement by roads, railways, air and ocean. Continuous improvement in logistic infrastructure has
led 3PL services to be perceived as a far better mode of controlling both internal and external
logistic processes. The report also covers brief overview of logistics parks in India along with
emerging industry trends such as Green Logistics and 4PL industry.
The report also provides profiling of the major public and private players, which will help the
clients to gain insights on their overall business and industry activities. Overall, the report is likely
to prove as a proper source of knowledge for investors and clients interested for investment in the
Indian 3PL Market.
Indian Third party logistics market has been consistent over the past few years, but it is expected to
show a tremendous change in the next few years. Growth of the sector is backed by investment in
infrastructure, globalization of manufacturing systems.
Supply Chain Integration
1.6 Why Use 3PL?
*BECAUSE SOMEONE ELSE CANDO IT BETTER
Even if you have resources available, another organization within the supply chain may be able to
do it better, simply because its relative position in the supply chain, supply chain expertise and
economies of scale.
*TO SHARE RESPONSIBILITY
3PL companies can share responsibility for managing global supply chains, keeping customers and
stores properly stocked, and delivering the perfect order every time.
*TO RE-ENGINEER DISTRIBUTION NETWORKS
Logistics outsourcing can be a quick way to re-engineer distribution networks to meet global
market demands and gain a competitive edge. Did you know that you can drill into the history of
each SKU number tracked by P3PL and view when and to where every piece was shipped, when
new stock arrive and how many?
*BENEFITS OF USING A 3PL
 Reduced total delivered cost for your customer
 Local expertise in new markets
 Improved customer service through shorter shipment times
 Reduced inventory costs through better management
 Cost benefits through volume shipping discounts
 Improved focus on core competency
 Increased shipment visibility
 More scalable logistics operation and cost model
 Improved variety of technology and service
 Risk reduction
1.7 WAREHOUSE MANAGEMENT
Warehousing Management is one of the important aspects of 3rd party logistics companies; where
companies are store their stock in large warehouses in proper manner. A warehouse is
a commercial building for storage of goods. Warehouses are used
by manufacturers, importers, exporters, wholesalers,transport businesses, customs, etc. They are
usually large plain buildings in industrial areas of cities and towns and villages. They usually
have loading docks to load and unload goods from trucks. Sometimes warehouses are designed for
the loading and unloading of goods directly from railways, airports, or seaports. They often
have cranes and forklifts for moving goods, which are usually placed on ISO
standard pallets loaded into pallet racks. Stored goods can include any raw materials, packing
materials, spare parts, components, or finished goods associated with agriculture, manufacturing
and production.
Storage and shipping systems in Warehouses:
Some of the most common warehouse storage systems are:
 Pallet racking including selective, drive-in, drive-thru, double-deep, pushback, and gravity
flow
 Mezzanine including structural, roll formed, racks
 Vertical Lift Modules
 Horizontal Carousels
 Vertical Carousels
A "piece pick" is a type of order selection process where product is picked and handled in
individual units and placed in an outer carton, tote or other container before shipping. Catalog
companies and internet retailers are examples of predominantly piece-pick operations. Their
customers rarely order in pallet or case quantities; instead, they typically order just one or two
pieces of one or two items. Several elements make up the piece-pick system. They include the
order, the picker, the pick module, the pick area, handling equipment, the container, the pick
method used and the information technology used.] Every movement inside a warehouse must be
accompanied by a work order. Warehouse operation can fail when workers move goods without
work orders, or when a storage position is left unregistered in the system. Material direction
and tracking in a warehouse can be coordinated by a Warehouse Management System (WMS),
a database driven computer program. Logistics personnel use the WMS to improve warehouse
efficiency by directing pathways and to maintain accurate inventory by recording warehouse
transactions.
Automation and optimization in Warehouses
Some warehouses are completely automated, and require only operators to work and handle the
entire task. Pallets and product move on a system of automated conveyors, cranes and automated
storage and retrieval systems coordinated by programmable logic controllers and
computers running logistics automation software. These systems are often installed
in refrigerated warehouses where temperatures are kept very cold to keep product from spoiling,
especially in electronics warehouse where they require specific temperature to avoid damaging the
parts, and also where land is expensive, as automated storage systems can use vertical space
efficiently. These high-bay storage areas are often more than 10 meters (33 feet) high, with some
over 20 meters (65 feet) high. Automated storage systems can be built up to 40m high.
For a warehouse to function efficiently, the facility must be properly slotted. Slotting addresses
which storage medium a product is picked from (pallet rack or carton flow), and how they are
picked (pick-to-light, pick-to-voice, or pick-to-paper). With a proper slotting plan, a warehouse can
improve its inventory rotation requirements—such as first in, first out (FIFO) and last in, first out
(LIFO)—control labor costs and increase productivity.
Benefits of Warehousing
 Warehouses enable storage of goods when their supply exceeds demand and by releasing
them when the demand is more than immediate productions. This on one hand ensures a
regular supply of goods in the market and on the other hand it helps to stabilize prices by
matching supply with demand.
 Warehouses provide for safe custody of goods. Businessmen can thus minimize the risks to
goods from loss, damage, fire, theft etc. Perishable products can be preserved in cold
storage. Also, the goods kept in a warehouse are generally insured.
 A warehouse provides facilities for processing, packing, blending, grading etc, of the goods
for the purpose of sale. The prospective buyers can inspect the goods kept in a warehouse.
 Warehouses provide a receipt to the owner of goods for the goods kept in the warehouse.
The owner can borrow money against the security of goods by making an endorsement on
the warehouse receipt. By keeping the imported goods in a bonded warehouse, a
businessman can pay customs duty in installments.
1.8 Warehouse Management System
A warehouse management system (WMS) is a software application that supports the day-to-
day operations in a warehouse. WMS programs enable centralized management of tasks
such as tracking inventory levels and stock locations. WMS systems may be standalone
applications or part of an Enterprise Resource Planning (ERP) system.
A warehouse management system (WMS) is a key part of the supply chain and primarily
aims to control the movement and storage of materials within a warehouse and process the
associated transactions, including shipping, receiving, put away and picking. The systems
also direct and optimize stock put away based on real-time information about the status of
bin utilization. A WMS monitors the progress of products through the warehouse. It
involves the physical warehouse infrastructure, tracking systems, and communication
between product stations.
Early warehouse management systems could only provide simple storage location
functionality. Current WMS applications can be so complex and data intensive that they
require a dedicated staff to run them. High-end systems may include tracking and routing
technologies such as Radio Frequency Identification (RFID) and voice recognition.
No matter how simple or complex the application is, the goal of a warehouse management
system remains the same -- to provide management with the information it needs to
efficiently control the movement of materials within a warehouse.
More precisely, warehouse management involves the receipt, storage and movement of
goods, (normally finished goods), to intermediate storage locations or to a final customer. In
the multi-echelon model for distribution, there may be multiple levels of warehouses. This
includes a central warehouse, a regional warehouses (serviced by the central warehouse) and
potentially retail warehouses (serviced by the regional warehouses).
Types:
Warehouse management systems can be standalone systems, or supply chain execution
suite, modules of an ERP system such as Odom. Depending on the size and sophistication of
the organization, the system can be as simple as a handwritten list that are updated when
required, spreadsheets using software such as Microsoft Excel or Access or purpose-built
software programs.
In its simplest form, the WMS can track product's data during the production process and act
as an interpreter and message buffer between existing ERP and WMS systems.
Chapter 2:
Company Profile
Company Profile
About Us:
Navigators Logistics Pvt. Ltd is a dynamic and energetic logistics company, which
has rapidly grown in its range of services turnover and geographic coverage
establishing itself as one of the leading logistics provider in India.
Navigators is headquartered at New Delhi covering all Metro's, major Sea ports and
Airports in India with our own International office in Shenzhen (P.R.China). We are
an organization structured to provide services which, relate to an “end to end”
logistics concept enabling us to provide our clients & partners a one stop logistics
platform. Our Expertise spans a broad range of Industries including Infrastructure,
Automobile, Iron & Steel, Wind Power, Consumer Durable, Agro products, Aviation,
Ceramics... just to name a few. Our global coverage and insights, commitment to
quality, time proven processes and tailor made logistics solutions are all knitted
together to provide our clients with an edge required in today’s competitive
business environment.
We define logistics as an integrated solution and then Plan » Implement » Control »
Efficient and Effective Flow of Information » Storage of Goods with all related
information from the point of origin to the point of consumption in order to meet our
customers' requirements.
Transportation and Logistics Services
Navigators Logistics provides freight transportation and related logistics and supply chain services.
The Company’s services range from commitments on a specific shipment to integrated
relationships. The Company’s network of contracted transportation providers includes contract
motor carriers, railroads, air freight carriers and ocean carriers. The Company provides various
transportation and logistics services: truckload-through its contracts with motor carriers, dry vans,
temperature controlled vans, flatbeds and bulk capacity, and also offers expedited truck
transportation; Less Than Truckload (LTL), which involves the shipment of single or multiple
pallets of freight and it consolidates freight and freight information to provide its customers with a
single source of information on their freight; Intermodal, which includes the shipment of freight in
trailers or containers by a combination of truck and rail, the Company has intermodal marketing
agreements with container owners and all Class I railroads in North America, and it arranges local
pickup and delivery (known as drayage) through local contracted motor carriers and owns
approximately 1,000 intermodal containers; Ocean-As a non-vessel ocean common carrier
(NVOCC) or freight forwarder, which consolidates shipments, determines routing, selects ocean
carriers, contracts for ocean shipments and provides for local pickup and delivery of shipments; air,
which is an indirect air carrier (Indirect Air Carrier) or freight forwarder, which organizes air
shipments and provides door-to-door service; Customs, which the Company’s customs brokers are
licensed and regulated by U.S. Customs and Border Protection to assist importers and exporters in
meeting federal requirements governing imports and exports, and other logistics services, which the
Company provides fee-based managed services, warehousing services, small parcel and other
services.
The Company offers a range of logistics services, which include customers’ current transportation
rate structures, modes of shipping and carrier selection. The Company helps customers with storage
through cross docking and other flow-through operations. It also examines the customers’
warehousing and dock procedures. As of December 31, 2014, the Company’s transportation
services accounted for approximately 94 percent of its net revenues.
Sourcing
The Company’s sourcing business involves the buying, selling and marketing of fresh fruits,
vegetables, and other perishable items. The Company supplies fresh produce through its network of
independent produce growers and suppliers. The Company consolidates individual customers’
produce orders into truckload quantities at the point of origin and arranges for transportation of the
truckloads to multiple destinations. Its sourcing customer base includes grocery retailers and
restaurants, produce wholesalers and foodservice distributors. The Company has various national
and regional produce programs, including both brands and national licensed brands. These
programs contain a variety of fresh bulk and value added fruits and vegetables
Director Profile –
STANLY GOMES (CEO)
53 years old, has been chief executive officer of Navigators Logistics since May 2002, president
of the company since December2004, a director since 2003, and became the chairman in
January 2007. Previous positions with the company include senior vice president from
October2005, chief financial officer from July 2004 to December 2005, and corporate controller
from 2005 to June 2006. Prior to that, Mr. STANLY. Was employed by Arthur Andersen LLP.
Mr. Stanly also serves on the Board of Directors of Polaris Industries Inc. (NYSE: PII) and
Donaldson Company, Inc., (NYSE: DCI). He holds a Bachelor of Science degree from St. John's
University.
Some of the Customers who using 3rd
Party Logistics Services at
Navigators Logistics
1. ARVIND LIMITED:
About The organization
Arvind Limited (formerly Arvind Mills) is a textile manufacturer and the flagship company of the
Arvind Group. Its headquarters is in Naroda, Ahmadabad, Gujarat, India. It has units at Santej (near
Kalol). It manufactures cotton shirting, denim, knits and bottomweights (Khakis) fabrics. It has also
recently ventured into technical textiles when it started Advanced Materials Division in 2011. It is
India's largest denim manufacturer[3] apart from being world’s fourth-largest producer and exporter
of denim.
Sanjaybhai Lalbhai is the Chairman & Managing Director of Arvind & Lalbhai Group. In the early
1980s, Sanjay Lalbhai led the 'Reno-vision' whereby the company brought denim into the domestic
market, thus starting the jeans revolution in India.[4] Today it retails its own brands like Flying
Machine, Newport and Excalibur and licensed international brands like Arrow, Lee, Wrangler and
Tommy Hilfiger, through its nationwide retail network. Arvind also runs a value retail chain,
Megamart, which stocks company brands
2. Cadila Pharmaceuticals:
About The organization
Cadila Pharmaceuticals Limited is an Indian multinational pharmaceutical company headquartered
in Ahmedabad, Gujarat, founded in 1951 with a mission to make affordable healthcare for humanity.
Cadila Pharmaceuticals manufactures and sells finished formulations and active pharmaceutical
ingredients (APIs) in 85 countries. The company offers formulations across therapeutic areas, such as
cardiovascular, gastrointestinal, analgesics, haematinics, anti-invectives and antibiotics, respiratory
agents, ant diabetics and immunological.
Company
Cadila Laboratories was established by Mr.Indravadan A. Modi along with Mr.Raman Patel in 1951 in
Ahmedabad. In 1995 the company was restructured into two separate companies. These were Cadila
Pharmaceuticals to be managed by Mr.Indravadan Modi and Cadila Healthcare which went to his
erstwhile partner Mr.Raman Patel. Dr.Rajiv Modi son of Mr. Indravadan Modi is the current Chairman
and Managing Director of Cadila Pharmaceuticals Limited.
Chapter 3:
Industry
Profile
Figure 2. Outsourcing Developmentof Logistics Services andNetwork
Since the 1980s, along with the trend to outsource non-core activates (Sink and
Langley, 1997), companies have increasingly turned to third-party logistics
providers (3PL) both in the USA (Lieb and Randall, 1996; Rabinovich et al.,
1999; Knemayer and Murphy, 2004) and in Europe (Van Laarhoven et al.,
2000). 3PL services help to achieve the strategic objectives by concentrating
more on core competency of the main business. The study by Sahay and
Mohan, 2006, has cited substantial growth in various financial indicators using
services of 3PL, for instance, various improvements in sales revenue by 13.5%,
working capital by 12.3%, returns on assets by 10%, capital assets reduction by
10%, production cost reduction by 10.5%, labor cost reduction by 10.0%,
and logistics cost reduction by 15%. 3PL users depend on 3PL service
providers to secure capacity and gain agility (Hannon, 2005) who not only
provide core services like supplying right quality product,
in the right amount, at the right price and place, and at the right time but also provide
value added services such as tracking and tracing, sending information prior to the
arrival of products, flexibility in delivery, which are valued by customers. The role
3PL service providers’ play in enhancing services and thereby satisfying customers
has been universally recognized.
The growth in 3PL service providers is seen across the world. As the logistics service
demand increases, the challenges and opportunities will continue to increase. With
the wide availability of modern decision making tools and information technology a
paradigm shift in logistics is witnessed. Figure 2 depicts the evaluation and the state
of the art witnessed in logistics outsourcing.
Companies across industries and around the world regard logistics and supply chain
management as key components of their overall business success. Many users feel
that their relationships with 3PLs have helped them achieve critical goals related to
service, cost, and customer satisfaction.
Third Party Logistics in India:
Ever since the liberalization of its economy India has been on a path to become one
of the top economic powers in the world. New avenues for progress and development
have opened up; manufacturing and retail sectors gained popularity because of the
changes in China’s export policy of not exporting manufactured items, from which
Indian manufacturing firms have benefitted. Hence this sector will contribute to GDP
significantly in the long run. The growth and competitiveness in these two sectors
largely depend on the efficiency of the logistics operations that facilitate the
companies’ ability to reach out to their customers quickly and at the desired location.
Realizing this many manufacturers and retailers are now restructuring their supply
chain processes in a manner to incorporate partnerships with expert supply chain
service providers and outsourcing such activities as domestic transportation,
international transportation, customs brokerage, warehousing, forwarding, cross-
docking, product labeling, packing, assembly, kitting, reverse logistics, freight bill
auditing and payment, IT services, fleet management, supply chain consultancy
services provided by 3PLs, order entry, processing and fulfillment and limited
liability partnership (LLP)/4PL Service.
Currently 3PL services are in their nascent stage in India. Third party logistics will
gain considerable share of the logistics sector because of the following compelling
facts.
 Globally, the logistics industry is valued at US$3.5 trillion and the Indian
logistics industry is currently estimated at US$90 billion (CII)1.
 The industry has generated employment for 45 million people in the
country in comparison with the IT and ITES sector, which employs
approximately 4.3 million people1.
 As per the World Bank Survey, India ranks 39th in terms of the logistics
performance index and indicators, with Singapore on top, the UK, USA and
China in 9th, 14th and 30th positions, respectively. India spends US$1,148
in handling costs to import one cargo container and US$820 to export it. In
comparison, Singapore spends US$367 per imported container and China
US$390, according to a World Bank study1.
 India spends 13% of its GDP on logistics compared to an average of 10% in
developed countries, while the U.S. spends just 8%. Better supply chain
management has reduced logistics costs by nearly 1% in 10 years1.
 The Indian government plans to spend US$24 billion over the next eight
years on supply chain infrastructure1.
 3PL solutions are on course to grow at a compound annual growth rate
(CAGR) of over 16% from 2007-2010. Consequently, 3PL service
providers are expected to corner an increased share of the Indian logistics
pie, from 6% in FY2006 to 13% in FY2011, at a CAGR of 25% (CII)1.
 According to the ASSOCHAM2, outsourcing of 3PL businesses in India
should reach the value range above US$ 90 million by 2012 as the concept
first introduced in US and Europe is being adopted at a pace that will lead
to increases in the efficiency of domestic operations through better
managed logistics functions.
 Companies in textile, automotive, pharmaceutical, manufacturing, retail and
FMCG sectors are increasingly opting to outsource their logistics
requirements to specialized service providers.
 According to a recent survey of 3PL service providers engineering,
automotive and retail sectors were top revenue earners.
3PL Market Structure in India
The 3PL market in India is comprised of two segments: the first one is asset based in
which assets like trucks, distribution centers and warehouses are utilized in supply
chain management, and the second one is non-asset based. There is a significant
difference between the nature of Indian 3PL and its counterpart elsewhere, especially
in the U.S., Table 1.
Table 1: Comparative Analysis of 3PL in India and the U.S.
Parameter USA India
Usage of 3PL 71% 55%
Common activities
outsourced
Warehousing (73.7%) Outbound Transportation (55%)
Outbound Transportation (68.4%) Inbound Transportation (52%)
Freight bill payment (61.4%) Custom clearing and forwarding (51%)
Inbound warehousing (56.1%)
Reasons for not
outsourcing
Control would diminish (63%) Poor infrastructure of provider (81%)
Costs would not be reduced (63%) Inability to respond to changing needs
(81%)
Service commitment would not be
met (48%)
Unreliable promised from providers (80%)
Logistics is a core competency (44%) Concerns about capability of providers
(77%)
Necessity of e-
commerce
72% 67%
Collaborative
relationship
82% 14%
Gain sharing is
important for
relationship
80% 6.6%
Considerable amount of research on the topic of the implementation of 3PL in
different countries has been published in academic and trade journals. Viewpoints of
both users and service providers have been considered to identify the major issues,
industry dynamics, current status and future prospects ofthe 3PL industry. However
most of the research is descriptive in nature and does not go into in-depth statistical
analysis of survey data. In the present study Indian 3PL providers’ service
dimensions are analyzed in terms of the key success factors and growth strategies
using various statistical tools.
Chapter 4:
Literature Review
Literature Review
In this section a review of the literature is presented, which examines the perspectives
of the 3PL users and service providers to understand the variation in the services
offered and services expected.
Table 2 provides a list of recent contributions that address the reasons for outsourcing
logistics activities.
Table 2. Reasons for outsourcing logistics activities.
Author, (Year) Objective Conclusion
Sheffi, (1990) Understand the
motives for the growth
of logistics
outsourcing in USA
The main motives are to focus on
 Core businesses
 Better transportation solutions
 Costsavings and improved
services
 Development of necessary
technological expertise and
computerized systems; and need
for more professional and
better-equipped logistics
services
Maltz, (1994) Establish relative
impact of costand
services on the
decision to outsource
warehousing
The study determined that
organizations are reluctant to use
third party warehousing due to
customer service considerations.Author, (Year) Objective Conclusion
Rao & Young,
(1994)
Identify the factors
influencing
outsourcing of
logistics functions
The study identified factors suchas
 Centrality of the logistics
function
 Risk and control
 Cost/service trade-offs
 Information technologies and
relationships with logistics
service providers
 Product-related (e.g. special
handling needs), process-related
(e.g. cycle times) and network-
related (e.g. countries served)
drivers are believed to have an
indirect influence in the
outsourcing decision
Daugherty et al.,
(1996)
Study the perception
of the third party
logistics service users
The service users believe that they
are getting benefits like reduction in
inventory levels, order cycle times,
lead times and improvement in
customer service.
van Damme et al.,
(1996)
Examine outsourcing
logistics management
activities
The “do or buy” decision is also
affected by evaluation of
cost/service trade-offs. One
important determinant of the
decision is costcomparison between
alternative options. Costs associated
with performing logistics activities
in-house and investment in capital
assets are traded-off against service
provider fees. The lowest cost
solution should then be selected.
Sink & Langley,
(1997)
Develop a managerial
framework for the
acquisition of third
party logistics services
Concentration towards the core
competencies was the most
important factor for the acquisition
of third party logistics services.Bhatnagar et al.,
(1999)
Find out factors for
decision-making
process forchoosing
contract logistics
service providers.
The major reasons to outsourcing of
logistics activities were costsaving
(86.8%), customer satisfaction
(76.3%) and flexibility (75%).Bhatnagar and
Viswanathan, (2000)
Ascertain benefits of
alliance between
manufacturing and
global logistics service
providers.
The manufacturing firms got the
advantage of reduction in inventory
levels, order cycle times, lead times
and improvement in customer
service.
Bask, (2001) Study benefits of
outsourcing the
logistics activities.
The customer satisfaction increases
significantly and provides access to
international distribution networks.Perssonand Virum,
(2001)
Study growth
strategies for logistics
service providers
Forming relationships with 3PL
providers is an efficient and
effective means of achieving the
required services without investing
heavily in assets and new
capabilities.
Sohail & Sohal,
(2003)
Examine the reasons
for outsourcing
logistics activities in
Malaysia
The major reasons reported are
 Costsavings
 Improved services
 Better transportation solutions
 Better professionalism
Author, (Year) Objective Conclusion
Wilding & Juriado,
(2004)
Determine customer
perceptions on
logistics outsourcing in
the European
consumer goods
industry
The main reasons for outsourcing
the logistics activities are
 Competencies of 3PLs
 Operating flexibility
 Costreduction
 Focus on corebusinesses
Aktas & Ulengin,
(2005)
Review the reasons for
outsourcing logistics
activities in Turkey
Turkish firms basically outsource
the transportation activities to
reduce the operating costs.
Simchi-Levi et al.,
(2008)
Determine the effect of
outsourcing of
logistics on the
management of the
supply chain.
The most important reason for
outsourcing is that it allows a
company to focus on its core
competencies and hence on
customer requirements.
Studies based on user firms appear to indicate that outsourcing logistics activities is
appropriate if it has an impact on one or more factors depicted in Table 3.
Table 3. Impact of outsourcing logistics activities.
Factor Indentified by
Impact on customer satisfaction Gooley (1992); and Lieb et al. (1993)
Impact on logistics system performance Lieb et al. (1993) and Dapiran et al. (1996) and Bhatnagar
et al. (1999)
Reduction in capital investment in facilities Foster and Muller (1990) and Richardson (1992, 1995)
Reduction in capital investment in
equipment
Fantasia (1993), Foster and Muller (1990) and Richardson
(1992)
Reduction in investment in information
technology
Goldberg (1990), Sheffi (1990), Trunick (1990) and
Fantasia (1993)
Impact on employee morale Bowersox (1990) and Dapiran et al. (1996)
Reduction in manpower cost Foster and Muller (1990) and Richardson (1992, 1995)
Improvement on specific logistics function
parameters
Minaham (1997) and McMullan (1996)
Improvement in inventory turnover rates Richardson (1990, 1995)
In UK there is several research studies are made on 3rd party logistics, below are the some of the
authors research in brief format:
Title: Third Party Logistics: a literature review & research agenda
Authors: Konstatinios Selviaridis, (Department of Management Science, Lancashire
University Management School, Lancashire (UK)
Publisher: Emerald Group of Publishers Limited
Abstract:
Purpose – To provide taxonomy of third party logistics (3PL) research and, based on that, to
develop a research agenda for this field of study.
Design/methodology/approach – The proposed 3PL research classification framework is
based on a comprehensive literature review, which concentrates on peer-reviewed journal
papers published within the period 1990-2005. A total of 114 academic sources have been
retrieved and analyzed in terms of research purpose and nature, method employed,
theoretical approach and level of analysis.
Findings – The review reveals that 3PL research is empirical-descriptive in nature and that
it generally lacks a theoretical foundation. Survey research is the dominant method
employed, reflecting the positivist research tradition within logistics. It identifies certain
knowledge gaps and develops five propositions for future research. It suggests that focus
should be directed towards more normative, theory-driven and qualitative method-based
studies. It also argues that further empirical research in relation to 3PL
design/implementation and fourth party logistics services is needed.
Originality/value – This paper fulfils an identified need for a comprehensive classification
framework of 3PL studies.
Research Methodology
The research objectives of this paper are as threefold:
1. To identify the success factors of Indian 3PL firms and their relative importance.
2. To analyze the gap between achievement and expectation as defined by the success factors
identified.
3. To prioritize the growth strategies and their relative importance.
3.1 Type of ResearchEmployed
In this paper we used an exploratory research to help formulate relevant questions and
hypotheses that can be the basis of subsequent inquiries into the issues faced by 3PL
providers and users. This type of research is particularly useful when the researcher is
uncertain of the theories that are relevant, and would like to seek insights and ask questions
to assess the phenomena he has observed in a new light. The tools one may employ to
conduct exploratory research include review of the literature, and surveys of the opinions of
experts and focus groups.
3.2 Sampling Procedure
I employed a non-probability sampling technique, Quota Sampling. Quota sampling is used
to ensure that a set of specific characteristics that are of interest to the investigator is present
in the sample.
3.3 Sample Size
To collect data we sent out a structured questionnaire to 220 third party logistics providers’
employees. 124 of the replies could be used for the analysis.
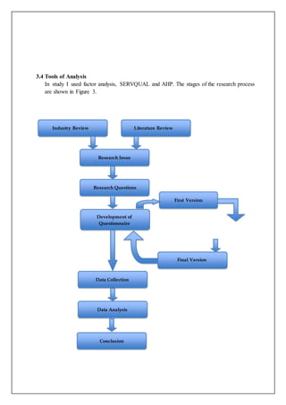
3.4 Tools of Analysis
In study I used factor analysis, SERVQUAL and AHP. The stages of the research process
are shown in Figure 3.
Final Version
Research Questions
Development of
Questionnaire
Research Issue
Industry Review Literature Review
First Version
Data Collection
Data Analysis
Conclusion
5. Data Analysis
5.1 To identify the success factors of Indian 3PL firms and its relative importance.
Table 4. KMO and Bartlett's Test
Kaiser-Meyer-Olkin Measure of Sampling Adequacy. 0.769
Bartlett's Test of
Sphericity
Approx. Chi-Square
3167.333
Df 325
Sig. .000
Table 5: Rotated Component Matrix (a)
Component
1 2 3 4 5 6 7 8
Q1 .504
Q2 .431
Q3 .760
Q4 .417 .502
Q5 .639
Q6 .488 -.407
Q7 .646
Q8 .505
Q9 .813
Q10 .739
Q11 .555 .419
Q12 .699
Q13 .647
Q14 .639
Q15 .823
Q16 .815
Q17 .772
Q18 .457
Q19 .514 .491
Q20 .658
Q21 .731
Q22 .643
Q23 .742
Q24 .676
Q25 .688
Q26 .635
We note that about 65% (.64958) of the total variation in the 26 variables is attributable to the first
eight components, Table 10. We also observe that Component 1 explains a variance of 3.064, which
is 11.786% of total variance of 26; Component 2 explains a variance of 2.964, which is 11.398% of
total variance and so on. The rotated component matrix contains the same information as the
component matrix, except that it is calculated after rotation, Table 11. From this table we construct
the following factor matrix, Table 12, where the key elements of importance in relation to the eight
factors are shown.
Table 6: Factor Matrix
Factor
No.
Factor Name
Eigen Value
Items
Items
LoadingTotal
% of
Variance
1 Reduced Cost 5.997 23.065
Realized Cost Reduction 0.823
Geographical Coverage 0.814
Experience as a 3PL Provider 0.739
Continuous Improvement 0.635
2
Operational
Performance
3.356 12.909
Knowledge Based Skills 0.742
Project Management Skills 0.676
Global Capabilities 0.646
Skilled Logistics Professionals 0.643
Real Time Access to Information 0.555
Route & Load Optimization 0.514
3
Information
Technology System
1.625 6.250
Enterprise Resource Planning 0.699
Online Tracking System and
Transaction System
0.688
Transportation Management System 0.639
Warehouse Management System 0.488
Use of RFID Technology 0.431
4 Versatility 1.379 5.305
Breadth of Service Offered 0.647
Integration among Internal 3PL
System
0.639
Flexibility & Adaptability 0.505
Focus on specific Industry 0.504
5 Quality Management 1.249 4.802
Speed of the Delivery 0.731
Availability of Data on Time 0.658
Product Returns & Repair 0.457
6
Compatibility with the
Users
1.161 4.467 Good Relationship with Service user 0.813
7 Fixed Assets 1.098 4.225
Investment in IT Systems 0.760
Investment in Quality Assets 0.502
8
Performance
Measurement
1.023 3.935
Management of Key Performance
Indicators
0.772
5.2 Analysis ofthe gap between achievement and expectation
In order to analyze the gap between achievement (factor importance) and expectation (company
importance) of identified success factor SERVQUAL analysis was applied on the success variables.
In gap analysis, a positive difference between expectation and perception points out the strengths,
whereas a negative difference shows the weaknesses of the service quality. In this context, the data
collected from 124 3PL service providers was analyzed. From the Table 13 and Table 14, we can
say that reduced cost, information technology system, versatility, quality management,
compatibility with user and fixed asset factor, there is scope of improvement.
Table 7:
Sr.
No.
Success Variable
Factor
Importance
Company
Importance
Gap
Service
Quality
1 Realized Cost Reduction 4.40 4.20 -0.20 Weak
2 Geographical Coverage 4.50 3.90 -0.60 Weak
3 Experience as a 3PL Provider 4.30 4.20 -0.10 Weak
4 Continuous Improvement 4.50 4.60 0.10 Strong
5 Knowledge Based Skills 4.10 4.50 0.40 Strong
6 Project Management Skills 3.80 4.00 0.20 Strong
7 Global Capabilities 4.20 4.20 0.00 Neutral
8 Skilled Logistics Professionals 4.30 4.00 -0.30 Weak
9 Real Time Access to Information 4.10 4.00 -0.10 Weak
10 Route & Load Optimization 4.10 3.90 -0.20 Weak
11 Enterprise Resource Planning 3.80 3.40 -0.40 Weak
12
Online Tracking System and
Transaction System
4.20 3.90 -0.30 Weak
13 Transportation Management System 3.60 3.20 -0.40 Weak
14 Warehouse Management System 3.90 3.60 -0.30 Weak
15 Use of RFID Technology 2.90 2.40 -0.50 Weak
16 Breadth of Service Offered 4.30 4.10 -0.20 Weak
17 Integration among Internal 3PL System 4.10 3.90 -0.20 Weak
18 Flexibility & Adaptability 4.40 3.90 -0.60 Weak
19 Focus on specific Industry 4.30 4.30 0.00 Neutral
20 Speed of the Delivery 4.00 3.90 -0.10 Weak
21 Availability of Data on Time 4.10 4.20 0.10 Strong
22 Product Returns & Repair 3.80 3.00 -0.80 Weak
23 Good Relationship with Service user 4.60 4.40 -0.20 Weak
24 Investment in IT Systems 3.70 3.50 -0.20 Weak
Sr.
No.
Success Factor
Factor
Importance
Company
Importance
Gap
Service
Quality
1 Reduced Cost 4.425 4.225 -0.200 Weak
2 Operational Performance 4.100 4.100 0.000 Neutral
3 Information Technology System 3.680 3.300 -0.380 Weak
4 Versatility 4.275 4.050 -0.225 Weak
5 Quality Management 3.967 3.700 -0.267 Weak
6 Compatibility with the Users 4.600 4.400 -0.200 Weak
7 Fixed Assets 3.700 3.450 -0.250 Weak
8 Performance Measurement 4.20 4.40 0.20 Strong
5.3 Prioritizing the growth strategiesand their relative importance
The Analytic Hierarchy Process (AHP) is a rational framework for structuring a decision problem.
It has been used in a wide range of decision-making situations to evaluate alternative courses of
action and identify the one that is most desirable in view of the decision maker’s preferences (Roger
1987). The stages of the process require the decomposition of the decision problem into
a hierarchy of easier sub-problems that can be considered independently. The hierarchical elements
can relate to any aspect of the decision problem. After building the hierarchy the elements of the
decision situation are compared to one another in a pair wise manner using judgments about their
relative importance. These evaluations are converted to numerical values that represent the weight
or priority of each element of the hierarchy. Finally numerical priorities are calculated for each of
the decision alternatives.
We applied AHP to prioritize growth strategies for Indian 3PL providers. The chart of the model for
growth strategies used by the companies is shown in Figure 4. The growth strategies have been
identified through extensive literature review.
In this section the most important growth strategies are identified and then after the ranking are
given to selected companies like RAS India, Unique Air Express, AFL Pvt. Ltd and FEDX.
Description ofthe Model:
Growth strategies have been determined through literature review and the relevant attributes have been
selected for the AHP model for the selection of growth strategies. The attributes are:
1. Direct Investment [DI]
 Merger & Acquisitions [MA]
 Alliance [AL]
 RFID & IT [RI]
 Regional Expansions [RE]
2. Service Portfolio [SP]
 Broadening Service Lines [BS]
 Industry Specialization [IS]
 Global Service [GS]
 Integration [IN]
 Supply Chain Security [SS]
 Quality of Services [QS]
3. Green Supply Chain [GS]
4. 3PL User/Provider Relationship [UP]
The AHP Model
GOAL
CRITERIA
Growth Strategy
DI SPGSUP
MA AL RI RE
SUB
CRITERIA
BS IS GS IN SS QS
Unique Air
Express
AFL Pvt. Ltd FEDXRAS, India
ALTERNATIVES
Growths strategies are selected on the basis of judgment based on observation are fed into AHP for
each criterion and sub criterion of all levels of the hierarchy. Pair-wise comparisons of the criteria at
each level are performed on a relative importance scale where 1 reflects equal weight and 9 reflects
absolute importance (See Annex - III).
The steps described below follow Roger (1987):
1. Define the problem and determine the objective.
2. Structure the hierarchy from the top through the intermediate levels to the lowest level. See
Figure 4.
3. Construct a set of pair-wise comparison matrices for each of the lower levels. As element in
the higher level is said to be a governing element for those in the lower level, since it
contributes to it or affects it. The elements in the lower level are then compared to each
other based on their effect on the governing element above. This yields a square matrix of
judgments. The pair-wise comparisons are performed to determine which element dominates
the others. These judgments are then expressed as integers. If element A dominates element
B, then an integer number is entered in row A, column B and reciprocal is entered in row B,
column A. If the elements being compared are equal, a “one” is assigned to both positions.
Table 1 shows the pair-wise comparison matrix for level II criteria.
4. There are
𝑛(𝑛−1)
2
judgments required to develop the set of matrices in step 3 (reciprocals are
automatically assigned in each pair-wise comparisons).
5. Having done all the pair-wise comparisons and entered the data, the consistency is
determined using the Eigen value. To do so, normalize the column of numbers by dividing
each entry by the sum of all entries. Then sum each row of the normalized values and take
the average. This provides Principal Vector [PV]. Table 2 illustrates the normalized
comparison matrix. The check of the consistency of judgments is as follows:
Let the pair-wise comparison matrix be denoted M1 and principal vector be denoted M2.
Then define M3=M1*M2; and M4=M3/M2. λmax = average of the elements of M4.
Consistency Index (CI) = (λmax – N) = N - 1
Consistency Ratio (CR) = CI/RCI corresponding to N
Where RCI: Random Consistency Index and
N: Number of elements
Random Index Table
N 1 2 3 4 5 6
RCI 0 0 0.58 0.9 1.12 1.24
If CR is less than 10%, judgments are considered consistent. And if CR is greater than 10%, the
quality of judgments should be improved to have CR less than or equal to 10%.
6. Steps 3–5 are performed to have relative importance of each attribute for all levels and clusters in the
hierarchy.
First the pair wise comparison matrix for growth strategies was formed and then after normalizing the same
matrix the weight of particular strategies was find out. The same procedure was followed for all the level of
the hierarchy.
Table 8. Pair Wise Comparison Matrix for Growth Strategies
DI SP GS UP
DI 1.00 0.75 0.86 0.75
SP 1.33 1.00 1.14 1.00
GS 1.17 0.88 1.00 0.88
UP 1.33 1.00 1.14 1.00
Table 16. Normalized Matrix for Growth Strategies
DI SP GS UP SUM Eigen Vector RANK
DI 4.00 3.00 3.43 3.00 13.43 0.207 3
SP 5.33 4.00 4.57 4.00 17.90 0.276 1
GS 4.67 3.50 4.00 3.50 15.67 0.241 2
UP 5.33 4.00 4.57 4.00 17.90 0.276 1
SUM 64.90
λmax = 4, CI = 0 and CR = 0 (Perfect Consistency)
The Indian 3PL provider largely uses Service Portfolio and 3PL User/Provider Relationship for the growth
of the business.
Table 9. Pair Wise Comparison Matrix for Direct Investment
MA AL RI RE
MA 1.00 0.71 0.83 0.63
AL 1.40 1.00 1.17 0.88
RI 1.20 0.86 1.00 0.75
RE 1.60 1.14 1.33 1.00
Table 10. Normalized Matrix for Direct Investment
MA AL RI RE SUM Eigen Vector RANK
MA 4.00 2.86 3.33 2.50 10.19 0.192 4
AL 5.60 4.00 4.67 3.50 14.27 0.269 2
RI 4.80 3.43 4.00 3.00 12.23 0.231 3
RE 6.40 4.57 5.33 4.00 16.30 0.308 1
SUM 52.99
λmax = 4, CI = 0 and CR = 0 (Perfect Consistency)
From the table18 one can say that an Indian 3PL provider uses Regional Expansion and Alliance as Direct
Invest for the growth of the business.
So, waitage of MA, AL, RI & RE in Direct Investment can be found out by,
MA = 0.207*0.192 + 0.207*0.269 + 0.207*0.231 + 0.207*0.308 = 0.040
Table 11. Weights in Direct Investment
Weight in DI
MA 0.040
AL 0.056
RI 0.048
RE 0.064
Table 12. Pair Wise Comparison Matrix for Service Portfolio
BS IS GS IN SS QS
BS 1.00 1.00 1.14 1.14 1.00 1.00
IS 1.00 1.00 1.14 1.14 1.00 1.00
GS 0.88 0.88 1.00 1.00 0.88 0.88
IN 0.88 0.88 1.00 1.00 0.88 0.88
SS 1.00 1.00 1.14 1.14 1.00 1.00
QS 1.00 1.00 1.14 1.14 1.00 1.00
Table 13. Normalized Matrix for Service Portfolio
BS IS GS IN SS QS SUM Eigen Vector RANK
BS 6.00 6.00 6.86 6.86 6.00 6.00 37.71 0.174 1
IS 6.00 6.00 6.86 6.86 6.00 6.00 37.71 0.174 1
GS 5.25 5.25 6.00 6.00 5.25 5.25 33.00 0.152 2
IN 5.25 5.25 6.00 6.00 5.25 5.25 33.00 0.152 2
SS 6.00 6.00 6.86 6.86 6.00 6.00 37.71 0.174 1
QS 6.00 6.00 6.86 6.86 6.00 6.00 37.71 0.174 1
SUM 216.86
λmax = 6, CI = 0 and CR = 0 (Perfect Consistency)
Table 14. Waitage in Service Portfolio
Weight in Service Portfolio
BS 0.048
IS 0.048
GS 0.042
IN 0.042
SS 0.048
QS 0.048
Now the ranking of the company can be obtained by constructing comparison matrices with respect to
various growth strategies used by the company.
Table 15. Pair Wise Comparison Matrix for Merger & Acquisition
RAS, India Unique Air Express AFL Pvt Ltd FEDX
RAS, India 1.00 5.00 1.00 0.83
Unique Air Express 0.20 1.00 0.20 0.17
AFL Pvt Ltd 1.00 5.00 1.00 0.83
FEDX 1.20 6.00 1.20 1.00
Table 16. Normalized Matrix for Merger & Acquisition
RAS, India Unique Air Express AFL Pvt Ltd FEDX SUM Eigen Vector
RAS, India 4.00 20.00 4.00 3.33 31.33 0.29
Unique Air Express 0.80 4.00 0.80 0.67 6.27 0.06
AFL Pvt Ltd 4.00 20.00 4.00 3.33 31.33 0.29
FEDX 4.80 24.00 4.80 4.00 37.60 0.35
SUM 106.53
λmax = 4, CI = 0 and CR = 0 (Perfect Consistency)
Table 17. Pair Wise Comparison Matrix for Alliance
RAS, India Unique Air Express AFL Pvt Ltd FEDX
RAS, India 1.00 1.60 1.14 1.14
Unique Air Express 0.63 1.00 0.71 0.71
AFL Pvt Ltd 0.88 1.40 1.00 1.00
FEDX 0.88 1.40 1.00 1.00
Table 18. Normalized Matrix for Alliance
RAS, India Unique Air Express AFL Pvt Ltd FEDX SUM Eigen Vector
RAS, India 4.00 6.40 4.57 4.57 19.54 0.18
Unique Air Express 2.50 4.00 2.86 2.86 12.21 0.11
AFL Pvt Ltd 3.50 5.60 4.00 4.00 17.10 0.16
FEDX 3.50 5.60 4.00 4.00 17.10 0.16
SUM 65.96
λmax = 4, CI = 0 and CR = 0 (Perfect Consistency)
Table 19. Pair Wise Comparison Matrix for Regional Expansion
RAS, India Unique Air Express AFL Pvt Ltd FEDX
RAS, India 1.00 0.89 1.60 0.89
Unique Air Express 1.13 1.00 1.80 1.00
AFL Pvt Ltd 0.63 0.56 1.00 0.56
FEDX 1.13 1.00 1.80 1.00
Table 20. Normalized Matrix for Regional Expansion
RAS, India Unique Air Express AFL Pvt Ltd FEDX SUM Eigen Vector
RAS, India 4.00 3.56 6.40 3.56 17.51 0.16
Unique Air Express 4.50 4.00 7.20 4.00 19.70 0.18
AFL Pvt Ltd 2.50 2.22 4.00 2.22 10.94 0.10
FEDX 4.50 4.00 7.20 4.00 19.70 0.18
SUM 67.86
λmax = 4, CI = 0 and CR = 0 (Perfect Consistency)
Table 21. Pair Wise Comparison Matrix for RFID & IT
RAS, India Unique Air Express AFL Pvt Ltd FEDX
RAS, India 1.00 2.33 0.88 0.78
Unique Air Express 0.43 1.00 0.38 0.33
AFL Pvt Ltd 1.14 2.67 1.00 0.89
FEDX 1.29 3.00 1.13 1.00
Table 22. Normalized Matrix for RFID & IT
RAS, India Unique Air Express AFL Pvt Ltd FEDX SUM Eigen Vector
RAS, India 4.00 9.33 3.50 3.11 19.94 0.19
Unique Air Express 1.71 4.00 1.50 1.33 8.55 0.08
AFL Pvt Ltd 4.57 10.67 4.00 3.56 22.79 0.21
FEDX 5.14 12.00 4.50 4.00 25.64 0.24
SUM 76.93
λmax = 4, CI = 0 and CR = 0 (Perfect Consistency)
Table 23. Pair Wise Comparison Matrix for Broadening Service Lines
RAS, India Unique Air Express AFL Pvt Ltd FEDX
RAS, India 1.00 1.00 1.29 1.29
Unique Air Express 1.00 1.00 1.29 1.29
AFL Pvt Ltd 0.78 0.78 1.00 1.00
FEDX 0.78 0.78 1.00 1.00
Table 24. Normalized Matrix for Broadening Service Lines
RAS, India Unique Air Express AFL Pvt Ltd FEDX SUM Eigen Vector
RAS, India 4.00 4.00 5.14 5.14 18.29 0.17
Unique Air Express 4.00 4.00 5.14 5.14 18.29 0.17
AFL Pvt Ltd 3.11 3.11 4.00 4.00 14.22 0.13
FEDX 3.11 3.11 4.00 4.00 14.22 0.13
SUM 65.02
λmax = 4, CI = 0 and CR = 0 (Perfect Consistency)
Table 25. Pair Wise Comparison Matrix for Industry Specialization
RAS, India Unique Air Express AFL Pvt Ltd FEDX
RAS, India 1.00 1.60 1.00 1.14
Unique Air Express 0.63 1.00 0.63 0.71
AFL Pvt Ltd 1.00 1.60 1.00 1.14
FEDX 0.88 1.40 0.88 1.00
Table 26. Normalized Matrix for Industry Specialization
RAS, India Unique Air Express AFL Pvt Ltd FEDX SUM Eigen Vector
RAS, India 4.00 6.40 4.00 4.57 18.97 0.18
Unique Air Express 2.50 4.00 2.50 2.86 11.86 0.11
AFL Pvt Ltd 4.00 6.40 4.00 4.57 18.97 0.18
FEDX 3.50 5.60 3.50 4.00 16.60 0.16
SUM 66.40
λmax = 4, CI = 0 and CR = 0 (Perfect Consistency)
Table 27. Pair Wise Comparison Matrix for Global Services
RAS, India Unique Air Express AFL Pvt Ltd FEDX
RAS, India 1.00 0.89 2.00 1.14
Unique Air Express 1.13 1.00 2.25 1.29
AFL Pvt Ltd 0.50 0.44 1.00 0.57
FEDX 0.88 0.78 1.75 1.00
Table 28. Normalized Matrix for Global Services
RAS, India Unique Air Express AFL Pvt Ltd FEDX SUM Eigen Vector
RAS, India 4.00 3.56 8.00 4.57 20.13 0.19
Unique Air Express 4.50 4.00 9.00 5.14 22.64 0.21
AFL Pvt Ltd 2.00 1.78 4.00 2.29 10.06 0.09
FEDX 3.50 3.11 7.00 4.00 17.61 0.17
SUM 70.44
λmax = 4, CI = 0 and CR = 0 (Perfect Consistency)
Table 29. Pair Wise Comparison Matrix for Integration
RAS, India Unique Air Express AFL Pvt Ltd FEDX
RAS, India 1.00 1.40 1.00 1.00
Unique Air Express 0.71 1.00 0.71 0.71
AFL Pvt Ltd 1.00 1.40 1.00 1.00
FEDX 1.00 1.40 1.00 1.00
Table 30. Normalized Matrix for Integration
RAS, India
Unique Air
Express
AFL Pvt Ltd FEDX SUM Eigen Vector
RAS, India 4.00 5.60 4.00 4.00 17.60 0.17
Unique Air Express 2.86 4.00 2.86 2.86 12.57 0.12
AFL Pvt Ltd 4.00 5.60 4.00 4.00 17.60 0.17
FEDX 4.00 5.60 4.00 4.00 17.60 0.17
SUM 65.37
λmax = 4, CI = 0 and CR = 0 (Perfect Consistency)
Table 31. Pair Wise Comparison Matrix for Supply Chain Security
RAS, India Unique Air Express AFL Pvt Ltd FEDX
RAS, India 1.00 1.14 1.00 1.14
Unique Air Express 0.88 1.00 0.88 1.00
AFL Pvt Ltd 1.00 1.14 1.00 1.14
FEDX 0.88 1.00 0.88 1.00
Table 32. Normalized Matrix for Supply Chain Security
RAS, India
Unique Air
Express
AFL Pvt
Ltd
FEDX SUM Eigen Vector
RAS, India 4.00 4.57 4.00 4.57 17.14 0.16
Unique Air Express 3.50 4.00 3.50 4.00 15.00 0.14
AFL Pvt Ltd 4.00 4.57 4.00 4.57 17.14 0.16
FEDX 3.50 4.00 3.50 4.00 15.00 0.14
SUM 64.29
λmax = 4, CI = 0 and CR = 0 (Perfect Consistency)
Table 33. Pair Wise Comparison Matrix for Quality of Services
RAS, India Unique Air Express AFL Pvt. Ltd FEDX
RAS, India 1.00 1.29 1.29 1.00
Unique Air Express 0.78 1.00 1.00 0.78
AFL Pvt. Ltd 0.78 1.00 1.00 0.78
FEDX 1.00 1.29 1.29 1.00
Table 34. Normalized Matrix for Quality of Services
RAS, India Unique Air Express AFL Pvt. Ltd FEDX SUM Eigen Vector
RAS, India 4.00 5.14 5.14 4.00 18.29 0.17
Unique Air Express 3.11 4.00 4.00 3.11 14.22 0.13
AFL Pvt. Ltd 3.11 4.00 4.00 3.11 14.22 0.13
FEDX 4.00 5.14 5.14 4.00 18.29 0.17
SUM 65.02
λmax = 4, CI = 0 and CR = 0 (Perfect Consistency)
Table 35. Matrixes for Direct Investment
RAS, India
Unique Air
Express
AFL Pvt
Ltd
FEDX
Merger &
Acquisitions
0.29 0.06 0.29 0.35
Alliance 0.18 0.11 0.16 0.16
RFID & IT 0.19 0.08 0.21 0.24
Regional Expansions 0.16 0.18 0.10 0.18
Table 36. Ranking on the basis of Direct Investment
Ranking Weight Rank
RAS, India 0.200 2
Unique Air Express 0.118 4
AFL Pvt Ltd 0.181 3
FEDX 0.224 1
Ranking waitage for RAS, India = 0.29*0.192 + 0.18*0.269 + 0.19*0.231 + 0.18*0.308 = 0.200
Table 37. Matrixes for Service Portfolio
RAS, India Unique Air Express AFL Pvt Ltd FEDX
Broadening Service Lines 0.17 0.17 0.13 0.13
Industry Specialization 0.18 0.11 0.18 0.16
Global Services 0.19 0.21 0.09 0.17
Integration 0.17 0.12 0.17 0.17
Supply Chain Security 0.16 0.14 0.16 0.14
Quality of Services 0.17 0.13 0.13 0.17
Table 38. Ranking on the basis of Service Portfolio
Ranking Weight Rank
RAS, India 0.173 1
Unique Air Express 0.147 3
AFL Pvt. Ltd 0.145 4
FEDX 0.155 2
Table 39. Final Ranking
Ranking Weight Rank
RAS, India 0.372 2
Unique Air Express 0.265 4
AFL Pvt. Ltd 0.326 3
FEDX 0.378 1
Figure 5 shows the relative weights of all elements in AHP model. Service portfolio (0.276) and
3PL User/Provider Relationship (0.276) is very important and common criterion followed by the
Indian 3PL Service provider when it comes for selecting the growth strategy. It is followed by
Green Supply Chain (0.241) and Direct Investment (0.207). Green Supply Chain is getting
importance due to the ever-changing environment of the world. This is very important to control
the green house effect and hence to control the temperature of the world. On the basis of the sub
criterion FEDX secure the first rank in terms of using proper strategy as per change of the business
condition in India. While RAS, India secure second rank.
Growth Strategies
RAS, India
AFL Pvt.
Ltd.
FEDX
Unique Air
Express
Direct
Investment
Alliance
Merger &
Acquisitions
Regional
Expansions
RFID & IT
3PL
User/Provider
Relationship
Green Supply
Chain
Service Portfolio
Broadening
Service Lines
Industry
Specialization
Global
Service
Integration
Supply Chain
Security
Quality of
Services
GOAL CRITERIA
SUB
CRITERIA
ALTERNATIVES
0.207
0.276
0.241
0.276
0.040
0.056
0.048
0.064
0.048
0.048
0.042
0.042
0.048
0.048 0.378
0.326
0.265
0.372
*Conclusion*
 3rd Party logistics having good scope in India as well as in foreign Market.
 It manage, support and fulfill customer demand in all serviced regions.
 It resulted in increasing the customer by fulfilling their demand in short
period of time.
 Attain a continuous and unrivalled 100 % customer satisfaction.
 Faster turnaround time to deliver goods to customer.
 Optimize price setting, increase sales, and reduce shipping cost to maximize
customer satisfactions.
Logistics and supply chain management plays very important role in manufacturing organization.
Most of the companies are outsourcing these activities to concentrate on their core business. So
the outsourcing companies are giving importance to the reduction in the cost to gain the
advantage of the lower cost in the competitive business. So most of the Indian 3PL service
provider gives importance to Reduced Cost for most important success factor. This can be
achieved by giving more emphasis on variables like geographical coverage, experience as a 3PL
provider and continuous improvement. The cost can be reduced by vast geographical coverage;
higher experience for giving particular types of the service and emphasis on continuous
improvement. The second most important factor for success is Operational Performance.
Knowledge based skills and project management skills can help the growth of the organization
and can become the important success factor for the service provider. Information technology
system is also important for success of the business. By concentrating more on this factor the
company can easily and effectively share and convey the information with the end user. This can
also improve the speed and accuracy of the work and hence better satisfaction to the customer.
This would increase the profit and improves the brand image of the company.
The gap analysis was done to identify the gap between achievement and expectation of identified
success factors. There is a weak service quality in most of the success factors like reduced cost,
information technology system, versatility, quality management, compatibility with users and
fixed assets. This can be improved by giving special attention to product return & repair,
geographical coverage, flexibility and adaptability, use of RFID technology, enterprise resource
planning, transportation management system, skilled logistic professionals, online tracking
system & transaction system, ware house management system, investment in quality of assets,
route and load optimization, breadth of service offered, integration among internal 3PL system,
good relationship with service user, investment in IT system, experience as a 3PL provider, real
time access to information and speed of delivery to get the competitive advantage and market
share. Most of the 3PL service provider has to improve the Information Technology System
because there is a large gap.
Service Portfolio and 3PL User/Provider Relationship is the most important and common growth
strategy used by the Indian 3PL service provider. One of the interesting result found that now
most of the 3PL service provider emphasis on Green Supply Chain for growth. The world is
facing the problem of global warming and the meeting on Kyoto Protocol between developing
and developed countries was failed, if one can implement the green supply chain then the
organization will be able to get advantage of good brand image. By doing this organization will
be able to get advantage of carbon trading also and hence improve the profit of the organization.
Also most of the company’s focus on Regional Expansion so as to give better services to the
customer and to reduce the cost. The companies are focusing on Alliance for risk sharing and
reduce the fixed asset cost.
7. Limitationsof the Study
The study focuses only on the third party logistics service providers. This study has not taken
into consideration towards the perspective of 3PL service users. The view of the 3PL service user
could affect the result of the success factor for the 3PL service provider.
This study is limited to only organize 3PL service provider. The research can be improved by
taking consideration of the unorganized 3PL service provider.
7. Managerial Implications
This study presents important findings for logistics managers. Realized cost reduction,
geographical coverage, continuous improvement, knowledge based skills, project
management skills, global capabilities, skilled logistics professionals, real time access to
information and route & load optimization are the most important factors for success as a
third party logistics provider. Also expertise in information technology system is gaining
importance to provide faster and better service-to-service user. This will not only give
competitive advantage but also help to gain market share. As the organization increase its
market share it has to give more importance to breadth of service offered, integration
among internal 3PL system, flexibility & adaptability and focus on specific industry for
continuous growth of the business. This study also throws some light to improve in
particular segment for better growth of the organization. For this the gap between
achievement and expectation of identified success factor was measured. Success factors
like reduced cost, information technology system, versatility, quality management,
compatibility with the users and fixed assets indicate weak service quality. This can be
improved by giving special attention to product return & repair, geographical coverage,
flexibility and adaptability, use of RFID technology, enterprise resource planning,
transportation management system, skilled logistic professionals, online tracking system
& transaction system, ware house management system, investment in quality of assets,
route and load optimization, breadth of service offered, integration among internal 3PL
system, good relationship with service user, investment in IT system, experience as a 3PL
provider, real time access to information and speed of delivery. The strategies are playing
very important role for the growth of the business and to gain competitive advantage over
others. In the service industry service portfolio plays major role. One can improve the
service to the user by concentrating on broadening of service line and industry
specialization this not only increase the customer base but also increase the market share.
Today the business is became globalized so the company should also give more
importance to global service for growth of the business. The relationship between third
party user and provider plays very important role for the business of the both. If there is a
good relationship between the user and provider then both can understand the need of
their business. Both parties can share the risk and augment the profit of the organization.
Direct investment is also one of the important growth strategies for the logistics service
provider. Regional expansion and alliance can be used for growth of the business.
References
Aghazadeh S.M.(2003), “How to choose an effective third party logistics provider?”,
Management Research News, Vol. 26, No. 7, pp. 50-58.
Enterprise Information Management, Vol. 18 No. 3, pp. 316-329
Alves, A.R. and Vieira A. (2006), ‘‘SERVQUAL as a marketing instrumentto measure service
quality in higher education institutions’’, Second International Conference: Product
Management-Challenges of The Future, Poznan.
Bask, A.H. (2001),"Relationships between 3PL providers and members of supply chains – a
strategic perspective", Journal of Business and Industrial Marketing, Vol. 16 No.6, pp.470-86.
Bagchi, P.K., Virum, H. (1996),"European logistics alliances: a management model",
International Journal of Logistics Management, Vol. 7 No.1, pp.93-108.
Bhantnagar, R., Sohal A.S., & Millen, R., (1999), “ Third party logistics services: a Singapore
perspective”, International Journal of Physical Distribution & Logistics Management, Vol. 29
No. 9, pp. 569-587.
Bhatnagar,R., Viswanathan,S. (2000), "Re-engineering global supply chains: alliances between
manufacturing and global logistics service providers", International Journal of Physical
Distribution & Logistics Management, Vol. 30 No.1,pp.13-34.
Bower sox, D. (1990),“The strategic benefit of logistics alliances”, Harvard Business Review,
July-August, pp. 36-45.
Bradley, P. (1995), “Third parties gain slow, cautious buyer support”,Purchasing, May, pp. 51-
2.
Carbone, V., Stone, M.A.(2005), "Growth and relational strategies by the European logistics
service providers: rationale and outcomes", Transportation Research: PartE, Vol. 41 No.6,
pp.495-510.
Colson G., Dorigo F. (2004), “A public warehouse selection support system, European Journal of
Operational Research”, Vol. 153,No. 2, pp. 332-349.
Dapiran, P., Lieb, R., Millen, R. and Sohal, A. (1996),“Third party logistics services usage by
large Australian firms”, International Journal of Physical Distribution & Logistics Management,
Vol. 26 No. 10, pp. 36-45.
Bibliography
Websites:
www.google.com
http://www.slideshare.net/search/slideshow?searchfrom=header&q=3rd+party+logistics&u
d=any&ft=all&lang=en&sort=
http://www.supplychain247.com/topic/category/3pl
http://www.scribd.com/archive/plans?doc=28701545&escape=false&metadata=%7B%22co
ntext%22%3A%22archive%22%2C%22page%22%3A%22read%22%2C%22action%22
%3A%22toolbar_download%22%2C%22logged_in%22%3Afalse%2C%22platform%22
%3A%22web%22%7D
http://www.ieimobile.com/index.php?option=com_content&view=category&id=21&Itemid
=27
http://www.decisioncraft.com/dmdirect/logistics_optimization.htm
http://www.ltdmgmt.com/logistics-providers.asp
http://www.forbes.com/sites/morganhartley/2013/01/24/the-growing-pains-of-indian-e-
commerce-what-you-need-to-know/
http://www.inboundlogistics.com/cms/article/the-bright-side-of-logistics-in-india/
http://www.forbes.com/fdc/welcome_mjx.shtml
http://www.iimahd.ernet.in/publications/data/2007-03-07Pankajchandra.pdf
http://www.businesswireindia.com/news/news-details/r-chrysal-fashions-pvt-ltd-launches-
mybagsdirectcom/37757
http://whatsurkeeda.com/about-us
http://onlinelibrary.wiley.com/doi/10.1111/j.2158-1592.2011.01004.x/full
http://www.research.lancs.ac.uk/portal/en/projects/search.html

3rd party logistics

  • 1.
    PROJECT REPORT On “Study ofoverall 3rd party logistics at NEVIGETOR LOGISTICS Pvt. Ltd.” FOR THE PARTIAL FULFILLMENT FOR THE AWARD OF THE DEGREE OF “MASTER OF BUSINESS ADMINSTRATION” From Gujarat Technological University BATCH: 2015-17 SUBMITTED BY: SUBMITTED TO NIRANJAN LEUVA PROF. BINDIY GUPTA OAKBROOK BUSINESS SCHOOL ADALAJ, GANDHINAGAR AHMEDABAD, GUJARAT
  • 2.
    Declaration I, Mr. NiranjanLeuva enrolment no. 158320592075 of MBA 2015-17 batch of Oakbrook business school has undergone a Summer Internship in NEVIGETOR LOGISTICS Pvt. Ltd. for a duration of Seven weeks on a project title “Study of Overall 3rd Party Logistics Operations in the NEVIGETOR LOGISTICS Pvt. Ltd.”, hereby declare that this project is my original piece of work. Signature of the student: Niranjan Leuva Date:
  • 3.
  • 4.
    ACKNOWLEDGEMENT I express mysincere thanks and deep sense of gratitude for the inspiring guidance and support rendered by my research guide, Mr. Rajesh Sharma, Mentor, NEVIGETOR LOGISTICS Pvt. Ltd Ahmadabad Gujarat I am thankful to Mr. VIJAY KUBAVAT (Branch Manager) who extended a helping hand during the course of the project, whenever needed, and to all the office staff who have directly or indirectly contributed to the success in this project. I thank my Internal Guide, Ms. BINDIY GUPTA Faculty at OBS for imparting me the necessary knowledge wherever needed and for guiding me as to how to go about with this project. Finally, I am grateful so many OBS & Friends who shared valuable information that helped in the successful completion of this project. Niranjan Leuva MBA 2015-17
  • 5.
    Index Sr. No. CHAPTERSPAGE No. 1 Executive Summery 4 2 Organization Profile 5 3 Outline of the Problem 8 4 Introduction 1. 5 Literature Review 16 6 Company Profile 1. Profile 2. Distribution Channel of PURI OIL MILLS Ltd 18 19 31 7 Project Profile 1. Purpose & Scope 2. Research Methodology 3. Data Analysis 32 33 34 37 8 Project Finding & Recommendations 1. Conclusion  Recommendation 47 48 49 9 APPENDIX 50
  • 6.
  • 7.
    List of Tables TableNo. Title Pg.No. 1 Comparative Analysis of 3PL in India and the U.S. 13 2 Reasons for outsourcing logistics activities. 30 3 Impact of outsourcing logistics activities. 4 KMO and Bartlett's Test 5 Rotated Component Matrix (a) 6 Factor Matrix 7 Analysis of the gap between achievement and expectation 8 Pair Wise Comparison Matrix for Growth Strategies 9 Pair Wise Comparison Matrix for Direct Investment 10 Normalized Matrix for Direct Investment 11 Weights in Direct Investment 12 Pair Wise Comparison Matrix for Service Portfolio 13 Normalized Matrix for Service Portfolio 14 Wait age in Service Portfolio 15 Pair Wise Comparison Matrix for Merger & Acquisition Normalized Matrix for Merger & Acquisition
  • 8.
    16 Pair WiseComparison Matrix for Alliance 17 Normalized Matrix for Alliance 18 Pair Wise Comparison Matrix for Regional Expansion 19 Normalized Matrix for Regional Expansion 20 Pair Wise Comparison Matrix for RFID & IT 21 Normalized Matrix for RFID & IT 22 Pair Wise Comparison Matrix for Broadening Service Lines 23 Normalized Matrix for Broadening Service Lines 24 Pair Wise Comparison Matrix for Industry Specialization 25 Normalized Matrix for Industry Specialization 26 Pair Wise Comparison Matrix for Global Services 27 Normalized Matrix for Global Services 28 Pair Wise Comparison Matrix for Integration 29 Normalized Matrix for Integration 30 Pair Wise Comparison Matrix for Supply Chain Security 31 Normalized Matrix for Supply Chain Security 32 Pair Wise Comparison Matrix for Quality of Services
  • 9.
    33 Normalized Matrixfor Quality of Services 34 Matrixes for Direct Investment 35 Ranking on the basis of Direct Investment 36 Matrixes for Service Portfolio 37 Ranking on the basis of Service Portfolio 38 Final Ranking
  • 10.
  • 11.
    EXECUTIVE SUMMARY The third-partylogistics industry has come a long way in its relatively short history, a maturity curve that has been documented in the seventeen years of this study. Early on, shippers cautiously entrusted 3PLs with a relatively limited number of core services, such as managing warehousing and transportation, then steadily asked 3PLs to do more. 3PLs honed their craft in delivery of these services, while gaining shippers’ trust and building toward more collaborative, integrated relationships with their customers. Similar to other industries, shippers (customers) sometimes revisit their decisions to use 3PLs, even over short periods of time. Overall, however, results of this study suggest that far more companies increase their logistics outsourcing in any given year than those that bring most logistics services back in-house – which helps to explain 3PLs continue to rank their relationships with shippers a bit higher than shippers do, but the vast majority (88% of shippers and 94% of 3PLs) view their relationships as successful. Openness, transparency, and good communication as well as agility and flexibility contribute to this success. Interestingly, figures from this year’s study suggest decreases in the use of gain sharing and collaboration. Later I went through the process of filling the questionnaires from 100 customers which using 3rd party logistics both retailers and customers were taken into account to make this project more effective. Secondary data from various sources like magazines, a journal etc has also been taken.
  • 12.
  • 13.
    1.1 OBJECTIVES OFTHE STUDEY The study of this topic has been undertaken with a number of objectives. Following are the objectives of this study: a) To understand the concept of 3rd party logistics, various operations in 3rd party logistics. b) Cost and time savings for the client. c) Ability of client to focus on core business d) To study the warehousing, inventory management and damage control. INTRODUCTION- ABOUT 3rd Party Logistics Definition “Third-party Logistics is simply the use of an outside company to perform all or part of the firm’s materials management and product distribution function.” THIRD PARTY LOGISTICS is an industry to which a shipper (owner of transported goods) outsources various elements of the supply chain to perform some / all logistics management functions including inbound freight, customs, warehousing, order fulfillment, distribution and outbound freight. • Initiated in 2002s when companies began looking for opportunities to improve logistics performance. • FedEx drew attention to 3PL service by offering JIT delivery • FedEx success in 3PL marketplace opened it up to competition • Initially primarily domestic coverage, 3PL industry is now global in character with revenues approaching $150 billion in NA.
  • 14.
  • 15.
    Types of 3PL •There are three types of third party logistics providers: 1. Asset Based – 3PL companies that use their own trucks, warehouses and personnel to operate the client’s business 2. Management Based – 3PL companies that provide the technological and managerial functions to operate the logistics functions of their clients, but do so using the assets of other companies and do not necessarily own any assets 3. Integrated Providers – 3PL companies that can either be asset based or management based that supplement their services with whatever services are needed by their clients Types of 3PL Provider • Transportation-Based • Warehouse/Distribution-Based • Forwarder-Based • Financial-Based • Information-Based As conditions for doing business in a global setting have changed significantly during the last two decades the importance of logistics and supply chain management
  • 16.
    (LSCM) has beenrecognized universally. As companies realized the need to adapt to the ever changing conditions in an environment of globalization, technological innovation, and more sophisticated consumer demand to survive and flourish they began to incorporate into their systems of operations and focus on a strong LSCM component (Rushton & Walker, 2007). Superior logistics and supply chain performance is now a well-recognized strategic dimension for companies to gain competitive advantage. The growth of logistics outsourcing in the USA is attributable to better transportation solutions; greater focus on core businesses; impact on cost reduction; improvements in services; development of necessary technological expertise; availability of computerized systems; and the need for more professional and better prepared logistics services (Sheffi, 1990). The growth of business dynamics has caused outsourcing of the logistics activities to gain increasingly greater importance. Companies have been considering various options to manage their logistics activities including, creating in house dedicated logistics function, setting up logistics subsidiaries or acquiring a logistics firm. (Sahay & Mohan, 2006). A 3PL provider is a company which supplies and/or co-ordinates logistics functions across multiple links in the supply chain. The company acts as a “third party” facilitator between seller/manufacturer (the “first party”) and buyer/user (the ‘second party’), Figure 1. Main components of 3PL.
  • 17.
    A third-party logisticsprovider is (abbreviated 3PL, or sometimes TPL) is a firm that provides service to its customers of outsourced (or "third party") logistics services for part, or all of their supply chain management functions. Third party logistics providers typically specialize in integrated operation, warehousing and transportation services that can be scaled and customized to customers' needs based on market conditions and the demands and delivery service requirements for their products and materials. Often, these services go beyond logistics and include value-added services related to the production or procurement of goods, i.e., services that integrate parts of the supply chain. Then the provider is called third-party supply chain management provider (3PSCM) or supply chain management service provider (SCMSP). Third Party Logistics System is a process which targets a particular Function in the management. It may be like warehousing, transportation, raw material provider, etc. *Advantages and disadvantages ofthird party logistics
  • 18.
    a)Advantages of 3PL 1.Cost and time savings for the client As logistics is the core competence of third party logistics providers. They possess better know how and a greater expertise as any producing or selling company could be able. This know how together with the global networks of the often large company size enables a higher time and cost efficiency. Another point is, that the equipment and the IT systems of 3PL providers are constantly updated and adapted to new requirement of their customers, so that they are able to meet the requirements of their customer’s suppliers. And that is more than essential to a company’s survival. Producing or selling companies often do not have the time, resources or expertise to adapt their equipment and systems as quickly as necessary. So in conclusion a 3PL provider can meet the technical requirements in a faster and more cost efficient way than a company could do itself. 2. Low capital commitment Thus the fact that most or all operative functions are outsourced to a 3PL provider there is no need for the client to hold own warehouses or transport assets. There is very less or no tied up logistics capital. This is very beneficial if a company has high deviations in warehouse capacity utilization, because a bad capacity utilization ratio at equal fix cost (for warehouse) is evil for a company’s efficiency and profits. 3. Ability of client to focus on core business The outsourcing of logistics departments permits the company to focus even more on their real core business. If logistics is one of the firms’ core businesses then outsourcing doesn’t make sense. But if logistics is no core competency but rather needed or annoying attachment it should be outsourced to a logistics provider, because the continuous increasing of business complexity makes it impossible to be an expert in every division or sector.[4] And if you are no expert in a division, there is always the opportunity to improve. Often only the core competency is really adding value to your product. So it is immense important to be best in class or one of the market leaders to generate profits, because normally the quality of the core product is the main (not the only, but the main!) reason for the consumer to buy it. 4. 3PLs provide flexibility Third party logistics provider can provide a much higher flexibility in geographic aspects and can offer a much larger variety of services than the clients could provider their selves. In addition to that, the client gets flexibility in resources and workforce size and logistics fix costs turn into variable costs. *Possible disadvantage of 3PL The only big disadvantage (if you see it as one) is the loss of control a client has by working with third party logistics. Eminently in outbound logistics when the 3PL provider completely assumes the communication and interacting with a firms customer or supplier. By having a good and continuous communication with their clients most 3PL’s counter and try to charm away such
  • 19.
    doubts. Some 3PL’seven paint the clients logos on their assets and vest their employees like the clients ones. 1.3 Implementation issues and requirements of 3PL collaboration Due to the fact that a 3PL to client collaboration is a typical strategic alliance, as the author mentioned earlier in this thesis, there will be an introduction of problem areas in the practical implementation of strategic alliances. These points are important for a successful strategic alliance. If they aren’t fulfilled or only badly, this will lead to immense problems. And these problems will be even more serious in the development of a strategic alliance than in a company’s daily routine, because damaged faith in respect to the benefits and success of such an alliance is deadly and destructive for change motivation of all people involved. Important issues to think about, before contracting with a 3PL provider First you have to know about your own logistics costs. Because only if you know exactly your own costs you can compare it to the costs of a logistics provider. Often it is useful to know the direct costs of each product and service, because sometime it makes sense to outsource only some parts of the logistics and leave some products or operating steps untouched because the in-house logistics is able to do better or cheaper than an external provider.[8] Another important point is the customer orientation of the 3PL provider. The provider has to fit to the structures and the requirements of the company. This fit is more important than the pure cost savings, like a survey of 3Pl providers shows clearly: The customer orientation in form of adaptability to changing customer needs, reliability and the flexibility of third party logistics provider were mentioned as much more important than pure cost savings.[9] Closely entangled together with the point of customer orientation is the point of a 3PL’s specialization. The special requirements of the own company should be flow into the decision which 3PL is the right one to choose. Experts often suggest firms to choose 3Pl providers with roots in the same area of logistics as the department that shall be outsourced. Furthermore it is worth to discuss if the company wants an asset-owning or a non-asset-owning 3PL Provider. 3PL provider without own assets are called lead logistics providers. Lead logistics provider have the advantage that they have specialized industry expertise combined with low overhead costs, but lower negotiation power and less resources than a third party provider has, based on a normally big company size, a good customer base and established network systems. But 3Pl providers tend to shed clients efficiency consciously by preferring their own assets in order to maximize their own efficiency. In addition to that third party logistics provider often are bureaucratic and have long decision making cycles caused by the size of the company. *Implementation issues
  • 20.
    If a companygets the result that it wants to implement a third party logistics provider into their processes, it has to work on the following implementation issues. These are points a company that is purchasing the third party logistics services, has to fulfill. The startup phase of such a strategic alliance is the most difficult and most critical phase. For implementation considerations there has to be planned a time frame of between six months and a year! Otherwise you risk quality and reliability losses. The client company has to clearly identify their needs and expectations to the 3PL exactly to avoid misunderstandings and disaffections due to miscommunications. Performance measure has to be set. Concrete guidelines are necessary. Necessary guidelines:  Aims and methods for target achievement have to be set  Milestones for important actions of the alliance project have to be set  Actions for encouragement of strengths on the one hand and methods for compensation of weaknesses have to be planned  Concept for the integration of alliance partners have to be developed  Critical parts of the contract have to be discussed and a for both sides responsible agreement have to be found  A time frame of the contract has to be given. Both parties, provider and client, must concentrate on the aim of a good collaboration concept with mutual beneficial. Otherwise if there is no win-win situation one party suffers and reduce its efforts.[ Just as important as the good communication between client and provider is the communication within the workforce and employees and not only within the managers’ level. In the best case the communication is informative, motivating and anticipatory. The integration of employees should have highest priority! To avoid incertitude of employees, customers and business partners’ changes in respect to structures and reliabilities have to be communicated internal and external as early as possible. Good communication is essential within such a project, employees want to know why a company is outsourcing and what the expectations of this step are.[Upcoming fear in respect to employee reduction have to be faced within the different departments in an early stage, if there is none, because fear of losing one’s livelihood is paralyzing the working morale. The employees should be motivated and mobilized to an active cooperation by understanding the change as a chance.
  • 21.
    1.4 *Motivation andaims of 3PL collaborations The first point reported about now, is instantly the most stimulating and propulsive reason for shippers and companies to commit their selves into strategic alliance collaborations with third party logistics providers. Often companies, equal what size they have, aren’t able to improve their market position, as fast as the hard concurrency and competition in the national and international business requires, alone. Or if they are able this fast adaption to the market requirements would cause immense and disproportional costs.[16] So the companies try to get their logistics more efficient and costs economic by working together with third party logistics provider that have the size, the experience and the know-how to make the clients supply chain more cost efficient, more flexible and more profitable ( see also the advantages of 3PL in chapter .The 2014 annual Third Party Logistics Study (subtitle: The State of Logistics Outsourcing) of Capgemini investigated, that third party logistics clients have an average logistics cost reduction of 11%, an average inventory cost reduction of 6%, and an average fixed logistics cost reduction of even 23% by outsourcing their logistics to 3PL providers. Another important point for shipper is that their fill rates and their order accuracy increase what is really important within the hard competition to satisfy, in special the challenging, but also the general customer. *Types of 3PL providers Third-party logistics providers include freight forwarders, courier companies, as well as other companies integrating & offering subcontracted logistics and transportation services. Hertz and Alfred son (2003) describe four categories of 3PL providers.  Standard 3PL Provider: this is the most basic form of a 3PL provider. They would perform activities such as, pick and pack, warehousing, and distribution (business) – the most basic functions of logistics. For a majority of these firms, the 3PL function is not their main activity.  Service Developer: this type of 3PL provider will offer their customers advanced value-added services such as: tracking and tracing, cross-docking, specific packaging, or providing a unique security system. A solid IT foundation and a focus on economies of scale and scope will enable this type of 3PL provider to perform these types of tasks.  The Customer Adapter: this type of 3PL provider comes in at the request of the customer and essentially takes over complete control of the company's logistics activities. The 3PL provider improves the logistics dramatically, but does not develop a new service. The customer base for this type of 3PL provider is typically quite small.
  • 22.
    *On-demand transportation On-demand transportationis a relatively new term coined by 3PL providers to describe their brokerage, ad-hoc, and "flyer" service offerings. On-demand transportation has become a mandatory capability for today's successful 3PL providers in offering client specific solutions to supply chain needs. These shipments do not usually move under the "lowest rate wins" scenario and can be very profitable to the 3PL that wins the business. The cost quoted to customers for on-demand services are based on specific circumstances and availability and can differ greatly from normal "published" rates. On-demand transportation is a niche that continues to grow and evolve within the 3PL industry. Specific modes of transport that may be subject to the on-demand model include (but are not limited to) the following:  FTL, or Full Truck Load  Hotshot (direct, exclusive courier)  Next Flight Out, sometimes also referred to as Best Flight Out (commercial airline shipping)  International Expedited On-demand transportation is a term to reflect what have become known as "smile and dial" brokerages that essentially work as telemarketing call centers. Brokers have no obligation to successfully ship all loads (as opposed to contract logistics providers) and almost all sales representatives are heavily (and 100%) commissioned, and much of the workers' day is spent cold- calling sales leads. Smile-and-dial brokerages typically require a 15% gross profit margin (the difference between what the shipper pays the brokerage and what the brokerage pays the carrier), and the commission compensation scheme means that the turnover of personnel in the call centers approaches 100% per year. For the occasional shipper, smile-and-dial brokerages can provide a convenient way to have goods shipped. But the lack of deep expertise due to constant turnover combined with the 15% pricing margins, mean that a reasonably capable traffic professional can obtain transportation services much more economically and reliably.
  • 23.
    1.5 Market Potentialof 3rd Party Logistics Third-party logistics (3PL) or logistics outsourcing is gaining importance as more and more corporations across the world, unable to manage their complex supply chains, are outsourcing logistics activities to the 3PL or logistics service providers. The 3PL market in India is least developed and highly fragmented. However, due to the increasing awareness of the Indian firms towards the benefits of logistics outsourcing there is an immense potential for growth of 3PL in India. Indian logistics industry is likely to continue its growth momentum due to the reviving fortunes of the sector with booming end-user industries. Thus, to facilitate a better analysis of the penetration level of 3PL logistic services across different industries in India, we have studied the market potential of the 3PL services in four major industries including: Automobile, IT Hardware, FMCG and Consumer Electronics till 2015. Subsequently, it has been found that the automobile industry dominates the 3PL market with majority share, and is forecasted to remain the fastest growing segment in Indian 3PL market. Further, it has been revealed that storage infrastructure is the most important aspect of the logistics industry supply chain and forms the fundamental platform for the development of logistics industry in any market across the globe. The report also covers analysis of Warehousing, Cold Storage and CFS/ICD (Container Freight Stations/Inland Container Depot) industry in India. It was found that, the CFS/ICD industry is expected to register a strong growth in future, followed by cold storage industry. As infrastructure is the most important part of logistics industry, thus our report discusses freight movement by roads, railways, air and ocean. Continuous improvement in logistic infrastructure has led 3PL services to be perceived as a far better mode of controlling both internal and external logistic processes. The report also covers brief overview of logistics parks in India along with emerging industry trends such as Green Logistics and 4PL industry. The report also provides profiling of the major public and private players, which will help the clients to gain insights on their overall business and industry activities. Overall, the report is likely to prove as a proper source of knowledge for investors and clients interested for investment in the Indian 3PL Market. Indian Third party logistics market has been consistent over the past few years, but it is expected to show a tremendous change in the next few years. Growth of the sector is backed by investment in infrastructure, globalization of manufacturing systems.
  • 24.
  • 26.
    1.6 Why Use3PL? *BECAUSE SOMEONE ELSE CANDO IT BETTER Even if you have resources available, another organization within the supply chain may be able to do it better, simply because its relative position in the supply chain, supply chain expertise and economies of scale. *TO SHARE RESPONSIBILITY 3PL companies can share responsibility for managing global supply chains, keeping customers and stores properly stocked, and delivering the perfect order every time. *TO RE-ENGINEER DISTRIBUTION NETWORKS Logistics outsourcing can be a quick way to re-engineer distribution networks to meet global market demands and gain a competitive edge. Did you know that you can drill into the history of each SKU number tracked by P3PL and view when and to where every piece was shipped, when new stock arrive and how many? *BENEFITS OF USING A 3PL  Reduced total delivered cost for your customer  Local expertise in new markets  Improved customer service through shorter shipment times  Reduced inventory costs through better management  Cost benefits through volume shipping discounts  Improved focus on core competency  Increased shipment visibility  More scalable logistics operation and cost model  Improved variety of technology and service  Risk reduction
  • 27.
    1.7 WAREHOUSE MANAGEMENT WarehousingManagement is one of the important aspects of 3rd party logistics companies; where companies are store their stock in large warehouses in proper manner. A warehouse is a commercial building for storage of goods. Warehouses are used by manufacturers, importers, exporters, wholesalers,transport businesses, customs, etc. They are usually large plain buildings in industrial areas of cities and towns and villages. They usually have loading docks to load and unload goods from trucks. Sometimes warehouses are designed for the loading and unloading of goods directly from railways, airports, or seaports. They often have cranes and forklifts for moving goods, which are usually placed on ISO standard pallets loaded into pallet racks. Stored goods can include any raw materials, packing materials, spare parts, components, or finished goods associated with agriculture, manufacturing and production.
  • 28.
    Storage and shippingsystems in Warehouses: Some of the most common warehouse storage systems are:  Pallet racking including selective, drive-in, drive-thru, double-deep, pushback, and gravity flow  Mezzanine including structural, roll formed, racks  Vertical Lift Modules  Horizontal Carousels  Vertical Carousels A "piece pick" is a type of order selection process where product is picked and handled in individual units and placed in an outer carton, tote or other container before shipping. Catalog companies and internet retailers are examples of predominantly piece-pick operations. Their customers rarely order in pallet or case quantities; instead, they typically order just one or two pieces of one or two items. Several elements make up the piece-pick system. They include the order, the picker, the pick module, the pick area, handling equipment, the container, the pick method used and the information technology used.] Every movement inside a warehouse must be accompanied by a work order. Warehouse operation can fail when workers move goods without work orders, or when a storage position is left unregistered in the system. Material direction and tracking in a warehouse can be coordinated by a Warehouse Management System (WMS), a database driven computer program. Logistics personnel use the WMS to improve warehouse efficiency by directing pathways and to maintain accurate inventory by recording warehouse transactions. Automation and optimization in Warehouses Some warehouses are completely automated, and require only operators to work and handle the entire task. Pallets and product move on a system of automated conveyors, cranes and automated storage and retrieval systems coordinated by programmable logic controllers and computers running logistics automation software. These systems are often installed in refrigerated warehouses where temperatures are kept very cold to keep product from spoiling, especially in electronics warehouse where they require specific temperature to avoid damaging the parts, and also where land is expensive, as automated storage systems can use vertical space efficiently. These high-bay storage areas are often more than 10 meters (33 feet) high, with some over 20 meters (65 feet) high. Automated storage systems can be built up to 40m high. For a warehouse to function efficiently, the facility must be properly slotted. Slotting addresses which storage medium a product is picked from (pallet rack or carton flow), and how they are picked (pick-to-light, pick-to-voice, or pick-to-paper). With a proper slotting plan, a warehouse can improve its inventory rotation requirements—such as first in, first out (FIFO) and last in, first out (LIFO)—control labor costs and increase productivity. Benefits of Warehousing  Warehouses enable storage of goods when their supply exceeds demand and by releasing them when the demand is more than immediate productions. This on one hand ensures a
  • 29.
    regular supply ofgoods in the market and on the other hand it helps to stabilize prices by matching supply with demand.  Warehouses provide for safe custody of goods. Businessmen can thus minimize the risks to goods from loss, damage, fire, theft etc. Perishable products can be preserved in cold storage. Also, the goods kept in a warehouse are generally insured.  A warehouse provides facilities for processing, packing, blending, grading etc, of the goods for the purpose of sale. The prospective buyers can inspect the goods kept in a warehouse.  Warehouses provide a receipt to the owner of goods for the goods kept in the warehouse. The owner can borrow money against the security of goods by making an endorsement on the warehouse receipt. By keeping the imported goods in a bonded warehouse, a businessman can pay customs duty in installments. 1.8 Warehouse Management System A warehouse management system (WMS) is a software application that supports the day-to- day operations in a warehouse. WMS programs enable centralized management of tasks such as tracking inventory levels and stock locations. WMS systems may be standalone applications or part of an Enterprise Resource Planning (ERP) system. A warehouse management system (WMS) is a key part of the supply chain and primarily aims to control the movement and storage of materials within a warehouse and process the associated transactions, including shipping, receiving, put away and picking. The systems also direct and optimize stock put away based on real-time information about the status of bin utilization. A WMS monitors the progress of products through the warehouse. It involves the physical warehouse infrastructure, tracking systems, and communication between product stations. Early warehouse management systems could only provide simple storage location functionality. Current WMS applications can be so complex and data intensive that they require a dedicated staff to run them. High-end systems may include tracking and routing technologies such as Radio Frequency Identification (RFID) and voice recognition. No matter how simple or complex the application is, the goal of a warehouse management system remains the same -- to provide management with the information it needs to efficiently control the movement of materials within a warehouse. More precisely, warehouse management involves the receipt, storage and movement of goods, (normally finished goods), to intermediate storage locations or to a final customer. In the multi-echelon model for distribution, there may be multiple levels of warehouses. This includes a central warehouse, a regional warehouses (serviced by the central warehouse) and potentially retail warehouses (serviced by the regional warehouses).
  • 30.
    Types: Warehouse management systemscan be standalone systems, or supply chain execution suite, modules of an ERP system such as Odom. Depending on the size and sophistication of the organization, the system can be as simple as a handwritten list that are updated when required, spreadsheets using software such as Microsoft Excel or Access or purpose-built software programs. In its simplest form, the WMS can track product's data during the production process and act as an interpreter and message buffer between existing ERP and WMS systems.
  • 31.
  • 32.
    Company Profile About Us: NavigatorsLogistics Pvt. Ltd is a dynamic and energetic logistics company, which has rapidly grown in its range of services turnover and geographic coverage establishing itself as one of the leading logistics provider in India. Navigators is headquartered at New Delhi covering all Metro's, major Sea ports and Airports in India with our own International office in Shenzhen (P.R.China). We are an organization structured to provide services which, relate to an “end to end” logistics concept enabling us to provide our clients & partners a one stop logistics platform. Our Expertise spans a broad range of Industries including Infrastructure, Automobile, Iron & Steel, Wind Power, Consumer Durable, Agro products, Aviation, Ceramics... just to name a few. Our global coverage and insights, commitment to quality, time proven processes and tailor made logistics solutions are all knitted together to provide our clients with an edge required in today’s competitive business environment. We define logistics as an integrated solution and then Plan » Implement » Control » Efficient and Effective Flow of Information » Storage of Goods with all related information from the point of origin to the point of consumption in order to meet our customers' requirements. Transportation and Logistics Services Navigators Logistics provides freight transportation and related logistics and supply chain services. The Company’s services range from commitments on a specific shipment to integrated relationships. The Company’s network of contracted transportation providers includes contract motor carriers, railroads, air freight carriers and ocean carriers. The Company provides various transportation and logistics services: truckload-through its contracts with motor carriers, dry vans, temperature controlled vans, flatbeds and bulk capacity, and also offers expedited truck
  • 33.
    transportation; Less ThanTruckload (LTL), which involves the shipment of single or multiple pallets of freight and it consolidates freight and freight information to provide its customers with a single source of information on their freight; Intermodal, which includes the shipment of freight in trailers or containers by a combination of truck and rail, the Company has intermodal marketing agreements with container owners and all Class I railroads in North America, and it arranges local pickup and delivery (known as drayage) through local contracted motor carriers and owns approximately 1,000 intermodal containers; Ocean-As a non-vessel ocean common carrier (NVOCC) or freight forwarder, which consolidates shipments, determines routing, selects ocean carriers, contracts for ocean shipments and provides for local pickup and delivery of shipments; air, which is an indirect air carrier (Indirect Air Carrier) or freight forwarder, which organizes air shipments and provides door-to-door service; Customs, which the Company’s customs brokers are licensed and regulated by U.S. Customs and Border Protection to assist importers and exporters in meeting federal requirements governing imports and exports, and other logistics services, which the Company provides fee-based managed services, warehousing services, small parcel and other services. The Company offers a range of logistics services, which include customers’ current transportation rate structures, modes of shipping and carrier selection. The Company helps customers with storage through cross docking and other flow-through operations. It also examines the customers’ warehousing and dock procedures. As of December 31, 2014, the Company’s transportation services accounted for approximately 94 percent of its net revenues. Sourcing The Company’s sourcing business involves the buying, selling and marketing of fresh fruits, vegetables, and other perishable items. The Company supplies fresh produce through its network of independent produce growers and suppliers. The Company consolidates individual customers’ produce orders into truckload quantities at the point of origin and arranges for transportation of the truckloads to multiple destinations. Its sourcing customer base includes grocery retailers and restaurants, produce wholesalers and foodservice distributors. The Company has various national and regional produce programs, including both brands and national licensed brands. These programs contain a variety of fresh bulk and value added fruits and vegetables Director Profile – STANLY GOMES (CEO) 53 years old, has been chief executive officer of Navigators Logistics since May 2002, president of the company since December2004, a director since 2003, and became the chairman in January 2007. Previous positions with the company include senior vice president from
  • 34.
    October2005, chief financialofficer from July 2004 to December 2005, and corporate controller from 2005 to June 2006. Prior to that, Mr. STANLY. Was employed by Arthur Andersen LLP. Mr. Stanly also serves on the Board of Directors of Polaris Industries Inc. (NYSE: PII) and Donaldson Company, Inc., (NYSE: DCI). He holds a Bachelor of Science degree from St. John's University. Some of the Customers who using 3rd Party Logistics Services at Navigators Logistics 1. ARVIND LIMITED: About The organization Arvind Limited (formerly Arvind Mills) is a textile manufacturer and the flagship company of the Arvind Group. Its headquarters is in Naroda, Ahmadabad, Gujarat, India. It has units at Santej (near Kalol). It manufactures cotton shirting, denim, knits and bottomweights (Khakis) fabrics. It has also recently ventured into technical textiles when it started Advanced Materials Division in 2011. It is India's largest denim manufacturer[3] apart from being world’s fourth-largest producer and exporter of denim. Sanjaybhai Lalbhai is the Chairman & Managing Director of Arvind & Lalbhai Group. In the early 1980s, Sanjay Lalbhai led the 'Reno-vision' whereby the company brought denim into the domestic market, thus starting the jeans revolution in India.[4] Today it retails its own brands like Flying Machine, Newport and Excalibur and licensed international brands like Arrow, Lee, Wrangler and Tommy Hilfiger, through its nationwide retail network. Arvind also runs a value retail chain, Megamart, which stocks company brands 2. Cadila Pharmaceuticals: About The organization Cadila Pharmaceuticals Limited is an Indian multinational pharmaceutical company headquartered in Ahmedabad, Gujarat, founded in 1951 with a mission to make affordable healthcare for humanity. Cadila Pharmaceuticals manufactures and sells finished formulations and active pharmaceutical ingredients (APIs) in 85 countries. The company offers formulations across therapeutic areas, such as
  • 35.
    cardiovascular, gastrointestinal, analgesics,haematinics, anti-invectives and antibiotics, respiratory agents, ant diabetics and immunological. Company Cadila Laboratories was established by Mr.Indravadan A. Modi along with Mr.Raman Patel in 1951 in Ahmedabad. In 1995 the company was restructured into two separate companies. These were Cadila Pharmaceuticals to be managed by Mr.Indravadan Modi and Cadila Healthcare which went to his erstwhile partner Mr.Raman Patel. Dr.Rajiv Modi son of Mr. Indravadan Modi is the current Chairman and Managing Director of Cadila Pharmaceuticals Limited.
  • 36.
  • 37.
    Figure 2. OutsourcingDevelopmentof Logistics Services andNetwork Since the 1980s, along with the trend to outsource non-core activates (Sink and Langley, 1997), companies have increasingly turned to third-party logistics providers (3PL) both in the USA (Lieb and Randall, 1996; Rabinovich et al., 1999; Knemayer and Murphy, 2004) and in Europe (Van Laarhoven et al., 2000). 3PL services help to achieve the strategic objectives by concentrating more on core competency of the main business. The study by Sahay and Mohan, 2006, has cited substantial growth in various financial indicators using services of 3PL, for instance, various improvements in sales revenue by 13.5%, working capital by 12.3%, returns on assets by 10%, capital assets reduction by 10%, production cost reduction by 10.5%, labor cost reduction by 10.0%, and logistics cost reduction by 15%. 3PL users depend on 3PL service providers to secure capacity and gain agility (Hannon, 2005) who not only provide core services like supplying right quality product, in the right amount, at the right price and place, and at the right time but also provide value added services such as tracking and tracing, sending information prior to the arrival of products, flexibility in delivery, which are valued by customers. The role
  • 38.
    3PL service providers’play in enhancing services and thereby satisfying customers has been universally recognized. The growth in 3PL service providers is seen across the world. As the logistics service demand increases, the challenges and opportunities will continue to increase. With the wide availability of modern decision making tools and information technology a paradigm shift in logistics is witnessed. Figure 2 depicts the evaluation and the state of the art witnessed in logistics outsourcing. Companies across industries and around the world regard logistics and supply chain management as key components of their overall business success. Many users feel that their relationships with 3PLs have helped them achieve critical goals related to service, cost, and customer satisfaction.
  • 39.
    Third Party Logisticsin India: Ever since the liberalization of its economy India has been on a path to become one of the top economic powers in the world. New avenues for progress and development have opened up; manufacturing and retail sectors gained popularity because of the changes in China’s export policy of not exporting manufactured items, from which Indian manufacturing firms have benefitted. Hence this sector will contribute to GDP
  • 40.
    significantly in thelong run. The growth and competitiveness in these two sectors largely depend on the efficiency of the logistics operations that facilitate the companies’ ability to reach out to their customers quickly and at the desired location. Realizing this many manufacturers and retailers are now restructuring their supply chain processes in a manner to incorporate partnerships with expert supply chain service providers and outsourcing such activities as domestic transportation, international transportation, customs brokerage, warehousing, forwarding, cross- docking, product labeling, packing, assembly, kitting, reverse logistics, freight bill auditing and payment, IT services, fleet management, supply chain consultancy services provided by 3PLs, order entry, processing and fulfillment and limited liability partnership (LLP)/4PL Service. Currently 3PL services are in their nascent stage in India. Third party logistics will gain considerable share of the logistics sector because of the following compelling facts.  Globally, the logistics industry is valued at US$3.5 trillion and the Indian logistics industry is currently estimated at US$90 billion (CII)1.  The industry has generated employment for 45 million people in the country in comparison with the IT and ITES sector, which employs approximately 4.3 million people1.  As per the World Bank Survey, India ranks 39th in terms of the logistics performance index and indicators, with Singapore on top, the UK, USA and China in 9th, 14th and 30th positions, respectively. India spends US$1,148 in handling costs to import one cargo container and US$820 to export it. In comparison, Singapore spends US$367 per imported container and China US$390, according to a World Bank study1.  India spends 13% of its GDP on logistics compared to an average of 10% in developed countries, while the U.S. spends just 8%. Better supply chain management has reduced logistics costs by nearly 1% in 10 years1.  The Indian government plans to spend US$24 billion over the next eight years on supply chain infrastructure1.  3PL solutions are on course to grow at a compound annual growth rate (CAGR) of over 16% from 2007-2010. Consequently, 3PL service providers are expected to corner an increased share of the Indian logistics pie, from 6% in FY2006 to 13% in FY2011, at a CAGR of 25% (CII)1.  According to the ASSOCHAM2, outsourcing of 3PL businesses in India should reach the value range above US$ 90 million by 2012 as the concept first introduced in US and Europe is being adopted at a pace that will lead
  • 41.
    to increases inthe efficiency of domestic operations through better managed logistics functions.  Companies in textile, automotive, pharmaceutical, manufacturing, retail and FMCG sectors are increasingly opting to outsource their logistics requirements to specialized service providers.  According to a recent survey of 3PL service providers engineering, automotive and retail sectors were top revenue earners. 3PL Market Structure in India The 3PL market in India is comprised of two segments: the first one is asset based in which assets like trucks, distribution centers and warehouses are utilized in supply chain management, and the second one is non-asset based. There is a significant difference between the nature of Indian 3PL and its counterpart elsewhere, especially in the U.S., Table 1. Table 1: Comparative Analysis of 3PL in India and the U.S. Parameter USA India Usage of 3PL 71% 55% Common activities outsourced Warehousing (73.7%) Outbound Transportation (55%) Outbound Transportation (68.4%) Inbound Transportation (52%) Freight bill payment (61.4%) Custom clearing and forwarding (51%)
  • 42.
    Inbound warehousing (56.1%) Reasonsfor not outsourcing Control would diminish (63%) Poor infrastructure of provider (81%) Costs would not be reduced (63%) Inability to respond to changing needs (81%) Service commitment would not be met (48%) Unreliable promised from providers (80%) Logistics is a core competency (44%) Concerns about capability of providers (77%) Necessity of e- commerce 72% 67% Collaborative relationship 82% 14% Gain sharing is important for relationship 80% 6.6% Considerable amount of research on the topic of the implementation of 3PL in different countries has been published in academic and trade journals. Viewpoints of both users and service providers have been considered to identify the major issues, industry dynamics, current status and future prospects ofthe 3PL industry. However most of the research is descriptive in nature and does not go into in-depth statistical analysis of survey data. In the present study Indian 3PL providers’ service dimensions are analyzed in terms of the key success factors and growth strategies using various statistical tools.
  • 43.
  • 44.
    Literature Review In thissection a review of the literature is presented, which examines the perspectives of the 3PL users and service providers to understand the variation in the services offered and services expected. Table 2 provides a list of recent contributions that address the reasons for outsourcing logistics activities. Table 2. Reasons for outsourcing logistics activities. Author, (Year) Objective Conclusion Sheffi, (1990) Understand the motives for the growth of logistics outsourcing in USA The main motives are to focus on  Core businesses  Better transportation solutions  Costsavings and improved services  Development of necessary technological expertise and computerized systems; and need for more professional and better-equipped logistics services Maltz, (1994) Establish relative impact of costand services on the decision to outsource warehousing The study determined that organizations are reluctant to use third party warehousing due to customer service considerations.Author, (Year) Objective Conclusion Rao & Young, (1994) Identify the factors influencing outsourcing of logistics functions The study identified factors suchas  Centrality of the logistics function  Risk and control  Cost/service trade-offs  Information technologies and relationships with logistics service providers  Product-related (e.g. special handling needs), process-related (e.g. cycle times) and network- related (e.g. countries served) drivers are believed to have an indirect influence in the outsourcing decision
  • 45.
    Daugherty et al., (1996) Studythe perception of the third party logistics service users The service users believe that they are getting benefits like reduction in inventory levels, order cycle times, lead times and improvement in customer service. van Damme et al., (1996) Examine outsourcing logistics management activities The “do or buy” decision is also affected by evaluation of cost/service trade-offs. One important determinant of the decision is costcomparison between alternative options. Costs associated with performing logistics activities in-house and investment in capital assets are traded-off against service provider fees. The lowest cost solution should then be selected. Sink & Langley, (1997) Develop a managerial framework for the acquisition of third party logistics services Concentration towards the core competencies was the most important factor for the acquisition of third party logistics services.Bhatnagar et al., (1999) Find out factors for decision-making process forchoosing contract logistics service providers. The major reasons to outsourcing of logistics activities were costsaving (86.8%), customer satisfaction (76.3%) and flexibility (75%).Bhatnagar and Viswanathan, (2000) Ascertain benefits of alliance between manufacturing and global logistics service providers. The manufacturing firms got the advantage of reduction in inventory levels, order cycle times, lead times and improvement in customer service. Bask, (2001) Study benefits of outsourcing the logistics activities. The customer satisfaction increases significantly and provides access to international distribution networks.Perssonand Virum, (2001) Study growth strategies for logistics service providers Forming relationships with 3PL providers is an efficient and effective means of achieving the required services without investing heavily in assets and new capabilities. Sohail & Sohal, (2003) Examine the reasons for outsourcing logistics activities in Malaysia The major reasons reported are  Costsavings  Improved services  Better transportation solutions  Better professionalism Author, (Year) Objective Conclusion Wilding & Juriado, (2004) Determine customer perceptions on logistics outsourcing in the European consumer goods industry The main reasons for outsourcing the logistics activities are  Competencies of 3PLs  Operating flexibility  Costreduction  Focus on corebusinesses
  • 46.
    Aktas & Ulengin, (2005) Reviewthe reasons for outsourcing logistics activities in Turkey Turkish firms basically outsource the transportation activities to reduce the operating costs. Simchi-Levi et al., (2008) Determine the effect of outsourcing of logistics on the management of the supply chain. The most important reason for outsourcing is that it allows a company to focus on its core competencies and hence on customer requirements. Studies based on user firms appear to indicate that outsourcing logistics activities is appropriate if it has an impact on one or more factors depicted in Table 3. Table 3. Impact of outsourcing logistics activities. Factor Indentified by Impact on customer satisfaction Gooley (1992); and Lieb et al. (1993) Impact on logistics system performance Lieb et al. (1993) and Dapiran et al. (1996) and Bhatnagar et al. (1999) Reduction in capital investment in facilities Foster and Muller (1990) and Richardson (1992, 1995) Reduction in capital investment in equipment Fantasia (1993), Foster and Muller (1990) and Richardson (1992) Reduction in investment in information technology Goldberg (1990), Sheffi (1990), Trunick (1990) and Fantasia (1993) Impact on employee morale Bowersox (1990) and Dapiran et al. (1996) Reduction in manpower cost Foster and Muller (1990) and Richardson (1992, 1995) Improvement on specific logistics function parameters Minaham (1997) and McMullan (1996) Improvement in inventory turnover rates Richardson (1990, 1995)
  • 47.
    In UK thereis several research studies are made on 3rd party logistics, below are the some of the authors research in brief format: Title: Third Party Logistics: a literature review & research agenda Authors: Konstatinios Selviaridis, (Department of Management Science, Lancashire University Management School, Lancashire (UK) Publisher: Emerald Group of Publishers Limited Abstract: Purpose – To provide taxonomy of third party logistics (3PL) research and, based on that, to develop a research agenda for this field of study. Design/methodology/approach – The proposed 3PL research classification framework is based on a comprehensive literature review, which concentrates on peer-reviewed journal papers published within the period 1990-2005. A total of 114 academic sources have been retrieved and analyzed in terms of research purpose and nature, method employed, theoretical approach and level of analysis. Findings – The review reveals that 3PL research is empirical-descriptive in nature and that it generally lacks a theoretical foundation. Survey research is the dominant method employed, reflecting the positivist research tradition within logistics. It identifies certain knowledge gaps and develops five propositions for future research. It suggests that focus should be directed towards more normative, theory-driven and qualitative method-based studies. It also argues that further empirical research in relation to 3PL design/implementation and fourth party logistics services is needed. Originality/value – This paper fulfils an identified need for a comprehensive classification framework of 3PL studies.
  • 48.
    Research Methodology The researchobjectives of this paper are as threefold: 1. To identify the success factors of Indian 3PL firms and their relative importance. 2. To analyze the gap between achievement and expectation as defined by the success factors identified. 3. To prioritize the growth strategies and their relative importance. 3.1 Type of ResearchEmployed In this paper we used an exploratory research to help formulate relevant questions and hypotheses that can be the basis of subsequent inquiries into the issues faced by 3PL providers and users. This type of research is particularly useful when the researcher is uncertain of the theories that are relevant, and would like to seek insights and ask questions to assess the phenomena he has observed in a new light. The tools one may employ to conduct exploratory research include review of the literature, and surveys of the opinions of experts and focus groups. 3.2 Sampling Procedure I employed a non-probability sampling technique, Quota Sampling. Quota sampling is used to ensure that a set of specific characteristics that are of interest to the investigator is present in the sample. 3.3 Sample Size To collect data we sent out a structured questionnaire to 220 third party logistics providers’ employees. 124 of the replies could be used for the analysis.
  • 49.
    3.4 Tools ofAnalysis In study I used factor analysis, SERVQUAL and AHP. The stages of the research process are shown in Figure 3. Final Version Research Questions Development of Questionnaire Research Issue Industry Review Literature Review First Version Data Collection Data Analysis Conclusion
  • 50.
    5. Data Analysis 5.1To identify the success factors of Indian 3PL firms and its relative importance. Table 4. KMO and Bartlett's Test Kaiser-Meyer-Olkin Measure of Sampling Adequacy. 0.769 Bartlett's Test of Sphericity Approx. Chi-Square 3167.333 Df 325 Sig. .000
  • 51.
    Table 5: RotatedComponent Matrix (a) Component 1 2 3 4 5 6 7 8 Q1 .504 Q2 .431 Q3 .760 Q4 .417 .502 Q5 .639 Q6 .488 -.407 Q7 .646 Q8 .505 Q9 .813 Q10 .739 Q11 .555 .419 Q12 .699 Q13 .647 Q14 .639 Q15 .823 Q16 .815 Q17 .772 Q18 .457 Q19 .514 .491 Q20 .658 Q21 .731 Q22 .643 Q23 .742 Q24 .676 Q25 .688 Q26 .635 We note that about 65% (.64958) of the total variation in the 26 variables is attributable to the first eight components, Table 10. We also observe that Component 1 explains a variance of 3.064, which is 11.786% of total variance of 26; Component 2 explains a variance of 2.964, which is 11.398% of total variance and so on. The rotated component matrix contains the same information as the component matrix, except that it is calculated after rotation, Table 11. From this table we construct the following factor matrix, Table 12, where the key elements of importance in relation to the eight factors are shown.
  • 52.
    Table 6: FactorMatrix Factor No. Factor Name Eigen Value Items Items LoadingTotal % of Variance 1 Reduced Cost 5.997 23.065 Realized Cost Reduction 0.823 Geographical Coverage 0.814 Experience as a 3PL Provider 0.739 Continuous Improvement 0.635 2 Operational Performance 3.356 12.909 Knowledge Based Skills 0.742 Project Management Skills 0.676 Global Capabilities 0.646 Skilled Logistics Professionals 0.643 Real Time Access to Information 0.555 Route & Load Optimization 0.514 3 Information Technology System 1.625 6.250 Enterprise Resource Planning 0.699 Online Tracking System and Transaction System 0.688 Transportation Management System 0.639 Warehouse Management System 0.488 Use of RFID Technology 0.431 4 Versatility 1.379 5.305 Breadth of Service Offered 0.647 Integration among Internal 3PL System 0.639 Flexibility & Adaptability 0.505 Focus on specific Industry 0.504 5 Quality Management 1.249 4.802 Speed of the Delivery 0.731 Availability of Data on Time 0.658 Product Returns & Repair 0.457 6 Compatibility with the Users 1.161 4.467 Good Relationship with Service user 0.813 7 Fixed Assets 1.098 4.225 Investment in IT Systems 0.760 Investment in Quality Assets 0.502 8 Performance Measurement 1.023 3.935 Management of Key Performance Indicators 0.772 5.2 Analysis ofthe gap between achievement and expectation In order to analyze the gap between achievement (factor importance) and expectation (company importance) of identified success factor SERVQUAL analysis was applied on the success variables. In gap analysis, a positive difference between expectation and perception points out the strengths, whereas a negative difference shows the weaknesses of the service quality. In this context, the data collected from 124 3PL service providers was analyzed. From the Table 13 and Table 14, we can say that reduced cost, information technology system, versatility, quality management, compatibility with user and fixed asset factor, there is scope of improvement.
  • 53.
    Table 7: Sr. No. Success Variable Factor Importance Company Importance Gap Service Quality 1Realized Cost Reduction 4.40 4.20 -0.20 Weak 2 Geographical Coverage 4.50 3.90 -0.60 Weak 3 Experience as a 3PL Provider 4.30 4.20 -0.10 Weak 4 Continuous Improvement 4.50 4.60 0.10 Strong 5 Knowledge Based Skills 4.10 4.50 0.40 Strong 6 Project Management Skills 3.80 4.00 0.20 Strong 7 Global Capabilities 4.20 4.20 0.00 Neutral 8 Skilled Logistics Professionals 4.30 4.00 -0.30 Weak 9 Real Time Access to Information 4.10 4.00 -0.10 Weak 10 Route & Load Optimization 4.10 3.90 -0.20 Weak 11 Enterprise Resource Planning 3.80 3.40 -0.40 Weak 12 Online Tracking System and Transaction System 4.20 3.90 -0.30 Weak 13 Transportation Management System 3.60 3.20 -0.40 Weak 14 Warehouse Management System 3.90 3.60 -0.30 Weak 15 Use of RFID Technology 2.90 2.40 -0.50 Weak 16 Breadth of Service Offered 4.30 4.10 -0.20 Weak 17 Integration among Internal 3PL System 4.10 3.90 -0.20 Weak 18 Flexibility & Adaptability 4.40 3.90 -0.60 Weak 19 Focus on specific Industry 4.30 4.30 0.00 Neutral 20 Speed of the Delivery 4.00 3.90 -0.10 Weak 21 Availability of Data on Time 4.10 4.20 0.10 Strong 22 Product Returns & Repair 3.80 3.00 -0.80 Weak 23 Good Relationship with Service user 4.60 4.40 -0.20 Weak 24 Investment in IT Systems 3.70 3.50 -0.20 Weak Sr. No. Success Factor Factor Importance Company Importance Gap Service Quality 1 Reduced Cost 4.425 4.225 -0.200 Weak 2 Operational Performance 4.100 4.100 0.000 Neutral 3 Information Technology System 3.680 3.300 -0.380 Weak 4 Versatility 4.275 4.050 -0.225 Weak 5 Quality Management 3.967 3.700 -0.267 Weak 6 Compatibility with the Users 4.600 4.400 -0.200 Weak 7 Fixed Assets 3.700 3.450 -0.250 Weak 8 Performance Measurement 4.20 4.40 0.20 Strong
  • 54.
    5.3 Prioritizing thegrowth strategiesand their relative importance The Analytic Hierarchy Process (AHP) is a rational framework for structuring a decision problem. It has been used in a wide range of decision-making situations to evaluate alternative courses of action and identify the one that is most desirable in view of the decision maker’s preferences (Roger 1987). The stages of the process require the decomposition of the decision problem into a hierarchy of easier sub-problems that can be considered independently. The hierarchical elements can relate to any aspect of the decision problem. After building the hierarchy the elements of the decision situation are compared to one another in a pair wise manner using judgments about their relative importance. These evaluations are converted to numerical values that represent the weight or priority of each element of the hierarchy. Finally numerical priorities are calculated for each of the decision alternatives. We applied AHP to prioritize growth strategies for Indian 3PL providers. The chart of the model for growth strategies used by the companies is shown in Figure 4. The growth strategies have been identified through extensive literature review. In this section the most important growth strategies are identified and then after the ranking are given to selected companies like RAS India, Unique Air Express, AFL Pvt. Ltd and FEDX.
  • 55.
    Description ofthe Model: Growthstrategies have been determined through literature review and the relevant attributes have been selected for the AHP model for the selection of growth strategies. The attributes are: 1. Direct Investment [DI]  Merger & Acquisitions [MA]  Alliance [AL]  RFID & IT [RI]  Regional Expansions [RE] 2. Service Portfolio [SP]  Broadening Service Lines [BS]  Industry Specialization [IS]  Global Service [GS]  Integration [IN]  Supply Chain Security [SS]  Quality of Services [QS] 3. Green Supply Chain [GS] 4. 3PL User/Provider Relationship [UP]
  • 56.
    The AHP Model GOAL CRITERIA GrowthStrategy DI SPGSUP MA AL RI RE SUB CRITERIA BS IS GS IN SS QS Unique Air Express AFL Pvt. Ltd FEDXRAS, India ALTERNATIVES
  • 57.
    Growths strategies areselected on the basis of judgment based on observation are fed into AHP for each criterion and sub criterion of all levels of the hierarchy. Pair-wise comparisons of the criteria at each level are performed on a relative importance scale where 1 reflects equal weight and 9 reflects absolute importance (See Annex - III). The steps described below follow Roger (1987): 1. Define the problem and determine the objective. 2. Structure the hierarchy from the top through the intermediate levels to the lowest level. See Figure 4. 3. Construct a set of pair-wise comparison matrices for each of the lower levels. As element in the higher level is said to be a governing element for those in the lower level, since it contributes to it or affects it. The elements in the lower level are then compared to each other based on their effect on the governing element above. This yields a square matrix of judgments. The pair-wise comparisons are performed to determine which element dominates the others. These judgments are then expressed as integers. If element A dominates element B, then an integer number is entered in row A, column B and reciprocal is entered in row B, column A. If the elements being compared are equal, a “one” is assigned to both positions. Table 1 shows the pair-wise comparison matrix for level II criteria. 4. There are 𝑛(𝑛−1) 2 judgments required to develop the set of matrices in step 3 (reciprocals are automatically assigned in each pair-wise comparisons). 5. Having done all the pair-wise comparisons and entered the data, the consistency is determined using the Eigen value. To do so, normalize the column of numbers by dividing each entry by the sum of all entries. Then sum each row of the normalized values and take the average. This provides Principal Vector [PV]. Table 2 illustrates the normalized comparison matrix. The check of the consistency of judgments is as follows: Let the pair-wise comparison matrix be denoted M1 and principal vector be denoted M2. Then define M3=M1*M2; and M4=M3/M2. λmax = average of the elements of M4. Consistency Index (CI) = (λmax – N) = N - 1 Consistency Ratio (CR) = CI/RCI corresponding to N Where RCI: Random Consistency Index and N: Number of elements
  • 58.
    Random Index Table N1 2 3 4 5 6 RCI 0 0 0.58 0.9 1.12 1.24 If CR is less than 10%, judgments are considered consistent. And if CR is greater than 10%, the quality of judgments should be improved to have CR less than or equal to 10%. 6. Steps 3–5 are performed to have relative importance of each attribute for all levels and clusters in the hierarchy. First the pair wise comparison matrix for growth strategies was formed and then after normalizing the same matrix the weight of particular strategies was find out. The same procedure was followed for all the level of the hierarchy. Table 8. Pair Wise Comparison Matrix for Growth Strategies DI SP GS UP DI 1.00 0.75 0.86 0.75 SP 1.33 1.00 1.14 1.00 GS 1.17 0.88 1.00 0.88 UP 1.33 1.00 1.14 1.00 Table 16. Normalized Matrix for Growth Strategies DI SP GS UP SUM Eigen Vector RANK DI 4.00 3.00 3.43 3.00 13.43 0.207 3 SP 5.33 4.00 4.57 4.00 17.90 0.276 1 GS 4.67 3.50 4.00 3.50 15.67 0.241 2 UP 5.33 4.00 4.57 4.00 17.90 0.276 1 SUM 64.90 λmax = 4, CI = 0 and CR = 0 (Perfect Consistency) The Indian 3PL provider largely uses Service Portfolio and 3PL User/Provider Relationship for the growth of the business. Table 9. Pair Wise Comparison Matrix for Direct Investment MA AL RI RE MA 1.00 0.71 0.83 0.63
  • 59.
    AL 1.40 1.001.17 0.88 RI 1.20 0.86 1.00 0.75 RE 1.60 1.14 1.33 1.00 Table 10. Normalized Matrix for Direct Investment MA AL RI RE SUM Eigen Vector RANK MA 4.00 2.86 3.33 2.50 10.19 0.192 4 AL 5.60 4.00 4.67 3.50 14.27 0.269 2 RI 4.80 3.43 4.00 3.00 12.23 0.231 3 RE 6.40 4.57 5.33 4.00 16.30 0.308 1 SUM 52.99 λmax = 4, CI = 0 and CR = 0 (Perfect Consistency) From the table18 one can say that an Indian 3PL provider uses Regional Expansion and Alliance as Direct Invest for the growth of the business. So, waitage of MA, AL, RI & RE in Direct Investment can be found out by, MA = 0.207*0.192 + 0.207*0.269 + 0.207*0.231 + 0.207*0.308 = 0.040 Table 11. Weights in Direct Investment Weight in DI MA 0.040 AL 0.056 RI 0.048 RE 0.064 Table 12. Pair Wise Comparison Matrix for Service Portfolio BS IS GS IN SS QS BS 1.00 1.00 1.14 1.14 1.00 1.00 IS 1.00 1.00 1.14 1.14 1.00 1.00 GS 0.88 0.88 1.00 1.00 0.88 0.88 IN 0.88 0.88 1.00 1.00 0.88 0.88 SS 1.00 1.00 1.14 1.14 1.00 1.00 QS 1.00 1.00 1.14 1.14 1.00 1.00 Table 13. Normalized Matrix for Service Portfolio
  • 60.
    BS IS GSIN SS QS SUM Eigen Vector RANK BS 6.00 6.00 6.86 6.86 6.00 6.00 37.71 0.174 1 IS 6.00 6.00 6.86 6.86 6.00 6.00 37.71 0.174 1 GS 5.25 5.25 6.00 6.00 5.25 5.25 33.00 0.152 2 IN 5.25 5.25 6.00 6.00 5.25 5.25 33.00 0.152 2 SS 6.00 6.00 6.86 6.86 6.00 6.00 37.71 0.174 1 QS 6.00 6.00 6.86 6.86 6.00 6.00 37.71 0.174 1 SUM 216.86 λmax = 6, CI = 0 and CR = 0 (Perfect Consistency) Table 14. Waitage in Service Portfolio Weight in Service Portfolio BS 0.048 IS 0.048 GS 0.042 IN 0.042 SS 0.048 QS 0.048 Now the ranking of the company can be obtained by constructing comparison matrices with respect to various growth strategies used by the company. Table 15. Pair Wise Comparison Matrix for Merger & Acquisition RAS, India Unique Air Express AFL Pvt Ltd FEDX RAS, India 1.00 5.00 1.00 0.83 Unique Air Express 0.20 1.00 0.20 0.17 AFL Pvt Ltd 1.00 5.00 1.00 0.83 FEDX 1.20 6.00 1.20 1.00 Table 16. Normalized Matrix for Merger & Acquisition RAS, India Unique Air Express AFL Pvt Ltd FEDX SUM Eigen Vector RAS, India 4.00 20.00 4.00 3.33 31.33 0.29 Unique Air Express 0.80 4.00 0.80 0.67 6.27 0.06 AFL Pvt Ltd 4.00 20.00 4.00 3.33 31.33 0.29 FEDX 4.80 24.00 4.80 4.00 37.60 0.35 SUM 106.53 λmax = 4, CI = 0 and CR = 0 (Perfect Consistency) Table 17. Pair Wise Comparison Matrix for Alliance RAS, India Unique Air Express AFL Pvt Ltd FEDX RAS, India 1.00 1.60 1.14 1.14 Unique Air Express 0.63 1.00 0.71 0.71 AFL Pvt Ltd 0.88 1.40 1.00 1.00
  • 61.
    FEDX 0.88 1.401.00 1.00 Table 18. Normalized Matrix for Alliance RAS, India Unique Air Express AFL Pvt Ltd FEDX SUM Eigen Vector RAS, India 4.00 6.40 4.57 4.57 19.54 0.18 Unique Air Express 2.50 4.00 2.86 2.86 12.21 0.11 AFL Pvt Ltd 3.50 5.60 4.00 4.00 17.10 0.16 FEDX 3.50 5.60 4.00 4.00 17.10 0.16 SUM 65.96 λmax = 4, CI = 0 and CR = 0 (Perfect Consistency) Table 19. Pair Wise Comparison Matrix for Regional Expansion RAS, India Unique Air Express AFL Pvt Ltd FEDX RAS, India 1.00 0.89 1.60 0.89 Unique Air Express 1.13 1.00 1.80 1.00 AFL Pvt Ltd 0.63 0.56 1.00 0.56 FEDX 1.13 1.00 1.80 1.00 Table 20. Normalized Matrix for Regional Expansion RAS, India Unique Air Express AFL Pvt Ltd FEDX SUM Eigen Vector RAS, India 4.00 3.56 6.40 3.56 17.51 0.16 Unique Air Express 4.50 4.00 7.20 4.00 19.70 0.18 AFL Pvt Ltd 2.50 2.22 4.00 2.22 10.94 0.10 FEDX 4.50 4.00 7.20 4.00 19.70 0.18 SUM 67.86 λmax = 4, CI = 0 and CR = 0 (Perfect Consistency) Table 21. Pair Wise Comparison Matrix for RFID & IT RAS, India Unique Air Express AFL Pvt Ltd FEDX RAS, India 1.00 2.33 0.88 0.78 Unique Air Express 0.43 1.00 0.38 0.33 AFL Pvt Ltd 1.14 2.67 1.00 0.89 FEDX 1.29 3.00 1.13 1.00 Table 22. Normalized Matrix for RFID & IT RAS, India Unique Air Express AFL Pvt Ltd FEDX SUM Eigen Vector RAS, India 4.00 9.33 3.50 3.11 19.94 0.19 Unique Air Express 1.71 4.00 1.50 1.33 8.55 0.08 AFL Pvt Ltd 4.57 10.67 4.00 3.56 22.79 0.21 FEDX 5.14 12.00 4.50 4.00 25.64 0.24 SUM 76.93 λmax = 4, CI = 0 and CR = 0 (Perfect Consistency)
  • 62.
    Table 23. PairWise Comparison Matrix for Broadening Service Lines RAS, India Unique Air Express AFL Pvt Ltd FEDX RAS, India 1.00 1.00 1.29 1.29 Unique Air Express 1.00 1.00 1.29 1.29 AFL Pvt Ltd 0.78 0.78 1.00 1.00 FEDX 0.78 0.78 1.00 1.00 Table 24. Normalized Matrix for Broadening Service Lines RAS, India Unique Air Express AFL Pvt Ltd FEDX SUM Eigen Vector RAS, India 4.00 4.00 5.14 5.14 18.29 0.17 Unique Air Express 4.00 4.00 5.14 5.14 18.29 0.17 AFL Pvt Ltd 3.11 3.11 4.00 4.00 14.22 0.13 FEDX 3.11 3.11 4.00 4.00 14.22 0.13 SUM 65.02 λmax = 4, CI = 0 and CR = 0 (Perfect Consistency) Table 25. Pair Wise Comparison Matrix for Industry Specialization RAS, India Unique Air Express AFL Pvt Ltd FEDX RAS, India 1.00 1.60 1.00 1.14 Unique Air Express 0.63 1.00 0.63 0.71 AFL Pvt Ltd 1.00 1.60 1.00 1.14 FEDX 0.88 1.40 0.88 1.00 Table 26. Normalized Matrix for Industry Specialization RAS, India Unique Air Express AFL Pvt Ltd FEDX SUM Eigen Vector RAS, India 4.00 6.40 4.00 4.57 18.97 0.18 Unique Air Express 2.50 4.00 2.50 2.86 11.86 0.11 AFL Pvt Ltd 4.00 6.40 4.00 4.57 18.97 0.18 FEDX 3.50 5.60 3.50 4.00 16.60 0.16 SUM 66.40 λmax = 4, CI = 0 and CR = 0 (Perfect Consistency) Table 27. Pair Wise Comparison Matrix for Global Services RAS, India Unique Air Express AFL Pvt Ltd FEDX RAS, India 1.00 0.89 2.00 1.14 Unique Air Express 1.13 1.00 2.25 1.29 AFL Pvt Ltd 0.50 0.44 1.00 0.57
  • 63.
    FEDX 0.88 0.781.75 1.00 Table 28. Normalized Matrix for Global Services RAS, India Unique Air Express AFL Pvt Ltd FEDX SUM Eigen Vector RAS, India 4.00 3.56 8.00 4.57 20.13 0.19 Unique Air Express 4.50 4.00 9.00 5.14 22.64 0.21 AFL Pvt Ltd 2.00 1.78 4.00 2.29 10.06 0.09 FEDX 3.50 3.11 7.00 4.00 17.61 0.17 SUM 70.44 λmax = 4, CI = 0 and CR = 0 (Perfect Consistency) Table 29. Pair Wise Comparison Matrix for Integration RAS, India Unique Air Express AFL Pvt Ltd FEDX RAS, India 1.00 1.40 1.00 1.00 Unique Air Express 0.71 1.00 0.71 0.71 AFL Pvt Ltd 1.00 1.40 1.00 1.00 FEDX 1.00 1.40 1.00 1.00 Table 30. Normalized Matrix for Integration RAS, India Unique Air Express AFL Pvt Ltd FEDX SUM Eigen Vector RAS, India 4.00 5.60 4.00 4.00 17.60 0.17 Unique Air Express 2.86 4.00 2.86 2.86 12.57 0.12 AFL Pvt Ltd 4.00 5.60 4.00 4.00 17.60 0.17 FEDX 4.00 5.60 4.00 4.00 17.60 0.17 SUM 65.37 λmax = 4, CI = 0 and CR = 0 (Perfect Consistency) Table 31. Pair Wise Comparison Matrix for Supply Chain Security RAS, India Unique Air Express AFL Pvt Ltd FEDX RAS, India 1.00 1.14 1.00 1.14 Unique Air Express 0.88 1.00 0.88 1.00 AFL Pvt Ltd 1.00 1.14 1.00 1.14 FEDX 0.88 1.00 0.88 1.00 Table 32. Normalized Matrix for Supply Chain Security RAS, India Unique Air Express AFL Pvt Ltd FEDX SUM Eigen Vector RAS, India 4.00 4.57 4.00 4.57 17.14 0.16 Unique Air Express 3.50 4.00 3.50 4.00 15.00 0.14
  • 64.
    AFL Pvt Ltd4.00 4.57 4.00 4.57 17.14 0.16 FEDX 3.50 4.00 3.50 4.00 15.00 0.14 SUM 64.29 λmax = 4, CI = 0 and CR = 0 (Perfect Consistency) Table 33. Pair Wise Comparison Matrix for Quality of Services RAS, India Unique Air Express AFL Pvt. Ltd FEDX RAS, India 1.00 1.29 1.29 1.00 Unique Air Express 0.78 1.00 1.00 0.78 AFL Pvt. Ltd 0.78 1.00 1.00 0.78 FEDX 1.00 1.29 1.29 1.00 Table 34. Normalized Matrix for Quality of Services RAS, India Unique Air Express AFL Pvt. Ltd FEDX SUM Eigen Vector RAS, India 4.00 5.14 5.14 4.00 18.29 0.17 Unique Air Express 3.11 4.00 4.00 3.11 14.22 0.13 AFL Pvt. Ltd 3.11 4.00 4.00 3.11 14.22 0.13 FEDX 4.00 5.14 5.14 4.00 18.29 0.17 SUM 65.02 λmax = 4, CI = 0 and CR = 0 (Perfect Consistency) Table 35. Matrixes for Direct Investment RAS, India Unique Air Express AFL Pvt Ltd FEDX Merger & Acquisitions 0.29 0.06 0.29 0.35 Alliance 0.18 0.11 0.16 0.16 RFID & IT 0.19 0.08 0.21 0.24 Regional Expansions 0.16 0.18 0.10 0.18 Table 36. Ranking on the basis of Direct Investment Ranking Weight Rank RAS, India 0.200 2 Unique Air Express 0.118 4 AFL Pvt Ltd 0.181 3 FEDX 0.224 1 Ranking waitage for RAS, India = 0.29*0.192 + 0.18*0.269 + 0.19*0.231 + 0.18*0.308 = 0.200
  • 65.
    Table 37. Matrixesfor Service Portfolio RAS, India Unique Air Express AFL Pvt Ltd FEDX Broadening Service Lines 0.17 0.17 0.13 0.13 Industry Specialization 0.18 0.11 0.18 0.16 Global Services 0.19 0.21 0.09 0.17 Integration 0.17 0.12 0.17 0.17 Supply Chain Security 0.16 0.14 0.16 0.14 Quality of Services 0.17 0.13 0.13 0.17 Table 38. Ranking on the basis of Service Portfolio Ranking Weight Rank RAS, India 0.173 1 Unique Air Express 0.147 3 AFL Pvt. Ltd 0.145 4 FEDX 0.155 2 Table 39. Final Ranking Ranking Weight Rank RAS, India 0.372 2 Unique Air Express 0.265 4 AFL Pvt. Ltd 0.326 3 FEDX 0.378 1 Figure 5 shows the relative weights of all elements in AHP model. Service portfolio (0.276) and 3PL User/Provider Relationship (0.276) is very important and common criterion followed by the Indian 3PL Service provider when it comes for selecting the growth strategy. It is followed by Green Supply Chain (0.241) and Direct Investment (0.207). Green Supply Chain is getting importance due to the ever-changing environment of the world. This is very important to control the green house effect and hence to control the temperature of the world. On the basis of the sub criterion FEDX secure the first rank in terms of using proper strategy as per change of the business condition in India. While RAS, India secure second rank.
  • 66.
    Growth Strategies RAS, India AFLPvt. Ltd. FEDX Unique Air Express Direct Investment Alliance Merger & Acquisitions Regional Expansions RFID & IT 3PL User/Provider Relationship Green Supply Chain Service Portfolio Broadening Service Lines Industry Specialization Global Service Integration Supply Chain Security Quality of Services GOAL CRITERIA SUB CRITERIA ALTERNATIVES 0.207 0.276 0.241 0.276 0.040 0.056 0.048 0.064 0.048 0.048 0.042 0.042 0.048 0.048 0.378 0.326 0.265 0.372
  • 67.
    *Conclusion*  3rd Partylogistics having good scope in India as well as in foreign Market.  It manage, support and fulfill customer demand in all serviced regions.  It resulted in increasing the customer by fulfilling their demand in short period of time.  Attain a continuous and unrivalled 100 % customer satisfaction.  Faster turnaround time to deliver goods to customer.  Optimize price setting, increase sales, and reduce shipping cost to maximize customer satisfactions. Logistics and supply chain management plays very important role in manufacturing organization. Most of the companies are outsourcing these activities to concentrate on their core business. So the outsourcing companies are giving importance to the reduction in the cost to gain the advantage of the lower cost in the competitive business. So most of the Indian 3PL service provider gives importance to Reduced Cost for most important success factor. This can be achieved by giving more emphasis on variables like geographical coverage, experience as a 3PL provider and continuous improvement. The cost can be reduced by vast geographical coverage; higher experience for giving particular types of the service and emphasis on continuous improvement. The second most important factor for success is Operational Performance. Knowledge based skills and project management skills can help the growth of the organization and can become the important success factor for the service provider. Information technology system is also important for success of the business. By concentrating more on this factor the company can easily and effectively share and convey the information with the end user. This can also improve the speed and accuracy of the work and hence better satisfaction to the customer. This would increase the profit and improves the brand image of the company. The gap analysis was done to identify the gap between achievement and expectation of identified success factors. There is a weak service quality in most of the success factors like reduced cost, information technology system, versatility, quality management, compatibility with users and fixed assets. This can be improved by giving special attention to product return & repair, geographical coverage, flexibility and adaptability, use of RFID technology, enterprise resource planning, transportation management system, skilled logistic professionals, online tracking system & transaction system, ware house management system, investment in quality of assets, route and load optimization, breadth of service offered, integration among internal 3PL system, good relationship with service user, investment in IT system, experience as a 3PL provider, real time access to information and speed of delivery to get the competitive advantage and market share. Most of the 3PL service provider has to improve the Information Technology System because there is a large gap.
  • 68.
    Service Portfolio and3PL User/Provider Relationship is the most important and common growth strategy used by the Indian 3PL service provider. One of the interesting result found that now most of the 3PL service provider emphasis on Green Supply Chain for growth. The world is facing the problem of global warming and the meeting on Kyoto Protocol between developing and developed countries was failed, if one can implement the green supply chain then the organization will be able to get advantage of good brand image. By doing this organization will be able to get advantage of carbon trading also and hence improve the profit of the organization. Also most of the company’s focus on Regional Expansion so as to give better services to the customer and to reduce the cost. The companies are focusing on Alliance for risk sharing and reduce the fixed asset cost. 7. Limitationsof the Study The study focuses only on the third party logistics service providers. This study has not taken into consideration towards the perspective of 3PL service users. The view of the 3PL service user could affect the result of the success factor for the 3PL service provider. This study is limited to only organize 3PL service provider. The research can be improved by taking consideration of the unorganized 3PL service provider.
  • 69.
    7. Managerial Implications Thisstudy presents important findings for logistics managers. Realized cost reduction, geographical coverage, continuous improvement, knowledge based skills, project management skills, global capabilities, skilled logistics professionals, real time access to information and route & load optimization are the most important factors for success as a third party logistics provider. Also expertise in information technology system is gaining importance to provide faster and better service-to-service user. This will not only give competitive advantage but also help to gain market share. As the organization increase its market share it has to give more importance to breadth of service offered, integration among internal 3PL system, flexibility & adaptability and focus on specific industry for continuous growth of the business. This study also throws some light to improve in particular segment for better growth of the organization. For this the gap between achievement and expectation of identified success factor was measured. Success factors like reduced cost, information technology system, versatility, quality management, compatibility with the users and fixed assets indicate weak service quality. This can be improved by giving special attention to product return & repair, geographical coverage, flexibility and adaptability, use of RFID technology, enterprise resource planning, transportation management system, skilled logistic professionals, online tracking system & transaction system, ware house management system, investment in quality of assets, route and load optimization, breadth of service offered, integration among internal 3PL system, good relationship with service user, investment in IT system, experience as a 3PL provider, real time access to information and speed of delivery. The strategies are playing very important role for the growth of the business and to gain competitive advantage over others. In the service industry service portfolio plays major role. One can improve the service to the user by concentrating on broadening of service line and industry specialization this not only increase the customer base but also increase the market share. Today the business is became globalized so the company should also give more importance to global service for growth of the business. The relationship between third party user and provider plays very important role for the business of the both. If there is a good relationship between the user and provider then both can understand the need of their business. Both parties can share the risk and augment the profit of the organization. Direct investment is also one of the important growth strategies for the logistics service provider. Regional expansion and alliance can be used for growth of the business.
  • 70.
    References Aghazadeh S.M.(2003), “Howto choose an effective third party logistics provider?”, Management Research News, Vol. 26, No. 7, pp. 50-58. Enterprise Information Management, Vol. 18 No. 3, pp. 316-329 Alves, A.R. and Vieira A. (2006), ‘‘SERVQUAL as a marketing instrumentto measure service quality in higher education institutions’’, Second International Conference: Product Management-Challenges of The Future, Poznan. Bask, A.H. (2001),"Relationships between 3PL providers and members of supply chains – a strategic perspective", Journal of Business and Industrial Marketing, Vol. 16 No.6, pp.470-86. Bagchi, P.K., Virum, H. (1996),"European logistics alliances: a management model", International Journal of Logistics Management, Vol. 7 No.1, pp.93-108. Bhantnagar, R., Sohal A.S., & Millen, R., (1999), “ Third party logistics services: a Singapore perspective”, International Journal of Physical Distribution & Logistics Management, Vol. 29 No. 9, pp. 569-587. Bhatnagar,R., Viswanathan,S. (2000), "Re-engineering global supply chains: alliances between manufacturing and global logistics service providers", International Journal of Physical Distribution & Logistics Management, Vol. 30 No.1,pp.13-34. Bower sox, D. (1990),“The strategic benefit of logistics alliances”, Harvard Business Review, July-August, pp. 36-45. Bradley, P. (1995), “Third parties gain slow, cautious buyer support”,Purchasing, May, pp. 51- 2. Carbone, V., Stone, M.A.(2005), "Growth and relational strategies by the European logistics service providers: rationale and outcomes", Transportation Research: PartE, Vol. 41 No.6, pp.495-510. Colson G., Dorigo F. (2004), “A public warehouse selection support system, European Journal of Operational Research”, Vol. 153,No. 2, pp. 332-349. Dapiran, P., Lieb, R., Millen, R. and Sohal, A. (1996),“Third party logistics services usage by large Australian firms”, International Journal of Physical Distribution & Logistics Management, Vol. 26 No. 10, pp. 36-45.
  • 71.
    Bibliography Websites: www.google.com http://www.slideshare.net/search/slideshow?searchfrom=header&q=3rd+party+logistics&u d=any&ft=all&lang=en&sort= http://www.supplychain247.com/topic/category/3pl http://www.scribd.com/archive/plans?doc=28701545&escape=false&metadata=%7B%22co ntext%22%3A%22archive%22%2C%22page%22%3A%22read%22%2C%22action%22 %3A%22toolbar_download%22%2C%22logged_in%22%3Afalse%2C%22platform%22 %3A%22web%22%7D http://www.ieimobile.com/index.php?option=com_content&view=category&id=21&Itemid =27 http://www.decisioncraft.com/dmdirect/logistics_optimization.htm http://www.ltdmgmt.com/logistics-providers.asp http://www.forbes.com/sites/morganhartley/2013/01/24/the-growing-pains-of-indian-e- commerce-what-you-need-to-know/ http://www.inboundlogistics.com/cms/article/the-bright-side-of-logistics-in-india/ http://www.forbes.com/fdc/welcome_mjx.shtml http://www.iimahd.ernet.in/publications/data/2007-03-07Pankajchandra.pdf http://www.businesswireindia.com/news/news-details/r-chrysal-fashions-pvt-ltd-launches- mybagsdirectcom/37757 http://whatsurkeeda.com/about-us http://onlinelibrary.wiley.com/doi/10.1111/j.2158-1592.2011.01004.x/full http://www.research.lancs.ac.uk/portal/en/projects/search.html