PROJECT REPORT 
On 
“Study of overall 3rd party logistics at 
Origin Logistics Pvt. Ltd.” 
FOR 
THE PARTIAL FULFILLMENT OF THE AWARD OF THE DEGREE OF 
“MASTER OF BUSINESS ADMINSTRATION” 
From Pune University 
BATCH: 2013-15 
SUBMITTED BY: SUBMITTED 
AJINKYA VILAS ADURKAR 
ASM’s Institute of Business Management & Research 
Chinchwad, Pune- 411018
Self Declaration 
I, Mr. Ajinkya V. Adurkar , Roll No.131401 of MBA 2013-15 batch of ASM’s Institute of Business 
Management & Research has undergone a Summer Internship in Origin Logistics Pvt. Ltd. 
(organization) for a duration of Seven weeks on a project title “Study of Overall 3 rd Party Logistics 
Operations in the Origin Logistics Pvt. Ltd.”, hereby declare that this project is my original piece 
of work. 
Signature of the student: 
Ajinkya Vilas Adurkar 
Date:
ACKNOWLEDGEMENT 
I express my sincere thanks and deep sense of gratitude for the inspiring guidance and support 
rendered by my research guide, Mr. SAINATH PATIL, Mentor , Origin Logistics Pvt. Ltd. 
Bhiwandi, Mumbai. 
I am thankful to Mr. Manoj More (Operational Head) & Mr. Raouf Anasari (Director) who 
extended a helping hand during the course of the project, whenever needed, and to all the office 
staff who have directly or indirectly contributed to the success in this project. 
I thank my Internal Guide, Mr. S.G.Kulkarni Faculty at IBMR for imparting me the necessary 
knowledge wherever needed and for guiding me as to how to go about with this project. 
Finally, I am grateful so many ASM, SO, Retailers & Friends who shared valuable information that 
helped in the successful completion of this project. 
Ajinkya Vilas Adurkar 
MBA 2013-15
Index 
Sr. No. CHAPTERS PAGE No. 
1 Executive Summery 4 
2 Organization Profile 5 
3 Outline of the Problem 8 
4 Introduction 
1. Introduction of Mustard oil 
2. Market Potential of Mustard oil 
3. Market Trends of Mustard oil 
4. Process of Making Mustard oil 
5. Nutritious Value of Mustard oil 
6. Status Mustard oil Industry 
9 
10 
10 
11 
11 
12 
14 
5 Literature Review 16 
6 Company Profile 
1. Profile 
2. Distribution Channel of PURI OIL MILLS Ltd 
18 
19 
31 
7 Project Profile 
1. Purpose & Scope 
2. Research Methodology 
3. Data Analysis 
32 
33 
34 
37 
8 Project Finding & Recommendations 
1. Conclusion 
47 
48
2. Recommendation 49 
9 APPENDIX 50 
10 BIBLIOGRAPHY 51
List of Tables 
Table No. Title Pg.No. 
1 Comparative Analysis of 3PL in India and 
the U.S. 
13 
2 Reasons for outsourcing logistics activities. 30 
3 Impact of outsourcing logistics activities. 
4 KMO and Bartlett's Test 
5 Rotated Component Matrix (a) 
6 Factor Matrix 
7 Analysis of the gap between achievement 
and expectation 
8 Pair Wise Comparison Matrix for Growth 
Strategies 
9 Pair Wise Comparison Matrix for Direct 
Investment 
10 Normalized Matrix for Direct Investment 
11 Weights in Direct Investment 
12 Pair Wise Comparison Matrix for Service 
Portfolio 
13 Normalized Matrix for Service Portfolio 
14 Waitage in Service Portfolio 
15 Pair Wise Comparison Matrix for Merger & 
Acquisition 
Normalized Matrix for Merger & Acquisition
16 Pair Wise Comparison Matrix for Alliance 
17 Normalized Matrix for Alliance 
18 Pair Wise Comparison Matrix for Regional 
Expansion 
19 Normalized Matrix for Regional Expansion 
20 Pair Wise Comparison Matrix for RFID & IT 
21 Normalized Matrix for RFID & IT 
22 Pair Wise Comparison Matrix for Broadening 
Service Lines 
23 Normalized Matrix for Broadening Service Lines 
24 Pair Wise Comparison Matrix for Industry 
Specialization 
25 Normalized Matrix for Industry Specialization 
26 Pair Wise Comparison Matrix for Global 
Services 
27 Normalized Matrix for Global Services 
28 Pair Wise Comparison Matrix for Integration 
29 Normalized Matrix for Integration 
30 Pair Wise Comparison Matrix for Supply 
Chain Security 
31 Normalized Matrix for Supply Chain 
Security 
32 Pair Wise Comparison Matrix for Quality of 
Services
33 Normalized Matrix for Quality of Services 
34 Matrixes for Direct Investment 
35 Ranking on the basis of Direct Investment 
36 Matrixes for Service Portfolio 
37 Ranking on the basis of Service Portfolio 
38 Final Ranking
List of Graphs
EXECUTIVE SUMMARY 
The third-party logistics industry has come a long way in its relatively short history, a maturity 
curve that has been documented in the seventeen years of this study. Early on, shippers cautiously 
entrusted 3PLs with a relatively limited number of core services, such as managing warehousing 
and transportation, then steadily asked 3PLs to do more. 3PLs honed their craft in delivery of these 
services, while gaining shippers’ trust and building toward more collaborative, integrated 
relationships with their customers. Similar to other industries, shippers (customers) sometimes 
revisit their decisions to use 3PLs, even over short periods of time. Overall, however, 
results of this study suggest that far more companies increase their logistics outsourcing in any 
given year than those that bring most logistics services back in-house – which helps to explain 
3PLs continue to rank their relationships with shippers a bit higher than shippers do, but the vast 
majority (88% of shippers and 94% of 3PLs) view their relationships as successful. Openness, 
transparency, and good communication as well as agility and flexibility contribute to this success. 
Interestingly, figures from this year’s study suggest decreases in the use of gain sharing and 
collaboration. 
Later I went through the process of filling the questionnaires from 100 customers which using 3rd 
party logistics both retailers and customers were taken into account to make this project more 
effective. Secondary data from various sources like magazines, a journal etc has also been taken.
Chapter 1: 
Introduction
1.1 OBJECTIVES OF THE STUDEY 
The study of this topic has been undertaken with a number of objectives. Following 
are the objectives of this study: 
a) To understand the concept of 3rd party logistics, various operations in 3rd party 
logistics. 
b) Cost and time savings for the client. 
c) Ability of client to focus on core business 
d) To study the warehousing, inventory management and damage control. 
INTRODUCTION- ABOUT 3rd Party Logistics 
Definition 
“Third-party Logistics is simply the use of an outside company to perform all or part of the 
firm’s materials management and product distribution function.” 
THIRD PARTY LOGISTICS is an industry to which a shipper (owner of transported goods) 
outsources various elements of the supply chain to perform some / all logistics management 
functions including inbound freight, customs, warehousing, order fulfillment, distribution and 
outbound freight. 
• Initiated in 1980s when companies began looking for opportunities to improver 
logistics performance. 
• FedEx drew attention to 3PL service by offering JIT delivery 
• FedEx success in 3PL marketplace opened it up to competition 
• Initially primarily domestic coverage, 3PL industry is now global in character with a 
revenues approaching $150 billion in NA.
Characteristics of 3PL
Types of 3PL 
• There are three types of third party logistics providers: 
1. Asset Based–3PL companies that use their own trucks, 
warehouses and personnel to operate the client’s business 
2. Management Based –3PL companies that provide the technological 
and managerial functions to operate the logistics functions of their 
clients, but do so using the assets of other companies and do not 
necessarily own any assets 
3. Integrated Providers –3PL companies that can either be asset 
based or management based that supplement their services with 
whatever services are needed by their clients 
Types of 3PL Provider 
• Transportation-Based 
• Warehouse/Distribution-Based 
• Forwarder-Based 
• Financial-Based 
• Information-Based 
As conditions for doing business in a global setting have changed significantly during 
the last two decades the importance of logistics and supply chain management
(LSCM) has been recognized universally. As companies realized the need to adapt to 
the ever changing conditions in an environment of globalization, technological 
innovation, and more sophisticated consumer demand to survive and flourish they 
began to incorporate into their systems of operations and focus on a strong LSCM 
component (Rushton & Walker, 2007). Superior logistics and supply chain 
performance is now a well-recognized strategic dimension for companies to gain 
competitive advantage. 
The growth of logistics outsourcing in the USA is attributable to better transportation 
solutions; greater focus on core businesses; impact on cost reduction; improvements 
in services; development of necessary technological expertise; availability of 
computerized systems; and the need for more professional and better prepared 
logistics services (Sheffi, 1990). The growth of business dynamics has caused 
outsourcing of the logistics activities to gain increasingly greater importance. 
Companies have been considering various options to manage their logistics activities 
including, creating in house dedicated logistics function, setting up logistics 
subsidiaries or acquiring a logistics firm. (Sahay & Mohan, 2006). 
A 3PL provider is a company which supplies and/or co-ordinates logistics functions 
across multip le links in the supply chain. The company acts as a “third party” 
facilitator between seller/manufacturer (the “first party”) and buyer/user (the ‘second 
party’), 
Figure 1. Main components of 3PL.
A third-party logistics provider is (abbreviated 3PL, or sometimes TPL) is a firm that provides 
service to its customers of outsourced (or "third party") logistics services for part, or all of 
their supply chain management functions. Third party logistics providers typically specialize in 
integrated operation, warehousing and transportation services that can be scaled and customized to 
customers' needs based on market conditions and the demands and delivery service requirements 
for their products and materials. Often, these services go beyond logistics and include value-added 
services related to the production or procurement of goods, i.e., services that integrate parts of the 
supply chain. Then the provider is called third-party supply chain management provider (3PSCM) 
or supply chain management service provider (SCMSP). Third Party Logistics System is a process 
which targets a particular Function in the management. It may be like warehousing, transportation, 
raw material provider, etc. 
*Advantages and disadvantages of third party logistics
a) Advantages of 3PL 
1. Cost and time savings for the client 
As logistics is the core competence of third party logistics providers. They possess better know how 
and a greater expertise as any producing or selling company could be able. This know how together 
with the global networks of the often large company size enables a higher time and cost efficiency. 
Another point is, that the equipment and the IT systems of 3PL providers are constantly updated 
and adapted to new requirement of their customers, so that they are able to meet the requirements of 
their customer’s suppliers. And that is more than essential to a company’s survival. Producing or 
selling companies often do not have the time, resources or expertise to adapt their equipment and 
systems as quickly as necessary. So in conclusion a 3PL provider can meet the technical 
requirements in a faster and more cost efficient way than a company could do itself. 
2. Low capital commitment 
Thus the fact that most or all operative functions are outsourced to a 3PL provider there is no need 
for the client to hold own warehouses or transport assets. There is very less or no tied up logistics 
capital. This is very beneficial if a company has high deviations in warehouse capacity utilization, 
because a bad capacity utilization ratio at equal fix cost (for warehouse) is evil for a company’s 
efficiency and profits. 
3. Ability of client to focus on core business 
The outsourcing of logistics departments permits the company to focus even more on their real core 
business. If logistics is one of the firms’ core businesses then outsourcing doesn’t make sense. But 
if logistics is no core competency but rather needed or annoying attachment it should be outsourced 
to a logistics provider, because the continuous increasing of business complexity makes it 
impossible to be an expert in every division or sector.[4] And if you are no expert in a division, there 
is always the opportunity to improve. Often only the core competency is really adding value to your 
product. So it is immense important to be best in class or one of the market leaders to generate 
profits, because normally the quality of the core product is the main (not the only, but the main!) 
reason for the consumer to buy it. 
4. 3PLs provide flexibility 
Third party logistics provider can provide a much higher flexibility in geographic aspects and can 
offer a much larger variety of services than the clients could provider their selves. In addition to 
that, the client gets flexibility in resources and workforce size and logistics fix costs turn into 
variable costs. 
*Possible disadvantage of 3PL 
The only big disadvantage (if you see it as one) is the loss of control a client has by working with 
third party logistics. Eminently in outbound logistics when the 3PL provider completely assumes 
the communication and interacting with a firms customer or supplier. By having a good and 
continuous communication with their clients most 3PL’s counter and try to charm away such
doubts. Some 3PL’s even paint the clients logos on their assets and vest their employees like the 
clients ones. 
1.3 Implementation issues and requirements of 3PL collaboration 
Due to the fact that a 3PL to client collaboration is a typical strategic alliance, as the author 
mentioned earlier in this thesis, there will be an introduction of problem areas in the practical 
implementation of strategic alliances. This points are important for a successful strategic alliance. If 
they aren’t fulfilled or only badly, this will lead to immense problems. And these problems will be 
even more serious in the development of a strategic alliance than in a company’s daily routine, 
because damaged faith in respect to the benefits and success of such an alliance is deadly and 
destructive for change motivation of all people involved. 
Important issues to think about, before contracting with a 3PL provider 
First you have to know about your own logistics costs. Because only if you know exactly your own 
costs you can compare it to the costs of a logistics provider. Often it is useful to know the direct 
costs of each product and service, because sometime it makes sense to outsource only some parts of 
the logistics and leave some products or operating steps untouched because the in-house logistics is 
able to do better or cheaper than an external provider.[8] Another important point is the customer 
orientation of the 3PL provider. The provider has to fit to the structures and the requirements of the 
company. This fit is more important than the pure cost savings, like a survey of 3Pl providers shows 
clearly: The customer orientation in form of adaptability to changing customer needs, reliability and 
the flexibility of third party logistics provider were mentioned as much more important than pure 
cost savings.[9] 
Closely entangled together with the point of customer orientation is the point of a 3PL’s 
specialization. The special requirements of the own company should be flow into the decision 
which 3PL is the right one to choose. Experts often suggest firms to choose 3Pl providers with roots 
in the same area of logistics as the department that shall be outsourced. 
Furthermore it is worth to discuss if the company wants an asset-owning or a non-asset-owning 3PL 
Provider. 3PL provider without own assets are called lead logistics providers. Lead logistics 
provider have the advantage that they have specialized industry expertise combined with low 
overhead costs, but lower negotiation power and less resources than a third party provider has, 
based on a normally big company size, a good customer base and established network systems. But 
3Pl providers tend to shed clients efficiency consciously by preferring their own assets in order to 
maximize their own efficiency. In addition to that third party logistics provider often are 
bureaucratic and have long decision making cycles caused by the size of the company. 
*Implementation issues
If a company gets the result that it wants to implement a third party logistics provider into their 
processes, it has to work on the following implementation issues. These are points a company that 
is purchasing the third party logistics services, has to fulfill. 
The startup phase of such a strategic alliance is the most difficult and most critical phase. For 
implementation considerations there has to be planned a time frame of between six months and a 
year! Otherwise you risk quality and reliability losses. The client company has to clearly identify 
their needs and expectations to the 3PL exactly to avoid misunderstandings and disaffections due to 
miscommunications. Performance measure has to be set. Concrete guidelines are necessary. 
Necessary guidelines: 
 Aims and methods for target achievement have to be set 
 Milestones for important actions of the alliance project have to be set 
 Actions for encouragement of strengths on the one hand and methods for compensation of 
weaknesses have to be planned 
 Concept for the integration of alliance partners have to be developed 
 Critical parts of the contract have to be discussed and a for both sides responsible agreement 
have to be found 
 A time frame of the contract has to be given. 
Both parties, provider and client, must concentrate on the aim of a good collaboration concept with 
mutual beneficial. Otherwise if there is no win-win situation one party suffers and reduce its 
efforts.[ Just as important as the good communication between client and provider is the 
communication within the workforce and employees and not only within the managers’ level. In the 
best case the communication is informative, motivating and anticipatory. The integration of 
employees should have highest priority! To avoid incertitude of employees, customers and business 
partners’ changes in respect to structures and reliabilities have to be communicated internal and 
external as early as possible. Good communication is essential within such a project, employees 
want to know why a company is outsourcing and what the expectations of this step are.[Upcoming 
fear in respect to employee reduction have to be faced within the different departments in an early 
stage, if there is none, because fear of losing one’s livelihood is paralyzing the working morale. The 
employees should be motivated and mobilized to an active cooperation by understanding the change 
as a chance. 
1.4 *Motivation and aims of 3PL collaborations
The first point reported about now, is instantly the most stimulating and propulsive reason for 
shippers and companies to commit their selves into strategic alliance collaborations with third party 
logistics providers. 
Often companies, equal what size they have, aren’t able to improve their market position, as fast as 
the hard concurrency and competition in the national and international business requires, alone. Or 
if they are able this fast adaption to the market requirements would cause immense and 
disproportional costs.[16] So the companies try to get their logistics more efficient and costs 
economic by working together with third party logistics provider that have the size, the experience 
and the know-how to make the clients supply chain more cost efficient, more flexible and more 
profitable ( see also the advantages of 3PL in chapter .The 2014 annual Third Party Logistics Study 
(subtitle: The State of Logistics Outsourcing) of Capgemini investigated, that third party logistics 
clients have an average logistics cost reduction of 11%, an average inventory cost reduction of 6%, 
and an average fixed logistics cost reduction of even 23% by outsourcing their logistics to 3PL 
providers. Another important point for shipper is, that their fill rates and their order accuracy 
increase what is really important within the hard competition to satisfy, in special the challenging, 
but also the general customer. 
*Types of 3PL providers 
Third-party logistics providers include freight forwarders, courier companies, as well as other 
companies integrating & offering subcontracted logistics and transportation services. 
Hertz and Alfredsson (2003) describe four categories of 3PL providers. 
 Standard 3PL Provider: this is the most basic form of a 3PL provider. They would perform 
activities such as, pick and pack, warehousing, and distribution (business) – the most basic 
functions of logistics. For a majority of these firms, the 3PL function is not their main activity. 
 Service Developer: this type of 3PL provider will offer their customers advanced value-added 
services such as: tracking and tracing, cross-docking, specific packaging, or providing a unique 
security system. A solid IT foundation and a focus on economies of scale and scope will enable 
this type of 3PL provider to perform these types of tasks. 
 The Customer Adapter: this type of 3PL provider comes in at the request of the customer and 
essentially takes over complete control of the company's logistics activities. The 3PL provider 
improves the logistics dramatically, but does not develop a new service. The customer base for 
this type of 3PL provider is typically quite small. 
*On-demand transportation
On-demand transportation is a relatively new term coined by 3PL providers to describe their 
brokerage, ad-hoc, and "flyer" service offerings. On-demand transportation has become a 
mandatory capability for today's successful 3PL providers in offering client specific solutions to 
supply chain needs. 
These shipments do not usually move under the "lowest rate wins" scenario and can be very 
profitable to the 3PL that wins the business. The cost quoted to customers for on-demand services 
are based on specific circumstances and availability and can differ greatly from normal "published" 
rates. 
On-demand transportation is a niche that continues to grow and evolve within the 3PL industry. 
Specific modes of transport that may be subject to the on-demand model include (but are not 
limited to) the following: 
 FTL, or Full Truck Load 
 Hotshot (direct, exclusive courier) 
 Next Flight Out, sometimes also referred to as Best Flight Out (commercial airline shipping) 
 International Expedited 
On-demand transportation is a term to reflect what have become known as "smile and dial" 
brokerages that essentially work as telemarketing call centers. Brokers have no obligation to 
successfully ship all loads (as opposed to contract logistics providers) and almost all sales 
representatives are heavily (and 100%) commissioned, and much of the workers' day is spent cold-calling 
sales leads. Smile-and-dial brokerages typically require a 15% gross profit margin (the 
difference between what the shipper pays the brokerage and what the brokerage pays the carrier), 
and the commission compensation scheme means that the turnover of personnel in the call centers 
approaches 100% per year. 
For the occasional shipper, smile-and-dial brokerages can provide a convenient way to have goods 
shipped. But the lack of deep expertise due to constant turnover, combined with the 15% pricing 
margins, mean that a reasonably capable traffic professional can obtain transportation services 
much more economically and reliably.
1.5 Market Potential of 3rd Party Logistics 
Third-party logistics (3PL) or logistics outsourcing is gaining importance as more and more 
corporations across the world, unable to manage their complex supply chains, are outsourcing 
logistics activities to the 3PL or logistics service providers. The 3PL market in India is least 
developed and highly fragmented. However, due to the increasing awareness of the Indian firms 
towards the benefits of logistics outsourcing there is an immense potential for growth of 3PL in 
India. 
Indian logistics industry is likely to continue its growth momentum due to the reviving fortunes of 
the sector with booming end-user industries. Thus, to facilitate a better analysis of the penetration 
level of 3PL logistic services across different industries in India, we have studied the market 
potential of the 3PL services in four major industries including: Automobile, IT Hardware, FMCG 
and Consumer Electronics till 2015. Subsequently, it has been found that the automobile industry 
dominates the 3PL market with majority share, and is forecasted to remain the fastest growing 
segment in Indian 3PL market. 
Further, it has been revealed that storage infrastructure is the most important aspect of the logistics 
industry supply chain and forms the fundamental platform for the development of logistics industry 
in any market across the globe. The report also covers analysis of Warehousing, Cold Storage and 
CFS/ICD (Container Freight Stations/Inland Container Depot) industry in India. It was found that, 
the CFS/ICD industry is expected to register a strong growth in future, followed by cold storage 
industry. 
As infrastructure is the most important part of logistics industry, thus our report discusses freight 
movement by roads, railways, air and ocean. Continuous improvement in logistic infrastructure has 
led 3PL services to be perceived as a far better mode of controlling both internal and external 
logistic processes. The report also covers brief overview of logistics parks in India along with 
emerging industry trends such as Green Logistics and 4PL industry. 
The report also provides profiling of the major public and private players, which will help the 
clients to gain insights on their overall business and industry activities. Overall, the report is likely 
to prove as a proper source of knowledge for investors and clients interested for investment in the 
Indian 3PL Market. 
Indian Third party logistics market has been consistent over the past few years, but it is expected to 
show a tremendous change in the next few years. Growth of the sector is backed by investment in 
infrastructure, globalization of manufacturing systems.
Supply Chain Integration
1.6 Why Use 3PL? 
*BECAUSE SOMEONE ELSE CAN DO IT BETTER 
Even if you have resources available, another organization within the supply chain may be able to 
do it better, simply because its relative position in the supply chain, supply chain expertise and 
economies of scale. 
*TO SHARE RESPONSIBILITY 
3PL companies can share responsibility for managing global supply chains, keeping customers and 
stores properly stocked, and delivering the perfect order every time. 
*TO RE-ENGINEER DISTRIBUTION NETWORKS 
Logistics outsourcing can be a quick way to re-engineer distribution networks to meet global 
market demands and gain a competitive edge. Did you know that you can drill into the history of 
each SKU number tracked by P3PL and view when and to where every piece was shipped, when 
new stock arrive and how many? 
*BENEFITS OF USING A 3PL 
 Reduced total delivered cost for your customer 
 Local expertise in new markets 
 Improved customer service through shorter shipment times 
 Reduced inventory costs through better management 
 Cost benefits through volume shipping discounts 
 Improved focus on core competency 
 Increased shipment visibility 
 More scalable logistics operation and cost model 
 Improved variety of technology and service 
 Risk reduction
1.7 WAREHOUSE MANAGEMENT 
Warehousing Management is one of the important aspects of 3rd party logistics companies; where 
companies are store their stock in large warehouses in proper manner. A warehouse is 
a commercial building for storage of goods. Warehouses are used 
by manufacturers, importers, exporters, wholesalers,transport businesses, customs, etc. They are 
usually large plain buildings in industrial areas of cities and towns and villages. They usually 
have loading docks to load and unload goods from trucks. Sometimes warehouses are designed for 
the loading and unloading of goods directly from railways, airports, or seaports. They often 
have cranes and forklifts for moving goods, which are usually placed on ISO 
standard pallets loaded into pallet racks. Stored goods can include any raw materials, packing 
materials, spare parts, components, or finished goods associated with agriculture, manufacturing 
and production.
Storage and shipping systems in Warehouses: 
Some of the most common warehouse storage systems are: 
 Pallet racking including selective, drive- in, drive-thru, double-deep, pushback, and gravity 
flow 
 Mezzanine including structural, roll formed, racks 
 Vertical Lift Modules 
 Horizontal Carousels 
 Vertical Carousels 
A "piece pick" is a type of order selection process where product is picked and handled in 
individual units and placed in an outer carton, tote or other container before shipping. Catalog 
companies and internet retailers are examples of predominantly piece-pick operations. Their 
customers rarely order in pallet or case quantities; instead, they typically o rder just one or two 
pieces of one or two items. Several elements make up the piece-pick system. They include the 
order, the picker, the pick module, the pick area, handling equipment, the container, the pick 
method used and the information technology used.] Every movement inside a warehouse must be 
accompanied by a work order. Warehouse operation can fail when workers move goods without 
work orders, or when a storage position is left unregistered in the system.Material direction 
and tracking in a warehouse can be coordinated by a Warehouse Management System (WMS), 
a database driven computer program. Logistics personnel use the WMS to improve warehouse 
efficiency by directing pathways and to maintain accurate inventory by recording warehouse 
transactions. 
Automation and optimization in Warehouses 
Some warehouses are completely automated, and require only operators to work and handle all the 
task. Pallets and product move on a system of automated conveyors, cranes and automated storage 
and retrieval systems coordinated by programmable logic controllers and 
computers running logistics automation software. These systems are often installed 
in refrigerated warehouses where temperatures are kept very cold to keep product from spoiling, 
especially in electronics warehouse where they require specific temperature to avoid damaging the 
parts, and also where land is expensive, as automated storage systems can use vertical space 
efficiently. These high-bay storage areas are often more than 10 meters (33 feet) high, with some 
over 20 meters (65 feet) high. Automated storage systems can be built up to 40m high. 
For a warehouse to function efficiently, the facility must be properly slotted. Slotting addresses 
which storage medium a product is picked from (pallet rack or carton flow), and how they are 
picked (pick-to- light, pick-to-voice, or pick-to-paper). With a proper slotting plan, a warehouse can 
improve its inventory rotation requirements—such as first in, first out (FIFO) and last in, first out 
(LIFO)—control labor costs and increase productivity. 
Benefits of Warehousing 
 Warehouses enable storage of goods when their supply exceeds demand and by releasing 
them when the demand is more than immediate productions. This on one hand ensures a
regular supply of goods in the market and on the other hand it helps to stabilize prices by 
matching supply with demand. 
 Warehouses provide for safe custody of goods. Businessmen can thus minimize the risks to 
goods from loss, damage, fire, theft etc. Perishable products can be preserved in cold 
storage. Also, the goods kept in a warehouse are generally insured. 
 A warehouse provides facilities for processing, packing, blending, grading etc, of the goods 
for the purpose of sale. The prospective buyers can inspect the goods kept in a warehouse. 
 Warehouses provide a receipt to the owner of goods for the goods kept in the warehouse. 
The owner can borrow money against the security of goods by making an endorsement on 
the warehouse receipt. By keeping the imported goods in a bonded warehouse, a 
businessman can pay customs duty in installments. 
1.8 Warehouse Management System 
A warehouse management system (WMS) is a software application that supports the day-to-day 
operations in a warehouse. WMS programs enable centralized management of tasks 
such as tracking inventory levels and stock locations. WMS systems may be standalone 
applications or part of an Enterprise Resource Planning (ERP) system. 
A warehouse management system (WMS) is a key part of the supply chain and primarily 
aims to control the movement and storage of materials within a warehouse and process the 
associated transactions, including shipping, receiving, put away and picking. The systems 
also direct and optimize stock put away based on real-time information about the status of 
bin utilization. A WMS monitors the progress of products through the warehouse. It 
involves the physical warehouse infrastructure, tracking systems, and communication 
between product stations. 
Early warehouse management systems could only provide simple storage location 
functionality. Current WMS applications can be so complex and data intensive that they 
require a dedicated staff to run them. High-end systems may include tracking and routing 
technologies such as Radio Frequency Identification (RFID) and voice recognition. 
No matter how simple or complex the application is, the goal of a warehouse management 
system remains the same -- to provide management with the information it needs to 
efficiently control the movement of materials within a warehouse. 
More precisely, warehouse management involves the receipt, storage and movement of 
goods, (normally finished goods), to intermediate storage locations or to a final customer. In 
the multi-echelon model for distribution, there may be multiple levels of warehouses. This 
includes a central warehouse, a regional warehouses (serviced by the central warehouse) and 
potentially retail warehouses (serviced by the regional warehouses).
Types: 
Warehouse management systems can be standalone systems, or supply chain execution 
suite, modules of an ERP system such as Odoo. Depending on the size and sophistication of 
the organization, the system can be as simple as a handwritten list that are updated when 
required, spreadsheets using software such as Microsoft Excel or Access or purpose-built 
software programs. 
In its simplest form, the WMS can track product's data during the production process and act 
as an interpreter and message buffer between existing ERP and WMS systems.
Chapter 2: 
Company Profile
Company Profile 
About Us: 
Origin Logistics Pvt. Ltd. caters to the 3PL requirements, local distribution and express between 
Mumbai-Pune of the Customers across industries. Origin today has a strong customer base of 
Multinationals, Domestic Giants and New entrants. 
Origin has grown from a team of few to now over 40 employees, over 60 vendors spread at multiple 
locations i.e. Mumbai, Pune and Gurgaon. 
Director Profile – Raouf Ansari 
Over 23 years of cross functional experience in Sales Operations (Air Express, Road Express, Bulk 
Transportation, Rail transportation, Refrigerated transportation, Hard Freight), Supply Chain 
Management (Warehousing, Local Distribution, Logistics, Stores Management, Contract 
Administration). Currently an entrepreneur / Director of Origin Logistics Pvt. Ltd. providing 
Warehousing and distribution services, with a customer base of over 160+ with major customer like 
Lifestyle, Hypercity, Godrej, Redington, Odyssey, Max and Brandhouse, expected to cross the turnover 
of over 7 cores in the 3rd financial year of operation. Worked for companies like Schenker Logistics, 
TNT, Gati, Patel Roadways and Panchmahal Cement at various locations and various levels. 
Director Profile – Sudhir Sikka 
Over 14 years of cross functional experience in Operations (Road Express, Bulk Transportation, 
Rail transportation), Supply Chain Management (Warehousing, Local Distribution, Logistics, 
Stores Management, Contract Administration). 
Currently an entrepreneur / Director of Origin Logistics Pvt. Ltd. providing Warehousing and 
distribution services, with a customer base of over 160+ with major customer like Lifestyle, 
Hypercity, Godrej, Redington, Odyssey, Max and Brandhouse, expected to cross the turnover of 
over 7 cores in the 3rd financial year of operation. 
Worked for companies like Schenker Logistics, Pyramid Retail, Gati, Elbee .
Some of the Customers who using 3rd Party Logistics Services at Origin Logistics Pvt. Ltd. 
1. Keeda Sunglasses : 
About The Organization: 
Brand “Keeda” is the fashion accessory brand of Chrysal Fashions Pvt. Ltd. a Chrysal 
Group company. 
Chrysal Group operates with the attitude and motto “Open Minds, Open Doors”. 
The corporate motto embodies the Group’s passion for ‘investing in new ideas’. 
Whether it be Realty, Hospitality, Media or Fashion what sets Chrysal Group’s ventures 
apart is the fresh outlook with which each business is approached. 
Our first launch under the brand Keeda is in the eyewear category. 
WHAT IS BRAND KEEDA? 
 That fire in the belly that motivates you to be someone, pushes you to do something be seen 
and heard. 
 Literally the worm. 
 Metaphorically, the persona of an individual. 
 In a manner the brand seeks to be more than just a fashion accessory, and be that all-important 
statement one would want to be seen in. 
Eyewear by KEEDA 
 By design, by color, by shape, by material KEEDA sunglasses will be an eye-opener for 
those who want to see the world differently. 
 Sturdy, snazzy & trendy. Keeda launches its eyewear in the market by combining the latest 
from optical technology and style. Made from high performance lenses and lightweight 
frames, every Keeda eyewear ensures a snug and a comfort fit. 
2.R Chrysal Fashions India Pvt. Ltd. 
Vision: 
To be an enterprise that pursues ides that have the potential to be rewarding business and 
social ventures that offers value to the society.
Mission: 
To be progressive company that is open to ideas, innovation, and unlocking potential. 
To promote free-thinking corporate culture that recognizes individual and collective 
Potential , nurtures talent and rewards contributions. 
Values: 
Open Minded, Transparent, Ethical & People Centric. 
*Organization involves in the sector like Realty, Hospitality, Fashion, Media, and Ventures.
Chapter 3: 
Industry 
Profile
Figure 2. Outsourcing Development of Logistics Services and Network 
Since the 1980s, along with the trend to outsource non-core activates (Sink and 
Langley, 1997), companies have increasingly turned to third-party logistics 
providers (3PL) both in the USA (Lieb and Randall, 1996; Rabinovich et al., 
1999; Knemayer and Murphy, 2004) and in Europe (Van Laarhoven et al., 
2000). 3PL services help to achieve the strategic objectives by concentrating 
more on core competency of the main business. The study by Sahay and 
Mohan, 2006, has cited substantial growth in various financial indicators using 
services of 3PL, for instance, various improvements in sales revenue by 13.5%, 
working capital by 12.3%, returns on assets by 10%, capital assets reduction by 
10%, production cost reduction by 10.5%, labor cost reduction by 10.0%, 
and logistics cost reduction by 15%. 3PL users depend on 3PL service 
providers to secure capacity and gain agility (Hannon, 2005) who not only 
provide core services like supplying right quality product, 
in the right amount, at the right price and place, and at the right time but also provide 
value added services such as tracking and tracing, sending information prior to the 
arrival of products, flexibility in delivery, which are valued by customers. The role 
3PL service providers play in enhancing services and thereby satisfying customers 
has been universally recognized.
The growth in 3PL service providers is seen across the world. As the logistics service 
demand increases, the challenges and opportunities will continue to increase. With 
the wide availability of modern decision making tools and information technology a 
paradigm shift in logistics is witnessed. Figure 2 depicts the evaluation and the state 
of the art witnessed in logistics outsourcing. 
Companies across industries and around the world regard logistics and supply chain 
management as key components of their overall business success. Many users feel 
that their relationships with 3PLs have helped them achieve critical goals related to 
service, cost, and customer satisfaction.
Third Party Logistics in India: 
Ever since the liberalization of its economy India has been on a path to become one 
of the top economic powers in the world. New avenues for progress and development 
have opened up; manufacturing and retail sectors gained popularity because of the 
changes in China’s export policy of not exporting manufactured items, from which 
Indian manufacturing firms have benefitted. Hence this sector will contribute to GDP 
significantly in the long run. The growth and competitiveness in these two sectors 
largely depend on the efficiency of the logistics operations that facilitate the 
companies’ ability to reach out to their customers quickly and at the desired location. 
Realizing this many manufacturers and retailers are now restructuring their supply 
chain processes in a manner to incorporate partnerships with expert supply chain 
service providers and outsourcing such activities as domestic transportation, 
international transportation, customs brokerage, warehousing, forwarding, cross - 
docking, product labeling, packing, assembly, kitting, reverse logistics, freight bill 
auditing and payment, IT services, fleet management, supply chain consultancy 
services provided by 3PLs, order entry, processing and fulfillment and limited 
liability partnership (LLP)/4PL Service. 
Currently 3PL services are in their nascent stage in India. Third party logistics will 
gain considerable share of the logistics sector because of the following compelling 
facts. 
 Globally, the logistics industry is valued at US$3.5 trillion and the Indian 
logistics industry is currently estimated at US$90 billion (CII)1. 
 The industry has generated employment for 45 million people in the 
country in comparison with the IT and ITES sector, which employs 
approximately 4.3 million people1. 
 As per the World Bank Survey, India ranks 39th in terms of the logistics 
performance index and indicators, with Singapore on top, the UK, USA and 
China in 9th, 14th and 30th positions, respectively. India spends US$1,148 
in handling costs to import one cargo container and US$820 to export it. In 
comparison, Singapore spends US$367 per imported container and China 
US$390, according to a World Bank study1. 
 India spends 13% of its GDP on logistics compared to an average of 10% in 
developed countries, while the U.S. spends just 8%. Better supply chain 
management has reduced logistics costs by nearly 1% in 10 years1. 
 The Indian government plans to spend US$24 billion over the next eight 
years on supply chain infrastructure1.
 3PL solutions are on course to grow at a compound annual growth rate 
(CAGR) of over 16% from 2007-2010. Consequently, 3PL service 
providers are expected to corner an increased share of the Indian logistics 
pie, from 6% in FY2006 to 13% in FY2011, at a CAGR of 25% (CII)1. 
 According to the ASSOCHAM2, outsourcing of 3PL businesses in India 
should reach the value range above US$ 90 million by 2012 as the concept 
first introduced in US and Europe is being adopted at a pace that will lead 
to increases in the efficiency of domestic operations through better 
managed logistics functions. 
 Companies in textile, automotive, pharmaceutical, manufacturing, retail and 
FMCG sectors are increasingly opting to outsource their logistics 
requirements to specialized service providers. 
 According to a recent survey of 3PL service providers engineering, 
automotive and retail sectors were top revenue earners. 
3PL Market Structure in India 
The 3PL market in India is comprised of two segments: the first one is asset based in 
which assets like trucks, distribution centers and warehouses are utilized in supply 
chain management, and the second one is non-asset based. There is a significant 
difference between the nature of Indian 3PL and its counterpart elsewhere, especially 
in the U.S., Table 1.
Table 1: Comparative Analysis of 3PL in India and the U.S. 
Parameter USA India 
Usage of 3PL 71% 55% 
Common activities 
outsourced 
Warehousing (73.7%) Outbound Transportation (55%) 
Outbound Transportation (68.4%) Inbound Transportation (52%) 
Freight bill payment (61.4%) Custom clearing and forwarding (51%) 
Inbound warehousing (56.1%) 
Reasons for not 
outsourcing 
Control would diminish (63%) Poor infrastructure of provider (81%) 
Costs would not be reduced (63%) Inability to respond to changing needs 
(81%) 
Service commitment would not be 
met (48%) 
Unreliable promised from providers (80%) 
Logistics is a core competency (44%) Concerns about capability of providers 
(77%) 
Necessity of e-commerce 
72% 67% 
Collaborative 
relationship 
82% 14% 
Gain sharing is 
important for 
relationship 
80% 6.6% 
Considerable amount of research on the topic of the implementation of 3PL in 
different countries has been published in academic and trade journals. Viewpoints of 
both users and service providers have been considered to identify the major issues, 
industry dynamics, current status and future prospects of the 3PL industry. However 
most of the research is descriptive in nature and does not go into in-depth statistical 
analysis of survey data. In the present study Indian 3PL providers’ service 
dimensions are analyzed in terms of the key success factors and growth strategies 
using various statistical tools.
Chapter 4: 
Literature Review
Literature Review 
In this section a review of the literature is presented, which examines the perspectives 
of the 3PL users and service providers to understand the variation in the services 
offered and services expected. 
Table 2 provides a list of recent contributions that address the reasons for outsourcing 
logistics activities. 
Table 2. Reasons for outsourcing logistics activities. 
Author, (Year) Objective Conclusion 
Sheffi, (1990) Understand the 
motives for the growth 
of logistics 
outsourcing in USA 
The main motives are to focus on 
 Core businesses 
 Better transportation solutions 
 Cost savings and improved 
services 
 Development of necessary 
technological expertise and 
computerized systems; and need 
for more professional and 
better-equipped logistics 
services 
Maltz, (1994) Establish relative 
impact of cost and 
services on the 
decision to outsource 
warehousing 
The study determined that 
organizations are reluctant to use 
third party warehousing due to 
customer service considerations. 
Author, (Year) Objective Conclusion 
Rao & Young, 
(1994) 
Identify the factors 
influencing 
outsourcing of 
logistics functions 
The study identified factors such as 
 Centrality of the logistics 
function 
 Risk and control 
 Cost/service trade-offs 
 Information technologies and 
relationships with logistics 
service providers 
 Product-related (e.g. special 
handling needs), process-related 
(e.g. cycle times) and network-related 
(e.g. countries served) 
drivers are believed to have an 
indirect influence in the 
outsourcing decision 
Daugherty et al., 
(1996) 
Study the perception 
of the third party 
logistics service users 
The service users believe that they 
are getting benefits like reduction in 
inventory levels, order cycle times, 
lead times and improvement in 
customer service.
van Damme et al., 
(1996) 
Examine outsourcing 
logistics management 
activities 
The “do or buy” decision is also 
affected by evaluation of 
cost/service trade-offs. One 
important determinant of the 
decision is cost comparison between 
alternative options. Costs associated 
with performing logistics activities 
in-house and investment in capital 
assets are traded-off against service 
provider fees. The lowest cost 
solution should then be selected. 
Sink & Langley, 
Develop a managerial 
Concentration towards the core 
(1997) 
framework for the 
competencies was the most 
acquisition of third 
important factor for the acquisition 
Bhatnagar et al., party logistics services 
of third party logistics services. 
(1999) 
Find out factors for 
decision-making 
process for choosing 
contract logistics 
service providers. 
The major reasons to outsourcing of 
logistics activities were cost saving 
(86.8%), customer satisfaction 
Bhatnagar and (76.3%) and flexibility (75%). 
Viswanathan, (2000) 
Ascertain benefits of 
alliance between 
manufacturing and 
global logistics service 
providers. 
The manufacturing firms got the 
advantage of reduction in inventory 
levels, order cycle times, lead times 
and improvement in customer 
service. 
Bask, (2001) Study benefits of 
outsourcing the 
logistics activities. 
The customer satisfaction increases 
significantly and provides access to 
Persson and Virum, international distribution networks. 
(2001) 
Study growth 
strategies for logistics 
service providers 
Forming relationships with 3PL 
providers is an efficient and 
effective means of achieving the 
required services without investing 
heavily in assets and new 
capabilities. 
Sohail & Sohal, 
(2003) 
Examine the reasons 
for outsourcing 
logistics activities in 
Malaysia 
The major reasons reported are 
 Cost savings 
 Improved services 
 Better transportation solutions 
 Better professionalism 
Author, (Year) Objective Conclusion 
Wilding & Juriado, 
(2004) 
Determine customer 
perceptions on 
logistics outsourcing in 
the European 
consumer goods 
industry 
The main reasons for outsourcing 
the logistics activities are 
 Competencies of 3PLs 
 Operating flexibility 
 Cost reduction 
 Focus on core businesses 
Aktas & Ulengin, 
(2005) 
Review the reasons for 
outsourcing logistics 
activities in Turkey 
Turkish firms basically outsource 
the transportation activities to 
reduce the operating costs.
Simchi-Levi et al., 
(2008) 
Determine the effect of 
outsourcing of 
logistics on the 
management of the 
supply chain. 
The most important reason for 
outsourcing is that it allows a 
company to focus on its core 
competencies and hence on 
customer requirements. 
Studies based on user firms appear to indicate that outsourcing logistics activities is 
appropriate if it has an impact on one or more factors depicted in Table 3. 
Table 3. Impact of outsourcing logistics activities. 
Factor Indentified by 
Impact on customer satisfaction Gooley (1992); and Lieb et al. (1993) 
Impact on logistics system performance Lieb et al. (1993) and Dapiran et al. (1996) and Bhatnagar 
et al. (1999) 
Reduction in capital investment in facilities Foster and Muller (1990) and Richardson (1992, 1995) 
Reduction in capital investment in 
equipment 
Fantasia (1993), Foster and Muller (1990) and Richardson 
(1992) 
Reduction in investment in information 
technology 
Goldberg (1990), Sheffi (1990), Trunick (1990) and 
Fantasia (1993) 
Impact on employee morale Bowersox (1990) and Dapiran et al. (1996) 
Reduction in manpower cost Foster and Muller (1990) and Richardson (1992, 1995) 
Improvement on specific logistics function 
Minaham (1997) and McMullan (1996) 
parameters 
Improvement in inventory turnover rates Richardson (1990, 1995)
In UK there is several research studies are made on 3rd party logistics, below are the some of the 
authors research in brief format: 
Title: Third Party Logistics: a literature review & research agenda 
Authors : Konstatinios Selviaridis, (Department of Management Science, Lancashire 
University Management School, Lancashire(UK) 
Publisher: Emerald Group of Publishers Limited 
Abstract: 
Purpose – To provide taxonomy of third party logistics (3PL) research and, based on that, to 
develop a research agenda for this field of study. 
Design/methodology/approach – The proposed 3PL research classification framework is 
based on a comprehensive literature review, which concentrates on peer-reviewed journal 
papers published within the period 1990-2005. A total of 114 academic sources have been 
retrieved and analyzed in terms of research purpose and nature, method employed, 
theoretical approach and level of analysis. 
Findings – The review reveals that 3PL research is empirical-descriptive in nature and that 
it generally lacks a theoretical foundation. Survey research is the dominant method 
employed, reflecting the positivist research tradition within logistics. It identifies certain 
knowledge gaps and develops five propositions for future research. It suggests that focus 
should be directed towards more normative, theory-driven and qualitative method-based 
studies. It also argues that further empirical research in relation to 3PL 
design/implementation and fourth party logistics services is needed. 
Originality/value – This paper fulfils an identified need for a comprehensive classification 
framework of 3PL studies.
Research Methodology 
The research objectives of this paper are as threefold: 
1. To identify the success factors of Indian 3PL firms and their relative importance. 
2. To analyze the gap between achievement and expectation as defined by the success factors 
identified. 
3. To prioritize the growth strategies and their relative importance. 
3.1 Type of Research Employed 
In this paper we used an exploratory research to help formulate relevant questions and 
hypotheses that can be the basis of subsequent inquiries into the issues faced by 3PL 
providers and users. This type of research is particularly useful when the researcher is 
uncertain of the theories that are relevant, and would like to seek insights and ask questions 
to assess the phenomena he has observed in a new light. The tools one may employ to 
conduct exploratory research include review of the literature, and surveys of the opinions of 
experts and focus groups. 
3.2 Sampling Procedure 
I employed a non-probability sampling technique, Quota Sampling. Quota sampling is used 
to ensure that a set of specific characteristics that are of interest to the investigator is present 
in the sample. 
3.3 Sample Size 
To collect data we sent out a structured questionnaire to 220 third party logistics providers’ 
employees. 124 of the replies could be used for the analysis.
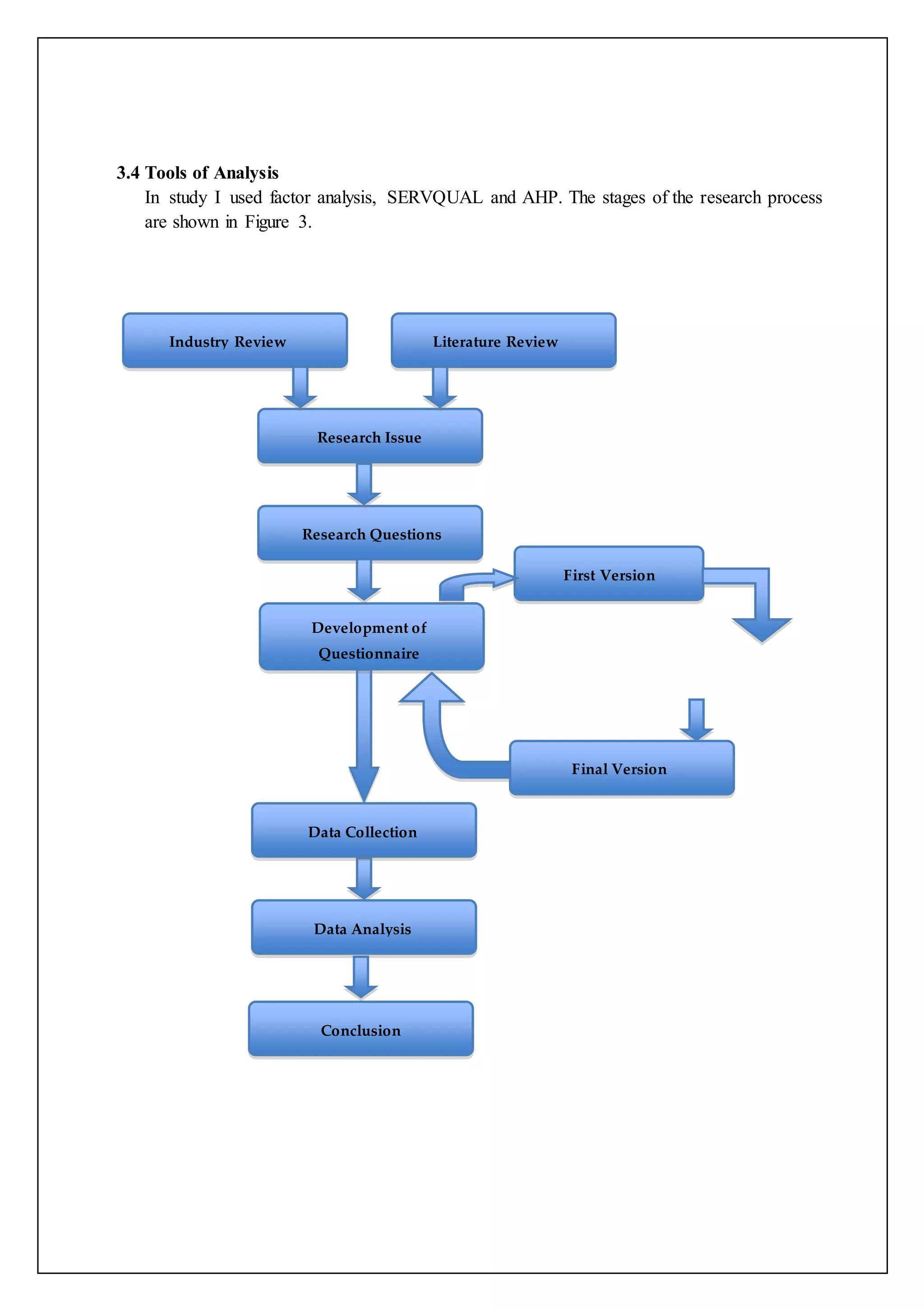
3.4 Tools of Analysis 
In study I used factor analysis, SERVQUAL and AHP. The stages of the research process 
are shown in Figure 3. 
Final Version 
Industry Review Literature Review 
Research Issue 
Research Questions 
Development of 
Questionnaire 
First Version 
Data Collection 
Data Analysis 
Conclusion
5 . Data Analysis 
5.1 To identify the success factors of Indian 3PL firms and its relative importance. 
Table 4. KMO and Bartlett's Test 
Kaiser-Meyer-Olkin Measure of Sampling Adequacy. 0.769 
Bartlett's Test of 
Approx. Chi-Square 
Sphericity 
3167.333 
Df 325 
Sig. .000
Table 5: Rotated Component Matrix (a) 
Component 
1 2 3 4 5 6 7 8 
Q1 .504 
Q2 .431 
Q3 .760 
Q4 .417 .502 
Q5 .639 
Q6 .488 -.407 
Q7 .646 
Q8 .505 
Q9 .813 
Q10 .739 
Q11 .555 .419 
Q12 .699 
Q13 .647 
Q14 .639 
Q15 .823 
Q16 .815 
Q17 .772 
Q18 .457 
Q19 .514 .491 
Q20 .658 
Q21 .731 
Q22 .643 
Q23 .742 
Q24 .676 
Q25 .688 
Q26 .635 
We note that about 65% (.64958) of the total variation in the 26 variables is attributable to the first 
eight components, Table 10. We also observe that Component 1 explains a variance of 3.064, which 
is 11.786% of total variance of 26; Component 2 explains a variance of 2.964, which is 11.398% of 
total variance and so on. The rotated component matrix contains the same information as the 
component matrix, except that it is calculated after rotation, Table 11. From this table we construct 
the following factor matrix, Table 12, where the key elements of importance in relation to the eight 
factors are shown.
Table 6 : Factor Matrix 
Factor 
No. 
Factor Name 
Eigen Value 
Items 
Items 
% of 
Variance 
Total Loading 
1 Reduced Cost 5.997 23.065 
Realized Cost Reduction 0.823 
Geographical Coverage 0.814 
Experience as a 3PL Provider 0.739 
Continuous Improvement 0.635 
2 
Operational 
Performance 
3.356 12.909 
Knowledge Based Skills 0.742 
Project Management Skills 0.676 
Global Capabilities 0.646 
Skilled Logistics Professionals 0.643 
Real Time Access to Information 0.555 
Route & Load Optimization 0.514 
3 
Information 
Technology System 
1.625 6.250 
Enterprise Resource Planning 0.699 
Online Tracking System and 
0.688 
Transaction System 
Transportation Management System 0.639 
Warehouse Management System 0.488 
Use of RFID Technology 0.431 
4 Versatility 1.379 5.305 
Breadth of Service Offered 0.647 
Integration among Internal 3PL 
0.639 
System 
Flexibility & Adaptability 0.505 
Focus on specific Industry 0.504 
5 Quality Management 1.249 4.802 
Speed of the Delivery 0.731 
Availability of Data on Time 0.658 
Product Returns & Repair 0.457 
6 
Compatibility with the 
Users 
1.161 4.467 Good Relationship with Service user 0.813 
7 Fixed Assets 1.098 4.225 
Investment in IT Systems 0.760 
Investment in Quality Assets 0.502 
8 
Performance 
Measurement 
1.023 3.935 
Management of Key Performance 
Indicators 
0.772 
5.2 Analysis of the gap between achievement and expectation 
In order to analyze the gap between achievement (factor importance) and expectation (company 
importance) of identified success factor SERVQUAL analysis was applied on the success variables. 
In gap analysis, a positive difference between expectation and perception points out the strengths, 
whereas a negative difference shows the weaknesses of the service quality. In this context, the data 
collected from 124 3PL service providers was analyzed. From the Table 13 and Table 14, we can 
say that reduced cost, information technology system, versatility, quality management, 
compatibility with user and fixed asset factor, there is scope of improvement.
Table 7: 
Sr. 
No. 
Success Variable 
Factor 
Importance 
Company 
Importance 
Gap 
Service 
Quality 
1 Realized Cost Reduction 4.40 4.20 -0.20 Weak 
2 Geographical Coverage 4.50 3.90 -0.60 Weak 
3 Experience as a 3PL Provider 4.30 4.20 -0.10 Weak 
4 Continuous Improvement 4.50 4.60 0.10 Strong 
5 Knowledge Based Skills 4.10 4.50 0.40 Strong 
6 Project Management Skills 3.80 4.00 0.20 Strong 
7 Global Capabilities 4.20 4.20 0.00 Neutral 
8 Skilled Logistics Professionals 4.30 4.00 -0.30 Weak 
9 Real Time Access to Information 4.10 4.00 -0.10 Weak 
10 Route & Load Optimization 4.10 3.90 -0.20 Weak 
11 Enterprise Resource Planning 3.80 3.40 -0.40 Weak 
12 
Online Tracking System and 
Transaction System 
4.20 3.90 -0.30 Weak 
13 Transportation Management System 3.60 3.20 -0.40 Weak 
14 Warehouse Management System 3.90 3.60 -0.30 Weak 
15 Use of RFID Technology 2.90 2.40 -0.50 Weak 
16 Breadth of Service Offered 4.30 4.10 -0.20 Weak 
17 Integration among Internal 3PL System 4.10 3.90 -0.20 Weak 
18 Flexibility & Adaptability 4.40 3.90 -0.60 Weak 
19 Focus on specific Industry 4.30 4.30 0.00 Neutral 
20 Speed of the Delivery 4.00 3.90 -0.10 Weak 
21 Availability of Data on Time 4.10 4.20 0.10 Strong 
22 Product Returns & Repair 3.80 3.00 -0.80 Weak 
23 Good Relationship with Service user 4.60 4.40 -0.20 Weak 
24 Investment in IT Systems 3.70 3.50 -0.20 Weak 
Sr. 
Factor 
Company 
Service 
Success Factor 
Gap 
No. 
Importance 
Importance 
Quality 
1 Reduced Cost 4.425 4.225 -0.200 Weak 
2 Operational Performance 4.100 4.100 0.000 Neutral 
3 Information Technology System 3.680 3.300 -0.380 Weak 
4 Versatility 4.275 4.050 -0.225 Weak 
5 Quality Management 3.967 3.700 -0.267 Weak 
6 Compatibility with the Users 4.600 4.400 -0.200 Weak 
7 Fixed Assets 3.700 3.450 -0.250 Weak 
8 Performance Measurement 4.20 4.40 0.20 Strong
5.3 Prioritizing the growth strategies and their relative importance 
The Analytic Hierarchy Process (AHP) is a rational framework for structuring a decision problem. 
It has been used in a wide range of decision-making situations to evaluate alternative courses of 
action and identify the one that is most desirable in view of the decision maker’s preferences (Roger 
1987). The stages of the process require the decomposition of the decision problem into 
a hierarchy of easier sub-problems that can be considered independently. The hierarchical elements 
can relate to any aspect of the decision problem. After building the hierarchy the elements of the 
decision situation are compared to one another in a pair wise manner using judgments about their 
relative importance. These evaluations are converted to numerical values that represent the weight 
or priority of each element of the hierarchy. Finally numerical priorities are calculated for each of 
the decision alternatives. 
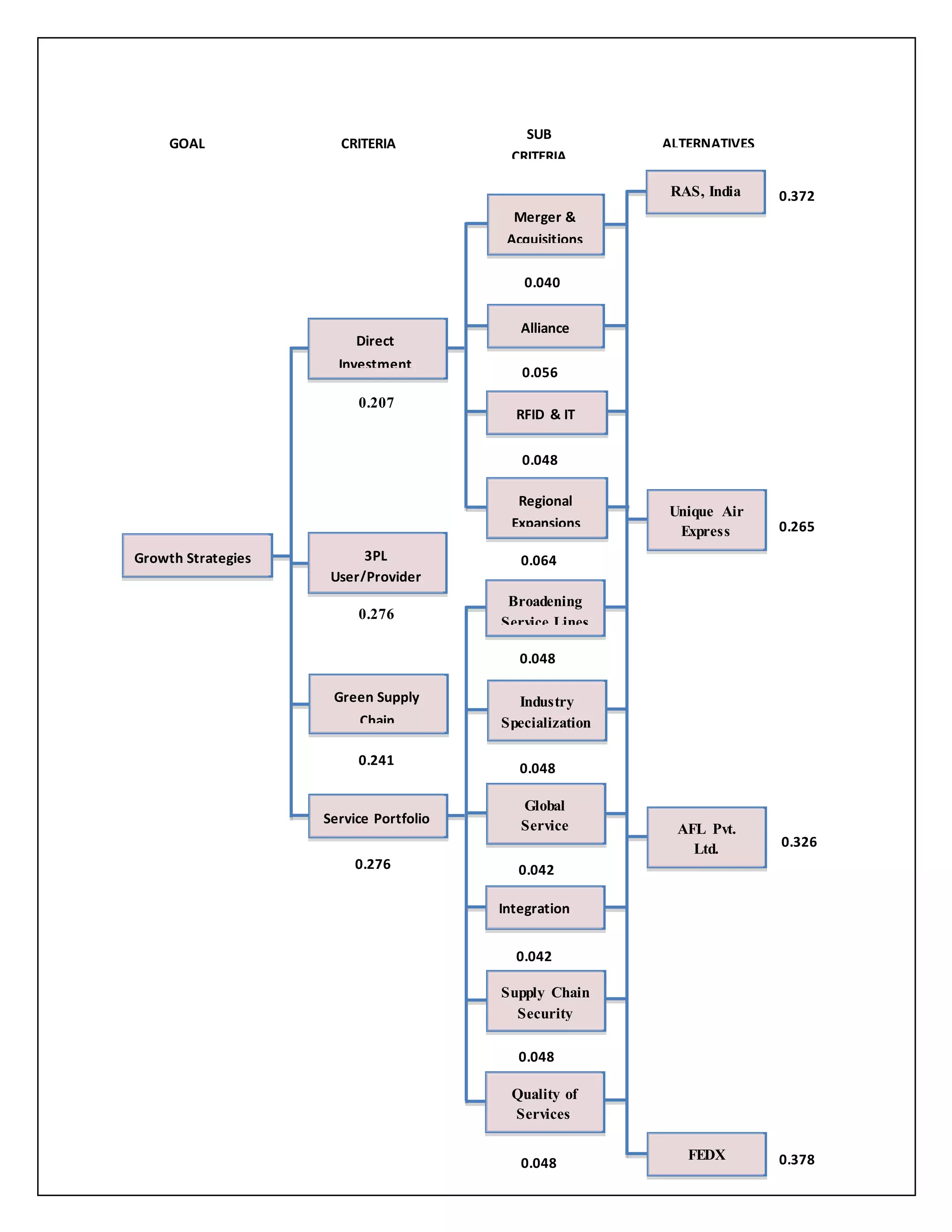
We applied AHP to prioritize growth strategies for Indian 3PL providers. The chart of the model for 
growth strategies used by the companies is shown in Figure 4. The growth stra tegies have been 
identified through extensive literature review. 
In this section the most important growth strategies are identified and then after the ranking is given 
to selected companies like RAS India, Unique Air Express, AFL Pvt. Ltd and FEDX.
Description of the Model: 
Growth strategies have been determined through literature review and the relevant attributes have been 
selected for the AHP model for the selection of growth strategies. The attributes are: 
1. Direct Investment [DI] 
 Merger & Acquisitions [MA] 
 Alliance [AL] 
 RFID & IT [RI] 
 Regional Expansions [RE] 
2. Service Portfolio [SP] 
 Broadening Service Lines [BS] 
 Industry Specialization [IS] 
 Global Service [GS] 
 Integration [IN] 
 Supply Chain Security [SS] 
 Quality of Services [QS] 
3. Green Supply Chain [GS] 
4. 3PL User/Provider Relationship [UP]
The AHP Model 
GOAL 
CRITERIA 
Growth Strategy 
DI UP GS SP 
MA AL RI RE 
SUB 
CRITERIA 
BS IS GS IN SS QS 
Unique Air 
Express 
AFL Pvt. Ltd 
RAS, India FEDX 
ALTERNATIVES
Growth strategies are selected on the basis of judgment based on observation are fed into AHP for 
each criterion and sub criterion of all levels of the hierarchy. Pair-wise comparisons of the criteria at 
each level are performed on a relative importance scale where 1 reflects equal weight and 9 reflects 
absolute importance (See Annex - III). 
The steps described below follow Roger (1987): 
1. Define the problem and determine the objective. 
2. Structure the hierarchy from the top through the intermediate levels to the lowest level. See 
Figure 4. 
3. Construct a set of pair-wise comparison matrices for each of the lower levels. As element in 
the higher level is said to be a governing element for those in the lower level, since it 
contributes to it or affects it. The elements in the lower level are then compared to each 
other based on their effect on the governing element above. This yields a square matrix of 
judgments. The pair-wise comparisons are performed to determine which element dominates 
the others. These judgments are then expressed as integers. If element A dominates element 
B, then an integer number is entered in row A, column B and reciprocal is entered in row B, 
column A. If the elements being compared are equal, a “one” is assigned to both positions. 
Table 1 shows the pair-wise comparison matrix for level II criteria. 
4. There are 
푛(푛−1) 
2 
judgments required to develop the set of matrices in step 3 (reciprocals are 
automatically assigned in each pair-wise comparisons). 
5. Having done all the pair-wise comparisons and entered the data, the consistency is 
determined using the Eigen value. To do so, normalize the column of numbers by dividing 
each entry by the sum of all entries. Then sum each row of the normalized values and take 
the average. This provides Principal Vector [PV]. Table 2 illustrates the normalized 
comparison matrix. The check of the consistency of judgments is as follows: 
Let the pair-wise comparison matrix be denoted M1 and principal vector be denoted M2. 
Then define M3=M1*M2; and M4=M3/M2. λmax = average of the elements of M4. 
Consistency Index (CI) = (λmax – N) = N - 1 
Consistency Ratio (CR) = CI/RCI corresponding to N 
Where RCI: Random Consistency Index and 
N: Number of elements
Random Index Table 
N 1 2 3 4 5 6 
RCI 0 0 0.58 0.9 1.12 1.24 
If CR is less than 10%, judgments are considered consistent. And if CR is greater than 10%, the 
quality of judgments should be improved to have CR less than or equal to 10%. 
6. Steps 3–5 are performed to have relative importance of each attribute for all levels and clusters in the 
hierarchy. 
First the pair wise comparison matrix for growth strategies was formed and then after normalizing the same 
matrix the weight of particular strategies was find out. The same procedure was followed for all the level of 
the hierarchy. 
Table 8. Pair Wise Comparison Matrix for Growth Strategies 
DI SP GS UP 
DI 1.00 0.75 0.86 0.75 
SP 1.33 1.00 1.14 1.00 
GS 1.17 0.88 1.00 0.88 
UP 1.33 1.00 1.14 1.00 
Table 16. Normalized Matrix for Growth Strategies 
DI SP GS UP SUM Eigen Vector RANK 
DI 4.00 3.00 3.43 3.00 13.43 0.207 3 
SP 5.33 4.00 4.57 4.00 17.90 0.276 1 
GS 4.67 3.50 4.00 3.50 15.67 0.241 2 
UP 5.33 4.00 4.57 4.00 17.90 0.276 1 
SUM 64.90 
λmax = 4, CI = 0 and CR = 0 (Perfect Consistency) 
The Indian 3PL provider largely uses Service Portfolio and 3PL User/Provider Relationship for the growth 
of the business. 
Table 9. Pair Wise Comparison Matrix for Direct Investment 
MA AL RI RE 
MA 1.00 0.71 0.83 0.63
AL 1.40 1.00 1.17 0.88 
RI 1.20 0.86 1.00 0.75 
RE 1.60 1.14 1.33 1.00 
Table 10. Normalized Matrix for Direct Investment 
MA AL RI RE SUM Eigen Vector RANK 
MA 4.00 2.86 3.33 2.50 10.19 0.192 4 
AL 5.60 4.00 4.67 3.50 14.27 0.269 2 
RI 4.80 3.43 4.00 3.00 12.23 0.231 3 
RE 6.40 4.57 5.33 4.00 16.30 0.308 1 
SUM 52.99 
λmax = 4, CI = 0 and CR = 0 (Perfect Consistency) 
From the table18 one can say that Indian 3PL providers uses Regional Expansion and Alliance as Direct 
Invest for the growth of the business. 
So, waitage of MA, AL, RI & RE in Direct Investment can be found out by, 
MA = 0.207*0.192 + 0.207*0.269 + 0.207*0.231 + 0.207*0.308 = 0.040 
Table 11. Weights in Direct Investment 
Weight in DI 
MA 0.040 
AL 0.056 
RI 0.048 
RE 0.064 
Table 12. Pair Wise Comparison Matrix for Service Portfolio 
BS IS GS IN SS QS 
BS 1.00 1.00 1.14 1.14 1.00 1.00 
IS 1.00 1.00 1.14 1.14 1.00 1.00 
GS 0.88 0.88 1.00 1.00 0.88 0.88 
IN 0.88 0.88 1.00 1.00 0.88 0.88 
SS 1.00 1.00 1.14 1.14 1.00 1.00 
QS 1.00 1.00 1.14 1.14 1.00 1.00 
Table 13. Normalized Matrix for Service Portfolio 
BS IS GS IN SS QS SUM Eigen Vector RANK
BS 6.00 6.00 6.86 6.86 6.00 6.00 37.71 0.174 1 
IS 6.00 6.00 6.86 6.86 6.00 6.00 37.71 0.174 1 
GS 5.25 5.25 6.00 6.00 5.25 5.25 33.00 0.152 2 
IN 5.25 5.25 6.00 6.00 5.25 5.25 33.00 0.152 2 
SS 6.00 6.00 6.86 6.86 6.00 6.00 37.71 0.174 1 
QS 6.00 6.00 6.86 6.86 6.00 6.00 37.71 0.174 1 
SUM 216.86 
λmax = 6, CI = 0 and CR = 0 (Perfect Consistency) 
Table 14. Waitage in Service Portfolio 
Weight in Service Portfolio 
BS 0.048 
IS 0.048 
GS 0.042 
IN 0.042 
SS 0.048 
QS 0.048 
Now the ranking of the company can be obtained by constructing comparison matrices with respect to 
various growth strategies used by the company. 
Table 15. Pair Wise Comparison Matrix for Merger & Acquisition 
RAS, India Unique Air Express AFL Pvt Ltd FEDX 
RAS, India 1.00 5.00 1.00 0.83 
Unique Air Express 0.20 1.00 0.20 0.17 
AFL Pvt Ltd 1.00 5.00 1.00 0.83 
FEDX 1.20 6.00 1.20 1.00 
Table 16. Normalized Matrix for Merger & Acquisition 
RAS, India Unique Air Express AFL Pvt Ltd FEDX SUM Eigen Vector 
RAS, India 4.00 20.00 4.00 3.33 31.33 0.29 
Unique Air Express 0.80 4.00 0.80 0.67 6.27 0.06 
AFL Pvt Ltd 4.00 20.00 4.00 3.33 31.33 0.29 
FEDX 4.80 24.00 4.80 4.00 37.60 0.35 
SUM 106.53 
λmax = 4, CI = 0 and CR = 0 (Perfect Consistency) 
Table 17. Pair Wise Comparison Matrix for Alliance 
RAS, India Unique Air Express AFL Pvt Ltd FEDX 
RAS, India 1.00 1.60 1.14 1.14 
Unique Air Express 0.63 1.00 0.71 0.71 
AFL Pvt Ltd 0.88 1.40 1.00 1.00 
FEDX 0.88 1.40 1.00 1.00
Table 18. Normalized Matrix for Alliance 
RAS, India Unique Air Express AFL Pvt Ltd FEDX SUM Eigen Vector 
RAS, India 4.00 6.40 4.57 4.57 19.54 0.18 
Unique Air Express 2.50 4.00 2.86 2.86 12.21 0.11 
AFL Pvt Ltd 3.50 5.60 4.00 4.00 17.10 0.16 
FEDX 3.50 5.60 4.00 4.00 17.10 0.16 
SUM 65.96 
λmax = 4, CI = 0 and CR = 0 (Perfect Consistency) 
Table 19. Pair Wise Comparison Matrix for Regional Expansion 
RAS, India Unique Air Express AFL Pvt Ltd FEDX 
RAS, India 1.00 0.89 1.60 0.89 
Unique Air Express 1.13 1.00 1.80 1.00 
AFL Pvt Ltd 0.63 0.56 1.00 0.56 
FEDX 1.13 1.00 1.80 1.00 
Table 20. Normalized Matrix for Regional Expansion 
RAS, India Unique Air Express AFL Pvt Ltd FEDX SUM Eigen Vector 
RAS, India 4.00 3.56 6.40 3.56 17.51 0.16 
Unique Air Express 4.50 4.00 7.20 4.00 19.70 0.18 
AFL Pvt Ltd 2.50 2.22 4.00 2.22 10.94 0.10 
FEDX 4.50 4.00 7.20 4.00 19.70 0.18 
SUM 67.86 
λmax = 4, CI = 0 and CR = 0 (Perfect Consistency) 
Table 21. Pair Wise Comparison Matrix for RFID & IT 
RAS, India Unique Air Express AFL Pvt Ltd FEDX 
RAS, India 1.00 2.33 0.88 0.78 
Unique Air Express 0.43 1.00 0.38 0.33 
AFL Pvt Ltd 1.14 2.67 1.00 0.89 
FEDX 1.29 3.00 1.13 1.00 
Table 22. Normalized Matrix for RFID & IT 
RAS, India Unique Air Express AFL Pvt Ltd FEDX SUM Eigen Vector 
RAS, India 4.00 9.33 3.50 3.11 19.94 0.19 
Unique Air Express 1.71 4.00 1.50 1.33 8.55 0.08 
AFL Pvt Ltd 4.57 10.67 4.00 3.56 22.79 0.21 
FEDX 5.14 12.00 4.50 4.00 25.64 0.24 
SUM 76.93 
λmax = 4, CI = 0 and CR = 0 (Perfect Consistency) 
Table 23. Pair Wise Comparison Matrix for Broadening Service Lines
RAS, India Unique Air Express AFL Pvt Ltd FEDX 
RAS, India 1.00 1.00 1.29 1.29 
Unique Air Express 1.00 1.00 1.29 1.29 
AFL Pvt Ltd 0.78 0.78 1.00 1.00 
FEDX 0.78 0.78 1.00 1.00 
Table 24. Normalized Matrix for Broadening Service Lines 
RAS, India Unique Air Express AFL Pvt Ltd FEDX SUM Eigen Vector 
RAS, India 4.00 4.00 5.14 5.14 18.29 0.17 
Unique Air Express 4.00 4.00 5.14 5.14 18.29 0.17 
AFL Pvt Ltd 3.11 3.11 4.00 4.00 14.22 0.13 
FEDX 3.11 3.11 4.00 4.00 14.22 0.13 
SUM 65.02 
λmax = 4, CI = 0 and CR = 0 (Perfect Consistency) 
Table 25. Pair Wise Comparison Matrix for Industry Specialization 
RAS, India Unique Air Express AFL Pvt Ltd FEDX 
RAS, India 1.00 1.60 1.00 1.14 
Unique Air Express 0.63 1.00 0.63 0.71 
AFL Pvt Ltd 1.00 1.60 1.00 1.14 
FEDX 0.88 1.40 0.88 1.00 
Table 26. Normalized Matrix for Industry Specialization 
RAS, India Unique Air Express AFL Pvt Ltd FEDX SUM Eigen Vector 
RAS, India 4.00 6.40 4.00 4.57 18.97 0.18 
Unique Air Express 2.50 4.00 2.50 2.86 11.86 0.11 
AFL Pvt Ltd 4.00 6.40 4.00 4.57 18.97 0.18 
FEDX 3.50 5.60 3.50 4.00 16.60 0.16 
SUM 66.40 
λmax = 4, CI = 0 and CR = 0 (Perfect Consistency) 
Table 27. Pair Wise Comparison Matrix for Global Services 
RAS, India Unique Air Express AFL Pvt Ltd FEDX 
RAS, India 1.00 0.89 2.00 1.14 
Unique Air Express 1.13 1.00 2.25 1.29 
AFL Pvt Ltd 0.50 0.44 1.00 0.57 
FEDX 0.88 0.78 1.75 1.00 
Table 28. Normalized Matrix for Global Services
RAS, India Unique Air Express AFL Pvt Ltd FEDX SUM Eigen Vector 
RAS, India 4.00 3.56 8.00 4.57 20.13 0.19 
Unique Air Express 4.50 4.00 9.00 5.14 22.64 0.21 
AFL Pvt Ltd 2.00 1.78 4.00 2.29 10.06 0.09 
FEDX 3.50 3.11 7.00 4.00 17.61 0.17 
SUM 70.44 
λmax = 4, CI = 0 and CR = 0 (Perfect Consistency) 
Table 29. Pair Wise Comparison Matrix for Integration 
RAS, India Unique Air Express AFL Pvt Ltd FEDX 
RAS, India 1.00 1.40 1.00 1.00 
Unique Air Express 0.71 1.00 0.71 0.71 
AFL Pvt Ltd 1.00 1.40 1.00 1.00 
FEDX 1.00 1.40 1.00 1.00 
Table 30. Normalized Matrix for Integration 
RAS, India 
Unique Air 
Express 
AFL Pvt Ltd FEDX SUM Eigen Vector 
RAS, India 4.00 5.60 4.00 4.00 17.60 0.17 
Unique Air Express 2.86 4.00 2.86 2.86 12.57 0.12 
AFL Pvt Ltd 4.00 5.60 4.00 4.00 17.60 0.17 
FEDX 4.00 5.60 4.00 4.00 17.60 0.17 
SUM 65.37 
λmax = 4, CI = 0 and CR = 0 (Perfect Consistency) 
Table 31. Pair Wise Comparison Matrix for Supply Chain Security 
RAS, India Unique Air Express AFL Pvt Ltd FEDX 
RAS, India 1.00 1.14 1.00 1.14 
Unique Air Express 0.88 1.00 0.88 1.00 
AFL Pvt Ltd 1.00 1.14 1.00 1.14 
FEDX 0.88 1.00 0.88 1.00 
Table 32. Normalized Matrix for Supply Chain Security 
RAS, India 
Unique Air 
Express 
AFL Pvt 
Ltd 
FEDX SUM Eigen Vector 
RAS, India 4.00 4.57 4.00 4.57 17.14 0.16 
Unique Air Express 3.50 4.00 3.50 4.00 15.00 0.14 
AFL Pvt Ltd 4.00 4.57 4.00 4.57 17.14 0.16 
FEDX 3.50 4.00 3.50 4.00 15.00 0.14
SUM 64.29 
λmax = 4, CI = 0 and CR = 0 (Perfect Consistency) 
Table 33. Pair Wise Comparison Matrix for Quality of Services 
RAS, India Unique Air Express AFL Pvt. Ltd FEDX 
RAS, India 1.00 1.29 1.29 1.00 
Unique Air Express 0.78 1.00 1.00 0.78 
AFL Pvt. Ltd 0.78 1.00 1.00 0.78 
FEDX 1.00 1.29 1.29 1.00 
Table 34. Normalized Matrix for Quality of Services 
RAS, India Unique Air Express AFL Pvt. Ltd FEDX SUM Eigen Vector 
RAS, India 4.00 5.14 5.14 4.00 18.29 0.17 
Unique Air Express 3.11 4.00 4.00 3.11 14.22 0.13 
AFL Pvt. Ltd 3.11 4.00 4.00 3.11 14.22 0.13 
FEDX 4.00 5.14 5.14 4.00 18.29 0.17 
SUM 65.02 
λmax = 4, CI = 0 and CR = 0 (Perfect Consistency) 
Table 35. Matrixes for Direct Investment 
RAS, India 
Unique Air 
Express 
AFL Pvt 
Ltd 
FEDX 
Merger & 
Acquisitions 
0.29 0.06 0.29 0.35 
Alliance 0.18 0.11 0.16 0.16 
RFID & IT 0.19 0.08 0.21 0.24 
Regional Expansions 0.16 0.18 0.10 0.18 
Table 36. Ranking on the basis of Direct Investment 
Ranking Weight Rank 
RAS, India 0.200 2 
Unique Air Express 0.118 4 
AFL Pvt Ltd 0.181 3 
FEDX 0.224 1 
Ranking waitage for RAS, India = 0.29*0.192 + 0.18*0.269 + 0.19*0.231 + 0.18*0.308 = 0.200
Table 37. Matrixes for Service Portfolio 
RAS, India Unique Air Express AFL Pvt Ltd FEDX 
Broadening Service Lines 0.17 0.17 0.13 0.13 
Industry Specialization 0.18 0.11 0.18 0.16 
Global Services 0.19 0.21 0.09 0.17 
Integration 0.17 0.12 0.17 0.17 
Supply Chain Security 0.16 0.14 0.16 0.14 
Quality of Services 0.17 0.13 0.13 0.17 
Table 38. Ranking on the basis of Service Portfolio 
Ranking Weight Rank 
RAS, India 0.173 1 
Unique Air Express 0.147 3 
AFL Pvt. Ltd 0.145 4 
FEDX 0.155 2 
Table 39. Final Ranking 
Ranking Weight Rank 
RAS, India 0.372 2 
Unique Air Express 0.265 4 
AFL Pvt. Ltd 0.326 3 
FEDX 0.378 1 
Figure 5 shows the relative weights of all elements in AHP model. Service portfolio (0.276) and 
3PL User/Provider Relationship (0.276) is very important and common criterion followed by the 
Indian 3PL Service provider when it comes for selecting the growth strategy. It is followed by 
Green Supply Chain (0.241) and Direct Investment (0.207). Green Supply Chain is getting 
importance due to the ever-changing environment of the world. This is very important to control 
the green house effect and hence to control the temperature of the world. On the basis of the sub 
criterion FEDX secure the first rank in terms of using proper strategy as per change of the business 
condition in India. While RAS, India secure second rank.
Growth Strategies 
RAS, India 
Unique Air 
Express 
AFL Pvt. 
Ltd. 
FEDX 
Direct 
Investment 
Merger & 
Acquisitions 
Alliance 
RFID & IT 
Regional 
Expansions 
3PL 
User/Provider 
Relationship 
Green Supply 
Chain 
Service Portfolio 
Broadening 
Service Lines 
Industry 
Specialization 
Global 
Service 
Integration 
Supply Chain 
Security 
Quality of 
Services 
GOAL CRITERIA 
SUB 
CRITERIA 
ALTERNATIVES 
0.207 
0.276 
0.241 
0.276 
0.040 
0.056 
0.048 
0.064 
0.048 
0.048 
0.042 
0.042 
0.048 
0.048 
0.372 
0.265 
0.326 
0.378
*Conclusion* 
 3rd Party logistics having good scope in India as well as in foreign Market. 
 It manage, support and fulfill customer demand in all serviced regions. 
 It resulted in increasing the customer by fulfilling their demand in short 
period of time. 
 Attain a continuous and unrivalled 100 % customer satisfaction. 
 Faster turnaround time to deliver goods to customer. 
 Optimize price setting, increase sales, and reduce shipping cost to maximize 
customer satisfactions. 
Logistics and supply chain management plays very important role in manufacturing organization. 
Most of the companies are outsourcing these activities to concentrate on their core business. So 
the outsourcing companies are giving importance to the reduction in the cost to gain the 
advantage of the lower cost in the competitive business. So most of the Indian 3PL service 
provider gives importance to Reduced Cost for most important success factor. This can be 
achieved by giving more emphasis on variables like geographical coverage, experience as a 3PL 
provider and continuous improvement. The cost can be reduced by vast geographical coverage; 
higher experience for giving particular types of the service and emphasis on continuous 
improvement. The second most important factor for success is Operational Performance. 
Knowledge based skills and project management skills can help the growth of the organization 
and can become the important success factor for the service provider. Information technology 
system is also important for success of the business. By concentrating more on this factor the 
company can easily and effectively share and convey the information with the end user. This can 
also improve the speed and accuracy of the work and hence better satisfaction to the customer. 
This would increase the profit and improves the brand image of the company. 
The gap analysis was done to identify the gap between achievement and expectation of identified 
success factors. There is a weak service quality in most of the success factors like reduced cost, 
information technology system, versatility, quality management, compatibility with users and 
fixed assets. This can be improved by giving special attention to product return & repair, 
geographical coverage, flexibility and adaptability, use of RFID technology, enterprise resource 
planning, transportation management system, skilled logistic professionals, online tracking 
system & transaction system, ware house management system, investment in quality of assets, 
route and load optimization, breadth of service offered, integration among internal 3PL system, 
good relationship with service user, investment in IT system, experience as a 3PL provider, real 
time access to information and speed of delivery to get the competitive advantage and market 
share. Most of the 3PL service provider has to improve the Information Technology System 
because there is a large gap.
Service Portfolio and 3PL User/Provider Relationship is the most important and common growth 
strategy used by the Indian 3PL service provider. One of the interesting result found that now 
most of the 3PL service provider emphasis on Green Supply Chain for growth. The world is 
facing the problem of global warming and the meeting on Kyoto Protocol between developing 
and developed countries was failed, if one can implement the green supply chain then the 
organization will be able to get advantage of good brand image. By doing this organization will 
be able to get advantage of carbon trading also and hence improve the profit of the organization. 
Also most of the company’s focus on Regional Expansion so as to give better services to the 
customer and to reduce the cost. The companies are focusing on Alliance for risk sharing and 
reduce the fixed asset cost. 
7. Limitations of the Study 
The study focuses only on the third party logistics service providers. This study has not taken 
into consideration towards the perspective of 3PL service users. The view of the 3PL service user 
could affect the result of the success factor for the 3PL service provider. 
This study is limited to only organize 3PL service provider. The research can be improved by 
taking consideration of the unorganized 3PL service provider.
7. Managerial Implications 
This study presents important findings for logistics managers. Realized cost reduction, 
geographical coverage, continuous improvement, knowledge based skills, project 
management skills, global capabilities, skilled logistics professionals, real time access to 
information and route & load optimization are the most important factors for success as a 
third party logistics provider. Also expertise in information technology system is gaining 
importance to provide faster and better service-to-service user. This will not only give 
competitive advantage but also help to gain market share. As the organization increase its 
market share it has to give more importance to breadth of service offered, integration 
among internal 3PL system, flexibility & adaptability and focus on specific industry for 
continuous growth of the business. This study also throws some light to improve in 
particular segment for better growth of the organization. For this the gap between 
achievement and expectation of identified success factor was measured. Success factors 
like reduced cost, information technology system, versatility, quality management, 
compatibility with the users and fixed assets indicate weak service quality. This can be 
improved by giving special attention to product return & repair, geographical coverage, 
flexibility and adaptability, use of RFID technology, enterprise resource planning, 
transportation management system, skilled logistic professionals, online tracking system 
& transaction system, ware house management system, investment in quality of assets, 
route and load optimization, breadth of service offered, integration among internal 3PL 
system, good relationship with service user, investment in IT system, experience as a 3PL 
provider, real time access to information and speed of delivery. The strategies are playing 
very important role for the growth of the business and to gain competitive advantage over 
others. In the service industry service portfolio plays major role. One can improve the 
service to the user by concentrating on broadening of service line and industry 
specialization this not only increase the customer base but also increase the market share. 
Today the business is became globalized so the company should also give more 
importance to global service for growth of the business. The relationship between third 
party user and provider plays very important role for the business of the both. If there is a 
good relationship between the user and provider then both can understand the need of 
their business. Both parties can share the risk and augment the profit of the organization. 
Direct investment is also one of the important growth strategies for the logistics service 
provider. Regional expansion and alliance can be used for growth of the business.
References 
Aghazadeh S.M. (2003), “How to choose an effective third party logistics provider?”, 
Management Research News, Vol. 26, No. 7, pp. 50-58. 
Enterprise Information Management, Vol. 18 No. 3, pp. 316-329 
Alves, A.R. and Vieira A. (2006), ‘‘SERVQUAL as a marketing instrument to measure service 
quality in higher education institutions’’, Second International Conference: Product 
Management-Challenges of The Future, Poznan. 
Bask, A.H. (2001), "Relationships between 3PL providers and members of supply chains – a 
strategic perspective", Journal of Business and Industrial Marketing, Vol. 16 No.6, pp.470-86. 
Bagchi, P.K., Virum, H. (1996), "European logistics alliances: a management model", 
International Journal of Logistics Management, Vol. 7 No.1, pp.93-108. 
Bhantnagar, R., Sohal A.S., & Millen, R., (1999), “ Third party logistics services: a Singapore 
perspective”, International Journal of Physical Distribution & Logistics Management, Vol. 29 
No. 9, pp. 569-587. 
Bhatnagar, R., Viswanathan, S. (2000), "Re-engineering global supply chains: alliances between 
manufacturing and global logistics service providers", International Journal of Physical 
Distribution & Logistics Management, Vol. 30 No.1, pp.13-34. 
Bowersox, D. (1990), “The strategic benefit of logistics alliances”, Harvard Business Review, 
July-August, pp. 36-45. 
Bradley, P. (1995), “Third parties gain slow, cautious buyer support”, Purchasing, May, pp. 51 - 
2. 
Carbone, V., Stone, M.A. (2005), "Growth and relational strategies by the European logistics 
service providers: rationale and outcomes", Transportation Research: Part E, Vol. 41 No.6, 
pp.495-510. 
Colson G., Dorigo F. (2004), “A public warehouse selection support system, European Journal of
Operational Research”, Vol. 153, No. 2, pp. 332-349. 
Dapiran, P., Lieb, R., Millen, R. and Sohal, A. (1996), “Third party logistics services usage by 
large Australian firms”, International Journal of Physical Distribution & Logistics Management, 
Vol. 26 No. 10, pp. 36-45. 
Bibliography 
Websites: 
www.google.com 
http://www.slideshare.net/search/slideshow?searchfrom=header&q=3rd+party+logistics&u 
d=any&ft=all&lang=en&sort= 
http://www.supplychain247.com/topic/category/3pl 
http://www.scribd.com/archive/plans?doc=28701545&escape=false&metadata=%7B%22co 
ntext%22%3A%22archive%22%2C%22page%22%3A%22read%22%2C%22action%22 
%3A%22toolbar_download%22%2C%22logged_in%22%3Afalse%2C%22platform%22 
%3A%22web%22%7D 
http://www.ieimobile.com/index.php?option=com_content&view=category&id=21&Itemid 
=27 
http://www.decisioncraft.com/dmdirect/logistics_optimization.htm 
http://www.ltdmgmt.com/logistics-providers.asp 
http://www.forbes.com/sites/morganhartley/2013/01/24/the-growing-pains-of-indian-e-commerce- 
what-you-need-to-know/ 
http://www.inboundlogistics.com/cms/article/the-bright-side-of-logistics-in-india/ 
http://www.forbes.com/fdc/welcome_mjx.shtml 
http://www.iimahd.e rnet.in/publications/data/2007-03-07Pankajchandra.pdf 
http://www.businesswireindia.com/news/news-details/r-chrysal-fashions-pvt-ltd-launches-mybagsdirectcom/ 
37757 
http://whatsurkeeda.com/about-us 
http://onlinelibrary.wiley.com/doi/10.1111/j.2158-1592.2011.01004.x/full 
http://www.research.lancs.ac.uk/portal/en/projects/search.html
http://originlogistics.co.in/

Project Report on 3rd Party Logistics

  • 1.
    PROJECT REPORT On “Study of overall 3rd party logistics at Origin Logistics Pvt. Ltd.” FOR THE PARTIAL FULFILLMENT OF THE AWARD OF THE DEGREE OF “MASTER OF BUSINESS ADMINSTRATION” From Pune University BATCH: 2013-15 SUBMITTED BY: SUBMITTED AJINKYA VILAS ADURKAR ASM’s Institute of Business Management & Research Chinchwad, Pune- 411018
  • 2.
    Self Declaration I,Mr. Ajinkya V. Adurkar , Roll No.131401 of MBA 2013-15 batch of ASM’s Institute of Business Management & Research has undergone a Summer Internship in Origin Logistics Pvt. Ltd. (organization) for a duration of Seven weeks on a project title “Study of Overall 3 rd Party Logistics Operations in the Origin Logistics Pvt. Ltd.”, hereby declare that this project is my original piece of work. Signature of the student: Ajinkya Vilas Adurkar Date:
  • 3.
    ACKNOWLEDGEMENT I expressmy sincere thanks and deep sense of gratitude for the inspiring guidance and support rendered by my research guide, Mr. SAINATH PATIL, Mentor , Origin Logistics Pvt. Ltd. Bhiwandi, Mumbai. I am thankful to Mr. Manoj More (Operational Head) & Mr. Raouf Anasari (Director) who extended a helping hand during the course of the project, whenever needed, and to all the office staff who have directly or indirectly contributed to the success in this project. I thank my Internal Guide, Mr. S.G.Kulkarni Faculty at IBMR for imparting me the necessary knowledge wherever needed and for guiding me as to how to go about with this project. Finally, I am grateful so many ASM, SO, Retailers & Friends who shared valuable information that helped in the successful completion of this project. Ajinkya Vilas Adurkar MBA 2013-15
  • 4.
    Index Sr. No.CHAPTERS PAGE No. 1 Executive Summery 4 2 Organization Profile 5 3 Outline of the Problem 8 4 Introduction 1. Introduction of Mustard oil 2. Market Potential of Mustard oil 3. Market Trends of Mustard oil 4. Process of Making Mustard oil 5. Nutritious Value of Mustard oil 6. Status Mustard oil Industry 9 10 10 11 11 12 14 5 Literature Review 16 6 Company Profile 1. Profile 2. Distribution Channel of PURI OIL MILLS Ltd 18 19 31 7 Project Profile 1. Purpose & Scope 2. Research Methodology 3. Data Analysis 32 33 34 37 8 Project Finding & Recommendations 1. Conclusion 47 48
  • 5.
    2. Recommendation 49 9 APPENDIX 50 10 BIBLIOGRAPHY 51
  • 6.
    List of Tables Table No. Title Pg.No. 1 Comparative Analysis of 3PL in India and the U.S. 13 2 Reasons for outsourcing logistics activities. 30 3 Impact of outsourcing logistics activities. 4 KMO and Bartlett's Test 5 Rotated Component Matrix (a) 6 Factor Matrix 7 Analysis of the gap between achievement and expectation 8 Pair Wise Comparison Matrix for Growth Strategies 9 Pair Wise Comparison Matrix for Direct Investment 10 Normalized Matrix for Direct Investment 11 Weights in Direct Investment 12 Pair Wise Comparison Matrix for Service Portfolio 13 Normalized Matrix for Service Portfolio 14 Waitage in Service Portfolio 15 Pair Wise Comparison Matrix for Merger & Acquisition Normalized Matrix for Merger & Acquisition
  • 7.
    16 Pair WiseComparison Matrix for Alliance 17 Normalized Matrix for Alliance 18 Pair Wise Comparison Matrix for Regional Expansion 19 Normalized Matrix for Regional Expansion 20 Pair Wise Comparison Matrix for RFID & IT 21 Normalized Matrix for RFID & IT 22 Pair Wise Comparison Matrix for Broadening Service Lines 23 Normalized Matrix for Broadening Service Lines 24 Pair Wise Comparison Matrix for Industry Specialization 25 Normalized Matrix for Industry Specialization 26 Pair Wise Comparison Matrix for Global Services 27 Normalized Matrix for Global Services 28 Pair Wise Comparison Matrix for Integration 29 Normalized Matrix for Integration 30 Pair Wise Comparison Matrix for Supply Chain Security 31 Normalized Matrix for Supply Chain Security 32 Pair Wise Comparison Matrix for Quality of Services
  • 8.
    33 Normalized Matrixfor Quality of Services 34 Matrixes for Direct Investment 35 Ranking on the basis of Direct Investment 36 Matrixes for Service Portfolio 37 Ranking on the basis of Service Portfolio 38 Final Ranking
  • 9.
  • 10.
    EXECUTIVE SUMMARY Thethird-party logistics industry has come a long way in its relatively short history, a maturity curve that has been documented in the seventeen years of this study. Early on, shippers cautiously entrusted 3PLs with a relatively limited number of core services, such as managing warehousing and transportation, then steadily asked 3PLs to do more. 3PLs honed their craft in delivery of these services, while gaining shippers’ trust and building toward more collaborative, integrated relationships with their customers. Similar to other industries, shippers (customers) sometimes revisit their decisions to use 3PLs, even over short periods of time. Overall, however, results of this study suggest that far more companies increase their logistics outsourcing in any given year than those that bring most logistics services back in-house – which helps to explain 3PLs continue to rank their relationships with shippers a bit higher than shippers do, but the vast majority (88% of shippers and 94% of 3PLs) view their relationships as successful. Openness, transparency, and good communication as well as agility and flexibility contribute to this success. Interestingly, figures from this year’s study suggest decreases in the use of gain sharing and collaboration. Later I went through the process of filling the questionnaires from 100 customers which using 3rd party logistics both retailers and customers were taken into account to make this project more effective. Secondary data from various sources like magazines, a journal etc has also been taken.
  • 11.
  • 12.
    1.1 OBJECTIVES OFTHE STUDEY The study of this topic has been undertaken with a number of objectives. Following are the objectives of this study: a) To understand the concept of 3rd party logistics, various operations in 3rd party logistics. b) Cost and time savings for the client. c) Ability of client to focus on core business d) To study the warehousing, inventory management and damage control. INTRODUCTION- ABOUT 3rd Party Logistics Definition “Third-party Logistics is simply the use of an outside company to perform all or part of the firm’s materials management and product distribution function.” THIRD PARTY LOGISTICS is an industry to which a shipper (owner of transported goods) outsources various elements of the supply chain to perform some / all logistics management functions including inbound freight, customs, warehousing, order fulfillment, distribution and outbound freight. • Initiated in 1980s when companies began looking for opportunities to improver logistics performance. • FedEx drew attention to 3PL service by offering JIT delivery • FedEx success in 3PL marketplace opened it up to competition • Initially primarily domestic coverage, 3PL industry is now global in character with a revenues approaching $150 billion in NA.
  • 13.
  • 14.
    Types of 3PL • There are three types of third party logistics providers: 1. Asset Based–3PL companies that use their own trucks, warehouses and personnel to operate the client’s business 2. Management Based –3PL companies that provide the technological and managerial functions to operate the logistics functions of their clients, but do so using the assets of other companies and do not necessarily own any assets 3. Integrated Providers –3PL companies that can either be asset based or management based that supplement their services with whatever services are needed by their clients Types of 3PL Provider • Transportation-Based • Warehouse/Distribution-Based • Forwarder-Based • Financial-Based • Information-Based As conditions for doing business in a global setting have changed significantly during the last two decades the importance of logistics and supply chain management
  • 15.
    (LSCM) has beenrecognized universally. As companies realized the need to adapt to the ever changing conditions in an environment of globalization, technological innovation, and more sophisticated consumer demand to survive and flourish they began to incorporate into their systems of operations and focus on a strong LSCM component (Rushton & Walker, 2007). Superior logistics and supply chain performance is now a well-recognized strategic dimension for companies to gain competitive advantage. The growth of logistics outsourcing in the USA is attributable to better transportation solutions; greater focus on core businesses; impact on cost reduction; improvements in services; development of necessary technological expertise; availability of computerized systems; and the need for more professional and better prepared logistics services (Sheffi, 1990). The growth of business dynamics has caused outsourcing of the logistics activities to gain increasingly greater importance. Companies have been considering various options to manage their logistics activities including, creating in house dedicated logistics function, setting up logistics subsidiaries or acquiring a logistics firm. (Sahay & Mohan, 2006). A 3PL provider is a company which supplies and/or co-ordinates logistics functions across multip le links in the supply chain. The company acts as a “third party” facilitator between seller/manufacturer (the “first party”) and buyer/user (the ‘second party’), Figure 1. Main components of 3PL.
  • 16.
    A third-party logisticsprovider is (abbreviated 3PL, or sometimes TPL) is a firm that provides service to its customers of outsourced (or "third party") logistics services for part, or all of their supply chain management functions. Third party logistics providers typically specialize in integrated operation, warehousing and transportation services that can be scaled and customized to customers' needs based on market conditions and the demands and delivery service requirements for their products and materials. Often, these services go beyond logistics and include value-added services related to the production or procurement of goods, i.e., services that integrate parts of the supply chain. Then the provider is called third-party supply chain management provider (3PSCM) or supply chain management service provider (SCMSP). Third Party Logistics System is a process which targets a particular Function in the management. It may be like warehousing, transportation, raw material provider, etc. *Advantages and disadvantages of third party logistics
  • 17.
    a) Advantages of3PL 1. Cost and time savings for the client As logistics is the core competence of third party logistics providers. They possess better know how and a greater expertise as any producing or selling company could be able. This know how together with the global networks of the often large company size enables a higher time and cost efficiency. Another point is, that the equipment and the IT systems of 3PL providers are constantly updated and adapted to new requirement of their customers, so that they are able to meet the requirements of their customer’s suppliers. And that is more than essential to a company’s survival. Producing or selling companies often do not have the time, resources or expertise to adapt their equipment and systems as quickly as necessary. So in conclusion a 3PL provider can meet the technical requirements in a faster and more cost efficient way than a company could do itself. 2. Low capital commitment Thus the fact that most or all operative functions are outsourced to a 3PL provider there is no need for the client to hold own warehouses or transport assets. There is very less or no tied up logistics capital. This is very beneficial if a company has high deviations in warehouse capacity utilization, because a bad capacity utilization ratio at equal fix cost (for warehouse) is evil for a company’s efficiency and profits. 3. Ability of client to focus on core business The outsourcing of logistics departments permits the company to focus even more on their real core business. If logistics is one of the firms’ core businesses then outsourcing doesn’t make sense. But if logistics is no core competency but rather needed or annoying attachment it should be outsourced to a logistics provider, because the continuous increasing of business complexity makes it impossible to be an expert in every division or sector.[4] And if you are no expert in a division, there is always the opportunity to improve. Often only the core competency is really adding value to your product. So it is immense important to be best in class or one of the market leaders to generate profits, because normally the quality of the core product is the main (not the only, but the main!) reason for the consumer to buy it. 4. 3PLs provide flexibility Third party logistics provider can provide a much higher flexibility in geographic aspects and can offer a much larger variety of services than the clients could provider their selves. In addition to that, the client gets flexibility in resources and workforce size and logistics fix costs turn into variable costs. *Possible disadvantage of 3PL The only big disadvantage (if you see it as one) is the loss of control a client has by working with third party logistics. Eminently in outbound logistics when the 3PL provider completely assumes the communication and interacting with a firms customer or supplier. By having a good and continuous communication with their clients most 3PL’s counter and try to charm away such
  • 18.
    doubts. Some 3PL’seven paint the clients logos on their assets and vest their employees like the clients ones. 1.3 Implementation issues and requirements of 3PL collaboration Due to the fact that a 3PL to client collaboration is a typical strategic alliance, as the author mentioned earlier in this thesis, there will be an introduction of problem areas in the practical implementation of strategic alliances. This points are important for a successful strategic alliance. If they aren’t fulfilled or only badly, this will lead to immense problems. And these problems will be even more serious in the development of a strategic alliance than in a company’s daily routine, because damaged faith in respect to the benefits and success of such an alliance is deadly and destructive for change motivation of all people involved. Important issues to think about, before contracting with a 3PL provider First you have to know about your own logistics costs. Because only if you know exactly your own costs you can compare it to the costs of a logistics provider. Often it is useful to know the direct costs of each product and service, because sometime it makes sense to outsource only some parts of the logistics and leave some products or operating steps untouched because the in-house logistics is able to do better or cheaper than an external provider.[8] Another important point is the customer orientation of the 3PL provider. The provider has to fit to the structures and the requirements of the company. This fit is more important than the pure cost savings, like a survey of 3Pl providers shows clearly: The customer orientation in form of adaptability to changing customer needs, reliability and the flexibility of third party logistics provider were mentioned as much more important than pure cost savings.[9] Closely entangled together with the point of customer orientation is the point of a 3PL’s specialization. The special requirements of the own company should be flow into the decision which 3PL is the right one to choose. Experts often suggest firms to choose 3Pl providers with roots in the same area of logistics as the department that shall be outsourced. Furthermore it is worth to discuss if the company wants an asset-owning or a non-asset-owning 3PL Provider. 3PL provider without own assets are called lead logistics providers. Lead logistics provider have the advantage that they have specialized industry expertise combined with low overhead costs, but lower negotiation power and less resources than a third party provider has, based on a normally big company size, a good customer base and established network systems. But 3Pl providers tend to shed clients efficiency consciously by preferring their own assets in order to maximize their own efficiency. In addition to that third party logistics provider often are bureaucratic and have long decision making cycles caused by the size of the company. *Implementation issues
  • 19.
    If a companygets the result that it wants to implement a third party logistics provider into their processes, it has to work on the following implementation issues. These are points a company that is purchasing the third party logistics services, has to fulfill. The startup phase of such a strategic alliance is the most difficult and most critical phase. For implementation considerations there has to be planned a time frame of between six months and a year! Otherwise you risk quality and reliability losses. The client company has to clearly identify their needs and expectations to the 3PL exactly to avoid misunderstandings and disaffections due to miscommunications. Performance measure has to be set. Concrete guidelines are necessary. Necessary guidelines:  Aims and methods for target achievement have to be set  Milestones for important actions of the alliance project have to be set  Actions for encouragement of strengths on the one hand and methods for compensation of weaknesses have to be planned  Concept for the integration of alliance partners have to be developed  Critical parts of the contract have to be discussed and a for both sides responsible agreement have to be found  A time frame of the contract has to be given. Both parties, provider and client, must concentrate on the aim of a good collaboration concept with mutual beneficial. Otherwise if there is no win-win situation one party suffers and reduce its efforts.[ Just as important as the good communication between client and provider is the communication within the workforce and employees and not only within the managers’ level. In the best case the communication is informative, motivating and anticipatory. The integration of employees should have highest priority! To avoid incertitude of employees, customers and business partners’ changes in respect to structures and reliabilities have to be communicated internal and external as early as possible. Good communication is essential within such a project, employees want to know why a company is outsourcing and what the expectations of this step are.[Upcoming fear in respect to employee reduction have to be faced within the different departments in an early stage, if there is none, because fear of losing one’s livelihood is paralyzing the working morale. The employees should be motivated and mobilized to an active cooperation by understanding the change as a chance. 1.4 *Motivation and aims of 3PL collaborations
  • 20.
    The first pointreported about now, is instantly the most stimulating and propulsive reason for shippers and companies to commit their selves into strategic alliance collaborations with third party logistics providers. Often companies, equal what size they have, aren’t able to improve their market position, as fast as the hard concurrency and competition in the national and international business requires, alone. Or if they are able this fast adaption to the market requirements would cause immense and disproportional costs.[16] So the companies try to get their logistics more efficient and costs economic by working together with third party logistics provider that have the size, the experience and the know-how to make the clients supply chain more cost efficient, more flexible and more profitable ( see also the advantages of 3PL in chapter .The 2014 annual Third Party Logistics Study (subtitle: The State of Logistics Outsourcing) of Capgemini investigated, that third party logistics clients have an average logistics cost reduction of 11%, an average inventory cost reduction of 6%, and an average fixed logistics cost reduction of even 23% by outsourcing their logistics to 3PL providers. Another important point for shipper is, that their fill rates and their order accuracy increase what is really important within the hard competition to satisfy, in special the challenging, but also the general customer. *Types of 3PL providers Third-party logistics providers include freight forwarders, courier companies, as well as other companies integrating & offering subcontracted logistics and transportation services. Hertz and Alfredsson (2003) describe four categories of 3PL providers.  Standard 3PL Provider: this is the most basic form of a 3PL provider. They would perform activities such as, pick and pack, warehousing, and distribution (business) – the most basic functions of logistics. For a majority of these firms, the 3PL function is not their main activity.  Service Developer: this type of 3PL provider will offer their customers advanced value-added services such as: tracking and tracing, cross-docking, specific packaging, or providing a unique security system. A solid IT foundation and a focus on economies of scale and scope will enable this type of 3PL provider to perform these types of tasks.  The Customer Adapter: this type of 3PL provider comes in at the request of the customer and essentially takes over complete control of the company's logistics activities. The 3PL provider improves the logistics dramatically, but does not develop a new service. The customer base for this type of 3PL provider is typically quite small. *On-demand transportation
  • 21.
    On-demand transportation isa relatively new term coined by 3PL providers to describe their brokerage, ad-hoc, and "flyer" service offerings. On-demand transportation has become a mandatory capability for today's successful 3PL providers in offering client specific solutions to supply chain needs. These shipments do not usually move under the "lowest rate wins" scenario and can be very profitable to the 3PL that wins the business. The cost quoted to customers for on-demand services are based on specific circumstances and availability and can differ greatly from normal "published" rates. On-demand transportation is a niche that continues to grow and evolve within the 3PL industry. Specific modes of transport that may be subject to the on-demand model include (but are not limited to) the following:  FTL, or Full Truck Load  Hotshot (direct, exclusive courier)  Next Flight Out, sometimes also referred to as Best Flight Out (commercial airline shipping)  International Expedited On-demand transportation is a term to reflect what have become known as "smile and dial" brokerages that essentially work as telemarketing call centers. Brokers have no obligation to successfully ship all loads (as opposed to contract logistics providers) and almost all sales representatives are heavily (and 100%) commissioned, and much of the workers' day is spent cold-calling sales leads. Smile-and-dial brokerages typically require a 15% gross profit margin (the difference between what the shipper pays the brokerage and what the brokerage pays the carrier), and the commission compensation scheme means that the turnover of personnel in the call centers approaches 100% per year. For the occasional shipper, smile-and-dial brokerages can provide a convenient way to have goods shipped. But the lack of deep expertise due to constant turnover, combined with the 15% pricing margins, mean that a reasonably capable traffic professional can obtain transportation services much more economically and reliably.
  • 22.
    1.5 Market Potentialof 3rd Party Logistics Third-party logistics (3PL) or logistics outsourcing is gaining importance as more and more corporations across the world, unable to manage their complex supply chains, are outsourcing logistics activities to the 3PL or logistics service providers. The 3PL market in India is least developed and highly fragmented. However, due to the increasing awareness of the Indian firms towards the benefits of logistics outsourcing there is an immense potential for growth of 3PL in India. Indian logistics industry is likely to continue its growth momentum due to the reviving fortunes of the sector with booming end-user industries. Thus, to facilitate a better analysis of the penetration level of 3PL logistic services across different industries in India, we have studied the market potential of the 3PL services in four major industries including: Automobile, IT Hardware, FMCG and Consumer Electronics till 2015. Subsequently, it has been found that the automobile industry dominates the 3PL market with majority share, and is forecasted to remain the fastest growing segment in Indian 3PL market. Further, it has been revealed that storage infrastructure is the most important aspect of the logistics industry supply chain and forms the fundamental platform for the development of logistics industry in any market across the globe. The report also covers analysis of Warehousing, Cold Storage and CFS/ICD (Container Freight Stations/Inland Container Depot) industry in India. It was found that, the CFS/ICD industry is expected to register a strong growth in future, followed by cold storage industry. As infrastructure is the most important part of logistics industry, thus our report discusses freight movement by roads, railways, air and ocean. Continuous improvement in logistic infrastructure has led 3PL services to be perceived as a far better mode of controlling both internal and external logistic processes. The report also covers brief overview of logistics parks in India along with emerging industry trends such as Green Logistics and 4PL industry. The report also provides profiling of the major public and private players, which will help the clients to gain insights on their overall business and industry activities. Overall, the report is likely to prove as a proper source of knowledge for investors and clients interested for investment in the Indian 3PL Market. Indian Third party logistics market has been consistent over the past few years, but it is expected to show a tremendous change in the next few years. Growth of the sector is backed by investment in infrastructure, globalization of manufacturing systems.
  • 23.
  • 25.
    1.6 Why Use3PL? *BECAUSE SOMEONE ELSE CAN DO IT BETTER Even if you have resources available, another organization within the supply chain may be able to do it better, simply because its relative position in the supply chain, supply chain expertise and economies of scale. *TO SHARE RESPONSIBILITY 3PL companies can share responsibility for managing global supply chains, keeping customers and stores properly stocked, and delivering the perfect order every time. *TO RE-ENGINEER DISTRIBUTION NETWORKS Logistics outsourcing can be a quick way to re-engineer distribution networks to meet global market demands and gain a competitive edge. Did you know that you can drill into the history of each SKU number tracked by P3PL and view when and to where every piece was shipped, when new stock arrive and how many? *BENEFITS OF USING A 3PL  Reduced total delivered cost for your customer  Local expertise in new markets  Improved customer service through shorter shipment times  Reduced inventory costs through better management  Cost benefits through volume shipping discounts  Improved focus on core competency  Increased shipment visibility  More scalable logistics operation and cost model  Improved variety of technology and service  Risk reduction
  • 26.
    1.7 WAREHOUSE MANAGEMENT Warehousing Management is one of the important aspects of 3rd party logistics companies; where companies are store their stock in large warehouses in proper manner. A warehouse is a commercial building for storage of goods. Warehouses are used by manufacturers, importers, exporters, wholesalers,transport businesses, customs, etc. They are usually large plain buildings in industrial areas of cities and towns and villages. They usually have loading docks to load and unload goods from trucks. Sometimes warehouses are designed for the loading and unloading of goods directly from railways, airports, or seaports. They often have cranes and forklifts for moving goods, which are usually placed on ISO standard pallets loaded into pallet racks. Stored goods can include any raw materials, packing materials, spare parts, components, or finished goods associated with agriculture, manufacturing and production.
  • 27.
    Storage and shippingsystems in Warehouses: Some of the most common warehouse storage systems are:  Pallet racking including selective, drive- in, drive-thru, double-deep, pushback, and gravity flow  Mezzanine including structural, roll formed, racks  Vertical Lift Modules  Horizontal Carousels  Vertical Carousels A "piece pick" is a type of order selection process where product is picked and handled in individual units and placed in an outer carton, tote or other container before shipping. Catalog companies and internet retailers are examples of predominantly piece-pick operations. Their customers rarely order in pallet or case quantities; instead, they typically o rder just one or two pieces of one or two items. Several elements make up the piece-pick system. They include the order, the picker, the pick module, the pick area, handling equipment, the container, the pick method used and the information technology used.] Every movement inside a warehouse must be accompanied by a work order. Warehouse operation can fail when workers move goods without work orders, or when a storage position is left unregistered in the system.Material direction and tracking in a warehouse can be coordinated by a Warehouse Management System (WMS), a database driven computer program. Logistics personnel use the WMS to improve warehouse efficiency by directing pathways and to maintain accurate inventory by recording warehouse transactions. Automation and optimization in Warehouses Some warehouses are completely automated, and require only operators to work and handle all the task. Pallets and product move on a system of automated conveyors, cranes and automated storage and retrieval systems coordinated by programmable logic controllers and computers running logistics automation software. These systems are often installed in refrigerated warehouses where temperatures are kept very cold to keep product from spoiling, especially in electronics warehouse where they require specific temperature to avoid damaging the parts, and also where land is expensive, as automated storage systems can use vertical space efficiently. These high-bay storage areas are often more than 10 meters (33 feet) high, with some over 20 meters (65 feet) high. Automated storage systems can be built up to 40m high. For a warehouse to function efficiently, the facility must be properly slotted. Slotting addresses which storage medium a product is picked from (pallet rack or carton flow), and how they are picked (pick-to- light, pick-to-voice, or pick-to-paper). With a proper slotting plan, a warehouse can improve its inventory rotation requirements—such as first in, first out (FIFO) and last in, first out (LIFO)—control labor costs and increase productivity. Benefits of Warehousing  Warehouses enable storage of goods when their supply exceeds demand and by releasing them when the demand is more than immediate productions. This on one hand ensures a
  • 28.
    regular supply ofgoods in the market and on the other hand it helps to stabilize prices by matching supply with demand.  Warehouses provide for safe custody of goods. Businessmen can thus minimize the risks to goods from loss, damage, fire, theft etc. Perishable products can be preserved in cold storage. Also, the goods kept in a warehouse are generally insured.  A warehouse provides facilities for processing, packing, blending, grading etc, of the goods for the purpose of sale. The prospective buyers can inspect the goods kept in a warehouse.  Warehouses provide a receipt to the owner of goods for the goods kept in the warehouse. The owner can borrow money against the security of goods by making an endorsement on the warehouse receipt. By keeping the imported goods in a bonded warehouse, a businessman can pay customs duty in installments. 1.8 Warehouse Management System A warehouse management system (WMS) is a software application that supports the day-to-day operations in a warehouse. WMS programs enable centralized management of tasks such as tracking inventory levels and stock locations. WMS systems may be standalone applications or part of an Enterprise Resource Planning (ERP) system. A warehouse management system (WMS) is a key part of the supply chain and primarily aims to control the movement and storage of materials within a warehouse and process the associated transactions, including shipping, receiving, put away and picking. The systems also direct and optimize stock put away based on real-time information about the status of bin utilization. A WMS monitors the progress of products through the warehouse. It involves the physical warehouse infrastructure, tracking systems, and communication between product stations. Early warehouse management systems could only provide simple storage location functionality. Current WMS applications can be so complex and data intensive that they require a dedicated staff to run them. High-end systems may include tracking and routing technologies such as Radio Frequency Identification (RFID) and voice recognition. No matter how simple or complex the application is, the goal of a warehouse management system remains the same -- to provide management with the information it needs to efficiently control the movement of materials within a warehouse. More precisely, warehouse management involves the receipt, storage and movement of goods, (normally finished goods), to intermediate storage locations or to a final customer. In the multi-echelon model for distribution, there may be multiple levels of warehouses. This includes a central warehouse, a regional warehouses (serviced by the central warehouse) and potentially retail warehouses (serviced by the regional warehouses).
  • 29.
    Types: Warehouse managementsystems can be standalone systems, or supply chain execution suite, modules of an ERP system such as Odoo. Depending on the size and sophistication of the organization, the system can be as simple as a handwritten list that are updated when required, spreadsheets using software such as Microsoft Excel or Access or purpose-built software programs. In its simplest form, the WMS can track product's data during the production process and act as an interpreter and message buffer between existing ERP and WMS systems.
  • 30.
  • 31.
    Company Profile AboutUs: Origin Logistics Pvt. Ltd. caters to the 3PL requirements, local distribution and express between Mumbai-Pune of the Customers across industries. Origin today has a strong customer base of Multinationals, Domestic Giants and New entrants. Origin has grown from a team of few to now over 40 employees, over 60 vendors spread at multiple locations i.e. Mumbai, Pune and Gurgaon. Director Profile – Raouf Ansari Over 23 years of cross functional experience in Sales Operations (Air Express, Road Express, Bulk Transportation, Rail transportation, Refrigerated transportation, Hard Freight), Supply Chain Management (Warehousing, Local Distribution, Logistics, Stores Management, Contract Administration). Currently an entrepreneur / Director of Origin Logistics Pvt. Ltd. providing Warehousing and distribution services, with a customer base of over 160+ with major customer like Lifestyle, Hypercity, Godrej, Redington, Odyssey, Max and Brandhouse, expected to cross the turnover of over 7 cores in the 3rd financial year of operation. Worked for companies like Schenker Logistics, TNT, Gati, Patel Roadways and Panchmahal Cement at various locations and various levels. Director Profile – Sudhir Sikka Over 14 years of cross functional experience in Operations (Road Express, Bulk Transportation, Rail transportation), Supply Chain Management (Warehousing, Local Distribution, Logistics, Stores Management, Contract Administration). Currently an entrepreneur / Director of Origin Logistics Pvt. Ltd. providing Warehousing and distribution services, with a customer base of over 160+ with major customer like Lifestyle, Hypercity, Godrej, Redington, Odyssey, Max and Brandhouse, expected to cross the turnover of over 7 cores in the 3rd financial year of operation. Worked for companies like Schenker Logistics, Pyramid Retail, Gati, Elbee .
  • 32.
    Some of theCustomers who using 3rd Party Logistics Services at Origin Logistics Pvt. Ltd. 1. Keeda Sunglasses : About The Organization: Brand “Keeda” is the fashion accessory brand of Chrysal Fashions Pvt. Ltd. a Chrysal Group company. Chrysal Group operates with the attitude and motto “Open Minds, Open Doors”. The corporate motto embodies the Group’s passion for ‘investing in new ideas’. Whether it be Realty, Hospitality, Media or Fashion what sets Chrysal Group’s ventures apart is the fresh outlook with which each business is approached. Our first launch under the brand Keeda is in the eyewear category. WHAT IS BRAND KEEDA?  That fire in the belly that motivates you to be someone, pushes you to do something be seen and heard.  Literally the worm.  Metaphorically, the persona of an individual.  In a manner the brand seeks to be more than just a fashion accessory, and be that all-important statement one would want to be seen in. Eyewear by KEEDA  By design, by color, by shape, by material KEEDA sunglasses will be an eye-opener for those who want to see the world differently.  Sturdy, snazzy & trendy. Keeda launches its eyewear in the market by combining the latest from optical technology and style. Made from high performance lenses and lightweight frames, every Keeda eyewear ensures a snug and a comfort fit. 2.R Chrysal Fashions India Pvt. Ltd. Vision: To be an enterprise that pursues ides that have the potential to be rewarding business and social ventures that offers value to the society.
  • 33.
    Mission: To beprogressive company that is open to ideas, innovation, and unlocking potential. To promote free-thinking corporate culture that recognizes individual and collective Potential , nurtures talent and rewards contributions. Values: Open Minded, Transparent, Ethical & People Centric. *Organization involves in the sector like Realty, Hospitality, Fashion, Media, and Ventures.
  • 34.
  • 35.
    Figure 2. OutsourcingDevelopment of Logistics Services and Network Since the 1980s, along with the trend to outsource non-core activates (Sink and Langley, 1997), companies have increasingly turned to third-party logistics providers (3PL) both in the USA (Lieb and Randall, 1996; Rabinovich et al., 1999; Knemayer and Murphy, 2004) and in Europe (Van Laarhoven et al., 2000). 3PL services help to achieve the strategic objectives by concentrating more on core competency of the main business. The study by Sahay and Mohan, 2006, has cited substantial growth in various financial indicators using services of 3PL, for instance, various improvements in sales revenue by 13.5%, working capital by 12.3%, returns on assets by 10%, capital assets reduction by 10%, production cost reduction by 10.5%, labor cost reduction by 10.0%, and logistics cost reduction by 15%. 3PL users depend on 3PL service providers to secure capacity and gain agility (Hannon, 2005) who not only provide core services like supplying right quality product, in the right amount, at the right price and place, and at the right time but also provide value added services such as tracking and tracing, sending information prior to the arrival of products, flexibility in delivery, which are valued by customers. The role 3PL service providers play in enhancing services and thereby satisfying customers has been universally recognized.
  • 36.
    The growth in3PL service providers is seen across the world. As the logistics service demand increases, the challenges and opportunities will continue to increase. With the wide availability of modern decision making tools and information technology a paradigm shift in logistics is witnessed. Figure 2 depicts the evaluation and the state of the art witnessed in logistics outsourcing. Companies across industries and around the world regard logistics and supply chain management as key components of their overall business success. Many users feel that their relationships with 3PLs have helped them achieve critical goals related to service, cost, and customer satisfaction.
  • 37.
    Third Party Logisticsin India: Ever since the liberalization of its economy India has been on a path to become one of the top economic powers in the world. New avenues for progress and development have opened up; manufacturing and retail sectors gained popularity because of the changes in China’s export policy of not exporting manufactured items, from which Indian manufacturing firms have benefitted. Hence this sector will contribute to GDP significantly in the long run. The growth and competitiveness in these two sectors largely depend on the efficiency of the logistics operations that facilitate the companies’ ability to reach out to their customers quickly and at the desired location. Realizing this many manufacturers and retailers are now restructuring their supply chain processes in a manner to incorporate partnerships with expert supply chain service providers and outsourcing such activities as domestic transportation, international transportation, customs brokerage, warehousing, forwarding, cross - docking, product labeling, packing, assembly, kitting, reverse logistics, freight bill auditing and payment, IT services, fleet management, supply chain consultancy services provided by 3PLs, order entry, processing and fulfillment and limited liability partnership (LLP)/4PL Service. Currently 3PL services are in their nascent stage in India. Third party logistics will gain considerable share of the logistics sector because of the following compelling facts.  Globally, the logistics industry is valued at US$3.5 trillion and the Indian logistics industry is currently estimated at US$90 billion (CII)1.  The industry has generated employment for 45 million people in the country in comparison with the IT and ITES sector, which employs approximately 4.3 million people1.  As per the World Bank Survey, India ranks 39th in terms of the logistics performance index and indicators, with Singapore on top, the UK, USA and China in 9th, 14th and 30th positions, respectively. India spends US$1,148 in handling costs to import one cargo container and US$820 to export it. In comparison, Singapore spends US$367 per imported container and China US$390, according to a World Bank study1.  India spends 13% of its GDP on logistics compared to an average of 10% in developed countries, while the U.S. spends just 8%. Better supply chain management has reduced logistics costs by nearly 1% in 10 years1.  The Indian government plans to spend US$24 billion over the next eight years on supply chain infrastructure1.
  • 38.
     3PL solutionsare on course to grow at a compound annual growth rate (CAGR) of over 16% from 2007-2010. Consequently, 3PL service providers are expected to corner an increased share of the Indian logistics pie, from 6% in FY2006 to 13% in FY2011, at a CAGR of 25% (CII)1.  According to the ASSOCHAM2, outsourcing of 3PL businesses in India should reach the value range above US$ 90 million by 2012 as the concept first introduced in US and Europe is being adopted at a pace that will lead to increases in the efficiency of domestic operations through better managed logistics functions.  Companies in textile, automotive, pharmaceutical, manufacturing, retail and FMCG sectors are increasingly opting to outsource their logistics requirements to specialized service providers.  According to a recent survey of 3PL service providers engineering, automotive and retail sectors were top revenue earners. 3PL Market Structure in India The 3PL market in India is comprised of two segments: the first one is asset based in which assets like trucks, distribution centers and warehouses are utilized in supply chain management, and the second one is non-asset based. There is a significant difference between the nature of Indian 3PL and its counterpart elsewhere, especially in the U.S., Table 1.
  • 39.
    Table 1: ComparativeAnalysis of 3PL in India and the U.S. Parameter USA India Usage of 3PL 71% 55% Common activities outsourced Warehousing (73.7%) Outbound Transportation (55%) Outbound Transportation (68.4%) Inbound Transportation (52%) Freight bill payment (61.4%) Custom clearing and forwarding (51%) Inbound warehousing (56.1%) Reasons for not outsourcing Control would diminish (63%) Poor infrastructure of provider (81%) Costs would not be reduced (63%) Inability to respond to changing needs (81%) Service commitment would not be met (48%) Unreliable promised from providers (80%) Logistics is a core competency (44%) Concerns about capability of providers (77%) Necessity of e-commerce 72% 67% Collaborative relationship 82% 14% Gain sharing is important for relationship 80% 6.6% Considerable amount of research on the topic of the implementation of 3PL in different countries has been published in academic and trade journals. Viewpoints of both users and service providers have been considered to identify the major issues, industry dynamics, current status and future prospects of the 3PL industry. However most of the research is descriptive in nature and does not go into in-depth statistical analysis of survey data. In the present study Indian 3PL providers’ service dimensions are analyzed in terms of the key success factors and growth strategies using various statistical tools.
  • 40.
  • 41.
    Literature Review Inthis section a review of the literature is presented, which examines the perspectives of the 3PL users and service providers to understand the variation in the services offered and services expected. Table 2 provides a list of recent contributions that address the reasons for outsourcing logistics activities. Table 2. Reasons for outsourcing logistics activities. Author, (Year) Objective Conclusion Sheffi, (1990) Understand the motives for the growth of logistics outsourcing in USA The main motives are to focus on  Core businesses  Better transportation solutions  Cost savings and improved services  Development of necessary technological expertise and computerized systems; and need for more professional and better-equipped logistics services Maltz, (1994) Establish relative impact of cost and services on the decision to outsource warehousing The study determined that organizations are reluctant to use third party warehousing due to customer service considerations. Author, (Year) Objective Conclusion Rao & Young, (1994) Identify the factors influencing outsourcing of logistics functions The study identified factors such as  Centrality of the logistics function  Risk and control  Cost/service trade-offs  Information technologies and relationships with logistics service providers  Product-related (e.g. special handling needs), process-related (e.g. cycle times) and network-related (e.g. countries served) drivers are believed to have an indirect influence in the outsourcing decision Daugherty et al., (1996) Study the perception of the third party logistics service users The service users believe that they are getting benefits like reduction in inventory levels, order cycle times, lead times and improvement in customer service.
  • 42.
    van Damme etal., (1996) Examine outsourcing logistics management activities The “do or buy” decision is also affected by evaluation of cost/service trade-offs. One important determinant of the decision is cost comparison between alternative options. Costs associated with performing logistics activities in-house and investment in capital assets are traded-off against service provider fees. The lowest cost solution should then be selected. Sink & Langley, Develop a managerial Concentration towards the core (1997) framework for the competencies was the most acquisition of third important factor for the acquisition Bhatnagar et al., party logistics services of third party logistics services. (1999) Find out factors for decision-making process for choosing contract logistics service providers. The major reasons to outsourcing of logistics activities were cost saving (86.8%), customer satisfaction Bhatnagar and (76.3%) and flexibility (75%). Viswanathan, (2000) Ascertain benefits of alliance between manufacturing and global logistics service providers. The manufacturing firms got the advantage of reduction in inventory levels, order cycle times, lead times and improvement in customer service. Bask, (2001) Study benefits of outsourcing the logistics activities. The customer satisfaction increases significantly and provides access to Persson and Virum, international distribution networks. (2001) Study growth strategies for logistics service providers Forming relationships with 3PL providers is an efficient and effective means of achieving the required services without investing heavily in assets and new capabilities. Sohail & Sohal, (2003) Examine the reasons for outsourcing logistics activities in Malaysia The major reasons reported are  Cost savings  Improved services  Better transportation solutions  Better professionalism Author, (Year) Objective Conclusion Wilding & Juriado, (2004) Determine customer perceptions on logistics outsourcing in the European consumer goods industry The main reasons for outsourcing the logistics activities are  Competencies of 3PLs  Operating flexibility  Cost reduction  Focus on core businesses Aktas & Ulengin, (2005) Review the reasons for outsourcing logistics activities in Turkey Turkish firms basically outsource the transportation activities to reduce the operating costs.
  • 43.
    Simchi-Levi et al., (2008) Determine the effect of outsourcing of logistics on the management of the supply chain. The most important reason for outsourcing is that it allows a company to focus on its core competencies and hence on customer requirements. Studies based on user firms appear to indicate that outsourcing logistics activities is appropriate if it has an impact on one or more factors depicted in Table 3. Table 3. Impact of outsourcing logistics activities. Factor Indentified by Impact on customer satisfaction Gooley (1992); and Lieb et al. (1993) Impact on logistics system performance Lieb et al. (1993) and Dapiran et al. (1996) and Bhatnagar et al. (1999) Reduction in capital investment in facilities Foster and Muller (1990) and Richardson (1992, 1995) Reduction in capital investment in equipment Fantasia (1993), Foster and Muller (1990) and Richardson (1992) Reduction in investment in information technology Goldberg (1990), Sheffi (1990), Trunick (1990) and Fantasia (1993) Impact on employee morale Bowersox (1990) and Dapiran et al. (1996) Reduction in manpower cost Foster and Muller (1990) and Richardson (1992, 1995) Improvement on specific logistics function Minaham (1997) and McMullan (1996) parameters Improvement in inventory turnover rates Richardson (1990, 1995)
  • 44.
    In UK thereis several research studies are made on 3rd party logistics, below are the some of the authors research in brief format: Title: Third Party Logistics: a literature review & research agenda Authors : Konstatinios Selviaridis, (Department of Management Science, Lancashire University Management School, Lancashire(UK) Publisher: Emerald Group of Publishers Limited Abstract: Purpose – To provide taxonomy of third party logistics (3PL) research and, based on that, to develop a research agenda for this field of study. Design/methodology/approach – The proposed 3PL research classification framework is based on a comprehensive literature review, which concentrates on peer-reviewed journal papers published within the period 1990-2005. A total of 114 academic sources have been retrieved and analyzed in terms of research purpose and nature, method employed, theoretical approach and level of analysis. Findings – The review reveals that 3PL research is empirical-descriptive in nature and that it generally lacks a theoretical foundation. Survey research is the dominant method employed, reflecting the positivist research tradition within logistics. It identifies certain knowledge gaps and develops five propositions for future research. It suggests that focus should be directed towards more normative, theory-driven and qualitative method-based studies. It also argues that further empirical research in relation to 3PL design/implementation and fourth party logistics services is needed. Originality/value – This paper fulfils an identified need for a comprehensive classification framework of 3PL studies.
  • 45.
    Research Methodology Theresearch objectives of this paper are as threefold: 1. To identify the success factors of Indian 3PL firms and their relative importance. 2. To analyze the gap between achievement and expectation as defined by the success factors identified. 3. To prioritize the growth strategies and their relative importance. 3.1 Type of Research Employed In this paper we used an exploratory research to help formulate relevant questions and hypotheses that can be the basis of subsequent inquiries into the issues faced by 3PL providers and users. This type of research is particularly useful when the researcher is uncertain of the theories that are relevant, and would like to seek insights and ask questions to assess the phenomena he has observed in a new light. The tools one may employ to conduct exploratory research include review of the literature, and surveys of the opinions of experts and focus groups. 3.2 Sampling Procedure I employed a non-probability sampling technique, Quota Sampling. Quota sampling is used to ensure that a set of specific characteristics that are of interest to the investigator is present in the sample. 3.3 Sample Size To collect data we sent out a structured questionnaire to 220 third party logistics providers’ employees. 124 of the replies could be used for the analysis.
  • 46.
    3.4 Tools ofAnalysis In study I used factor analysis, SERVQUAL and AHP. The stages of the research process are shown in Figure 3. Final Version Industry Review Literature Review Research Issue Research Questions Development of Questionnaire First Version Data Collection Data Analysis Conclusion
  • 47.
    5 . DataAnalysis 5.1 To identify the success factors of Indian 3PL firms and its relative importance. Table 4. KMO and Bartlett's Test Kaiser-Meyer-Olkin Measure of Sampling Adequacy. 0.769 Bartlett's Test of Approx. Chi-Square Sphericity 3167.333 Df 325 Sig. .000
  • 48.
    Table 5: RotatedComponent Matrix (a) Component 1 2 3 4 5 6 7 8 Q1 .504 Q2 .431 Q3 .760 Q4 .417 .502 Q5 .639 Q6 .488 -.407 Q7 .646 Q8 .505 Q9 .813 Q10 .739 Q11 .555 .419 Q12 .699 Q13 .647 Q14 .639 Q15 .823 Q16 .815 Q17 .772 Q18 .457 Q19 .514 .491 Q20 .658 Q21 .731 Q22 .643 Q23 .742 Q24 .676 Q25 .688 Q26 .635 We note that about 65% (.64958) of the total variation in the 26 variables is attributable to the first eight components, Table 10. We also observe that Component 1 explains a variance of 3.064, which is 11.786% of total variance of 26; Component 2 explains a variance of 2.964, which is 11.398% of total variance and so on. The rotated component matrix contains the same information as the component matrix, except that it is calculated after rotation, Table 11. From this table we construct the following factor matrix, Table 12, where the key elements of importance in relation to the eight factors are shown.
  • 49.
    Table 6 :Factor Matrix Factor No. Factor Name Eigen Value Items Items % of Variance Total Loading 1 Reduced Cost 5.997 23.065 Realized Cost Reduction 0.823 Geographical Coverage 0.814 Experience as a 3PL Provider 0.739 Continuous Improvement 0.635 2 Operational Performance 3.356 12.909 Knowledge Based Skills 0.742 Project Management Skills 0.676 Global Capabilities 0.646 Skilled Logistics Professionals 0.643 Real Time Access to Information 0.555 Route & Load Optimization 0.514 3 Information Technology System 1.625 6.250 Enterprise Resource Planning 0.699 Online Tracking System and 0.688 Transaction System Transportation Management System 0.639 Warehouse Management System 0.488 Use of RFID Technology 0.431 4 Versatility 1.379 5.305 Breadth of Service Offered 0.647 Integration among Internal 3PL 0.639 System Flexibility & Adaptability 0.505 Focus on specific Industry 0.504 5 Quality Management 1.249 4.802 Speed of the Delivery 0.731 Availability of Data on Time 0.658 Product Returns & Repair 0.457 6 Compatibility with the Users 1.161 4.467 Good Relationship with Service user 0.813 7 Fixed Assets 1.098 4.225 Investment in IT Systems 0.760 Investment in Quality Assets 0.502 8 Performance Measurement 1.023 3.935 Management of Key Performance Indicators 0.772 5.2 Analysis of the gap between achievement and expectation In order to analyze the gap between achievement (factor importance) and expectation (company importance) of identified success factor SERVQUAL analysis was applied on the success variables. In gap analysis, a positive difference between expectation and perception points out the strengths, whereas a negative difference shows the weaknesses of the service quality. In this context, the data collected from 124 3PL service providers was analyzed. From the Table 13 and Table 14, we can say that reduced cost, information technology system, versatility, quality management, compatibility with user and fixed asset factor, there is scope of improvement.
  • 50.
    Table 7: Sr. No. Success Variable Factor Importance Company Importance Gap Service Quality 1 Realized Cost Reduction 4.40 4.20 -0.20 Weak 2 Geographical Coverage 4.50 3.90 -0.60 Weak 3 Experience as a 3PL Provider 4.30 4.20 -0.10 Weak 4 Continuous Improvement 4.50 4.60 0.10 Strong 5 Knowledge Based Skills 4.10 4.50 0.40 Strong 6 Project Management Skills 3.80 4.00 0.20 Strong 7 Global Capabilities 4.20 4.20 0.00 Neutral 8 Skilled Logistics Professionals 4.30 4.00 -0.30 Weak 9 Real Time Access to Information 4.10 4.00 -0.10 Weak 10 Route & Load Optimization 4.10 3.90 -0.20 Weak 11 Enterprise Resource Planning 3.80 3.40 -0.40 Weak 12 Online Tracking System and Transaction System 4.20 3.90 -0.30 Weak 13 Transportation Management System 3.60 3.20 -0.40 Weak 14 Warehouse Management System 3.90 3.60 -0.30 Weak 15 Use of RFID Technology 2.90 2.40 -0.50 Weak 16 Breadth of Service Offered 4.30 4.10 -0.20 Weak 17 Integration among Internal 3PL System 4.10 3.90 -0.20 Weak 18 Flexibility & Adaptability 4.40 3.90 -0.60 Weak 19 Focus on specific Industry 4.30 4.30 0.00 Neutral 20 Speed of the Delivery 4.00 3.90 -0.10 Weak 21 Availability of Data on Time 4.10 4.20 0.10 Strong 22 Product Returns & Repair 3.80 3.00 -0.80 Weak 23 Good Relationship with Service user 4.60 4.40 -0.20 Weak 24 Investment in IT Systems 3.70 3.50 -0.20 Weak Sr. Factor Company Service Success Factor Gap No. Importance Importance Quality 1 Reduced Cost 4.425 4.225 -0.200 Weak 2 Operational Performance 4.100 4.100 0.000 Neutral 3 Information Technology System 3.680 3.300 -0.380 Weak 4 Versatility 4.275 4.050 -0.225 Weak 5 Quality Management 3.967 3.700 -0.267 Weak 6 Compatibility with the Users 4.600 4.400 -0.200 Weak 7 Fixed Assets 3.700 3.450 -0.250 Weak 8 Performance Measurement 4.20 4.40 0.20 Strong
  • 51.
    5.3 Prioritizing thegrowth strategies and their relative importance The Analytic Hierarchy Process (AHP) is a rational framework for structuring a decision problem. It has been used in a wide range of decision-making situations to evaluate alternative courses of action and identify the one that is most desirable in view of the decision maker’s preferences (Roger 1987). The stages of the process require the decomposition of the decision problem into a hierarchy of easier sub-problems that can be considered independently. The hierarchical elements can relate to any aspect of the decision problem. After building the hierarchy the elements of the decision situation are compared to one another in a pair wise manner using judgments about their relative importance. These evaluations are converted to numerical values that represent the weight or priority of each element of the hierarchy. Finally numerical priorities are calculated for each of the decision alternatives. We applied AHP to prioritize growth strategies for Indian 3PL providers. The chart of the model for growth strategies used by the companies is shown in Figure 4. The growth stra tegies have been identified through extensive literature review. In this section the most important growth strategies are identified and then after the ranking is given to selected companies like RAS India, Unique Air Express, AFL Pvt. Ltd and FEDX.
  • 52.
    Description of theModel: Growth strategies have been determined through literature review and the relevant attributes have been selected for the AHP model for the selection of growth strategies. The attributes are: 1. Direct Investment [DI]  Merger & Acquisitions [MA]  Alliance [AL]  RFID & IT [RI]  Regional Expansions [RE] 2. Service Portfolio [SP]  Broadening Service Lines [BS]  Industry Specialization [IS]  Global Service [GS]  Integration [IN]  Supply Chain Security [SS]  Quality of Services [QS] 3. Green Supply Chain [GS] 4. 3PL User/Provider Relationship [UP]
  • 53.
    The AHP Model GOAL CRITERIA Growth Strategy DI UP GS SP MA AL RI RE SUB CRITERIA BS IS GS IN SS QS Unique Air Express AFL Pvt. Ltd RAS, India FEDX ALTERNATIVES
  • 54.
    Growth strategies areselected on the basis of judgment based on observation are fed into AHP for each criterion and sub criterion of all levels of the hierarchy. Pair-wise comparisons of the criteria at each level are performed on a relative importance scale where 1 reflects equal weight and 9 reflects absolute importance (See Annex - III). The steps described below follow Roger (1987): 1. Define the problem and determine the objective. 2. Structure the hierarchy from the top through the intermediate levels to the lowest level. See Figure 4. 3. Construct a set of pair-wise comparison matrices for each of the lower levels. As element in the higher level is said to be a governing element for those in the lower level, since it contributes to it or affects it. The elements in the lower level are then compared to each other based on their effect on the governing element above. This yields a square matrix of judgments. The pair-wise comparisons are performed to determine which element dominates the others. These judgments are then expressed as integers. If element A dominates element B, then an integer number is entered in row A, column B and reciprocal is entered in row B, column A. If the elements being compared are equal, a “one” is assigned to both positions. Table 1 shows the pair-wise comparison matrix for level II criteria. 4. There are 푛(푛−1) 2 judgments required to develop the set of matrices in step 3 (reciprocals are automatically assigned in each pair-wise comparisons). 5. Having done all the pair-wise comparisons and entered the data, the consistency is determined using the Eigen value. To do so, normalize the column of numbers by dividing each entry by the sum of all entries. Then sum each row of the normalized values and take the average. This provides Principal Vector [PV]. Table 2 illustrates the normalized comparison matrix. The check of the consistency of judgments is as follows: Let the pair-wise comparison matrix be denoted M1 and principal vector be denoted M2. Then define M3=M1*M2; and M4=M3/M2. λmax = average of the elements of M4. Consistency Index (CI) = (λmax – N) = N - 1 Consistency Ratio (CR) = CI/RCI corresponding to N Where RCI: Random Consistency Index and N: Number of elements
  • 55.
    Random Index Table N 1 2 3 4 5 6 RCI 0 0 0.58 0.9 1.12 1.24 If CR is less than 10%, judgments are considered consistent. And if CR is greater than 10%, the quality of judgments should be improved to have CR less than or equal to 10%. 6. Steps 3–5 are performed to have relative importance of each attribute for all levels and clusters in the hierarchy. First the pair wise comparison matrix for growth strategies was formed and then after normalizing the same matrix the weight of particular strategies was find out. The same procedure was followed for all the level of the hierarchy. Table 8. Pair Wise Comparison Matrix for Growth Strategies DI SP GS UP DI 1.00 0.75 0.86 0.75 SP 1.33 1.00 1.14 1.00 GS 1.17 0.88 1.00 0.88 UP 1.33 1.00 1.14 1.00 Table 16. Normalized Matrix for Growth Strategies DI SP GS UP SUM Eigen Vector RANK DI 4.00 3.00 3.43 3.00 13.43 0.207 3 SP 5.33 4.00 4.57 4.00 17.90 0.276 1 GS 4.67 3.50 4.00 3.50 15.67 0.241 2 UP 5.33 4.00 4.57 4.00 17.90 0.276 1 SUM 64.90 λmax = 4, CI = 0 and CR = 0 (Perfect Consistency) The Indian 3PL provider largely uses Service Portfolio and 3PL User/Provider Relationship for the growth of the business. Table 9. Pair Wise Comparison Matrix for Direct Investment MA AL RI RE MA 1.00 0.71 0.83 0.63
  • 56.
    AL 1.40 1.001.17 0.88 RI 1.20 0.86 1.00 0.75 RE 1.60 1.14 1.33 1.00 Table 10. Normalized Matrix for Direct Investment MA AL RI RE SUM Eigen Vector RANK MA 4.00 2.86 3.33 2.50 10.19 0.192 4 AL 5.60 4.00 4.67 3.50 14.27 0.269 2 RI 4.80 3.43 4.00 3.00 12.23 0.231 3 RE 6.40 4.57 5.33 4.00 16.30 0.308 1 SUM 52.99 λmax = 4, CI = 0 and CR = 0 (Perfect Consistency) From the table18 one can say that Indian 3PL providers uses Regional Expansion and Alliance as Direct Invest for the growth of the business. So, waitage of MA, AL, RI & RE in Direct Investment can be found out by, MA = 0.207*0.192 + 0.207*0.269 + 0.207*0.231 + 0.207*0.308 = 0.040 Table 11. Weights in Direct Investment Weight in DI MA 0.040 AL 0.056 RI 0.048 RE 0.064 Table 12. Pair Wise Comparison Matrix for Service Portfolio BS IS GS IN SS QS BS 1.00 1.00 1.14 1.14 1.00 1.00 IS 1.00 1.00 1.14 1.14 1.00 1.00 GS 0.88 0.88 1.00 1.00 0.88 0.88 IN 0.88 0.88 1.00 1.00 0.88 0.88 SS 1.00 1.00 1.14 1.14 1.00 1.00 QS 1.00 1.00 1.14 1.14 1.00 1.00 Table 13. Normalized Matrix for Service Portfolio BS IS GS IN SS QS SUM Eigen Vector RANK
  • 57.
    BS 6.00 6.006.86 6.86 6.00 6.00 37.71 0.174 1 IS 6.00 6.00 6.86 6.86 6.00 6.00 37.71 0.174 1 GS 5.25 5.25 6.00 6.00 5.25 5.25 33.00 0.152 2 IN 5.25 5.25 6.00 6.00 5.25 5.25 33.00 0.152 2 SS 6.00 6.00 6.86 6.86 6.00 6.00 37.71 0.174 1 QS 6.00 6.00 6.86 6.86 6.00 6.00 37.71 0.174 1 SUM 216.86 λmax = 6, CI = 0 and CR = 0 (Perfect Consistency) Table 14. Waitage in Service Portfolio Weight in Service Portfolio BS 0.048 IS 0.048 GS 0.042 IN 0.042 SS 0.048 QS 0.048 Now the ranking of the company can be obtained by constructing comparison matrices with respect to various growth strategies used by the company. Table 15. Pair Wise Comparison Matrix for Merger & Acquisition RAS, India Unique Air Express AFL Pvt Ltd FEDX RAS, India 1.00 5.00 1.00 0.83 Unique Air Express 0.20 1.00 0.20 0.17 AFL Pvt Ltd 1.00 5.00 1.00 0.83 FEDX 1.20 6.00 1.20 1.00 Table 16. Normalized Matrix for Merger & Acquisition RAS, India Unique Air Express AFL Pvt Ltd FEDX SUM Eigen Vector RAS, India 4.00 20.00 4.00 3.33 31.33 0.29 Unique Air Express 0.80 4.00 0.80 0.67 6.27 0.06 AFL Pvt Ltd 4.00 20.00 4.00 3.33 31.33 0.29 FEDX 4.80 24.00 4.80 4.00 37.60 0.35 SUM 106.53 λmax = 4, CI = 0 and CR = 0 (Perfect Consistency) Table 17. Pair Wise Comparison Matrix for Alliance RAS, India Unique Air Express AFL Pvt Ltd FEDX RAS, India 1.00 1.60 1.14 1.14 Unique Air Express 0.63 1.00 0.71 0.71 AFL Pvt Ltd 0.88 1.40 1.00 1.00 FEDX 0.88 1.40 1.00 1.00
  • 58.
    Table 18. NormalizedMatrix for Alliance RAS, India Unique Air Express AFL Pvt Ltd FEDX SUM Eigen Vector RAS, India 4.00 6.40 4.57 4.57 19.54 0.18 Unique Air Express 2.50 4.00 2.86 2.86 12.21 0.11 AFL Pvt Ltd 3.50 5.60 4.00 4.00 17.10 0.16 FEDX 3.50 5.60 4.00 4.00 17.10 0.16 SUM 65.96 λmax = 4, CI = 0 and CR = 0 (Perfect Consistency) Table 19. Pair Wise Comparison Matrix for Regional Expansion RAS, India Unique Air Express AFL Pvt Ltd FEDX RAS, India 1.00 0.89 1.60 0.89 Unique Air Express 1.13 1.00 1.80 1.00 AFL Pvt Ltd 0.63 0.56 1.00 0.56 FEDX 1.13 1.00 1.80 1.00 Table 20. Normalized Matrix for Regional Expansion RAS, India Unique Air Express AFL Pvt Ltd FEDX SUM Eigen Vector RAS, India 4.00 3.56 6.40 3.56 17.51 0.16 Unique Air Express 4.50 4.00 7.20 4.00 19.70 0.18 AFL Pvt Ltd 2.50 2.22 4.00 2.22 10.94 0.10 FEDX 4.50 4.00 7.20 4.00 19.70 0.18 SUM 67.86 λmax = 4, CI = 0 and CR = 0 (Perfect Consistency) Table 21. Pair Wise Comparison Matrix for RFID & IT RAS, India Unique Air Express AFL Pvt Ltd FEDX RAS, India 1.00 2.33 0.88 0.78 Unique Air Express 0.43 1.00 0.38 0.33 AFL Pvt Ltd 1.14 2.67 1.00 0.89 FEDX 1.29 3.00 1.13 1.00 Table 22. Normalized Matrix for RFID & IT RAS, India Unique Air Express AFL Pvt Ltd FEDX SUM Eigen Vector RAS, India 4.00 9.33 3.50 3.11 19.94 0.19 Unique Air Express 1.71 4.00 1.50 1.33 8.55 0.08 AFL Pvt Ltd 4.57 10.67 4.00 3.56 22.79 0.21 FEDX 5.14 12.00 4.50 4.00 25.64 0.24 SUM 76.93 λmax = 4, CI = 0 and CR = 0 (Perfect Consistency) Table 23. Pair Wise Comparison Matrix for Broadening Service Lines
  • 59.
    RAS, India UniqueAir Express AFL Pvt Ltd FEDX RAS, India 1.00 1.00 1.29 1.29 Unique Air Express 1.00 1.00 1.29 1.29 AFL Pvt Ltd 0.78 0.78 1.00 1.00 FEDX 0.78 0.78 1.00 1.00 Table 24. Normalized Matrix for Broadening Service Lines RAS, India Unique Air Express AFL Pvt Ltd FEDX SUM Eigen Vector RAS, India 4.00 4.00 5.14 5.14 18.29 0.17 Unique Air Express 4.00 4.00 5.14 5.14 18.29 0.17 AFL Pvt Ltd 3.11 3.11 4.00 4.00 14.22 0.13 FEDX 3.11 3.11 4.00 4.00 14.22 0.13 SUM 65.02 λmax = 4, CI = 0 and CR = 0 (Perfect Consistency) Table 25. Pair Wise Comparison Matrix for Industry Specialization RAS, India Unique Air Express AFL Pvt Ltd FEDX RAS, India 1.00 1.60 1.00 1.14 Unique Air Express 0.63 1.00 0.63 0.71 AFL Pvt Ltd 1.00 1.60 1.00 1.14 FEDX 0.88 1.40 0.88 1.00 Table 26. Normalized Matrix for Industry Specialization RAS, India Unique Air Express AFL Pvt Ltd FEDX SUM Eigen Vector RAS, India 4.00 6.40 4.00 4.57 18.97 0.18 Unique Air Express 2.50 4.00 2.50 2.86 11.86 0.11 AFL Pvt Ltd 4.00 6.40 4.00 4.57 18.97 0.18 FEDX 3.50 5.60 3.50 4.00 16.60 0.16 SUM 66.40 λmax = 4, CI = 0 and CR = 0 (Perfect Consistency) Table 27. Pair Wise Comparison Matrix for Global Services RAS, India Unique Air Express AFL Pvt Ltd FEDX RAS, India 1.00 0.89 2.00 1.14 Unique Air Express 1.13 1.00 2.25 1.29 AFL Pvt Ltd 0.50 0.44 1.00 0.57 FEDX 0.88 0.78 1.75 1.00 Table 28. Normalized Matrix for Global Services
  • 60.
    RAS, India UniqueAir Express AFL Pvt Ltd FEDX SUM Eigen Vector RAS, India 4.00 3.56 8.00 4.57 20.13 0.19 Unique Air Express 4.50 4.00 9.00 5.14 22.64 0.21 AFL Pvt Ltd 2.00 1.78 4.00 2.29 10.06 0.09 FEDX 3.50 3.11 7.00 4.00 17.61 0.17 SUM 70.44 λmax = 4, CI = 0 and CR = 0 (Perfect Consistency) Table 29. Pair Wise Comparison Matrix for Integration RAS, India Unique Air Express AFL Pvt Ltd FEDX RAS, India 1.00 1.40 1.00 1.00 Unique Air Express 0.71 1.00 0.71 0.71 AFL Pvt Ltd 1.00 1.40 1.00 1.00 FEDX 1.00 1.40 1.00 1.00 Table 30. Normalized Matrix for Integration RAS, India Unique Air Express AFL Pvt Ltd FEDX SUM Eigen Vector RAS, India 4.00 5.60 4.00 4.00 17.60 0.17 Unique Air Express 2.86 4.00 2.86 2.86 12.57 0.12 AFL Pvt Ltd 4.00 5.60 4.00 4.00 17.60 0.17 FEDX 4.00 5.60 4.00 4.00 17.60 0.17 SUM 65.37 λmax = 4, CI = 0 and CR = 0 (Perfect Consistency) Table 31. Pair Wise Comparison Matrix for Supply Chain Security RAS, India Unique Air Express AFL Pvt Ltd FEDX RAS, India 1.00 1.14 1.00 1.14 Unique Air Express 0.88 1.00 0.88 1.00 AFL Pvt Ltd 1.00 1.14 1.00 1.14 FEDX 0.88 1.00 0.88 1.00 Table 32. Normalized Matrix for Supply Chain Security RAS, India Unique Air Express AFL Pvt Ltd FEDX SUM Eigen Vector RAS, India 4.00 4.57 4.00 4.57 17.14 0.16 Unique Air Express 3.50 4.00 3.50 4.00 15.00 0.14 AFL Pvt Ltd 4.00 4.57 4.00 4.57 17.14 0.16 FEDX 3.50 4.00 3.50 4.00 15.00 0.14
  • 61.
    SUM 64.29 λmax= 4, CI = 0 and CR = 0 (Perfect Consistency) Table 33. Pair Wise Comparison Matrix for Quality of Services RAS, India Unique Air Express AFL Pvt. Ltd FEDX RAS, India 1.00 1.29 1.29 1.00 Unique Air Express 0.78 1.00 1.00 0.78 AFL Pvt. Ltd 0.78 1.00 1.00 0.78 FEDX 1.00 1.29 1.29 1.00 Table 34. Normalized Matrix for Quality of Services RAS, India Unique Air Express AFL Pvt. Ltd FEDX SUM Eigen Vector RAS, India 4.00 5.14 5.14 4.00 18.29 0.17 Unique Air Express 3.11 4.00 4.00 3.11 14.22 0.13 AFL Pvt. Ltd 3.11 4.00 4.00 3.11 14.22 0.13 FEDX 4.00 5.14 5.14 4.00 18.29 0.17 SUM 65.02 λmax = 4, CI = 0 and CR = 0 (Perfect Consistency) Table 35. Matrixes for Direct Investment RAS, India Unique Air Express AFL Pvt Ltd FEDX Merger & Acquisitions 0.29 0.06 0.29 0.35 Alliance 0.18 0.11 0.16 0.16 RFID & IT 0.19 0.08 0.21 0.24 Regional Expansions 0.16 0.18 0.10 0.18 Table 36. Ranking on the basis of Direct Investment Ranking Weight Rank RAS, India 0.200 2 Unique Air Express 0.118 4 AFL Pvt Ltd 0.181 3 FEDX 0.224 1 Ranking waitage for RAS, India = 0.29*0.192 + 0.18*0.269 + 0.19*0.231 + 0.18*0.308 = 0.200
  • 62.
    Table 37. Matrixesfor Service Portfolio RAS, India Unique Air Express AFL Pvt Ltd FEDX Broadening Service Lines 0.17 0.17 0.13 0.13 Industry Specialization 0.18 0.11 0.18 0.16 Global Services 0.19 0.21 0.09 0.17 Integration 0.17 0.12 0.17 0.17 Supply Chain Security 0.16 0.14 0.16 0.14 Quality of Services 0.17 0.13 0.13 0.17 Table 38. Ranking on the basis of Service Portfolio Ranking Weight Rank RAS, India 0.173 1 Unique Air Express 0.147 3 AFL Pvt. Ltd 0.145 4 FEDX 0.155 2 Table 39. Final Ranking Ranking Weight Rank RAS, India 0.372 2 Unique Air Express 0.265 4 AFL Pvt. Ltd 0.326 3 FEDX 0.378 1 Figure 5 shows the relative weights of all elements in AHP model. Service portfolio (0.276) and 3PL User/Provider Relationship (0.276) is very important and common criterion followed by the Indian 3PL Service provider when it comes for selecting the growth strategy. It is followed by Green Supply Chain (0.241) and Direct Investment (0.207). Green Supply Chain is getting importance due to the ever-changing environment of the world. This is very important to control the green house effect and hence to control the temperature of the world. On the basis of the sub criterion FEDX secure the first rank in terms of using proper strategy as per change of the business condition in India. While RAS, India secure second rank.
  • 63.
    Growth Strategies RAS,India Unique Air Express AFL Pvt. Ltd. FEDX Direct Investment Merger & Acquisitions Alliance RFID & IT Regional Expansions 3PL User/Provider Relationship Green Supply Chain Service Portfolio Broadening Service Lines Industry Specialization Global Service Integration Supply Chain Security Quality of Services GOAL CRITERIA SUB CRITERIA ALTERNATIVES 0.207 0.276 0.241 0.276 0.040 0.056 0.048 0.064 0.048 0.048 0.042 0.042 0.048 0.048 0.372 0.265 0.326 0.378
  • 64.
    *Conclusion*  3rdParty logistics having good scope in India as well as in foreign Market.  It manage, support and fulfill customer demand in all serviced regions.  It resulted in increasing the customer by fulfilling their demand in short period of time.  Attain a continuous and unrivalled 100 % customer satisfaction.  Faster turnaround time to deliver goods to customer.  Optimize price setting, increase sales, and reduce shipping cost to maximize customer satisfactions. Logistics and supply chain management plays very important role in manufacturing organization. Most of the companies are outsourcing these activities to concentrate on their core business. So the outsourcing companies are giving importance to the reduction in the cost to gain the advantage of the lower cost in the competitive business. So most of the Indian 3PL service provider gives importance to Reduced Cost for most important success factor. This can be achieved by giving more emphasis on variables like geographical coverage, experience as a 3PL provider and continuous improvement. The cost can be reduced by vast geographical coverage; higher experience for giving particular types of the service and emphasis on continuous improvement. The second most important factor for success is Operational Performance. Knowledge based skills and project management skills can help the growth of the organization and can become the important success factor for the service provider. Information technology system is also important for success of the business. By concentrating more on this factor the company can easily and effectively share and convey the information with the end user. This can also improve the speed and accuracy of the work and hence better satisfaction to the customer. This would increase the profit and improves the brand image of the company. The gap analysis was done to identify the gap between achievement and expectation of identified success factors. There is a weak service quality in most of the success factors like reduced cost, information technology system, versatility, quality management, compatibility with users and fixed assets. This can be improved by giving special attention to product return & repair, geographical coverage, flexibility and adaptability, use of RFID technology, enterprise resource planning, transportation management system, skilled logistic professionals, online tracking system & transaction system, ware house management system, investment in quality of assets, route and load optimization, breadth of service offered, integration among internal 3PL system, good relationship with service user, investment in IT system, experience as a 3PL provider, real time access to information and speed of delivery to get the competitive advantage and market share. Most of the 3PL service provider has to improve the Information Technology System because there is a large gap.
  • 65.
    Service Portfolio and3PL User/Provider Relationship is the most important and common growth strategy used by the Indian 3PL service provider. One of the interesting result found that now most of the 3PL service provider emphasis on Green Supply Chain for growth. The world is facing the problem of global warming and the meeting on Kyoto Protocol between developing and developed countries was failed, if one can implement the green supply chain then the organization will be able to get advantage of good brand image. By doing this organization will be able to get advantage of carbon trading also and hence improve the profit of the organization. Also most of the company’s focus on Regional Expansion so as to give better services to the customer and to reduce the cost. The companies are focusing on Alliance for risk sharing and reduce the fixed asset cost. 7. Limitations of the Study The study focuses only on the third party logistics service providers. This study has not taken into consideration towards the perspective of 3PL service users. The view of the 3PL service user could affect the result of the success factor for the 3PL service provider. This study is limited to only organize 3PL service provider. The research can be improved by taking consideration of the unorganized 3PL service provider.
  • 66.
    7. Managerial Implications This study presents important findings for logistics managers. Realized cost reduction, geographical coverage, continuous improvement, knowledge based skills, project management skills, global capabilities, skilled logistics professionals, real time access to information and route & load optimization are the most important factors for success as a third party logistics provider. Also expertise in information technology system is gaining importance to provide faster and better service-to-service user. This will not only give competitive advantage but also help to gain market share. As the organization increase its market share it has to give more importance to breadth of service offered, integration among internal 3PL system, flexibility & adaptability and focus on specific industry for continuous growth of the business. This study also throws some light to improve in particular segment for better growth of the organization. For this the gap between achievement and expectation of identified success factor was measured. Success factors like reduced cost, information technology system, versatility, quality management, compatibility with the users and fixed assets indicate weak service quality. This can be improved by giving special attention to product return & repair, geographical coverage, flexibility and adaptability, use of RFID technology, enterprise resource planning, transportation management system, skilled logistic professionals, online tracking system & transaction system, ware house management system, investment in quality of assets, route and load optimization, breadth of service offered, integration among internal 3PL system, good relationship with service user, investment in IT system, experience as a 3PL provider, real time access to information and speed of delivery. The strategies are playing very important role for the growth of the business and to gain competitive advantage over others. In the service industry service portfolio plays major role. One can improve the service to the user by concentrating on broadening of service line and industry specialization this not only increase the customer base but also increase the market share. Today the business is became globalized so the company should also give more importance to global service for growth of the business. The relationship between third party user and provider plays very important role for the business of the both. If there is a good relationship between the user and provider then both can understand the need of their business. Both parties can share the risk and augment the profit of the organization. Direct investment is also one of the important growth strategies for the logistics service provider. Regional expansion and alliance can be used for growth of the business.
  • 67.
    References Aghazadeh S.M.(2003), “How to choose an effective third party logistics provider?”, Management Research News, Vol. 26, No. 7, pp. 50-58. Enterprise Information Management, Vol. 18 No. 3, pp. 316-329 Alves, A.R. and Vieira A. (2006), ‘‘SERVQUAL as a marketing instrument to measure service quality in higher education institutions’’, Second International Conference: Product Management-Challenges of The Future, Poznan. Bask, A.H. (2001), "Relationships between 3PL providers and members of supply chains – a strategic perspective", Journal of Business and Industrial Marketing, Vol. 16 No.6, pp.470-86. Bagchi, P.K., Virum, H. (1996), "European logistics alliances: a management model", International Journal of Logistics Management, Vol. 7 No.1, pp.93-108. Bhantnagar, R., Sohal A.S., & Millen, R., (1999), “ Third party logistics services: a Singapore perspective”, International Journal of Physical Distribution & Logistics Management, Vol. 29 No. 9, pp. 569-587. Bhatnagar, R., Viswanathan, S. (2000), "Re-engineering global supply chains: alliances between manufacturing and global logistics service providers", International Journal of Physical Distribution & Logistics Management, Vol. 30 No.1, pp.13-34. Bowersox, D. (1990), “The strategic benefit of logistics alliances”, Harvard Business Review, July-August, pp. 36-45. Bradley, P. (1995), “Third parties gain slow, cautious buyer support”, Purchasing, May, pp. 51 - 2. Carbone, V., Stone, M.A. (2005), "Growth and relational strategies by the European logistics service providers: rationale and outcomes", Transportation Research: Part E, Vol. 41 No.6, pp.495-510. Colson G., Dorigo F. (2004), “A public warehouse selection support system, European Journal of
  • 68.
    Operational Research”, Vol.153, No. 2, pp. 332-349. Dapiran, P., Lieb, R., Millen, R. and Sohal, A. (1996), “Third party logistics services usage by large Australian firms”, International Journal of Physical Distribution & Logistics Management, Vol. 26 No. 10, pp. 36-45. Bibliography Websites: www.google.com http://www.slideshare.net/search/slideshow?searchfrom=header&q=3rd+party+logistics&u d=any&ft=all&lang=en&sort= http://www.supplychain247.com/topic/category/3pl http://www.scribd.com/archive/plans?doc=28701545&escape=false&metadata=%7B%22co ntext%22%3A%22archive%22%2C%22page%22%3A%22read%22%2C%22action%22 %3A%22toolbar_download%22%2C%22logged_in%22%3Afalse%2C%22platform%22 %3A%22web%22%7D http://www.ieimobile.com/index.php?option=com_content&view=category&id=21&Itemid =27 http://www.decisioncraft.com/dmdirect/logistics_optimization.htm http://www.ltdmgmt.com/logistics-providers.asp http://www.forbes.com/sites/morganhartley/2013/01/24/the-growing-pains-of-indian-e-commerce- what-you-need-to-know/ http://www.inboundlogistics.com/cms/article/the-bright-side-of-logistics-in-india/ http://www.forbes.com/fdc/welcome_mjx.shtml http://www.iimahd.e rnet.in/publications/data/2007-03-07Pankajchandra.pdf http://www.businesswireindia.com/news/news-details/r-chrysal-fashions-pvt-ltd-launches-mybagsdirectcom/ 37757 http://whatsurkeeda.com/about-us http://onlinelibrary.wiley.com/doi/10.1111/j.2158-1592.2011.01004.x/full http://www.research.lancs.ac.uk/portal/en/projects/search.html
  • 69.