第一章   緒   論   5


四、刑事制度
  糾問制度與彈劾制度(法制史上曾有此對立) :
   意義:
    糾問制度:係大陸法系之古老傳統,無追訴機關與裁判機關之分,
     由裁判機關自行開啟程序,進行裁判。
    彈劾制度:係英美法系及現今世界各國所採,區分追訴機關與裁判
     機關,程序之開啟須由追訴機關為之,不得由裁判機關自行開啟程
     序。
   比較:
              糾問制度            彈劾制度
採行國家 大陸法系之古老傳統           英美法系及現今世界各國
背景思想 側重保護被害人             側重保護被告
程序之開始 由裁判機關自行開始          由追訴機關之追訴而開始
        無當事人關係之存在,被告係裁
當事人關係                    以追訴者與被追訴者為當事人
        判機關糾問之對象
程序主體 以法院為主體              以法院及當事人為訴訟主體
 機關     無追訴機關與裁判機關之分     區分追訴機關與裁判機關
                         於職權主義下程序之進行與證據
        由裁判機關依職權進行程序、調
程序之主導                    之調查以裁判機關為主、於當事
        查證據
                         人主義下則以當事人為主
  職權主義與當事人主義(目前各國法制仍存有此對立) :
   意義:
    職權主義:由法院居主持之地位,舉凡程序之進行與證據之調查均
     由法院依職權為之,當事人無自由處分權。大陸法系國家多偏向此
     主義。其優點在於訴訟進行較為迅速,缺點則在於法院易失其客
     觀、中立之立場。
    當事人主義:由當事人居主持之地位,由當事人蒐集證據並進行其
     程序。法院係基於公平第三人之立場,就當事人之攻擊防禦為公平
     之裁判;英美法系國家多偏向此主義。其優點在於法院較能確保其
     客觀、中立之立場,缺點則在於易使訴訟進行發生遲滯。
   主要區別:
    法院是否受當事人主張事證之拘束不同:
第一章         緒    論   9


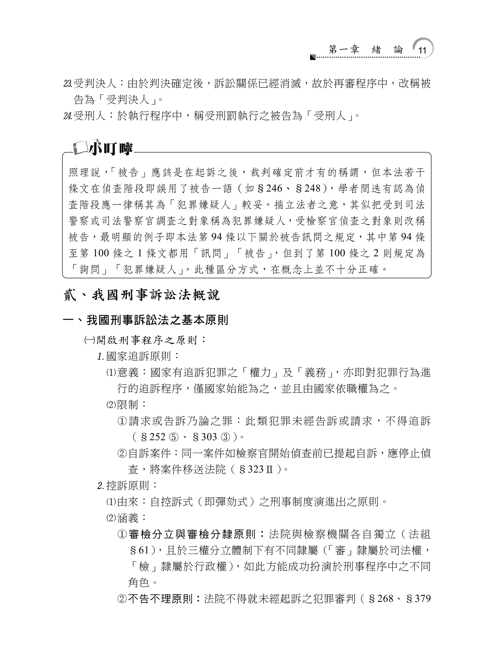
五、刑事訴訟流程
      被害人                              犯罪                           犯人
                                            §228Ⅰ                        §262

                        告訴、告發、自首、其他情事



                                       偵查
                                                                犯罪嫌疑人
               §319Ⅰ
                                                                     §229Ⅱ~§231Ⅱ
       自訴              起訴          不起訴              緩起訴
                                                                    被告
                              §252
                                                                          §251
                         §251 §253                   §253-1~§253-3
                              §254           再議      §256Ⅰ
                              §255Ⅰ

                                            交付審判      §258-1Ⅰ
                       第一審


         簡易程序                通常程序                   簡式審判程序
  §449~§455-1                      §271~§318        §273-1~§273-2
           上       抗         上       抗
             訴     告         訴         告

            第二審                  第二審
                                   §361~§374
     §455-1Ⅲ                 上       抗
                             訴         告

                                 第三審

                                  §375~§402


                  確定




      執行                 特別救濟                             受刑人            受判決人
                                        §441
   §456~§486                                            §468~§470    §420~§422
                        §420~§422

                 再審                    非常上訴


※名詞解釋
告訴:告訴權人向偵查機關申告犯罪事實並表示希望訴追之意思表示。
告發:告訴權人以外之第三人向偵查機關申告犯罪事實之意思表示。
第一章   緒   論   11


受判決人:由於判決確定後,訴訟關係已經消滅,故於再審程序中,改稱被
 告為「受判決人」。
受刑人:於執行程序中,稱受刑罰執行之被告為「受刑人」。




照理說,「被告」應該是在起訴之後,裁判確定前才有的稱謂,但本法若干
條文在偵查階段即誤用了被告一語(如§246、§248),學者間迭有認為偵
查階段應一律稱其為「犯罪嫌疑人」較妥。揣立法者之意,其似把受到司法
警察或司法警察官調查之對象稱為犯罪嫌疑人,受檢察官偵查之對象則改稱
被告,最明顯的例子即本法第 94 條以下關於被告訊問之規定,其中第 94 條
至第 100 條之 1 條文都用「訊問」「被告」,但到了第 100 條之 2 則規定為
「詢問」「犯罪嫌疑人」。此種區分方式,在概念上並不十分正確。

貳、我國刑事訴訟法概說
一、我國刑事訴訟法之基本原則
  開啟刑事程序之原則:
   國家追訴原則:
    意義:國家有追訴犯罪之「權力」及「義務」    ,亦即對犯罪行為進
     行的追訴程序,僅國家始能為之,並且由國家依職權為之。
    限制:
     請求或告訴乃論之罪:此類犯罪未經告訴或請求,不得追訴
      (§252 、§303 )。
     自訴案件:同一案件如檢察官開始偵查前已提起自訴,應停止偵
      查,將案件移送法院(§323Ⅱ)  。
   控訴原則:
    由來:自控訴式(即彈劾式)之刑事制度演進出之原則。
    涵義:
     審檢分立與審檢分隸原則:法院與檢察機關各自獨立(法組
      §61),且於三權分立體制下有不同隸屬(  「審」隸屬於司法權,
      「檢」隸屬於行政權)    ,如此方能成功扮演於刑事程序中之不同
      角色。
     不告不理原則:法院不得就未經起訴之犯罪審判(§268、§379
22   刑事訴訟法概要



                         (軍人犯罪之審判權歸屬)
現役軍人王大明於以下情形之犯罪,各應如何追訴、處罰?
入伍前竊取他人財物,入伍後被發覺。
入伍後於營區內竊取他人財物,即時被發覺。
入伍後於營區內竊取他人財物,退伍後始被發覺。
入伍後於營區外竊取他人財物,即時被發覺。
入伍後於營區外竊取他人財物,退伍後始被發覺。

實體部分:構成普通刑法第 320 條或第 321 條規定之犯罪。
 程序部分:依軍審法第 5 條第 1 項規定,由於發覺時具有軍人身分,故應由
        軍法機關依軍事審判法進行追訴、審判。
實體部分:構成陸海空軍刑法第 76 條第 1 項第 8 款規定之犯罪。
 程序部分:依本法第 1 條第 2 項、軍審法第 1 條第 1 項規定,現役軍人犯軍
        法之罪者,由軍法機關依軍事審判法進行追訴、審判。
實體部分:構成陸海空軍刑法第 76 條第 1 項第 8 款規定之犯罪。
 程序部分:依軍審法第 5 條第 2 項規定,由於犯罪在任職服役中,發覺時在
        離職離役後,故應由普通法院依刑事訴訟法進行追訴、審判。
實體部分:因非陸海空軍刑法之罪,故仍應適用普通刑法第 320 條或第 321
        條之規定。
 程序部分:依本法第 1 條第 2 項、軍審法第 1 條第 1 項可知,現役軍人犯非
        軍法之罪者,仍歸普通法院依刑事訴訟法進行追訴、審判。
實體部分:因非陸海空軍刑法之罪,故仍應適用普通刑法第 320 條或第 321
        條之規定。
 程序部分:依軍審法第 5 條第 2 項規定,由於犯罪在任職服役中,發覺時在
        離職離役後,故應由普通法院依刑事訴訟法進行追訴、審判。


       非現役軍人:戒嚴時得由軍法機關或法院審判(軍審§1Ⅱ、戒
        §8)。
       特定政治人物:
        A.總統:除犯內亂外患罪外,非經罷免或解職,不受刑事上之訴
第一章   緒   論   25




一、何謂正當法律程序原則?其內涵為何?又應如何判斷法律所規定之程
  序是否正當?試申論之。        【100 書記官、執達員、執行員】

 爭點提示
 正當法律程序原則之基本概念申論,答題時除引用憲法第 8 條、第 23 條之規
 定外,同時可引述相關之大法官會議解釋內容,以充實論述篇幅。

 擬答
 正當法律程序原則之意義:
  憲法第 8 條第 1 項規定:「人民身體之自由應予保障。除現行犯之逮捕由法
  律另定外,非經司法或警察機關依法定程序,不得逮捕拘禁。非由法院依法
  定程序,不得審問處罰。非依法定程序之逮捕、拘禁、審問、處罰,得拒絕
  之。」大法官釋字第 384 號解釋據此推導出正當法律程序之概念,該號解釋
  認為:「其所稱『依法定程序』   ,係指凡限制人民身體自由之處置,不問其是
  否屬於刑事被告之身分,國家機關所依據之程序,須以法律規定,其內容更
  須實質正當,並符合憲法第二十三條相關之條件。」正當法律程序現已逐漸
  發展,不僅限於刑事程序,亦成為行政領域所共通之法律原則。
 正當法律程序原則之內涵:
  在刑事訴訟程序中,正當法律程序之實質內涵為何,其實不甚明確,仍有
   待學說與實務見解補充。就釋字第 384 號解釋理由書之意旨觀之,正當法
   律程序並不僅限於程序法,實體法上之罪刑法定主義亦屬之;而就程序法
   而言,主要內容例如:
   犯罪嫌疑人除現行犯外,其逮捕應踐行必要之司法程序。
   被告自白須出於自由意志。
   犯罪事實應依證據認定。
   同一行為不得重覆處罰。
   當事人有與證人對質或詰問證人之權利。
   審判與檢察分離。
   審判過程以公開為原則。
   對裁判不服提供審級救濟。
第一章    緒    論   31




 我國刑事訴訟法之規範內容包括:               犯罪之成立       犯罪之偵查          
 起訴        法院之審判     刑罰之執行。                               
 :犯罪之成立問題乃屬刑事實體法之規範對象,並非刑事訴訟
        法之規範對象。
 以下何者為職權主義立法下之制度?                起訴狀一本主義         起訴       
 法定主義        閱卷制度     傳聞法則      單一犯罪之起訴不可分原                
 則。
 :其餘選項皆為當事人主義下之產物。
 以下何者為當事人主義立法下之制度?                  卷證不併送制度       有       
 罪答辯制度        傳聞法則     起訴便宜主義        起訴不變更主義。             
 :起訴不變更主義(即起訴後不得撤回起訴)乃職權主義下之
        產物。
 「被告」在刑事訴訟程序中其稱謂方式之變化,依次為:                        犯人        
     犯罪嫌疑人   受判決人    被告    受刑人    犯罪嫌疑人      犯人
 被告    受判決人    受刑人    犯人    犯罪嫌疑人    被告   受判決人
     受刑人    被告   犯罪嫌疑人     犯人   受判決人   受刑人    被
 告    犯人   犯罪嫌疑人    受判決人    受刑人。
 :「被告」一詞實乃起訴之後才應有之稱呼,起訴前因無原、
        被告對立之關係,只能稱為犯人、犯罪嫌疑人。而判決確定
        後則改稱受判決人(再審程序)及受刑人(執行程序)。
 以下有關本法所設救濟途徑之敘述,正確者為:                   不服檢察官之             
 「不起訴處分」或「緩起訴處分」之救濟途徑,均為「聲請再議」
 以及「聲請交付審判」 不服檢察官之「起訴處分」之救濟途徑,
 亦為「聲請再議」以及「聲請交付審判」 不服下級法院「判決」
 之救濟途徑,為提起「抗告」             不服下級法院「裁定」之救濟途
 徑,為提起「上訴」            於判決確定後,本法設有「再審」程序以
 救濟確定判決適用法令之違誤,另設有「非常上訴」程序以救濟確
 定判決認定事實之錯誤。
 :選項,不服檢察官之起訴處分並不得聲請再議或交付審
        判;選項,不服判決之救濟途徑為「上訴」
                           ;選項,不服
第二章       訴訟主體與訴訟關係人   37




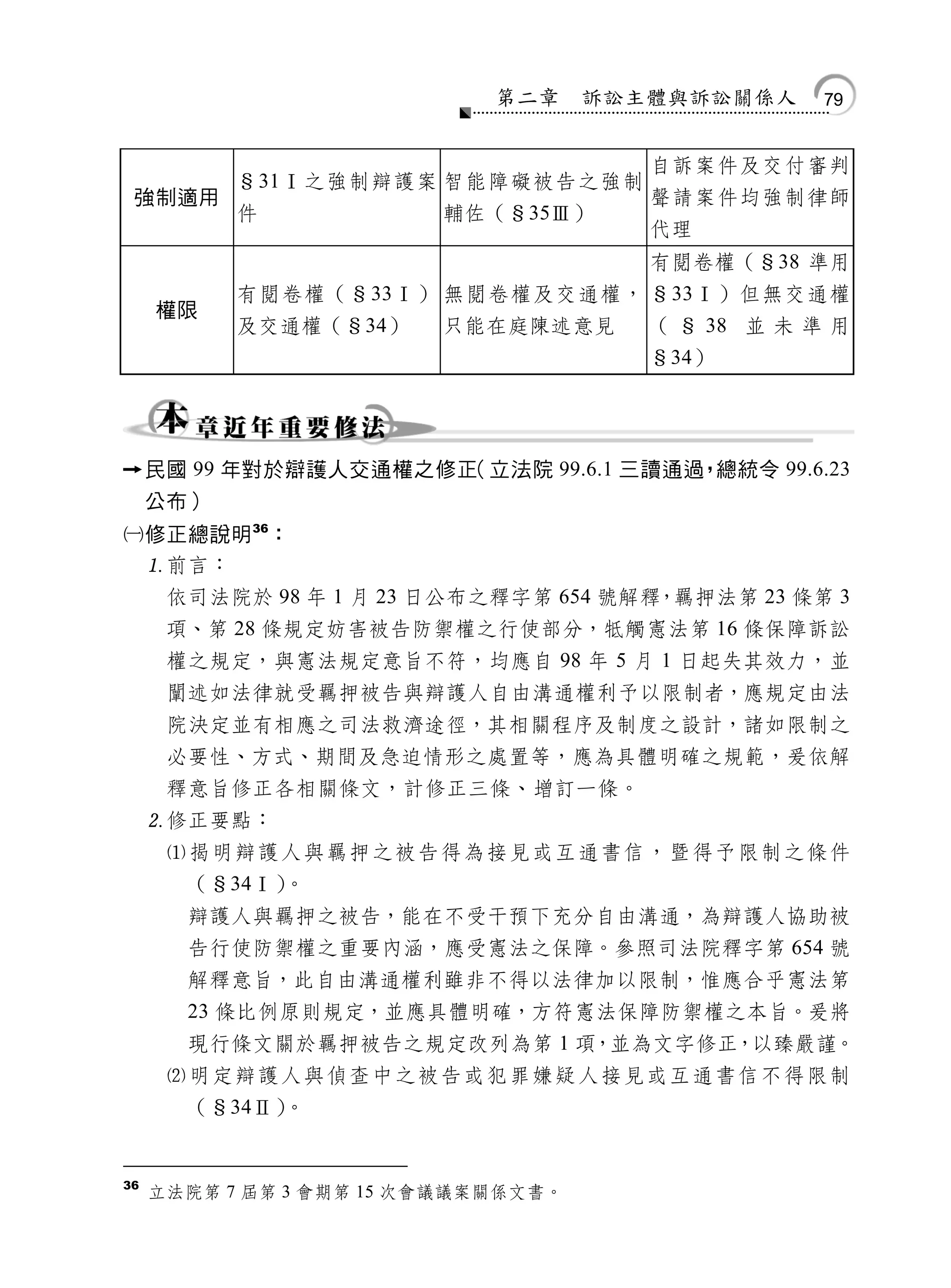
        第二章           訴訟主體與訴訟關係人


                 法院
          訴訟主體                     檢察官
    訴                  公訴案件
                                   被告
    訟            當事人
    之                              自訴人
    參                  自訴案件
                                   被告
    與
    者                               辯護人
                               1
                       訴訟關係人        輔佐人
          各個訴訟行為主體                  代理人
                       第三人(如告訴人、告發人、證人、鑑定人)

壹、訴訟主體
一、法院
         意義:
          廣義:
           掌理訴訟案件及非訟事件之審判並處理行政事務之機關,重在「級」。
          狹義:
           訴訟法上行使審判權之主體,即由法官組成之獨任或合議庭,重在
           「審」。
                   廣義法院                     狹義法院
             掌理訴訟案件及非訟事件之審判
        定義                          訴訟法上行使審判權之主體
             並處理行政事務之機關
適用範圍 法院組織法上之法院多為廣義                  訴訟法上之法院多為狹義


1
        此處之訴訟關係人乃狹義之訴訟關係人,即專指辯護人、輔佐人及代理人三者。惟廣義
        之訴訟關係人則指一切與訴訟有關之行為主體,例如本法第 63 條、第 64 條所稱之訴訟
        關係人屬之。
52   刑事訴訟法概要




    刑事訴訟法第 17 條第 8 款之探討
前審:
     立法理由:
         審級說:
          認為本款之目的係在確保當事人之審級利益,故前審係指「下級審」。
          通說、釋字第 178 號解釋採此說 15。
         拘束說:
          認為本款之目的係在維護裁判之自縛性,即裁判之一次性,故前審係指
          「前次審」。惟拘束說又可再細分為兩說:
          傳統拘束說:認為前次係指「直接前次」,因此前前次、前前前次均
           不在限制之範圍。
          嚴格拘束說:認為前次係指「所有前次」,因此前前次、前前前次均
           在限制範圍之內。
         林鈺雄教授在此採拘束說。理由 16:
          自文義解釋:第 17 條第 8 款所謂之「前審」較接近拘束說所言之「前
           次審判」,卻無法直接導出是「下級審」的結論。
          自規範目的:第 17 條第 1 至 7 款既均係以是否能維持公平審判為依
           歸,故第 8 款亦應作相同之解釋。
     案型檢討:
         曾參與同一案件之第一審判決之第二審法官或第二審判決之第三審法
          官:


15
     釋字第 178 號解釋:「刑事訴訟法第十七條第八款所稱推事曾參與前審之裁判,係指同
     一推事,就同一案件,曾參與下級審之裁判而言。」解釋理由書:   「按刑事訴訟法為確
     定國家具體刑罰權之程序法,以發現實體真實,俾刑罰權得以正確行使為目的,為求裁
     判之允當,因有特殊原因足致推事執行職務有難期公平之虞時,特設迴避之規定。其第
     十七條第八款所定:推事曾參與前審之裁判者,應自行迴避,不得執行職務,乃因推事
     已在下級審法院參與裁判,在上級審法院再行參與同一案件之裁判,當事人難免疑其具
     有成見,而影響審級之利益。從而該款所稱推事曾參與前審之裁判,係指同一推事,就
     同一案件,曾參與下級審之裁判而言。惟此不僅以參與當事人所聲明不服之下級審裁判
     為限,並應包括『前前審』之第一審裁判在內。至曾參與經第三審撤銷發回更審前裁判
     之推事,在第三審復就同一案件參與裁判,以往雖不認為具有該款迴避原因,但為貫徹
     推事迴避制度之目的,如無事實上困難,該案件仍應改分其他推事辦理。」
16
     林鈺雄,刑事訴訟法(上),2010 年 9 月,6 版,頁 103~104。
第二章   訴訟主體與訴訟關係人   69


           A.資格(§29):
            原則:律師。
            例外:審判中經審判長許可之非律師(第三審依§389Ⅱ則
             限於律師方得進行言詞辯論)。
           B. 人數:每一被告不得逾三人(§28)。


                                    (辯護人之人數)
 若一被告之選任辯護人逾三人時?

法院應指定期間命其辭任或解任以資補正,如逾期未補正者:
原本係同時選任:整個選任行為對法院不生效力。
原本係先後選任:後選任超過三人之部分對法院不生效力。


         選任方式:
           A.提出委任書狀(§30Ⅰ)。
           B. 起訴前提出於檢察官、司法警察官    再議發回時應另行提出。
           C. 起訴後提出於法院:
            應依每審級為之(§30Ⅱ),稱為「審級代理」。
                發回、發交、移轉管轄、再審、非常上訴時均應另行提出。
            每審級之選任效力:效力直至依上訴發生移審之效力時止
            (63.3rd 刑庭決議 30)。
        指定辯護:
         指定人:法院或審判長(因此只具公的關係)。
         指定範圍:
           A.強制辯護案件(§31Ⅰ前、§31Ⅱ)。
           B. 審判長認為有必要之其他案件(§31Ⅰ後)。例如未成年人、
            老年人、聾啞人、有心神喪失或精神耗弱之形狀者。
           C. 低收入戶被告未選任辯護人而聲請指定者(§31Ⅰ後、公設辯


30
     最高法院 63 年第 3 次刑庭庭推總會議決定:
                             「刑事案件經各級法院裁判後,如已合法
     提起上訴或抗告,而卷證在原審法院者,其在原審委任之辯護律師,因研究為被告之利
     益而上訴問題,向原審法院請求閱卷,或在上級審委任之辯護律師,在卷宗未送上級審
     法院前,向原審法院請求閱卷時,原審法院為便民起見,當均可准許其閱卷。」
第二章     訴訟主體與訴訟關係人     79


                                        自訴案件及交付審判
           §31Ⅰ之強制辯護案 智能障礙被告之強制
    強制適用                                聲請案件均強制律師
           件             輔佐(§35Ⅲ)
                                        代理
                                        有閱卷權(§38 準用
           有閱卷權(§33Ⅰ) 無閱卷權及交通權, §33Ⅰ)但無交通權
     權限
           及交通權(§34)     只能在庭陳述意見       ( § 38 並 未 準 用
                                        §34)




    民國 99 年對於辯護人交通權之修正(立法院 99.6.1 三讀通過 總統令 99.6.23
                                       ,
     公布)
修正總說明 36:
 前言:
      依司法院於 98 年 1 月 23 日公布之釋字第 654 號解釋,羈押法第 23 條第 3
      項、第 28 條規定妨害被告防禦權之行使部分,牴觸憲法第 16 條保障訴訟
      權之規定,與憲法規定意旨不符,均應自 98 年 5 月 1 日起失其效力,並
      闡述如法律就受羈押被告與辯護人自由溝通權利予以限制者,應規定由法
      院決定並有相應之司法救濟途徑,其相關程序及制度之設計,諸如限制之
      必要性、方式、期間及急迫情形之處置等,應為具體明確之規範,爰依解
      釋意旨修正各相關條文,計修正三條、增訂一條。
     修正要點:
      揭明辯護人與羈押之被告得為接見或互通書信,暨得予限制之條件
       (§34Ⅰ)。
       辯護人與羈押之被告,能在不受干預下充分自由溝通,為辯護人協助被
       告行使防禦權之重要內涵,應受憲法之保障。參照司法院釋字第 654 號
       解釋意旨,此自由溝通權利雖非不得以法律加以限制,惟應合乎憲法第
       23 條比例原則規定,並應具體明確,方符憲法保障防禦權之本旨。爰將
       現行條文關於羈押被告之規定改列為第 1 項,並為文字修正,以臻嚴謹。
      明定辯護人與偵查中之被告或犯罪嫌疑人接見或互通書信不得限制
       (§34Ⅱ)。


36
     立法院第 7 屆第 3 會期第 15 次會議議案關係文書。
96   刑事訴訟法概要


     本題目中甲、乙、丙三人之所為,一共可以構成幾個案件?
      A 針對丙提出告訴,並且明白表示不擬對甲與乙提出告訴;除此之
      外,亦無任何他人對甲與乙提出告訴。此時,檢察官可否向高雄地方
      法院將甲提起公訴?又可否向高雄地方法院將乙提起公訴?
     檢察官向高雄地方法院,將丙提起公訴之後,A 方才對甲與乙提出告
      訴。此時高雄地方法院可否立刻一併審判甲與乙之罪行?如果認為可
      以立刻一併審判,其理由為何?如果認為不可以立刻一併審判,有無
      辦法能使高雄地方法院一併審判甲、乙、丙三人之罪行?
                              【89 北大法研】

 爭點提示
 案件個數之計算。
 相對告訴乃論之罪之告訴權行使以及牽連管轄之問題。
 不告不理原則以及相牽連案件合併審判之方式。

 擬答
 甲、乙、丙三人之所為,一共可以構成四個案件,分述之:
  乙之行為:
   乙竊取 A 之電腦,乃一被告之一犯罪事實,為「一案件」   。
  丙之行為:
   丙竊取 A 之汽車,乃一被告之一犯罪事實,亦為「一案件」    。
  甲之行為:
   甲基於連續犯意,先教唆乙竊取 A 之電腦,後幫助丙竊取 A 之汽車,如
   依修正前之刑法第 56 條規定,連續犯係以一罪論,則甲之犯行係一被告
   之一犯罪事實,為一個案件;惟新修正之刑法已刪除連續犯之規定,故甲
   之行為乃一被告之兩件犯罪事實,應為「兩案件」     。
  綜上可知,甲、乙、丙三人之所為,共構成四個案件。
 可否向高雄地方法院將甲提起公訴?
   高雄地方法院有無管轄權?
     依本法第 5 條第 1 項規定,案件由犯罪地、被告住、居所、所在地之法
     院管轄。依題意,甲之住所、居所地及所在地均在台北市,教唆乙竊盜
     之行為地亦在台北市,僅幫助丙竊盜之行為地在高雄市,檢察官得否在
     高雄地方法院起訴某甲之所有犯行?蓋依本法第 7 條第 1 款規定,一人
     犯數罪者,為相牽連案件;又依同法第 6 條第 1 項規定,數同級法院管
訴訟客體

◎內容精要
 壹、概說
 貳、案件之單一性
 參、案件之同一性
   ▪ 專題討論
     -案件單一性、同一性之新解
◎實例解析
◎複習測驗




    – 115–
176   刑事訴訟法概要


                      自最後登報或通知公
公示送達 擬制送達             告 之 日 起 經 三 十 日 生 本法§59、§60
                      效

四、時間
      期日與期間之比較:
                 期日                     期間
        當事人、訴訟關係人等會合而為訴 應為訴訟行為之人單獨為訴訟行
  意義
        訟行為之時日               為之時間
指定方式 皆為裁定                    有法定與裁定之分
得否變更 如有重大理由得變更之              法定期間不得變更
                             除得為上訴之判決外,通常毋庸告
應否告知 應預行告知
                             知
                             自一定之時點當然開始,至一定之
  始終    因行為而開始及終了
                             時點當然終結
遲誤效果 無回復原狀之規定                如合於法定條件得聲請回復原狀
      期日:
       意義:
        法院、受命法官、受託法官或檢察官會合當事人及其他訴訟關係人於
        一定場所為訴訟行為之時間。
       種類:包括審判期日、訊問期日、搜索或扣押期日、勘驗期日等。
       指定權限:
        審判中:由審判長、受命法官指定。
        偵查中:由檢察官指定。
       始終:
        開始:以該期日應為之訴訟行為之開始為開始。
         審判期日:以朗讀案由為始(§285)。
         訊問期日:以點呼為始。
        終了:以該期日應為之訴訟行為之終了而終了,與辦公時間無關。
         審判期日:以辯論終結之宣示為終。
          因事故未能於次日連續開庭,下次開庭間隔在十五日以內者,仍
          為同一期日(指§293 之情形)。
         訊問期日:以訊問完畢為終。
188   刑事訴訟法概要


          A.對原告而言:因該案件曾經本案判決確定,不得再行起訴。檢
              察官偵查中發現此類案件,應依第 252 條第 1 款做出不起訴處
              分。
          B. 對審判機關而言:因受一事不再理之拘束,不得再為實體審
              判。法院審判中發現此類案件,應依第 302 條第 1 款諭知免訴
              判決。




※思考體系
                                   ↗ 僅涉及程序事項   不生實質的確定力
不得聲明不服   形式的確定    產生形式的、內容的確定力
                                   ↘ 涉及實體事項   生實質的確定力



                                   (不受理判決之原因及效力)
刑事訴訟法第 303 條第 6 款規定,案件有「對於被告無審判權」之情形者,
應諭知不受理判決。所謂「對於被告無審判權」,究何所指?不受理判決如
經確定,有無一事不再理之效力(既判力)?                      【97 三等書記官】

刑事訴訟法第 303 條第 6 款「對於被告無審判權」之意涵:
  所謂審判權,即案件劃歸我國法院審判之範圍,而在刑事訴訟法上,即指
      案件劃歸我國普通法院審判之權限範圍。刑事案件劃歸我國普通法院審判
      之後,方有管轄權之劃分問題,亦即管轄權乃決定案件應由我國之何一普
      通法院審判之問題,與審判權係決定一案件是否歸我國之普通法院審理,
      有所不同。
  依刑事訴訟法(以下稱本法)第 303 條第 6 款規定,法院對於被告無審判
      權者,應諭知不受理之判決。該款所謂之「對於被告無審判權」,亦即案
      件不歸我國之普通法院審判者,約有以下幾種情況:
      刑事案件發生於國外,復無我國刑法第 5 條至第 8 條所列之特定情況
       者:按我國刑事訴訟制度係採屬地主義,原則上僅發生於我國領域內之
       刑事案件,方有本法之適用,若係發生於國外之刑事案件,則除刑法第
       5 條至第 8 條所列之情況,於犯人進入我國領域後仍得依本法追訴、處
       罰外,其餘國外案件我國法院均無審判之權限。若經起訴,法院即應依
       本法第 303 條第 6 款諭知不受理判決。
190   刑事訴訟法概要


           之實體判決。


          執行力:
           意義:實現裁判內容之效力。
           產生時期:
            判決:確定後始發生執行力。
            裁定:不因抗告而當然停止執行(§409Ⅰ本文)      。蓋因裁定多僅涉
             及程序事項,為求程序之迅速進行,故刑事訴訟法規定即使經提起
             抗告,亦不當然停止該裁定之執行。惟原審法院或抗告法院得以裁
             定停止執行(§409Ⅰ但書、Ⅱ)      。
          證明力:
           意義:案件經裁判後有一定之證據憑信性。
           實益:
            確定判決係以特定原因聲請再審之要件(§420Ⅱ)      。聲請人若以第
             420 條第 1 項第 1、2、3、5 款聲請再審,必須提出確定判決以為依
             據,否則聲請不合法。例如以第 420 條第 1 項第 2 款聲請再審者,
             必須提出證人因偽證獲判有罪之確定判決,始得為之。
            確定判決所確認之事實,得作為附帶民事訴訟之判決依據       (§500)
                                                  。
            確定判決得作為他罪成立與否之證明(§295)      。例如甲涉嫌收受乙
             竊盜所得之贓物,則乙竊盜罪之確定判決,得作為甲贓物罪成立之
             證明。




     判決效力相關問題探討
無效判決:
      意義:
          本於訴訟主義,裁判以訴訟之存在為前提,如「訴訟關係尚未發生」 「訴
                                        或
          訟關係已消滅」,其所為之判決無效。
      種類:
          訴訟關係尚未發生:
           未經起訴之判決。
           未經上訴之判決。
第四章   訴訟程序總論   199


     乃屬當然。」由此可知,若應受送達人於寄存後之十日內前去領取文件者,
     即以領取文件日為送達日期。
    題示情況,由於某甲已於 3 月 23 日親赴派出所領取不起訴處分書,則當
     天即已發生送達之效力,而非自寄存之日起經過十日始生效力。故某甲應
     於 3 月 23 日後七日內聲請再議,卻遲至 4 月 9 日始提出聲請,其再議之
     聲請顯屬逾期,檢察官應將某甲之再議聲請予以駁回(§257Ⅲ)。

作者叮嚀
依刑事訴訟法第 62 條準用民事訴訟法第 138 條寄存送達之規定,寄存送達自
寄存之日起經過十日發生效力,但若應受送達人於十日內前往領取,領取日即
發生送達之效力。又依刑事訴訟法第 65 條,期間之計算依民法之規定,依民
法第 122 條規定,期間之末日若為國定假日或星期假日時,以次日代之。本題
之第小題即符合此情況,故再議期間之末日應以次日週一代之。


    二、送達文書依刑事訴訟法第 61 條第 1 項規定,由司法警察行之。甲係刑
      事被告,住於台北市大安區,乙係轄區司法警察,依法送達甲 97 年 7
      月 1 日審判期日傳票,問下列送達是否合法,試分別說明之:
      乙下班返家途中,於捷運板橋站巧遇甲,乃當面於車站將傳票交予甲。
      乙於 Sogo 地下超市巧遇甲之妻丙,將傳票交予丙。
      乙於甲之住所會晤甲欲交傳票時甲拒絕並將乙趕出,乙匆促間將傳票
       自窗口丟入屋內桌上。
      乙赴甲住所三次均無人在家(中、午、晚各一次)乃在信箱內留字條,
       請甲至轄區派出所向乙領取傳票。             【97 警特三等】

 爭點提示
 刑事訴訟法準用民事訴訟法送達文書之相關規定,包括會晤送達、補充送達、
 留置送達、寄存送達。

 擬答
 按刑事訴訟法(以下稱本法)第 62 條規定,送達文書,除本法之總則編送達
 章有特別規定者外,準用民事訴訟法之規定。因此刑事訴訟程序中之文書送
 達,除依照本法中所規定之司法警察送達、郵政機關送達(§61Ⅰ)    、囑託送
 達(§56Ⅱ)以及公示送達(§59)等方式外,其他如民事訴訟法上之補充送
 達(民訴§137)、寄存送達(民訴§138)、留置送達(民訴§139)等規定,
214   刑事訴訟法概要


       對物強制處分:提出命令、搜索、扣押。
      以範圍不同區分:
       狹義強制處分:
        專指對人或物為排除事實上可能之反抗或妨害所實施之強制處分。
       廣義強制處分:
        除狹義強制處分外,並包括具有強制要素之調查證據處分,即鑑定
        (§197~§210)及勘驗(§212~§219)。
      以是否要式區分:
       要式強制處分:
        處分之實施須依一定之程式者,亦即須持票始得實施之強制處分。如
        傳喚(傳票) 、拘提(拘票)   、通緝(通緝書)  、羈押(押票)、搜索、
        扣押(搜索票)  、鑑定留置(鑑定留置票)   。
       不要式強制處分:
        處分之實施不須依一定之程式者,即無票亦得實施之強制處分。包括
        有:
        現行犯(§88Ⅰ)及通緝犯之逮捕(§87Ⅰ、Ⅱ)     :逮捕不須逮捕
         票。
        緊急拘提(§88-1Ⅱ)  :因情況急迫,得先行拘提再補發拘票。
        緊急拘提時之附帶搜索與逕行搜索(§88-1Ⅲ)     :此搜索不須搜索
         票。
        提出命令 (§133Ⅱ) :本法未要求須以令狀方式為之,故口頭亦可。
        附帶搜索(§130)  :於執行對人強制處分時,附帶實施之對於身體
         物件等之搜索,不須持用搜索票。
        逕行搜索(§131Ⅰ)   :為執行某對人之強制處分,得不持搜索票逕
         行搜索住宅、處所。
        緊急搜索(§131Ⅱ)   :檢察官為保全即將滅失之證據,得於一定要
         件下不持搜索票下令搜索。
        同意搜索 (§131-1):經受搜索人自願性同意者,得不使用搜索票。
三、強制處分之機關
      決定機關:
       立法模式:
        法官決定模式(法官保留原則):
第五章   強制處分   215


         優點在於「防範濫權、保障民權」。
         缺點在於難免妨礙追訴效率。
        偵查機關決定模式:優缺點恰與法官決定模式相反。
      我國法之規定:
        原則:
         「二分模式」
              ,即偵查中由檢察官決定,審判中由法官決定之模式。
        例外:
         羈押   絕對的法官保留原則(§102Ⅳ)。
         搜索   相對的法官保留原則(§128Ⅲ、§130~131-1)。
         現行犯逮捕    任何人均得決定(§88Ⅰ)。
         通緝犯逮捕    司法警察官、利害關係人亦得決定(§87Ⅰ、Ⅱ)。
         緊急拘提    司法警察(官)亦得決定(§88-1Ⅰ、Ⅱ)。
         附帶扣押與另案扣押      檢察事務官、司法警察(官)亦得決定
          (§137Ⅰ、§152)。
     執行機關:
      原則:
       檢察事務官(法組§66-3)、司法警察(官)乃為最主要之強制處分
       之執行機關。
      例外:
       現行犯之逮捕 任何人均得執行(§88Ⅰ)  。
       通緝犯之拘提、逮捕 檢察官得親自執行,利害關係人亦得執行通
        緝犯之逮捕(§87ⅠⅡ) 。
       緊急拘提 檢察官亦得執行(§88-1Ⅱ)。
       搜索 法官、檢察官、檢察事務官亦得執行(§128-2Ⅰ)。
       扣押 法官、檢察官、檢察事務官亦得執行(§136Ⅰ) 。
四、強制處分之限制 1
     法律保留原則:
      國家欲實施強制處分並進而干預人民的基本權利時,必須有法律之授權
      依據,並應謹守法律設定之要件限制。
     比例原則(相當性原則):
      適合性原則:

1
    參閱林鈺雄,刑事訴訟法(上),頁 304~309。
第六章   證   據   311




        第六章      證    據


壹、通則
一、概說
 基本名詞解釋:
  證據:使事實臻於明瞭之原因。
  證明:使事實明瞭之過程。
  證據方法:探求證據資料內容的調查手段(例如:證人、鑑定人)  。
  證據資料:所有可能與待證犯罪事實直接或間接相關的資訊內容或素
   材(例如:證人陳述之內容、鑑定人提供之槍枝鑑定比對意見) 。
  證據能力:何種證據有資格作為認定犯罪事實之基礎,即證據資格之
   問題。
  證明力:證據得將待證事實證明至何種程度,即證據價值之問題。
 證據之種類:
  依物理性質不同區分:
   人證:以人之知識經驗為證據資料之證據方法,例如證人、鑑定人、
     被告均屬之。
   物證:以物之存在或狀態為證據資料之證據方法,例如扣押取得之
     兇刀、贓物等。
   書證:以文書之意義作為證據,例如警詢筆錄、檢訊筆錄等。
     狹義:專指證據文書,例如警方移送書、鑑定報告書。
     廣義:包括文書證物,例如用來打傷他人的六法全書。
  依證據對被告有利或不利區分:
   本證:不利於被告之證據。
   反證:有利於被告之證據。
    須注意:不得以反證之不成立作為本證或因此認本證為真實。
  依證據所證明之對象區分:
326   刑事訴訟法概要


      判中同意作為證據,法院審酌後認為適當者,則例外得為證據。


                             (傳聞法則之例外)
某甲對乙提出傷害告訴,並提出丙醫院所開立之一般診斷證明書為據,該診
斷證明書是否有證據能力,理由為何?如係註明「供訴訟專用」之診斷證明
書,其結論有無不同?                      【98 普考政風】

按我國刑事訴訟法(以下稱本法)於民國 92 年修法時,將第 159 條第 1 項
  修正為:「被告以外之人於審判外之言詞或書面陳述,除法律有規定者外,
  不得作為證據。」即除法律有規定者外,「被告以外之人」審判外之「言詞
  或書面」陳述,由於均屬傳聞證據,故除法律有規定者外,並不得作為判斷
  被告罪責之證據。其修正理由即明言該條係酌採英美法上之「傳聞法則」。
  傳聞證據應予排除之理由,大致有三:
  就對方當事人而言:剝奪對方當事人對證人行反對詰問之機會。蓋因原始
      證人並未到庭,對方當事人無法對其進行反對詰問。
  就法院而言:違反直接審理原則。蓋因法院無法對原始證人進行直接審理
      故也。
  就證言可靠性而言:未經具結之供述欠缺可靠性擔保:蓋因原始證人並未
      具結,其陳述之真實性實不無疑問。
某甲提出之丙醫院所開立之一般診斷證明書,該診斷證明書是否有證據能
  力:
  按醫院所開立之診斷證明書,由於係屬前述第 159 條第 1 項所定被告以外
      之人於審判外之書面陳述,故除法律有規定者外,原則上不得作為證據。
  惟依本法第 159 條之 4 第 2 款規定,除顯有不可信之情況外,從事業務之
      人於業務上或通常業務過程所須製作之紀錄文書、證明文書,得作為證
      據。蓋病人因日常生活病痛就診,再由醫師出具診斷證明書,由於該等文
      書屬執行業務之醫師於通常業務過程中製作之證明文書,依上開規定,當
      得作為證據使用,構成傳聞證據應予排除之例外。
某甲提出之診斷證明書如係註明「供訴訟專用」,該診斷證明書是否有證據
  能力:
  如前所述,醫師出具之一般診斷證明書由於屬於其於通常業務過程中製作
      之證明文書,依上開本法規定,本得作為證據使用。蓋因其為醫師執行業
      務過程中通常、不間斷之記載,醫師亦無預見將來其會成為訴訟上證據使

刑事訴訟法概要 2013司法人員.高普特考保成

  • 1.
    第一章 緒 論 5 四、刑事制度 糾問制度與彈劾制度(法制史上曾有此對立) : 意義: 糾問制度:係大陸法系之古老傳統,無追訴機關與裁判機關之分, 由裁判機關自行開啟程序,進行裁判。 彈劾制度:係英美法系及現今世界各國所採,區分追訴機關與裁判 機關,程序之開啟須由追訴機關為之,不得由裁判機關自行開啟程 序。 比較: 糾問制度 彈劾制度 採行國家 大陸法系之古老傳統 英美法系及現今世界各國 背景思想 側重保護被害人 側重保護被告 程序之開始 由裁判機關自行開始 由追訴機關之追訴而開始 無當事人關係之存在,被告係裁 當事人關係 以追訴者與被追訴者為當事人 判機關糾問之對象 程序主體 以法院為主體 以法院及當事人為訴訟主體 機關 無追訴機關與裁判機關之分 區分追訴機關與裁判機關 於職權主義下程序之進行與證據 由裁判機關依職權進行程序、調 程序之主導 之調查以裁判機關為主、於當事 查證據 人主義下則以當事人為主 職權主義與當事人主義(目前各國法制仍存有此對立) : 意義: 職權主義:由法院居主持之地位,舉凡程序之進行與證據之調查均 由法院依職權為之,當事人無自由處分權。大陸法系國家多偏向此 主義。其優點在於訴訟進行較為迅速,缺點則在於法院易失其客 觀、中立之立場。 當事人主義:由當事人居主持之地位,由當事人蒐集證據並進行其 程序。法院係基於公平第三人之立場,就當事人之攻擊防禦為公平 之裁判;英美法系國家多偏向此主義。其優點在於法院較能確保其 客觀、中立之立場,缺點則在於易使訴訟進行發生遲滯。 主要區別: 法院是否受當事人主張事證之拘束不同:
  • 2.
    第一章 緒 論 9 五、刑事訴訟流程 被害人 犯罪 犯人 §228Ⅰ §262 告訴、告發、自首、其他情事 偵查 犯罪嫌疑人 §319Ⅰ §229Ⅱ~§231Ⅱ 自訴 起訴 不起訴 緩起訴 被告 §252 §251 §251 §253 §253-1~§253-3 §254 再議 §256Ⅰ §255Ⅰ 交付審判 §258-1Ⅰ 第一審 簡易程序 通常程序 簡式審判程序 §449~§455-1 §271~§318 §273-1~§273-2 上 抗 上 抗 訴 告 訴 告 第二審 第二審 §361~§374 §455-1Ⅲ 上 抗 訴 告 第三審 §375~§402 確定 執行 特別救濟 受刑人 受判決人 §441 §456~§486 §468~§470 §420~§422 §420~§422 再審 非常上訴 ※名詞解釋 告訴:告訴權人向偵查機關申告犯罪事實並表示希望訴追之意思表示。 告發:告訴權人以外之第三人向偵查機關申告犯罪事實之意思表示。
  • 3.
    第一章 緒 論 11 受判決人:由於判決確定後,訴訟關係已經消滅,故於再審程序中,改稱被 告為「受判決人」。 受刑人:於執行程序中,稱受刑罰執行之被告為「受刑人」。 照理說,「被告」應該是在起訴之後,裁判確定前才有的稱謂,但本法若干 條文在偵查階段即誤用了被告一語(如§246、§248),學者間迭有認為偵 查階段應一律稱其為「犯罪嫌疑人」較妥。揣立法者之意,其似把受到司法 警察或司法警察官調查之對象稱為犯罪嫌疑人,受檢察官偵查之對象則改稱 被告,最明顯的例子即本法第 94 條以下關於被告訊問之規定,其中第 94 條 至第 100 條之 1 條文都用「訊問」「被告」,但到了第 100 條之 2 則規定為 「詢問」「犯罪嫌疑人」。此種區分方式,在概念上並不十分正確。 貳、我國刑事訴訟法概說 一、我國刑事訴訟法之基本原則 開啟刑事程序之原則: 國家追訴原則: 意義:國家有追訴犯罪之「權力」及「義務」 ,亦即對犯罪行為進 行的追訴程序,僅國家始能為之,並且由國家依職權為之。 限制: 請求或告訴乃論之罪:此類犯罪未經告訴或請求,不得追訴 (§252 、§303 )。 自訴案件:同一案件如檢察官開始偵查前已提起自訴,應停止偵 查,將案件移送法院(§323Ⅱ) 。 控訴原則: 由來:自控訴式(即彈劾式)之刑事制度演進出之原則。 涵義: 審檢分立與審檢分隸原則:法院與檢察機關各自獨立(法組 §61),且於三權分立體制下有不同隸屬( 「審」隸屬於司法權, 「檢」隸屬於行政權) ,如此方能成功扮演於刑事程序中之不同 角色。 不告不理原則:法院不得就未經起訴之犯罪審判(§268、§379
  • 4.
    22 刑事訴訟法概要 (軍人犯罪之審判權歸屬) 現役軍人王大明於以下情形之犯罪,各應如何追訴、處罰? 入伍前竊取他人財物,入伍後被發覺。 入伍後於營區內竊取他人財物,即時被發覺。 入伍後於營區內竊取他人財物,退伍後始被發覺。 入伍後於營區外竊取他人財物,即時被發覺。 入伍後於營區外竊取他人財物,退伍後始被發覺。 實體部分:構成普通刑法第 320 條或第 321 條規定之犯罪。 程序部分:依軍審法第 5 條第 1 項規定,由於發覺時具有軍人身分,故應由 軍法機關依軍事審判法進行追訴、審判。 實體部分:構成陸海空軍刑法第 76 條第 1 項第 8 款規定之犯罪。 程序部分:依本法第 1 條第 2 項、軍審法第 1 條第 1 項規定,現役軍人犯軍 法之罪者,由軍法機關依軍事審判法進行追訴、審判。 實體部分:構成陸海空軍刑法第 76 條第 1 項第 8 款規定之犯罪。 程序部分:依軍審法第 5 條第 2 項規定,由於犯罪在任職服役中,發覺時在 離職離役後,故應由普通法院依刑事訴訟法進行追訴、審判。 實體部分:因非陸海空軍刑法之罪,故仍應適用普通刑法第 320 條或第 321 條之規定。 程序部分:依本法第 1 條第 2 項、軍審法第 1 條第 1 項可知,現役軍人犯非 軍法之罪者,仍歸普通法院依刑事訴訟法進行追訴、審判。 實體部分:因非陸海空軍刑法之罪,故仍應適用普通刑法第 320 條或第 321 條之規定。 程序部分:依軍審法第 5 條第 2 項規定,由於犯罪在任職服役中,發覺時在 離職離役後,故應由普通法院依刑事訴訟法進行追訴、審判。 非現役軍人:戒嚴時得由軍法機關或法院審判(軍審§1Ⅱ、戒 §8)。 特定政治人物: A.總統:除犯內亂外患罪外,非經罷免或解職,不受刑事上之訴
  • 5.
    第一章 緒 論 25 一、何謂正當法律程序原則?其內涵為何?又應如何判斷法律所規定之程 序是否正當?試申論之。 【100 書記官、執達員、執行員】  爭點提示 正當法律程序原則之基本概念申論,答題時除引用憲法第 8 條、第 23 條之規 定外,同時可引述相關之大法官會議解釋內容,以充實論述篇幅。  擬答 正當法律程序原則之意義: 憲法第 8 條第 1 項規定:「人民身體之自由應予保障。除現行犯之逮捕由法 律另定外,非經司法或警察機關依法定程序,不得逮捕拘禁。非由法院依法 定程序,不得審問處罰。非依法定程序之逮捕、拘禁、審問、處罰,得拒絕 之。」大法官釋字第 384 號解釋據此推導出正當法律程序之概念,該號解釋 認為:「其所稱『依法定程序』 ,係指凡限制人民身體自由之處置,不問其是 否屬於刑事被告之身分,國家機關所依據之程序,須以法律規定,其內容更 須實質正當,並符合憲法第二十三條相關之條件。」正當法律程序現已逐漸 發展,不僅限於刑事程序,亦成為行政領域所共通之法律原則。 正當法律程序原則之內涵: 在刑事訴訟程序中,正當法律程序之實質內涵為何,其實不甚明確,仍有 待學說與實務見解補充。就釋字第 384 號解釋理由書之意旨觀之,正當法 律程序並不僅限於程序法,實體法上之罪刑法定主義亦屬之;而就程序法 而言,主要內容例如: 犯罪嫌疑人除現行犯外,其逮捕應踐行必要之司法程序。 被告自白須出於自由意志。 犯罪事實應依證據認定。 同一行為不得重覆處罰。 當事人有與證人對質或詰問證人之權利。 審判與檢察分離。 審判過程以公開為原則。 對裁判不服提供審級救濟。
  • 6.
    第一章 緒 論 31  我國刑事訴訟法之規範內容包括: 犯罪之成立 犯罪之偵查  起訴 法院之審判 刑罰之執行。  :犯罪之成立問題乃屬刑事實體法之規範對象,並非刑事訴訟 法之規範對象。  以下何者為職權主義立法下之制度? 起訴狀一本主義 起訴  法定主義 閱卷制度 傳聞法則 單一犯罪之起訴不可分原  則。 :其餘選項皆為當事人主義下之產物。  以下何者為當事人主義立法下之制度? 卷證不併送制度 有  罪答辯制度 傳聞法則 起訴便宜主義 起訴不變更主義。  :起訴不變更主義(即起訴後不得撤回起訴)乃職權主義下之 產物。  「被告」在刑事訴訟程序中其稱謂方式之變化,依次為: 犯人   犯罪嫌疑人 受判決人 被告 受刑人 犯罪嫌疑人 犯人 被告 受判決人 受刑人 犯人 犯罪嫌疑人 被告 受判決人  受刑人 被告 犯罪嫌疑人 犯人 受判決人 受刑人 被 告 犯人 犯罪嫌疑人 受判決人 受刑人。 :「被告」一詞實乃起訴之後才應有之稱呼,起訴前因無原、 被告對立之關係,只能稱為犯人、犯罪嫌疑人。而判決確定 後則改稱受判決人(再審程序)及受刑人(執行程序)。  以下有關本法所設救濟途徑之敘述,正確者為: 不服檢察官之  「不起訴處分」或「緩起訴處分」之救濟途徑,均為「聲請再議」 以及「聲請交付審判」 不服檢察官之「起訴處分」之救濟途徑, 亦為「聲請再議」以及「聲請交付審判」 不服下級法院「判決」 之救濟途徑,為提起「抗告」 不服下級法院「裁定」之救濟途 徑,為提起「上訴」 於判決確定後,本法設有「再審」程序以 救濟確定判決適用法令之違誤,另設有「非常上訴」程序以救濟確 定判決認定事實之錯誤。 :選項,不服檢察官之起訴處分並不得聲請再議或交付審 判;選項,不服判決之救濟途徑為「上訴」 ;選項,不服
  • 7.
    第二章 訴訟主體與訴訟關係人 37 第二章 訴訟主體與訴訟關係人 法院 訴訟主體 檢察官 訴 公訴案件 被告 訟 當事人 之 自訴人 參 自訴案件 被告 與 者 辯護人 1 訴訟關係人 輔佐人 各個訴訟行為主體 代理人 第三人(如告訴人、告發人、證人、鑑定人) 壹、訴訟主體 一、法院 意義: 廣義: 掌理訴訟案件及非訟事件之審判並處理行政事務之機關,重在「級」。 狹義: 訴訟法上行使審判權之主體,即由法官組成之獨任或合議庭,重在 「審」。 廣義法院 狹義法院 掌理訴訟案件及非訟事件之審判 定義 訴訟法上行使審判權之主體 並處理行政事務之機關 適用範圍 法院組織法上之法院多為廣義 訴訟法上之法院多為狹義 1 此處之訴訟關係人乃狹義之訴訟關係人,即專指辯護人、輔佐人及代理人三者。惟廣義 之訴訟關係人則指一切與訴訟有關之行為主體,例如本法第 63 條、第 64 條所稱之訴訟 關係人屬之。
  • 8.
    52 刑事訴訟法概要  刑事訴訟法第 17 條第 8 款之探討 前審: 立法理由: 審級說: 認為本款之目的係在確保當事人之審級利益,故前審係指「下級審」。 通說、釋字第 178 號解釋採此說 15。 拘束說: 認為本款之目的係在維護裁判之自縛性,即裁判之一次性,故前審係指 「前次審」。惟拘束說又可再細分為兩說: 傳統拘束說:認為前次係指「直接前次」,因此前前次、前前前次均 不在限制之範圍。 嚴格拘束說:認為前次係指「所有前次」,因此前前次、前前前次均 在限制範圍之內。 林鈺雄教授在此採拘束說。理由 16: 自文義解釋:第 17 條第 8 款所謂之「前審」較接近拘束說所言之「前 次審判」,卻無法直接導出是「下級審」的結論。 自規範目的:第 17 條第 1 至 7 款既均係以是否能維持公平審判為依 歸,故第 8 款亦應作相同之解釋。 案型檢討: 曾參與同一案件之第一審判決之第二審法官或第二審判決之第三審法 官: 15 釋字第 178 號解釋:「刑事訴訟法第十七條第八款所稱推事曾參與前審之裁判,係指同 一推事,就同一案件,曾參與下級審之裁判而言。」解釋理由書: 「按刑事訴訟法為確 定國家具體刑罰權之程序法,以發現實體真實,俾刑罰權得以正確行使為目的,為求裁 判之允當,因有特殊原因足致推事執行職務有難期公平之虞時,特設迴避之規定。其第 十七條第八款所定:推事曾參與前審之裁判者,應自行迴避,不得執行職務,乃因推事 已在下級審法院參與裁判,在上級審法院再行參與同一案件之裁判,當事人難免疑其具 有成見,而影響審級之利益。從而該款所稱推事曾參與前審之裁判,係指同一推事,就 同一案件,曾參與下級審之裁判而言。惟此不僅以參與當事人所聲明不服之下級審裁判 為限,並應包括『前前審』之第一審裁判在內。至曾參與經第三審撤銷發回更審前裁判 之推事,在第三審復就同一案件參與裁判,以往雖不認為具有該款迴避原因,但為貫徹 推事迴避制度之目的,如無事實上困難,該案件仍應改分其他推事辦理。」 16 林鈺雄,刑事訴訟法(上),2010 年 9 月,6 版,頁 103~104。
  • 9.
    第二章 訴訟主體與訴訟關係人 69 A.資格(§29): 原則:律師。 例外:審判中經審判長許可之非律師(第三審依§389Ⅱ則 限於律師方得進行言詞辯論)。 B. 人數:每一被告不得逾三人(§28)。 (辯護人之人數) 若一被告之選任辯護人逾三人時? 法院應指定期間命其辭任或解任以資補正,如逾期未補正者: 原本係同時選任:整個選任行為對法院不生效力。 原本係先後選任:後選任超過三人之部分對法院不生效力。 選任方式: A.提出委任書狀(§30Ⅰ)。 B. 起訴前提出於檢察官、司法警察官 再議發回時應另行提出。 C. 起訴後提出於法院: 應依每審級為之(§30Ⅱ),稱為「審級代理」。  發回、發交、移轉管轄、再審、非常上訴時均應另行提出。 每審級之選任效力:效力直至依上訴發生移審之效力時止 (63.3rd 刑庭決議 30)。 指定辯護: 指定人:法院或審判長(因此只具公的關係)。 指定範圍: A.強制辯護案件(§31Ⅰ前、§31Ⅱ)。 B. 審判長認為有必要之其他案件(§31Ⅰ後)。例如未成年人、 老年人、聾啞人、有心神喪失或精神耗弱之形狀者。 C. 低收入戶被告未選任辯護人而聲請指定者(§31Ⅰ後、公設辯 30 最高法院 63 年第 3 次刑庭庭推總會議決定: 「刑事案件經各級法院裁判後,如已合法 提起上訴或抗告,而卷證在原審法院者,其在原審委任之辯護律師,因研究為被告之利 益而上訴問題,向原審法院請求閱卷,或在上級審委任之辯護律師,在卷宗未送上級審 法院前,向原審法院請求閱卷時,原審法院為便民起見,當均可准許其閱卷。」
  • 10.
    第二章 訴訟主體與訴訟關係人 79 自訴案件及交付審判 §31Ⅰ之強制辯護案 智能障礙被告之強制 強制適用 聲請案件均強制律師 件 輔佐(§35Ⅲ) 代理 有閱卷權(§38 準用 有閱卷權(§33Ⅰ) 無閱卷權及交通權, §33Ⅰ)但無交通權 權限 及交通權(§34) 只能在庭陳述意見 ( § 38 並 未 準 用 §34)  民國 99 年對於辯護人交通權之修正(立法院 99.6.1 三讀通過 總統令 99.6.23 , 公布) 修正總說明 36: 前言: 依司法院於 98 年 1 月 23 日公布之釋字第 654 號解釋,羈押法第 23 條第 3 項、第 28 條規定妨害被告防禦權之行使部分,牴觸憲法第 16 條保障訴訟 權之規定,與憲法規定意旨不符,均應自 98 年 5 月 1 日起失其效力,並 闡述如法律就受羈押被告與辯護人自由溝通權利予以限制者,應規定由法 院決定並有相應之司法救濟途徑,其相關程序及制度之設計,諸如限制之 必要性、方式、期間及急迫情形之處置等,應為具體明確之規範,爰依解 釋意旨修正各相關條文,計修正三條、增訂一條。 修正要點: 揭明辯護人與羈押之被告得為接見或互通書信,暨得予限制之條件 (§34Ⅰ)。 辯護人與羈押之被告,能在不受干預下充分自由溝通,為辯護人協助被 告行使防禦權之重要內涵,應受憲法之保障。參照司法院釋字第 654 號 解釋意旨,此自由溝通權利雖非不得以法律加以限制,惟應合乎憲法第 23 條比例原則規定,並應具體明確,方符憲法保障防禦權之本旨。爰將 現行條文關於羈押被告之規定改列為第 1 項,並為文字修正,以臻嚴謹。 明定辯護人與偵查中之被告或犯罪嫌疑人接見或互通書信不得限制 (§34Ⅱ)。 36 立法院第 7 屆第 3 會期第 15 次會議議案關係文書。
  • 11.
    96 刑事訴訟法概要 本題目中甲、乙、丙三人之所為,一共可以構成幾個案件?  A 針對丙提出告訴,並且明白表示不擬對甲與乙提出告訴;除此之 外,亦無任何他人對甲與乙提出告訴。此時,檢察官可否向高雄地方 法院將甲提起公訴?又可否向高雄地方法院將乙提起公訴? 檢察官向高雄地方法院,將丙提起公訴之後,A 方才對甲與乙提出告 訴。此時高雄地方法院可否立刻一併審判甲與乙之罪行?如果認為可 以立刻一併審判,其理由為何?如果認為不可以立刻一併審判,有無 辦法能使高雄地方法院一併審判甲、乙、丙三人之罪行? 【89 北大法研】  爭點提示 案件個數之計算。 相對告訴乃論之罪之告訴權行使以及牽連管轄之問題。 不告不理原則以及相牽連案件合併審判之方式。  擬答 甲、乙、丙三人之所為,一共可以構成四個案件,分述之: 乙之行為: 乙竊取 A 之電腦,乃一被告之一犯罪事實,為「一案件」 。 丙之行為: 丙竊取 A 之汽車,乃一被告之一犯罪事實,亦為「一案件」 。 甲之行為: 甲基於連續犯意,先教唆乙竊取 A 之電腦,後幫助丙竊取 A 之汽車,如 依修正前之刑法第 56 條規定,連續犯係以一罪論,則甲之犯行係一被告 之一犯罪事實,為一個案件;惟新修正之刑法已刪除連續犯之規定,故甲 之行為乃一被告之兩件犯罪事實,應為「兩案件」 。 綜上可知,甲、乙、丙三人之所為,共構成四個案件。 可否向高雄地方法院將甲提起公訴? 高雄地方法院有無管轄權? 依本法第 5 條第 1 項規定,案件由犯罪地、被告住、居所、所在地之法 院管轄。依題意,甲之住所、居所地及所在地均在台北市,教唆乙竊盜 之行為地亦在台北市,僅幫助丙竊盜之行為地在高雄市,檢察官得否在 高雄地方法院起訴某甲之所有犯行?蓋依本法第 7 條第 1 款規定,一人 犯數罪者,為相牽連案件;又依同法第 6 條第 1 項規定,數同級法院管
  • 12.
    訴訟客體 ◎內容精要 壹、概說 貳、案件之單一性 參、案件之同一性 ▪ 專題討論 -案件單一性、同一性之新解 ◎實例解析 ◎複習測驗 – 115–
  • 13.
    176 刑事訴訟法概要 自最後登報或通知公 公示送達 擬制送達 告 之 日 起 經 三 十 日 生 本法§59、§60 效 四、時間 期日與期間之比較: 期日 期間 當事人、訴訟關係人等會合而為訴 應為訴訟行為之人單獨為訴訟行 意義 訟行為之時日 為之時間 指定方式 皆為裁定 有法定與裁定之分 得否變更 如有重大理由得變更之 法定期間不得變更 除得為上訴之判決外,通常毋庸告 應否告知 應預行告知 知 自一定之時點當然開始,至一定之 始終 因行為而開始及終了 時點當然終結 遲誤效果 無回復原狀之規定 如合於法定條件得聲請回復原狀 期日: 意義: 法院、受命法官、受託法官或檢察官會合當事人及其他訴訟關係人於 一定場所為訴訟行為之時間。 種類:包括審判期日、訊問期日、搜索或扣押期日、勘驗期日等。 指定權限: 審判中:由審判長、受命法官指定。 偵查中:由檢察官指定。 始終: 開始:以該期日應為之訴訟行為之開始為開始。 審判期日:以朗讀案由為始(§285)。 訊問期日:以點呼為始。 終了:以該期日應為之訴訟行為之終了而終了,與辦公時間無關。 審判期日:以辯論終結之宣示為終。 因事故未能於次日連續開庭,下次開庭間隔在十五日以內者,仍 為同一期日(指§293 之情形)。 訊問期日:以訊問完畢為終。
  • 14.
    188 刑事訴訟法概要 A.對原告而言:因該案件曾經本案判決確定,不得再行起訴。檢 察官偵查中發現此類案件,應依第 252 條第 1 款做出不起訴處 分。 B. 對審判機關而言:因受一事不再理之拘束,不得再為實體審 判。法院審判中發現此類案件,應依第 302 條第 1 款諭知免訴 判決。 ※思考體系 ↗ 僅涉及程序事項 不生實質的確定力 不得聲明不服 形式的確定 產生形式的、內容的確定力 ↘ 涉及實體事項 生實質的確定力 (不受理判決之原因及效力) 刑事訴訟法第 303 條第 6 款規定,案件有「對於被告無審判權」之情形者, 應諭知不受理判決。所謂「對於被告無審判權」,究何所指?不受理判決如 經確定,有無一事不再理之效力(既判力)? 【97 三等書記官】 刑事訴訟法第 303 條第 6 款「對於被告無審判權」之意涵: 所謂審判權,即案件劃歸我國法院審判之範圍,而在刑事訴訟法上,即指 案件劃歸我國普通法院審判之權限範圍。刑事案件劃歸我國普通法院審判 之後,方有管轄權之劃分問題,亦即管轄權乃決定案件應由我國之何一普 通法院審判之問題,與審判權係決定一案件是否歸我國之普通法院審理, 有所不同。 依刑事訴訟法(以下稱本法)第 303 條第 6 款規定,法院對於被告無審判 權者,應諭知不受理之判決。該款所謂之「對於被告無審判權」,亦即案 件不歸我國之普通法院審判者,約有以下幾種情況: 刑事案件發生於國外,復無我國刑法第 5 條至第 8 條所列之特定情況 者:按我國刑事訴訟制度係採屬地主義,原則上僅發生於我國領域內之 刑事案件,方有本法之適用,若係發生於國外之刑事案件,則除刑法第 5 條至第 8 條所列之情況,於犯人進入我國領域後仍得依本法追訴、處 罰外,其餘國外案件我國法院均無審判之權限。若經起訴,法院即應依 本法第 303 條第 6 款諭知不受理判決。
  • 15.
    190 刑事訴訟法概要 之實體判決。 執行力: 意義:實現裁判內容之效力。 產生時期: 判決:確定後始發生執行力。 裁定:不因抗告而當然停止執行(§409Ⅰ本文) 。蓋因裁定多僅涉 及程序事項,為求程序之迅速進行,故刑事訴訟法規定即使經提起 抗告,亦不當然停止該裁定之執行。惟原審法院或抗告法院得以裁 定停止執行(§409Ⅰ但書、Ⅱ) 。 證明力: 意義:案件經裁判後有一定之證據憑信性。 實益: 確定判決係以特定原因聲請再審之要件(§420Ⅱ) 。聲請人若以第 420 條第 1 項第 1、2、3、5 款聲請再審,必須提出確定判決以為依 據,否則聲請不合法。例如以第 420 條第 1 項第 2 款聲請再審者, 必須提出證人因偽證獲判有罪之確定判決,始得為之。 確定判決所確認之事實,得作為附帶民事訴訟之判決依據 (§500) 。 確定判決得作為他罪成立與否之證明(§295) 。例如甲涉嫌收受乙 竊盜所得之贓物,則乙竊盜罪之確定判決,得作為甲贓物罪成立之 證明。  判決效力相關問題探討 無效判決: 意義: 本於訴訟主義,裁判以訴訟之存在為前提,如「訴訟關係尚未發生」 「訴 或 訟關係已消滅」,其所為之判決無效。 種類: 訴訟關係尚未發生: 未經起訴之判決。 未經上訴之判決。
  • 16.
    第四章 訴訟程序總論 199 乃屬當然。」由此可知,若應受送達人於寄存後之十日內前去領取文件者, 即以領取文件日為送達日期。 題示情況,由於某甲已於 3 月 23 日親赴派出所領取不起訴處分書,則當 天即已發生送達之效力,而非自寄存之日起經過十日始生效力。故某甲應 於 3 月 23 日後七日內聲請再議,卻遲至 4 月 9 日始提出聲請,其再議之 聲請顯屬逾期,檢察官應將某甲之再議聲請予以駁回(§257Ⅲ)。 作者叮嚀 依刑事訴訟法第 62 條準用民事訴訟法第 138 條寄存送達之規定,寄存送達自 寄存之日起經過十日發生效力,但若應受送達人於十日內前往領取,領取日即 發生送達之效力。又依刑事訴訟法第 65 條,期間之計算依民法之規定,依民 法第 122 條規定,期間之末日若為國定假日或星期假日時,以次日代之。本題 之第小題即符合此情況,故再議期間之末日應以次日週一代之。 二、送達文書依刑事訴訟法第 61 條第 1 項規定,由司法警察行之。甲係刑 事被告,住於台北市大安區,乙係轄區司法警察,依法送達甲 97 年 7 月 1 日審判期日傳票,問下列送達是否合法,試分別說明之: 乙下班返家途中,於捷運板橋站巧遇甲,乃當面於車站將傳票交予甲。 乙於 Sogo 地下超市巧遇甲之妻丙,將傳票交予丙。 乙於甲之住所會晤甲欲交傳票時甲拒絕並將乙趕出,乙匆促間將傳票 自窗口丟入屋內桌上。 乙赴甲住所三次均無人在家(中、午、晚各一次)乃在信箱內留字條, 請甲至轄區派出所向乙領取傳票。 【97 警特三等】  爭點提示 刑事訴訟法準用民事訴訟法送達文書之相關規定,包括會晤送達、補充送達、 留置送達、寄存送達。  擬答 按刑事訴訟法(以下稱本法)第 62 條規定,送達文書,除本法之總則編送達 章有特別規定者外,準用民事訴訟法之規定。因此刑事訴訟程序中之文書送 達,除依照本法中所規定之司法警察送達、郵政機關送達(§61Ⅰ) 、囑託送 達(§56Ⅱ)以及公示送達(§59)等方式外,其他如民事訴訟法上之補充送 達(民訴§137)、寄存送達(民訴§138)、留置送達(民訴§139)等規定,
  • 17.
    214 刑事訴訟法概要 對物強制處分:提出命令、搜索、扣押。 以範圍不同區分: 狹義強制處分: 專指對人或物為排除事實上可能之反抗或妨害所實施之強制處分。 廣義強制處分: 除狹義強制處分外,並包括具有強制要素之調查證據處分,即鑑定 (§197~§210)及勘驗(§212~§219)。 以是否要式區分: 要式強制處分: 處分之實施須依一定之程式者,亦即須持票始得實施之強制處分。如 傳喚(傳票) 、拘提(拘票) 、通緝(通緝書) 、羈押(押票)、搜索、 扣押(搜索票) 、鑑定留置(鑑定留置票) 。 不要式強制處分: 處分之實施不須依一定之程式者,即無票亦得實施之強制處分。包括 有: 現行犯(§88Ⅰ)及通緝犯之逮捕(§87Ⅰ、Ⅱ) :逮捕不須逮捕 票。 緊急拘提(§88-1Ⅱ) :因情況急迫,得先行拘提再補發拘票。 緊急拘提時之附帶搜索與逕行搜索(§88-1Ⅲ) :此搜索不須搜索 票。 提出命令 (§133Ⅱ) :本法未要求須以令狀方式為之,故口頭亦可。 附帶搜索(§130) :於執行對人強制處分時,附帶實施之對於身體 物件等之搜索,不須持用搜索票。 逕行搜索(§131Ⅰ) :為執行某對人之強制處分,得不持搜索票逕 行搜索住宅、處所。 緊急搜索(§131Ⅱ) :檢察官為保全即將滅失之證據,得於一定要 件下不持搜索票下令搜索。 同意搜索 (§131-1):經受搜索人自願性同意者,得不使用搜索票。 三、強制處分之機關 決定機關: 立法模式: 法官決定模式(法官保留原則):
  • 18.
    第五章 強制處分 215 優點在於「防範濫權、保障民權」。 缺點在於難免妨礙追訴效率。 偵查機關決定模式:優缺點恰與法官決定模式相反。 我國法之規定: 原則: 「二分模式」 ,即偵查中由檢察官決定,審判中由法官決定之模式。 例外: 羈押 絕對的法官保留原則(§102Ⅳ)。 搜索 相對的法官保留原則(§128Ⅲ、§130~131-1)。 現行犯逮捕 任何人均得決定(§88Ⅰ)。 通緝犯逮捕 司法警察官、利害關係人亦得決定(§87Ⅰ、Ⅱ)。 緊急拘提 司法警察(官)亦得決定(§88-1Ⅰ、Ⅱ)。 附帶扣押與另案扣押 檢察事務官、司法警察(官)亦得決定 (§137Ⅰ、§152)。 執行機關: 原則: 檢察事務官(法組§66-3)、司法警察(官)乃為最主要之強制處分 之執行機關。 例外: 現行犯之逮捕 任何人均得執行(§88Ⅰ) 。 通緝犯之拘提、逮捕 檢察官得親自執行,利害關係人亦得執行通 緝犯之逮捕(§87ⅠⅡ) 。 緊急拘提 檢察官亦得執行(§88-1Ⅱ)。 搜索 法官、檢察官、檢察事務官亦得執行(§128-2Ⅰ)。 扣押 法官、檢察官、檢察事務官亦得執行(§136Ⅰ) 。 四、強制處分之限制 1 法律保留原則: 國家欲實施強制處分並進而干預人民的基本權利時,必須有法律之授權 依據,並應謹守法律設定之要件限制。 比例原則(相當性原則): 適合性原則: 1 參閱林鈺雄,刑事訴訟法(上),頁 304~309。
  • 19.
    第六章 證 據 311 第六章 證 據 壹、通則 一、概說 基本名詞解釋: 證據:使事實臻於明瞭之原因。 證明:使事實明瞭之過程。 證據方法:探求證據資料內容的調查手段(例如:證人、鑑定人) 。 證據資料:所有可能與待證犯罪事實直接或間接相關的資訊內容或素 材(例如:證人陳述之內容、鑑定人提供之槍枝鑑定比對意見) 。 證據能力:何種證據有資格作為認定犯罪事實之基礎,即證據資格之 問題。 證明力:證據得將待證事實證明至何種程度,即證據價值之問題。 證據之種類: 依物理性質不同區分: 人證:以人之知識經驗為證據資料之證據方法,例如證人、鑑定人、 被告均屬之。 物證:以物之存在或狀態為證據資料之證據方法,例如扣押取得之 兇刀、贓物等。 書證:以文書之意義作為證據,例如警詢筆錄、檢訊筆錄等。 狹義:專指證據文書,例如警方移送書、鑑定報告書。 廣義:包括文書證物,例如用來打傷他人的六法全書。 依證據對被告有利或不利區分: 本證:不利於被告之證據。 反證:有利於被告之證據。  須注意:不得以反證之不成立作為本證或因此認本證為真實。 依證據所證明之對象區分:
  • 20.
    326 刑事訴訟法概要 判中同意作為證據,法院審酌後認為適當者,則例外得為證據。 (傳聞法則之例外) 某甲對乙提出傷害告訴,並提出丙醫院所開立之一般診斷證明書為據,該診 斷證明書是否有證據能力,理由為何?如係註明「供訴訟專用」之診斷證明 書,其結論有無不同? 【98 普考政風】 按我國刑事訴訟法(以下稱本法)於民國 92 年修法時,將第 159 條第 1 項 修正為:「被告以外之人於審判外之言詞或書面陳述,除法律有規定者外, 不得作為證據。」即除法律有規定者外,「被告以外之人」審判外之「言詞 或書面」陳述,由於均屬傳聞證據,故除法律有規定者外,並不得作為判斷 被告罪責之證據。其修正理由即明言該條係酌採英美法上之「傳聞法則」。 傳聞證據應予排除之理由,大致有三: 就對方當事人而言:剝奪對方當事人對證人行反對詰問之機會。蓋因原始 證人並未到庭,對方當事人無法對其進行反對詰問。 就法院而言:違反直接審理原則。蓋因法院無法對原始證人進行直接審理 故也。 就證言可靠性而言:未經具結之供述欠缺可靠性擔保:蓋因原始證人並未 具結,其陳述之真實性實不無疑問。 某甲提出之丙醫院所開立之一般診斷證明書,該診斷證明書是否有證據能 力: 按醫院所開立之診斷證明書,由於係屬前述第 159 條第 1 項所定被告以外 之人於審判外之書面陳述,故除法律有規定者外,原則上不得作為證據。 惟依本法第 159 條之 4 第 2 款規定,除顯有不可信之情況外,從事業務之 人於業務上或通常業務過程所須製作之紀錄文書、證明文書,得作為證 據。蓋病人因日常生活病痛就診,再由醫師出具診斷證明書,由於該等文 書屬執行業務之醫師於通常業務過程中製作之證明文書,依上開規定,當 得作為證據使用,構成傳聞證據應予排除之例外。 某甲提出之診斷證明書如係註明「供訴訟專用」,該診斷證明書是否有證據 能力: 如前所述,醫師出具之一般診斷證明書由於屬於其於通常業務過程中製作 之證明文書,依上開本法規定,本得作為證據使用。蓋因其為醫師執行業 務過程中通常、不間斷之記載,醫師亦無預見將來其會成為訴訟上證據使