台灣廚餘堆肥資源化發展協會
                  101年第十三期會訊                2012年9月14日


          發燒   有機不比慣行營養?那又怎樣!
          話題
9月3日紐約時報刊出一篇報導,在有機業界掀起漣漪。紐時記者Kenneth Chang採訪以Smith-
Spangler博士為首的史丹福大學團隊,並引述他們即將於隔天(9月4日)於內科醫學年鑑發表的研
究結論:「標示為有機的水果及蔬菜平均來說不比慣行的更營養」;自由時報也迅速在9月5日的報
導引用「昂貴有機蔬果的營養價值並不比化肥、農藥等傳統方式生產的蔬果高」。
針對這些似乎貶低有機農業的說法,台大農藝系教授郭華仁在接受環境資訊電子報採訪時則回應: 
包括此篇研究的三份分析都指出,有機農產品的硝酸鹽含量比慣行農法低,而蔬菜的多酚含量比較
高,農藥殘留以及抗生素也都明顯較低。且推動有機耕種,更重要的是對環境的健康,土地健康才
能種出作物。
本期會訊我們也來看看這份研究,並延伸討論:到底糾纏於有機是否比慣行營養真的那麼重要嗎?

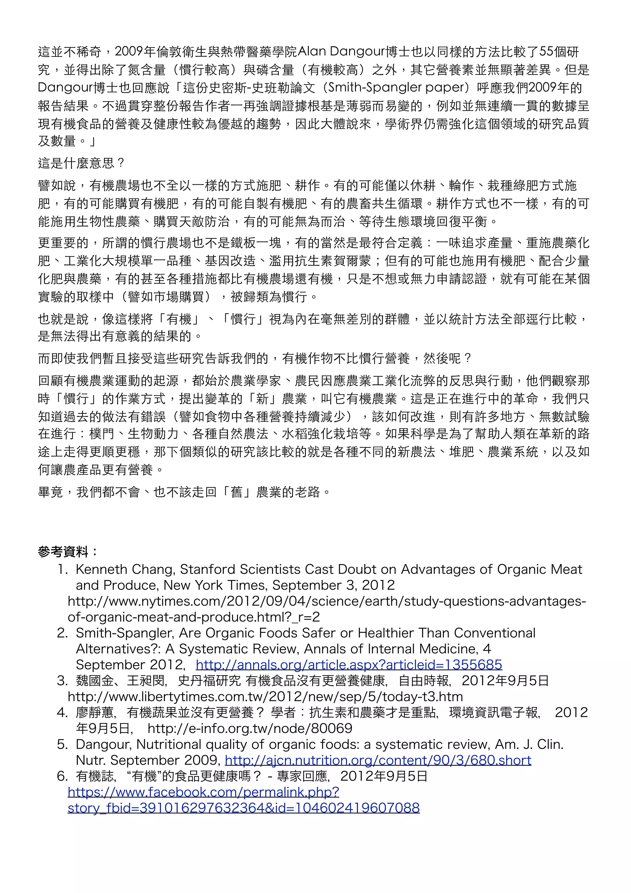
我們先瞭解⼀一下這次爭議的焦點:史丹福大學的研究。此研究是以所謂「統合分析」(meta-
analysis),將237個曾經比較過有機與慣行的研究實驗報告結果,以統計方法計算,是否有機較高
的實驗較多(見下表)。雖然乍看之下有機含量較高的結果數幾乎均較多,但因統計學還需考慮這
些結果佔總實驗次數的比率、有機慣行結果數的差異等等,所以最後統計出來只有磷含量與多酚含
量能夠有信心地說「有機含量比慣行高」(99%的信心)。

               史丹福大學比較有機與慣行農作物營養的分析資料
                       比較實驗 有機含量較 慣行含量較
      被比較營養素 研究報告數                         備註
                       進行次數 高的結果數 高的結果數
      維他命C        41    113   23   12
      B胡羅蔔素       16    23    6     3
      維生素E        8     19    3     2
      鉀           37    108   18   18
      鈣           36    105   18    7
      磷           30    82    24   12
      鎂           34    86    23    6
      鐵           24    77    10   12
      蛋白質         27    63    7    34
      纖維          8     11    2     5
      槲黃素         13    50    16    2     抗氧化物
      山柰酚         9     18    6     2     抗氧化物
      黃酮醇類        5     22    7     6     抗氧化物
      多酚類         34    102   36   12     抗氧化物
這並不稀奇,2009年倫敦衛生與熱帶醫藥學院Alan Dangour博士也以同樣的方法比較了55個研
究,並得出除了氮含量(慣行較高)與磷含量(有機較高)之外,其它營養素並無顯著差異。但是
Dangour博士也回應說「這份史密斯-史班勒論文(Smith-Spangler paper)呼應我們2009年的
報告結果。不過貫穿整份報告作者⼀一再強調證據根基是薄弱而易變的,例如並無連續⼀一貫的數據呈
現有機食品的營養及健康性較為優越的趨勢,因此大體說來,學術界仍需強化這個領域的研究品質
及數量。」
這是什麼意思?
譬如說,有機農場也不全以⼀一樣的方式施肥、耕作。有的可能僅以休耕、輪作、栽種綠肥方式施
肥,有的可能購買有機肥,有的可能自製有機肥、有的農畜共生循環。耕作方式也不⼀一樣,有的可
能施用生物性農藥、購買天敵防治,有的可能無為而治、等待生態環境回復平衡。
更重要的,所謂的慣行農場也不是鐵板⼀一塊,有的當然是最符合定義:⼀一味追求產量、重施農藥化
肥、工業化大規模單⼀一品種、基因改造、濫用抗生素賀爾蒙;但有的可能也施用有機肥、配合少量
化肥與農藥,有的甚至各種措施都比有機農場還有機,只是不想或無力申請認證,就有可能在某個
實驗的取樣中(譬如市場購買),被歸類為慣行。
也就是說,像這樣將「有機」、「慣行」視為內在毫無差別的群體,並以統計方法全部逕行比較,
是無法得出有意義的結果的。
而即使我們暫且接受這些研究告訴我們的,有機作物不比慣行營養,然後呢?
回顧有機農業運動的起源,都始於農業學家、農民因應農業工業化流弊的反思與行動,他們觀察那
時「慣行」的作業方式,提出變革的「新」農業,叫它有機農業。這是正在進行中的革命,我們只
知道過去的做法有錯誤(譬如食物中各種營養持續減少),該如何改進,則有許多地方、無數試驗
在進行:樸門、生物動力、各種自然農法、水稻強化栽培等。如果科學是為了幫助人類在革新的路
途上走得更順更穩,那下個類似的研究該比較的就是各種不同的新農法、堆肥、農業系統,以及如
何讓農產品更有營養。
畢竟,我們都不會、也不該走回「舊」農業的老路。



參考資料:
  1. Kenneth Chang, Stanford Scientists Cast Doubt on Advantages of Organic Meat
     and Produce, New York Times, September 3, 2012
    http://www.nytimes.com/2012/09/04/science/earth/study-questions-advantages-
    of-organic-meat-and-produce.html?_r=2
  2. Smith-Spangler, Are Organic Foods Safer or Healthier Than Conventional
     Alternatives?: A Systematic Review, Annals of Internal Medicine, 4
     September 2012,http://annals.org/article.aspx?articleid=1355685
  3. 魏國金、王昶閔,史丹福研究 有機食品沒有更營養健康,自由時報,2012年9月5日
    http://www.libertytimes.com.tw/2012/new/sep/5/today-t3.htm
  4. 廖靜蕙,有機蔬果並沒有更營養? 學者:抗生素和農藥才是重點,環境資 電子報, 2012
     年9月5日, http://e-info.org.tw/node/80069
  5. Dangour, Nutritional quality of organic foods: a systematic review, Am. J. Clin.
     Nutr. September 2009, http://ajcn.nutrition.org/content/90/3/680.short
  6. 有機誌, 有機 的食品更健康 ? - 專家回應,2012年9月5日
    https://www.facebook.com/permalink.php?
    story_fbid=391016297632364&id=104602419607088

會訊2012 09-14