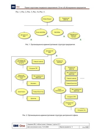
Вставьте
картинку
Автоматизация региональной сети АЗК
Команда №1 группы 9111
25 декабря 2009
 Айрат Арасланов
 Ольга Антонова
 Сергей Ромашев
 Анатолий Симкин
 Надежда Сухарева
Тендерное предложение
1. Цели и задачи автоматизации
2. Предлагаемое решение
3. Архитектура ИС
4. Реализация проекта
5. Гарантии качества
Структура доклада
2
ЦЕЛИ И ЗАДАЧИ
АВТОМАТИЗАЦИИ
Ромашев Сергей
3
4
Результаты обследования предприятия
● Географически распределенная структура предприятия.
● Сложная структура административного и функционального
подчинения в компании.
● Отсутствие единой информационной системы на
предприятии.
● Необходимость дублирования информации в разных
системах.
● Значительная длительность процессов обработки и
исполнения заявок.
● Отсутствие сквозной системы контроля и учета
деятельности предприятия.
Стратегические цели: Цели модернизации IT
5
Деятельность
(Processes and
Activities)
Технологии
(Technology)
Эффективность функционирования предприятия
Эффективность
поставок
Эффективность
работы с заказами
Прибыльность
продаж
Эффективность
учета
Своевременность
заказа
Количество отказов
Эффективность
обработки
учетных данных
Количество
собранной
информации
Количество
товаров и услуг
Контроль
реализации НП и
ТНП
Эффективность
механизмов
продаж
Анализ эффективности
реализации НП и ТНП
Задержки в
поставках
Стабильность и
гарантированность
поставок
Ср. время
формирования заказа
Удельный вес
своевременно
выполненных заказов
Количество поставок
реализованных в срок Рентабельность
продаж
Оборачиваемость
товарного запаса
Среднее время поставки
Деятельность
Технологии
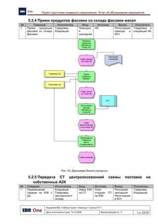
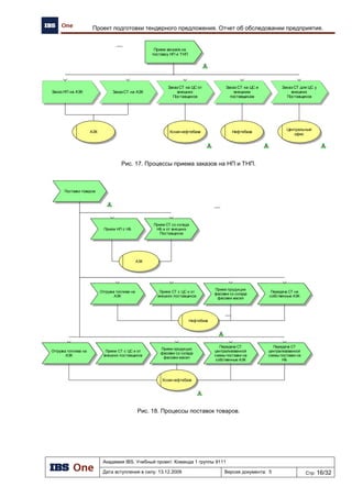
Автоматизируемые бизнес-процессы
6
Заказ НП и СТ
Прием НП и
СТ с НБ и от
поставщиков
Проведение
переоценок
НП и СТ
Продажа НП и
СТ, оказание
услуг
Инвентари-
зация НП и СТ
Реализация
продукции
кафе
Передача СТ
централизованной схемы
поставки на НБ
Учет данных от
удаленных
объектов
Учет движения и
реализации
талонов
Заказ СТ на ЦС у
внешних
поставщиков
Управление
ценовой и
ассортиментной
политикой
Управленческий
и бухгалтерский
учет
Передача СТ на
АЗК
Выдача и
погашение
оптовых талонов
Формирование
реестра заявок на
оплату СТ
Прием НП Отгрузка НП на НБ
Заказ на ЦС и
прием СТ от ЦС и
поставщиков
ПРЕДЛАГАЕМОЕ РЕШЕНИЕ
Антонова Ольга
7
Не подходит для
Компании:
• Ориентация на малый
бизнес
• Ограниченная
функциональность
• Низкая
производительность
• Низкая надежность
систем
Системы
управленче-
ского и
оперативного
учета
Специализи
рованные
системы
учета
“Промыш-
ленные”
ERP
системы
Доработан-
ные
системы
(MES, ERP и
пр.)
• IBS GAS
• SET: Oil 5
• АйТи-Ойл
• …
• mySAP
• Oracle
EBS
• Axapta
• Собствен-
ные
разработки
• Парус
• 1C
IBS GAS
Способ решения
Не подходит для
Компании:
• Высокая стоимость
инфраструктуры
• Технические
сложности реализации
учета НП
• Высокая TCO
Лучший
выбор
Возможные
продукты:
СтратегическиецелимодернизацииIT
БИЗНЕС
ПРИЛОЖЕНИЯ
Внешние
информацион-
ные системы
IT
Инфраструкту-
ра
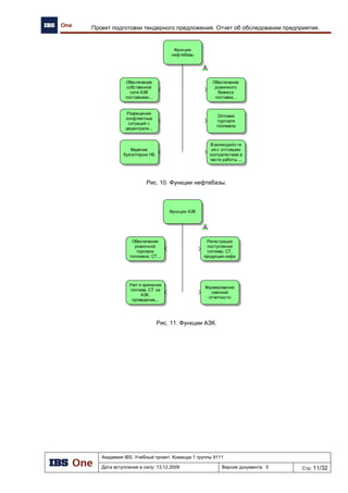
Выбор ИC: Бизнес приложения
8
IBS GAS –это
● Универсальность и масштабируемость
● Тиражирование решения
● Открытость
● Оптимизация работы с Поставщиками
● Поддержка нескольких схем поставки
● Разграничение доступа
● Защита данных от сбоев оборудования
● Учет и управление запасами, сокращение потерь
● Соответствие требованиям законодательства России
● Регулярные обновления
● Оптимизация бизнес-процессов и снижение трудозатрат
9
Возможности решения IBS GAS
10
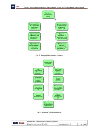
• Территориально распределенная структура сети АЗК;
• Надежная система сбора и передачи данных в сети АЗК с использованием
любых каналов связи;
• Учет различных направлений бизнеса – реализация НП и ТНП, кафе
быстрого питания, услуги автосервиса, работа распределительного склада;
• Реализация дополнительных возможностей: заказ топлива и ТНП на АЗК,
учет взаимоотношений с поставщиками;
• Гибкая адаптация системы под бизнес-процессы Заказчика
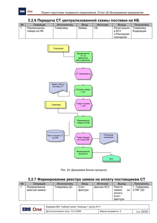
СкладПоставщики Региональный офис
КОНТРОЛЬУПРАВЛЕНИЕ
АЗК 1 АЗК 2 АЗК N
АЗК: технология учета нефтепродуктов
● Параллельный учет топлива в литрах и килограммах
● Учет движения материальных ценностей: талонов, слипов и
т.д.
11
IBS GAS
ФактРасчет
Выявление
потерь
Принятие
управленческих
решений
ТРК
ПРОДАЖА
ТОПЛИВА
ПОКУПАТЕЛЯМ
ККМ
ПРИХОД
ТОПЛИВА
Уровнемер
Документы Фактические
данные
Расчетные
данные
АРХИТЕКТУРА ИС
Симкин Анатолий
12
Оценка полноты функционального IT-покрытия (Как есть)
13
ЦО
НБ
МАЗК
АЗК
КАФЕ
КСУ КИС «ПАРУС»Пользователи
Word
Excel
Word
Excel
Word
Excel
Оценка полноты функционального IT-покрытия (Как будет)
14
ЦО
НБ
МАЗК
АЗК
КАФЕ
IBS GAS КИС «ПАРУС» ПользователиFront-Office
Центральный
сервер
Сервер НБ
15
Общая архитектура системы (Как будет)
Центральный офис
Главная база данных
СУБД Progress
Главная база данных
СУБД Progress
Система IBS
GAS
КИС «Парус»
Псковская нефтебаза
Удаленная база данных
СУБД Progress
Удаленная база данных
СУБД Progress
Система IBS
GAS
КИС «Парус»
Нефтебаза N
Удаленная база данных
СУБД Progress
Удаленная база данных
СУБД Progress
Система IBS
GAS
КИС «Парус»
МАЗКАЗК или Кафе
Система IBS
GAS
Удаленная база данных
СУБД Progress
Удаленная база данных
СУБД Progress
Система IBS
GAS
Удаленная база данных
СУБД Progress
Удаленная база данных
СУБД Progress
Front-Office
Обмен данными
Легенда:
Архитектура данных: Сервер ЦО
16
Маршрутизаторы
D-Link 24-ports
Direct-attached
storage
Серверный шкаф
DEPO Rack 600G
Сервер приложений
DEPO Storm 2250L2
Сервер базы данных
DEPO Storm 1300L2
Веб сервер
DEPO Storm 1250Q1
Жесткие диски
SAS
HDD #3
HDD #2
HDD #1
Internet
ADSL модемADSL модем
Межсетевой экранМежсетевой экран
Компьютеры
МФУ
Коммутаторы
D-Link 8-ports
Маршрутизатор #1
Маршрутизатор #2
IT-инфраструктура: Топология сети
17
Интернет
Межсетевой экран
Межсетевой экран
Маршрутизатор
Маршрутизатор
Межсетевой экран
Маршрутизатор
Межсетевой экран
Центральный офис
Нефтебаза
АЗК и МАЗК
Псковская нефтебаза
Маршрутизатор
POS Терминал
ККМ
Старший
оператор
АЗК
Сервер АЗК/МАЗК
ТРК
Измерительное оборудование
Топология ЛВС
– «Звезда»
POS Терминал
(Склад СТ)
Руководство
нефтебазы
Сервер базы
данных
Сервер
приложений
Бухгалтерия НБ
Диспетчерская служба НБ
Прочие сотрудники НБ
Измерительное
оборудование
Бухгалтерия НБ
Диспетчерская служба НБ
Прочие сотрудники НБ
Руководство
комании
POS Терминал
(Центральный Склад)
Измерительное
оборудование
Сервер базы
данных
Сервер
приложений
Топология ЛВС –
«Звезда»
Сервер базы
данных
Сервер
приложений
WEB-Сервер
Производственно-коммерческая
группа
Финансово-экономический отдел
Бухгалтерия
Отдел реализации НП
Прочие сотрудники
Топология ЛВС – «Звезда»
Топология ЛВС – «Звезда»
Межсетевой экранМаршрутизатор
ККМ
POS
Кафе
Администратор
кафе
Топология ЛВС
– «Звезда»
Руководство
нефтебазы
Сервер Кафе
IT-инфраструктура: Технологическая архитектура
18
Пользователи на
АЗК или Кафе
Оператор сотовой
связи: МТС, Билайн,
Мегафон
Пользователи на
Нефтебазе или
МАЗК
ADSL или Dial-up
модем
ADSL или Dial-up
модем
Оператор
коммутируемого или
широкополосного
доступа: Ростелеком
или другой
GPRS-модемGPRS-модем
Пользователи в
Псковской нефтебазе
Пользователи в
центральном офисе
Клиенты через Front-Office
Internet
Оператор
высокоскоростного
доступа (Ethernet)
VPN МаршрутизаторVPN Маршрутизатор
VPN МаршрутизаторVPN Маршрутизатор
ADSL или Dial-up
модем
ADSL или Dial-up
модем
ADSL или Dial-up
модем
ADSL или Dial-up
модем
Генеральный директор
через web-интерфейс
Основной канал
Резервный канал
GPRS-модемGPRS-модем
Легенда:
РЕАЛИЗАЦИЯ ПРОЕКТА
Арасланов Айрат
19
Этапы реализации проекта
20
Этап
проектирования
Февраль Март Апрель Май Июнь Июль Август Сентябрь
150ч. 300ч. 300ч. 150ч. 600ч. 600ч. 150ч. 150ч.
Первая очередь внедрения
IBS GAS
Тиражирование
системы
Создание
фронт-офиса
Опытная эксплуатация
ЦО, Хнефтебаза, 1 МАЗК, 1 кафе
Интеграция
Парус и IBS GAS
Миграция данных
Тестирование системы
Обучение
пользователей
Продолжительность – 8 месяцев
Трудозатраты – 2400 часов
Объекты уровня АЗК
Структура бюджета проекта
21
Оборудование
59%
Услуги
12%
Лицензии
29%
Структура бюджета проекта
Статья расходов Цена
Услуги 3 003 590,24р.
Лицензии 6,987,647,00р.
Оборудование 14 569 119,00р.
ИТОГО ПО ПРОЕКТУ 24,560,356,24р.
Бюджет проекта – 24,5 млн. руб.
№
п.п.
Наименование лицензии Цена за ед. Кол-во Цена
1 Серверная лицензия IBS GAS 19,800,00р. 82 1,623,600,00р.
2 Клиентская лицензия IBS GAS 3,540,00р. 259 916,860,00р.
3 Серверная лицензия СУБД Progress 20,413,00р. 82 1,673,866,00р.
4 Клиентская лицензия СУБД Progress 3,351,00р. 259 867,909,00р.
5 MS Windows Server 2003 20,711,00р. 92 1,905,412,00р.
Итого 6,987,647,00р.
Эффекты от внедрения
22
● Снижение транспортных расходов – 5%
● Оптимизация финансовых потоков – 0,5% от объема
реализации
● Повышения оперативности принимаемых решений и
доведении их до исполнителей – позволяет получить
дополнительно 1% от ежемесячного объема реализации
● Учет специфики хозяйственной деятельности
подразделений в управлении холдингом – до 5% экономии
от общего объема затрат
● Использование единой платформы IBS GAS для учета,
как отдельных операций, так и АЗК в целом приводит к
значительному снижению непроизводительных затрат на
согласование и корректировку принимаемых
управленческих решений.
Инвестиционная оценка
23
Период Расходы Доходы
Денежные
потоки
Дисконтированные
потоки
Накопленные
потоки
0 -24,560,356р. -24,560,356,24р. -24,560,356,24р. -24,560,356,24р.
1 -1,230,000р. 8,359,104р. 5,483,926,28р. -19,076,429,96р. -19,076,429,96р.
2 -1,230,000р. 12,538,656р. 6,691,512,57р. -12,384,917,38р. -12,384,917,38р.
3 -1,230,000р. 12,538,656р. 5,147,317,36р. - 7,237,600,02р. - 7,237,600,02р.
4 -1,230,000р. 12,538,656р. 3,959,474,90р. - 3,278,125,12р. - 3,278,125,12р.
5 -1,230,000р. 12,538,656р. 3,045,749,92р. - 232,375,20р. - 232,375,20р.
6 -1,230,000р. 12,538,656р. 2,342,884,55р. 2,110,509,35р. 2,110,509,35р.
7 -1,230,000р. 12,538,656р. 1,802,218,89р. 3,912,728,24р. 3,912,728,24р.
NPV = 3,912,728р.
Внутренняя норма доходности (IRR) = 36%
Совокупная стоимость владения (TCO) = 28,006,954р.
Окупаемость инвестиций (ROI) = 16%
Окупаемость проекта
● Срок окупаемости проекта – 6 лет
24
р.(30 000 000,00)
р.(25 000 000,00)
р.(20 000 000,00)
р.(15 000 000,00)
р.(10 000 000,00)
р.(5 000 000,00)
р.-
р.5 000 000,00
р.10 000 000,00
0 1 2 3 4 5 6 7
Накопленный денежный поток
Проекты
25
Решение IBS GAS насчитывает более 1500 инсталляций
и успешно используется в сетях автозаправочных комплексов.
● Роснефть (1999 г.) – крупное внедрение
Орелнефтепродукт, ЛипецкНефтепродукт, Самаранефтепродукт,
ТверьНефтепродукт, ПензаНефтепродукт, РостовНефтепродукт,
Кедр М – более 400 АЗК
● ARNA Petroleum (2006 г.) – среднее внедрение
Проект по автоматизации сети из 30 АЗС
● Картлэнд (2002 г.) – небольшое внедрение
Пример автоматизации МАЗК за 3 дня
ГАРАНТИИ КАЧЕСТВА
Сухарева Надежда
26
IBS One
● Лидер Российского рынка консалтинга и автоматизации
● Высокие оценки в профессиональных рейтингах
● Ориентация на лучшую мировую практику
● Более 400 успешно реализованных проектов
● Партнер ведущих вендоров
● Наши клиенты: Газпром, Лукойл, Сургутнефтегаз, Уралсиб,
МТС, ФосАГРО, Сладко, ЦентроБанк, Северсталь,
Евроцемент
27
Обеспечение качества проекта
Цель
Планирование
Выполнение
Проверка
Обучение
Внедрение
Внедрение Планирование
Обучение
Проверка
28
Вставьте
картинку
Спасибо за внимание!
25 декабря 2009 года
Команда №1 группы 9111
 Айрат Арасланов
 Ольга Антонова
 Сергей Ромашев
 Анатолий Симкин
 Надежда Сухарева
Дополнительные слайды
ЦЕЛИ И ЗАДАЧИ
АВТОМАТИЗАЦИИ
Ромашев Сергей
31
Стратегические цели организации
32
Цели проекта
33
Повысить
эффективность
функционирования
предприятия
Повысить
эффективность
работы с
заказами
Повысить
своевременность
заказов.
Сократить до
нуля отказы
Повысить
эффективность
поставок
Увеличить
прибыльность
продаж
Увеличить
эффективность
учета на
предприятии
Увеличить
стабильность
поставок
Сократить до
нуля задержки в
поставках
Повысить
гарантированно
сть поставок
Расширить
сферу товаров
и услуг
Повысить
качество сбора
и обработки
учетных данных
Повысить качество
контроля и анализа
реализации НП и
ТНП
Повысить
эффективность
механизмов
продаж
Повысить
своевременност
ь собираемой
информации
Критерии эффективности:
● Своевременность
заказов. Отсутствие
отказов.
● Гарантированность и
стабильность поставок.
Отсутствие задержек.
● Прибыльность продаж.
● Наличие статистических
данных для анализа,
прогноза и
планирования.
ПРЕДЛАГАЕМОЕ РЕШЕНИЕ
Антонова Ольга
34
Возможности решения IBS GAS
• Учет специфики топлива
• Управление технологическим оборудованием
• Уверенная работа системы в территориально
распределенной структуре
• Оптимизация бизнес-процессов с учетом практически
любых направлений бизнеса
• Комплексность сбора данных и управления сетевой
структурой
35
Управление розничной торговлей нефтепродуктами
и ТНП в сетевой структуре АЗК
Комплексный подход
● Автоматизация бизнес-процессов розничной сети
● Тиражируемое решение для АЗК, регионального и
центрального офиса и складов
● Поставка всего комплекса оборудования,
системного и прикладного ПО, выполнение работ
по монтажу, инсталляции и внедрению
● Интеграционный проект
● Программы по обучению кассиров, менеджеров
АЗК, РО и ЦО
● Регламенты и инструкции по работе с системой
для менеджеров АЗК, менеджеров по топливу,
менеджеров по сопутствующим товарам
36
Полный учет специфики бизнеса сети АЗК
37
● Параллельный учет нефтепродуктов в литрах и килограммах
● Регистрация расчетно-книжного и фактического оборота топлива
● Управление технологическим оборудованием
● Многообразие вариантов отпуска и оплаты топлива
● Учет движения материальных ценностей: талонов, слипов и т.д.
● Сменная работа АЗК
● Поддержка нескольких вариантов управления предприятием
RS-485
RS-232
current loop
Universal controller IBS
АРХИТЕКТУРА ИС
Симкин Анатолий
38
Методология описания архитектуры
39
Архитектура
данных
Архитектура
приложений
IT-
инфраструктура
• План миграцииGap-анализ
Архитектурный процесс проектирования
40
Бизнес-анализ
Обследование
предприятия
Формирование
требований
Архитектура данных
Архитектура
приложений
IT-Инфраструктура
Возможность
реализации
Gap-анализ План миграции
Стратегические цели: Пути достижения KPI
41
Повышение
эффективности
функционирования
предприятия
Своевременность
заказа
Удельный вес
своевременно
выполненных
заказов
Ср. время
формирования
заказа
Количество отказов
Эффективность
механизмов продаж
Контроль
реализации НП и
ТНП
Оборачиваемость
товарного запаса
Количество
товаров и услуг
Рентабельность
продаж
Анализ
эффективности
реализации НП и
ТНП
Стабильность и
гарантированность
поставок
Задержки в
поставках
Количество поставок
реализованных в срок
Среднее время
поставки
Количество
собранной
информации
Эффективность
обработки учетных
данных
Эффективность
работы с заказами
Прибыльность
продаж
Эффективность
поставок
Эффективность
учета
IBS GAS КИС "Парус" Front-Office
Внедрение IBS GAS Внедрение Front-Office
Централизованное управление
42
Децентрализованное управление
43
Смешанное управление
44
Архитектура данных: Потоки данных
45
Старший
оператор АЗК
IBS - GAS
Создание заявки на
заказ топлива и СТ
Создание заявки на
заказ топлива и СТ
Покупка топлива и СТ
Покупка топлива и СТ
Покупатель
Приём СТ со склада
НБ и от Поставщиков
Приём СТ со склада
НБ и от Поставщиков
Информация о текущем
остатке и емкости
резервуара
Заявка
Количество и вид
покупаемого
топлива
Расход топлива, его
вид и денежный
приход
Диспетчер НБ
Заявка от АЗК
Отгрузка НП на АЗК
Отгрузка НП на АЗК
Количество, вид
отгружаемого топлива
Информация о
выполненной отгрузке
Товаровед НБ
Создание заявки на
заказ СТ на ЦС у
Поставщиков
Создание заявки на
заказ СТ на ЦС у
Поставщиков
Номенклатура и
количество СТ
Заявка
Сотрудник
ПКГНоменклатура и
количество СТ
ПАРУС
Данные о поставленных
товарах и операциях
Бухгалтер ЦОПроведение оплат
поставщикам
Проведение оплат
поставщикам
Сумма задолженности и
реквизиты
Новые данные
Данные
прихода СТ
Номенклатура,
качество и
количество СТ
Покупка продукции
кафе
Покупка продукции
кафе
Перечень и
количество
продукции кафе
Данные о
продажах
Инвентаризация
топлива и СТ
Инвентаризация
топлива и СТ
Отчет
Данные об
остатках
Front-Office
Данные о
продажах
Договор на карту,
заявка на
пополнение
карты Остатки и лимиты,
информация о ценах
Архитектура приложений
46
КИС "Парус"
Front-Office
Сервер БД ЦО
Компоненты уровня АЗК
Ядро IBS GAS для АЗК
Компоненты системы уровня Нефтебазы
Ядро IBS GAS для НБ
Компоненты системы уровня ЦО
Ядро IBS GAS для ЦО
Модуль работы с СУБД Модуль обмена
СУБД Progress
Модуль передачи новостей
Модуль обменаСистема передачи новостей
Модуль Front-Office
Модуль работы с СУБДМодуль заказов для ЦО
Сервер БД НБ
СУБД Progress
Модуль работы с СУБД
Модуль заказов для НБ
Система передачи новостей
КИС "Парус"
Сервер БД АЗК
СУБД Progress
Сервер в кафе
Модуль для кафе
ККМ
Модуль коммуникации Система сопряжения с ТРК
UniFO
Модуль печати Модуль заказов АЗК
Модуль синхронизации FO
Не подходит для
Компании:
• Специфическая
ориентация на CRM
• Ограниченная
функциональность
• Высокая TCO
• Отсутствие Best
Practices
Системы
поддержки
бизнеса, CRM ,
различные
Front-Office
Собственная
разработка
CMS
Доработка
ERP систем
• Microsoft.
NET
• Eclipse
• …
• 1С-
Битрикс
• ABO.CMS
• Joomla
• 1С:8.2
• Парус 10
• Axapta
Microsoft.NET
Способ решения
Не подходит для
Компании:
• Технические
сложности
интеграции с IBS GAS
• Высокая TCO
• Низкая
универсальность
Лучший
выбор
Возможные
технологии:
СтратегическиецелимодернизацииIT
БИЗНЕС
ПРИЛОЖЕНИЯ
Внешние
информацион-
ные системы
IT
Инфраструкту-
ра
Выбор ИC: Внешние информационные системы
47
Архитектура приложений: Front-Office
48
Система Front-Office
Компонент ввода сведений
Модуль обмена с IBS GAS
IBS GAS
Подсистема поиска
"Личный кабинет" Подсистема интерактивных сервисов
● Повышение лояльности
клиентов
● Увеличение продаж НП и СТ
● Увеличение целевой зоны
клиентов
● Получение обратной
связи
● Продвижение бренда
● Обеспечение высокого
качества обслуживания
● Предоставление
клиентам новостей и
информации
Архитектура приложений: Front-Office
49
КлиентГостьОформить договор
на карту
Оформить заявку на
пополнение карты
Просмотреть остаток
лимитов на карте
Получить информацию
по ценам на НП
Найти ближайшую АЗС
Войти в личный
кабинет
Выйти из личного
кабинета
Получить информацию
о компании
«uses»
«uses»
«uses»
«uses» «uses»
«uses» «uses»
«uses»
«uses»
«uses»
● Оформление договоров на карты
● Оформление заявок на пополнение карт
● Просмотр остатков денежных средств и лимитов по картам
● Предоставление информация по текущим ценам, новости,
АЗК на которых обслуживаются карты
Способы управления предприятием
Распределенная
архитектура
Централи-
зованная
схема
Децентра-
лизованная
схема
Способ
решения
Особенности:
• Резервирование каналов связи
• Надежные узлы хранения (Отказоустойчивость и
бесперебойность)
• Бесперебойность функционирования оборудования
• Независимость от доступности удаленных баз данных
(«offline» режим работы)
• Повышенная защита компьютерных сетей от
несанкционированного доступа
СтратегическиецелимодернизацииIT
БИЗНЕС
ПРИЛОЖЕНИЯ
Внешние
информацион-
ные системы
IT
Инфраструктура
Выбор ИC: IT-Инфраструктура
Смешанная
схема
50
Верхний колонтитул
Состав тендерной документации
Таблица 1. Состав основной документации
# Документ На CD В печатном виде
01 Анкета участника + +
02 Архитектура системы + +
03 Выбор методологии + +
04 Отчет об обследовании предприятия + +
05 План по качеству + +
06 Реестр рисков + +
07 Технико-коммерческое предложение + +
08 Техническое задание на FO + +
09 Устав проекта + +
10 Управление рисками + +
Таблица 2. Состав приложений
# Документ На CD В печатном виде
11 Бюджет проекта + -
12 График проекта + -
13 Диаграммы + -
14 Спецификации оборудования + -
«Автоматизация региональной сети
АЗК»
РАЗРАБОТАНО
Менеджер по качеству проекта
____________________ (Н.А. Сухарева)
СОГЛАСОВАНО
Системный архитектор Бизнес-аналитик
____________________ (А.В. Симкин) ____________________ (С.В. Ромашев)
Куратор проекта Системный аналитик
____________________ (М.И. Нежурина) ____________________ (О.А. Антонова)
УТВЕРЖДАЮ
Руководитель проекта
«____»____________________ 2009 года ____________________ (А.Ш. Арасланов)
КОНФИДЕНЦИАЛЬНО
Страниц 8
АНКЕТА УЧАСТНИКА
ОБЩЕСТВО С ОГРАНИЧЕННОЙ ОТВЕТСТВЕННОСТЬЮ
ИНФОРМАЦИОННЫЕ БИЗНЕС СИСТЕМЫ
Магистратура IBS
Кафедра «Управленческий консалтинг»
Команда №1
МОСКВА
2009
Академия IBS. Учебный проект. Команда 1 группы 9111
Дата вступления в силу: 21.12.2009 Версия документа: 2 Стр: 2/8
Анкета участника на проект «Автоматизация региональной сети АЗК»
Содержание
1 Компания ............................................................................................................................................................................. 3
1.1 Краткая информация ................................................................................................................................................... 3
1.2 Партнеры ...................................................................................................................................................................... 3
2 Технология реализации и управление проектом.............................................................................................................. 4
2.1 Подход к реализации и управлению проектом ......................................................................................................... 4
2.2 Используемые средства автоматизации .................................................................................................................... 4
3 Функциональные возможности КИС, предлагаемой к внедрению ................................................................................ 4
4 Проект «Автоматизация региональной сети АЗК».......................................................................................................... 5
4.1 Процессы проекта........................................................................................................................................................ 5
4.2 Состав проектной группы........................................................................................................................................... 5
4.3 Пример календарного плана....................................................................................................................................... 6
4.4 Зоны ответственности ................................................................................................................................................. 6
5 Опыт внедрения .................................................................................................................................................................. 6
5.1 ОАО «РосНефть»......................................................................................................................................................... 6
5.2 «ARNA Petroleum»....................................................................................................................................................... 7
5.3 «Картлэнд (Карт Ойл)» ............................................................................................................................................... 8
Академия IBS. Учебный проект. Команда 1 группы 9111
Дата вступления в силу: 21.12.2009 Версия документа: 2 Стр: 3/8
Анкета участника на проект «Автоматизация региональной сети АЗК»
1 Компания
1.1 Краткая информация
Компания «IBS One» - системный интегратор, специализирующийся на внедрении
современных систем управления. Компания является одним из лидеров российского рынка
консалтинга и автоматизации в области стратегического, процессного, финансового управления.
«IBS One» была основана в 1995 году и за это время зарекомендовала себя как поставщик
надежных и высокопроизводительных решений. Высокий профессионализм сотрудников
компании способствовал ее росту и быстрому продвижению на рынке.
Среди клиентов «IBS One»: «Газпром», «Лукойл», «Сургутнефтегаз», «СУАЛ», «Уралсиб»,
«Ханты-мансийская нефтегазовая компания», «Голден телеком», «МТС», «Фосагро»,
«Межрегионгаз», «Боско ди Чильеджи», «Сладко», «Центробанк», «Северсталь», «Евроцемент».
На данный момент в компании работают более 3000 человек. Более 1500 сертифицированных
специалистов.
Оборот компании в 2008 г. составил $509,7 млн. Из них на долю услуг приходиться около
50 % оборота. Компания «IBS One» присутствует не только в России, но и в странах СНГ:
Екатеринбург, Казань, Пермь, Санкт-Петербург, Белоруссия, Казахстан, Украина.
Компанией успешно реализовано более 400 проектов по постановке и автоматизации
современных систем управления от IT решений для малого и среднего бизнеса до крупных
информационных систем федерального уровня, - включая новый класс «типовых» решений, в
сферу деятельности компании также входит дистрибуция компьютерного и
телекоммуникационного оборудования международного класса.
Компания регулярно получает высокие оценки в профессиональных рейтингах («Рейтинг
DSS Consulting», «Эксперт», «Коммерсант»).
При разработке и реализации проектов консультанты «IBS One» используют рекомендации
ведущих международных стандартов: ISO/IEC 17799:2005, ISO/IEC 27001:2005, BSI (British
Standart Institute), CobiT (Control Objectives for Information and related Technology), ITIL
(Information Technology Infrastructure Library).
1.2 Партнеры
При реализации проектов компания взаимодействует со следующими партнерами.
1C Hewlett-Packard Novell
Aspentech Hummingbird Ontrack Data Recovery
APC IBM Oracle
Avaya ILOG Powersim
BMC Software Intel PSI
CalAmp Integral Solutions Corporation SAIC
Chloride Kraftway SAP AG
Cisco Systems Landsteinar Ricoh
Citrix Legato Sun Microsystems
Cognos Lenovo Symantec
Comstar Iiyama UC4 Software
Datastream Marconi Westbury
Dell Metrologic Instruments WideXs
Depo Mirror42 Вымпелком
Eize Molex PN ГАРС Телеком
EMC MSK-IX Лаборатория Касперского
Epson Microsoft/Microsoft Dynamics ТрансТелеком
Fernbach Misys Шрих-М
Fujitsu Siemens Computers NEC
GateWay Novatel
Академия IBS. Учебный проект. Команда 1 группы 9111
Дата вступления в силу: 21.12.2009 Версия документа: 2 Стр: 4/8
Анкета участника на проект «Автоматизация региональной сети АЗК»
Деятельность компании «IBS One» можно условно разделить на одинаково важные направления:
 профессиональное консультирование;
 автоматизация управления;
 разработка типовых решений;
 бизнес-обучение.
2 Технология реализации и управление проектом
2.1 Подход к реализации и управлению проектом
В ходе реализации проекта выделяются следующие этапы:
 организация работ по проекту;
 проектирование модели бизнес-процессов;
 внедрение;
 обучение пользователей;
 разработка документации;
 тестирование;
 опытная эксплуатация;
 передача системы на техническую поддержку;
 сдача системы в промышленную эксплуатацию.
2.2 Используемые средства автоматизации
Средства автоматизации, используемые в проекте, приведены в таблице 1.
Таблица 1. Средства автоматизации
Область применения Средство автоматизации
Планирование MS Project
Управление ходом выполнения
проекта
IBS Project Center на базе продуктов Microsoft
3 Функциональные возможности КИС, предлагаемой к
внедрению
Подробное описание архитектуры предлагаемого решения представлено в документе
«АРХИТЕКТУРА ПРЕДПРИЯТИЯ».
Архитектура приложений предлагаемого решения состоит из следующих информационных
систем:
 программный комплекс IBS GAS;
 корпоративная информационная система «Парус»;
 Front-Office для клиентов.
Академия IBS. Учебный проект. Команда 1 группы 9111
Дата вступления в силу: 21.12.2009 Версия документа: 2 Стр: 5/8
Анкета участника на проект «Автоматизация региональной сети АЗК»
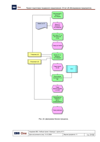
4 Проект «Автоматизация региональной сети АЗК»
4.1 Процессы проекта
В ходе реализации проекта для управления предполагается применить следующие
процессы:
 управление коммуникациями;
 управление содержанием проекта;
 управление сроками проекта;
 управление рисками проекта;
 управление изменениями;
 управление затратами в проекте;
 управление качеством.
В ходе реализации проекта предполагается осуществление следующих процессов:
 планирование;
 коммуникации;
 принятие решений;
 процесс заказа и поставки;
 процесс разработки;
 процесс эксплуатации;
 процесс сопровождения;
 процесс документирования;
 процессы верификации и аттестации;
 процессы аудита и анализа.
4.2 Состав проектной группы
Для эффективного управления работами в рамках данного проекта, предлагается создать
проектную группу, которая должна состоять как из специалистов исполнителя, так и
специалистов заказчика.
Состав проектной группы со стороны исполнителя меняется в течение проекта и включает
в себя на разных стадиях:
 руководитель проекта со стороны исполнителя;
 менеджер по качеству;
 системный архитектор;
 консультанты по внедрению (до 5-ти человек);
 администратор баз данных;
 специалисты по тестированию (до 3-х человек).
Для организации работ по проекту назначается Менеджер проекта со стороны Заказчика.
В ходе реализации проекта в качестве участников проектной команды могут быть
привлечены руководители и специалисты всех охваченных проектом организационных единиц
Компании. Они же могут выступать экспертами при принятии результатов работ по отдельным
этапам.
Академия IBS. Учебный проект. Команда 1 группы 9111
Дата вступления в силу: 21.12.2009 Версия документа: 2 Стр: 6/8
Анкета участника на проект «Автоматизация региональной сети АЗК»
4.3 Пример календарного плана
Пример календарного плана находится в отдельном документе «ПЛАН ПРОЕКТА» в
формате MS Project.
4.4 Зоны ответственности
Заказчиком было предложено следующее распределение зон ответственности в проекте
(таблица Таблица 2).
Таблица 2. Распределение зон ответственности в проекте
№ Процесс Ответственный Результат
1 Разработка бизнес-модели Заказчик Список бизнес-процессов
2 Разработка технического задания Исполнитель ТЗ на систему
3 Разработка архитектуры и
технического проекта системы
Исполнитель Технический проект
4 Разработка программ миграции
данных
Исполнитель Инсталляционный пакет ПО
5 Разработка и документирование
системы
Исполнитель Инсталляционный пакет ПО
6 Тестирование Заказчик Список ошибок. График
выпуска новых релизов ПО с
перечнем устраненных ошибок
7 Разработка документации
(пользовательская и документация
разработчика)
Исполнитель Документация на систему
8 Опытная эксплуатация системы Заказчик Система развернута на
объектах первой очереди
внедрения
9 Разработка модели технической
поддержки системы
Заказчик Модель технической поддержки
системы
10 Передача системы на техническую
поддержку
Заказчик Реализована модель
технической поддержки
11 Сдача системы в промышленную
эксплуатацию
Исполнитель Акт сдачи системы в
эксплуатацию
5 Опыт внедрения
Решение IBS GAS насчитывает более 1500 инсталляций и успешно используется в
сетях автозаправочных комплексов.
5.1 ОАО «РосНефть»
В качестве системы, позволяющей автоматизировать бизнес-процессы отдельного АЗК и
управлять деятельностью сетевой структуры АЗК, НПО Орла, Липецка, Самары, Твери, Пензы,
Ростова, Москвы выбрали комплексное интегрированное решение IBS GAS.
Академия IBS. Учебный проект. Команда 1 группы 9111
Дата вступления в силу: 21.12.2009 Версия документа: 2 Стр: 7/8
Анкета участника на проект «Автоматизация региональной сети АЗК»
Первым шагом на пути к автоматизации стал анализ и описание бизнес-процессов
Заказчика, создание технического задания и формализация требований к системе автоматизации.
Первоначально систему IBS GAS установили и настроили с целью тестовой эксплуатации на
двух автозаправочных комплексах и в центральном офисе в Орловской области. Результатом
пилотного проекта стало создание тиражируемого решения, учитывающего все особенности
технологии работы и пожелания Заказчика, утверждение Заказчиком типовой технологии
работы сотрудников НПО всех уровней (от руководящего состава ЦО до операторов АЗК),
утверждение плана работ по тиражированию системы IBS GAS в распределенной сети АЗК.
Тираж системы автоматизации IBS GAS НПО Орла, Липецка, Самары, Твери, Пензы,
Ростова, Москвы начат в 1999 году. За семь лет автоматизировано более четырехсот отдельных
торговых точек с централизацией в региональных офисах. Все объекты НПО стандартизированы
по бизнес-процессам и оснащению, осуществлена интеграция программного комплекса IBS GAS
с системой «1С-Бухгалтерия». Также установлен программный пакет IBS Retail Analytics,
позволяющий проводить комплексный анализ деятельности: от определения эффективности
продаж, поставок, ценообразования, используемого ассортимента, фактических и плановых
показателей до планирования заказов и прогнозирования продаж топлива, сопутствующих
товаров и услуг по Компании.
Масштабируемость и универсальность решения IBS GAS как системы управления
позволило этим нефтеперерабатывающим объединениям:
 развивать бизнес сетевых структур АЗК, используя возможности системы IBS GAS;
 оптимизировать основные бизнес-процессы;
 оперативно получать, обрабатывать и консолидировать огромный объем информации
в Центральном офисе Компании со всей сети АЗК;
 упорядочить управление ассортиментной и ценовой политикой;
 развивать программы повышения лояльности покупателей;
 уменьшить объем ручной и рутинной работы сотрудников;
 увеличить прибыль и повысить производительность сетевой структуры.
В 2007 году Орелнефтепродукт, ЛипецкНефтепродукт, Самаранефтепродукт,
ТверьНефтепродукт, ПензаНефтепродукт, РостовНефтепродукт, Кедр М стали работать под
брендом «Роснефть».
5.2 «ARNA Petroleum»
Компания «ARNA Petroleum» успешно работает на рынке нефтепродуктов Казахстана уже
более 3 лет. Основным видом деятельности Компании является переработка нефти на
нефтеперерабатывающих заводах Республики Казахстан и реализация нефтепродуктов как
на внутреннем рынке, так и за рубежом.
Одним из стратегических направлений Компании является развитие розничных продаж
нефтепродуктов через собственную сеть автозаправочных станций. В сентябре 2006 года
стартовал совместный проект Компаний «ARNA Petroleum» и «IBS One» по автоматизации
бизнеса в сети, насчитывающей порядка 30 автозаправочных станций.
Реализация проекта началась с внедрения системы IBS GAS на двух АЗС. В рамках
проекта было создано тиражируемое решение, адаптированное под законодательство Казахстана
и учитывающее все особенности бизнеса Заказчика, его технологию работы и пожелания.
Реализация данного этапа позволила в дальнейшем тиражировать решение на другие АЗС сети с
минимальными затратами временных и финансовых ресурсов.
На данный момент автоматизировано порядка 10 АЗС Компании «ARNA Petroleum»,
обеспечено централизованное управление сетью АЗС и контроль над всеми ключевыми бизнес-
процессами.
Академия IBS. Учебный проект. Команда 1 группы 9111
Дата вступления в силу: 21.12.2009 Версия документа: 2 Стр: 8/8
Анкета участника на проект «Автоматизация региональной сети АЗК»
5.3 «Картлэнд (Карт Ойл)»
История взаимоотношений Компаний «Картлэнд» и «IBS One» началась в 2002 году. Тогда
было принято решение заменить на одном из МАЗК в г. Москва ранее установленную у
Заказчика управляющую программу, которая на тот момент не удовлетворяла потребностям
Компании, на комплексную систему управления IBS GAS. На тот момент Компания «IBS One»
уже обладала богатым опытом автоматизации сетей розничной торговли нефтепродуктами,
состоящих не только из автозаправочных станций, но и многофункциональных автозаправочных
комплексов, реализующих помимо топлива широкий спектр сопутствующих товаров и услуг. За
счет отработанных технологий и высококвалифицированной команды внедрения система IBS
GAS запущена в эксплуатацию в течение 3 дней: от начала работ – до открытия МАЗК, причем
было максимально использовано компьютерное и топливное оборудование, уже имеющееся
у Заказчика. На базе первого автоматизированного МАЗК создали центральный офис, к
которому позднее были подключены и другие МАЗК сети «Картлэнд» Москвы.
В течение года «IBS One» и «Картлэнд» реализовали новый проект по оптимизации бизнес-
процессов сети АЗС и внедрению программного комплекса IBS GAS в Уфе. Для оперативного
решения новой задачи был создан собственный учебный центр на территории
Заказчика. Сотрудники «Картлэнд» получили качественное обучение, практически не отрываясь
от исполнения своих текущих обязанностей, что позволило Заказчику максимально сократить
сроки и стоимость внедрения и получить всю необходимую технологическую поддержку
непосредственно в регионе.
Внедрение системы управления IBS GAS позволило Компании «Картлэнд» реализовать
стратегию построения единого информационного пространства для учета, контроля и
управления розничной торговлей нефтепродуктами, газом, сопутствующими товарами и
услугами.
Достижение поставленных целей проекта в заданные сроки и в рамках выделенного
бюджета может быть обеспечено только при условии эффективного участия в работах
представителей Заказчика. Это участие должно проявляться в следующих формах:
 активная работа в Руководящем комитете проекта;
 оперативное и полное предоставление рабочей группе проекта всей необходимой для
их работы нормативно-распорядительной и другой документации;
 активная работа топ-менеджеров, руководителей и ключевых специалистов во всех
проводимых в рамках проекта мероприятиях.
Для обеспечения взаимодействия Заказчика и специалистов «IBS One» при решении задач
подготовки и реализации проекта, будет создана организационная структура проектного типа
смешанного характера.
Высшей смешанной структурой будет Управляющий Комитет проекта, который
рассматривает и принимает все принципиальные вопросы, касающиеся подготовки и реализации
проекта.
Управляющий Комитет проводит свою работу в форме регулярных заседаний, включая
заседания для подведения итогов работы и определения Согласованного плана совместных
действий на очередной этап работ.
«Автоматизация региональной сети
АЗК»
РАЗРАБОТАНО
Системный архитектор
____________________ (А.В. Симкин)
СОГЛАСОВАНО
Менеджер по качеству проекта Бизнес-аналитик
____________________ (Н.А. Сухарева) ____________________ (С.В. Ромашев)
Куратор проекта Системный аналитик
____________________ (М.И. Нежурина) ____________________ (О.А. Антонова)
УТВЕРЖДАЮ
Руководитель проекта
«____»____________________ 2009 года ____________________ (А.Ш. Арасланов)
КОНФИДЕНЦИАЛЬНО
Страниц 21
АРХИТЕКТУРА ПРЕДПРИЯТИЯ
ОБЩЕСТВО С ОГРАНИЧЕННОЙ ОТВЕТСТВЕННОСТЬЮ
ИНФОРМАЦИОННЫЕ БИЗНЕС СИСТЕМЫ
Магистратура IBS
Кафедра «Управленческий консалтинг»
Команда №1
МОСКВА
2009
Академия IBS. Учебный проект. Команда 1 группы 9111
Дата вступления в силу: 21.12.2009 Версия документа: 8 Стр: 2/22
Архитектура предприятия проекта «Автоматизация региональной сети АЗК»
Содержание
1 Назначение документа........................................................................................................................................................ 3
2 Методология описания архитектуры ................................................................................................................................ 3
2.1 Общая структура.......................................................................................................................................................... 3
2.2 Архитектурный процесс методологии....................................................................................................................... 4
3 Архитектура предприятия.................................................................................................................................................. 5
3.1 Стратегические цели организации ............................................................................................................................. 5
3.2 Описание архитектуры «Как есть» ............................................................................................................................ 8
3.3 Спроектированная функциональная, информационная и технологическая архитектура предприятия ............ 10
3.3.1 Архитектура данных........................................................................................................................................... 11
3.3.1.1 Потоки данных ............................................................................................................................................. 11
3.3.1.2 Сервер информационных систем................................................................................................................ 11
3.3.2 Архитектура приложений................................................................................................................................... 13
3.3.2.1 Программный комплекс IBS GAS .............................................................................................................. 13
3.3.2.2 Корпоративная информационная система «Парус».................................................................................. 14
3.3.2.3 Front-Office для клиентов ............................................................................................................................ 14
3.3.3 IT-Инфраструктура ............................................................................................................................................. 14
3.3.3.1 Требования к инфраструктуре .................................................................................................................... 14
3.3.3.2 Спецификация оборудования...................................................................................................................... 15
3.3.3.3 Спецификация программного обеспечения............................................................................................... 18
3.4 План миграции........................................................................................................................................................... 18
Приложение 1. Архитектура сервера центрального офиса .............................................................................................. 20
Приложение 2. Архитектура размещения программно-технических средств................................................................ 21
Приложение 3. Технологическая архитектура .................................................................................................................. 22
Академия IBS. Учебный проект. Команда 1 группы 9111
Дата вступления в силу: 21.12.2009 Версия документа: 8 Стр: 3/22
Архитектура предприятия проекта «Автоматизация региональной сети АЗК»
1 Назначение документа
Данный документ представляет собой результат обследования текущей архитектуры
предприятия и спроектированное предложение будущей архитектуры предприятия согласно
специализированной методологии описания архитектуры разработанной командой для данного
проекта.
2 Методология описания архитектуры
2.1 Общая структура
Данная методология (рисунок Рисунок 1) позволяет в полной мере описать архитектуру
предприятия региональной сети АЗК на нижеприведенных уровнях.
1. Стратегические цели организации и/или показатели эффективности, необходимые для
их достижения.
2. Описание организации AS-IS на уровнях представления (scope) и бизнес концепции.
3. Проектирование функциональной, информационной и технологической архитектур
предприятия.
4. Gap-анализ и/или план миграции.
Рисунок 1. Методология
Архитектура
данных
Архитектура
приложений
IT-
инфраструкт
ура
• План миграции
Gap-
анализ
Академия IBS. Учебный проект. Команда 1 группы 9111
Дата вступления в силу: 21.12.2009 Версия документа: 8 Стр: 4/22
Архитектура предприятия проекта «Автоматизация региональной сети АЗК»
Бизнес-ориентированность данной методологии отражается на всех уровнях описания
архитектуры, начиная от стратегической цели внедрения информационной системы, до
конкретных решений за счет выявления узких мест на технологическом уровне.
2.2 Архитектурный процесс методологии
В целом, схема архитектурного процесса для всех методологий достаточно близка. Общая
черта всех методик описания – рекурсивное применение этапов декомпозиции и детализации для
описания каждой из областей.
С учетом особенностей нашей схемы процесс должен включать указанные ниже этапы.
1. Анализ среды бизнес-деятельности, стратегических целей организации и
современных технологических тенденций. Построение критериев эффективности или
сбалансированной системы показателей.
2. Обследование предприятия, описание архитектуры AS-IS на уровнях контекста
(scope) и бизнес концепции.
3. На основе проведенного анализа и обследования формируются требования,
предъявляемые к желаемой архитектуре.
4. Разработка архитектуры данных.
5. Разработка архитектуры приложений.
6. Разработка технологической архитектуры.
7. Анализ возможности реализации, экономическая оценка.
8. Проведение Gap-анализа (анализ рассогласования).
9. Планирование изменений (план миграции).
Интерактивно процесс представлен на рисунке Рисунок 2.
Академия IBS. Учебный проект. Команда 1 группы 9111
Дата вступления в силу: 21.12.2009 Версия документа: 8 Стр: 5/22
Архитектура предприятия проекта «Автоматизация региональной сети АЗК»
Рисунок 2. Схема архитектурного процесса
Данная последовательность отражает только те этапы, которые будут задействоваться в
рамках данного проекта.
3 Архитектура предприятия
3.1 Стратегические цели организации
Стратегическая карта организации приведена в разделе 3.4 документа «ОТЧЕТ ОБ
ОБСЛЕДОВАНИИ ПРЕДПРИЯТИЯ».
Стратегическая цель автоматизации предприятия является повышение эффективности
функционирования организации. Согласно методологии описания архитектуры стратегическая
цель, декомпозируется на каждый уровень архитектуры предприятия. На уровне «деятельность»
(уровень описания бизнес концепции) отражаются критические факторы успеха (далее по тексту
КФУ). На уровне «технологии» (процессный и технологический уровень описания) отражаются
ключевые показатели деятельности (далее по тексту КПД).
Бизнес-анализ
Обследование
предприятия
Формирование
требований
Архитектура данных
Архитектура
приложений
IT-Инфраструктура
Возможность
реализации
Gap-анализ План миграции
Академия IBS. Учебный проект. Команда 1 группы 9111
Дата вступления в силу: 21.12.2009 Версия документа: 8 Стр: 6/22
Архитектура предприятия проекта «Автоматизация региональной сети АЗК»
Рисунок 3. Стратегическая карта показателей
Построение подобной стратегической карты, является ключевым моментом данной
архитектуры, потому что позволяет на всех уровнях выявить проблемные области. Так же это
хорошее отражение текущей деятельности организации для заинтересованных сторон
автоматизации предприятия и руководства организации.
Академия IBS. Учебный проект. Команда 1 группы 9111
Дата вступления в силу: 21.12.2009 Версия документа: 8 Стр: 7/22
Архитектура предприятия проекта «Автоматизация региональной сети АЗК»
Рисунок 4. Диаграмма показателей деятельности
Результатом детализации стратегической карты показателей является диаграмма
показателей, привязанная к конкретным системам, рекомендуемых к внедрению. Таким образом,
результат выявление инициатив достижения стратегических целей организации представлен на
рисунке Рисунок 4.
Цели создания автоматизированной системы приведены разделе 3.5 документа «ОТЧЕТ ОБ
ОБСЛЕДОВАНИИ ПРЕДПРИЯТИЯ».
Академия IBS. Учебный проект. Команда 1 группы 9111
Дата вступления в силу: 21.12.2009 Версия документа: 8 Стр: 8/22
Архитектура предприятия проекта «Автоматизация региональной сети АЗК»
3.2 Описание архитектуры «Как есть»
Данные (Что?) Функции (Как?) Люди, организации (Кто?) Месторасположение (Где?)
Сфера
действия
(Контекст)
Торговый ассортимент:
 Нефтепродукты
 Сопутствующий товар
 Продукция кафе
(Схема «Продукты и услуги
компании» приведена в разделе 3.2
документа «ОТЧЕТ ОБ
ОБСЛЕДОВАНИИ ПРЕДПРИЯТИЯ»)
Основные задачи деятельности
предприятия:
 Обработка заказов
 Осуществление поставок
 Продажи
 Ведение учета
(Функции подразделений описаны в
разделе 3.3 документа «ОТЧЁТ ОБ
ОБСЛЕДОВАНИИ ПРЕДПРИЯТИЯ»)
Потребители:
 Оптовые клиенты НП
 Розничные клиенты НП (АЗК)
 Посетители кафе
 Покупатели СТ
Поставщики:
 Поставщики НП
 Поставщики СТ
Организационно-
административная структура
предприятия:
(Организационная структура
описана в разделе 3.1
документа «ОТЧЁТ ОБ
ОБСЛЕДОВАНИИ
ПРЕДПРИЯТИЯ»)
Россия, Псковская область
Продукты и услуги
Розничная продажа НП Розничная продажа ТНП
Розничная торговля
продукцией кафе
Автотовары
Промышленные
товары
Продуктовые
товары
Бензин А-92
Дизельное
топливо
Бензин А-95 Бензин АИ-98
Напитки Продукты
Функционирование
ХНефетеПродукт
Функции
центрального
офиса
Функции Хской
нефтебазы
Функции
нефтебазы
Функции АЗК
Функции
магазина
Функции кафе
Академия IBS. Учебный проект. Команда 1 группы 9111
Дата вступления в силу: 21.12.2009 Версия документа: 8 Стр: 9/22
Архитектура предприятия проекта «Автоматизация региональной сети АЗК»
Данные (Что?) Функции (Как?) Люди, организации (Кто?) Месторасположение (Где?)
Модель
бизнеса
Основные виды деятельности предприятия:
(Описание бизнес-процессов предприятия приведены в разделе 5 документа «ОТЧЕТ ОБ ОБСЛЕДОВАНИИ
ПРЕДПРИЯТИЯ»)
География поставок:
Псковская область
ХНефтеПродукт
Функционирование
предприятия
Прием заказов на
поставку НП и ТНП
Поставки товаров
Осуществление
продаж
Учет деятельности
предприятия
Академия IBS. Учебный проект. Команда 1 группы 9111
Дата вступления в силу: 21.12.2009 Версия документа: 8 Стр: 10/22
Архитектура предприятия проекта «Автоматизация региональной сети АЗК»
3.3 Спроектированная функциональная, информационная и
технологическая архитектура предприятия
Проектирование функциональной, информационной и технологической архитектуры
необходимо начинать с выявления узких мест, требований и потоков информации подлежащих
автоматизации.
Общая спроектированная архитектура системы представлена на рисунке Рисунок 5.
Рисунок 5. Общая архитектура системы
Спроектированная архитектура состоит из следующих информационных систем:
 Программный комплекс IBS GAS.
 Корпоративная информационная система «Парус».
 Front-Office для клиентов.
Данная архитектура предъявляет следующие требования к IT-инфраструктуре:
 Сервер должен быть производительным и позволять эффективно работать
программному обеспечению, автоматизирующему бизнес-процессы компании с учетом
стратегических перспектив.
 Инфраструктура должна обладать доступностью и надежностью для бизнеса
предприятия.
Центральный офис
Главная база данных
СУБД Progress
Главная база данных
СУБД Progress
Система IBS
GAS
КИС «Парус»
Псковская нефтебаза
Удаленная база данных
СУБД Progress
Удаленная база данных
СУБД Progress
Система IBS
GAS
КИС «Парус»
Нефтебаза N
Удаленная база данных
СУБД Progress
Удаленная база данных
СУБД Progress
Система IBS
GAS
КИС «Парус»
МАЗКАЗК или Кафе
Система IBS
GAS
Удаленная база данных
СУБД Progress
Удаленная база данных
СУБД Progress
Система IBS
GAS
Удаленная база данных
СУБД Progress
Удаленная база данных
СУБД Progress
Front-Office
Обмен данными
Легенда:
Академия IBS. Учебный проект. Команда 1 группы 9111
Дата вступления в силу: 21.12.2009 Версия документа: 8 Стр: 11/22
Архитектура предприятия проекта «Автоматизация региональной сети АЗК»
 Инфраструктура организации должна обладать достаточной защищенностью и
функционированием.
Предпосылки создания собственного сервера:
 Внедрение программного комплекса IBS GAS и последующее его интеграция как с
существующими, так и с будущими информационными системами.
 Перенос всех информационных систем на единый сервер.
 Разработка собственного интернет портала (Front-Office) для клиентов и размещение
его на собственной площадке.
 Постоянное накопление аналитической информации в базах данных.
 Рост объема естественно увеличивающихся данных.
 Долговременное хранение данных и надежное резервирование всех серверов и
данных.
3.3.1 Архитектура данных
3.3.1.1 Потоки данных
На первом этапе проектирования будущей архитектуры предприятия необходимо выявить
информационные потоки, которые будут осуществляться в рамках предлагаемого решения.
Верхний уровень потоков данных представлен на рисунке Рисунок 6.
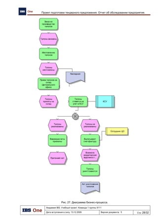
Рисунок 6. Диаграмма потоков данных
3.3.1.2 Сервер информационных систем
В ходе комплексного обследования предприятия (см. документ «ОТЧЁТ ОБ
ОБСЛЕДОВАНИИ ПРЕДПРИЯТИЯ») предприятия, а также требований архитектуры
информационных систем было выявлено, что существующая IT-инфраструктура не справится с
требуемым объемом данных и вычислительными ресурсами. Решение данной проблемы –
создание собственного сервера для информационных систем.
Сервер информационных систем решает следующие бизнес задачи:
Старший
оператор АЗК
IBS - GAS
Создание заявки на
заказ топлива и СТ
Создание заявки на
заказ топлива и СТ
Покупка топлива и СТ
Покупка топлива и СТ
Покупатель
Приём СТ со склада
НБ и от Поставщиков
Приём СТ со склада
НБ и от Поставщиков
Информация о текущем
остатке и емкости
резервуара
Заявка
Количество и вид
покупаемого
топлива
Расход топлива, его
вид и денежный
приход
Диспетчер НБ
Заявка от АЗК
Отгрузка НП на АЗК
Отгрузка НП на АЗК
Количество, вид
отгружаемого топлива
Информация о
выполненной отгрузке
Товаровед НБ
Создание заявки на
заказ СТ на ЦС у
Поставщиков
Создание заявки на
заказ СТ на ЦС у
Поставщиков
Номенклатура и
количество СТ
Заявка
Сотрудник
ПКГНоменклатура и
количество СТ
ПАРУС
Данные о поставленных
товарах и операциях
Бухгалтер ЦОПроведение оплат
поставщикам
Проведение оплат
поставщикам
Сумма задолженности и
реквизиты
Новые данные
Данные
прихода СТ
Номенклатура,
качество и
количество СТ
Покупка продукции
кафе
Покупка продукции
кафе
Перечень и
количество
продукции кафе
Данные о
продажах
Инвентаризация
топлива и СТ
Инвентаризация
топлива и СТ
Отчет
Данные об
остатках
Front-Office
Данные о
продажах
Договор на карту,
заявка на
пополнение
карты Остатки и лимиты,
информация о ценах
Академия IBS. Учебный проект. Команда 1 группы 9111
Дата вступления в силу: 21.12.2009 Версия документа: 8 Стр: 12/22
Архитектура предприятия проекта «Автоматизация региональной сети АЗК»
 сокращение совокупной стоимости владения IT-инфраструктурой (за счет
эффективного использования всех технических возможностей сервера, сокращения
расходов на администрирование и сопровождение);
 оперативный доступ и управление информацией;
 обеспечение непрерывности бизнеса за счет повышенной надежности данного
решения;
 повышает эффективность информационной системы в масштабах всего предприятия;
 повышает эффективность работы бизнес-приложений за счет оперативного решения
возникающих проблем пользователей.
Сервер информационных систем включает:
 серверный комплекс:
o сервер приложений;
o сервер базы данных;
o веб-сервер;
 систему хранения данных;
 систему эксплуатации;
 систему информационной безопасности;
 систему бесперебойного питания.
Все компоненты сервера интегрированы между собой и объединены
высокопроизводительной ЛВС с двойным резервированием.
Серверный комплекс включает в себя следующие компоненты.
 Сервер приложений. Выполняют обработку данных в соответствии с бизнес-логикой
системы. На данных серверах устанавливаются серверные приложения системы IBS GAS и
«Парус».
 Сервер базы данных. Отвечает за сохранение и предоставление данных серверам
приложений. На данный сервер устанавливаются СУБД Progress и Oracle (для
КИС «Парус»).
 Веб-сервер. Сервер, обеспечивающий размещение приложений для доступа к ним из
интернета. На данном сервере устанавливаются программное обеспечение поддержки
интернет ресурсов. В частности Apache и MS SQL EXPRESS.
Система хранения данных включает в себя следующие компоненты.
 Устройства хранения данных. Современные дисковые массивы подключаемы по
технологии Serial Attached SCSI (SAS). Компьютерный интерфейс SAS, разработанный для
обмена данными с такими устройствами, как жёсткие диски, накопители на оптическом
диске и т. д. SAS использует последовательный интерфейс для работы с непосредственно
подключаемыми накопителями.
 Инфраструктура доступа серверов к устройствам хранения данных. Direct-attached
storage – устройство для хранения данных подключено непосредственно к серверу, либо к
рабочей станции. В данном случае данным устройством является сервер базы данных.
 Программное обеспечение управления хранением данных. Программное обеспечение
предназначено как для решения специфических задач, например повышения
производительности доступа к данным СУБД.
 Систему резервного копирования и архивирования данных. Система предназначена
для создания резервных копий и восстановления данных. Система резервного копирования
является одним из необходимых методов обеспечения непрерывности бизнеса. Создание
централизованной системы резервного копирования позволяет сократить совокупную
стоимость владения IT-инфраструктурой за счет оптимального использования устройств
Академия IBS. Учебный проект. Команда 1 группы 9111
Дата вступления в силу: 21.12.2009 Версия документа: 8 Стр: 13/22
Архитектура предприятия проекта «Автоматизация региональной сети АЗК»
резервного копирования и сокращения расходов на администрирование (по сравнению с
децентрализованной системой).
Архитектура сервера приведена в приложении 1.
3.3.2 Архитектура приложений
Общая диаграмма архитектуры приложений приведена на рисунке Рисунок 7. Данная
диаграмма отражает взаимодействие информационной системы IBS GAS с другими системами
на уровне разных компонентов.
Рисунок 7. Диаграмма архитектуры приложений
3.3.2.1 Программный комплекс IBS GAS
Программный комплекс IBS GAS – единая система учета товародвижения и движения
топлива в сетевых структурах АЗС, предназначен для построения систем автоматизированного
управления сбытовой деятельностью предприятий нефтепродуктообеспечения (НПО) и имеет в
своем составе ряд интегрированных между собой автономных программных систем.
 IBS GAS – система, устанавливаемая на всех объектах сети: в Центральном офисе, на
Центральном складе, в Back-Office на АЗК, и предназначенная для решения задач
товарно-складского учета нефтепродуктов, газа, сопутствующих товаров и
реализации услуг.
 СИСТЕМА ПЕРЕДАЧИ НОВОСТЕЙ – система передачи новостей для связи АЗК и
центрального склада с центральным офисом, интегрирована в IBS GAS,
устанавливается на всех объектах сети.
 UniFO – система контроля и учета реализации топлива, товаров и услуг на ККМ,
устанавливается во Front-Office на рабочем месте кассира-оператора АЗК.
 IBS СИСТЕМА СОПРЯЖЕНИЯ ККМ С ТРК – система управления топливно-
раздаточными колонками (ТРК), устанавливается во Front-Office на рабочем месте
кассира-оператора АЗК.
КИС "Парус"
Front-Office
Сервер БД ЦО
Компоненты уровня АЗК
Ядро IBS GAS для АЗК
Компоненты системы уровня Нефтебазы
Ядро IBS GAS для НБ
Компоненты системы уровня ЦО
Ядро IBS GAS для ЦО
Модуль работы с СУБД Модуль обмена
СУБД Progress
Модуль передачи новостей
Модуль обменаСистема передачи новостей
Модуль Front-Office
Модуль работы с СУБДМодуль заказов для ЦО
Сервер БД НБ
СУБД Progress
Модуль работы с СУБД
Модуль заказов для НБ
Система передачи новостей
КИС "Парус"
Сервер БД АЗК
СУБД Progress
Сервер в кафе
Модуль для кафе
ККМ
Модуль коммуникации Система сопряжения с ТРК
UniFO
Модуль печати Модуль заказов АЗК
Модуль синхронизации FO
Академия IBS. Учебный проект. Команда 1 группы 9111
Дата вступления в силу: 21.12.2009 Версия документа: 8 Стр: 14/22
Архитектура предприятия проекта «Автоматизация региональной сети АЗК»
3.3.2.2 Корпоративная информационная система «Парус»
Информационная система «Парус» предназначена для ведения бухгалтерского учета.
Модуль предназначен для автоматизации бухгалтерского учета на предприятиях различных
сфер деятельности, позволяет построить учет «от первичного документа» и автоматизировать
бизнес-процессы любой сложности.
Модуль является составной частью Системы включающей в себя ряд модулей,
позволяющих более детально автоматизировать бизнес-процессы складского учета, расчета и
начисления заработной платы, управления персоналом, деловыми процессами и т.д.
Функционал Системы поддерживает ведение учета как в соответствии с Российской
системой бухгалтерского учета (РСБУ), так и в соответствии с Международным стандартам
бухгалтерского учета (МСБУ), давая возможность по некоторым участкам организовать учет по
МСБУ, как параллельный независимый от РСБУ учет, и при этом в полном объеме поддерживая
любую трансформацию данных, накопленных в учетных и документарных регистрах, от одного
вида учета к другому.
Для непрерывного функционирования системы и консолидации данных должен быть
предусмотрен регламентный обмен данными с системой IBS GAS.
3.3.2.3 Front-Office для клиентов
Данная система предназначена для:
 повышения лояльности клиентов;
 получение обратной связи;
 предоставление клиентам новостей и информации;
Функции системы:
 оформление договоров на карты;
 оформление заявок на пополнение карт;
 просмотр остатков денежных средств и лимитов по картам;
 предоставление информация по текущим ценам, новости, АЗК на которых
обслуживаются карты.
Предлагается реализовать дополнительный внешний модуль IBS GAS на современной
платформе MICROSOFT.NET, доступ к которой будет осуществляться клиентом посредством
интернет браузера. Репликация базы данных будет осуществляться посредством внутреннего
обмена информацией. Рекомендуется использовать базу данных MS SQL Server Express Edition.
Для актуального предоставления информации и оперативного оформления новых
договоров и заявок должен быть предусмотрен регламентный обмен данными с системой IBS
GAS.
Техническое задание на проектирование системы «Front-Office» находится в документе
«ТЕХНИЧЕСКОЕ ЗАДАНИЕ. Front-Office: Внешняя информационная система учета».
3.3.3 IT-Инфраструктура
3.3.3.1 Требования к инфраструктуре
Проектирование IT-инфраструктуры предприятия опирается на предъявляемые требования
к системе, выявленные на этапах проектирования архитектуры данных и приложений.
Спроектированные информационные системы предъявляют следующие требования к IT-
инфраструктуре:
 бесперебойность функционирования оборудования;
 независимость от доступности удаленных баз данных («offline» режим работы);
Академия IBS. Учебный проект. Команда 1 группы 9111
Дата вступления в силу: 21.12.2009 Версия документа: 8 Стр: 15/22
Архитектура предприятия проекта «Автоматизация региональной сети АЗК»
 отказоустойчивость оборудования;
 низкая стоимость владения IT;
 повышенная защита компьютерных сетей от несанкционированного доступа.
Реализация данных требований состоит в следующих пунктах:
 построение серверов на всех уровнях инфраструктуры по принципу Direct-attached
storage (DAS);
 резервирование данных программными средствами на уровнях АЗК и нефтебаз,
аппаратное резервирование данных в центральном офисе;
 резервирование каналов связи на уровнях МАЗК, нефтебазы и центрального офиса;
 реализация топологии сети по принципу «Звезда»;
 доступ к глобальной вычислительной сети (интернет) осуществляется через
маршрутизатор и встроенный межсетевой экран.
Спроектированная с учетом данных требований архитектура размещения программно-
технических средств (топология сети) находится в приложении 2.
Связь между объектами сети осуществляется через интернет. Подключение к сети зависит
от расположения объекта, рекомендуется использование следующих технологий:
 высокоскоростной доступ (Ethernet) на территории города;
 коммутируемый или широкополосный доступ при доступности телефонной линии;
 пакетная радиосвязь общего пользования (GPRS);
 пересылка данных на внешних источниках в случае отказа всех каналов связи.
Технологическая архитектура, описывающая каналы связи приведена в приложении 3.
3.3.3.2 Спецификация оборудования
Спецификация оборудования рабочей станции пользователя приведена в таблице 1.
Таблица 1. Рабочая станция пользователя
№ Спецификация Стоимость
1 DEPO Neos 220USF A230/1x512M-667/T80G/CARE3 6 673,00р.
2 17" ACER V173Dbm, 1280x1024, 5ms, 250cd/ m2, 7000:1, 160°/ 160°, speakers,
ТСО-03, Black
4 161,00р.
3 Microsoft Windows XP Home 938,00р.
4 Мышь оптическая Genius NetScroll 110 White (PS/ 2), 800dpi, bundle (G5) 137,00р.
5 Logitech Deluxe Keyboard Sea Grey, OEM 209,00р.
Итог 12 118,00р.
Спецификация оборудования рабочего места администратора кафе приведена в таблице 2.
Таблица 2. Рабочее место администратора кафе
№ Спецификация Стоимость
1 Рабочая станция пользователя 12 118,00р.
2 Принтер Samsung ML-1641 2 818,00р.
3 Сканер штрих-кода Motorola LS2208-1AZR0100E 4 911,00р.
4 Принтер штрих-код этикеток ARGOX OS-203 DT 9 240,00р.
Итог 29 087,00р.
Спецификация оборудования рабочего места кассира приведена в таблице 3.
Таблица 3. Рабочее место кассира
№ Спецификация Стоимость
1 POS-система IBM SurePOS 100 52 490,00р.
2 Сетевая карта ASUS NX1001 180,00р.
Итог 52 670,00р.
Академия IBS. Учебный проект. Команда 1 группы 9111
Дата вступления в силу: 21.12.2009 Версия документа: 8 Стр: 16/22
Архитектура предприятия проекта «Автоматизация региональной сети АЗК»
Спецификация оборудования рабочего места оператора АЗК приведена в таблице 4.
Таблица 4. Рабочее место оператора АЗК
№ Спецификация Стоимость
1 POS-система IBM SurePOS 100 52 490,00р.
2 Сетевая карта ASUS NX1001 180,00р.
3 Сканер штрих-кода Motorola LS2208-1AZR0100E 4 911,00р.
Итог 57 581,00р.
Спецификация оборудования рабочего места старшего оператора АЗК приведена в таблице
5.
Таблица 5. Рабочее место старшего оператора АЗК
№ Спецификация Стоимость
1 Рабочая станция пользователя 12 118,00р.
2 Принтер Samsung ML-1641 2 818,00р.
Итог 14 936,00р.
Спецификация оборудования рабочего места сотрудника НБ и ЦО приведена в таблице 6.
Таблица 6. Рабочее место сотрудника НБ и ЦО
№ Спецификация Стоимость
1 Рабочая станция пользователя 12 118,00р.
Итог 12 118,00р.
Спецификация оборудования кафе приведена в таблице 7.
Таблица 7. Кафе
№ Спецификация Стоимость Кол-во Сумма
1 Рабочее место администратора кафе 29 087,00р. 1 29 087,00р.
2 Рабочее место кассира 57 581,00р. 1 57 581,00р.
3
DEPO Storm 1150NT Lite
E2200/1G667S/SATA4/2T250G7/2GLAN/1C/2US/300
W/CAR1S 21 811,00р. 1 21 811,00р.
4
Коммутатор D-Link D-Link DES-1008D/ E 8-port UTP
10/ 100Mbps Auto-sensing, Stand-alone, Unmanaged
Switch (Palm Size) 783,00р. 1 783,00р.
5 GSM модем BandRich C100S 5 990,00р. 1 5 990,00р.
6 Кабель UTP 5Е 10,00р. 50 500,00р.
Итог 115 262,00р. 55 115 752,00р.
Спецификация оборудования АЗК приведена в таблице 8.
Таблица 8. АЗК
№ Спецификация Стоимость Кол-
во
Сумма
1 Рабочее место оператора АЗК 52 670,00р. 1 52 670,00р.
2 Рабочее место старшего оператора АЗК 14 936,00р. 1 14 936,00р.
3
DEPO Storm 1150NT Lite
E2200/1G667S/SATA4/2T250G7/2GLAN/1C/2US/300
W/CAR1S
21 811,00р. 1 21 811,00р.
4
Коммутатор D-Link D-Link DES-1008D/ E 8-port UTP
10/ 100Mbps Auto-sensing, Stand-alone, Unmanaged
Switch (Palm Size)
783,00р. 1 783,00р.
5 GSM модем BandRich C100S 5 990,00р. 1 5 990,00р.
6 Кабель UTP 5Е 10,00р. 50 500,00р.
7 Universal controller IBS 9 000,00р. 1 9 000,00р.
Итого 105 690,00р.
Спецификация оборудования АЗК с магазином СТ приведена в таблице 9.
Академия IBS. Учебный проект. Команда 1 группы 9111
Дата вступления в силу: 21.12.2009 Версия документа: 8 Стр: 17/22
Архитектура предприятия проекта «Автоматизация региональной сети АЗК»
Таблица 9. АЗК с магазином СТ
№ Спецификация Стоимость Кол-
во
Сумма
1 Рабочее место администратора кафе 29 087,00р. 1 29 087,00р.
2 Рабочее место кассира 57 581,00р. 1 57 581,00р.
3 Рабочее место оператора АЗК 52 670,00р. 1 52 670,00р.
4 Рабочее место старшего оператора АЗК 14 936,00р. 1 14 936,00р.
5
DEPO Storm 1150NT Lite
E2200/1G667S/SATA4/2T250G7/2GLAN/1C/2US/300
W/CAR1S
21 811,00р. 1 21 811,00р.
6
Коммутатор D-Link D-Link DES-1008D/ E 8-port UTP
10/ 100Mbps Auto-sensing, Stand-alone, Unmanaged
Switch (Palm Size)
783,00р. 1 783,00р.
7 GSM модем BandRich C100S 5 990,00р. 1 5 990,00р.
8 Кабель UTP 5Е 10,00р. 100 1 000,00р.
9 Universal controller IBS 9 000,00р. 1 9 000,00р.
Итого 192 858,00р.
Спецификация оборудования МАЗК с магазином СТ и кафе приведена в таблице 10.
Таблица 10. МАЗК с магазином СТ и кафе
№ Спецификация Стоимость Кол-во Сумма
1 Рабочее место администратора кафе 29 087,00р. 1 29 087,00р.
2 Рабочее место кассира 57 581,00р. 2 115 162,00р.
3 Рабочее место оператора АЗК 52 670,00р. 1 52 670,00р.
4 Рабочее место старшего оператора АЗК 14 936,00р. 1 14 936,00р.
5
DEPO Storm 1150NT
E5300/2GE800D/SATA6/2T250G7/2GLAN/KBb/Mb/1C/
2US/IPMI/300W/CAR1S
30 523,00р. 1 30 523,00р.
6
Коммутатор D-Link D-Link DES-1008D/ E 8-port UTP
10/ 100Mbps Auto-sensing, Stand-alone, Unmanaged
Switch (Palm Size)
783,00р. 1 783,00р.
7 GSM модем BandRich C100S 5 990,00р. 1 5 990,00р.
8 ADSL модем Zyxel P-660RU EE 1 989,00р. 1 1 989,00р.
9 Universal controller IBS 9 000,00р. 1 9 000,00р.
10 Кабель UTP 5Е 10,00р. 250 2 500,00р.
Итого 262 640,00р.
Спецификация оборудования сервера нефтебазы приведена в таблице 11.
Таблица 11. Сервер нефтебазы
№ Спецификация Стоимость Кол-во Сумма
1
Серверный шкаф DEPO Rack 600W
12UW/D600/BLACK/8AC/UO5/SCR/Pp24p5e/CAR1S
16 096,00р. 1 16 096,00р.
2
Серевер приложений DEPO Storm 1150NT
E5300/2GE800D/SATA6/2T250G7/2GLAN/KBb/Mb/1C/
2US/IPMI/300W/CAR1S
30 523,00р. 1 30 523,00р.
3
Сервер базы данных DEPO Storm 2300N5
X5502/3GR1066T/SATA6/3T250G7/5HSA/2GLAN/KBb/
Mb/1C/2US/IPMI/700W/4PCIe/CAR3S
70 515,00р. 1 70 515,00р.
4
D-Link D-Link 24-ports 10/ 100 Mbps Managed Layer 2
Switch 2 combo 1000BASE-T/ SFP Gigabit port
9 195,00р. 1 9 195,00р.
Итого 126 329,00р.
Спецификация оборудования нефтебазы приведена в таблице 12.
Таблица 12. Нефтебаза
№ Спецификация Стоимость Кол-во Сумма
1 Рабочее место сотрудника 12 118,00р. 15 181 770,00р.
2 Сервер нефтебазы 126 329,00р. 1 126 329,00р.
Академия IBS. Учебный проект. Команда 1 группы 9111
Дата вступления в силу: 21.12.2009 Версия документа: 8 Стр: 18/22
Архитектура предприятия проекта «Автоматизация региональной сети АЗК»
№ Спецификация Стоимость Кол-во Сумма
3 ADSL модем Zyxel P-660RU EE 1 989,00р. 1 1 989,00р.
4 Controller Pump Station 30 000,00р. 1 30 000,00р.
5 Universal controller IBS 9 000,00р. 1 9 000,00р.
6 Кабель UTP 5Е 10,00р. 500 5 000,00р.
Итого 354 088,00р.
Спецификация оборудования сервера центрального офиса приведена в таблице 13.
Таблица 13. Сервер центрального офиса
№ Спецификация Стоимость Кол-во Сумма
1
DEPO Rack 600G
22UC/D1000/BLACK/6FANC/3SH/KVM8K17/8CC/8AC/
UO5/MP/TRM/2SCR/UPS3K/Pp24p5e/CAR1S
173 879,00р. 1 173 879,00р.
2
DEPO Storm 2250L2
X5405/2GR667D/SATA6/2T250G7/6HSA/FDD/2GLAN/
1C/2US/2PS500/RMK/CAR3S
73 760,00р. 1 73 760,00р.
3
DEPO Storm 1300L2
X5502/4GE1066D/SATA6/3T1000G7/6HSA/FDD/2GLA
N/1C/2US/NoIPMI/2PS500/4PCIe/RMK/CAR3S
92 587,00р. 1 92 587,00р.
4
DEPO Storm 1250Q1
E5300/2GE800D/SATA4/2T250G7/4HSA/2U/1C/2GLA
N/1C/2US/300W/RMK/CAR3S
42 308,00р. 1 42 308,00р.
5
D-Link D-Link 24-ports 10/ 100 Mbps Managed Layer 2
Switch 2 combo 1000BASE-T/ SFP Gigabit port
9 195,00р. 2 18 390,00р.
Итого 400 924,00р.
Спецификация оборудования центрального офиса приведена в таблице 14.
Таблица 14. Центральный офис
№ Спецификация Стоимость Кол-во Сумма
1 Рабочее место сотрудника 12 118,00р. 10 121 180,00р.
2 Сервер центрального офиса 400 924,00р. 1 400 924,00р.
3 ADSL модем Zyxel P-660RU EE 1 989,00р. 1 1 989,00р.
4 Кабель UTP 5Е 10,00р. 250 2 500,00р.
5 Рабочее место сотрудника 12 118,00р. 10 121 180,00р.
Итого 354 088,00р.
3.3.3.3 Спецификация программного обеспечения
Программное обеспечение на один объект сети на одного пользователя
Таблица 15. Спецификация программного обеспечения
№ Спецификация Кол-во Сумма
1 Сервер IBS GAS 1 19,800,00р.
2 Клиент IBS GAS 1 3,540,00р.
3 Сервер СУБД Progress 1 20,413,00р.
4 Клиент СУБД Progress 1 3,351,00р.
5 MS Windows Server 2003 1 20,711,00р.
Итого 67 815,00р.
3.4 План миграции
На этапе обследования предприятия (документ «ОТЧЕТ ОБ ОБСЛЕДОВАНИИ
ПРЕДПРИЯТИЯ») было выявлены следующие информационные системы:
 корпоративная система управления (КСУ), в которой производится оперативный и
управленческий учет;
Академия IBS. Учебный проект. Команда 1 группы 9111
Дата вступления в силу: 21.12.2009 Версия документа: 8 Стр: 19/22
Архитектура предприятия проекта «Автоматизация региональной сети АЗК»
 корпоративная информационная система «Парус», в которой ведется бухгалтерский
учет.
При реализации проекта предлагается следующий план миграции на новые
информационные системы:
 модернизация и замена существующей IT-инфраструктуры;
 интеграция КСУ с IBS GAS;
 пилотное внедрение IBS GAS на нескольких МАЗК;
 внедрение IBS GAS на всех объектах сети;
 миграция с КСУ на IBS GAS;
 разработка «Front-Office» и интеграция с IBS GAS;
 сопровождение проекта.
Академия IBS. Учебный проект. Команда 1 группы 9111
Дата вступления в силу: 21.12.2009 Версия документа: 8 Стр: 20/22
Архитектура предприятия проекта «Автоматизация региональной сети АЗК»
Приложение 1. Архитектура сервера центрального офиса
Маршрутизаторы
D-Link 24-ports
Direct-attached
storage
Серверный шкаф
DEPO Rack 600G
Сервер приложений
DEPO Storm 2250L2
Сервер базы данных
DEPO Storm 1300L2
Веб сервер
DEPO Storm 1250Q1
Жесткие диски
SAS
HDD #3
HDD #2
HDD #1
Internet
ADSL модемADSL модем
Межсетевой экранМежсетевой экран
Компьютеры
МФУ
Коммутаторы
D-Link 8-ports
Маршрутизатор #1
Маршрутизатор #2
Академия IBS. Учебный проект. Команда 1 группы 9111
Дата вступления в силу: 21.12.2009 Версия документа: 8 Стр: 21/22
Архитектура предприятия проекта «Автоматизация региональной сети АЗК»
Приложение 2. Архитектура размещения программно-технических средств
Интернет
Межсетевой экран
Межсетевой экран
Маршрутизатор
Маршрутизатор
Межсетевой экран
Маршрутизатор
Межсетевой экран
Центральный офис
Нефтебаза
АЗК и МАЗК
Псковская нефтебаза
Маршрутизатор
POS Терминал
ККМ
Старший
оператор
АЗК
Сервер АЗК/МАЗК
ТРК
Измерительное оборудование
Топология ЛВС
– «Звезда»
POS Терминал
(Склад СТ)
Руководство
нефтебазы
Сервер базы
данных
Сервер
приложений
Бухгалтерия НБ
Диспетчерская служба НБ
Прочие сотрудники НБ
Измерительное
оборудование
Бухгалтерия НБ
Диспетчерская служба НБ
Прочие сотрудники НБ
Руководство
комании
POS Терминал
(Центральный Склад)
Измерительное
оборудование
Сервер базы
данных
Сервер
приложений
Топология ЛВС –
«Звезда»
Сервер базы
данных
Сервер
приложений
WEB-Сервер
Производственно-коммерческая
группа
Финансово-экономический отдел
Бухгалтерия
Отдел реализации НП
Прочие сотрудники
Топология ЛВС – «Звезда»
Топология ЛВС – «Звезда»
Межсетевой экранМаршрутизатор
ККМ
POS
Кафе
Администратор
кафе
Топология ЛВС
– «Звезда»
Руководство
нефтебазы
Сервер Кафе
Академия IBS. Учебный проект. Команда 1 группы 9111
Дата вступления в силу: 21.12.2009 Версия документа: 8 Стр: 22/22
Архитектура предприятия проекта «Автоматизация региональной сети АЗК»
Приложение 3. Технологическая архитектура
Пользователи на
АЗК или Кафе
Оператор сотовой
связи: МТС, Билайн,
Мегафон
Пользователи на
Нефтебазе или
МАЗК
ADSL или Dial-up
модем
ADSL или Dial-up
модем
Оператор
коммутируемого или
широкополосного
доступа: Ростелеком
или другой
GPRS-модемGPRS-модем
Пользователи в
Псковской нефтебазеПользователи в
центральном офисе
Клиенты через web-интерфейс
Internet
Оператор
высокоскоростного
доступа (Ethernet)
VPN МаршрутизаторVPN Маршрутизатор
VPN МаршрутизаторVPN Маршрутизатор
ADSL или Dial-up
модем
ADSL или Dial-up
модем
ADSL или Dial-up
модем
ADSL или Dial-up
модем
Генеральный директор
через web-интерфейс
Основной канал
Резервный канал
GPRS-модемGPRS-модем
Легенда:
Аналитический отчет
Выбор методологии и средств
моделирования
Разработал: Симкин Анатолий
Проверил: Сухарева Надежда
Согласовал: Ромашев Сергей
Утвердил: Арасланов Айрат
Содержание
1 Постановка задачи.........................................................................................................................................2
2 Научные исследования .................................................................................................................................2
2.1 Анализ кейса ..........................................................................................................................................2
2.2 Исследование и анализ методологий описания архитектуры............................................................2
2.3 Сравнительный анализ средств моделирования .................................................................................3
3 Выбор методологии описания архитектуры...............................................................................................3
3.1 Предъявляемые требования к методологии ........................................................................................3
3.2 Описание методики выбора ..................................................................................................................3
3.3 Результат анализа и выводы .................................................................................................................4
4. Разработка собственной методологии описания архитектуры ................................................................7
4.1 Разработка методологии........................................................................................................................7
4.1.5 Методология......................................................................................................................................10
4.2 Архитектурный процесс методологии...............................................................................................10
5 Выбор средств моделирования ..................................................................................................................12
5.1 Выводы .................................................................................................................................................12
6 Результат процесса принятия решения .....................................................................................................13
Назначение документа
Данный документ представляет собой результат проведенных коллективных
научных исследований по выбору методологии описания архитектуры предприятия,
методов и средств моделирования.
Выбор методологии и средств моделирования
Академия IBS. Учебный проект. Команда 1 группы 9111
Дата вступления в силу: 24.11.2009 Версия документа: 7 Стр: 2/14
1 Постановка задачи
В рамках данного исследования необходимо провести коллективные научные исследования
по выбору методологии описания архитектуры предприятия, методов и средств моделирования.
Необходимо выбрать или выработать методику для последующего принятия решения по
поставленной задаче.
2 Научные исследования
Для достижения поставленной задачи были выполнены следующие работы:
1. Проанализирован кейс.
2. Проведен сравнительный анализ методологий.
3. Выбраны методы и средства проектирования.
2.1 Анализ кейса
В результате анализа кейса были выявлены требования к тендерному предложению. С
технической точки зрения тендерное предложение должно отражать следующее:
1. Показывать функциональную структуру решения (логическая ER-модель, архитектура
приложений).
2. Описывать информационную инфраструктуру на основе функций или потоков данных
(верхний уровень физической ER-модели).
3. Описывать технологическую инфраструктуру.
Опираясь на полученные результаты, была составлена таблица Таблица 1, отражающая
процессы и компоненты необходимые для исследования и описания предприятия.
Таблица 1
Процесс/Компонент AS-IS / TO-BE
Отвечает на
вопрос
«Уровень взгляда»
Организационная схема AS-IS Кто? Концептуальный
Географическая схема AS-IS Где? Концептуальный
Выполняемые функции AS-IS Как? scope (представление)
Требуемые показатели
эффективности, стратегические
цели организации
От AS-IS до TO-BE Зачем? От scope (представление) до
технологического
Бизнес-процессы организации AS-IS Что и как? Концептуальный, логический
Архитектура данных TO-BE Что? Логический
Архитектура приложений TO-BE Как? Логический
Технологическая инфраструктура TO-BE Где и что? Логический, технологический
Gap-анализ, план миграции От AS-IS до TO-BE Когда, зачем? От scope (представление) до
логического
На основании данного анализа будем проводить исследования методологий и средств
моделирования.
2.2 Исследование и анализ методологий описания
архитектуры
Исследование и анализ методологий проектирования проводился с помощью изучения и
выборки материала из статей и книг по тематике «Архитектура предприятия», а также анализом
доступных презентаций и открытой документации по методологиям проектирования.
Выбор методологии и средств моделирования
Академия IBS. Учебный проект. Команда 1 группы 9111
Дата вступления в силу: 24.11.2009 Версия документа: 7 Стр: 3/14
Архив аналитического отчета по обзору существующих методологий приложен в документе
«АИБС_9111_1_АналитическийОтчетОбзорМетодологийСимкин».
2.3 Сравнительный анализ средств моделирования
Сравнительный анализ средств моделирования проводился с помощью изучения открытых
источников, статей, книг и изучения самих программных инструментов моделирования.
Архив аналитического отчета по сравнительному анализу приложен в документе
«АИБС_9111_1_АналитическийОтчетСравнительныйАнализСредствМоделирования_Ромашев».
3 Выбор методологии описания архитектуры
Выбор методологии описания архитектуры производился в результате проведенного анализа
в разделе 2 Научные исследования. В результате анализа сложилось определенное «виденье»
процесса разработки «архитектурного» решения в рамках поставленной задачи, а также требования
и идеи по его применению. С учетом этих особенностей и производился выбор методологии
описания архитектуры.
3.1 Предъявляемые требования к методологии
Для целей выбора методологии описания архитектуры предприятия в рамках написания
технико-коммерческого предложения по автоматизации предприятия необходимо, чтобы
методология описания архитектуры позволяла отобразить все аспекты организации бизнеса. На
этапе научных исследований был проведен анализ кейса (см. раздел 2.1 Анализ кейса) и выявлен
список процессов и компонентов (см. таблицу Таблица 1), которые необходимо охватить в процессе
проектирования архитектуры предприятия.
В результате анализа проведенных исследований для получения необходимых границ к
описанию архитектуры предприятия, сформулированы следующие критерии, необходимые для
процесса описания:
1. Стратегические цели организации и/или показатели эффективности, необходимые для
их достижения.
2. Описание организации AS-IS на уровнях представления (scope) и бизнес концепции.
3. Проектирование функциональной, информационной и технологической архитектур
предприятия.
4. Gap-анализ и/или план миграции.
Таким образом, методология описания архитектуры должна в полной мере отображать все
вышеперечисленные аспекты текущей организации и будущей ее модификации инфраструктуры.
3.2 Описание методики выбора
Основная задача данной методики – наиболее оптимальный выбор методологии описания
архитектуры, с учетом требований к возможностям различных архитектурных подходов и наших
знаний и опыта работы с данными методологиями.
Первая особенность методики заключается в том, что каждую из методологий мы оцениваем
в «четырех измерениях» на максимальное соответствие сформулированному критерию
(см. раздел 3.1 Предъявляемые требования к методологии).
Вторая особенность методики – при сравнительном анализе методологий мы основываемся на
двух интегральных критериях:
1. Соответствие и удовлетворение критерию.
2. Наше знание, знакомство и владение той или иной методологией.
Методика выбора состоит из двух этапов:
Выбор методологии и средств моделирования
Академия IBS. Учебный проект. Команда 1 группы 9111
Дата вступления в силу: 24.11.2009 Версия документа: 7 Стр: 4/14
1. Применение методики парных сравнений для определения соответствия методологии
критерию.
2. Экспертная оценка интегрального показателя «знакомства» команды с той или иной
методологией.
3.2.1 Этап 1: Парные сравнения
Для оценки соответствия данной методологии описания к предъявляемым требованиям
используется метод парных сравнений. Данный метод используется с целью принятия решения
выбора той методологии, которая больше всего соответствует заданным требованиям.
В основе метода лежит сравнение каждого фактора со всеми остальными для описания общей
картины или ситуации. Пример оценки представлен в таблице Таблица 2.
Таблица 2
Фактор №1 Фактор №2 Фактор №3 Сумма
Фактор №1 1 0 2 3
Фактор №2 2 1 1 4
Фактор №3 0 1 1 2
Оценка происходит по следующим значениям:
 0 – Хуже.
 1 – Равнозначна.
 2 – Лучше.
Каждый фактор, сопоставляется с другими и оценивается. Оценка происходит в верхней
треугольной матрице. Значения в нижней треугольной матрице вычисляются по формуле -
( , ) 2 ( , )F i j F j i  . Результирующие значения суммируются, и могут быть нормированы до
желаемой шкалы.
3.2.2 Этап 2: Интегральный критерий «Знакомство»
Данный критерий отражает совокупный показатель в виде нашего знания, знакомства и
владения той или иной методологией. Данный показатель оценивается «экспертно» всеми членами
команды. Затем происходит его усреднение и округление, при желании.
Особенность оценки заключается в том, что оценка проходила в рамках того или иного
критерия, в рамках которых делается выбор методологий. Оценка ставится по 5-бальной шкале и
отражает, насколько хорошо члены команды «знакомы» с использованием той или иной
методологии в рамках того или иного критерия. Таким образом, получаем оценку для каждого
критерия по каждой методологии (см. таблицу Таблица 3).
Таблица 3
Методология 1 Методология 3 Методология 2
Критерий 1 2 0 2
Критерий 2 3 5 1
Критерий 3 5 4 3
3.3 Результат анализа и выводы
Результаты, полученные в ходе анализа, находятся в файле
«АИБС_9111_1_СравнительныйАнализМетодологий_Симкин.xls».
3.3.1 Анализ соответствия критериям и «знакомству» команды
Для наглядности результаты анализа были сведены в «магические» квадранты Gartner. По
всем четырем критериям (см. раздел 3.1 Предъявляемые требования к методологии) результаты
приведены на рисунках 1-4 соответственно.
Выбор методологии и средств моделирования
Академия IBS. Учебный проект. Команда 1 группы 9111
Дата вступления в силу: 24.11.2009 Версия документа: 7 Стр: 5/14
Рисунок 1. Стратегические цели организации и/или показатели эффективности
Рисунок 2. Описание организации AS-IS на уровнях представления (scope) и бизнес концепции
EAP
TOGAF
FEAF
Zachman
4+1 Gartner EA
Знакомствоучастниковкомады
Соответствие задаче
EAP
TOGAF
FEAF
Zachman
4+1
Gartner EA
Знакомствоучастниковкомады
Соответствие задаче
Выбор методологии и средств моделирования
Академия IBS. Учебный проект. Команда 1 группы 9111
Дата вступления в силу: 24.11.2009 Версия документа: 7 Стр: 6/14
Рисунок 3. Проектирование функциональной, информационной и технологической архитектуры предприятия
Рисунок 4. Gap-анализ и/или план миграции
EAP
TOGAFFEAF
Zachman
4+1Gartner EA
Знакомствоучастниковкомады
Соответствие задаче
EAP
TOGAF
FEAF
Zachman
4+1
Gartner EA
Знакомствоучастниковкомады
Соответствие задаче
Выбор методологии и средств моделирования
Академия IBS. Учебный проект. Команда 1 группы 9111
Дата вступления в силу: 24.11.2009 Версия документа: 7 Стр: 7/14
3.3.2 Вывод по анализу на основе критериев
Для интеграции обобщения полученных результатов, мы сделаем общую лепестковую
диаграмму с интегральной оценкой. Которая отражает возможность применимости каждой из
методологии с учетом её соответствия задаче (критериям) и наших возможностей по её
использованию. Для этого применяем произведение значений оценок по двум соответствующим
показателям (оси квадрантов Gartner). Результат изображен на рисунке 5.
Рисунок 5. Интегральные показатели
Рассмотрев результаты данных полученных во время анализа, можно сделать вывод о том, что
с учетом предъявляемых требований к методологии описания архитектуры предприятия мы не
можем принять решение в пользу той или иной методологии.
Поэтому ориентируясь на «лучшие практики» данных методик, с учетом требований к
методологии, мы разработаем собственную методологию описания предприятия, которая подходит
именно в рамках поставленной задачи.
4. Разработка собственной методологии описания
архитектуры
4.1 Разработка методологии
В результате проведенного анализа существующих методологий (см. раздел 3 Выбор
методологии описания архитектуры) по различным критериям выявляется необходимость
построения собственной методологии в совокупности отражающей все необходимые части
описания архитектуры предприятия в рамках поставленной задачи.
Описание KPI
Описание AS-IS
предприятия
Проектирование
архитектуры
предприятия
Gap-анализ
EAP
TOGAF
FEAF
Zachman
4+1
Gartner EA
Выбор методологии и средств моделирования
Академия IBS. Учебный проект. Команда 1 группы 9111
Дата вступления в силу: 24.11.2009 Версия документа: 7 Стр: 8/14
4.1.1 Стратегические цели
Идеологической целью для разработки методики служила идея, взятая в основу методологии
FEAF. Возможность наглядно отображать результаты деятельности организации для
заинтересованных сторон и/или владельцев бизнеса позволяет эталонная модель показателей
эффективности функционирования (PRM - Performance Reference Model). Основная идея которой
состоит в том, что показатели детализируются на все уровни системы (семейства – категории –
группы – измеряемые показатели), таким образом, что «пронизывают» всю архитектуру
предприятия. Однако в нашем случае все 5 эталонных моделей, применяемых при проектировании
архитектуры по данной методологии, являются излишними. Кроме того эталонная модель
показателей эффективности функционирования тоже является избыточной, т.к. содержит в себе
большое количество уже определенных показателей.
Таким образом, в нашей методологии на верхнем уровне необходимо отражать показатели
эффективности, сформулированные для достижения стратегических целей организации
(см. рисунок Рисунок 6).
Рисунок 6. Методика построения стратегических целей предприятия
4.1.2 Описание архитектуры AS-IS
Для полного описания текущей архитектуры предприятия целесообразно и удобно применять
схему Захмана, так как она обеспечивает полноту и восприятие архитектуры на самых разных
уровнях. В последней версии «THE ZACHMAN ENTERPRISE FRAMEWORK²» от апреля 2008 года
схема представляет собой матрицу 6 на 6, что является избыточным в рамках поставленной задачи.
Компоненты и процессы, подлежащие описанию, были представлены в Таблица 1 – охватываются
первыми двумя строками (Scope, business concepts) и первыми четырьмя столбцами (What, How,
Where, Who).
Таким образом, на этапе описания существующей архитектуры предприятия мы будем
использовать адаптированную схему Захмана.
Выбор методологии и средств моделирования
Академия IBS. Учебный проект. Команда 1 группы 9111
Дата вступления в силу: 24.11.2009 Версия документа: 7 Стр: 9/14
Рисунок 7. Адаптированная схема Захмана
4.1.3 Проектирование на логическом и технологическом уровне
Для описания будущей (TO-BE) архитектуры предприятия необходимо описать
функциональную, информационную и технологическую инфраструктуру. Однако недостаточно
просто описать или спроектировать будущее виденье архитектуры, необходимо подойти к этой
задачи с точки зрения архитектурного планирования. Для данной задачи существует вполне
«удачная» модель планирования архитектуры1
– EAP (Entrerprise Architecture Planning).
В целях решения данного блока задач возьмем третий уровень из методики Спивака
(см. рисунок Рисунок 8. Третий уровень методики Спивака), который очень хорошо подходит нашей
задачи, т.к. сама методика – это инструмент планирования, а не детального проектирования
архитектуры.
Рисунок 8. Третий уровень методики Спивака
Таким образом, для построения технологической TO-BE архитектуры предприятия будем
использовать методику планирования Спивака, совмещенную с детализацией каждого из блоков на
логическом и технологическом уровне.
4.1.4 Gap-анализ, план миграции
Выявление расхождений и различий между существующей инфраструктурой и желаемой
архитектурой предприятия один из самых важных этапов проектирования. На основе результатов
этого анализа определяется стратегия внедрения информационной системы.
Методика выполнения Gap-анализа и разработки плана миграции содержится в методологии
TOGAF и методики планирования Спивака. Возьмем за основу основную идею проведения такого
анализа и составления плана миграции.
1
См. в книге авторов Данилина и Слюсаренко «Архитектура и стратегия. “Инь” и “Янь” информационных технологий
предприятия».
Архитектура
данных
Архитектура
приложений
IT-
инфраструктура
Выбор методологии и средств моделирования
Академия IBS. Учебный проект. Команда 1 группы 9111
Дата вступления в силу: 24.11.2009 Версия документа: 7 Стр: 10/14
Таким образом, на последнем этапе мы выявляем «дельту» между AS-IS и TO-BE и составляем
план миграции на спроектированную архитектуру предприятия.
Рисунок 9
4.1.5 Методология
Итоговый результат проектирования методологии изображен на рисунке Рисунок 10.
Рисунок 10. Методология описания архитектуры предприятия
Единственным недостатком этой интегральной схемы является отсутствие определенного
подхода или процесса к разработке и использовании данной архитектуры.
4.2 Архитектурный процесс методологии
В целом, схема архитектурного процесса для всех методологий достаточно близка. Общая
черта всех методик описания – рекурсивное применение этапов декомпозиции и детализации для
описания каждой из областей.
Архитектура
данных
Архитектура
приложений
IT-
инфраструкт
ура
• План миграции
Gap-
анализ
Выбор методологии и средств моделирования
Академия IBS. Учебный проект. Команда 1 группы 9111
Дата вступления в силу: 24.11.2009 Версия документа: 7 Стр: 11/14
С учетом особенностей нашей схемы в процесс должны входить следующие этапы:
1. Анализ среды бизнес-деятельности, стратегических целей организации и современных
технологических тенденций. Построение критериев эффективности или сбалансированной
системы показателей.
2. Обследование предприятия, описание архитектуры AS-IS на уровнях контекста (scope) и
бизнес концепции.
3. На основе проведенного анализа и обследования формируются требования,
предъявляемые к желаемой архитектуре.
4. Разработка архитектуры данных.
5. Разработка архитектуры приложений.
6. Разработка технологической архитектуры.
7. Анализ возможности реализации, экономическая оценка.
8. Проведение Gap-анализа (анализ рассогласования).
9. Планирование изменений (план миграции).
Для интерактивного представления изобразим процесс в виде цикла (см. рисунок Рисунок 11).
Рисунок 11. Схема архитектурного процесса
Данная последовательность отражает только те этапы, которые мы будем задействовать в
рамках поставленной задачи (учебный проект по подготовке технико-коммерческого предложения).
Так же возможно изображение «цикличности» модели для отражения итеративности постепенного
процесса проектирования архитектуры.
Бизнес-анализ
Обследование
предприятия
Формирование
требований
Архитектура данных
Архитектура
приложений
IT-Инфраструктура
Возможность
реализации
Gap-анализ План миграции
Выбор методологии и средств моделирования
Академия IBS. Учебный проект. Команда 1 группы 9111
Дата вступления в силу: 24.11.2009 Версия документа: 7 Стр: 12/14
5 Выбор средств моделирования
Выбор средств моделирования никогда не проводится в «отрыве» от выбора методологии
описания архитектуры. Сравнительный анализ средств моделирования приведен в аналитическом
отчете (см. ссылку в разделе 2.3 Сравнительный анализ средств моделирования).
5.1 Выводы
В результате приведенных анализов (см. разделы 1.2, 1.3, 2.2, 2.3 вышеуказанного
аналитического отчета), мы пришли к выводу, что для каждой нотации есть средства, которыми мы
можем делать описания с точки зрения эффективности и с точки зрения удобства. Результаты
приведены в таблице Таблица 4.
Таблица 4
Нотация Средства
IDEF0 ERWin, MS Visio
IDEF3 ERWin, MS Visio
DFD ERWin , MS Visio
eEPC ARIS Toolset, MS Visio
BPMN Intalio, MS Visio
UML Rational Rose, MS Visio
TRM MS Visio
В результате анализа выбранной методологии были определены границы описания каждой из
областей методологии (см. рисунок Рисунок 12).
Рисунок 12
Опираясь на следующие критерии выбора, по каждому из блоков был произведен выбор тех
или иных средств. Критерии отбора:
 Наглядность и понятность диаграммы.
 Степень детализированности.
ER-модель,
DFD, UML
UML, TRM,
MS Visio
UML,
MS Visio
ARIS
Organization
chart
Архитектура
данных
Архитектура
приложений
IT-инфраструктура
Выбор методологии и средств моделирования
Академия IBS. Учебный проект. Команда 1 группы 9111
Дата вступления в силу: 24.11.2009 Версия документа: 7 Стр: 13/14
 Сложность разработки.
 Знание и опыт использования.
6 Результат процесса принятия решения
В результате принятых решений на основе проведенных исследований, мы выбрали
собственную методологию описания архитектуры, нотации и средства, с помощью которых мы
будем описывать архитектуру. В таблице Таблица 5 отображены все «блоки» и на рисунке Рисунок
12, которые требуют описания в рамках методологии, т.к. отдельно использовать методологии
описания архитектур и средства моделирования невозможно.
Рисунок 13
Стоит отметить тот факт, что на некоторых уровнях, например «Scope» (Сфера действия), не
имеется ни «де-юре», ни «де-факто» нотаций или методик описания того или иного блока. Чаще
всего данные вопросы отображают визуально в любом удобном графическом редакторе или в виде
перечня.
Таблица 5
«Блок» Нотация/Методика Средства Комментарий
Scope: What
Сфера действия: Данные
ARIS Product Tree ARIS Перечень бизнес-объектов
Scope: How
Сфера действия: Функции
ARIS Function Tree ARIS
Перечень услуг / бизнес-
процессов. Функциональное
описание
Scope: Where
Сфера действия: Где
- Visio
Перечень точек размещение
бизнеса
Scope: Who
Сфера действия: Кто
ARIS Organization
Chart
ARIS Функциональные единицы
Business: What
Модель предприятия:
Данные
еEPC ARIS
Семантическая модель
Концептуальная модель
данных
ARIS eEPC
UML
(MS Visio)
UML
(MS Visio)
MS Visio
ARIS
Organization
chart
ARIS eEPC
Логистическая
Архитектура
данных
Архитектура
приложений
IT-инфраструктура
Выбор методологии и средств моделирования
Академия IBS. Учебный проект. Команда 1 группы 9111
Дата вступления в силу: 24.11.2009 Версия документа: 7 Стр: 14/14
«Блок» Нотация/Методика Средства Комментарий
Business: How
Модель предприятия:
Функции
Модель бизнес-процесса
Business: Where
Модель предприятия: Где
- Visio Логическая модель бизнеса
Business: Who
Модель предприятия: Кто
еEPC ARIS, Visio
Функциональная схема (Кто
отвечает за процесс?)
Архитектура данных UML Visio
Логическая модель базы
данных
Архитектура приложений UML Visio
Функциональное
взаимодействие компонентов
и систем
IT-инфраструктура - Visio
Архитектура географической
дислокации системы (РИБД) +
Архитектура размещения
программно-технический
средств (топология сети)
Этап выбора методологии описания архитектуры – один из самых важных этапов в
масштабных IT-проектах. Однако часто вендоры диктуют «правила» (нотации, методологии) в
привязке к своим средствам. В любом случае всегда имеет смысл рассматривать несколько
альтернатив и проводить сравнительный анализ.
РАЗРАБОТАНО
Бизнес-аналитик
____________________ (С.В. Ромашев)
Системный аналитик
____________________ (О.А. Антонова)
СОГЛАСОВАНО
Куратор проекта Менеджер по качеству проекта
____________________ (М.И. Нежурина) ____________________ (Н.А. Сухарева)
УТВЕРЖДАЮ
Руководитель проекта
«____»____________________ 2009 года ____________________ (А.Ш. Арасланов)
ОБЩЕСТВО С ОГРАНИЧЕННОЙ ОТВЕТСТВЕННОСТЬЮ
ИНФОРМАЦИОННЫЕ БИЗНЕС СИСТЕМЫ
Магистратура IBS
Кафедра «Управленческий консалтинг»
Команда №1
ОТЧЁТ ОБ ОБСЛЕДОВАНИИ ПРЕДПРИЯТИЯ
«Автоматизация региональной сети
АЗК»
МОСКВА
2009
КОНФИДЕНЦИАЛЬНО
Страниц 32
Академия IBS. Учебный проект. Команда 1 группы 9111
Дата вступления в силу: 13.12.2009 Версия документа: 5 Стр: 2/32
Проект подготовки тендерного предложения. Отчет об обследовании предприятия.
Содержание
1 Назначение документа................................................................................................................................................... 4
2 Введение ......................................................................................................................................................................... 4
2.1 Список используемых сокращений .................................................................................................................... 4
2.2 Объект автоматизации ......................................................................................................................................... 4
3 Анализ объекта автоматизации..................................................................................................................................... 4
3.1 Организационно-административная структура предприятия .......................................................................... 4
3.2 Продукты и услуги предприятия......................................................................................................................... 8
3.3 Функции подразделений ...................................................................................................................................... 9
3.4 Стратегические цели организации.................................................................................................................... 13
3.5 Цели создания автоматизированной системы.................................................................................................. 14
4 Организация розничной торговли .............................................................................................................................. 15
5 Описание бизнес-процессов предприятия ................................................................................................................. 15
5.1 Процессы розничной торговли НП и ТНП уровня АЗК ................................................................................. 18
5.2.1 Заказ нефтепродуктов.................................................................................................................................... 18
5.2.2 Заказ сопутствующих товаров (централизованная схема) ......................................................................... 18
5.2.3 Заказ сопутствующих товаров (децентрализованная и смешанная схема)............................................... 18
5.2.4 Прием нефтепродуктов с НБ......................................................................................................................... 18
5.2.5 Прием СТ со склада НБ и от внешних Поставщиков ................................................................................. 18
5.2.6 Проведение инвентаризации топлива и СТ ................................................................................................. 18
5.2.7 Передача смены персонала АЗК ................................................................................................................... 19
5.2 Процессы розничной торговли НП и ТНП уровня ХскойНефтебазы............................................................ 19
5.2.1 Отгрузка топлива на собственные АЗК........................................................................................................ 19
5.2.2 Выдача оптовым клиентам и погашение реализованных на АЗК топливных талонов ........................... 19
5.2.3 Заказ и поступление товара централизованной схемы поставки на НБ от внешнего Поставщика ........ 20
5.2.4 Прием продуктов фасовки со склада фасовки масел .................................................................................. 22
5.2.5 Передача СТ централизованной схемы поставки на собственные АЗК.................................................... 22
5.2.6 Передача СТ централизованной схемы поставки на НБ............................................................................. 23
5.2.7 Формирование реестра заявок на оплату поставщикам СТ ....................................................................... 23
5.2.8 Инвентаризация.............................................................................................................................................. 24
5.3 Процессы розничной торговли НП и ТНП уровня Нефтебазы ...................................................................... 24
5.3.1 Отгрузка топлива на АЗК .............................................................................................................................. 24
5.3.2 Выдача оптовым клиентам и погашение реализованных на АЗК топливных талонов ........................... 24
5.3.3 Заказ СТ на ЦС и внешним поставщикам.................................................................................................... 25
5.3.4 Прием сопутствующих товаров с Центрального склада и от внешних Поставщиков............................. 25
5.3.5 Прием продукции фасовки со склада фасовки масел ................................................................................. 25
5.3.6 Передача СТ на АЗК ...................................................................................................................................... 25
5.3.7 Проведение инвентаризации СТ................................................................................................................... 25
Академия IBS. Учебный проект. Команда 1 группы 9111
Дата вступления в силу: 13.12.2009 Версия документа: 5 Стр: 3/32
Проект подготовки тендерного предложения. Отчет об обследовании предприятия.
5.3.8 Формирование реестра заявок на оплату поставщикам СТ ....................................................................... 26
5.4 Процессы розничной торговли НП и ТНП уровня центрального офиса....................................................... 26
5.4.1 Консолидированный учет данных ................................................................................................................ 26
5.4.2 Работы по учету движения и реализации талонов ...................................................................................... 27
5.4.3 Работа с поставщиками сопутствующих товаров ....................................................................................... 29
5.4.4 Назначение цен на топливо ........................................................................................................................... 31
5.4.5 Заказ сопутствующих товаров ...................................................................................................................... 31
6 Анализ существующего уровня автоматизации........................................................................................................ 31
7 Заключение................................................................................................................................................................... 32
Академия IBS. Учебный проект. Команда 1 группы 9111
Дата вступления в силу: 13.12.2009 Версия документа: 5 Стр: 4/32
Проект подготовки тендерного предложения. Отчет об обследовании предприятия.
Назначение документа
В данном документе приведены основные результаты обследования предприятия
ХНефтеПродукт, его организационная и функциональная структура, перечислены и выделены
автоматизируемые бизнес-процессы, проведен анализ существующего уровня автоматизации и
сделаны основные выводы по обследованию в виде рекомендаций к разрабатываемому проекту
автоматизации региональной сети АЗК.
1 Введение
2.1 Список используемых сокращений
АЗК – автозаправочный комплекс;
АС – автоматизированная система;
МАЗК – многофункциональный автозаправочный комплекс;
НБ – нефтебаза;
НП – нефтепродукты;
ПО – программное обеспечение;
СТ – сопутствующие товары;
ТНП – товары народного потребления;
ТО – техническое обслуживание;
ЦО – центральный офис;
ЦС – центральный склад;
2.2 Объект автоматизации
Региональная сеть АЗК представляет собой предприятие розничной торговли
нефтепродуктами, которая является завершающим этапом цепочки бизнеса НПО.
2 Анализ объекта автоматизации
3.1 Организационно-административная структура
предприятия
Организация ХНефтеПродукт представляет собой сетевое объединение, состоящее из
центрального офиса компании, территориально удаленных складских и торговых объектов,
принадлежащих одному юридическому лицу.
В сетевой структуре представлены следующие объекты:
 Центральный офис;
 Нефтебазы – 9;
 Центральный склад – 1;
 АЗК - 70 (55 - АЗК, 15 - МАЗК) ;
 Кафе – 17 (из них 15 кафе при МАЗК);
 Магазины – 10
Структура предприятия и её декомпозиция приведены на
Академия IBS. Учебный проект. Команда 1 группы 9111
Дата вступления в силу: 13.12.2009 Версия документа: 5 Стр: 5/32
Проект подготовки тендерного предложения. Отчет об обследовании предприятия.
Рис. 1, Рис. 2, Рис. 3, Рис. 4 и Рис. 5.
Рис. 1. Организационно-административная структура предприятия.
Рис. 2. Организационно-административная структура центрального офиса.
ХНефтеПродукт
Центральный
офис
Хская нефтебаза Нефтебаза
Подразделения
розничной
торговли
Генеральный
директор
Центральный
офис
Отдел
реализации НП
Производстве
нно-коммерческ
ая группа
Бухгалтерия
Финансово-
экономический
отдел
Руководство
компании
Зам. генерального
директора
Операционный
центр
Сотрудник ОРН
Главный инженер
Сотрудник ПКГ
Главный бухгалтер
Бухгалтер
Зам. генерального
директора
Экономист Главный бухгалтер
Главный инженер
Генеральный
директор
Зам. генерального
директора
Сотрудник ОЦ
Академия IBS. Учебный проект. Команда 1 группы 9111
Дата вступления в силу: 13.12.2009 Версия документа: 5 Стр: 6/32
Проект подготовки тендерного предложения. Отчет об обследовании предприятия.
Рис. 3. Организационно-административная структура Хской Нефтебазы.
Структура подчинения на предприятии построена по типу «звезды», где региональному
офису подчинены нефтебазы, к которым в свою очередь прикрепляются АЗК и отдельно стоящие
магазины и кафе. Автозаправочные станции представляют собой:
 АЗК с магазином СТ;
 МАЗК с магазином СТ и кафе
На МАЗК ведется раздельный учет и осуществляется раздельная торговая деятельность
магазина и кафе. Пункты ТО на АЗК отданы в аренду и в рамках системы оперативного учета не
рассматриваются.
При нефтебазах открыты розничные магазины СТ. В сети работают два отдельно стоящих
кафе.
Принципиально возможно переподчинение АЗК от одной нефтебазы к другой или прямое
подчинение АЗК (магазина, кафе) ЦО.
Хская нефтебаза
Руководство
нефтебазы
Бухгалтерия АЗК
Бухгалтерия
Склад фасовки
масел
Диспетчерская
службаЦентральный
склад
Главный бухгалтер
нефтебазы
Зам. директора
нефтебазы
Директор нефтебазы
Главный бухгалтер
нефтебазы
Бухгалтер АЗК
Главный бухгалтер
нефтебазы
Бухгалтер по
топливу
Бухгалтер по СТ
Бухгалтер
Зам. директора
нефтебазы
Кладовщик
Главный бухгалтер
нефтебазы
Диспетчер
Диспетчер
Бухгалтер
Главный бухгалтер
нефтебазы
Товаровед
Академия IBS. Учебный проект. Команда 1 группы 9111
Дата вступления в силу: 13.12.2009 Версия документа: 5 Стр: 7/32
Проект подготовки тендерного предложения. Отчет об обследовании предприятия.
На территории Хской нефтебазы расположен центральный склад сопутствующего товара.
Центральный склад находится в подчинении центрального офиса и занимается
централизованной поставкой СТ во всей сети АЗК и поставкой СТ для собственной сети Хской
нефтебазы. Децентрализованной (смешанной) поставкой занимается Хская нефтебаза через
единый склад нефтебазы. Таким образом, на территории Хской НБ расположен склад СТ
двойного подчинения: центральному офису (в части работы с товаром централизованной
поставки) и руководству НБ (в части работы с товаром децентрализованной и смешанной
поставки).
На территории всех прочих нефтебаз располагаются собственные склады СТ, находящиеся
в подчинении НБ.
Сотрудники центрального офиса, НБ (за исключением диспетчерской службы), старший
оператор АЗК работают в режиме пятидневной рабочей недели, диспетчерская служба НБ и
операторы АЗК работают в смену по 12 часов.
Рис. 4. Организационно-административная структура нефтебазы.
Нефтебаза
Бухгалтерия АЗК
Диспетчерская
служба
Склад СТ
Руководство
нефтебазы
Склад фасовки
масел
Главный бухгалтер
нефтебазы
Бухгалтер АЗК
Зам. директора
нефтебазы
Диспетчер
Зам. директора
нефтебазы
Товаровед
Директор нефтебазы
Зам. директора
нефтебазы
Главный бухгалтер
нефтебазы
Зам. директора
нефтебазы
Кладовщик
Академия IBS. Учебный проект. Команда 1 группы 9111
Дата вступления в силу: 13.12.2009 Версия документа: 5 Стр: 8/32
Проект подготовки тендерного предложения. Отчет об обследовании предприятия.
Рис. 5. Организационно-административная структура подразделений розничной торговли.
3.2 Продукты и услуги предприятия
Торговый ассортимент предприятия составляет:
 Нефтепродукты;
 Сопутствующий товар;
 Продукция кафе.
Рис. 6. Продукты и услуги компании.
Подразделения
розничной
торговли
АЗК
Кафе
Магазин
Зам. директора
нефтебазы
Старший оператор
АЗК
Сотрудник кафе
Оператор АЗК
Зам. директора
нефтебазы
Администратор кафе
Зам. директора
нефтебазы
Администратор
магазина
Продукты и услуги
Розничная продажа НП Розничная продажа ТНП
Розничная торговля
продукцией кафе
Автотовары
Промышленные
товары
Продуктовые
товары
Бензин А-92
Дизельное
топливо
Бензин А-95 Бензин АИ-98
Напитки Продукты
Академия IBS. Учебный проект. Команда 1 группы 9111
Дата вступления в силу: 13.12.2009 Версия документа: 5 Стр: 9/32
Проект подготовки тендерного предложения. Отчет об обследовании предприятия.
3.3 Функции подразделений
Основные задачи деятельности предприятия:
 Обработка заказов (организация системы заказов для бесперебойной поставки НП
и ТНП на автозаправочные комплексы. Гибкость в выборе партнеров и
ассортименте. Планирование и оптимизация затрат).
 Осуществление поставок (контроль процесса на каждом этапе. Минимизация
задержек и сбоев в поставках).
 Продажи (организация эффективных механизмов продаж. Расширение сферы
товаров и услуг, предлагаемых к продаже на АЗК. Контроль и анализ реализации НП
и ТНП).
 Ведение учета (сбор и обработка учетных данных по основным задачам бизнеса).
На Рис. 7, Рис. 8, Рис. 9, Рис. 10, Рис. 11, Рис. 12 и Рис. 13 изображены функциональные
диаграммы всех подразделений компании.
Рис. 7. Функции ХНефтеПродукт.
Функционирование
ХНефетеПродукт
Функции
центрального
офиса
Функции Хской
нефтебазы
Функции
нефтебазы
Функции АЗК
Функции
магазина
Функции кафе
Академия IBS. Учебный проект. Команда 1 группы 9111
Дата вступления в силу: 13.12.2009 Версия документа: 5 Стр: 10/32
Проект подготовки тендерного предложения. Отчет об обследовании предприятия.
Рис. 8. Функции Центрального офиса.
Рис. 9. Функции ХскойНефтебазы.
Функции
центрального
офиса
Ведение
договоров и
взаиморасчетов
с поставщиками
Формирование
розничных цен
на топливо и
политики в...
Формирование
бухгалтерской и
налоговой
отчетности
Обеспечение
поставок
топлива на НБ и
поставок СТ ...
Взаимодейств
ие с оптовыми
клиентами
компании
Централизованн
ое руководство
розничной
сетью АЗК
Функции Хской
нефтебазы
Взаимодейств
ия с оптовыми
контрагентами в
части работы ...
Разрешение
конфликтных
ситуаций с
поставщика...
Ведение
договоров с
поставщиками
СТ
Учет
обеспечения
собственной
сети АЗК...
Ведение
бухгалтерии НБ
Оптовая
торговля
топливом
Обеспечение
розничного
бизнеса
поставка...
Ведение учета
централизованн
ой закупки СТ
Формирование
платежей за
поставленный
СТ
Академия IBS. Учебный проект. Команда 1 группы 9111
Дата вступления в силу: 13.12.2009 Версия документа: 5 Стр: 11/32
Проект подготовки тендерного предложения. Отчет об обследовании предприятия.
Рис. 10. Функции нефтебазы.
Рис. 11. Функции АЗК.
Функции
нефтебазы
Взаимодейств
ия с оптовыми
контрагентами в
части работы ...
Разрешение
конфликтных
ситуаций с
децентрали...
Обеспечение
собственной
сети АЗК
поставками...
Ведение
бухгалтерии НБ
Обеспечение
розничного
бизнеса
поставка...
Оптовая
торговля
топливом
Функции АЗК
Обеспечение
розничной
торговли
топливом, СТ...
Формирование
сменной
отчетности
Регистрация
поступления
топлива, СТ,
продукции кафе
Учет и хранение
топлива, СТ на
АЗК,
проведение...
Академия IBS. Учебный проект. Команда 1 группы 9111
Дата вступления в силу: 13.12.2009 Версия документа: 5 Стр: 12/32
Проект подготовки тендерного предложения. Отчет об обследовании предприятия.
Рис. 12. Функции кафе.
Рис. 13 Функции магазина.
Функции кафе
Учет и хранение
товаров,
проведение
инвентаризации
Регистрация
поступления
ингредиентов,
акты...
Обеспечение
розничной
торговли
продукци...
Ормирование
отчетности
Функции
магазина
Оормирование
отчетности
Регистрация
поступления СТ
Обеспечение
розничной
торговли СТ
Учет и хранение
СТ на торговой
точки,
проведение...
Академия IBS. Учебный проект. Команда 1 группы 9111
Дата вступления в силу: 13.12.2009 Версия документа: 5 Стр: 13/32
Проект подготовки тендерного предложения. Отчет об обследовании предприятия.
3.4 Стратегические цели организации
На Рис. 14 изображена стратегическая карта компании ХНефтеПродукт, отображающей
наиболее важные в настоящий момент и перспективе стороны деятельности предприятия.
Рис. 14. Стратегическая карта для компании ХНефтеПродукт.
Rel. perspectives Cause-and-effect C...
StrategyPerspectivePerspectivePerspectivePerspective
Занять устойчивые позиции на рынке нефтепродуктов северо-западного региона
Увеличение
денежного
потока
Увеличение
инвестиций
Снижение
издержек
Увеличение
прибыль
Выход на
новые рынки
Повышение
доли на
старом рынке
Повышение
лояльности
клиентов
Финансы
Рынки/Клиенты
Увеличение
продаж НП и
СТ
Процессы
Повышение
эффективности
функционирования
предприятия
Повышение
эффективности
процессов
логистики
Продвижение
бренда (PR)
Обеспечение
высокого качества
обслуживания
Обеспечение
высокого качества
топлива
Совершенствовани
е процессов
планирования,
учёта и анализа
Увеличение
целевой зоны
клиентов
Повышение
эффективности
работы с
клиентами
Развитие
корпоративных
информационных
систем
Сотрудники/Инфраструктура
Повышение
лояльности
персонала
Совершенствование
системы управления
персоналом
Повышение
квалификации
персонала
Академия IBS. Учебный проект. Команда 1 группы 9111
Дата вступления в силу: 13.12.2009 Версия документа: 5 Стр: 14/32
Проект подготовки тендерного предложения. Отчет об обследовании предприятия.
3.5 Цели создания автоматизированной системы
В результате сбора требований к разрабатываемой системе были сформированные
следующие критерии эффективности, позволяющие оценить внедряемую АС:
 Своевременность заказов. Отсутствие отказов.
 Гарантированность и стабильность поставок. Отсутствие задержек.
 Прибыльность продаж.
 Наличие статистических данных для анализа, прогноза и планирования.
На Рис. 15 приведено дерево целей создания автоматизированной системы.
Рис. 15. Дерево целей внедрения АС
Повысить
эффективность
функционирования
предприятия
Повысить
эффективность
работы с
заказами
Повысить
своевременность
заказов.
Сократить до
нуля отказы
Повысить
эффективность
поставок
Увеличить
прибыльность
продаж
Увеличить
эффективность
учета на
предприятии
Увеличить
стабильность
поставок
Сократить до
нуля задержки в
поставках
Повысить
гарантированно
сть поставок
Расширить
сферу товаров
и услуг
Повысить
качество сбора
и обработки
учетных данных
Повысить качество
контроля и анализа
реализации НП и
ТНП
Повысить
эффективность
механизмов
продаж
Повысить
своевременност
ь собираемой
информации
Академия IBS. Учебный проект. Команда 1 группы 9111
Дата вступления в силу: 13.12.2009 Версия документа: 5 Стр: 15/32
Проект подготовки тендерного предложения. Отчет об обследовании предприятия.
3 Организация розничной торговли
На предприятии приняты все три типа управления розничной сетью:
 Централизованное управление;
 Децентрализованное управление;
 Смешанное управление.
В части работы с нефтепродуктами принято централизованное управление. Топливо
централизовано заказывается поставщику НП, распределяется и приходуется на нефтебазах.
Отпуск топлива с нефтебаз ведется по сети АЗК в соответствии с заявками АЗК и в оптовую
реализацию. Бизнес-процессы приемки и хранения топлива на НБ не входят в рамки данного ТЗ.
Прием топлива с АЗК должен производиться в качестве внешнего поступления топлива.
На текущий момент действуют три регламента ведения торговой деятельности с
поставщиками СТ:
 централизованная поставка СТ;
 смешанная схема поставки СТ;
 децентрализованная поставка СТ.
4 Описание бизнес-процессов предприятия
На Рис. 16 представлены основные виды деятельности предприятия ХНефтеПродукт.
Рис. 16. Основные виды деятельности предприятия ХНефтеПродукт.
Распишем более подробно основные виды деятельности. На Рис. 17 изображены процессы
приема заказов на НП и ТНП.
ХНефтеПродукт
Функционирование
предприятия
Прием заказов на
поставку НП и ТНП
Поставки товаров
Осуществление
продаж
Учет деятельности
предприятия
Академия IBS. Учебный проект. Команда 1 группы 9111
Дата вступления в силу: 13.12.2009 Версия документа: 5 Стр: 16/32
Проект подготовки тендерного предложения. Отчет об обследовании предприятия.
Рис. 17. Процессы приема заказов на НП и ТНП.
Рис. 18. Процессы поставок товаров.
Прием заказов на
поставку НП и ТНП
Заказ НП на АЗК ЗаказСТ на АЗК
Заказ СТ на ЦС от
внешних
Поставщиков
Хская нефтебазаАЗК
Заказ СТ на ЦС и
внешним
поставщикам
Нефтебаза
Центральный
офис
Заказ СТ для ЦС у
внешних
Поставщиков
Поставки товаров
Прием НП с НБ
АЗК
Прием СТ со склада
НБ и от внешних
Поставщиков
Отгрузка топлива на
АЗК
Прием продукции
фасовки со склада
фасовки масел
Хская нефтебаза
Передача СТ
централизованной
схемы поставки на
собственные АЗК
Передача СТ
централизованной
схемы поставки на
НБ
Отгрузка топлива на
АЗК
Прием продукции
фасовки со склада
фасовки масел
Прием СТ с ЦС и от
внешних поставщиков
Прием СТ с ЦС и от
внешних поставщиков
Передача СТ на
собственные АЗК
Нефтебаза
Академия IBS. Учебный проект. Команда 1 группы 9111
Дата вступления в силу: 13.12.2009 Версия документа: 5 Стр: 17/32
Проект подготовки тендерного предложения. Отчет об обследовании предприятия.
Рис. 19. Процессы осуществления продаж НП и ТНП.
Осуществление
продаж
Продажа топлива и
СТ покупателям,
оказание услуг
Производство и
реализация
продукции кафе
АЗК
Выдача оптовым
клиентам и
погашение
реализованных ...
Формирование
реестра заявок на
оплату поставщикам
СТ
Хская нефтебаза
Выдача оптовым
клиентам и
погашение
реализованных ...
Формирование
реестра заявок на
оплату поставщикам
СТ
Нефтебаза
Работа с
Поставщиками СТ
Управление ценовой
и ассортиментной
политикой
Центральный
офис
Учет деятельности
предприятия
Консолидированный
учет данных,
поступающих от
удаленных объектов
Учет движения и
реализации товаров
Управленческий и
бухгалтерский учет
Центральный
офис
Проведение
инвентаризации СТ
Нефтебаза
Проведение
инвентаризации СТ
Хская нефтебаза
Проведение
переоценок топлива и
СТ
Проведение
инвентаризации
топлива и СТ
АЗК
Академия IBS. Учебный проект. Команда 1 группы 9111
Дата вступления в силу: 13.12.2009 Версия документа: 5 Стр: 18/32
Проект подготовки тендерного предложения. Отчет об обследовании предприятия.
Рис. 20. Процессы учета деятельности предприятия.
Приведем подробное описание и диаграммы тех процессов, которые будут
автоматизированы.
5.1 Процессы розничной торговли НП и ТНП уровня
АЗК
5.2.1 Заказ нефтепродуктов
№ Операция Исполнитель Вход Источник Выход Получатель
1
Формирование
заявки на поставку
НП
Старший
оператор АЗК
Данные о
текущем
остатке НП
Учетная
система
Заявка на
поставку
НП
Диспетчерская
НБ
2
Обработка заявки в
диспетчерской НБ
Диспетчер НБ Заявка на
поставку
НП
АЗК Заявка
обработана
Система
5.2.2 Заказ сопутствующих товаров (централизованная схема)
№ Операция Исполнитель Вход Источник Выход Получатель
1
Формирование заявки
на СТ
Старший
оператор АЗК
Данные о
текущем
остатке
НП
Учетная
система
Заявка на
СТ
Товаровед
склада СТ на
нефтебазу
5.2.3 Заказ сопутствующих товаров (децентрализованная и
смешанная схема)
№ Операция Исполнитель Вход Источник Выход Получатель
1
Формирование
заказа на СТ
внешнему
Поставщику
Старший
оператор АЗК
прайс-лист
Поставщика,
утвержденный
отделом ПКГ
ЦО
Поставщик Заказ на
СТ
Внешний
Поставщик
5.2.4 Прием нефтепродуктов с НБ
№ Операция Исполнитель Вход Источник Выход Получатель
1
Прием
нефтепродуктов
Старший
оператор АЗК
приходная
накладная
Внешние
поставщики
Регистрация
в КСУ
КСУ
5.2.5 Прием СТ со склада НБ и от внешних Поставщиков
№ Операция Исполнитель Вход Источник Выход Получатель
1
Прием товара Оператор АЗК СТ,
приходная
накладная
Внешние
поставщики
Регистрация
в КСУ
КСУ
5.2.6 Проведение инвентаризации топлива и СТ
№ Операция Исполнител
ь
Вход Источни
к
Выход Получател
ь
1
Инвентаризаци
я СТ
Товаровед
склада СТ
Информация о
товаре
Остатки
товара
Товарный отчет по
остаткам товара,
Инвентаризационна
я опись
Товаровед
Академия IBS. Учебный проект. Команда 1 группы 9111
Дата вступления в силу: 13.12.2009 Версия документа: 5 Стр: 19/32
Проект подготовки тендерного предложения. Отчет об обследовании предприятия.
Приказ на
инвентаризаци
ю
5.2.7 Передача смены персонала АЗК
№ Операция Исполнитель Вход Источник Выход Получатель
1
Передача смены Старший
оператор АЗК
Регламент Смена
передана
5.2 Процессы розничной торговли НП и ТНП уровня
ХскойНефтебазы
5.2.1 Отгрузка топлива на собственные АЗК
№ Операция Исполнитель Вход Источник Выход Получатель
1 Подготовка заявки Диспетчер АЗК Данные
системы
учета
Система
учета
2 Отгрузка топлива на
АЗК
Диспетчер АЗК 1. Заявка
АЗК
Топливо
отгружено
Диспетчер НБ
Рис. 21. Диаграмма бизнес-процесса.
5.2.2 Выдача оптовым клиентам и погашение реализованных на
АЗК топливных талонов
№ Операция Исполнитель Вход Источник Выход Получатель
3 Выдача талонов на
нефтебазу
ЦО Заявка НБ НБ Накладная
на передачу
талонов.
НБ
4 Выдача оптовым
клиентам
топливных талонов
Диспетчер НБ Договор с
клиентом
об
обслужив
ании с
НБ Представител
ь клиента
Отгрузка
топлива на АЗК
Заявка АЗК
Диспетчер НБ
Подготовка
заявки
КСУ
Заявка готова
Данные
системы учета
Академия IBS. Учебный проект. Команда 1 группы 9111
Дата вступления в силу: 13.12.2009 Версия документа: 5 Стр: 20/32
Проект подготовки тендерного предложения. Отчет об обследовании предприятия.
использов
анием
талонов
5 Погашение
реализованных на
АЗК топливных
талонов
Бухгалтерия НБ Документ
регистрац
ии факта
погашени
я талонов
НБ 1Отчет о
реализован
ных талонах
и отпуске
нефтепроду
ктов
2Счет-
фактура
3Книга
продаж
КИС «Парус»
5.2.3 Заказ и поступление товара централизованной схемы
поставки на НБ от внешнего Поставщика
№ Операция Исполнитель Вход Источник Выход Получатель
1 Заказ товара Товаровед Заявка на
СТ
НБ Товаровед
Кладовщик
2 Прием товара Товаровед Номенкла
тура
НБ Регистрация
в КСУ
Кладовщик
Академия IBS. Учебный проект. Команда 1 группы 9111
Дата вступления в силу: 13.12.2009 Версия документа: 5 Стр: 21/32
Проект подготовки тендерного предложения. Отчет об обследовании предприятия.
Рис. 22. Диаграмма бизнес-процесса.
Заказ СТ
внешним
поставщикам
Заявка на СТ
Товаровед ЦС
Кладовщик ЦС
Сформировать
заказ СТ
поставщику
Доставка СТ на
центральный
склад
Перемещение
товаров на
месте
складирования
Товар доставлен
Прием СТ от
внешнего
постаавщика
Товар размещен
Товар принят
на ЦС
Регистрация
прихода СТ на
ЦС
Товар
зарегестрирова
н на ЦС
КСУ
Академия IBS. Учебный проект. Команда 1 группы 9111
Дата вступления в силу: 13.12.2009 Версия документа: 5 Стр: 22/32
Проект подготовки тендерного предложения. Отчет об обследовании предприятия.
5.2.4 Прием продуктов фасовки со склада фасовки масел
№ Операция Исполнитель Вход Источник Выход Получатель
1 Прием продукции
фасовки со склада
фасовки
Товаровед
Кладовщик
Приходна
я
накладная
НБ Регистрация
прихода в
КСУ
Товаровед и
кладовщик НБ
Рис. 23. Диаграмма бизнес-процесса.
5.2.5 Передача СТ централизованной схемы поставки на
собственные АЗК
№ Операция Исполнитель Вход Источник Выход Получатель
1 Перемещение
товаров на АЗК с
ЦС
Кладовщик
Товаровед
Центрального
склада
Зявка АЗК
на СТ
План
отгрузки СТ
на АЗК
Расходная
накладная
Регистрация
в КСУ
Товаровед
Кладовщик
Товар передан
на склад НБ
Передача
продукции
фасовки на
склад НБ
Приходная
накладная
Товаровед ЦС
Кладовщик ЦС
Перемещение
товаров на
месте
складирования
Прием
продукции
фасовки
Товар размещен
Товар принят
на склад НБ
Регистрация
прихода
фасовки на
склад НБ
Товар
зарегестрирова
н на складе НБ
КСУ
Академия IBS. Учебный проект. Команда 1 группы 9111
Дата вступления в силу: 13.12.2009 Версия документа: 5 Стр: 23/32
Проект подготовки тендерного предложения. Отчет об обследовании предприятия.
5.2.6 Передача СТ централизованной схемы поставки на НБ
№ Операция Исполнитель Вход Источник Выход Получатель
1 Перемещение
товара на НБ
Товаровед Заявка НБ Регистрация
в КСУ
2.Расходная
накладная
Товаровед
Кладовщик
Рис. 24. Диаграмма бизнес-процесса.
5.2.7 Формирование реестра заявок на оплату поставщикам СТ
№ Операция Исполнитель Вход Источник Выход Получатель
1 Формирование
реестра заявок
Товаровед ЦС Счет-
фактура
Данные КСУ Реестр
заявок на
оплату
Счет-
фактура
1. Товаровед
2.ПКГ ЦО
План отгрузки СТ
на АЗК
Перемещение
товара на АЗК
Заявка АЗК на
поставку СТ
Кладовщик
Товар передан
на склад АЗК
Перемещение
СТ на
временное
место хранения
СТ перемещены
Отгрузка товара
с ЦС
Товар отгружен
с ЦС
Расходная
накладная
КСУ
Формирование
документа
Товаровед
Академия IBS. Учебный проект. Команда 1 группы 9111
Дата вступления в силу: 13.12.2009 Версия документа: 5 Стр: 24/32
Проект подготовки тендерного предложения. Отчет об обследовании предприятия.
Рис. 25. Диаграмма бизнес-процесса.
5.2.8 Инвентаризация
№ Операция Исполнитель Вход Источник Выход Получатель
1 Инвентаризация 1.Товаровед ЦС
2.Инвентаризац
ионная комиссия
1.Приказ
2.Товарны
й отчет по
остаткам
товара
3.Инвента
ризацион
ную опись
1Сличитель
ная
ведомость
Оформлени
е в КСУ
Товаровед
Ревизор
5.3 Процессы розничной торговли НП и ТНП уровня
Нефтебазы
5.3.1 Отгрузка топлива на АЗК
№ Операция Исполнитель Вход Источник Выход Получатель
1
Отгрузка топлива
на АЗК
АЗК Заявка
АЗК
Данные
системы
учета
Топливо
отгружено
Диспетчера
НБ
5.3.2 Выдача оптовым клиентам и погашение реализованных на
АЗК топливных талонов
№ Операция Исполнитель Вход Источник Выход Получатель
1
Выдача талонов
на нефтебазу
ЦО заявка НБ НБ Накладная на
передачу
определенного
НБ
Реестр заявок
Формирование
реестра заявок
Реестр заявок
сформирован
Утверждение
реестра заявок
Реестр заявок
передан в ПГК
ЦО
Данные поставок
товаров
Директор НБ
Товаровед ЦС
КСУ
Счет-фактура
Академия IBS. Учебный проект. Команда 1 группы 9111
Дата вступления в силу: 13.12.2009 Версия документа: 5 Стр: 25/32
Проект подготовки тендерного предложения. Отчет об обследовании предприятия.
количества
талонов.
2
Выдача оптовым
клиентам
топливных
талонов
Диспетчер НБ договор с
клиентом об
обслуживании с
использованием
талонов
НБ Талоны Представите
ль клиента
3
Погашение
реализованных
на АЗК
топливных
талонов
Бухгалтерия
НБ
Документ
регистрации
факта
погашения
талонов
отчет о
реализованных
талонах и отпуске
нефтепродуктов
счет-фактуру и
ставит на учет в
Книгу продаж
ЦО
5.3.3 Заказ СТ на ЦС и внешним поставщикам
№ Операция Исполнитель Вход Источник Выход Получатель
1
Заказ товара Товаровед Заявка НБ Регистрация
в КСУ
Товаровед
5.3.4 Прием сопутствующих товаров с Центрального склада и от
внешних Поставщиков
№ Операция Исполнитель Вход Источник Выход Получатель
1
Прием товара Товаровед СТ,
приходная
накладная
Центральный
офис,
Внешние
поставщики
Регистрация
в КСУ
КСУ
5.3.5 Прием продукции фасовки со склада фасовки масел
№ Операция Исполнитель Вход Источник Выход Получатель
1
Прием продукции
фасовки со склада
фасовки
Кладовщик
склада
фасовки масел
Товар,
Приходная
накладная
Поставщик Регистрация
в КСУ
Товаровед и
кладовщик НБ
5.3.6 Передача СТ на АЗК
№ Операция Исполнитель Вход Источник Выход Получатель
1
Формирование
плана отгрузки СТ
на АЗК
Товаровед НБ Заявки АЗК АЗК План
отгрузки СТ
на АЗК
Товаровед
склада СТ
2
Перемещение
товаров на АЗК
Товаровед
склада СТ
План
отгрузки СТ
на АЗК
Товаровед
НБ
Товар
перемещен
3
Формирование
расходной
накладной
Товаровед
склада
Документ
заявки СТ
АЗК Расходная
накладная
Кладовщик
4
Отгрузка товара Кладовщик Расходная
накладная
Товаровед
склада
Товар
отгружен
5.3.7 Проведение инвентаризации СТ
№ Операция Исполнитель Вход Источник Выход Получатель
1
Инвентаризация
СТ
Товаровед
склада СТ
Информация о
товаре
Остатки
товара
Товарный
отчет по
Товаровед
Академия IBS. Учебный проект. Команда 1 группы 9111
Дата вступления в силу: 13.12.2009 Версия документа: 5 Стр: 26/32
Проект подготовки тендерного предложения. Отчет об обследовании предприятия.
Приказ на
инвентаризацию
остаткам
товара,
Инвентаризац
ионная опись
5.3.8 Формирование реестра заявок на оплату поставщикам СТ
№ Операция Исполнитель Вход Источник Выход Получатель
1
Формирование
реестра заявок
Бухгалтер НБ Данные о
произведенных
на АЗК и НБ
поставок товаров
от внешних
Поставщиков
АЗК и НБ Реестр
заявок
ПКГ ЦО
5.4 Процессы розничной торговли НП и ТНП уровня
центрального офиса
5.4.1 Консолидированный учет данных
№ Операция Исполнитель Вход Источник Выход Получатель
1 Учет данных Менеджеры ЦО Данные КСУ Аналитическая
отчетность
любой степени
конкретизации
Менеджеры ЦО
Рис. 26. Диаграмма бизнес-процесса.
Менеджеры ЦО
Данные КСУ
Аналитическая
отчетность
Учет данных по
товарообороту
Данные учтены
Академия IBS. Учебный проект. Команда 1 группы 9111
Дата вступления в силу: 13.12.2009 Версия документа: 5 Стр: 27/32
Проект подготовки тендерного предложения. Отчет об обследовании предприятия.
5.4.2 Работы по учету движения и реализации талонов
№ Операция Исполнитель Вход Источник Выход Получатель
1 Заказ на
производство
талонов
Анализ
историческ
их данных
1Накладная
на
материальны
е ценности
2.Учет в КСУ
Склад ЦО
2 Учет движения
талонов
Бухгалтерия ЦО Отчет от
НБ
1.Реестр
заявок на
оплату
2.Счет-
фактура
3.Оформлени
е в КИС
«Парус»
1.ЦО
3.Бухгалтер ЦО
3 Талоны не
реализованы
1.Сотрудник ЦО ЦО 1Счет-
фактура
2Акт
уничтожения
талонов
Академия IBS. Учебный проект. Команда 1 группы 9111
Дата вступления в силу: 13.12.2009 Версия документа: 5 Стр: 28/32
Проект подготовки тендерного предложения. Отчет об обследовании предприятия.
Рис. 27. Диаграмма бизнес-процесса.
Заказ на
производство
талонов
Талоны заказаны
Накладная
КСУ
Талоны
ставятся на
учет в КСУ
Изготовление
талонов
Талоны
изготовлены
Прием талонов на
склад
Центрального
офиса
Талоны
приняты на
склад
Талоны
реализованы
Талоны не
реализованы
Взаиморасчеты
признаны
Претензий нет
Сотрудник ЦО
Выписывает
счет-фактуру
Возникла
кредиторская
задолжност...
Талоны
уничттожаются
Акт уничтожения
талонов
Академия IBS. Учебный проект. Команда 1 группы 9111
Дата вступления в силу: 13.12.2009 Версия документа: 5 Стр: 29/32
Проект подготовки тендерного предложения. Отчет об обследовании предприятия.
5.4.3 Работа с поставщиками сопутствующих товаров
№ Операция Исполнитель Вход Источник Выход Получатель
1 Поиск
поставщиков
централизован
ной поставки
Сотрудник ПГК
ЦО
Единый
справочник
поставщико
в товаров
2 Определение
ассортимента
СТ
Сотрудник ПГК
ЦО
Реестр
заявок на
оплату СТ
Ассортиментн
ый справочник
Бухгалтерия
ЦО
3 Заключение
договоров
Сотрудник ПГК
ЦО
КИС «Парус»
(оплата
поставщикам)
КСУ (поставка
товара)
Бухгалтерия
ЦО
Академия IBS. Учебный проект. Команда 1 группы 9111
Дата вступления в силу: 13.12.2009 Версия документа: 5 Стр: 30/32
Проект подготовки тендерного предложения. Отчет об обследовании предприятия.
Рис. 28. Диаграмма бизнес-процесса.
Определение
ассортимента
СТ
Сотруник ПГК ЦО
Поступление на
подтверждение
Финансово-
экономический
отдел
Единый
справочник
поставщи...
КИС "Парус"
КСУ
Поставка
товаров
Оплата
поставщикам
Поиск
поставщиков
Заключение
договоров
Поставщик
найден
Ассортимент
определен
Реестр заявок на
оплату СТ
Счет-фактура
Договор
заключен
Оплата
произведена
Товар доставлен
Утверждение
оплат
Бухгалтерия
ПГК
Единый
номенклатурный
справочник
Заказ СТ
Ассортиментная
политика ЦО
Заявка товароведа
НБ
Академия IBS. Учебный проект. Команда 1 группы 9111
Дата вступления в силу: 13.12.2009 Версия документа: 5 Стр: 31/32
Проект подготовки тендерного предложения. Отчет об обследовании предприятия.
5.4.4 Назначение цен на топливо
№ Операция Исполнитель Вход Источник Выход Получатель
1.Назначение
цен на топливо
Сотрудник ФЭО Приказ на
переоценку
топлива
Отражается в
КСУ
Старший
оператор АЗК
Рис. 29. Диаграмма бизнес-процесса.
5.4.5 Заказ сопутствующих товаров
№ Операция Исполнитель Вход Источник Выход Получатель
1 Назначение
цен на СТ
Сотрудник ПГК Отражается в
КСУ
Старший
оператор АЗК
2 Заказ СТ 1Начальник ПГК
2.Сотрудник ПГК
Заявка
товароведа
НБ
Ассортимент
ная политика
ЦО
Товарный
справочник
Утвержденна
я
номенклатурн
ая позиция
5 Анализ существующего уровня автоматизации
На данный момент не существует единой информационной системы, охватывающей все
функциональные подразделения компании. На каждой НБ и АЗК учет ведется с помощью
собственного ПО, обмен данными между которыми происходит вручную. В связи с чем,
процессы контроля и получения отчетности по деятельности всей сети АЗК сильно затруднён,
управления компанией происходит неэффективно.
При разработке АС стоит учесть, что оформление выплат в адрес Поставщиков СТ ведется
в системе финансово-экономического учета «Парус», и будет необходимо создание процедуры
обмена данными между двумя информационными системами.
Сотрудник ФЭО
Приказ на
переоценку
топлива
Определение
цены на
топливо
Цена
определена
Переоценка
топлива
Цена
определена
Академия IBS. Учебный проект. Команда 1 группы 9111
Дата вступления в силу: 13.12.2009 Версия документа: 5 Стр: 32/32
Проект подготовки тендерного предложения. Отчет об обследовании предприятия.
6 Заключение
Объект автоматизации имеет географически распределенную архитектуру, что требует от
системы необходимости интеграции в единое информационное пространство серверов и баз
данных, с возможностью доступа и обмена информации между ними. Т.к. заказы и поставки
осуществляются по несколько раз в день, обмен данными между базами требует такого же
своевременного соответствия.
В силу того, что на предприятии функционирует система учета «Парус», в которой ведется
оформление выплат в адрес Поставщиков, то внедряемая АС должна иметь возможность и быть
синтегрирована с системой «Парус», что позволит вести полностью автоматизированную
финансово-экономическую деятельность.
В настоящем документе было приведено полное описание предприятия в соответствии с
выбранной методологией описания архитектуры, в частности, приведено описание его
организационно-административной, функциональной структуры, описаны продукты и услуги,
реализуемые предприятием, автоматизируемые бизнес-процессы предприятия и
сформулированы цели компании и цели внедрения автоматизированной системы
документооборота и учета деятельности.
РАЗРАБОТАНО
Менеджер по качеству
____________________ (Н.А. Сухарева)
СОГЛАСОВАНО
Системный архитектор Системный аналитик
____________________ (А.В. Симкин) ____________________ (О.А. Антонова)
Бизнес-аналитик
____________________ (С.В. Ромашев) ____________________
УТВЕРЖДАЮ
Руководитель проекта
«____»____________________ 2009 года ____________________ (А.Ш. Арасланов)
ОБЩЕСТВО С ОГРАНИЧЕННОЙ ОТВЕТСТВЕННОСТЬЮ
ИНФОРМАЦИОННЫЕ БИЗНЕС СИСТЕМЫ
Магистратура IBS
Кафедра «Управленческий консалтинг»
Команда №1
ПРОГРАММА КАЧЕСТВА ПРОЕКТА
«Автоматизация региональной сети
АЗК»
МОСКВА
2009
Академия IBS. Учебный проект. Команда 1 группы 9111
Дата вступления в силу: 07.12.2009 Версия документа: 3 Стр: 2/15
Проект автоматизации региональной сети АЗК. Программа качества проекта
Содержание
1 Область применения........................................................................................................................................................... 3
1.1 Общие положения........................................................................................................................................................ 3
1.2 Применение.................................................................................................................................................................. 3
2 Цели в области качества..................................................................................................................................................... 3
3 Программа тестирования.................................................................................................................................................... 3
4 Структура управления проектом ....................................................................................................................................... 4
4.1 Организационная структура проекта ......................................................................................................................... 4
4.2 Коммуникации с заказчиком ...................................................................................................................................... 4
4.3 Внутрикомандное взаимодействие ............................................................................................................................ 5
4.4 Управление изменениями проекта............................................................................................................................. 5
4.5 Управление конфигурацией проекта ......................................................................................................................... 6
4.6 Управление документацией и данными проекта ...................................................................................................... 6
4.7 Управление поставщиками......................................................................................................................................... 7
5 План повышения квалификации участников проектной группы ................................................................................... 7
6 Нормативная база проекта ................................................................................................................................................. 9
7 План мероприятий по обеспечению качества проекта .................................................................................................. 11
8 План-график проекта ........................................................................................................................................................ 14
Академия IBS. Учебный проект. Команда 1 группы 9111
Дата вступления в силу: 07.12.2009 Версия документа: 3 Стр: 3/15
Проект автоматизации региональной сети АЗК. Программа качества проекта
1 Область применения
1.1 Общие положения
Настоящий документ входит в состав комплекса документов, которые устанавливают
требования, необходимые для обеспечения качества проекта, в частности, требования к
планированию качества проекта, выполнению запланированных мероприятий, а также контролю
качества выполнения проекта.
1.2 Применение
Программа качества представляет собой один документ из комплекса документов,
предназначенных для планирования способов предотвращения проектных рисков.
Настоящий документ предназначен для обязательного ознакомления и исполнения всеми
участниками команды проекта в рамках указанных полномочий и ответственности, а также для
заказчика проекта.
Ответственность за применение данного документа, включая ответственность за
соблюдение его требований и правильность его применения, несет руководитель проекта.
2 Цели в области качества
Для обеспечения соответствующего уровня качества в проекте определены следующие
цели:
 качественно выполнять требования заказчика;
 следовать плану выполнения проекта;
 минимизировать проектные риски.
3 Программа тестирования
Автоматизированная Система Управления (далее АСУ) проходит обязательные процедуры
валидации и верификации.
Ответственным за выполнение данных процедур является Системный архитектор. Он
предоставляет результаты своей работы Руководителю проекта, который, в свою очередь,
предоставляет их заказчику. Заказчик оценивает соответствие АСУ требованиям по следующим
критериям:
 соответствие поставленной задаче (адекватность, полнота);
 правильность функционирования;
 своевременность исполнения.
Руководитель проекта доносит информацию до всех участников проектной команды,
команда предпринимает корректирующие действия по указанным замечаниям. Руководитель
проекта вносит изменения в последующие этапы работ над проектом, при необходимости
корректирует план.
Академия IBS. Учебный проект. Команда 1 группы 9111
Дата вступления в силу: 07.12.2009 Версия документа: 3 Стр: 4/15
Проект автоматизации региональной сети АЗК. Программа качества проекта
4 Структура управления проектом
4.1 Организационная структура проекта
Для эффективного управления работами в рамках данного проекта, предлагается создать
проектную группу, которая должна состоять как из специалистов исполнителя, так и
специалистов заказчика.
Состав проектной группы со стороны исполнителя меняется в течение проекта и включает
в себя на разных стадиях:
 руководитель проекта со стороны исполнителя;
 менеджер по качеству;
 системный архитектор;
 консультанты по внедрению (до 5-ти человек);
 администратор баз данных;
 специалисты по тестированию (до 3-х человек).
Для организации работ по проекту должен быть назначен Менеджер проекта со стороны
Заказчика.
В ходе реализации проекта в качестве участников проектной команды могут быть
привлечены руководители и специалисты всех охваченных проектом организационных единиц
Компании. Они же могут выступать экспертами при принятии результатов работ по отдельным
этапам.
4.2 Коммуникации с заказчиком
Коммуникации с заказчиком проекта осуществляются через Руководителя проекта.
Основным средством связи является электронная почта, экстренным – мобильный телефон.
Коммуникации с заказчиком осуществляются посредством:
 статус-отчетов. По завершении каждого этапа работ проекта формируется и
отправляется заказчику отчет о статусе;
 совещаний команды. Руководитель проекта приглашает заказчика на встречи команд;
 личных встреч;
 мобильной связи.
При получении вопросов или жалоб от заказчика – Руководитель проекта должен ответить
его запросу в течение 12 часов подтверждением принятия запроса. Затем Руководитель проекта
в течение установленного времени должен содержательно ответить на запрос, если для этого не
требуется привлечение других участников проектной команды. В противном случае
Руководитель проекта обязан в течение 12 часов уведомить участников проектной команды о
поступлении запроса от заказчика. Затем по мере разрешения вопросов и жалоб в заранее
оговоренные сроки участники проектной команды должны предоставить Руководителю проекта
ответ, а тот, в свою очередь, перенаправить его заказчику.
Все поступающие от заказчика жалобы и решения по ним вносятся в Журнал регистрации
жалоб, ответственным за ведение журнала является Руководитель проекта.
Академия IBS. Учебный проект. Команда 1 группы 9111
Дата вступления в силу: 07.12.2009 Версия документа: 3 Стр: 5/15
Проект автоматизации региональной сети АЗК. Программа качества проекта
4.3 Внутрикомандное взаимодействие
Коммуникации между участниками проектной команды осуществляются посредством:
 личных встреч;
 звонков;
 электронной почты.
4.4 Управление изменениями проекта
Целью управления изменениями проекта является обеспечение соответствующего
контроля за изменениями, происходящими на любой стадии проекта.
Управление изменениями в проекте осуществляется в соответствии с требованиями,
установленными корпоративной процедурой управления записями.
Запросы об изменении проекта вправе инициировать:
 Заказчик проекта.
 Руководитель проекта.
При управлении изменениями различают следующие категории запросов на изменения:
 устава проекта;
 сроков проекта;
 рамок проекта;
 плана проекта;
 состава команды;
 принятого проектного решения.
Процесс управления изменениями проекта включает в себя:
 прогнозирование и планирование изменений;
 идентификация и регистрация изменений, в том числе ведение Руководителем проекта
Журнала регистрации изменений;
 принятие или отклонение изменений. Ответственным за принятие/отклонение
изменений является Руководитель проекта;
 документирование изменений;
 информирование заинтересованных сторон;
 выполнение мероприятий по изменениям;
 контроль осуществления изменений;
 оценка последствий внесения изменений.
Академия IBS. Учебный проект. Команда 1 группы 9111
Дата вступления в силу: 07.12.2009 Версия документа: 3 Стр: 6/15
Проект автоматизации региональной сети АЗК. Программа качества проекта
4.5 Управление конфигурацией проекта
Целью управления конфигурацией проекта является обеспечение достоверной и точной
информацией всех заинтересованных сторон проекта в любой момент его жизненного цикла.
Управление конфигурацией проекта осуществляется в соответствии с требованиями,
установленными корпоративной процедурой управления конфигурацией.
Процесс управления конфигурацией включает в себя:
 идентификацию конфигурации;
 контроль за конфигурацией;
 представление отчетности о статусе конфигурации;
 проверку конфигурации.
4.6 Управление документацией и данными проекта
Целью управления документацией и данными проекта является поддержание в рабочем
состоянии всех документов проекта.
Управление документацией и данными проекта осуществляется в соответствии с
требованиями, установленными корпоративной процедурой управления документацией.
Этапами работы по управлению документацией проекта являются:
 возникновение необходимости создания документации;
 утверждение команды разработчиков;
 разработка документации, создание проекта документа. Название документов имеет
следующий вид: AИБС_9111_1_<Название документа>_<Фамилия
разработчика>Дата_<Версия>. <Расширение>;
 согласование и, при необходимости, внесение изменений;
 утверждение окончательной версии документа и его регистрация (идентификация);
 определение контрольного экземпляра;
 определение адресатов, которым должен быть предоставлен документ;
 подготовка копий, присвоение копиям учетных номеров, рассылка;
 ознакомление и, при необходимости, обучение команды проекта;
 внедрение;
 пересмотр;
 внесение изменений в документ на том же уровне, что и при создании первой версии;
 отмена;
 изъятие из обращения устаревших документов;
Академия IBS. Учебный проект. Команда 1 группы 9111
Дата вступления в силу: 07.12.2009 Версия документа: 3 Стр: 7/15
Проект автоматизации региональной сети АЗК. Программа качества проекта
 хранение в репозитории, расположенном в среде общего пользования документов
«GoogleDocs»;
 уничтожение.
Контрольные экземпляры документов проекта (Устав проекта, Программа качества), а
также учтенные экземпляры документов находятся под контролем Руководителя проекта.
С целью предотвращения использования утративших силу и (или) устаревших документов
на каждый вид документации ведется перечень, как на бумажных, так и на электронных
носителях.
Устаревшая документация (документация с истекшим сроком годности или замененная на
новые версии) своевременно изымается из всех пунктов ее рассылки или применения и
отправляется на хранение в архив. Срок хранения документации проекта составляет 10 лет со дня
окончания проекта. Далее все экземпляры подлежат уничтожению.
Ответственным за ведение записей по всем документам является Руководитель проекта.
4.7 Управление поставщиками
Целью управления поставщиками является обеспечение гарантированного уровня качества
поставляемых товаров и/или услуг, а также с целью построения долгосрочных взаимовыгодных
отношений поставщиком.
Управление изменениями в проекте осуществляется в соответствии с требованиями,
установленными корпоративной процедурой управления записями.
При выборе поставщиков учитываются следующие критерии:
 наличие сертификата качества;
 рейтинг поставщика в ходе аудита;
 удобство схемы расчетов с поставщиком;
 удобство схемы транспортировки;
 месторасположение поставщика;
 возможность стратегического партнерства;
 деловая репутация поставщика;
 скорость реакции на запросы;
 сроки осуществления заказа.
5 План повышения квалификации участников
проектной группы
Целью планирования повышения квалификации участников проектной группы является
обеспечение гарантированного уровня квалификации сотрудников, а, следовательно, качества
выполнения проекта в целом.
План мероприятий повышения квалификации для каждого участника проектной команды
приведен в таблице 1.
Академия IBS. Учебный проект. Команда 1 группы 9111
Дата вступления в силу: 07.12.2009 Версия документа: 3 Стр: 8/15
Проект автоматизации региональной сети АЗК. Программа качества проекта
Таблица 1. План мероприятий по повышения квалификации участников проектной команды
Участник проектной команды Мероприятия
Руководитель проекта Самостоятельное изучение свода знаний по управлению проектами
(PMBOK)
Курс лекций и семинаров «Управление проектами»
Тренинг «Методы работы в бизнес-среде»
Тренинг «Навыки коммуникативного общения. Ведение переговоров»
Семинар «Стандарты серии ИСО 9000 и важность их применения»
Курс лекций и семинаров «Экономические оценки в условиях
неопределенности»
Тренинг «Проблемы мотивации и способы их разрешения»
Самостоятельное изучение предметной области проекта
Менеджер по качеству Самостоятельное изучение свода знаний по управлению проектами
(PMBOK)
Курс занятий «Информационные технологии в офисной
деятельности»
Курс лекций и семинаров «Управление проектами»
Курс лекций и семинаров «Управление качеством»
Курс лекций и семинаров «Экономические оценки в условиях
неопределенности»
Тренинг «Методы работы в бизнес-среде»
Мастер-класс «Навыки работы в MS Project»
Тренинг «Навыки коммуникативного общения. Ведение переговоров»
Самостоятельное изучение предметной области проекта
Системный архитектор Курс лекций и семинаров «Системная инженерия»
Самостоятельное более подробное изучение методологии TOGAF
Самостоятельное изучение требований стандартов ISO 12207,
INCOSE
Самостоятельное изучение свода знаний по управлению проектами
(PMBOK)
Самостоятельное изучение методологии SWEBOK
Самостоятельное изучение инструментария проектирования и
моделирования ИС (UML, ARIS, IDEF0-2, ERD, DFD)
Курс занятий по английскому языку
Курс тренингов «Повышение навыков коммуникации.
Командоформирование»
Тренинг «Навыки коммуникативного общения. Ведение переговоров»
Семинар «Стандарты серии ИСО 9000 и важность их применения»
Самостоятельное изучение предметной области проекта
Бизнес-аналитик Тренинг «Навыки коммуникативного общения. Ведение переговоров»
Курс лекций и семинаров «Проектирование бизнес-процессов»
Самостоятельное изучение методологии потоков работ (WFM) и
потоков данных (DFM)
Самостоятельное изучение Rational Suite
Семинар «Стандарты серии ИСО 9000 и важность их применения»
Курс занятий по английскому языку
Самостоятельное изучение предметной области проекта
Академия IBS. Учебный проект. Команда 1 группы 9111
Дата вступления в силу: 07.12.2009 Версия документа: 3 Стр: 9/15
Проект автоматизации региональной сети АЗК. Программа качества проекта
Участник проектной команды Мероприятия
Системный аналитик Курс тренингов «Повышение навыков коммуникации.
Командоформирование»
Курс лекций и семинаров «Проектирование бизнес-процессов»
Самостоятельно изучить принцип моделирования системных
процессов с помощью RUP
Самостоятельное изучение языков моделирования систем
Самостоятельное изучение нотации IDEF, eEPC, UML
Семинар «Стандарты серии ИСО 9000 и важность их применения»
Самостоятельное изучение предметной области проекта
Эксперт-проектировщик Курс тренингов «Повышение навыков коммуникации.
Командоформирование»
Курс лекций и семинаров «Сетевые технологии»
Мастер-класс «Информационная безопасность»
Курс занятий по английскому языку
Семинар «Стандарты серии ИСО 9000 и важность их применения»
Самостоятельное изучение предметной области проекта
6 Нормативная база проекта
При выполнении проектных работ выполняются требования следующих документов:
 Российские, национальные и международные стандарты (таблица 2).
 Корпоративные стандарты.
Академия IBS. Учебный проект. Команда 1 группы 9111
Дата вступления в силу: 07.12.2009 Версия документа: 3 Стр: 10/15
Проект автоматизации региональной сети АЗК. Программа качества проекта
Таблица 2. Нормативная база проекта
Группа Нормативный документ Статус в
проекте
Наличие на
сервере и /
или в службе
качества
ООО «IBS
One»
Степень
знакомства
членов
проектной
команды с
документом
Мероприятия
1 2 3 4 5 6
Нормативные документы,
устанавливающие показатели
качества ПО
ГОСТ Р ИСО/МЭК 12207-99 Информационная
технология. Процессы жизненного цикла
программных средств
Рекомендован
к применению
+
Ознакомлены
частично
Самостоятельное
изучение
Нормативные документы,
устанавливающие требования
к автоматизированным
системам
ГОСТ 34.601-90 Информационная технология.
Комплекс стандартов на автоматизированные
системы. Автоматизированные системы. Стадии
создания
ГОСТ 34.603-92 Информационная технология.
Виды испытаний автоматизированных систем
ГОСТ 34.201-89 Информационная технология.
Комплекс стандартов на автоматизированные
системы. Виды, комплектность и обозначение
документов при создании автоматизированных
систем
Обязательны к
применению
+
Ознакомлены
частично
Создание
тематических баз
данных
Нормативные документы,
устанавливающие требования к
жизненным циклам систем
ГОСТ Р ИСО/МЭК 15288-2005 Информационная
технология. Процессы жизненного цикла систем
ГОСТ Р ИСО/МЭК 12207-99 Информационная
технология. Процессы жизненного цикла
программных средств
Обязательны к
применению
+ Ознакомлены Контроль
применения
Академия IBS. Учебный проект. Команда 1 группы 9111
Дата вступления в силу: 07.12.2009 Версия документа: 3 Стр: 11/15
Проект автоматизации региональной сети АЗК. Программа качества проекта
Продолжение таблицы 2
1 2 3 4 5 6
Нормативные документы,
устанавливающие требования к
сопровождению программных
средств
ГОСТ Р ИСО/МЭК 14764-2002 Информационная
технология. Сопровождение программных средств
Рекомендован
к применению
+ Не
ознакомлены
Самостоятельное
изучение.
Нормативные документы,
устанавливающие требования в
области качества
ГОСТ Р ИСО 9000-2008 Системы менеджмента
качества. Основные положения и словарь
ГОСТ Р ИСО 9001-2008 Системы менеджмента
качества. Требования
ГОСТ Р ИСО 10005-2007 Менеджмент
организации. Руководящие указания по
планированию качества
ГОСТ Р ИСО 10006-2005 Системы менеджмента
качества. Руководство по менеджменту качества
при проектировании
ГОСТ Р ИСО 10007-2007 Менеджмент
организации. Руководящие указания по
управлению конфигурацией
Обязательны к
применению
+ Не все
ознакомлены
Проведение
семинаров
7 План мероприятий по обеспечению качества проекта
С целью обеспечения требуемого уровня качества выполнения проекта разработан и применяется план по обеспечению качества проекта
(таблица 3). Переход на следующую стадию без анализа проекта в контрольных точках не допустим.
Академия IBS. Учебный проект. Команда 1 группы 9111
Дата вступления в силу: 07.12.2009 Версия документа: 3 Стр: 12/15
Проект автоматизации региональной сети АЗК. Программа качества проекта
Таблица 3. План по обеспечению качества проекта
Стадия проекта Контрольная точка Метод анализа Мероприятия Ответственный
1 2 3 4 5
Разработка ТЗ Разработка и документирование
ТЗ
Пересмотр,
корректирование
Обсуждение с участниками проектной
команды и с Заказчиком
Технический
писатель
Организация и
планирование работы
проектной команды
Утвержденный план работ в MS
Project
Корректирование Согласование индивидуальных планов
участников проектной команды
Руководитель
проекта
Разработка и
документирование
документов в области
качества проекта
Разработка и документирование
Устава проекта
Пересмотр,
согласование с
Менеджером по
качеству
Обсуждение с участниками проектной
команды, доведение важности применения
требований, установленных в документе, до
участников проектной команды
Руководитель
проекта
Разработка и документирование
Программы по качеству
Пересмотр,
согласование с
Руководителем проекта
Обсуждение с участниками проектной
команды, доведение важности применения
требований, установленных в документе, до
участников проектной команды, обучение
Менеджер по
качеству
Разработка и документирование
Плана по управлению рисками
проекта
Пересмотр,
обсуждение с
Менеджером по
качеству
Доведение содержания документа до всех
участников проектной команды
Руководитель
проекта
Создание проектного
офиса
Проектный офис создан Контроль Обсуждение с Заказчиком
Администратор
(секретарь)
проекта
Реализация первой
очереди внедрения
Выполнена модернизация и
замена существующей IT-
инфраструктуры
Тестирование
Обсуждение с участниками проектной
команды
Инженер
Академия IBS. Учебный проект. Команда 1 группы 9111
Дата вступления в силу: 07.12.2009 Версия документа: 3 Стр: 13/15
Проект автоматизации региональной сети АЗК. Программа качества проекта
Пилотное внедрение IBS GAS Тестирование
Обсуждение с участниками проектной
команды
Технический
специалист
Продолжение таблицы 3
1 2 3 4 5
Реализация первой
очереди внедрения
Завершена интеграция системы
«Парус» с IBS GAS
Тестирование Обсуждение с участниками проектной
команды и с Заказчиком
Программист
Тиражирование системы
Выполнено тиражирование
системы на всех объектах
Тестирование Обсуждение с участниками проектной
команды и с Заказчиком
Технический
специалист
Подготовка к
эксплуатации
Выполнена миграция старых
данных из КСУ в систему IBS GAS
Контроль
Обсуждение с Заказчиком
Технический
специалист
Завершена разработка Front-
офиса
Проверка,
корректирование
Обсуждение с участниками проектной
команды и с Заказчиком
Программист
Пользователи обучены Обратная связь Обсуждение с Заказчиком
Консультант
Разработка комплекта
документации и
инструкций
Разработка и документирование
комплекта документации и
инструкций
Пересмотр,
корректирование
Обсуждение с участниками проектной
команды и с Заказчиком
Технический
писатель
Запуск системы в режиме
опытной эксплуатации
Система запущена в режиме
опытной эксплуатации
Тестирование
Обсуждение с участниками проектной
команды и с Заказчиком
Инженер
Сдача системы в
эксплуатацию
Система принята в промышленную
эксплуатацию
Контроль Согласование с Заказчиком
Руководитель
проекта
Анализ выполнения
проекта
Составление отчета о
проведении анализа
Обобщение
Обсуждение с участниками проектной
команды, инвестором, спонсором,
заказчиком проекта
Руководитель
проекта
Академия IBS. Учебный проект. Команда 1 группы 9111
Дата вступления в силу: 07.12.2009 Версия документа: 3 Стр: 14/15
Проект автоматизации региональной сети АЗК. Программа качества проекта
8 План-график проекта
План-график проекта приведен в таблице 4.
Таблица 4. График проекта
№ Работа Ресурсы Начало Завершение Результат
Организация работ по проекту
1
Организация проектной
команды и
управляющего комитета
Руководитель
проекта
Менеджер по
качеству
Аналитик
Эксперт
Системный
архитектор
Инженер
Консультант
Программист
Технический
специалист
Проектировщик
Тестировщик
Технический
писатель
Администратор
01.02.10 01.02.10 Команда проекта и
управляющий комитет
созданы
2 Подготовка технического
задания
Технический
писатель
02.02.10 08.02.10 Документ: Техническое
задание
3 Создание проектного
офиса
Администратор 02.02.10 02.02.10 Проектный офис создан
4 Разработка и
утверждение плана
управления проектом и
плана-графика работ
Руководитель
проекта
02.02.10 10.02.10 Документы: План
управления проектом и
план-график работ
Проектирование
5 Разработка единой
информационно-
технологической
инфраструктуры
Проектировщик 11.02.10 15.02.10 Диаграммы в формате
Visio, отчет в формате
Word
6 Исследование бизнес-
процессов логистики
Эксперт 11.02.10 15.02.10 Отчет о результатах
исследования в формате
Word и ARIS
7 Выявление потенциала
повышения
операционной
эффективности
Консультант 16.02.10 17.02.10 Отчет в формате Word
8 Разработка системы
управления поставками
Консультант 18.02.10 18.02.10 Система управления
поставками разработана
Реализация первой очереди внедрения
9 Модернизация и замена
существующей IT-
инфраструктуры на
объектах первой
очереди
Инженер 19.02.10 04.03.10 IT-инфраструктура
заменена на объектах
первой очереди
внедрения
10 Установка IBS GAS на
объектах первой
очереди
Технический
специалист
05.03.10 11.03.10 IBS GAS установлена
Академия IBS. Учебный проект. Команда 1 группы 9111
Дата вступления в силу: 07.12.2009 Версия документа: 3 Стр: 15/15
Проект автоматизации региональной сети АЗК. Программа качества проекта
№ Работа Ресурсы Начало Завершение Результат
11 Интеграция системы
«Парус» с IBS GAS
Программист 19.03.10 25.03.10 Система «Парус»
интегрирована с IBS GAS
Запуск Front-офиса
12 Разработка
функционала и
пользовательского
интерфейса
Программист 10.02.10 09.03.10 Функционал и
пользовательский
интерфейс
разработаныФ
13 Интеграция Front-офиса Программист 24.02.10 02.03.10 Front-офис интегрирован
14 Документация Front-
офиса
Технический
писатель
03.03.10 11.03.10 Документ: Front-офис
Тиражирование IBS GAS на всех объектах заказчика
15 Доработка функционала
системы
Программист 21.05.10 27.05.10 Функционал системы
доработан
16 Модернизация IT-
инфраструктуры на всех
объектах сети
Инженер 18.05.10 07.06.10 IT-инфраструктура
модернизирована на всех
объектах сети
17 Тиражирование IBS GAS
на всех объектах сети
Технический
специалист
08.06.10 19.07.10 IBS GAS тиражирована
на всех объектах сети
18 Обучение
пользователей и
административного
персонала
Консультант 20.07.10 09.08.10 Пользователи обучены
Подготовка к эксплуатации
19 Миграция данных с КСУ
на IBS GAS
Технический
специалист
10.08.10 16.08.10 Данные перенесены на
IBS GAS
20 Подготовка программ и
методик испытаний
Консультант 24.08.10 25.08.10 Программы и методики
испытаний подготовлены
21 Пуско-наладочные
работы
Инженер
Тестировщик
26.08.10 26.08.10 Пуско-наладочные
работы проведены
Фиксация результатов
22 Реорганизация системы
оперативного
управления
Консультант 27.08.10 31.08.10 Система оперативного
управления
реорганизована
23 Оптимизация
транспортной и
складской логистики
Эксперт 01.09.10 02.09.10 Транспортная и
складская логистика
оптимизированы
24 Передача системы на
техническую поддержку
Технический
специалист
27.08.10 31.08.10 Система передана на
техническую поддержку
25 Сдача системы в
промышленную
эксплуатацию и закрытие
проекта
Руководитель
проекта
14.09.10 20.09.10 Система сдана в
промышленную
эксплуатацию
№ Вид риска Риск Вероятность Влияние Категория Меры по реагированию Ответственный
1
Человеческого
фактора
Невыздоровление
Залогина Кирилла ко
времени реализации этапа
проектирования
<20% Среднее Для наблюдения
Мониторинг состояния здоровье Кирилла, моральная
подготовка Ромашева Сергея и Симкина Анатолия к
тому, что от них может потребоваться замещение
функций заболевшего члена команды
PM, Арасланов А.
2 Организационный
Не правильное понимание
требований заказчика
20-60% Сильное
Немедленное
реагирование
Постоянное прояснение непонятных моментов,
обсуждение с членами других команд учебного
проекта, резервирование времени PM, Арасланов А.
3 Технический
Неоптимальный выбор
методик моделирования
20-60% Среднее Для наблюдения
Изучение дополнительных материалов, тщательная
подготовка к защите выбора методологии, общение с
преподавателями по соответствующим курсам с
возникающими вопросами
Системный
архитектор,
Симкин А.
4
Человеческого
фактора
Невыполнение членами
проектной команды
возлагаемых на них задач
20-60% Среднее
Немедленное
реагирование
Резервирование времени, регулярный контроль
выполнения поставленных задач
PM, Арасланов А.
5 Организационный
Нехватка компетенций у
участников проектной
команды для выполнения
проектных задач
>60% Среднее
Немедленное
реагирование
Проанализированы требования и имеющиеся
компетенции участников. В программе качества
определен план повышения квалификации
участников.
Менеджер по
качеству,
Сухарева Н.
6 Организационный
Несогласованность работы
команды
<20% Среднее Для наблюдения
Еженедельное планирование встреч и организации
совместной работы над задачами, требующими
согласованной реализации PM, Арасланов А.
7 Организационный
Отсутствие необходимой
информации для
выполнения задания
>60% Слабое
Для дополнительного
анализа
Анализ будующий проектных задач и постановка
задач участникам проектной команды по поиску
необходимой информации PM, Арасланов А.
№ Вид риска Риск
Вероятност
ь
Воздействие
Степень
влияния
Категори
я
Меры по реагированию Ответственный
1 Человеческого фактора
Временное выбытие
членов команды по причине
болезни
<20% Среднее 2
Для
наблюден
ия
Резервирование ресурсов, для
замещение функций заболевшего члена
команды
PM, Арасланов А.
2 Организационный
Неправильное понимание
требований заказчика 20-60% Сильное 6
Для
наблюден
ия
Организация проектного офиса,
еженедельные совещания с заказчиком PM, Арасланов А.
3 Человеческого фактора
Невыполнение членами
проектной команды
возлагаемых на них задач 20-60% Среднее 4
Немедлен
ное
реагирова
ние
Резервирование времени, регулярный
контроль выполнения поставленных
задач PM, Арасланов А.
4 Организационный
Нехватка компетенций и
опыта у участников
проектной команды для
выполнения проектных
задач
>60% Среднее 6
Немедлен
ное
реагирова
ние
Проанализированы требования и
имеющиеся компетенции участников. В
программе качества определен план
повышения квалификации участников
Менеджер по
качеству, Сухарева
Н.
5 Организационный
Несогласованность работы
команды
<20% Среднее 2
Для
наблюден
ия
Еженедельное планирование встреч и
организации совместной работы над
задачами, требующими согласованной
реализации PM, Арасланов А.
6 Организационный
Отсутствие необходимой
информации для
выполнения задания
>60% Слабое 3
Для
дополните
льного
анализа
Анализ будующий проектных задач и
постановка задач участникам проектной
команды по поиску необходимой
информации PM, Арасланов А.
7 Организационный
Недооценка сложности
поставленных задач
20-60% Среднее 4
Для
дополните
льного
анализа
Резервирование времени
PM, Арасланов А.
8 Человеческого фактора
Сопротивление
сотрудников освоению
новых технологий 20-60% Сильное 6
Немедлен
ное
реагирова
ние
Обсуждение с персоналом целей
внесения изменений, создание системы
мотивации персонала
Менеджер по
качеству, Сухарева
Н.
9 Человеческого фактора
Проблемы освоения
нововведений
сотрудниками 20-60% Сильное 6
Немедлен
ное
реагирова
ние
Разработка планов повышения
квалификации сотрудников Менеджер по
качеству, Сухарева
Н.
10 Технический
Выбор плохого поставщика
<20% Сильное 3
Немедлен
ное
реагирова
ние
Следование требованиям к выбору
поставщиков, определенных в
Программе качества PM, Арасланов А.
11 Организационный
Слабая вовлеченность
менеджеров высшего
уровня в проект
<20% Сильное 3
Немедлен
ное
реагирова
ние
Доведение до заказчика и фиксация в
уставе проекта принципов
взаимодействия и необходимой степени
вовлеченности. Включение ключевых
лиц в рабочую группу проекта.
PM, Арасланов А.
«Автоматизация региональной сети
АЗК»
РАЗРАБОТАНО
Системный архитектор
____________________ (А.В. Симкин)
СОГЛАСОВАНО
Менеджер по качеству проекта Бизнес-аналитик
____________________ (Н.А. Сухарева) ____________________ (С.В. Ромашев)
Куратор проекта Системный аналитик
____________________ (М.И. Нежурина) ____________________ (О.А. Антонова)
УТВЕРЖДАЮ
Руководитель проекта
«____»____________________ 2009 года ____________________ (А.Ш. Арасланов)
КОНФИДЕНЦИАЛЬНО
Страниц 11
ТЕХНИЧЕСКОЕ ЗАДАНИЕ
ОБЩЕСТВО С ОГРАНИЧЕННОЙ ОТВЕТСТВЕННОСТЬЮ
ИНФОРМАЦИОННЫЕ БИЗНЕС СИСТЕМЫ
Магистратура IBS
Кафедра «Управленческий консалтинг»
Команда №1
МОСКВА
2009
Front-Office:
Внешняя информационная система учета
Академия IBS. Учебный проект. Команда 1 группы 9111
Дата вступления в силу: 13.12.2009 Версия документа: 2 Стр: 2/11
Техническое задание на разработку информационной системы Front-Office
Содержание
1 Общие сведения .................................................................................................................................................................. 3
1.1 Полное наименование системы и ее условное обозначение.................................................................................... 3
1.2 Номер Контракта ......................................................................................................................................................... 3
1.3 Наименование предприятия разработчика и заказчика............................................................................................ 3
1.4 Основание для разработки.......................................................................................................................................... 3
1.5 Источники и порядок финансирования ..................................................................................................................... 3
1.6 Плановые сроки начала и окончания работ .............................................................................................................. 4
1.7 Порядок оформления и предъявления результатов работ ....................................................................................... 4
2 Назначение и цели создания Системы .............................................................................................................................. 4
2.1 Назначение Системы................................................................................................................................................... 4
2.2 Цели создания Системы.............................................................................................................................................. 4
2.3 Задачи создания Системы........................................................................................................................................... 4
3 Характеристика объекта автоматизации........................................................................................................................... 5
3.1 Объект автоматизации................................................................................................................................................. 5
3.2 Предмет автоматизации и виды автоматизируемой деятельности ......................................................................... 5
4 Требования к системе ......................................................................................................................................................... 5
4.1 Требования к системе в целом.................................................................................................................................... 5
4.1.1 Требования к структуре и функционированию системы................................................................................... 6
4.1.2 Требования к способам и средствам связи для информационного обмена между компонентами Системы
7
4.1.3 Требования к приспособляемости (к изменению условий эксплуатации), масштабируемости Системы7
4.1.4 Требования к надежности..................................................................................................................................... 7
4.1.5 Требования к обеспечению информационной безопасности ....................................................................... 8
4.1.5 Общие требования к информации .................................................................................................................. 8
4.1.6 Требования к достоверности официально публикуемой информации ............................................................ 8
4.2 Требования к функциям системы............................................................................................................................... 9
4.2.1 Функциональное взаимодействие пользователей с системой........................................................................... 9
4.2.2 Структура и взаимодействие подсистем............................................................................................................. 9
4.3 Требования к видам обеспечения............................................................................................................................. 10
4.3.1 Требования к информационному обеспечению системы ................................................................................ 10
4.3.2 Программное обеспечение Системы ............................................................................................................ 10
4.3.3 Техническое обеспечение Системы.............................................................................................................. 10
5 Перечень нормативно-технических документов, методических материалов, использованных при разработке ТЗ 11
Академия IBS. Учебный проект. Команда 1 группы 9111
Дата вступления в силу: 13.12.2009 Версия документа: 2 Стр: 3/11
Техническое задание на разработку информационной системы Front-Office
Список сокращений
Таблица 1
АЗК Автозаправочный комплекс
АС Автоматизированная система
ИС Информационная система
ИТ Информационная технология
ЛВС Локальная вычислительная сеть
ОС Операционная система
ПК Персональный компьютер
ПО Программное обеспечение
РД Руководящий документ
СУБД Система управления базой данных
ТЗ Техническое задание
1 Общие сведения
Настоящий документ представляет собой описание информационной модели подсистем
управления и хранения информации разрабатываемой автоматизированной системы (далее по
тексту АС).
Описание задач дано в укрупненном варианте с представлением функциональных схем
взаимосвязи предполагаемых к реализации задач. Передача задач описанных в настоящем ТЗ для
реализации требует написания дополнений к настоящему ТЗ с уточненными описаниями
моделей задач.
1.1 Полное наименование системы и ее условное
обозначение
Настоящее Техническое задание определяет требования и порядок создания внешней
Информационной системы учета клиентов «Front-Office» (далее – Система).
Условное обозначение Системы – «Front-Office».
1.2 Номер Контракта
Настоящее Техническое задание разработано в рамках выполнения работ по тендерному
предложению автоматизации региональной сети АЗК.
1.3 Наименование предприятия разработчика и заказчика
Заказчик: ООО «Псковнефтепродукт»
Исполнитель: ООО «Информационные Бизнес Системы»
1.4 Основание для разработки
Работа будет выполняться на основании документа «Архитектура предприятия».
1.5 Источники и порядок финансирования
Финансирование работ осуществляет Заказчик.
Объем и порядок финансирования определяется и согласовывается с Заказчиком до начала
разработки ИС.
Необходимо фиксирование следующих документов:
Академия IBS. Учебный проект. Команда 1 группы 9111
Дата вступления в силу: 13.12.2009 Версия документа: 2 Стр: 4/11
Техническое задание на разработку информационной системы Front-Office
 Календарный план работ
 Рабочая программа
 Протокол договорной цены
1.6 Плановые сроки начала и окончания работ
Работы по созданию Системы согласовываются с Заказчиком после победы в тендерном
предложении.
1.7 Порядок оформления и предъявления результатов работ
Работы по созданию Системы производятся и принимаются поэтапно.
По окончании каждого из этапов работ, установленных Календарным планом работ,
Исполнитель представляет Заказчику соответствующие результаты и подписанный со стороны
Исполнителя Акт сдачи-приемки работ.
2 Назначение и цели создания Системы
2.1 Назначение Системы
Данная система предназначена для автоматизации бизнес-процессов взаимодействия с
клиентами как внешняя система учета.
Система должная позволить взаимодействовать с клиентами, а также стать источником
актуальной информации в Интернете в части информационной поддержки постоянных клиентов.
2.2 Цели создания Системы
В соответствии со стратегическими целями организации (см. документ «ОТЧЕТ ОБ
ОБСЛЕДОВАНИИ ПРЕДПРИЯТИЯ») целями разработки данной системы являются:
 Повышение лояльности клиентов.
 Увеличение продаж НП и СТ.
 Увеличение целевой зоны клиентов.
 Получение обратной связи.
 Продвижение бренда.
 Обеспечение высокого качества обслуживания.
 Предоставление клиентам новостей и информации.
2.3 Задачи создания Системы
Основными задачами создания Системы, обеспечивающими достижение
поставленных целей, являются:
 Обеспечить единую точку доступа для всех Клиентов через сеть Интернет к
консолидированной информации о розничной и оптовой сети продажи нефтепродуктов.
 Обеспечить унификацию представления информационных ресурсов предприятия на
основе единых стилевых шаблонов, механизмов навигации и поиска.
 Обеспечить возможность взаимодействия и поддержки Клиента через «Личный
кабинет» Системы.
Академия IBS. Учебный проект. Команда 1 группы 9111
Дата вступления в силу: 13.12.2009 Версия документа: 2 Стр: 5/11
Техническое задание на разработку информационной системы Front-Office
 Обеспечить создание и ведение единой информационной базы о предприятии
доступной в Интернете.
 Предоставить заинтересованным пользователям – постоянным Клиентам
возможность взаимодействия с организацией по проблемным вопросам и предложениям, а
также в части предоставления качественных нефтепродуктов.
3 Характеристика объекта автоматизации
3.1 Объект автоматизации
Характеристики объекта автоматизации приведены в разделе 3 документа «ОТЧЕТ ОБ
ОБСЛЕДОВАНИИ ПРЕДПРИЯТИЯ».
3.2 Предмет автоматизации и виды автоматизируемой
деятельности
Результатом разработки на основании ТЗ предполагается осуществить проектирование
информационной системы, которая с точки зрения Клиента будет охватывать следующую
функциональность:
 Оформление договоров на карты.
 Оформление заявок на пополнение карт.
 Просмотр остатков денежных средств и лимитов по картам.
 Предоставление информация по текущим ценам, новости, АЗК на которых
обслуживаются карты.
4 Требования к системе
Включаемые в ТЗ на Систему требования должны соответствовать современному уровню
развития науки и техники и не уступать аналогичным требованиям, предъявляемым к лучшим
современным отечественным и зарубежным аналогам. Задаваемые в ТЗ на Систему требования
не должны ограничивать разработчика системы в поиске и реализации наиболее эффективных
технических, технико-экономических и других решений.
4.1 Требования к системе в целом
Общими требованиями к Системе являются:
 Система должна содержать необходимый объем информации, механизм
своевременной актуализация содержания и базовый набор сервисов работы с
информацией, обеспечивающий требуемую полноту информационных услуг,
предоставляемых Клиенту.
 Структура представления информационных ресурсов и «Личный кабинет» для
доступа к ресурсам и сервисам должны быть интуитивно понятны широкому кругу
пользователей сети Интернет.
 Предоставляемые услуги и сервисы должны иметь очевидную ценность для
пользователей Системы.
 Пользовательский интерфейс в «Личном кабинете» должен обеспечивать поддержку
и информационную наполненность информацией предоставляемой Клиенту.
 Инфраструктура Системы должна обеспечивать совместную работу достаточного
количества Клиентов одновременно.
Академия IBS. Учебный проект. Команда 1 группы 9111
Дата вступления в силу: 13.12.2009 Версия документа: 2 Стр: 6/11
Техническое задание на разработку информационной системы Front-Office
 Инфраструктура Системы должна в максимальной степени интегрироваться с
программным комплексом IBS GAS и постоянно обмениваться информацией с целью
ее актуализации.
Основными принципами создания Системы являются:
 использование общепризнанных и широко используемых стандартов
структурирования информации и описания сервисов;
 использование бесплатного программного обеспечения;
 высокая степень масштабирования программных и аппаратных средств;
 универсализация формата обмена данных между системой IBS GAS;
 использование эффективных методов защиты от несанкционированного доступа к
информационным ресурсам.
4.1.1 Требования к структуре и функционированию системы
Система должна быть реализована в составе следующих функциональных комплексов
задач (подсистем):
 Подсистема ввода и размещения сведений в Системе, администрирования ее
информационного наполнения включает в себя следующие функции:
o добавление, редактирование, форматирование и размещение информации;
o загрузка иллюстраций и других файлов;
o администрирование информационного наполнения;
o определение типов информации;
o определение типов (шаблонов) информации;
o согласование информационных материалов.
 Подсистема интерактивных сервисов:
o регистрация пользователей;
o подписка, предоставление информации по подписке, отказ от подписки;
o предоставление пользователям информации по подписке;
o организация форумов и управление форумами;
o служба сообщений (обратная связь);
o статистика посещаемости;
o предоставление пользователям информации по услугам организации.
 Подсистема «Личный кабинет»
o оформление договоров на карты;
o оформление заявок на пополнение карт;
o просмотр остатков денежных средств и лимитов по картам;
o предоставление информация по текущим ценам, новости, АЗК на которых
обслуживаются карты.
 Подсистема обмена данными с системой IBS GAS
o обеспечение взаимодействия информационных систем на уровне обмена данными;
o обеспечение единых правил создания, описания, классификации информации;
Академия IBS. Учебный проект. Команда 1 группы 9111
Дата вступления в силу: 13.12.2009 Версия документа: 2 Стр: 7/11
Техническое задание на разработку информационной системы Front-Office
o технологическая поддержка единой системы поиска однородной информации по
всем информационным ресурсам, используемым в рамках взаимодействия
информационных ресурсов;
o обеспечение функциональной интеграции различных компонентов
информационных ресурсов, выполняющих дополняющие друг друга функции (или
технологическая интеграция ресурсов, работающих в едином процессе
деятельности государственных организаций, однако, не связанных на
технологическом уровне);
o процедуры регламентного обмена информацией, с возможность настройки
администратором системы.
 Подсистема поиска
o навигация и отображение информации;
o атрибутивный и полнотекстовый поиск информации;
o представление результатов поиска.
4.1.2 Требования к способам и средствам связи для информационного
обмена между компонентами Системы
Для обеспечения информационного обмена, компоненты Системы должны работать в
составе единой вычислительной сети, построенной по технологии Интернет/интранет.
В качестве основного средства связи между компонентами Системы должна быть
использована локальная вычислительная сеть, построенная по технологии Ethernet (конкретная
реализация технологии должна быть определена на стадии проектирования).
Должна быть предусмотрена возможность работы функционально законченных
компонентов Системы в разных локальных вычислительных сетях.
В качестве базового протокола сетевого и межсетевого взаимодействия должен
использоваться TCP/IP (сокращение от английского Transfer Control Protocol / Internet Protocol,
протокол управления передачей/протокол-Интернет) – стек протоколов Интернет.
Для сетей на базе Ethernet должна быть предусмотрена возможность резервирования.
4.1.3 Требования к приспособляемости (к изменению условий
эксплуатации), масштабируемости Системы
Требования к приспособляемости Системы заключаются в обеспечении возможности ее
работоспособности в следующих случаях:
 при изменении количества потребителей информации;
 при изменении количества услуг и приложений;
 при изменении требований к системе безопасности;
 при изменении количества поставщиков информации.
4.1.4 Требования к надежности
Аппаратное обеспечение Системы должно сохранять работоспособность и обеспечивать
восстановление своих функций при возникновении следующих внештатных ситуаций:
 при сбоях в системе электроснабжения аппаратной части, приводящих к перезагрузке ОС,
восстановление программы должно происходить после перезапуска ОС и запуска
исполняемого файла системы;
 при ошибках в работе аппаратных средств (кроме носителей данных и программ)
восстановление функции системы возлагается на ОС;
Академия IBS. Учебный проект. Команда 1 группы 9111
Дата вступления в силу: 13.12.2009 Версия документа: 2 Стр: 8/11
Техническое задание на разработку информационной системы Front-Office
 при ошибках, связанных с программным обеспечением (ОС и драйверы устройств),
восстановление работоспособности возлагается на ОС.
4.1.5 Требования к обеспечению информационной безопасности
Информация, размещаемая в рамках Системы, является открытой (общедоступной), за
исключением подсистемы «Личный кабинет». К данной подсистеме возможно предоставление
доступа исключительно Клиентам организации.
Характер сведений и их количество должны соответствовать Постановлению
Правительства Российской Федерации «Об обеспечении доступа к информации о деятельности
правительства российской федерации и федеральных органов исполнительной власти» №98 от
12 февраля 2003 г.
4.1.5 Общие требования к информации
 Доступность: информация должна быть представлена в такой форме, чтобы ею могло
воспользоваться наибольшее число пользователей.
 Структурированность. Информация в Системе должна быть четко структурирована и
доступна для потенциальных Клиентов организации.
 Единство стиля.
 Историческая преемственность материалов. Сохранение ранее опубликованных
материалов.
 Интерактивность.
 Приемлемый объем. Информация должна быть доступна посетителям вне зависимости от
качества и пропускной способности каналов связи, используемых посетителями.
4.1.6 Требования к достоверности официально публикуемой
информации
 Информация, предоставляемая пользователю должна быть своевременна и актуальна.
 Информация, предоставляемая Клиенту в «Личном кабинете» должна быть актуальной, а
ее последнее обновление произведено не позже чем 1 час.
Академия IBS. Учебный проект. Команда 1 группы 9111
Дата вступления в силу: 13.12.2009 Версия документа: 2 Стр: 9/11
Техническое задание на разработку информационной системы Front-Office
4.2 Требования к функциям системы
4.2.1 Функциональное взаимодействие пользователей с системой
КлиентГостьОформить договор
на карту
Оформить заявку на
пополнение карты
Просмотреть остаток
лимитов на карте
Получить информацию
по ценам на НП
Найти ближайшую АЗС
Войти в личный
кабинет
Выйти из личного
кабинета
Получить информацию
о компании
«uses»
«uses»
«uses»
«uses» «uses»
«uses» «uses»
«uses»
«uses»
«uses»
Рисунок 1. Диаграмма прецедентов (вариантов использования) Системы
4.2.2 Структура и взаимодействие подсистем
Система Front-Office
Компонент ввода сведений
Модуль обмена с IBS GAS
IBS GAS
Подсистема поиска
"Личный кабинет" Подсистема интерактивных сервисов
Рисунок 2. Структура взаимодействия подсистем и компонентов
Академия IBS. Учебный проект. Команда 1 группы 9111
Дата вступления в силу: 13.12.2009 Версия документа: 2 Стр: 10/11
Техническое задание на разработку информационной системы Front-Office
4.3 Требования к видам обеспечения
4.3.1 Требования к информационному обеспечению системы
Состав, структура и способы организации данных в системе должны быть определены на
этапе технического проектирования.
Уровень хранения данных в системе должен быть построен на основе современных
реляционных или объектно-реляционных СУБД. Для обеспечения целостности данных должны
использоваться встроенные механизмы СУБД. Средства СУБД, а также средства используемых
операционных систем должны обеспечивать документирование и протоколирование
обрабатываемой в системе информации. Структура базы данных должна поддерживать
кодирование хранимой и обрабатываемой информации в соответствии с общероссийскими
классификаторами (там, где они применимы).
Доступ к данным должен быть предоставлен только авторизованным пользователям с
учетом их служебных полномочий, а также с учетом категории запрашиваемой информации.
Структура базы данных должна быть организована рациональным способом, исключающим
единовременную полную выгрузку информации, содержащейся в базе данных системы.
Технические средства, обеспечивающие хранение информации, должны использовать
современные технологии, позволяющие обеспечить повышенную надежность хранения данных
и оперативную замену оборудования (распределенная избыточная запись/считывание данных;
зеркалирование; независимые дисковые массивы; кластеризация).
При проектировании и развертывании системы необходимо рассмотреть возможность
использования накопленной информации из уже функционирующих информационных систем.
Перечень функционирующих информационных систем приведен в разделе 3.3.2 Архитектура
приложений документа «АРХИТЕКТУРА ПРЕДПРИЯТИЯ».
4.3.2 Программное обеспечение Системы
Предпочтение должно отдаваться архитектурным решениям и программным продуктам,
уже доказавшим свою пригодность при решении подобных задач. Предпочтительной является
клиент-серверная технология.
ПО должно быть создано на модульной основе, позволяющей легко добавлять, изменять
функциональные возможности системы.
Базовое ПО должно поддерживать и использовать стандартные сетевые протоколы
передачи данных.
Рекомендуется реализовать систему на современной платформе MICROSOFT.NET, доступ
к которой будет осуществляться клиентом посредством интернет браузера. Репликация базы
данных будет осуществляться посредством внутреннего обмена информацией. Рекомендуется
использовать базу данных MS SQL Server Express Edition.
4.3.3 Техническое обеспечение Системы
В состав комплекса технических средств должны входить:
 серверы баз данных;
 веб сервер;
 фаервол.
Количественный и качественный состав технических средств Системы должен быть
определен на стадии «Технический проект».
Академия IBS. Учебный проект. Команда 1 группы 9111
Дата вступления в силу: 13.12.2009 Версия документа: 2 Стр: 11/11
Техническое задание на разработку информационной системы Front-Office
5 Перечень нормативно-технических документов,
методических материалов, использованных при
разработке ТЗ
Нормативные правовые акты:
 ГОСТ 2.105-95 Единая система конструкторской документации. Общие требования к
текстовым документам;
 ГОСТ 19.210-78 Единая система программной документации. Техническое задание.
Требование к содержанию и оформлению;
 ГОСТ 34.003-90 Информационная технология. Комплекс стандартов на
автоматизированные системы. Автоматизированные системы. Термины и
определения;
 ГОСТ 34.601-90 Информационная технология. Комплекс стандартов на
автоматизированные системы. Автоматизированные системы. Стадии создания;
 ГОСТ 34.602-89 Информационная технология. Комплекс стандартов на
автоматизированные системы. Техническое задание на создание автоматизированной
системы;
 ГОСТ 34.603-92 Информационная технология. Виды испытаний автоматизированных
систем;
 ГОСТ 34.201-89 Информационная технология. Комплекс стандартов на
автоматизированные системы. Виды, комплексность и обозначение документов при
создании автоматизированных систем;
 РД 50-680-88 Методические указания. Автоматизированные системы. Основные
положения;
 РД 50-682-89 Методические указания. Информационная технология. Комплекс
стандартов и руководящих документов на автоматизированные системы. Общие
положения;
 РД 50-34.698-90 Методические указания. Информационная технология. Комплекс
стандартов и руководящих документов на автоматизированные системы.
Автоматизированные системы. Требования к содержанию документов;
 РД «Автоматизированные системы. Защита от несанкционированного доступа к
информации. Классификация АС и требования по защите информации»
(Гостехкоммисия, 1992);
 РД «Концепция защиты средств вычислительной техники и автоматизированных
систем от несанкционированного доступа к информации» (Гостехкоммисия , 1992).
ОБЩЕСТВО С ОГРАНИЧЕННОЙ ОТВЕТСТВЕННОСТЬЮ
ИНФОРМАЦИОННЫЕ БИЗНЕС СИСТЕМЫ
Магистратура IBS
Кафедра «Управленческий консалтинг»
Команда №1
Технико-коммерческое предложение
«Автоматизация региональной сети
АЗК»
МОСКВА
2009
КОНФИДЕНЦИАЛЬНО
Страниц 22
Академия IBS. Учебный проект. Команда 1 группы 9111
Дата вступления в силу: Версия документа: 1 Стр: 2/22
Технико-коммерческое предложение
Содержание
1 Введение ......................................................................................................................................................................... 3
1.1 Назначение документа ............................................................................................................................................ 3
1.2 Общая информация ................................................................................................................................................. 3
1.3 Используемые сокращения..................................................................................................................................... 3
1.4 О компании............................................................................................................................................................... 3
2 Цели проекта .................................................................................................................................................................. 4
3 Автоматизируемые бизнес-процессы........................................................................................................................... 6
3.1 Уровень АЗК ............................................................................................................................................................ 6
3.2 Уровень Хской нефтебазы ...................................................................................................................................... 7
3.3 Уровень нефтебазы.................................................................................................................................................. 9
3.4 Уровень центрального офиса................................................................................................................................ 10
4 Описание архитектуры ................................................................................................................................................ 11
5 Организация работ по проекту ................................................................................................................................... 13
5.1 Состав проектной группы ..................................................................................................................................... 13
5.2 Требования к организации работ со стороны Заказчика.................................................................................... 13
5.3 Обеспечение рабочей группы проекта необходимой информацией................................................................. 14
5.4 Организация проектного офиса............................................................................................................................ 14
6 Выполняемые работы .................................................................................................................................................. 14
7 Бюджет проекта............................................................................................................................................................ 15
8 Экономическое обоснование ...................................................................................................................................... 16
9 Сведения о подобных проектах .................................................................................................................................. 18
Приложение 1. Спецификация оборудования ................................................................................................................... 20
Приложение 2. Спецификация услуг и лицензий ............................................................................................................. 21
Академия IBS. Учебный проект. Команда 1 группы 9111
Дата вступления в силу: Версия документа: 1 Стр: 3/22
Технико-коммерческое предложение
1 Введение
1.1 Назначение документа
Настоящий документ ставит целью представить в обобщенном виде информацию о
техническом, экономическом и организационном содержании проекта автоматизации,
предлагаемого к реализации в компании ХНефтеПродукт.
Документ подготовлен по запросу компании ХНефтеПродукт, для участия в конкурсе по
выбору исполнителя проекта автоматизации региональной сети АЗК компании заказчика.
1.2 Общая информация
Информация, представленная в данном Предложении, принадлежит Компании IBS One.
Принимая это предложение, компания Заказчика соглашается не использовать информацию из
данного Предложения ни в каких других целях, кроме оценки самого Предложения. Документ не
подлежит огласке и распространению без согласия собственников информации.
Данное Предложение считается действующим в течение 60 (шестидесяти) дней с момента
подачи этого предложения.
Данное предложение сформировано на основе данных предпроектного обследования,
результаты которого представлены в приложении «Отчет об обследовании предприятия». Этот
документ содержит описание организационной структуры компании, а также бизнес-процессов
и функций, исполняемых в компании ХНефтеПродукт.
1.3 Используемые сокращения
АЗК – автозаправочный комплекс;
АС – автоматизированная система;
МАЗК – многофункциональный автозаправочный комплекс;
НБ – нефтебаза;
НП – нефтепродукты;
ПО – программное обеспечение;
СТ – сопутствующие товары;
ТКП – технико-коммерческое предложение;
ТНП – товары народного потребления;
ТО – техническое обслуживание;
ЦО – центральный офис;
ЦС – центральный склад;
1.4 О компании
Компания «IBS One» - системный интегратор, специализирующийся на внедрении
современных систем управления. Компания является одним из лидеров российского рынка
консалтинга и автоматизации в области стратегического, процессного, финансового управления.
Академия IBS. Учебный проект. Команда 1 группы 9111
Дата вступления в силу: Версия документа: 1 Стр: 4/22
Технико-коммерческое предложение
«IBS One» была основана в 1995 году и за это время зарекомендовала себя как поставщик
надежных и высокопроизводительных решений. Высокий профессионализм сотрудников
компании способствовал ее росту и быстрому продвижению на рынке.
Среди клиентов «IBS One»: «Газпром», «Лукойл», «Сургутнефтегаз», «СУАЛ», «Уралсиб»,
«Ханты-мансийская нефтегазовая компания», «Голден телеком», «МТС», «Фосагро»,
«Межрегионгаз», «Боско ди Чильеджи», «Сладко», «Центробанк», «Северсталь», «Евроцемент».
На данный момент в компании работают более 3000 человек. Более 1500 сертифицированных
специалистов.
Оборот компании в 2008 г. составил $509,7 млн. Из них на долю услуг приходиться около
50 % оборота. Компания «IBS One» присутствует не только в России, но и в странах СНГ:
Екатеринбург, Казань, Пермь, Санкт-Петербург, Белоруссия, Казахстан, Украина.
Компанией успешно реализовано более 400 проектов по постановке и автоматизации
современных систем управления от IT решений для малого и среднего бизнеса до крупных
информационных систем федерального уровня, - включая новый класс «типовых» решений, в
сферу деятельности компании также входит дистрибуция компьютерного и
телекоммуникационного оборудования международного класса.
Высокая квалификация и богатый опыт сотрудников позволяют компании успешно
выполнять проекты, реализуя полный жизненный цикл работ - от технического аудита до
сервисной поддержки программно-аппаратных решений и обучения пользователей.
Деятельность компании «IBS One» можно условно разделить на одинаково важные
направления:
 профессиональное консультирование;
 автоматизация управления;
 разработка типовых решений;
 бизнес-обучение.
Компании является партнером ведущих вендоров: ABBYY Certified Reseller, Adobe
Authorized Reseller, Cisco Premier Certified Partner, Corel Platinum Partner, Eset Corporate Partner,
HP Preferred Partner, Lenovo Platinum Corporate Partner, Oracle Business Partner, VMware VIP
Enterprise Partner.
Компания регулярно получает высокие оценки в профессиональных рейтингах («Рейтинг
DSS Consulting», «Эксперт», «Коммерсант»).
При разработке и реализации проектов консультанты IBS One используют рекомендации
ведущих международных стандартов: ISO/IEC 17799:2005, ISO/IEC 27001:2005, BSI (British
Standart Institute), CobiT (Control Objectives for Information and related Technology), ITIL
(Information Technology Infrastructure Library).
2 Цели проекта
В результате сбора требований к разрабатываемой системе были сформированные
следующие критерии эффективности, позволяющие оценить внедряемую АС:
 своевременность заказов. Отсутствие отказов;
 гарантированность и стабильность поставок. Отсутствие задержек;
 прибыльность продаж;
 наличие статистических данных для анализа, прогноза и планирования.
На Рисунок 1 приведено дерево целей создания автоматизированной системы.
Академия IBS. Учебный проект. Команда 1 группы 9111
Дата вступления в силу: Версия документа: 1 Стр: 5/22
Технико-коммерческое предложение
Рисунок 1. Дерево целей внедрения АС
Повысить
эффективность
функционирования
предприятия
Повысить
эффективность
работы с
заказами
Повысить
своевременность
заказов.
Сократить до
нуля отказы
Повысить
эффективность
поставок
Увеличить
прибыльность
продаж
Увеличить
эффективность
учета на
предприятии
Увеличить
стабильность
поставок
Сократить до
нуля задержки в
поставках
Повысить
гарантированно
сть поставок
Расширить
сферу товаров
и услуг
Повысить
качество сбора
и обработки
учетных данных
Повысить качество
контроля и анализа
реализации НП и
ТНП
Повысить
эффективность
механизмов
продаж
Повысить
своевременност
ь собираемой
информации
Академия IBS. Учебный проект. Команда 1 группы 9111
Дата вступления в силу: Версия документа: 1 Стр: 6/22
Технико-коммерческое предложение
3 Автоматизируемые бизнес-процессы
3.1 Уровень АЗК
На уровне АЗК в рамках данного проекта производится автоматизация следующих бизнес-
процессов:
 заказ топлива и сопутствующих товаров;
 прием нефтепродуктов с НБ;
 прием СТ со склада НБ и от внешних Поставщиков;
 проведение переоценок топлива и СТ;
 проведение инвентаризации топлива и СТ.
На рисунках 2-3 представлены описания бизнес-процессов заказа топлива и приема
нефтепродуктов с НБ.
Рисунок 2. Заказ топлива
Старший оператор
АЗК
Формирование
заявки
IBS-GAS
Заявка
сформирована
Заявка АЗК
Необходимость
заказа топлива
Академия IBS. Учебный проект. Команда 1 группы 9111
Дата вступления в силу: Версия документа: 1 Стр: 7/22
Технико-коммерческое предложение
Рисунок 3. Прием нефтепродуктов с НБ
3.2 Уровень Хской нефтебазы
На уровне Хской нефтебазы в рамках данного проекта производится автоматизация
следующих бизнес-процессов:
 отгрузка топлива на собственные АЗК;
 заказ и прием сопутствующих товаров на Центральный склад от внешних
Поставщиков;
 прием продукции фасовки со склада фасовки масел;
 передача СТ централизованной схемы поставки на собственные АЗК;
 передача СТ централизованной схемы поставки на НБ;
 проведение инвентаризации СТ.
На рисунках 4-6 представлены описания бизнес-процессов отгрузки топлива на
собственные АЗК, заказа и приема СП от поставщиков, передачи СТ на собственные АЗК.
Автоцистерна
прибыла
Измерение
уровня топлива
Уровень
измерен и
находится ...
Регистрация
параметров
топлива и ТТН в
системе
IBS-GAS
Старший оператор
АЗК
Расхождение в
допустимых
пределах
Окончательная
регистрация
поступления
топлива
Регистрация
завершена
Академия IBS. Учебный проект. Команда 1 группы 9111
Дата вступления в силу: Версия документа: 1 Стр: 8/22
Технико-коммерческое предложение
Рисунок 4. Отгрузка топлива на собственные АЗК
Рис. 5. Заказ и прием сопутствующих товаров на
Центральный склад от внешних Поставщиков
Отгрузка
топлива на АЗК
Заявка АЗК
Диспетчер НБ
Обработка
заявки
IBS - GAS
Заявка
обработака
Заявка пинята
Заказ СТ
внешним
поставщикам
Заявка на СТ
Товаровед ЦС
Кладовщик ЦС
Сформировать
заказ СТ
поставщику
Доставка СТ на
центральный
склад
Перемещение
товаров на
месте
складирования
Товар доставлен
Прием СТ от
внешнего
постаавщика
Товар размещен
Товар принят
на ЦС
Регистрация
прихода СТ на
ЦС
Товар
зарегестрирова
н на ЦС
IBS - GAS
Академия IBS. Учебный проект. Команда 1 группы 9111
Дата вступления в силу: Версия документа: 1 Стр: 9/22
Технико-коммерческое предложение
Рисунок 6. Передача СТ централизованной схемы поставки на собственные АЗК
3.3 Уровень нефтебазы
На уровне Нефтебазы в рамках данного проекта производится автоматизация следующих
бизнес-процессов:
 отгрузка топлива на АЗК;
 заказ СТ на ЦС и внешним поставщикам;
 прием сопутствующих товаров с Центрального склада и от внешних Поставщиков;
 прием продукции фасовки со склада фасовки масел;
 передача СТ на АЗК;
 проведение инвентаризации СТ;
 формирование реестра заявок на оплату поставщикам СТ.
На рисунке 7 представлено описание бизнес-процесса приема продукции фасовки со склада
фасовки масел.
План отгрузки СТ
на АЗК
Перемещение
товара на АЗК
Заявка АЗК на
поставку СТ
Кладовщик
Товар передан
на склад АЗК
Перемещение
СТ на
временное
место хранения
СТ перемещены
Отгрузка товара
с ЦС
Товар отгружен
с ЦС
Расходная
накладная
Формирование
документа
Товаровед
IBS - GAS
Академия IBS. Учебный проект. Команда 1 группы 9111
Дата вступления в силу: Версия документа: 1 Стр: 10/22
Технико-коммерческое предложение
Рисунок 7. Прием продукции фасовки со склада фасовки масел
3.4 Уровень центрального офиса
На уровне Центрального офиса в рамках данного проекта производится автоматизация
следующих бизнес-процессов:
 консолидированный учет данных, поступающих от удаленных объектов;
 заказ сопутствующих товаров для центрального склада у внешних Поставщиков;
 управление ценовой и ассортиментной политикой;
 управленческий и бухгалтерский учет.
Товар передан
на склад НБ
Передача
продукции
фасовки на
склад НБ
Приходная
накладная
Товаровед ЦС
Кладовщик ЦС
Перемещение
товаров на
месте
складирования
Прием
продукции
фасовки
Товар размещен
Товар принят
на склад НБ
Регистрация
прихода
фасовки на
склад НБ
Товар
зарегестрирова
н на складе НБ
IBS - GAS
Академия IBS. Учебный проект. Команда 1 группы 9111
Дата вступления в силу: Версия документа: 1 Стр: 11/22
Технико-коммерческое предложение
4 Описание архитектуры
Подробное описание архитектуры предлагаемого решения представлено в документе
«Архитектура предприятия».
Архитектура приложений предлагаемого решения состоит из следующих информационных
систем:
 Программный комплекс IBS GAS.
 Корпоративная информационная система «Парус».
 Front-Office для клиентов.
Распределенная информационная структура систем приведена на рисунке 8.
Центральный офис
Главная база данных
СУБД Progress
Главная база данных
СУБД Progress
Система IBS
GAS
КИС «Парус»
Псковская нефтебаза
Удаленная база данных
СУБД Progress
Удаленная база данных
СУБД Progress
Система IBS
GAS
КИС «Парус»
Нефтебаза N
Удаленная база данных
СУБД Progress
Удаленная база данных
СУБД Progress
Система IBS
GAS
КИС «Парус»
МАЗКАЗК или Кафе
Система IBS
GAS
Удаленная база данных
СУБД Progress
Удаленная база данных
СУБД Progress
Система IBS
GAS
Удаленная база данных
СУБД Progress
Удаленная база данных
СУБД Progress
Front-Office
Рисунок 8. Общая архитектура приложений
Программный комплекс IBS GAS
Программный комплекс IBS GAS – единая система учета товародвижения и движения
топлива в сетевых структурах АЗС, предназначен для построения систем автоматизированного
управления сбытовой деятельностью предприятий нефтепродуктообеспечения (НПО) и имеет в
своем составе ряд интегрированных между собой автономных программных систем:
 IBS GAS – система, устанавливаемая на всех объектах сети: в Центральном офисе, на
Центральном складе, в Back-Office на АЗК, и предназначенная для решения задач
Академия IBS. Учебный проект. Команда 1 группы 9111
Дата вступления в силу: Версия документа: 1 Стр: 12/22
Технико-коммерческое предложение
товарно-складского учета нефтепродуктов, газа, сопутствующих товаров и
реализации услуг;
 СИСТЕМА ПЕРЕДАЧИ НОВОСТЕЙ – система передачи новостей для связи АЗК и
центрального склада с центральным офисом, интегрирована в IBS GAS,
устанавливается на всех объектах сети;
 UniFO – система контроля и учета реализации топлива, товаров и услуг на ККМ,
устанавливается во front-office на рабочем месте кассира-оператора АЗК;
 IBS СИСТЕМА СОПРЯЖЕНИЯ ККМ С ТРК – система управления топливно-
раздаточными колонками (ТРК), устанавливается во Front-Office на рабочем месте
кассира-оператора АЗК.
IBS GAS предоставляет оперативную консолидированную информацию о финансовых
аспектах деятельности сети: динамика продаж, прибыль от реализации топлива и сопутствующих
товаров и услуг, движение товаров, денежных и основных средств. Система позволяет учитывать
движения товарных потоков в головном офисе сбытовой организации, а также получать
необходимую статистическую и финансовую отчетность как по одному заправочному
комплексу, так и по всей сети в целом.
Ключевой особенностью системы IBS GAS является использование универсального
контроллера топливно-раздаточных колонок, позволяющего организовать взаимодействие
между всеми устройствами, функционирующими на АЗК и ГАЗК: топливно-раздаточными и
газораздаточными колонками, системами измерения уровня топлива в резервуарах и с любого
рабочего места оператора управлять процессом налива топлива, отпуска газа и продажей
сопутствующих товаров и услуг.
Контроллер позволяет работать практически со всеми типами оборудования,
используемого в России: Tokheim, Shlumberger, Gilbarco/Epsilon, Salzkotten, Scheidt&Bachmann,
ASPO, Salzkotten, Marconi, Maxfill, Adast Systems, DresserWayne, NuovoPignone, Ливны,
Нара, Россиянка и другими.
Корпоративная информационная система «Парус»
Информационная система «Парус» предназначена для ведения бухгалтерского учета.
Эта система уже функционирует на предприятии и в рамках нашего ТКП предлагается
сохранить данную систему, выполнив интеграцию с системой IBS GAS.
Модуль предназначен для автоматизации бухгалтерского учета на предприятиях различных
сфер деятельности, позволяет построить учет «от первичного документа» и автоматизировать
бизнес-процессы любой сложности.
Модуль является составной частью Системы включающей в себя ряд модулей,
позволяющих более детально автоматизировать бизнес-процессы складского учета, расчета и
начисления заработной платы, управления персоналом, деловыми процессами и т.д.
Для непрерывного функционирования системы и консолидации данных должен быть
предусмотрен регламентный обмен данными с системой IBS GAS.
Front-Office для клиентов
Данная система предназначена для:
 повышения лояльности клиентов;
 получение обратной связи;
 предоставление клиентам новостей и информации.
Функции системы:
 оформление договоров на карты;
Академия IBS. Учебный проект. Команда 1 группы 9111
Дата вступления в силу: Версия документа: 1 Стр: 13/22
Технико-коммерческое предложение
 оформление заявок на пополнение карт;
 просмотр остатков денежных средств и лимитов по картам;
 предоставление информация по текущим ценам, новости, АЗК на которых
обслуживаются карты.
Предлагается реализовать дополнительный внешний модуль IBS GAS на современной
платформе Microsoft.NET, доступ к которой будет осуществляться клиентом посредством
интернет браузера. Репликация базы данных будет осуществляться посредством внутреннего
обмена информацией. Рекомендуется использовать базу данных MS SQL Server Express Edition.
Для актуального предоставления информации и оперативного оформления новых
договоров и заявок должен быть предусмотрен регламентный обмен данными с системой IBS
GAS.
5 Организация работ по проекту
5.1 Состав проектной группы
Для эффективного управления работами в рамках данного проекта, предлагается создать
проектную группу, которая должна состоять как из специалистов исполнителя, так и
специалистов заказчика.
Состав проектной группы со стороны исполнителя меняется в течение проекта и включает
в себя на разных стадиях:
 руководитель проекта со стороны исполнителя;
 системный архитектор;
 менеджер по качеству;
 консультанты по внедрению (консультанты, технические специалисты, эксперты,
программисты);
 администратор баз данных;
 специалисты по тестированию (до 3-х человек).
Для организации работ по проекту должен быть назначен куратор проекта со стороны
Заказчика.
В ходе реализации проекта в качестве участников проектной команды могут быть
привлечены руководители и специалисты всех охваченных проектом организационных единиц
Компании. Они же могут выступать экспертами при принятии результатов работ по отдельным
этапам.
5.2 Требования к организации работ со стороны
Заказчика
Достижение поставленных целей проекта в заданные сроки и в рамках выделенного
бюджета может быть обеспечено только при условии эффективного участия в работах
представителей Заказчика. Это участие должно проявляться в следующих формах:
 активная работа в Руководящем комитете проекта;
 оперативное и полное предоставление рабочей группе проекта всей необходимой для
их работы нормативно-распорядительной и другой документации;
 активная работа топ-менеджеров, руководителей и ключевых специалистов во всех
проводимых в рамках проекта мероприятиях.
Академия IBS. Учебный проект. Команда 1 группы 9111
Дата вступления в силу: Версия документа: 1 Стр: 14/22
Технико-коммерческое предложение
Для обеспечения взаимодействия Заказчика и специалистов «IBS One» при решении задач
подготовки и реализации проекта, будет создана организационная структура проектного типа
смешанного характера.
Высшей смешанной структурой будет Управляющий Комитет проекта, который
рассматривает и принимает все принципиальные вопросы, касающиеся подготовки и реализации
проекта.
Управляющий Комитет проводит свою работу в форме регулярных заседаний, включая
заседания для подведения итогов работы и определения Согласованного плана совместных
действий на очередной этап работ.
5.3 Обеспечение рабочей группы проекта необходимой
информацией
Для обеспечения рабочей группы информацией, необходимой для выполнения работ
менеджер проекта со стороны Заказчика должен организовать предоставление:
 всей нормативно-распорядительной документации, включая:
- описание существующей организационной структуры до уровня структуры
отделов Компании (в частности, количество сотрудников в подразделениях);
- положения о подразделениях;
- должностные инструкции ключевых специалистов;
- описания существующих регламентов бизнес-процессов;
 описания используемых информационных систем;
 описание существующей ИТ-инфраструктуры всех объектов;
 формы отчетных и рабочих документов.
5.4 Организация проектного офиса
Для выполнения работ на территории центрального офиса компании должен быть
организован проектный офис. Исходя из предполагаемого состава, специалисты «ИБС» должны
быть размещены в 1-2 комнатах. Им должны быть предоставлены:
 рабочие места в количестве соответствующем количеству специалистов (не более
пяти);
 возможность распечатки рабочих материалов;
 внутренняя и городская телефонная связь;
 возможность ксерокопирования;
 доступ к глобальной сети Интернет.
Необходимо организовать наличие транспорта с водителем, для осуществления доставки
специалистов на удаленные объекты компании (Нефтебазы, АЗК), для реализации работ
требующих непосредственного нахождения на этих объектах.
6 Выполняемые работы
Реализацию проекта предлагается разбить на следующие этапы.
1) Организация работ по проекту:
- организация проектной команды и управляющего комитета;
Академия IBS. Учебный проект. Команда 1 группы 9111
Дата вступления в силу: Версия документа: 1 Стр: 15/22
Технико-коммерческое предложение
- создание проектного офиса;
- утверждение плана управления проектом;
- утверждение плана-графика работ;
- выбор объектов для первой очереди внедрения (на всех уровнях).
2) Внедрение:
- модернизация и замена существующей IT-инфраструктуры на выбранных
объектах;
- внедрение IBS GAS на выбранных объектах;
- интеграция системы «Парус» с IBS GAS;
- тиражирование IBS GAS на всех объектах сети;
- миграция данных с КСУ на IBS GAS;
- Разработка Front-Office и интеграция с IBS GAS.
3) Обучение пользователей (выполняется параллельно с этапом внедрения).
4) Разработка документации.
5) Тестирование.
6) Опытная эксплуатация.
7) Передача системы на техническую поддержку.
8) Сдача системы в промышленную эксплуатацию и закрытие проекта.
7 Бюджет проекта
Итоговый бюджет состоит из трех статей расходов: услуги, лицензии и оборудование. В
стоимость услуг уже включены общепроектные и прочие расходы. Диаграмма структуры
бюджета представлена на рисунке 9.
Оборудование
59%
Услуги
12%
Лицензии
29%
Структура бюджета проекта
Рисунок 9. Структура бюджета проекта
Академия IBS. Учебный проект. Команда 1 группы 9111
Дата вступления в силу: Версия документа: 1 Стр: 16/22
Технико-коммерческое предложение
В таблице 1 приведены суммы по статьям бюджета проекта.
Таблица 1. Основные статьи бюджета проекта
Статья расходов Стоимость, руб.
Услуги 3 003 590,24р.
Лицензии 6,987,647,00р.
Оборудование 14 569 119,00р.
ИТОГО ПО ПРОЕКТУ 24,560,356,24р.
В приложениях 1 и 2 к данному документу представлена подробная разбивка статей
бюджета по отдельным позициям.
8 Экономическое обоснование
В рамках предлагаемого подхода к экономическому обоснованию проекта рассчитываются
такие финансовые показатели, как: чистую приведенную стоимость (NPV), внутреннюю норму
доходности (IRR) и срок окупаемости.
Для расчета этих финансовых показателей необходимо идентифицировать и рассчитать
будущие денежные потоки. Мы считаем денежные потоки, как затраты и доходы связанные с
данным проектом по автоматизации, они делятся на:
 затраты на реализацию проекта;
 затраты на эксплуатацию внедряемой АСУ;
 доходы от экономических эффектов внедрения, в их денежном выражении.
Сумма затрат на реализацию проекта и последующую эксплуатацию АСУ дадут нам
совокупную стоимость владения (TCO).
Затраты на реализацию проекта считаются на основании бюджета проекта. Они составляют
24,56 млн. руб. и полностью осваиваются в течение первого года.
Затраты на эксплуатацию системы включают в себя:
 утилизацию рабочего времени персонала ИТ-служб компании, задействованного в
поддержке эксплуатации информационной системы;
 затраты на расходуемый интернет трафик;
 потребляемое оборудованием электричество;
 затраты на обучение персонала и т.д. и т.п.
В соответствии с нашей статистикой и расчетами, для сетей из более, чем 50-ти АЗК, общие
ежегодные эксплуатационные расходы могут быть рассчитаны по количеству серверных
лицензий IBS GAS из расчета 15 000 рублей на одну серверную лицензию, что для данного
проекта составит 1,23 млн. руб. в год.
Самая важная часть расчета будущих денежных потоков состоит в определении
экономических эффектов от реализации проекта и их привязка к конкретному денежному
выражению. Используется статистический метод, за основу данных для выполнения расчетов мы
взяли ключевые показатели IBS GAS.
Ключевые показатели IBS GAS:
 применение IBS GAS для планирования запасов позволяет повысить доходность
бизнеса в среднем на 12%;
 снижение транспортных расходов оценивается в 5% от абсолютной величины затрат
на транспортировку;
 оптимизация финансовых потоков может принести дополнительно 0,5% от объема
реализации;
Академия IBS. Учебный проект. Команда 1 группы 9111
Дата вступления в силу: Версия документа: 1 Стр: 17/22
Технико-коммерческое предложение
 использование IBS GAS для повышения оперативности принимаемых решений и
доведении их до исполнителей позволит получить дополнительно 1% от
ежемесячного объема реализации;
 учет специфики хозяйственной деятельности подразделений в управлении холдингом
может принести до 5% экономии от общего объема затрат;
 при внедрении автоматизированной системы бизнес-процессы приобретают
сбалансированный вид, что позволяет вместо многочисленных проверок каждой
операции применять групповой контроль;
 использование единой платформы IBS GAS для учета, как отдельных операций, так и
АЗК в целом приводит к значительному снижению непроизводительных затрат на
согласование и корректировку принимаемых управленческих решений.
Для масштабов текущего проекта эти показатели принимают скорректированный вид и
итоговый эффект может быть выражен в деньгах, как 1% от ежегодного оборота компании.
Годовой оборот компании за 2008-ой год составил 41,105,483$. В соответствии с нашими
расчетами, ежегодный экономический эффект составит 12,538,656р.
При расчете конечных финансовых показателей мы учитываем, что положительный
экономический эффект от реализации проекта в течение 2-го периода составит лишь две третьих
от расчетного, а срок жизни АСУ составит 8 лет.
В качестве ставки дисконтирования взят средний для ИТ-проектов коэффициент 30%.
Таблица 2. Денежные потоки
Период Расходы Доходы
Денежные
потоки
Дисконтированные
денежные потоки
Накопленные
денежные потоки
1 -24,560,356р. -24,560,356р. -18,892,582р. -18,892,582р.
2 -1,230,000р. 8,359,104р. 7,129,104р. 4,218,405р. -14,674,177р.
3 -1,230,000р. 12,538,656р. 11,308,656р. 5,147,317р. -9,526,860р.
4 -1,230,000р. 12,538,656р. 11,308,656р. 3,959,475р. -5,567,385р.
5 -1,230,000р. 12,538,656р. 11,308,656р. 3,045,750р. -2,521,635р.
6 -1,230,000р. 12,538,656р. 11,308,656р. 2,342,885р. -178,750р.
7 -1,230,000р. 12,538,656р. 11,308,656р. 1,802,219р. 1,623,469р.
8 -1,230,000р. 12,538,656р. 11,308,656р. 1,386,322р. 3,009,791р.
На рисунке 10 представлен график демонстрирующий изменение накопленного денежного
потока во времени. Можно наблюдать, что выход на окупаемость происходит в самом начале 7-
го периода.
-20,000,000р.
-15,000,000р.
-10,000,000р.
-5,000,000р.
0р.
5,000,000р.
1 2 3 4 5 6 7 8 9
Накопленный денежный поток
Рисунок 10. Динамика накопленного денежного потока по времени
Академия IBS. Учебный проект. Команда 1 группы 9111
Дата вступления в силу: Версия документа: 1 Стр: 18/22
Технико-коммерческое предложение
Итоговые финансовые показатели проекта:
 срок окупаемости – 7 лет;
 чистая приведенная стоимость (NPV) = 3,009,791р.;
 внутренняя норма доходности (IRR) = 36%;
 совокупная стоимость владения (TCO) = 21,543,811р.;
 окупаемость инвестиций (ROI) = 16%.
9 Сведения о подобных проектах
Решение IBS GAS насчитывает более 1500 инсталляций и успешно используется в
сетях автозаправочных комплексов.
ОАО «Роснефть»
В качестве системы, позволяющей автоматизировать бизнес-процессы отдельного АЗК и
управлять деятельностью сетевой структуры АЗК, НПО Орла, Липецка, Самары, Твери, Пензы,
Ростова, Москвы выбрали комплексное интегрированное решение IBS GAS.
Первым шагом на пути к автоматизации стал анализ и описание бизнес-процессов
Заказчика, создание технического задания и формализация требований к системе автоматизации.
Первоначально систему IBS GAS установили и настроили с целью тестовой эксплуатации на
двух автозаправочных комплексах и в центральном офисе в Орловской области. Результатом
пилотного проекта стало создание тиражируемого решения, учитывающего все особенности
технологии работы и пожелания Заказчика, утверждение Заказчиком типовой технологии
работы сотрудников НПО всех уровней (от руководящего состава ЦО до операторов АЗК),
утверждение плана работ по тиражированию системы IBS GAS в распределенной сети АЗК.
Тираж Системы автоматизации IBS GAS НПО Орла, Липецка, Самары, Твери, Пензы,
Ростова, Москвы начат в 1999 году. За семь лет автоматизировано более четырехсот отдельных
торговых точек с централизацией в региональных офисах. Все объекты НПО стандартизированы
по бизнес-процессам и оснащению, осуществлена интеграция программного комплекса IBS GAS
с системой «1С-Бухгалтерия». Также установлен программный пакет IBS Retail Analytics,
позволяющий проводить комплексный анализ деятельности: от определения эффективности
продаж, поставок, ценообразования, используемого асортимента, фактических и плановых
показателей до планирования заказов и прогнозирования продаж топлива, сопутствующих
товаров и услуг по Компании.
Масштабируемость и универсальность решения IBS GAS как системы управления
позволило этим нефтеперерабатывающим объединениям:
 развивать бизнес сетевых структур АЗК, используя возможности системы IBS GAS;
 оптимизировать основные бизнес-процессы;
 оперативно получать, обрабатывать и консолидировать огромный объем информации
в Центральном офисе Компании со всей сети АЗК;
 упорядочить управление ассортиментной и ценовой политикой;
 развивать программы повышения лояльности покупателей;
 уменьшить объем ручной и рутинной работы сотрудников;
 увеличить прибыль и повысить производительность сетевой структуры.
В 2007 году Орелнефтепродукт, ЛипецкНефтепродукт, Самаранефтепродукт,
ТверьНефтепродукт, ПензаНефтепродукт, РостовНефтепродукт, Кедр М стали работать под
брендом «Роснефть».
«ARNA Petroleum»
Академия IBS. Учебный проект. Команда 1 группы 9111
Дата вступления в силу: Версия документа: 1 Стр: 19/22
Технико-коммерческое предложение
Компания «ARNA Petroleum» успешно работает на рынке нефтепродуктов Казахстана уже
более 3 лет. Основным видом деятельности Компании является переработка нефти на
нефтеперерабатывающих заводах Республики Казахстан и реализация нефтепродуктов как
на внутреннем рынке, так и за рубежом.
Одним из стратегических направлений Компании является развитие розничных продаж
нефтепродуктов через собственную сеть автозаправочных станций. В сентябре 2006 года
стартовал совместный проект компаний «ARNA Petroleum» и «IBS One» по автоматизации
бизнеса в сети, насчитывающей порядка 30 автозаправочных станций.
Реализация проекта началась с внедрения системы IBS GAS на двух АЗС. В рамках
проекта было создано тиражируемое решение, адаптированное под законодательство Казахстана
и учитывающее все особенности бизнеса Заказчика, его технологию работы и пожелания.
Реализация данного этапа позволила в дальнейшем тиражировать решение на другие АЗС сети с
минимальными затратами временных и финансовых ресурсов.
На данный момент автоматизировано порядка 10 АЗС Компании «ARNA Petroleum»,
обеспечено централизованное управление сетью АЗС и контроль над всеми ключевыми бизнес-
процессами.
«Картлэнд» («КартОйл»)
История взаимоотношений Компаний «Картлэнд» и «IBS One» началась в 2002 году. Тогда
было принято решение заменить на одном из МАЗК в г. Москва ранее установленную у
Заказчика управляющую программу, которая на тот момент не удовлетворяла потребностям
Компании, на комплексную систему управления IBS GAS. На тот момент Компания IBS One уже
обладала богатым опытом автоматизации сетей розничной торговли нефтепродуктами,
состоящих не только из автозаправочных станций, но и многофункциональных автозаправочных
комплексов, реализующих помимо топлива широкий спектр сопутствующих товаров и услуг. За
счет отработанных технологий и высококвалифицированной команды внедрения система IBS
GAS запущена в эксплуатацию в течение 3 дней: от начала работ – до открытия МАЗК, причем
было максимально использовано компьютерное и топливное оборудование, уже имеющееся
у Заказчика. На базе первого автоматизированного МАЗК создали центральный офис, к
которому позднее были подключены и другие МАЗК сети Картлэнд Москвы.
В течение года «IBS One» и «Картлэнд» реализовали новый проект по оптимизации
бизнес-процессов сети АЗС и внедрению программного комплекса IBS GAS в Уфе. Для
оперативного решения новой задачи был создан собственный учебный центр на территории
Заказчика. Сотрудники «Картлэнд» получили качественное обучение, практически не отрываясь
от исполнения своих текущих обязанностей, что позволило Заказчику максимально сократить
сроки и стоимость внедрения и получить всю необходимую технологическую поддержку
непосредственно в регионе.
Внедрение системы управления IBS GAS позволило Компании «Картлэнд» реализовать
стратегию построения единого информационного пространства для учета, контроля и
управления розничной торговлей нефтепродуктами, газом, сопутствующими товарами и
услугами.
Академия IBS. Учебный проект. Команда 1 группы 9111
Дата вступления в силу: Версия документа: 1 Стр: 20/22
Технико-коммерческое предложение
Приложение 1. Спецификация оборудования
Спецификация оборудования по счету/договору № АИБС001 на 1 л. в 1 экз.
№
п.п.
Оборудование Цена за ед. Кол-во, ед. Контрактная цена В т.ч. НДС 18%
1 Системный блок DEPO Neos 220USF 6 673,00р. 242 1 614 866,00р. 246 335,49р.
2 Монитор 17" ACER 4 161,00р. 242 1 006 962,00р. 153 604,37р.
3 Microsoft Windows XP Home 938,00р. 242 226 996,00р. 34 626,51р.
4 Мышь оптическая Genius 137,00р. 242 33 154,00р. 5 057,39р.
5 Клавиатура Logitech 209,00р. 242 50 578,00р. 7 715,29р.
6 Принтер Samsung 2 818,00р. 97 273 346,00р. 41 696,85р.
7 Сканер штрих-кода Motorola 4 911,00р. 69 338 859,00р. 51 690,36р.
8 Принтер штрих-код этикеток ARGOX 9 240,00р. 27 249 480,00р. 38 056,27р.
9 POS-система IBM SurePOS 100 52 490,00р. 112 5 878 880,00р. 896 778,31р.
10 Сетевая карта ASUS 180,00р. 112 20 160,00р. 3 075,25р.
11 Сервер DEPO Storm 1150NT Lite 21 811,00р. 57 1 243 227,00р. 189 644,80р.
12 Коммутатор D-Link 8-ports 783,00р. 72 56 376,00р. 8 599,73р.
13 GSM модем BandRich 5 990,00р. 72 431 280,00р. 65 788,47р.
14 Сетевой кабель UTP 10,00р. 11850 118 500,00р. 18 076,27р.
15 Universal controller IBS 9 000,00р. 79 711 000,00р. 108 457,63р.
16 Сервер DEPO Storm 1150NT 30 523,00р. 15 457 845,00р. 69 840,76р.
17 ADSL модем Zyxel 1 989,00р. 25 49 725,00р. 7 585,17р.
18 Серверный шкаф DEPO Rack 600W 16 096,00р. 9 144 864,00р. 22 097,90р.
19 Серевер приложений DEPO Storm 1150NT 30 523,00р. 9 274 707,00р. 41 904,46р.
20 Сервер базы данных DEPO Storm 2300N5 70 515,00р. 9 634 635,00р. 96 808,73р.
21 Коммутатор D-Link 24-ports 9 195,00р. 11 101 145,00р. 15 428,90р.
22 Controller Pump Station 30 000,00р. 9 270 000,00р. 41 186,44р.
23 Серверный шкаф DEPO Rack 600G 173 879,00р. 1 173 879,00р. 26 523,92р.
24 Сервер приложений DEPO Storm 2250L2 73 760,00р. 1 73 760,00р. 11 251,53р.
25 Сервер базы данных DEPO Storm 1300L2 92 587,00р. 1 92 587,00р. 14 123,44р.
26 Веб сервер DEPO Storm 1250Q1 42 308,00р. 1 42 308,00р. 6 453,76р.
Итого 14 569 119,00р. 2 222 407,98р.
Академия IBS. Учебный проект. Команда 1 группы 9111
Дата вступления в силу: Версия документа: 1 Стр: 21/22
Технико-коммерческое предложение
Приложение 2. Спецификация услуг и лицензий
Спецификация услуг по счету/договору № АИБС001
№
п.п.
Оборудование Цена за час Длительность,
ч.
Контрактная цена В т.ч. НДС 18%
1 Организация проектной команды и управляющего
комитета, утверждение устава проекта
3 006,00р.
4
14 663,41р. 2 639,41р.
2 Подготовка технического задания 1 127,00р. 36 49 478,05р. 8 906,05р.
3 Создание проектного офиса 1 127,00р. 8 10 995,12р. 1 979,12р.
4 Разработка и утверждение плана управления проектом 3 006,00р. 10 36 658,54р. 6 598,54р.
5 Выбор объектов для первой очереди внедрения (на всех
уровнях).
2 129,00р.
8
20 770,73р. 3 738,73р.
6 Разработка и утверждение плана-графика работ 3 006,00р. 8 29 326,83р. 5 278,83р.
7 Разработка единой информационно-технологической
инфраструктуры
1 578,00р.
24
46 185,37р. 8 313,37р.
8 Исследование бизнес-процессов логистики 2 129,00р. 12 31 156,10р. 5 608,10р.
9 Выявление потенциала повышения операционной
эффективности
1 578,00р.
24
46 185,37р. 8 313,37р.
10 Разработка системы управления поставками 1 578,00р. 16 30 790,24р. 5 542,24р.
11 Поставка и монтаж оборудования на объектах первой
очереди внедрения
1 127,00р.
36
49 478,05р. 8 906,05р.
12 Модернизация и замена существующей IT-инфраструктуры
на объектах первой очереди
1 578,00р.
80
153 951,22р. 27 711,22р.
13 Установка IBS GAS на объектах первой очереди 1 578,00р. 40 76 975,61р. 13 855,61р.
14 Разработка справочников 1 578,00р. 40 76 975,61р. 13 855,61р.
15 Интеграция системы «Парус» с IBS GAS 1 578,00р. 40 76 975,61р. 13 855,61р.
16 Разработка отчетов 1 578,00р. 40 76 975,61р. 13 855,61р.
17 Обучение пользователей системы на объектах первой
очереди внедрения
1 578,00р.
40
76 975,61р. 13 855,61р.
18 Постановка задачи 1 578,00р. 8 15 395,12р. 2 771,12р.
19 Разработка функционала 1 578,00р. 80 153 951,22р. 27 711,22р.
20 Разработка пользовательского интерфейса 1 578,00р. 80 153 951,22р. 27 711,22р.
21 Интеграция Front-офиса с IBS GAS 1 578,00р. 40 76 975,61р. 13 855,61р.
22 Документирование Front-офиса 1 127,00р. 16 21 990,24р. 3 958,24р.
23 Развертывание Front-офиса 1 578,00р. 16 30 790,24р. 5 542,24р.
24 Обучение административного персонала 1 578,00р. 16 30 790,24р. 5 542,24р.
Академия IBS. Учебный проект. Команда 1 группы 9111
Дата вступления в силу: Версия документа: 1 Стр: 22/22
Технико-коммерческое предложение
№
п.п.
Оборудование Цена за час Длительность,
ч.
Контрактная цена В т.ч. НДС 18%
25 Анализ необходимых доработок в системе по итогам
опытной эксплуатации
1 578,00р.
24
46 185,37р. 8 313,37р.
26 Доработка функционала системы 1 578,00р. 40 76 975,61р. 13 855,61р.
27 Поставка и монтаж оборудование, модернизация IT-
инфраструктуры на всех объектах сети
1 578,00р.
120
230 926,83р. 41 566,83р.
28 Тиражирование IBS GAS на всех объектах сети 1 578,00р. 240 461 853,66р. 83 133,66р.
29 Обучение пользователей и административного персонала 1 578,00р. 120 230 926,83р. 41 566,83р.
30 Миграция данных с КСУ на IBS GAS 1 578,00р. 40 76 975,61р. 13 855,61р.
31 Разработка документации 1 127,00р. 40 54 975,61р. 9 895,61р.
32 Подготовка программ и методик испытаний 1 578,00р. 16 30 790,24р. 5 542,24р.
33 Пуско-наладочные работы 1 578,00р. 40 76 975,61р. 13 855,61р.
34 Реорганизация системы оперативного управления 1 578,00р. 24 46 185,37р. 8 313,37р.
35 Разработка процедур с учетом работы в новой системе 1 578,00р. 40 76 975,61р. 13 855,61р.
36 Оптимизация транспортной логистики 2 129,00р. 16 41 541,46р. 7 477,46р.
37 Оптимизация складской логистики 2 129,00р. 16 41 541,46р. 7 477,46р.
38 Обучение персонала современным принципам и
технологиям повышения эффективности систем
управления цепочками поставок
1 578,00р.
32
61 580,49р. 11 084,49р.
39 Передача системы на техническую поддержку 1 578,00р. 24 46 185,37р. 8 313,37р.
40 Сдача системы в промышленную эксплуатацию и закрытие
проекта
3 006,00р.
40
146 634,15р. 26 394,15р.
Итого 1594 3 135 590,24р. 564 406,24р.
Спецификация лицензий по счету/договору № АИБС001
№
п.п.
Оборудование Цена за ед. Кол-во, ед. Контрактная цена В т.ч. НДС 18%
1 Сервер IBS GAS 19,800,00р. 82 1,623,600,00р. 247,667,80р.
2 Клиент IBS GAS 3,540,00р. 259 916,860,00р. 139,860,00р.
3 Сервер СУБД Progress 20,413,00р. 82 1,673,866,00р. 255,335,49р.
4 Клиент СУБД Progress 3,351,00р. 259 867,909,00р. 132,392,90р.
5 MS Windows Server 2003 20,711,00р. 92 1,905,412,00р. 290,656,07р.
Итого 6,987,647,00р. 1,065,912,25р.
РАЗРАБОТАНО
Руководитель проекта
____________________ (А.Ш. Арасланов)
СОГЛАСОВАНО
Куратор проекта Менеджер по качеству проекта
____________________ (М.И. Нежурина) ____________________ (Н.А. Сухарева)
УТВЕРЖДАЮ
Руководитель проекта
«____»____________________ 2009 года ____________________ (А.Ш. Арасланов)
ОБЩЕСТВО С ОГРАНИЧЕННОЙ ОТВЕТСТВЕННОСТЬЮ
ИНФОРМАЦИОННЫЕ БИЗНЕС СИСТЕМЫ
Магистратура IBS
Кафедра «Управленческий консалтинг»
Команда №1
УСТАВ ПРОЕКТА
«Автоматизации региональной сети
АЗК»
МОСКВА
2009
Академия IBS. Учебный проект. Команда 1 группы 9111
Дата вступления в силу: 09.11.2009 Версия документа: 2 Стр: 2/14
Проект подготовки тендерного предложения. Устав проекта.
Содержание
1 Управление документом................................................................................................................................................ 3
1.1 Список рассылки .................................................................................................................................................. 3
1.2 Список изменений ................................................................................................................................................ 3
2 Назначение документа................................................................................................................................................... 3
3 Определение проекта..................................................................................................................................................... 3
3.1 Назначение и цели проекта.................................................................................................................................. 3
4 Рамки проекта................................................................................................................................................................. 5
4.1 Содержание проекта............................................................................................................................................. 5
4.2 Временные рамки ................................................................................................................................................. 5
5 Расписание контрольных событий проекта................................................................................................................. 6
6 Организация и управление проектом........................................................................................................................... 6
1.1. Состав проектной группы.................................................................................................................................... 6
1.2. Требования к организации работ со стороны Заказчика................................................................................... 7
1.3. Обеспечение рабочей группы проекта необходимой информацией................................................................ 7
1.4. Организация проектного офиса........................................................................................................................... 7
7 Процессы управления проектом................................................................................................................................... 8
7.1 Управление коммуникациями ............................................................................................................................. 8
7.2 Управление изменениями.................................................................................................................................... 8
7.3 Управление рисками ............................................................................................................................................ 9
7.4 Управление документацией и данными проекта............................................................................................... 9
7.5 Контроль и регулирование проекта .................................................................................................................. 10
7.6 Управление поставками..................................................................................................................................... 10
8 Приложения.................................................................................................................................................................. 12
Приложение 1. Запрос на изменение в проекте. ........................................................................................................... 12
Приложение 2. Протокол совещания команды проекта............................................................................................... 13
Приложение 3. Отчет о статусе проекта........................................................................................................................ 14
Академия IBS. Учебный проект. Команда 1 группы 9111
Дата вступления в силу: 09.11.2009 Версия документа: 2 Стр: 3/14
Проект подготовки тендерного предложения. Устав проекта.
1 Управление документом
1.1 Список рассылки
№ Кому Куда
1 Руководитель проекта AAraslanov@ibs.ru
2 Куратор проекта Компания-заказчик
3
4
1.2 Список изменений
Дата Автор Версия Описание изменения
07.11.09 Арасланов Айрат 1.0 Первая версия
09.11.09 Арасланов Айрат 2.0 Дополнен 7-ой раздел.
Добавлены формы документов в приложения.
09.12.09 Арасланов Айрат 3.0 Отредактирован в качестве проекта устава проекта
по автоматизации
2 Назначение документа
Настоящий документ является проектом документа «УСТАВ ПРОЕКТА», который должен
быть согласован и утвержден с Заказчиком, в случае инициации проекта по автоматизации
региональной АЗК.
Документ Устав проекта входит в состав документов по управлению проектом
«Автоматизации региональной сети АЗК» и определяет организационные, технические и
методологические аспекты взаимодействия участников проекта. Это рамочный документ,
который фиксирует цели и условия реализации проекта, а также обеспечивает согласованность
действий всех участников на всех этапах проекта.
3 Определение проекта
3.1 Назначение и цели проекта
Основная цель проекта – автоматизация региональной сети АЗК компании
ХНефтеПродукт, а именно: внедрение КИС на базе продукта IBS GAS в сроки, которые
определенны в договоре, заключенном между исполнителем и компанией заказчиком.
В результате сбора требований к разрабатываемой системе были сформированные
следующие критерии эффективности, позволяющие оценить внедряемую АС:
 своевременность заказов, отсутствие отказов;
 гарантированность и стабильность поставок, отсутствие задержек;
 прибыльность продаж;
 наличие статистических данных для анализа, прогноза и планирования.
На Рисунок 1 приведено дерево целей создания автоматизированной системы.
Академия IBS. Учебный проект. Команда 1 группы 9111
Дата вступления в силу: 09.11.2009 Версия документа: 2 Стр: 4/14
Проект подготовки тендерного предложения. Устав проекта.
Рисунок 1. Дерево целей внедрения АС
Повысить
эффективность
функционирования
предприятия
Повысить
эффективность
работы с
заказами
Повысить
своевременность
заказов.
Сократить до
нуля отказы
Повысить
эффективность
поставок
Увеличить
прибыльность
продаж
Увеличить
эффективность
учета на
предприятии
Увеличить
стабильность
поставок
Сократить до
нуля задержки в
поставках
Повысить
гарантированно
сть поставок
Расширить
сферу товаров
и услуг
Повысить
качество сбора
и обработки
учетных данных
Повысить качество
контроля и анализа
реализации НП и
ТНП
Повысить
эффективность
механизмов
продаж
Повысить
своевременност
ь собираемой
информации
Академия IBS. Учебный проект. Команда 1 группы 9111
Дата вступления в силу: 09.11.2009 Версия документа: 2 Стр: 5/14
Проект подготовки тендерного предложения. Устав проекта.
4 Рамки проекта
4.1 Содержание проекта
Данный проект охватывает непосредственно работы по подготовке тендерного
предложения на автоматизацию предприятия и публичную защиту данного предложения перед
комиссией научных руководителей.
Проект завершается после проведения защиты тендерного предложения. Дальнейшие
работы выходят за рамки данного проекта.
Основные задачи проекта:
1) Организация работ по проекту:
- организация проектной команды и управляющего комитета;
- создание проектного офиса;
- утверждение плана управления проектом;
- утверждение плана-графика работ;
- выбор объектов для первой очереди внедрения (на всех уровнях).
2) Внедрение:
- модернизация и замена существующей IT-инфраструктуры на выбранных
объектах;
- внедрение IBS GAS на выбранных объектах;
- интеграция системы «Парус» с IBS GAS;
- тиражирование IBS GAS на всех объектах сети;
- миграция данных с КСУ на IBS GAS;
- разработка Front-Office и интеграция с IBS GAS.
3) Обучение пользователей (выполняется параллельно с этапом внедрения)
4) Разработка документации
5) Тестирование
6) Опытная эксплуатация
7) Передача системы на техническую поддержку
8) Сдача системы в промышленную эксплуатацию и закрытие проекта
4.2 Временные рамки
Опытная эксплуатация должна быть завершена 01.09.2010
Закрытие проекта до 30.10.2010
Академия IBS. Учебный проект. Команда 1 группы 9111
Дата вступления в силу: 09.11.2009 Версия документа: 2 Стр: 6/14
Проект подготовки тендерного предложения. Устав проекта.
5 Расписание контрольных событий проекта
Список ключевых вех проекта представлен в таблице 1.
Таблица 1. Ключевые вехи проекта
№ Вехи
Срок
исполнения
1 Утверждено ТЗ и сформирован подробный план-график работ 01.02.2010
2 Создан проектный офис 15.02.2010
3 Выполнена модернизация и замена существующей IT-инфраструктуры 10.03.2010
4 IBS GAS внедрена в центральном офисе и на пилотных объектах 25.03.2010
5 Завершена интеграция системы «Парус» с IBS GAS 14.04.2010
6 Выполнено тиражирование системы на всех объектах 26.05.2010
7 Выполнена миграция старых данных из КСУ в систему IBS GAS 12.06.2010
8 Завершена разработка Front-офиса 25.06.2010
9 Пользователи обучены 10.07.2010
10 Сдан комплект разработанной документации и инструкций 12.07.2010
11 Система запущена в режиме опытной эксплуатации 15.07.2010
12 Система принята в промышленную эксплуатацию 01.09.2010
6 Организация и управление проектом
6.1. Состав проектной группы
Для эффективного управления работами в рамках данного проекта, предлагается создать
проектную группу, которая должна состоять как из специалистов исполнителя, так и
специалистов заказчика.
Состав проектной группы со стороны исполнителя меняется в течение проекта и включает
в себя на разных стадиях:
 руководитель проекта со стороны исполнителя;
 системный архитектор;
 консультанты по внедрению (до 5-ти человек);
 администратор баз данных;
 специалисты по тестированию (до 3-х человек).
Для организации работ по проекту должен быть назначен Менеджер проекта со стороны
Заказчика.
В ходе реализации проекта в качестве участников проектной команды могут быть
привлечены руководители и специалисты всех охваченных проектом организационных единиц
Академия IBS. Учебный проект. Команда 1 группы 9111
Дата вступления в силу: 09.11.2009 Версия документа: 2 Стр: 7/14
Проект подготовки тендерного предложения. Устав проекта.
Компании. Они же могут выступать экспертами при принятии результатов работ по отдельным
этапам.
6.2. Требования к организации работ со стороны
Заказчика
Достижение поставленных целей проекта в заданные сроки и в рамках выделенного
бюджета может быть обеспечено только при условии эффективного участия в работах
представителей Заказчика. Это участие должно проявляться в следующих формах:
 активная работа в Руководящем комитете проекта;
 оперативное и полное предоставление рабочей группе проекта всей необходимой для
их работы нормативно-распорядительной и другой документации;
 активная работа топ-менеджеров, руководителей и ключевых специалистов во всех
проводимых в рамках проекта мероприятиях.
Для обеспечения взаимодействия Заказчика и специалистов «IBS One» при решении задач
подготовки и реализации проекта, будет создана организационная структура проектного типа
смешанного характера.
Высшей смешанной структурой будет Управляющий Комитет проекта, который
рассматривает и принимает все принципиальные вопросы, касающиеся подготовки и реализации
проекта.
Управляющий Комитет проводит свою работу в форме регулярных заседаний, включая
заседания для подведения итогов работы и определения Согласованного плана совместных
действий на очередной этап работ.
6.3. Обеспечение рабочей группы проекта необходимой
информацией
Для обеспечения рабочей группы информацией, необходимой для выполнения работ
менеджер проекта со стороны Заказчика должен организовать предоставление:
 всей нормативно-распорядительной документации, включая:
- описание существующей организационной структуры до уровня структуры
отделов Компании (в частности, количество сотрудников в подразделениях),
- положения о подразделениях,
- должностные инструкции ключевых специалистов,
- описания существующих регламентов бизнес-процессов;
 описания используемых информационных систем;
 описание существующей ИТ-инфраструктуры всех объектов;
 формы отчетных и рабочих документов.
6.4. Организация проектного офиса
Для выполнения работ на территории центрального офиса компании должен быть
организован проектный офис. Исходя из предполагаемого состава, специалисты «ИБС» должны
быть размещены в 1-2 комнатах. Им должны быть предоставлены:
 рабочие места в количестве соответствующем количеству специалистов (не более
пяти);
 возможность распечатки рабочих материалов;
Академия IBS. Учебный проект. Команда 1 группы 9111
Дата вступления в силу: 09.11.2009 Версия документа: 2 Стр: 8/14
Проект подготовки тендерного предложения. Устав проекта.
 внутренняя и городская телефонная связь;
 возможность ксерокопирования;
 доступ к глобальной сети Интернет.
Необходимо организовать наличие транспорта с водителем, для осуществления доставки
специалистов на удаленные объекты компании (Нефтебазы, АЗК), для реализации работ
требующих непосредственного нахождения на этих объектах.
7 Процессы управления проектом
7.1 Управление коммуникациями
Процедуры коммуникации с заказчиком выполняются в соответствии с требованиями,
описанными в Программе качества проекта.
План коммуникации участников проектной команды описан в документе Программа
качества проекта.
В соответствии с планом коммуникации выполняется распространение информации в
проекте. Под распространением информации подразумевается обеспечение своевременного
доступа участников проекта к нужной им информации. Распространение информации также
включает в себя исполнение плана управления коммуникациями и реагирование на неожиданные
запросы информации.
Средства распространения информации:
 электронная почта, как основное средство электронного общения и
документооборота;
 ICQ, как средство оперативного общения;
 мобильная связь, как средство оперативного голосового общения;
 совещания группы, организуемые руководителем проекта по мере необходимости;
 личные встречи участников между собой по возникающим вопросам.
Ниже приведены основные способы коммуникации.
 Отчеты по проекту. Официальные и неофициальные отчеты по проекту содержат
информацию о состоянии проекта и включают в себя накопленные знания, журналы
регистрации проблем, отчеты о завершении проекта. Форма отчета о статусе проекта
представлена в Приложении 3 данного документа.
 Презентации проекта. Команда проекта предоставляет информацию официально
или неофициально любому или всем участникам проекта. Информация должна
соответствовать потребностям получателей и должна быть представлена в
соответствующем виде.
 Обратная связь с участниками проекта. Информация относительно выполнения
операций проекта, получаемая от участников проекта, может распространяться и
использоваться для улучшения будущих операций проекта.
 Уведомление участников проекта. Участники проекта могут получать уведомления
о решенных проблемах, одобренных изменениях и об общем состоянии проекта.
7.2 Управление изменениями
В ходе реализации проекта могут возникнуть ситуации, при которых требуется внесение
значимых изменений в содержание проекта.
Под значимым изменением содержания проекта понимается изменение хотя бы одной из
значимых составляющих проекта:
Академия IBS. Учебный проект. Команда 1 группы 9111
Дата вступления в силу: 09.11.2009 Версия документа: 2 Стр: 9/14
Проект подготовки тендерного предложения. Устав проекта.
 изменение рамок проекта;
 изменение устава проекта;
 изменение принятого проектного решения;
 изменение плана проекта (в том числе изменение сроков реализации проекта);
 изменение состава участников команды проекта.
В случае возникновения такой ситуации, формируется документ «ЗАПРОС НА
ИЗМЕНЕНИЕ В ПРОЕКТЕ» (шаблон документа представлен в Приложении 1). Процесс
управления изменениями реализуется в соответствии с требованиями, установленными в
ПРОГРАММЕ КАЧЕСТВА ПРОЕКТА.
7.3 Управление рисками
Проектные риски связаны с существованием вероятности возникновения различных
нежелательных событий, которые могут негативно повлиять на ход реализации проекта. Для
адекватного и своевременного реагирования на риски, разработаны процедуры управления
рисками проекта.
В рамках процесса по управлению проектными рисками рассматриваются три вида рисков:
 организационные;
 технические;
 риски, связанные с человеческим фактором.
Процесс управления проектными рисками состоит из следующих компонент:
 идентификация рисков;
 качественный и количественный анализ рисков;
 определение способов реагирования на риски;
 планирование мероприятий по устранению или нивелированию рисков.
Рассматриваются следующие возможные способы реагирования на риски:
 уклонение;
 минимизация риска;
 принятие риска;
 передача риска.
Процедуры управления рисками проекта описаны в документе ПЛАН ПО УПРАВЛЕНИЮ
РИСКАМИ ПРОЕКТА.
Для удобства управления проектными рисками ведется «Реестр рисков», электронная
таблица, в которой хранится вся актуальная информация обо всех проектных рисках.
7.4 Управление документацией и данными проекта
Целью управления документацией и данными проекта является поддержание в рабочем
состоянии всех документов проекта.
Данный процесс реализуется в соответствии с требованиями, установленными в
ПРОГРАММЕ КАЧЕСТВА ПРОЕКТА.
Контрольные экземпляры документов проекта (УСТАВ ПРОЕКТА, ПРОГРАММА
КАЧЕСТВА ПРОЕКТА), а также учтенные экземпляры документов находятся под контролем
Руководителя проекта.
Академия IBS. Учебный проект. Команда 1 группы 9111
Дата вступления в силу: 09.11.2009 Версия документа: 2 Стр: 10/14
Проект подготовки тендерного предложения. Устав проекта.
С целью предотвращения использования, утративших силу и (или) устаревших документов
на каждый вид документации ведется перечень, как на бумажных, так и на электронных
носителях.
Устаревшая документация (документация с истекшим сроком годности или замененная на
новые версии) своевременно изымается из всех пунктов ее рассылки или применения и
отправляется на хранение в архив. Срок хранения документации проекта составляет 10 лет со дня
окончания проекта. Далее все экземпляры подлежат уничтожению.
7.5 Контроль и регулирование проекта
Контроль и регулирование проекта есть сравнение фактического выполнения этапа плана с
запланированным этапом, анализ возможных отклонений, оценка возможных альтернатив и
принятие, в случае необходимости, корректирующих действий для ликвидации нежелательных
отклонений от базового уровня показателей.
В основу системы контроля полагаются следующие принципы:
 четкие планы;
 ясная система отчетности;
 эффективная система анализа фактических показателей и тенденций;
 эффективная система реагирования.
В рамках процесса контроля и регулирования выделяются три шага.
1. Отслеживание фактического состояния работ проекта. Этот шаг предполагает сбор и
документирование реальных данных о состоянии проекта.
2. Анализ результатов и измерение прогресса хода выполнения работ. Результатом этого
шага является оценка текущего состояния работ и сравнение достигнутых результатов
с запланированными.
3. Корректирующие действия. Этот шаг заключается в принятии решения о дальнейших
действиях, их планировании и осуществлении.
Прогресс выполнения работ проекта отслеживается по показателям времени, стоимости,
качества, организации проекта, содержания работ.
В проекте используются методы простого и детального контроля выполнения работ
проекта, а также контроль по вехам и промежуточным результатам.
В процессе выполнения работ проекта будут сопоставляться фактически достигнутые
результаты в осуществлении проекта с планами и целями, с тем, чтобы спрогнозировать будущие
результаты и, с учетом текущего хода работы, выявить возможные проблемы. Если отмечаются
или прогнозируются сбои в графике работы, руководитель проекта представит рекомендации для
устранения таких сбоев в дальнейшем.
7.6 Управление поставками
В данном разделе описываются процессы управления поставками, которые будут
применяться на этапе реализации проекта автоматизации предприятия ХНефетеПродукт.
Управление поставками проекта включает в себя процессы покупки или приобретения тех
необходимых продуктов, услуг или результатов, которые производятся сторонними для «IBS
One» организациями.
Управление поставками проекта включает в себя процессы управления контрактом и
управления изменениями, необходимые для администрирования контрактов или заказов на
покупку, подготовленных членами команды проекта. Управление поставками проекта также
предусматривает администрирование всех контрактов, заключенных со сторонними
организациями, а также администрирование контрактных обязательств команды проекта.
Процессы управления поставками проекта включают в себя следующие элементы:
Академия IBS. Учебный проект. Команда 1 группы 9111
Дата вступления в силу: 09.11.2009 Версия документа: 2 Стр: 11/14
Проект подготовки тендерного предложения. Устав проекта.
 планирование покупок и приобретений – определение того, что необходимо купить
или приобрести, а также когда и на каких условиях;
 планирование контрактов – представление в документальном виде требований к
продуктам, услугам и результатам, которые необходимо приобрести, а также
определение потенциальных продавцов;
 запрос информации у продавцов – получение информации, расценок, оферт или
предложений (в зависимости от поставки) от продавцов;
 выбор продавцов – анализ предложений, отбор потенциальных продавцов и
обсуждение условий контракта с каждым продавцом (выбор поставщиков
выполняется в соответствии с требованиями, изложенными в ПРОГРАММЕ
КАЧЕСТВА ПРОЕКТА);
 администрирование контрактов – включает в себя:
o управление контрактом и взаимоотношениями между покупателем и
продавцом;
o анализ и документальное оформление текущей и прошлой деятельности
продавца для определения необходимых корректирующих действий и
обеспечения основы для будущих отношений с продавцом;
o управление изменениями, связанными с контрактом;
o управление контрактными взаимоотношениями со сторонним покупателем
проекта;
 закрытие контрактов – завершение каждого контракта, включая разрешение всех
открытых вопросов и закрытие каждого контракта, относящегося к проекту или к
фазе проекта.
Академия IBS. Учебный проект. Команда 1 группы 9111
Дата вступления в силу: 09.11.2009 Версия документа: 2 Стр: 12/14
Проект подготовки тендерного предложения. Устав проекта.
8 Приложения
Приложение 1. Запрос на изменение в проекте
Академия IBS. Учебный проект. Команда 1 группы 9111
Дата вступления в силу: 09.11.2009 Версия документа: 2 Стр: 13/14
Проект подготовки тендерного предложения. Устав проекта.
Приложение 2. Протокол совещания команды проекта
Академия IBS. Учебный проект. Команда 1 группы 9111
Дата вступления в силу: 09.11.2009 Версия документа: 2 Стр: 14/14
Проект подготовки тендерного предложения. Устав проекта.
Приложение 3. Отчет о статусе проекта
РАЗРАБОТАНО
Руководитель проекта
____________________ (А.Ш. Арасланов)
СОГЛАСОВАНО
Куратор проекта Менеджер по качеству проекта
____________________ (М.И. Нежурина) ____________________ (Н.А. Сухарева)
УТВЕРЖДАЮ
Руководитель проекта
«____»____________________ 2009 года ____________________ (А.Ш. Арасланов)
ОБЩЕСТВО С ОГРАНИЧЕННОЙ ОТВЕТСТВЕННОСТЬЮ
ИНФОРМАЦИОННЫЕ БИЗНЕС СИСТЕМЫ
Магистратура IBS
Кафедра «Управленческий консалтинг»
Команда №1
ПЛАН УПРАВЛЕНИЯ РИСКАМИ ПРОЕКТА
«Автоматизация региональной сети
АЗК»
МОСКВА
2009
Академия IBS. Учебный проект. Команда 1 группы 9111
Дата вступления в силу: 09.11.2009 Версия документа: 1 Стр: 2/6
Проект подготовки тендерного предложения. Устав проекта.
Содержание
1 Методология................................................................................................................................................................... 3
2 Общие сведения ............................................................................................................................................................. 3
3 Реестр рисков.................................................................................................................................................................. 3
4 Процедуры управления рисками .................................................................................................................................. 4
4.1 Идентификация рисков ........................................................................................................................................... 4
4.2 Качественный анализ рисков.................................................................................................................................. 4
4.3 Количественный анализ рисков ............................................................................................................................. 5
4.4 Планирование реагирования на риски................................................................................................................... 5
4.5 Мониторинг и управление рисками....................................................................................................................... 6
Академия IBS. Учебный проект. Команда 1 группы 9111
Дата вступления в силу: 09.11.2009 Версия документа: 1 Стр: 3/6
Проект подготовки тендерного предложения. Устав проекта.
1 Методология
План управления рисками построен в соответствии с принципами, заложенными в своде
знаний по управлению проектами PM BOK.
2 Общие сведения
Риск проекта – это неопределенное событие или условие, которое в случае возникновения
имеет негативное воздействие, по меньшей мере, на одну из целей проекта, например сроки,
стоимость, содержание или качество.
Риск может быть вызван одной или несколькими причинами и в случае возникновения
может оказывать влияние на один или несколько факторов. Возникновение любого из этих
точно не известных заранее событий может повлиять на стоимость проекта, его расписание или
выполнение. К условиям возникновения риска могут также относиться аспекты внешней среды
организации или проекта, способствующие увеличению риска.
Управление рисками проекта включает в себя процессы, относящиеся к планированию
управления рисками, их идентификации и анализу, реагированию на риски, мониторингу и
управления рисками проекта. Большинство из этих процессов подлежат обновлению в ходе
проекта. Цели управления рисками проекта – снижение вероятности возникновения и
воздействия, неблагоприятных для проекта событий.
В качестве инструмента для разработки плана управления рисками выбирается совещание,
на котором составляется базовый план по проведению операций по управлению рисками. В
совещании участвует вся проектная команда.
Проектные риски связаны с существованием вероятности возникновения различных
нежелательных событий, которые могут негативно повлиять на ход реализации проекта. Для
адекватного и своевременного реагирования на риски, разработаны процедуры управления
рисками проекта.
Процесс управления проектными рисками состоит из следующих процедур:
 Идентификация рисков – определение того, какие риски могут повлиять на проект,
и документальное оформление их характеристик.
 Качественный анализ рисков – расположение рисков по степени их приоритета для
дальнейшего анализа или обработки путем оценки и суммирования вероятности их
возникновения и воздействия на проект.
 Количественный анализ рисков – количественный анализ потенциального влияния
идентифицированных рисков на общие цели проекта.
 Планирование реагирования на риски – разработка возможных вариантов и
действий, способствующих повышению благоприятных возможностей и снижению
угроз для достижения целей проекта.
 Мониторинг и управление рисками – отслеживание идентифицированных рисков,
мониторинг остаточных рисков, идентификация новых рисков, исполнение планов
реагирования на риски и оценка их эффективности на протяжении жизненного цикла
проекта.
3 Реестр рисков
Для целей мониторинга и удобства управления рисками формируется «Реестр рисков».
Академия IBS. Учебный проект. Команда 1 группы 9111
Дата вступления в силу: 09.11.2009 Версия документа: 1 Стр: 4/6
Проект подготовки тендерного предложения. Устав проекта.
Реестр рисков – это электронная таблица Excel, в которой содержится актуальный список
всех проектных рисков. Это рабочий документ, с которым в рамках реализации процедур
управления рисками регулярно работает руководитель проекта.
4 Процедуры управления рисками
4.1 Идентификация рисков
Идентификация рисков предусматривает определение рисков, способных повлиять на
проект, и документальное оформление их характеристик.
В операциях по идентификации рисков могут принимать участие: руководитель проекта,
члены команды проекта, эксперты в определенных областях, не входящие в команду проекта,
заказчик
В рамках процесса по управлению проектными рисками рассматриваются три вида
рисков:
 Организационные.
 Технические.
 Риски, связанные с человеческим фактором.
Идентификация рисков – это итеративный процесс, поскольку по мере развития проекта в
рамках его жизненного цикла могут обнаруживаться новые риски.
Средства идентификации рисков:
 Анализ документации
 Мозговой штурм
 Анализ контрольного списка типовых рисков
Результат процесса идентификации рисков – это начальные записи в реестре рисков,
который становится элементом плана управления рисками. В конечном итоге, в реестр рисков
заносятся выходы других процессов управления рисками по мере их завершения. Подготовка
реестра рисков начинается в процессе идентификации рисков, в течение которого реестр
заполняется информацией. Затем эта информация становится доступной при проведении других
процессов, относящихся к управлению проектом или к управлению рисками проекта.
4.2 Качественный анализ рисков
Качественный анализ рисков включает в себя расстановку приоритетов для
идентифицированных рисков, результаты которой используются в ходе количественного
анализа рисков или планирования реагирования на риски.
Цель качественного анализа рисков – определить степень влияния рисков на проект,
сосредоточение усилий на рисках, обладающих наивысшим приоритетом. При качественном
анализе рисков определяются приоритеты идентифицированных рисков на основании
вероятности их возникновения, их влияния на достижение целей проекта в случае
возникновения этих рисков, а также с учетом ряда других факторов, таких как рамки,
заложенные в ограничениях проекта.
Качественный анализ рисков состоит из следующих шагов:
1. Оценка вероятности риска
Вероятность риска определяется на основании экспертных оценок, как самый простой и
недорогой способ качественного анализа рисков. Для определения вероятности риска
используется шкала из трех значений: вероятность до 20%; вероятность от 20 до 60%;
вероятность свыше 60%.
Академия IBS. Учебный проект. Команда 1 группы 9111
Дата вступления в силу: 09.11.2009 Версия документа: 1 Стр: 5/6
Проект подготовки тендерного предложения. Устав проекта.
2. Оценка воздействия риска
Воздействие риска определяется на основании экспертных оценок, как самый простой и
недорогой способ качественного анализа рисков. Для определения воздействия риска
используется шкала из трех значений: слабое влияние; среднее влияние; сильное влияние.
3. Определение общей степени влияния риска на проект
Определение степени влияния выполняется на основании данных определения
вероятности и воздействия рисков. Для определения используется матрица вероятности и
последствий, представленная в таблице 1. Матрица ставит в соответствие определенным
комбинациям степени вероятности и воздействия число, характеризующее общее влияние риска
на проект.
Таблица 1. Матрица вероятности и последствий риска
Воздействие
Слабое Среднее Сильное
Вероятность
>60% 3 6 9
20-60% 2 4 6
<20% 1 2 3
4. Определение категории риска
По результатам качественного анализа риска определяется его категория. Каждый из
рисков попадает в одну из следующих категорий:
 Риски, требующие немедленного реагирования
 Риски для дополнительного анализа и реагирования
 Риски с низким приоритетом, нуждающиеся в наблюдении
По результатам качественного анализа рисков обновляется реестр рисков проекта.
4.3 Количественный анализ рисков
В рамках текущего плана по управления рисками процедуры количественного анализа не
выполняются.
4.4 Планирование реагирования на риски
Планирование реагирования на риски – это процесс разработки путей и определения
действий по увеличению возможностей и снижению угроз для целей проекта. Данный процесс
начинается после проведения качественного анализа рисков и количественного анализа рисков.
Он включает в себя определение и назначение одного или нескольких ответственных лиц, в
обязанности которых входит реагировать на каждый.
В планировании реагирования на риски рассматриваются риски согласно их приоритетам;
при необходимости новые операции добавляются в планы график проекта.
Запланированные операции по реагированию на риски должны соответствовать
серьезности риска, быть экономически эффективными в решении проблемы, своевременными,
реалистичными в контексте проекта и согласованными со всеми участниками, а выполнение
мероприятий должно быть возложено на ответственное лицо. Часто требуется выбор
наилучшего способа реагирования на риски из нескольких возможных вариантов.
Академия IBS. Учебный проект. Команда 1 группы 9111
Дата вступления в силу: 09.11.2009 Версия документа: 1 Стр: 6/6
Проект подготовки тендерного предложения. Устав проекта.
Рассматриваются следующие возможные способы реагирования на риски:
 Уклонение
Уклонение от риска предполагает изменение плана управления проектом таким
образом, чтобы исключить угрозу, вызванную негативным риском, оградить цели
проекта от последствий риска или ослабить цели, находящиеся под угрозой
(например, расширить рамки расписания или уменьшить содержание проекта).
 Минимизация риска.
Снижение рисков предполагает понижение вероятности и/или последствий
негативного рискованного события до приемлемых пределов.
 Принятие риска. Отказ от активных мер реагирования на риск.
 Передача риска
Передача риска подразумевает переложение негативных последствий угрозы с
ответственностью за реагирование на риск на третью сторону. Передача риска
просто переносит ответственность за его управление другой стороне; риск при этом
не устраняется.
4.5 Мониторинг и управление рисками
В отношении работ проекта проводится постоянный мониторинг и контроль на предмет
обнаружения новых и измененных рисков.
Мониторинг и управление рисками – это процесс идентификации, анализа и планирования
вновь возникших рисков, отслеживания идентифицированных рисков и тех, которые отнесены
в список для постоянного наблюдения, а также проверки и исполнения операций реагирования
на риски и оценки их эффективности.
Мониторинг и управление рисками, также как и другие процессы управления рисками,
являются непрерывным процессом, происходящим на протяжении всего жизненного цикла
проекта.
Основным документом, используемом при мониторинге и управлении рисками является
Реестр рисков.

Разработка технико-коммерческого предложения по автоматизации региональной сети АЗК для участия в тендере

  • 1.
    Вставьте картинку Автоматизация региональной сетиАЗК Команда №1 группы 9111 25 декабря 2009  Айрат Арасланов  Ольга Антонова  Сергей Ромашев  Анатолий Симкин  Надежда Сухарева Тендерное предложение
  • 2.
    1. Цели изадачи автоматизации 2. Предлагаемое решение 3. Архитектура ИС 4. Реализация проекта 5. Гарантии качества Структура доклада 2
  • 3.
  • 4.
    4 Результаты обследования предприятия ●Географически распределенная структура предприятия. ● Сложная структура административного и функционального подчинения в компании. ● Отсутствие единой информационной системы на предприятии. ● Необходимость дублирования информации в разных системах. ● Значительная длительность процессов обработки и исполнения заявок. ● Отсутствие сквозной системы контроля и учета деятельности предприятия.
  • 5.
    Стратегические цели: Целимодернизации IT 5 Деятельность (Processes and Activities) Технологии (Technology) Эффективность функционирования предприятия Эффективность поставок Эффективность работы с заказами Прибыльность продаж Эффективность учета Своевременность заказа Количество отказов Эффективность обработки учетных данных Количество собранной информации Количество товаров и услуг Контроль реализации НП и ТНП Эффективность механизмов продаж Анализ эффективности реализации НП и ТНП Задержки в поставках Стабильность и гарантированность поставок Ср. время формирования заказа Удельный вес своевременно выполненных заказов Количество поставок реализованных в срок Рентабельность продаж Оборачиваемость товарного запаса Среднее время поставки Деятельность Технологии
  • 6.
    Автоматизируемые бизнес-процессы 6 Заказ НПи СТ Прием НП и СТ с НБ и от поставщиков Проведение переоценок НП и СТ Продажа НП и СТ, оказание услуг Инвентари- зация НП и СТ Реализация продукции кафе Передача СТ централизованной схемы поставки на НБ Учет данных от удаленных объектов Учет движения и реализации талонов Заказ СТ на ЦС у внешних поставщиков Управление ценовой и ассортиментной политикой Управленческий и бухгалтерский учет Передача СТ на АЗК Выдача и погашение оптовых талонов Формирование реестра заявок на оплату СТ Прием НП Отгрузка НП на НБ Заказ на ЦС и прием СТ от ЦС и поставщиков
  • 7.
  • 8.
    Не подходит для Компании: •Ориентация на малый бизнес • Ограниченная функциональность • Низкая производительность • Низкая надежность систем Системы управленче- ского и оперативного учета Специализи рованные системы учета “Промыш- ленные” ERP системы Доработан- ные системы (MES, ERP и пр.) • IBS GAS • SET: Oil 5 • АйТи-Ойл • … • mySAP • Oracle EBS • Axapta • Собствен- ные разработки • Парус • 1C IBS GAS Способ решения Не подходит для Компании: • Высокая стоимость инфраструктуры • Технические сложности реализации учета НП • Высокая TCO Лучший выбор Возможные продукты: СтратегическиецелимодернизацииIT БИЗНЕС ПРИЛОЖЕНИЯ Внешние информацион- ные системы IT Инфраструкту- ра Выбор ИC: Бизнес приложения 8
  • 9.
    IBS GAS –это ●Универсальность и масштабируемость ● Тиражирование решения ● Открытость ● Оптимизация работы с Поставщиками ● Поддержка нескольких схем поставки ● Разграничение доступа ● Защита данных от сбоев оборудования ● Учет и управление запасами, сокращение потерь ● Соответствие требованиям законодательства России ● Регулярные обновления ● Оптимизация бизнес-процессов и снижение трудозатрат 9
  • 10.
    Возможности решения IBSGAS 10 • Территориально распределенная структура сети АЗК; • Надежная система сбора и передачи данных в сети АЗК с использованием любых каналов связи; • Учет различных направлений бизнеса – реализация НП и ТНП, кафе быстрого питания, услуги автосервиса, работа распределительного склада; • Реализация дополнительных возможностей: заказ топлива и ТНП на АЗК, учет взаимоотношений с поставщиками; • Гибкая адаптация системы под бизнес-процессы Заказчика СкладПоставщики Региональный офис КОНТРОЛЬУПРАВЛЕНИЕ АЗК 1 АЗК 2 АЗК N
  • 11.
    АЗК: технология учетанефтепродуктов ● Параллельный учет топлива в литрах и килограммах ● Учет движения материальных ценностей: талонов, слипов и т.д. 11 IBS GAS ФактРасчет Выявление потерь Принятие управленческих решений ТРК ПРОДАЖА ТОПЛИВА ПОКУПАТЕЛЯМ ККМ ПРИХОД ТОПЛИВА Уровнемер Документы Фактические данные Расчетные данные
  • 12.
  • 13.
    Оценка полноты функциональногоIT-покрытия (Как есть) 13 ЦО НБ МАЗК АЗК КАФЕ КСУ КИС «ПАРУС»Пользователи Word Excel Word Excel Word Excel
  • 14.
    Оценка полноты функциональногоIT-покрытия (Как будет) 14 ЦО НБ МАЗК АЗК КАФЕ IBS GAS КИС «ПАРУС» ПользователиFront-Office Центральный сервер Сервер НБ
  • 15.
    15 Общая архитектура системы(Как будет) Центральный офис Главная база данных СУБД Progress Главная база данных СУБД Progress Система IBS GAS КИС «Парус» Псковская нефтебаза Удаленная база данных СУБД Progress Удаленная база данных СУБД Progress Система IBS GAS КИС «Парус» Нефтебаза N Удаленная база данных СУБД Progress Удаленная база данных СУБД Progress Система IBS GAS КИС «Парус» МАЗКАЗК или Кафе Система IBS GAS Удаленная база данных СУБД Progress Удаленная база данных СУБД Progress Система IBS GAS Удаленная база данных СУБД Progress Удаленная база данных СУБД Progress Front-Office Обмен данными Легенда:
  • 16.
    Архитектура данных: СерверЦО 16 Маршрутизаторы D-Link 24-ports Direct-attached storage Серверный шкаф DEPO Rack 600G Сервер приложений DEPO Storm 2250L2 Сервер базы данных DEPO Storm 1300L2 Веб сервер DEPO Storm 1250Q1 Жесткие диски SAS HDD #3 HDD #2 HDD #1 Internet ADSL модемADSL модем Межсетевой экранМежсетевой экран Компьютеры МФУ Коммутаторы D-Link 8-ports Маршрутизатор #1 Маршрутизатор #2
  • 17.
    IT-инфраструктура: Топология сети 17 Интернет Межсетевойэкран Межсетевой экран Маршрутизатор Маршрутизатор Межсетевой экран Маршрутизатор Межсетевой экран Центральный офис Нефтебаза АЗК и МАЗК Псковская нефтебаза Маршрутизатор POS Терминал ККМ Старший оператор АЗК Сервер АЗК/МАЗК ТРК Измерительное оборудование Топология ЛВС – «Звезда» POS Терминал (Склад СТ) Руководство нефтебазы Сервер базы данных Сервер приложений Бухгалтерия НБ Диспетчерская служба НБ Прочие сотрудники НБ Измерительное оборудование Бухгалтерия НБ Диспетчерская служба НБ Прочие сотрудники НБ Руководство комании POS Терминал (Центральный Склад) Измерительное оборудование Сервер базы данных Сервер приложений Топология ЛВС – «Звезда» Сервер базы данных Сервер приложений WEB-Сервер Производственно-коммерческая группа Финансово-экономический отдел Бухгалтерия Отдел реализации НП Прочие сотрудники Топология ЛВС – «Звезда» Топология ЛВС – «Звезда» Межсетевой экранМаршрутизатор ККМ POS Кафе Администратор кафе Топология ЛВС – «Звезда» Руководство нефтебазы Сервер Кафе
  • 18.
    IT-инфраструктура: Технологическая архитектура 18 Пользователина АЗК или Кафе Оператор сотовой связи: МТС, Билайн, Мегафон Пользователи на Нефтебазе или МАЗК ADSL или Dial-up модем ADSL или Dial-up модем Оператор коммутируемого или широкополосного доступа: Ростелеком или другой GPRS-модемGPRS-модем Пользователи в Псковской нефтебазе Пользователи в центральном офисе Клиенты через Front-Office Internet Оператор высокоскоростного доступа (Ethernet) VPN МаршрутизаторVPN Маршрутизатор VPN МаршрутизаторVPN Маршрутизатор ADSL или Dial-up модем ADSL или Dial-up модем ADSL или Dial-up модем ADSL или Dial-up модем Генеральный директор через web-интерфейс Основной канал Резервный канал GPRS-модемGPRS-модем Легенда:
  • 19.
  • 20.
    Этапы реализации проекта 20 Этап проектирования ФевральМарт Апрель Май Июнь Июль Август Сентябрь 150ч. 300ч. 300ч. 150ч. 600ч. 600ч. 150ч. 150ч. Первая очередь внедрения IBS GAS Тиражирование системы Создание фронт-офиса Опытная эксплуатация ЦО, Хнефтебаза, 1 МАЗК, 1 кафе Интеграция Парус и IBS GAS Миграция данных Тестирование системы Обучение пользователей Продолжительность – 8 месяцев Трудозатраты – 2400 часов Объекты уровня АЗК
  • 21.
    Структура бюджета проекта 21 Оборудование 59% Услуги 12% Лицензии 29% Структурабюджета проекта Статья расходов Цена Услуги 3 003 590,24р. Лицензии 6,987,647,00р. Оборудование 14 569 119,00р. ИТОГО ПО ПРОЕКТУ 24,560,356,24р. Бюджет проекта – 24,5 млн. руб. № п.п. Наименование лицензии Цена за ед. Кол-во Цена 1 Серверная лицензия IBS GAS 19,800,00р. 82 1,623,600,00р. 2 Клиентская лицензия IBS GAS 3,540,00р. 259 916,860,00р. 3 Серверная лицензия СУБД Progress 20,413,00р. 82 1,673,866,00р. 4 Клиентская лицензия СУБД Progress 3,351,00р. 259 867,909,00р. 5 MS Windows Server 2003 20,711,00р. 92 1,905,412,00р. Итого 6,987,647,00р.
  • 22.
    Эффекты от внедрения 22 ●Снижение транспортных расходов – 5% ● Оптимизация финансовых потоков – 0,5% от объема реализации ● Повышения оперативности принимаемых решений и доведении их до исполнителей – позволяет получить дополнительно 1% от ежемесячного объема реализации ● Учет специфики хозяйственной деятельности подразделений в управлении холдингом – до 5% экономии от общего объема затрат ● Использование единой платформы IBS GAS для учета, как отдельных операций, так и АЗК в целом приводит к значительному снижению непроизводительных затрат на согласование и корректировку принимаемых управленческих решений.
  • 23.
    Инвестиционная оценка 23 Период РасходыДоходы Денежные потоки Дисконтированные потоки Накопленные потоки 0 -24,560,356р. -24,560,356,24р. -24,560,356,24р. -24,560,356,24р. 1 -1,230,000р. 8,359,104р. 5,483,926,28р. -19,076,429,96р. -19,076,429,96р. 2 -1,230,000р. 12,538,656р. 6,691,512,57р. -12,384,917,38р. -12,384,917,38р. 3 -1,230,000р. 12,538,656р. 5,147,317,36р. - 7,237,600,02р. - 7,237,600,02р. 4 -1,230,000р. 12,538,656р. 3,959,474,90р. - 3,278,125,12р. - 3,278,125,12р. 5 -1,230,000р. 12,538,656р. 3,045,749,92р. - 232,375,20р. - 232,375,20р. 6 -1,230,000р. 12,538,656р. 2,342,884,55р. 2,110,509,35р. 2,110,509,35р. 7 -1,230,000р. 12,538,656р. 1,802,218,89р. 3,912,728,24р. 3,912,728,24р. NPV = 3,912,728р. Внутренняя норма доходности (IRR) = 36% Совокупная стоимость владения (TCO) = 28,006,954р. Окупаемость инвестиций (ROI) = 16%
  • 24.
    Окупаемость проекта ● Срококупаемости проекта – 6 лет 24 р.(30 000 000,00) р.(25 000 000,00) р.(20 000 000,00) р.(15 000 000,00) р.(10 000 000,00) р.(5 000 000,00) р.- р.5 000 000,00 р.10 000 000,00 0 1 2 3 4 5 6 7 Накопленный денежный поток
  • 25.
    Проекты 25 Решение IBS GASнасчитывает более 1500 инсталляций и успешно используется в сетях автозаправочных комплексов. ● Роснефть (1999 г.) – крупное внедрение Орелнефтепродукт, ЛипецкНефтепродукт, Самаранефтепродукт, ТверьНефтепродукт, ПензаНефтепродукт, РостовНефтепродукт, Кедр М – более 400 АЗК ● ARNA Petroleum (2006 г.) – среднее внедрение Проект по автоматизации сети из 30 АЗС ● Картлэнд (2002 г.) – небольшое внедрение Пример автоматизации МАЗК за 3 дня
  • 26.
  • 27.
    IBS One ● ЛидерРоссийского рынка консалтинга и автоматизации ● Высокие оценки в профессиональных рейтингах ● Ориентация на лучшую мировую практику ● Более 400 успешно реализованных проектов ● Партнер ведущих вендоров ● Наши клиенты: Газпром, Лукойл, Сургутнефтегаз, Уралсиб, МТС, ФосАГРО, Сладко, ЦентроБанк, Северсталь, Евроцемент 27
  • 28.
  • 29.
    Вставьте картинку Спасибо за внимание! 25декабря 2009 года Команда №1 группы 9111  Айрат Арасланов  Ольга Антонова  Сергей Ромашев  Анатолий Симкин  Надежда Сухарева
  • 30.
  • 31.
  • 32.
  • 33.
    Цели проекта 33 Повысить эффективность функционирования предприятия Повысить эффективность работы с заказами Повысить своевременность заказов. Сократитьдо нуля отказы Повысить эффективность поставок Увеличить прибыльность продаж Увеличить эффективность учета на предприятии Увеличить стабильность поставок Сократить до нуля задержки в поставках Повысить гарантированно сть поставок Расширить сферу товаров и услуг Повысить качество сбора и обработки учетных данных Повысить качество контроля и анализа реализации НП и ТНП Повысить эффективность механизмов продаж Повысить своевременност ь собираемой информации Критерии эффективности: ● Своевременность заказов. Отсутствие отказов. ● Гарантированность и стабильность поставок. Отсутствие задержек. ● Прибыльность продаж. ● Наличие статистических данных для анализа, прогноза и планирования.
  • 34.
  • 35.
    Возможности решения IBSGAS • Учет специфики топлива • Управление технологическим оборудованием • Уверенная работа системы в территориально распределенной структуре • Оптимизация бизнес-процессов с учетом практически любых направлений бизнеса • Комплексность сбора данных и управления сетевой структурой 35 Управление розничной торговлей нефтепродуктами и ТНП в сетевой структуре АЗК
  • 36.
    Комплексный подход ● Автоматизациябизнес-процессов розничной сети ● Тиражируемое решение для АЗК, регионального и центрального офиса и складов ● Поставка всего комплекса оборудования, системного и прикладного ПО, выполнение работ по монтажу, инсталляции и внедрению ● Интеграционный проект ● Программы по обучению кассиров, менеджеров АЗК, РО и ЦО ● Регламенты и инструкции по работе с системой для менеджеров АЗК, менеджеров по топливу, менеджеров по сопутствующим товарам 36
  • 37.
    Полный учет спецификибизнеса сети АЗК 37 ● Параллельный учет нефтепродуктов в литрах и килограммах ● Регистрация расчетно-книжного и фактического оборота топлива ● Управление технологическим оборудованием ● Многообразие вариантов отпуска и оплаты топлива ● Учет движения материальных ценностей: талонов, слипов и т.д. ● Сменная работа АЗК ● Поддержка нескольких вариантов управления предприятием RS-485 RS-232 current loop Universal controller IBS
  • 38.
  • 39.
  • 40.
    Архитектурный процесс проектирования 40 Бизнес-анализ Обследование предприятия Формирование требований Архитектураданных Архитектура приложений IT-Инфраструктура Возможность реализации Gap-анализ План миграции
  • 41.
    Стратегические цели: Путидостижения KPI 41 Повышение эффективности функционирования предприятия Своевременность заказа Удельный вес своевременно выполненных заказов Ср. время формирования заказа Количество отказов Эффективность механизмов продаж Контроль реализации НП и ТНП Оборачиваемость товарного запаса Количество товаров и услуг Рентабельность продаж Анализ эффективности реализации НП и ТНП Стабильность и гарантированность поставок Задержки в поставках Количество поставок реализованных в срок Среднее время поставки Количество собранной информации Эффективность обработки учетных данных Эффективность работы с заказами Прибыльность продаж Эффективность поставок Эффективность учета IBS GAS КИС "Парус" Front-Office Внедрение IBS GAS Внедрение Front-Office
  • 42.
  • 43.
  • 44.
  • 45.
    Архитектура данных: Потокиданных 45 Старший оператор АЗК IBS - GAS Создание заявки на заказ топлива и СТ Создание заявки на заказ топлива и СТ Покупка топлива и СТ Покупка топлива и СТ Покупатель Приём СТ со склада НБ и от Поставщиков Приём СТ со склада НБ и от Поставщиков Информация о текущем остатке и емкости резервуара Заявка Количество и вид покупаемого топлива Расход топлива, его вид и денежный приход Диспетчер НБ Заявка от АЗК Отгрузка НП на АЗК Отгрузка НП на АЗК Количество, вид отгружаемого топлива Информация о выполненной отгрузке Товаровед НБ Создание заявки на заказ СТ на ЦС у Поставщиков Создание заявки на заказ СТ на ЦС у Поставщиков Номенклатура и количество СТ Заявка Сотрудник ПКГНоменклатура и количество СТ ПАРУС Данные о поставленных товарах и операциях Бухгалтер ЦОПроведение оплат поставщикам Проведение оплат поставщикам Сумма задолженности и реквизиты Новые данные Данные прихода СТ Номенклатура, качество и количество СТ Покупка продукции кафе Покупка продукции кафе Перечень и количество продукции кафе Данные о продажах Инвентаризация топлива и СТ Инвентаризация топлива и СТ Отчет Данные об остатках Front-Office Данные о продажах Договор на карту, заявка на пополнение карты Остатки и лимиты, информация о ценах
  • 46.
    Архитектура приложений 46 КИС "Парус" Front-Office СерверБД ЦО Компоненты уровня АЗК Ядро IBS GAS для АЗК Компоненты системы уровня Нефтебазы Ядро IBS GAS для НБ Компоненты системы уровня ЦО Ядро IBS GAS для ЦО Модуль работы с СУБД Модуль обмена СУБД Progress Модуль передачи новостей Модуль обменаСистема передачи новостей Модуль Front-Office Модуль работы с СУБДМодуль заказов для ЦО Сервер БД НБ СУБД Progress Модуль работы с СУБД Модуль заказов для НБ Система передачи новостей КИС "Парус" Сервер БД АЗК СУБД Progress Сервер в кафе Модуль для кафе ККМ Модуль коммуникации Система сопряжения с ТРК UniFO Модуль печати Модуль заказов АЗК Модуль синхронизации FO
  • 47.
    Не подходит для Компании: •Специфическая ориентация на CRM • Ограниченная функциональность • Высокая TCO • Отсутствие Best Practices Системы поддержки бизнеса, CRM , различные Front-Office Собственная разработка CMS Доработка ERP систем • Microsoft. NET • Eclipse • … • 1С- Битрикс • ABO.CMS • Joomla • 1С:8.2 • Парус 10 • Axapta Microsoft.NET Способ решения Не подходит для Компании: • Технические сложности интеграции с IBS GAS • Высокая TCO • Низкая универсальность Лучший выбор Возможные технологии: СтратегическиецелимодернизацииIT БИЗНЕС ПРИЛОЖЕНИЯ Внешние информацион- ные системы IT Инфраструкту- ра Выбор ИC: Внешние информационные системы 47
  • 48.
    Архитектура приложений: Front-Office 48 СистемаFront-Office Компонент ввода сведений Модуль обмена с IBS GAS IBS GAS Подсистема поиска "Личный кабинет" Подсистема интерактивных сервисов ● Повышение лояльности клиентов ● Увеличение продаж НП и СТ ● Увеличение целевой зоны клиентов ● Получение обратной связи ● Продвижение бренда ● Обеспечение высокого качества обслуживания ● Предоставление клиентам новостей и информации
  • 49.
    Архитектура приложений: Front-Office 49 КлиентГостьОформитьдоговор на карту Оформить заявку на пополнение карты Просмотреть остаток лимитов на карте Получить информацию по ценам на НП Найти ближайшую АЗС Войти в личный кабинет Выйти из личного кабинета Получить информацию о компании «uses» «uses» «uses» «uses» «uses» «uses» «uses» «uses» «uses» «uses» ● Оформление договоров на карты ● Оформление заявок на пополнение карт ● Просмотр остатков денежных средств и лимитов по картам ● Предоставление информация по текущим ценам, новости, АЗК на которых обслуживаются карты
  • 50.
    Способы управления предприятием Распределенная архитектура Централи- зованная схема Децентра- лизованная схема Способ решения Особенности: •Резервирование каналов связи • Надежные узлы хранения (Отказоустойчивость и бесперебойность) • Бесперебойность функционирования оборудования • Независимость от доступности удаленных баз данных («offline» режим работы) • Повышенная защита компьютерных сетей от несанкционированного доступа СтратегическиецелимодернизацииIT БИЗНЕС ПРИЛОЖЕНИЯ Внешние информацион- ные системы IT Инфраструктура Выбор ИC: IT-Инфраструктура Смешанная схема 50
  • 51.
    Верхний колонтитул Состав тендернойдокументации Таблица 1. Состав основной документации # Документ На CD В печатном виде 01 Анкета участника + + 02 Архитектура системы + + 03 Выбор методологии + + 04 Отчет об обследовании предприятия + + 05 План по качеству + + 06 Реестр рисков + + 07 Технико-коммерческое предложение + + 08 Техническое задание на FO + + 09 Устав проекта + + 10 Управление рисками + + Таблица 2. Состав приложений # Документ На CD В печатном виде 11 Бюджет проекта + - 12 График проекта + - 13 Диаграммы + - 14 Спецификации оборудования + -
  • 52.
    «Автоматизация региональной сети АЗК» РАЗРАБОТАНО Менеджерпо качеству проекта ____________________ (Н.А. Сухарева) СОГЛАСОВАНО Системный архитектор Бизнес-аналитик ____________________ (А.В. Симкин) ____________________ (С.В. Ромашев) Куратор проекта Системный аналитик ____________________ (М.И. Нежурина) ____________________ (О.А. Антонова) УТВЕРЖДАЮ Руководитель проекта «____»____________________ 2009 года ____________________ (А.Ш. Арасланов) КОНФИДЕНЦИАЛЬНО Страниц 8 АНКЕТА УЧАСТНИКА ОБЩЕСТВО С ОГРАНИЧЕННОЙ ОТВЕТСТВЕННОСТЬЮ ИНФОРМАЦИОННЫЕ БИЗНЕС СИСТЕМЫ Магистратура IBS Кафедра «Управленческий консалтинг» Команда №1 МОСКВА 2009
  • 53.
    Академия IBS. Учебныйпроект. Команда 1 группы 9111 Дата вступления в силу: 21.12.2009 Версия документа: 2 Стр: 2/8 Анкета участника на проект «Автоматизация региональной сети АЗК» Содержание 1 Компания ............................................................................................................................................................................. 3 1.1 Краткая информация ................................................................................................................................................... 3 1.2 Партнеры ...................................................................................................................................................................... 3 2 Технология реализации и управление проектом.............................................................................................................. 4 2.1 Подход к реализации и управлению проектом ......................................................................................................... 4 2.2 Используемые средства автоматизации .................................................................................................................... 4 3 Функциональные возможности КИС, предлагаемой к внедрению ................................................................................ 4 4 Проект «Автоматизация региональной сети АЗК».......................................................................................................... 5 4.1 Процессы проекта........................................................................................................................................................ 5 4.2 Состав проектной группы........................................................................................................................................... 5 4.3 Пример календарного плана....................................................................................................................................... 6 4.4 Зоны ответственности ................................................................................................................................................. 6 5 Опыт внедрения .................................................................................................................................................................. 6 5.1 ОАО «РосНефть»......................................................................................................................................................... 6 5.2 «ARNA Petroleum»....................................................................................................................................................... 7 5.3 «Картлэнд (Карт Ойл)» ............................................................................................................................................... 8
  • 54.
    Академия IBS. Учебныйпроект. Команда 1 группы 9111 Дата вступления в силу: 21.12.2009 Версия документа: 2 Стр: 3/8 Анкета участника на проект «Автоматизация региональной сети АЗК» 1 Компания 1.1 Краткая информация Компания «IBS One» - системный интегратор, специализирующийся на внедрении современных систем управления. Компания является одним из лидеров российского рынка консалтинга и автоматизации в области стратегического, процессного, финансового управления. «IBS One» была основана в 1995 году и за это время зарекомендовала себя как поставщик надежных и высокопроизводительных решений. Высокий профессионализм сотрудников компании способствовал ее росту и быстрому продвижению на рынке. Среди клиентов «IBS One»: «Газпром», «Лукойл», «Сургутнефтегаз», «СУАЛ», «Уралсиб», «Ханты-мансийская нефтегазовая компания», «Голден телеком», «МТС», «Фосагро», «Межрегионгаз», «Боско ди Чильеджи», «Сладко», «Центробанк», «Северсталь», «Евроцемент». На данный момент в компании работают более 3000 человек. Более 1500 сертифицированных специалистов. Оборот компании в 2008 г. составил $509,7 млн. Из них на долю услуг приходиться около 50 % оборота. Компания «IBS One» присутствует не только в России, но и в странах СНГ: Екатеринбург, Казань, Пермь, Санкт-Петербург, Белоруссия, Казахстан, Украина. Компанией успешно реализовано более 400 проектов по постановке и автоматизации современных систем управления от IT решений для малого и среднего бизнеса до крупных информационных систем федерального уровня, - включая новый класс «типовых» решений, в сферу деятельности компании также входит дистрибуция компьютерного и телекоммуникационного оборудования международного класса. Компания регулярно получает высокие оценки в профессиональных рейтингах («Рейтинг DSS Consulting», «Эксперт», «Коммерсант»). При разработке и реализации проектов консультанты «IBS One» используют рекомендации ведущих международных стандартов: ISO/IEC 17799:2005, ISO/IEC 27001:2005, BSI (British Standart Institute), CobiT (Control Objectives for Information and related Technology), ITIL (Information Technology Infrastructure Library). 1.2 Партнеры При реализации проектов компания взаимодействует со следующими партнерами. 1C Hewlett-Packard Novell Aspentech Hummingbird Ontrack Data Recovery APC IBM Oracle Avaya ILOG Powersim BMC Software Intel PSI CalAmp Integral Solutions Corporation SAIC Chloride Kraftway SAP AG Cisco Systems Landsteinar Ricoh Citrix Legato Sun Microsystems Cognos Lenovo Symantec Comstar Iiyama UC4 Software Datastream Marconi Westbury Dell Metrologic Instruments WideXs Depo Mirror42 Вымпелком Eize Molex PN ГАРС Телеком EMC MSK-IX Лаборатория Касперского Epson Microsoft/Microsoft Dynamics ТрансТелеком Fernbach Misys Шрих-М Fujitsu Siemens Computers NEC GateWay Novatel
  • 55.
    Академия IBS. Учебныйпроект. Команда 1 группы 9111 Дата вступления в силу: 21.12.2009 Версия документа: 2 Стр: 4/8 Анкета участника на проект «Автоматизация региональной сети АЗК» Деятельность компании «IBS One» можно условно разделить на одинаково важные направления:  профессиональное консультирование;  автоматизация управления;  разработка типовых решений;  бизнес-обучение. 2 Технология реализации и управление проектом 2.1 Подход к реализации и управлению проектом В ходе реализации проекта выделяются следующие этапы:  организация работ по проекту;  проектирование модели бизнес-процессов;  внедрение;  обучение пользователей;  разработка документации;  тестирование;  опытная эксплуатация;  передача системы на техническую поддержку;  сдача системы в промышленную эксплуатацию. 2.2 Используемые средства автоматизации Средства автоматизации, используемые в проекте, приведены в таблице 1. Таблица 1. Средства автоматизации Область применения Средство автоматизации Планирование MS Project Управление ходом выполнения проекта IBS Project Center на базе продуктов Microsoft 3 Функциональные возможности КИС, предлагаемой к внедрению Подробное описание архитектуры предлагаемого решения представлено в документе «АРХИТЕКТУРА ПРЕДПРИЯТИЯ». Архитектура приложений предлагаемого решения состоит из следующих информационных систем:  программный комплекс IBS GAS;  корпоративная информационная система «Парус»;  Front-Office для клиентов.
  • 56.
    Академия IBS. Учебныйпроект. Команда 1 группы 9111 Дата вступления в силу: 21.12.2009 Версия документа: 2 Стр: 5/8 Анкета участника на проект «Автоматизация региональной сети АЗК» 4 Проект «Автоматизация региональной сети АЗК» 4.1 Процессы проекта В ходе реализации проекта для управления предполагается применить следующие процессы:  управление коммуникациями;  управление содержанием проекта;  управление сроками проекта;  управление рисками проекта;  управление изменениями;  управление затратами в проекте;  управление качеством. В ходе реализации проекта предполагается осуществление следующих процессов:  планирование;  коммуникации;  принятие решений;  процесс заказа и поставки;  процесс разработки;  процесс эксплуатации;  процесс сопровождения;  процесс документирования;  процессы верификации и аттестации;  процессы аудита и анализа. 4.2 Состав проектной группы Для эффективного управления работами в рамках данного проекта, предлагается создать проектную группу, которая должна состоять как из специалистов исполнителя, так и специалистов заказчика. Состав проектной группы со стороны исполнителя меняется в течение проекта и включает в себя на разных стадиях:  руководитель проекта со стороны исполнителя;  менеджер по качеству;  системный архитектор;  консультанты по внедрению (до 5-ти человек);  администратор баз данных;  специалисты по тестированию (до 3-х человек). Для организации работ по проекту назначается Менеджер проекта со стороны Заказчика. В ходе реализации проекта в качестве участников проектной команды могут быть привлечены руководители и специалисты всех охваченных проектом организационных единиц Компании. Они же могут выступать экспертами при принятии результатов работ по отдельным этапам.
  • 57.
    Академия IBS. Учебныйпроект. Команда 1 группы 9111 Дата вступления в силу: 21.12.2009 Версия документа: 2 Стр: 6/8 Анкета участника на проект «Автоматизация региональной сети АЗК» 4.3 Пример календарного плана Пример календарного плана находится в отдельном документе «ПЛАН ПРОЕКТА» в формате MS Project. 4.4 Зоны ответственности Заказчиком было предложено следующее распределение зон ответственности в проекте (таблица Таблица 2). Таблица 2. Распределение зон ответственности в проекте № Процесс Ответственный Результат 1 Разработка бизнес-модели Заказчик Список бизнес-процессов 2 Разработка технического задания Исполнитель ТЗ на систему 3 Разработка архитектуры и технического проекта системы Исполнитель Технический проект 4 Разработка программ миграции данных Исполнитель Инсталляционный пакет ПО 5 Разработка и документирование системы Исполнитель Инсталляционный пакет ПО 6 Тестирование Заказчик Список ошибок. График выпуска новых релизов ПО с перечнем устраненных ошибок 7 Разработка документации (пользовательская и документация разработчика) Исполнитель Документация на систему 8 Опытная эксплуатация системы Заказчик Система развернута на объектах первой очереди внедрения 9 Разработка модели технической поддержки системы Заказчик Модель технической поддержки системы 10 Передача системы на техническую поддержку Заказчик Реализована модель технической поддержки 11 Сдача системы в промышленную эксплуатацию Исполнитель Акт сдачи системы в эксплуатацию 5 Опыт внедрения Решение IBS GAS насчитывает более 1500 инсталляций и успешно используется в сетях автозаправочных комплексов. 5.1 ОАО «РосНефть» В качестве системы, позволяющей автоматизировать бизнес-процессы отдельного АЗК и управлять деятельностью сетевой структуры АЗК, НПО Орла, Липецка, Самары, Твери, Пензы, Ростова, Москвы выбрали комплексное интегрированное решение IBS GAS.
  • 58.
    Академия IBS. Учебныйпроект. Команда 1 группы 9111 Дата вступления в силу: 21.12.2009 Версия документа: 2 Стр: 7/8 Анкета участника на проект «Автоматизация региональной сети АЗК» Первым шагом на пути к автоматизации стал анализ и описание бизнес-процессов Заказчика, создание технического задания и формализация требований к системе автоматизации. Первоначально систему IBS GAS установили и настроили с целью тестовой эксплуатации на двух автозаправочных комплексах и в центральном офисе в Орловской области. Результатом пилотного проекта стало создание тиражируемого решения, учитывающего все особенности технологии работы и пожелания Заказчика, утверждение Заказчиком типовой технологии работы сотрудников НПО всех уровней (от руководящего состава ЦО до операторов АЗК), утверждение плана работ по тиражированию системы IBS GAS в распределенной сети АЗК. Тираж системы автоматизации IBS GAS НПО Орла, Липецка, Самары, Твери, Пензы, Ростова, Москвы начат в 1999 году. За семь лет автоматизировано более четырехсот отдельных торговых точек с централизацией в региональных офисах. Все объекты НПО стандартизированы по бизнес-процессам и оснащению, осуществлена интеграция программного комплекса IBS GAS с системой «1С-Бухгалтерия». Также установлен программный пакет IBS Retail Analytics, позволяющий проводить комплексный анализ деятельности: от определения эффективности продаж, поставок, ценообразования, используемого ассортимента, фактических и плановых показателей до планирования заказов и прогнозирования продаж топлива, сопутствующих товаров и услуг по Компании. Масштабируемость и универсальность решения IBS GAS как системы управления позволило этим нефтеперерабатывающим объединениям:  развивать бизнес сетевых структур АЗК, используя возможности системы IBS GAS;  оптимизировать основные бизнес-процессы;  оперативно получать, обрабатывать и консолидировать огромный объем информации в Центральном офисе Компании со всей сети АЗК;  упорядочить управление ассортиментной и ценовой политикой;  развивать программы повышения лояльности покупателей;  уменьшить объем ручной и рутинной работы сотрудников;  увеличить прибыль и повысить производительность сетевой структуры. В 2007 году Орелнефтепродукт, ЛипецкНефтепродукт, Самаранефтепродукт, ТверьНефтепродукт, ПензаНефтепродукт, РостовНефтепродукт, Кедр М стали работать под брендом «Роснефть». 5.2 «ARNA Petroleum» Компания «ARNA Petroleum» успешно работает на рынке нефтепродуктов Казахстана уже более 3 лет. Основным видом деятельности Компании является переработка нефти на нефтеперерабатывающих заводах Республики Казахстан и реализация нефтепродуктов как на внутреннем рынке, так и за рубежом. Одним из стратегических направлений Компании является развитие розничных продаж нефтепродуктов через собственную сеть автозаправочных станций. В сентябре 2006 года стартовал совместный проект Компаний «ARNA Petroleum» и «IBS One» по автоматизации бизнеса в сети, насчитывающей порядка 30 автозаправочных станций. Реализация проекта началась с внедрения системы IBS GAS на двух АЗС. В рамках проекта было создано тиражируемое решение, адаптированное под законодательство Казахстана и учитывающее все особенности бизнеса Заказчика, его технологию работы и пожелания. Реализация данного этапа позволила в дальнейшем тиражировать решение на другие АЗС сети с минимальными затратами временных и финансовых ресурсов. На данный момент автоматизировано порядка 10 АЗС Компании «ARNA Petroleum», обеспечено централизованное управление сетью АЗС и контроль над всеми ключевыми бизнес- процессами.
  • 59.
    Академия IBS. Учебныйпроект. Команда 1 группы 9111 Дата вступления в силу: 21.12.2009 Версия документа: 2 Стр: 8/8 Анкета участника на проект «Автоматизация региональной сети АЗК» 5.3 «Картлэнд (Карт Ойл)» История взаимоотношений Компаний «Картлэнд» и «IBS One» началась в 2002 году. Тогда было принято решение заменить на одном из МАЗК в г. Москва ранее установленную у Заказчика управляющую программу, которая на тот момент не удовлетворяла потребностям Компании, на комплексную систему управления IBS GAS. На тот момент Компания «IBS One» уже обладала богатым опытом автоматизации сетей розничной торговли нефтепродуктами, состоящих не только из автозаправочных станций, но и многофункциональных автозаправочных комплексов, реализующих помимо топлива широкий спектр сопутствующих товаров и услуг. За счет отработанных технологий и высококвалифицированной команды внедрения система IBS GAS запущена в эксплуатацию в течение 3 дней: от начала работ – до открытия МАЗК, причем было максимально использовано компьютерное и топливное оборудование, уже имеющееся у Заказчика. На базе первого автоматизированного МАЗК создали центральный офис, к которому позднее были подключены и другие МАЗК сети «Картлэнд» Москвы. В течение года «IBS One» и «Картлэнд» реализовали новый проект по оптимизации бизнес- процессов сети АЗС и внедрению программного комплекса IBS GAS в Уфе. Для оперативного решения новой задачи был создан собственный учебный центр на территории Заказчика. Сотрудники «Картлэнд» получили качественное обучение, практически не отрываясь от исполнения своих текущих обязанностей, что позволило Заказчику максимально сократить сроки и стоимость внедрения и получить всю необходимую технологическую поддержку непосредственно в регионе. Внедрение системы управления IBS GAS позволило Компании «Картлэнд» реализовать стратегию построения единого информационного пространства для учета, контроля и управления розничной торговлей нефтепродуктами, газом, сопутствующими товарами и услугами. Достижение поставленных целей проекта в заданные сроки и в рамках выделенного бюджета может быть обеспечено только при условии эффективного участия в работах представителей Заказчика. Это участие должно проявляться в следующих формах:  активная работа в Руководящем комитете проекта;  оперативное и полное предоставление рабочей группе проекта всей необходимой для их работы нормативно-распорядительной и другой документации;  активная работа топ-менеджеров, руководителей и ключевых специалистов во всех проводимых в рамках проекта мероприятиях. Для обеспечения взаимодействия Заказчика и специалистов «IBS One» при решении задач подготовки и реализации проекта, будет создана организационная структура проектного типа смешанного характера. Высшей смешанной структурой будет Управляющий Комитет проекта, который рассматривает и принимает все принципиальные вопросы, касающиеся подготовки и реализации проекта. Управляющий Комитет проводит свою работу в форме регулярных заседаний, включая заседания для подведения итогов работы и определения Согласованного плана совместных действий на очередной этап работ.
  • 60.
    «Автоматизация региональной сети АЗК» РАЗРАБОТАНО Системныйархитектор ____________________ (А.В. Симкин) СОГЛАСОВАНО Менеджер по качеству проекта Бизнес-аналитик ____________________ (Н.А. Сухарева) ____________________ (С.В. Ромашев) Куратор проекта Системный аналитик ____________________ (М.И. Нежурина) ____________________ (О.А. Антонова) УТВЕРЖДАЮ Руководитель проекта «____»____________________ 2009 года ____________________ (А.Ш. Арасланов) КОНФИДЕНЦИАЛЬНО Страниц 21 АРХИТЕКТУРА ПРЕДПРИЯТИЯ ОБЩЕСТВО С ОГРАНИЧЕННОЙ ОТВЕТСТВЕННОСТЬЮ ИНФОРМАЦИОННЫЕ БИЗНЕС СИСТЕМЫ Магистратура IBS Кафедра «Управленческий консалтинг» Команда №1 МОСКВА 2009
  • 61.
    Академия IBS. Учебныйпроект. Команда 1 группы 9111 Дата вступления в силу: 21.12.2009 Версия документа: 8 Стр: 2/22 Архитектура предприятия проекта «Автоматизация региональной сети АЗК» Содержание 1 Назначение документа........................................................................................................................................................ 3 2 Методология описания архитектуры ................................................................................................................................ 3 2.1 Общая структура.......................................................................................................................................................... 3 2.2 Архитектурный процесс методологии....................................................................................................................... 4 3 Архитектура предприятия.................................................................................................................................................. 5 3.1 Стратегические цели организации ............................................................................................................................. 5 3.2 Описание архитектуры «Как есть» ............................................................................................................................ 8 3.3 Спроектированная функциональная, информационная и технологическая архитектура предприятия ............ 10 3.3.1 Архитектура данных........................................................................................................................................... 11 3.3.1.1 Потоки данных ............................................................................................................................................. 11 3.3.1.2 Сервер информационных систем................................................................................................................ 11 3.3.2 Архитектура приложений................................................................................................................................... 13 3.3.2.1 Программный комплекс IBS GAS .............................................................................................................. 13 3.3.2.2 Корпоративная информационная система «Парус».................................................................................. 14 3.3.2.3 Front-Office для клиентов ............................................................................................................................ 14 3.3.3 IT-Инфраструктура ............................................................................................................................................. 14 3.3.3.1 Требования к инфраструктуре .................................................................................................................... 14 3.3.3.2 Спецификация оборудования...................................................................................................................... 15 3.3.3.3 Спецификация программного обеспечения............................................................................................... 18 3.4 План миграции........................................................................................................................................................... 18 Приложение 1. Архитектура сервера центрального офиса .............................................................................................. 20 Приложение 2. Архитектура размещения программно-технических средств................................................................ 21 Приложение 3. Технологическая архитектура .................................................................................................................. 22
  • 62.
    Академия IBS. Учебныйпроект. Команда 1 группы 9111 Дата вступления в силу: 21.12.2009 Версия документа: 8 Стр: 3/22 Архитектура предприятия проекта «Автоматизация региональной сети АЗК» 1 Назначение документа Данный документ представляет собой результат обследования текущей архитектуры предприятия и спроектированное предложение будущей архитектуры предприятия согласно специализированной методологии описания архитектуры разработанной командой для данного проекта. 2 Методология описания архитектуры 2.1 Общая структура Данная методология (рисунок Рисунок 1) позволяет в полной мере описать архитектуру предприятия региональной сети АЗК на нижеприведенных уровнях. 1. Стратегические цели организации и/или показатели эффективности, необходимые для их достижения. 2. Описание организации AS-IS на уровнях представления (scope) и бизнес концепции. 3. Проектирование функциональной, информационной и технологической архитектур предприятия. 4. Gap-анализ и/или план миграции. Рисунок 1. Методология Архитектура данных Архитектура приложений IT- инфраструкт ура • План миграции Gap- анализ
  • 63.
    Академия IBS. Учебныйпроект. Команда 1 группы 9111 Дата вступления в силу: 21.12.2009 Версия документа: 8 Стр: 4/22 Архитектура предприятия проекта «Автоматизация региональной сети АЗК» Бизнес-ориентированность данной методологии отражается на всех уровнях описания архитектуры, начиная от стратегической цели внедрения информационной системы, до конкретных решений за счет выявления узких мест на технологическом уровне. 2.2 Архитектурный процесс методологии В целом, схема архитектурного процесса для всех методологий достаточно близка. Общая черта всех методик описания – рекурсивное применение этапов декомпозиции и детализации для описания каждой из областей. С учетом особенностей нашей схемы процесс должен включать указанные ниже этапы. 1. Анализ среды бизнес-деятельности, стратегических целей организации и современных технологических тенденций. Построение критериев эффективности или сбалансированной системы показателей. 2. Обследование предприятия, описание архитектуры AS-IS на уровнях контекста (scope) и бизнес концепции. 3. На основе проведенного анализа и обследования формируются требования, предъявляемые к желаемой архитектуре. 4. Разработка архитектуры данных. 5. Разработка архитектуры приложений. 6. Разработка технологической архитектуры. 7. Анализ возможности реализации, экономическая оценка. 8. Проведение Gap-анализа (анализ рассогласования). 9. Планирование изменений (план миграции). Интерактивно процесс представлен на рисунке Рисунок 2.
  • 64.
    Академия IBS. Учебныйпроект. Команда 1 группы 9111 Дата вступления в силу: 21.12.2009 Версия документа: 8 Стр: 5/22 Архитектура предприятия проекта «Автоматизация региональной сети АЗК» Рисунок 2. Схема архитектурного процесса Данная последовательность отражает только те этапы, которые будут задействоваться в рамках данного проекта. 3 Архитектура предприятия 3.1 Стратегические цели организации Стратегическая карта организации приведена в разделе 3.4 документа «ОТЧЕТ ОБ ОБСЛЕДОВАНИИ ПРЕДПРИЯТИЯ». Стратегическая цель автоматизации предприятия является повышение эффективности функционирования организации. Согласно методологии описания архитектуры стратегическая цель, декомпозируется на каждый уровень архитектуры предприятия. На уровне «деятельность» (уровень описания бизнес концепции) отражаются критические факторы успеха (далее по тексту КФУ). На уровне «технологии» (процессный и технологический уровень описания) отражаются ключевые показатели деятельности (далее по тексту КПД). Бизнес-анализ Обследование предприятия Формирование требований Архитектура данных Архитектура приложений IT-Инфраструктура Возможность реализации Gap-анализ План миграции
  • 65.
    Академия IBS. Учебныйпроект. Команда 1 группы 9111 Дата вступления в силу: 21.12.2009 Версия документа: 8 Стр: 6/22 Архитектура предприятия проекта «Автоматизация региональной сети АЗК» Рисунок 3. Стратегическая карта показателей Построение подобной стратегической карты, является ключевым моментом данной архитектуры, потому что позволяет на всех уровнях выявить проблемные области. Так же это хорошее отражение текущей деятельности организации для заинтересованных сторон автоматизации предприятия и руководства организации.
  • 66.
    Академия IBS. Учебныйпроект. Команда 1 группы 9111 Дата вступления в силу: 21.12.2009 Версия документа: 8 Стр: 7/22 Архитектура предприятия проекта «Автоматизация региональной сети АЗК» Рисунок 4. Диаграмма показателей деятельности Результатом детализации стратегической карты показателей является диаграмма показателей, привязанная к конкретным системам, рекомендуемых к внедрению. Таким образом, результат выявление инициатив достижения стратегических целей организации представлен на рисунке Рисунок 4. Цели создания автоматизированной системы приведены разделе 3.5 документа «ОТЧЕТ ОБ ОБСЛЕДОВАНИИ ПРЕДПРИЯТИЯ».
  • 67.
    Академия IBS. Учебныйпроект. Команда 1 группы 9111 Дата вступления в силу: 21.12.2009 Версия документа: 8 Стр: 8/22 Архитектура предприятия проекта «Автоматизация региональной сети АЗК» 3.2 Описание архитектуры «Как есть» Данные (Что?) Функции (Как?) Люди, организации (Кто?) Месторасположение (Где?) Сфера действия (Контекст) Торговый ассортимент:  Нефтепродукты  Сопутствующий товар  Продукция кафе (Схема «Продукты и услуги компании» приведена в разделе 3.2 документа «ОТЧЕТ ОБ ОБСЛЕДОВАНИИ ПРЕДПРИЯТИЯ») Основные задачи деятельности предприятия:  Обработка заказов  Осуществление поставок  Продажи  Ведение учета (Функции подразделений описаны в разделе 3.3 документа «ОТЧЁТ ОБ ОБСЛЕДОВАНИИ ПРЕДПРИЯТИЯ») Потребители:  Оптовые клиенты НП  Розничные клиенты НП (АЗК)  Посетители кафе  Покупатели СТ Поставщики:  Поставщики НП  Поставщики СТ Организационно- административная структура предприятия: (Организационная структура описана в разделе 3.1 документа «ОТЧЁТ ОБ ОБСЛЕДОВАНИИ ПРЕДПРИЯТИЯ») Россия, Псковская область Продукты и услуги Розничная продажа НП Розничная продажа ТНП Розничная торговля продукцией кафе Автотовары Промышленные товары Продуктовые товары Бензин А-92 Дизельное топливо Бензин А-95 Бензин АИ-98 Напитки Продукты Функционирование ХНефетеПродукт Функции центрального офиса Функции Хской нефтебазы Функции нефтебазы Функции АЗК Функции магазина Функции кафе
  • 68.
    Академия IBS. Учебныйпроект. Команда 1 группы 9111 Дата вступления в силу: 21.12.2009 Версия документа: 8 Стр: 9/22 Архитектура предприятия проекта «Автоматизация региональной сети АЗК» Данные (Что?) Функции (Как?) Люди, организации (Кто?) Месторасположение (Где?) Модель бизнеса Основные виды деятельности предприятия: (Описание бизнес-процессов предприятия приведены в разделе 5 документа «ОТЧЕТ ОБ ОБСЛЕДОВАНИИ ПРЕДПРИЯТИЯ») География поставок: Псковская область ХНефтеПродукт Функционирование предприятия Прием заказов на поставку НП и ТНП Поставки товаров Осуществление продаж Учет деятельности предприятия
  • 69.
    Академия IBS. Учебныйпроект. Команда 1 группы 9111 Дата вступления в силу: 21.12.2009 Версия документа: 8 Стр: 10/22 Архитектура предприятия проекта «Автоматизация региональной сети АЗК» 3.3 Спроектированная функциональная, информационная и технологическая архитектура предприятия Проектирование функциональной, информационной и технологической архитектуры необходимо начинать с выявления узких мест, требований и потоков информации подлежащих автоматизации. Общая спроектированная архитектура системы представлена на рисунке Рисунок 5. Рисунок 5. Общая архитектура системы Спроектированная архитектура состоит из следующих информационных систем:  Программный комплекс IBS GAS.  Корпоративная информационная система «Парус».  Front-Office для клиентов. Данная архитектура предъявляет следующие требования к IT-инфраструктуре:  Сервер должен быть производительным и позволять эффективно работать программному обеспечению, автоматизирующему бизнес-процессы компании с учетом стратегических перспектив.  Инфраструктура должна обладать доступностью и надежностью для бизнеса предприятия. Центральный офис Главная база данных СУБД Progress Главная база данных СУБД Progress Система IBS GAS КИС «Парус» Псковская нефтебаза Удаленная база данных СУБД Progress Удаленная база данных СУБД Progress Система IBS GAS КИС «Парус» Нефтебаза N Удаленная база данных СУБД Progress Удаленная база данных СУБД Progress Система IBS GAS КИС «Парус» МАЗКАЗК или Кафе Система IBS GAS Удаленная база данных СУБД Progress Удаленная база данных СУБД Progress Система IBS GAS Удаленная база данных СУБД Progress Удаленная база данных СУБД Progress Front-Office Обмен данными Легенда:
  • 70.
    Академия IBS. Учебныйпроект. Команда 1 группы 9111 Дата вступления в силу: 21.12.2009 Версия документа: 8 Стр: 11/22 Архитектура предприятия проекта «Автоматизация региональной сети АЗК»  Инфраструктура организации должна обладать достаточной защищенностью и функционированием. Предпосылки создания собственного сервера:  Внедрение программного комплекса IBS GAS и последующее его интеграция как с существующими, так и с будущими информационными системами.  Перенос всех информационных систем на единый сервер.  Разработка собственного интернет портала (Front-Office) для клиентов и размещение его на собственной площадке.  Постоянное накопление аналитической информации в базах данных.  Рост объема естественно увеличивающихся данных.  Долговременное хранение данных и надежное резервирование всех серверов и данных. 3.3.1 Архитектура данных 3.3.1.1 Потоки данных На первом этапе проектирования будущей архитектуры предприятия необходимо выявить информационные потоки, которые будут осуществляться в рамках предлагаемого решения. Верхний уровень потоков данных представлен на рисунке Рисунок 6. Рисунок 6. Диаграмма потоков данных 3.3.1.2 Сервер информационных систем В ходе комплексного обследования предприятия (см. документ «ОТЧЁТ ОБ ОБСЛЕДОВАНИИ ПРЕДПРИЯТИЯ») предприятия, а также требований архитектуры информационных систем было выявлено, что существующая IT-инфраструктура не справится с требуемым объемом данных и вычислительными ресурсами. Решение данной проблемы – создание собственного сервера для информационных систем. Сервер информационных систем решает следующие бизнес задачи: Старший оператор АЗК IBS - GAS Создание заявки на заказ топлива и СТ Создание заявки на заказ топлива и СТ Покупка топлива и СТ Покупка топлива и СТ Покупатель Приём СТ со склада НБ и от Поставщиков Приём СТ со склада НБ и от Поставщиков Информация о текущем остатке и емкости резервуара Заявка Количество и вид покупаемого топлива Расход топлива, его вид и денежный приход Диспетчер НБ Заявка от АЗК Отгрузка НП на АЗК Отгрузка НП на АЗК Количество, вид отгружаемого топлива Информация о выполненной отгрузке Товаровед НБ Создание заявки на заказ СТ на ЦС у Поставщиков Создание заявки на заказ СТ на ЦС у Поставщиков Номенклатура и количество СТ Заявка Сотрудник ПКГНоменклатура и количество СТ ПАРУС Данные о поставленных товарах и операциях Бухгалтер ЦОПроведение оплат поставщикам Проведение оплат поставщикам Сумма задолженности и реквизиты Новые данные Данные прихода СТ Номенклатура, качество и количество СТ Покупка продукции кафе Покупка продукции кафе Перечень и количество продукции кафе Данные о продажах Инвентаризация топлива и СТ Инвентаризация топлива и СТ Отчет Данные об остатках Front-Office Данные о продажах Договор на карту, заявка на пополнение карты Остатки и лимиты, информация о ценах
  • 71.
    Академия IBS. Учебныйпроект. Команда 1 группы 9111 Дата вступления в силу: 21.12.2009 Версия документа: 8 Стр: 12/22 Архитектура предприятия проекта «Автоматизация региональной сети АЗК»  сокращение совокупной стоимости владения IT-инфраструктурой (за счет эффективного использования всех технических возможностей сервера, сокращения расходов на администрирование и сопровождение);  оперативный доступ и управление информацией;  обеспечение непрерывности бизнеса за счет повышенной надежности данного решения;  повышает эффективность информационной системы в масштабах всего предприятия;  повышает эффективность работы бизнес-приложений за счет оперативного решения возникающих проблем пользователей. Сервер информационных систем включает:  серверный комплекс: o сервер приложений; o сервер базы данных; o веб-сервер;  систему хранения данных;  систему эксплуатации;  систему информационной безопасности;  систему бесперебойного питания. Все компоненты сервера интегрированы между собой и объединены высокопроизводительной ЛВС с двойным резервированием. Серверный комплекс включает в себя следующие компоненты.  Сервер приложений. Выполняют обработку данных в соответствии с бизнес-логикой системы. На данных серверах устанавливаются серверные приложения системы IBS GAS и «Парус».  Сервер базы данных. Отвечает за сохранение и предоставление данных серверам приложений. На данный сервер устанавливаются СУБД Progress и Oracle (для КИС «Парус»).  Веб-сервер. Сервер, обеспечивающий размещение приложений для доступа к ним из интернета. На данном сервере устанавливаются программное обеспечение поддержки интернет ресурсов. В частности Apache и MS SQL EXPRESS. Система хранения данных включает в себя следующие компоненты.  Устройства хранения данных. Современные дисковые массивы подключаемы по технологии Serial Attached SCSI (SAS). Компьютерный интерфейс SAS, разработанный для обмена данными с такими устройствами, как жёсткие диски, накопители на оптическом диске и т. д. SAS использует последовательный интерфейс для работы с непосредственно подключаемыми накопителями.  Инфраструктура доступа серверов к устройствам хранения данных. Direct-attached storage – устройство для хранения данных подключено непосредственно к серверу, либо к рабочей станции. В данном случае данным устройством является сервер базы данных.  Программное обеспечение управления хранением данных. Программное обеспечение предназначено как для решения специфических задач, например повышения производительности доступа к данным СУБД.  Систему резервного копирования и архивирования данных. Система предназначена для создания резервных копий и восстановления данных. Система резервного копирования является одним из необходимых методов обеспечения непрерывности бизнеса. Создание централизованной системы резервного копирования позволяет сократить совокупную стоимость владения IT-инфраструктурой за счет оптимального использования устройств
  • 72.
    Академия IBS. Учебныйпроект. Команда 1 группы 9111 Дата вступления в силу: 21.12.2009 Версия документа: 8 Стр: 13/22 Архитектура предприятия проекта «Автоматизация региональной сети АЗК» резервного копирования и сокращения расходов на администрирование (по сравнению с децентрализованной системой). Архитектура сервера приведена в приложении 1. 3.3.2 Архитектура приложений Общая диаграмма архитектуры приложений приведена на рисунке Рисунок 7. Данная диаграмма отражает взаимодействие информационной системы IBS GAS с другими системами на уровне разных компонентов. Рисунок 7. Диаграмма архитектуры приложений 3.3.2.1 Программный комплекс IBS GAS Программный комплекс IBS GAS – единая система учета товародвижения и движения топлива в сетевых структурах АЗС, предназначен для построения систем автоматизированного управления сбытовой деятельностью предприятий нефтепродуктообеспечения (НПО) и имеет в своем составе ряд интегрированных между собой автономных программных систем.  IBS GAS – система, устанавливаемая на всех объектах сети: в Центральном офисе, на Центральном складе, в Back-Office на АЗК, и предназначенная для решения задач товарно-складского учета нефтепродуктов, газа, сопутствующих товаров и реализации услуг.  СИСТЕМА ПЕРЕДАЧИ НОВОСТЕЙ – система передачи новостей для связи АЗК и центрального склада с центральным офисом, интегрирована в IBS GAS, устанавливается на всех объектах сети.  UniFO – система контроля и учета реализации топлива, товаров и услуг на ККМ, устанавливается во Front-Office на рабочем месте кассира-оператора АЗК.  IBS СИСТЕМА СОПРЯЖЕНИЯ ККМ С ТРК – система управления топливно- раздаточными колонками (ТРК), устанавливается во Front-Office на рабочем месте кассира-оператора АЗК. КИС "Парус" Front-Office Сервер БД ЦО Компоненты уровня АЗК Ядро IBS GAS для АЗК Компоненты системы уровня Нефтебазы Ядро IBS GAS для НБ Компоненты системы уровня ЦО Ядро IBS GAS для ЦО Модуль работы с СУБД Модуль обмена СУБД Progress Модуль передачи новостей Модуль обменаСистема передачи новостей Модуль Front-Office Модуль работы с СУБДМодуль заказов для ЦО Сервер БД НБ СУБД Progress Модуль работы с СУБД Модуль заказов для НБ Система передачи новостей КИС "Парус" Сервер БД АЗК СУБД Progress Сервер в кафе Модуль для кафе ККМ Модуль коммуникации Система сопряжения с ТРК UniFO Модуль печати Модуль заказов АЗК Модуль синхронизации FO
  • 73.
    Академия IBS. Учебныйпроект. Команда 1 группы 9111 Дата вступления в силу: 21.12.2009 Версия документа: 8 Стр: 14/22 Архитектура предприятия проекта «Автоматизация региональной сети АЗК» 3.3.2.2 Корпоративная информационная система «Парус» Информационная система «Парус» предназначена для ведения бухгалтерского учета. Модуль предназначен для автоматизации бухгалтерского учета на предприятиях различных сфер деятельности, позволяет построить учет «от первичного документа» и автоматизировать бизнес-процессы любой сложности. Модуль является составной частью Системы включающей в себя ряд модулей, позволяющих более детально автоматизировать бизнес-процессы складского учета, расчета и начисления заработной платы, управления персоналом, деловыми процессами и т.д. Функционал Системы поддерживает ведение учета как в соответствии с Российской системой бухгалтерского учета (РСБУ), так и в соответствии с Международным стандартам бухгалтерского учета (МСБУ), давая возможность по некоторым участкам организовать учет по МСБУ, как параллельный независимый от РСБУ учет, и при этом в полном объеме поддерживая любую трансформацию данных, накопленных в учетных и документарных регистрах, от одного вида учета к другому. Для непрерывного функционирования системы и консолидации данных должен быть предусмотрен регламентный обмен данными с системой IBS GAS. 3.3.2.3 Front-Office для клиентов Данная система предназначена для:  повышения лояльности клиентов;  получение обратной связи;  предоставление клиентам новостей и информации; Функции системы:  оформление договоров на карты;  оформление заявок на пополнение карт;  просмотр остатков денежных средств и лимитов по картам;  предоставление информация по текущим ценам, новости, АЗК на которых обслуживаются карты. Предлагается реализовать дополнительный внешний модуль IBS GAS на современной платформе MICROSOFT.NET, доступ к которой будет осуществляться клиентом посредством интернет браузера. Репликация базы данных будет осуществляться посредством внутреннего обмена информацией. Рекомендуется использовать базу данных MS SQL Server Express Edition. Для актуального предоставления информации и оперативного оформления новых договоров и заявок должен быть предусмотрен регламентный обмен данными с системой IBS GAS. Техническое задание на проектирование системы «Front-Office» находится в документе «ТЕХНИЧЕСКОЕ ЗАДАНИЕ. Front-Office: Внешняя информационная система учета». 3.3.3 IT-Инфраструктура 3.3.3.1 Требования к инфраструктуре Проектирование IT-инфраструктуры предприятия опирается на предъявляемые требования к системе, выявленные на этапах проектирования архитектуры данных и приложений. Спроектированные информационные системы предъявляют следующие требования к IT- инфраструктуре:  бесперебойность функционирования оборудования;  независимость от доступности удаленных баз данных («offline» режим работы);
  • 74.
    Академия IBS. Учебныйпроект. Команда 1 группы 9111 Дата вступления в силу: 21.12.2009 Версия документа: 8 Стр: 15/22 Архитектура предприятия проекта «Автоматизация региональной сети АЗК»  отказоустойчивость оборудования;  низкая стоимость владения IT;  повышенная защита компьютерных сетей от несанкционированного доступа. Реализация данных требований состоит в следующих пунктах:  построение серверов на всех уровнях инфраструктуры по принципу Direct-attached storage (DAS);  резервирование данных программными средствами на уровнях АЗК и нефтебаз, аппаратное резервирование данных в центральном офисе;  резервирование каналов связи на уровнях МАЗК, нефтебазы и центрального офиса;  реализация топологии сети по принципу «Звезда»;  доступ к глобальной вычислительной сети (интернет) осуществляется через маршрутизатор и встроенный межсетевой экран. Спроектированная с учетом данных требований архитектура размещения программно- технических средств (топология сети) находится в приложении 2. Связь между объектами сети осуществляется через интернет. Подключение к сети зависит от расположения объекта, рекомендуется использование следующих технологий:  высокоскоростной доступ (Ethernet) на территории города;  коммутируемый или широкополосный доступ при доступности телефонной линии;  пакетная радиосвязь общего пользования (GPRS);  пересылка данных на внешних источниках в случае отказа всех каналов связи. Технологическая архитектура, описывающая каналы связи приведена в приложении 3. 3.3.3.2 Спецификация оборудования Спецификация оборудования рабочей станции пользователя приведена в таблице 1. Таблица 1. Рабочая станция пользователя № Спецификация Стоимость 1 DEPO Neos 220USF A230/1x512M-667/T80G/CARE3 6 673,00р. 2 17" ACER V173Dbm, 1280x1024, 5ms, 250cd/ m2, 7000:1, 160°/ 160°, speakers, ТСО-03, Black 4 161,00р. 3 Microsoft Windows XP Home 938,00р. 4 Мышь оптическая Genius NetScroll 110 White (PS/ 2), 800dpi, bundle (G5) 137,00р. 5 Logitech Deluxe Keyboard Sea Grey, OEM 209,00р. Итог 12 118,00р. Спецификация оборудования рабочего места администратора кафе приведена в таблице 2. Таблица 2. Рабочее место администратора кафе № Спецификация Стоимость 1 Рабочая станция пользователя 12 118,00р. 2 Принтер Samsung ML-1641 2 818,00р. 3 Сканер штрих-кода Motorola LS2208-1AZR0100E 4 911,00р. 4 Принтер штрих-код этикеток ARGOX OS-203 DT 9 240,00р. Итог 29 087,00р. Спецификация оборудования рабочего места кассира приведена в таблице 3. Таблица 3. Рабочее место кассира № Спецификация Стоимость 1 POS-система IBM SurePOS 100 52 490,00р. 2 Сетевая карта ASUS NX1001 180,00р. Итог 52 670,00р.
  • 75.
    Академия IBS. Учебныйпроект. Команда 1 группы 9111 Дата вступления в силу: 21.12.2009 Версия документа: 8 Стр: 16/22 Архитектура предприятия проекта «Автоматизация региональной сети АЗК» Спецификация оборудования рабочего места оператора АЗК приведена в таблице 4. Таблица 4. Рабочее место оператора АЗК № Спецификация Стоимость 1 POS-система IBM SurePOS 100 52 490,00р. 2 Сетевая карта ASUS NX1001 180,00р. 3 Сканер штрих-кода Motorola LS2208-1AZR0100E 4 911,00р. Итог 57 581,00р. Спецификация оборудования рабочего места старшего оператора АЗК приведена в таблице 5. Таблица 5. Рабочее место старшего оператора АЗК № Спецификация Стоимость 1 Рабочая станция пользователя 12 118,00р. 2 Принтер Samsung ML-1641 2 818,00р. Итог 14 936,00р. Спецификация оборудования рабочего места сотрудника НБ и ЦО приведена в таблице 6. Таблица 6. Рабочее место сотрудника НБ и ЦО № Спецификация Стоимость 1 Рабочая станция пользователя 12 118,00р. Итог 12 118,00р. Спецификация оборудования кафе приведена в таблице 7. Таблица 7. Кафе № Спецификация Стоимость Кол-во Сумма 1 Рабочее место администратора кафе 29 087,00р. 1 29 087,00р. 2 Рабочее место кассира 57 581,00р. 1 57 581,00р. 3 DEPO Storm 1150NT Lite E2200/1G667S/SATA4/2T250G7/2GLAN/1C/2US/300 W/CAR1S 21 811,00р. 1 21 811,00р. 4 Коммутатор D-Link D-Link DES-1008D/ E 8-port UTP 10/ 100Mbps Auto-sensing, Stand-alone, Unmanaged Switch (Palm Size) 783,00р. 1 783,00р. 5 GSM модем BandRich C100S 5 990,00р. 1 5 990,00р. 6 Кабель UTP 5Е 10,00р. 50 500,00р. Итог 115 262,00р. 55 115 752,00р. Спецификация оборудования АЗК приведена в таблице 8. Таблица 8. АЗК № Спецификация Стоимость Кол- во Сумма 1 Рабочее место оператора АЗК 52 670,00р. 1 52 670,00р. 2 Рабочее место старшего оператора АЗК 14 936,00р. 1 14 936,00р. 3 DEPO Storm 1150NT Lite E2200/1G667S/SATA4/2T250G7/2GLAN/1C/2US/300 W/CAR1S 21 811,00р. 1 21 811,00р. 4 Коммутатор D-Link D-Link DES-1008D/ E 8-port UTP 10/ 100Mbps Auto-sensing, Stand-alone, Unmanaged Switch (Palm Size) 783,00р. 1 783,00р. 5 GSM модем BandRich C100S 5 990,00р. 1 5 990,00р. 6 Кабель UTP 5Е 10,00р. 50 500,00р. 7 Universal controller IBS 9 000,00р. 1 9 000,00р. Итого 105 690,00р. Спецификация оборудования АЗК с магазином СТ приведена в таблице 9.
  • 76.
    Академия IBS. Учебныйпроект. Команда 1 группы 9111 Дата вступления в силу: 21.12.2009 Версия документа: 8 Стр: 17/22 Архитектура предприятия проекта «Автоматизация региональной сети АЗК» Таблица 9. АЗК с магазином СТ № Спецификация Стоимость Кол- во Сумма 1 Рабочее место администратора кафе 29 087,00р. 1 29 087,00р. 2 Рабочее место кассира 57 581,00р. 1 57 581,00р. 3 Рабочее место оператора АЗК 52 670,00р. 1 52 670,00р. 4 Рабочее место старшего оператора АЗК 14 936,00р. 1 14 936,00р. 5 DEPO Storm 1150NT Lite E2200/1G667S/SATA4/2T250G7/2GLAN/1C/2US/300 W/CAR1S 21 811,00р. 1 21 811,00р. 6 Коммутатор D-Link D-Link DES-1008D/ E 8-port UTP 10/ 100Mbps Auto-sensing, Stand-alone, Unmanaged Switch (Palm Size) 783,00р. 1 783,00р. 7 GSM модем BandRich C100S 5 990,00р. 1 5 990,00р. 8 Кабель UTP 5Е 10,00р. 100 1 000,00р. 9 Universal controller IBS 9 000,00р. 1 9 000,00р. Итого 192 858,00р. Спецификация оборудования МАЗК с магазином СТ и кафе приведена в таблице 10. Таблица 10. МАЗК с магазином СТ и кафе № Спецификация Стоимость Кол-во Сумма 1 Рабочее место администратора кафе 29 087,00р. 1 29 087,00р. 2 Рабочее место кассира 57 581,00р. 2 115 162,00р. 3 Рабочее место оператора АЗК 52 670,00р. 1 52 670,00р. 4 Рабочее место старшего оператора АЗК 14 936,00р. 1 14 936,00р. 5 DEPO Storm 1150NT E5300/2GE800D/SATA6/2T250G7/2GLAN/KBb/Mb/1C/ 2US/IPMI/300W/CAR1S 30 523,00р. 1 30 523,00р. 6 Коммутатор D-Link D-Link DES-1008D/ E 8-port UTP 10/ 100Mbps Auto-sensing, Stand-alone, Unmanaged Switch (Palm Size) 783,00р. 1 783,00р. 7 GSM модем BandRich C100S 5 990,00р. 1 5 990,00р. 8 ADSL модем Zyxel P-660RU EE 1 989,00р. 1 1 989,00р. 9 Universal controller IBS 9 000,00р. 1 9 000,00р. 10 Кабель UTP 5Е 10,00р. 250 2 500,00р. Итого 262 640,00р. Спецификация оборудования сервера нефтебазы приведена в таблице 11. Таблица 11. Сервер нефтебазы № Спецификация Стоимость Кол-во Сумма 1 Серверный шкаф DEPO Rack 600W 12UW/D600/BLACK/8AC/UO5/SCR/Pp24p5e/CAR1S 16 096,00р. 1 16 096,00р. 2 Серевер приложений DEPO Storm 1150NT E5300/2GE800D/SATA6/2T250G7/2GLAN/KBb/Mb/1C/ 2US/IPMI/300W/CAR1S 30 523,00р. 1 30 523,00р. 3 Сервер базы данных DEPO Storm 2300N5 X5502/3GR1066T/SATA6/3T250G7/5HSA/2GLAN/KBb/ Mb/1C/2US/IPMI/700W/4PCIe/CAR3S 70 515,00р. 1 70 515,00р. 4 D-Link D-Link 24-ports 10/ 100 Mbps Managed Layer 2 Switch 2 combo 1000BASE-T/ SFP Gigabit port 9 195,00р. 1 9 195,00р. Итого 126 329,00р. Спецификация оборудования нефтебазы приведена в таблице 12. Таблица 12. Нефтебаза № Спецификация Стоимость Кол-во Сумма 1 Рабочее место сотрудника 12 118,00р. 15 181 770,00р. 2 Сервер нефтебазы 126 329,00р. 1 126 329,00р.
  • 77.
    Академия IBS. Учебныйпроект. Команда 1 группы 9111 Дата вступления в силу: 21.12.2009 Версия документа: 8 Стр: 18/22 Архитектура предприятия проекта «Автоматизация региональной сети АЗК» № Спецификация Стоимость Кол-во Сумма 3 ADSL модем Zyxel P-660RU EE 1 989,00р. 1 1 989,00р. 4 Controller Pump Station 30 000,00р. 1 30 000,00р. 5 Universal controller IBS 9 000,00р. 1 9 000,00р. 6 Кабель UTP 5Е 10,00р. 500 5 000,00р. Итого 354 088,00р. Спецификация оборудования сервера центрального офиса приведена в таблице 13. Таблица 13. Сервер центрального офиса № Спецификация Стоимость Кол-во Сумма 1 DEPO Rack 600G 22UC/D1000/BLACK/6FANC/3SH/KVM8K17/8CC/8AC/ UO5/MP/TRM/2SCR/UPS3K/Pp24p5e/CAR1S 173 879,00р. 1 173 879,00р. 2 DEPO Storm 2250L2 X5405/2GR667D/SATA6/2T250G7/6HSA/FDD/2GLAN/ 1C/2US/2PS500/RMK/CAR3S 73 760,00р. 1 73 760,00р. 3 DEPO Storm 1300L2 X5502/4GE1066D/SATA6/3T1000G7/6HSA/FDD/2GLA N/1C/2US/NoIPMI/2PS500/4PCIe/RMK/CAR3S 92 587,00р. 1 92 587,00р. 4 DEPO Storm 1250Q1 E5300/2GE800D/SATA4/2T250G7/4HSA/2U/1C/2GLA N/1C/2US/300W/RMK/CAR3S 42 308,00р. 1 42 308,00р. 5 D-Link D-Link 24-ports 10/ 100 Mbps Managed Layer 2 Switch 2 combo 1000BASE-T/ SFP Gigabit port 9 195,00р. 2 18 390,00р. Итого 400 924,00р. Спецификация оборудования центрального офиса приведена в таблице 14. Таблица 14. Центральный офис № Спецификация Стоимость Кол-во Сумма 1 Рабочее место сотрудника 12 118,00р. 10 121 180,00р. 2 Сервер центрального офиса 400 924,00р. 1 400 924,00р. 3 ADSL модем Zyxel P-660RU EE 1 989,00р. 1 1 989,00р. 4 Кабель UTP 5Е 10,00р. 250 2 500,00р. 5 Рабочее место сотрудника 12 118,00р. 10 121 180,00р. Итого 354 088,00р. 3.3.3.3 Спецификация программного обеспечения Программное обеспечение на один объект сети на одного пользователя Таблица 15. Спецификация программного обеспечения № Спецификация Кол-во Сумма 1 Сервер IBS GAS 1 19,800,00р. 2 Клиент IBS GAS 1 3,540,00р. 3 Сервер СУБД Progress 1 20,413,00р. 4 Клиент СУБД Progress 1 3,351,00р. 5 MS Windows Server 2003 1 20,711,00р. Итого 67 815,00р. 3.4 План миграции На этапе обследования предприятия (документ «ОТЧЕТ ОБ ОБСЛЕДОВАНИИ ПРЕДПРИЯТИЯ») было выявлены следующие информационные системы:  корпоративная система управления (КСУ), в которой производится оперативный и управленческий учет;
  • 78.
    Академия IBS. Учебныйпроект. Команда 1 группы 9111 Дата вступления в силу: 21.12.2009 Версия документа: 8 Стр: 19/22 Архитектура предприятия проекта «Автоматизация региональной сети АЗК»  корпоративная информационная система «Парус», в которой ведется бухгалтерский учет. При реализации проекта предлагается следующий план миграции на новые информационные системы:  модернизация и замена существующей IT-инфраструктуры;  интеграция КСУ с IBS GAS;  пилотное внедрение IBS GAS на нескольких МАЗК;  внедрение IBS GAS на всех объектах сети;  миграция с КСУ на IBS GAS;  разработка «Front-Office» и интеграция с IBS GAS;  сопровождение проекта.
  • 79.
    Академия IBS. Учебныйпроект. Команда 1 группы 9111 Дата вступления в силу: 21.12.2009 Версия документа: 8 Стр: 20/22 Архитектура предприятия проекта «Автоматизация региональной сети АЗК» Приложение 1. Архитектура сервера центрального офиса Маршрутизаторы D-Link 24-ports Direct-attached storage Серверный шкаф DEPO Rack 600G Сервер приложений DEPO Storm 2250L2 Сервер базы данных DEPO Storm 1300L2 Веб сервер DEPO Storm 1250Q1 Жесткие диски SAS HDD #3 HDD #2 HDD #1 Internet ADSL модемADSL модем Межсетевой экранМежсетевой экран Компьютеры МФУ Коммутаторы D-Link 8-ports Маршрутизатор #1 Маршрутизатор #2
  • 80.
    Академия IBS. Учебныйпроект. Команда 1 группы 9111 Дата вступления в силу: 21.12.2009 Версия документа: 8 Стр: 21/22 Архитектура предприятия проекта «Автоматизация региональной сети АЗК» Приложение 2. Архитектура размещения программно-технических средств Интернет Межсетевой экран Межсетевой экран Маршрутизатор Маршрутизатор Межсетевой экран Маршрутизатор Межсетевой экран Центральный офис Нефтебаза АЗК и МАЗК Псковская нефтебаза Маршрутизатор POS Терминал ККМ Старший оператор АЗК Сервер АЗК/МАЗК ТРК Измерительное оборудование Топология ЛВС – «Звезда» POS Терминал (Склад СТ) Руководство нефтебазы Сервер базы данных Сервер приложений Бухгалтерия НБ Диспетчерская служба НБ Прочие сотрудники НБ Измерительное оборудование Бухгалтерия НБ Диспетчерская служба НБ Прочие сотрудники НБ Руководство комании POS Терминал (Центральный Склад) Измерительное оборудование Сервер базы данных Сервер приложений Топология ЛВС – «Звезда» Сервер базы данных Сервер приложений WEB-Сервер Производственно-коммерческая группа Финансово-экономический отдел Бухгалтерия Отдел реализации НП Прочие сотрудники Топология ЛВС – «Звезда» Топология ЛВС – «Звезда» Межсетевой экранМаршрутизатор ККМ POS Кафе Администратор кафе Топология ЛВС – «Звезда» Руководство нефтебазы Сервер Кафе
  • 81.
    Академия IBS. Учебныйпроект. Команда 1 группы 9111 Дата вступления в силу: 21.12.2009 Версия документа: 8 Стр: 22/22 Архитектура предприятия проекта «Автоматизация региональной сети АЗК» Приложение 3. Технологическая архитектура Пользователи на АЗК или Кафе Оператор сотовой связи: МТС, Билайн, Мегафон Пользователи на Нефтебазе или МАЗК ADSL или Dial-up модем ADSL или Dial-up модем Оператор коммутируемого или широкополосного доступа: Ростелеком или другой GPRS-модемGPRS-модем Пользователи в Псковской нефтебазеПользователи в центральном офисе Клиенты через web-интерфейс Internet Оператор высокоскоростного доступа (Ethernet) VPN МаршрутизаторVPN Маршрутизатор VPN МаршрутизаторVPN Маршрутизатор ADSL или Dial-up модем ADSL или Dial-up модем ADSL или Dial-up модем ADSL или Dial-up модем Генеральный директор через web-интерфейс Основной канал Резервный канал GPRS-модемGPRS-модем Легенда:
  • 82.
    Аналитический отчет Выбор методологиии средств моделирования Разработал: Симкин Анатолий Проверил: Сухарева Надежда Согласовал: Ромашев Сергей Утвердил: Арасланов Айрат Содержание 1 Постановка задачи.........................................................................................................................................2 2 Научные исследования .................................................................................................................................2 2.1 Анализ кейса ..........................................................................................................................................2 2.2 Исследование и анализ методологий описания архитектуры............................................................2 2.3 Сравнительный анализ средств моделирования .................................................................................3 3 Выбор методологии описания архитектуры...............................................................................................3 3.1 Предъявляемые требования к методологии ........................................................................................3 3.2 Описание методики выбора ..................................................................................................................3 3.3 Результат анализа и выводы .................................................................................................................4 4. Разработка собственной методологии описания архитектуры ................................................................7 4.1 Разработка методологии........................................................................................................................7 4.1.5 Методология......................................................................................................................................10 4.2 Архитектурный процесс методологии...............................................................................................10 5 Выбор средств моделирования ..................................................................................................................12 5.1 Выводы .................................................................................................................................................12 6 Результат процесса принятия решения .....................................................................................................13 Назначение документа Данный документ представляет собой результат проведенных коллективных научных исследований по выбору методологии описания архитектуры предприятия, методов и средств моделирования.
  • 83.
    Выбор методологии исредств моделирования Академия IBS. Учебный проект. Команда 1 группы 9111 Дата вступления в силу: 24.11.2009 Версия документа: 7 Стр: 2/14 1 Постановка задачи В рамках данного исследования необходимо провести коллективные научные исследования по выбору методологии описания архитектуры предприятия, методов и средств моделирования. Необходимо выбрать или выработать методику для последующего принятия решения по поставленной задаче. 2 Научные исследования Для достижения поставленной задачи были выполнены следующие работы: 1. Проанализирован кейс. 2. Проведен сравнительный анализ методологий. 3. Выбраны методы и средства проектирования. 2.1 Анализ кейса В результате анализа кейса были выявлены требования к тендерному предложению. С технической точки зрения тендерное предложение должно отражать следующее: 1. Показывать функциональную структуру решения (логическая ER-модель, архитектура приложений). 2. Описывать информационную инфраструктуру на основе функций или потоков данных (верхний уровень физической ER-модели). 3. Описывать технологическую инфраструктуру. Опираясь на полученные результаты, была составлена таблица Таблица 1, отражающая процессы и компоненты необходимые для исследования и описания предприятия. Таблица 1 Процесс/Компонент AS-IS / TO-BE Отвечает на вопрос «Уровень взгляда» Организационная схема AS-IS Кто? Концептуальный Географическая схема AS-IS Где? Концептуальный Выполняемые функции AS-IS Как? scope (представление) Требуемые показатели эффективности, стратегические цели организации От AS-IS до TO-BE Зачем? От scope (представление) до технологического Бизнес-процессы организации AS-IS Что и как? Концептуальный, логический Архитектура данных TO-BE Что? Логический Архитектура приложений TO-BE Как? Логический Технологическая инфраструктура TO-BE Где и что? Логический, технологический Gap-анализ, план миграции От AS-IS до TO-BE Когда, зачем? От scope (представление) до логического На основании данного анализа будем проводить исследования методологий и средств моделирования. 2.2 Исследование и анализ методологий описания архитектуры Исследование и анализ методологий проектирования проводился с помощью изучения и выборки материала из статей и книг по тематике «Архитектура предприятия», а также анализом доступных презентаций и открытой документации по методологиям проектирования.
  • 84.
    Выбор методологии исредств моделирования Академия IBS. Учебный проект. Команда 1 группы 9111 Дата вступления в силу: 24.11.2009 Версия документа: 7 Стр: 3/14 Архив аналитического отчета по обзору существующих методологий приложен в документе «АИБС_9111_1_АналитическийОтчетОбзорМетодологийСимкин». 2.3 Сравнительный анализ средств моделирования Сравнительный анализ средств моделирования проводился с помощью изучения открытых источников, статей, книг и изучения самих программных инструментов моделирования. Архив аналитического отчета по сравнительному анализу приложен в документе «АИБС_9111_1_АналитическийОтчетСравнительныйАнализСредствМоделирования_Ромашев». 3 Выбор методологии описания архитектуры Выбор методологии описания архитектуры производился в результате проведенного анализа в разделе 2 Научные исследования. В результате анализа сложилось определенное «виденье» процесса разработки «архитектурного» решения в рамках поставленной задачи, а также требования и идеи по его применению. С учетом этих особенностей и производился выбор методологии описания архитектуры. 3.1 Предъявляемые требования к методологии Для целей выбора методологии описания архитектуры предприятия в рамках написания технико-коммерческого предложения по автоматизации предприятия необходимо, чтобы методология описания архитектуры позволяла отобразить все аспекты организации бизнеса. На этапе научных исследований был проведен анализ кейса (см. раздел 2.1 Анализ кейса) и выявлен список процессов и компонентов (см. таблицу Таблица 1), которые необходимо охватить в процессе проектирования архитектуры предприятия. В результате анализа проведенных исследований для получения необходимых границ к описанию архитектуры предприятия, сформулированы следующие критерии, необходимые для процесса описания: 1. Стратегические цели организации и/или показатели эффективности, необходимые для их достижения. 2. Описание организации AS-IS на уровнях представления (scope) и бизнес концепции. 3. Проектирование функциональной, информационной и технологической архитектур предприятия. 4. Gap-анализ и/или план миграции. Таким образом, методология описания архитектуры должна в полной мере отображать все вышеперечисленные аспекты текущей организации и будущей ее модификации инфраструктуры. 3.2 Описание методики выбора Основная задача данной методики – наиболее оптимальный выбор методологии описания архитектуры, с учетом требований к возможностям различных архитектурных подходов и наших знаний и опыта работы с данными методологиями. Первая особенность методики заключается в том, что каждую из методологий мы оцениваем в «четырех измерениях» на максимальное соответствие сформулированному критерию (см. раздел 3.1 Предъявляемые требования к методологии). Вторая особенность методики – при сравнительном анализе методологий мы основываемся на двух интегральных критериях: 1. Соответствие и удовлетворение критерию. 2. Наше знание, знакомство и владение той или иной методологией. Методика выбора состоит из двух этапов:
  • 85.
    Выбор методологии исредств моделирования Академия IBS. Учебный проект. Команда 1 группы 9111 Дата вступления в силу: 24.11.2009 Версия документа: 7 Стр: 4/14 1. Применение методики парных сравнений для определения соответствия методологии критерию. 2. Экспертная оценка интегрального показателя «знакомства» команды с той или иной методологией. 3.2.1 Этап 1: Парные сравнения Для оценки соответствия данной методологии описания к предъявляемым требованиям используется метод парных сравнений. Данный метод используется с целью принятия решения выбора той методологии, которая больше всего соответствует заданным требованиям. В основе метода лежит сравнение каждого фактора со всеми остальными для описания общей картины или ситуации. Пример оценки представлен в таблице Таблица 2. Таблица 2 Фактор №1 Фактор №2 Фактор №3 Сумма Фактор №1 1 0 2 3 Фактор №2 2 1 1 4 Фактор №3 0 1 1 2 Оценка происходит по следующим значениям:  0 – Хуже.  1 – Равнозначна.  2 – Лучше. Каждый фактор, сопоставляется с другими и оценивается. Оценка происходит в верхней треугольной матрице. Значения в нижней треугольной матрице вычисляются по формуле - ( , ) 2 ( , )F i j F j i  . Результирующие значения суммируются, и могут быть нормированы до желаемой шкалы. 3.2.2 Этап 2: Интегральный критерий «Знакомство» Данный критерий отражает совокупный показатель в виде нашего знания, знакомства и владения той или иной методологией. Данный показатель оценивается «экспертно» всеми членами команды. Затем происходит его усреднение и округление, при желании. Особенность оценки заключается в том, что оценка проходила в рамках того или иного критерия, в рамках которых делается выбор методологий. Оценка ставится по 5-бальной шкале и отражает, насколько хорошо члены команды «знакомы» с использованием той или иной методологии в рамках того или иного критерия. Таким образом, получаем оценку для каждого критерия по каждой методологии (см. таблицу Таблица 3). Таблица 3 Методология 1 Методология 3 Методология 2 Критерий 1 2 0 2 Критерий 2 3 5 1 Критерий 3 5 4 3 3.3 Результат анализа и выводы Результаты, полученные в ходе анализа, находятся в файле «АИБС_9111_1_СравнительныйАнализМетодологий_Симкин.xls». 3.3.1 Анализ соответствия критериям и «знакомству» команды Для наглядности результаты анализа были сведены в «магические» квадранты Gartner. По всем четырем критериям (см. раздел 3.1 Предъявляемые требования к методологии) результаты приведены на рисунках 1-4 соответственно.
  • 86.
    Выбор методологии исредств моделирования Академия IBS. Учебный проект. Команда 1 группы 9111 Дата вступления в силу: 24.11.2009 Версия документа: 7 Стр: 5/14 Рисунок 1. Стратегические цели организации и/или показатели эффективности Рисунок 2. Описание организации AS-IS на уровнях представления (scope) и бизнес концепции EAP TOGAF FEAF Zachman 4+1 Gartner EA Знакомствоучастниковкомады Соответствие задаче EAP TOGAF FEAF Zachman 4+1 Gartner EA Знакомствоучастниковкомады Соответствие задаче
  • 87.
    Выбор методологии исредств моделирования Академия IBS. Учебный проект. Команда 1 группы 9111 Дата вступления в силу: 24.11.2009 Версия документа: 7 Стр: 6/14 Рисунок 3. Проектирование функциональной, информационной и технологической архитектуры предприятия Рисунок 4. Gap-анализ и/или план миграции EAP TOGAFFEAF Zachman 4+1Gartner EA Знакомствоучастниковкомады Соответствие задаче EAP TOGAF FEAF Zachman 4+1 Gartner EA Знакомствоучастниковкомады Соответствие задаче
  • 88.
    Выбор методологии исредств моделирования Академия IBS. Учебный проект. Команда 1 группы 9111 Дата вступления в силу: 24.11.2009 Версия документа: 7 Стр: 7/14 3.3.2 Вывод по анализу на основе критериев Для интеграции обобщения полученных результатов, мы сделаем общую лепестковую диаграмму с интегральной оценкой. Которая отражает возможность применимости каждой из методологии с учетом её соответствия задаче (критериям) и наших возможностей по её использованию. Для этого применяем произведение значений оценок по двум соответствующим показателям (оси квадрантов Gartner). Результат изображен на рисунке 5. Рисунок 5. Интегральные показатели Рассмотрев результаты данных полученных во время анализа, можно сделать вывод о том, что с учетом предъявляемых требований к методологии описания архитектуры предприятия мы не можем принять решение в пользу той или иной методологии. Поэтому ориентируясь на «лучшие практики» данных методик, с учетом требований к методологии, мы разработаем собственную методологию описания предприятия, которая подходит именно в рамках поставленной задачи. 4. Разработка собственной методологии описания архитектуры 4.1 Разработка методологии В результате проведенного анализа существующих методологий (см. раздел 3 Выбор методологии описания архитектуры) по различным критериям выявляется необходимость построения собственной методологии в совокупности отражающей все необходимые части описания архитектуры предприятия в рамках поставленной задачи. Описание KPI Описание AS-IS предприятия Проектирование архитектуры предприятия Gap-анализ EAP TOGAF FEAF Zachman 4+1 Gartner EA
  • 89.
    Выбор методологии исредств моделирования Академия IBS. Учебный проект. Команда 1 группы 9111 Дата вступления в силу: 24.11.2009 Версия документа: 7 Стр: 8/14 4.1.1 Стратегические цели Идеологической целью для разработки методики служила идея, взятая в основу методологии FEAF. Возможность наглядно отображать результаты деятельности организации для заинтересованных сторон и/или владельцев бизнеса позволяет эталонная модель показателей эффективности функционирования (PRM - Performance Reference Model). Основная идея которой состоит в том, что показатели детализируются на все уровни системы (семейства – категории – группы – измеряемые показатели), таким образом, что «пронизывают» всю архитектуру предприятия. Однако в нашем случае все 5 эталонных моделей, применяемых при проектировании архитектуры по данной методологии, являются излишними. Кроме того эталонная модель показателей эффективности функционирования тоже является избыточной, т.к. содержит в себе большое количество уже определенных показателей. Таким образом, в нашей методологии на верхнем уровне необходимо отражать показатели эффективности, сформулированные для достижения стратегических целей организации (см. рисунок Рисунок 6). Рисунок 6. Методика построения стратегических целей предприятия 4.1.2 Описание архитектуры AS-IS Для полного описания текущей архитектуры предприятия целесообразно и удобно применять схему Захмана, так как она обеспечивает полноту и восприятие архитектуры на самых разных уровнях. В последней версии «THE ZACHMAN ENTERPRISE FRAMEWORK²» от апреля 2008 года схема представляет собой матрицу 6 на 6, что является избыточным в рамках поставленной задачи. Компоненты и процессы, подлежащие описанию, были представлены в Таблица 1 – охватываются первыми двумя строками (Scope, business concepts) и первыми четырьмя столбцами (What, How, Where, Who). Таким образом, на этапе описания существующей архитектуры предприятия мы будем использовать адаптированную схему Захмана.
  • 90.
    Выбор методологии исредств моделирования Академия IBS. Учебный проект. Команда 1 группы 9111 Дата вступления в силу: 24.11.2009 Версия документа: 7 Стр: 9/14 Рисунок 7. Адаптированная схема Захмана 4.1.3 Проектирование на логическом и технологическом уровне Для описания будущей (TO-BE) архитектуры предприятия необходимо описать функциональную, информационную и технологическую инфраструктуру. Однако недостаточно просто описать или спроектировать будущее виденье архитектуры, необходимо подойти к этой задачи с точки зрения архитектурного планирования. Для данной задачи существует вполне «удачная» модель планирования архитектуры1 – EAP (Entrerprise Architecture Planning). В целях решения данного блока задач возьмем третий уровень из методики Спивака (см. рисунок Рисунок 8. Третий уровень методики Спивака), который очень хорошо подходит нашей задачи, т.к. сама методика – это инструмент планирования, а не детального проектирования архитектуры. Рисунок 8. Третий уровень методики Спивака Таким образом, для построения технологической TO-BE архитектуры предприятия будем использовать методику планирования Спивака, совмещенную с детализацией каждого из блоков на логическом и технологическом уровне. 4.1.4 Gap-анализ, план миграции Выявление расхождений и различий между существующей инфраструктурой и желаемой архитектурой предприятия один из самых важных этапов проектирования. На основе результатов этого анализа определяется стратегия внедрения информационной системы. Методика выполнения Gap-анализа и разработки плана миграции содержится в методологии TOGAF и методики планирования Спивака. Возьмем за основу основную идею проведения такого анализа и составления плана миграции. 1 См. в книге авторов Данилина и Слюсаренко «Архитектура и стратегия. “Инь” и “Янь” информационных технологий предприятия». Архитектура данных Архитектура приложений IT- инфраструктура
  • 91.
    Выбор методологии исредств моделирования Академия IBS. Учебный проект. Команда 1 группы 9111 Дата вступления в силу: 24.11.2009 Версия документа: 7 Стр: 10/14 Таким образом, на последнем этапе мы выявляем «дельту» между AS-IS и TO-BE и составляем план миграции на спроектированную архитектуру предприятия. Рисунок 9 4.1.5 Методология Итоговый результат проектирования методологии изображен на рисунке Рисунок 10. Рисунок 10. Методология описания архитектуры предприятия Единственным недостатком этой интегральной схемы является отсутствие определенного подхода или процесса к разработке и использовании данной архитектуры. 4.2 Архитектурный процесс методологии В целом, схема архитектурного процесса для всех методологий достаточно близка. Общая черта всех методик описания – рекурсивное применение этапов декомпозиции и детализации для описания каждой из областей. Архитектура данных Архитектура приложений IT- инфраструкт ура • План миграции Gap- анализ
  • 92.
    Выбор методологии исредств моделирования Академия IBS. Учебный проект. Команда 1 группы 9111 Дата вступления в силу: 24.11.2009 Версия документа: 7 Стр: 11/14 С учетом особенностей нашей схемы в процесс должны входить следующие этапы: 1. Анализ среды бизнес-деятельности, стратегических целей организации и современных технологических тенденций. Построение критериев эффективности или сбалансированной системы показателей. 2. Обследование предприятия, описание архитектуры AS-IS на уровнях контекста (scope) и бизнес концепции. 3. На основе проведенного анализа и обследования формируются требования, предъявляемые к желаемой архитектуре. 4. Разработка архитектуры данных. 5. Разработка архитектуры приложений. 6. Разработка технологической архитектуры. 7. Анализ возможности реализации, экономическая оценка. 8. Проведение Gap-анализа (анализ рассогласования). 9. Планирование изменений (план миграции). Для интерактивного представления изобразим процесс в виде цикла (см. рисунок Рисунок 11). Рисунок 11. Схема архитектурного процесса Данная последовательность отражает только те этапы, которые мы будем задействовать в рамках поставленной задачи (учебный проект по подготовке технико-коммерческого предложения). Так же возможно изображение «цикличности» модели для отражения итеративности постепенного процесса проектирования архитектуры. Бизнес-анализ Обследование предприятия Формирование требований Архитектура данных Архитектура приложений IT-Инфраструктура Возможность реализации Gap-анализ План миграции
  • 93.
    Выбор методологии исредств моделирования Академия IBS. Учебный проект. Команда 1 группы 9111 Дата вступления в силу: 24.11.2009 Версия документа: 7 Стр: 12/14 5 Выбор средств моделирования Выбор средств моделирования никогда не проводится в «отрыве» от выбора методологии описания архитектуры. Сравнительный анализ средств моделирования приведен в аналитическом отчете (см. ссылку в разделе 2.3 Сравнительный анализ средств моделирования). 5.1 Выводы В результате приведенных анализов (см. разделы 1.2, 1.3, 2.2, 2.3 вышеуказанного аналитического отчета), мы пришли к выводу, что для каждой нотации есть средства, которыми мы можем делать описания с точки зрения эффективности и с точки зрения удобства. Результаты приведены в таблице Таблица 4. Таблица 4 Нотация Средства IDEF0 ERWin, MS Visio IDEF3 ERWin, MS Visio DFD ERWin , MS Visio eEPC ARIS Toolset, MS Visio BPMN Intalio, MS Visio UML Rational Rose, MS Visio TRM MS Visio В результате анализа выбранной методологии были определены границы описания каждой из областей методологии (см. рисунок Рисунок 12). Рисунок 12 Опираясь на следующие критерии выбора, по каждому из блоков был произведен выбор тех или иных средств. Критерии отбора:  Наглядность и понятность диаграммы.  Степень детализированности. ER-модель, DFD, UML UML, TRM, MS Visio UML, MS Visio ARIS Organization chart Архитектура данных Архитектура приложений IT-инфраструктура
  • 94.
    Выбор методологии исредств моделирования Академия IBS. Учебный проект. Команда 1 группы 9111 Дата вступления в силу: 24.11.2009 Версия документа: 7 Стр: 13/14  Сложность разработки.  Знание и опыт использования. 6 Результат процесса принятия решения В результате принятых решений на основе проведенных исследований, мы выбрали собственную методологию описания архитектуры, нотации и средства, с помощью которых мы будем описывать архитектуру. В таблице Таблица 5 отображены все «блоки» и на рисунке Рисунок 12, которые требуют описания в рамках методологии, т.к. отдельно использовать методологии описания архитектур и средства моделирования невозможно. Рисунок 13 Стоит отметить тот факт, что на некоторых уровнях, например «Scope» (Сфера действия), не имеется ни «де-юре», ни «де-факто» нотаций или методик описания того или иного блока. Чаще всего данные вопросы отображают визуально в любом удобном графическом редакторе или в виде перечня. Таблица 5 «Блок» Нотация/Методика Средства Комментарий Scope: What Сфера действия: Данные ARIS Product Tree ARIS Перечень бизнес-объектов Scope: How Сфера действия: Функции ARIS Function Tree ARIS Перечень услуг / бизнес- процессов. Функциональное описание Scope: Where Сфера действия: Где - Visio Перечень точек размещение бизнеса Scope: Who Сфера действия: Кто ARIS Organization Chart ARIS Функциональные единицы Business: What Модель предприятия: Данные еEPC ARIS Семантическая модель Концептуальная модель данных ARIS eEPC UML (MS Visio) UML (MS Visio) MS Visio ARIS Organization chart ARIS eEPC Логистическая Архитектура данных Архитектура приложений IT-инфраструктура
  • 95.
    Выбор методологии исредств моделирования Академия IBS. Учебный проект. Команда 1 группы 9111 Дата вступления в силу: 24.11.2009 Версия документа: 7 Стр: 14/14 «Блок» Нотация/Методика Средства Комментарий Business: How Модель предприятия: Функции Модель бизнес-процесса Business: Where Модель предприятия: Где - Visio Логическая модель бизнеса Business: Who Модель предприятия: Кто еEPC ARIS, Visio Функциональная схема (Кто отвечает за процесс?) Архитектура данных UML Visio Логическая модель базы данных Архитектура приложений UML Visio Функциональное взаимодействие компонентов и систем IT-инфраструктура - Visio Архитектура географической дислокации системы (РИБД) + Архитектура размещения программно-технический средств (топология сети) Этап выбора методологии описания архитектуры – один из самых важных этапов в масштабных IT-проектах. Однако часто вендоры диктуют «правила» (нотации, методологии) в привязке к своим средствам. В любом случае всегда имеет смысл рассматривать несколько альтернатив и проводить сравнительный анализ.
  • 96.
    РАЗРАБОТАНО Бизнес-аналитик ____________________ (С.В. Ромашев) Системныйаналитик ____________________ (О.А. Антонова) СОГЛАСОВАНО Куратор проекта Менеджер по качеству проекта ____________________ (М.И. Нежурина) ____________________ (Н.А. Сухарева) УТВЕРЖДАЮ Руководитель проекта «____»____________________ 2009 года ____________________ (А.Ш. Арасланов) ОБЩЕСТВО С ОГРАНИЧЕННОЙ ОТВЕТСТВЕННОСТЬЮ ИНФОРМАЦИОННЫЕ БИЗНЕС СИСТЕМЫ Магистратура IBS Кафедра «Управленческий консалтинг» Команда №1 ОТЧЁТ ОБ ОБСЛЕДОВАНИИ ПРЕДПРИЯТИЯ «Автоматизация региональной сети АЗК» МОСКВА 2009 КОНФИДЕНЦИАЛЬНО Страниц 32
  • 97.
    Академия IBS. Учебныйпроект. Команда 1 группы 9111 Дата вступления в силу: 13.12.2009 Версия документа: 5 Стр: 2/32 Проект подготовки тендерного предложения. Отчет об обследовании предприятия. Содержание 1 Назначение документа................................................................................................................................................... 4 2 Введение ......................................................................................................................................................................... 4 2.1 Список используемых сокращений .................................................................................................................... 4 2.2 Объект автоматизации ......................................................................................................................................... 4 3 Анализ объекта автоматизации..................................................................................................................................... 4 3.1 Организационно-административная структура предприятия .......................................................................... 4 3.2 Продукты и услуги предприятия......................................................................................................................... 8 3.3 Функции подразделений ...................................................................................................................................... 9 3.4 Стратегические цели организации.................................................................................................................... 13 3.5 Цели создания автоматизированной системы.................................................................................................. 14 4 Организация розничной торговли .............................................................................................................................. 15 5 Описание бизнес-процессов предприятия ................................................................................................................. 15 5.1 Процессы розничной торговли НП и ТНП уровня АЗК ................................................................................. 18 5.2.1 Заказ нефтепродуктов.................................................................................................................................... 18 5.2.2 Заказ сопутствующих товаров (централизованная схема) ......................................................................... 18 5.2.3 Заказ сопутствующих товаров (децентрализованная и смешанная схема)............................................... 18 5.2.4 Прием нефтепродуктов с НБ......................................................................................................................... 18 5.2.5 Прием СТ со склада НБ и от внешних Поставщиков ................................................................................. 18 5.2.6 Проведение инвентаризации топлива и СТ ................................................................................................. 18 5.2.7 Передача смены персонала АЗК ................................................................................................................... 19 5.2 Процессы розничной торговли НП и ТНП уровня ХскойНефтебазы............................................................ 19 5.2.1 Отгрузка топлива на собственные АЗК........................................................................................................ 19 5.2.2 Выдача оптовым клиентам и погашение реализованных на АЗК топливных талонов ........................... 19 5.2.3 Заказ и поступление товара централизованной схемы поставки на НБ от внешнего Поставщика ........ 20 5.2.4 Прием продуктов фасовки со склада фасовки масел .................................................................................. 22 5.2.5 Передача СТ централизованной схемы поставки на собственные АЗК.................................................... 22 5.2.6 Передача СТ централизованной схемы поставки на НБ............................................................................. 23 5.2.7 Формирование реестра заявок на оплату поставщикам СТ ....................................................................... 23 5.2.8 Инвентаризация.............................................................................................................................................. 24 5.3 Процессы розничной торговли НП и ТНП уровня Нефтебазы ...................................................................... 24 5.3.1 Отгрузка топлива на АЗК .............................................................................................................................. 24 5.3.2 Выдача оптовым клиентам и погашение реализованных на АЗК топливных талонов ........................... 24 5.3.3 Заказ СТ на ЦС и внешним поставщикам.................................................................................................... 25 5.3.4 Прием сопутствующих товаров с Центрального склада и от внешних Поставщиков............................. 25 5.3.5 Прием продукции фасовки со склада фасовки масел ................................................................................. 25 5.3.6 Передача СТ на АЗК ...................................................................................................................................... 25 5.3.7 Проведение инвентаризации СТ................................................................................................................... 25
  • 98.
    Академия IBS. Учебныйпроект. Команда 1 группы 9111 Дата вступления в силу: 13.12.2009 Версия документа: 5 Стр: 3/32 Проект подготовки тендерного предложения. Отчет об обследовании предприятия. 5.3.8 Формирование реестра заявок на оплату поставщикам СТ ....................................................................... 26 5.4 Процессы розничной торговли НП и ТНП уровня центрального офиса....................................................... 26 5.4.1 Консолидированный учет данных ................................................................................................................ 26 5.4.2 Работы по учету движения и реализации талонов ...................................................................................... 27 5.4.3 Работа с поставщиками сопутствующих товаров ....................................................................................... 29 5.4.4 Назначение цен на топливо ........................................................................................................................... 31 5.4.5 Заказ сопутствующих товаров ...................................................................................................................... 31 6 Анализ существующего уровня автоматизации........................................................................................................ 31 7 Заключение................................................................................................................................................................... 32
  • 99.
    Академия IBS. Учебныйпроект. Команда 1 группы 9111 Дата вступления в силу: 13.12.2009 Версия документа: 5 Стр: 4/32 Проект подготовки тендерного предложения. Отчет об обследовании предприятия. Назначение документа В данном документе приведены основные результаты обследования предприятия ХНефтеПродукт, его организационная и функциональная структура, перечислены и выделены автоматизируемые бизнес-процессы, проведен анализ существующего уровня автоматизации и сделаны основные выводы по обследованию в виде рекомендаций к разрабатываемому проекту автоматизации региональной сети АЗК. 1 Введение 2.1 Список используемых сокращений АЗК – автозаправочный комплекс; АС – автоматизированная система; МАЗК – многофункциональный автозаправочный комплекс; НБ – нефтебаза; НП – нефтепродукты; ПО – программное обеспечение; СТ – сопутствующие товары; ТНП – товары народного потребления; ТО – техническое обслуживание; ЦО – центральный офис; ЦС – центральный склад; 2.2 Объект автоматизации Региональная сеть АЗК представляет собой предприятие розничной торговли нефтепродуктами, которая является завершающим этапом цепочки бизнеса НПО. 2 Анализ объекта автоматизации 3.1 Организационно-административная структура предприятия Организация ХНефтеПродукт представляет собой сетевое объединение, состоящее из центрального офиса компании, территориально удаленных складских и торговых объектов, принадлежащих одному юридическому лицу. В сетевой структуре представлены следующие объекты:  Центральный офис;  Нефтебазы – 9;  Центральный склад – 1;  АЗК - 70 (55 - АЗК, 15 - МАЗК) ;  Кафе – 17 (из них 15 кафе при МАЗК);  Магазины – 10 Структура предприятия и её декомпозиция приведены на
  • 100.
    Академия IBS. Учебныйпроект. Команда 1 группы 9111 Дата вступления в силу: 13.12.2009 Версия документа: 5 Стр: 5/32 Проект подготовки тендерного предложения. Отчет об обследовании предприятия. Рис. 1, Рис. 2, Рис. 3, Рис. 4 и Рис. 5. Рис. 1. Организационно-административная структура предприятия. Рис. 2. Организационно-административная структура центрального офиса. ХНефтеПродукт Центральный офис Хская нефтебаза Нефтебаза Подразделения розничной торговли Генеральный директор Центральный офис Отдел реализации НП Производстве нно-коммерческ ая группа Бухгалтерия Финансово- экономический отдел Руководство компании Зам. генерального директора Операционный центр Сотрудник ОРН Главный инженер Сотрудник ПКГ Главный бухгалтер Бухгалтер Зам. генерального директора Экономист Главный бухгалтер Главный инженер Генеральный директор Зам. генерального директора Сотрудник ОЦ
  • 101.
    Академия IBS. Учебныйпроект. Команда 1 группы 9111 Дата вступления в силу: 13.12.2009 Версия документа: 5 Стр: 6/32 Проект подготовки тендерного предложения. Отчет об обследовании предприятия. Рис. 3. Организационно-административная структура Хской Нефтебазы. Структура подчинения на предприятии построена по типу «звезды», где региональному офису подчинены нефтебазы, к которым в свою очередь прикрепляются АЗК и отдельно стоящие магазины и кафе. Автозаправочные станции представляют собой:  АЗК с магазином СТ;  МАЗК с магазином СТ и кафе На МАЗК ведется раздельный учет и осуществляется раздельная торговая деятельность магазина и кафе. Пункты ТО на АЗК отданы в аренду и в рамках системы оперативного учета не рассматриваются. При нефтебазах открыты розничные магазины СТ. В сети работают два отдельно стоящих кафе. Принципиально возможно переподчинение АЗК от одной нефтебазы к другой или прямое подчинение АЗК (магазина, кафе) ЦО. Хская нефтебаза Руководство нефтебазы Бухгалтерия АЗК Бухгалтерия Склад фасовки масел Диспетчерская службаЦентральный склад Главный бухгалтер нефтебазы Зам. директора нефтебазы Директор нефтебазы Главный бухгалтер нефтебазы Бухгалтер АЗК Главный бухгалтер нефтебазы Бухгалтер по топливу Бухгалтер по СТ Бухгалтер Зам. директора нефтебазы Кладовщик Главный бухгалтер нефтебазы Диспетчер Диспетчер Бухгалтер Главный бухгалтер нефтебазы Товаровед
  • 102.
    Академия IBS. Учебныйпроект. Команда 1 группы 9111 Дата вступления в силу: 13.12.2009 Версия документа: 5 Стр: 7/32 Проект подготовки тендерного предложения. Отчет об обследовании предприятия. На территории Хской нефтебазы расположен центральный склад сопутствующего товара. Центральный склад находится в подчинении центрального офиса и занимается централизованной поставкой СТ во всей сети АЗК и поставкой СТ для собственной сети Хской нефтебазы. Децентрализованной (смешанной) поставкой занимается Хская нефтебаза через единый склад нефтебазы. Таким образом, на территории Хской НБ расположен склад СТ двойного подчинения: центральному офису (в части работы с товаром централизованной поставки) и руководству НБ (в части работы с товаром децентрализованной и смешанной поставки). На территории всех прочих нефтебаз располагаются собственные склады СТ, находящиеся в подчинении НБ. Сотрудники центрального офиса, НБ (за исключением диспетчерской службы), старший оператор АЗК работают в режиме пятидневной рабочей недели, диспетчерская служба НБ и операторы АЗК работают в смену по 12 часов. Рис. 4. Организационно-административная структура нефтебазы. Нефтебаза Бухгалтерия АЗК Диспетчерская служба Склад СТ Руководство нефтебазы Склад фасовки масел Главный бухгалтер нефтебазы Бухгалтер АЗК Зам. директора нефтебазы Диспетчер Зам. директора нефтебазы Товаровед Директор нефтебазы Зам. директора нефтебазы Главный бухгалтер нефтебазы Зам. директора нефтебазы Кладовщик
  • 103.
    Академия IBS. Учебныйпроект. Команда 1 группы 9111 Дата вступления в силу: 13.12.2009 Версия документа: 5 Стр: 8/32 Проект подготовки тендерного предложения. Отчет об обследовании предприятия. Рис. 5. Организационно-административная структура подразделений розничной торговли. 3.2 Продукты и услуги предприятия Торговый ассортимент предприятия составляет:  Нефтепродукты;  Сопутствующий товар;  Продукция кафе. Рис. 6. Продукты и услуги компании. Подразделения розничной торговли АЗК Кафе Магазин Зам. директора нефтебазы Старший оператор АЗК Сотрудник кафе Оператор АЗК Зам. директора нефтебазы Администратор кафе Зам. директора нефтебазы Администратор магазина Продукты и услуги Розничная продажа НП Розничная продажа ТНП Розничная торговля продукцией кафе Автотовары Промышленные товары Продуктовые товары Бензин А-92 Дизельное топливо Бензин А-95 Бензин АИ-98 Напитки Продукты
  • 104.
    Академия IBS. Учебныйпроект. Команда 1 группы 9111 Дата вступления в силу: 13.12.2009 Версия документа: 5 Стр: 9/32 Проект подготовки тендерного предложения. Отчет об обследовании предприятия. 3.3 Функции подразделений Основные задачи деятельности предприятия:  Обработка заказов (организация системы заказов для бесперебойной поставки НП и ТНП на автозаправочные комплексы. Гибкость в выборе партнеров и ассортименте. Планирование и оптимизация затрат).  Осуществление поставок (контроль процесса на каждом этапе. Минимизация задержек и сбоев в поставках).  Продажи (организация эффективных механизмов продаж. Расширение сферы товаров и услуг, предлагаемых к продаже на АЗК. Контроль и анализ реализации НП и ТНП).  Ведение учета (сбор и обработка учетных данных по основным задачам бизнеса). На Рис. 7, Рис. 8, Рис. 9, Рис. 10, Рис. 11, Рис. 12 и Рис. 13 изображены функциональные диаграммы всех подразделений компании. Рис. 7. Функции ХНефтеПродукт. Функционирование ХНефетеПродукт Функции центрального офиса Функции Хской нефтебазы Функции нефтебазы Функции АЗК Функции магазина Функции кафе
  • 105.
    Академия IBS. Учебныйпроект. Команда 1 группы 9111 Дата вступления в силу: 13.12.2009 Версия документа: 5 Стр: 10/32 Проект подготовки тендерного предложения. Отчет об обследовании предприятия. Рис. 8. Функции Центрального офиса. Рис. 9. Функции ХскойНефтебазы. Функции центрального офиса Ведение договоров и взаиморасчетов с поставщиками Формирование розничных цен на топливо и политики в... Формирование бухгалтерской и налоговой отчетности Обеспечение поставок топлива на НБ и поставок СТ ... Взаимодейств ие с оптовыми клиентами компании Централизованн ое руководство розничной сетью АЗК Функции Хской нефтебазы Взаимодейств ия с оптовыми контрагентами в части работы ... Разрешение конфликтных ситуаций с поставщика... Ведение договоров с поставщиками СТ Учет обеспечения собственной сети АЗК... Ведение бухгалтерии НБ Оптовая торговля топливом Обеспечение розничного бизнеса поставка... Ведение учета централизованн ой закупки СТ Формирование платежей за поставленный СТ
  • 106.
    Академия IBS. Учебныйпроект. Команда 1 группы 9111 Дата вступления в силу: 13.12.2009 Версия документа: 5 Стр: 11/32 Проект подготовки тендерного предложения. Отчет об обследовании предприятия. Рис. 10. Функции нефтебазы. Рис. 11. Функции АЗК. Функции нефтебазы Взаимодейств ия с оптовыми контрагентами в части работы ... Разрешение конфликтных ситуаций с децентрали... Обеспечение собственной сети АЗК поставками... Ведение бухгалтерии НБ Обеспечение розничного бизнеса поставка... Оптовая торговля топливом Функции АЗК Обеспечение розничной торговли топливом, СТ... Формирование сменной отчетности Регистрация поступления топлива, СТ, продукции кафе Учет и хранение топлива, СТ на АЗК, проведение...
  • 107.
    Академия IBS. Учебныйпроект. Команда 1 группы 9111 Дата вступления в силу: 13.12.2009 Версия документа: 5 Стр: 12/32 Проект подготовки тендерного предложения. Отчет об обследовании предприятия. Рис. 12. Функции кафе. Рис. 13 Функции магазина. Функции кафе Учет и хранение товаров, проведение инвентаризации Регистрация поступления ингредиентов, акты... Обеспечение розничной торговли продукци... Ормирование отчетности Функции магазина Оормирование отчетности Регистрация поступления СТ Обеспечение розничной торговли СТ Учет и хранение СТ на торговой точки, проведение...
  • 108.
    Академия IBS. Учебныйпроект. Команда 1 группы 9111 Дата вступления в силу: 13.12.2009 Версия документа: 5 Стр: 13/32 Проект подготовки тендерного предложения. Отчет об обследовании предприятия. 3.4 Стратегические цели организации На Рис. 14 изображена стратегическая карта компании ХНефтеПродукт, отображающей наиболее важные в настоящий момент и перспективе стороны деятельности предприятия. Рис. 14. Стратегическая карта для компании ХНефтеПродукт. Rel. perspectives Cause-and-effect C... StrategyPerspectivePerspectivePerspectivePerspective Занять устойчивые позиции на рынке нефтепродуктов северо-западного региона Увеличение денежного потока Увеличение инвестиций Снижение издержек Увеличение прибыль Выход на новые рынки Повышение доли на старом рынке Повышение лояльности клиентов Финансы Рынки/Клиенты Увеличение продаж НП и СТ Процессы Повышение эффективности функционирования предприятия Повышение эффективности процессов логистики Продвижение бренда (PR) Обеспечение высокого качества обслуживания Обеспечение высокого качества топлива Совершенствовани е процессов планирования, учёта и анализа Увеличение целевой зоны клиентов Повышение эффективности работы с клиентами Развитие корпоративных информационных систем Сотрудники/Инфраструктура Повышение лояльности персонала Совершенствование системы управления персоналом Повышение квалификации персонала
  • 109.
    Академия IBS. Учебныйпроект. Команда 1 группы 9111 Дата вступления в силу: 13.12.2009 Версия документа: 5 Стр: 14/32 Проект подготовки тендерного предложения. Отчет об обследовании предприятия. 3.5 Цели создания автоматизированной системы В результате сбора требований к разрабатываемой системе были сформированные следующие критерии эффективности, позволяющие оценить внедряемую АС:  Своевременность заказов. Отсутствие отказов.  Гарантированность и стабильность поставок. Отсутствие задержек.  Прибыльность продаж.  Наличие статистических данных для анализа, прогноза и планирования. На Рис. 15 приведено дерево целей создания автоматизированной системы. Рис. 15. Дерево целей внедрения АС Повысить эффективность функционирования предприятия Повысить эффективность работы с заказами Повысить своевременность заказов. Сократить до нуля отказы Повысить эффективность поставок Увеличить прибыльность продаж Увеличить эффективность учета на предприятии Увеличить стабильность поставок Сократить до нуля задержки в поставках Повысить гарантированно сть поставок Расширить сферу товаров и услуг Повысить качество сбора и обработки учетных данных Повысить качество контроля и анализа реализации НП и ТНП Повысить эффективность механизмов продаж Повысить своевременност ь собираемой информации
  • 110.
    Академия IBS. Учебныйпроект. Команда 1 группы 9111 Дата вступления в силу: 13.12.2009 Версия документа: 5 Стр: 15/32 Проект подготовки тендерного предложения. Отчет об обследовании предприятия. 3 Организация розничной торговли На предприятии приняты все три типа управления розничной сетью:  Централизованное управление;  Децентрализованное управление;  Смешанное управление. В части работы с нефтепродуктами принято централизованное управление. Топливо централизовано заказывается поставщику НП, распределяется и приходуется на нефтебазах. Отпуск топлива с нефтебаз ведется по сети АЗК в соответствии с заявками АЗК и в оптовую реализацию. Бизнес-процессы приемки и хранения топлива на НБ не входят в рамки данного ТЗ. Прием топлива с АЗК должен производиться в качестве внешнего поступления топлива. На текущий момент действуют три регламента ведения торговой деятельности с поставщиками СТ:  централизованная поставка СТ;  смешанная схема поставки СТ;  децентрализованная поставка СТ. 4 Описание бизнес-процессов предприятия На Рис. 16 представлены основные виды деятельности предприятия ХНефтеПродукт. Рис. 16. Основные виды деятельности предприятия ХНефтеПродукт. Распишем более подробно основные виды деятельности. На Рис. 17 изображены процессы приема заказов на НП и ТНП. ХНефтеПродукт Функционирование предприятия Прием заказов на поставку НП и ТНП Поставки товаров Осуществление продаж Учет деятельности предприятия
  • 111.
    Академия IBS. Учебныйпроект. Команда 1 группы 9111 Дата вступления в силу: 13.12.2009 Версия документа: 5 Стр: 16/32 Проект подготовки тендерного предложения. Отчет об обследовании предприятия. Рис. 17. Процессы приема заказов на НП и ТНП. Рис. 18. Процессы поставок товаров. Прием заказов на поставку НП и ТНП Заказ НП на АЗК ЗаказСТ на АЗК Заказ СТ на ЦС от внешних Поставщиков Хская нефтебазаАЗК Заказ СТ на ЦС и внешним поставщикам Нефтебаза Центральный офис Заказ СТ для ЦС у внешних Поставщиков Поставки товаров Прием НП с НБ АЗК Прием СТ со склада НБ и от внешних Поставщиков Отгрузка топлива на АЗК Прием продукции фасовки со склада фасовки масел Хская нефтебаза Передача СТ централизованной схемы поставки на собственные АЗК Передача СТ централизованной схемы поставки на НБ Отгрузка топлива на АЗК Прием продукции фасовки со склада фасовки масел Прием СТ с ЦС и от внешних поставщиков Прием СТ с ЦС и от внешних поставщиков Передача СТ на собственные АЗК Нефтебаза
  • 112.
    Академия IBS. Учебныйпроект. Команда 1 группы 9111 Дата вступления в силу: 13.12.2009 Версия документа: 5 Стр: 17/32 Проект подготовки тендерного предложения. Отчет об обследовании предприятия. Рис. 19. Процессы осуществления продаж НП и ТНП. Осуществление продаж Продажа топлива и СТ покупателям, оказание услуг Производство и реализация продукции кафе АЗК Выдача оптовым клиентам и погашение реализованных ... Формирование реестра заявок на оплату поставщикам СТ Хская нефтебаза Выдача оптовым клиентам и погашение реализованных ... Формирование реестра заявок на оплату поставщикам СТ Нефтебаза Работа с Поставщиками СТ Управление ценовой и ассортиментной политикой Центральный офис Учет деятельности предприятия Консолидированный учет данных, поступающих от удаленных объектов Учет движения и реализации товаров Управленческий и бухгалтерский учет Центральный офис Проведение инвентаризации СТ Нефтебаза Проведение инвентаризации СТ Хская нефтебаза Проведение переоценок топлива и СТ Проведение инвентаризации топлива и СТ АЗК
  • 113.
    Академия IBS. Учебныйпроект. Команда 1 группы 9111 Дата вступления в силу: 13.12.2009 Версия документа: 5 Стр: 18/32 Проект подготовки тендерного предложения. Отчет об обследовании предприятия. Рис. 20. Процессы учета деятельности предприятия. Приведем подробное описание и диаграммы тех процессов, которые будут автоматизированы. 5.1 Процессы розничной торговли НП и ТНП уровня АЗК 5.2.1 Заказ нефтепродуктов № Операция Исполнитель Вход Источник Выход Получатель 1 Формирование заявки на поставку НП Старший оператор АЗК Данные о текущем остатке НП Учетная система Заявка на поставку НП Диспетчерская НБ 2 Обработка заявки в диспетчерской НБ Диспетчер НБ Заявка на поставку НП АЗК Заявка обработана Система 5.2.2 Заказ сопутствующих товаров (централизованная схема) № Операция Исполнитель Вход Источник Выход Получатель 1 Формирование заявки на СТ Старший оператор АЗК Данные о текущем остатке НП Учетная система Заявка на СТ Товаровед склада СТ на нефтебазу 5.2.3 Заказ сопутствующих товаров (децентрализованная и смешанная схема) № Операция Исполнитель Вход Источник Выход Получатель 1 Формирование заказа на СТ внешнему Поставщику Старший оператор АЗК прайс-лист Поставщика, утвержденный отделом ПКГ ЦО Поставщик Заказ на СТ Внешний Поставщик 5.2.4 Прием нефтепродуктов с НБ № Операция Исполнитель Вход Источник Выход Получатель 1 Прием нефтепродуктов Старший оператор АЗК приходная накладная Внешние поставщики Регистрация в КСУ КСУ 5.2.5 Прием СТ со склада НБ и от внешних Поставщиков № Операция Исполнитель Вход Источник Выход Получатель 1 Прием товара Оператор АЗК СТ, приходная накладная Внешние поставщики Регистрация в КСУ КСУ 5.2.6 Проведение инвентаризации топлива и СТ № Операция Исполнител ь Вход Источни к Выход Получател ь 1 Инвентаризаци я СТ Товаровед склада СТ Информация о товаре Остатки товара Товарный отчет по остаткам товара, Инвентаризационна я опись Товаровед
  • 114.
    Академия IBS. Учебныйпроект. Команда 1 группы 9111 Дата вступления в силу: 13.12.2009 Версия документа: 5 Стр: 19/32 Проект подготовки тендерного предложения. Отчет об обследовании предприятия. Приказ на инвентаризаци ю 5.2.7 Передача смены персонала АЗК № Операция Исполнитель Вход Источник Выход Получатель 1 Передача смены Старший оператор АЗК Регламент Смена передана 5.2 Процессы розничной торговли НП и ТНП уровня ХскойНефтебазы 5.2.1 Отгрузка топлива на собственные АЗК № Операция Исполнитель Вход Источник Выход Получатель 1 Подготовка заявки Диспетчер АЗК Данные системы учета Система учета 2 Отгрузка топлива на АЗК Диспетчер АЗК 1. Заявка АЗК Топливо отгружено Диспетчер НБ Рис. 21. Диаграмма бизнес-процесса. 5.2.2 Выдача оптовым клиентам и погашение реализованных на АЗК топливных талонов № Операция Исполнитель Вход Источник Выход Получатель 3 Выдача талонов на нефтебазу ЦО Заявка НБ НБ Накладная на передачу талонов. НБ 4 Выдача оптовым клиентам топливных талонов Диспетчер НБ Договор с клиентом об обслужив ании с НБ Представител ь клиента Отгрузка топлива на АЗК Заявка АЗК Диспетчер НБ Подготовка заявки КСУ Заявка готова Данные системы учета
  • 115.
    Академия IBS. Учебныйпроект. Команда 1 группы 9111 Дата вступления в силу: 13.12.2009 Версия документа: 5 Стр: 20/32 Проект подготовки тендерного предложения. Отчет об обследовании предприятия. использов анием талонов 5 Погашение реализованных на АЗК топливных талонов Бухгалтерия НБ Документ регистрац ии факта погашени я талонов НБ 1Отчет о реализован ных талонах и отпуске нефтепроду ктов 2Счет- фактура 3Книга продаж КИС «Парус» 5.2.3 Заказ и поступление товара централизованной схемы поставки на НБ от внешнего Поставщика № Операция Исполнитель Вход Источник Выход Получатель 1 Заказ товара Товаровед Заявка на СТ НБ Товаровед Кладовщик 2 Прием товара Товаровед Номенкла тура НБ Регистрация в КСУ Кладовщик
  • 116.
    Академия IBS. Учебныйпроект. Команда 1 группы 9111 Дата вступления в силу: 13.12.2009 Версия документа: 5 Стр: 21/32 Проект подготовки тендерного предложения. Отчет об обследовании предприятия. Рис. 22. Диаграмма бизнес-процесса. Заказ СТ внешним поставщикам Заявка на СТ Товаровед ЦС Кладовщик ЦС Сформировать заказ СТ поставщику Доставка СТ на центральный склад Перемещение товаров на месте складирования Товар доставлен Прием СТ от внешнего постаавщика Товар размещен Товар принят на ЦС Регистрация прихода СТ на ЦС Товар зарегестрирова н на ЦС КСУ
  • 117.
    Академия IBS. Учебныйпроект. Команда 1 группы 9111 Дата вступления в силу: 13.12.2009 Версия документа: 5 Стр: 22/32 Проект подготовки тендерного предложения. Отчет об обследовании предприятия. 5.2.4 Прием продуктов фасовки со склада фасовки масел № Операция Исполнитель Вход Источник Выход Получатель 1 Прием продукции фасовки со склада фасовки Товаровед Кладовщик Приходна я накладная НБ Регистрация прихода в КСУ Товаровед и кладовщик НБ Рис. 23. Диаграмма бизнес-процесса. 5.2.5 Передача СТ централизованной схемы поставки на собственные АЗК № Операция Исполнитель Вход Источник Выход Получатель 1 Перемещение товаров на АЗК с ЦС Кладовщик Товаровед Центрального склада Зявка АЗК на СТ План отгрузки СТ на АЗК Расходная накладная Регистрация в КСУ Товаровед Кладовщик Товар передан на склад НБ Передача продукции фасовки на склад НБ Приходная накладная Товаровед ЦС Кладовщик ЦС Перемещение товаров на месте складирования Прием продукции фасовки Товар размещен Товар принят на склад НБ Регистрация прихода фасовки на склад НБ Товар зарегестрирова н на складе НБ КСУ
  • 118.
    Академия IBS. Учебныйпроект. Команда 1 группы 9111 Дата вступления в силу: 13.12.2009 Версия документа: 5 Стр: 23/32 Проект подготовки тендерного предложения. Отчет об обследовании предприятия. 5.2.6 Передача СТ централизованной схемы поставки на НБ № Операция Исполнитель Вход Источник Выход Получатель 1 Перемещение товара на НБ Товаровед Заявка НБ Регистрация в КСУ 2.Расходная накладная Товаровед Кладовщик Рис. 24. Диаграмма бизнес-процесса. 5.2.7 Формирование реестра заявок на оплату поставщикам СТ № Операция Исполнитель Вход Источник Выход Получатель 1 Формирование реестра заявок Товаровед ЦС Счет- фактура Данные КСУ Реестр заявок на оплату Счет- фактура 1. Товаровед 2.ПКГ ЦО План отгрузки СТ на АЗК Перемещение товара на АЗК Заявка АЗК на поставку СТ Кладовщик Товар передан на склад АЗК Перемещение СТ на временное место хранения СТ перемещены Отгрузка товара с ЦС Товар отгружен с ЦС Расходная накладная КСУ Формирование документа Товаровед
  • 119.
    Академия IBS. Учебныйпроект. Команда 1 группы 9111 Дата вступления в силу: 13.12.2009 Версия документа: 5 Стр: 24/32 Проект подготовки тендерного предложения. Отчет об обследовании предприятия. Рис. 25. Диаграмма бизнес-процесса. 5.2.8 Инвентаризация № Операция Исполнитель Вход Источник Выход Получатель 1 Инвентаризация 1.Товаровед ЦС 2.Инвентаризац ионная комиссия 1.Приказ 2.Товарны й отчет по остаткам товара 3.Инвента ризацион ную опись 1Сличитель ная ведомость Оформлени е в КСУ Товаровед Ревизор 5.3 Процессы розничной торговли НП и ТНП уровня Нефтебазы 5.3.1 Отгрузка топлива на АЗК № Операция Исполнитель Вход Источник Выход Получатель 1 Отгрузка топлива на АЗК АЗК Заявка АЗК Данные системы учета Топливо отгружено Диспетчера НБ 5.3.2 Выдача оптовым клиентам и погашение реализованных на АЗК топливных талонов № Операция Исполнитель Вход Источник Выход Получатель 1 Выдача талонов на нефтебазу ЦО заявка НБ НБ Накладная на передачу определенного НБ Реестр заявок Формирование реестра заявок Реестр заявок сформирован Утверждение реестра заявок Реестр заявок передан в ПГК ЦО Данные поставок товаров Директор НБ Товаровед ЦС КСУ Счет-фактура
  • 120.
    Академия IBS. Учебныйпроект. Команда 1 группы 9111 Дата вступления в силу: 13.12.2009 Версия документа: 5 Стр: 25/32 Проект подготовки тендерного предложения. Отчет об обследовании предприятия. количества талонов. 2 Выдача оптовым клиентам топливных талонов Диспетчер НБ договор с клиентом об обслуживании с использованием талонов НБ Талоны Представите ль клиента 3 Погашение реализованных на АЗК топливных талонов Бухгалтерия НБ Документ регистрации факта погашения талонов отчет о реализованных талонах и отпуске нефтепродуктов счет-фактуру и ставит на учет в Книгу продаж ЦО 5.3.3 Заказ СТ на ЦС и внешним поставщикам № Операция Исполнитель Вход Источник Выход Получатель 1 Заказ товара Товаровед Заявка НБ Регистрация в КСУ Товаровед 5.3.4 Прием сопутствующих товаров с Центрального склада и от внешних Поставщиков № Операция Исполнитель Вход Источник Выход Получатель 1 Прием товара Товаровед СТ, приходная накладная Центральный офис, Внешние поставщики Регистрация в КСУ КСУ 5.3.5 Прием продукции фасовки со склада фасовки масел № Операция Исполнитель Вход Источник Выход Получатель 1 Прием продукции фасовки со склада фасовки Кладовщик склада фасовки масел Товар, Приходная накладная Поставщик Регистрация в КСУ Товаровед и кладовщик НБ 5.3.6 Передача СТ на АЗК № Операция Исполнитель Вход Источник Выход Получатель 1 Формирование плана отгрузки СТ на АЗК Товаровед НБ Заявки АЗК АЗК План отгрузки СТ на АЗК Товаровед склада СТ 2 Перемещение товаров на АЗК Товаровед склада СТ План отгрузки СТ на АЗК Товаровед НБ Товар перемещен 3 Формирование расходной накладной Товаровед склада Документ заявки СТ АЗК Расходная накладная Кладовщик 4 Отгрузка товара Кладовщик Расходная накладная Товаровед склада Товар отгружен 5.3.7 Проведение инвентаризации СТ № Операция Исполнитель Вход Источник Выход Получатель 1 Инвентаризация СТ Товаровед склада СТ Информация о товаре Остатки товара Товарный отчет по Товаровед
  • 121.
    Академия IBS. Учебныйпроект. Команда 1 группы 9111 Дата вступления в силу: 13.12.2009 Версия документа: 5 Стр: 26/32 Проект подготовки тендерного предложения. Отчет об обследовании предприятия. Приказ на инвентаризацию остаткам товара, Инвентаризац ионная опись 5.3.8 Формирование реестра заявок на оплату поставщикам СТ № Операция Исполнитель Вход Источник Выход Получатель 1 Формирование реестра заявок Бухгалтер НБ Данные о произведенных на АЗК и НБ поставок товаров от внешних Поставщиков АЗК и НБ Реестр заявок ПКГ ЦО 5.4 Процессы розничной торговли НП и ТНП уровня центрального офиса 5.4.1 Консолидированный учет данных № Операция Исполнитель Вход Источник Выход Получатель 1 Учет данных Менеджеры ЦО Данные КСУ Аналитическая отчетность любой степени конкретизации Менеджеры ЦО Рис. 26. Диаграмма бизнес-процесса. Менеджеры ЦО Данные КСУ Аналитическая отчетность Учет данных по товарообороту Данные учтены
  • 122.
    Академия IBS. Учебныйпроект. Команда 1 группы 9111 Дата вступления в силу: 13.12.2009 Версия документа: 5 Стр: 27/32 Проект подготовки тендерного предложения. Отчет об обследовании предприятия. 5.4.2 Работы по учету движения и реализации талонов № Операция Исполнитель Вход Источник Выход Получатель 1 Заказ на производство талонов Анализ историческ их данных 1Накладная на материальны е ценности 2.Учет в КСУ Склад ЦО 2 Учет движения талонов Бухгалтерия ЦО Отчет от НБ 1.Реестр заявок на оплату 2.Счет- фактура 3.Оформлени е в КИС «Парус» 1.ЦО 3.Бухгалтер ЦО 3 Талоны не реализованы 1.Сотрудник ЦО ЦО 1Счет- фактура 2Акт уничтожения талонов
  • 123.
    Академия IBS. Учебныйпроект. Команда 1 группы 9111 Дата вступления в силу: 13.12.2009 Версия документа: 5 Стр: 28/32 Проект подготовки тендерного предложения. Отчет об обследовании предприятия. Рис. 27. Диаграмма бизнес-процесса. Заказ на производство талонов Талоны заказаны Накладная КСУ Талоны ставятся на учет в КСУ Изготовление талонов Талоны изготовлены Прием талонов на склад Центрального офиса Талоны приняты на склад Талоны реализованы Талоны не реализованы Взаиморасчеты признаны Претензий нет Сотрудник ЦО Выписывает счет-фактуру Возникла кредиторская задолжност... Талоны уничттожаются Акт уничтожения талонов
  • 124.
    Академия IBS. Учебныйпроект. Команда 1 группы 9111 Дата вступления в силу: 13.12.2009 Версия документа: 5 Стр: 29/32 Проект подготовки тендерного предложения. Отчет об обследовании предприятия. 5.4.3 Работа с поставщиками сопутствующих товаров № Операция Исполнитель Вход Источник Выход Получатель 1 Поиск поставщиков централизован ной поставки Сотрудник ПГК ЦО Единый справочник поставщико в товаров 2 Определение ассортимента СТ Сотрудник ПГК ЦО Реестр заявок на оплату СТ Ассортиментн ый справочник Бухгалтерия ЦО 3 Заключение договоров Сотрудник ПГК ЦО КИС «Парус» (оплата поставщикам) КСУ (поставка товара) Бухгалтерия ЦО
  • 125.
    Академия IBS. Учебныйпроект. Команда 1 группы 9111 Дата вступления в силу: 13.12.2009 Версия документа: 5 Стр: 30/32 Проект подготовки тендерного предложения. Отчет об обследовании предприятия. Рис. 28. Диаграмма бизнес-процесса. Определение ассортимента СТ Сотруник ПГК ЦО Поступление на подтверждение Финансово- экономический отдел Единый справочник поставщи... КИС "Парус" КСУ Поставка товаров Оплата поставщикам Поиск поставщиков Заключение договоров Поставщик найден Ассортимент определен Реестр заявок на оплату СТ Счет-фактура Договор заключен Оплата произведена Товар доставлен Утверждение оплат Бухгалтерия ПГК Единый номенклатурный справочник Заказ СТ Ассортиментная политика ЦО Заявка товароведа НБ
  • 126.
    Академия IBS. Учебныйпроект. Команда 1 группы 9111 Дата вступления в силу: 13.12.2009 Версия документа: 5 Стр: 31/32 Проект подготовки тендерного предложения. Отчет об обследовании предприятия. 5.4.4 Назначение цен на топливо № Операция Исполнитель Вход Источник Выход Получатель 1.Назначение цен на топливо Сотрудник ФЭО Приказ на переоценку топлива Отражается в КСУ Старший оператор АЗК Рис. 29. Диаграмма бизнес-процесса. 5.4.5 Заказ сопутствующих товаров № Операция Исполнитель Вход Источник Выход Получатель 1 Назначение цен на СТ Сотрудник ПГК Отражается в КСУ Старший оператор АЗК 2 Заказ СТ 1Начальник ПГК 2.Сотрудник ПГК Заявка товароведа НБ Ассортимент ная политика ЦО Товарный справочник Утвержденна я номенклатурн ая позиция 5 Анализ существующего уровня автоматизации На данный момент не существует единой информационной системы, охватывающей все функциональные подразделения компании. На каждой НБ и АЗК учет ведется с помощью собственного ПО, обмен данными между которыми происходит вручную. В связи с чем, процессы контроля и получения отчетности по деятельности всей сети АЗК сильно затруднён, управления компанией происходит неэффективно. При разработке АС стоит учесть, что оформление выплат в адрес Поставщиков СТ ведется в системе финансово-экономического учета «Парус», и будет необходимо создание процедуры обмена данными между двумя информационными системами. Сотрудник ФЭО Приказ на переоценку топлива Определение цены на топливо Цена определена Переоценка топлива Цена определена
  • 127.
    Академия IBS. Учебныйпроект. Команда 1 группы 9111 Дата вступления в силу: 13.12.2009 Версия документа: 5 Стр: 32/32 Проект подготовки тендерного предложения. Отчет об обследовании предприятия. 6 Заключение Объект автоматизации имеет географически распределенную архитектуру, что требует от системы необходимости интеграции в единое информационное пространство серверов и баз данных, с возможностью доступа и обмена информации между ними. Т.к. заказы и поставки осуществляются по несколько раз в день, обмен данными между базами требует такого же своевременного соответствия. В силу того, что на предприятии функционирует система учета «Парус», в которой ведется оформление выплат в адрес Поставщиков, то внедряемая АС должна иметь возможность и быть синтегрирована с системой «Парус», что позволит вести полностью автоматизированную финансово-экономическую деятельность. В настоящем документе было приведено полное описание предприятия в соответствии с выбранной методологией описания архитектуры, в частности, приведено описание его организационно-административной, функциональной структуры, описаны продукты и услуги, реализуемые предприятием, автоматизируемые бизнес-процессы предприятия и сформулированы цели компании и цели внедрения автоматизированной системы документооборота и учета деятельности.
  • 128.
    РАЗРАБОТАНО Менеджер по качеству ____________________(Н.А. Сухарева) СОГЛАСОВАНО Системный архитектор Системный аналитик ____________________ (А.В. Симкин) ____________________ (О.А. Антонова) Бизнес-аналитик ____________________ (С.В. Ромашев) ____________________ УТВЕРЖДАЮ Руководитель проекта «____»____________________ 2009 года ____________________ (А.Ш. Арасланов) ОБЩЕСТВО С ОГРАНИЧЕННОЙ ОТВЕТСТВЕННОСТЬЮ ИНФОРМАЦИОННЫЕ БИЗНЕС СИСТЕМЫ Магистратура IBS Кафедра «Управленческий консалтинг» Команда №1 ПРОГРАММА КАЧЕСТВА ПРОЕКТА «Автоматизация региональной сети АЗК» МОСКВА 2009
  • 129.
    Академия IBS. Учебныйпроект. Команда 1 группы 9111 Дата вступления в силу: 07.12.2009 Версия документа: 3 Стр: 2/15 Проект автоматизации региональной сети АЗК. Программа качества проекта Содержание 1 Область применения........................................................................................................................................................... 3 1.1 Общие положения........................................................................................................................................................ 3 1.2 Применение.................................................................................................................................................................. 3 2 Цели в области качества..................................................................................................................................................... 3 3 Программа тестирования.................................................................................................................................................... 3 4 Структура управления проектом ....................................................................................................................................... 4 4.1 Организационная структура проекта ......................................................................................................................... 4 4.2 Коммуникации с заказчиком ...................................................................................................................................... 4 4.3 Внутрикомандное взаимодействие ............................................................................................................................ 5 4.4 Управление изменениями проекта............................................................................................................................. 5 4.5 Управление конфигурацией проекта ......................................................................................................................... 6 4.6 Управление документацией и данными проекта ...................................................................................................... 6 4.7 Управление поставщиками......................................................................................................................................... 7 5 План повышения квалификации участников проектной группы ................................................................................... 7 6 Нормативная база проекта ................................................................................................................................................. 9 7 План мероприятий по обеспечению качества проекта .................................................................................................. 11 8 План-график проекта ........................................................................................................................................................ 14
  • 130.
    Академия IBS. Учебныйпроект. Команда 1 группы 9111 Дата вступления в силу: 07.12.2009 Версия документа: 3 Стр: 3/15 Проект автоматизации региональной сети АЗК. Программа качества проекта 1 Область применения 1.1 Общие положения Настоящий документ входит в состав комплекса документов, которые устанавливают требования, необходимые для обеспечения качества проекта, в частности, требования к планированию качества проекта, выполнению запланированных мероприятий, а также контролю качества выполнения проекта. 1.2 Применение Программа качества представляет собой один документ из комплекса документов, предназначенных для планирования способов предотвращения проектных рисков. Настоящий документ предназначен для обязательного ознакомления и исполнения всеми участниками команды проекта в рамках указанных полномочий и ответственности, а также для заказчика проекта. Ответственность за применение данного документа, включая ответственность за соблюдение его требований и правильность его применения, несет руководитель проекта. 2 Цели в области качества Для обеспечения соответствующего уровня качества в проекте определены следующие цели:  качественно выполнять требования заказчика;  следовать плану выполнения проекта;  минимизировать проектные риски. 3 Программа тестирования Автоматизированная Система Управления (далее АСУ) проходит обязательные процедуры валидации и верификации. Ответственным за выполнение данных процедур является Системный архитектор. Он предоставляет результаты своей работы Руководителю проекта, который, в свою очередь, предоставляет их заказчику. Заказчик оценивает соответствие АСУ требованиям по следующим критериям:  соответствие поставленной задаче (адекватность, полнота);  правильность функционирования;  своевременность исполнения. Руководитель проекта доносит информацию до всех участников проектной команды, команда предпринимает корректирующие действия по указанным замечаниям. Руководитель проекта вносит изменения в последующие этапы работ над проектом, при необходимости корректирует план.
  • 131.
    Академия IBS. Учебныйпроект. Команда 1 группы 9111 Дата вступления в силу: 07.12.2009 Версия документа: 3 Стр: 4/15 Проект автоматизации региональной сети АЗК. Программа качества проекта 4 Структура управления проектом 4.1 Организационная структура проекта Для эффективного управления работами в рамках данного проекта, предлагается создать проектную группу, которая должна состоять как из специалистов исполнителя, так и специалистов заказчика. Состав проектной группы со стороны исполнителя меняется в течение проекта и включает в себя на разных стадиях:  руководитель проекта со стороны исполнителя;  менеджер по качеству;  системный архитектор;  консультанты по внедрению (до 5-ти человек);  администратор баз данных;  специалисты по тестированию (до 3-х человек). Для организации работ по проекту должен быть назначен Менеджер проекта со стороны Заказчика. В ходе реализации проекта в качестве участников проектной команды могут быть привлечены руководители и специалисты всех охваченных проектом организационных единиц Компании. Они же могут выступать экспертами при принятии результатов работ по отдельным этапам. 4.2 Коммуникации с заказчиком Коммуникации с заказчиком проекта осуществляются через Руководителя проекта. Основным средством связи является электронная почта, экстренным – мобильный телефон. Коммуникации с заказчиком осуществляются посредством:  статус-отчетов. По завершении каждого этапа работ проекта формируется и отправляется заказчику отчет о статусе;  совещаний команды. Руководитель проекта приглашает заказчика на встречи команд;  личных встреч;  мобильной связи. При получении вопросов или жалоб от заказчика – Руководитель проекта должен ответить его запросу в течение 12 часов подтверждением принятия запроса. Затем Руководитель проекта в течение установленного времени должен содержательно ответить на запрос, если для этого не требуется привлечение других участников проектной команды. В противном случае Руководитель проекта обязан в течение 12 часов уведомить участников проектной команды о поступлении запроса от заказчика. Затем по мере разрешения вопросов и жалоб в заранее оговоренные сроки участники проектной команды должны предоставить Руководителю проекта ответ, а тот, в свою очередь, перенаправить его заказчику. Все поступающие от заказчика жалобы и решения по ним вносятся в Журнал регистрации жалоб, ответственным за ведение журнала является Руководитель проекта.
  • 132.
    Академия IBS. Учебныйпроект. Команда 1 группы 9111 Дата вступления в силу: 07.12.2009 Версия документа: 3 Стр: 5/15 Проект автоматизации региональной сети АЗК. Программа качества проекта 4.3 Внутрикомандное взаимодействие Коммуникации между участниками проектной команды осуществляются посредством:  личных встреч;  звонков;  электронной почты. 4.4 Управление изменениями проекта Целью управления изменениями проекта является обеспечение соответствующего контроля за изменениями, происходящими на любой стадии проекта. Управление изменениями в проекте осуществляется в соответствии с требованиями, установленными корпоративной процедурой управления записями. Запросы об изменении проекта вправе инициировать:  Заказчик проекта.  Руководитель проекта. При управлении изменениями различают следующие категории запросов на изменения:  устава проекта;  сроков проекта;  рамок проекта;  плана проекта;  состава команды;  принятого проектного решения. Процесс управления изменениями проекта включает в себя:  прогнозирование и планирование изменений;  идентификация и регистрация изменений, в том числе ведение Руководителем проекта Журнала регистрации изменений;  принятие или отклонение изменений. Ответственным за принятие/отклонение изменений является Руководитель проекта;  документирование изменений;  информирование заинтересованных сторон;  выполнение мероприятий по изменениям;  контроль осуществления изменений;  оценка последствий внесения изменений.
  • 133.
    Академия IBS. Учебныйпроект. Команда 1 группы 9111 Дата вступления в силу: 07.12.2009 Версия документа: 3 Стр: 6/15 Проект автоматизации региональной сети АЗК. Программа качества проекта 4.5 Управление конфигурацией проекта Целью управления конфигурацией проекта является обеспечение достоверной и точной информацией всех заинтересованных сторон проекта в любой момент его жизненного цикла. Управление конфигурацией проекта осуществляется в соответствии с требованиями, установленными корпоративной процедурой управления конфигурацией. Процесс управления конфигурацией включает в себя:  идентификацию конфигурации;  контроль за конфигурацией;  представление отчетности о статусе конфигурации;  проверку конфигурации. 4.6 Управление документацией и данными проекта Целью управления документацией и данными проекта является поддержание в рабочем состоянии всех документов проекта. Управление документацией и данными проекта осуществляется в соответствии с требованиями, установленными корпоративной процедурой управления документацией. Этапами работы по управлению документацией проекта являются:  возникновение необходимости создания документации;  утверждение команды разработчиков;  разработка документации, создание проекта документа. Название документов имеет следующий вид: AИБС_9111_1_<Название документа>_<Фамилия разработчика>Дата_<Версия>. <Расширение>;  согласование и, при необходимости, внесение изменений;  утверждение окончательной версии документа и его регистрация (идентификация);  определение контрольного экземпляра;  определение адресатов, которым должен быть предоставлен документ;  подготовка копий, присвоение копиям учетных номеров, рассылка;  ознакомление и, при необходимости, обучение команды проекта;  внедрение;  пересмотр;  внесение изменений в документ на том же уровне, что и при создании первой версии;  отмена;  изъятие из обращения устаревших документов;
  • 134.
    Академия IBS. Учебныйпроект. Команда 1 группы 9111 Дата вступления в силу: 07.12.2009 Версия документа: 3 Стр: 7/15 Проект автоматизации региональной сети АЗК. Программа качества проекта  хранение в репозитории, расположенном в среде общего пользования документов «GoogleDocs»;  уничтожение. Контрольные экземпляры документов проекта (Устав проекта, Программа качества), а также учтенные экземпляры документов находятся под контролем Руководителя проекта. С целью предотвращения использования утративших силу и (или) устаревших документов на каждый вид документации ведется перечень, как на бумажных, так и на электронных носителях. Устаревшая документация (документация с истекшим сроком годности или замененная на новые версии) своевременно изымается из всех пунктов ее рассылки или применения и отправляется на хранение в архив. Срок хранения документации проекта составляет 10 лет со дня окончания проекта. Далее все экземпляры подлежат уничтожению. Ответственным за ведение записей по всем документам является Руководитель проекта. 4.7 Управление поставщиками Целью управления поставщиками является обеспечение гарантированного уровня качества поставляемых товаров и/или услуг, а также с целью построения долгосрочных взаимовыгодных отношений поставщиком. Управление изменениями в проекте осуществляется в соответствии с требованиями, установленными корпоративной процедурой управления записями. При выборе поставщиков учитываются следующие критерии:  наличие сертификата качества;  рейтинг поставщика в ходе аудита;  удобство схемы расчетов с поставщиком;  удобство схемы транспортировки;  месторасположение поставщика;  возможность стратегического партнерства;  деловая репутация поставщика;  скорость реакции на запросы;  сроки осуществления заказа. 5 План повышения квалификации участников проектной группы Целью планирования повышения квалификации участников проектной группы является обеспечение гарантированного уровня квалификации сотрудников, а, следовательно, качества выполнения проекта в целом. План мероприятий повышения квалификации для каждого участника проектной команды приведен в таблице 1.
  • 135.
    Академия IBS. Учебныйпроект. Команда 1 группы 9111 Дата вступления в силу: 07.12.2009 Версия документа: 3 Стр: 8/15 Проект автоматизации региональной сети АЗК. Программа качества проекта Таблица 1. План мероприятий по повышения квалификации участников проектной команды Участник проектной команды Мероприятия Руководитель проекта Самостоятельное изучение свода знаний по управлению проектами (PMBOK) Курс лекций и семинаров «Управление проектами» Тренинг «Методы работы в бизнес-среде» Тренинг «Навыки коммуникативного общения. Ведение переговоров» Семинар «Стандарты серии ИСО 9000 и важность их применения» Курс лекций и семинаров «Экономические оценки в условиях неопределенности» Тренинг «Проблемы мотивации и способы их разрешения» Самостоятельное изучение предметной области проекта Менеджер по качеству Самостоятельное изучение свода знаний по управлению проектами (PMBOK) Курс занятий «Информационные технологии в офисной деятельности» Курс лекций и семинаров «Управление проектами» Курс лекций и семинаров «Управление качеством» Курс лекций и семинаров «Экономические оценки в условиях неопределенности» Тренинг «Методы работы в бизнес-среде» Мастер-класс «Навыки работы в MS Project» Тренинг «Навыки коммуникативного общения. Ведение переговоров» Самостоятельное изучение предметной области проекта Системный архитектор Курс лекций и семинаров «Системная инженерия» Самостоятельное более подробное изучение методологии TOGAF Самостоятельное изучение требований стандартов ISO 12207, INCOSE Самостоятельное изучение свода знаний по управлению проектами (PMBOK) Самостоятельное изучение методологии SWEBOK Самостоятельное изучение инструментария проектирования и моделирования ИС (UML, ARIS, IDEF0-2, ERD, DFD) Курс занятий по английскому языку Курс тренингов «Повышение навыков коммуникации. Командоформирование» Тренинг «Навыки коммуникативного общения. Ведение переговоров» Семинар «Стандарты серии ИСО 9000 и важность их применения» Самостоятельное изучение предметной области проекта Бизнес-аналитик Тренинг «Навыки коммуникативного общения. Ведение переговоров» Курс лекций и семинаров «Проектирование бизнес-процессов» Самостоятельное изучение методологии потоков работ (WFM) и потоков данных (DFM) Самостоятельное изучение Rational Suite Семинар «Стандарты серии ИСО 9000 и важность их применения» Курс занятий по английскому языку Самостоятельное изучение предметной области проекта
  • 136.
    Академия IBS. Учебныйпроект. Команда 1 группы 9111 Дата вступления в силу: 07.12.2009 Версия документа: 3 Стр: 9/15 Проект автоматизации региональной сети АЗК. Программа качества проекта Участник проектной команды Мероприятия Системный аналитик Курс тренингов «Повышение навыков коммуникации. Командоформирование» Курс лекций и семинаров «Проектирование бизнес-процессов» Самостоятельно изучить принцип моделирования системных процессов с помощью RUP Самостоятельное изучение языков моделирования систем Самостоятельное изучение нотации IDEF, eEPC, UML Семинар «Стандарты серии ИСО 9000 и важность их применения» Самостоятельное изучение предметной области проекта Эксперт-проектировщик Курс тренингов «Повышение навыков коммуникации. Командоформирование» Курс лекций и семинаров «Сетевые технологии» Мастер-класс «Информационная безопасность» Курс занятий по английскому языку Семинар «Стандарты серии ИСО 9000 и важность их применения» Самостоятельное изучение предметной области проекта 6 Нормативная база проекта При выполнении проектных работ выполняются требования следующих документов:  Российские, национальные и международные стандарты (таблица 2).  Корпоративные стандарты.
  • 137.
    Академия IBS. Учебныйпроект. Команда 1 группы 9111 Дата вступления в силу: 07.12.2009 Версия документа: 3 Стр: 10/15 Проект автоматизации региональной сети АЗК. Программа качества проекта Таблица 2. Нормативная база проекта Группа Нормативный документ Статус в проекте Наличие на сервере и / или в службе качества ООО «IBS One» Степень знакомства членов проектной команды с документом Мероприятия 1 2 3 4 5 6 Нормативные документы, устанавливающие показатели качества ПО ГОСТ Р ИСО/МЭК 12207-99 Информационная технология. Процессы жизненного цикла программных средств Рекомендован к применению + Ознакомлены частично Самостоятельное изучение Нормативные документы, устанавливающие требования к автоматизированным системам ГОСТ 34.601-90 Информационная технология. Комплекс стандартов на автоматизированные системы. Автоматизированные системы. Стадии создания ГОСТ 34.603-92 Информационная технология. Виды испытаний автоматизированных систем ГОСТ 34.201-89 Информационная технология. Комплекс стандартов на автоматизированные системы. Виды, комплектность и обозначение документов при создании автоматизированных систем Обязательны к применению + Ознакомлены частично Создание тематических баз данных Нормативные документы, устанавливающие требования к жизненным циклам систем ГОСТ Р ИСО/МЭК 15288-2005 Информационная технология. Процессы жизненного цикла систем ГОСТ Р ИСО/МЭК 12207-99 Информационная технология. Процессы жизненного цикла программных средств Обязательны к применению + Ознакомлены Контроль применения
  • 138.
    Академия IBS. Учебныйпроект. Команда 1 группы 9111 Дата вступления в силу: 07.12.2009 Версия документа: 3 Стр: 11/15 Проект автоматизации региональной сети АЗК. Программа качества проекта Продолжение таблицы 2 1 2 3 4 5 6 Нормативные документы, устанавливающие требования к сопровождению программных средств ГОСТ Р ИСО/МЭК 14764-2002 Информационная технология. Сопровождение программных средств Рекомендован к применению + Не ознакомлены Самостоятельное изучение. Нормативные документы, устанавливающие требования в области качества ГОСТ Р ИСО 9000-2008 Системы менеджмента качества. Основные положения и словарь ГОСТ Р ИСО 9001-2008 Системы менеджмента качества. Требования ГОСТ Р ИСО 10005-2007 Менеджмент организации. Руководящие указания по планированию качества ГОСТ Р ИСО 10006-2005 Системы менеджмента качества. Руководство по менеджменту качества при проектировании ГОСТ Р ИСО 10007-2007 Менеджмент организации. Руководящие указания по управлению конфигурацией Обязательны к применению + Не все ознакомлены Проведение семинаров 7 План мероприятий по обеспечению качества проекта С целью обеспечения требуемого уровня качества выполнения проекта разработан и применяется план по обеспечению качества проекта (таблица 3). Переход на следующую стадию без анализа проекта в контрольных точках не допустим.
  • 139.
    Академия IBS. Учебныйпроект. Команда 1 группы 9111 Дата вступления в силу: 07.12.2009 Версия документа: 3 Стр: 12/15 Проект автоматизации региональной сети АЗК. Программа качества проекта Таблица 3. План по обеспечению качества проекта Стадия проекта Контрольная точка Метод анализа Мероприятия Ответственный 1 2 3 4 5 Разработка ТЗ Разработка и документирование ТЗ Пересмотр, корректирование Обсуждение с участниками проектной команды и с Заказчиком Технический писатель Организация и планирование работы проектной команды Утвержденный план работ в MS Project Корректирование Согласование индивидуальных планов участников проектной команды Руководитель проекта Разработка и документирование документов в области качества проекта Разработка и документирование Устава проекта Пересмотр, согласование с Менеджером по качеству Обсуждение с участниками проектной команды, доведение важности применения требований, установленных в документе, до участников проектной команды Руководитель проекта Разработка и документирование Программы по качеству Пересмотр, согласование с Руководителем проекта Обсуждение с участниками проектной команды, доведение важности применения требований, установленных в документе, до участников проектной команды, обучение Менеджер по качеству Разработка и документирование Плана по управлению рисками проекта Пересмотр, обсуждение с Менеджером по качеству Доведение содержания документа до всех участников проектной команды Руководитель проекта Создание проектного офиса Проектный офис создан Контроль Обсуждение с Заказчиком Администратор (секретарь) проекта Реализация первой очереди внедрения Выполнена модернизация и замена существующей IT- инфраструктуры Тестирование Обсуждение с участниками проектной команды Инженер
  • 140.
    Академия IBS. Учебныйпроект. Команда 1 группы 9111 Дата вступления в силу: 07.12.2009 Версия документа: 3 Стр: 13/15 Проект автоматизации региональной сети АЗК. Программа качества проекта Пилотное внедрение IBS GAS Тестирование Обсуждение с участниками проектной команды Технический специалист Продолжение таблицы 3 1 2 3 4 5 Реализация первой очереди внедрения Завершена интеграция системы «Парус» с IBS GAS Тестирование Обсуждение с участниками проектной команды и с Заказчиком Программист Тиражирование системы Выполнено тиражирование системы на всех объектах Тестирование Обсуждение с участниками проектной команды и с Заказчиком Технический специалист Подготовка к эксплуатации Выполнена миграция старых данных из КСУ в систему IBS GAS Контроль Обсуждение с Заказчиком Технический специалист Завершена разработка Front- офиса Проверка, корректирование Обсуждение с участниками проектной команды и с Заказчиком Программист Пользователи обучены Обратная связь Обсуждение с Заказчиком Консультант Разработка комплекта документации и инструкций Разработка и документирование комплекта документации и инструкций Пересмотр, корректирование Обсуждение с участниками проектной команды и с Заказчиком Технический писатель Запуск системы в режиме опытной эксплуатации Система запущена в режиме опытной эксплуатации Тестирование Обсуждение с участниками проектной команды и с Заказчиком Инженер Сдача системы в эксплуатацию Система принята в промышленную эксплуатацию Контроль Согласование с Заказчиком Руководитель проекта Анализ выполнения проекта Составление отчета о проведении анализа Обобщение Обсуждение с участниками проектной команды, инвестором, спонсором, заказчиком проекта Руководитель проекта
  • 141.
    Академия IBS. Учебныйпроект. Команда 1 группы 9111 Дата вступления в силу: 07.12.2009 Версия документа: 3 Стр: 14/15 Проект автоматизации региональной сети АЗК. Программа качества проекта 8 План-график проекта План-график проекта приведен в таблице 4. Таблица 4. График проекта № Работа Ресурсы Начало Завершение Результат Организация работ по проекту 1 Организация проектной команды и управляющего комитета Руководитель проекта Менеджер по качеству Аналитик Эксперт Системный архитектор Инженер Консультант Программист Технический специалист Проектировщик Тестировщик Технический писатель Администратор 01.02.10 01.02.10 Команда проекта и управляющий комитет созданы 2 Подготовка технического задания Технический писатель 02.02.10 08.02.10 Документ: Техническое задание 3 Создание проектного офиса Администратор 02.02.10 02.02.10 Проектный офис создан 4 Разработка и утверждение плана управления проектом и плана-графика работ Руководитель проекта 02.02.10 10.02.10 Документы: План управления проектом и план-график работ Проектирование 5 Разработка единой информационно- технологической инфраструктуры Проектировщик 11.02.10 15.02.10 Диаграммы в формате Visio, отчет в формате Word 6 Исследование бизнес- процессов логистики Эксперт 11.02.10 15.02.10 Отчет о результатах исследования в формате Word и ARIS 7 Выявление потенциала повышения операционной эффективности Консультант 16.02.10 17.02.10 Отчет в формате Word 8 Разработка системы управления поставками Консультант 18.02.10 18.02.10 Система управления поставками разработана Реализация первой очереди внедрения 9 Модернизация и замена существующей IT- инфраструктуры на объектах первой очереди Инженер 19.02.10 04.03.10 IT-инфраструктура заменена на объектах первой очереди внедрения 10 Установка IBS GAS на объектах первой очереди Технический специалист 05.03.10 11.03.10 IBS GAS установлена
  • 142.
    Академия IBS. Учебныйпроект. Команда 1 группы 9111 Дата вступления в силу: 07.12.2009 Версия документа: 3 Стр: 15/15 Проект автоматизации региональной сети АЗК. Программа качества проекта № Работа Ресурсы Начало Завершение Результат 11 Интеграция системы «Парус» с IBS GAS Программист 19.03.10 25.03.10 Система «Парус» интегрирована с IBS GAS Запуск Front-офиса 12 Разработка функционала и пользовательского интерфейса Программист 10.02.10 09.03.10 Функционал и пользовательский интерфейс разработаныФ 13 Интеграция Front-офиса Программист 24.02.10 02.03.10 Front-офис интегрирован 14 Документация Front- офиса Технический писатель 03.03.10 11.03.10 Документ: Front-офис Тиражирование IBS GAS на всех объектах заказчика 15 Доработка функционала системы Программист 21.05.10 27.05.10 Функционал системы доработан 16 Модернизация IT- инфраструктуры на всех объектах сети Инженер 18.05.10 07.06.10 IT-инфраструктура модернизирована на всех объектах сети 17 Тиражирование IBS GAS на всех объектах сети Технический специалист 08.06.10 19.07.10 IBS GAS тиражирована на всех объектах сети 18 Обучение пользователей и административного персонала Консультант 20.07.10 09.08.10 Пользователи обучены Подготовка к эксплуатации 19 Миграция данных с КСУ на IBS GAS Технический специалист 10.08.10 16.08.10 Данные перенесены на IBS GAS 20 Подготовка программ и методик испытаний Консультант 24.08.10 25.08.10 Программы и методики испытаний подготовлены 21 Пуско-наладочные работы Инженер Тестировщик 26.08.10 26.08.10 Пуско-наладочные работы проведены Фиксация результатов 22 Реорганизация системы оперативного управления Консультант 27.08.10 31.08.10 Система оперативного управления реорганизована 23 Оптимизация транспортной и складской логистики Эксперт 01.09.10 02.09.10 Транспортная и складская логистика оптимизированы 24 Передача системы на техническую поддержку Технический специалист 27.08.10 31.08.10 Система передана на техническую поддержку 25 Сдача системы в промышленную эксплуатацию и закрытие проекта Руководитель проекта 14.09.10 20.09.10 Система сдана в промышленную эксплуатацию
  • 143.
    № Вид рискаРиск Вероятность Влияние Категория Меры по реагированию Ответственный 1 Человеческого фактора Невыздоровление Залогина Кирилла ко времени реализации этапа проектирования <20% Среднее Для наблюдения Мониторинг состояния здоровье Кирилла, моральная подготовка Ромашева Сергея и Симкина Анатолия к тому, что от них может потребоваться замещение функций заболевшего члена команды PM, Арасланов А. 2 Организационный Не правильное понимание требований заказчика 20-60% Сильное Немедленное реагирование Постоянное прояснение непонятных моментов, обсуждение с членами других команд учебного проекта, резервирование времени PM, Арасланов А. 3 Технический Неоптимальный выбор методик моделирования 20-60% Среднее Для наблюдения Изучение дополнительных материалов, тщательная подготовка к защите выбора методологии, общение с преподавателями по соответствующим курсам с возникающими вопросами Системный архитектор, Симкин А. 4 Человеческого фактора Невыполнение членами проектной команды возлагаемых на них задач 20-60% Среднее Немедленное реагирование Резервирование времени, регулярный контроль выполнения поставленных задач PM, Арасланов А. 5 Организационный Нехватка компетенций у участников проектной команды для выполнения проектных задач >60% Среднее Немедленное реагирование Проанализированы требования и имеющиеся компетенции участников. В программе качества определен план повышения квалификации участников. Менеджер по качеству, Сухарева Н. 6 Организационный Несогласованность работы команды <20% Среднее Для наблюдения Еженедельное планирование встреч и организации совместной работы над задачами, требующими согласованной реализации PM, Арасланов А. 7 Организационный Отсутствие необходимой информации для выполнения задания >60% Слабое Для дополнительного анализа Анализ будующий проектных задач и постановка задач участникам проектной команды по поиску необходимой информации PM, Арасланов А.
  • 144.
    № Вид рискаРиск Вероятност ь Воздействие Степень влияния Категори я Меры по реагированию Ответственный 1 Человеческого фактора Временное выбытие членов команды по причине болезни <20% Среднее 2 Для наблюден ия Резервирование ресурсов, для замещение функций заболевшего члена команды PM, Арасланов А. 2 Организационный Неправильное понимание требований заказчика 20-60% Сильное 6 Для наблюден ия Организация проектного офиса, еженедельные совещания с заказчиком PM, Арасланов А. 3 Человеческого фактора Невыполнение членами проектной команды возлагаемых на них задач 20-60% Среднее 4 Немедлен ное реагирова ние Резервирование времени, регулярный контроль выполнения поставленных задач PM, Арасланов А. 4 Организационный Нехватка компетенций и опыта у участников проектной команды для выполнения проектных задач >60% Среднее 6 Немедлен ное реагирова ние Проанализированы требования и имеющиеся компетенции участников. В программе качества определен план повышения квалификации участников Менеджер по качеству, Сухарева Н. 5 Организационный Несогласованность работы команды <20% Среднее 2 Для наблюден ия Еженедельное планирование встреч и организации совместной работы над задачами, требующими согласованной реализации PM, Арасланов А. 6 Организационный Отсутствие необходимой информации для выполнения задания >60% Слабое 3 Для дополните льного анализа Анализ будующий проектных задач и постановка задач участникам проектной команды по поиску необходимой информации PM, Арасланов А. 7 Организационный Недооценка сложности поставленных задач 20-60% Среднее 4 Для дополните льного анализа Резервирование времени PM, Арасланов А.
  • 145.
    8 Человеческого фактора Сопротивление сотрудниковосвоению новых технологий 20-60% Сильное 6 Немедлен ное реагирова ние Обсуждение с персоналом целей внесения изменений, создание системы мотивации персонала Менеджер по качеству, Сухарева Н. 9 Человеческого фактора Проблемы освоения нововведений сотрудниками 20-60% Сильное 6 Немедлен ное реагирова ние Разработка планов повышения квалификации сотрудников Менеджер по качеству, Сухарева Н. 10 Технический Выбор плохого поставщика <20% Сильное 3 Немедлен ное реагирова ние Следование требованиям к выбору поставщиков, определенных в Программе качества PM, Арасланов А. 11 Организационный Слабая вовлеченность менеджеров высшего уровня в проект <20% Сильное 3 Немедлен ное реагирова ние Доведение до заказчика и фиксация в уставе проекта принципов взаимодействия и необходимой степени вовлеченности. Включение ключевых лиц в рабочую группу проекта. PM, Арасланов А.
  • 146.
    «Автоматизация региональной сети АЗК» РАЗРАБОТАНО Системныйархитектор ____________________ (А.В. Симкин) СОГЛАСОВАНО Менеджер по качеству проекта Бизнес-аналитик ____________________ (Н.А. Сухарева) ____________________ (С.В. Ромашев) Куратор проекта Системный аналитик ____________________ (М.И. Нежурина) ____________________ (О.А. Антонова) УТВЕРЖДАЮ Руководитель проекта «____»____________________ 2009 года ____________________ (А.Ш. Арасланов) КОНФИДЕНЦИАЛЬНО Страниц 11 ТЕХНИЧЕСКОЕ ЗАДАНИЕ ОБЩЕСТВО С ОГРАНИЧЕННОЙ ОТВЕТСТВЕННОСТЬЮ ИНФОРМАЦИОННЫЕ БИЗНЕС СИСТЕМЫ Магистратура IBS Кафедра «Управленческий консалтинг» Команда №1 МОСКВА 2009 Front-Office: Внешняя информационная система учета
  • 147.
    Академия IBS. Учебныйпроект. Команда 1 группы 9111 Дата вступления в силу: 13.12.2009 Версия документа: 2 Стр: 2/11 Техническое задание на разработку информационной системы Front-Office Содержание 1 Общие сведения .................................................................................................................................................................. 3 1.1 Полное наименование системы и ее условное обозначение.................................................................................... 3 1.2 Номер Контракта ......................................................................................................................................................... 3 1.3 Наименование предприятия разработчика и заказчика............................................................................................ 3 1.4 Основание для разработки.......................................................................................................................................... 3 1.5 Источники и порядок финансирования ..................................................................................................................... 3 1.6 Плановые сроки начала и окончания работ .............................................................................................................. 4 1.7 Порядок оформления и предъявления результатов работ ....................................................................................... 4 2 Назначение и цели создания Системы .............................................................................................................................. 4 2.1 Назначение Системы................................................................................................................................................... 4 2.2 Цели создания Системы.............................................................................................................................................. 4 2.3 Задачи создания Системы........................................................................................................................................... 4 3 Характеристика объекта автоматизации........................................................................................................................... 5 3.1 Объект автоматизации................................................................................................................................................. 5 3.2 Предмет автоматизации и виды автоматизируемой деятельности ......................................................................... 5 4 Требования к системе ......................................................................................................................................................... 5 4.1 Требования к системе в целом.................................................................................................................................... 5 4.1.1 Требования к структуре и функционированию системы................................................................................... 6 4.1.2 Требования к способам и средствам связи для информационного обмена между компонентами Системы 7 4.1.3 Требования к приспособляемости (к изменению условий эксплуатации), масштабируемости Системы7 4.1.4 Требования к надежности..................................................................................................................................... 7 4.1.5 Требования к обеспечению информационной безопасности ....................................................................... 8 4.1.5 Общие требования к информации .................................................................................................................. 8 4.1.6 Требования к достоверности официально публикуемой информации ............................................................ 8 4.2 Требования к функциям системы............................................................................................................................... 9 4.2.1 Функциональное взаимодействие пользователей с системой........................................................................... 9 4.2.2 Структура и взаимодействие подсистем............................................................................................................. 9 4.3 Требования к видам обеспечения............................................................................................................................. 10 4.3.1 Требования к информационному обеспечению системы ................................................................................ 10 4.3.2 Программное обеспечение Системы ............................................................................................................ 10 4.3.3 Техническое обеспечение Системы.............................................................................................................. 10 5 Перечень нормативно-технических документов, методических материалов, использованных при разработке ТЗ 11
  • 148.
    Академия IBS. Учебныйпроект. Команда 1 группы 9111 Дата вступления в силу: 13.12.2009 Версия документа: 2 Стр: 3/11 Техническое задание на разработку информационной системы Front-Office Список сокращений Таблица 1 АЗК Автозаправочный комплекс АС Автоматизированная система ИС Информационная система ИТ Информационная технология ЛВС Локальная вычислительная сеть ОС Операционная система ПК Персональный компьютер ПО Программное обеспечение РД Руководящий документ СУБД Система управления базой данных ТЗ Техническое задание 1 Общие сведения Настоящий документ представляет собой описание информационной модели подсистем управления и хранения информации разрабатываемой автоматизированной системы (далее по тексту АС). Описание задач дано в укрупненном варианте с представлением функциональных схем взаимосвязи предполагаемых к реализации задач. Передача задач описанных в настоящем ТЗ для реализации требует написания дополнений к настоящему ТЗ с уточненными описаниями моделей задач. 1.1 Полное наименование системы и ее условное обозначение Настоящее Техническое задание определяет требования и порядок создания внешней Информационной системы учета клиентов «Front-Office» (далее – Система). Условное обозначение Системы – «Front-Office». 1.2 Номер Контракта Настоящее Техническое задание разработано в рамках выполнения работ по тендерному предложению автоматизации региональной сети АЗК. 1.3 Наименование предприятия разработчика и заказчика Заказчик: ООО «Псковнефтепродукт» Исполнитель: ООО «Информационные Бизнес Системы» 1.4 Основание для разработки Работа будет выполняться на основании документа «Архитектура предприятия». 1.5 Источники и порядок финансирования Финансирование работ осуществляет Заказчик. Объем и порядок финансирования определяется и согласовывается с Заказчиком до начала разработки ИС. Необходимо фиксирование следующих документов:
  • 149.
    Академия IBS. Учебныйпроект. Команда 1 группы 9111 Дата вступления в силу: 13.12.2009 Версия документа: 2 Стр: 4/11 Техническое задание на разработку информационной системы Front-Office  Календарный план работ  Рабочая программа  Протокол договорной цены 1.6 Плановые сроки начала и окончания работ Работы по созданию Системы согласовываются с Заказчиком после победы в тендерном предложении. 1.7 Порядок оформления и предъявления результатов работ Работы по созданию Системы производятся и принимаются поэтапно. По окончании каждого из этапов работ, установленных Календарным планом работ, Исполнитель представляет Заказчику соответствующие результаты и подписанный со стороны Исполнителя Акт сдачи-приемки работ. 2 Назначение и цели создания Системы 2.1 Назначение Системы Данная система предназначена для автоматизации бизнес-процессов взаимодействия с клиентами как внешняя система учета. Система должная позволить взаимодействовать с клиентами, а также стать источником актуальной информации в Интернете в части информационной поддержки постоянных клиентов. 2.2 Цели создания Системы В соответствии со стратегическими целями организации (см. документ «ОТЧЕТ ОБ ОБСЛЕДОВАНИИ ПРЕДПРИЯТИЯ») целями разработки данной системы являются:  Повышение лояльности клиентов.  Увеличение продаж НП и СТ.  Увеличение целевой зоны клиентов.  Получение обратной связи.  Продвижение бренда.  Обеспечение высокого качества обслуживания.  Предоставление клиентам новостей и информации. 2.3 Задачи создания Системы Основными задачами создания Системы, обеспечивающими достижение поставленных целей, являются:  Обеспечить единую точку доступа для всех Клиентов через сеть Интернет к консолидированной информации о розничной и оптовой сети продажи нефтепродуктов.  Обеспечить унификацию представления информационных ресурсов предприятия на основе единых стилевых шаблонов, механизмов навигации и поиска.  Обеспечить возможность взаимодействия и поддержки Клиента через «Личный кабинет» Системы.
  • 150.
    Академия IBS. Учебныйпроект. Команда 1 группы 9111 Дата вступления в силу: 13.12.2009 Версия документа: 2 Стр: 5/11 Техническое задание на разработку информационной системы Front-Office  Обеспечить создание и ведение единой информационной базы о предприятии доступной в Интернете.  Предоставить заинтересованным пользователям – постоянным Клиентам возможность взаимодействия с организацией по проблемным вопросам и предложениям, а также в части предоставления качественных нефтепродуктов. 3 Характеристика объекта автоматизации 3.1 Объект автоматизации Характеристики объекта автоматизации приведены в разделе 3 документа «ОТЧЕТ ОБ ОБСЛЕДОВАНИИ ПРЕДПРИЯТИЯ». 3.2 Предмет автоматизации и виды автоматизируемой деятельности Результатом разработки на основании ТЗ предполагается осуществить проектирование информационной системы, которая с точки зрения Клиента будет охватывать следующую функциональность:  Оформление договоров на карты.  Оформление заявок на пополнение карт.  Просмотр остатков денежных средств и лимитов по картам.  Предоставление информация по текущим ценам, новости, АЗК на которых обслуживаются карты. 4 Требования к системе Включаемые в ТЗ на Систему требования должны соответствовать современному уровню развития науки и техники и не уступать аналогичным требованиям, предъявляемым к лучшим современным отечественным и зарубежным аналогам. Задаваемые в ТЗ на Систему требования не должны ограничивать разработчика системы в поиске и реализации наиболее эффективных технических, технико-экономических и других решений. 4.1 Требования к системе в целом Общими требованиями к Системе являются:  Система должна содержать необходимый объем информации, механизм своевременной актуализация содержания и базовый набор сервисов работы с информацией, обеспечивающий требуемую полноту информационных услуг, предоставляемых Клиенту.  Структура представления информационных ресурсов и «Личный кабинет» для доступа к ресурсам и сервисам должны быть интуитивно понятны широкому кругу пользователей сети Интернет.  Предоставляемые услуги и сервисы должны иметь очевидную ценность для пользователей Системы.  Пользовательский интерфейс в «Личном кабинете» должен обеспечивать поддержку и информационную наполненность информацией предоставляемой Клиенту.  Инфраструктура Системы должна обеспечивать совместную работу достаточного количества Клиентов одновременно.
  • 151.
    Академия IBS. Учебныйпроект. Команда 1 группы 9111 Дата вступления в силу: 13.12.2009 Версия документа: 2 Стр: 6/11 Техническое задание на разработку информационной системы Front-Office  Инфраструктура Системы должна в максимальной степени интегрироваться с программным комплексом IBS GAS и постоянно обмениваться информацией с целью ее актуализации. Основными принципами создания Системы являются:  использование общепризнанных и широко используемых стандартов структурирования информации и описания сервисов;  использование бесплатного программного обеспечения;  высокая степень масштабирования программных и аппаратных средств;  универсализация формата обмена данных между системой IBS GAS;  использование эффективных методов защиты от несанкционированного доступа к информационным ресурсам. 4.1.1 Требования к структуре и функционированию системы Система должна быть реализована в составе следующих функциональных комплексов задач (подсистем):  Подсистема ввода и размещения сведений в Системе, администрирования ее информационного наполнения включает в себя следующие функции: o добавление, редактирование, форматирование и размещение информации; o загрузка иллюстраций и других файлов; o администрирование информационного наполнения; o определение типов информации; o определение типов (шаблонов) информации; o согласование информационных материалов.  Подсистема интерактивных сервисов: o регистрация пользователей; o подписка, предоставление информации по подписке, отказ от подписки; o предоставление пользователям информации по подписке; o организация форумов и управление форумами; o служба сообщений (обратная связь); o статистика посещаемости; o предоставление пользователям информации по услугам организации.  Подсистема «Личный кабинет» o оформление договоров на карты; o оформление заявок на пополнение карт; o просмотр остатков денежных средств и лимитов по картам; o предоставление информация по текущим ценам, новости, АЗК на которых обслуживаются карты.  Подсистема обмена данными с системой IBS GAS o обеспечение взаимодействия информационных систем на уровне обмена данными; o обеспечение единых правил создания, описания, классификации информации;
  • 152.
    Академия IBS. Учебныйпроект. Команда 1 группы 9111 Дата вступления в силу: 13.12.2009 Версия документа: 2 Стр: 7/11 Техническое задание на разработку информационной системы Front-Office o технологическая поддержка единой системы поиска однородной информации по всем информационным ресурсам, используемым в рамках взаимодействия информационных ресурсов; o обеспечение функциональной интеграции различных компонентов информационных ресурсов, выполняющих дополняющие друг друга функции (или технологическая интеграция ресурсов, работающих в едином процессе деятельности государственных организаций, однако, не связанных на технологическом уровне); o процедуры регламентного обмена информацией, с возможность настройки администратором системы.  Подсистема поиска o навигация и отображение информации; o атрибутивный и полнотекстовый поиск информации; o представление результатов поиска. 4.1.2 Требования к способам и средствам связи для информационного обмена между компонентами Системы Для обеспечения информационного обмена, компоненты Системы должны работать в составе единой вычислительной сети, построенной по технологии Интернет/интранет. В качестве основного средства связи между компонентами Системы должна быть использована локальная вычислительная сеть, построенная по технологии Ethernet (конкретная реализация технологии должна быть определена на стадии проектирования). Должна быть предусмотрена возможность работы функционально законченных компонентов Системы в разных локальных вычислительных сетях. В качестве базового протокола сетевого и межсетевого взаимодействия должен использоваться TCP/IP (сокращение от английского Transfer Control Protocol / Internet Protocol, протокол управления передачей/протокол-Интернет) – стек протоколов Интернет. Для сетей на базе Ethernet должна быть предусмотрена возможность резервирования. 4.1.3 Требования к приспособляемости (к изменению условий эксплуатации), масштабируемости Системы Требования к приспособляемости Системы заключаются в обеспечении возможности ее работоспособности в следующих случаях:  при изменении количества потребителей информации;  при изменении количества услуг и приложений;  при изменении требований к системе безопасности;  при изменении количества поставщиков информации. 4.1.4 Требования к надежности Аппаратное обеспечение Системы должно сохранять работоспособность и обеспечивать восстановление своих функций при возникновении следующих внештатных ситуаций:  при сбоях в системе электроснабжения аппаратной части, приводящих к перезагрузке ОС, восстановление программы должно происходить после перезапуска ОС и запуска исполняемого файла системы;  при ошибках в работе аппаратных средств (кроме носителей данных и программ) восстановление функции системы возлагается на ОС;
  • 153.
    Академия IBS. Учебныйпроект. Команда 1 группы 9111 Дата вступления в силу: 13.12.2009 Версия документа: 2 Стр: 8/11 Техническое задание на разработку информационной системы Front-Office  при ошибках, связанных с программным обеспечением (ОС и драйверы устройств), восстановление работоспособности возлагается на ОС. 4.1.5 Требования к обеспечению информационной безопасности Информация, размещаемая в рамках Системы, является открытой (общедоступной), за исключением подсистемы «Личный кабинет». К данной подсистеме возможно предоставление доступа исключительно Клиентам организации. Характер сведений и их количество должны соответствовать Постановлению Правительства Российской Федерации «Об обеспечении доступа к информации о деятельности правительства российской федерации и федеральных органов исполнительной власти» №98 от 12 февраля 2003 г. 4.1.5 Общие требования к информации  Доступность: информация должна быть представлена в такой форме, чтобы ею могло воспользоваться наибольшее число пользователей.  Структурированность. Информация в Системе должна быть четко структурирована и доступна для потенциальных Клиентов организации.  Единство стиля.  Историческая преемственность материалов. Сохранение ранее опубликованных материалов.  Интерактивность.  Приемлемый объем. Информация должна быть доступна посетителям вне зависимости от качества и пропускной способности каналов связи, используемых посетителями. 4.1.6 Требования к достоверности официально публикуемой информации  Информация, предоставляемая пользователю должна быть своевременна и актуальна.  Информация, предоставляемая Клиенту в «Личном кабинете» должна быть актуальной, а ее последнее обновление произведено не позже чем 1 час.
  • 154.
    Академия IBS. Учебныйпроект. Команда 1 группы 9111 Дата вступления в силу: 13.12.2009 Версия документа: 2 Стр: 9/11 Техническое задание на разработку информационной системы Front-Office 4.2 Требования к функциям системы 4.2.1 Функциональное взаимодействие пользователей с системой КлиентГостьОформить договор на карту Оформить заявку на пополнение карты Просмотреть остаток лимитов на карте Получить информацию по ценам на НП Найти ближайшую АЗС Войти в личный кабинет Выйти из личного кабинета Получить информацию о компании «uses» «uses» «uses» «uses» «uses» «uses» «uses» «uses» «uses» «uses» Рисунок 1. Диаграмма прецедентов (вариантов использования) Системы 4.2.2 Структура и взаимодействие подсистем Система Front-Office Компонент ввода сведений Модуль обмена с IBS GAS IBS GAS Подсистема поиска "Личный кабинет" Подсистема интерактивных сервисов Рисунок 2. Структура взаимодействия подсистем и компонентов
  • 155.
    Академия IBS. Учебныйпроект. Команда 1 группы 9111 Дата вступления в силу: 13.12.2009 Версия документа: 2 Стр: 10/11 Техническое задание на разработку информационной системы Front-Office 4.3 Требования к видам обеспечения 4.3.1 Требования к информационному обеспечению системы Состав, структура и способы организации данных в системе должны быть определены на этапе технического проектирования. Уровень хранения данных в системе должен быть построен на основе современных реляционных или объектно-реляционных СУБД. Для обеспечения целостности данных должны использоваться встроенные механизмы СУБД. Средства СУБД, а также средства используемых операционных систем должны обеспечивать документирование и протоколирование обрабатываемой в системе информации. Структура базы данных должна поддерживать кодирование хранимой и обрабатываемой информации в соответствии с общероссийскими классификаторами (там, где они применимы). Доступ к данным должен быть предоставлен только авторизованным пользователям с учетом их служебных полномочий, а также с учетом категории запрашиваемой информации. Структура базы данных должна быть организована рациональным способом, исключающим единовременную полную выгрузку информации, содержащейся в базе данных системы. Технические средства, обеспечивающие хранение информации, должны использовать современные технологии, позволяющие обеспечить повышенную надежность хранения данных и оперативную замену оборудования (распределенная избыточная запись/считывание данных; зеркалирование; независимые дисковые массивы; кластеризация). При проектировании и развертывании системы необходимо рассмотреть возможность использования накопленной информации из уже функционирующих информационных систем. Перечень функционирующих информационных систем приведен в разделе 3.3.2 Архитектура приложений документа «АРХИТЕКТУРА ПРЕДПРИЯТИЯ». 4.3.2 Программное обеспечение Системы Предпочтение должно отдаваться архитектурным решениям и программным продуктам, уже доказавшим свою пригодность при решении подобных задач. Предпочтительной является клиент-серверная технология. ПО должно быть создано на модульной основе, позволяющей легко добавлять, изменять функциональные возможности системы. Базовое ПО должно поддерживать и использовать стандартные сетевые протоколы передачи данных. Рекомендуется реализовать систему на современной платформе MICROSOFT.NET, доступ к которой будет осуществляться клиентом посредством интернет браузера. Репликация базы данных будет осуществляться посредством внутреннего обмена информацией. Рекомендуется использовать базу данных MS SQL Server Express Edition. 4.3.3 Техническое обеспечение Системы В состав комплекса технических средств должны входить:  серверы баз данных;  веб сервер;  фаервол. Количественный и качественный состав технических средств Системы должен быть определен на стадии «Технический проект».
  • 156.
    Академия IBS. Учебныйпроект. Команда 1 группы 9111 Дата вступления в силу: 13.12.2009 Версия документа: 2 Стр: 11/11 Техническое задание на разработку информационной системы Front-Office 5 Перечень нормативно-технических документов, методических материалов, использованных при разработке ТЗ Нормативные правовые акты:  ГОСТ 2.105-95 Единая система конструкторской документации. Общие требования к текстовым документам;  ГОСТ 19.210-78 Единая система программной документации. Техническое задание. Требование к содержанию и оформлению;  ГОСТ 34.003-90 Информационная технология. Комплекс стандартов на автоматизированные системы. Автоматизированные системы. Термины и определения;  ГОСТ 34.601-90 Информационная технология. Комплекс стандартов на автоматизированные системы. Автоматизированные системы. Стадии создания;  ГОСТ 34.602-89 Информационная технология. Комплекс стандартов на автоматизированные системы. Техническое задание на создание автоматизированной системы;  ГОСТ 34.603-92 Информационная технология. Виды испытаний автоматизированных систем;  ГОСТ 34.201-89 Информационная технология. Комплекс стандартов на автоматизированные системы. Виды, комплексность и обозначение документов при создании автоматизированных систем;  РД 50-680-88 Методические указания. Автоматизированные системы. Основные положения;  РД 50-682-89 Методические указания. Информационная технология. Комплекс стандартов и руководящих документов на автоматизированные системы. Общие положения;  РД 50-34.698-90 Методические указания. Информационная технология. Комплекс стандартов и руководящих документов на автоматизированные системы. Автоматизированные системы. Требования к содержанию документов;  РД «Автоматизированные системы. Защита от несанкционированного доступа к информации. Классификация АС и требования по защите информации» (Гостехкоммисия, 1992);  РД «Концепция защиты средств вычислительной техники и автоматизированных систем от несанкционированного доступа к информации» (Гостехкоммисия , 1992).
  • 157.
    ОБЩЕСТВО С ОГРАНИЧЕННОЙОТВЕТСТВЕННОСТЬЮ ИНФОРМАЦИОННЫЕ БИЗНЕС СИСТЕМЫ Магистратура IBS Кафедра «Управленческий консалтинг» Команда №1 Технико-коммерческое предложение «Автоматизация региональной сети АЗК» МОСКВА 2009 КОНФИДЕНЦИАЛЬНО Страниц 22
  • 158.
    Академия IBS. Учебныйпроект. Команда 1 группы 9111 Дата вступления в силу: Версия документа: 1 Стр: 2/22 Технико-коммерческое предложение Содержание 1 Введение ......................................................................................................................................................................... 3 1.1 Назначение документа ............................................................................................................................................ 3 1.2 Общая информация ................................................................................................................................................. 3 1.3 Используемые сокращения..................................................................................................................................... 3 1.4 О компании............................................................................................................................................................... 3 2 Цели проекта .................................................................................................................................................................. 4 3 Автоматизируемые бизнес-процессы........................................................................................................................... 6 3.1 Уровень АЗК ............................................................................................................................................................ 6 3.2 Уровень Хской нефтебазы ...................................................................................................................................... 7 3.3 Уровень нефтебазы.................................................................................................................................................. 9 3.4 Уровень центрального офиса................................................................................................................................ 10 4 Описание архитектуры ................................................................................................................................................ 11 5 Организация работ по проекту ................................................................................................................................... 13 5.1 Состав проектной группы ..................................................................................................................................... 13 5.2 Требования к организации работ со стороны Заказчика.................................................................................... 13 5.3 Обеспечение рабочей группы проекта необходимой информацией................................................................. 14 5.4 Организация проектного офиса............................................................................................................................ 14 6 Выполняемые работы .................................................................................................................................................. 14 7 Бюджет проекта............................................................................................................................................................ 15 8 Экономическое обоснование ...................................................................................................................................... 16 9 Сведения о подобных проектах .................................................................................................................................. 18 Приложение 1. Спецификация оборудования ................................................................................................................... 20 Приложение 2. Спецификация услуг и лицензий ............................................................................................................. 21
  • 159.
    Академия IBS. Учебныйпроект. Команда 1 группы 9111 Дата вступления в силу: Версия документа: 1 Стр: 3/22 Технико-коммерческое предложение 1 Введение 1.1 Назначение документа Настоящий документ ставит целью представить в обобщенном виде информацию о техническом, экономическом и организационном содержании проекта автоматизации, предлагаемого к реализации в компании ХНефтеПродукт. Документ подготовлен по запросу компании ХНефтеПродукт, для участия в конкурсе по выбору исполнителя проекта автоматизации региональной сети АЗК компании заказчика. 1.2 Общая информация Информация, представленная в данном Предложении, принадлежит Компании IBS One. Принимая это предложение, компания Заказчика соглашается не использовать информацию из данного Предложения ни в каких других целях, кроме оценки самого Предложения. Документ не подлежит огласке и распространению без согласия собственников информации. Данное Предложение считается действующим в течение 60 (шестидесяти) дней с момента подачи этого предложения. Данное предложение сформировано на основе данных предпроектного обследования, результаты которого представлены в приложении «Отчет об обследовании предприятия». Этот документ содержит описание организационной структуры компании, а также бизнес-процессов и функций, исполняемых в компании ХНефтеПродукт. 1.3 Используемые сокращения АЗК – автозаправочный комплекс; АС – автоматизированная система; МАЗК – многофункциональный автозаправочный комплекс; НБ – нефтебаза; НП – нефтепродукты; ПО – программное обеспечение; СТ – сопутствующие товары; ТКП – технико-коммерческое предложение; ТНП – товары народного потребления; ТО – техническое обслуживание; ЦО – центральный офис; ЦС – центральный склад; 1.4 О компании Компания «IBS One» - системный интегратор, специализирующийся на внедрении современных систем управления. Компания является одним из лидеров российского рынка консалтинга и автоматизации в области стратегического, процессного, финансового управления.
  • 160.
    Академия IBS. Учебныйпроект. Команда 1 группы 9111 Дата вступления в силу: Версия документа: 1 Стр: 4/22 Технико-коммерческое предложение «IBS One» была основана в 1995 году и за это время зарекомендовала себя как поставщик надежных и высокопроизводительных решений. Высокий профессионализм сотрудников компании способствовал ее росту и быстрому продвижению на рынке. Среди клиентов «IBS One»: «Газпром», «Лукойл», «Сургутнефтегаз», «СУАЛ», «Уралсиб», «Ханты-мансийская нефтегазовая компания», «Голден телеком», «МТС», «Фосагро», «Межрегионгаз», «Боско ди Чильеджи», «Сладко», «Центробанк», «Северсталь», «Евроцемент». На данный момент в компании работают более 3000 человек. Более 1500 сертифицированных специалистов. Оборот компании в 2008 г. составил $509,7 млн. Из них на долю услуг приходиться около 50 % оборота. Компания «IBS One» присутствует не только в России, но и в странах СНГ: Екатеринбург, Казань, Пермь, Санкт-Петербург, Белоруссия, Казахстан, Украина. Компанией успешно реализовано более 400 проектов по постановке и автоматизации современных систем управления от IT решений для малого и среднего бизнеса до крупных информационных систем федерального уровня, - включая новый класс «типовых» решений, в сферу деятельности компании также входит дистрибуция компьютерного и телекоммуникационного оборудования международного класса. Высокая квалификация и богатый опыт сотрудников позволяют компании успешно выполнять проекты, реализуя полный жизненный цикл работ - от технического аудита до сервисной поддержки программно-аппаратных решений и обучения пользователей. Деятельность компании «IBS One» можно условно разделить на одинаково важные направления:  профессиональное консультирование;  автоматизация управления;  разработка типовых решений;  бизнес-обучение. Компании является партнером ведущих вендоров: ABBYY Certified Reseller, Adobe Authorized Reseller, Cisco Premier Certified Partner, Corel Platinum Partner, Eset Corporate Partner, HP Preferred Partner, Lenovo Platinum Corporate Partner, Oracle Business Partner, VMware VIP Enterprise Partner. Компания регулярно получает высокие оценки в профессиональных рейтингах («Рейтинг DSS Consulting», «Эксперт», «Коммерсант»). При разработке и реализации проектов консультанты IBS One используют рекомендации ведущих международных стандартов: ISO/IEC 17799:2005, ISO/IEC 27001:2005, BSI (British Standart Institute), CobiT (Control Objectives for Information and related Technology), ITIL (Information Technology Infrastructure Library). 2 Цели проекта В результате сбора требований к разрабатываемой системе были сформированные следующие критерии эффективности, позволяющие оценить внедряемую АС:  своевременность заказов. Отсутствие отказов;  гарантированность и стабильность поставок. Отсутствие задержек;  прибыльность продаж;  наличие статистических данных для анализа, прогноза и планирования. На Рисунок 1 приведено дерево целей создания автоматизированной системы.
  • 161.
    Академия IBS. Учебныйпроект. Команда 1 группы 9111 Дата вступления в силу: Версия документа: 1 Стр: 5/22 Технико-коммерческое предложение Рисунок 1. Дерево целей внедрения АС Повысить эффективность функционирования предприятия Повысить эффективность работы с заказами Повысить своевременность заказов. Сократить до нуля отказы Повысить эффективность поставок Увеличить прибыльность продаж Увеличить эффективность учета на предприятии Увеличить стабильность поставок Сократить до нуля задержки в поставках Повысить гарантированно сть поставок Расширить сферу товаров и услуг Повысить качество сбора и обработки учетных данных Повысить качество контроля и анализа реализации НП и ТНП Повысить эффективность механизмов продаж Повысить своевременност ь собираемой информации
  • 162.
    Академия IBS. Учебныйпроект. Команда 1 группы 9111 Дата вступления в силу: Версия документа: 1 Стр: 6/22 Технико-коммерческое предложение 3 Автоматизируемые бизнес-процессы 3.1 Уровень АЗК На уровне АЗК в рамках данного проекта производится автоматизация следующих бизнес- процессов:  заказ топлива и сопутствующих товаров;  прием нефтепродуктов с НБ;  прием СТ со склада НБ и от внешних Поставщиков;  проведение переоценок топлива и СТ;  проведение инвентаризации топлива и СТ. На рисунках 2-3 представлены описания бизнес-процессов заказа топлива и приема нефтепродуктов с НБ. Рисунок 2. Заказ топлива Старший оператор АЗК Формирование заявки IBS-GAS Заявка сформирована Заявка АЗК Необходимость заказа топлива
  • 163.
    Академия IBS. Учебныйпроект. Команда 1 группы 9111 Дата вступления в силу: Версия документа: 1 Стр: 7/22 Технико-коммерческое предложение Рисунок 3. Прием нефтепродуктов с НБ 3.2 Уровень Хской нефтебазы На уровне Хской нефтебазы в рамках данного проекта производится автоматизация следующих бизнес-процессов:  отгрузка топлива на собственные АЗК;  заказ и прием сопутствующих товаров на Центральный склад от внешних Поставщиков;  прием продукции фасовки со склада фасовки масел;  передача СТ централизованной схемы поставки на собственные АЗК;  передача СТ централизованной схемы поставки на НБ;  проведение инвентаризации СТ. На рисунках 4-6 представлены описания бизнес-процессов отгрузки топлива на собственные АЗК, заказа и приема СП от поставщиков, передачи СТ на собственные АЗК. Автоцистерна прибыла Измерение уровня топлива Уровень измерен и находится ... Регистрация параметров топлива и ТТН в системе IBS-GAS Старший оператор АЗК Расхождение в допустимых пределах Окончательная регистрация поступления топлива Регистрация завершена
  • 164.
    Академия IBS. Учебныйпроект. Команда 1 группы 9111 Дата вступления в силу: Версия документа: 1 Стр: 8/22 Технико-коммерческое предложение Рисунок 4. Отгрузка топлива на собственные АЗК Рис. 5. Заказ и прием сопутствующих товаров на Центральный склад от внешних Поставщиков Отгрузка топлива на АЗК Заявка АЗК Диспетчер НБ Обработка заявки IBS - GAS Заявка обработака Заявка пинята Заказ СТ внешним поставщикам Заявка на СТ Товаровед ЦС Кладовщик ЦС Сформировать заказ СТ поставщику Доставка СТ на центральный склад Перемещение товаров на месте складирования Товар доставлен Прием СТ от внешнего постаавщика Товар размещен Товар принят на ЦС Регистрация прихода СТ на ЦС Товар зарегестрирова н на ЦС IBS - GAS
  • 165.
    Академия IBS. Учебныйпроект. Команда 1 группы 9111 Дата вступления в силу: Версия документа: 1 Стр: 9/22 Технико-коммерческое предложение Рисунок 6. Передача СТ централизованной схемы поставки на собственные АЗК 3.3 Уровень нефтебазы На уровне Нефтебазы в рамках данного проекта производится автоматизация следующих бизнес-процессов:  отгрузка топлива на АЗК;  заказ СТ на ЦС и внешним поставщикам;  прием сопутствующих товаров с Центрального склада и от внешних Поставщиков;  прием продукции фасовки со склада фасовки масел;  передача СТ на АЗК;  проведение инвентаризации СТ;  формирование реестра заявок на оплату поставщикам СТ. На рисунке 7 представлено описание бизнес-процесса приема продукции фасовки со склада фасовки масел. План отгрузки СТ на АЗК Перемещение товара на АЗК Заявка АЗК на поставку СТ Кладовщик Товар передан на склад АЗК Перемещение СТ на временное место хранения СТ перемещены Отгрузка товара с ЦС Товар отгружен с ЦС Расходная накладная Формирование документа Товаровед IBS - GAS
  • 166.
    Академия IBS. Учебныйпроект. Команда 1 группы 9111 Дата вступления в силу: Версия документа: 1 Стр: 10/22 Технико-коммерческое предложение Рисунок 7. Прием продукции фасовки со склада фасовки масел 3.4 Уровень центрального офиса На уровне Центрального офиса в рамках данного проекта производится автоматизация следующих бизнес-процессов:  консолидированный учет данных, поступающих от удаленных объектов;  заказ сопутствующих товаров для центрального склада у внешних Поставщиков;  управление ценовой и ассортиментной политикой;  управленческий и бухгалтерский учет. Товар передан на склад НБ Передача продукции фасовки на склад НБ Приходная накладная Товаровед ЦС Кладовщик ЦС Перемещение товаров на месте складирования Прием продукции фасовки Товар размещен Товар принят на склад НБ Регистрация прихода фасовки на склад НБ Товар зарегестрирова н на складе НБ IBS - GAS
  • 167.
    Академия IBS. Учебныйпроект. Команда 1 группы 9111 Дата вступления в силу: Версия документа: 1 Стр: 11/22 Технико-коммерческое предложение 4 Описание архитектуры Подробное описание архитектуры предлагаемого решения представлено в документе «Архитектура предприятия». Архитектура приложений предлагаемого решения состоит из следующих информационных систем:  Программный комплекс IBS GAS.  Корпоративная информационная система «Парус».  Front-Office для клиентов. Распределенная информационная структура систем приведена на рисунке 8. Центральный офис Главная база данных СУБД Progress Главная база данных СУБД Progress Система IBS GAS КИС «Парус» Псковская нефтебаза Удаленная база данных СУБД Progress Удаленная база данных СУБД Progress Система IBS GAS КИС «Парус» Нефтебаза N Удаленная база данных СУБД Progress Удаленная база данных СУБД Progress Система IBS GAS КИС «Парус» МАЗКАЗК или Кафе Система IBS GAS Удаленная база данных СУБД Progress Удаленная база данных СУБД Progress Система IBS GAS Удаленная база данных СУБД Progress Удаленная база данных СУБД Progress Front-Office Рисунок 8. Общая архитектура приложений Программный комплекс IBS GAS Программный комплекс IBS GAS – единая система учета товародвижения и движения топлива в сетевых структурах АЗС, предназначен для построения систем автоматизированного управления сбытовой деятельностью предприятий нефтепродуктообеспечения (НПО) и имеет в своем составе ряд интегрированных между собой автономных программных систем:  IBS GAS – система, устанавливаемая на всех объектах сети: в Центральном офисе, на Центральном складе, в Back-Office на АЗК, и предназначенная для решения задач
  • 168.
    Академия IBS. Учебныйпроект. Команда 1 группы 9111 Дата вступления в силу: Версия документа: 1 Стр: 12/22 Технико-коммерческое предложение товарно-складского учета нефтепродуктов, газа, сопутствующих товаров и реализации услуг;  СИСТЕМА ПЕРЕДАЧИ НОВОСТЕЙ – система передачи новостей для связи АЗК и центрального склада с центральным офисом, интегрирована в IBS GAS, устанавливается на всех объектах сети;  UniFO – система контроля и учета реализации топлива, товаров и услуг на ККМ, устанавливается во front-office на рабочем месте кассира-оператора АЗК;  IBS СИСТЕМА СОПРЯЖЕНИЯ ККМ С ТРК – система управления топливно- раздаточными колонками (ТРК), устанавливается во Front-Office на рабочем месте кассира-оператора АЗК. IBS GAS предоставляет оперативную консолидированную информацию о финансовых аспектах деятельности сети: динамика продаж, прибыль от реализации топлива и сопутствующих товаров и услуг, движение товаров, денежных и основных средств. Система позволяет учитывать движения товарных потоков в головном офисе сбытовой организации, а также получать необходимую статистическую и финансовую отчетность как по одному заправочному комплексу, так и по всей сети в целом. Ключевой особенностью системы IBS GAS является использование универсального контроллера топливно-раздаточных колонок, позволяющего организовать взаимодействие между всеми устройствами, функционирующими на АЗК и ГАЗК: топливно-раздаточными и газораздаточными колонками, системами измерения уровня топлива в резервуарах и с любого рабочего места оператора управлять процессом налива топлива, отпуска газа и продажей сопутствующих товаров и услуг. Контроллер позволяет работать практически со всеми типами оборудования, используемого в России: Tokheim, Shlumberger, Gilbarco/Epsilon, Salzkotten, Scheidt&Bachmann, ASPO, Salzkotten, Marconi, Maxfill, Adast Systems, DresserWayne, NuovoPignone, Ливны, Нара, Россиянка и другими. Корпоративная информационная система «Парус» Информационная система «Парус» предназначена для ведения бухгалтерского учета. Эта система уже функционирует на предприятии и в рамках нашего ТКП предлагается сохранить данную систему, выполнив интеграцию с системой IBS GAS. Модуль предназначен для автоматизации бухгалтерского учета на предприятиях различных сфер деятельности, позволяет построить учет «от первичного документа» и автоматизировать бизнес-процессы любой сложности. Модуль является составной частью Системы включающей в себя ряд модулей, позволяющих более детально автоматизировать бизнес-процессы складского учета, расчета и начисления заработной платы, управления персоналом, деловыми процессами и т.д. Для непрерывного функционирования системы и консолидации данных должен быть предусмотрен регламентный обмен данными с системой IBS GAS. Front-Office для клиентов Данная система предназначена для:  повышения лояльности клиентов;  получение обратной связи;  предоставление клиентам новостей и информации. Функции системы:  оформление договоров на карты;
  • 169.
    Академия IBS. Учебныйпроект. Команда 1 группы 9111 Дата вступления в силу: Версия документа: 1 Стр: 13/22 Технико-коммерческое предложение  оформление заявок на пополнение карт;  просмотр остатков денежных средств и лимитов по картам;  предоставление информация по текущим ценам, новости, АЗК на которых обслуживаются карты. Предлагается реализовать дополнительный внешний модуль IBS GAS на современной платформе Microsoft.NET, доступ к которой будет осуществляться клиентом посредством интернет браузера. Репликация базы данных будет осуществляться посредством внутреннего обмена информацией. Рекомендуется использовать базу данных MS SQL Server Express Edition. Для актуального предоставления информации и оперативного оформления новых договоров и заявок должен быть предусмотрен регламентный обмен данными с системой IBS GAS. 5 Организация работ по проекту 5.1 Состав проектной группы Для эффективного управления работами в рамках данного проекта, предлагается создать проектную группу, которая должна состоять как из специалистов исполнителя, так и специалистов заказчика. Состав проектной группы со стороны исполнителя меняется в течение проекта и включает в себя на разных стадиях:  руководитель проекта со стороны исполнителя;  системный архитектор;  менеджер по качеству;  консультанты по внедрению (консультанты, технические специалисты, эксперты, программисты);  администратор баз данных;  специалисты по тестированию (до 3-х человек). Для организации работ по проекту должен быть назначен куратор проекта со стороны Заказчика. В ходе реализации проекта в качестве участников проектной команды могут быть привлечены руководители и специалисты всех охваченных проектом организационных единиц Компании. Они же могут выступать экспертами при принятии результатов работ по отдельным этапам. 5.2 Требования к организации работ со стороны Заказчика Достижение поставленных целей проекта в заданные сроки и в рамках выделенного бюджета может быть обеспечено только при условии эффективного участия в работах представителей Заказчика. Это участие должно проявляться в следующих формах:  активная работа в Руководящем комитете проекта;  оперативное и полное предоставление рабочей группе проекта всей необходимой для их работы нормативно-распорядительной и другой документации;  активная работа топ-менеджеров, руководителей и ключевых специалистов во всех проводимых в рамках проекта мероприятиях.
  • 170.
    Академия IBS. Учебныйпроект. Команда 1 группы 9111 Дата вступления в силу: Версия документа: 1 Стр: 14/22 Технико-коммерческое предложение Для обеспечения взаимодействия Заказчика и специалистов «IBS One» при решении задач подготовки и реализации проекта, будет создана организационная структура проектного типа смешанного характера. Высшей смешанной структурой будет Управляющий Комитет проекта, который рассматривает и принимает все принципиальные вопросы, касающиеся подготовки и реализации проекта. Управляющий Комитет проводит свою работу в форме регулярных заседаний, включая заседания для подведения итогов работы и определения Согласованного плана совместных действий на очередной этап работ. 5.3 Обеспечение рабочей группы проекта необходимой информацией Для обеспечения рабочей группы информацией, необходимой для выполнения работ менеджер проекта со стороны Заказчика должен организовать предоставление:  всей нормативно-распорядительной документации, включая: - описание существующей организационной структуры до уровня структуры отделов Компании (в частности, количество сотрудников в подразделениях); - положения о подразделениях; - должностные инструкции ключевых специалистов; - описания существующих регламентов бизнес-процессов;  описания используемых информационных систем;  описание существующей ИТ-инфраструктуры всех объектов;  формы отчетных и рабочих документов. 5.4 Организация проектного офиса Для выполнения работ на территории центрального офиса компании должен быть организован проектный офис. Исходя из предполагаемого состава, специалисты «ИБС» должны быть размещены в 1-2 комнатах. Им должны быть предоставлены:  рабочие места в количестве соответствующем количеству специалистов (не более пяти);  возможность распечатки рабочих материалов;  внутренняя и городская телефонная связь;  возможность ксерокопирования;  доступ к глобальной сети Интернет. Необходимо организовать наличие транспорта с водителем, для осуществления доставки специалистов на удаленные объекты компании (Нефтебазы, АЗК), для реализации работ требующих непосредственного нахождения на этих объектах. 6 Выполняемые работы Реализацию проекта предлагается разбить на следующие этапы. 1) Организация работ по проекту: - организация проектной команды и управляющего комитета;
  • 171.
    Академия IBS. Учебныйпроект. Команда 1 группы 9111 Дата вступления в силу: Версия документа: 1 Стр: 15/22 Технико-коммерческое предложение - создание проектного офиса; - утверждение плана управления проектом; - утверждение плана-графика работ; - выбор объектов для первой очереди внедрения (на всех уровнях). 2) Внедрение: - модернизация и замена существующей IT-инфраструктуры на выбранных объектах; - внедрение IBS GAS на выбранных объектах; - интеграция системы «Парус» с IBS GAS; - тиражирование IBS GAS на всех объектах сети; - миграция данных с КСУ на IBS GAS; - Разработка Front-Office и интеграция с IBS GAS. 3) Обучение пользователей (выполняется параллельно с этапом внедрения). 4) Разработка документации. 5) Тестирование. 6) Опытная эксплуатация. 7) Передача системы на техническую поддержку. 8) Сдача системы в промышленную эксплуатацию и закрытие проекта. 7 Бюджет проекта Итоговый бюджет состоит из трех статей расходов: услуги, лицензии и оборудование. В стоимость услуг уже включены общепроектные и прочие расходы. Диаграмма структуры бюджета представлена на рисунке 9. Оборудование 59% Услуги 12% Лицензии 29% Структура бюджета проекта Рисунок 9. Структура бюджета проекта
  • 172.
    Академия IBS. Учебныйпроект. Команда 1 группы 9111 Дата вступления в силу: Версия документа: 1 Стр: 16/22 Технико-коммерческое предложение В таблице 1 приведены суммы по статьям бюджета проекта. Таблица 1. Основные статьи бюджета проекта Статья расходов Стоимость, руб. Услуги 3 003 590,24р. Лицензии 6,987,647,00р. Оборудование 14 569 119,00р. ИТОГО ПО ПРОЕКТУ 24,560,356,24р. В приложениях 1 и 2 к данному документу представлена подробная разбивка статей бюджета по отдельным позициям. 8 Экономическое обоснование В рамках предлагаемого подхода к экономическому обоснованию проекта рассчитываются такие финансовые показатели, как: чистую приведенную стоимость (NPV), внутреннюю норму доходности (IRR) и срок окупаемости. Для расчета этих финансовых показателей необходимо идентифицировать и рассчитать будущие денежные потоки. Мы считаем денежные потоки, как затраты и доходы связанные с данным проектом по автоматизации, они делятся на:  затраты на реализацию проекта;  затраты на эксплуатацию внедряемой АСУ;  доходы от экономических эффектов внедрения, в их денежном выражении. Сумма затрат на реализацию проекта и последующую эксплуатацию АСУ дадут нам совокупную стоимость владения (TCO). Затраты на реализацию проекта считаются на основании бюджета проекта. Они составляют 24,56 млн. руб. и полностью осваиваются в течение первого года. Затраты на эксплуатацию системы включают в себя:  утилизацию рабочего времени персонала ИТ-служб компании, задействованного в поддержке эксплуатации информационной системы;  затраты на расходуемый интернет трафик;  потребляемое оборудованием электричество;  затраты на обучение персонала и т.д. и т.п. В соответствии с нашей статистикой и расчетами, для сетей из более, чем 50-ти АЗК, общие ежегодные эксплуатационные расходы могут быть рассчитаны по количеству серверных лицензий IBS GAS из расчета 15 000 рублей на одну серверную лицензию, что для данного проекта составит 1,23 млн. руб. в год. Самая важная часть расчета будущих денежных потоков состоит в определении экономических эффектов от реализации проекта и их привязка к конкретному денежному выражению. Используется статистический метод, за основу данных для выполнения расчетов мы взяли ключевые показатели IBS GAS. Ключевые показатели IBS GAS:  применение IBS GAS для планирования запасов позволяет повысить доходность бизнеса в среднем на 12%;  снижение транспортных расходов оценивается в 5% от абсолютной величины затрат на транспортировку;  оптимизация финансовых потоков может принести дополнительно 0,5% от объема реализации;
  • 173.
    Академия IBS. Учебныйпроект. Команда 1 группы 9111 Дата вступления в силу: Версия документа: 1 Стр: 17/22 Технико-коммерческое предложение  использование IBS GAS для повышения оперативности принимаемых решений и доведении их до исполнителей позволит получить дополнительно 1% от ежемесячного объема реализации;  учет специфики хозяйственной деятельности подразделений в управлении холдингом может принести до 5% экономии от общего объема затрат;  при внедрении автоматизированной системы бизнес-процессы приобретают сбалансированный вид, что позволяет вместо многочисленных проверок каждой операции применять групповой контроль;  использование единой платформы IBS GAS для учета, как отдельных операций, так и АЗК в целом приводит к значительному снижению непроизводительных затрат на согласование и корректировку принимаемых управленческих решений. Для масштабов текущего проекта эти показатели принимают скорректированный вид и итоговый эффект может быть выражен в деньгах, как 1% от ежегодного оборота компании. Годовой оборот компании за 2008-ой год составил 41,105,483$. В соответствии с нашими расчетами, ежегодный экономический эффект составит 12,538,656р. При расчете конечных финансовых показателей мы учитываем, что положительный экономический эффект от реализации проекта в течение 2-го периода составит лишь две третьих от расчетного, а срок жизни АСУ составит 8 лет. В качестве ставки дисконтирования взят средний для ИТ-проектов коэффициент 30%. Таблица 2. Денежные потоки Период Расходы Доходы Денежные потоки Дисконтированные денежные потоки Накопленные денежные потоки 1 -24,560,356р. -24,560,356р. -18,892,582р. -18,892,582р. 2 -1,230,000р. 8,359,104р. 7,129,104р. 4,218,405р. -14,674,177р. 3 -1,230,000р. 12,538,656р. 11,308,656р. 5,147,317р. -9,526,860р. 4 -1,230,000р. 12,538,656р. 11,308,656р. 3,959,475р. -5,567,385р. 5 -1,230,000р. 12,538,656р. 11,308,656р. 3,045,750р. -2,521,635р. 6 -1,230,000р. 12,538,656р. 11,308,656р. 2,342,885р. -178,750р. 7 -1,230,000р. 12,538,656р. 11,308,656р. 1,802,219р. 1,623,469р. 8 -1,230,000р. 12,538,656р. 11,308,656р. 1,386,322р. 3,009,791р. На рисунке 10 представлен график демонстрирующий изменение накопленного денежного потока во времени. Можно наблюдать, что выход на окупаемость происходит в самом начале 7- го периода. -20,000,000р. -15,000,000р. -10,000,000р. -5,000,000р. 0р. 5,000,000р. 1 2 3 4 5 6 7 8 9 Накопленный денежный поток Рисунок 10. Динамика накопленного денежного потока по времени
  • 174.
    Академия IBS. Учебныйпроект. Команда 1 группы 9111 Дата вступления в силу: Версия документа: 1 Стр: 18/22 Технико-коммерческое предложение Итоговые финансовые показатели проекта:  срок окупаемости – 7 лет;  чистая приведенная стоимость (NPV) = 3,009,791р.;  внутренняя норма доходности (IRR) = 36%;  совокупная стоимость владения (TCO) = 21,543,811р.;  окупаемость инвестиций (ROI) = 16%. 9 Сведения о подобных проектах Решение IBS GAS насчитывает более 1500 инсталляций и успешно используется в сетях автозаправочных комплексов. ОАО «Роснефть» В качестве системы, позволяющей автоматизировать бизнес-процессы отдельного АЗК и управлять деятельностью сетевой структуры АЗК, НПО Орла, Липецка, Самары, Твери, Пензы, Ростова, Москвы выбрали комплексное интегрированное решение IBS GAS. Первым шагом на пути к автоматизации стал анализ и описание бизнес-процессов Заказчика, создание технического задания и формализация требований к системе автоматизации. Первоначально систему IBS GAS установили и настроили с целью тестовой эксплуатации на двух автозаправочных комплексах и в центральном офисе в Орловской области. Результатом пилотного проекта стало создание тиражируемого решения, учитывающего все особенности технологии работы и пожелания Заказчика, утверждение Заказчиком типовой технологии работы сотрудников НПО всех уровней (от руководящего состава ЦО до операторов АЗК), утверждение плана работ по тиражированию системы IBS GAS в распределенной сети АЗК. Тираж Системы автоматизации IBS GAS НПО Орла, Липецка, Самары, Твери, Пензы, Ростова, Москвы начат в 1999 году. За семь лет автоматизировано более четырехсот отдельных торговых точек с централизацией в региональных офисах. Все объекты НПО стандартизированы по бизнес-процессам и оснащению, осуществлена интеграция программного комплекса IBS GAS с системой «1С-Бухгалтерия». Также установлен программный пакет IBS Retail Analytics, позволяющий проводить комплексный анализ деятельности: от определения эффективности продаж, поставок, ценообразования, используемого асортимента, фактических и плановых показателей до планирования заказов и прогнозирования продаж топлива, сопутствующих товаров и услуг по Компании. Масштабируемость и универсальность решения IBS GAS как системы управления позволило этим нефтеперерабатывающим объединениям:  развивать бизнес сетевых структур АЗК, используя возможности системы IBS GAS;  оптимизировать основные бизнес-процессы;  оперативно получать, обрабатывать и консолидировать огромный объем информации в Центральном офисе Компании со всей сети АЗК;  упорядочить управление ассортиментной и ценовой политикой;  развивать программы повышения лояльности покупателей;  уменьшить объем ручной и рутинной работы сотрудников;  увеличить прибыль и повысить производительность сетевой структуры. В 2007 году Орелнефтепродукт, ЛипецкНефтепродукт, Самаранефтепродукт, ТверьНефтепродукт, ПензаНефтепродукт, РостовНефтепродукт, Кедр М стали работать под брендом «Роснефть». «ARNA Petroleum»
  • 175.
    Академия IBS. Учебныйпроект. Команда 1 группы 9111 Дата вступления в силу: Версия документа: 1 Стр: 19/22 Технико-коммерческое предложение Компания «ARNA Petroleum» успешно работает на рынке нефтепродуктов Казахстана уже более 3 лет. Основным видом деятельности Компании является переработка нефти на нефтеперерабатывающих заводах Республики Казахстан и реализация нефтепродуктов как на внутреннем рынке, так и за рубежом. Одним из стратегических направлений Компании является развитие розничных продаж нефтепродуктов через собственную сеть автозаправочных станций. В сентябре 2006 года стартовал совместный проект компаний «ARNA Petroleum» и «IBS One» по автоматизации бизнеса в сети, насчитывающей порядка 30 автозаправочных станций. Реализация проекта началась с внедрения системы IBS GAS на двух АЗС. В рамках проекта было создано тиражируемое решение, адаптированное под законодательство Казахстана и учитывающее все особенности бизнеса Заказчика, его технологию работы и пожелания. Реализация данного этапа позволила в дальнейшем тиражировать решение на другие АЗС сети с минимальными затратами временных и финансовых ресурсов. На данный момент автоматизировано порядка 10 АЗС Компании «ARNA Petroleum», обеспечено централизованное управление сетью АЗС и контроль над всеми ключевыми бизнес- процессами. «Картлэнд» («КартОйл») История взаимоотношений Компаний «Картлэнд» и «IBS One» началась в 2002 году. Тогда было принято решение заменить на одном из МАЗК в г. Москва ранее установленную у Заказчика управляющую программу, которая на тот момент не удовлетворяла потребностям Компании, на комплексную систему управления IBS GAS. На тот момент Компания IBS One уже обладала богатым опытом автоматизации сетей розничной торговли нефтепродуктами, состоящих не только из автозаправочных станций, но и многофункциональных автозаправочных комплексов, реализующих помимо топлива широкий спектр сопутствующих товаров и услуг. За счет отработанных технологий и высококвалифицированной команды внедрения система IBS GAS запущена в эксплуатацию в течение 3 дней: от начала работ – до открытия МАЗК, причем было максимально использовано компьютерное и топливное оборудование, уже имеющееся у Заказчика. На базе первого автоматизированного МАЗК создали центральный офис, к которому позднее были подключены и другие МАЗК сети Картлэнд Москвы. В течение года «IBS One» и «Картлэнд» реализовали новый проект по оптимизации бизнес-процессов сети АЗС и внедрению программного комплекса IBS GAS в Уфе. Для оперативного решения новой задачи был создан собственный учебный центр на территории Заказчика. Сотрудники «Картлэнд» получили качественное обучение, практически не отрываясь от исполнения своих текущих обязанностей, что позволило Заказчику максимально сократить сроки и стоимость внедрения и получить всю необходимую технологическую поддержку непосредственно в регионе. Внедрение системы управления IBS GAS позволило Компании «Картлэнд» реализовать стратегию построения единого информационного пространства для учета, контроля и управления розничной торговлей нефтепродуктами, газом, сопутствующими товарами и услугами.
  • 176.
    Академия IBS. Учебныйпроект. Команда 1 группы 9111 Дата вступления в силу: Версия документа: 1 Стр: 20/22 Технико-коммерческое предложение Приложение 1. Спецификация оборудования Спецификация оборудования по счету/договору № АИБС001 на 1 л. в 1 экз. № п.п. Оборудование Цена за ед. Кол-во, ед. Контрактная цена В т.ч. НДС 18% 1 Системный блок DEPO Neos 220USF 6 673,00р. 242 1 614 866,00р. 246 335,49р. 2 Монитор 17" ACER 4 161,00р. 242 1 006 962,00р. 153 604,37р. 3 Microsoft Windows XP Home 938,00р. 242 226 996,00р. 34 626,51р. 4 Мышь оптическая Genius 137,00р. 242 33 154,00р. 5 057,39р. 5 Клавиатура Logitech 209,00р. 242 50 578,00р. 7 715,29р. 6 Принтер Samsung 2 818,00р. 97 273 346,00р. 41 696,85р. 7 Сканер штрих-кода Motorola 4 911,00р. 69 338 859,00р. 51 690,36р. 8 Принтер штрих-код этикеток ARGOX 9 240,00р. 27 249 480,00р. 38 056,27р. 9 POS-система IBM SurePOS 100 52 490,00р. 112 5 878 880,00р. 896 778,31р. 10 Сетевая карта ASUS 180,00р. 112 20 160,00р. 3 075,25р. 11 Сервер DEPO Storm 1150NT Lite 21 811,00р. 57 1 243 227,00р. 189 644,80р. 12 Коммутатор D-Link 8-ports 783,00р. 72 56 376,00р. 8 599,73р. 13 GSM модем BandRich 5 990,00р. 72 431 280,00р. 65 788,47р. 14 Сетевой кабель UTP 10,00р. 11850 118 500,00р. 18 076,27р. 15 Universal controller IBS 9 000,00р. 79 711 000,00р. 108 457,63р. 16 Сервер DEPO Storm 1150NT 30 523,00р. 15 457 845,00р. 69 840,76р. 17 ADSL модем Zyxel 1 989,00р. 25 49 725,00р. 7 585,17р. 18 Серверный шкаф DEPO Rack 600W 16 096,00р. 9 144 864,00р. 22 097,90р. 19 Серевер приложений DEPO Storm 1150NT 30 523,00р. 9 274 707,00р. 41 904,46р. 20 Сервер базы данных DEPO Storm 2300N5 70 515,00р. 9 634 635,00р. 96 808,73р. 21 Коммутатор D-Link 24-ports 9 195,00р. 11 101 145,00р. 15 428,90р. 22 Controller Pump Station 30 000,00р. 9 270 000,00р. 41 186,44р. 23 Серверный шкаф DEPO Rack 600G 173 879,00р. 1 173 879,00р. 26 523,92р. 24 Сервер приложений DEPO Storm 2250L2 73 760,00р. 1 73 760,00р. 11 251,53р. 25 Сервер базы данных DEPO Storm 1300L2 92 587,00р. 1 92 587,00р. 14 123,44р. 26 Веб сервер DEPO Storm 1250Q1 42 308,00р. 1 42 308,00р. 6 453,76р. Итого 14 569 119,00р. 2 222 407,98р.
  • 177.
    Академия IBS. Учебныйпроект. Команда 1 группы 9111 Дата вступления в силу: Версия документа: 1 Стр: 21/22 Технико-коммерческое предложение Приложение 2. Спецификация услуг и лицензий Спецификация услуг по счету/договору № АИБС001 № п.п. Оборудование Цена за час Длительность, ч. Контрактная цена В т.ч. НДС 18% 1 Организация проектной команды и управляющего комитета, утверждение устава проекта 3 006,00р. 4 14 663,41р. 2 639,41р. 2 Подготовка технического задания 1 127,00р. 36 49 478,05р. 8 906,05р. 3 Создание проектного офиса 1 127,00р. 8 10 995,12р. 1 979,12р. 4 Разработка и утверждение плана управления проектом 3 006,00р. 10 36 658,54р. 6 598,54р. 5 Выбор объектов для первой очереди внедрения (на всех уровнях). 2 129,00р. 8 20 770,73р. 3 738,73р. 6 Разработка и утверждение плана-графика работ 3 006,00р. 8 29 326,83р. 5 278,83р. 7 Разработка единой информационно-технологической инфраструктуры 1 578,00р. 24 46 185,37р. 8 313,37р. 8 Исследование бизнес-процессов логистики 2 129,00р. 12 31 156,10р. 5 608,10р. 9 Выявление потенциала повышения операционной эффективности 1 578,00р. 24 46 185,37р. 8 313,37р. 10 Разработка системы управления поставками 1 578,00р. 16 30 790,24р. 5 542,24р. 11 Поставка и монтаж оборудования на объектах первой очереди внедрения 1 127,00р. 36 49 478,05р. 8 906,05р. 12 Модернизация и замена существующей IT-инфраструктуры на объектах первой очереди 1 578,00р. 80 153 951,22р. 27 711,22р. 13 Установка IBS GAS на объектах первой очереди 1 578,00р. 40 76 975,61р. 13 855,61р. 14 Разработка справочников 1 578,00р. 40 76 975,61р. 13 855,61р. 15 Интеграция системы «Парус» с IBS GAS 1 578,00р. 40 76 975,61р. 13 855,61р. 16 Разработка отчетов 1 578,00р. 40 76 975,61р. 13 855,61р. 17 Обучение пользователей системы на объектах первой очереди внедрения 1 578,00р. 40 76 975,61р. 13 855,61р. 18 Постановка задачи 1 578,00р. 8 15 395,12р. 2 771,12р. 19 Разработка функционала 1 578,00р. 80 153 951,22р. 27 711,22р. 20 Разработка пользовательского интерфейса 1 578,00р. 80 153 951,22р. 27 711,22р. 21 Интеграция Front-офиса с IBS GAS 1 578,00р. 40 76 975,61р. 13 855,61р. 22 Документирование Front-офиса 1 127,00р. 16 21 990,24р. 3 958,24р. 23 Развертывание Front-офиса 1 578,00р. 16 30 790,24р. 5 542,24р. 24 Обучение административного персонала 1 578,00р. 16 30 790,24р. 5 542,24р.
  • 178.
    Академия IBS. Учебныйпроект. Команда 1 группы 9111 Дата вступления в силу: Версия документа: 1 Стр: 22/22 Технико-коммерческое предложение № п.п. Оборудование Цена за час Длительность, ч. Контрактная цена В т.ч. НДС 18% 25 Анализ необходимых доработок в системе по итогам опытной эксплуатации 1 578,00р. 24 46 185,37р. 8 313,37р. 26 Доработка функционала системы 1 578,00р. 40 76 975,61р. 13 855,61р. 27 Поставка и монтаж оборудование, модернизация IT- инфраструктуры на всех объектах сети 1 578,00р. 120 230 926,83р. 41 566,83р. 28 Тиражирование IBS GAS на всех объектах сети 1 578,00р. 240 461 853,66р. 83 133,66р. 29 Обучение пользователей и административного персонала 1 578,00р. 120 230 926,83р. 41 566,83р. 30 Миграция данных с КСУ на IBS GAS 1 578,00р. 40 76 975,61р. 13 855,61р. 31 Разработка документации 1 127,00р. 40 54 975,61р. 9 895,61р. 32 Подготовка программ и методик испытаний 1 578,00р. 16 30 790,24р. 5 542,24р. 33 Пуско-наладочные работы 1 578,00р. 40 76 975,61р. 13 855,61р. 34 Реорганизация системы оперативного управления 1 578,00р. 24 46 185,37р. 8 313,37р. 35 Разработка процедур с учетом работы в новой системе 1 578,00р. 40 76 975,61р. 13 855,61р. 36 Оптимизация транспортной логистики 2 129,00р. 16 41 541,46р. 7 477,46р. 37 Оптимизация складской логистики 2 129,00р. 16 41 541,46р. 7 477,46р. 38 Обучение персонала современным принципам и технологиям повышения эффективности систем управления цепочками поставок 1 578,00р. 32 61 580,49р. 11 084,49р. 39 Передача системы на техническую поддержку 1 578,00р. 24 46 185,37р. 8 313,37р. 40 Сдача системы в промышленную эксплуатацию и закрытие проекта 3 006,00р. 40 146 634,15р. 26 394,15р. Итого 1594 3 135 590,24р. 564 406,24р. Спецификация лицензий по счету/договору № АИБС001 № п.п. Оборудование Цена за ед. Кол-во, ед. Контрактная цена В т.ч. НДС 18% 1 Сервер IBS GAS 19,800,00р. 82 1,623,600,00р. 247,667,80р. 2 Клиент IBS GAS 3,540,00р. 259 916,860,00р. 139,860,00р. 3 Сервер СУБД Progress 20,413,00р. 82 1,673,866,00р. 255,335,49р. 4 Клиент СУБД Progress 3,351,00р. 259 867,909,00р. 132,392,90р. 5 MS Windows Server 2003 20,711,00р. 92 1,905,412,00р. 290,656,07р. Итого 6,987,647,00р. 1,065,912,25р.
  • 179.
    РАЗРАБОТАНО Руководитель проекта ____________________ (А.Ш.Арасланов) СОГЛАСОВАНО Куратор проекта Менеджер по качеству проекта ____________________ (М.И. Нежурина) ____________________ (Н.А. Сухарева) УТВЕРЖДАЮ Руководитель проекта «____»____________________ 2009 года ____________________ (А.Ш. Арасланов) ОБЩЕСТВО С ОГРАНИЧЕННОЙ ОТВЕТСТВЕННОСТЬЮ ИНФОРМАЦИОННЫЕ БИЗНЕС СИСТЕМЫ Магистратура IBS Кафедра «Управленческий консалтинг» Команда №1 УСТАВ ПРОЕКТА «Автоматизации региональной сети АЗК» МОСКВА 2009
  • 180.
    Академия IBS. Учебныйпроект. Команда 1 группы 9111 Дата вступления в силу: 09.11.2009 Версия документа: 2 Стр: 2/14 Проект подготовки тендерного предложения. Устав проекта. Содержание 1 Управление документом................................................................................................................................................ 3 1.1 Список рассылки .................................................................................................................................................. 3 1.2 Список изменений ................................................................................................................................................ 3 2 Назначение документа................................................................................................................................................... 3 3 Определение проекта..................................................................................................................................................... 3 3.1 Назначение и цели проекта.................................................................................................................................. 3 4 Рамки проекта................................................................................................................................................................. 5 4.1 Содержание проекта............................................................................................................................................. 5 4.2 Временные рамки ................................................................................................................................................. 5 5 Расписание контрольных событий проекта................................................................................................................. 6 6 Организация и управление проектом........................................................................................................................... 6 1.1. Состав проектной группы.................................................................................................................................... 6 1.2. Требования к организации работ со стороны Заказчика................................................................................... 7 1.3. Обеспечение рабочей группы проекта необходимой информацией................................................................ 7 1.4. Организация проектного офиса........................................................................................................................... 7 7 Процессы управления проектом................................................................................................................................... 8 7.1 Управление коммуникациями ............................................................................................................................. 8 7.2 Управление изменениями.................................................................................................................................... 8 7.3 Управление рисками ............................................................................................................................................ 9 7.4 Управление документацией и данными проекта............................................................................................... 9 7.5 Контроль и регулирование проекта .................................................................................................................. 10 7.6 Управление поставками..................................................................................................................................... 10 8 Приложения.................................................................................................................................................................. 12 Приложение 1. Запрос на изменение в проекте. ........................................................................................................... 12 Приложение 2. Протокол совещания команды проекта............................................................................................... 13 Приложение 3. Отчет о статусе проекта........................................................................................................................ 14
  • 181.
    Академия IBS. Учебныйпроект. Команда 1 группы 9111 Дата вступления в силу: 09.11.2009 Версия документа: 2 Стр: 3/14 Проект подготовки тендерного предложения. Устав проекта. 1 Управление документом 1.1 Список рассылки № Кому Куда 1 Руководитель проекта AAraslanov@ibs.ru 2 Куратор проекта Компания-заказчик 3 4 1.2 Список изменений Дата Автор Версия Описание изменения 07.11.09 Арасланов Айрат 1.0 Первая версия 09.11.09 Арасланов Айрат 2.0 Дополнен 7-ой раздел. Добавлены формы документов в приложения. 09.12.09 Арасланов Айрат 3.0 Отредактирован в качестве проекта устава проекта по автоматизации 2 Назначение документа Настоящий документ является проектом документа «УСТАВ ПРОЕКТА», который должен быть согласован и утвержден с Заказчиком, в случае инициации проекта по автоматизации региональной АЗК. Документ Устав проекта входит в состав документов по управлению проектом «Автоматизации региональной сети АЗК» и определяет организационные, технические и методологические аспекты взаимодействия участников проекта. Это рамочный документ, который фиксирует цели и условия реализации проекта, а также обеспечивает согласованность действий всех участников на всех этапах проекта. 3 Определение проекта 3.1 Назначение и цели проекта Основная цель проекта – автоматизация региональной сети АЗК компании ХНефтеПродукт, а именно: внедрение КИС на базе продукта IBS GAS в сроки, которые определенны в договоре, заключенном между исполнителем и компанией заказчиком. В результате сбора требований к разрабатываемой системе были сформированные следующие критерии эффективности, позволяющие оценить внедряемую АС:  своевременность заказов, отсутствие отказов;  гарантированность и стабильность поставок, отсутствие задержек;  прибыльность продаж;  наличие статистических данных для анализа, прогноза и планирования. На Рисунок 1 приведено дерево целей создания автоматизированной системы.
  • 182.
    Академия IBS. Учебныйпроект. Команда 1 группы 9111 Дата вступления в силу: 09.11.2009 Версия документа: 2 Стр: 4/14 Проект подготовки тендерного предложения. Устав проекта. Рисунок 1. Дерево целей внедрения АС Повысить эффективность функционирования предприятия Повысить эффективность работы с заказами Повысить своевременность заказов. Сократить до нуля отказы Повысить эффективность поставок Увеличить прибыльность продаж Увеличить эффективность учета на предприятии Увеличить стабильность поставок Сократить до нуля задержки в поставках Повысить гарантированно сть поставок Расширить сферу товаров и услуг Повысить качество сбора и обработки учетных данных Повысить качество контроля и анализа реализации НП и ТНП Повысить эффективность механизмов продаж Повысить своевременност ь собираемой информации
  • 183.
    Академия IBS. Учебныйпроект. Команда 1 группы 9111 Дата вступления в силу: 09.11.2009 Версия документа: 2 Стр: 5/14 Проект подготовки тендерного предложения. Устав проекта. 4 Рамки проекта 4.1 Содержание проекта Данный проект охватывает непосредственно работы по подготовке тендерного предложения на автоматизацию предприятия и публичную защиту данного предложения перед комиссией научных руководителей. Проект завершается после проведения защиты тендерного предложения. Дальнейшие работы выходят за рамки данного проекта. Основные задачи проекта: 1) Организация работ по проекту: - организация проектной команды и управляющего комитета; - создание проектного офиса; - утверждение плана управления проектом; - утверждение плана-графика работ; - выбор объектов для первой очереди внедрения (на всех уровнях). 2) Внедрение: - модернизация и замена существующей IT-инфраструктуры на выбранных объектах; - внедрение IBS GAS на выбранных объектах; - интеграция системы «Парус» с IBS GAS; - тиражирование IBS GAS на всех объектах сети; - миграция данных с КСУ на IBS GAS; - разработка Front-Office и интеграция с IBS GAS. 3) Обучение пользователей (выполняется параллельно с этапом внедрения) 4) Разработка документации 5) Тестирование 6) Опытная эксплуатация 7) Передача системы на техническую поддержку 8) Сдача системы в промышленную эксплуатацию и закрытие проекта 4.2 Временные рамки Опытная эксплуатация должна быть завершена 01.09.2010 Закрытие проекта до 30.10.2010
  • 184.
    Академия IBS. Учебныйпроект. Команда 1 группы 9111 Дата вступления в силу: 09.11.2009 Версия документа: 2 Стр: 6/14 Проект подготовки тендерного предложения. Устав проекта. 5 Расписание контрольных событий проекта Список ключевых вех проекта представлен в таблице 1. Таблица 1. Ключевые вехи проекта № Вехи Срок исполнения 1 Утверждено ТЗ и сформирован подробный план-график работ 01.02.2010 2 Создан проектный офис 15.02.2010 3 Выполнена модернизация и замена существующей IT-инфраструктуры 10.03.2010 4 IBS GAS внедрена в центральном офисе и на пилотных объектах 25.03.2010 5 Завершена интеграция системы «Парус» с IBS GAS 14.04.2010 6 Выполнено тиражирование системы на всех объектах 26.05.2010 7 Выполнена миграция старых данных из КСУ в систему IBS GAS 12.06.2010 8 Завершена разработка Front-офиса 25.06.2010 9 Пользователи обучены 10.07.2010 10 Сдан комплект разработанной документации и инструкций 12.07.2010 11 Система запущена в режиме опытной эксплуатации 15.07.2010 12 Система принята в промышленную эксплуатацию 01.09.2010 6 Организация и управление проектом 6.1. Состав проектной группы Для эффективного управления работами в рамках данного проекта, предлагается создать проектную группу, которая должна состоять как из специалистов исполнителя, так и специалистов заказчика. Состав проектной группы со стороны исполнителя меняется в течение проекта и включает в себя на разных стадиях:  руководитель проекта со стороны исполнителя;  системный архитектор;  консультанты по внедрению (до 5-ти человек);  администратор баз данных;  специалисты по тестированию (до 3-х человек). Для организации работ по проекту должен быть назначен Менеджер проекта со стороны Заказчика. В ходе реализации проекта в качестве участников проектной команды могут быть привлечены руководители и специалисты всех охваченных проектом организационных единиц
  • 185.
    Академия IBS. Учебныйпроект. Команда 1 группы 9111 Дата вступления в силу: 09.11.2009 Версия документа: 2 Стр: 7/14 Проект подготовки тендерного предложения. Устав проекта. Компании. Они же могут выступать экспертами при принятии результатов работ по отдельным этапам. 6.2. Требования к организации работ со стороны Заказчика Достижение поставленных целей проекта в заданные сроки и в рамках выделенного бюджета может быть обеспечено только при условии эффективного участия в работах представителей Заказчика. Это участие должно проявляться в следующих формах:  активная работа в Руководящем комитете проекта;  оперативное и полное предоставление рабочей группе проекта всей необходимой для их работы нормативно-распорядительной и другой документации;  активная работа топ-менеджеров, руководителей и ключевых специалистов во всех проводимых в рамках проекта мероприятиях. Для обеспечения взаимодействия Заказчика и специалистов «IBS One» при решении задач подготовки и реализации проекта, будет создана организационная структура проектного типа смешанного характера. Высшей смешанной структурой будет Управляющий Комитет проекта, который рассматривает и принимает все принципиальные вопросы, касающиеся подготовки и реализации проекта. Управляющий Комитет проводит свою работу в форме регулярных заседаний, включая заседания для подведения итогов работы и определения Согласованного плана совместных действий на очередной этап работ. 6.3. Обеспечение рабочей группы проекта необходимой информацией Для обеспечения рабочей группы информацией, необходимой для выполнения работ менеджер проекта со стороны Заказчика должен организовать предоставление:  всей нормативно-распорядительной документации, включая: - описание существующей организационной структуры до уровня структуры отделов Компании (в частности, количество сотрудников в подразделениях), - положения о подразделениях, - должностные инструкции ключевых специалистов, - описания существующих регламентов бизнес-процессов;  описания используемых информационных систем;  описание существующей ИТ-инфраструктуры всех объектов;  формы отчетных и рабочих документов. 6.4. Организация проектного офиса Для выполнения работ на территории центрального офиса компании должен быть организован проектный офис. Исходя из предполагаемого состава, специалисты «ИБС» должны быть размещены в 1-2 комнатах. Им должны быть предоставлены:  рабочие места в количестве соответствующем количеству специалистов (не более пяти);  возможность распечатки рабочих материалов;
  • 186.
    Академия IBS. Учебныйпроект. Команда 1 группы 9111 Дата вступления в силу: 09.11.2009 Версия документа: 2 Стр: 8/14 Проект подготовки тендерного предложения. Устав проекта.  внутренняя и городская телефонная связь;  возможность ксерокопирования;  доступ к глобальной сети Интернет. Необходимо организовать наличие транспорта с водителем, для осуществления доставки специалистов на удаленные объекты компании (Нефтебазы, АЗК), для реализации работ требующих непосредственного нахождения на этих объектах. 7 Процессы управления проектом 7.1 Управление коммуникациями Процедуры коммуникации с заказчиком выполняются в соответствии с требованиями, описанными в Программе качества проекта. План коммуникации участников проектной команды описан в документе Программа качества проекта. В соответствии с планом коммуникации выполняется распространение информации в проекте. Под распространением информации подразумевается обеспечение своевременного доступа участников проекта к нужной им информации. Распространение информации также включает в себя исполнение плана управления коммуникациями и реагирование на неожиданные запросы информации. Средства распространения информации:  электронная почта, как основное средство электронного общения и документооборота;  ICQ, как средство оперативного общения;  мобильная связь, как средство оперативного голосового общения;  совещания группы, организуемые руководителем проекта по мере необходимости;  личные встречи участников между собой по возникающим вопросам. Ниже приведены основные способы коммуникации.  Отчеты по проекту. Официальные и неофициальные отчеты по проекту содержат информацию о состоянии проекта и включают в себя накопленные знания, журналы регистрации проблем, отчеты о завершении проекта. Форма отчета о статусе проекта представлена в Приложении 3 данного документа.  Презентации проекта. Команда проекта предоставляет информацию официально или неофициально любому или всем участникам проекта. Информация должна соответствовать потребностям получателей и должна быть представлена в соответствующем виде.  Обратная связь с участниками проекта. Информация относительно выполнения операций проекта, получаемая от участников проекта, может распространяться и использоваться для улучшения будущих операций проекта.  Уведомление участников проекта. Участники проекта могут получать уведомления о решенных проблемах, одобренных изменениях и об общем состоянии проекта. 7.2 Управление изменениями В ходе реализации проекта могут возникнуть ситуации, при которых требуется внесение значимых изменений в содержание проекта. Под значимым изменением содержания проекта понимается изменение хотя бы одной из значимых составляющих проекта:
  • 187.
    Академия IBS. Учебныйпроект. Команда 1 группы 9111 Дата вступления в силу: 09.11.2009 Версия документа: 2 Стр: 9/14 Проект подготовки тендерного предложения. Устав проекта.  изменение рамок проекта;  изменение устава проекта;  изменение принятого проектного решения;  изменение плана проекта (в том числе изменение сроков реализации проекта);  изменение состава участников команды проекта. В случае возникновения такой ситуации, формируется документ «ЗАПРОС НА ИЗМЕНЕНИЕ В ПРОЕКТЕ» (шаблон документа представлен в Приложении 1). Процесс управления изменениями реализуется в соответствии с требованиями, установленными в ПРОГРАММЕ КАЧЕСТВА ПРОЕКТА. 7.3 Управление рисками Проектные риски связаны с существованием вероятности возникновения различных нежелательных событий, которые могут негативно повлиять на ход реализации проекта. Для адекватного и своевременного реагирования на риски, разработаны процедуры управления рисками проекта. В рамках процесса по управлению проектными рисками рассматриваются три вида рисков:  организационные;  технические;  риски, связанные с человеческим фактором. Процесс управления проектными рисками состоит из следующих компонент:  идентификация рисков;  качественный и количественный анализ рисков;  определение способов реагирования на риски;  планирование мероприятий по устранению или нивелированию рисков. Рассматриваются следующие возможные способы реагирования на риски:  уклонение;  минимизация риска;  принятие риска;  передача риска. Процедуры управления рисками проекта описаны в документе ПЛАН ПО УПРАВЛЕНИЮ РИСКАМИ ПРОЕКТА. Для удобства управления проектными рисками ведется «Реестр рисков», электронная таблица, в которой хранится вся актуальная информация обо всех проектных рисках. 7.4 Управление документацией и данными проекта Целью управления документацией и данными проекта является поддержание в рабочем состоянии всех документов проекта. Данный процесс реализуется в соответствии с требованиями, установленными в ПРОГРАММЕ КАЧЕСТВА ПРОЕКТА. Контрольные экземпляры документов проекта (УСТАВ ПРОЕКТА, ПРОГРАММА КАЧЕСТВА ПРОЕКТА), а также учтенные экземпляры документов находятся под контролем Руководителя проекта.
  • 188.
    Академия IBS. Учебныйпроект. Команда 1 группы 9111 Дата вступления в силу: 09.11.2009 Версия документа: 2 Стр: 10/14 Проект подготовки тендерного предложения. Устав проекта. С целью предотвращения использования, утративших силу и (или) устаревших документов на каждый вид документации ведется перечень, как на бумажных, так и на электронных носителях. Устаревшая документация (документация с истекшим сроком годности или замененная на новые версии) своевременно изымается из всех пунктов ее рассылки или применения и отправляется на хранение в архив. Срок хранения документации проекта составляет 10 лет со дня окончания проекта. Далее все экземпляры подлежат уничтожению. 7.5 Контроль и регулирование проекта Контроль и регулирование проекта есть сравнение фактического выполнения этапа плана с запланированным этапом, анализ возможных отклонений, оценка возможных альтернатив и принятие, в случае необходимости, корректирующих действий для ликвидации нежелательных отклонений от базового уровня показателей. В основу системы контроля полагаются следующие принципы:  четкие планы;  ясная система отчетности;  эффективная система анализа фактических показателей и тенденций;  эффективная система реагирования. В рамках процесса контроля и регулирования выделяются три шага. 1. Отслеживание фактического состояния работ проекта. Этот шаг предполагает сбор и документирование реальных данных о состоянии проекта. 2. Анализ результатов и измерение прогресса хода выполнения работ. Результатом этого шага является оценка текущего состояния работ и сравнение достигнутых результатов с запланированными. 3. Корректирующие действия. Этот шаг заключается в принятии решения о дальнейших действиях, их планировании и осуществлении. Прогресс выполнения работ проекта отслеживается по показателям времени, стоимости, качества, организации проекта, содержания работ. В проекте используются методы простого и детального контроля выполнения работ проекта, а также контроль по вехам и промежуточным результатам. В процессе выполнения работ проекта будут сопоставляться фактически достигнутые результаты в осуществлении проекта с планами и целями, с тем, чтобы спрогнозировать будущие результаты и, с учетом текущего хода работы, выявить возможные проблемы. Если отмечаются или прогнозируются сбои в графике работы, руководитель проекта представит рекомендации для устранения таких сбоев в дальнейшем. 7.6 Управление поставками В данном разделе описываются процессы управления поставками, которые будут применяться на этапе реализации проекта автоматизации предприятия ХНефетеПродукт. Управление поставками проекта включает в себя процессы покупки или приобретения тех необходимых продуктов, услуг или результатов, которые производятся сторонними для «IBS One» организациями. Управление поставками проекта включает в себя процессы управления контрактом и управления изменениями, необходимые для администрирования контрактов или заказов на покупку, подготовленных членами команды проекта. Управление поставками проекта также предусматривает администрирование всех контрактов, заключенных со сторонними организациями, а также администрирование контрактных обязательств команды проекта. Процессы управления поставками проекта включают в себя следующие элементы:
  • 189.
    Академия IBS. Учебныйпроект. Команда 1 группы 9111 Дата вступления в силу: 09.11.2009 Версия документа: 2 Стр: 11/14 Проект подготовки тендерного предложения. Устав проекта.  планирование покупок и приобретений – определение того, что необходимо купить или приобрести, а также когда и на каких условиях;  планирование контрактов – представление в документальном виде требований к продуктам, услугам и результатам, которые необходимо приобрести, а также определение потенциальных продавцов;  запрос информации у продавцов – получение информации, расценок, оферт или предложений (в зависимости от поставки) от продавцов;  выбор продавцов – анализ предложений, отбор потенциальных продавцов и обсуждение условий контракта с каждым продавцом (выбор поставщиков выполняется в соответствии с требованиями, изложенными в ПРОГРАММЕ КАЧЕСТВА ПРОЕКТА);  администрирование контрактов – включает в себя: o управление контрактом и взаимоотношениями между покупателем и продавцом; o анализ и документальное оформление текущей и прошлой деятельности продавца для определения необходимых корректирующих действий и обеспечения основы для будущих отношений с продавцом; o управление изменениями, связанными с контрактом; o управление контрактными взаимоотношениями со сторонним покупателем проекта;  закрытие контрактов – завершение каждого контракта, включая разрешение всех открытых вопросов и закрытие каждого контракта, относящегося к проекту или к фазе проекта.
  • 190.
    Академия IBS. Учебныйпроект. Команда 1 группы 9111 Дата вступления в силу: 09.11.2009 Версия документа: 2 Стр: 12/14 Проект подготовки тендерного предложения. Устав проекта. 8 Приложения Приложение 1. Запрос на изменение в проекте
  • 191.
    Академия IBS. Учебныйпроект. Команда 1 группы 9111 Дата вступления в силу: 09.11.2009 Версия документа: 2 Стр: 13/14 Проект подготовки тендерного предложения. Устав проекта. Приложение 2. Протокол совещания команды проекта
  • 192.
    Академия IBS. Учебныйпроект. Команда 1 группы 9111 Дата вступления в силу: 09.11.2009 Версия документа: 2 Стр: 14/14 Проект подготовки тендерного предложения. Устав проекта. Приложение 3. Отчет о статусе проекта
  • 193.
    РАЗРАБОТАНО Руководитель проекта ____________________ (А.Ш.Арасланов) СОГЛАСОВАНО Куратор проекта Менеджер по качеству проекта ____________________ (М.И. Нежурина) ____________________ (Н.А. Сухарева) УТВЕРЖДАЮ Руководитель проекта «____»____________________ 2009 года ____________________ (А.Ш. Арасланов) ОБЩЕСТВО С ОГРАНИЧЕННОЙ ОТВЕТСТВЕННОСТЬЮ ИНФОРМАЦИОННЫЕ БИЗНЕС СИСТЕМЫ Магистратура IBS Кафедра «Управленческий консалтинг» Команда №1 ПЛАН УПРАВЛЕНИЯ РИСКАМИ ПРОЕКТА «Автоматизация региональной сети АЗК» МОСКВА 2009
  • 194.
    Академия IBS. Учебныйпроект. Команда 1 группы 9111 Дата вступления в силу: 09.11.2009 Версия документа: 1 Стр: 2/6 Проект подготовки тендерного предложения. Устав проекта. Содержание 1 Методология................................................................................................................................................................... 3 2 Общие сведения ............................................................................................................................................................. 3 3 Реестр рисков.................................................................................................................................................................. 3 4 Процедуры управления рисками .................................................................................................................................. 4 4.1 Идентификация рисков ........................................................................................................................................... 4 4.2 Качественный анализ рисков.................................................................................................................................. 4 4.3 Количественный анализ рисков ............................................................................................................................. 5 4.4 Планирование реагирования на риски................................................................................................................... 5 4.5 Мониторинг и управление рисками....................................................................................................................... 6
  • 195.
    Академия IBS. Учебныйпроект. Команда 1 группы 9111 Дата вступления в силу: 09.11.2009 Версия документа: 1 Стр: 3/6 Проект подготовки тендерного предложения. Устав проекта. 1 Методология План управления рисками построен в соответствии с принципами, заложенными в своде знаний по управлению проектами PM BOK. 2 Общие сведения Риск проекта – это неопределенное событие или условие, которое в случае возникновения имеет негативное воздействие, по меньшей мере, на одну из целей проекта, например сроки, стоимость, содержание или качество. Риск может быть вызван одной или несколькими причинами и в случае возникновения может оказывать влияние на один или несколько факторов. Возникновение любого из этих точно не известных заранее событий может повлиять на стоимость проекта, его расписание или выполнение. К условиям возникновения риска могут также относиться аспекты внешней среды организации или проекта, способствующие увеличению риска. Управление рисками проекта включает в себя процессы, относящиеся к планированию управления рисками, их идентификации и анализу, реагированию на риски, мониторингу и управления рисками проекта. Большинство из этих процессов подлежат обновлению в ходе проекта. Цели управления рисками проекта – снижение вероятности возникновения и воздействия, неблагоприятных для проекта событий. В качестве инструмента для разработки плана управления рисками выбирается совещание, на котором составляется базовый план по проведению операций по управлению рисками. В совещании участвует вся проектная команда. Проектные риски связаны с существованием вероятности возникновения различных нежелательных событий, которые могут негативно повлиять на ход реализации проекта. Для адекватного и своевременного реагирования на риски, разработаны процедуры управления рисками проекта. Процесс управления проектными рисками состоит из следующих процедур:  Идентификация рисков – определение того, какие риски могут повлиять на проект, и документальное оформление их характеристик.  Качественный анализ рисков – расположение рисков по степени их приоритета для дальнейшего анализа или обработки путем оценки и суммирования вероятности их возникновения и воздействия на проект.  Количественный анализ рисков – количественный анализ потенциального влияния идентифицированных рисков на общие цели проекта.  Планирование реагирования на риски – разработка возможных вариантов и действий, способствующих повышению благоприятных возможностей и снижению угроз для достижения целей проекта.  Мониторинг и управление рисками – отслеживание идентифицированных рисков, мониторинг остаточных рисков, идентификация новых рисков, исполнение планов реагирования на риски и оценка их эффективности на протяжении жизненного цикла проекта. 3 Реестр рисков Для целей мониторинга и удобства управления рисками формируется «Реестр рисков».
  • 196.
    Академия IBS. Учебныйпроект. Команда 1 группы 9111 Дата вступления в силу: 09.11.2009 Версия документа: 1 Стр: 4/6 Проект подготовки тендерного предложения. Устав проекта. Реестр рисков – это электронная таблица Excel, в которой содержится актуальный список всех проектных рисков. Это рабочий документ, с которым в рамках реализации процедур управления рисками регулярно работает руководитель проекта. 4 Процедуры управления рисками 4.1 Идентификация рисков Идентификация рисков предусматривает определение рисков, способных повлиять на проект, и документальное оформление их характеристик. В операциях по идентификации рисков могут принимать участие: руководитель проекта, члены команды проекта, эксперты в определенных областях, не входящие в команду проекта, заказчик В рамках процесса по управлению проектными рисками рассматриваются три вида рисков:  Организационные.  Технические.  Риски, связанные с человеческим фактором. Идентификация рисков – это итеративный процесс, поскольку по мере развития проекта в рамках его жизненного цикла могут обнаруживаться новые риски. Средства идентификации рисков:  Анализ документации  Мозговой штурм  Анализ контрольного списка типовых рисков Результат процесса идентификации рисков – это начальные записи в реестре рисков, который становится элементом плана управления рисками. В конечном итоге, в реестр рисков заносятся выходы других процессов управления рисками по мере их завершения. Подготовка реестра рисков начинается в процессе идентификации рисков, в течение которого реестр заполняется информацией. Затем эта информация становится доступной при проведении других процессов, относящихся к управлению проектом или к управлению рисками проекта. 4.2 Качественный анализ рисков Качественный анализ рисков включает в себя расстановку приоритетов для идентифицированных рисков, результаты которой используются в ходе количественного анализа рисков или планирования реагирования на риски. Цель качественного анализа рисков – определить степень влияния рисков на проект, сосредоточение усилий на рисках, обладающих наивысшим приоритетом. При качественном анализе рисков определяются приоритеты идентифицированных рисков на основании вероятности их возникновения, их влияния на достижение целей проекта в случае возникновения этих рисков, а также с учетом ряда других факторов, таких как рамки, заложенные в ограничениях проекта. Качественный анализ рисков состоит из следующих шагов: 1. Оценка вероятности риска Вероятность риска определяется на основании экспертных оценок, как самый простой и недорогой способ качественного анализа рисков. Для определения вероятности риска используется шкала из трех значений: вероятность до 20%; вероятность от 20 до 60%; вероятность свыше 60%.
  • 197.
    Академия IBS. Учебныйпроект. Команда 1 группы 9111 Дата вступления в силу: 09.11.2009 Версия документа: 1 Стр: 5/6 Проект подготовки тендерного предложения. Устав проекта. 2. Оценка воздействия риска Воздействие риска определяется на основании экспертных оценок, как самый простой и недорогой способ качественного анализа рисков. Для определения воздействия риска используется шкала из трех значений: слабое влияние; среднее влияние; сильное влияние. 3. Определение общей степени влияния риска на проект Определение степени влияния выполняется на основании данных определения вероятности и воздействия рисков. Для определения используется матрица вероятности и последствий, представленная в таблице 1. Матрица ставит в соответствие определенным комбинациям степени вероятности и воздействия число, характеризующее общее влияние риска на проект. Таблица 1. Матрица вероятности и последствий риска Воздействие Слабое Среднее Сильное Вероятность >60% 3 6 9 20-60% 2 4 6 <20% 1 2 3 4. Определение категории риска По результатам качественного анализа риска определяется его категория. Каждый из рисков попадает в одну из следующих категорий:  Риски, требующие немедленного реагирования  Риски для дополнительного анализа и реагирования  Риски с низким приоритетом, нуждающиеся в наблюдении По результатам качественного анализа рисков обновляется реестр рисков проекта. 4.3 Количественный анализ рисков В рамках текущего плана по управления рисками процедуры количественного анализа не выполняются. 4.4 Планирование реагирования на риски Планирование реагирования на риски – это процесс разработки путей и определения действий по увеличению возможностей и снижению угроз для целей проекта. Данный процесс начинается после проведения качественного анализа рисков и количественного анализа рисков. Он включает в себя определение и назначение одного или нескольких ответственных лиц, в обязанности которых входит реагировать на каждый. В планировании реагирования на риски рассматриваются риски согласно их приоритетам; при необходимости новые операции добавляются в планы график проекта. Запланированные операции по реагированию на риски должны соответствовать серьезности риска, быть экономически эффективными в решении проблемы, своевременными, реалистичными в контексте проекта и согласованными со всеми участниками, а выполнение мероприятий должно быть возложено на ответственное лицо. Часто требуется выбор наилучшего способа реагирования на риски из нескольких возможных вариантов.
  • 198.
    Академия IBS. Учебныйпроект. Команда 1 группы 9111 Дата вступления в силу: 09.11.2009 Версия документа: 1 Стр: 6/6 Проект подготовки тендерного предложения. Устав проекта. Рассматриваются следующие возможные способы реагирования на риски:  Уклонение Уклонение от риска предполагает изменение плана управления проектом таким образом, чтобы исключить угрозу, вызванную негативным риском, оградить цели проекта от последствий риска или ослабить цели, находящиеся под угрозой (например, расширить рамки расписания или уменьшить содержание проекта).  Минимизация риска. Снижение рисков предполагает понижение вероятности и/или последствий негативного рискованного события до приемлемых пределов.  Принятие риска. Отказ от активных мер реагирования на риск.  Передача риска Передача риска подразумевает переложение негативных последствий угрозы с ответственностью за реагирование на риск на третью сторону. Передача риска просто переносит ответственность за его управление другой стороне; риск при этом не устраняется. 4.5 Мониторинг и управление рисками В отношении работ проекта проводится постоянный мониторинг и контроль на предмет обнаружения новых и измененных рисков. Мониторинг и управление рисками – это процесс идентификации, анализа и планирования вновь возникших рисков, отслеживания идентифицированных рисков и тех, которые отнесены в список для постоянного наблюдения, а также проверки и исполнения операций реагирования на риски и оценки их эффективности. Мониторинг и управление рисками, также как и другие процессы управления рисками, являются непрерывным процессом, происходящим на протяжении всего жизненного цикла проекта. Основным документом, используемом при мониторинге и управлении рисками является Реестр рисков.