ใบงานที่ 2.1


                                เรื่อง โครงสร้างเศรษฐกิจไทย
ตอนที่ 1
คาชี้แจง ให้นักเรียนตอบคาถามต่อไปนี้

       1. เศรษฐกิจไทยก่อนการใช้แผนพัฒนาเศรษฐกิจและสังคมแห่งชาติ มีลักษณะอย่างไร จงอธิบาย




       2. สนธิสัญญาเบาว์ริงมีผลกระทบต่อเศรษฐกิจไทยที่สาคัญอย่างไรบ้าง




       3. มีการเปลี่ยนแปลงทางเศรษฐกิจที่สาคัญของประเทศไทยระหว่าง พ.ศ. 2475- 2504 ในเรื่อง
       ใดบ้าง




       4. โครงสร้างเศรษฐกิจไทยมีการเปลี่ยนแปลงตามแผนพัฒนาเศรษฐกิจและสังคมแห่ง ชาติ
          อย่างไรบ้าง
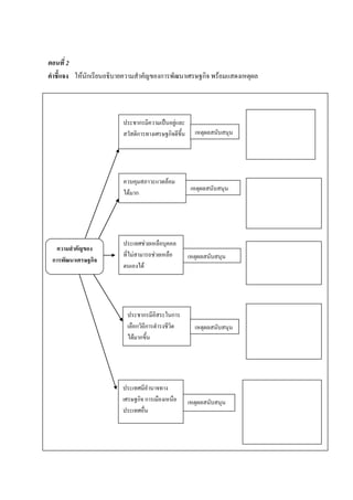
ตอนที่ 2
คาชี้แจง ให้นักเรียนอธิบายความสาคัญของการพัฒนาเศรษฐกิจ พร้อมแสดงเหตุผล



                         ประชากรมีความเป็นอยู่และ
                         สวัสดิการทางเศรษฐกิจดีขน
                                                ึ้     เหตุผลสนับสนุน




                         ควบคุมสภาวะแวดล้อม
                                                      เหตุผลสนับสนุน
                         ได้มาก




                         ประเทศช่วยเหลือบุคคล
   ความสาคัญของ
                         ที่ไม่สามารถช่วยเหลือ       เหตุผลสนับสนุน
 การพัฒนาเศรษฐกิจ
                         ตนเองได้




                          ประชากรมีอิสระในการ
                          เลือกวิถการดารงชีวิต
                                  ี                    เหตุผลสนับสนุน
                          ได้มากขึ้น




                        ประเทศมีอานาจทาง
                        เศรษฐกิจ การเมืองเหนือ       เหตุผลสนับสนุน
                        ประเทศอื่น
ใบงานที่ 2.1
                              เรื่อง โครงสร้างเศรษฐกิจไทย
ตอนที่ 1
คาชี้แจง ให้นักเรียนตอบคาถามต่อไปนี้

       1. เศรษฐกิจไทยก่อนการใช้แผนพัฒนาเศรษฐกิจและสังคมแห่งชาติ มีลักษณะอย่างไร จงอธิบาย
             เป็นเศรษฐกิจพอยังชีพ มีการค้าระหว่างประเทศและอยู่ในขอบเขตจากัด สินค้าส่งออกเป็น
       ผลผลิตจากธรรมชาติและป่า สินค้าน้าตาลและพริกไทยเป็นสินค้าส่งออกที่สาคัญ

       2. สนธิสัญญาเบาว์ริงมีผลกระทบต่อเศรษฐกิจไทยที่สาคัญอย่างไรบ้าง
           ทาให้มีการเปลี่ยนแปลงโครงสร้างการผลิตและการค้าระหว่างประเทศ มีการพัฒนาระบบ
       ขนส่งภายในประเทศและระหว่างประเทศ

       3. มีการเปลี่ยนแปลงทางเศรษฐกิจที่สาคัญของประเทศไทยระหว่าง พ.ศ. 2475- 2504 ในเรื่อง
       ใดบ้าง
           - กาเนิดทุนนิยม - มีการก่อตั้งรัฐวิสาหกิจ             - เกิดภาวะเงินเฟ้อระดับสูง
        - เกิดภาวะเศรษฐกิจตกต่าทั่วโลก มีผลกระทบต่อธุรกิจ ของไทย - เกิดการว่างงาน ความ
       เป็นอยู่ของเกษตรกรไม่ค่อยดี - มีการพัฒนาด้านอุตสาหกรรม - การเจริญเติบโตทางธุรกิจ
       ของไทยเป็นไปอย่างรวดเร็ว

       4. โครงสร้างเศรษฐกิจไทยมีการเปลี่ยนแปลงตามแผนพัฒนาเศรษฐกิจและสังคมแห่ง ชาติ
          อย่างไรบ้าง
          - ผลผลิตมวลรวมด้านการเกษตรของประเทศ มีพืชหลัก คือ ข้าว ไม้สัก ยางพารา
       เปลี่ยนมาเป็น ข้าว ข้าวโพด มันสาปะหลัง ปอแก้ว
          - อุตสาหกรรมที่แปรรูปจากเกษตรและอุตสาหกรรมครัวเรือน เปลี่ยนมาเป็นอุตสาหกรรม
       สมัยใหม่
          - อุตสาหกรรมด้านการบริการและธนาคารพาณิ ชย์ขยายตัวมากขึน       ้
          - การค้าระหว่างประเทศสูงขึนกว่าเดิมมาก มีการส่งสินค้าออกมากชนิดขึ้น และการนาเข้า
                                     ้
       สินค้าจากสินค้าสาเร็จรูปมาเป็นสินค้าประเภททุนหรือวัต ถุดิบกึ่งสาเร็จรูปมากขึน
                                                                                   ้
          - มีการเปลี่ยนแปลงโครงสร้างอาชีพและการจ้างงาน การกระจายรายได้ สิ่งแวดล้อม
       และคุณภาพชีวิต
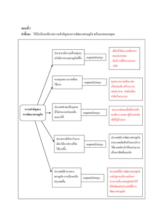
ตอนที่ 2
คาชี้แจง ให้นักเรียนอธิบายความสาคัญของการพัฒนาเศรษฐกิจ พร้อมแสดงเหตุผล


                                                                        - มีสินค้าทันความต้องการ
                        ประชากรมีความเป็นอยู่และ
                                                      เหตุผลสนับสนุน      ของประชาชน
                        สวัสดิการทางเศรษฐกิจดีขน
                                               ึ้
                                                                        - มีบริการที่ดีหลากหลาย
                                                                          ชนิด


                        ควบคุมสภาวะแวดล้อม
                                                    เหตุผลสนับสนุน      คุมสภาวะแวดล้อม เช่น
                        ได้มาก
                                                                        ปรับปรุงดิน สร้างระบบ
                                                                        ชลประทาน ทาฝนเทียม
                                                                        กาจัดโรคระบาด

                        ประเทศช่วยเหลือบุคคล
   ความสาคัญของ                                                         สามารถช่วยเหลือเด็กกาพร้า
                        ที่ไม่สามารถช่วยเหลือ       เหตุผลสนับสนุน
 การพัฒนาเศรษฐกิจ                                                       คนพิการ คนชรา ผู้ประสบภัย
                        ตนเองได้
                                                                        พิบัติ ผู้ว่างงาน




                          ประชากรมีอิสระในการ                           ประเทศมีการพัฒนาเศรษฐกิจ
                          เลือกวิถีการดารงชีวิต                         สามารถผลิตสินค้าและบริการ
                                                      เหตุผลสนับสนุน
                          ได้มากขึ้น                                    ได้มากชนิด ทาให้คนสามารถ
                                                                        เลือกอาชีพที่ตนถนัด




                        ประเทศมีอานาจทาง                               ประเทศที่มีการพัฒนาเศรษฐกิจ
                        เศรษฐกิจ การเมืองเหนือ      เหตุผลสนับสนุน     ระดับสูง จะมีความมั่นคง
                        ประเทศอื่น                                     ทางการเมือง เศรษฐกิจทาให้
                                                                       มีอิทธิพลต่อประเทศที่มีการ
                                                                       พัฒนาเศรษฐกิจ
ใบงานที่ 2.2

                            เรื่อง การพัฒนาเศรษฐกิจของประเทศ
ตอนที่ 1
คาชี้แจง ให้นักเรียนนาหมายเลขบนภาพที่มีความหมาย สาระสาคัญ หรือวัตถุประสงค์ของกิจกรรม
         ที่สอดคล้องกับข้อความในกรอบไปใส่ไว้ในวงกลมใต้กรอบนั้น

                                      ปัจจัยที่มีความสาคัญ
                                     ต่อการพัฒนาเศรษฐกิจ




               ปัจจัยทางเศรษฐกิจ                             ปัจจัยที่ไม่เกี่ยวกับเศรษฐกิจ




                         1                                           2




                        3                                           4
5    6




78




9    10
ตอนที่ 2
คาชี้แจง ให้นักเรียนตอบคาถามต่อไปนี้


 จุดเน้นสาคัญของแผนพัฒนา
 เศรษฐกิจและสังคมแห่งชาติ
 ฉบับที่ 1 และ 2 มีความคล้ายคลึง
 กันอย่างไร




 จุดเน้นของแผนพัฒนาเศรษฐกิจ
 และสังคมแห่งชาติ ฉบับที่ 3
 และ 4 มีความคล้ายคลึงกัน
 อย่างไร




 จุดเน้นของแผนพัฒนาเศรษฐกิจ
 และสังคมแห่งชาติ ฉบับที่ 5
 และ 6 มีความคล้ายคลึงกัน
 อย่างไร




 วัตถุประสงค์หลักของแผนพัฒนา
 เศรษฐกิจและสังคมแห่งชาติ
 ฉบับที่ 7 ที่มีจุดเน้นแตกต่าง
 จากแผนพัฒนาฯ ฉบับที่ 6
 คืออะไร และมีปัญหาสาคัญ
 ที่สะสมกันมาอย่างต่อเนื่อง
 คืออะไร
แผนพัฒนาเศรษฐกิจและสังคม
แห่งชาติ ฉบับที่ 9 และ 10
มีจุดเน้นที่สอดคล้องกับปรัชญา
ของเศรษฐกิจพอเพียงอย่างไร




แผนพัฒนาเศรษฐกิจและสังคม
แห่งชาติ ฉบับที่ 8 มีแนวคิดหลัก
ของการพัฒนาประเทศอย่างไร
และเกิดปัญหาสาคัญในช่วงนี้
อย่างไร
ใบงานที่ 2.2
                              เรื่อง การพัฒนาเศรษฐกิจของประเทศ
ตอนที่ 1
คาชี้แจง ให้นักเรียนนาหมายเลขบนภาพที่มีความหมาย สาระสาคัญ หรือวัตถุประสงค์ของกิจกรรม
         ที่สอดคล้องกับข้อความในกรอบไปใส่ไว้ในวงกลมใต้กรอบนั้น

                                        ปัจจัยที่มีความสาคัญ
                                       ต่อการพัฒนาเศรษฐกิจ




               ปัจจัยทางเศรษฐกิจ                               ปัจจัยที่ไม่เกี่ยวกับเศรษฐกิจ


                 3,5,6,                                                1 , 2 , 4,
                 9 , 10                                                7, 8


                          1                                            2




                        3                                             4




                          5                                           6
7   8




9   10
ตอนที่ 2
คาชี้แจง ให้นักเรียนตอบคาถามต่อไปนี้

                                       ● เน้นการเจริญเติบโตทางเศรษฐกิจด้วยการเพิ่มผลผลิต
                                        ของประเทศ
   จุดเน้นสาคัญของแผนพัฒนา
                                       ● เน้นการลงทุนในการก่อสร้างทางหลวง เขื่อน สาธารณูปโภค
   เศรษฐกิจและสังคมแห่งชาติ
                                       ● พัฒนาอุตสาหกรรมที่ใช้ทุนและวัตถุดิบจากต่างประเทศ
   ฉบับที่ 1 และ 2 มีความคล้ายคลึง
   กันอย่างไร




                                       ● ขยายขอบเขตการพัฒนาเศรษฐกิจหลายด้าน เพื่อแก้ไข
                                         ปัญหาความแตกต่างของรายได้ระหว่างเมืองกับชนบท
   จุดเน้นของแผนพัฒนาเศรษฐกิจ
                                       ● ปรับโครงสร้างทางเศรษฐกิจและรักษาเสถียรภาพทาง
   และสังคมแห่งชาติ ฉบับที่ 3
                                         เศรษฐกิจ
   และ 4 มีความคล้ายคลึงกัน
                                       ● กระจายรายได้และบริการทางสังคมให้มากขึน้
   อย่างไร



                                       ● เน้นการขยายตัวทางเศรษฐกิจควบคู่กับนโยบายการคลัง
                                         และการเงินที่รัดกุม
   จุดเน้นของแผนพัฒนาเศรษฐกิจ          ● เน้นบทบาทของเอกชนในการพัฒนาเศรษฐกิจ
   และสังคมแห่งชาติ ฉบับที่ 5          ● ปรับโครงสร้างการผลิต มีการกระจายตลาดสินค้าภายใน
   และ 6 มีความคล้ายคลึงกัน             และต่างประเทศให้มากยิ่งขึ้น
   อย่างไร                             ● กระจายความเจริญไปสู่ภูมิภาคมากยิ่งขึ้น



                                       ● วัตถุประสงค์ คือ
   วัตถุประสงค์หลักของแผนพัฒนา             1. การพัฒนาแบบยั่งยืน
   เศรษฐกิจและสังคมแห่งชาติ               2. แนวทางการพัฒนา เน้นการสร้างความสมดุลของ
   ฉบับที่ 7 ที่มีจุดเน้นแตกต่าง           เศรษฐกิจควบคู่ไปกับทางสังคม
   จากแผนพัฒนาฯ ฉบับที่ 6              ● ปัญหาสาคัญ คือ
   คืออะไร และมีปัญหาสาคัญ               1. ความเสื่อมโทรมของทรัพยากรธรรมชาติและสิ่งแวดล้อม
   ที่สะสมกันมาอย่างต่อเนื่อง               และเกิดมลพิษต่าง ๆ
   คืออะไร                              2. สังคมไทยมีความเป็นวัตถุนิยมมากขึ้น
●แนวคิดหลักของการพัฒนา คือ
                                  1. พัฒนาประเทศ โดยเน้นคนเป็นศูนย์กลางของการพัฒนา
แผนพัฒนาเศรษฐกิจและสังคม             เปิดโอกาสให้คนร่วมแสดงความคิดเห็นและกาหนด
แห่งชาติ ฉบับที่ 8 มีแนวคิดหลัก     ทิศทางการพัฒนา
ของการพัฒนาประเทศอย่างไร          2. เน้นการพัฒนาที่ทาให้เกิดความสมดุลระหว่างการพัฒนา
และเกิดปัญหาสาคัญในช่วงนี้          ด้านเศรษฐกิจ สังคม ทรัพยากรธรรมชาติและสิ่งแวดล้อม
อย่างไร                           ● ปัญหาสาคัญ ในช่วงการพัฒนาตามแผน คือ เกิดวิกฤติ
                                     เศรษฐกิจรุนแรงที่สุด เกิดการว่างงานธุรกิจล้มละลาย
                                     มีปัญหาหนี้สินจากต่างประเทศจนต้องขอรับความช่วยเหลือ
                                    จาก IMF




                                  ● แผนพัฒนาเศรษฐกิจและสังคมแห่งชาติ ฉบับที่ 9
                                  ยึดหลักปรัชญาของเศรษฐกิจพอเพียงตามแนวพระราชดาริของ
                                  พระบาทสมเด็จพระเจ้าอยู่หัวเป็นปรัชญานาทางในการพัฒนา
แผนพัฒนาเศรษฐกิจและสังคม
                                  และบริหารประเทศ ยึดหลักทางสายกลางเพื่อให้ประเทศรอด
แห่งชาติ ฉบับที่ 9 และ 10
                                  พ้นจากวิกฤติ
มีจุดเน้นที่สอดคล้องกับปรัชญา
                                  ● แผนพัฒนาเศรษฐกิจและสังคมแห่งชาติ ฉบับที่ 10
ของเศรษฐกิจพอเพียงอย่างไร
                                  นาหลักการของปรัชญาเศรษฐกิจพอเพียงจากแผนพัฒนา
                                  เศรษฐกิจและสังคมแห่งชาติ ฉบับที่ 9 มาพัฒนาต่อเนื่อง
                                  มีเป้าหมายสาคัญในการพัฒนาคน ชุมชนเศรษฐกิจ ทรัพยากร
                                  และสิ่งแวดล้อม

1111111111111111111

  • 1.
    ใบงานที่ 2.1 เรื่อง โครงสร้างเศรษฐกิจไทย ตอนที่ 1 คาชี้แจง ให้นักเรียนตอบคาถามต่อไปนี้ 1. เศรษฐกิจไทยก่อนการใช้แผนพัฒนาเศรษฐกิจและสังคมแห่งชาติ มีลักษณะอย่างไร จงอธิบาย 2. สนธิสัญญาเบาว์ริงมีผลกระทบต่อเศรษฐกิจไทยที่สาคัญอย่างไรบ้าง 3. มีการเปลี่ยนแปลงทางเศรษฐกิจที่สาคัญของประเทศไทยระหว่าง พ.ศ. 2475- 2504 ในเรื่อง ใดบ้าง 4. โครงสร้างเศรษฐกิจไทยมีการเปลี่ยนแปลงตามแผนพัฒนาเศรษฐกิจและสังคมแห่ง ชาติ อย่างไรบ้าง
  • 2.
    ตอนที่ 2 คาชี้แจง ให้นักเรียนอธิบายความสาคัญของการพัฒนาเศรษฐกิจพร้อมแสดงเหตุผล ประชากรมีความเป็นอยู่และ สวัสดิการทางเศรษฐกิจดีขน ึ้ เหตุผลสนับสนุน ควบคุมสภาวะแวดล้อม เหตุผลสนับสนุน ได้มาก ประเทศช่วยเหลือบุคคล ความสาคัญของ ที่ไม่สามารถช่วยเหลือ เหตุผลสนับสนุน การพัฒนาเศรษฐกิจ ตนเองได้ ประชากรมีอิสระในการ เลือกวิถการดารงชีวิต ี เหตุผลสนับสนุน ได้มากขึ้น ประเทศมีอานาจทาง เศรษฐกิจ การเมืองเหนือ เหตุผลสนับสนุน ประเทศอื่น
  • 3.
    ใบงานที่ 2.1 เรื่อง โครงสร้างเศรษฐกิจไทย ตอนที่ 1 คาชี้แจง ให้นักเรียนตอบคาถามต่อไปนี้ 1. เศรษฐกิจไทยก่อนการใช้แผนพัฒนาเศรษฐกิจและสังคมแห่งชาติ มีลักษณะอย่างไร จงอธิบาย เป็นเศรษฐกิจพอยังชีพ มีการค้าระหว่างประเทศและอยู่ในขอบเขตจากัด สินค้าส่งออกเป็น ผลผลิตจากธรรมชาติและป่า สินค้าน้าตาลและพริกไทยเป็นสินค้าส่งออกที่สาคัญ 2. สนธิสัญญาเบาว์ริงมีผลกระทบต่อเศรษฐกิจไทยที่สาคัญอย่างไรบ้าง ทาให้มีการเปลี่ยนแปลงโครงสร้างการผลิตและการค้าระหว่างประเทศ มีการพัฒนาระบบ ขนส่งภายในประเทศและระหว่างประเทศ 3. มีการเปลี่ยนแปลงทางเศรษฐกิจที่สาคัญของประเทศไทยระหว่าง พ.ศ. 2475- 2504 ในเรื่อง ใดบ้าง - กาเนิดทุนนิยม - มีการก่อตั้งรัฐวิสาหกิจ - เกิดภาวะเงินเฟ้อระดับสูง - เกิดภาวะเศรษฐกิจตกต่าทั่วโลก มีผลกระทบต่อธุรกิจ ของไทย - เกิดการว่างงาน ความ เป็นอยู่ของเกษตรกรไม่ค่อยดี - มีการพัฒนาด้านอุตสาหกรรม - การเจริญเติบโตทางธุรกิจ ของไทยเป็นไปอย่างรวดเร็ว 4. โครงสร้างเศรษฐกิจไทยมีการเปลี่ยนแปลงตามแผนพัฒนาเศรษฐกิจและสังคมแห่ง ชาติ อย่างไรบ้าง - ผลผลิตมวลรวมด้านการเกษตรของประเทศ มีพืชหลัก คือ ข้าว ไม้สัก ยางพารา เปลี่ยนมาเป็น ข้าว ข้าวโพด มันสาปะหลัง ปอแก้ว - อุตสาหกรรมที่แปรรูปจากเกษตรและอุตสาหกรรมครัวเรือน เปลี่ยนมาเป็นอุตสาหกรรม สมัยใหม่ - อุตสาหกรรมด้านการบริการและธนาคารพาณิ ชย์ขยายตัวมากขึน ้ - การค้าระหว่างประเทศสูงขึนกว่าเดิมมาก มีการส่งสินค้าออกมากชนิดขึ้น และการนาเข้า ้ สินค้าจากสินค้าสาเร็จรูปมาเป็นสินค้าประเภททุนหรือวัต ถุดิบกึ่งสาเร็จรูปมากขึน ้ - มีการเปลี่ยนแปลงโครงสร้างอาชีพและการจ้างงาน การกระจายรายได้ สิ่งแวดล้อม และคุณภาพชีวิต
  • 4.
    ตอนที่ 2 คาชี้แจง ให้นักเรียนอธิบายความสาคัญของการพัฒนาเศรษฐกิจพร้อมแสดงเหตุผล - มีสินค้าทันความต้องการ ประชากรมีความเป็นอยู่และ เหตุผลสนับสนุน ของประชาชน สวัสดิการทางเศรษฐกิจดีขน ึ้ - มีบริการที่ดีหลากหลาย ชนิด ควบคุมสภาวะแวดล้อม เหตุผลสนับสนุน คุมสภาวะแวดล้อม เช่น ได้มาก ปรับปรุงดิน สร้างระบบ ชลประทาน ทาฝนเทียม กาจัดโรคระบาด ประเทศช่วยเหลือบุคคล ความสาคัญของ สามารถช่วยเหลือเด็กกาพร้า ที่ไม่สามารถช่วยเหลือ เหตุผลสนับสนุน การพัฒนาเศรษฐกิจ คนพิการ คนชรา ผู้ประสบภัย ตนเองได้ พิบัติ ผู้ว่างงาน ประชากรมีอิสระในการ ประเทศมีการพัฒนาเศรษฐกิจ เลือกวิถีการดารงชีวิต สามารถผลิตสินค้าและบริการ เหตุผลสนับสนุน ได้มากขึ้น ได้มากชนิด ทาให้คนสามารถ เลือกอาชีพที่ตนถนัด ประเทศมีอานาจทาง ประเทศที่มีการพัฒนาเศรษฐกิจ เศรษฐกิจ การเมืองเหนือ เหตุผลสนับสนุน ระดับสูง จะมีความมั่นคง ประเทศอื่น ทางการเมือง เศรษฐกิจทาให้ มีอิทธิพลต่อประเทศที่มีการ พัฒนาเศรษฐกิจ
  • 5.
    ใบงานที่ 2.2 เรื่อง การพัฒนาเศรษฐกิจของประเทศ ตอนที่ 1 คาชี้แจง ให้นักเรียนนาหมายเลขบนภาพที่มีความหมาย สาระสาคัญ หรือวัตถุประสงค์ของกิจกรรม ที่สอดคล้องกับข้อความในกรอบไปใส่ไว้ในวงกลมใต้กรอบนั้น ปัจจัยที่มีความสาคัญ ต่อการพัฒนาเศรษฐกิจ ปัจจัยทางเศรษฐกิจ ปัจจัยที่ไม่เกี่ยวกับเศรษฐกิจ 1 2 3 4
  • 6.
    5 6 78 9 10
  • 7.
    ตอนที่ 2 คาชี้แจง ให้นักเรียนตอบคาถามต่อไปนี้ จุดเน้นสาคัญของแผนพัฒนา เศรษฐกิจและสังคมแห่งชาติ ฉบับที่ 1 และ 2 มีความคล้ายคลึง กันอย่างไร จุดเน้นของแผนพัฒนาเศรษฐกิจ และสังคมแห่งชาติ ฉบับที่ 3 และ 4 มีความคล้ายคลึงกัน อย่างไร จุดเน้นของแผนพัฒนาเศรษฐกิจ และสังคมแห่งชาติ ฉบับที่ 5 และ 6 มีความคล้ายคลึงกัน อย่างไร วัตถุประสงค์หลักของแผนพัฒนา เศรษฐกิจและสังคมแห่งชาติ ฉบับที่ 7 ที่มีจุดเน้นแตกต่าง จากแผนพัฒนาฯ ฉบับที่ 6 คืออะไร และมีปัญหาสาคัญ ที่สะสมกันมาอย่างต่อเนื่อง คืออะไร
  • 8.
    แผนพัฒนาเศรษฐกิจและสังคม แห่งชาติ ฉบับที่ 9และ 10 มีจุดเน้นที่สอดคล้องกับปรัชญา ของเศรษฐกิจพอเพียงอย่างไร แผนพัฒนาเศรษฐกิจและสังคม แห่งชาติ ฉบับที่ 8 มีแนวคิดหลัก ของการพัฒนาประเทศอย่างไร และเกิดปัญหาสาคัญในช่วงนี้ อย่างไร
  • 9.
    ใบงานที่ 2.2 เรื่อง การพัฒนาเศรษฐกิจของประเทศ ตอนที่ 1 คาชี้แจง ให้นักเรียนนาหมายเลขบนภาพที่มีความหมาย สาระสาคัญ หรือวัตถุประสงค์ของกิจกรรม ที่สอดคล้องกับข้อความในกรอบไปใส่ไว้ในวงกลมใต้กรอบนั้น ปัจจัยที่มีความสาคัญ ต่อการพัฒนาเศรษฐกิจ ปัจจัยทางเศรษฐกิจ ปัจจัยที่ไม่เกี่ยวกับเศรษฐกิจ 3,5,6, 1 , 2 , 4, 9 , 10 7, 8 1 2 3 4 5 6
  • 10.
    7 8 9 10
  • 11.
    ตอนที่ 2 คาชี้แจง ให้นักเรียนตอบคาถามต่อไปนี้ ● เน้นการเจริญเติบโตทางเศรษฐกิจด้วยการเพิ่มผลผลิต ของประเทศ จุดเน้นสาคัญของแผนพัฒนา ● เน้นการลงทุนในการก่อสร้างทางหลวง เขื่อน สาธารณูปโภค เศรษฐกิจและสังคมแห่งชาติ ● พัฒนาอุตสาหกรรมที่ใช้ทุนและวัตถุดิบจากต่างประเทศ ฉบับที่ 1 และ 2 มีความคล้ายคลึง กันอย่างไร ● ขยายขอบเขตการพัฒนาเศรษฐกิจหลายด้าน เพื่อแก้ไข ปัญหาความแตกต่างของรายได้ระหว่างเมืองกับชนบท จุดเน้นของแผนพัฒนาเศรษฐกิจ ● ปรับโครงสร้างทางเศรษฐกิจและรักษาเสถียรภาพทาง และสังคมแห่งชาติ ฉบับที่ 3 เศรษฐกิจ และ 4 มีความคล้ายคลึงกัน ● กระจายรายได้และบริการทางสังคมให้มากขึน้ อย่างไร ● เน้นการขยายตัวทางเศรษฐกิจควบคู่กับนโยบายการคลัง และการเงินที่รัดกุม จุดเน้นของแผนพัฒนาเศรษฐกิจ ● เน้นบทบาทของเอกชนในการพัฒนาเศรษฐกิจ และสังคมแห่งชาติ ฉบับที่ 5 ● ปรับโครงสร้างการผลิต มีการกระจายตลาดสินค้าภายใน และ 6 มีความคล้ายคลึงกัน และต่างประเทศให้มากยิ่งขึ้น อย่างไร ● กระจายความเจริญไปสู่ภูมิภาคมากยิ่งขึ้น ● วัตถุประสงค์ คือ วัตถุประสงค์หลักของแผนพัฒนา 1. การพัฒนาแบบยั่งยืน เศรษฐกิจและสังคมแห่งชาติ 2. แนวทางการพัฒนา เน้นการสร้างความสมดุลของ ฉบับที่ 7 ที่มีจุดเน้นแตกต่าง เศรษฐกิจควบคู่ไปกับทางสังคม จากแผนพัฒนาฯ ฉบับที่ 6 ● ปัญหาสาคัญ คือ คืออะไร และมีปัญหาสาคัญ 1. ความเสื่อมโทรมของทรัพยากรธรรมชาติและสิ่งแวดล้อม ที่สะสมกันมาอย่างต่อเนื่อง และเกิดมลพิษต่าง ๆ คืออะไร 2. สังคมไทยมีความเป็นวัตถุนิยมมากขึ้น
  • 12.
    ●แนวคิดหลักของการพัฒนา คือ 1. พัฒนาประเทศ โดยเน้นคนเป็นศูนย์กลางของการพัฒนา แผนพัฒนาเศรษฐกิจและสังคม เปิดโอกาสให้คนร่วมแสดงความคิดเห็นและกาหนด แห่งชาติ ฉบับที่ 8 มีแนวคิดหลัก ทิศทางการพัฒนา ของการพัฒนาประเทศอย่างไร 2. เน้นการพัฒนาที่ทาให้เกิดความสมดุลระหว่างการพัฒนา และเกิดปัญหาสาคัญในช่วงนี้ ด้านเศรษฐกิจ สังคม ทรัพยากรธรรมชาติและสิ่งแวดล้อม อย่างไร ● ปัญหาสาคัญ ในช่วงการพัฒนาตามแผน คือ เกิดวิกฤติ เศรษฐกิจรุนแรงที่สุด เกิดการว่างงานธุรกิจล้มละลาย มีปัญหาหนี้สินจากต่างประเทศจนต้องขอรับความช่วยเหลือ จาก IMF ● แผนพัฒนาเศรษฐกิจและสังคมแห่งชาติ ฉบับที่ 9 ยึดหลักปรัชญาของเศรษฐกิจพอเพียงตามแนวพระราชดาริของ พระบาทสมเด็จพระเจ้าอยู่หัวเป็นปรัชญานาทางในการพัฒนา แผนพัฒนาเศรษฐกิจและสังคม และบริหารประเทศ ยึดหลักทางสายกลางเพื่อให้ประเทศรอด แห่งชาติ ฉบับที่ 9 และ 10 พ้นจากวิกฤติ มีจุดเน้นที่สอดคล้องกับปรัชญา ● แผนพัฒนาเศรษฐกิจและสังคมแห่งชาติ ฉบับที่ 10 ของเศรษฐกิจพอเพียงอย่างไร นาหลักการของปรัชญาเศรษฐกิจพอเพียงจากแผนพัฒนา เศรษฐกิจและสังคมแห่งชาติ ฉบับที่ 9 มาพัฒนาต่อเนื่อง มีเป้าหมายสาคัญในการพัฒนาคน ชุมชนเศรษฐกิจ ทรัพยากร และสิ่งแวดล้อม