Физикийн бодлого
                      бодох арга зүй
 Бодлогын өгүүлбэрийг анхааралтай уншиж ойлгох
 Бодлогын өгүүлбэрт өгөгдсөн нөхцөлүүдийг бичих
    өгсөн нь бодолт

       олох нь
   Бодлогыг бодлогын нөхцөлд өгөгдсөн олох зүйлийн үндсэн
    томъѐог бичих
   Шууд орлуулага хийж бодож болох эсхийг ажиглах
   Шууд бодож болохгүй тохиолдолд тухайн хэмжигдэхүүнийг
    олох арга замыг хайх
   Бодолтыг аль болохоор хялбар аргыг сонгож авч хийх
    эрэмэлзэх
   Нэгжийг хураах зөв хариу нэгж гаргах тал дээр анхаарах
Молекул физикийн бодлого бодоход
             ашиглагдах томъѐо тэмдэглэгээ нэгж
m -бодисын масс (кг)
m0-нэг молекулын масс (кг)
M-моль масс (кг/моль)
N -Бодис доторхи нийт молекулын тоо
Na-Авгодрын тоо буюу (нэг моль бодисдах молекулын тоо 6,02 ∙ 1023 моль -1)
 -молийн тоо (моль)
-даралт (Па=H/м2)
V -эзэлхүүн (м3)
T -температур (0К)
R -хийн универсаль тогтмол (8.31ж/град моль)
К-Больцманы тогтмол (1.38∙10-23ж/град)
Eк-молекулын давших хөдөлгөөний дундаж кинетик энерги (ж=H∙м=кгм2/с2)
υ -молекулын давших хөдөлгөөний дундаж хурд (м/с)
-бодисын нягт (кг/м3)
n-нэгж эзлэхүүдэх молекулын тоо (1/м3)
Q-дулаан   (ж)
 u -дотоод энергийн өөрчлөлт (ж)
M  N Am0   Моль масс
m  m0 N    Бодисын масс
     M m
m0        Нэг молекулын масс
     NA N
   N   m
         Молийн тоо
   NA N
     mNA    Бодис доторхи бүх
N          молекулын тоо
       M
     3      Хийн молекулын дундаж
EК  КT
     2      кинетик энерги
    m 2
T          Температур
    3К
T  t 0  2730   Цельсийн температурыг
                 кельвинээр илэрхийлэх
 1
p nm0 2         Молекул кинетикийн онолын
 3               үндсэн тэгштгэл
    m            Хийн төлөвийн үндсэн
PV  RT
    M            тэгшитгэл
   1             Хийн даралтыг нягтаар нь
P   2         илэрхийлбэл
   3
   3m            Дотоод энерги
u    RT
   2M
A  PV          Термодинамик ажил

Q  u  A      Термодинамикийн 1-р хууль
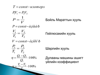
T  const  изот ерм
PV1  P V2
 1     2

      1
P                    Бойль Мараттын хууль
     V
P  const  èçîáà ð
V1 V2
                     Гейлюсакийн хууль
T1    T2
V  const  èçîõî ð
P    P
 1
    2                Шарлийн хууль
T1 T2
   Q1  Q2
          100%     Дулааны машины ашигт
     Q1
                      үйлийн коэффициент
   T1  T2
         100%
      T1
70С температурт 1,2∙105 Па даралтанд орших 6∙10-2м3
  эзэлхүүнтэй саван дахь азотын эслийн (N02) массыг
  ол.
    өгсөн нь                   бодолт
                               m
T =2730 + 70 = 2800К      PV    RT
P =1,2∙105 Па                  M
V =6∙10-2 м3              PVM  mRT
М=14+32 =46г/моль
    олох нь               PVM 1,2 105  6 102  46103
                       m                                  0,14кг
     m=?                   RT          8,31 280
1.   500м3 эзлэхүүн бүхий аэростатыг 105Па даралттай гелийгээр дүүргэв. Нарны
     гэрлийн нөлөөгөөр аэростот доторх хийн температур 100 С-аас 250 С хүртэл
     нэмэгдэв. Уул хийн дотоод энерги ямар хэмжээгээр нэмэгдсэн вэ? (≈4∙106Ж)
2.   00С температур агаар 147,2∙103Па даралттай байв. Хэрэв түүний температурыг
     200Ñ õ¿ðòýë íýìýãä¿¿ëáýë, 1ë ýçëýõ¿¿í á¿õèé õèéã èçîáàð òýëýëòýíä îðóóëàõàä ÿìàð
     õýìæýýíèé àæèë õèéãäýõ âý? (≈ 11Ж)
3.   Õýðýâ ñàâàí äîòîð 5∙105 Ïà äàðàëòûí äîîð îðøèõ õèéã õàëààõàä ò¿¿íèé ýçëýõ¿¿í
     ººð ëºãäºæ 0,053 áîëîâ. Ýíý ÿâöàä 1,0∙104 Æ àæèë õèéãäýâ. Óóë ñàâàí äîòîðõ
     àãààðûí àíõíû ýçëýõ¿¿í ÿìàð áàéñàí âý? Изобар процесс гэж тооц. (0,033)
4.   Үл мэдэгдэх масс бүхий хүчилтөрөгчийг (02) 200К градусаар халааж, түүний
     эзлэхүүнийг нэмэгдүүлэхэд 25кЖ ажил хийгдэв. Процессыг изобар гэж
     тооцоод, хүчилтөрөгийн массыг тодорхойл (А =∆E = m/M∙R ∆T m = A∙M/R ∙ ∆T =
     0,481кг)
5.   3∙105 Па даралтанд хийн эзлэхүүнийг 3 дахин нэмэгдүүлэв. Хэрэв түүний
     эзлэхүүнийг нэмэгдүүлэхэд 12,9кЖ ажил шаардагдсан бол уул хийн анхны
     эзлэхүүн ямар байх вэ? (2,15∙102м3)
6.   280 К температур, 4∙105 Па даралтанд хий 0,1 М3 эзлэхүүн эзэлж байв. Хэрэв
     түүнийг тогтмол даралтанд 420к температур хүртэл халаавал, хийн эзлэхүүнийг
     нэмэгдүүлэхэд ямар ажил гүйцэтгэх вэ? (А = P1V1(T2 – T1) / T1 =20Ж )
7.   160С температурт байгаа 500 г усан дундуур 1000С температур бүхий 75г уур
     нэвтрүүлэв. Бүх уур ус болон хувирав. Усны эцсийн температурыг олцгоо. (≈ 370К)
8.   О0С температурт байгаа 100г мөс агуулсан калориметр дотор 1000С
     температуртай уур оруулав. Бүх мөс хайлсны эцэст, калориметр дотор ямар
     хэмжээний ус байх вэ? (≈0,1123кг)
1.   00С температур байгаа 1,5 кг усанд 6,3∙105Ж дулаан өгөв. Ус 1000С хүртэл
     халаад, буцлав. Усны зарим хэсэг ууршив . Уур болон хувирсан усны массыг ол
     (≈0,055кг)
2.   Хэрэв хайлуулах зуухны А.Ү.К70% байвал, 500кг болдыг хайлуулахад шаардагдах
     нефтийн хэмжээг тодорхойл. Нефтийн шаталтын дулаан 4,61 ∙107 ж/кг Болдын эхний
     температур 100С, хайлахын температур 13600С (13,8кг)
3.   420 м/с хурдтай нисэн яваа цагаан тугалган сум банзан модыг оноод түүнд шигдэв.
     Хэрэв байг оноход суллагдсан дулааны 60% сумыг халаахад зориулагдсан бол уул
     сум хэдэн градусаар халсан вэ? (36к)
4.   10к градусаар 320 г хүчилтөрөгчийг изобараар халаахад ямар ажил гүйцэтгэх вэ?
5.   70 М3 эзлэхүүн бүхий тасалгаан доторх агаарын температур 280к градус байв. Зуух
     галалсны дараа түүний температур 296к градус хүртэл нэмэгдэв. Хэрэв даралт
     тогтмол 100 кПа байвал. Агаар тэлэхдээ ямар ажил гүйцэтгэсэн вэ? (400кЖ)
6.    800 моль хийг 500 к градусаар изобараар халаахын тулд түүнд 9,4 МЖ дулаан өгөв.
     Хийн гүйцэтгэсэн ажил болон түүний дотоод энергийн өөрчлөлтийг тус тус ол.
     (3,3 МЖ; 6,1МЖ)
1.   270С температур бүхий 160 г хүчилтөрөгчийг изобараар халаахад түүний эзлэхүүн
     хоѐр дахин нэмэгдэв. Тэлэхэд хийн гүйцэтгэх ажил, хүчилтөрөгчийг халаахад өгсөн
     дулааны хэмжээ, дотоод энергийн өөрчлөлтийг тус тус тодорхойл (12,5кЖ; 44,2кЖ;
     31,7кЖ)
2.   Дулааны машин нь халаагчаас 8,0∙105 Ж дулаан авлаа. Хэрэв халаагчийн
     температур 1270С, хөргөгчийн 270С байвал, хөргөгч рүү өгөх дулааны хэмжээг
     тодорхойл (6,0∙105 Ж)

10angiin molekulqizik

  • 2.
    Физикийн бодлого бодох арга зүй  Бодлогын өгүүлбэрийг анхааралтай уншиж ойлгох  Бодлогын өгүүлбэрт өгөгдсөн нөхцөлүүдийг бичих өгсөн нь бодолт олох нь  Бодлогыг бодлогын нөхцөлд өгөгдсөн олох зүйлийн үндсэн томъѐог бичих  Шууд орлуулага хийж бодож болох эсхийг ажиглах  Шууд бодож болохгүй тохиолдолд тухайн хэмжигдэхүүнийг олох арга замыг хайх  Бодолтыг аль болохоор хялбар аргыг сонгож авч хийх эрэмэлзэх  Нэгжийг хураах зөв хариу нэгж гаргах тал дээр анхаарах
  • 3.
    Молекул физикийн бодлогободоход ашиглагдах томъѐо тэмдэглэгээ нэгж m -бодисын масс (кг) m0-нэг молекулын масс (кг) M-моль масс (кг/моль) N -Бодис доторхи нийт молекулын тоо Na-Авгодрын тоо буюу (нэг моль бодисдах молекулын тоо 6,02 ∙ 1023 моль -1)  -молийн тоо (моль) -даралт (Па=H/м2) V -эзэлхүүн (м3) T -температур (0К) R -хийн универсаль тогтмол (8.31ж/град моль) К-Больцманы тогтмол (1.38∙10-23ж/град) Eк-молекулын давших хөдөлгөөний дундаж кинетик энерги (ж=H∙м=кгм2/с2) υ -молекулын давших хөдөлгөөний дундаж хурд (м/с) -бодисын нягт (кг/м3) n-нэгж эзлэхүүдэх молекулын тоо (1/м3) Q-дулаан (ж)  u -дотоод энергийн өөрчлөлт (ж)
  • 4.
    M  NAm0 Моль масс m  m0 N Бодисын масс M m m0   Нэг молекулын масс NA N N m   Молийн тоо NA N mNA Бодис доторхи бүх N  молекулын тоо M 3 Хийн молекулын дундаж EК  КT 2 кинетик энерги m 2 T Температур 3К
  • 5.
    T  t0  2730 Цельсийн температурыг кельвинээр илэрхийлэх 1 p nm0 2 Молекул кинетикийн онолын 3 үндсэн тэгштгэл m Хийн төлөвийн үндсэн PV  RT M тэгшитгэл 1 Хийн даралтыг нягтаар нь P   2 илэрхийлбэл 3 3m Дотоод энерги u RT 2M A  PV Термодинамик ажил Q  u  A Термодинамикийн 1-р хууль
  • 6.
    T  const изот ерм PV1  P V2 1 2 1 P Бойль Мараттын хууль V P  const  èçîáà ð V1 V2  Гейлюсакийн хууль T1 T2 V  const  èçîõî ð P P 1  2 Шарлийн хууль T1 T2 Q1  Q2  100% Дулааны машины ашигт Q1 үйлийн коэффициент T1  T2  100% T1
  • 7.
    70С температурт 1,2∙105Па даралтанд орших 6∙10-2м3 эзэлхүүнтэй саван дахь азотын эслийн (N02) массыг ол. өгсөн нь бодолт m T =2730 + 70 = 2800К PV  RT P =1,2∙105 Па M V =6∙10-2 м3 PVM  mRT М=14+32 =46г/моль олох нь PVM 1,2 105  6 102  46103 m   0,14кг m=? RT 8,31 280
  • 8.
    1. 500м3 эзлэхүүн бүхий аэростатыг 105Па даралттай гелийгээр дүүргэв. Нарны гэрлийн нөлөөгөөр аэростот доторх хийн температур 100 С-аас 250 С хүртэл нэмэгдэв. Уул хийн дотоод энерги ямар хэмжээгээр нэмэгдсэн вэ? (≈4∙106Ж) 2. 00С температур агаар 147,2∙103Па даралттай байв. Хэрэв түүний температурыг 200Ñ õ¿ðòýë íýìýãä¿¿ëáýë, 1ë ýçëýõ¿¿í á¿õèé õèéã èçîáàð òýëýëòýíä îðóóëàõàä ÿìàð õýìæýýíèé àæèë õèéãäýõ âý? (≈ 11Ж) 3. Õýðýâ ñàâàí äîòîð 5∙105 Ïà äàðàëòûí äîîð îðøèõ õèéã õàëààõàä ò¿¿íèé ýçëýõ¿¿í ººð ëºãäºæ 0,053 áîëîâ. Ýíý ÿâöàä 1,0∙104 Æ àæèë õèéãäýâ. Óóë ñàâàí äîòîðõ àãààðûí àíõíû ýçëýõ¿¿í ÿìàð áàéñàí âý? Изобар процесс гэж тооц. (0,033) 4. Үл мэдэгдэх масс бүхий хүчилтөрөгчийг (02) 200К градусаар халааж, түүний эзлэхүүнийг нэмэгдүүлэхэд 25кЖ ажил хийгдэв. Процессыг изобар гэж тооцоод, хүчилтөрөгийн массыг тодорхойл (А =∆E = m/M∙R ∆T m = A∙M/R ∙ ∆T = 0,481кг) 5. 3∙105 Па даралтанд хийн эзлэхүүнийг 3 дахин нэмэгдүүлэв. Хэрэв түүний эзлэхүүнийг нэмэгдүүлэхэд 12,9кЖ ажил шаардагдсан бол уул хийн анхны эзлэхүүн ямар байх вэ? (2,15∙102м3) 6. 280 К температур, 4∙105 Па даралтанд хий 0,1 М3 эзлэхүүн эзэлж байв. Хэрэв түүнийг тогтмол даралтанд 420к температур хүртэл халаавал, хийн эзлэхүүнийг нэмэгдүүлэхэд ямар ажил гүйцэтгэх вэ? (А = P1V1(T2 – T1) / T1 =20Ж ) 7. 160С температурт байгаа 500 г усан дундуур 1000С температур бүхий 75г уур нэвтрүүлэв. Бүх уур ус болон хувирав. Усны эцсийн температурыг олцгоо. (≈ 370К) 8. О0С температурт байгаа 100г мөс агуулсан калориметр дотор 1000С температуртай уур оруулав. Бүх мөс хайлсны эцэст, калориметр дотор ямар хэмжээний ус байх вэ? (≈0,1123кг)
  • 9.
    1. 00С температур байгаа 1,5 кг усанд 6,3∙105Ж дулаан өгөв. Ус 1000С хүртэл халаад, буцлав. Усны зарим хэсэг ууршив . Уур болон хувирсан усны массыг ол (≈0,055кг) 2. Хэрэв хайлуулах зуухны А.Ү.К70% байвал, 500кг болдыг хайлуулахад шаардагдах нефтийн хэмжээг тодорхойл. Нефтийн шаталтын дулаан 4,61 ∙107 ж/кг Болдын эхний температур 100С, хайлахын температур 13600С (13,8кг) 3. 420 м/с хурдтай нисэн яваа цагаан тугалган сум банзан модыг оноод түүнд шигдэв. Хэрэв байг оноход суллагдсан дулааны 60% сумыг халаахад зориулагдсан бол уул сум хэдэн градусаар халсан вэ? (36к) 4. 10к градусаар 320 г хүчилтөрөгчийг изобараар халаахад ямар ажил гүйцэтгэх вэ? 5. 70 М3 эзлэхүүн бүхий тасалгаан доторх агаарын температур 280к градус байв. Зуух галалсны дараа түүний температур 296к градус хүртэл нэмэгдэв. Хэрэв даралт тогтмол 100 кПа байвал. Агаар тэлэхдээ ямар ажил гүйцэтгэсэн вэ? (400кЖ) 6. 800 моль хийг 500 к градусаар изобараар халаахын тулд түүнд 9,4 МЖ дулаан өгөв. Хийн гүйцэтгэсэн ажил болон түүний дотоод энергийн өөрчлөлтийг тус тус ол. (3,3 МЖ; 6,1МЖ) 1. 270С температур бүхий 160 г хүчилтөрөгчийг изобараар халаахад түүний эзлэхүүн хоѐр дахин нэмэгдэв. Тэлэхэд хийн гүйцэтгэх ажил, хүчилтөрөгчийг халаахад өгсөн дулааны хэмжээ, дотоод энергийн өөрчлөлтийг тус тус тодорхойл (12,5кЖ; 44,2кЖ; 31,7кЖ) 2. Дулааны машин нь халаагчаас 8,0∙105 Ж дулаан авлаа. Хэрэв халаагчийн температур 1270С, хөргөгчийн 270С байвал, хөргөгч рүү өгөх дулааны хэмжээг тодорхойл (6,0∙105 Ж)