臺灣社區居住與獨立生活聯盟 媒體聯絡人/林子靖 0936-250892 陳貞如 0937-346121
Taiwan Community Living Consortium taiwanliving@gmail.com
新聞稿 共 6 頁
我要住在社區 獨立生活是我的權利
臺中市、臺北市、新竹市支持障礙者社區居住權 獲民間團體表揚
曾經被安排住在教養院的腦性麻痺青年婉琳,她拒絕生活在教養院隔離式、集中式的環境
主動聯絡新竹市天主教仁愛基金會尋求協助,仁愛評估後,安排她接受「社區居住方案」服務
現在婉琳不僅和您我一樣住在一般的社區住宅中,擁有一份固定的工作,還考取機車駕照,
如果繼續住在教養院中,她只能在機構式的照護裡,被安排每天的作息,無法自在的使用社
區中的資源,例如簡單的搭公車、購物、吃飯等。來自台南的唯芳,她原本住在家裡,主要照顧
者是爺爺,彼此感情很好,但為了讓唯芳學會獨立生活,於是透過德蘭啟智中心的協助,安
排入住社區居住方案家庭,住宅是台南市政府提供的八八風災永久屋,唯芳和兩位住友一起
生活,學習自己買菜、煮菜、整理家裡,假日再回去探望爺爺,分享一週來的心得。
婉琳和唯芳 9 月 30 日都出席了「從 CRPD 檢視臺灣身心障礙者居住權與生活品質國際研討
會」,聆聽來自挪威、荷蘭、美國、日本學者專家分享各國去機構化(Deinstitutionalization)的經驗,
隔天他們還將出席「第二屆智青居住權論壇」,從「生活品質」觀點來分享他們在社區居住與獨
立生活的心得。
「社區居住方案」是台灣從 2004 年開始發展的身心障礙者居住與生活服務,服務對象主要
為智能障礙、自閉症、腦性麻痺及慢性精神障礙者,由社福組織在社區中租賃或購買一般房舍
一個單位(家)居住六人以下,目前全國開辦約 101 個家,服務 400 多位身心障礙者,對比接受
機構式服務的 7 萬多位身心障礙者1
,極為少數!顯見在台灣,障礙者除了住在家裡或機構外,
幾乎沒有什麼選擇權,尤其對智能障礙者來說,「社區居住方案」必須每年由社福組織向政府
申請,政府再經審核後以公彩回饋金補助,一樣是夜間住宿服務,補助卻少於機構式,而且
沒有固定的財源,機構則能穩定獲得托育養護費補助,導致父母基於安全與永續安置的考量,
被迫選擇進入機構。
近年來,有部份縣市開始改革中央法規的限制和標準,以積極的策略發展「社區居住方
案」,支持障礙者在社區居住與獨立生活。長期推動方案的台灣社區居住與獨立生活聯盟於 9
月 30 日,世界人居日(10 月 5 日)前夕,特別頒贈表揚狀,以肯定三個對障礙者友善的城市2
:
臺中市政府社會局
辦理單位數領先全國,市府團隊推動方案最為積極並勇於改革與創新
1
根據中華民國 100 年 身心障礙者生活狀況 及各項需求評估調查報告,身心障礙者目前居住「家宅」者為 100 萬
7,283 人占 92.84%最多,住「教養、養護機構」者 7 萬 3,994 人占 6.82%
2
103-104 年社區居助方案辦理情形請參閱附件一、二
1
臺灣社區居住與獨立生活聯盟 媒體聯絡人/林子靖 0936-250892 陳貞如 0937-346121
Taiwan Community Living Consortium taiwanliving@gmail.com
臺北市政府社會局
開辦單位數成長最快,補助條件最優,於104年新增6個家,激勵社福組織承辦方案有成
新竹市政府社會局
再次以最前瞻的發展模式:多元居住服務專案結合社會住宅,協助社福組織提供服務
以臺中市為例,中央政府僅補助一人每月 2 千元的房租,一個家(單位)即使住滿 6 人,一
萬二千元租金在市區很難租到合適的住宅,於是市府編列預算補足房租缺口,去年開始更積
極發展社區居住轉銜服務,協助有能力、有意願的住民,返回原生家庭或獨立在外租屋,逐步
減少支持密度,如此服務更有彈性。新竹市則更早採行多元居住服務方案的委託方式,讓社福
組織針對服務對象情形,彈性安排社區居住、到宅服務或小型機構服務,尤其是 2003 年市政
府購買六戶國宅,完全提供做社區居住服務,正是推動社會住宅的願景!臺北市則是自去年
開始,以標案方式邀請社福組織推動方案,為了鼓勵參與,大幅提高各項補助條件,如租金、
人事費等3
,終於在今年繳出成績單。
去機構化已是國際趨勢,瑞典於 1993 年、挪威於 1995 年完全關閉教養院,英國白皮書亦
要求 2004 年必須關掉所有的教養院。美國關閉 16 床以上的教養院,居住服務型態以 4 人以下
為主。而日本亦禁止全日型住宿機構的興建。反觀台灣的住宿機構 2008 年 150 家,2014 年成長
至 165 家! 去年台灣立法院通過 CRPD 施行法4
,其中第 19 條獨立生活與融入社區5
,清楚揭
示:障礙者應有機會在與其他人平等的基礎上選擇居住地點,選擇在那裡及與那些人一起生
活,而不是被迫按特定的居住安排來生活。
台灣應更積極推動「社區居住方案」,並排除各種住宅障礙,例如推動「可負擔」的社會住
宅,修法讓提供障礙者居住服務的社會福利法人得以承租社會住宅、以補助誘因或多元居住方
案鼓勵社福組織發展社區居住等,才能符合 CRPD 之精神。
3
參閱附件二
4
聯合國於 2006 年通過身心障礙者權利公約(The Convention on the Rights of Persons with Disabilities, CRPD)
,台灣於 2014 年 8 月 1 日通過 CRPD 施行法,揭示該公約和兩公約一樣具國內法律之效力。
5
參閱附件三
2
臺灣社區居住與獨立生活聯盟 媒體聯絡人/林子靖 0936-250892 陳貞如 0937-346121
Taiwan Community Living Consortium taiwanliving@gmail.com
附件一、各縣市辦理成年心智障礙者社區居住與生活服務方案概況
3
臺灣社區居住與獨立生活聯盟 媒體聯絡人/林子靖 0936-250892 陳貞如 0937-346121
Taiwan Community Living Consortium taiwanliving@gmail.com
4
縣市別 執行單位 單位數 總計 備註
臺北市 財團法人心路社福基金會附設臺北市心路社區
家園
2 8 1 個為自辦,其他
均為市府補助案,
其中 6 個居住單位
於 2015 年開辦
財團法人光仁社會福利基金會 1
財團法人中華民國自閉症基金會 3
財團法人第一社會福利基金會 2
新北市 財團法人伊甸社會福利基金會 2 2
桃園縣 財團法人臺灣省私立 智技藝訓練中心啟 10 11 2 個為市府補助案,
1 個為衛福部補助
案,其餘為早期衛
福部補助房舍,以
社區居住模式服務
財團法人臺灣省天主教會新竹教區附設天使發
展中心
1
新竹縣 財團法人新竹縣私立天主教華光智能發展中心 2 4
財團法人喜憨兒社會福利基金會新竹分事務所 2
新竹市 財團法人新竹市私立天主教仁愛 智中心啟 2 10 2 個為衛福部補助
案,8 個為市府以
多元居住服務專案
補助
財團法人新竹市天主教仁愛社會福利基金會 8
苗栗縣 財團法人苗栗縣私立幼安教養院 1 3
財團法人苗栗縣私立新苗發展中心 1
財團法人苗栗縣私立聖家 智中心啟 1
臺中市 財團法人臺中市私立信望愛智能發展中心 2 16 1 個為自辦,8 個
為衛福部+市府補
助案,7 個為市府
委託補助案;另有
2 位市府「多元社區
居住外展服務」轉
銜至社區獨立生活。
財團法人瑪利亞社會福利基金會 4
財團法人天主教會臺中教區附設立達 能訓練啟
中心
5
社團法人臺中市智障者家長協會 1
財團法人向上社會福利基金會 3
社團法人臺中市自閉症教育協進會 1
彰化縣 財團法人彰化縣私立慈恩社會福利慈善事業基
金會(原慈沁)
1 4
彰化縣私立基督教喜樂保育院 2
財團法人天主教會臺中教區附設臺灣省私立慈
愛殘障教養院
1
南投縣 財團法人天主教會臺中教區附設南投縣私立復
活 智中心啟
2 4
財團法人南投縣私立德安 智教養院啟 1
社團法人南投縣康復之友協會 1
臺灣社區居住與獨立生活聯盟 媒體聯絡人/林子靖 0936-250892 陳貞如 0937-346121
Taiwan Community Living Consortium taiwanliving@gmail.com
2015.08 臺灣社區居住與獨立生活聯盟 製表
5
臺灣社區居住與獨立生活聯盟 媒體聯絡人/林子靖 0936-250892 陳貞如 0937-346121
Taiwan Community Living Consortium taiwanliving@gmail.com
附件二、衛福部及各縣市政府補助比較
類
別
補助項目 衛福部 臺中市 臺南市 新竹市 臺北市
硬
體
設
備
房屋租金 $20,000/月(最高)
傾向$2,000/人/月
再依所在地酌予調
整
$3,500/人/月
服務 3~6 人為限,
最高每月支付新臺
幣 21,000 元整
$20,000/月(最
高),使用無償提
供之公有場地者,
不補助租金
依實核支/戶
現有六戶為市府提
供居住房舍,其餘
三戶為租屋
$1,300/坪/月(最高),
上限 100 坪(含所有
居住單位)
服務 6 人為限
每一案至少需承接
兩個居住單位
開辦費 $300,000/一次(最
高)
同衛福部 同衛福部 同衛福部 至多$600,000 (不論
成立之居住單位數)
充實設施設
備費
$20,000/人 /5 年 $30,000/戶/年 無 依實核支/戶
另核支火險、公共意
外責任險
內含於開辦費
人
事
補
助
專業服務費 以服務對象支持需
求計:$6,400/人/
月(最高)
$4,700/人/月(最
低)
以最多人數 6 人計:
$38,400~28,200/
12 月
專任教保員
$30,000/人/12 月
兼任社工員
$10,000/人/12 月
兼任督導$6,000/
人/12 月
以服務對象支持需
求計:$6,400/人/
月(最高)
$3,400/人/月(最
低)
$25,000(平均) x 人
x13.5 月
(以 103 年為例,9 個
家 40 位住民+5 位到
宅服務,共聘任 11
位工作人員+2 位部
份時制人員)
編列 3.5 人,含督導
0.5 人、社工 1 人及教
保員 2 人
$42,923/人/12 月
月薪不得低於
$22,639
大夜生活協
助費
$7,200/居住單位 無 $7,200/居住單位 $300/日/居住單位,
依實核支
$300/日/居住單位
(最多 2 個)
最高不超過$18,600/
月
其
他
行政管理費 無 $7,000/戶/月 最高$6,000/戶/
月
$100,000/年 實際面積計算,每
一居住單位至多 50
坪
$300/坪/居住單位,
每案至多 100 坪,
每月至多$30,000。
在職訓練費 無 內含於行政管理費 內含於行政管理
費
$40,000/年 講師費最高
$32,000/年
督導費最高
$24,000/年
住民生活事
務費
無 無 無 $4,000/人/12 月(低
收入戶住民生活事
務費,依實支付)
無
活動費 無 內含於行政管理費 內含於行政管理
費
無 最多$2,500/月
二代健保補
充保費
無 無 無 無 最多$5,584/年
服務宣廣費 無 無 無 無 $200,000 (不論成立
之居住單位數)
2015.02 臺灣社區居住與獨立生活聯盟 製表(2015.08 修正)
6
臺灣社區居住與獨立生活聯盟 媒體聯絡人/林子靖 0936-250892 陳貞如 0937-346121
Taiwan Community Living Consortium taiwanliving@gmail.com
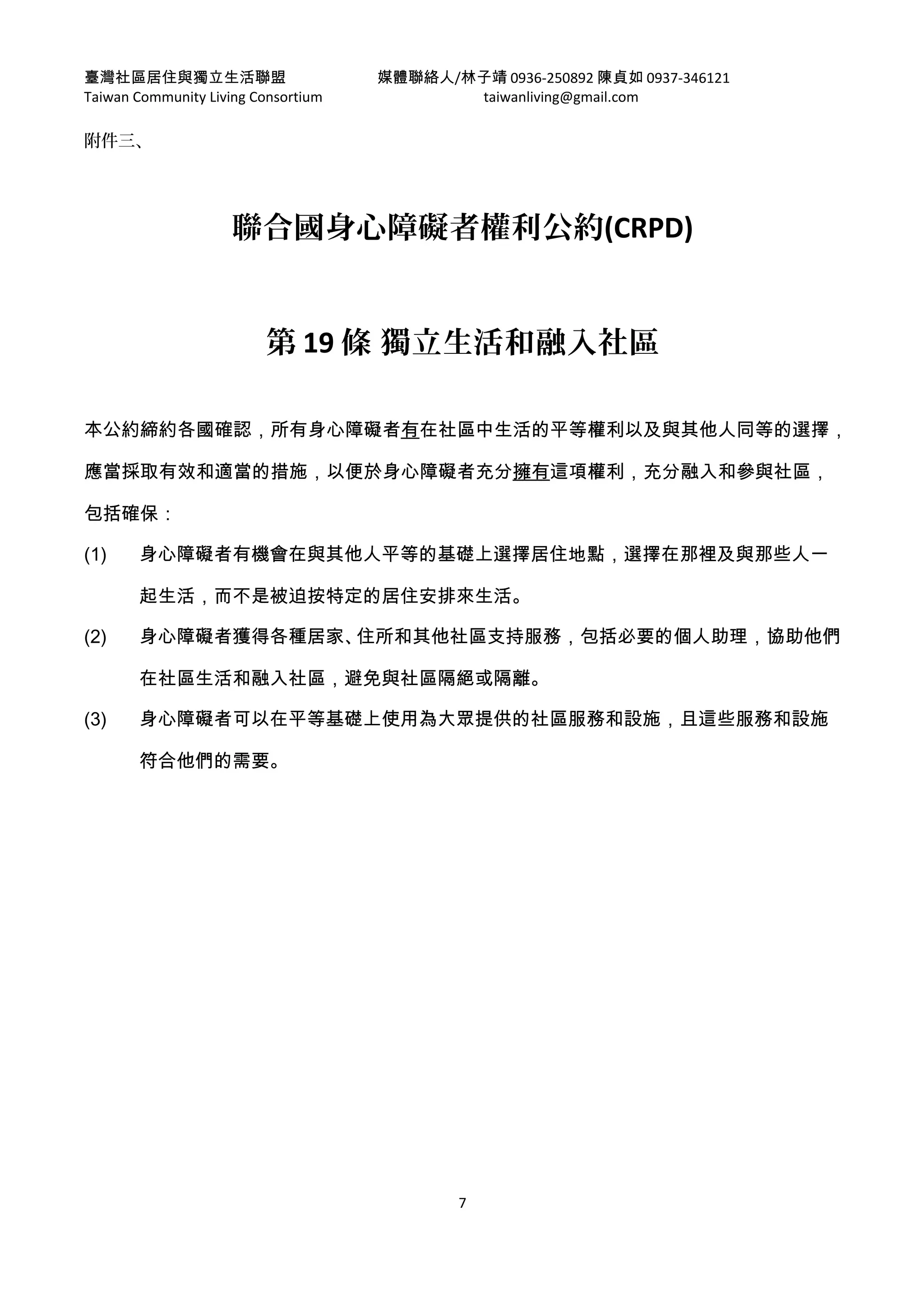
附件三、
聯合國身心障礙者權利公約(CRPD)
第 19 條 獨立生活和融入社區
本公約締約各國確認,所有身心障礙者有在社區中生活的平等權利以及與其他人同等的選擇,
應當採取有效和適當的措施,以便於身心障礙者充分擁有這項權利,充分融入和參與社區,
包括確保:
(1) 身心障礙者有機會在與其他人平等的基礎上選擇居住地點,選擇在那裡及與那些人一
起生活,而不是被迫按特定的居住安排來生活。
(2) 身心障礙者獲得各種居家、住所和其他社區支持服務,包括必要的個人助理,協助他們
在社區生活和融入社區,避免與社區隔絕或隔離。
(3) 身心障礙者可以在平等基礎上使用為大眾提供的社區服務和設施,且這些服務和設施
符合他們的需要。
7

1040930社區居住服務方案辦理優異縣市表揚記者會--新聞稿

  • 1.
    臺灣社區居住與獨立生活聯盟 媒體聯絡人/林子靖 0936-250892陳貞如 0937-346121 Taiwan Community Living Consortium taiwanliving@gmail.com 新聞稿 共 6 頁 我要住在社區 獨立生活是我的權利 臺中市、臺北市、新竹市支持障礙者社區居住權 獲民間團體表揚 曾經被安排住在教養院的腦性麻痺青年婉琳,她拒絕生活在教養院隔離式、集中式的環境 主動聯絡新竹市天主教仁愛基金會尋求協助,仁愛評估後,安排她接受「社區居住方案」服務 現在婉琳不僅和您我一樣住在一般的社區住宅中,擁有一份固定的工作,還考取機車駕照, 如果繼續住在教養院中,她只能在機構式的照護裡,被安排每天的作息,無法自在的使用社 區中的資源,例如簡單的搭公車、購物、吃飯等。來自台南的唯芳,她原本住在家裡,主要照顧 者是爺爺,彼此感情很好,但為了讓唯芳學會獨立生活,於是透過德蘭啟智中心的協助,安 排入住社區居住方案家庭,住宅是台南市政府提供的八八風災永久屋,唯芳和兩位住友一起 生活,學習自己買菜、煮菜、整理家裡,假日再回去探望爺爺,分享一週來的心得。 婉琳和唯芳 9 月 30 日都出席了「從 CRPD 檢視臺灣身心障礙者居住權與生活品質國際研討 會」,聆聽來自挪威、荷蘭、美國、日本學者專家分享各國去機構化(Deinstitutionalization)的經驗, 隔天他們還將出席「第二屆智青居住權論壇」,從「生活品質」觀點來分享他們在社區居住與獨 立生活的心得。 「社區居住方案」是台灣從 2004 年開始發展的身心障礙者居住與生活服務,服務對象主要 為智能障礙、自閉症、腦性麻痺及慢性精神障礙者,由社福組織在社區中租賃或購買一般房舍 一個單位(家)居住六人以下,目前全國開辦約 101 個家,服務 400 多位身心障礙者,對比接受 機構式服務的 7 萬多位身心障礙者1 ,極為少數!顯見在台灣,障礙者除了住在家裡或機構外, 幾乎沒有什麼選擇權,尤其對智能障礙者來說,「社區居住方案」必須每年由社福組織向政府 申請,政府再經審核後以公彩回饋金補助,一樣是夜間住宿服務,補助卻少於機構式,而且 沒有固定的財源,機構則能穩定獲得托育養護費補助,導致父母基於安全與永續安置的考量, 被迫選擇進入機構。 近年來,有部份縣市開始改革中央法規的限制和標準,以積極的策略發展「社區居住方 案」,支持障礙者在社區居住與獨立生活。長期推動方案的台灣社區居住與獨立生活聯盟於 9 月 30 日,世界人居日(10 月 5 日)前夕,特別頒贈表揚狀,以肯定三個對障礙者友善的城市2 : 臺中市政府社會局 辦理單位數領先全國,市府團隊推動方案最為積極並勇於改革與創新 1 根據中華民國 100 年 身心障礙者生活狀況 及各項需求評估調查報告,身心障礙者目前居住「家宅」者為 100 萬 7,283 人占 92.84%最多,住「教養、養護機構」者 7 萬 3,994 人占 6.82% 2 103-104 年社區居助方案辦理情形請參閱附件一、二 1
  • 2.
    臺灣社區居住與獨立生活聯盟 媒體聯絡人/林子靖 0936-250892陳貞如 0937-346121 Taiwan Community Living Consortium taiwanliving@gmail.com 臺北市政府社會局 開辦單位數成長最快,補助條件最優,於104年新增6個家,激勵社福組織承辦方案有成 新竹市政府社會局 再次以最前瞻的發展模式:多元居住服務專案結合社會住宅,協助社福組織提供服務 以臺中市為例,中央政府僅補助一人每月 2 千元的房租,一個家(單位)即使住滿 6 人,一 萬二千元租金在市區很難租到合適的住宅,於是市府編列預算補足房租缺口,去年開始更積 極發展社區居住轉銜服務,協助有能力、有意願的住民,返回原生家庭或獨立在外租屋,逐步 減少支持密度,如此服務更有彈性。新竹市則更早採行多元居住服務方案的委託方式,讓社福 組織針對服務對象情形,彈性安排社區居住、到宅服務或小型機構服務,尤其是 2003 年市政 府購買六戶國宅,完全提供做社區居住服務,正是推動社會住宅的願景!臺北市則是自去年 開始,以標案方式邀請社福組織推動方案,為了鼓勵參與,大幅提高各項補助條件,如租金、 人事費等3 ,終於在今年繳出成績單。 去機構化已是國際趨勢,瑞典於 1993 年、挪威於 1995 年完全關閉教養院,英國白皮書亦 要求 2004 年必須關掉所有的教養院。美國關閉 16 床以上的教養院,居住服務型態以 4 人以下 為主。而日本亦禁止全日型住宿機構的興建。反觀台灣的住宿機構 2008 年 150 家,2014 年成長 至 165 家! 去年台灣立法院通過 CRPD 施行法4 ,其中第 19 條獨立生活與融入社區5 ,清楚揭 示:障礙者應有機會在與其他人平等的基礎上選擇居住地點,選擇在那裡及與那些人一起生 活,而不是被迫按特定的居住安排來生活。 台灣應更積極推動「社區居住方案」,並排除各種住宅障礙,例如推動「可負擔」的社會住 宅,修法讓提供障礙者居住服務的社會福利法人得以承租社會住宅、以補助誘因或多元居住方 案鼓勵社福組織發展社區居住等,才能符合 CRPD 之精神。 3 參閱附件二 4 聯合國於 2006 年通過身心障礙者權利公約(The Convention on the Rights of Persons with Disabilities, CRPD) ,台灣於 2014 年 8 月 1 日通過 CRPD 施行法,揭示該公約和兩公約一樣具國內法律之效力。 5 參閱附件三 2
  • 3.
    臺灣社區居住與獨立生活聯盟 媒體聯絡人/林子靖 0936-250892陳貞如 0937-346121 Taiwan Community Living Consortium taiwanliving@gmail.com 附件一、各縣市辦理成年心智障礙者社區居住與生活服務方案概況 3
  • 4.
    臺灣社區居住與獨立生活聯盟 媒體聯絡人/林子靖 0936-250892陳貞如 0937-346121 Taiwan Community Living Consortium taiwanliving@gmail.com 4 縣市別 執行單位 單位數 總計 備註 臺北市 財團法人心路社福基金會附設臺北市心路社區 家園 2 8 1 個為自辦,其他 均為市府補助案, 其中 6 個居住單位 於 2015 年開辦 財團法人光仁社會福利基金會 1 財團法人中華民國自閉症基金會 3 財團法人第一社會福利基金會 2 新北市 財團法人伊甸社會福利基金會 2 2 桃園縣 財團法人臺灣省私立 智技藝訓練中心啟 10 11 2 個為市府補助案, 1 個為衛福部補助 案,其餘為早期衛 福部補助房舍,以 社區居住模式服務 財團法人臺灣省天主教會新竹教區附設天使發 展中心 1 新竹縣 財團法人新竹縣私立天主教華光智能發展中心 2 4 財團法人喜憨兒社會福利基金會新竹分事務所 2 新竹市 財團法人新竹市私立天主教仁愛 智中心啟 2 10 2 個為衛福部補助 案,8 個為市府以 多元居住服務專案 補助 財團法人新竹市天主教仁愛社會福利基金會 8 苗栗縣 財團法人苗栗縣私立幼安教養院 1 3 財團法人苗栗縣私立新苗發展中心 1 財團法人苗栗縣私立聖家 智中心啟 1 臺中市 財團法人臺中市私立信望愛智能發展中心 2 16 1 個為自辦,8 個 為衛福部+市府補 助案,7 個為市府 委託補助案;另有 2 位市府「多元社區 居住外展服務」轉 銜至社區獨立生活。 財團法人瑪利亞社會福利基金會 4 財團法人天主教會臺中教區附設立達 能訓練啟 中心 5 社團法人臺中市智障者家長協會 1 財團法人向上社會福利基金會 3 社團法人臺中市自閉症教育協進會 1 彰化縣 財團法人彰化縣私立慈恩社會福利慈善事業基 金會(原慈沁) 1 4 彰化縣私立基督教喜樂保育院 2 財團法人天主教會臺中教區附設臺灣省私立慈 愛殘障教養院 1 南投縣 財團法人天主教會臺中教區附設南投縣私立復 活 智中心啟 2 4 財團法人南投縣私立德安 智教養院啟 1 社團法人南投縣康復之友協會 1
  • 5.
    臺灣社區居住與獨立生活聯盟 媒體聯絡人/林子靖 0936-250892陳貞如 0937-346121 Taiwan Community Living Consortium taiwanliving@gmail.com 2015.08 臺灣社區居住與獨立生活聯盟 製表 5
  • 6.
    臺灣社區居住與獨立生活聯盟 媒體聯絡人/林子靖 0936-250892陳貞如 0937-346121 Taiwan Community Living Consortium taiwanliving@gmail.com 附件二、衛福部及各縣市政府補助比較 類 別 補助項目 衛福部 臺中市 臺南市 新竹市 臺北市 硬 體 設 備 房屋租金 $20,000/月(最高) 傾向$2,000/人/月 再依所在地酌予調 整 $3,500/人/月 服務 3~6 人為限, 最高每月支付新臺 幣 21,000 元整 $20,000/月(最 高),使用無償提 供之公有場地者, 不補助租金 依實核支/戶 現有六戶為市府提 供居住房舍,其餘 三戶為租屋 $1,300/坪/月(最高), 上限 100 坪(含所有 居住單位) 服務 6 人為限 每一案至少需承接 兩個居住單位 開辦費 $300,000/一次(最 高) 同衛福部 同衛福部 同衛福部 至多$600,000 (不論 成立之居住單位數) 充實設施設 備費 $20,000/人 /5 年 $30,000/戶/年 無 依實核支/戶 另核支火險、公共意 外責任險 內含於開辦費 人 事 補 助 專業服務費 以服務對象支持需 求計:$6,400/人/ 月(最高) $4,700/人/月(最 低) 以最多人數 6 人計: $38,400~28,200/ 12 月 專任教保員 $30,000/人/12 月 兼任社工員 $10,000/人/12 月 兼任督導$6,000/ 人/12 月 以服務對象支持需 求計:$6,400/人/ 月(最高) $3,400/人/月(最 低) $25,000(平均) x 人 x13.5 月 (以 103 年為例,9 個 家 40 位住民+5 位到 宅服務,共聘任 11 位工作人員+2 位部 份時制人員) 編列 3.5 人,含督導 0.5 人、社工 1 人及教 保員 2 人 $42,923/人/12 月 月薪不得低於 $22,639 大夜生活協 助費 $7,200/居住單位 無 $7,200/居住單位 $300/日/居住單位, 依實核支 $300/日/居住單位 (最多 2 個) 最高不超過$18,600/ 月 其 他 行政管理費 無 $7,000/戶/月 最高$6,000/戶/ 月 $100,000/年 實際面積計算,每 一居住單位至多 50 坪 $300/坪/居住單位, 每案至多 100 坪, 每月至多$30,000。 在職訓練費 無 內含於行政管理費 內含於行政管理 費 $40,000/年 講師費最高 $32,000/年 督導費最高 $24,000/年 住民生活事 務費 無 無 無 $4,000/人/12 月(低 收入戶住民生活事 務費,依實支付) 無 活動費 無 內含於行政管理費 內含於行政管理 費 無 最多$2,500/月 二代健保補 充保費 無 無 無 無 最多$5,584/年 服務宣廣費 無 無 無 無 $200,000 (不論成立 之居住單位數) 2015.02 臺灣社區居住與獨立生活聯盟 製表(2015.08 修正) 6
  • 7.
    臺灣社區居住與獨立生活聯盟 媒體聯絡人/林子靖 0936-250892陳貞如 0937-346121 Taiwan Community Living Consortium taiwanliving@gmail.com 附件三、 聯合國身心障礙者權利公約(CRPD) 第 19 條 獨立生活和融入社區 本公約締約各國確認,所有身心障礙者有在社區中生活的平等權利以及與其他人同等的選擇, 應當採取有效和適當的措施,以便於身心障礙者充分擁有這項權利,充分融入和參與社區, 包括確保: (1) 身心障礙者有機會在與其他人平等的基礎上選擇居住地點,選擇在那裡及與那些人一 起生活,而不是被迫按特定的居住安排來生活。 (2) 身心障礙者獲得各種居家、住所和其他社區支持服務,包括必要的個人助理,協助他們 在社區生活和融入社區,避免與社區隔絕或隔離。 (3) 身心障礙者可以在平等基礎上使用為大眾提供的社區服務和設施,且這些服務和設施 符合他們的需要。 7