消費者行為研究 
詹翔霖副教授 企業行銷經理班 
Chanrs@ms68.hinet.net 0955-268997 
教學部落格 
http://mypaper.pchome.com.tw/chanrs
主要經歷
• 大陸國務院發展研究中心訪問教授 
• 大陸清華大學醫藥經營管理所教授 
• 大葉大學企管、休管系副教授 
• 高苑科技大學企管系助理教授 
• 文化大學國企系兼任副教授 
• 日本產經協會MTP 講師 
• 行政院勞委會創業顧問師評審委員 
• 職訓局產學訓審查委員 
• 經濟部企業經營管理協會諮詢輔導顧問 
• 行政院勞委會員工協助方案師 
• 中國生產力中心顧問師班授課講師 
• 台灣創意設計中心諮詢輔導顧問
著 作 
• 2001.07-顧客導向之服務系統與作業流程規劃 
• 2001.08-公司多元經營管理策略 
• 2002.08-加盟連鎖體制與運作 
• 2003.02-產業知識管理運用 
• 2007.11-知識管理價值及運用機制 
• 2008.06-【EAPs】在企業之運用及建置流程 
• 2008.11-創新管理與企業改革之運用 
• 2009.09-MBA企業個案實務分析 
• 2010.01-共通核心職能課程實務 
• 2010.07-如何建立TTQS系統為企業教育訓練架 
構 
• 2011.10-管理與人生【有聲書】 
• 2012.01-領導統御-主管職責與管理技巧【有聲 
書】
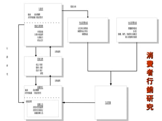
行銷者 
廠商 政府機構 
非營利組織 其他消費者 
發展行銷策略 
市場區隔 
目標市場選擇 
行銷組合 
產品定位 
外在影響因素 
文化與社會階層 
團體與家計單位 
團體溝通 
內在影響因素 
價值觀與態度 
知 覺 
動機、個性、情緒與自我觀念 
個人問題解決風格 
環境分析 
資源交換 
產品 時間 
服務 金錢 
資訊 地位 
感覺 
行 
銷 
研 
究 
交換過程 
交換過程 
生活型態 
採購單位 
廠商 政府機構 
非營利組織 其他消費者 
情境影響 
採購行為 
消費者資訊處理 
消費者決策制定 
組織採購行為 
消 
費 
者 
行 
銷 
研 
究
行銷基本觀點
卻致命的概念
顧客知道自己在做 
什麼 
顧客知道自己為什 
麼會那麼做
消費者行為研究? 
• 消費者行為 
– 研究個體或群體為滿足需要和慾望而挑選、購買、使 
用或處理產品、服務、創意或經驗時所涉及的過程 
• 角色理論 
– 將消費者視為消費市場舞台上的一個角色 
• 消費者行為是一個過程 
– 交換:兩個或更多組織或個人相互付出並取得某種價 
值的過程
心理學家研究 
• 把消費者看做「黑箱」 
• 人—95%的行動與消費行為來自—習慣
吊橋效應 
• 1974年加拿大心理學家做了「吊橋效應」實驗 
一個年輕貌美的女性助理假扮成訪員, 
分別在70公尺高的吊橋和矮小石橋上訪問男性, 
並留給他們電話號碼。結果發現, 
在吊橋上的男子有半數回電給女助理,在小橋上的男 
性回電率只有1成多。 
研究可推測出,在略帶恐懼的情形下,比較容易------
消費過程各階段的問題
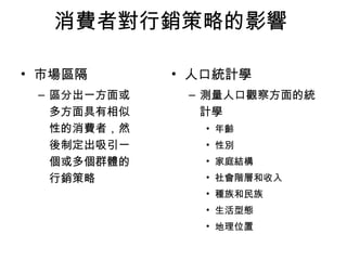
消費者對行銷策略的影響 
• 市場區隔 
– 區分出一方面或 
多方面具有相似 
性的消費者,然 
後制定出吸引一 
個或多個群體的 
行銷策略 
• 人口統計學 
– 測量人口觀察方面的統 
計學 
• 年齡 
• 性別 
• 家庭結構 
• 社會階層和收入 
• 種族和民族 
• 生活型態 
• 地理位置
消費者對行銷策略的影響 
• 關係行銷:與消費者建立連結 
–關係行銷 
• 成功的關鍵就在於品牌與消費者之間建立起持續終 
生的關係 
–資料庫行銷 
• 密切追蹤消費者的購買習慣,並根據這些資訊量身 
訂做、巧妙地製成產品
需要和慾望 
• 行銷人員空間 → 消費者空間 
• 需要是行銷人員創造的嗎? 
– 需要:一種基本生物動機 
– 慾望:社會教導我們可滿足需要的一種方式 
– 創造人民對需要存在的認識,而不是創造需要 
• 廣告和行銷是必要的嗎? 
– 根據資訊經濟學觀點,廣告是一種重要的消費資訊來源行銷人員 
會承諾奇效嗎? 
– 透過廣告使消費者確信產品有神奇的性質 
– 廣告人對人的瞭解尚未達到能操縱他們的程度
感覺與知覺 
• 感覺 
–我們的感覺接受器(眼、耳、鼻、口、手指) 
對光、色、聲、氣味和質地等基本刺激的直接 
反應 
• 知覺 
–對這些感覺進行選擇、組織和解釋的過程 
–對知覺的研究焦點:為原始感覺賦予意義
消費者知覺 
知覺刺激感覺感受器 
展露階段注意階段理解階段 
視覺 
聲音 
氣息 
味道 
觸感 
眼睛 
耳朵 
鼻子 
口舌 
皮膚 
刺激接觸刺激選擇刺激組織 
刺激解釋 
感官感覺
感官系統 
周遭環境充滿刺激 
(如圖像、氣味、聲音) 
感官(含眼耳鼻口、皮膚)接收 
這些刺激後。。。 
產生感覺
顧客體驗 
體驗構面→感覺 
 由知覺系統塑造而成。 
 進而帶來其他體驗構面,因此扮演火車頭的角色。 
 消費者藉此接觸到實體環境與服務人員等,從而感覺企業 
的風格,並形成對該企業的整體印象。 
視覺、聽覺、味覺、嗅覺、觸覺 
誠品書局怎麼讓顧客感受強烈的書香氣息
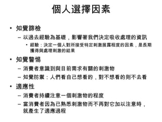
個人選擇因素 
• 知覺篩檢 
– 以過去經驗為基礎,影響著我們決定吸收處理的資訊 
• 經驗:決定一個人對所接受特定刺激展露程度的因素,是長期 
獲得與處理刺激的結果 
• 知覺警惕 
– 消費者意識到與目前需求有關的刺激物 
– 知覺防禦:人們看自己想看的,對不想看的則不去看 
• 適應性 
– 消費者持續注意一個刺激物的程度 
– 當消費者因為已熟悉刺激物而不再對它加以注意時, 
就產生了適應過程
知覺定位 
• 品牌知覺 
– 功能屬性 :如特色、價格等 
– 象徵屬性 :如形象 
• 知覺地圖 
– 可畫出產品或品牌在消費者心目中的「位置」 
• 哪些屬性是重要的? 
• 競爭產品在這些屬性上的等級? 
• 定位策略 
– 公司行銷可著力的一個基本部分,使用了行銷組合的元素來影響 
消費者對意義的解釋 
– 確立品牌市場定位的方法
古典制約 
• 古典制約 
–將一個能夠誘發某種反應的刺激與另一個原本 
不能單獨誘發這個反應的刺激配對,隨著時間 
的推移,因為與第一個刺激相連結,第二個刺 
激會引起一個相似的反應 
• 巴夫洛夫的狗─反射學習實驗
工具性制約 
• 工具性制約,又稱「操作性制約」 
– 個體習得能夠產生積極結果並避免消極結果的行為 
– 反應是為了達到一個目標而故意造成的,而且可能 
很複雜 
– 學習行為的發生需要一段時間,因為在塑造過程中 
還要獎勵中間步驟 
– 在工具性學習中反應之所以發生,是為了獲得獎賞 
或者逃避懲罰的工具
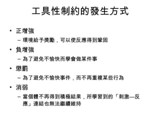
工具性制約的發生方式 
• 正增強 
– 環境給予獎勵,可以使反應得到鞏固 
• 負增強 
– 為了避免不愉快而學會做某件事 
• 懲罰 
– 為了避免不愉快事件,而不再重複某些行為 
• 消弱 
– 當個體不再得到積極結果,所學習到的「刺激—反 
應」連結也無法繼續維持
四種學習結果
工具性制約原理的應用 
• 消費的增強 
–道謝 
–折扣 
–追蹤的電話回訪 
• 頻次行銷 
–以獎品來增強那些常來的購物者,而且獎品會 
隨著購買次數的增多而增值 
• 航空公司的「飛行常客計畫」
認知學習理論 
• 認知學習理論 
–強調內部心理過程的重要性 
–把人看做問題解決者,會積極使用周圍資訊以 
掌握環境 
–強調創造力和洞察力在學習過程中的作用
觀察學習 
• 觀察學習 
–當人們觀察他人的行動,並注意到他人行為獲 
取的增強效果 
–學習是替代性經驗而非直接經驗作用的結果 
–模仿 
• 消費者的注意必須指向適當的榜樣 
• 消費者必須記住榜樣的所作所為 
• 消費者必須把這些資訊轉換為行動 
• 必須有動機促使消費者表現出這些行為
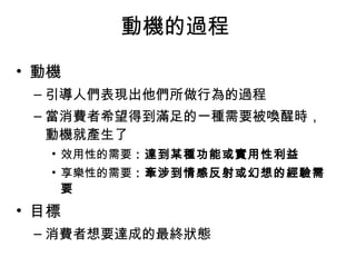
動機的過程 
• 動機 
–引導人們表現出他們所做行為的過程 
–當消費者希望得到滿足的一種需要被喚醒時, 
動機就產生了 
• 效用性的需要:達到某種功能或實用性利益 
• 享樂性的需要:牽涉到情感反射或幻想的經驗需 
要 
• 目標 
–消費者想要達成的最終狀態
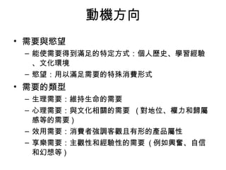
動機方向 
• 需要與慾望 
– 能使需要得到滿足的特定方式:個人歷史、學習經驗 
、文化環境 
– 慾望:用以滿足需要的特殊消費形式 
• 需要的類型 
– 生理需要:維持生命的需要 
– 心理需要:與文化相關的需要 (對地位、權力和歸屬 
感等的需要) 
– 效用需要:消費者強調客觀且有形的產品屬性 
– 享樂需要:主觀性和經驗性的需要 (例如興奮、自信 
和幻想等)
馬斯洛需要層級理論
真實自我與理想自我 
• 理想自我 
– 希望成為什麼樣的人之個人概念 
– 在一定程度上受到消費者文化的影響 
• 真實自我 
– 人們對自己擁有或未擁有品質的實際評價 
• 幻想:跨越兩個自我的差距 
– 幻想:一種自我誘導產生的意識轉變 
– 幻想訴求:行銷策略的最佳目標顧客是那些在真實自我 
與理想自我之間差距極大的人
消費與自我概念 
• 身份行銷 
• 塑造自我的產品 
– 知覺自我 
– 人們透過個人的消費行為來判斷一個人的社會身份 
– 象徵性自我完成理論 
• 自我定位尚未完成的人傾向於透過獲得和展示與身份有 
關的象徵物來完成身份定位 
– 自我認同
身體修飾和身體傷殘 
• 對自我修飾的目的 
– 區別群體成員與非成員 
– 將個體置放於社會組織中 
– 將個人置於某性別範疇中 
– 增加性別角色的認同感 
– 象徵期望的社會行為 
– 象徵高地位和等級 
– 提供一種安全感 
• 紋身 
– 向旁人傳達關於自我的某 
些資訊 
– 表達自我敢於冒險的一種 
比較沒有風險的方式
佛洛伊德理論 
• 佛洛伊德系統 
– 本我:以直接滿足為導向 
• 愉悅原則:由基本慾望引導的行為會使快樂最大化並避 
免痛苦 
• 自我是自私且不合邏輯的,而且不考慮後果 
– 超我:本我的平衡力量 
– 自我:本我和超我間的中介系統 
• 現實原則:以一種能被外界接受的方式來滿足本我 
• 有時雪茄就只是支雪茄 
– 產品的性特徵 
– 陰莖象徵:男性導向象徵
AIOs理論 
–依三種變數的不同結合形式來對消費者進行分類 
• 活動 ((aaccttiivviittiieess)) 
• 興趣 ((iinntteerreessttss)) 
• 意見 ((ooppiinniioonnss)) 
–為了將消費者歸入AIO分類,會給他們一份陳述 
列表,要求其說明是否同意這些說法
生活型態範圍
心理圖析區隔類型 
–由研究公司和廣告公司所發展,用以歸類那 
些擁有共同生活型態的消費者群體 
–許多區隔類型彼此之間都非常相似 
• 受訪者需要回答一組問題 
• 研究人員將他們劃入不同的生活型態群體 
• 每個群組會有一個描述性的稱呼 
• 將「典型」成員的側寫提供給客戶
價值和生活型態系統
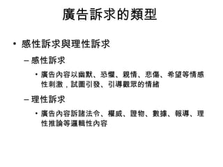
廣告訴求的類型 
• 感性訴求與理性訴求 
–感性訴求 
• 廣告內容以幽默、恐懼、親情、悲傷、希望等情感 
性刺激,試圖引發、引導觀眾的情緒 
–理性訴求 
• 廣告內容訴諸法令、權威、證物、數據、報導、理 
性推論等邏輯性內容
消費者決策階段
購買決策行為的連續體
參考群體對購買意圖的相對影響
口碑傳播 
• 口碑 
– 由個人傳遞給個人的產品資訊 
– 遠比廣告更具有威力 
– 當消費者不熟悉某類產品時,口碑作用尤其顯著 
– 許多因素會引發與商品相關的討論 
• 一個人可能與某類產品或活動關係密切,很感興趣 
• 一個人可能具備對某種商品的豐富知識 
• 一個人可能會出自對他人的關心而開啟這樣的討論
重要的口碑策略 
• 虛擬社群 
–虛擬消費社群:一群基於對某一特定消費行為 
的共同認識和愛好而進行交流的人們 
• 多用戶網路遊戲 
• 聊天室、環形網路和列表 
• 佈告欄 
• 部落格 (網路日誌)
宣傳炒作與話題流傳
家庭生命週期 
• 家庭生命週期 
– 家庭的需要和支出受到下列因素影響 
• 成員人數、年齡、在外工作成年人人數等 
– 決定一對夫婦如何花費時間和金錢的因素 
• 是否有子女 
• 女方是否工作 
– 家庭的需要和支出會隨著時間變化 
– 結合了收入和家庭構成的變化趨勢以及因收入變化而導 
致的需求改變
家庭生命週期
• 家庭決策 
– 共識型購買決策 
• 家庭成員都同意購買某種需要的東西 
– 調和型購買決策 
• 家庭成員有不同的偏好或考量,無法在滿足所有成員期 
望的購買行為上達成一致 
– 決定家庭決策衝突程度的因素 
• 人際關係的需要 
• 產品的涉入和效用 
• 責任 
• 權力
社會層級化 
• 社會層級化 
– 社會中人為分類的一種現象 
• 成就地位與歸因地位 
– 成就地位:努力工作或勤奮學習所獲得的地位 
– 歸因地位:與生俱來的地位 
– 地位層級:在此層級中,一些成員會比另外一 
些成員要優越
社會流動 
• 社會流動的意義 
– 個體從一個社會階層到另一個階層的變化 
• 社會流動的種類 
– 水平流動 
• 在大致平等的社會階層中,從一種職位換到另一種職位 
– 向下流動 
• 在較低的社會階層中,從一種職位換到另一種職位 
– 向上流動 
• 在較高的社會階層中,從一種職位換到另一種職位 
• 差別生育率效應:中層階層比下層階層生育數更少
M型消費 
• 瞄準窮人 
– 大都被大多數商人忽視 
– 在消費社會中,失業者會覺得被孤立 
• 獲得自尊的一種方式是將自己置於消費文化之外,強調更 
少物質享受的簡單生活型態 
• 瞄準有錢人 
– 根據奢華態度將消費者區分為三類 
• 奢華是功能性的 
• 奢華是報酬 
• 奢華是放縱
高齡化的市場區隔 
• 典型的區隔基礎 
–實足年齡 
–同齡人 
–目前的婚姻狀況 
–健康情況 
–對生活的展望 
• 社會成熟理論 
–試圖理解社會如何賦予人們一生中的不同角色
置入性行銷 
• 置入性行銷 (產品置入) 
–在電影或電視劇本中插入特定的產品和使用品 
牌名稱 
–可幫助消費者作出決策 
• 熟悉→情緒安全感、文化歸屬感 
–廣告與節目之間的界線愈發模糊且不易察覺 
• 消費者對這種模糊現象的關切程度與年齡成正比
採用者的類型 
– 六分之一的人會很快採用新產品創新者和早期採用者 
– 另六分之一的人很慢才可能採用新產品落伍者 
– 處於中間三分之二的人晚期大眾,這些人代表主流大眾
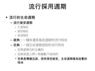
流行採用週期 
• 流行的生命週期 
– 流行接受週期 
• 引進階段 
• 接受階段 
• 衰退階段 
– 經典:一種有漫長接收週期的流行時尚 
– 狂熱:一個生命週期很短的流行時尚 
• 狂熱是無功利主義的 
• 狂熱常是人們一時衝動下採用的 
• 狂熱是傳播迅速、很快得到接受、生命週期極為短暫的 
時尚
狂熱、時尚、經典的比較
邊緣系統:習慣養成與存在的地方 
• 諾曼『情感設計』大腦處理資訊的層次 
– 直覺  恐龍腦 (後腦:橋腦、延腦、小腦) 
– 行為  邊緣系統 (包圍在恐龍腦周圍) 
– 沉思  大腦皮層 
• 邊緣系統 
–基底神經節:養成習慣 
–海馬迴:創造與儲存意識記憶
行銷4P 
– Product :作什麼產品? 
– Price :賣多少錢? 
– Place :在那邊賣? 
– Promotion :怎麼賣? 
行銷4F 
-Focus: 焦點 
-Fast: 快速 
-First: 領先 
行銷4C -Flexible: 彈性 
-Customer Needs&Wants :顧客需求與欲求 
-Cost to Customer: 顧客成本 
-Convince:便利性 
-Customer Satisfaction: 顧客滿意
行銷組合44PP與44CC的影響
行銷 4P’s + 2C’s + 4O’s 模式 
價格組合 
(Price Mix) 
(Costs 
通路組合 
(Place Mix) 
推廣組合 
(Competitors 
( Promotion Mix ) 
產品組合 
( Product Mix ) 
定位策略
目標市場(顧客) 
客體(產品)-- Object 
目的(動機)-- Objectives 
組織(人員)-- Organization 
作業(方式)-- Operations 
公共關係
競 
爭 
者 
) 
成 
本 
)
消費者情報掌握與分析
台灣消費市場分析 
保養品購買通路大洗牌 
成大企管系-補充講義
保養品購買通路大洗牌 
-今年霸主落誰家?文/東方線上研究員 祁婉 
寧 
• 食衣住行物價齊漲、景氣燈號亮黃藍燈、薪資凍 
結,市場消費力道持續膠著,要如何讓消費者願 
意掏錢買東西,得要拿出更有吸引力的誘因來說 
服消費者。進入第四季零售通路業者紛紛搶搭週 
年慶熱潮,推出系列促銷活動力拼年底業績,除 
了各家百貨公司輪流排週年慶檔期,藥妝店業者 
也不遑多讓,例如藥妝龍頭屈臣氏搶先推出周年 
慶四大優惠促銷方案,包括700多件明星商品折 
扣下殺、加1元多一件等,康是美則是指定商品 
折扣,再加送咖啡兌換券,期望在景氣未明的時 
局中刺激買氣。
買保養品更愛去藥妝店! 百貨公司專櫃退居第 
二 
藥妝店已經取代百貨公司專櫃 
成為消費者購買保養品的首選
折扣 獨家商品、會員紅利當道 多管齊下拼業績 
• 藥妝通路能夠追過百貨公司成為消費者購買保養 
品的主要通路 
• 一來是業者促銷折扣花招百出,採取隨時都有不 
同商品、品牌輪流折扣促銷,且經常更換促銷方 
案, 
• 二來為了建立與競爭對手的差異性,業者除了引 
進許多獨家醫美保養品牌,同時也發展自有品牌 
,例如屈臣氏即為積極經營自有品牌商品的藥妝 
店代表。
社會環境 =顧客行為=消費趨 
勢 
• 由此可見消費者在景氣渾沌、物價高漲的時局當 
中正在改變其購買行為,選購保養品的通路不再 
以百貨公司為優先考量,取而代之的藥妝店及後 
來居上的全聯社正圖破重圍,以遍布大街小巷的 
門市提供消費者更便宜的價格、更低的優惠門檻 
及具吸引力的促銷方案,並利用會員制度進一步 
鎖住客人,讓消費者在不知不覺中增加其光顧頻 
率,成功將保養品市場大餅轉移至不同人的口袋。
咖啡市場個案-104市調中心 林 
靈 
• 國際咖啡組織(ICO)調查,台灣人愛喝咖啡,估計一年 
的市場規模超過400億元,其中,現煮研磨咖啡佔了 
35%,也就是135億元。但與歐美國家數字上來比較, 
台灣咖啡市場還有很大發展潛力,因此不只咖啡廳,就連 
複合式餐飲、便利商店、甚至速食業龍頭都力求一席外帶 
咖啡市場的地位。 
  目前台灣人購買外帶咖啡的頻次究竟有多熱絡?又有 
哪些品牌是消費者心中首選呢?104市調中心在2013年 
4月30日至2013年5月7日所進行的「外帶咖啡市場調 
查」,總計共797位網友參加本次調查,在95%信心水 
準下,抽樣誤差為正負3.5%。調查結果如下:
調查顯示,男女皆有超過半數每個星期都會購買一 
次以上的外帶咖啡,可看出飲用咖啡的需求不算低 
,而外帶咖啡的服務模式為消費者接受度高。
女生愛促銷、男生愛品牌 
• 探討購買外帶咖啡時考量因素,「咖啡價 
格」、「咖啡口味」、「購買方便性」、 
「促銷活動」是大眾對於外帶咖啡最一致 
的前四大需求 
• 有趣的是,男女在考量因素上有兩個不同 
的特徵:女性比男性更注重是否有「促銷 
活動」(51.3% vs 39.9% ),而男性比女 
性更在意「品牌」(35.6% vs 24.7% ), 
若能從該處著手便更能吸引相對族群。
首選便利商店 
• 詢問消費者目前會考慮購買外帶咖啡的品 
牌及主要消費品牌,「便利商店」、「星 
巴克」、「85度c」脫穎而出!且有超過 
半數的消費者目前主要購買外帶咖啡的來 
源是便利商店,考慮度與實際購買率皆為 
最高。
便利商店,滿足外帶咖啡因素 
• 賣起外帶咖啡的始祖絕對不是便利商店,但從以 
上數據卻發現,便利商店是消費者在外帶一杯咖 
啡時的首選。 
  定價上,便利商店的咖啡比連鎖咖啡便宜, 
如7-11最大杯的拿鐵也只要台幣55元;口味上 
,7-11是自家city cafe品牌,全家與萊爾富選擇 
與異業合作,咖啡口味皆可以保持一定水準;據 
點多、促銷大,則是便利商店原有的優勢。 
  在可以滿足消費者對外帶咖啡的考量,又不 
失自身的優勢之下,相信未來便利商店的咖啡將 
會持續被消費者依賴。
感覺與知覺 
• 感覺 
–我們的感覺接受器(眼、耳、鼻、口、手指) 
對光、色、聲、氣味和質地等基本刺激的直接 
反應 
• 知覺 
–對這些感覺進行選擇、組織和解釋的過程 
–對知覺的研究焦點:為原始感覺賦予意義
感覺系統 
• 外部刺激或感覺輸入,可透過許多頻道進行接 
收 
• 五種感官的輸入構成知覺過程的原始資料 
• 享樂性消費 
–消費者與產品相互作用的多重感覺、幻想和情 
感面向
感覺系統─視覺 
• 行銷人員在廣告、店面設計和包裝上均非常依賴 
視覺因素 
• 透過產品的顏色、規格和樣式等視覺通道得以傳 
遞產品意義 
• 顏色甚至更直接地影響我們的情感 
– 有些顏色能產生喚醒的感覺,並刺激食慾,例如紅色 
– 有些顏色能令人放鬆,例如藍色
感覺系統─視覺 
• 人們對顏色的一些反應是來自後天學到的聯想 
– 例如在西方國家,黑色是哀悼色;但在日本,則以白 
色代表哀悼 
• 造成不同視覺反應的因素,還包括生物性與文化 
性的差異 
– 女性容易受到比較明亮的色彩吸引,對細微的顏色濃 
淡與式樣變化更為敏感 
– 在西方文化中,黑色讓人聯想到精緻,而白色意味著 
純潔
感覺系統─視覺 
• 顏色在網站設計上具有主導性 
• 綠、黃、青、橙等飽和色是吸引人們注意的最佳 
色彩 
– 但是大量使用,會使消費者視覺疲勞 
• 商品包裝 
– 一些顏色組合與公司緊密相連,公司甚至被授予這些 
顏色的獨家使用權 
• 伊斯曼柯達公司的黃、黑、紅三色的商品包裝
感覺系統─嗅覺 
• 氣味能激起強烈的情緒,也能產生平靜的感覺 
• 對氣味的一些反應是由早期聯想產生的,這種聯 
想會引起或好或壞的感覺 
• 行銷人員開始進行香味行銷 
– 香氛衣飾 
– 香氛商店 
– 香氛汽車與飛機 
– 香氛家庭用品 
– 香氛廣告
感覺系統─聽覺 
• 廣告音樂創造品牌意識 
• 背景音樂營造出想要的心境 
• 聲音會影響人們的感覺和行為 
• am10:00~pm3:00工人情緒易低落,Muzak使用 
「激勵進行曲」系統,在易懶散的時段加快節奏 
• 聲音工程 
– 頂級車廠召集多組消費者徵詢意見,幫助設計師決定 
要採用哪些聲音作為警示訊號
感覺系統─觸覺 
• 觸覺刺激對消費者行為的影響研究相對較少,但 
日常觀察告訴我們,觸覺管道是很重要的 
– 可口可樂(Coca-Cola)的經典曲線瓶 
• 人們常將織物和其他表面質地與產品品質相連結 
• 對服裝的材料質感,不管是粗糙還是光滑,都與 
產品的「感覺」相聯繫
觸覺-質感的關聯性 
織物的觸感分別 
知覺男性女性 
高級羊毛絲綢精緻 
低級粗斜紋布棉 
重輕粗糙
感覺系統─味覺 
• 味覺感受器官使我們對許多產品產生不同的體驗 
• 「調味屋」公司一直從事於開發新的調味品,以 
迎合消費者不斷變化的口味 
• 文化的改變也決定了我們喜歡的口味
展 露 
• 展露 
–當刺激物到達某人感覺接收器官的感受範圍之 
內,就產生了展露 
• 消費者有略過或忽視不感興趣資訊的傾向 
–消費者會對某些刺激會全神貫注,但對另一些 
卻絲毫不察,甚至置之不理
知覺閾限 
• 心理物理學 
– 集中研究物理環境如何與個人主觀世界相整合的科學 
• 閾限 
– 能被某種感覺頻道感受到的最低刺激強度 
• 絕對閾限 
– 能被特定感覺頻道覺察的最小刺激量 
• 差異閾限 
– 一個感覺系統覺察兩個刺激之間的變化或差別的能力 
– 最小可覺差異差:可覺察到的兩個刺激之間的最小差別 
– 消費者察覺兩個刺激之間差別的能力是相對的
韋伯定律 
• 引起注意所需的刺激變化量與原始刺激的強度有關 
• 最初的刺激越強,引起注意所需的刺激變化量越大 
• 公式: 
K = Di 
I 
– K =常數 (不同感覺的常數不同) 
– Δi =產生最小可覺差所要求的刺激強度最小變化量 
– I =發生變化的刺激強度
閾下知覺 
• 閾下刺激 
– 落在閾以下的刺激 
• 閾下知覺 
– 當刺激在消費者意識層次之下時,就會產生閾下知覺 
• 閾下技術 
– 閾下訊息可透過視覺與聽覺通道傳遞 
– 嵌入:透過使用高速攝影或噴墨插入雜誌廣告的微小圖形 
– 自我幫助暗示卡帶
閾下知覺 
• 閾下知覺有效嗎? 
–在特殊條件下,人們才會受到閾下資訊的影響 
– 阻礙閾下資訊效果的因素 
• 不同個體的閾限程度有很大的差異 
• 廣告商無法控制消費者距離營幕的遠近和位置 
• 看電視或電影時,一般人都會週期性轉移注意力 
• 閾下資訊只引起了籠統的效果,很難針對特定產品
注意力 
• 注意力 
–因某特定刺激物而引起資訊處理過程的程度 
–注意力的分配依刺激物和接收者的特性而有所 
不同 
• 知覺選擇 
–人們只注意到所接觸刺激物的一小部分 
–心靈經濟 
• 消費者的大腦自動實行「心靈經濟」,從刺激中加 
以挑揀和選擇,以免被資訊吞沒
個人選擇因素 
• 知覺篩檢 
– 以過去經驗為基礎,影響著我們決定吸收處理的資訊 
• 經驗:決定一個人對所接受特定刺激展露程度的因素,是長期 
獲得與處理刺激的結果 
• 知覺警惕 
– 消費者意識到與目前需求有關的刺激物 
– 知覺防禦:人們看自己想看的,對不想看的則不去看 
• 適應性 
– 消費者持續注意一個刺激物的程度 
– 當消費者因為已熟悉刺激物而不再對它加以注意時, 
就產生了適應過程
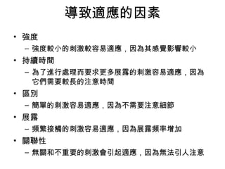
導致適應的因素 
• 強度 
– 強度較小的刺激較容易適應,因為其感覺影響較小 
• 持續時間 
– 為了進行處理而要求更多展露的刺激容易適應,因為 
它們需要較長的注意時間 
• 區別 
– 簡單的刺激容易適應,因為不需要注意細節 
• 展露 
– 頻繁接觸的刺激容易適應,因為展露頻率增加 
• 關聯性 
– 無關和不重要的刺激會引起適應,因為無法引人注意
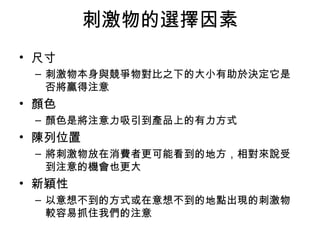
刺激物的選擇因素 
• 尺寸 
– 刺激物本身與競爭物對比之下的大小有助於決定它是 
否將贏得注意 
• 顏色 
– 顏色是將注意力吸引到產品上的有力方式 
• 陳列位置 
– 將刺激物放在消費者更可能看到的地方,相對來說受 
到注意的機會也更大 
• 新穎性 
– 以意想不到的方式或在意想不到的地點出現的刺激物 
較容易抓住我們的注意
行銷契機 
• 如何引起消費者注意? 
–廣告無所不在 
–員工特殊裝扮 
–雇用大批人力進行模仿 
–設計特殊的看板廣告 
• Sony為了打響液晶電視品牌知名度,連續於台 
北101大樓跨年晚會時,成為高空煙火表演的 
的廣告贊助商
對刺激物的注意力 
• 解釋 
–我們賦予感覺刺激物的意義 
• 基模 
–消費者賦予刺激物意義的基礎,或是一種刺激 
物的信念集合 
• 初始化 
–在初始化的過程中,刺激物的某種特性將喚起 
一種基模,讓消費者能對這個刺激物作出評價
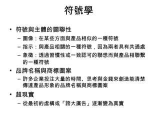
符號學 
• 符號學 
–檢視符號和象徵與其賦予意義的關聯性 
• 每則行銷廣告都有三個基本元素 
–主體:廣告詞中訊息焦點的產品 
–符號:代表著主體意指的感官形象 
–詮釋:延伸意義
符號學關係
符號學 
• 符號與主體的關聯性 
– 圖像:在某些方面與產品相似的一種符號 
– 指示:與產品相關的一種符號,因為兩者具有共通處 
– 象徵:透過習慣性或一致認可的聯想而與產品相聯繫 
的一種符號 
• 品牌名稱與商標圖案 
– 許多企業投注大量的時間、思考與金錢來創造能清楚 
傳達產品形象的品牌名稱與商標圖案 
• 超現實 
– 從最初的虛構或「誇大廣告」逐漸變為真實
知覺定位 
• 品牌知覺 
–功能屬性 :如特色、價格等 
–象徵屬性 :如形象 
• 知覺地圖 
–可畫出產品或品牌在消費者心目中的「位置」 
• 哪些屬性是重要的? 
• 競爭產品在這些屬性上的等級?
知覺定位 
• 定位策略 
– 公司行銷可著力的一個基本部分,使用了行銷組合的元素 
來影響消費者對意義的解釋 
– 確立品牌市場定位的方法 
• 生活型態:都會雅痞的咖啡 
• 價格的領導地位:我敢發誓 
• 屬性:只溶你 ,不溶你 的巧克力 
• 產品階級:贏家 
• 競爭者:牛肉在那 
• 場合:家庭 
• 使用者:我們男人 
• 品質:品質是唯一
醫學源流應用消費行為論 
• 「醫之為道,乃古聖人所以泄天地之秘 
,奪造化之權,以救人之死。」 
• 故非聰明敏哲之人、非淵博通達之人、 
非虛懷靈變之人、非勤奮善記之人、非 
精鑒確識之人不可學也.. 
• 人者皆即醫者. 此乃分三者,上人醫國 
,中人醫心,下者醫病 
醫病先醫人,,醫人先醫心
•以眼看人
•以腦看人
•以心看人
•以心看心
止於至善
•齊家
•治國
•平天
下 
•誠心
•正意
•格物
•致知
•修身
明明德

103.12.16 消費者行為研究-企管系暨國企所-企業行銷經理班-詹翔霖副教授

  • 1.
    消費者行為研究 詹翔霖副教授 企業行銷經理班 Chanrs@ms68.hinet.net 0955-268997 教學部落格 http://mypaper.pchome.com.tw/chanrs
  • 2.
    主要經歷 • 大陸國務院發展研究中心訪問教授 •大陸清華大學醫藥經營管理所教授 • 大葉大學企管、休管系副教授 • 高苑科技大學企管系助理教授 • 文化大學國企系兼任副教授 • 日本產經協會MTP 講師 • 行政院勞委會創業顧問師評審委員 • 職訓局產學訓審查委員 • 經濟部企業經營管理協會諮詢輔導顧問 • 行政院勞委會員工協助方案師 • 中國生產力中心顧問師班授課講師 • 台灣創意設計中心諮詢輔導顧問
  • 3.
    著 作 •2001.07-顧客導向之服務系統與作業流程規劃 • 2001.08-公司多元經營管理策略 • 2002.08-加盟連鎖體制與運作 • 2003.02-產業知識管理運用 • 2007.11-知識管理價值及運用機制 • 2008.06-【EAPs】在企業之運用及建置流程 • 2008.11-創新管理與企業改革之運用 • 2009.09-MBA企業個案實務分析 • 2010.01-共通核心職能課程實務 • 2010.07-如何建立TTQS系統為企業教育訓練架 構 • 2011.10-管理與人生【有聲書】 • 2012.01-領導統御-主管職責與管理技巧【有聲 書】
  • 4.
    行銷者 廠商 政府機構 非營利組織 其他消費者 發展行銷策略 市場區隔 目標市場選擇 行銷組合 產品定位 外在影響因素 文化與社會階層 團體與家計單位 團體溝通 內在影響因素 價值觀與態度 知 覺 動機、個性、情緒與自我觀念 個人問題解決風格 環境分析 資源交換 產品 時間 服務 金錢 資訊 地位 感覺 行 銷 研 究 交換過程 交換過程 生活型態 採購單位 廠商 政府機構 非營利組織 其他消費者 情境影響 採購行為 消費者資訊處理 消費者決策制定 組織採購行為 消 費 者 行 銷 研 究
  • 5.
  • 6.
    消費者行為研究? • 消費者行為 – 研究個體或群體為滿足需要和慾望而挑選、購買、使 用或處理產品、服務、創意或經驗時所涉及的過程 • 角色理論 – 將消費者視為消費市場舞台上的一個角色 • 消費者行為是一個過程 – 交換:兩個或更多組織或個人相互付出並取得某種價 值的過程
  • 7.
    心理學家研究 • 把消費者看做「黑箱」 • 人—95%的行動與消費行為來自—習慣
  • 8.
    吊橋效應 • 1974年加拿大心理學家做了「吊橋效應」實驗 一個年輕貌美的女性助理假扮成訪員, 分別在70公尺高的吊橋和矮小石橋上訪問男性, 並留給他們電話號碼。結果發現, 在吊橋上的男子有半數回電給女助理,在小橋上的男 性回電率只有1成多。 研究可推測出,在略帶恐懼的情形下,比較容易------
  • 9.
  • 10.
    消費者對行銷策略的影響 • 市場區隔 – 區分出一方面或 多方面具有相似 性的消費者,然 後制定出吸引一 個或多個群體的 行銷策略 • 人口統計學 – 測量人口觀察方面的統 計學 • 年齡 • 性別 • 家庭結構 • 社會階層和收入 • 種族和民族 • 生活型態 • 地理位置
  • 11.
    消費者對行銷策略的影響 • 關係行銷:與消費者建立連結 –關係行銷 • 成功的關鍵就在於品牌與消費者之間建立起持續終 生的關係 –資料庫行銷 • 密切追蹤消費者的購買習慣,並根據這些資訊量身 訂做、巧妙地製成產品
  • 12.
    需要和慾望 • 行銷人員空間→ 消費者空間 • 需要是行銷人員創造的嗎? – 需要:一種基本生物動機 – 慾望:社會教導我們可滿足需要的一種方式 – 創造人民對需要存在的認識,而不是創造需要 • 廣告和行銷是必要的嗎? – 根據資訊經濟學觀點,廣告是一種重要的消費資訊來源行銷人員 會承諾奇效嗎? – 透過廣告使消費者確信產品有神奇的性質 – 廣告人對人的瞭解尚未達到能操縱他們的程度
  • 13.
    感覺與知覺 • 感覺 –我們的感覺接受器(眼、耳、鼻、口、手指) 對光、色、聲、氣味和質地等基本刺激的直接 反應 • 知覺 –對這些感覺進行選擇、組織和解釋的過程 –對知覺的研究焦點:為原始感覺賦予意義
  • 14.
    消費者知覺 知覺刺激感覺感受器 展露階段注意階段理解階段 視覺 聲音 氣息 味道 觸感 眼睛 耳朵 鼻子 口舌 皮膚 刺激接觸刺激選擇刺激組織 刺激解釋 感官感覺
  • 15.
    感官系統 周遭環境充滿刺激 (如圖像、氣味、聲音) 感官(含眼耳鼻口、皮膚)接收 這些刺激後。。。 產生感覺
  • 16.
    顧客體驗 體驗構面→感覺 由知覺系統塑造而成。  進而帶來其他體驗構面,因此扮演火車頭的角色。  消費者藉此接觸到實體環境與服務人員等,從而感覺企業 的風格,並形成對該企業的整體印象。 視覺、聽覺、味覺、嗅覺、觸覺 誠品書局怎麼讓顧客感受強烈的書香氣息
  • 17.
    個人選擇因素 • 知覺篩檢 – 以過去經驗為基礎,影響著我們決定吸收處理的資訊 • 經驗:決定一個人對所接受特定刺激展露程度的因素,是長期 獲得與處理刺激的結果 • 知覺警惕 – 消費者意識到與目前需求有關的刺激物 – 知覺防禦:人們看自己想看的,對不想看的則不去看 • 適應性 – 消費者持續注意一個刺激物的程度 – 當消費者因為已熟悉刺激物而不再對它加以注意時, 就產生了適應過程
  • 18.
    知覺定位 • 品牌知覺 – 功能屬性 :如特色、價格等 – 象徵屬性 :如形象 • 知覺地圖 – 可畫出產品或品牌在消費者心目中的「位置」 • 哪些屬性是重要的? • 競爭產品在這些屬性上的等級? • 定位策略 – 公司行銷可著力的一個基本部分,使用了行銷組合的元素來影響 消費者對意義的解釋 – 確立品牌市場定位的方法
  • 19.
    古典制約 • 古典制約 –將一個能夠誘發某種反應的刺激與另一個原本 不能單獨誘發這個反應的刺激配對,隨著時間 的推移,因為與第一個刺激相連結,第二個刺 激會引起一個相似的反應 • 巴夫洛夫的狗─反射學習實驗
  • 20.
    工具性制約 • 工具性制約,又稱「操作性制約」 – 個體習得能夠產生積極結果並避免消極結果的行為 – 反應是為了達到一個目標而故意造成的,而且可能 很複雜 – 學習行為的發生需要一段時間,因為在塑造過程中 還要獎勵中間步驟 – 在工具性學習中反應之所以發生,是為了獲得獎賞 或者逃避懲罰的工具
  • 21.
    工具性制約的發生方式 • 正增強 – 環境給予獎勵,可以使反應得到鞏固 • 負增強 – 為了避免不愉快而學會做某件事 • 懲罰 – 為了避免不愉快事件,而不再重複某些行為 • 消弱 – 當個體不再得到積極結果,所學習到的「刺激—反 應」連結也無法繼續維持
  • 22.
  • 23.
    工具性制約原理的應用 • 消費的增強 –道謝 –折扣 –追蹤的電話回訪 • 頻次行銷 –以獎品來增強那些常來的購物者,而且獎品會 隨著購買次數的增多而增值 • 航空公司的「飛行常客計畫」
  • 24.
    認知學習理論 • 認知學習理論 –強調內部心理過程的重要性 –把人看做問題解決者,會積極使用周圍資訊以 掌握環境 –強調創造力和洞察力在學習過程中的作用
  • 25.
    觀察學習 • 觀察學習 –當人們觀察他人的行動,並注意到他人行為獲 取的增強效果 –學習是替代性經驗而非直接經驗作用的結果 –模仿 • 消費者的注意必須指向適當的榜樣 • 消費者必須記住榜樣的所作所為 • 消費者必須把這些資訊轉換為行動 • 必須有動機促使消費者表現出這些行為
  • 26.
    動機的過程 • 動機 –引導人們表現出他們所做行為的過程 –當消費者希望得到滿足的一種需要被喚醒時, 動機就產生了 • 效用性的需要:達到某種功能或實用性利益 • 享樂性的需要:牽涉到情感反射或幻想的經驗需 要 • 目標 –消費者想要達成的最終狀態
  • 27.
    動機方向 • 需要與慾望 – 能使需要得到滿足的特定方式:個人歷史、學習經驗 、文化環境 – 慾望:用以滿足需要的特殊消費形式 • 需要的類型 – 生理需要:維持生命的需要 – 心理需要:與文化相關的需要 (對地位、權力和歸屬 感等的需要) – 效用需要:消費者強調客觀且有形的產品屬性 – 享樂需要:主觀性和經驗性的需要 (例如興奮、自信 和幻想等)
  • 28.
  • 29.
    真實自我與理想自我 • 理想自我 – 希望成為什麼樣的人之個人概念 – 在一定程度上受到消費者文化的影響 • 真實自我 – 人們對自己擁有或未擁有品質的實際評價 • 幻想:跨越兩個自我的差距 – 幻想:一種自我誘導產生的意識轉變 – 幻想訴求:行銷策略的最佳目標顧客是那些在真實自我 與理想自我之間差距極大的人
  • 30.
    消費與自我概念 • 身份行銷 • 塑造自我的產品 – 知覺自我 – 人們透過個人的消費行為來判斷一個人的社會身份 – 象徵性自我完成理論 • 自我定位尚未完成的人傾向於透過獲得和展示與身份有 關的象徵物來完成身份定位 – 自我認同
  • 31.
    身體修飾和身體傷殘 • 對自我修飾的目的 – 區別群體成員與非成員 – 將個體置放於社會組織中 – 將個人置於某性別範疇中 – 增加性別角色的認同感 – 象徵期望的社會行為 – 象徵高地位和等級 – 提供一種安全感 • 紋身 – 向旁人傳達關於自我的某 些資訊 – 表達自我敢於冒險的一種 比較沒有風險的方式
  • 32.
    佛洛伊德理論 • 佛洛伊德系統 – 本我:以直接滿足為導向 • 愉悅原則:由基本慾望引導的行為會使快樂最大化並避 免痛苦 • 自我是自私且不合邏輯的,而且不考慮後果 – 超我:本我的平衡力量 – 自我:本我和超我間的中介系統 • 現實原則:以一種能被外界接受的方式來滿足本我 • 有時雪茄就只是支雪茄 – 產品的性特徵 – 陰莖象徵:男性導向象徵
  • 33.
    AIOs理論 –依三種變數的不同結合形式來對消費者進行分類 •活動 ((aaccttiivviittiieess)) • 興趣 ((iinntteerreessttss)) • 意見 ((ooppiinniioonnss)) –為了將消費者歸入AIO分類,會給他們一份陳述 列表,要求其說明是否同意這些說法
  • 34.
  • 35.
    心理圖析區隔類型 –由研究公司和廣告公司所發展,用以歸類那 些擁有共同生活型態的消費者群體 –許多區隔類型彼此之間都非常相似 • 受訪者需要回答一組問題 • 研究人員將他們劃入不同的生活型態群體 • 每個群組會有一個描述性的稱呼 • 將「典型」成員的側寫提供給客戶
  • 36.
  • 37.
    廣告訴求的類型 • 感性訴求與理性訴求 –感性訴求 • 廣告內容以幽默、恐懼、親情、悲傷、希望等情感 性刺激,試圖引發、引導觀眾的情緒 –理性訴求 • 廣告內容訴諸法令、權威、證物、數據、報導、理 性推論等邏輯性內容
  • 38.
  • 39.
  • 40.
  • 41.
    口碑傳播 • 口碑 – 由個人傳遞給個人的產品資訊 – 遠比廣告更具有威力 – 當消費者不熟悉某類產品時,口碑作用尤其顯著 – 許多因素會引發與商品相關的討論 • 一個人可能與某類產品或活動關係密切,很感興趣 • 一個人可能具備對某種商品的豐富知識 • 一個人可能會出自對他人的關心而開啟這樣的討論
  • 42.
    重要的口碑策略 • 虛擬社群 –虛擬消費社群:一群基於對某一特定消費行為 的共同認識和愛好而進行交流的人們 • 多用戶網路遊戲 • 聊天室、環形網路和列表 • 佈告欄 • 部落格 (網路日誌)
  • 43.
  • 44.
    家庭生命週期 • 家庭生命週期 – 家庭的需要和支出受到下列因素影響 • 成員人數、年齡、在外工作成年人人數等 – 決定一對夫婦如何花費時間和金錢的因素 • 是否有子女 • 女方是否工作 – 家庭的需要和支出會隨著時間變化 – 結合了收入和家庭構成的變化趨勢以及因收入變化而導 致的需求改變
  • 45.
  • 46.
    • 家庭決策 –共識型購買決策 • 家庭成員都同意購買某種需要的東西 – 調和型購買決策 • 家庭成員有不同的偏好或考量,無法在滿足所有成員期 望的購買行為上達成一致 – 決定家庭決策衝突程度的因素 • 人際關係的需要 • 產品的涉入和效用 • 責任 • 權力
  • 47.
    社會層級化 • 社會層級化 – 社會中人為分類的一種現象 • 成就地位與歸因地位 – 成就地位:努力工作或勤奮學習所獲得的地位 – 歸因地位:與生俱來的地位 – 地位層級:在此層級中,一些成員會比另外一 些成員要優越
  • 48.
    社會流動 • 社會流動的意義 – 個體從一個社會階層到另一個階層的變化 • 社會流動的種類 – 水平流動 • 在大致平等的社會階層中,從一種職位換到另一種職位 – 向下流動 • 在較低的社會階層中,從一種職位換到另一種職位 – 向上流動 • 在較高的社會階層中,從一種職位換到另一種職位 • 差別生育率效應:中層階層比下層階層生育數更少
  • 49.
    M型消費 • 瞄準窮人 – 大都被大多數商人忽視 – 在消費社會中,失業者會覺得被孤立 • 獲得自尊的一種方式是將自己置於消費文化之外,強調更 少物質享受的簡單生活型態 • 瞄準有錢人 – 根據奢華態度將消費者區分為三類 • 奢華是功能性的 • 奢華是報酬 • 奢華是放縱
  • 50.
    高齡化的市場區隔 • 典型的區隔基礎 –實足年齡 –同齡人 –目前的婚姻狀況 –健康情況 –對生活的展望 • 社會成熟理論 –試圖理解社會如何賦予人們一生中的不同角色
  • 51.
    置入性行銷 • 置入性行銷(產品置入) –在電影或電視劇本中插入特定的產品和使用品 牌名稱 –可幫助消費者作出決策 • 熟悉→情緒安全感、文化歸屬感 –廣告與節目之間的界線愈發模糊且不易察覺 • 消費者對這種模糊現象的關切程度與年齡成正比
  • 52.
    採用者的類型 – 六分之一的人會很快採用新產品創新者和早期採用者 – 另六分之一的人很慢才可能採用新產品落伍者 – 處於中間三分之二的人晚期大眾,這些人代表主流大眾
  • 53.
    流行採用週期 • 流行的生命週期 – 流行接受週期 • 引進階段 • 接受階段 • 衰退階段 – 經典:一種有漫長接收週期的流行時尚 – 狂熱:一個生命週期很短的流行時尚 • 狂熱是無功利主義的 • 狂熱常是人們一時衝動下採用的 • 狂熱是傳播迅速、很快得到接受、生命週期極為短暫的 時尚
  • 54.
  • 55.
    邊緣系統:習慣養成與存在的地方 • 諾曼『情感設計』大腦處理資訊的層次 – 直覺  恐龍腦 (後腦:橋腦、延腦、小腦) – 行為  邊緣系統 (包圍在恐龍腦周圍) – 沉思  大腦皮層 • 邊緣系統 –基底神經節:養成習慣 –海馬迴:創造與儲存意識記憶
  • 56.
    行銷4P – Product:作什麼產品? – Price :賣多少錢? – Place :在那邊賣? – Promotion :怎麼賣? 行銷4F -Focus: 焦點 -Fast: 快速 -First: 領先 行銷4C -Flexible: 彈性 -Customer Needs&Wants :顧客需求與欲求 -Cost to Customer: 顧客成本 -Convince:便利性 -Customer Satisfaction: 顧客滿意
  • 57.
  • 58.
    行銷 4P’s +2C’s + 4O’s 模式 價格組合 (Price Mix) (Costs 通路組合 (Place Mix) 推廣組合 (Competitors ( Promotion Mix ) 產品組合 ( Product Mix ) 定位策略 目標市場(顧客) 客體(產品)-- Object 目的(動機)-- Objectives 組織(人員)-- Organization 作業(方式)-- Operations 公共關係 競 爭 者 ) 成 本 )
  • 59.
  • 60.
  • 61.
    保養品購買通路大洗牌 -今年霸主落誰家?文/東方線上研究員 祁婉 寧 • 食衣住行物價齊漲、景氣燈號亮黃藍燈、薪資凍 結,市場消費力道持續膠著,要如何讓消費者願 意掏錢買東西,得要拿出更有吸引力的誘因來說 服消費者。進入第四季零售通路業者紛紛搶搭週 年慶熱潮,推出系列促銷活動力拼年底業績,除 了各家百貨公司輪流排週年慶檔期,藥妝店業者 也不遑多讓,例如藥妝龍頭屈臣氏搶先推出周年 慶四大優惠促銷方案,包括700多件明星商品折 扣下殺、加1元多一件等,康是美則是指定商品 折扣,再加送咖啡兌換券,期望在景氣未明的時 局中刺激買氣。
  • 62.
    買保養品更愛去藥妝店! 百貨公司專櫃退居第 二 藥妝店已經取代百貨公司專櫃 成為消費者購買保養品的首選
  • 63.
    折扣 獨家商品、會員紅利當道 多管齊下拼業績 • 藥妝通路能夠追過百貨公司成為消費者購買保養 品的主要通路 • 一來是業者促銷折扣花招百出,採取隨時都有不 同商品、品牌輪流折扣促銷,且經常更換促銷方 案, • 二來為了建立與競爭對手的差異性,業者除了引 進許多獨家醫美保養品牌,同時也發展自有品牌 ,例如屈臣氏即為積極經營自有品牌商品的藥妝 店代表。
  • 64.
    社會環境 =顧客行為=消費趨 勢 • 由此可見消費者在景氣渾沌、物價高漲的時局當 中正在改變其購買行為,選購保養品的通路不再 以百貨公司為優先考量,取而代之的藥妝店及後 來居上的全聯社正圖破重圍,以遍布大街小巷的 門市提供消費者更便宜的價格、更低的優惠門檻 及具吸引力的促銷方案,並利用會員制度進一步 鎖住客人,讓消費者在不知不覺中增加其光顧頻 率,成功將保養品市場大餅轉移至不同人的口袋。
  • 65.
    咖啡市場個案-104市調中心 林 靈 • 國際咖啡組織(ICO)調查,台灣人愛喝咖啡,估計一年 的市場規模超過400億元,其中,現煮研磨咖啡佔了 35%,也就是135億元。但與歐美國家數字上來比較, 台灣咖啡市場還有很大發展潛力,因此不只咖啡廳,就連 複合式餐飲、便利商店、甚至速食業龍頭都力求一席外帶 咖啡市場的地位。   目前台灣人購買外帶咖啡的頻次究竟有多熱絡?又有 哪些品牌是消費者心中首選呢?104市調中心在2013年 4月30日至2013年5月7日所進行的「外帶咖啡市場調 查」,總計共797位網友參加本次調查,在95%信心水 準下,抽樣誤差為正負3.5%。調查結果如下:
  • 66.
  • 67.
    女生愛促銷、男生愛品牌 • 探討購買外帶咖啡時考量因素,「咖啡價 格」、「咖啡口味」、「購買方便性」、 「促銷活動」是大眾對於外帶咖啡最一致 的前四大需求 • 有趣的是,男女在考量因素上有兩個不同 的特徵:女性比男性更注重是否有「促銷 活動」(51.3% vs 39.9% ),而男性比女 性更在意「品牌」(35.6% vs 24.7% ), 若能從該處著手便更能吸引相對族群。
  • 69.
    首選便利商店 • 詢問消費者目前會考慮購買外帶咖啡的品 牌及主要消費品牌,「便利商店」、「星 巴克」、「85度c」脫穎而出!且有超過 半數的消費者目前主要購買外帶咖啡的來 源是便利商店,考慮度與實際購買率皆為 最高。
  • 71.
    便利商店,滿足外帶咖啡因素 • 賣起外帶咖啡的始祖絕對不是便利商店,但從以 上數據卻發現,便利商店是消費者在外帶一杯咖 啡時的首選。   定價上,便利商店的咖啡比連鎖咖啡便宜, 如7-11最大杯的拿鐵也只要台幣55元;口味上 ,7-11是自家city cafe品牌,全家與萊爾富選擇 與異業合作,咖啡口味皆可以保持一定水準;據 點多、促銷大,則是便利商店原有的優勢。   在可以滿足消費者對外帶咖啡的考量,又不 失自身的優勢之下,相信未來便利商店的咖啡將 會持續被消費者依賴。
  • 73.
    感覺與知覺 • 感覺 –我們的感覺接受器(眼、耳、鼻、口、手指) 對光、色、聲、氣味和質地等基本刺激的直接 反應 • 知覺 –對這些感覺進行選擇、組織和解釋的過程 –對知覺的研究焦點:為原始感覺賦予意義
  • 74.
    感覺系統 • 外部刺激或感覺輸入,可透過許多頻道進行接 收 • 五種感官的輸入構成知覺過程的原始資料 • 享樂性消費 –消費者與產品相互作用的多重感覺、幻想和情 感面向
  • 75.
    感覺系統─視覺 • 行銷人員在廣告、店面設計和包裝上均非常依賴 視覺因素 • 透過產品的顏色、規格和樣式等視覺通道得以傳 遞產品意義 • 顏色甚至更直接地影響我們的情感 – 有些顏色能產生喚醒的感覺,並刺激食慾,例如紅色 – 有些顏色能令人放鬆,例如藍色
  • 76.
    感覺系統─視覺 • 人們對顏色的一些反應是來自後天學到的聯想 – 例如在西方國家,黑色是哀悼色;但在日本,則以白 色代表哀悼 • 造成不同視覺反應的因素,還包括生物性與文化 性的差異 – 女性容易受到比較明亮的色彩吸引,對細微的顏色濃 淡與式樣變化更為敏感 – 在西方文化中,黑色讓人聯想到精緻,而白色意味著 純潔
  • 77.
    感覺系統─視覺 • 顏色在網站設計上具有主導性 • 綠、黃、青、橙等飽和色是吸引人們注意的最佳 色彩 – 但是大量使用,會使消費者視覺疲勞 • 商品包裝 – 一些顏色組合與公司緊密相連,公司甚至被授予這些 顏色的獨家使用權 • 伊斯曼柯達公司的黃、黑、紅三色的商品包裝
  • 78.
    感覺系統─嗅覺 • 氣味能激起強烈的情緒,也能產生平靜的感覺 • 對氣味的一些反應是由早期聯想產生的,這種聯 想會引起或好或壞的感覺 • 行銷人員開始進行香味行銷 – 香氛衣飾 – 香氛商店 – 香氛汽車與飛機 – 香氛家庭用品 – 香氛廣告
  • 79.
    感覺系統─聽覺 • 廣告音樂創造品牌意識 • 背景音樂營造出想要的心境 • 聲音會影響人們的感覺和行為 • am10:00~pm3:00工人情緒易低落,Muzak使用 「激勵進行曲」系統,在易懶散的時段加快節奏 • 聲音工程 – 頂級車廠召集多組消費者徵詢意見,幫助設計師決定 要採用哪些聲音作為警示訊號
  • 80.
    感覺系統─觸覺 • 觸覺刺激對消費者行為的影響研究相對較少,但 日常觀察告訴我們,觸覺管道是很重要的 – 可口可樂(Coca-Cola)的經典曲線瓶 • 人們常將織物和其他表面質地與產品品質相連結 • 對服裝的材料質感,不管是粗糙還是光滑,都與 產品的「感覺」相聯繫
  • 81.
    觸覺-質感的關聯性 織物的觸感分別 知覺男性女性 高級羊毛絲綢精緻 低級粗斜紋布棉 重輕粗糙
  • 82.
    感覺系統─味覺 • 味覺感受器官使我們對許多產品產生不同的體驗 • 「調味屋」公司一直從事於開發新的調味品,以 迎合消費者不斷變化的口味 • 文化的改變也決定了我們喜歡的口味
  • 83.
    展 露 • 展露 –當刺激物到達某人感覺接收器官的感受範圍之 內,就產生了展露 • 消費者有略過或忽視不感興趣資訊的傾向 –消費者會對某些刺激會全神貫注,但對另一些 卻絲毫不察,甚至置之不理
  • 84.
    知覺閾限 • 心理物理學 – 集中研究物理環境如何與個人主觀世界相整合的科學 • 閾限 – 能被某種感覺頻道感受到的最低刺激強度 • 絕對閾限 – 能被特定感覺頻道覺察的最小刺激量 • 差異閾限 – 一個感覺系統覺察兩個刺激之間的變化或差別的能力 – 最小可覺差異差:可覺察到的兩個刺激之間的最小差別 – 消費者察覺兩個刺激之間差別的能力是相對的
  • 85.
    韋伯定律 • 引起注意所需的刺激變化量與原始刺激的強度有關 • 最初的刺激越強,引起注意所需的刺激變化量越大 • 公式: K = Di I – K =常數 (不同感覺的常數不同) – Δi =產生最小可覺差所要求的刺激強度最小變化量 – I =發生變化的刺激強度
  • 86.
    閾下知覺 • 閾下刺激 – 落在閾以下的刺激 • 閾下知覺 – 當刺激在消費者意識層次之下時,就會產生閾下知覺 • 閾下技術 – 閾下訊息可透過視覺與聽覺通道傳遞 – 嵌入:透過使用高速攝影或噴墨插入雜誌廣告的微小圖形 – 自我幫助暗示卡帶
  • 87.
    閾下知覺 • 閾下知覺有效嗎? –在特殊條件下,人們才會受到閾下資訊的影響 – 阻礙閾下資訊效果的因素 • 不同個體的閾限程度有很大的差異 • 廣告商無法控制消費者距離營幕的遠近和位置 • 看電視或電影時,一般人都會週期性轉移注意力 • 閾下資訊只引起了籠統的效果,很難針對特定產品
  • 88.
    注意力 • 注意力 –因某特定刺激物而引起資訊處理過程的程度 –注意力的分配依刺激物和接收者的特性而有所 不同 • 知覺選擇 –人們只注意到所接觸刺激物的一小部分 –心靈經濟 • 消費者的大腦自動實行「心靈經濟」,從刺激中加 以挑揀和選擇,以免被資訊吞沒
  • 89.
    個人選擇因素 • 知覺篩檢 – 以過去經驗為基礎,影響著我們決定吸收處理的資訊 • 經驗:決定一個人對所接受特定刺激展露程度的因素,是長期 獲得與處理刺激的結果 • 知覺警惕 – 消費者意識到與目前需求有關的刺激物 – 知覺防禦:人們看自己想看的,對不想看的則不去看 • 適應性 – 消費者持續注意一個刺激物的程度 – 當消費者因為已熟悉刺激物而不再對它加以注意時, 就產生了適應過程
  • 90.
    導致適應的因素 • 強度 – 強度較小的刺激較容易適應,因為其感覺影響較小 • 持續時間 – 為了進行處理而要求更多展露的刺激容易適應,因為 它們需要較長的注意時間 • 區別 – 簡單的刺激容易適應,因為不需要注意細節 • 展露 – 頻繁接觸的刺激容易適應,因為展露頻率增加 • 關聯性 – 無關和不重要的刺激會引起適應,因為無法引人注意
  • 91.
    刺激物的選擇因素 • 尺寸 – 刺激物本身與競爭物對比之下的大小有助於決定它是 否將贏得注意 • 顏色 – 顏色是將注意力吸引到產品上的有力方式 • 陳列位置 – 將刺激物放在消費者更可能看到的地方,相對來說受 到注意的機會也更大 • 新穎性 – 以意想不到的方式或在意想不到的地點出現的刺激物 較容易抓住我們的注意
  • 92.
    行銷契機 • 如何引起消費者注意? –廣告無所不在 –員工特殊裝扮 –雇用大批人力進行模仿 –設計特殊的看板廣告 • Sony為了打響液晶電視品牌知名度,連續於台 北101大樓跨年晚會時,成為高空煙火表演的 的廣告贊助商
  • 93.
    對刺激物的注意力 • 解釋 –我們賦予感覺刺激物的意義 • 基模 –消費者賦予刺激物意義的基礎,或是一種刺激 物的信念集合 • 初始化 –在初始化的過程中,刺激物的某種特性將喚起 一種基模,讓消費者能對這個刺激物作出評價
  • 94.
    符號學 • 符號學 –檢視符號和象徵與其賦予意義的關聯性 • 每則行銷廣告都有三個基本元素 –主體:廣告詞中訊息焦點的產品 –符號:代表著主體意指的感官形象 –詮釋:延伸意義
  • 95.
  • 96.
    符號學 • 符號與主體的關聯性 – 圖像:在某些方面與產品相似的一種符號 – 指示:與產品相關的一種符號,因為兩者具有共通處 – 象徵:透過習慣性或一致認可的聯想而與產品相聯繫 的一種符號 • 品牌名稱與商標圖案 – 許多企業投注大量的時間、思考與金錢來創造能清楚 傳達產品形象的品牌名稱與商標圖案 • 超現實 – 從最初的虛構或「誇大廣告」逐漸變為真實
  • 97.
    知覺定位 • 品牌知覺 –功能屬性 :如特色、價格等 –象徵屬性 :如形象 • 知覺地圖 –可畫出產品或品牌在消費者心目中的「位置」 • 哪些屬性是重要的? • 競爭產品在這些屬性上的等級?
  • 98.
    知覺定位 • 定位策略 – 公司行銷可著力的一個基本部分,使用了行銷組合的元素 來影響消費者對意義的解釋 – 確立品牌市場定位的方法 • 生活型態:都會雅痞的咖啡 • 價格的領導地位:我敢發誓 • 屬性:只溶你 ,不溶你 的巧克力 • 產品階級:贏家 • 競爭者:牛肉在那 • 場合:家庭 • 使用者:我們男人 • 品質:品質是唯一
  • 99.
    醫學源流應用消費行為論 • 「醫之為道,乃古聖人所以泄天地之秘 ,奪造化之權,以救人之死。」 • 故非聰明敏哲之人、非淵博通達之人、 非虛懷靈變之人、非勤奮善記之人、非 精鑒確識之人不可學也.. • 人者皆即醫者. 此乃分三者,上人醫國 ,中人醫心,下者醫病 醫病先醫人,,醫人先醫心
  • 100.
  • 102.