¿ES NECESARIO VALORAR
LA RM?
¿ES NECESARIO ENTRENAR
AL FALLO?
 El entrenamiento al fallo es menos eficaz en la mejora del rendimiento que
entrenamientos en los que no se llega al fallo, pues genera un grado de fatiga
metabólica y mecánica excesiva (Izquierdo et al., 2006)
 Perdida de velocidad muy alta en la serie
 Produce transición hacia fibras lentas = menos capacidad para producir fuerza
explosiva
Repeticiones máximas
realizables
% Rm
1 100
2 95
3-4 90
5-6 85
7-8 80
9-10 75
11-13 70
15 65
¡A jugar!
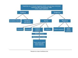
Fuerza explosiva
Fuerza-velocidad
Fuerza resistencia
FUERZA MAXIMA = MASA X
ACELERACIÓN
POTENCIA = FUERZA X
VELOCIDAD
La mejora de la potencia en términos
absolutos no es un indicador de la mejora
del rendimiento
Nos interesa la mejora de la potencia ante
una misma carga, o lo que es lo mismo, solo
nos interesa mejorar el factor velocidad
dejando intacto el factor fuerza (la carga) en
la ecuación P=F x V.
Todo entrenamiento esta enfocado a la
mejora de la velocidad de ejecución o fuerza
explosiva
Fuerza explosiva o Rate of Force
Development (RFD), es la producción de
fuerza en la unidad de tiempo, es decir, la
rapidez con la que se genera una
determinada cantidad de fuerza
twice the
from T1 to
with each
3.6%; 95 %
centage of
between m
nificant co
positive, bu
found whe
ences in m
−− Fig. 3 pr
three repr
subject wh
V1RM in T
(0.14m ·s−
remained
who showe
T1 to T2. H
V1RM in T2
both cons
0.75 m ·s− 1
were lowe
are shown
(1RM valu
this subjec
very simila
sions (0.73
in T1 and T
Stability i
individua
In order to
was depen
ranked acc
sample of
group 1 (G
RSR − 1.09
(G4), n =43
0.5
0.0
20 40 60
Load (%1RM)
MeanPropuls
80 100
Fig. 1 Relationship between relative load (%1RM) and MPV directly
obtained from 1596 raw data derived from the 176 incremental tests
performed in the BPexercise. Solid line shows the fitted curve to the data,
and the dotted lines indicate limits within which 95%of predictionswill
fall.
Table 1 Changes in mean propulsive velocity (m ·s− 1
) attained with each
relative load, from initial test (T1) to retest (T2), after 6-wk of training, in the
bench pressexercise.
Load ( %1RM) T1 T2 Difference
(T1–T2)
30% 1.33±0.08 1.33±0.08 0.00
35% 1.24±0.07 1.23±0.07 0.01
40% 1.15±0.06 1.14±0.06 0.01
45% 1.06±0.05 1.05±0.05 0.01
50% 0.97±0.05 0.96±0.05 0.01
55% 0.89±0.05 0.87±0.05 0.01*
60% 0.80±0.05 0.79±0.05 0.01
65% 0.72±0.05 0.71±0.05 0.01
70% 0.64±0.05 0.63±0.05 0.01
75% 0.56±0.04 0.55±0.04 0.01
80% 0.48±0.04 0.47±0.04 0.01
85% 0.41±0.04 0.40±0.04 0.01
90% 0.33±0.04 0.32±0.04 0.01
95% 0.26±0.03 0.25±0.03 0.01
100% 0.19±0.04 0.18±0.04 0.00*
* Doesnot exactly coincide with T1-T2 due to the shown values being the result of
rounding to two decimal places. Values are mean±SD (N=56).
Training & Testing 349
imal strength. From T1 to T2, the mean 1RM value improved by
9.3±6.7%(changing from 86.9±15.2kg to 94.5±15.2 kg). Despite
this fact, the difference in mean test velocity was only
of − 0.01±0.05 m ·s− 1
or, when expressed as absolute values, of
0.02 ±0.02m ·s− 1
, changing from 0.78±0.05m ·s− 1
to 0.76 ±
0.05 m ·s− 1
. −− Table 1 shows the differences in MPV attained
w ith each percentage of 1RM for the 56 subjects who performed
tw ice the BP test. Despite the observed change in 1RM values
from T1 to T2, after 6-wk of training, mean ICCfor MPV attained
w ith each load ( %1RM) was 0.87 (range: 0.81–0.91; CV: 0.0–
3.6%; 95%confidence interval: 0.68–0.95). When plotting per-
centage of change in the 1RM values against the differences
between mean test velocity from T1 to T2, a negative and sig-
nificant correlation could be identified (r =− 0.42, P<0.01). A
positive, but non-significant, correlation (r =0.23, P=0.091) was
found when comparing changes in V1RM from T1 to T2 and differ-
ences in mean test velocity.
−− Fig. 3 provides examples of the load-velocity relationships for
three representative subjects. −− Fig. 3a corresponds to one
subject who improved his 1RM value by 11.8 %(from 85–95 kg).
V1RM in T1 (0.16 m ·s− 1
) was almost identical to that of T2
(0.14 m ·s− 1
), while MPV with each %1RM and mean test velocity
remained stable. −− Fig. 3b shows an extreme case, the subject
2.0
1.5
1.0
0.5
0.0
20 40 60
Load (%1RM)
MPV = 0.00003 Load2
-0.0204 Load + 1.889
R2
= 0.98; SEE= 0.06 m s-1; N = 1.596
MeanPropulsiveVelocity(ms-1
)
80 100
Fig. 1 Relationship between relative load (%1RM) and MPV directly
obtained from 1596 raw data derived from the 176 incremental tests
performed in the BPexercise. Solid line showsthe fitted curve to the data,
and the dotted linesindicate limitswithin which 95%of predictions will
fall.
Table 1 Changesin mean propulsive velocity (m ·s− 1
) attained with each
htedmaterial.
¿Cómo lo valoramos?
BARSENSEPOWERLIFT
ENCODER LINEAL
IRON PATH
Valoración de la potencia como indicador de la
mejora de la fuerza para una carga dada

1 Introduccion potencia

  • 1.
    ¿ES NECESARIO VALORAR LARM? ¿ES NECESARIO ENTRENAR AL FALLO?
  • 2.
     El entrenamientoal fallo es menos eficaz en la mejora del rendimiento que entrenamientos en los que no se llega al fallo, pues genera un grado de fatiga metabólica y mecánica excesiva (Izquierdo et al., 2006)  Perdida de velocidad muy alta en la serie  Produce transición hacia fibras lentas = menos capacidad para producir fuerza explosiva Repeticiones máximas realizables % Rm 1 100 2 95 3-4 90 5-6 85 7-8 80 9-10 75 11-13 70 15 65
  • 3.
  • 5.
    FUERZA MAXIMA =MASA X ACELERACIÓN
  • 6.
    POTENCIA = FUERZAX VELOCIDAD La mejora de la potencia en términos absolutos no es un indicador de la mejora del rendimiento Nos interesa la mejora de la potencia ante una misma carga, o lo que es lo mismo, solo nos interesa mejorar el factor velocidad dejando intacto el factor fuerza (la carga) en la ecuación P=F x V. Todo entrenamiento esta enfocado a la mejora de la velocidad de ejecución o fuerza explosiva
  • 7.
    Fuerza explosiva oRate of Force Development (RFD), es la producción de fuerza en la unidad de tiempo, es decir, la rapidez con la que se genera una determinada cantidad de fuerza
  • 8.
    twice the from T1to with each 3.6%; 95 % centage of between m nificant co positive, bu found whe ences in m −− Fig. 3 pr three repr subject wh V1RM in T (0.14m ·s− remained who showe T1 to T2. H V1RM in T2 both cons 0.75 m ·s− 1 were lowe are shown (1RM valu this subjec very simila sions (0.73 in T1 and T Stability i individua In order to was depen ranked acc sample of group 1 (G RSR − 1.09 (G4), n =43 0.5 0.0 20 40 60 Load (%1RM) MeanPropuls 80 100 Fig. 1 Relationship between relative load (%1RM) and MPV directly obtained from 1596 raw data derived from the 176 incremental tests performed in the BPexercise. Solid line shows the fitted curve to the data, and the dotted lines indicate limits within which 95%of predictionswill fall. Table 1 Changes in mean propulsive velocity (m ·s− 1 ) attained with each relative load, from initial test (T1) to retest (T2), after 6-wk of training, in the bench pressexercise. Load ( %1RM) T1 T2 Difference (T1–T2) 30% 1.33±0.08 1.33±0.08 0.00 35% 1.24±0.07 1.23±0.07 0.01 40% 1.15±0.06 1.14±0.06 0.01 45% 1.06±0.05 1.05±0.05 0.01 50% 0.97±0.05 0.96±0.05 0.01 55% 0.89±0.05 0.87±0.05 0.01* 60% 0.80±0.05 0.79±0.05 0.01 65% 0.72±0.05 0.71±0.05 0.01 70% 0.64±0.05 0.63±0.05 0.01 75% 0.56±0.04 0.55±0.04 0.01 80% 0.48±0.04 0.47±0.04 0.01 85% 0.41±0.04 0.40±0.04 0.01 90% 0.33±0.04 0.32±0.04 0.01 95% 0.26±0.03 0.25±0.03 0.01 100% 0.19±0.04 0.18±0.04 0.00* * Doesnot exactly coincide with T1-T2 due to the shown values being the result of rounding to two decimal places. Values are mean±SD (N=56). Training & Testing 349 imal strength. From T1 to T2, the mean 1RM value improved by 9.3±6.7%(changing from 86.9±15.2kg to 94.5±15.2 kg). Despite this fact, the difference in mean test velocity was only of − 0.01±0.05 m ·s− 1 or, when expressed as absolute values, of 0.02 ±0.02m ·s− 1 , changing from 0.78±0.05m ·s− 1 to 0.76 ± 0.05 m ·s− 1 . −− Table 1 shows the differences in MPV attained w ith each percentage of 1RM for the 56 subjects who performed tw ice the BP test. Despite the observed change in 1RM values from T1 to T2, after 6-wk of training, mean ICCfor MPV attained w ith each load ( %1RM) was 0.87 (range: 0.81–0.91; CV: 0.0– 3.6%; 95%confidence interval: 0.68–0.95). When plotting per- centage of change in the 1RM values against the differences between mean test velocity from T1 to T2, a negative and sig- nificant correlation could be identified (r =− 0.42, P<0.01). A positive, but non-significant, correlation (r =0.23, P=0.091) was found when comparing changes in V1RM from T1 to T2 and differ- ences in mean test velocity. −− Fig. 3 provides examples of the load-velocity relationships for three representative subjects. −− Fig. 3a corresponds to one subject who improved his 1RM value by 11.8 %(from 85–95 kg). V1RM in T1 (0.16 m ·s− 1 ) was almost identical to that of T2 (0.14 m ·s− 1 ), while MPV with each %1RM and mean test velocity remained stable. −− Fig. 3b shows an extreme case, the subject 2.0 1.5 1.0 0.5 0.0 20 40 60 Load (%1RM) MPV = 0.00003 Load2 -0.0204 Load + 1.889 R2 = 0.98; SEE= 0.06 m s-1; N = 1.596 MeanPropulsiveVelocity(ms-1 ) 80 100 Fig. 1 Relationship between relative load (%1RM) and MPV directly obtained from 1596 raw data derived from the 176 incremental tests performed in the BPexercise. Solid line showsthe fitted curve to the data, and the dotted linesindicate limitswithin which 95%of predictions will fall. Table 1 Changesin mean propulsive velocity (m ·s− 1 ) attained with each htedmaterial.
  • 9.
  • 10.
    Valoración de lapotencia como indicador de la mejora de la fuerza para una carga dada