RN31572EN20GLA1
KPI Overview
1
Soc Classification level
1 © Nokia Siemens Networks RN31572EN20GLA1
KPI overview
3G RANOP RU20
RN31572EN20GLA1
KPI Overview
2
Soc Classification level
2 © Nokia Siemens Networks RN31572EN20GLA1
Course Content
KPI overview
Performance monitoring
Air interface and neighbor optimization
Capacity improvement
Traffic management
Paging and inter-RNC optimization
RN31572EN20GLA1
KPI Overview
3
Soc Classification level
3 © Nokia Siemens Networks RN31572EN20GLA1
KPI overview
Principles of 3G network optimizations
Principles of performance measurements and KPI classification
Examples for KPI construction
- KPI Factors
- Call Setup Failure Rate,
- Call Setup success rate
- Blocking Rate,
- Call Drop Rate,
- HO Failure Rate
Reporting suites
- Classes of counters,
- main existing KPI
Appendix
- examples of statistics
RN31572EN20GLA1
KPI Overview
4
Soc Classification level
4 © Nokia Siemens Networks RN31572EN20GLA1
Module Objectives
Describe 3G RAN main classification and principles of
optimization
List measurements & KPIs & proposed target value to them
Describe the affecting network performance counters
Describe the content in RU20 reporting suite
At the end of the module you will be able to:
RN31572EN20GLA1
KPI Overview
5
Soc Classification level
5 © Nokia Siemens Networks RN31572EN20GLA1
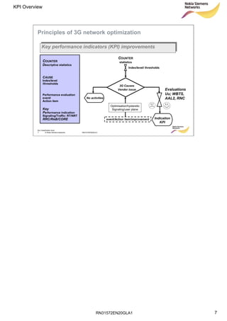
Principles of 3G network optimization
Optimization strategy
Quality & Key Performance
Performance
indicators
RAN
parameters
counters
(OSS/NetAct)
RRM/Field/installation Cell CoverageCell Capacity
Radio/Signaling
capabilities
TRANSMISSION
capacity
CORE/Mobility
performance
HW
(Capability)
RN31572EN20GLA1
KPI Overview
6
Soc Classification level
6 © Nokia Siemens Networks RN31572EN20GLA1
Principles of 3G network optimization
Target issues for optimizations are toTarget issues for optimizations are to ……
assume coverage and capacity RAN improvements by tuning of interference
situations within networks
Therefore check RRM to ensure the RAN offers:
- planned coverage for each targeted service
- Calculate high capacity i.e. low blocking (new calls, handovers)
Observe NW performance by overall counters (NetACT, RNC counters)
Define quality indicators and compare KPI’s by triggering points
Check overall Quality of Service (QoS) at – RAN, transmission and core
- Optimize the use of available capacity (priorities)
By continuously monitoring/adjusting how the available resources are used
in accordance with user requests !
Optimization strategy
RN31572EN20GLA1
KPI Overview
7
Soc Classification level
7 © Nokia Siemens Networks RN31572EN20GLA1
Principles of 3G network optimization
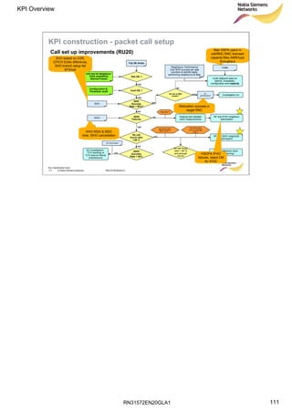
Key performance indicators (KPI) improvementsKey performance indicators (KPI) improvements
Performance evaluation
event/
Action item
CAUSE
Index/level
/thresholds
COUNTER
Descriptive statistics
Key
Performance indication
Signaling/Traffic: RT/NRT
RRC/RAB/CORE
COUNTER
statistics
3G Causes
Vendor issue Evaluations
Uu; WBTS,
AAL2, RNC
Indication
KPI
Index/level/ thresholds
event/Action item/improvement
No activities
Optimisation/hysteretic
Signaling/user plane
RN31572EN20GLA1
KPI Overview
8
Soc Classification level
8 © Nokia Siemens Networks RN31572EN20GLA1
Principles of 3G network optimization
Operator define several KPIs:
 DCR
 handover success rate 98 %,
 blocking rate 2 %
 % of samples having FER > 5%
Operator “Features & SW” reports statistics by vendor MML
commands (WBTS, RNC) evaluated by
Accessibility, Retainability, Usage, Mobility, Integrity (BLER)
In addition reporting and monitoring by probes
Tools:
Equipment plus planning tools e.g. NetAct (NSN)
Quality benchmark
RN31572EN20GLA1
KPI Overview
9
Soc Classification level
9 © Nokia Siemens Networks RN31572EN20GLA1
%100*)___..(___
)__..(_____
attemptssetupcallallgeeventsallofNumber
setupscallsuccessfulgeresultdesiredwitheventsofNumber
KPI =
KPI counts events:
• Does not evaluate performance
• No/limited qualitative analysis
• Does not discuss statistical errors
• Arithmetic mean only
• No scatter
Principles of 3G network optimization
KPI – definition & principle
RN31572EN20GLA1
KPI Overview
10
Soc Classification level
10 © Nokia Siemens Networks RN31572EN20GLA1
The KPIs to be monitored from the RAN could be:
• Cell availability
• Call Setup Success Rate (CSSR)
• Call Drop rate
• SHO/ISHO/HSPA SCC success rate
• Packet Session setup/success rate (NRT, HSDPA, HSUPA)
In NOLS:
• RNC counter description
• NetAct DB description for RNC measurements
• WCDMA RAN Key Performance Indicators
• Key Indicator Changes
• Measurement Changes
Principles of 3G network optimization
KPI – definition & principle
RN31572EN20GLA1
KPI Overview
11
Soc Classification level
11 © Nokia Siemens Networks RN31572EN20GLA1
1. Detect fault based by counters
2. Check documentation of NED
3. Compare and evaluate KPI listing (Excel data or/and KPI)
4. Link/Evaluate RAN Parameter
5. Check situation within call flow situation at signaling plane
6. See OSS or/trace results at interfaces e.g. Iub/Iu
10/)1121][Re(_)( −= ircTotalWbPwuudBmiRTWP
Load related = Received Total Wideband Power (KPI)
M1000C0 … C9
Example: Detect incremented countersExample: Detect incremented counters
Search counters
Average Uplink
R99 Load
Detect increment counters out of KPI, due to UL faultsDetect increment counters out of KPI, due to UL faults
average ( sum(M1000C0 * M1000C1 +
M1000C2*M1000C3 + M1000C4 * M1000C5 +
M1000C6 * M1000C7+ M1000C8 * M1000C9) /
(M1000C1 + M1000C3 +M1000C5 + M1000C7 +
M1000C9)) dBmRAN KPI formula
KPI strategy: Scenario descriptions
Principles of 3G network optimization
RN31572EN20GLA1
KPI Overview
12
Soc Classification level
12 © Nokia Siemens Networks RN31572EN20GLA1
KPI strategy: Scenario descriptions
•• Use counter tables from NED/PDF dictionaryUse counter tables from NED/PDF dictionary
•• Move to RAN Parameter and/or EXCEL dataMove to RAN Parameter and/or EXCEL data
•• Match KPI and tune RAN parameterMatch KPI and tune RAN parameter
Principles of 3G network optimization
RN31572EN20GLA1
KPI Overview
13
Soc Classification level
13 © Nokia Siemens Networks RN31572EN20GLA1
•• Use counter tables from NED/PDF dictionaryUse counter tables from NED/PDF dictionary
RNC radio network part counterRNC radio network part counter # 1xxx# 1xxx
RNC ATM /TP part counterRNC ATM /TP part counter # 5xx/8xx# 5xx/8xx
WW--BTS part counter/BTS part counter/ # 5xxx# 5xxx
HSPA/CQIHSPA/CQI
KPI strategy: Scenario descriptions
Principles of 3G network optimization
RN31572EN20GLA1
KPI Overview
14
Soc Classification level
14 © Nokia Siemens Networks RN31572EN20GLA1
Example of new counters for RU20
Separate counters for relocation
Counters- where to find ?
RNC ATM/TPRNC ATM/TP
part counterpart counter
# 500/800# 500/800
groupegroupe
IuB
RNC radio networkRNC radio network
part counter #part counter #
1000 group1000 group
WW--BTS part counter/BTS part counter/
# 5000 group# 5000 group
HSPA/CQIHSPA/CQI
Counters- where to find ?
RNC ATM/TPRNC ATM/TP
part counterpart counter
# 500/800# 500/800
groupegroupe
IuB
RNC radio networkRNC radio network
part counter #part counter #
1000 group1000 group
WW--BTS part counter/BTS part counter/
# 5000 group# 5000 group
HSPA/CQIHSPA/CQI
Source RNC Target RNC
More detailed
monitoring of
SRNS relocations relocation counters
- in-coming/outgoing new counters
- new existing Service Level (M1001)
measurement
• Separate counters for relocation
• Channel Element utilisation in WBTS
• RAB bit rate counters
• Ethernet QoS monitoring for BTS
• New updated KPIs
• New counters per RRM feature
RN31572EN20GLA1
KPI Overview
15
Soc Classification level
15 © Nokia Siemens Networks RN31572EN20GLA1
Thank You !
KPI overview
RN31572EN20GLA1
KPI Overview
16
Soc Classification level
16 © Nokia Siemens Networks RN31572EN20GLA1
KPI overview
Principles of 3G network optimizations
Principles of performance measurements and KPI classification
Examples for KPI construction
- KPI Factors
- Call Setup Failure Rate,
- Call Setup success rate
- Blocking Rate,
- Call Drop Rate,
- HO Failure Rate
Reporting suites
- Classes of counters,
- main existing KPI
- examples of statistics
RN31572EN20GLA1
KPI Overview
17
Soc Classification level
17 © Nokia Siemens Networks RN31572EN20GLA1
Counter and KPI functions/issues
Principles of performance measurements
The RAN KPI can be classified into the following categories :
• Accessibility
• Retainability
• Usage
• Mobility
• Integrity (BLER) BS
RNC 3G MSC
3G SGSN
GGSN Firewall
FMT
GPRS
Backbone
Internet
PS data
server
PSTN
CS data
serverModem
RAN KPI
RAN KPI Classification
RN31572EN20GLA1
KPI Overview
18
Soc Classification level
18 © Nokia Siemens Networks RN31572EN20GLA1
RU20 New Counters and Measurements
Id Measurement
M513 STM-1 interface
M514 IMA logical interface
M516 SONET/SDH Protection Group
M528 ATM layer performance
M529 ATM Virtual Path Connection
M530 ATM Virtual Channel Connection
M531 ATM Route Load
M532 ATM Interface
M546 SAAL signalling at UNI
M547 AAL5 protocol in DMX
M548 AAL2 signalling protocol at UNI
M549 AAL5 protocol in chorus
M550 AAL2 path CAC resource
M552 AAL2 signalling at NNI
M553 AAL2 Scheduling Performance in RNC
M563 TCP/IP Protocol
M592 Unit load
M594 WAC overload control
M608 Availability performance
M609 DSP Service statistics
M612 DSP state changes measurement
M615 DSP resource utilization
M617 DSP load measurement
M800 AAL2 Resource Reservation
M801 Iu-PS Performance
M802 SW License Key controlled Capacity
M803 RNC_RTP_RTCP, IP based Iu-CS
M804 RNC IP CAC, IP based IU
Platform measurements
Id M easurement
M1000 Cell resource
M1001 Service level
M1002 Traffic
M1003 L3 signalling at Iu
M1004 L3 signalling at Iur
M1005 L3 signalling at Iub
M1006 RRC signalling
M1007 Soft handover
M1008 Intra-system hard handover
M1009 L3 relocation signalling
M1010 Inter-system handover
M1011 Location services
M1012 Service area broadcast
M1013 Autodef SHO
M1014 Autodef IFHO
M1015 Autodef ISHO
M1016 RCPM OLPC
M1017 RCPM RLC
M1018 RCPM UEQ
M1020 A-GPS Server Interface
M1021 Iupc Interface
M1022 Packet Call
M1023 Cell Throughput
M1024 RCPM OLPC W CEL m easurement
M1025 RCPM OLPC RNC measurement
M1026 RCPM RLC W CEL measurement
M1027 RCPM RLC RNC measurement
M1028 AutoDef SHO DSR
M1031 WBTS Resource
RNW measurements
New RU10 Measurement
New RU20 Measurement
New RU20 Counters
Id Measurement
M5000 HSDPA in WBTS
M5001 WBTS HW Resource
M5002 Cell Throughput WBTS
M5003 Frame Protocol WBTS
M5101 FTM PDH Interface
M5102 FTM SDH Interface
M5105 FTM ATM Interface
M5106 FTM ATM VC Connection
M5107 FTM ATM VP Connection
M5110 FTM Ethernet Link
M5113 FTM Pseudowire MPLS
M5114 FTM PSN Tunnel IP
M5115 FTM AAL2 Scheduling Performance
M5116 FTM Timing over Packet Measurement
M5117 FTM IP statistics measurement
M5118 FTM PHB statistics measurement
Id Measurement
M5201 AXC PDH
M5202 AXC SDH
M5203 AXC IMA group
M5204 AXC IMA link
M5205 AXC ATM Interface
M5206 AXC ATM VC Connection
M5207 AXC ATM VP Connection
M5208 AXC AAL2 performance
M5209 AXC AAL5 performance
M5210 AXC Ethernet link
M5211 AXC Sonet/SDH protection group
M5212 AXC ATM Performance
M5213 AXC Pseudowire MPLS measurement
M5214 AXC PSN Tunnel IP
M5215 AAL2 scheduling performance in BTS
M5216 AXC Timing over Packet Measurement
M5217 AXC IP Statistics
M5218 AXC PHB statistics
WBTS measurements
AXC measurements
Only yellow are covered in the slideset
RCPM means Radio Connection Performance Measurement
RN31572EN20GLA1
KPI Overview
19
Soc Classification level
19 © Nokia Siemens Networks RN31572EN20GLA1
No activation neededRAN1713Ethernet QoS Monitoring in BTS
RU20Feature NumberPerformance monitoring
Activation of the required licenseRAN1509RAB Bit Rate Counters
Activating RAN1311: Position
Information in Subscriber Trace ReportRAN1311Position Information in Subscriber Trace Report
Activation of the required licenseRAN1312Channel Element Utilization in WBTS
No activation neededRAN1136Separate Counters for Outgoing Relocations
New PM features in RU20New PM features in RU20
Principles of performance measurements
RN31572EN20GLA1
KPI Overview
20
Soc Classification level
20 © Nokia Siemens Networks RN31572EN20GLA1
Principles of performance measurements
New RU20 features
Dual Iub for Ultrasite WCDMA BTSRAN1633
New FeatureRAN
Power Saving Mode for BTSRAN955
Broadcast of A-GPS Assistance DataRAN876
HSPA 72 Users Per CellRAN1686
Continuous Packet ConnectivityRAN1644
HSDPA 64QAMRAN1643
Flexible RLC (DL)RAN1638
HSUPA 2 ms TTIRAN1470
Fractional DPCHRAN1201
LTE interworkingRAN2067
Dual-Cell HSDPA 42MbpsRAN1906
Multiple BSIC IdentificationRAN1758
CS Voice Over HSPARAN1689
MIMORAN1642
RN31572EN20GLA1
KPI Overview
21
Soc Classification level
21 © Nokia Siemens Networks RN31572EN20GLA1
Principles of performance measurements (1/2)
Poor CSSR could be a result of
• Poor coverage or dominance or interference issues in Radio interface
• Capacity issues in Radio or Iub interface
• Configuration issues in WBTS (parameters or HW)
CSSR is essentially RRC Setup Success * RAB Setup Success
(or successful PS session setups in case of PS call)
CSSR covers all the steps from the initial RRC connection request from the UE to the
network, through the RRC setup phase and the RAB setup phase, and until user data
is starting to get transferred.
The CSSR formulas are for different traffic classes like:
• CS voice calls (RNC 565 f)
• CS video calls (RNC 566e)
• PS RT Streaming Calls (RNC 575 d)
• PS NRT Calls (Interactive & Background) (RNC 576d)
RN31572EN20GLA1
KPI Overview
22
Soc Classification level
22 © Nokia Siemens Networks RN31572EN20GLA1
Principles of performance measurements (2/2)
CSSR KPI for CS voice from end user perspective (RNC 565f)
RRC request repetitions done by UE after RRC reject are excluded from denominator (not
necessarily seen as failures from the user's perspective)
• Emergency calls re-directed to GSM layer are excluded from denominator
The occurred cell re-selections are subtracted both from the numerator and denominator
because they are not considered as call attempts from mobile end-user point of view. The UE
has made a new RRC connection via another cell and Attempts-counter is updated in the new
cell for the new attempt.
))____(
)____((
*
)_________
_______
_______
______
______(
)____
_______
____
______
______((*100
_
VOICECSATTSTPRABsum
VOICECSCOMPACCRABsum
CALLEMERGREJSTPCONNRRCCONVMTRELACCRRC
CONVMORELACCRRCEMERGENCYRELACCRRC
EMERGENCYREPATTRRCCONVMTREPATTRRC
CONVMOREPATTRRCATTSCALLEMERGENCY
ATTSCALLCONVMTCATTSCALLCONVMOCsum
CONVMTRELACCRRC
CONVMORELACCRRCEMERGENCYRELACCRRC
FAILSCALLEMERGENCYATTSCALLEMERGENCY
FAILSCALLCONVMTCATTSCALLCONVMTC
FAILSCALLCONVMOCATTSCALLCONVMOCsum
CSSRAMR
−−
−−
−−
−+
+
−
−−
−+
−+
−
=
RRC part RAB part
RN31572EN20GLA1
KPI Overview
23
Soc Classification level
23 © Nokia Siemens Networks RN31572EN20GLA1
_CEMAX_AVAILM5001C0
_CEMIN_AVAILM5001C1
CEAVE_AVAIL_M5001C2
E_DLMAX_USED_CM5001C3
CE_ULMAX_USED_M5001C4
E_DLMIN_USED_CM5001C5
CE_ULMIN_USED_M5001C6
E_DLAVG_USED_CM5001C7
E_ULAVG_USED_CM5001C8
In memory of counter #In memory of counter #
RNC radio network part counterRNC radio network part counter # 1xxx# 1xxx
RNC ATM /TP part counter # 5xx/8xx
WW--BTS part counter/BTS part counter/ # 5xxx# 5xxx
HSPA/CQIHSPA/CQI
Counter scenario description within network elements
Principles of 3G network optimization
M5001 WBTS Baseband processing
M1005 L3 on IuB at RNC
M1005C0 : RL_STP_ATT_FOR_FIRST_RL
M1005C5 : RL_STP_SUCC_FOR_FIRST_RL
M1005C179: SETUP_FAIL_FIRST_RL_MISC
RN31572EN20GLA1
KPI Overview
24
Soc Classification level
24 © Nokia Siemens Networks RN31572EN20GLA1
Thank You !
KPI overview
RN31572EN20GLA1
KPI Overview
25
Soc Classification level
25 © Nokia Siemens Networks RN31572EN20GLA1
KPI overview
Principles of 3G network optimizations
Principles of performance measurements and KPI classification
Examples for KPI construction
- KPI Factors
- Call Setup failure rate,
- Call Setup success rate
- Blocking Rate,
- Call Drop Rate,
- HO Failure Rate
- Statistic examples
Reporting suites
- Classes of counters,
- main existing KPI
- examples of statistics
RN31572EN20GLA1
KPI Overview
26
Soc Classification level
26 © Nokia Siemens Networks RN31572EN20GLA1
Examples for KPI construction - factors
Factors affecting KPI
IMPACT of network
performance
BTS, RNC, PS Core, CS Core
performance
Performance of UE and
field measurement tools
Quality of network
implementation Application servers, IP Backbone
performanceQuality of network
operation and
maintenance
RN31572EN20GLA1
KPI Overview
27
Soc Classification level
27 © Nokia Siemens Networks RN31572EN20GLA1
Many factors and network elements can affect the network
performance. Here are some of the main examples:
• Quality of network equipment, both hardware and software – BTS, RNC, PS
Core, CS Core and transmission equipment
• Performance of UE and field measurement tools – inter-operability,
sensitivities of measurement parameters, level of accuracy
• Quality of network planning and optimization – coverage, interference,
parameter tuning, capacity dimensioning
• Quality of network implementation - site and network equipment installation,
integration and commissioning
• Quality of network operation and maintenance
• Multi-vendor environment – Application servers, IP Backbone
• Measurement method – test setup, service dependent, cluster or system level,
area type (dense urban, urban, suburban, rural).
Examples for KPI construction - factors
Factors affecting KPI
RN31572EN20GLA1
KPI Overview
28
Soc Classification level
28 © Nokia Siemens Networks RN31572EN20GLA1
UE SensitivityUE Sensitivity
Impact on different performance by each UE
Examples for KPI construction - factors
Server
RNC
W-
BTS
UE
UE MeasurementUE Measurement
performanceperformance
((cell_DCHcell_DCH, cell, cell
reselection, ISHOreselection, ISHO
Power controlPower control
(RACH process)(RACH process)
SRNCSRNC
relocationrelocation
support, Cellsupport, Cell
FACH/PCHFACH/PCH
performanceperformance
UE powerUE power
consumptionconsumption
UE powerUE power
spikingspiking
Cell reselection/Cell reselection/
inter RAT cell reselectioninter RAT cell reselection
Throughput (during SHO)Throughput (during SHO)
Data throughputsData throughputs
RN31572EN20GLA1
KPI Overview
29
Soc Classification level
29 © Nokia Siemens Networks RN31572EN20GLA1
The functionality of different UEs are not similar, there are differences in
• Power control (RACH process)
• SRNC relocation support
• Cell FACH/PCH performance
• Cell reselection/inter RAT cell reselection
• Throughput (during SHO)
• UE power consumption
• UE power spiking
• UE Measurement performance (cell_DCH, cell reselection, ISHO)
• UE Sensitivity
• Data card throughputs
The malfunctioning of certain UEs will naturally cause drops in setup of
active phase
UE impact on performance
Examples for KPI construction - factors
RN31572EN20GLA1
KPI Overview
30
Soc Classification level
30 © Nokia Siemens Networks RN31572EN20GLA1
BTSUE RNC CN
RRC: RRC connection Request
RRC: RRC connection Setup
RRC SETUP phase
(Resource Reservation in RNC)
RRC ACCESS phase
(RNC waits for Reply from UE)
RRC: RRC connection Setup Complete
RRCSetuptime
RRC: Initial Direct Transfer
RANAP: Initial UE Message
RANAP: Iu Release Command
UE-CN Signalling
(E.g. RAB Establishment and Release)
RRC: RRC connection Release
RRC: RRC connection Release Complete
Release RRC resources in RNC, BTS,
Transport
RRC ACTIVE phase
RRC ACCESS fails if the UE does not reply to RRC: RRC
CONNECTION SETUP message with the RRC: RRC CONNECTION
SETUP COMPLETE message in given time, if the BTS reports a
radio link synchronisation failure or in an RNC internal failure occurs
RRC SETUP fails if some of the needed resources (RNC, BTS, AIR,
Transport) are not available. When an RRC setup failure occurs the
RNC sends an RRC: RRC CONNECTION REJECT message to UE
RRC ACTIVE fails when an interface related (Iu, Iur , Iub, or Radio) or
RNC internal failure occurs, and the failure causes the release of the
RRC Connection. When an RRC active failure occurs, the RRC send
a RANAP: IU RELEASE REQUEST to all involved CNs and waits for
RANAP: IU RELEASE COMMAND message (s)
RRC ACTIVE release cause can be either ISHO, IFHO, SRSN
relocation or pre-emption
KPI construction - Call Setup Failure Rate
RRC Connection Setup & Access and Active negative
RABestablishment
RN31572EN20GLA1
KPI Overview
31
Soc Classification level
31 © Nokia Siemens Networks RN31572EN20GLA1
KPI construction - call setup failure rate
sum ( RAB failure counters)
sum ( RAB failure counters + RAB active Complete)
RAB failure rate = 100 % *
Call Completion drop rate - CDR
sum ( RAB failure counters)
sum ( RAB failure counters + RAB active Complete)
CCSR = 100 % - 100 % *
CCSR for a specific service is calculated based on RAB Counters:
In NSN Nokia RAN there are negative counters used to get success ratio:
RN31572EN20GLA1
KPI Overview
32
Soc Classification level
32 © Nokia Siemens Networks RN31572EN20GLA1
Call Setup Success Rate (CSSR)
entsestablishmRABvoiceforattempts
entsestablishmRABvoicesuccessful
setupsconnectionvoiceRRCforattempts
setupsconnectionvoiceRRCoffailures
setupsconnectionvoiceRRCforattempts
CSSRAMR
____
___
*
_____
_____
_____
_
−
=
Service level count (AMR)
CSSR = RRCCSSR = RRC setupsetup SR *SR * RABRAB setupsetup SRSR
RRC: RRC connection Request
RRC: RRC connection Setup
UE RNC
+
CoreUE
Both setup
must be successful
RRC: RRC connection Setup
Complete
CM: Service Request
RANAP RAB assignment procedure
between core and RNC
RN31572EN20GLA1
KPI Overview
33
Soc Classification level
33 © Nokia Siemens Networks RN31572EN20GLA1
UE
RRC: Connection Request
RRC Connection Setup phase
Resource Reservation in RNC, BTS, Transmission
RRC: RRC Connection Request Setup
RRC Connection Access phase
RNC waits reply from UE
RRC: RRC Connection Completed
RRC: Initial Direct Transfer cm service request
RANAP: Initial UE Message
DIRECT TRANSFER (Call
Proceeding)
RANAP: RAB Assignment
Request
RRC: Radio Bearer Set-up
RRC: Radio Bearer Setup
Complete
RAB Connection Setup phase
Resource Reservation in RNC, BTS, Transmission
RANAP: RAB Assignment
ResponseDIRECT TRANSFER (Alerting)
BTS RNC CN
DIRECT TRANSFER (Connect)
DIRECT TRANSFER (Connect
Acknowledge)
RAB Connection Access phase
RNC waits reply from UE
Call Set-up
Success
Rate
Call Set-up
Time
Definition RRC - RAB
KPI construction - call setup success rate
RN31572EN20GLA1
KPI Overview
34
Soc Classification level
34 © Nokia Siemens Networks RN31572EN20GLA1
))____(
)____((
*
)_________
_______
_______
______
______(
)____
_______
____
______
______((*100
_
VOICECSATTSTPRABsum
VOICECSCOMPACCRABsum
CALLEMERGREJSTPCONNRRCCONVMTRELACCRRC
CONVMORELACCRRCEMERGENCYRELACCRRC
EMERGENCYREPATTRRCCONVMTREPATTRRC
CONVMOREPATTRRCATTSCALLEMERGENCY
ATTSCALLCONVMTCATTSCALLCONVMOCsum
CONVMTRELACCRRC
CONVMORELACCRRCEMERGENCYRELACCRRC
FAILSCALLEMERGENCYATTSCALLEMERGENCY
FAILSCALLCONVMTCATTSCALLCONVMTC
FAILSCALLCONVMOCATTSCALLCONVMOCsum
CSSRAMR
−−
−−
−−
−+
+
−
−−
−+
−+
−
=
RRC part
RAB part
KPI construction - call setup success rate
AMR CSSR
UE RNC
relation
RNCUE
RRCRRC setupsetup RABRAB setupsetup
from end user perspective (RNC 565f)
RN31572EN20GLA1
KPI Overview
35
Soc Classification level
35 © Nokia Siemens Networks RN31572EN20GLA1
sallocationDCHPSforattempts
sallocationDCHPSsuccessful
SSSRPS
____
___
_ =
RAB established
PS decides about Cell_DCH or Cell_FACH
Service level evaluations (PS/Release 99)
KPI construction – packet call setup success rate
Packet Call: SSSR - Rel99
RN31572EN20GLA1
KPI Overview
36
Soc Classification level
36 © Nokia Siemens Networks RN31572EN20GLA1
Packet Call: SSSR – HSPA
Service level evaluations (PS/Release 5/6/7)
KPI construction – Rel 99 & HSPA
HSDPA AccessibilityHSDPA Accessibility
Successfully establishments:Successfully establishments:
Cell_DCHCell_DCH statesstates
HSHS--DSCH statesDSCH states
HSHS--DSCH + EDSCH + E--DCH statesDCH states
RNC
Iub
WBTS
MAC-hs
Uu
UE
RN31572EN20GLA1
KPI Overview
37
Soc Classification level
37 © Nokia Siemens Networks RN31572EN20GLA1
PSbyselectionsDSCHHS
entsestablishmDSCHHS
ityaccessibilHSDPA ___
_
_ −
−
=
PS decides to allocate HS-DSCH
But HS-DSCH really established ?HSDPA Accessibility
Service level evaluations (Traffic measurement)
KPI construction – HSDPA accessibility (1/2)
RN31572EN20GLA1
KPI Overview
38
Soc Classification level
38 © Nokia Siemens Networks RN31572EN20GLA1
%100
ERS_BGR)X_HSDPA_USDCH_SEL_MA4761002ERS_INTX_HSDPA_USDCH_SEL_MA4751002
TAL_BGR_IUB_HS_TOSETUP_FAILM1002C425CH_BGR_BTS_HS_DSSETUP_FAILM1002C424
H_BGR_UE_HS_DSCSETUP_FAILM1002C423CH_BGR_RNC_HS_DSSETUP_FAILM1002C421
TAL_INT_IUB_HS_TOSETUP_FAILM1002C417CH_INT_BTS_HS_DSSETUP_FAILM1002C416
H_INT_UE_HS_DSCSETUP_FAILM1002C415CH_INT_RNC_HS_DSSETUP_FAILM1002C413
H_RET_BGRREJ_HS_DSCM1002C402H_RET_INTREJ_HS_DSCM1002C401
ERS_BGRX_HSDPA_USDCH_SEL_MAM1002C476ERS_INTX_HSDPA_USDCH_SEL_MAM1002C475
RCH_FLOW_BGALLO_HS_DSM1002C389TCH_FLOW_INALLO_HS_DSM1002C385
RCH_FLOW_BGALLO_HS_DSM1002C389TCH_FLOW_INALLO_HS_DSM1002C385
605_ ⋅
++
++
++
++
++
++
++
++
+
=
CMCM
bRNC
Setup
failures
Rejections (radio
resources, too
much HSDPA users
Service level evaluations (Traffic measurement)
KPI construction – HSDPA accessibility (2/2)
Successful establishment
• The accessibility of all started allocations for HS-DSCH for NRT Traffic from user point of view
• The number of times when HS-DSCH channel has been established divided by the number of
times when HS-DSCH channel has been selected by cell specific PS
• Also the times that HS-DSCH channel selection fails due to UE and the times the HS_DSCH
would have been selected but the number of possible HS-DSCH users were exceeded are
included in the formula
RN31572EN20GLA1
KPI Overview
39
Soc Classification level
39 © Nokia Siemens Networks RN31572EN20GLA1
failurestoduereleasesHSDPAreleasesHSDPAnormal
releasesHSDPAnormal
ratesuccesssessionHSDPA
______
__
___
+
=
ratedropsessionHSDPAratesuccesssessionHSDPA ___1___ −=
Service level evaluations (Traffic measurement)
KPI construction – HSDPA Retainability
%100
SCH_BGR_FAIL_HS_DEL_ALLO_RLM1002C482RSCH_INT_FAIL_HS_DEL_ALLO_RLM1002C479R
SCH_BGRH_FAIL_HSDEL_ALLO_OTM1002C411RSCH_INTH_FAIL_HSDEL_ALLO_OTM1002C408R
H_BGRORM_HS_DSCREL_ALLO_NM1002C410H_INTORM_HS_DSCREL_ALLO_NM1002C407
H_BGRORM_HS_DSCREL_ALLO_NM1002C410H_INTORM_HS_DSCREL_ALLO_NM1002C407
609_ ⋅
++
+++
++
+
=aRNC
HSDPAHSDPA RetainabilityRetainability (HSDPA only)(HSDPA only)
Current RNC_609a HSDPA Retainability for NRT Traffic
RN31572EN20GLA1
KPI Overview
40
Soc Classification level
40 © Nokia Siemens Networks RN31572EN20GLA1
Current RNC_609a HSDPA Retainability for NRT
Traffic. The normal transition from HS-DSCH to
FACH/DCH are considered as a normal HS-DSCH
release (including transitions due to mobility and pre-
emption)
The fallbacks and other possible normal release
counters are not separately included in the formula,
as they are already included in the Normal release
counters
Failure classified into two categoriesFailure classified into two categories
•• Radio link failureRadio link failure
•• Other failureOther failure
Service level evaluations (Traffic measurement)
KPI construction – HSDPA Retainability
RN31572EN20GLA1
KPI Overview
41
Soc Classification level
41 © Nokia Siemens Networks RN31572EN20GLA1


−
−
−
++
+
+
+
++
+
=
T_CELL_D_ALLO_INHS_E_REQ_DM1022C217R_CELL_D_ALLO_BGHS_E_REQ_DM1022C218
-R_CELL_D_ALLO_STHS_E_REQ_DT_CELL_D_ALLO_INHS_D_REQ_DM1022C220
R_CELL_D_ALLO_BGHS_D_REQ_DM1022C221-R_CELL_D_ALLO_STHS_D_REQ_D
-RSCH_DCH_BGPS_ATT_HSDM1022C6+TSCH_DCH_INPS_ATT_HSDM1022C5
RESCH_DCH_STPS_ATT_HSDGRSCH_EDCH_BPS_ATT_HSDM1022C4
+NTSCH_EDCH_IPS_ATT_HSDM1022C3TRESCH_EDCH_SPS_ATT_HSD
GRS_D_ALLO_BHS_D_REQ_HM1022C26
+NTS_D_ALLO_IHS_D_REQ_HM1022C25TRES_D_ALLO_SHS_D_REQ_H+
GRS_D_ALLO_BHS_E_REQ_HM1022C24+NTS_D_ALLO_IHS_E_REQ_HM1022C23
TRES_D_ALLO_SHS_E_REQ_HGRS_E_ALLO_BHS_E_REQ_HM1022C21
+NTS_E_ALLO_IHS_E_REQ_HM1022C21TRES_E_ALLO_SHS_E_REQ_H
e[%]PerspectivUserfromRatioSuccessSetupHSDPARNC_914c
D = DCH, E = E-DCH UE want to get at least
HS-DSCH R5 resource
Service level evaluations (PS/Release 5/6)
KPI construction – packet call setup success rate
Packet Call: SSSR – HSDPA allocation
RN31572EN20GLA1
KPI Overview
42
Soc Classification level
42 © Nokia Siemens Networks RN31572EN20GLA1
Cell resource/ cell actual availability
KPI construction - Call Blocking Rate
( )
( )DBRNWINEXISTWCELLAVAILsum
STATEWOINWCELLAVAILsum
tyAvailabiliCell
_____
____*100
_ =
This replace old
Cell Availability KPI
based on Code
Tree
Working state
CPICH of cell is visible
SC, RSCP... can be measured
RNC_183c Cell Availability KPI counts Cell availability from useRNC_183c Cell Availability KPI counts Cell availability from user point of view:r point of view:
Due to introduction of RAN955 Power Saving Mode for BTS
new official note was added. New official note informs that the
duration of power saving mode is included in the duration of
the working state.
RNC_183c, Cell Availability
RN31572EN20GLA1
KPI Overview
43
Soc Classification level
43 © Nokia Siemens Networks RN31572EN20GLA1
M1000C178 AVAILABILITY WCELL IN WORKING STATE
• # of samples when WCELL is in WO State. Counter M1000C180 is
always updated along with this counter
• Counter is updated with the value 1 once in 5 seconds when the
WCELL is in WO State
M1000C180 AVAILABILITY WCELL EXIST IN RNW DATABASE
• # of samples when WCELL is configured in the database. This
counter is used as a denominator for cell availability calculation
• Counter is updated with the value 1 one in approx. 5 seconds
when the WCELL is configured in the radio network database
Cell resource/ cell actual availability
KPI construction - Call Blocking Rate
RN31572EN20GLA1
KPI Overview
44
Soc Classification level
44 © Nokia Siemens Networks RN31572EN20GLA1
( )






−
=
USERBYBLOCKEDWCELLAVAIL
DBRNWINEXISTWCELLAVAIL
sum
STATEWOINWCELLAVAILsum
stateBLUexcludingtyAvailabiliCell
____
_____
____*100
____
M1000C179 AVAILABILITY WCELL BLOCKED BY USER
• # of samples when WCELL is BLU State. Counter
M1000C180 is always updated along with this counter
• Counter is updated with the value 1 once in approx. 5 seconds
when the WCELL is in BLU state
Cell resource/ cell availability
KPI construction - Call Blocking Rate (by user)
RN31572EN20GLA1
KPI Overview
45
Soc Classification level
45 © Nokia Siemens Networks RN31572EN20GLA1
Cell resource/ cell availability
Blocked by user:
OPERATOR has blocked ATM link between Node B and RNC related
to the cell. No NBAP signaling between Node B and RNC related to
the cell. Some maintenance done for the cell
KPI construction - Call Blocking Rate
There is also Optional Cell availability KPI which counts
Cell Availability from network point of view. Situation
where WCELL is blocked by User are excluded from
the formula.
RNC_727a Cell Availability KPI, excluding blocked by
user state (BLU), Counts Cell availability from network
point of view:
RN31572EN20GLA1
KPI Overview
46
Soc Classification level
46 © Nokia Siemens Networks RN31572EN20GLA1
Cell availability RNC196
• Cell available has same level as in RU10
RU20 PCD2.0RU10 WN6.0
No change in Cell availability
Peaks down are due to
SW upgrades
PCD3.0 CD0.0
RN31572EN20GLA1
KPI Overview
47
Soc Classification level
47 © Nokia Siemens Networks RN31572EN20GLA1
failurestoduereleasesreleasesnormal
failurestoduereleases
CDR ____
___
+=
Service level evaluations
KPI construction - Call Drop Rate
Dropped call:Dropped call:
All calls, which notAll calls, which not
terminate with aterminate with a
normal releasenormal release
No retain abilityNo retain ability
RN31572EN20GLA1
KPI Overview
48
Soc Classification level
48 © Nokia Siemens Networks RN31572EN20GLA1
Call Drop Rate (CDRCall Drop Rate (CDR)
Call is dropped if one (or more) of the following RAB, RB or RL, drops.
PS call drop is different than the other call type drops, RAB service can
still exits even if the RB and/or RL drops
Call drop could be a reason of coverage or interference issues, SHO
problems, missing neighbour, inter RNC problems, just to mention some
Call Drop rate (CDR) is calculated based on RAB activation failures, it
can be defined separately for different services
• Normal RAB releases are taken into account
• Drops during the signalling are not included
RAB Success = 100RAB Success = 100 -- 100*(failures /success)100*(failures /success)
Service level evaluations
KPI construction - Call Drop Rate
RN31572EN20GLA1
KPI Overview
49
Soc Classification level
49 © Nokia Siemens Networks RN31572EN20GLA1
KPI evaluation – events R99/SHO
KPI construction - SHO Failure vs. success Rate
crequeststreplacemenbrequestsdroparequestsaddition
updatessetactivesuccessful
ratesuccessSHO
1__1__1__
___
__
++
=
Here only the reliability of the feature itself isHere only the reliability of the feature itself is
checked. Problems like overlapping cells orchecked. Problems like overlapping cells or
specific adjacencies are not discussed yetspecific adjacencies are not discussed yet
CELL A
CELL B
CELL C
RN31572EN20GLA1
KPI Overview
50
Soc Classification level
50 © Nokia Siemens Networks RN31572EN20GLA1
SHO success rate
• SHO success rate KPI (195a) is informing how many successful Active set updates we will
have compared to initial Addition/Replacement/Deletion requests.
• This formula is excluding periodical reports, which might occur if for example RNC is busy
and cannot process immediately initial request.
RNCBTS
RRC: ActiveSet Update
Decision to
set up new RL
RRC: Measurement Report (e1a / e1c)
NBAP: Radio Link Setup Response
Start TX/RX
ALCAP:ERQ
ALCAP:ECF
RRC: ActiveSet UpdateComplete
UE
NBAP: Radio Link Setup Request – for Soft Handover
NBAP: Radio Link Addition Request – for Softer Handover
NBAP: Radio Link Addition Response
RNCBTS
RRC: ActiveSet Update
Decision to
set up new RL
RRC: Measurement Report (e1a / e1c)
NBAP: Radio Link Setup Response
Start TX/RX
ALCAP:ERQ
ALCAP:ECF
RRC: ActiveSet UpdateComplete
UE
NBAP: Radio Link Setup Request – for Soft Handover
NBAP: Radio Link Addition Request – for Softer Handover
NBAP: Radio Link Addition Response
REQ_ON_SHOCELL_REPL_
EQ_ON_SHOCELL_DEL_R
EQ_ON_SHOCELL_ADD_R
ES_ON_SHOSUCC_UPDAT
+
+
NUMBEROFSUCCESSFULASUPDATENUMBEROFSUCCESSFULASUPDATE
FORTHECELLUNDEROBSERVATIONFORTHECELLUNDEROBSERVATION
TOTALNUMBEROFNOT PERIODOICALTOTALNUMBEROFNOT PERIODOICAL
MEASUREMENT REPORT (1A,1B,1C)MEASUREMENT REPORT (1A,1B,1C)
RECEIVED BYTHECELLUNDEROBSERVATIONRECEIVED BYTHECELLUNDEROBSERVATION
UPDATED FORALLTHECELLSWITHIN ASWHEN MEAS. REPORT ISRECEIVEUPDATED FORALLTHECELLSWITHIN ASWHEN MEAS. REPORT ISRECEIVEDD
REQ_ON_SHOCELL_REPL_
EQ_ON_SHOCELL_DEL_R
EQ_ON_SHOCELL_ADD_R
ES_ON_SHOSUCC_UPDAT
+
+
NUMBEROFSUCCESSFULASUPDATENUMBEROFSUCCESSFULASUPDATE
FORTHECELLUNDEROBSERVATIONFORTHECELLUNDEROBSERVATION
TOTALNUMBEROFNOT PERIODOICALTOTALNUMBEROFNOT PERIODOICAL
MEASUREMENT REPORT (1A,1B,1C)MEASUREMENT REPORT (1A,1B,1C)
RECEIVED BYTHECELLUNDEROBSERVATIONRECEIVED BYTHECELLUNDEROBSERVATION
UPDATED FORALLTHECELLSWITHIN ASWHEN MEAS. REPORT ISRECEIVEUPDATED FORALLTHECELLSWITHIN ASWHEN MEAS. REPORT ISRECEIVEDD
)____________
____________
____________(
)__________(*100
_
NRTFORSHOONREQDELCELLNRTFORSHOONREQREPLCELL
NRTFORSHOONREQADDCELLRTFORSHOONREQDELCELL
RTFORSHOONREQREPLCELLRTFORSHOONREQADDCELLsum
NRTFORSHOONUPDATESSUCCRTFORSHOONUPDATESSUCCsum
SuccessSHO
++
++
+
+
=
RN31572EN20GLA1
KPI Overview
51
Soc Classification level
51 © Nokia Siemens Networks RN31572EN20GLA1
ISHOsforattempts
ISHOssuccessful
ratesuccessISHO __
_
__ =
KPI evaluation – events R99/ISHO
KPI construction - ISHO success rate
RN31572EN20GLA1
KPI Overview
52
Soc Classification level
52 © Nokia Siemens Networks RN31572EN20GLA1
ISHO Success Rate
Example NBAP and RRC compressed mode signalling for a CS service inter-system HO
CN
UE Node B RNC
RRC: Measurement Report (intra-
frequency) 1F event
RRC: Measurement Control
NBAP: Radio Link Reconfiguration Prepare
NBAP: Radio Link Reconfiguration Ready
NBAP: Radio Link Reconfiguration Commit
RRC: Physical Channel Reconfiguration
RRC: Physical Channel Reconfiguration Complete
NBAP: Compressed Mode Command
RRC: Measurement Report
(adjacent GSM cells, RxLev)
RRC: Measurement Control
NBAP: Compressed Mode Command
RRC: Measurement Report
RRC: Measurement Control
RRC: Handover from UTRAN Command
GSM BSIC
Verification
GSM RSSI
Measurement
ISHO
triggering
Initial
Compressed
Mode
Configuration
RANAP: Relocation Required
RANAP: Relocation Command
RANAP: IU Release Command
RANAP: IU Release Complete
IS_HHO_Att_xx
KPI evaluation – events R99/ISHO
KPI construction - ISHO success rate
RN31572EN20GLA1
KPI Overview
53
Soc Classification level
53 © Nokia Siemens Networks RN31572EN20GLA1
Updated KPIs for RU20
RNC_298e, ISHO Attempts RT
RNC_299d, ISHO Attempts NRT
RNC_300g, Inter System RT Hard Handover Success Ratio
RNC_301e, Inter System NRT Hard Handover Sucs. Ratio
Formulas were updated due to introduction of RAN955 Power
Saving Mode for BTS. New counters were added into the KPI’s
formulas.
RN31572EN20GLA1
KPI Overview
54
Soc Classification level
54 © Nokia Siemens Networks RN31572EN20GLA1
Inter System Handover RNC196
RNC196
• ISHO Success Rates decreased after PCD3.0 installation (correction announced)
• ISHO Attempts NRT increased about 50% (under analysis)
RU10 WN6.0
ISHO Attempts NRT
increased
PCD3.0RU20 PCD2.0
ISHO Success rates
decreased - SOLVED
CD0.0
RN31572EN20GLA1
KPI Overview
55
Soc Classification level
55 © Nokia Siemens Networks RN31572EN20GLA1
HSDPA Data Volume and Throughput
Transferred data volume at Iub can be calculated as:
HSDPA MAC-d net throughput at BTS [kbit/s] can be calculated as:
[ ]
[ ]sMbitdRNC /
s60ationperiod_dur1000
TSHS_MACD_BIDISCARDED_-SS_MACD_BITRECEIVED_H
606_
⋅⋅
=
[ ]MbitbRNC
1000
SS_MACD_BITRECEIVED_HM5000C126_
608_
=
RN31572EN20GLA1
KPI Overview
56
Soc Classification level
56 © Nokia Siemens Networks RN31572EN20GLA1
Thank You !
KPI overview
RN31572EN20GLA1
KPI Overview
57
Soc Classification level
57 © Nokia Siemens Networks RN31572EN20GLA1
KPI overview
Principles of 3G network optimizations
Principles of performance measurements and KPI classification
Examples for KPI construction
- KPI Factors
- Call Setup Failure Rate,
- Call Setup success rate
- Blocking Rate,
- Call Drop Rate,
- HO Failure Rate
- Statistic examples
Reporting suites
- Classes of counters,
- main existing KPI
Appendix
- examples of statistics
RN31572EN20GLA1
KPI Overview
58
Soc Classification level
58 © Nokia Siemens Networks RN31572EN20GLA1
Reporting suite
Component
• The RAN Reporting Suite Component is
designed to provide information for Service &
Network Planning, Service Creation, Service &
Network Monitoring and Business
Management
• Predefined reports are available off-the-shelf
and are grouped in various RAN reporting
categories
• It is running on top of NetAct, on regional &
global cluster.
RN31572EN20GLA1
KPI Overview
59
Soc Classification level
59 © Nokia Siemens Networks RN31572EN20GLA1
2. Pre-defined Reports Overview (1) RU10
Full Report Set
Modified RU10
New RU10
System Program RNC Level RSRAN000
System Program Cell Level RSRAN084
RNC Capacity RSRAN068
RNC capacity usage RSRAN085
Node B Capacity RSRAN066
Cell Capacity RSRAN067
Iub Capacity RSRAN087
Cell Power RSRAN086
NRT DCH Allocations Statistics RSRAN097
NRT Radio Bearer Statistics RSRAN013
Service/Session Accessibility Analysis RSRAN073
Service/Session Accessability Detailed Analysis RSRAN105
Service/Session Retainability Analysis RSRAN079
Service/Session Retainability Detailed Analysis RSRAN106
RAB Holding Times RSRAN021
Service Summary RSRAN003
Allocated Traffic Amounts (R99 + HSPA) RSRAN070
Cell Data Volume and Throughput at RNC RSRAN077
Traffic Summary RSRAN026
Used CE Capacity per RB Type in RNC RSRAN022
Utilization Shares of Total Traffic Allocation Amounts RSRAN071
Packet Call RSRAN101
Traffic Model NW Dimensioning RSRAN088
Iur Traffic - L3 RSRAN100
Iub Traffic - Frame Protocol layer RSRAN096
1. System Program
2. Capacity
3. Service Level
4. Traffic
Capacity content was improved and extended
Service reports updated
Traffic content extended
RN31572EN20GLA1
KPI Overview
60
Soc Classification level
60 © Nokia Siemens Networks RN31572EN20GLA1
2. Pre-defined Reports Overview (2)
RU10 Full Report Set
Modified RU10
New RU10
Active Set Size for NRT, RT Traffic RSRAN078
HSPA Serving Cell Change RSRAN033
HSPA Inter-Freq HHO RSRAN089
IFHO Adjacencies RSRAN044
InterSystem Handover per Cause RSRAN019
InterSystem Handover Performance RSRAN023
InterSystem Handover Reasons RSRAN018
ISHO Adjacencies RSRAN045
Load Based HO Related Resources RSRAN047
Load Based IFHO/ISHO Performance RSRAN048
Load Based IFHO/ISHO Triggering RSRAN049
Service Based IFHO/ISHO Performance RSRAN050
SHO Adjacencies RSRAN046
Soft Handover Performance RSRAN028
NBAP Signalling RSRAN027
RRC Signalling RSRAN038
PRACH Propagation Delay RSRAN104
HSPA Overview RSRAN092
HSPA Scheduling RSRAN091
CQI Distribution RSRAN039
HSPA Code and Modulation Usage RSRAN034
HSPA Power Distribution RSRAN074
Channel Switching and HSPA Layering RSRAN075
UE Power Headroom RSRAN090
MAC-hs Efficiency RSRAN040
MAC-hs Retransmissions by Code and Modulation Usage RSRAN041
Number of HSPA Users and UE capability RSRAN051
5. Mobility and Handover
6. Signalling
7. HSPA
Mobility content was updated
Signaling content extended with new
PRACH delay report
HSPA content was improved, extended
and updated
RN31572EN20GLA1
KPI Overview
61
Soc Classification level
61 © Nokia Siemens Networks RN31572EN20GLA1
2. Pre-defined Reports Overview (3)
RU10 Full Report Set
Modified RU10
New RU10
ATM Interface Traffic Load RSRAN081
IP Interface Throughput RSRAN099
ATM VCC Traffic Load RSRAN083
ATM VPC Traffic Load RSRAN082
FTM Packet Transport Performance RSRAN076
FTM Performance RSRAN072
Iu-PS Throughputs RSRAN064
Iu-PS Throughputs (GTP + NP8S1 or NP2GE int) RSRAN104
Iu-CS RSRAN094
M3UA RSRAN093
ATM Iub Throughput RSRAN080
IP Iub Throughput (BTS pov) RSRAN095
Traffic on AAL5 RSRAN031
Traffic on ATM Layer RSRAN029
Traffic on Physical Medium SubLayer RSRAN030
IP Transport Resource Reservations RSRAN098
ATM Transport Resource Reservations RSRAN069
DSP Resource Usage RSRAN102
DSP State Changes RSRAN103
9. Hardware
8. Transport
Transport content extended to support new
IP based interfaces
New Hardware utilization monitoring
content created
RN31572EN20GLA1
KPI Overview
62
Soc Classification level
62 © Nokia Siemens Networks RN31572EN20GLA1
2. Pre-defined Reports Overview (4)
RU20 (Version RS 5.3.1)
Modified RU20
Removed RU20
New RU20
System Program RNC Level RSRAN000
System Program Cell Level RSRAN084
RNC Capacity RSRAN068
RNC capacity usage RSRAN085
Node B Capacity RSRAN066
Cell Capacity RSRAN067
Iub Capacity RSRAN087
Cell Power RSRAN086
NRT DCH Allocations Statistics RSRAN097
NRT Radio Bearer Statistics RSRAN013
Service/Session Accessibility Analysis RSRAN073
Service/Session Accessability Detailed Analysis RSRAN105
Service/Session Retainability Analysis RSRAN079
Service/Session Retainability Detailed Analysis RSRAN106
RAB Holding Times RSRAN021
Service Summary RSRAN003
Allocated Traffic Amounts (R99 + HSPA) RSRAN070
Cell Data Volume and Throughput at RNC RSRAN077
Traffic Summary RSRAN026
Used CE Capacity per RB Type in RNC RSRAN022
Utilization Shares of Total Traffic Allocation Amounts RSRAN071
Packet Call RSRAN101
Traffic Model NW Dimensioning RSRAN088
Iur Traffic - L3 RSRAN100
Iub Traffic - Frame Protocol layer RSRAN096
1. System Program
2. Capacity
3. Service Level
4. Traffic
Capacity Reports
improved with HSPA
users sampled from
WBTS. Some minor
corrections done!
Service reports updated
Traffic Model NW
Dimensioning: some
KPIs corrected
RN31572EN20GLA1
KPI Overview
63
Soc Classification level
63 © Nokia Siemens Networks RN31572EN20GLA1
2. Pre-defined Reports Overview (5)
RU20
Modified RU20
New RU20
Active Set Size for NRT, RT Traffic RSRAN078
HSPA Serving Cell Change RSRAN033
HSPA Inter-Freq HHO RSRAN089
IFHO Adjacencies RSRAN044
InterSystem Handover per Cause RSRAN019
InterSystem Handover Performance RSRAN023
InterSystem Handover Reasons RSRAN018
ISHO Adjacencies RSRAN045
Load Based HO Related Resources RSRAN047
Load Based IFHO/ISHO Performance RSRAN048
Load Based IFHO/ISHO Triggering RSRAN049
Service Based IFHO/ISHO Performance RSRAN050
SHO Adjacencies RSRAN046
Soft Handover Performance RSRAN028
NBAP Signalling RSRAN027
RRC Signalling RSRAN038
PRACH Propagation Delay RSRAN104
HSPA Overview RSRAN092
HSPA Scheduling RSRAN091
CQI Distribution RSRAN039
HSPA Code and Modulation Usage RSRAN034
HSPA Power Distribution RSRAN074
Channel Switching and HSPA Layering RSRAN075
UE Power Headroom RSRAN090
MAC-hs Efficiency RSRAN040
MAC-hs Retransmissions by Code and Modulation UsaRSRAN041
Number of HSPA Users and UE capability RSRAN051
5. Mobility and Handover
6. Signalling
7. HSPA
HSPA reports updated
according to RU20 CPC,
HSPA 72 Users Per Cell
and HSUPA 2 ms TTI
features
RN31572EN20GLA1
KPI Overview
64
Soc Classification level
64 © Nokia Siemens Networks RN31572EN20GLA1
2. Pre-defined Reports Overview (6)
RU20
Modified RU20
New RU20
ATM Interface Traffic Load RSRAN081
IP Interface Throughput RSRAN099
ATM VCC Traffic Load RSRAN083
ATM VPC Traffic Load RSRAN082
FTM Packet Transport Performance RSRAN076
FTM Performance RSRAN072
Iu-PS Throughputs RSRAN064
Iu-PS Throughputs (GTP + NP8S1 or NP2GE int) RSRAN104
Iu-CS RSRAN094
M3UA RSRAN093
ATM Iub Throughput RSRAN080
IP Iub Throughput (BTS pov) RSRAN095
Traffic on AAL5 RSRAN031
Traffic on ATM Layer RSRAN029
Traffic on Physical Medium SubLayer RSRAN030
IP Transport Resource Reservations RSRAN098
ATM Transport Resource Reservations RSRAN069
DSP Resource Usage RSRAN102
DSP State Changes RSRAN103
8. Hardware
8. Transport
RN31572EN20GLA1
KPI Overview
65
Soc Classification level
65 © Nokia Siemens Networks RN31572EN20GLA1
RU20 System Program modifications
There are several KPI modifications in System Program reports
– New KPIs
– Modified KPIs
Microsoft Office
Excel Worksheet
R NC_5058a PS NRT Serv Dur min
R NC_1906a R99 PS att #
R NC_5059a NR T Dur min
R NC_5066a Intra-RNC HH O Att, C S #
R NC_5067a Intra-RNC HH O Att, PS #
R NC_1879b Avg HSDPA end usr thp kbps
R NC_1883b HSUPA Act Cell Thp kbps
R NC_5068a MTC Share %
R NC_231d RAB SR AMR Voice %
R NC_737b M in per Drop Voice m in
R NC_232e RAB SR UDI %
R NC_738b M in per Drop UDI m in
R NC_615c PS NRT RAB SR NW %
R NC_736b PS NRT RAB SR, User %
R NC_619b RAB SR Stream %
R NC_740b M -RAB att #
R NC_741b M -RAB stp and acc SR %
R NC_742b M -RAB SR %
R NC_298e ISHO att R T #
R NC_299d ISHO att N RT #
R NC_300g RT SR %
R NC_301e NR T SR %
R NC_302d RT DR %
R NC_303d NR T DR %
R NC_607d HSDPA MAC-hs efficiency %
R NC_918b HSUPA SCC SR %
R NC_280c Total CS traffic E
R NC_5051b Iu-PS D ata per drop, IP M bit
R NC_5050b Iu-PS D ata per drop, ATM M bit
R NC_943a R99 Setup SR, NR T %
R NC_5007a R99 Setup SR, RT %
R NC_944a R99 SR NRT %
R NC_5015a R99 SR RT %
R NC_5000b HSDPA res acc RT %
R NC_5010a HSDPA res retain RT %
R NC_5002a HSUPA res acc RT %
R NC_5012a HSUPA res retain RT %
Deleted KPIs
RN31572EN20GLA1
KPI Overview
66
Soc Classification level
66 © Nokia Siemens Networks RN31572EN20GLA1
RU20 Other KPI corrections/improvements
• RSRAN068 – RNC Capacity
– “Iub data traffic” KPI group was changed to be based upon Frame Protocol
metrics;
– Following KPIs were corrected
 RNC_986b PS Data in DL
 RNC_985b PS Data in UL
– RNC_1064a CS Data moved to “Iu-PS (R99+HSPA) traffic” group
– RNC_982b HSDPA Throughput moved to “Traffic Profile” group
• RSRAN088 - Traffic Model NW Dimensioning
– Following KPIs were corrected:
 RNC_1867b CS Voice
 RNC_1868b CS Data Conv
 RNC_1869b CS Data Stream
RN31572EN20GLA1
KPI Overview
67
Soc Classification level
67 © Nokia Siemens Networks RN31572EN20GLA1
RU20 Other KPI corrections/improvements
• RSRAN066 - Node B Capacity
– Introduced three new KPI groups to monitor Channel Element Utilization
Ratios:
 “CE Utilization Ratio DL”;
 “CE Utilization Ratio UL”
 “CE HSPA Utilization Ratio”.
– New KPI group to monitor amount of HSPA user in WBTS:
 Number of HSPA Users
• RSRAN067 – Cell Capacity
– Introduced a new KPI group to monitor common channel load:
 “Common chn avg load”
RN31572EN20GLA1
KPI Overview
68
Soc Classification level
68 © Nokia Siemens Networks RN31572EN20GLA1
RU20 Other KPI corrections/improvements
• RSRAN044 - IFHO Adjacencies
• RSRAN045 - ISHO Adjacencies
• RSRAN046 - SHO Adjacencies
– Improvements were introduced to achieve:
 Neighbour classification of each adjacent pair;
 All neighbour adjacent pair are shown even if no handover events exist;
 Easy identification of candidate adjacencies for neighbour configuration.
• RSRAN092 – HSPA Overview
– “HSUPA usage” KPI group extend to support new features:
 HSUPA 2ms TTI
– “Continuous Packet Connectivity” group provide information about:
 CPC User Share;
 User Inactivity ratio;
 Average CPC Users;
 HSUPA transmitted power
RN31572EN20GLA1
KPI Overview
69
Soc Classification level
69 © Nokia Siemens Networks RN31572EN20GLA1
Thank You !
KPI overview
RN31572EN20GLA1
KPI Overview
70
Soc Classification level
70 © Nokia Siemens Networks RN31572EN20GLA1
KPI overview
Principles of 3G network optimizations
Principles of performance measurements and KPI classification
Examples for KPI construction
- KPI Factors
- Call Setup Failure Rate,
- Call Setup success rate
- Blocking Rate,
- Call Drop Rate,
- HO Failure Rate
- Statistic examples
Reporting suites
- Classes of counters,
- main existing KPI
Appendix
- examples of statistics
RN31572EN20GLA1
KPI Overview
71
Soc Classification level
71 © Nokia Siemens Networks RN31572EN20GLA1
Principles of 3G network optimization
Target issues for performance optimizations are toTarget issues for performance optimizations are to ……
assume and evaluate counter values by detecting of failures and success
figures, threshold values and increment target parameters with impact of
3G RAN and transmission actual quality impacts to assume performance
situations
Therefore check counters to ensure the RAN/Core QoS:
- Detect fault based by counters within performance measurements
- Assume NED (Nokia electronic dictionary), PDF data
- Match Excel data or/and KPI description with KPI
- Move to RAN Parameter setting and trace at interfaces e.g. Iub/Iur/Iu.
Counter strategy
RN31572EN20GLA1
KPI Overview
72
Soc Classification level
72 © Nokia Siemens Networks RN31572EN20GLA1
• Coverage counters (more classes than before) to see sudden change in UL/DL
interference (Tx Carrier Power, Tx code power, UL Received Total Wideband Power
(RTWP)
• Improvement in Mobility
– SHO branch setup fail due to BTS/iub
– Voice RAB Setup fail Iur_TR / Iu_cs
– DCH setup failure for NRT in Iur
– Relocation success in target RNC
– ISHO : HHO RRSI & BSIC time & Isho cancellation
– SHO based on DSR
– SHO Overhead based on CPICH EcNo difference
– Intra/Inter-Frequency Inter RNC Hard HO/ISHO (RRC active release)
Counter strategy: Useful RU20 counters in Basic Optimization
Principles of 3G network optimization
RN31572EN20GLA1
KPI Overview
73
Soc Classification level
73 © Nokia Siemens Networks RN31572EN20GLA1
In RU20 there are some new counters which can be used to identify
Capacity bottlenecks or Monitor new RU20 capacity features
• New traffic class (1002) counters to monitor DCH setup and
Reconfiguration rejections due the codes & power (DL & UL)
• New Counters to monitor HSDPA MAC-d Setup failures
 New Counters to monitor Average & Max number of HSPA users
 Counters to monitor HSDPA power distribution and BTS scheduling
efficiency => Spectral Efficient Link Adaptation RNC
 New measurements M802 can be used to monitor RNC capacity
usage
 SW license key controlled RNC capacity
 New RNC DSP Resource Counters (M609, M615, M612, M617)
Counter strategy: Useful RU20 counters in Capacity Optimization
Principles of 3G network optimization
RN31572EN20GLA1
KPI Overview
74
Soc Classification level
74 © Nokia Siemens Networks RN31572EN20GLA1
• Additional HSPDA
– RAN1509: RAB Bit Rate Counters
-
• Traffic & Capacity
– RAN1312: Channel Element Utilization in WBTS
Principles of performance measurements
Example of New RU20 counter features
RN31572EN20GLA1
KPI Overview
75
Soc Classification level
75 © Nokia Siemens Networks RN31572EN20GLA1
RAB Bit Rate Counters
Possibility to follow HSDPA utilization need in network
• DL Bit Rate ranges implementation based on:
•UE Category (*)
•HSDPA performance issues
•NSN HSDPA features (see HSDPA features in FUDs)
Max 0.9 M 0.9 M-1.8M 1.8M-3.6M 3.6M-7.2M 10M-14.4M7.2 M-10M 14.4 M < x < 40 M
UE Cat 11 UE Cat 12 UE Cat 1-6
< 384 K
R99
HSDPA UE (*)
capability class
UE Cat 10UE Cat 9UE Cat 7-8
HSDPA Bit
rate ranges for
UE capabilities
UE Cat 13-18
QPSK
5 HS-PDSCH Codes
64 QAM16 QAM
15 HS-PDSCH Codes
“4/4” Turbo coding1/4 Turbo coding
Used modulation
Available codes
Used channel coding2/4 coding 3/4 coding
HSDPA
performance
Issues in
network
(*) UE classes are here used to help the reader to split out exactly the range of the RAB provided by the Core Network matching with the UE classes.
UE capability provided by PI „RRC establishments per UE Capability, M1001XX”
384Kb-1.8 M 1.8M-3.6M 3.6M-7.2M 7.2 M-10M 10M-14.4M >14.4M
DL RAB Bit rate
counter ranges
RN31572EN20GLA1
KPI Overview
76
Soc Classification level
76 © Nokia Siemens Networks RN31572EN20GLA1
RAB Bit Rate Counters
Possibility to follow HSUPA utilization need in network
Max 0.72 M 0.72 M-1.45M 1.45 M-2M 2 M-2.91 M 2.91 M < x < 5.8 M
SF4
UE Category 1 UE Category 2-3
< 384 K
R99
HSUPA UE (*)
capability class
2 x SF4
UE Category 6UE Category 4UE Category 5
10 ms 2 ms
HSUPA Bit
rate ranges for
UE capabilities
Possible SFs
Parallel SFs
TTI interval
SF2
2 x SF2 2 x SF2 + 2 x SF4
• UL Bit Rate ranges implementation based on:
•UE Category (*)
•HSUPA performance issues
•NSN HSUPA features (see HSUPA features in FUDs)
HSDPA
performance
Issues in
network
= < 2 M > 2 MDL RAB Bit rate counter ranges
(*) UE classes are here used to help the reader to split out exactly the range of the RAB provided by the Core Network matching with the UE classes.
UE capability provided by PI „RRC establishments per UE Capability, M1001XX”
RN31572EN20GLA1
KPI Overview
77
Soc Classification level
77 © Nokia Siemens Networks RN31572EN20GLA1
RAB Bit Rate Counters
RAB SETUP ATTEMPTS FOR UL MAX BIT RATE - CLASS 5M1001C670
RAB SETUP ATTEMPTS FOR UL MAX BIT RATE - CLASS 4M1001C669
RAB SETUP ATTEMPTS FOR UL MAX BIT RATE - CLASS 3M1001C668
RAB SETUP ATTEMPTS FOR UL MAX BIT RATE - CLASS 2M1001C667
RAB SETUP ATTEMPTS FOR UL MAX BIT RATE - CLASS 1M1001C666
RAB SETUP ATTEMPTS FOR DL MAX BIT RATE - CLASS 7M1001C665
RAB SETUP ATTEMPTS FOR DL MAX BIT RATE - CLASS 6M1001C664
RAB SETUP ATTEMPTS FOR DL MAX BIT RATE - CLASS 5M1001C663
RAB SETUP ATTEMPTS FOR DL MAX BIT RATE - CLASS 4M1001C662
RAB SETUP ATTEMPTS FOR DL MAX BIT RATE - CLASS 3M1001C661
RAB SETUP ATTEMPTS FOR DL MAX BIT RATE - CLASS 2M1001C660
RAB SETUP ATTEMPTS FOR DL MAX BIT RATE - CLASS 1M1001C659DL
UL
RN31572EN20GLA1
KPI Overview
78
Soc Classification level
78 © Nokia Siemens Networks RN31572EN20GLA1
RAN1509
RAB Bit Rate Counters
Number of RAB setup attempts for DL for Class ...
Class 1 -> (<= 384 kbps)
Class 2 -> (> 384 kbps <= 1.8 Mbps)
Class 3 -> (> 1.8 Mbps <= 3.6 Mbps)
Class 4 -> (> 3.6 Mbps <= 7.2 Mbps)
Class 5 -> (> 7.2 Mbps <= 10 Mbps)
Class 6 -> (> 10 Mbps <= 14.4 Mbps)
Class 7 -> (> 14.4 Mbps)
Number of RAB setup attempts for UL for Class ...
Class 1 -> (<= 128 kbps)
Class 2 -> (> 128 kbps <= 384 kbps)
Class 3 -> (> 384 kbps <= 1 Mbps)
Class 4 -> (> 1 Mbps <= 2 Mbps)
Class 5 -> (> 2 Mbps)
Ulink
Dlink
RN31572EN20GLA1
KPI Overview
79
Soc Classification level
79 © Nokia Siemens Networks RN31572EN20GLA1
RAB setup Bitrates uplink -example
0%
20%
40%
60%
80%
100%
13.03.2010__00:00:00
13.03.2010__03:00:00
13.03.2010__06:00:00
13.03.2010__09:00:00
13.03.2010__12:00:00
13.03.2010__15:00:00
13.03.2010__18:00:00
13.03.2010__21:00:00
14.03.2010__00:00:00
14.03.2010__03:00:00
14.03.2010__06:00:00
14.03.2010__09:00:00
14.03.2010__12:00:00
14.03.2010__15:00:00
14.03.2010__18:00:00
14.03.2010__21:00:00
15.03.2010__00:00:00
15.03.2010__03:00:00
15.03.2010__06:00:00
15.03.2010__09:00:00
15.03.2010__12:00:00
RAB_STP_ATT_BR_CLASS_5_UL
(M1001C670)
RAB_STP_ATT_BR_CLASS_4_UL
(M1001C669)
RAB_STP_ATT_BR_CLASS_3_UL
(M1001C668)
RAB_STP_ATT_BR_CLASS_2_UL
(M1001C667)
RAB_STP_ATT_BR_CLASS_1_UL
(M1001C666)
More than 50 %
of the RAB
setups are >2
Mits/s
RN31572EN20GLA1
KPI Overview
80
Soc Classification level
80 © Nokia Siemens Networks RN31572EN20GLA1
RAB setup Bitrates downlink -example
0%
20%
40%
60%
80%
100%13.03.2010__00:00:00
13.03.2010__03:00:00
13.03.2010__06:00:00
13.03.2010__09:00:00
13.03.2010__12:00:00
13.03.2010__15:00:00
13.03.2010__18:00:00
13.03.2010__21:00:00
14.03.2010__00:00:00
14.03.2010__03:00:00
14.03.2010__06:00:00
14.03.2010__09:00:00
14.03.2010__12:00:00
14.03.2010__15:00:00
14.03.2010__18:00:00
14.03.2010__21:00:00
15.03.2010__00:00:00
15.03.2010__03:00:00
15.03.2010__06:00:00
15.03.2010__09:00:00
15.03.2010__12:00:00
RAB_STP_ATT_BR_CLASS_1_DL
(M1001C659)
RAB_STP_ATT_BR_CLASS_7_DL
(M1001C665)
RAB_STP_ATT_BR_CLASS_6_DL
(M1001C664)
RAB_STP_ATT_BR_CLASS_5_DL
(M1001C663)
RAB_STP_ATT_BR_CLASS_4_DL
(M1001C662)
RAB_STP_ATT_BR_CLASS_3_DL
(M1001C661)
RAB_STP_ATT_BR_CLASS_2_DL
(M1001C660)
RN31572EN20GLA1
KPI Overview
81
Soc Classification level
81 © Nokia Siemens Networks RN31572EN20GLA1
• HSPA UL and HSPA DL distribution of
the total utilized CE capacity
▪20%,
▪40%,
▪60%,
▪80%,
▪100%
RAN 1312
Channel Element Utilization in WBTS
• Total Licensed Capacity
 0-50%,
 51-70%,
 71-90%,
 90-99%,
 100%
70-90%
90-99%
50-70%
100%
Total
HSPA UL
HSPA DL
The RAN1312 introduces new counters to
monitor Channel Elements distribution inside the
WBts. It is a completly new concept in
comparison to the existing counters since the new
new ones are showing percentage of utilization.
helping the customer to trigger the investments for CEs‘ expansions.
RN31572EN20GLA1
KPI Overview
82
Soc Classification level
82 © Nokia Siemens Networks RN31572EN20GLA1
RAN 1312
Channel Element Utilization in WBTS
BTS CE TOTAL UTIL UL - CLASS 1 (0 - <50) %
BTS CE TOTAL UTIL UL - CLASS 2 (50 - <70) %
BTS CE TOTAL UTIL UL - CLASS 3 (70 - <80) %
BTS CE TOTAL UTIL UL - CLASS 4 (80 - <90) %
BTS CE TOTAL UTIL UL - CLASS 5 (90 -<100)%
BTS CE TOTAL UTIL UL - CLASS 6 (100) %
BTS CE TOTAL UTIL DL - CLASS 1 (0 - <50) %
BTS CE TOTAL UTIL DL - CLASS 2 (50 - <70) %
BTS CE TOTAL UTIL DL - CLASS 3 (70 - <80) %
BTS CE TOTAL UTIL DL - CLASS 4 (80 - <90) %
BTS CE TOTAL UTIL DL - CLASS 5 (90 -<100)%
BTS CE TOTAL UTIL DL - CLASS 6 (100) %
•BTS CE HSPA UTIL UL - CLASS 1 (0 - 20) %
•BTS CE HSPA UTIL UL - CLASS 2 (>20 - 40) %
•BTS CE HSPA UTIL UL - CLASS 3 (>40 - 60) %
•BTS CE HSPA UTIL UL - CLASS 4 (>60 - 80) %
•BTS CE HSPA UTIL UL - CLASS 5 (>80 - 100) %
•BTS CE HSPA UTIL DL - CLASS 1 (0 - 20) %
•BTS CE HSPA UTIL DL - CLASS 2 (>20 - 40) %
•BTS CE HSPA UTIL DL - CLASS 3 (>40 - 60) %
•BTS CE HSPA UTIL DL - CLASS 4 (>60 - 80) %
•BTS CE HSPA UTIL DL - CLASS 5 (>80 - 100) %
In customer documentation: M5001C15 - M5001C36
HSPA CEs UL
HSPA CEs DL
TOTAL Amount of CEs
RN31572EN20GLA1
KPI Overview
83
Soc Classification level
83 © Nokia Siemens Networks RN31572EN20GLA1
Total CE Utilization share in UL –example
0%
10%
20%
30%
40%
50%
60%
70%
80%
90%
100%
11.03.2010__09:00:00
11.03.2010__11:00:00
11.03.2010__13:00:00
11.03.2010__15:00:00
11.03.2010__17:00:00
11.03.2010__19:00:00
11.03.2010__21:00:00
11.03.2010__23:00:00
12.03.2010__01:00:00
12.03.2010__03:00:00
12.03.2010__05:00:00
12.03.2010__07:00:00
12.03.2010__09:00:00
12.03.2010__11:00:00
12.03.2010__13:00:00
12.03.2010__15:00:00
70.00
75.00
80.00
85.00
90.00
95.00
(100 or more)% M5001C20
(90 - <100)% M5001C19
(80 - <90)% M5001C18
(70 - <80)% M5001C17
(50 - <70)% M5001C16
(0 - <50)% M5001C15
Avg Ratio of Used CE for UL in BTS
RNC_731A
RN31572EN20GLA1
KPI Overview
84
Soc Classification level
84 © Nokia Siemens Networks RN31572EN20GLA1
CE HSPA Utilization share in UL +Max HSDPA users-
example
0%
10%
20%
30%
40%
50%
60%
70%
80%
90%
100%
11.03.2010__09:00:00
11.03.2010__11:00:00
11.03.2010__13:00:00
11.03.2010__15:00:00
11.03.2010__17:00:00
11.03.2010__19:00:00
11.03.2010__21:00:00
11.03.2010__23:00:00
12.03.2010__01:00:00
12.03.2010__03:00:00
12.03.2010__05:00:00
12.03.2010__07:00:00
12.03.2010__09:00:00
12.03.2010__11:00:00
12.03.2010__13:00:00
12.03.2010__15:00:00
0
5
10
15
20
25
30
35
40
UL(90 - <100)% M5001C31
UL (80 - <90)% M5001C30
UL (70 - <80)% M5001C29
UL (50 - <70)% M5001C28
UL (0 - <50)% M5001C27
Max HSUPA Users M1031C1
Max HSDPA Users M1031C0
Avg ratio of Used CE for UL for HSUPA in
BTS RNC_948A
Avg ratio of Used CE for DL for HSUPA in
BTS RNC_947A
RN31572EN20GLA1
KPI Overview
85
Soc Classification level
85 © Nokia Siemens Networks RN31572EN20GLA1
RAN1136
Separate Counters for Relocations
The outgoing relocation is currently visible, M1001C13, but not separated per:
• SRNS relocation,
• Inter RNC HHO
• Inter RAT HHO in counters.
By this feature the operator is able to monitor the frequency and success of SRNS
relocations in all relevant cases, i.e SRNS Relocation, Inter RNC HHO and Inter
RAT HHO.
The incoming relocation is also visible, M1001C62, but not separated per:
• traffic class
RN31572EN20GLA1
KPI Overview
86
Soc Classification level
86 © Nokia Siemens Networks RN31572EN20GLA1
Separate Counters for Relocations
2G-Core
BSCAbis A
3G-Core
RNCIub Iu
RNCIub
Iu
Iur
UMTS
GSM
New counters for Inter
RAT HHO
Relocated UE
New counters for
SRNS and Inter RNC
HHO Relocated UE
Current Relocation
RANAP:Iu Release Complete
Existing counters for
L3 layer related
Relocation signal
Existing counters
for air interference
related relocation
RRC signaling
No more WCell in AS for the current RNC
i.e. last RL deleted in current RNC
CS:RNC commands the UE the GSM
PS:RNC detects UE has moved
Inter RNC HHO
needed SRNS
relocation needed
RN31572EN20GLA1
KPI Overview
87
Soc Classification level
87 © Nokia Siemens Networks RN31572EN20GLA1
RAN1136
Separate Counters for Incoming Relocations
RRC_RELOC_STP_ATT updated a target RNC of HHO or relocation receives a RANAP:
RELOCATION REQUEST message from a core network
RAB_RELOC_STP_ATT updated when a target RNC of HHO or relocation receives a
RANAP: RELOCATION REQUEST message from a core network and the RAB type is
known
RAB_RELOC_ACC_COMP updated when When a target RNC of HHO or relocation
sends a RANAP: RELOCATION COMPLETE message to a core network after a
successful incoming SRNC relocation, Inter-RNC HHO or ISHO procedure
Reloc M 1001C808 ServiceLevel RRC_RELOC_STP_ATT
M 1001C810 ServiceLevel RRC_RELOC_ACC _COMP
M 1001C651 ServiceLevel RAB_RELOC_STP_ATT_PS_STREA
M 1001C817 ServiceLevel RAB_RELOC_STP_ATT_PS_INT
M 1001C826 ServiceLevel RAB_RELOC_STP_ATT_PS_BGR
M 1001C653 ServiceLevel RAB_RELOC_STP_ATT_CS_VOICE
M 1001C657 ServiceLevel RAB_RELOC_STP_ATT_CS_STREA
M 1001C655 ServiceLevel RAB_RELOC_STP_ATT_CS_CONV
M 1001C652 ServiceLevel RAB_RELOC_AC C_COM P_PS_STREA
M 1001C819 ServiceLevel RAB_RELOC_AC C_COM P_PS_INT
M 1001C828 ServiceLevel RAB_RELOC_AC C_COM P_PS_BGR
M 1001C654 ServiceLevel RAB_RELOC_AC C_COM P_CS_VOICE
M 1001C658 ServiceLevel RAB_RELOC_AC C_COM P_CS_STREA
M 1001C656 ServiceLevel RAB_RELOC_AC C_COM P_CS_CONV
RN31572EN20GLA1
KPI Overview
88
Soc Classification level
88 © Nokia Siemens Networks RN31572EN20GLA1
RAN1136
Separate Counters for HHO, ISHO and Relocations only
Outgoing relocations
ISHO
IFHO
Reloc
M1001C647 ServiceLevel RAB_ACT_REL_CS_VOICE_ISHO
M1001C649 ServiceLevel RAB_ACT_REL_CS_STREA_ISHO
M1001C648 ServiceLevel RAB_ACT_REL_CS_CONV_ISH O
M1001C805 ServiceLevel RAB_ACT_REL_PS_BGR _ISHO
M1001C807 ServiceLevel RAB_ACT_REL_PS_STREA_ISHO
M1001C804 ServiceLevel RAB_ACT_REL_PS_INTER_ISHO
M1001C646 ServiceLevel RAB_ACT_REL_CS_STREA_H HO
M1001C644 ServiceLevel RAB_ACT_REL_CS_VOICE_HH O
M1001C801 ServiceLevel RAB_ACT_REL_PS_INTER_HHO
M1001C645 ServiceLevel RAB_ACT_REL_CS_CONV_HHO
M1001C802 ServiceLevel RAB_ACT_REL_PS_BACKG_H HO
M1001C806 ServiceLevel RAB_ACT_REL_PS_STREA_HHO
M 1001C153 ServiceLevel RAB_ACT_REL_CS_STREA_SRN C
M 1001C151 ServiceLevel RAB_ACT_REL_CS_CON V_SR NC
M 1001C169 ServiceLevel RAB_ACT_REL_PS_STREA_SRNC
M 1001C171 ServiceLevel RAB_ACT_REL_PS_INTER_SRNC
M 1001C167 ServiceLevel RAB_ACT_REL_PS_CONV_SRNC
M 1001C172 ServiceLevel RAB_ACT_REL_PS_BAC KG_SRN C
M 1001C143 ServiceLevel RAB_ACT_REL_CS_VOICE_SRN C
Existing
counters, but
not for HHO
anymore
Inter RNC
HHO
Inter System
HHO
RN31572EN20GLA1
KPI Overview
89
Soc Classification level
89 © Nokia Siemens Networks RN31572EN20GLA1
CSSR – PS NRT
entsestablishmRABPSforattempts
entsestablishmRABPSsuccessful
setupconnectionPSRRCduringnsreselectiocell
setupsconnectionPSRRCforattemptsrepetetive
setupsconnectionPSRRCforattempts
setupconnectionPSRRCduringnsreselectiocell
setupsconnectionPSRRCoffailures
setupsconnectionPSRRCforattempts
CSSRPS
____
___
*
______
______
_____
______
_____
_____
_
−
−
−
−
=
Service level evaluations (PS)
KPI construction - call setup success rate
RN31572EN20GLA1
KPI Overview
90
Soc Classification level
90 © Nokia Siemens Networks RN31572EN20GLA1
• CSSR KPI for PS NRT
from end user perspective (rnc_576d)
• Includes both Interactive and Background PS calls
• Counts from RRC request until RAB is established (with 0/0 RB)
• Same as CSSR for AMR, except:
– Emergency calls not included
– Counters for NRT RAB instead of Voice RAB
Service level evaluations (PS/NRT)
KPI construction - call setup success rate
RN31572EN20GLA1
KPI Overview
91
Soc Classification level
91 © Nokia Siemens Networks RN31572EN20GLA1
•RNC_576e Packet Call Setup Success Ratio [%] over the reporting period.
• Includes both Interactive and Background PS calls
• Counts from RRC request until RAB is established (with 0/0 RB)
• Same as CSSR for AMR, except:
– Emergency calls not included
– Counters for NRT RAB instead of Voice RAB
– In RU10 it was decided that also RRC Connection Establishment requests with 'high priority
signaling' are interpreted as Packet Service requests.
))____
____(
)____
____((
*
))PR_SIGNL_MT_HIGH_RRC_ACC_RE-PR_SIGNL_MO_HIGH_RRC_ACC_RE
________
_______
________
PR_SIGNP_MT_HIGH_RRC_ATT_RE-PR_SIGNP_MO_HIGH_RRC_ATT_RE
_______
______
ATTSRIOR_SIGN_MTC_HIGH_PATTSRIOR_SIGN_MOC_HIGH_P
______(
)PR_SIGNL_MT_HIGH_RRC_ACC_RE-PR_SIGNL_MO_HIGH_RRC_ACC_RE
________
_______
_FAILS]PRIOR_SIGN[MTC_HIGH_-_ATTSPRIOR_SIGN[MTC_HIGH_
FAILS]RIOR_SIGN_MOC_HIGH_P-_ATTSPRIOR_SIGN[MOC_HIGH_
______
______
______
______((*100
_
BACKGPSATTSTPRAB
INTERPSATTSTPRABsum
BACKGPSCOMPACCRAB
INTERPSCOMPACCRABsum
BACKGMTRELACCRRCINTERMORELACCRRC
BACKGMORELACCRRCINTERRELACCRRC
BACKGMTREPATTRRCBACKGMOREPATTRRC
INTERMOREPATTRRCINTERREPATTRRC
ATTSCALLBACKGMTCATTSCALLINTERMTC
ATTSCALLBACKGMOCATTSCALLINTERMOCsum
BACKGMTRELACCRRCINTERMORELACCRRC
BACKGMORELACCRRCINTERRELACCRRC
FAILSCALLBACKGMTCATTSCALLBACKGMTC
FAILSCALLINTERMTCATTSCALLINTERMTC
FAILSCALLBACKGMOCATTSCALLBACKGMOC
FAILSCALLINTERMOCATTSCALLINTERMOCsum
CSSRPS
+
+
−
−−
−−
−−
−
−−
++
++
+
−
−−
−−
+
+
−+
−+
−+
−
=
RRC part
RAB part
PS Call Setup Success Rate (CSSR)
RN31572EN20GLA1
KPI Overview
92
Soc Classification level
92 © Nokia Siemens Networks RN31572EN20GLA1
• Includes PS NRT traffic
(Interactive & Background) but
not PS RT traffic

⋅
_DCH_BGRPS_ATT_DCHM1022C8+_DCH_INTPS_ATT_DCHM1022C7
D_ALLO_BGRD_D_REQ_D_M1022C32+D_ALLO_INTD_D_REQ_D_M1022C31
100
Request in DL: DCH Allocated in DL: DCH
Request in UL: DCH
Allocated in UL: DCH
Interactive RAB
Service level evaluations (PS/Release 99)
KPI construction – packet call setup success rate
RN31572EN20GLA1
KPI Overview
93
Soc Classification level
93 © Nokia Siemens Networks RN31572EN20GLA1


=
GRSCH_EDCH_BPS_ATT_HSDM1022C4+NTSCH_EDCH_IPS_ATT_HSDM1022C3
GRS_E_ALLO_BHS_E_REQ_HM1022C21+NTS_E_ALLO_IHS_E_REQ_HM1022C21
e[%]PerspectivUserfromRatioSuccessSetupHSUPARNC_915a
Packet Call: SSSR – HSUPA (HSDPA + HSUPA)
Here all possible success combinations without R99 (R5 / R6)
Request Allocation
HSDPA + HSUPA HSDPA + HSUPA
HSDPA + HSUPA HSDPA + DCH
HSDPA + DCH HSDPA + DCH
UE wants to get both HS-DSCH + E-DCH R5 + R6 resource
Service level evaluations (PS/Release 5/6)
KPI construction – packet call setup success rate
RN31572EN20GLA1
KPI Overview
94
Soc Classification level
94 © Nokia Siemens Networks RN31572EN20GLA1


++
+
+
++
+
+
+
⋅
=
_DCH_BGRPS_ATT_DCHM1022C8+_DCH_INTPS_ATT_DCHM1022C7+
RSCH_DCH_BGPS_ATT_HSDM1022C6TSCH_DCH_INPS_ATT_HSDM1022C5+
GRSCH_EDCH_BPS_ATT_HSDM1022C4+NTSCH_EDCH_IPS_ATT_HSDM1022C3
D_ALLO_BGRD_D_REQ_D_M1022C32+D_ALLO_INTD_D_REQ_D_M1022C31+
R_D_ALLO_BGHS_D_REQ_DM1022C30+T_D_ALLO_INHS_D_REQ_DM1022C29+
R_D_ALLO_BGHS_E_REQ_DM1022C28T_D_ALLO_INHS_E_REQ_DM1022C27+
GRS_D_ALLO_BHS_D_REQ_HM1022C26+NTS_D_ALLO_IHS_D_REQ_HM1022C25+
GRS_D_ALLO_BHS_E_REQ_HM1022C24+NTS_D_ALLO_IHS_E_REQ_HM1022C23+
GRS_E_ALLO_BHS_E_REQ_HM1022C22+NTS_E_ALLO_IHS_E_REQ_HM1022C21
[%]RatioSuccessSetupSessionPacketRNC_916
100
Packet Call: SSSR - All NRT packet sessions
(HSPA + R99)
Service level evaluations (PS/Release 5/6)
KPI construction – packet call setup success rate
RN31572EN20GLA1
KPI Overview
95
Soc Classification level
95 © Nokia Siemens Networks RN31572EN20GLA1
• Formula is a combination of 3
formulas (HSUPA, HSDPA, Rel99)
• Only NRT sessions included
Here all possible success combinationsHere all possible success combinations
RequestRequest AllocationAllocation
HSDPA + HSUPAHSDPA + HSUPA HSDPA + HSUPAHSDPA + HSUPA
HSDPA + HSUPAHSDPA + HSUPA HSDPA + DCHHSDPA + DCH
HSDPA + HSUPAHSDPA + HSUPA DCH + DCHDCH + DCH
HSDPA + DCHHSDPA + DCH HSDPA + DCHHSDPA + DCH
HSDPA + DCHHSDPA + DCH DCHDCH + DCH+ DCH
DCH + DCHDCH + DCH DCHDCH + DCH+ DCH
Packet Call: SSSR - All NRT packet sessions (at least Cell_DCH)
Service level evaluations (PS/Release 5/6)
KPI construction – packet call setup success rate
RN31572EN20GLA1
KPI Overview
96
Soc Classification level
96 © Nokia Siemens Networks RN31572EN20GLA1
Packet Call Setup Success Ratio [%]
over the reporting period. Includes
both Interactive and Background PS
calls
(in comparison to previous slides
emergency calls included)
RRC request repetitions done by UE after RRC
reject are included in the formula
* The occurred cell re-selections are subtracted
both from the numerator and denominator
because they are not considered as call attempts
from mobile end-user point of view. The UE has
made a new RRC connection via another cell
and Attempts-counter is updated in the new cell
for the new attempt.
Service level evaluations (PS)
KPI construction - call setup success rate
For voice KPI = % of successfully
established voice calls
For PS KPI = % of successfully
established PS calls
RN31572EN20GLA1
KPI Overview
97
Soc Classification level
97 © Nokia Siemens Networks RN31572EN20GLA1
• RNC_5016a= Maximum number of AMR calls per
RNC=max(M802C1)
• RNC_5017a Peak number of HSDPA users in RNC (M609)=
max(DSP_SERVICE_PEAK_RES_ALLOC, service type
ALLHSDPA)
• RNC_5018a Peak number of HSUPA users in RNC (M609)=
max(DSP_SERVICE_PEAK_RES_ALLOC, service type
ALLHSUPA)
• RNC_5004a Incoming Inter System HHO Success in Target RNC
for CS (M1009)=
– 100* sum(IS_COMPL_TARGET_RNC) / sum(IS_HHO_IN_PREP_REQ)
• RNC_5008a Relocation Success in Target RNC for CS (M1009)=
– 100 * sum(SRNS_RELOC_COMPL_RNC_MSC +
INTER_HHO_COMPL_IN_RNC_MSC) / sum(SRNS_RELOC_IN_REQ_CONTR_MSC
+ INTER_RNC_HHO_IN_REQ_MSC)
• RNC_5009a Relocation Success in Target RNC for PS (M1009)=
– 100* sum(SRNS_RELOC_COMPL_RNC_SGSN +
INTER_HHO_COMPL_IN_RNC_SGSN) /
sum(SRNS_RELOC_IN_REQ_CONTR_SGSN+ INTER_RNC_HHO_REQ_SGSN)
New KPI’s (RU10)
KPI construction - packet call setup
RN31572EN20GLA1
KPI Overview
98
Soc Classification level
98 © Nokia Siemens Networks RN31572EN20GLA1
• RNC_5019a Iub data volume DL in BTS
(M5003)
– sum(CCH_DATA_FROM_IUB +
DCH_DATA_FROM_IUB +
HSDSCH_DATA_FROM_IUB)*8 / 1000 [mbit]
• RNC_5020a Iub data volume UL in BTS
(M5003)
– sum(CCH_DATA_TO_IUB_INTERFACE +
DCH_DATA_TO_IUB +
EDCH_DATA_TO_IUB)*8 / 1000 [MBit]
• RNC_5021a Iu-PS peak throughput
(M802C9)
– sum(IU_PS_THR_PEAK) / 1000 [MBits/s]
New KPI’s (RU10)
KPI construction - packet call setup
RN31572EN20GLA1
KPI Overview
99
Soc Classification level
99 © Nokia Siemens Networks RN31572EN20GLA1
Service level evaluations (PS)
KPI construction - Call Drop Rate
• RNC_736b - RAB Success Ratio for NRT Services [%] from user
perspective over the reporting period.
• Covers RAB Active Phase of a call. Includes both Interactive and
Background PS calls.
)__________
__________
__________
__________
__________
__________
__________
________(
)__________
__________
__________
__________
__________
__________
__________(*100100
736_
UEBACKGPSFAILACTRABUEINTERPSFAILACTRAB
RNCBACKGPSFAILACTRABRNCINTERPSFAILACTRAB
IURBACKGPSFAILACTRABIURINTERPSFAILACTRAB
BTSBACKGPSFAILACTRABBTSINTERPSFAILACTRAB
RADIOBACKGPSFAILACTRABRADIOINTERPSFAILACTRAB
IUBACKGPSFAILACTRABIUINTERPSFAILACTRAB
SRNCBACKGPSRELACTRABSRNCINTERPSRELACTRAB
BACKGPSCOMPACTRABINTERPSCOMPACTRABsum
PCHINTERPSFAILACTRABPCHBACKGPSFAILACTRAB
UEBACKGPSFAILACTRABRNCBACKGPSFAILACTRAB
IURBACKGPSFAILACTRABBTSBACKGPSFAILACTRAB
RADIOBACKGPSFAILACTRABIUBACKGPSFAILACTRAB
UEINTERPSFAILACTRABRNCINTERPSFAILACTRAB
IURINTERPSFAILACTRABBTSINTERPSFAILACTRAB
RADIOINTERPSFAILACTRABIUINTERPSFAILACTRABsum
aRNC
++
++
++
++
+
++
+++
+
−−
++
++
+
++
++
+−
=
Both Interactive
and Background
PS calls
• For NRT RABs pre-emption is not possible
• As the formula is based on active fail counters is means in this case that when RAB drops in
CELL_PCH state that two fail counters are updated. This is taken into account in the formula (the
drops in CELL_PCH subtracted from all drops.)
RN31572EN20GLA1
KPI Overview
100
Soc Classification level
100 © Nokia Siemens Networks RN31572EN20GLA1
RNC_736b - PS call drop ratio KPI is currently
same than RAB success for NRT services
Includes both Interactive and Background PS
calls
• For NRT RABs pre-emption is not possible
• As the formula is based on active fail
counters is means in this case that when
RAB drops in CELL_PCH state that two fail
counters are updated. This is taken into
account in the formula (the drops in
CELL_PCH subtracted from all drops.)
Service level evaluations (PS)
KPI construction - Call Drop Rate
For PS KPI 736a = % of
successfully terminated NRT RABs
RN31572EN20GLA1
KPI Overview
101
Soc Classification level
101 © Nokia Siemens Networks RN31572EN20GLA1
Service level evaluations (CS)
KPI construction - Call Drop Rate
RAB considered Connection UERAB considered Connection UE -- CNCN
CNUE
)__________
__________
__________
_GANHOL_CS_VOICERAB_ACT_RE_ISHOL_CS_VOICERAB_ACT_RE
_HHOL_CS_VOICERAB_ACT_RE______
_________(
)__________
__________
__________
______(*100100
231_
UEVOICECSFAILACTRABRNCVOICECSFAILACTRAB
IURVOICECSFAILACTRABBTSVOICECSFAILACTRAB
RADIOVOICECSFAILACTRABIUVOICECSFAILACTRAB
EMPPVOICECSRELACTRAB
SRNCVOICECSRELACTRABVOICECSCOMPACTRABsum
UEVOICECSFAILACTRABRNCVOICECSFAILACTRAB
IURVOICECSFAILACTRABBTSVOICECSFAILACTRAB
RADIOVOICECSFAILACTRABIUVOICECSFAILACTRAB
EMPPVOICECSRELACTRABsum
cRNC
++
++
++
+
+++
+
++
++
++
−
=
For Voice, the
release due to pre-
emption is included
RN31572EN20GLA1
KPI Overview
102
Soc Classification level
102 © Nokia Siemens Networks RN31572EN20GLA1
Service level evaluations (CS)
KPI construction - Call Drop Rate
RNC_231c - CDR KPI for CS Voice
(RAB success) from end user perspective
Covers RAB Active Phase of a call. Probability
that call has ended normally after setup has
been successful. This is taking into notice just
calls which has ended this cell, but might have
been started in other cells.
For CS KPI 231c = % of
successfully terminated AMR RABs
RN31572EN20GLA1
KPI Overview
103
Soc Classification level
103 © Nokia Siemens Networks RN31572EN20GLA1
KPI construction - SHO Failure vs. success rate
• SHO success rate KPI (195a) is informing how many successful Active set updates we will
have compared to initial Addition/Replacement/Deletion requests.
• This formula is excluding periodical reports, which might occur if for example RNC is busy
and cannot process immediately initial request.
RNCBTS
RRC: ActiveSet Update
Decision to
set up new RL
RRC: Measurement Report (e1a / e1c)
NBAP: Radio Link Setup Response
Start TX/RX
ALCAP:ERQ
ALCAP:ECF
RRC: ActiveSet UpdateComplete
UE
NBAP: Radio Link Setup Request – for Soft Handover
NBAP: Radio Link Addition Request – for Softer Handover
NBAP: Radio Link Addition Response
RNCBTS
RRC: ActiveSet Update
Decision to
set up new RL
RRC: Measurement Report (e1a / e1c)
NBAP: Radio Link Setup Response
Start TX/RX
ALCAP:ERQ
ALCAP:ECF
RRC: ActiveSet UpdateComplete
UE
NBAP: Radio Link Setup Request – for Soft Handover
NBAP: Radio Link Addition Request – for Softer Handover
NBAP: Radio Link Addition Response
REQ_ON_SHOCELL_REPL_
EQ_ON_SHOCELL_DEL_R
EQ_ON_SHOCELL_ADD_R
ES_ON_SHOSUCC_UPDAT
+
+
NUMBEROFSUCCESSFULASUPDATENUMBEROFSUCCESSFULASUPDATE
FORTHECELLUNDEROBSERVATIONFORTHECELLUNDEROBSERVATION
TOTALNUMBEROFNOT PERIODOICALTOTALNUMBEROFNOT PERIODOICAL
MEASUREMENT REPORT (1A,1B,1C)MEASUREMENT REPORT (1A,1B,1C)
RECEIVED BYTHECELLUNDEROBSERVATIONRECEIVED BYTHECELLUNDEROBSERVATION
UPDATED FORALLTHECELLSWITHIN ASWHEN MEAS. REPORT ISRECEIVEUPDATED FORALLTHECELLSWITHIN ASWHEN MEAS. REPORT ISRECEIVEDD
REQ_ON_SHOCELL_REPL_
EQ_ON_SHOCELL_DEL_R
EQ_ON_SHOCELL_ADD_R
ES_ON_SHOSUCC_UPDAT
+
+
NUMBEROFSUCCESSFULASUPDATENUMBEROFSUCCESSFULASUPDATE
FORTHECELLUNDEROBSERVATIONFORTHECELLUNDEROBSERVATION
TOTALNUMBEROFNOT PERIODOICALTOTALNUMBEROFNOT PERIODOICAL
MEASUREMENT REPORT (1A,1B,1C)MEASUREMENT REPORT (1A,1B,1C)
RECEIVED BYTHECELLUNDEROBSERVATIONRECEIVED BYTHECELLUNDEROBSERVATION
UPDATED FORALLTHECELLSWITHIN ASWHEN MEAS. REPORT ISRECEIVEUPDATED FORALLTHECELLSWITHIN ASWHEN MEAS. REPORT ISRECEIVEDD
)____________
____________
____________(
)__________(*100
_
NRTFORSHOONREQDELCELLNRTFORSHOONREQREPLCELL
NRTFORSHOONREQADDCELLRTFORSHOONREQDELCELL
RTFORSHOONREQREPLCELLRTFORSHOONREQADDCELLsum
NRTFORSHOONUPDATESSUCCRTFORSHOONUPDATESSUCCsum
SuccessSHO
++
++
+
+
=
RN31572EN20GLA1
KPI Overview
104
Soc Classification level
104 © Nokia Siemens Networks RN31572EN20GLA1
ISHO Success Rate (HO from WCDMA to GSM)
KPI evaluation – events R99/ISHO
KPI construction - ISHO success rate
Normally ISHO may fail due to missing target cell or the
cell is not good enough coverage, interference or
configuration problem
From the measurement point of view the ISHO is
divided into two phases:
• Inter-system measurement
• Inter-system handover
The Real Time and Non Real Time Inter System HO
differs in nature. Therefore the ISHO KPI can be splitted
in RT and NRT parts. In case of Multi-RAB having at
least one RT RAB only RT counters are updated and
the Handover is performed using RT handover
procedure
RN31572EN20GLA1
KPI Overview
105
Soc Classification level
105 © Nokia Siemens Networks RN31572EN20GLA1
ISHO Success Rate
Example NBAP and RRC compressed mode signalling for a CS service ISHO
CN
UE Node B RNC
RRC: Measurement Report
RRC: Measurement Control
NBAP: Radio Link Reconfiguration Prepare
NBAP: Radio Link Reconfiguration Ready
NBAP: Radio Link Reconfiguration Commit
RRC: Physical Channel Reconfiguration
RRC: Physical Channel Reconfiguration Complete
NBAP: Compressed Mode Command
RRC: Measurement Report
RRC: Measurement Control
NBAP: Compressed Mode Command
RRC: Measurement Report
RRC: Measurement Control
RRC: Handover from UTRAN Command
GSM BSIC
Verification
GSM RSSI
Measurement
ISHO
triggering
Initial
Compressed
Mode
Configuration
RANAP: Relocation Required
RANAP: Relocation Command
RANAP: IU Release Command
RANAP: IU Release Complete
IS_HHO_Att_xx
RN31572EN20GLA1
KPI Overview
106
Soc Classification level
106 © Nokia Siemens Networks RN31572EN20GLA1
KPI construction - ISHO Success Rate, RT
ISHO success rate for RT services (RNC_300g)
• The Real Time and Non Real Time Inter System HO differs in nature. Therefore the ISHO
KPI is splitted in RT and NRT parts.
• The Multi RAB ISHOs are only updated to RT counters. This because the NRT RB follows
the RT parameters when part of RT + NRT Multi RAB.
• ISHO success rate for NRT services (RNC_301e)
)_RT]CELL_BLOCK[ATT_ISHO_
OWN_RT]CELL_SHUTD[ATT_ISHO__AMR_RT][ATT_GANHOPS_RT]T_UL_DCH_W[IS_HHO_AT
T_SB_RT][IS_HHO_ATSC_RT]T_LB_RSVR_[IS_HHO_ATIM_RT]T_LB_RES_L[IS_HHO_AT
OT_RT]T_LB_PTX_T[IS_HHO_ATOT_RT]T_LB_PRX_T[IS_HHO_ATUL_RT]T_LB_CAPA_[IS_HHO_AT
DL_RT]T_LB_CAPA_[IS_HHO_ATLL]T_EMERG_CA[IS_HHO_AT
T]T_IM_IMS_R[IS_HHO_ATNO_RT]T_CPICH_EC[IS_HHO_ATCP_RT]T_CPICH_RS[IS_HHO_AT
_RT]T_DPCH_PWR[IS_HHO_ATWR_RT]T_UE_TRX_P[IS_HHO_ATRT]_UL_DCH_Q_IS_HHO_ATT(
)K_RT]_CELL_BLOC[SUCC_ISHO
DOWN_RT]_CELL_SHUT[SUCC_ISHOO_AMR_RT][SUCC_GANHHO_WPS_RT][SUCC_IS_H
__________
____________
_______UL_RT]HO_LB_CAPA[SUCC_IS_H
_DL_RT]HO_LB_CAPA[SUCC_IS_H____
__________
___________
____________(*100
__
+
+++
+++
+++
++
+++
++
+
+++
++
++
++
++
++
++
+
=
sum
RTSBHHOISSUCCRTSCRSVRLBHHOISSUCC
RTLIMRESLBHHOISSUCCRTTOTPTXLBHHOISSUCC
RTTOTPRXLBHHOISSUCC
CALLEMERGHHOISSUCC
RTIMSIMHHOISSUCCRTECNOCPICHHHOISSUCC
RTRSCPCPICHHHOISSUCCRTPWRDPCHDLHHOISSUCC
RTPWRTRXUEHHOISSUCCRTQDCHULHHOISSUCCsum
RTSuccessISHO
RN31572EN20GLA1
KPI Overview
107
Soc Classification level
107 © Nokia Siemens Networks RN31572EN20GLA1
KPI construction - ISHO Success Rate, NRT
• ISHO success rate for NRT services (RNC_301e)
)NRTELL_BLOCK_ATT_ISHO_CN_NRTLL_SHUTDOWTT_ISHO_CE____
____________
____________
____________
__________
___________
____________(
)_NRTCELL_BLOCKSUCC_ISHO_
OWN_NRTCELL_SHUTDSUCC_ISHO_____
____________
____________
____________
__________
___________
____________(*100
301_
+++
++
++
++
++
++
+
+
++
++
++
++
++
++
+
=
ANRTSBATTHHOIS
NRTSCRSVRLBATTHHOISNRTLIMRESLBATTHHOIS
NRTTOTPTXLBATTHHOISNRTTOTPRXLBATTHHOIS
NRTULCAPALBATTHHOISNRTDLCAPALBATTHHOIS
NRTIMSIMATTHHOISNRTECNOCPICHATTHHOIS
NRTRSCPCPICHATTHHOISNRTPWRDPCHDLATTHHOIS
NRTPWRTRXUEATTHHOISNRTQDCHULATTHHOISsum
NRTSBHHOISSUCC
NRTSCRSVRLBHHOISSUCCNRTLIMRESLBHHOISSUCC
NRTTOTPTXLBHHOISSUCCNRTTOTPRXLBHHOISSUCC
NRTULCAPALBHHOISSUCCNRTDLCAPALBHHOISSUCC
NRTIMSIMHHOISSUCCNRTECNOCPICHHHOISSUCC
NRTRSCPCPICHHHOISSUCCNRTPWRDPCHDLHHOISSUCC
NRTPWRTRXUEHHOISSUCCNRTQDCHULHHOISSUCCsum
eRNC
RN31572EN20GLA1
KPI Overview
108
Soc Classification level
108 © Nokia Siemens Networks RN31572EN20GLA1
KPIs for ISHO measurement started for RT and NRT
(RNC_294c, RNC_295c)
KPIs for not good enough cells for RT and NRT,
RNC_296a, and RNC_297a)
ISHO success rate for RT services (RNC_300g)
ISHO success rate for NRT services (RNC_301e)
KPI evaluation – events R99/ISHO
KPI construction - ISHO success rate
•• HHO triggerHHO trigger
•• ULUL SIRSIRTargetTarget
•• UL UE powerUL UE power
•• DL RL powerDL RL power
•• CPICH RSCPCPICH RSCP
•• CPICH ECPICH Ecc/I/I00
•• IMSI basedIMSI based
•• Emergency callEmergency call
•• Load based RTWPLoad based RTWP
•• Load based TCPLoad based TCP
•• Load based HW / logical res.Load based HW / logical res.
•• Load based code res.Load based code res.
•• Services basedServices based
KPI 195a = % of successful active set updates
KPI 300g = % of successfully terminated ISHOs for RT RABs
RN31572EN20GLA1
KPI Overview
109
Soc Classification level
109 © Nokia Siemens Networks RN31572EN20GLA1
All NRT sessions, 100 % -drop rate


++
++
++
++
+
+
+
+
+
+
+
+
+
+
++
++
++
++
++
++
++
++
⋅−
=
E])RM_D_D_STR[PS_REL_NORE]RM_HS_D_ST[PS_REL_NORE]RM_HS_E_ST[PS_REL_NO
_STRE]H_FAIL_D_D[PS_REL_OTD_STRE]H_FAIL_HS_[PS_REL_OT
E_STRE]H_FAIL_HS_[PS_REL_OTSTRE]_FAIL_D_D_[PS_REL_RL
_STRE]_FAIL_HS_D[PS_REL_RL_STRE]_FAIL_HS_E[PS_REL_RL
M_D_D_BGRPS_REL_NORM1022C50+M_D_D_INTPS_REL_NORM1022C49+
M_HS_D_BGRPS_REL_NORM1022C48+M_HS_D_INTPS_REL_NORM1022C47+
M_HS_E_BGRPS_REL_NORM1022C46+M_HS_E_INTPS_REL_NORM1022C45+
BGR_FAIL_D_D_PS_REL_OTHM1022C68+INT_FAIL_D_D_PS_REL_OTHM1022C67+
_BGR_FAIL_HS_DPS_REL_OTHM1022C66+_INT_FAIL_HS_DPS_REL_OTHM1022C65+
_BGR_FAIL_HS_EPS_REL_OTHM1022C64+_INT_FAIL_HS_EPS_REL_OTHM1022C63+
GRFAIL_D_D_BPS_REL_RL_M1022C62+NTFAIL_D_D_IPS_REL_RL_M1022C61+
BGRFAIL_HS_D_PS_REL_RL_M1022C60+INTFAIL_HS_D_PS_REL_RL_M1022C59+
BGRFAIL_HS_E_PS_REL_RL_M1022C58+INTFAIL_HS_E_PS_REL_RL_M1022C57
_STRE])H_FAIL_D_D[PS_REL_OTD_STRE]H_FAIL_HS_[PS_REL_OT
E_STRE]H_FAIL_HS_[PS_REL_OTSTRE]_FAIL_D_D_[PS_REL_RL
_STRE]_FAIL_HS_D[PS_REL_RL_STRE]_FAIL_HS_E[PS_REL_RL
_BGR]H_FAIL_D_D[PS_REL_OT_INT]H_FAIL_D_D[PS_REL_OT
D_BGR]H_FAIL_HS_[PS_REL_OTD_INT]H_FAIL_HS_[PS_REL_OT
E_BGR]H_FAIL_HS_[PS_REL_OTE_INT]H_FAIL_HS_[PS_REL_OT
BGR]_FAIL_D_D_[PS_REL_RLINT]_FAIL_D_D_[PS_REL_RL
_BGR]_FAIL_HS_D[PS_REL_RL_INT]_FAIL_HS_D[PS_REL_RL
E_BGR]L_FAIL_HS_)[PS_REL_RE_INT]L_FAIL_HS_([PS_REL_R
%100%100
[%]RatioSuccessSessionPacketRNC_922b
All combinations
HSDPA + HSUPA, HSDPA + DCH, DCH + DCH
Service level evaluations (PS/Release 5/6)
The Packet Session Success Ratio for Streaming, Interactive and Background Services.
KPI construction – packet session success ratio
RN31572EN20GLA1
KPI Overview
110
Soc Classification level
110 © Nokia Siemens Networks RN31572EN20GLA1
The HSUPA Success Ratio for Streaming, Interactive and
Background Services from user perspective.
• This KPI is based on Packet Call Measurement (M1022)
• Switching from HSPA to R99 is considered as a normal HSPA
release in the formula.
100%
GRE_TO_D_D_BPS_SWI_HS_NTE_TO_D_D_IPS_SWI_HS_
TREE_TO_D_D_SPS_SWI_HS_M_HS_E_BGRPS_REL_NORM1022C46
+M_HS_E_INTPS_REL_NORM1022C45EM_HS_E_STRPS_REL_NOR
_BGR_FAIL_HS_EPS_REL_OTHM1022C64+_INT_FAIL_HS_EPS_REL_OTHM1022C63
_STRE_FAIL_HS_EPS_REL_OTHBGRFAIL_HS_E_PS_REL_RL_M1022C58
+INTFAIL_HS_E_PS_REL_RL_M1022C57STREFAIL_HS_E_PS_REL_RL_
_BGR_FAIL_HS_EPS_REL_OTHM1022C64+_INT_FAIL_HS_EPS_REL_OTHM1022C63
_STRE_FAIL_HS_EPS_REL_OTHBGRFAIL_HS_E_PS_REL_RL_M1022C58
+INTFAIL_HS_E_PS_REL_RL_M1022C57STREFAIL_HS_E_PS_REL_RL_
100%
ePerspectivUserFromRatioSuccessHSUPARNC_921b
⋅

+
++
+
+
++
+
 ++
+
−
=
Here success ratio expressed as 1Here success ratio expressed as 1 –– failure ratiofailure ratio
Service level evaluations (HSUPA only)
KPI construction – packet session success ratio
RN31572EN20GLA1
KPI Overview
111
Soc Classification level
111 © Nokia Siemens Networks RN31572EN20GLA1
Top (N) drops
Cell and its Neighbour
Cells availability
Alarms/Tickets
Configuration &
Parameter audit
SHO
Success
Rate < 90%?
Conf OK ?
Site OK ?
ISHO
Failures
Iur
performance Investigation Iur
Audit adjacent sites for
alarms, Availability,
configuration and capacity
TrafficNeighbours’ Performance
(use SHO success per adjs
counters to identify badly
performing neighbours) & Map
3G Cell at RNC
border?
NO
YES
New site ?
Analyse last detailed
radio measurements
RF and IFHO neighbour
optimisation
No cell
found ratio
>40 %
ISHO
Success
Rate < 90%
RF and ISHO neighbour
optimisation
3G cell covers
over a coverage
hole ?
3G cell at inter-
RNC border ?
Wrong reference clock
(10MHz tuning)
No cell found
ratio > 90 %
and enough
ADJG
2G Cell Doctor
2G Investigation :
TCH blocking or
TCH seizure failure
(interference)
NO
YES
YES
YES
NO
YES
NO
YES
YES
SHO
ISHO
Top
issues
SHO based on DSR,
CPICH EcNo difference,
SHO branch setup fail
BTS/Iub
Relocation success in
target RNC
HHO RSSI & BSIC
time, ISHO cancellation
Max HSPA users in
cell/RNC,RNC licensed
capacity:Max AMR/Iups
throughput
HSDPA IFHO
failures, reject CM
for IFHO
Call set up improvements (RU20)
KPI construction - packet call setup
RN31572EN20GLA1
KPI Overview
112
Soc Classification level
112 © Nokia Siemens Networks RN31572EN20GLA1
HSUPA Call Establishment RAB
Establishment
 ++= TRESCH_EDCH_SPS_ATT_HSDBGRDSCH_EDCH_PS_ATT_HS_NTSCH_EDCH_IPS_ATT_HSDAttemptsHSUPARNC_928B


++
+
+
+
+
+
+
=
TEDCH_UE_INETUP_FAIL_SM1002C523+GR_EDCH_UE_BSETUP_FAILM1002C524+
S_INT_EDCH_TRANSETUP_FAILM1002C527S_BGR_EDCH_TRANSETUP_FAILM1002C528+
R_INT_EDCH_OTHESETUP_FAILM1002C529+R_BGR_EDCH_OTHESETUP_FAILM1002C530+
INT_EDCH_BTS_SETUP_FAILM1002C525+BGR_EDCH_BTS_SETUP_FAILM1002C526+
GRL_BTS_HW_BUL_DCH_SEM1002C518+NTL_BTS_HW_IUL_DCH_SEM1002C517+
A_USR_INTL_MAX_HSUPUL_DCH_SEM1002C515+A_USR_BGRL_MAX_HSUPUL_DCH_SEM1002C516+
_INTCANC_NA_ASEDCH_ALLO_M1002C519+_BGRCANC_NA_ASEDCH_ALLO_M1002C520+
RSS_EDCH_BGALLO_SUCCEM1002C532+TSS_EDCH_INALLO_SUCCEM1002C531
RSS_EDCH_BGALLO_SUCCEM1002C532+TSS_EDCH_INALLO_SUCCEM1002C531
TrafficNRTforityAccessibilResourceHSUPARNC_913a
Traffic + packet call measurement HSUPA failures
E-DCH allocation cancelled due to not acceptable active set Too much E-DCH users in cell /
cell group, No BTS capacity available
RN31572EN20GLA1
KPI Overview
113
Soc Classification level
113 © Nokia Siemens Networks RN31572EN20GLA1
HSUPA Call Establishment RAB
Establishment

++
+++
+++
++
+++
+++
++
++
+++
++
+++
++
=
TR_EDCH_UE_SSETUP_FAILNT_EDCH_UE_ISETUP_FAILM1002C523
GR_EDCH_UE_BSETUP_FAILM1002C524S_STR_EDCH_TRANSETUP_FAIL
S_INT_EDCH_TRANSETUP_FAILM1002C527S_BGR_EDCH_TRANSETUP_FAILM1002C528
R_STR_EDCH_OTHESETUP_FAILR_INT_EDCH_OTHESETUP_FAILM1002C529
R_BGR_EDCH_OTHESETUP_FAILM1002C530STR_EDCH_BTS_SETUP_FAIL
INT_EDCH_BTS_SETUP_FAILM1002C525BGR_EDCH_BTS_SETUP_FAILM1002C526
R_BTS_HW_STUL_DCH_SELGRL_BTS_HW_BUL_DCH_SEM1002C518
NTL_BTS_HW_IUL_DCH_SEM1002C517_USR_STR_MAX_HSUPAUL_DCH_SEL
A_USR_INTL_MAX_HSUPUL_DCH_SEM1002C515A_USR_BGRL_MAX_HSUPUL_DCH_SEM1002C516
_STRCANC_NA_ASEDCH_ALLO__INTCANC_NA_ASEDCH_ALLO_M1002C519
_BGRCANC_NA_ASEDCH_ALLO_M1002C520RSS_EDCH_STALLO_SUCCE
RSS_EDCH_BGALLO_SUCCEM1002C532TSS_EDCH_INALLO_SUCCEM1002C531
SelectionsDCH-ERNC_923c
Traffic + packet call measurement HSUPA failures
E-DCH allocation cancelled due to not acceptable active set Too much E-DCH users in cell /
cell group, No BTS capacity available
RN31572EN20GLA1
KPI Overview
114
Soc Classification level
114 © Nokia Siemens Networks RN31572EN20GLA1
HS-DSCH Serving Cell Change
The HS-DSCH Serving Cell Change success rate can be calculated as below
• It should be noted that the KPI above is not very accurate in cell level as denominator is
incremented in the source cell (old serving cell) and numerator is incremented in the
target cell (new serving cell)
• So this KPI is useful in RNC level
However in case the SCC failure rate is calculated then it is possible to find out under
which HS-DSCH serving cell plenty of SCCs are failing (but this will not tell the cell to
which the SCC is failing)
REASONOTHERSTARTEDSCCUPDSETACTIVESTARTEDSCC
ERRORSIRULSTARTEDSCCECNOCPICHSTARTEDSCC
SUCCESSFULBTSINTERSCCSUCCESSFULBTSINTRASCC
100%ARNC
_______
_______
______
733_
+
++
+
⋅=
REASONOTHERSTARTEDSCCUPDSETACTIVESTARTEDSCC
ERRORSIRULSTARTEDSCCECNOCPICHSTARTEDSCC
HER_DUE_TO_OTSCC_FAILED_DUE_TO_ACSCC_FAILED
ANSM_DUE_TO_TRSCC_FAILEDS_DUE_TO_BTSCC_FAILED_DUE_TO_UESCC_FAILED
100%RateFailureSCC
_______
_______
+
++
+
+++
⋅=
Intra-system hard handover measurement
Data in source
Node B buffer lost
RN31572EN20GLA1
KPI Overview
115
Soc Classification level
115 © Nokia Siemens Networks RN31572EN20GLA1
HSDPA MAC-hs Efficiency
RNC_607c HSDPA MAC-hs efficiency (%)
• HSDPA “Retransmission ratio” between BTS and HSDPA Capable UEs done by
MAC-hs
• Actually, this is the successfully sent MAC-hs PDUs divided by all transmitted
MAC-hs PDUs including retransmissions
%100⋅
+
+
+
+
+
+
+
+
+
+
+
+
+++
+++
+++
+++
+++
+++
++
+++
++
=


M_CODE_16QARETRANS_15M5000C125+M_CODE_16QARETRANS_14M5000C124+M_CODE_16QARETRANS_13M5000C123+
M_CODE_16QARETRANS_12M5000C122+M_CODE_16QARETRANS_11M5000C121+M_CODE_16QARETRANS_10M5000C120+
CODE_16QAMRETRANS_9_M5000C119+CODE_16QAMRETRANS_8_M5000C118+CODE_16QAMRETRANS_7_M5000C117+
CODE_16QAMRETRANS_6_M5000C116+_CODE_QPSKRETRANS_15M5000C115+_CODE_QPSKRETRANS_14M5000C114+
_CODE_QPSKRETRANS_13M5000C113+_CODE_QPSKRETRANS_12M5000C112+_CODE_QPSKRETRANS_11M5000C111+
_CODE_QPSKRETRANS_10M5000C110+CODE_QPSKRETRANS_9_M5000C109+CODE_QPSKRETRANS_8_M5000C108+
CODE_QPSKRETRANS_7_M5000C107+CODE_QPSKRETRANS_6_M5000C106+6QAM_15_CODE_1ORIG_TRANSM5000C105+
6QAM_14_CODE_1ORIG_TRANSM5000C104+6QAM_13_CODE_1ORIG_TRANSM5000C103+6QAM_12_CODE_1ORIG_TRANSM5000C102+
6QAM_11_CODE_1ORIG_TRANSM5000C101+6QAM_10_CODE_1ORIG_TRANSM5000C100+QAM_9_CODE_16ORIG_TRANSM5000C99+
QAM_8_CODE_16ORIG_TRANSM5000C98+QAM_7_CODE_16ORIG_TRANSM5000C97+QAM_6_CODE_16ORIG_TRANSM5000C96+
PSK_15_CODE_QORIG_TRANSM5000C95+PSK_14_CODE_QORIG_TRANSM5000C94+PSK_13_CODE_QORIG_TRANSM5000C93+
PSK_12_CODE_QORIG_TRANSM5000C92+PSK_11_CODE_QORIG_TRANSM5000C91+PSK_10_CODE_QORIG_TRANSM5000C90+
SK_9_CODE_QPORIG_TRANSM5000C89+SK_8_CODE_QPORIG_TRANSM5000C88+SK_7_CODE_QPORIG_TRANSM5000C87+
SK_6_CODE_QPORIG_TRANSM5000C86+CODE_16QAMRETRANS_5_M5000C68CODE_16QAMRETRANS_4_M5000C67
CODE_16QAMRETRANS_3_M5000C66CODE_16QAMRETRANS_2_M5000C65CODE_16QAMRETRANS_1_M5000C64
CODE_QPSKRETRANS_5_M5000C63CODE_QPSKRETRANS_4_M5000C62CODE_QPSKRETRANS_3_M5000C61
CODE_QPSKRETRANS_2_M5000C60CODE_QPSKRETRANS_1_M5000C59QAM_5_CODE_16ORIG_TRANSM5000C58
QAM_4_CODE_16ORIG_TRANSM5000C57QAM_3_CODE_16ORIG_TRANSM5000C56QAM_2_CODE_16ORIG_TRANSM5000C55
QAM_1_CODE_16ORIG_TRANSM5000C54SK_5_CODE_QPORIG_TRANSM5000C53SK_4_CODE_QPORIG_TRANSM5000C52
SK_3_CODE_QPORIG_TRANSM5000C51SK_2_CODE_QPORIG_TRANSM5000C50SK_1_CODE_QPORIG_TRANSM5000C49
T_CL_5U_RETR_DISMAC_HS_PDM5000C1T_CL_4U_RETR_DISMAC_HS_PDM5000C4T_CL_3U_RETR_DISMAC_HS_PDM5000C3
T_CL_2U_RETR_DISMAC_HS_PDM5000C2T_CL_1U_RETR_DISMAC_HS_PDM5000C1T_CL_0U_RETR_DISMAC_HS_PDM5000C0
RNC_607c
HSDPA in WBTS measurement
Number of original PDUs
Number of re-transmitted PDUs
For each modulation and number of
codes individual counter
RN31572EN20GLA1
KPI Overview
116
Soc Classification level
116 © Nokia Siemens Networks RN31572EN20GLA1
HSDPA Data Volume and Throughput
The average active HS-DSCH MAC-d throughput from network perspective calculated
as the HSDPA MAC-d throughput at BTS, divided by the active HS-DSCH time from the
network perspective
The active time refers to the scheduled TTIs, i.e. when sending data
The throughput is looked at from MAC-d layer, i.e. how much MAC-d level data the HS-
DSCH is able to successfully transfer to UEs using the scheduled TTIs, so this
considers also the MAC-hs efficiency
RNC_722b [kbps] =
( )
500
SS_5)R_DIST_CLAHS_SCCH_PWM5000C74SS_4R_DIST_CLAHS_SCCH_PWM5000C73SS_R_DIST_CLAHS_SCCH_PWM5000C72
SS_2R_DIST_CLAHS_SCCH_PWM5000C71SS_1R_DIST_CLAHS_SCCH_PWM5000C70SS_0R_DIST_CLAHS_SCCH_PWM5000C69
1000
TSHS_MACD_BIDISCARDED_M5000C127-SS_MACD_BITRECEIVED_HM5000C126








++
+++
⋅
3
Amount of data received in MAC-d PDUs by Node B –
amount of data discarded due to buffer overflow
Number of TTIs with HS-SCCH power
< 0.1 W
0.1-0.2 W
0.2-0.4 W
0.4-0.8 W
0.8-16. W
> 1.6 W
RN31572EN20GLA1
KPI Overview
117
Soc Classification level
117 © Nokia Siemens Networks RN31572EN20GLA1
TotalTotal numbernumber ofof
MACMAC--dd PDUsPDUs
receivedreceived byby NodeNode BB
11 MACMAC--dd PDU = 336PDU = 336
oror 656656 bitbit
IfIf 656656 bitbit PDUPDU usedused,,
KPI 608AKPI 608A notnot
applicableapplicable
AmountAmount ofof datadata
receivedreceived inin MACMAC--dd
PDUsPDUs byby NodeNode BB
ExampleExample: 1000: 1000 PDUsPDUs withwith 336336 bitbit + 1000+ 1000 PDUsPDUs withwith 656656 bitbit
M5000C7 = 1000 + 1000 = 2000M5000C7 = 1000 + 1000 = 2000 PDUsPDUs
M5000C126 = 1000 * 336M5000C126 = 1000 * 336 bitbit + 1000 * 656+ 1000 * 656 bitbit = 992= 992 KbitKbit
IfIf 656656 bitbit PDUPDU usedused, KPI, KPI
606B606B notnot applicableapplicable
HSDPA Data Volume and Throughput
KPI - statistic examples
KPI construction - Statistic examples
RN31572EN20GLA1
KPI Overview
118
Soc Classification level
118 © Nokia Siemens Networks RN31572EN20GLA1
PDUsMACddtransmitteofnumber
sionsretransmisnwithcorrectlydeliveredPDUsMACdofnumbern
rateontransmissi n
____
________)1(
_
 +
=
Example
100 PDUs with no re-transmission
16 PDUs with 1 re-transmission
3 PDUs with 2 re-transmissions
1 PDU with 3 re-transmissions
Transmission rate = (100 * 1 + 16 * 2 + 3 * 3 + 1 * 4) / (100 + 16 + 3 + 1)
Transmission rate = 145 / 120 = 1.21
1.21 transmissions over the air for 1 PDU  21% re-transmission overhead
KPI - statistic examples
KPI construction - Statistic examples
RN31572EN20GLA1
KPI Overview
119
Soc Classification level
119 © Nokia Siemens Networks RN31572EN20GLA1
E-DCH Throughput can be measured by RNC_952a
60ATIONPERIOD_DUR1000
8TA_VOLSDPA_UL_DANRT_EDCH_HM1023C10
[kbit/s]RNCatThroughputAveragees-MACHSUPA952_
⋅⋅
⋅
=

aRNC
1000
8101023
[kbit]RNCatVolumeDataes-MACHSUPA931_
 ⋅
=
ATA_VOLHSDPA_UL_DNRT_EDCH_CM
aRNC
Amount of data transmitted in
MAC-es PDUs over E-DCH
RU10 Reporting Suite –new KPIs
Statistics measurementsStatistics measurements
RN31572EN20GLA1
KPI Overview
120
Soc Classification level
120 © Nokia Siemens Networks RN31572EN20GLA1
HS-DSCH Throughput
60ATIONPERIOD_DUR1000
8TA_VOLHS_DSCH_DAM1023C8
[kbit/s]RNCatThroughputAveraged-MACHSDPA
⋅⋅
⋅
=

1000
8TA_VOLHS_DSCH_DAM1023C8
[kbit]RNCatVolumeDatad-MACSDPA
 ⋅
=
H
Amount of data transmitted in
MAC-d PDUs over HS-DSCH
RU10 Reporting Suite –new KPIs
Statistics measurementsStatistics measurements
RN31572EN20GLA1
KPI Overview
121
Soc Classification level
121 © Nokia Siemens Networks RN31572EN20GLA1
R99 NRT Throughput DL
60ATIONPERIOD_DUR1000
8_DATA_VOLNRT_DCH_DLM1023C7
[kbit/s]RNCatThroughputAveraged-MACDLNRTR99
⋅⋅
⋅
=

1000
8_DATA_VOLNRT_DCH_DLM1023C7
[kbit]RNCatVolumeDatad-MACDLRT99
 ⋅
=
NR
Amount of data transmitted in
MAC-d PDUs over DCH
RU10 Reporting Suite –new KPIs
Statistics measurementsStatistics measurements
RN31572EN20GLA1
KPI Overview
122
Soc Classification level
122 © Nokia Siemens Networks RN31572EN20GLA1
R99 NRT Throughput UL
60ATIONPERIOD_DUR1000
8_DATA_VOLNRT_DCH_ULM1023C6
[kbit/s]RNCatThroughputAveraged-MACULNRTR99
⋅⋅
⋅
=

1000
8_DATA_VOLNRT_DCH_ULM1023C6
[kbit]RNCatVolumeDatad-MACULRT99
 ⋅
=
NR
Amount of data transmitted in
MAC-d PDUs over DCH
RU10 Reporting Suite –new KPIs
Statistics measurements
RN31572EN20GLA1
KPI Overview
123
Soc Classification level
123 © Nokia Siemens Networks RN31572EN20GLA1
Inter System Hard Handover Success Ratio [%]
)________
____________
____________
____________
____________
____________
____
__________
__________
____________
___________
___________
____________(
)_______
____________
____________
____________
____________
____________
____
__________
__________
____________
___________
___________
____________(*100
_
NRTSBATTHHOISRTSBATTHHOIS
NRTSCRSVRLBATTHHOISRTSCRSVRLBATTHHOIS
NRTLIMRESLBATTHHOISRTLIMRESLBATTHHOIS
NRTTOTPTXLBATTHHOISRTTOTPTXLBATTHHOIS
NRTTOTPRXLBATTHHOISRTTOTPRXLBATTHHOIS
NRTULCAPALBATTHHOISNRTDLCAPALBATTHHOIS
CALLEMERGATTHHOIS
NRTIMSIMATTHHOISRTIMSIMATTHHOIS
NRTECNOCPICHATTHHOISNRTRSCPCPICHATTHHOIS
NRTPWRDPCHDLATTHHOISNRTPWRTRXUEATTHHOIS
NRTQDCHULATTHHOISRTECNOCPICHATTHHOIS
RTRSCPCPICHATTHHOISRTPWRDPCHDLATTHHOIS
RTPWRTRXUEATTHHOISRTQDCHULATTHHOISsum
NRTSBHHOISSUCCRTSBHHOISSUCC
NRTSCRSVRLBHHOISSUCCRTSCRSVRLBHHOISSUCC
NRTLIMRESLBHHOISSUCCRTLIMRESLBHHOISSUCC
NRTTOTPTXLBHHOISSUCCRTTOTPTXLBHHOISSUCC
NRTTOTPRXLBHHOISSUCCRTTOTPRXLBHHOISSUCC
NRTULCAPALBHHOISSUCCNRTDLCAPALBHHOISSUCC
CALLEMERGHHOISSUCC
NRTIMSIMHHOISSUCCRTIMSIMHHOISSUCC
NRTECNOCPICHHHOISSUCCNRTRSCPCPICHHHOISSUCC
NRTPWRDPCHDLHHOISSUCCNRTPWRTRXUEHHOISSUCC
NRTQDCHULHHOISSUCCRTECNOCPICHHHOISSUCC
RTRSCPCPICHHHOISSUCCRTPWRDPCHDLHHOISSUCC
RTPWRTRXUEHHOISSUCCRTQDCHULHHOISSUCCsum
SuccessISHO
++
++
++
++
++
++
+
++
++
++
++
++
+
−++
++
++
++
++
++
++
++
++
+
+++
++
+
=
Load and Service
(RAS51)
Based ISHO Success for
both NRT and RT
Load and Service
(RAS51)
Based ISHO Attempt for
both NRT and RT
This KPI cover
both NRT and RT
ISHO success
Further HHO trigger
Load based capacity rejection
KPI evaluation – events R99/ISHO
KPI construction - ISHO success rate
RN31572EN20GLA1
KPI Overview
124
Soc Classification level
124 © Nokia Siemens Networks RN31572EN20GLA1
RU10 Reporting Suite
• RNC level system
program added
• Corrections to
Capacity report
• Modifications to
Service level report
(Streaming class
added+ some other
corrections)
Report Topic Name Report Name Report ID
1. System Program System Program RNC Level RSRAN084
1. System Program System Program Cell Level RSRAN000
2. Capacity RNC Capacity RSRAN068
2. Capacity Node B Capacity RSRAN066
2. Capacity Cell Capacity RSRAN067
2. Capacity NRT Radio Bearer Statistics RSRAN013
3. Service Level Service/Session Accessibility Analysis RSRAN073
3. Service Level Service/Session Retainability Analysis RSRAN079
3. Service Level RAB Holding Times RSRAN021
3. Service Level Service Summary RSRAN003
4. Traffic Allocated Traffic Amounts (R99 + HSPA) RSRAN070
4. Traffic Cell Data Volume and Throughput at RNC RSRAN077
4. Traffic Traffic Summary RSRAN026
4. Traffic Used CE Capacity per RB Type in RNC RSRAN022
4. Traffic Utilization Shares of Total Traffic Allocation Amounts RSRAN071
5. Mobility and Handover Active Set Size for NRT-RT Traffic RSRAN078
5. Mobility and Handover HSPA Serving Cell Change RSRAN033
5. Mobility and Handover IFHO Adjacencies RSRAN044
5. Mobility and Handover Inter-System Handover per Cause RSRAN019
5. Mobility and Handover Inter-System Handover Performance RSRAN023
5. Mobility and Handover Inter-System Handover Reasons RSRAN018
5. Mobility and Handover ISHO Adjacencies RSRAN045
5. Mobility and Handover Load Based HO Related Resources RSRAN047
5. Mobility and Handover Load Based IFHO/ISHO Performance RSRAN048
5. Mobility and Handover Load Based IFHO/ISHO Triggering RSRAN049
5. Mobility and Handover Service Based IFHO/ISHO Performance RSRAN050
5. Mobility and Handover SHO Adjacencies RSRAN046
5. Mobility and Handover Soft Handover Performance RSRAN028
RNC_169e:DR +
GAN HO added,
but load & service
based counters
removed
Classes; KPI
RN31572EN20GLA1
KPI Overview
125
Soc Classification level
125 © Nokia Siemens Networks RN31572EN20GLA1
Module Version control
Ronald Fabian
RU10 level
Ronald Fabian
Status
Dr. Benedikt Aschermann11.10.2010RU20_v2.0
Dr. Benedikt Aschermann/
Dr. Dirk Rose
06.07.2009
28.08.2009
RU10_v1.0
RU10_v2.0
ContactDateVersion

02 rn31572 en20gla1_kpi_overview

  • 1.
    RN31572EN20GLA1 KPI Overview 1 Soc Classificationlevel 1 © Nokia Siemens Networks RN31572EN20GLA1 KPI overview 3G RANOP RU20
  • 2.
    RN31572EN20GLA1 KPI Overview 2 Soc Classificationlevel 2 © Nokia Siemens Networks RN31572EN20GLA1 Course Content KPI overview Performance monitoring Air interface and neighbor optimization Capacity improvement Traffic management Paging and inter-RNC optimization
  • 3.
    RN31572EN20GLA1 KPI Overview 3 Soc Classificationlevel 3 © Nokia Siemens Networks RN31572EN20GLA1 KPI overview Principles of 3G network optimizations Principles of performance measurements and KPI classification Examples for KPI construction - KPI Factors - Call Setup Failure Rate, - Call Setup success rate - Blocking Rate, - Call Drop Rate, - HO Failure Rate Reporting suites - Classes of counters, - main existing KPI Appendix - examples of statistics
  • 4.
    RN31572EN20GLA1 KPI Overview 4 Soc Classificationlevel 4 © Nokia Siemens Networks RN31572EN20GLA1 Module Objectives Describe 3G RAN main classification and principles of optimization List measurements & KPIs & proposed target value to them Describe the affecting network performance counters Describe the content in RU20 reporting suite At the end of the module you will be able to:
  • 5.
    RN31572EN20GLA1 KPI Overview 5 Soc Classificationlevel 5 © Nokia Siemens Networks RN31572EN20GLA1 Principles of 3G network optimization Optimization strategy Quality & Key Performance Performance indicators RAN parameters counters (OSS/NetAct) RRM/Field/installation Cell CoverageCell Capacity Radio/Signaling capabilities TRANSMISSION capacity CORE/Mobility performance HW (Capability)
  • 6.
    RN31572EN20GLA1 KPI Overview 6 Soc Classificationlevel 6 © Nokia Siemens Networks RN31572EN20GLA1 Principles of 3G network optimization Target issues for optimizations are toTarget issues for optimizations are to …… assume coverage and capacity RAN improvements by tuning of interference situations within networks Therefore check RRM to ensure the RAN offers: - planned coverage for each targeted service - Calculate high capacity i.e. low blocking (new calls, handovers) Observe NW performance by overall counters (NetACT, RNC counters) Define quality indicators and compare KPI’s by triggering points Check overall Quality of Service (QoS) at – RAN, transmission and core - Optimize the use of available capacity (priorities) By continuously monitoring/adjusting how the available resources are used in accordance with user requests ! Optimization strategy
  • 7.
    RN31572EN20GLA1 KPI Overview 7 Soc Classificationlevel 7 © Nokia Siemens Networks RN31572EN20GLA1 Principles of 3G network optimization Key performance indicators (KPI) improvementsKey performance indicators (KPI) improvements Performance evaluation event/ Action item CAUSE Index/level /thresholds COUNTER Descriptive statistics Key Performance indication Signaling/Traffic: RT/NRT RRC/RAB/CORE COUNTER statistics 3G Causes Vendor issue Evaluations Uu; WBTS, AAL2, RNC Indication KPI Index/level/ thresholds event/Action item/improvement No activities Optimisation/hysteretic Signaling/user plane
  • 8.
    RN31572EN20GLA1 KPI Overview 8 Soc Classificationlevel 8 © Nokia Siemens Networks RN31572EN20GLA1 Principles of 3G network optimization Operator define several KPIs:  DCR  handover success rate 98 %,  blocking rate 2 %  % of samples having FER > 5% Operator “Features & SW” reports statistics by vendor MML commands (WBTS, RNC) evaluated by Accessibility, Retainability, Usage, Mobility, Integrity (BLER) In addition reporting and monitoring by probes Tools: Equipment plus planning tools e.g. NetAct (NSN) Quality benchmark
  • 9.
    RN31572EN20GLA1 KPI Overview 9 Soc Classificationlevel 9 © Nokia Siemens Networks RN31572EN20GLA1 %100*)___..(___ )__..(_____ attemptssetupcallallgeeventsallofNumber setupscallsuccessfulgeresultdesiredwitheventsofNumber KPI = KPI counts events: • Does not evaluate performance • No/limited qualitative analysis • Does not discuss statistical errors • Arithmetic mean only • No scatter Principles of 3G network optimization KPI – definition & principle
  • 10.
    RN31572EN20GLA1 KPI Overview 10 Soc Classificationlevel 10 © Nokia Siemens Networks RN31572EN20GLA1 The KPIs to be monitored from the RAN could be: • Cell availability • Call Setup Success Rate (CSSR) • Call Drop rate • SHO/ISHO/HSPA SCC success rate • Packet Session setup/success rate (NRT, HSDPA, HSUPA) In NOLS: • RNC counter description • NetAct DB description for RNC measurements • WCDMA RAN Key Performance Indicators • Key Indicator Changes • Measurement Changes Principles of 3G network optimization KPI – definition & principle
  • 11.
    RN31572EN20GLA1 KPI Overview 11 Soc Classificationlevel 11 © Nokia Siemens Networks RN31572EN20GLA1 1. Detect fault based by counters 2. Check documentation of NED 3. Compare and evaluate KPI listing (Excel data or/and KPI) 4. Link/Evaluate RAN Parameter 5. Check situation within call flow situation at signaling plane 6. See OSS or/trace results at interfaces e.g. Iub/Iu 10/)1121][Re(_)( −= ircTotalWbPwuudBmiRTWP Load related = Received Total Wideband Power (KPI) M1000C0 … C9 Example: Detect incremented countersExample: Detect incremented counters Search counters Average Uplink R99 Load Detect increment counters out of KPI, due to UL faultsDetect increment counters out of KPI, due to UL faults average ( sum(M1000C0 * M1000C1 + M1000C2*M1000C3 + M1000C4 * M1000C5 + M1000C6 * M1000C7+ M1000C8 * M1000C9) / (M1000C1 + M1000C3 +M1000C5 + M1000C7 + M1000C9)) dBmRAN KPI formula KPI strategy: Scenario descriptions Principles of 3G network optimization
  • 12.
    RN31572EN20GLA1 KPI Overview 12 Soc Classificationlevel 12 © Nokia Siemens Networks RN31572EN20GLA1 KPI strategy: Scenario descriptions •• Use counter tables from NED/PDF dictionaryUse counter tables from NED/PDF dictionary •• Move to RAN Parameter and/or EXCEL dataMove to RAN Parameter and/or EXCEL data •• Match KPI and tune RAN parameterMatch KPI and tune RAN parameter Principles of 3G network optimization
  • 13.
    RN31572EN20GLA1 KPI Overview 13 Soc Classificationlevel 13 © Nokia Siemens Networks RN31572EN20GLA1 •• Use counter tables from NED/PDF dictionaryUse counter tables from NED/PDF dictionary RNC radio network part counterRNC radio network part counter # 1xxx# 1xxx RNC ATM /TP part counterRNC ATM /TP part counter # 5xx/8xx# 5xx/8xx WW--BTS part counter/BTS part counter/ # 5xxx# 5xxx HSPA/CQIHSPA/CQI KPI strategy: Scenario descriptions Principles of 3G network optimization
  • 14.
    RN31572EN20GLA1 KPI Overview 14 Soc Classificationlevel 14 © Nokia Siemens Networks RN31572EN20GLA1 Example of new counters for RU20 Separate counters for relocation Counters- where to find ? RNC ATM/TPRNC ATM/TP part counterpart counter # 500/800# 500/800 groupegroupe IuB RNC radio networkRNC radio network part counter #part counter # 1000 group1000 group WW--BTS part counter/BTS part counter/ # 5000 group# 5000 group HSPA/CQIHSPA/CQI Counters- where to find ? RNC ATM/TPRNC ATM/TP part counterpart counter # 500/800# 500/800 groupegroupe IuB RNC radio networkRNC radio network part counter #part counter # 1000 group1000 group WW--BTS part counter/BTS part counter/ # 5000 group# 5000 group HSPA/CQIHSPA/CQI Source RNC Target RNC More detailed monitoring of SRNS relocations relocation counters - in-coming/outgoing new counters - new existing Service Level (M1001) measurement • Separate counters for relocation • Channel Element utilisation in WBTS • RAB bit rate counters • Ethernet QoS monitoring for BTS • New updated KPIs • New counters per RRM feature
  • 15.
    RN31572EN20GLA1 KPI Overview 15 Soc Classificationlevel 15 © Nokia Siemens Networks RN31572EN20GLA1 Thank You ! KPI overview
  • 16.
    RN31572EN20GLA1 KPI Overview 16 Soc Classificationlevel 16 © Nokia Siemens Networks RN31572EN20GLA1 KPI overview Principles of 3G network optimizations Principles of performance measurements and KPI classification Examples for KPI construction - KPI Factors - Call Setup Failure Rate, - Call Setup success rate - Blocking Rate, - Call Drop Rate, - HO Failure Rate Reporting suites - Classes of counters, - main existing KPI - examples of statistics
  • 17.
    RN31572EN20GLA1 KPI Overview 17 Soc Classificationlevel 17 © Nokia Siemens Networks RN31572EN20GLA1 Counter and KPI functions/issues Principles of performance measurements The RAN KPI can be classified into the following categories : • Accessibility • Retainability • Usage • Mobility • Integrity (BLER) BS RNC 3G MSC 3G SGSN GGSN Firewall FMT GPRS Backbone Internet PS data server PSTN CS data serverModem RAN KPI RAN KPI Classification
  • 18.
    RN31572EN20GLA1 KPI Overview 18 Soc Classificationlevel 18 © Nokia Siemens Networks RN31572EN20GLA1 RU20 New Counters and Measurements Id Measurement M513 STM-1 interface M514 IMA logical interface M516 SONET/SDH Protection Group M528 ATM layer performance M529 ATM Virtual Path Connection M530 ATM Virtual Channel Connection M531 ATM Route Load M532 ATM Interface M546 SAAL signalling at UNI M547 AAL5 protocol in DMX M548 AAL2 signalling protocol at UNI M549 AAL5 protocol in chorus M550 AAL2 path CAC resource M552 AAL2 signalling at NNI M553 AAL2 Scheduling Performance in RNC M563 TCP/IP Protocol M592 Unit load M594 WAC overload control M608 Availability performance M609 DSP Service statistics M612 DSP state changes measurement M615 DSP resource utilization M617 DSP load measurement M800 AAL2 Resource Reservation M801 Iu-PS Performance M802 SW License Key controlled Capacity M803 RNC_RTP_RTCP, IP based Iu-CS M804 RNC IP CAC, IP based IU Platform measurements Id M easurement M1000 Cell resource M1001 Service level M1002 Traffic M1003 L3 signalling at Iu M1004 L3 signalling at Iur M1005 L3 signalling at Iub M1006 RRC signalling M1007 Soft handover M1008 Intra-system hard handover M1009 L3 relocation signalling M1010 Inter-system handover M1011 Location services M1012 Service area broadcast M1013 Autodef SHO M1014 Autodef IFHO M1015 Autodef ISHO M1016 RCPM OLPC M1017 RCPM RLC M1018 RCPM UEQ M1020 A-GPS Server Interface M1021 Iupc Interface M1022 Packet Call M1023 Cell Throughput M1024 RCPM OLPC W CEL m easurement M1025 RCPM OLPC RNC measurement M1026 RCPM RLC W CEL measurement M1027 RCPM RLC RNC measurement M1028 AutoDef SHO DSR M1031 WBTS Resource RNW measurements New RU10 Measurement New RU20 Measurement New RU20 Counters Id Measurement M5000 HSDPA in WBTS M5001 WBTS HW Resource M5002 Cell Throughput WBTS M5003 Frame Protocol WBTS M5101 FTM PDH Interface M5102 FTM SDH Interface M5105 FTM ATM Interface M5106 FTM ATM VC Connection M5107 FTM ATM VP Connection M5110 FTM Ethernet Link M5113 FTM Pseudowire MPLS M5114 FTM PSN Tunnel IP M5115 FTM AAL2 Scheduling Performance M5116 FTM Timing over Packet Measurement M5117 FTM IP statistics measurement M5118 FTM PHB statistics measurement Id Measurement M5201 AXC PDH M5202 AXC SDH M5203 AXC IMA group M5204 AXC IMA link M5205 AXC ATM Interface M5206 AXC ATM VC Connection M5207 AXC ATM VP Connection M5208 AXC AAL2 performance M5209 AXC AAL5 performance M5210 AXC Ethernet link M5211 AXC Sonet/SDH protection group M5212 AXC ATM Performance M5213 AXC Pseudowire MPLS measurement M5214 AXC PSN Tunnel IP M5215 AAL2 scheduling performance in BTS M5216 AXC Timing over Packet Measurement M5217 AXC IP Statistics M5218 AXC PHB statistics WBTS measurements AXC measurements Only yellow are covered in the slideset RCPM means Radio Connection Performance Measurement
  • 19.
    RN31572EN20GLA1 KPI Overview 19 Soc Classificationlevel 19 © Nokia Siemens Networks RN31572EN20GLA1 No activation neededRAN1713Ethernet QoS Monitoring in BTS RU20Feature NumberPerformance monitoring Activation of the required licenseRAN1509RAB Bit Rate Counters Activating RAN1311: Position Information in Subscriber Trace ReportRAN1311Position Information in Subscriber Trace Report Activation of the required licenseRAN1312Channel Element Utilization in WBTS No activation neededRAN1136Separate Counters for Outgoing Relocations New PM features in RU20New PM features in RU20 Principles of performance measurements
  • 20.
    RN31572EN20GLA1 KPI Overview 20 Soc Classificationlevel 20 © Nokia Siemens Networks RN31572EN20GLA1 Principles of performance measurements New RU20 features Dual Iub for Ultrasite WCDMA BTSRAN1633 New FeatureRAN Power Saving Mode for BTSRAN955 Broadcast of A-GPS Assistance DataRAN876 HSPA 72 Users Per CellRAN1686 Continuous Packet ConnectivityRAN1644 HSDPA 64QAMRAN1643 Flexible RLC (DL)RAN1638 HSUPA 2 ms TTIRAN1470 Fractional DPCHRAN1201 LTE interworkingRAN2067 Dual-Cell HSDPA 42MbpsRAN1906 Multiple BSIC IdentificationRAN1758 CS Voice Over HSPARAN1689 MIMORAN1642
  • 21.
    RN31572EN20GLA1 KPI Overview 21 Soc Classificationlevel 21 © Nokia Siemens Networks RN31572EN20GLA1 Principles of performance measurements (1/2) Poor CSSR could be a result of • Poor coverage or dominance or interference issues in Radio interface • Capacity issues in Radio or Iub interface • Configuration issues in WBTS (parameters or HW) CSSR is essentially RRC Setup Success * RAB Setup Success (or successful PS session setups in case of PS call) CSSR covers all the steps from the initial RRC connection request from the UE to the network, through the RRC setup phase and the RAB setup phase, and until user data is starting to get transferred. The CSSR formulas are for different traffic classes like: • CS voice calls (RNC 565 f) • CS video calls (RNC 566e) • PS RT Streaming Calls (RNC 575 d) • PS NRT Calls (Interactive & Background) (RNC 576d)
  • 22.
    RN31572EN20GLA1 KPI Overview 22 Soc Classificationlevel 22 © Nokia Siemens Networks RN31572EN20GLA1 Principles of performance measurements (2/2) CSSR KPI for CS voice from end user perspective (RNC 565f) RRC request repetitions done by UE after RRC reject are excluded from denominator (not necessarily seen as failures from the user's perspective) • Emergency calls re-directed to GSM layer are excluded from denominator The occurred cell re-selections are subtracted both from the numerator and denominator because they are not considered as call attempts from mobile end-user point of view. The UE has made a new RRC connection via another cell and Attempts-counter is updated in the new cell for the new attempt. ))____( )____(( * )_________ _______ _______ ______ ______( )____ _______ ____ ______ ______((*100 _ VOICECSATTSTPRABsum VOICECSCOMPACCRABsum CALLEMERGREJSTPCONNRRCCONVMTRELACCRRC CONVMORELACCRRCEMERGENCYRELACCRRC EMERGENCYREPATTRRCCONVMTREPATTRRC CONVMOREPATTRRCATTSCALLEMERGENCY ATTSCALLCONVMTCATTSCALLCONVMOCsum CONVMTRELACCRRC CONVMORELACCRRCEMERGENCYRELACCRRC FAILSCALLEMERGENCYATTSCALLEMERGENCY FAILSCALLCONVMTCATTSCALLCONVMTC FAILSCALLCONVMOCATTSCALLCONVMOCsum CSSRAMR −− −− −− −+ + − −− −+ −+ − = RRC part RAB part
  • 23.
    RN31572EN20GLA1 KPI Overview 23 Soc Classificationlevel 23 © Nokia Siemens Networks RN31572EN20GLA1 _CEMAX_AVAILM5001C0 _CEMIN_AVAILM5001C1 CEAVE_AVAIL_M5001C2 E_DLMAX_USED_CM5001C3 CE_ULMAX_USED_M5001C4 E_DLMIN_USED_CM5001C5 CE_ULMIN_USED_M5001C6 E_DLAVG_USED_CM5001C7 E_ULAVG_USED_CM5001C8 In memory of counter #In memory of counter # RNC radio network part counterRNC radio network part counter # 1xxx# 1xxx RNC ATM /TP part counter # 5xx/8xx WW--BTS part counter/BTS part counter/ # 5xxx# 5xxx HSPA/CQIHSPA/CQI Counter scenario description within network elements Principles of 3G network optimization M5001 WBTS Baseband processing M1005 L3 on IuB at RNC M1005C0 : RL_STP_ATT_FOR_FIRST_RL M1005C5 : RL_STP_SUCC_FOR_FIRST_RL M1005C179: SETUP_FAIL_FIRST_RL_MISC
  • 24.
    RN31572EN20GLA1 KPI Overview 24 Soc Classificationlevel 24 © Nokia Siemens Networks RN31572EN20GLA1 Thank You ! KPI overview
  • 25.
    RN31572EN20GLA1 KPI Overview 25 Soc Classificationlevel 25 © Nokia Siemens Networks RN31572EN20GLA1 KPI overview Principles of 3G network optimizations Principles of performance measurements and KPI classification Examples for KPI construction - KPI Factors - Call Setup failure rate, - Call Setup success rate - Blocking Rate, - Call Drop Rate, - HO Failure Rate - Statistic examples Reporting suites - Classes of counters, - main existing KPI - examples of statistics
  • 26.
    RN31572EN20GLA1 KPI Overview 26 Soc Classificationlevel 26 © Nokia Siemens Networks RN31572EN20GLA1 Examples for KPI construction - factors Factors affecting KPI IMPACT of network performance BTS, RNC, PS Core, CS Core performance Performance of UE and field measurement tools Quality of network implementation Application servers, IP Backbone performanceQuality of network operation and maintenance
  • 27.
    RN31572EN20GLA1 KPI Overview 27 Soc Classificationlevel 27 © Nokia Siemens Networks RN31572EN20GLA1 Many factors and network elements can affect the network performance. Here are some of the main examples: • Quality of network equipment, both hardware and software – BTS, RNC, PS Core, CS Core and transmission equipment • Performance of UE and field measurement tools – inter-operability, sensitivities of measurement parameters, level of accuracy • Quality of network planning and optimization – coverage, interference, parameter tuning, capacity dimensioning • Quality of network implementation - site and network equipment installation, integration and commissioning • Quality of network operation and maintenance • Multi-vendor environment – Application servers, IP Backbone • Measurement method – test setup, service dependent, cluster or system level, area type (dense urban, urban, suburban, rural). Examples for KPI construction - factors Factors affecting KPI
  • 28.
    RN31572EN20GLA1 KPI Overview 28 Soc Classificationlevel 28 © Nokia Siemens Networks RN31572EN20GLA1 UE SensitivityUE Sensitivity Impact on different performance by each UE Examples for KPI construction - factors Server RNC W- BTS UE UE MeasurementUE Measurement performanceperformance ((cell_DCHcell_DCH, cell, cell reselection, ISHOreselection, ISHO Power controlPower control (RACH process)(RACH process) SRNCSRNC relocationrelocation support, Cellsupport, Cell FACH/PCHFACH/PCH performanceperformance UE powerUE power consumptionconsumption UE powerUE power spikingspiking Cell reselection/Cell reselection/ inter RAT cell reselectioninter RAT cell reselection Throughput (during SHO)Throughput (during SHO) Data throughputsData throughputs
  • 29.
    RN31572EN20GLA1 KPI Overview 29 Soc Classificationlevel 29 © Nokia Siemens Networks RN31572EN20GLA1 The functionality of different UEs are not similar, there are differences in • Power control (RACH process) • SRNC relocation support • Cell FACH/PCH performance • Cell reselection/inter RAT cell reselection • Throughput (during SHO) • UE power consumption • UE power spiking • UE Measurement performance (cell_DCH, cell reselection, ISHO) • UE Sensitivity • Data card throughputs The malfunctioning of certain UEs will naturally cause drops in setup of active phase UE impact on performance Examples for KPI construction - factors
  • 30.
    RN31572EN20GLA1 KPI Overview 30 Soc Classificationlevel 30 © Nokia Siemens Networks RN31572EN20GLA1 BTSUE RNC CN RRC: RRC connection Request RRC: RRC connection Setup RRC SETUP phase (Resource Reservation in RNC) RRC ACCESS phase (RNC waits for Reply from UE) RRC: RRC connection Setup Complete RRCSetuptime RRC: Initial Direct Transfer RANAP: Initial UE Message RANAP: Iu Release Command UE-CN Signalling (E.g. RAB Establishment and Release) RRC: RRC connection Release RRC: RRC connection Release Complete Release RRC resources in RNC, BTS, Transport RRC ACTIVE phase RRC ACCESS fails if the UE does not reply to RRC: RRC CONNECTION SETUP message with the RRC: RRC CONNECTION SETUP COMPLETE message in given time, if the BTS reports a radio link synchronisation failure or in an RNC internal failure occurs RRC SETUP fails if some of the needed resources (RNC, BTS, AIR, Transport) are not available. When an RRC setup failure occurs the RNC sends an RRC: RRC CONNECTION REJECT message to UE RRC ACTIVE fails when an interface related (Iu, Iur , Iub, or Radio) or RNC internal failure occurs, and the failure causes the release of the RRC Connection. When an RRC active failure occurs, the RRC send a RANAP: IU RELEASE REQUEST to all involved CNs and waits for RANAP: IU RELEASE COMMAND message (s) RRC ACTIVE release cause can be either ISHO, IFHO, SRSN relocation or pre-emption KPI construction - Call Setup Failure Rate RRC Connection Setup & Access and Active negative RABestablishment
  • 31.
    RN31572EN20GLA1 KPI Overview 31 Soc Classificationlevel 31 © Nokia Siemens Networks RN31572EN20GLA1 KPI construction - call setup failure rate sum ( RAB failure counters) sum ( RAB failure counters + RAB active Complete) RAB failure rate = 100 % * Call Completion drop rate - CDR sum ( RAB failure counters) sum ( RAB failure counters + RAB active Complete) CCSR = 100 % - 100 % * CCSR for a specific service is calculated based on RAB Counters: In NSN Nokia RAN there are negative counters used to get success ratio:
  • 32.
    RN31572EN20GLA1 KPI Overview 32 Soc Classificationlevel 32 © Nokia Siemens Networks RN31572EN20GLA1 Call Setup Success Rate (CSSR) entsestablishmRABvoiceforattempts entsestablishmRABvoicesuccessful setupsconnectionvoiceRRCforattempts setupsconnectionvoiceRRCoffailures setupsconnectionvoiceRRCforattempts CSSRAMR ____ ___ * _____ _____ _____ _ − = Service level count (AMR) CSSR = RRCCSSR = RRC setupsetup SR *SR * RABRAB setupsetup SRSR RRC: RRC connection Request RRC: RRC connection Setup UE RNC + CoreUE Both setup must be successful RRC: RRC connection Setup Complete CM: Service Request RANAP RAB assignment procedure between core and RNC
  • 33.
    RN31572EN20GLA1 KPI Overview 33 Soc Classificationlevel 33 © Nokia Siemens Networks RN31572EN20GLA1 UE RRC: Connection Request RRC Connection Setup phase Resource Reservation in RNC, BTS, Transmission RRC: RRC Connection Request Setup RRC Connection Access phase RNC waits reply from UE RRC: RRC Connection Completed RRC: Initial Direct Transfer cm service request RANAP: Initial UE Message DIRECT TRANSFER (Call Proceeding) RANAP: RAB Assignment Request RRC: Radio Bearer Set-up RRC: Radio Bearer Setup Complete RAB Connection Setup phase Resource Reservation in RNC, BTS, Transmission RANAP: RAB Assignment ResponseDIRECT TRANSFER (Alerting) BTS RNC CN DIRECT TRANSFER (Connect) DIRECT TRANSFER (Connect Acknowledge) RAB Connection Access phase RNC waits reply from UE Call Set-up Success Rate Call Set-up Time Definition RRC - RAB KPI construction - call setup success rate
  • 34.
    RN31572EN20GLA1 KPI Overview 34 Soc Classificationlevel 34 © Nokia Siemens Networks RN31572EN20GLA1 ))____( )____(( * )_________ _______ _______ ______ ______( )____ _______ ____ ______ ______((*100 _ VOICECSATTSTPRABsum VOICECSCOMPACCRABsum CALLEMERGREJSTPCONNRRCCONVMTRELACCRRC CONVMORELACCRRCEMERGENCYRELACCRRC EMERGENCYREPATTRRCCONVMTREPATTRRC CONVMOREPATTRRCATTSCALLEMERGENCY ATTSCALLCONVMTCATTSCALLCONVMOCsum CONVMTRELACCRRC CONVMORELACCRRCEMERGENCYRELACCRRC FAILSCALLEMERGENCYATTSCALLEMERGENCY FAILSCALLCONVMTCATTSCALLCONVMTC FAILSCALLCONVMOCATTSCALLCONVMOCsum CSSRAMR −− −− −− −+ + − −− −+ −+ − = RRC part RAB part KPI construction - call setup success rate AMR CSSR UE RNC relation RNCUE RRCRRC setupsetup RABRAB setupsetup from end user perspective (RNC 565f)
  • 35.
    RN31572EN20GLA1 KPI Overview 35 Soc Classificationlevel 35 © Nokia Siemens Networks RN31572EN20GLA1 sallocationDCHPSforattempts sallocationDCHPSsuccessful SSSRPS ____ ___ _ = RAB established PS decides about Cell_DCH or Cell_FACH Service level evaluations (PS/Release 99) KPI construction – packet call setup success rate Packet Call: SSSR - Rel99
  • 36.
    RN31572EN20GLA1 KPI Overview 36 Soc Classificationlevel 36 © Nokia Siemens Networks RN31572EN20GLA1 Packet Call: SSSR – HSPA Service level evaluations (PS/Release 5/6/7) KPI construction – Rel 99 & HSPA HSDPA AccessibilityHSDPA Accessibility Successfully establishments:Successfully establishments: Cell_DCHCell_DCH statesstates HSHS--DSCH statesDSCH states HSHS--DSCH + EDSCH + E--DCH statesDCH states RNC Iub WBTS MAC-hs Uu UE
  • 37.
    RN31572EN20GLA1 KPI Overview 37 Soc Classificationlevel 37 © Nokia Siemens Networks RN31572EN20GLA1 PSbyselectionsDSCHHS entsestablishmDSCHHS ityaccessibilHSDPA ___ _ _ − − = PS decides to allocate HS-DSCH But HS-DSCH really established ?HSDPA Accessibility Service level evaluations (Traffic measurement) KPI construction – HSDPA accessibility (1/2)
  • 38.
    RN31572EN20GLA1 KPI Overview 38 Soc Classificationlevel 38 © Nokia Siemens Networks RN31572EN20GLA1 %100 ERS_BGR)X_HSDPA_USDCH_SEL_MA4761002ERS_INTX_HSDPA_USDCH_SEL_MA4751002 TAL_BGR_IUB_HS_TOSETUP_FAILM1002C425CH_BGR_BTS_HS_DSSETUP_FAILM1002C424 H_BGR_UE_HS_DSCSETUP_FAILM1002C423CH_BGR_RNC_HS_DSSETUP_FAILM1002C421 TAL_INT_IUB_HS_TOSETUP_FAILM1002C417CH_INT_BTS_HS_DSSETUP_FAILM1002C416 H_INT_UE_HS_DSCSETUP_FAILM1002C415CH_INT_RNC_HS_DSSETUP_FAILM1002C413 H_RET_BGRREJ_HS_DSCM1002C402H_RET_INTREJ_HS_DSCM1002C401 ERS_BGRX_HSDPA_USDCH_SEL_MAM1002C476ERS_INTX_HSDPA_USDCH_SEL_MAM1002C475 RCH_FLOW_BGALLO_HS_DSM1002C389TCH_FLOW_INALLO_HS_DSM1002C385 RCH_FLOW_BGALLO_HS_DSM1002C389TCH_FLOW_INALLO_HS_DSM1002C385 605_ ⋅ ++ ++ ++ ++ ++ ++ ++ ++ + = CMCM bRNC Setup failures Rejections (radio resources, too much HSDPA users Service level evaluations (Traffic measurement) KPI construction – HSDPA accessibility (2/2) Successful establishment • The accessibility of all started allocations for HS-DSCH for NRT Traffic from user point of view • The number of times when HS-DSCH channel has been established divided by the number of times when HS-DSCH channel has been selected by cell specific PS • Also the times that HS-DSCH channel selection fails due to UE and the times the HS_DSCH would have been selected but the number of possible HS-DSCH users were exceeded are included in the formula
  • 39.
    RN31572EN20GLA1 KPI Overview 39 Soc Classificationlevel 39 © Nokia Siemens Networks RN31572EN20GLA1 failurestoduereleasesHSDPAreleasesHSDPAnormal releasesHSDPAnormal ratesuccesssessionHSDPA ______ __ ___ + = ratedropsessionHSDPAratesuccesssessionHSDPA ___1___ −= Service level evaluations (Traffic measurement) KPI construction – HSDPA Retainability %100 SCH_BGR_FAIL_HS_DEL_ALLO_RLM1002C482RSCH_INT_FAIL_HS_DEL_ALLO_RLM1002C479R SCH_BGRH_FAIL_HSDEL_ALLO_OTM1002C411RSCH_INTH_FAIL_HSDEL_ALLO_OTM1002C408R H_BGRORM_HS_DSCREL_ALLO_NM1002C410H_INTORM_HS_DSCREL_ALLO_NM1002C407 H_BGRORM_HS_DSCREL_ALLO_NM1002C410H_INTORM_HS_DSCREL_ALLO_NM1002C407 609_ ⋅ ++ +++ ++ + =aRNC HSDPAHSDPA RetainabilityRetainability (HSDPA only)(HSDPA only) Current RNC_609a HSDPA Retainability for NRT Traffic
  • 40.
    RN31572EN20GLA1 KPI Overview 40 Soc Classificationlevel 40 © Nokia Siemens Networks RN31572EN20GLA1 Current RNC_609a HSDPA Retainability for NRT Traffic. The normal transition from HS-DSCH to FACH/DCH are considered as a normal HS-DSCH release (including transitions due to mobility and pre- emption) The fallbacks and other possible normal release counters are not separately included in the formula, as they are already included in the Normal release counters Failure classified into two categoriesFailure classified into two categories •• Radio link failureRadio link failure •• Other failureOther failure Service level evaluations (Traffic measurement) KPI construction – HSDPA Retainability
  • 41.
    RN31572EN20GLA1 KPI Overview 41 Soc Classificationlevel 41 © Nokia Siemens Networks RN31572EN20GLA1   − − − ++ + + + ++ + = T_CELL_D_ALLO_INHS_E_REQ_DM1022C217R_CELL_D_ALLO_BGHS_E_REQ_DM1022C218 -R_CELL_D_ALLO_STHS_E_REQ_DT_CELL_D_ALLO_INHS_D_REQ_DM1022C220 R_CELL_D_ALLO_BGHS_D_REQ_DM1022C221-R_CELL_D_ALLO_STHS_D_REQ_D -RSCH_DCH_BGPS_ATT_HSDM1022C6+TSCH_DCH_INPS_ATT_HSDM1022C5 RESCH_DCH_STPS_ATT_HSDGRSCH_EDCH_BPS_ATT_HSDM1022C4 +NTSCH_EDCH_IPS_ATT_HSDM1022C3TRESCH_EDCH_SPS_ATT_HSD GRS_D_ALLO_BHS_D_REQ_HM1022C26 +NTS_D_ALLO_IHS_D_REQ_HM1022C25TRES_D_ALLO_SHS_D_REQ_H+ GRS_D_ALLO_BHS_E_REQ_HM1022C24+NTS_D_ALLO_IHS_E_REQ_HM1022C23 TRES_D_ALLO_SHS_E_REQ_HGRS_E_ALLO_BHS_E_REQ_HM1022C21 +NTS_E_ALLO_IHS_E_REQ_HM1022C21TRES_E_ALLO_SHS_E_REQ_H e[%]PerspectivUserfromRatioSuccessSetupHSDPARNC_914c D = DCH, E = E-DCH UE want to get at least HS-DSCH R5 resource Service level evaluations (PS/Release 5/6) KPI construction – packet call setup success rate Packet Call: SSSR – HSDPA allocation
  • 42.
    RN31572EN20GLA1 KPI Overview 42 Soc Classificationlevel 42 © Nokia Siemens Networks RN31572EN20GLA1 Cell resource/ cell actual availability KPI construction - Call Blocking Rate ( ) ( )DBRNWINEXISTWCELLAVAILsum STATEWOINWCELLAVAILsum tyAvailabiliCell _____ ____*100 _ = This replace old Cell Availability KPI based on Code Tree Working state CPICH of cell is visible SC, RSCP... can be measured RNC_183c Cell Availability KPI counts Cell availability from useRNC_183c Cell Availability KPI counts Cell availability from user point of view:r point of view: Due to introduction of RAN955 Power Saving Mode for BTS new official note was added. New official note informs that the duration of power saving mode is included in the duration of the working state. RNC_183c, Cell Availability
  • 43.
    RN31572EN20GLA1 KPI Overview 43 Soc Classificationlevel 43 © Nokia Siemens Networks RN31572EN20GLA1 M1000C178 AVAILABILITY WCELL IN WORKING STATE • # of samples when WCELL is in WO State. Counter M1000C180 is always updated along with this counter • Counter is updated with the value 1 once in 5 seconds when the WCELL is in WO State M1000C180 AVAILABILITY WCELL EXIST IN RNW DATABASE • # of samples when WCELL is configured in the database. This counter is used as a denominator for cell availability calculation • Counter is updated with the value 1 one in approx. 5 seconds when the WCELL is configured in the radio network database Cell resource/ cell actual availability KPI construction - Call Blocking Rate
  • 44.
    RN31572EN20GLA1 KPI Overview 44 Soc Classificationlevel 44 © Nokia Siemens Networks RN31572EN20GLA1 ( )       − = USERBYBLOCKEDWCELLAVAIL DBRNWINEXISTWCELLAVAIL sum STATEWOINWCELLAVAILsum stateBLUexcludingtyAvailabiliCell ____ _____ ____*100 ____ M1000C179 AVAILABILITY WCELL BLOCKED BY USER • # of samples when WCELL is BLU State. Counter M1000C180 is always updated along with this counter • Counter is updated with the value 1 once in approx. 5 seconds when the WCELL is in BLU state Cell resource/ cell availability KPI construction - Call Blocking Rate (by user)
  • 45.
    RN31572EN20GLA1 KPI Overview 45 Soc Classificationlevel 45 © Nokia Siemens Networks RN31572EN20GLA1 Cell resource/ cell availability Blocked by user: OPERATOR has blocked ATM link between Node B and RNC related to the cell. No NBAP signaling between Node B and RNC related to the cell. Some maintenance done for the cell KPI construction - Call Blocking Rate There is also Optional Cell availability KPI which counts Cell Availability from network point of view. Situation where WCELL is blocked by User are excluded from the formula. RNC_727a Cell Availability KPI, excluding blocked by user state (BLU), Counts Cell availability from network point of view:
  • 46.
    RN31572EN20GLA1 KPI Overview 46 Soc Classificationlevel 46 © Nokia Siemens Networks RN31572EN20GLA1 Cell availability RNC196 • Cell available has same level as in RU10 RU20 PCD2.0RU10 WN6.0 No change in Cell availability Peaks down are due to SW upgrades PCD3.0 CD0.0
  • 47.
    RN31572EN20GLA1 KPI Overview 47 Soc Classificationlevel 47 © Nokia Siemens Networks RN31572EN20GLA1 failurestoduereleasesreleasesnormal failurestoduereleases CDR ____ ___ += Service level evaluations KPI construction - Call Drop Rate Dropped call:Dropped call: All calls, which notAll calls, which not terminate with aterminate with a normal releasenormal release No retain abilityNo retain ability
  • 48.
    RN31572EN20GLA1 KPI Overview 48 Soc Classificationlevel 48 © Nokia Siemens Networks RN31572EN20GLA1 Call Drop Rate (CDRCall Drop Rate (CDR) Call is dropped if one (or more) of the following RAB, RB or RL, drops. PS call drop is different than the other call type drops, RAB service can still exits even if the RB and/or RL drops Call drop could be a reason of coverage or interference issues, SHO problems, missing neighbour, inter RNC problems, just to mention some Call Drop rate (CDR) is calculated based on RAB activation failures, it can be defined separately for different services • Normal RAB releases are taken into account • Drops during the signalling are not included RAB Success = 100RAB Success = 100 -- 100*(failures /success)100*(failures /success) Service level evaluations KPI construction - Call Drop Rate
  • 49.
    RN31572EN20GLA1 KPI Overview 49 Soc Classificationlevel 49 © Nokia Siemens Networks RN31572EN20GLA1 KPI evaluation – events R99/SHO KPI construction - SHO Failure vs. success Rate crequeststreplacemenbrequestsdroparequestsaddition updatessetactivesuccessful ratesuccessSHO 1__1__1__ ___ __ ++ = Here only the reliability of the feature itself isHere only the reliability of the feature itself is checked. Problems like overlapping cells orchecked. Problems like overlapping cells or specific adjacencies are not discussed yetspecific adjacencies are not discussed yet CELL A CELL B CELL C
  • 50.
    RN31572EN20GLA1 KPI Overview 50 Soc Classificationlevel 50 © Nokia Siemens Networks RN31572EN20GLA1 SHO success rate • SHO success rate KPI (195a) is informing how many successful Active set updates we will have compared to initial Addition/Replacement/Deletion requests. • This formula is excluding periodical reports, which might occur if for example RNC is busy and cannot process immediately initial request. RNCBTS RRC: ActiveSet Update Decision to set up new RL RRC: Measurement Report (e1a / e1c) NBAP: Radio Link Setup Response Start TX/RX ALCAP:ERQ ALCAP:ECF RRC: ActiveSet UpdateComplete UE NBAP: Radio Link Setup Request – for Soft Handover NBAP: Radio Link Addition Request – for Softer Handover NBAP: Radio Link Addition Response RNCBTS RRC: ActiveSet Update Decision to set up new RL RRC: Measurement Report (e1a / e1c) NBAP: Radio Link Setup Response Start TX/RX ALCAP:ERQ ALCAP:ECF RRC: ActiveSet UpdateComplete UE NBAP: Radio Link Setup Request – for Soft Handover NBAP: Radio Link Addition Request – for Softer Handover NBAP: Radio Link Addition Response REQ_ON_SHOCELL_REPL_ EQ_ON_SHOCELL_DEL_R EQ_ON_SHOCELL_ADD_R ES_ON_SHOSUCC_UPDAT + + NUMBEROFSUCCESSFULASUPDATENUMBEROFSUCCESSFULASUPDATE FORTHECELLUNDEROBSERVATIONFORTHECELLUNDEROBSERVATION TOTALNUMBEROFNOT PERIODOICALTOTALNUMBEROFNOT PERIODOICAL MEASUREMENT REPORT (1A,1B,1C)MEASUREMENT REPORT (1A,1B,1C) RECEIVED BYTHECELLUNDEROBSERVATIONRECEIVED BYTHECELLUNDEROBSERVATION UPDATED FORALLTHECELLSWITHIN ASWHEN MEAS. REPORT ISRECEIVEUPDATED FORALLTHECELLSWITHIN ASWHEN MEAS. REPORT ISRECEIVEDD REQ_ON_SHOCELL_REPL_ EQ_ON_SHOCELL_DEL_R EQ_ON_SHOCELL_ADD_R ES_ON_SHOSUCC_UPDAT + + NUMBEROFSUCCESSFULASUPDATENUMBEROFSUCCESSFULASUPDATE FORTHECELLUNDEROBSERVATIONFORTHECELLUNDEROBSERVATION TOTALNUMBEROFNOT PERIODOICALTOTALNUMBEROFNOT PERIODOICAL MEASUREMENT REPORT (1A,1B,1C)MEASUREMENT REPORT (1A,1B,1C) RECEIVED BYTHECELLUNDEROBSERVATIONRECEIVED BYTHECELLUNDEROBSERVATION UPDATED FORALLTHECELLSWITHIN ASWHEN MEAS. REPORT ISRECEIVEUPDATED FORALLTHECELLSWITHIN ASWHEN MEAS. REPORT ISRECEIVEDD )____________ ____________ ____________( )__________(*100 _ NRTFORSHOONREQDELCELLNRTFORSHOONREQREPLCELL NRTFORSHOONREQADDCELLRTFORSHOONREQDELCELL RTFORSHOONREQREPLCELLRTFORSHOONREQADDCELLsum NRTFORSHOONUPDATESSUCCRTFORSHOONUPDATESSUCCsum SuccessSHO ++ ++ + + =
  • 51.
    RN31572EN20GLA1 KPI Overview 51 Soc Classificationlevel 51 © Nokia Siemens Networks RN31572EN20GLA1 ISHOsforattempts ISHOssuccessful ratesuccessISHO __ _ __ = KPI evaluation – events R99/ISHO KPI construction - ISHO success rate
  • 52.
    RN31572EN20GLA1 KPI Overview 52 Soc Classificationlevel 52 © Nokia Siemens Networks RN31572EN20GLA1 ISHO Success Rate Example NBAP and RRC compressed mode signalling for a CS service inter-system HO CN UE Node B RNC RRC: Measurement Report (intra- frequency) 1F event RRC: Measurement Control NBAP: Radio Link Reconfiguration Prepare NBAP: Radio Link Reconfiguration Ready NBAP: Radio Link Reconfiguration Commit RRC: Physical Channel Reconfiguration RRC: Physical Channel Reconfiguration Complete NBAP: Compressed Mode Command RRC: Measurement Report (adjacent GSM cells, RxLev) RRC: Measurement Control NBAP: Compressed Mode Command RRC: Measurement Report RRC: Measurement Control RRC: Handover from UTRAN Command GSM BSIC Verification GSM RSSI Measurement ISHO triggering Initial Compressed Mode Configuration RANAP: Relocation Required RANAP: Relocation Command RANAP: IU Release Command RANAP: IU Release Complete IS_HHO_Att_xx KPI evaluation – events R99/ISHO KPI construction - ISHO success rate
  • 53.
    RN31572EN20GLA1 KPI Overview 53 Soc Classificationlevel 53 © Nokia Siemens Networks RN31572EN20GLA1 Updated KPIs for RU20 RNC_298e, ISHO Attempts RT RNC_299d, ISHO Attempts NRT RNC_300g, Inter System RT Hard Handover Success Ratio RNC_301e, Inter System NRT Hard Handover Sucs. Ratio Formulas were updated due to introduction of RAN955 Power Saving Mode for BTS. New counters were added into the KPI’s formulas.
  • 54.
    RN31572EN20GLA1 KPI Overview 54 Soc Classificationlevel 54 © Nokia Siemens Networks RN31572EN20GLA1 Inter System Handover RNC196 RNC196 • ISHO Success Rates decreased after PCD3.0 installation (correction announced) • ISHO Attempts NRT increased about 50% (under analysis) RU10 WN6.0 ISHO Attempts NRT increased PCD3.0RU20 PCD2.0 ISHO Success rates decreased - SOLVED CD0.0
  • 55.
    RN31572EN20GLA1 KPI Overview 55 Soc Classificationlevel 55 © Nokia Siemens Networks RN31572EN20GLA1 HSDPA Data Volume and Throughput Transferred data volume at Iub can be calculated as: HSDPA MAC-d net throughput at BTS [kbit/s] can be calculated as: [ ] [ ]sMbitdRNC / s60ationperiod_dur1000 TSHS_MACD_BIDISCARDED_-SS_MACD_BITRECEIVED_H 606_ ⋅⋅ = [ ]MbitbRNC 1000 SS_MACD_BITRECEIVED_HM5000C126_ 608_ =
  • 56.
    RN31572EN20GLA1 KPI Overview 56 Soc Classificationlevel 56 © Nokia Siemens Networks RN31572EN20GLA1 Thank You ! KPI overview
  • 57.
    RN31572EN20GLA1 KPI Overview 57 Soc Classificationlevel 57 © Nokia Siemens Networks RN31572EN20GLA1 KPI overview Principles of 3G network optimizations Principles of performance measurements and KPI classification Examples for KPI construction - KPI Factors - Call Setup Failure Rate, - Call Setup success rate - Blocking Rate, - Call Drop Rate, - HO Failure Rate - Statistic examples Reporting suites - Classes of counters, - main existing KPI Appendix - examples of statistics
  • 58.
    RN31572EN20GLA1 KPI Overview 58 Soc Classificationlevel 58 © Nokia Siemens Networks RN31572EN20GLA1 Reporting suite Component • The RAN Reporting Suite Component is designed to provide information for Service & Network Planning, Service Creation, Service & Network Monitoring and Business Management • Predefined reports are available off-the-shelf and are grouped in various RAN reporting categories • It is running on top of NetAct, on regional & global cluster.
  • 59.
    RN31572EN20GLA1 KPI Overview 59 Soc Classificationlevel 59 © Nokia Siemens Networks RN31572EN20GLA1 2. Pre-defined Reports Overview (1) RU10 Full Report Set Modified RU10 New RU10 System Program RNC Level RSRAN000 System Program Cell Level RSRAN084 RNC Capacity RSRAN068 RNC capacity usage RSRAN085 Node B Capacity RSRAN066 Cell Capacity RSRAN067 Iub Capacity RSRAN087 Cell Power RSRAN086 NRT DCH Allocations Statistics RSRAN097 NRT Radio Bearer Statistics RSRAN013 Service/Session Accessibility Analysis RSRAN073 Service/Session Accessability Detailed Analysis RSRAN105 Service/Session Retainability Analysis RSRAN079 Service/Session Retainability Detailed Analysis RSRAN106 RAB Holding Times RSRAN021 Service Summary RSRAN003 Allocated Traffic Amounts (R99 + HSPA) RSRAN070 Cell Data Volume and Throughput at RNC RSRAN077 Traffic Summary RSRAN026 Used CE Capacity per RB Type in RNC RSRAN022 Utilization Shares of Total Traffic Allocation Amounts RSRAN071 Packet Call RSRAN101 Traffic Model NW Dimensioning RSRAN088 Iur Traffic - L3 RSRAN100 Iub Traffic - Frame Protocol layer RSRAN096 1. System Program 2. Capacity 3. Service Level 4. Traffic Capacity content was improved and extended Service reports updated Traffic content extended
  • 60.
    RN31572EN20GLA1 KPI Overview 60 Soc Classificationlevel 60 © Nokia Siemens Networks RN31572EN20GLA1 2. Pre-defined Reports Overview (2) RU10 Full Report Set Modified RU10 New RU10 Active Set Size for NRT, RT Traffic RSRAN078 HSPA Serving Cell Change RSRAN033 HSPA Inter-Freq HHO RSRAN089 IFHO Adjacencies RSRAN044 InterSystem Handover per Cause RSRAN019 InterSystem Handover Performance RSRAN023 InterSystem Handover Reasons RSRAN018 ISHO Adjacencies RSRAN045 Load Based HO Related Resources RSRAN047 Load Based IFHO/ISHO Performance RSRAN048 Load Based IFHO/ISHO Triggering RSRAN049 Service Based IFHO/ISHO Performance RSRAN050 SHO Adjacencies RSRAN046 Soft Handover Performance RSRAN028 NBAP Signalling RSRAN027 RRC Signalling RSRAN038 PRACH Propagation Delay RSRAN104 HSPA Overview RSRAN092 HSPA Scheduling RSRAN091 CQI Distribution RSRAN039 HSPA Code and Modulation Usage RSRAN034 HSPA Power Distribution RSRAN074 Channel Switching and HSPA Layering RSRAN075 UE Power Headroom RSRAN090 MAC-hs Efficiency RSRAN040 MAC-hs Retransmissions by Code and Modulation Usage RSRAN041 Number of HSPA Users and UE capability RSRAN051 5. Mobility and Handover 6. Signalling 7. HSPA Mobility content was updated Signaling content extended with new PRACH delay report HSPA content was improved, extended and updated
  • 61.
    RN31572EN20GLA1 KPI Overview 61 Soc Classificationlevel 61 © Nokia Siemens Networks RN31572EN20GLA1 2. Pre-defined Reports Overview (3) RU10 Full Report Set Modified RU10 New RU10 ATM Interface Traffic Load RSRAN081 IP Interface Throughput RSRAN099 ATM VCC Traffic Load RSRAN083 ATM VPC Traffic Load RSRAN082 FTM Packet Transport Performance RSRAN076 FTM Performance RSRAN072 Iu-PS Throughputs RSRAN064 Iu-PS Throughputs (GTP + NP8S1 or NP2GE int) RSRAN104 Iu-CS RSRAN094 M3UA RSRAN093 ATM Iub Throughput RSRAN080 IP Iub Throughput (BTS pov) RSRAN095 Traffic on AAL5 RSRAN031 Traffic on ATM Layer RSRAN029 Traffic on Physical Medium SubLayer RSRAN030 IP Transport Resource Reservations RSRAN098 ATM Transport Resource Reservations RSRAN069 DSP Resource Usage RSRAN102 DSP State Changes RSRAN103 9. Hardware 8. Transport Transport content extended to support new IP based interfaces New Hardware utilization monitoring content created
  • 62.
    RN31572EN20GLA1 KPI Overview 62 Soc Classificationlevel 62 © Nokia Siemens Networks RN31572EN20GLA1 2. Pre-defined Reports Overview (4) RU20 (Version RS 5.3.1) Modified RU20 Removed RU20 New RU20 System Program RNC Level RSRAN000 System Program Cell Level RSRAN084 RNC Capacity RSRAN068 RNC capacity usage RSRAN085 Node B Capacity RSRAN066 Cell Capacity RSRAN067 Iub Capacity RSRAN087 Cell Power RSRAN086 NRT DCH Allocations Statistics RSRAN097 NRT Radio Bearer Statistics RSRAN013 Service/Session Accessibility Analysis RSRAN073 Service/Session Accessability Detailed Analysis RSRAN105 Service/Session Retainability Analysis RSRAN079 Service/Session Retainability Detailed Analysis RSRAN106 RAB Holding Times RSRAN021 Service Summary RSRAN003 Allocated Traffic Amounts (R99 + HSPA) RSRAN070 Cell Data Volume and Throughput at RNC RSRAN077 Traffic Summary RSRAN026 Used CE Capacity per RB Type in RNC RSRAN022 Utilization Shares of Total Traffic Allocation Amounts RSRAN071 Packet Call RSRAN101 Traffic Model NW Dimensioning RSRAN088 Iur Traffic - L3 RSRAN100 Iub Traffic - Frame Protocol layer RSRAN096 1. System Program 2. Capacity 3. Service Level 4. Traffic Capacity Reports improved with HSPA users sampled from WBTS. Some minor corrections done! Service reports updated Traffic Model NW Dimensioning: some KPIs corrected
  • 63.
    RN31572EN20GLA1 KPI Overview 63 Soc Classificationlevel 63 © Nokia Siemens Networks RN31572EN20GLA1 2. Pre-defined Reports Overview (5) RU20 Modified RU20 New RU20 Active Set Size for NRT, RT Traffic RSRAN078 HSPA Serving Cell Change RSRAN033 HSPA Inter-Freq HHO RSRAN089 IFHO Adjacencies RSRAN044 InterSystem Handover per Cause RSRAN019 InterSystem Handover Performance RSRAN023 InterSystem Handover Reasons RSRAN018 ISHO Adjacencies RSRAN045 Load Based HO Related Resources RSRAN047 Load Based IFHO/ISHO Performance RSRAN048 Load Based IFHO/ISHO Triggering RSRAN049 Service Based IFHO/ISHO Performance RSRAN050 SHO Adjacencies RSRAN046 Soft Handover Performance RSRAN028 NBAP Signalling RSRAN027 RRC Signalling RSRAN038 PRACH Propagation Delay RSRAN104 HSPA Overview RSRAN092 HSPA Scheduling RSRAN091 CQI Distribution RSRAN039 HSPA Code and Modulation Usage RSRAN034 HSPA Power Distribution RSRAN074 Channel Switching and HSPA Layering RSRAN075 UE Power Headroom RSRAN090 MAC-hs Efficiency RSRAN040 MAC-hs Retransmissions by Code and Modulation UsaRSRAN041 Number of HSPA Users and UE capability RSRAN051 5. Mobility and Handover 6. Signalling 7. HSPA HSPA reports updated according to RU20 CPC, HSPA 72 Users Per Cell and HSUPA 2 ms TTI features
  • 64.
    RN31572EN20GLA1 KPI Overview 64 Soc Classificationlevel 64 © Nokia Siemens Networks RN31572EN20GLA1 2. Pre-defined Reports Overview (6) RU20 Modified RU20 New RU20 ATM Interface Traffic Load RSRAN081 IP Interface Throughput RSRAN099 ATM VCC Traffic Load RSRAN083 ATM VPC Traffic Load RSRAN082 FTM Packet Transport Performance RSRAN076 FTM Performance RSRAN072 Iu-PS Throughputs RSRAN064 Iu-PS Throughputs (GTP + NP8S1 or NP2GE int) RSRAN104 Iu-CS RSRAN094 M3UA RSRAN093 ATM Iub Throughput RSRAN080 IP Iub Throughput (BTS pov) RSRAN095 Traffic on AAL5 RSRAN031 Traffic on ATM Layer RSRAN029 Traffic on Physical Medium SubLayer RSRAN030 IP Transport Resource Reservations RSRAN098 ATM Transport Resource Reservations RSRAN069 DSP Resource Usage RSRAN102 DSP State Changes RSRAN103 8. Hardware 8. Transport
  • 65.
    RN31572EN20GLA1 KPI Overview 65 Soc Classificationlevel 65 © Nokia Siemens Networks RN31572EN20GLA1 RU20 System Program modifications There are several KPI modifications in System Program reports – New KPIs – Modified KPIs Microsoft Office Excel Worksheet R NC_5058a PS NRT Serv Dur min R NC_1906a R99 PS att # R NC_5059a NR T Dur min R NC_5066a Intra-RNC HH O Att, C S # R NC_5067a Intra-RNC HH O Att, PS # R NC_1879b Avg HSDPA end usr thp kbps R NC_1883b HSUPA Act Cell Thp kbps R NC_5068a MTC Share % R NC_231d RAB SR AMR Voice % R NC_737b M in per Drop Voice m in R NC_232e RAB SR UDI % R NC_738b M in per Drop UDI m in R NC_615c PS NRT RAB SR NW % R NC_736b PS NRT RAB SR, User % R NC_619b RAB SR Stream % R NC_740b M -RAB att # R NC_741b M -RAB stp and acc SR % R NC_742b M -RAB SR % R NC_298e ISHO att R T # R NC_299d ISHO att N RT # R NC_300g RT SR % R NC_301e NR T SR % R NC_302d RT DR % R NC_303d NR T DR % R NC_607d HSDPA MAC-hs efficiency % R NC_918b HSUPA SCC SR % R NC_280c Total CS traffic E R NC_5051b Iu-PS D ata per drop, IP M bit R NC_5050b Iu-PS D ata per drop, ATM M bit R NC_943a R99 Setup SR, NR T % R NC_5007a R99 Setup SR, RT % R NC_944a R99 SR NRT % R NC_5015a R99 SR RT % R NC_5000b HSDPA res acc RT % R NC_5010a HSDPA res retain RT % R NC_5002a HSUPA res acc RT % R NC_5012a HSUPA res retain RT % Deleted KPIs
  • 66.
    RN31572EN20GLA1 KPI Overview 66 Soc Classificationlevel 66 © Nokia Siemens Networks RN31572EN20GLA1 RU20 Other KPI corrections/improvements • RSRAN068 – RNC Capacity – “Iub data traffic” KPI group was changed to be based upon Frame Protocol metrics; – Following KPIs were corrected  RNC_986b PS Data in DL  RNC_985b PS Data in UL – RNC_1064a CS Data moved to “Iu-PS (R99+HSPA) traffic” group – RNC_982b HSDPA Throughput moved to “Traffic Profile” group • RSRAN088 - Traffic Model NW Dimensioning – Following KPIs were corrected:  RNC_1867b CS Voice  RNC_1868b CS Data Conv  RNC_1869b CS Data Stream
  • 67.
    RN31572EN20GLA1 KPI Overview 67 Soc Classificationlevel 67 © Nokia Siemens Networks RN31572EN20GLA1 RU20 Other KPI corrections/improvements • RSRAN066 - Node B Capacity – Introduced three new KPI groups to monitor Channel Element Utilization Ratios:  “CE Utilization Ratio DL”;  “CE Utilization Ratio UL”  “CE HSPA Utilization Ratio”. – New KPI group to monitor amount of HSPA user in WBTS:  Number of HSPA Users • RSRAN067 – Cell Capacity – Introduced a new KPI group to monitor common channel load:  “Common chn avg load”
  • 68.
    RN31572EN20GLA1 KPI Overview 68 Soc Classificationlevel 68 © Nokia Siemens Networks RN31572EN20GLA1 RU20 Other KPI corrections/improvements • RSRAN044 - IFHO Adjacencies • RSRAN045 - ISHO Adjacencies • RSRAN046 - SHO Adjacencies – Improvements were introduced to achieve:  Neighbour classification of each adjacent pair;  All neighbour adjacent pair are shown even if no handover events exist;  Easy identification of candidate adjacencies for neighbour configuration. • RSRAN092 – HSPA Overview – “HSUPA usage” KPI group extend to support new features:  HSUPA 2ms TTI – “Continuous Packet Connectivity” group provide information about:  CPC User Share;  User Inactivity ratio;  Average CPC Users;  HSUPA transmitted power
  • 69.
    RN31572EN20GLA1 KPI Overview 69 Soc Classificationlevel 69 © Nokia Siemens Networks RN31572EN20GLA1 Thank You ! KPI overview
  • 70.
    RN31572EN20GLA1 KPI Overview 70 Soc Classificationlevel 70 © Nokia Siemens Networks RN31572EN20GLA1 KPI overview Principles of 3G network optimizations Principles of performance measurements and KPI classification Examples for KPI construction - KPI Factors - Call Setup Failure Rate, - Call Setup success rate - Blocking Rate, - Call Drop Rate, - HO Failure Rate - Statistic examples Reporting suites - Classes of counters, - main existing KPI Appendix - examples of statistics
  • 71.
    RN31572EN20GLA1 KPI Overview 71 Soc Classificationlevel 71 © Nokia Siemens Networks RN31572EN20GLA1 Principles of 3G network optimization Target issues for performance optimizations are toTarget issues for performance optimizations are to …… assume and evaluate counter values by detecting of failures and success figures, threshold values and increment target parameters with impact of 3G RAN and transmission actual quality impacts to assume performance situations Therefore check counters to ensure the RAN/Core QoS: - Detect fault based by counters within performance measurements - Assume NED (Nokia electronic dictionary), PDF data - Match Excel data or/and KPI description with KPI - Move to RAN Parameter setting and trace at interfaces e.g. Iub/Iur/Iu. Counter strategy
  • 72.
    RN31572EN20GLA1 KPI Overview 72 Soc Classificationlevel 72 © Nokia Siemens Networks RN31572EN20GLA1 • Coverage counters (more classes than before) to see sudden change in UL/DL interference (Tx Carrier Power, Tx code power, UL Received Total Wideband Power (RTWP) • Improvement in Mobility – SHO branch setup fail due to BTS/iub – Voice RAB Setup fail Iur_TR / Iu_cs – DCH setup failure for NRT in Iur – Relocation success in target RNC – ISHO : HHO RRSI & BSIC time & Isho cancellation – SHO based on DSR – SHO Overhead based on CPICH EcNo difference – Intra/Inter-Frequency Inter RNC Hard HO/ISHO (RRC active release) Counter strategy: Useful RU20 counters in Basic Optimization Principles of 3G network optimization
  • 73.
    RN31572EN20GLA1 KPI Overview 73 Soc Classificationlevel 73 © Nokia Siemens Networks RN31572EN20GLA1 In RU20 there are some new counters which can be used to identify Capacity bottlenecks or Monitor new RU20 capacity features • New traffic class (1002) counters to monitor DCH setup and Reconfiguration rejections due the codes & power (DL & UL) • New Counters to monitor HSDPA MAC-d Setup failures  New Counters to monitor Average & Max number of HSPA users  Counters to monitor HSDPA power distribution and BTS scheduling efficiency => Spectral Efficient Link Adaptation RNC  New measurements M802 can be used to monitor RNC capacity usage  SW license key controlled RNC capacity  New RNC DSP Resource Counters (M609, M615, M612, M617) Counter strategy: Useful RU20 counters in Capacity Optimization Principles of 3G network optimization
  • 74.
    RN31572EN20GLA1 KPI Overview 74 Soc Classificationlevel 74 © Nokia Siemens Networks RN31572EN20GLA1 • Additional HSPDA – RAN1509: RAB Bit Rate Counters - • Traffic & Capacity – RAN1312: Channel Element Utilization in WBTS Principles of performance measurements Example of New RU20 counter features
  • 75.
    RN31572EN20GLA1 KPI Overview 75 Soc Classificationlevel 75 © Nokia Siemens Networks RN31572EN20GLA1 RAB Bit Rate Counters Possibility to follow HSDPA utilization need in network • DL Bit Rate ranges implementation based on: •UE Category (*) •HSDPA performance issues •NSN HSDPA features (see HSDPA features in FUDs) Max 0.9 M 0.9 M-1.8M 1.8M-3.6M 3.6M-7.2M 10M-14.4M7.2 M-10M 14.4 M < x < 40 M UE Cat 11 UE Cat 12 UE Cat 1-6 < 384 K R99 HSDPA UE (*) capability class UE Cat 10UE Cat 9UE Cat 7-8 HSDPA Bit rate ranges for UE capabilities UE Cat 13-18 QPSK 5 HS-PDSCH Codes 64 QAM16 QAM 15 HS-PDSCH Codes “4/4” Turbo coding1/4 Turbo coding Used modulation Available codes Used channel coding2/4 coding 3/4 coding HSDPA performance Issues in network (*) UE classes are here used to help the reader to split out exactly the range of the RAB provided by the Core Network matching with the UE classes. UE capability provided by PI „RRC establishments per UE Capability, M1001XX” 384Kb-1.8 M 1.8M-3.6M 3.6M-7.2M 7.2 M-10M 10M-14.4M >14.4M DL RAB Bit rate counter ranges
  • 76.
    RN31572EN20GLA1 KPI Overview 76 Soc Classificationlevel 76 © Nokia Siemens Networks RN31572EN20GLA1 RAB Bit Rate Counters Possibility to follow HSUPA utilization need in network Max 0.72 M 0.72 M-1.45M 1.45 M-2M 2 M-2.91 M 2.91 M < x < 5.8 M SF4 UE Category 1 UE Category 2-3 < 384 K R99 HSUPA UE (*) capability class 2 x SF4 UE Category 6UE Category 4UE Category 5 10 ms 2 ms HSUPA Bit rate ranges for UE capabilities Possible SFs Parallel SFs TTI interval SF2 2 x SF2 2 x SF2 + 2 x SF4 • UL Bit Rate ranges implementation based on: •UE Category (*) •HSUPA performance issues •NSN HSUPA features (see HSUPA features in FUDs) HSDPA performance Issues in network = < 2 M > 2 MDL RAB Bit rate counter ranges (*) UE classes are here used to help the reader to split out exactly the range of the RAB provided by the Core Network matching with the UE classes. UE capability provided by PI „RRC establishments per UE Capability, M1001XX”
  • 77.
    RN31572EN20GLA1 KPI Overview 77 Soc Classificationlevel 77 © Nokia Siemens Networks RN31572EN20GLA1 RAB Bit Rate Counters RAB SETUP ATTEMPTS FOR UL MAX BIT RATE - CLASS 5M1001C670 RAB SETUP ATTEMPTS FOR UL MAX BIT RATE - CLASS 4M1001C669 RAB SETUP ATTEMPTS FOR UL MAX BIT RATE - CLASS 3M1001C668 RAB SETUP ATTEMPTS FOR UL MAX BIT RATE - CLASS 2M1001C667 RAB SETUP ATTEMPTS FOR UL MAX BIT RATE - CLASS 1M1001C666 RAB SETUP ATTEMPTS FOR DL MAX BIT RATE - CLASS 7M1001C665 RAB SETUP ATTEMPTS FOR DL MAX BIT RATE - CLASS 6M1001C664 RAB SETUP ATTEMPTS FOR DL MAX BIT RATE - CLASS 5M1001C663 RAB SETUP ATTEMPTS FOR DL MAX BIT RATE - CLASS 4M1001C662 RAB SETUP ATTEMPTS FOR DL MAX BIT RATE - CLASS 3M1001C661 RAB SETUP ATTEMPTS FOR DL MAX BIT RATE - CLASS 2M1001C660 RAB SETUP ATTEMPTS FOR DL MAX BIT RATE - CLASS 1M1001C659DL UL
  • 78.
    RN31572EN20GLA1 KPI Overview 78 Soc Classificationlevel 78 © Nokia Siemens Networks RN31572EN20GLA1 RAN1509 RAB Bit Rate Counters Number of RAB setup attempts for DL for Class ... Class 1 -> (<= 384 kbps) Class 2 -> (> 384 kbps <= 1.8 Mbps) Class 3 -> (> 1.8 Mbps <= 3.6 Mbps) Class 4 -> (> 3.6 Mbps <= 7.2 Mbps) Class 5 -> (> 7.2 Mbps <= 10 Mbps) Class 6 -> (> 10 Mbps <= 14.4 Mbps) Class 7 -> (> 14.4 Mbps) Number of RAB setup attempts for UL for Class ... Class 1 -> (<= 128 kbps) Class 2 -> (> 128 kbps <= 384 kbps) Class 3 -> (> 384 kbps <= 1 Mbps) Class 4 -> (> 1 Mbps <= 2 Mbps) Class 5 -> (> 2 Mbps) Ulink Dlink
  • 79.
    RN31572EN20GLA1 KPI Overview 79 Soc Classificationlevel 79 © Nokia Siemens Networks RN31572EN20GLA1 RAB setup Bitrates uplink -example 0% 20% 40% 60% 80% 100% 13.03.2010__00:00:00 13.03.2010__03:00:00 13.03.2010__06:00:00 13.03.2010__09:00:00 13.03.2010__12:00:00 13.03.2010__15:00:00 13.03.2010__18:00:00 13.03.2010__21:00:00 14.03.2010__00:00:00 14.03.2010__03:00:00 14.03.2010__06:00:00 14.03.2010__09:00:00 14.03.2010__12:00:00 14.03.2010__15:00:00 14.03.2010__18:00:00 14.03.2010__21:00:00 15.03.2010__00:00:00 15.03.2010__03:00:00 15.03.2010__06:00:00 15.03.2010__09:00:00 15.03.2010__12:00:00 RAB_STP_ATT_BR_CLASS_5_UL (M1001C670) RAB_STP_ATT_BR_CLASS_4_UL (M1001C669) RAB_STP_ATT_BR_CLASS_3_UL (M1001C668) RAB_STP_ATT_BR_CLASS_2_UL (M1001C667) RAB_STP_ATT_BR_CLASS_1_UL (M1001C666) More than 50 % of the RAB setups are >2 Mits/s
  • 80.
    RN31572EN20GLA1 KPI Overview 80 Soc Classificationlevel 80 © Nokia Siemens Networks RN31572EN20GLA1 RAB setup Bitrates downlink -example 0% 20% 40% 60% 80% 100%13.03.2010__00:00:00 13.03.2010__03:00:00 13.03.2010__06:00:00 13.03.2010__09:00:00 13.03.2010__12:00:00 13.03.2010__15:00:00 13.03.2010__18:00:00 13.03.2010__21:00:00 14.03.2010__00:00:00 14.03.2010__03:00:00 14.03.2010__06:00:00 14.03.2010__09:00:00 14.03.2010__12:00:00 14.03.2010__15:00:00 14.03.2010__18:00:00 14.03.2010__21:00:00 15.03.2010__00:00:00 15.03.2010__03:00:00 15.03.2010__06:00:00 15.03.2010__09:00:00 15.03.2010__12:00:00 RAB_STP_ATT_BR_CLASS_1_DL (M1001C659) RAB_STP_ATT_BR_CLASS_7_DL (M1001C665) RAB_STP_ATT_BR_CLASS_6_DL (M1001C664) RAB_STP_ATT_BR_CLASS_5_DL (M1001C663) RAB_STP_ATT_BR_CLASS_4_DL (M1001C662) RAB_STP_ATT_BR_CLASS_3_DL (M1001C661) RAB_STP_ATT_BR_CLASS_2_DL (M1001C660)
  • 81.
    RN31572EN20GLA1 KPI Overview 81 Soc Classificationlevel 81 © Nokia Siemens Networks RN31572EN20GLA1 • HSPA UL and HSPA DL distribution of the total utilized CE capacity ▪20%, ▪40%, ▪60%, ▪80%, ▪100% RAN 1312 Channel Element Utilization in WBTS • Total Licensed Capacity  0-50%,  51-70%,  71-90%,  90-99%,  100% 70-90% 90-99% 50-70% 100% Total HSPA UL HSPA DL The RAN1312 introduces new counters to monitor Channel Elements distribution inside the WBts. It is a completly new concept in comparison to the existing counters since the new new ones are showing percentage of utilization. helping the customer to trigger the investments for CEs‘ expansions.
  • 82.
    RN31572EN20GLA1 KPI Overview 82 Soc Classificationlevel 82 © Nokia Siemens Networks RN31572EN20GLA1 RAN 1312 Channel Element Utilization in WBTS BTS CE TOTAL UTIL UL - CLASS 1 (0 - <50) % BTS CE TOTAL UTIL UL - CLASS 2 (50 - <70) % BTS CE TOTAL UTIL UL - CLASS 3 (70 - <80) % BTS CE TOTAL UTIL UL - CLASS 4 (80 - <90) % BTS CE TOTAL UTIL UL - CLASS 5 (90 -<100)% BTS CE TOTAL UTIL UL - CLASS 6 (100) % BTS CE TOTAL UTIL DL - CLASS 1 (0 - <50) % BTS CE TOTAL UTIL DL - CLASS 2 (50 - <70) % BTS CE TOTAL UTIL DL - CLASS 3 (70 - <80) % BTS CE TOTAL UTIL DL - CLASS 4 (80 - <90) % BTS CE TOTAL UTIL DL - CLASS 5 (90 -<100)% BTS CE TOTAL UTIL DL - CLASS 6 (100) % •BTS CE HSPA UTIL UL - CLASS 1 (0 - 20) % •BTS CE HSPA UTIL UL - CLASS 2 (>20 - 40) % •BTS CE HSPA UTIL UL - CLASS 3 (>40 - 60) % •BTS CE HSPA UTIL UL - CLASS 4 (>60 - 80) % •BTS CE HSPA UTIL UL - CLASS 5 (>80 - 100) % •BTS CE HSPA UTIL DL - CLASS 1 (0 - 20) % •BTS CE HSPA UTIL DL - CLASS 2 (>20 - 40) % •BTS CE HSPA UTIL DL - CLASS 3 (>40 - 60) % •BTS CE HSPA UTIL DL - CLASS 4 (>60 - 80) % •BTS CE HSPA UTIL DL - CLASS 5 (>80 - 100) % In customer documentation: M5001C15 - M5001C36 HSPA CEs UL HSPA CEs DL TOTAL Amount of CEs
  • 83.
    RN31572EN20GLA1 KPI Overview 83 Soc Classificationlevel 83 © Nokia Siemens Networks RN31572EN20GLA1 Total CE Utilization share in UL –example 0% 10% 20% 30% 40% 50% 60% 70% 80% 90% 100% 11.03.2010__09:00:00 11.03.2010__11:00:00 11.03.2010__13:00:00 11.03.2010__15:00:00 11.03.2010__17:00:00 11.03.2010__19:00:00 11.03.2010__21:00:00 11.03.2010__23:00:00 12.03.2010__01:00:00 12.03.2010__03:00:00 12.03.2010__05:00:00 12.03.2010__07:00:00 12.03.2010__09:00:00 12.03.2010__11:00:00 12.03.2010__13:00:00 12.03.2010__15:00:00 70.00 75.00 80.00 85.00 90.00 95.00 (100 or more)% M5001C20 (90 - <100)% M5001C19 (80 - <90)% M5001C18 (70 - <80)% M5001C17 (50 - <70)% M5001C16 (0 - <50)% M5001C15 Avg Ratio of Used CE for UL in BTS RNC_731A
  • 84.
    RN31572EN20GLA1 KPI Overview 84 Soc Classificationlevel 84 © Nokia Siemens Networks RN31572EN20GLA1 CE HSPA Utilization share in UL +Max HSDPA users- example 0% 10% 20% 30% 40% 50% 60% 70% 80% 90% 100% 11.03.2010__09:00:00 11.03.2010__11:00:00 11.03.2010__13:00:00 11.03.2010__15:00:00 11.03.2010__17:00:00 11.03.2010__19:00:00 11.03.2010__21:00:00 11.03.2010__23:00:00 12.03.2010__01:00:00 12.03.2010__03:00:00 12.03.2010__05:00:00 12.03.2010__07:00:00 12.03.2010__09:00:00 12.03.2010__11:00:00 12.03.2010__13:00:00 12.03.2010__15:00:00 0 5 10 15 20 25 30 35 40 UL(90 - <100)% M5001C31 UL (80 - <90)% M5001C30 UL (70 - <80)% M5001C29 UL (50 - <70)% M5001C28 UL (0 - <50)% M5001C27 Max HSUPA Users M1031C1 Max HSDPA Users M1031C0 Avg ratio of Used CE for UL for HSUPA in BTS RNC_948A Avg ratio of Used CE for DL for HSUPA in BTS RNC_947A
  • 85.
    RN31572EN20GLA1 KPI Overview 85 Soc Classificationlevel 85 © Nokia Siemens Networks RN31572EN20GLA1 RAN1136 Separate Counters for Relocations The outgoing relocation is currently visible, M1001C13, but not separated per: • SRNS relocation, • Inter RNC HHO • Inter RAT HHO in counters. By this feature the operator is able to monitor the frequency and success of SRNS relocations in all relevant cases, i.e SRNS Relocation, Inter RNC HHO and Inter RAT HHO. The incoming relocation is also visible, M1001C62, but not separated per: • traffic class
  • 86.
    RN31572EN20GLA1 KPI Overview 86 Soc Classificationlevel 86 © Nokia Siemens Networks RN31572EN20GLA1 Separate Counters for Relocations 2G-Core BSCAbis A 3G-Core RNCIub Iu RNCIub Iu Iur UMTS GSM New counters for Inter RAT HHO Relocated UE New counters for SRNS and Inter RNC HHO Relocated UE Current Relocation RANAP:Iu Release Complete Existing counters for L3 layer related Relocation signal Existing counters for air interference related relocation RRC signaling No more WCell in AS for the current RNC i.e. last RL deleted in current RNC CS:RNC commands the UE the GSM PS:RNC detects UE has moved Inter RNC HHO needed SRNS relocation needed
  • 87.
    RN31572EN20GLA1 KPI Overview 87 Soc Classificationlevel 87 © Nokia Siemens Networks RN31572EN20GLA1 RAN1136 Separate Counters for Incoming Relocations RRC_RELOC_STP_ATT updated a target RNC of HHO or relocation receives a RANAP: RELOCATION REQUEST message from a core network RAB_RELOC_STP_ATT updated when a target RNC of HHO or relocation receives a RANAP: RELOCATION REQUEST message from a core network and the RAB type is known RAB_RELOC_ACC_COMP updated when When a target RNC of HHO or relocation sends a RANAP: RELOCATION COMPLETE message to a core network after a successful incoming SRNC relocation, Inter-RNC HHO or ISHO procedure Reloc M 1001C808 ServiceLevel RRC_RELOC_STP_ATT M 1001C810 ServiceLevel RRC_RELOC_ACC _COMP M 1001C651 ServiceLevel RAB_RELOC_STP_ATT_PS_STREA M 1001C817 ServiceLevel RAB_RELOC_STP_ATT_PS_INT M 1001C826 ServiceLevel RAB_RELOC_STP_ATT_PS_BGR M 1001C653 ServiceLevel RAB_RELOC_STP_ATT_CS_VOICE M 1001C657 ServiceLevel RAB_RELOC_STP_ATT_CS_STREA M 1001C655 ServiceLevel RAB_RELOC_STP_ATT_CS_CONV M 1001C652 ServiceLevel RAB_RELOC_AC C_COM P_PS_STREA M 1001C819 ServiceLevel RAB_RELOC_AC C_COM P_PS_INT M 1001C828 ServiceLevel RAB_RELOC_AC C_COM P_PS_BGR M 1001C654 ServiceLevel RAB_RELOC_AC C_COM P_CS_VOICE M 1001C658 ServiceLevel RAB_RELOC_AC C_COM P_CS_STREA M 1001C656 ServiceLevel RAB_RELOC_AC C_COM P_CS_CONV
  • 88.
    RN31572EN20GLA1 KPI Overview 88 Soc Classificationlevel 88 © Nokia Siemens Networks RN31572EN20GLA1 RAN1136 Separate Counters for HHO, ISHO and Relocations only Outgoing relocations ISHO IFHO Reloc M1001C647 ServiceLevel RAB_ACT_REL_CS_VOICE_ISHO M1001C649 ServiceLevel RAB_ACT_REL_CS_STREA_ISHO M1001C648 ServiceLevel RAB_ACT_REL_CS_CONV_ISH O M1001C805 ServiceLevel RAB_ACT_REL_PS_BGR _ISHO M1001C807 ServiceLevel RAB_ACT_REL_PS_STREA_ISHO M1001C804 ServiceLevel RAB_ACT_REL_PS_INTER_ISHO M1001C646 ServiceLevel RAB_ACT_REL_CS_STREA_H HO M1001C644 ServiceLevel RAB_ACT_REL_CS_VOICE_HH O M1001C801 ServiceLevel RAB_ACT_REL_PS_INTER_HHO M1001C645 ServiceLevel RAB_ACT_REL_CS_CONV_HHO M1001C802 ServiceLevel RAB_ACT_REL_PS_BACKG_H HO M1001C806 ServiceLevel RAB_ACT_REL_PS_STREA_HHO M 1001C153 ServiceLevel RAB_ACT_REL_CS_STREA_SRN C M 1001C151 ServiceLevel RAB_ACT_REL_CS_CON V_SR NC M 1001C169 ServiceLevel RAB_ACT_REL_PS_STREA_SRNC M 1001C171 ServiceLevel RAB_ACT_REL_PS_INTER_SRNC M 1001C167 ServiceLevel RAB_ACT_REL_PS_CONV_SRNC M 1001C172 ServiceLevel RAB_ACT_REL_PS_BAC KG_SRN C M 1001C143 ServiceLevel RAB_ACT_REL_CS_VOICE_SRN C Existing counters, but not for HHO anymore Inter RNC HHO Inter System HHO
  • 89.
    RN31572EN20GLA1 KPI Overview 89 Soc Classificationlevel 89 © Nokia Siemens Networks RN31572EN20GLA1 CSSR – PS NRT entsestablishmRABPSforattempts entsestablishmRABPSsuccessful setupconnectionPSRRCduringnsreselectiocell setupsconnectionPSRRCforattemptsrepetetive setupsconnectionPSRRCforattempts setupconnectionPSRRCduringnsreselectiocell setupsconnectionPSRRCoffailures setupsconnectionPSRRCforattempts CSSRPS ____ ___ * ______ ______ _____ ______ _____ _____ _ − − − − = Service level evaluations (PS) KPI construction - call setup success rate
  • 90.
    RN31572EN20GLA1 KPI Overview 90 Soc Classificationlevel 90 © Nokia Siemens Networks RN31572EN20GLA1 • CSSR KPI for PS NRT from end user perspective (rnc_576d) • Includes both Interactive and Background PS calls • Counts from RRC request until RAB is established (with 0/0 RB) • Same as CSSR for AMR, except: – Emergency calls not included – Counters for NRT RAB instead of Voice RAB Service level evaluations (PS/NRT) KPI construction - call setup success rate
  • 91.
    RN31572EN20GLA1 KPI Overview 91 Soc Classificationlevel 91 © Nokia Siemens Networks RN31572EN20GLA1 •RNC_576e Packet Call Setup Success Ratio [%] over the reporting period. • Includes both Interactive and Background PS calls • Counts from RRC request until RAB is established (with 0/0 RB) • Same as CSSR for AMR, except: – Emergency calls not included – Counters for NRT RAB instead of Voice RAB – In RU10 it was decided that also RRC Connection Establishment requests with 'high priority signaling' are interpreted as Packet Service requests. ))____ ____( )____ ____(( * ))PR_SIGNL_MT_HIGH_RRC_ACC_RE-PR_SIGNL_MO_HIGH_RRC_ACC_RE ________ _______ ________ PR_SIGNP_MT_HIGH_RRC_ATT_RE-PR_SIGNP_MO_HIGH_RRC_ATT_RE _______ ______ ATTSRIOR_SIGN_MTC_HIGH_PATTSRIOR_SIGN_MOC_HIGH_P ______( )PR_SIGNL_MT_HIGH_RRC_ACC_RE-PR_SIGNL_MO_HIGH_RRC_ACC_RE ________ _______ _FAILS]PRIOR_SIGN[MTC_HIGH_-_ATTSPRIOR_SIGN[MTC_HIGH_ FAILS]RIOR_SIGN_MOC_HIGH_P-_ATTSPRIOR_SIGN[MOC_HIGH_ ______ ______ ______ ______((*100 _ BACKGPSATTSTPRAB INTERPSATTSTPRABsum BACKGPSCOMPACCRAB INTERPSCOMPACCRABsum BACKGMTRELACCRRCINTERMORELACCRRC BACKGMORELACCRRCINTERRELACCRRC BACKGMTREPATTRRCBACKGMOREPATTRRC INTERMOREPATTRRCINTERREPATTRRC ATTSCALLBACKGMTCATTSCALLINTERMTC ATTSCALLBACKGMOCATTSCALLINTERMOCsum BACKGMTRELACCRRCINTERMORELACCRRC BACKGMORELACCRRCINTERRELACCRRC FAILSCALLBACKGMTCATTSCALLBACKGMTC FAILSCALLINTERMTCATTSCALLINTERMTC FAILSCALLBACKGMOCATTSCALLBACKGMOC FAILSCALLINTERMOCATTSCALLINTERMOCsum CSSRPS + + − −− −− −− − −− ++ ++ + − −− −− + + −+ −+ −+ − = RRC part RAB part PS Call Setup Success Rate (CSSR)
  • 92.
    RN31572EN20GLA1 KPI Overview 92 Soc Classificationlevel 92 © Nokia Siemens Networks RN31572EN20GLA1 • Includes PS NRT traffic (Interactive & Background) but not PS RT traffic  ⋅ _DCH_BGRPS_ATT_DCHM1022C8+_DCH_INTPS_ATT_DCHM1022C7 D_ALLO_BGRD_D_REQ_D_M1022C32+D_ALLO_INTD_D_REQ_D_M1022C31 100 Request in DL: DCH Allocated in DL: DCH Request in UL: DCH Allocated in UL: DCH Interactive RAB Service level evaluations (PS/Release 99) KPI construction – packet call setup success rate
  • 93.
    RN31572EN20GLA1 KPI Overview 93 Soc Classificationlevel 93 © Nokia Siemens Networks RN31572EN20GLA1   = GRSCH_EDCH_BPS_ATT_HSDM1022C4+NTSCH_EDCH_IPS_ATT_HSDM1022C3 GRS_E_ALLO_BHS_E_REQ_HM1022C21+NTS_E_ALLO_IHS_E_REQ_HM1022C21 e[%]PerspectivUserfromRatioSuccessSetupHSUPARNC_915a Packet Call: SSSR – HSUPA (HSDPA + HSUPA) Here all possible success combinations without R99 (R5 / R6) Request Allocation HSDPA + HSUPA HSDPA + HSUPA HSDPA + HSUPA HSDPA + DCH HSDPA + DCH HSDPA + DCH UE wants to get both HS-DSCH + E-DCH R5 + R6 resource Service level evaluations (PS/Release 5/6) KPI construction – packet call setup success rate
  • 94.
    RN31572EN20GLA1 KPI Overview 94 Soc Classificationlevel 94 © Nokia Siemens Networks RN31572EN20GLA1   ++ + + ++ + + + ⋅ = _DCH_BGRPS_ATT_DCHM1022C8+_DCH_INTPS_ATT_DCHM1022C7+ RSCH_DCH_BGPS_ATT_HSDM1022C6TSCH_DCH_INPS_ATT_HSDM1022C5+ GRSCH_EDCH_BPS_ATT_HSDM1022C4+NTSCH_EDCH_IPS_ATT_HSDM1022C3 D_ALLO_BGRD_D_REQ_D_M1022C32+D_ALLO_INTD_D_REQ_D_M1022C31+ R_D_ALLO_BGHS_D_REQ_DM1022C30+T_D_ALLO_INHS_D_REQ_DM1022C29+ R_D_ALLO_BGHS_E_REQ_DM1022C28T_D_ALLO_INHS_E_REQ_DM1022C27+ GRS_D_ALLO_BHS_D_REQ_HM1022C26+NTS_D_ALLO_IHS_D_REQ_HM1022C25+ GRS_D_ALLO_BHS_E_REQ_HM1022C24+NTS_D_ALLO_IHS_E_REQ_HM1022C23+ GRS_E_ALLO_BHS_E_REQ_HM1022C22+NTS_E_ALLO_IHS_E_REQ_HM1022C21 [%]RatioSuccessSetupSessionPacketRNC_916 100 Packet Call: SSSR - All NRT packet sessions (HSPA + R99) Service level evaluations (PS/Release 5/6) KPI construction – packet call setup success rate
  • 95.
    RN31572EN20GLA1 KPI Overview 95 Soc Classificationlevel 95 © Nokia Siemens Networks RN31572EN20GLA1 • Formula is a combination of 3 formulas (HSUPA, HSDPA, Rel99) • Only NRT sessions included Here all possible success combinationsHere all possible success combinations RequestRequest AllocationAllocation HSDPA + HSUPAHSDPA + HSUPA HSDPA + HSUPAHSDPA + HSUPA HSDPA + HSUPAHSDPA + HSUPA HSDPA + DCHHSDPA + DCH HSDPA + HSUPAHSDPA + HSUPA DCH + DCHDCH + DCH HSDPA + DCHHSDPA + DCH HSDPA + DCHHSDPA + DCH HSDPA + DCHHSDPA + DCH DCHDCH + DCH+ DCH DCH + DCHDCH + DCH DCHDCH + DCH+ DCH Packet Call: SSSR - All NRT packet sessions (at least Cell_DCH) Service level evaluations (PS/Release 5/6) KPI construction – packet call setup success rate
  • 96.
    RN31572EN20GLA1 KPI Overview 96 Soc Classificationlevel 96 © Nokia Siemens Networks RN31572EN20GLA1 Packet Call Setup Success Ratio [%] over the reporting period. Includes both Interactive and Background PS calls (in comparison to previous slides emergency calls included) RRC request repetitions done by UE after RRC reject are included in the formula * The occurred cell re-selections are subtracted both from the numerator and denominator because they are not considered as call attempts from mobile end-user point of view. The UE has made a new RRC connection via another cell and Attempts-counter is updated in the new cell for the new attempt. Service level evaluations (PS) KPI construction - call setup success rate For voice KPI = % of successfully established voice calls For PS KPI = % of successfully established PS calls
  • 97.
    RN31572EN20GLA1 KPI Overview 97 Soc Classificationlevel 97 © Nokia Siemens Networks RN31572EN20GLA1 • RNC_5016a= Maximum number of AMR calls per RNC=max(M802C1) • RNC_5017a Peak number of HSDPA users in RNC (M609)= max(DSP_SERVICE_PEAK_RES_ALLOC, service type ALLHSDPA) • RNC_5018a Peak number of HSUPA users in RNC (M609)= max(DSP_SERVICE_PEAK_RES_ALLOC, service type ALLHSUPA) • RNC_5004a Incoming Inter System HHO Success in Target RNC for CS (M1009)= – 100* sum(IS_COMPL_TARGET_RNC) / sum(IS_HHO_IN_PREP_REQ) • RNC_5008a Relocation Success in Target RNC for CS (M1009)= – 100 * sum(SRNS_RELOC_COMPL_RNC_MSC + INTER_HHO_COMPL_IN_RNC_MSC) / sum(SRNS_RELOC_IN_REQ_CONTR_MSC + INTER_RNC_HHO_IN_REQ_MSC) • RNC_5009a Relocation Success in Target RNC for PS (M1009)= – 100* sum(SRNS_RELOC_COMPL_RNC_SGSN + INTER_HHO_COMPL_IN_RNC_SGSN) / sum(SRNS_RELOC_IN_REQ_CONTR_SGSN+ INTER_RNC_HHO_REQ_SGSN) New KPI’s (RU10) KPI construction - packet call setup
  • 98.
    RN31572EN20GLA1 KPI Overview 98 Soc Classificationlevel 98 © Nokia Siemens Networks RN31572EN20GLA1 • RNC_5019a Iub data volume DL in BTS (M5003) – sum(CCH_DATA_FROM_IUB + DCH_DATA_FROM_IUB + HSDSCH_DATA_FROM_IUB)*8 / 1000 [mbit] • RNC_5020a Iub data volume UL in BTS (M5003) – sum(CCH_DATA_TO_IUB_INTERFACE + DCH_DATA_TO_IUB + EDCH_DATA_TO_IUB)*8 / 1000 [MBit] • RNC_5021a Iu-PS peak throughput (M802C9) – sum(IU_PS_THR_PEAK) / 1000 [MBits/s] New KPI’s (RU10) KPI construction - packet call setup
  • 99.
    RN31572EN20GLA1 KPI Overview 99 Soc Classificationlevel 99 © Nokia Siemens Networks RN31572EN20GLA1 Service level evaluations (PS) KPI construction - Call Drop Rate • RNC_736b - RAB Success Ratio for NRT Services [%] from user perspective over the reporting period. • Covers RAB Active Phase of a call. Includes both Interactive and Background PS calls. )__________ __________ __________ __________ __________ __________ __________ ________( )__________ __________ __________ __________ __________ __________ __________(*100100 736_ UEBACKGPSFAILACTRABUEINTERPSFAILACTRAB RNCBACKGPSFAILACTRABRNCINTERPSFAILACTRAB IURBACKGPSFAILACTRABIURINTERPSFAILACTRAB BTSBACKGPSFAILACTRABBTSINTERPSFAILACTRAB RADIOBACKGPSFAILACTRABRADIOINTERPSFAILACTRAB IUBACKGPSFAILACTRABIUINTERPSFAILACTRAB SRNCBACKGPSRELACTRABSRNCINTERPSRELACTRAB BACKGPSCOMPACTRABINTERPSCOMPACTRABsum PCHINTERPSFAILACTRABPCHBACKGPSFAILACTRAB UEBACKGPSFAILACTRABRNCBACKGPSFAILACTRAB IURBACKGPSFAILACTRABBTSBACKGPSFAILACTRAB RADIOBACKGPSFAILACTRABIUBACKGPSFAILACTRAB UEINTERPSFAILACTRABRNCINTERPSFAILACTRAB IURINTERPSFAILACTRABBTSINTERPSFAILACTRAB RADIOINTERPSFAILACTRABIUINTERPSFAILACTRABsum aRNC ++ ++ ++ ++ + ++ +++ + −− ++ ++ + ++ ++ +− = Both Interactive and Background PS calls • For NRT RABs pre-emption is not possible • As the formula is based on active fail counters is means in this case that when RAB drops in CELL_PCH state that two fail counters are updated. This is taken into account in the formula (the drops in CELL_PCH subtracted from all drops.)
  • 100.
    RN31572EN20GLA1 KPI Overview 100 Soc Classificationlevel 100 © Nokia Siemens Networks RN31572EN20GLA1 RNC_736b - PS call drop ratio KPI is currently same than RAB success for NRT services Includes both Interactive and Background PS calls • For NRT RABs pre-emption is not possible • As the formula is based on active fail counters is means in this case that when RAB drops in CELL_PCH state that two fail counters are updated. This is taken into account in the formula (the drops in CELL_PCH subtracted from all drops.) Service level evaluations (PS) KPI construction - Call Drop Rate For PS KPI 736a = % of successfully terminated NRT RABs
  • 101.
    RN31572EN20GLA1 KPI Overview 101 Soc Classificationlevel 101 © Nokia Siemens Networks RN31572EN20GLA1 Service level evaluations (CS) KPI construction - Call Drop Rate RAB considered Connection UERAB considered Connection UE -- CNCN CNUE )__________ __________ __________ _GANHOL_CS_VOICERAB_ACT_RE_ISHOL_CS_VOICERAB_ACT_RE _HHOL_CS_VOICERAB_ACT_RE______ _________( )__________ __________ __________ ______(*100100 231_ UEVOICECSFAILACTRABRNCVOICECSFAILACTRAB IURVOICECSFAILACTRABBTSVOICECSFAILACTRAB RADIOVOICECSFAILACTRABIUVOICECSFAILACTRAB EMPPVOICECSRELACTRAB SRNCVOICECSRELACTRABVOICECSCOMPACTRABsum UEVOICECSFAILACTRABRNCVOICECSFAILACTRAB IURVOICECSFAILACTRABBTSVOICECSFAILACTRAB RADIOVOICECSFAILACTRABIUVOICECSFAILACTRAB EMPPVOICECSRELACTRABsum cRNC ++ ++ ++ + +++ + ++ ++ ++ − = For Voice, the release due to pre- emption is included
  • 102.
    RN31572EN20GLA1 KPI Overview 102 Soc Classificationlevel 102 © Nokia Siemens Networks RN31572EN20GLA1 Service level evaluations (CS) KPI construction - Call Drop Rate RNC_231c - CDR KPI for CS Voice (RAB success) from end user perspective Covers RAB Active Phase of a call. Probability that call has ended normally after setup has been successful. This is taking into notice just calls which has ended this cell, but might have been started in other cells. For CS KPI 231c = % of successfully terminated AMR RABs
  • 103.
    RN31572EN20GLA1 KPI Overview 103 Soc Classificationlevel 103 © Nokia Siemens Networks RN31572EN20GLA1 KPI construction - SHO Failure vs. success rate • SHO success rate KPI (195a) is informing how many successful Active set updates we will have compared to initial Addition/Replacement/Deletion requests. • This formula is excluding periodical reports, which might occur if for example RNC is busy and cannot process immediately initial request. RNCBTS RRC: ActiveSet Update Decision to set up new RL RRC: Measurement Report (e1a / e1c) NBAP: Radio Link Setup Response Start TX/RX ALCAP:ERQ ALCAP:ECF RRC: ActiveSet UpdateComplete UE NBAP: Radio Link Setup Request – for Soft Handover NBAP: Radio Link Addition Request – for Softer Handover NBAP: Radio Link Addition Response RNCBTS RRC: ActiveSet Update Decision to set up new RL RRC: Measurement Report (e1a / e1c) NBAP: Radio Link Setup Response Start TX/RX ALCAP:ERQ ALCAP:ECF RRC: ActiveSet UpdateComplete UE NBAP: Radio Link Setup Request – for Soft Handover NBAP: Radio Link Addition Request – for Softer Handover NBAP: Radio Link Addition Response REQ_ON_SHOCELL_REPL_ EQ_ON_SHOCELL_DEL_R EQ_ON_SHOCELL_ADD_R ES_ON_SHOSUCC_UPDAT + + NUMBEROFSUCCESSFULASUPDATENUMBEROFSUCCESSFULASUPDATE FORTHECELLUNDEROBSERVATIONFORTHECELLUNDEROBSERVATION TOTALNUMBEROFNOT PERIODOICALTOTALNUMBEROFNOT PERIODOICAL MEASUREMENT REPORT (1A,1B,1C)MEASUREMENT REPORT (1A,1B,1C) RECEIVED BYTHECELLUNDEROBSERVATIONRECEIVED BYTHECELLUNDEROBSERVATION UPDATED FORALLTHECELLSWITHIN ASWHEN MEAS. REPORT ISRECEIVEUPDATED FORALLTHECELLSWITHIN ASWHEN MEAS. REPORT ISRECEIVEDD REQ_ON_SHOCELL_REPL_ EQ_ON_SHOCELL_DEL_R EQ_ON_SHOCELL_ADD_R ES_ON_SHOSUCC_UPDAT + + NUMBEROFSUCCESSFULASUPDATENUMBEROFSUCCESSFULASUPDATE FORTHECELLUNDEROBSERVATIONFORTHECELLUNDEROBSERVATION TOTALNUMBEROFNOT PERIODOICALTOTALNUMBEROFNOT PERIODOICAL MEASUREMENT REPORT (1A,1B,1C)MEASUREMENT REPORT (1A,1B,1C) RECEIVED BYTHECELLUNDEROBSERVATIONRECEIVED BYTHECELLUNDEROBSERVATION UPDATED FORALLTHECELLSWITHIN ASWHEN MEAS. REPORT ISRECEIVEUPDATED FORALLTHECELLSWITHIN ASWHEN MEAS. REPORT ISRECEIVEDD )____________ ____________ ____________( )__________(*100 _ NRTFORSHOONREQDELCELLNRTFORSHOONREQREPLCELL NRTFORSHOONREQADDCELLRTFORSHOONREQDELCELL RTFORSHOONREQREPLCELLRTFORSHOONREQADDCELLsum NRTFORSHOONUPDATESSUCCRTFORSHOONUPDATESSUCCsum SuccessSHO ++ ++ + + =
  • 104.
    RN31572EN20GLA1 KPI Overview 104 Soc Classificationlevel 104 © Nokia Siemens Networks RN31572EN20GLA1 ISHO Success Rate (HO from WCDMA to GSM) KPI evaluation – events R99/ISHO KPI construction - ISHO success rate Normally ISHO may fail due to missing target cell or the cell is not good enough coverage, interference or configuration problem From the measurement point of view the ISHO is divided into two phases: • Inter-system measurement • Inter-system handover The Real Time and Non Real Time Inter System HO differs in nature. Therefore the ISHO KPI can be splitted in RT and NRT parts. In case of Multi-RAB having at least one RT RAB only RT counters are updated and the Handover is performed using RT handover procedure
  • 105.
    RN31572EN20GLA1 KPI Overview 105 Soc Classificationlevel 105 © Nokia Siemens Networks RN31572EN20GLA1 ISHO Success Rate Example NBAP and RRC compressed mode signalling for a CS service ISHO CN UE Node B RNC RRC: Measurement Report RRC: Measurement Control NBAP: Radio Link Reconfiguration Prepare NBAP: Radio Link Reconfiguration Ready NBAP: Radio Link Reconfiguration Commit RRC: Physical Channel Reconfiguration RRC: Physical Channel Reconfiguration Complete NBAP: Compressed Mode Command RRC: Measurement Report RRC: Measurement Control NBAP: Compressed Mode Command RRC: Measurement Report RRC: Measurement Control RRC: Handover from UTRAN Command GSM BSIC Verification GSM RSSI Measurement ISHO triggering Initial Compressed Mode Configuration RANAP: Relocation Required RANAP: Relocation Command RANAP: IU Release Command RANAP: IU Release Complete IS_HHO_Att_xx
  • 106.
    RN31572EN20GLA1 KPI Overview 106 Soc Classificationlevel 106 © Nokia Siemens Networks RN31572EN20GLA1 KPI construction - ISHO Success Rate, RT ISHO success rate for RT services (RNC_300g) • The Real Time and Non Real Time Inter System HO differs in nature. Therefore the ISHO KPI is splitted in RT and NRT parts. • The Multi RAB ISHOs are only updated to RT counters. This because the NRT RB follows the RT parameters when part of RT + NRT Multi RAB. • ISHO success rate for NRT services (RNC_301e) )_RT]CELL_BLOCK[ATT_ISHO_ OWN_RT]CELL_SHUTD[ATT_ISHO__AMR_RT][ATT_GANHOPS_RT]T_UL_DCH_W[IS_HHO_AT T_SB_RT][IS_HHO_ATSC_RT]T_LB_RSVR_[IS_HHO_ATIM_RT]T_LB_RES_L[IS_HHO_AT OT_RT]T_LB_PTX_T[IS_HHO_ATOT_RT]T_LB_PRX_T[IS_HHO_ATUL_RT]T_LB_CAPA_[IS_HHO_AT DL_RT]T_LB_CAPA_[IS_HHO_ATLL]T_EMERG_CA[IS_HHO_AT T]T_IM_IMS_R[IS_HHO_ATNO_RT]T_CPICH_EC[IS_HHO_ATCP_RT]T_CPICH_RS[IS_HHO_AT _RT]T_DPCH_PWR[IS_HHO_ATWR_RT]T_UE_TRX_P[IS_HHO_ATRT]_UL_DCH_Q_IS_HHO_ATT( )K_RT]_CELL_BLOC[SUCC_ISHO DOWN_RT]_CELL_SHUT[SUCC_ISHOO_AMR_RT][SUCC_GANHHO_WPS_RT][SUCC_IS_H __________ ____________ _______UL_RT]HO_LB_CAPA[SUCC_IS_H _DL_RT]HO_LB_CAPA[SUCC_IS_H____ __________ ___________ ____________(*100 __ + +++ +++ +++ ++ +++ ++ + +++ ++ ++ ++ ++ ++ ++ + = sum RTSBHHOISSUCCRTSCRSVRLBHHOISSUCC RTLIMRESLBHHOISSUCCRTTOTPTXLBHHOISSUCC RTTOTPRXLBHHOISSUCC CALLEMERGHHOISSUCC RTIMSIMHHOISSUCCRTECNOCPICHHHOISSUCC RTRSCPCPICHHHOISSUCCRTPWRDPCHDLHHOISSUCC RTPWRTRXUEHHOISSUCCRTQDCHULHHOISSUCCsum RTSuccessISHO
  • 107.
    RN31572EN20GLA1 KPI Overview 107 Soc Classificationlevel 107 © Nokia Siemens Networks RN31572EN20GLA1 KPI construction - ISHO Success Rate, NRT • ISHO success rate for NRT services (RNC_301e) )NRTELL_BLOCK_ATT_ISHO_CN_NRTLL_SHUTDOWTT_ISHO_CE____ ____________ ____________ ____________ __________ ___________ ____________( )_NRTCELL_BLOCKSUCC_ISHO_ OWN_NRTCELL_SHUTDSUCC_ISHO_____ ____________ ____________ ____________ __________ ___________ ____________(*100 301_ +++ ++ ++ ++ ++ ++ + + ++ ++ ++ ++ ++ ++ + = ANRTSBATTHHOIS NRTSCRSVRLBATTHHOISNRTLIMRESLBATTHHOIS NRTTOTPTXLBATTHHOISNRTTOTPRXLBATTHHOIS NRTULCAPALBATTHHOISNRTDLCAPALBATTHHOIS NRTIMSIMATTHHOISNRTECNOCPICHATTHHOIS NRTRSCPCPICHATTHHOISNRTPWRDPCHDLATTHHOIS NRTPWRTRXUEATTHHOISNRTQDCHULATTHHOISsum NRTSBHHOISSUCC NRTSCRSVRLBHHOISSUCCNRTLIMRESLBHHOISSUCC NRTTOTPTXLBHHOISSUCCNRTTOTPRXLBHHOISSUCC NRTULCAPALBHHOISSUCCNRTDLCAPALBHHOISSUCC NRTIMSIMHHOISSUCCNRTECNOCPICHHHOISSUCC NRTRSCPCPICHHHOISSUCCNRTPWRDPCHDLHHOISSUCC NRTPWRTRXUEHHOISSUCCNRTQDCHULHHOISSUCCsum eRNC
  • 108.
    RN31572EN20GLA1 KPI Overview 108 Soc Classificationlevel 108 © Nokia Siemens Networks RN31572EN20GLA1 KPIs for ISHO measurement started for RT and NRT (RNC_294c, RNC_295c) KPIs for not good enough cells for RT and NRT, RNC_296a, and RNC_297a) ISHO success rate for RT services (RNC_300g) ISHO success rate for NRT services (RNC_301e) KPI evaluation – events R99/ISHO KPI construction - ISHO success rate •• HHO triggerHHO trigger •• ULUL SIRSIRTargetTarget •• UL UE powerUL UE power •• DL RL powerDL RL power •• CPICH RSCPCPICH RSCP •• CPICH ECPICH Ecc/I/I00 •• IMSI basedIMSI based •• Emergency callEmergency call •• Load based RTWPLoad based RTWP •• Load based TCPLoad based TCP •• Load based HW / logical res.Load based HW / logical res. •• Load based code res.Load based code res. •• Services basedServices based KPI 195a = % of successful active set updates KPI 300g = % of successfully terminated ISHOs for RT RABs
  • 109.
    RN31572EN20GLA1 KPI Overview 109 Soc Classificationlevel 109 © Nokia Siemens Networks RN31572EN20GLA1 All NRT sessions, 100 % -drop rate   ++ ++ ++ ++ + + + + + + + + + + ++ ++ ++ ++ ++ ++ ++ ++ ⋅− = E])RM_D_D_STR[PS_REL_NORE]RM_HS_D_ST[PS_REL_NORE]RM_HS_E_ST[PS_REL_NO _STRE]H_FAIL_D_D[PS_REL_OTD_STRE]H_FAIL_HS_[PS_REL_OT E_STRE]H_FAIL_HS_[PS_REL_OTSTRE]_FAIL_D_D_[PS_REL_RL _STRE]_FAIL_HS_D[PS_REL_RL_STRE]_FAIL_HS_E[PS_REL_RL M_D_D_BGRPS_REL_NORM1022C50+M_D_D_INTPS_REL_NORM1022C49+ M_HS_D_BGRPS_REL_NORM1022C48+M_HS_D_INTPS_REL_NORM1022C47+ M_HS_E_BGRPS_REL_NORM1022C46+M_HS_E_INTPS_REL_NORM1022C45+ BGR_FAIL_D_D_PS_REL_OTHM1022C68+INT_FAIL_D_D_PS_REL_OTHM1022C67+ _BGR_FAIL_HS_DPS_REL_OTHM1022C66+_INT_FAIL_HS_DPS_REL_OTHM1022C65+ _BGR_FAIL_HS_EPS_REL_OTHM1022C64+_INT_FAIL_HS_EPS_REL_OTHM1022C63+ GRFAIL_D_D_BPS_REL_RL_M1022C62+NTFAIL_D_D_IPS_REL_RL_M1022C61+ BGRFAIL_HS_D_PS_REL_RL_M1022C60+INTFAIL_HS_D_PS_REL_RL_M1022C59+ BGRFAIL_HS_E_PS_REL_RL_M1022C58+INTFAIL_HS_E_PS_REL_RL_M1022C57 _STRE])H_FAIL_D_D[PS_REL_OTD_STRE]H_FAIL_HS_[PS_REL_OT E_STRE]H_FAIL_HS_[PS_REL_OTSTRE]_FAIL_D_D_[PS_REL_RL _STRE]_FAIL_HS_D[PS_REL_RL_STRE]_FAIL_HS_E[PS_REL_RL _BGR]H_FAIL_D_D[PS_REL_OT_INT]H_FAIL_D_D[PS_REL_OT D_BGR]H_FAIL_HS_[PS_REL_OTD_INT]H_FAIL_HS_[PS_REL_OT E_BGR]H_FAIL_HS_[PS_REL_OTE_INT]H_FAIL_HS_[PS_REL_OT BGR]_FAIL_D_D_[PS_REL_RLINT]_FAIL_D_D_[PS_REL_RL _BGR]_FAIL_HS_D[PS_REL_RL_INT]_FAIL_HS_D[PS_REL_RL E_BGR]L_FAIL_HS_)[PS_REL_RE_INT]L_FAIL_HS_([PS_REL_R %100%100 [%]RatioSuccessSessionPacketRNC_922b All combinations HSDPA + HSUPA, HSDPA + DCH, DCH + DCH Service level evaluations (PS/Release 5/6) The Packet Session Success Ratio for Streaming, Interactive and Background Services. KPI construction – packet session success ratio
  • 110.
    RN31572EN20GLA1 KPI Overview 110 Soc Classificationlevel 110 © Nokia Siemens Networks RN31572EN20GLA1 The HSUPA Success Ratio for Streaming, Interactive and Background Services from user perspective. • This KPI is based on Packet Call Measurement (M1022) • Switching from HSPA to R99 is considered as a normal HSPA release in the formula. 100% GRE_TO_D_D_BPS_SWI_HS_NTE_TO_D_D_IPS_SWI_HS_ TREE_TO_D_D_SPS_SWI_HS_M_HS_E_BGRPS_REL_NORM1022C46 +M_HS_E_INTPS_REL_NORM1022C45EM_HS_E_STRPS_REL_NOR _BGR_FAIL_HS_EPS_REL_OTHM1022C64+_INT_FAIL_HS_EPS_REL_OTHM1022C63 _STRE_FAIL_HS_EPS_REL_OTHBGRFAIL_HS_E_PS_REL_RL_M1022C58 +INTFAIL_HS_E_PS_REL_RL_M1022C57STREFAIL_HS_E_PS_REL_RL_ _BGR_FAIL_HS_EPS_REL_OTHM1022C64+_INT_FAIL_HS_EPS_REL_OTHM1022C63 _STRE_FAIL_HS_EPS_REL_OTHBGRFAIL_HS_E_PS_REL_RL_M1022C58 +INTFAIL_HS_E_PS_REL_RL_M1022C57STREFAIL_HS_E_PS_REL_RL_ 100% ePerspectivUserFromRatioSuccessHSUPARNC_921b ⋅  + ++ + + ++ +  ++ + − = Here success ratio expressed as 1Here success ratio expressed as 1 –– failure ratiofailure ratio Service level evaluations (HSUPA only) KPI construction – packet session success ratio
  • 111.
    RN31572EN20GLA1 KPI Overview 111 Soc Classificationlevel 111 © Nokia Siemens Networks RN31572EN20GLA1 Top (N) drops Cell and its Neighbour Cells availability Alarms/Tickets Configuration & Parameter audit SHO Success Rate < 90%? Conf OK ? Site OK ? ISHO Failures Iur performance Investigation Iur Audit adjacent sites for alarms, Availability, configuration and capacity TrafficNeighbours’ Performance (use SHO success per adjs counters to identify badly performing neighbours) & Map 3G Cell at RNC border? NO YES New site ? Analyse last detailed radio measurements RF and IFHO neighbour optimisation No cell found ratio >40 % ISHO Success Rate < 90% RF and ISHO neighbour optimisation 3G cell covers over a coverage hole ? 3G cell at inter- RNC border ? Wrong reference clock (10MHz tuning) No cell found ratio > 90 % and enough ADJG 2G Cell Doctor 2G Investigation : TCH blocking or TCH seizure failure (interference) NO YES YES YES NO YES NO YES YES SHO ISHO Top issues SHO based on DSR, CPICH EcNo difference, SHO branch setup fail BTS/Iub Relocation success in target RNC HHO RSSI & BSIC time, ISHO cancellation Max HSPA users in cell/RNC,RNC licensed capacity:Max AMR/Iups throughput HSDPA IFHO failures, reject CM for IFHO Call set up improvements (RU20) KPI construction - packet call setup
  • 112.
    RN31572EN20GLA1 KPI Overview 112 Soc Classificationlevel 112 © Nokia Siemens Networks RN31572EN20GLA1 HSUPA Call Establishment RAB Establishment  ++= TRESCH_EDCH_SPS_ATT_HSDBGRDSCH_EDCH_PS_ATT_HS_NTSCH_EDCH_IPS_ATT_HSDAttemptsHSUPARNC_928B   ++ + + + + + + = TEDCH_UE_INETUP_FAIL_SM1002C523+GR_EDCH_UE_BSETUP_FAILM1002C524+ S_INT_EDCH_TRANSETUP_FAILM1002C527S_BGR_EDCH_TRANSETUP_FAILM1002C528+ R_INT_EDCH_OTHESETUP_FAILM1002C529+R_BGR_EDCH_OTHESETUP_FAILM1002C530+ INT_EDCH_BTS_SETUP_FAILM1002C525+BGR_EDCH_BTS_SETUP_FAILM1002C526+ GRL_BTS_HW_BUL_DCH_SEM1002C518+NTL_BTS_HW_IUL_DCH_SEM1002C517+ A_USR_INTL_MAX_HSUPUL_DCH_SEM1002C515+A_USR_BGRL_MAX_HSUPUL_DCH_SEM1002C516+ _INTCANC_NA_ASEDCH_ALLO_M1002C519+_BGRCANC_NA_ASEDCH_ALLO_M1002C520+ RSS_EDCH_BGALLO_SUCCEM1002C532+TSS_EDCH_INALLO_SUCCEM1002C531 RSS_EDCH_BGALLO_SUCCEM1002C532+TSS_EDCH_INALLO_SUCCEM1002C531 TrafficNRTforityAccessibilResourceHSUPARNC_913a Traffic + packet call measurement HSUPA failures E-DCH allocation cancelled due to not acceptable active set Too much E-DCH users in cell / cell group, No BTS capacity available
  • 113.
    RN31572EN20GLA1 KPI Overview 113 Soc Classificationlevel 113 © Nokia Siemens Networks RN31572EN20GLA1 HSUPA Call Establishment RAB Establishment  ++ +++ +++ ++ +++ +++ ++ ++ +++ ++ +++ ++ = TR_EDCH_UE_SSETUP_FAILNT_EDCH_UE_ISETUP_FAILM1002C523 GR_EDCH_UE_BSETUP_FAILM1002C524S_STR_EDCH_TRANSETUP_FAIL S_INT_EDCH_TRANSETUP_FAILM1002C527S_BGR_EDCH_TRANSETUP_FAILM1002C528 R_STR_EDCH_OTHESETUP_FAILR_INT_EDCH_OTHESETUP_FAILM1002C529 R_BGR_EDCH_OTHESETUP_FAILM1002C530STR_EDCH_BTS_SETUP_FAIL INT_EDCH_BTS_SETUP_FAILM1002C525BGR_EDCH_BTS_SETUP_FAILM1002C526 R_BTS_HW_STUL_DCH_SELGRL_BTS_HW_BUL_DCH_SEM1002C518 NTL_BTS_HW_IUL_DCH_SEM1002C517_USR_STR_MAX_HSUPAUL_DCH_SEL A_USR_INTL_MAX_HSUPUL_DCH_SEM1002C515A_USR_BGRL_MAX_HSUPUL_DCH_SEM1002C516 _STRCANC_NA_ASEDCH_ALLO__INTCANC_NA_ASEDCH_ALLO_M1002C519 _BGRCANC_NA_ASEDCH_ALLO_M1002C520RSS_EDCH_STALLO_SUCCE RSS_EDCH_BGALLO_SUCCEM1002C532TSS_EDCH_INALLO_SUCCEM1002C531 SelectionsDCH-ERNC_923c Traffic + packet call measurement HSUPA failures E-DCH allocation cancelled due to not acceptable active set Too much E-DCH users in cell / cell group, No BTS capacity available
  • 114.
    RN31572EN20GLA1 KPI Overview 114 Soc Classificationlevel 114 © Nokia Siemens Networks RN31572EN20GLA1 HS-DSCH Serving Cell Change The HS-DSCH Serving Cell Change success rate can be calculated as below • It should be noted that the KPI above is not very accurate in cell level as denominator is incremented in the source cell (old serving cell) and numerator is incremented in the target cell (new serving cell) • So this KPI is useful in RNC level However in case the SCC failure rate is calculated then it is possible to find out under which HS-DSCH serving cell plenty of SCCs are failing (but this will not tell the cell to which the SCC is failing) REASONOTHERSTARTEDSCCUPDSETACTIVESTARTEDSCC ERRORSIRULSTARTEDSCCECNOCPICHSTARTEDSCC SUCCESSFULBTSINTERSCCSUCCESSFULBTSINTRASCC 100%ARNC _______ _______ ______ 733_ + ++ + ⋅= REASONOTHERSTARTEDSCCUPDSETACTIVESTARTEDSCC ERRORSIRULSTARTEDSCCECNOCPICHSTARTEDSCC HER_DUE_TO_OTSCC_FAILED_DUE_TO_ACSCC_FAILED ANSM_DUE_TO_TRSCC_FAILEDS_DUE_TO_BTSCC_FAILED_DUE_TO_UESCC_FAILED 100%RateFailureSCC _______ _______ + ++ + +++ ⋅= Intra-system hard handover measurement Data in source Node B buffer lost
  • 115.
    RN31572EN20GLA1 KPI Overview 115 Soc Classificationlevel 115 © Nokia Siemens Networks RN31572EN20GLA1 HSDPA MAC-hs Efficiency RNC_607c HSDPA MAC-hs efficiency (%) • HSDPA “Retransmission ratio” between BTS and HSDPA Capable UEs done by MAC-hs • Actually, this is the successfully sent MAC-hs PDUs divided by all transmitted MAC-hs PDUs including retransmissions %100⋅ + + + + + + + + + + + + +++ +++ +++ +++ +++ +++ ++ +++ ++ =   M_CODE_16QARETRANS_15M5000C125+M_CODE_16QARETRANS_14M5000C124+M_CODE_16QARETRANS_13M5000C123+ M_CODE_16QARETRANS_12M5000C122+M_CODE_16QARETRANS_11M5000C121+M_CODE_16QARETRANS_10M5000C120+ CODE_16QAMRETRANS_9_M5000C119+CODE_16QAMRETRANS_8_M5000C118+CODE_16QAMRETRANS_7_M5000C117+ CODE_16QAMRETRANS_6_M5000C116+_CODE_QPSKRETRANS_15M5000C115+_CODE_QPSKRETRANS_14M5000C114+ _CODE_QPSKRETRANS_13M5000C113+_CODE_QPSKRETRANS_12M5000C112+_CODE_QPSKRETRANS_11M5000C111+ _CODE_QPSKRETRANS_10M5000C110+CODE_QPSKRETRANS_9_M5000C109+CODE_QPSKRETRANS_8_M5000C108+ CODE_QPSKRETRANS_7_M5000C107+CODE_QPSKRETRANS_6_M5000C106+6QAM_15_CODE_1ORIG_TRANSM5000C105+ 6QAM_14_CODE_1ORIG_TRANSM5000C104+6QAM_13_CODE_1ORIG_TRANSM5000C103+6QAM_12_CODE_1ORIG_TRANSM5000C102+ 6QAM_11_CODE_1ORIG_TRANSM5000C101+6QAM_10_CODE_1ORIG_TRANSM5000C100+QAM_9_CODE_16ORIG_TRANSM5000C99+ QAM_8_CODE_16ORIG_TRANSM5000C98+QAM_7_CODE_16ORIG_TRANSM5000C97+QAM_6_CODE_16ORIG_TRANSM5000C96+ PSK_15_CODE_QORIG_TRANSM5000C95+PSK_14_CODE_QORIG_TRANSM5000C94+PSK_13_CODE_QORIG_TRANSM5000C93+ PSK_12_CODE_QORIG_TRANSM5000C92+PSK_11_CODE_QORIG_TRANSM5000C91+PSK_10_CODE_QORIG_TRANSM5000C90+ SK_9_CODE_QPORIG_TRANSM5000C89+SK_8_CODE_QPORIG_TRANSM5000C88+SK_7_CODE_QPORIG_TRANSM5000C87+ SK_6_CODE_QPORIG_TRANSM5000C86+CODE_16QAMRETRANS_5_M5000C68CODE_16QAMRETRANS_4_M5000C67 CODE_16QAMRETRANS_3_M5000C66CODE_16QAMRETRANS_2_M5000C65CODE_16QAMRETRANS_1_M5000C64 CODE_QPSKRETRANS_5_M5000C63CODE_QPSKRETRANS_4_M5000C62CODE_QPSKRETRANS_3_M5000C61 CODE_QPSKRETRANS_2_M5000C60CODE_QPSKRETRANS_1_M5000C59QAM_5_CODE_16ORIG_TRANSM5000C58 QAM_4_CODE_16ORIG_TRANSM5000C57QAM_3_CODE_16ORIG_TRANSM5000C56QAM_2_CODE_16ORIG_TRANSM5000C55 QAM_1_CODE_16ORIG_TRANSM5000C54SK_5_CODE_QPORIG_TRANSM5000C53SK_4_CODE_QPORIG_TRANSM5000C52 SK_3_CODE_QPORIG_TRANSM5000C51SK_2_CODE_QPORIG_TRANSM5000C50SK_1_CODE_QPORIG_TRANSM5000C49 T_CL_5U_RETR_DISMAC_HS_PDM5000C1T_CL_4U_RETR_DISMAC_HS_PDM5000C4T_CL_3U_RETR_DISMAC_HS_PDM5000C3 T_CL_2U_RETR_DISMAC_HS_PDM5000C2T_CL_1U_RETR_DISMAC_HS_PDM5000C1T_CL_0U_RETR_DISMAC_HS_PDM5000C0 RNC_607c HSDPA in WBTS measurement Number of original PDUs Number of re-transmitted PDUs For each modulation and number of codes individual counter
  • 116.
    RN31572EN20GLA1 KPI Overview 116 Soc Classificationlevel 116 © Nokia Siemens Networks RN31572EN20GLA1 HSDPA Data Volume and Throughput The average active HS-DSCH MAC-d throughput from network perspective calculated as the HSDPA MAC-d throughput at BTS, divided by the active HS-DSCH time from the network perspective The active time refers to the scheduled TTIs, i.e. when sending data The throughput is looked at from MAC-d layer, i.e. how much MAC-d level data the HS- DSCH is able to successfully transfer to UEs using the scheduled TTIs, so this considers also the MAC-hs efficiency RNC_722b [kbps] = ( ) 500 SS_5)R_DIST_CLAHS_SCCH_PWM5000C74SS_4R_DIST_CLAHS_SCCH_PWM5000C73SS_R_DIST_CLAHS_SCCH_PWM5000C72 SS_2R_DIST_CLAHS_SCCH_PWM5000C71SS_1R_DIST_CLAHS_SCCH_PWM5000C70SS_0R_DIST_CLAHS_SCCH_PWM5000C69 1000 TSHS_MACD_BIDISCARDED_M5000C127-SS_MACD_BITRECEIVED_HM5000C126         ++ +++ ⋅ 3 Amount of data received in MAC-d PDUs by Node B – amount of data discarded due to buffer overflow Number of TTIs with HS-SCCH power < 0.1 W 0.1-0.2 W 0.2-0.4 W 0.4-0.8 W 0.8-16. W > 1.6 W
  • 117.
    RN31572EN20GLA1 KPI Overview 117 Soc Classificationlevel 117 © Nokia Siemens Networks RN31572EN20GLA1 TotalTotal numbernumber ofof MACMAC--dd PDUsPDUs receivedreceived byby NodeNode BB 11 MACMAC--dd PDU = 336PDU = 336 oror 656656 bitbit IfIf 656656 bitbit PDUPDU usedused,, KPI 608AKPI 608A notnot applicableapplicable AmountAmount ofof datadata receivedreceived inin MACMAC--dd PDUsPDUs byby NodeNode BB ExampleExample: 1000: 1000 PDUsPDUs withwith 336336 bitbit + 1000+ 1000 PDUsPDUs withwith 656656 bitbit M5000C7 = 1000 + 1000 = 2000M5000C7 = 1000 + 1000 = 2000 PDUsPDUs M5000C126 = 1000 * 336M5000C126 = 1000 * 336 bitbit + 1000 * 656+ 1000 * 656 bitbit = 992= 992 KbitKbit IfIf 656656 bitbit PDUPDU usedused, KPI, KPI 606B606B notnot applicableapplicable HSDPA Data Volume and Throughput KPI - statistic examples KPI construction - Statistic examples
  • 118.
    RN31572EN20GLA1 KPI Overview 118 Soc Classificationlevel 118 © Nokia Siemens Networks RN31572EN20GLA1 PDUsMACddtransmitteofnumber sionsretransmisnwithcorrectlydeliveredPDUsMACdofnumbern rateontransmissi n ____ ________)1( _  + = Example 100 PDUs with no re-transmission 16 PDUs with 1 re-transmission 3 PDUs with 2 re-transmissions 1 PDU with 3 re-transmissions Transmission rate = (100 * 1 + 16 * 2 + 3 * 3 + 1 * 4) / (100 + 16 + 3 + 1) Transmission rate = 145 / 120 = 1.21 1.21 transmissions over the air for 1 PDU  21% re-transmission overhead KPI - statistic examples KPI construction - Statistic examples
  • 119.
    RN31572EN20GLA1 KPI Overview 119 Soc Classificationlevel 119 © Nokia Siemens Networks RN31572EN20GLA1 E-DCH Throughput can be measured by RNC_952a 60ATIONPERIOD_DUR1000 8TA_VOLSDPA_UL_DANRT_EDCH_HM1023C10 [kbit/s]RNCatThroughputAveragees-MACHSUPA952_ ⋅⋅ ⋅ =  aRNC 1000 8101023 [kbit]RNCatVolumeDataes-MACHSUPA931_  ⋅ = ATA_VOLHSDPA_UL_DNRT_EDCH_CM aRNC Amount of data transmitted in MAC-es PDUs over E-DCH RU10 Reporting Suite –new KPIs Statistics measurementsStatistics measurements
  • 120.
    RN31572EN20GLA1 KPI Overview 120 Soc Classificationlevel 120 © Nokia Siemens Networks RN31572EN20GLA1 HS-DSCH Throughput 60ATIONPERIOD_DUR1000 8TA_VOLHS_DSCH_DAM1023C8 [kbit/s]RNCatThroughputAveraged-MACHSDPA ⋅⋅ ⋅ =  1000 8TA_VOLHS_DSCH_DAM1023C8 [kbit]RNCatVolumeDatad-MACSDPA  ⋅ = H Amount of data transmitted in MAC-d PDUs over HS-DSCH RU10 Reporting Suite –new KPIs Statistics measurementsStatistics measurements
  • 121.
    RN31572EN20GLA1 KPI Overview 121 Soc Classificationlevel 121 © Nokia Siemens Networks RN31572EN20GLA1 R99 NRT Throughput DL 60ATIONPERIOD_DUR1000 8_DATA_VOLNRT_DCH_DLM1023C7 [kbit/s]RNCatThroughputAveraged-MACDLNRTR99 ⋅⋅ ⋅ =  1000 8_DATA_VOLNRT_DCH_DLM1023C7 [kbit]RNCatVolumeDatad-MACDLRT99  ⋅ = NR Amount of data transmitted in MAC-d PDUs over DCH RU10 Reporting Suite –new KPIs Statistics measurementsStatistics measurements
  • 122.
    RN31572EN20GLA1 KPI Overview 122 Soc Classificationlevel 122 © Nokia Siemens Networks RN31572EN20GLA1 R99 NRT Throughput UL 60ATIONPERIOD_DUR1000 8_DATA_VOLNRT_DCH_ULM1023C6 [kbit/s]RNCatThroughputAveraged-MACULNRTR99 ⋅⋅ ⋅ =  1000 8_DATA_VOLNRT_DCH_ULM1023C6 [kbit]RNCatVolumeDatad-MACULRT99  ⋅ = NR Amount of data transmitted in MAC-d PDUs over DCH RU10 Reporting Suite –new KPIs Statistics measurements
  • 123.
    RN31572EN20GLA1 KPI Overview 123 Soc Classificationlevel 123 © Nokia Siemens Networks RN31572EN20GLA1 Inter System Hard Handover Success Ratio [%] )________ ____________ ____________ ____________ ____________ ____________ ____ __________ __________ ____________ ___________ ___________ ____________( )_______ ____________ ____________ ____________ ____________ ____________ ____ __________ __________ ____________ ___________ ___________ ____________(*100 _ NRTSBATTHHOISRTSBATTHHOIS NRTSCRSVRLBATTHHOISRTSCRSVRLBATTHHOIS NRTLIMRESLBATTHHOISRTLIMRESLBATTHHOIS NRTTOTPTXLBATTHHOISRTTOTPTXLBATTHHOIS NRTTOTPRXLBATTHHOISRTTOTPRXLBATTHHOIS NRTULCAPALBATTHHOISNRTDLCAPALBATTHHOIS CALLEMERGATTHHOIS NRTIMSIMATTHHOISRTIMSIMATTHHOIS NRTECNOCPICHATTHHOISNRTRSCPCPICHATTHHOIS NRTPWRDPCHDLATTHHOISNRTPWRTRXUEATTHHOIS NRTQDCHULATTHHOISRTECNOCPICHATTHHOIS RTRSCPCPICHATTHHOISRTPWRDPCHDLATTHHOIS RTPWRTRXUEATTHHOISRTQDCHULATTHHOISsum NRTSBHHOISSUCCRTSBHHOISSUCC NRTSCRSVRLBHHOISSUCCRTSCRSVRLBHHOISSUCC NRTLIMRESLBHHOISSUCCRTLIMRESLBHHOISSUCC NRTTOTPTXLBHHOISSUCCRTTOTPTXLBHHOISSUCC NRTTOTPRXLBHHOISSUCCRTTOTPRXLBHHOISSUCC NRTULCAPALBHHOISSUCCNRTDLCAPALBHHOISSUCC CALLEMERGHHOISSUCC NRTIMSIMHHOISSUCCRTIMSIMHHOISSUCC NRTECNOCPICHHHOISSUCCNRTRSCPCPICHHHOISSUCC NRTPWRDPCHDLHHOISSUCCNRTPWRTRXUEHHOISSUCC NRTQDCHULHHOISSUCCRTECNOCPICHHHOISSUCC RTRSCPCPICHHHOISSUCCRTPWRDPCHDLHHOISSUCC RTPWRTRXUEHHOISSUCCRTQDCHULHHOISSUCCsum SuccessISHO ++ ++ ++ ++ ++ ++ + ++ ++ ++ ++ ++ + −++ ++ ++ ++ ++ ++ ++ ++ ++ + +++ ++ + = Load and Service (RAS51) Based ISHO Success for both NRT and RT Load and Service (RAS51) Based ISHO Attempt for both NRT and RT This KPI cover both NRT and RT ISHO success Further HHO trigger Load based capacity rejection KPI evaluation – events R99/ISHO KPI construction - ISHO success rate
  • 124.
    RN31572EN20GLA1 KPI Overview 124 Soc Classificationlevel 124 © Nokia Siemens Networks RN31572EN20GLA1 RU10 Reporting Suite • RNC level system program added • Corrections to Capacity report • Modifications to Service level report (Streaming class added+ some other corrections) Report Topic Name Report Name Report ID 1. System Program System Program RNC Level RSRAN084 1. System Program System Program Cell Level RSRAN000 2. Capacity RNC Capacity RSRAN068 2. Capacity Node B Capacity RSRAN066 2. Capacity Cell Capacity RSRAN067 2. Capacity NRT Radio Bearer Statistics RSRAN013 3. Service Level Service/Session Accessibility Analysis RSRAN073 3. Service Level Service/Session Retainability Analysis RSRAN079 3. Service Level RAB Holding Times RSRAN021 3. Service Level Service Summary RSRAN003 4. Traffic Allocated Traffic Amounts (R99 + HSPA) RSRAN070 4. Traffic Cell Data Volume and Throughput at RNC RSRAN077 4. Traffic Traffic Summary RSRAN026 4. Traffic Used CE Capacity per RB Type in RNC RSRAN022 4. Traffic Utilization Shares of Total Traffic Allocation Amounts RSRAN071 5. Mobility and Handover Active Set Size for NRT-RT Traffic RSRAN078 5. Mobility and Handover HSPA Serving Cell Change RSRAN033 5. Mobility and Handover IFHO Adjacencies RSRAN044 5. Mobility and Handover Inter-System Handover per Cause RSRAN019 5. Mobility and Handover Inter-System Handover Performance RSRAN023 5. Mobility and Handover Inter-System Handover Reasons RSRAN018 5. Mobility and Handover ISHO Adjacencies RSRAN045 5. Mobility and Handover Load Based HO Related Resources RSRAN047 5. Mobility and Handover Load Based IFHO/ISHO Performance RSRAN048 5. Mobility and Handover Load Based IFHO/ISHO Triggering RSRAN049 5. Mobility and Handover Service Based IFHO/ISHO Performance RSRAN050 5. Mobility and Handover SHO Adjacencies RSRAN046 5. Mobility and Handover Soft Handover Performance RSRAN028 RNC_169e:DR + GAN HO added, but load & service based counters removed Classes; KPI
  • 125.
    RN31572EN20GLA1 KPI Overview 125 Soc Classificationlevel 125 © Nokia Siemens Networks RN31572EN20GLA1 Module Version control Ronald Fabian RU10 level Ronald Fabian Status Dr. Benedikt Aschermann11.10.2010RU20_v2.0 Dr. Benedikt Aschermann/ Dr. Dirk Rose 06.07.2009 28.08.2009 RU10_v1.0 RU10_v2.0 ContactDateVersion