Embed presentation
Downloaded 4,010 times











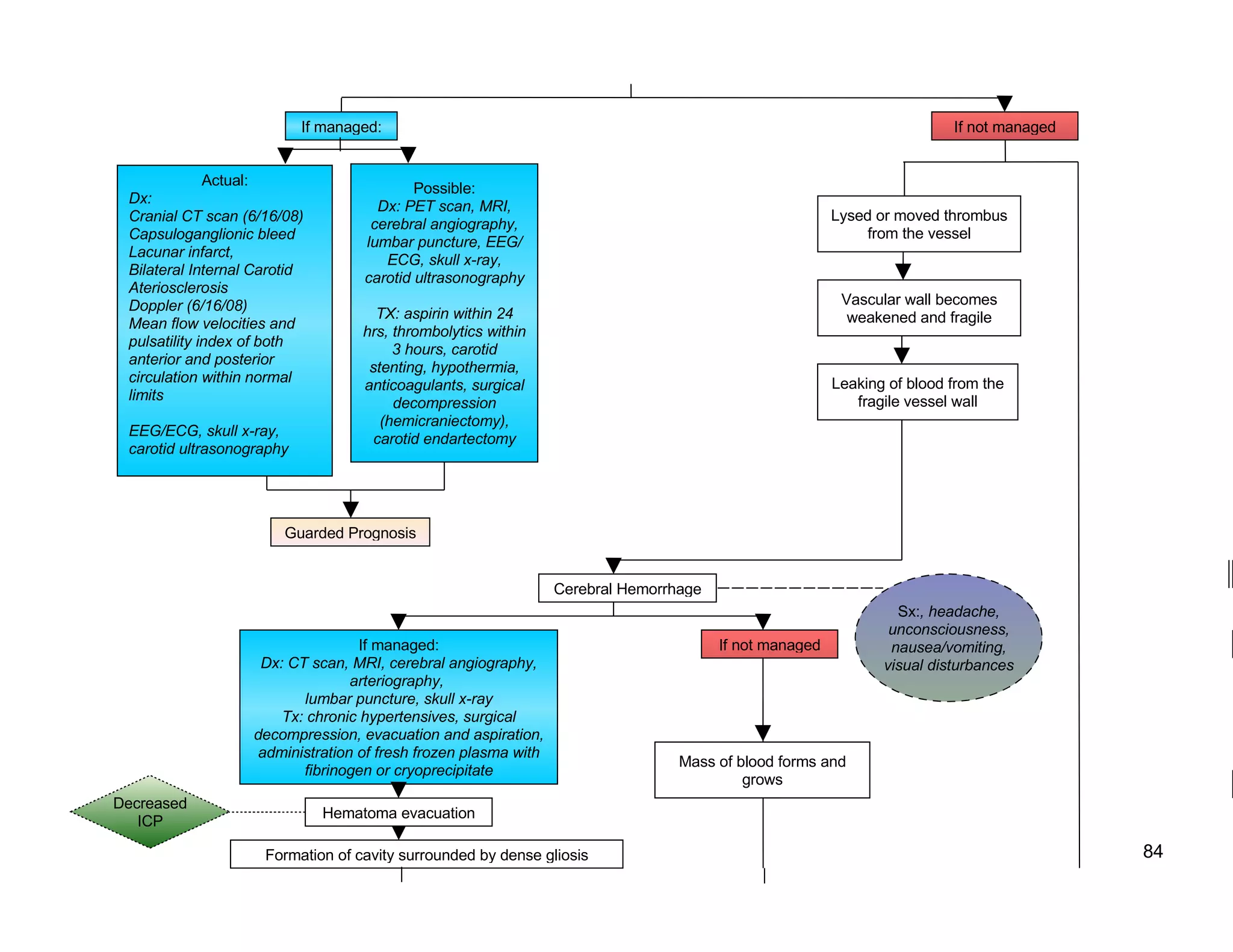
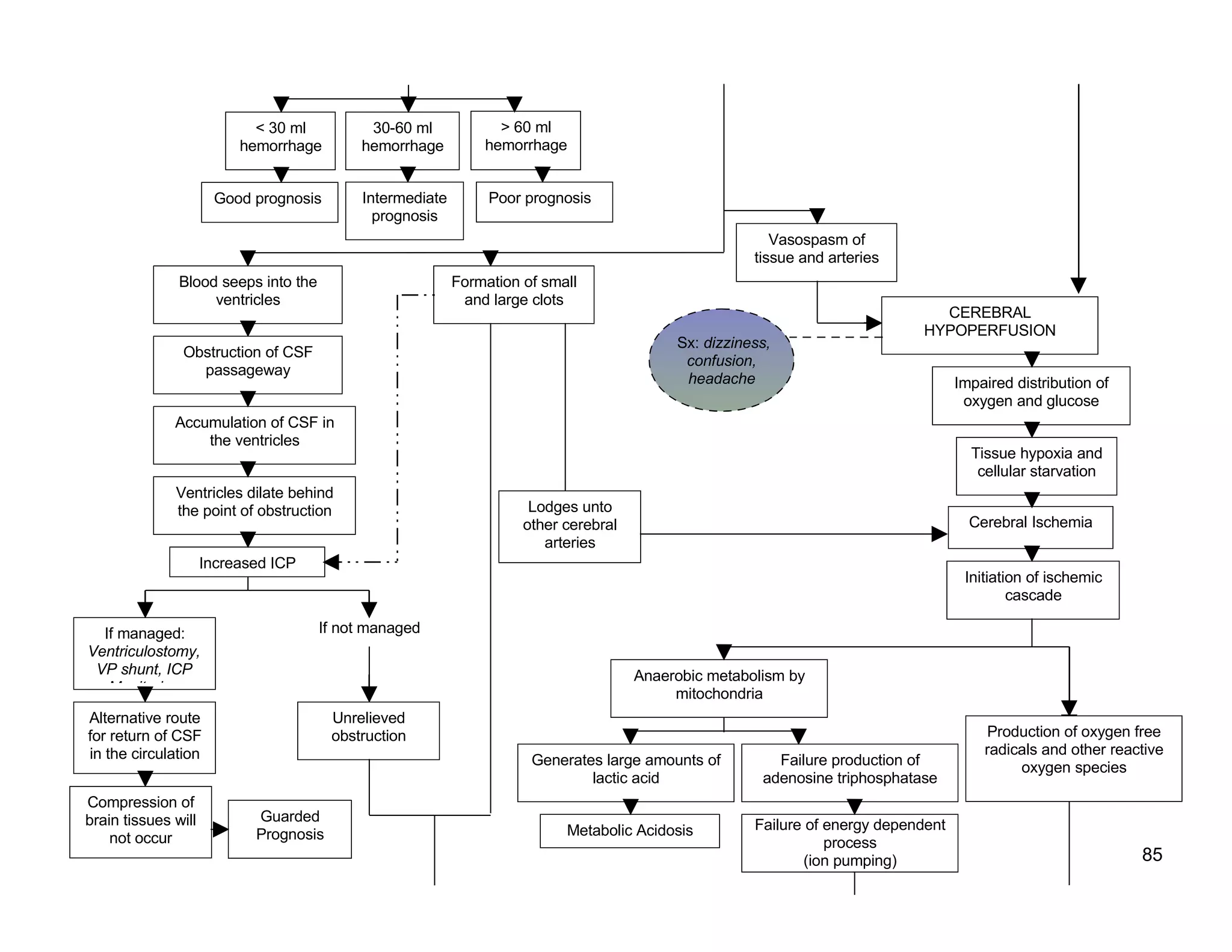
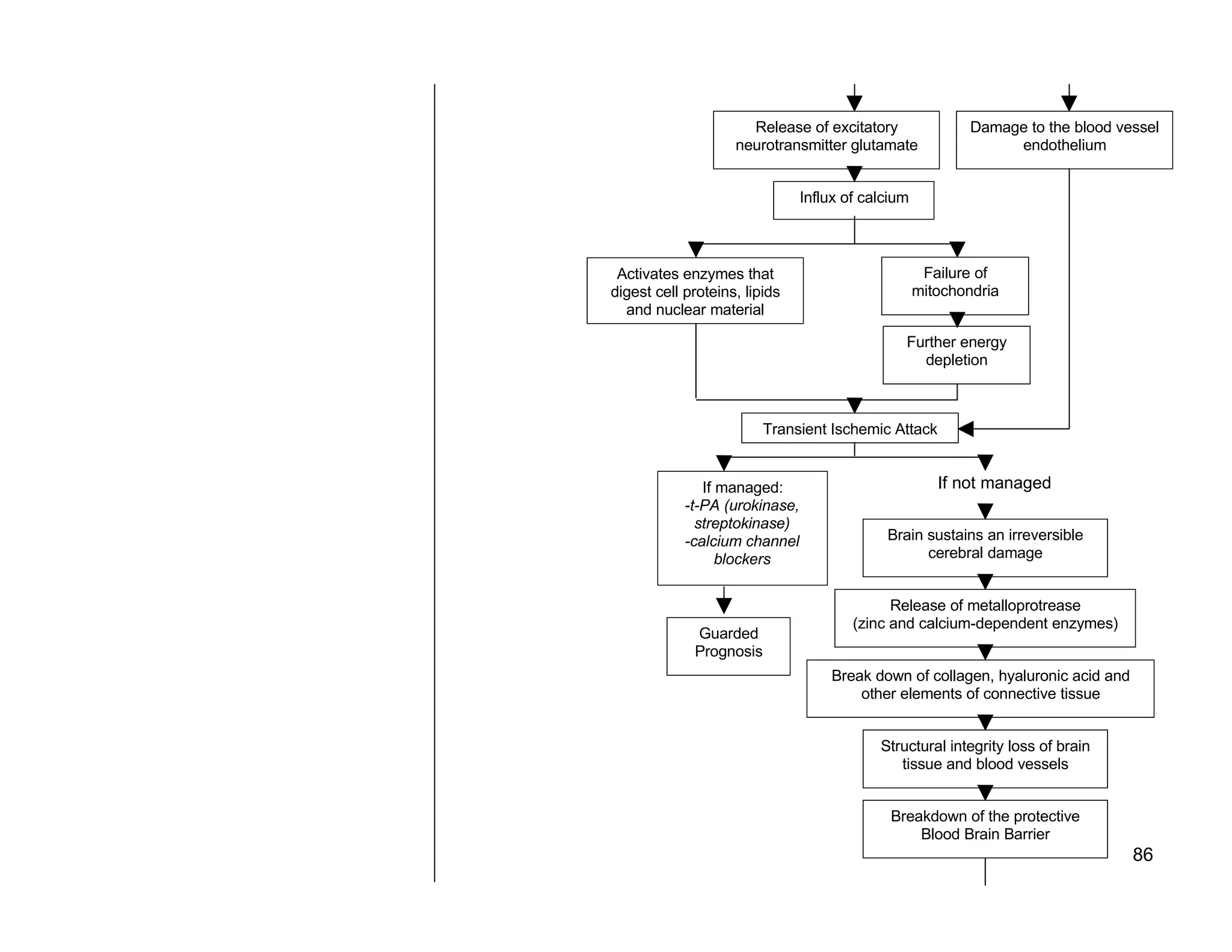
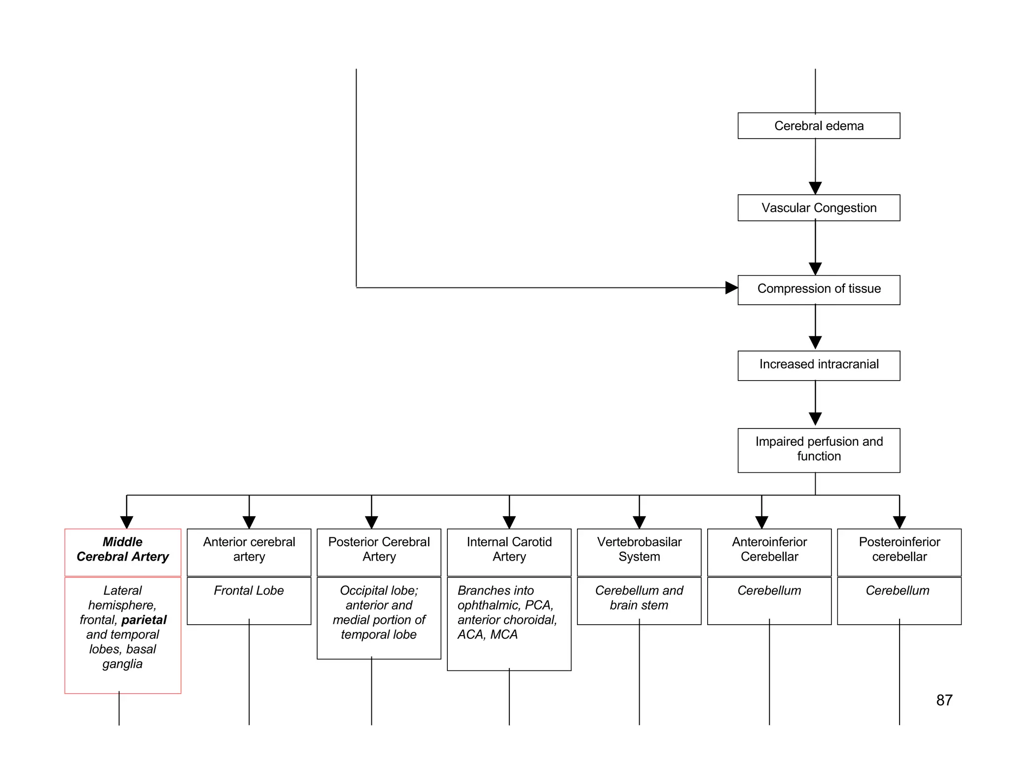
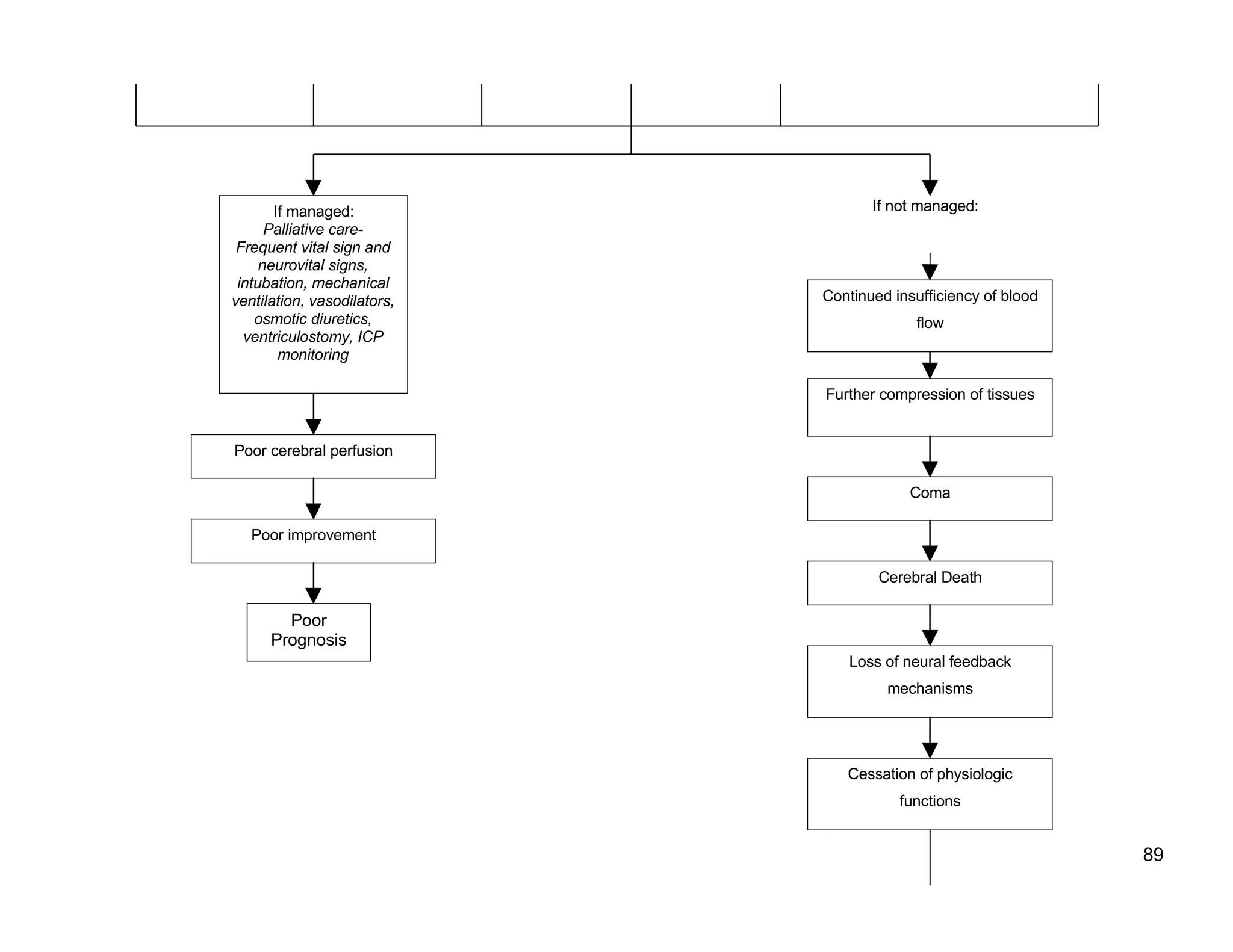
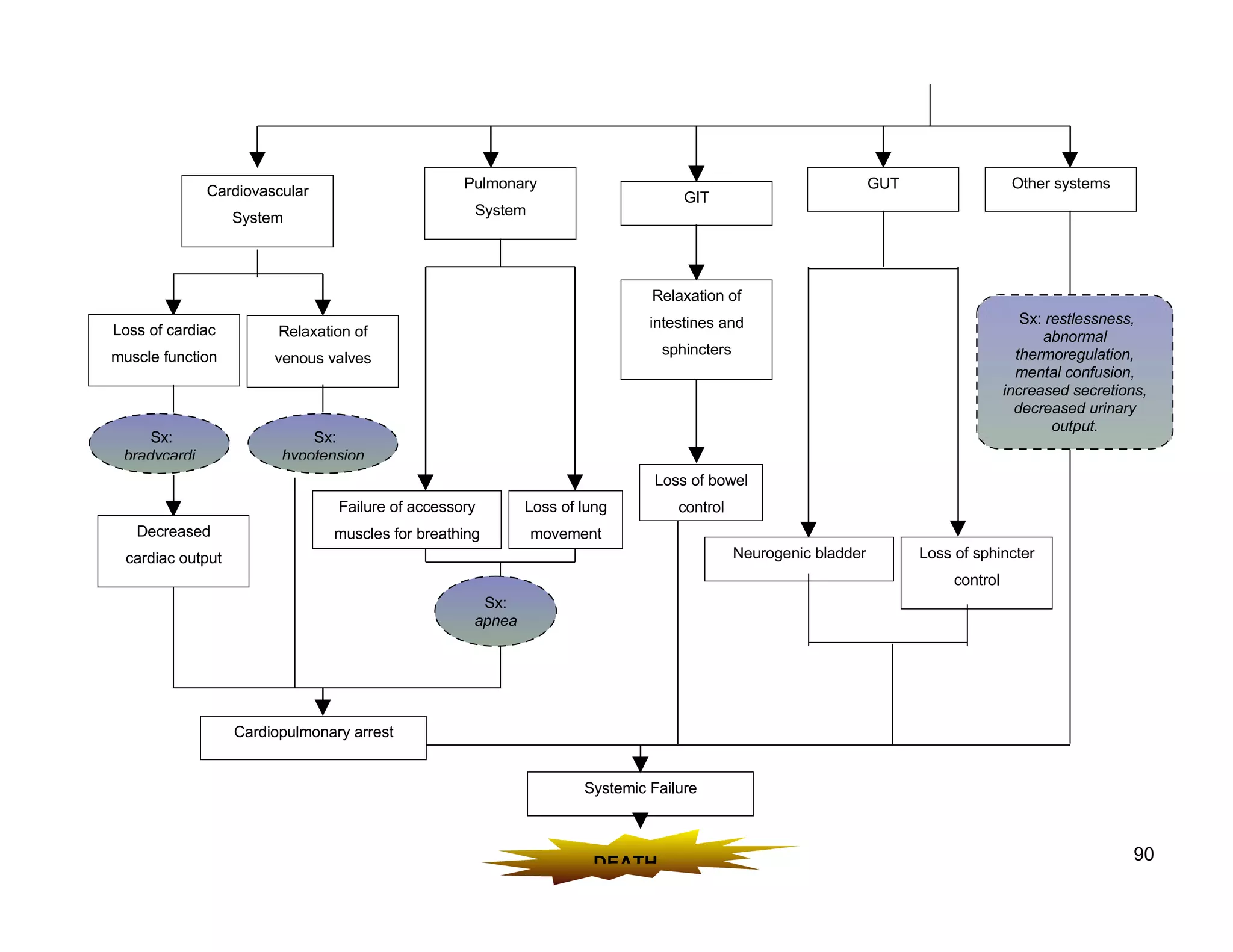
This document outlines the schematic pathophysiology of stroke. It lists predisposing factors like age, heredity, and prior medical conditions that can increase risk. Precipitating factors include hypertension, smoking, diabetes, and atrial fibrillation. The path begins with atherosclerosis causing plaque deposits and potentially thrombosis blocking blood flow. If not managed, this can lead to cerebral hemorrhage or ischemia. The progression of effects is described depending on management or lack thereof, including increased intracranial pressure, metabolic acidosis, hypoxia, and ultimately brain tissue damage.









