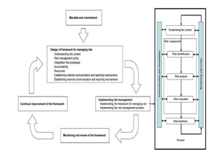
Planning Framework
An outcome focused tool which provides
consistency, articulates responsibilities,
and supports strategic planning.


                           Structured as a road map for
                           engagement and collaboration
                           - to build capability and resilience.



Reality based to support risk
comparisons, the prioritisation of
action, and resource lobbying.
Presentation Structure
Zone Emergency Management Planning

1. Why?
     Why is a Zone Planning Framework useful?

2. Who?
     Who should be on the working group?

3. How?
     Seven key steps (enablers)
Why is a Zone “Emergency
               Management Planning”
                 Framework useful?




Brainstorm
of Jan 2010
by Delphi
Group in a
planning
workshop
Assumption:

Aligned with the International Risk Management Standard

(1) What is the risk?
    (detection)

(2) What does the risk mean?
    (recognition and interpretation)

(3) Who has an interest ?
    (communication to multiple stakeholders)

(4) Who should do what?
    (organization of a collaborative system)
Planning Framework
An outcome focused tool which provides
consistency, articulates responsibilities,
and supports strategic planning.


                           Structured as a road map for
                           engagement and collaboration
                           - to build capability and resilience.



Reality based to support risk
comparisons, the prioritisation of
action, and resource lobbying.
Purpose
 Zones will report annually (and as required by the State
 Emergency Management Committee) on assurance through
 the State Mitigation Advisory Group to the State Emergency
 Management Committee.

                            To do this, Zones will
                            # engage with stakeholders
                               responsible for priority risks,
                               and
                            # report on the work being
                               undertaken in terms of how it
                               both aligns with and contributes
                               to a State-wide agreed risk
                               management framework.
The framework uses a “Steps” Approach
This recognises:
# Gaps between where
   you are, and where you
   need to be.
# That planning outcomes
   are achieved
   incrementally.
# The framework
   needs to be built by
   stakeholders in and for
   their context.
Seven key steps - enablers
1. Establish a suitable group to do the work
2. Identify stakeholders
3. With the identified stakeholders, collect and
   collate existing available Risk Assessments and
   identify key risks to the region
4. Validate the quality of the existing, available Risk
   Assessments against agreed criteria
5. Map (cross reference) the quality of the Risk
   Assessments against stakeholder responsibility
6. Record a summary of all key risks and their
   associated risk treatments
7. Report on a Continual Improvement Plan to the
   State Mitigation Advisory Group
Step 1. Establish a suitable working group
Each Zone Emergency Management Committee
should identify an appropriate working group to
do the engagement and reporting outlined in the
purpose statement.
 – Structuring should keep in mind that the role will
  involve skills and attitudes to work with all of the
  stakeholders responsible for and/or with an interest in
  risks to the community in the Zone.
 – For some Zones it may be appropriate for the whole
   Zone Emergency Management Committee to
   undertake the work as part of its general agenda. For
   other Zones, it may be more appropriate to put
   together a working group which reports to the full
   committee.
Step 2. Identify Stakeholders
Stakeholders include several
types of organisations and
people.

First, there are those with
directly attributed
responsibility for the
management of the risk.

Second, there are those who
become involved in the
management of the risk         They may have interests
because they are at risk or     in hazard(s), in vulnerabilities
have an interest in the well   or in exposures – in the
being of those things or       technicalities or in the social
people that are at risk.       aspects.
Recognise risk is a concept - used to give meaning
   •    to things, forces or circumstances
   •    that pose danger
   •    to people or to what they value.
Record / Register : State Hazard Leaders and Control Agencies are key stakeholders
of the first type. Councils while having some responsibilities, particularly related to
risks associated with flood hazard, represent a more general position concerned about
community vulnerability. Other agencies and organisations will emerge as the Zone
works through its list of key risk assessments and their associated risk treatments.
Engagement should be recorded and reported reflecting responsibilities e.g.:

 e.g. ZONE A      Assurance Element 1: Assurance Element 2: Assurance Element 3:
 Stakeholder      Established Context     Assessed Risks        Treated Risks
   Register
Hazard 1          Stakeholder 1.1         Stakeholder 1.1       Stakeholder 1.1
                  Country Fire Service
(e.g. Bushfire)                           Stakeholder 1.2       Stakeholder 1.2
                  Stakeholder 1.2
                                          Stakeholder 1.3 etc   Stakeholder 1.3 etc
                  Stakeholder 1.3 etc

Hazard 2          Stakeholder 2.1         Stakeholder 2.1       Stakeholder 2.1
                  Department of Water
(e.g. Flood)                              Stakeholder 2.2       Stakeholder 2.2
                  Land and Biodiversity
                                          Stakeholder 2.3 etc   Stakeholder 2.3 etc
                  Stakeholder 2.2
                  Stakeholder 2.3 etc
Step 3 – Collect and Collate existing, available Risk
 Assessments and identify key risks to the region.
#   It is important to recognise that this does not require the
    undertaking of Risk Assessments.
#   It does require:
        • working with the stakeholders listed in the Register
        being developed in Step 2, and

       • the systematic and thorough collection of existing,
       available risk assessments

       • understanding these may go under different names
          o hazard analyses,
          o impact assessments,
          o threat assessments etc.
Step 3 – Collect and Collate existing, available Risk
 Assessments and identify key risks to the region.

# A reasonable starting point is the list of hazards, reflected by
  the list of hazard leaders, in the arrangements at State level.

# The focus of the risk identification is a general appreciation
  of things which if they were to occur, would have a
  significant impact on the Zone.

   This requires an appreciation of both hazard and
   vulnerability in the local context and can be readily
   brainstormed with key players and validated with secondary
   research (emails and phone calls to responsible parties).
A policy consideration - Available Zone Level Data
As State Government Regional Governance constructs, Zones are
recognised by State Agencies and the State Mitigation Advisory
Group.
The State Government’s Data and Information Availability Policy
describes a consistent whole-of-Government approach to data in all
forms.
Subject to prudent privacy and security measures, Government data
must be made available to the maximum extent that is legally and
economically possible.
The Office of the Chief Information Officer will facilitate timely and
accurate data provision to those responsible for risks and their
management and to Zone Emergency Management Committees,
through the office of the State Emergency Service, (at no cost) on:
    a. hazards;
    b. local/regionally relevant information related to the agreed “risk
    assessment criteria” fields - viz. critical infrastructure / essential
    services, environment, property, people, and economy
    (“economy” should reference the fields of the Australian Bureau of
    Statistics for Industry Sectors as proposed by the National
    Emergency Risk Assessment Guidelines.)
Step 4 – Validate the quality of Risk Assessments
This steps requires judgments to be made about the risk
assessments using “tests” of the following key aspects of the
National Emergency Risk Assessment Guidelines (NERAG).
1. To what extent does the assessment use a self-
    assessment of “confidence level”?
2. To what extent has a stakeholder agreed set of risk
    assessment criteria based on, or developed with
    reference to, NERAG been applied?
3. To what extent has the risk assessment included an
    “adequacy assessment” to include the effectiveness of
    current risk treatments?
4. To what extent has assessment used scenario analysis to
    premise the interaction of hazard(s) with vulnerability?
5. To what extent does the assessment demonstrate a focus
    on vulnerability?
Step 4, Element 1: Confidence Level
A statement of assumptions and confidence levels, using
the table below, should be included in risk assessments
to provide advice on uncertainty.

Where it is not included, it should be derived by enquiry
where possible and attributed using the table below.
Step 4, Element 2: Risk Assessment Criteria
Risk Assessment Criteria should reference the Nationally
    agreed Emergency Risk Assessment Guidelines.
Zone Profiles should
               INDUSTRY SECTORS
Elements at Risk
A Agriculture, Forestry and Fishing                 reference the agreed
B Mining
                                                    National Emergency
C Manufacturing
D Electricity, Gas, Water and Waste Services        Risk Assessment
E Construction
F Wholesale Trade
                                                    Guidelines’
G Retail Trade                                      Economy Metrics
H Accommodation and Food Services
I Transport, Postal and Warehousing                 Vulnerability /
J Information Media and Telecommunications
K Financial and Insurance Services
                                                    Resilience Profiles of
L Rental, Hiring and Real Estate Services
                                                    “Industry Sectors”
M Professional, Scientific and Technical Services
N Administrative and Support Services
O Public Administration and Safety
P Education and Training
Q Health Care and Social Assistance
R Arts and Recreation Services
S Other Services
Critical Infrastructure – has been defined as physical facilities,
supply chains, information technologies and communication
networks whose destruction, degradation or unavailability for an
extended period would significantly impact on the region’s social
or economic well being.
Metrics include:
1. Energy
2. Water
3. Communications
4. Food supply
5. Health
6. Transport
7. Banking
8. Industry
9. Key government services
10. Icons (of cultural significance)
Step 4, Element 3: Adequacy Assessment
   Expand the pathways arrangements using
    Part 1. Identify and note the current
     the prompt list of “before” and “after” controls below.
Prevention and Preparedness Controls
Prevention/ Mitigation activities, which seek to eliminate or reduce the impact of hazards themselves and/or to
reduce the susceptibility and increase the resilience of the community subject to the impact of those hazards; Typical
Prevention/mitigation program activities may include:
• Building codes
• Building-use regulations
• Legislation
• Public education
• Public information
• Tax incentives/disincentives
• Insurance
• Incentives/disincentives
• Zoning/land-use management
• Infrastructure (development)

Preparedness activities, which establish arrangements and plans and provide education and information to prepare
the community to deal effectively with such emergencies and disasters as may eventuate; Typical Preparedness
program activities may include:
• Emergency response plans
• Warning systems
• Evacuation plans
• Emergency communications
• Mutual aid agreements
• Public education
• Public information
• Resource inventories
• Training programs
• Test exercises
“AFTER” CONTROLS - Response and Recovery
   Expand the pathways
Response activities, which activate preparedness arrangements and plans to put in place effective measures to deal with
emergencies and disasters if and when they do occur; Typical Response program activities may include:
• Plan implementation
• Emergency declarations
• Warning messages
• Public information
• Registration and tracing
• Refuge shelters
• Inform higher authorities
• Activate coordination centres
• Evacuation
• Mobilize resources
• Damage assessment
• Search and rescue
• Provide medical support
• Institute public health measures
• Provide immediate relief

Recovery activities, which assist a community affected by an emergency or disaster in reconstruction of the physical
infrastructure and restoration of emotional, social, economic and physical well-being. Typical Recovery program activities
may include:
• Restore essential services
• Counselling programs
• Temporary housing
• Financial support/assistance
• Distribute recovery stores
• Public information
• Long-term medical support
• Manage public appeals
• Restore public assets
• Economic impact studies
• Review development plans
• Initiate reconstruction tasks
Step 4, Element 3: Adequacy Assessment
Part 2. For each existing treatment, attribute levels of control (1, 2, or 3)
across each of the three areas (Behavioural, Procedural, and Physical)
using the table below (Ref NERAG).
Step 4, Element 3: Adequacy Assessment
      Confidence Assessment of levels ofagainst the
        Part 3. For each existing treatment, attribute
        adequacy improvement based on the level control
                                                           required

      - consequence level of the risk assessment scenario.
        Attribute adequacy
                                                      Consequence Level



                    Insignificant           Minor          Moderate       Major   Catastrophic


             1



  Level of   2
  Control



             3




KEY          Adequacy likely to require improvement

             Adequacy may require improvement


             Adequacy likely to be appropriate
Step 4, Element 4: Scenario Analysis




Scenario Analysis Rider: The exploration of PPRR capability should be based on
scenarios using agreed planning levels which are based on the advice of appropriate
Hazard Leaders, but adjusted to reflect regional experience – especially where that
experience indicates a history of significant effects on critical infrastructure / essential
services, or the environment, or property, or people, or the economy at lower thresholds
than that level advised by the Hazard Leader.
Step 4, Element 5: Focus on
Hazard  Vulnerability Interface
Seven key steps - enablers
1. Establish a suitable group to do the work
2. Identify stakeholders
3. With the identified stakeholders, collect and
   collate existing available Risk Assessments and
   identify key risks to the region
4. Validate the quality of the existing, available Risk
   Assessments against agreed criteria
5. Map (cross reference) the quality of the Risk
   Assessments against stakeholder
   responsibility
6. Record a summary of all key risks and their
   associated risk treatments
7. Report on Continual Improvement Plan
Step 5 – Map (cross reference)
             quality against responsibility
   The five elements of Step 4 should be checked against the
   responsible stakeholders identified in Step 2.

Example:
In this example,
the Hazard
Leader
(Bushfire) is the
key stakeholder
cross
referenced.
Seven key steps - enablers
1. Establish a suitable group to do the work
2. Identify stakeholders
3. With the identified stakeholders, collect and collate
   existing available Risk Assessments and identify key
   risks to the region
4. Validate the quality of the existing, available Risk
   Assessments against agreed criteria
5. Map (cross reference) the quality of the Risk
   Assessments against stakeholder responsibility
6. Record a summary of all key risks and their
   associated risk treatments
   (Use a standard risk register format – e.g. ISO 31000)
7. Report on a Continual Improvement Plan to the State
   Mitigation Advisory Group
AGENDA
 Zone Emergency Management Planning

1. Why?
     Why is a Zone Planning Framework useful?

2. Who?
     Who should be on the working group?

3. How?
     Seven key steps (enablers)

Zemc Planning Framework

  • 1.
    Planning Framework An outcomefocused tool which provides consistency, articulates responsibilities, and supports strategic planning. Structured as a road map for engagement and collaboration - to build capability and resilience. Reality based to support risk comparisons, the prioritisation of action, and resource lobbying.
  • 2.
    Presentation Structure Zone EmergencyManagement Planning 1. Why? Why is a Zone Planning Framework useful? 2. Who? Who should be on the working group? 3. How? Seven key steps (enablers)
  • 3.
    Why is aZone “Emergency Management Planning” Framework useful? Brainstorm of Jan 2010 by Delphi Group in a planning workshop
  • 4.
    Assumption: Aligned with theInternational Risk Management Standard (1) What is the risk? (detection) (2) What does the risk mean? (recognition and interpretation) (3) Who has an interest ? (communication to multiple stakeholders) (4) Who should do what? (organization of a collaborative system)
  • 6.
    Planning Framework An outcomefocused tool which provides consistency, articulates responsibilities, and supports strategic planning. Structured as a road map for engagement and collaboration - to build capability and resilience. Reality based to support risk comparisons, the prioritisation of action, and resource lobbying.
  • 7.
    Purpose Zones willreport annually (and as required by the State Emergency Management Committee) on assurance through the State Mitigation Advisory Group to the State Emergency Management Committee. To do this, Zones will # engage with stakeholders responsible for priority risks, and # report on the work being undertaken in terms of how it both aligns with and contributes to a State-wide agreed risk management framework.
  • 8.
    The framework usesa “Steps” Approach This recognises: # Gaps between where you are, and where you need to be. # That planning outcomes are achieved incrementally. # The framework needs to be built by stakeholders in and for their context.
  • 9.
    Seven key steps- enablers 1. Establish a suitable group to do the work 2. Identify stakeholders 3. With the identified stakeholders, collect and collate existing available Risk Assessments and identify key risks to the region 4. Validate the quality of the existing, available Risk Assessments against agreed criteria 5. Map (cross reference) the quality of the Risk Assessments against stakeholder responsibility 6. Record a summary of all key risks and their associated risk treatments 7. Report on a Continual Improvement Plan to the State Mitigation Advisory Group
  • 10.
    Step 1. Establisha suitable working group Each Zone Emergency Management Committee should identify an appropriate working group to do the engagement and reporting outlined in the purpose statement. – Structuring should keep in mind that the role will involve skills and attitudes to work with all of the stakeholders responsible for and/or with an interest in risks to the community in the Zone. – For some Zones it may be appropriate for the whole Zone Emergency Management Committee to undertake the work as part of its general agenda. For other Zones, it may be more appropriate to put together a working group which reports to the full committee.
  • 11.
    Step 2. IdentifyStakeholders Stakeholders include several types of organisations and people. First, there are those with directly attributed responsibility for the management of the risk. Second, there are those who become involved in the management of the risk They may have interests because they are at risk or in hazard(s), in vulnerabilities have an interest in the well or in exposures – in the being of those things or technicalities or in the social people that are at risk. aspects.
  • 12.
    Recognise risk isa concept - used to give meaning • to things, forces or circumstances • that pose danger • to people or to what they value.
  • 13.
    Record / Register: State Hazard Leaders and Control Agencies are key stakeholders of the first type. Councils while having some responsibilities, particularly related to risks associated with flood hazard, represent a more general position concerned about community vulnerability. Other agencies and organisations will emerge as the Zone works through its list of key risk assessments and their associated risk treatments. Engagement should be recorded and reported reflecting responsibilities e.g.: e.g. ZONE A Assurance Element 1: Assurance Element 2: Assurance Element 3: Stakeholder Established Context Assessed Risks Treated Risks Register Hazard 1 Stakeholder 1.1 Stakeholder 1.1 Stakeholder 1.1 Country Fire Service (e.g. Bushfire) Stakeholder 1.2 Stakeholder 1.2 Stakeholder 1.2 Stakeholder 1.3 etc Stakeholder 1.3 etc Stakeholder 1.3 etc Hazard 2 Stakeholder 2.1 Stakeholder 2.1 Stakeholder 2.1 Department of Water (e.g. Flood) Stakeholder 2.2 Stakeholder 2.2 Land and Biodiversity Stakeholder 2.3 etc Stakeholder 2.3 etc Stakeholder 2.2 Stakeholder 2.3 etc
  • 14.
    Step 3 –Collect and Collate existing, available Risk Assessments and identify key risks to the region. # It is important to recognise that this does not require the undertaking of Risk Assessments. # It does require: • working with the stakeholders listed in the Register being developed in Step 2, and • the systematic and thorough collection of existing, available risk assessments • understanding these may go under different names o hazard analyses, o impact assessments, o threat assessments etc.
  • 15.
    Step 3 –Collect and Collate existing, available Risk Assessments and identify key risks to the region. # A reasonable starting point is the list of hazards, reflected by the list of hazard leaders, in the arrangements at State level. # The focus of the risk identification is a general appreciation of things which if they were to occur, would have a significant impact on the Zone. This requires an appreciation of both hazard and vulnerability in the local context and can be readily brainstormed with key players and validated with secondary research (emails and phone calls to responsible parties).
  • 16.
    A policy consideration- Available Zone Level Data As State Government Regional Governance constructs, Zones are recognised by State Agencies and the State Mitigation Advisory Group. The State Government’s Data and Information Availability Policy describes a consistent whole-of-Government approach to data in all forms. Subject to prudent privacy and security measures, Government data must be made available to the maximum extent that is legally and economically possible. The Office of the Chief Information Officer will facilitate timely and accurate data provision to those responsible for risks and their management and to Zone Emergency Management Committees, through the office of the State Emergency Service, (at no cost) on: a. hazards; b. local/regionally relevant information related to the agreed “risk assessment criteria” fields - viz. critical infrastructure / essential services, environment, property, people, and economy (“economy” should reference the fields of the Australian Bureau of Statistics for Industry Sectors as proposed by the National Emergency Risk Assessment Guidelines.)
  • 17.
    Step 4 –Validate the quality of Risk Assessments This steps requires judgments to be made about the risk assessments using “tests” of the following key aspects of the National Emergency Risk Assessment Guidelines (NERAG). 1. To what extent does the assessment use a self- assessment of “confidence level”? 2. To what extent has a stakeholder agreed set of risk assessment criteria based on, or developed with reference to, NERAG been applied? 3. To what extent has the risk assessment included an “adequacy assessment” to include the effectiveness of current risk treatments? 4. To what extent has assessment used scenario analysis to premise the interaction of hazard(s) with vulnerability? 5. To what extent does the assessment demonstrate a focus on vulnerability?
  • 18.
    Step 4, Element1: Confidence Level A statement of assumptions and confidence levels, using the table below, should be included in risk assessments to provide advice on uncertainty. Where it is not included, it should be derived by enquiry where possible and attributed using the table below.
  • 19.
    Step 4, Element2: Risk Assessment Criteria
  • 20.
    Risk Assessment Criteriashould reference the Nationally agreed Emergency Risk Assessment Guidelines.
  • 21.
    Zone Profiles should INDUSTRY SECTORS Elements at Risk A Agriculture, Forestry and Fishing reference the agreed B Mining National Emergency C Manufacturing D Electricity, Gas, Water and Waste Services Risk Assessment E Construction F Wholesale Trade Guidelines’ G Retail Trade Economy Metrics H Accommodation and Food Services I Transport, Postal and Warehousing Vulnerability / J Information Media and Telecommunications K Financial and Insurance Services Resilience Profiles of L Rental, Hiring and Real Estate Services “Industry Sectors” M Professional, Scientific and Technical Services N Administrative and Support Services O Public Administration and Safety P Education and Training Q Health Care and Social Assistance R Arts and Recreation Services S Other Services
  • 22.
    Critical Infrastructure –has been defined as physical facilities, supply chains, information technologies and communication networks whose destruction, degradation or unavailability for an extended period would significantly impact on the region’s social or economic well being. Metrics include: 1. Energy 2. Water 3. Communications 4. Food supply 5. Health 6. Transport 7. Banking 8. Industry 9. Key government services 10. Icons (of cultural significance)
  • 23.
    Step 4, Element3: Adequacy Assessment Expand the pathways arrangements using Part 1. Identify and note the current the prompt list of “before” and “after” controls below. Prevention and Preparedness Controls Prevention/ Mitigation activities, which seek to eliminate or reduce the impact of hazards themselves and/or to reduce the susceptibility and increase the resilience of the community subject to the impact of those hazards; Typical Prevention/mitigation program activities may include: • Building codes • Building-use regulations • Legislation • Public education • Public information • Tax incentives/disincentives • Insurance • Incentives/disincentives • Zoning/land-use management • Infrastructure (development) Preparedness activities, which establish arrangements and plans and provide education and information to prepare the community to deal effectively with such emergencies and disasters as may eventuate; Typical Preparedness program activities may include: • Emergency response plans • Warning systems • Evacuation plans • Emergency communications • Mutual aid agreements • Public education • Public information • Resource inventories • Training programs • Test exercises
  • 24.
    “AFTER” CONTROLS -Response and Recovery Expand the pathways Response activities, which activate preparedness arrangements and plans to put in place effective measures to deal with emergencies and disasters if and when they do occur; Typical Response program activities may include: • Plan implementation • Emergency declarations • Warning messages • Public information • Registration and tracing • Refuge shelters • Inform higher authorities • Activate coordination centres • Evacuation • Mobilize resources • Damage assessment • Search and rescue • Provide medical support • Institute public health measures • Provide immediate relief Recovery activities, which assist a community affected by an emergency or disaster in reconstruction of the physical infrastructure and restoration of emotional, social, economic and physical well-being. Typical Recovery program activities may include: • Restore essential services • Counselling programs • Temporary housing • Financial support/assistance • Distribute recovery stores • Public information • Long-term medical support • Manage public appeals • Restore public assets • Economic impact studies • Review development plans • Initiate reconstruction tasks
  • 25.
    Step 4, Element3: Adequacy Assessment Part 2. For each existing treatment, attribute levels of control (1, 2, or 3) across each of the three areas (Behavioural, Procedural, and Physical) using the table below (Ref NERAG).
  • 26.
    Step 4, Element3: Adequacy Assessment Confidence Assessment of levels ofagainst the Part 3. For each existing treatment, attribute adequacy improvement based on the level control required - consequence level of the risk assessment scenario. Attribute adequacy Consequence Level Insignificant Minor Moderate Major Catastrophic 1 Level of 2 Control 3 KEY Adequacy likely to require improvement Adequacy may require improvement Adequacy likely to be appropriate
  • 27.
    Step 4, Element4: Scenario Analysis Scenario Analysis Rider: The exploration of PPRR capability should be based on scenarios using agreed planning levels which are based on the advice of appropriate Hazard Leaders, but adjusted to reflect regional experience – especially where that experience indicates a history of significant effects on critical infrastructure / essential services, or the environment, or property, or people, or the economy at lower thresholds than that level advised by the Hazard Leader.
  • 28.
    Step 4, Element5: Focus on Hazard  Vulnerability Interface
  • 29.
    Seven key steps- enablers 1. Establish a suitable group to do the work 2. Identify stakeholders 3. With the identified stakeholders, collect and collate existing available Risk Assessments and identify key risks to the region 4. Validate the quality of the existing, available Risk Assessments against agreed criteria 5. Map (cross reference) the quality of the Risk Assessments against stakeholder responsibility 6. Record a summary of all key risks and their associated risk treatments 7. Report on Continual Improvement Plan
  • 30.
    Step 5 –Map (cross reference) quality against responsibility The five elements of Step 4 should be checked against the responsible stakeholders identified in Step 2. Example: In this example, the Hazard Leader (Bushfire) is the key stakeholder cross referenced.
  • 31.
    Seven key steps- enablers 1. Establish a suitable group to do the work 2. Identify stakeholders 3. With the identified stakeholders, collect and collate existing available Risk Assessments and identify key risks to the region 4. Validate the quality of the existing, available Risk Assessments against agreed criteria 5. Map (cross reference) the quality of the Risk Assessments against stakeholder responsibility 6. Record a summary of all key risks and their associated risk treatments (Use a standard risk register format – e.g. ISO 31000) 7. Report on a Continual Improvement Plan to the State Mitigation Advisory Group
  • 32.
    AGENDA Zone EmergencyManagement Planning 1. Why? Why is a Zone Planning Framework useful? 2. Who? Who should be on the working group? 3. How? Seven key steps (enablers)