JABATAN PELAJARAN PERAK
WRITE-IT RIGHT 2009
MODUL BAHASA INGGERIS SK
KERTAS 2
CONTENTS
‘WRITE-IT RIGHT’ UPSR SK 2009 Page 1
1 Panel Writers 3
2 Notes for Question 1 4
3 Notes for Question 2(b) 8
4 Notes for Question 3 12
5 Write-It Right UPSR SK Set 1 17
6 Write-It Right UPSR SK Set 2 22
7 Write-It Right UPSR SK Set 3 27
8 Write-It Right UPSR SK Set 4 32
9 Write-It Right UPSR SK Set 5 37
10 Write-It Right UPSR SK Set 6 42
11 Write-It Right UPSR SK Set 7 47
12 Write-It Right UPSR SK Set 8 52
13 Write-It Right UPSR SK Set 9 57
14 Write-It Right UPSR SK Set 10 62
15 Answers for Question 2(a) 67
‘WRITE-IT RIGHT’ UPSR SK 2009
PANEL WRITERS
‘WRITE-IT RIGHT’ UPSR SK 2009 Page 2
ADVISOR : TN. HJ. YASSIN B MOHAMOD
(JPN Perak English Language Deputy Assistant
Director)
ASSISTANT ADVISOR : EN. MOHD SALLEH B ARSHAD
(JPN Perak English Language Supervisor)
HEAD PANEL WRITER : PN. HJH UMI SALMAH BT ZACHARIAH
SK Sg Tiang Darat, Selekoh, Perak
PANEL WRITERS : 1) PN. ZAKIAH BT DIN
SK Hj Hassan, Tapah
2) PN. SHAHIRAH BT ISMAIL
SK Ayer Kuning, Kampar
3) EN SHAHRUL BIN IBRAHIM
SK Changkat Sulaiman, Sungkai
4) PN. MASITAH BT ADNAN
SK Degong, Langkap
5) EN. SYUHAILMIL BIN SHAHUDIN
SK Slim River, Slim River
‘WRITE-IT RIGHT’ UPSR SK 2009 Page 3
WRITE-IT RIGHT
NOTES
FOR
QUESTION 1
QUESTION 1
SET 1
How to construct sentences.
‘WRITE-IT RIGHT’ UPSR SK 2009 Page 4
For the first sentence, write a sentence about the whole picture.
Example :
Articles Nouns Verbs - to- be Places
The
1 - people
2- pupils
3- children
4- family
is
are
jungle
forest
For sentence no. 2 to 5, pupils have to write sentences according to the numbered pictures.
Example :
Articles Nouns Verbs - to- be Verbs
The
2 - two boys
3- boy
firewood
4- three boys
tent
5- other boy
water
is
are
fishing
collecting
pitching
boiling
QUESTION 1
SET 2
How to construct sentences.
For the first sentence, write a sentence about the whole picture.
Example :
‘WRITE-IT RIGHT’ UPSR SK 2009 Page 5
}
(choose one
based on the
picture)
Articles Nouns Verbs - to- be Places
The
1 - people
2- pupils
3- children
4- family
is
are
field
For sentence no. 2 to 5, pupils have to write sentences according to the numbered pictures.
Example :
Articles Nouns Verbs - to- be Verbs
The
2 - pupils
3- runner
4- man
stopwatch
5- scout
ribbon
is
are
cheering
running
looking
holding
QUESTION 1
SET 3
How to construct sentences.
For the first sentence, write a sentence about the whole picture.
Example :
Articles Nouns Verbs - to- be Places
‘WRITE-IT RIGHT’ UPSR SK 2009 Page 6
}
}
(choose one
based on the
picture)
The
1 - people
2- pupils
3- children
4- family
is
are
beach
For sentence no. 2 to 5, pupils have to write sentences according to the numbered pictures.
Example :
Articles Nouns Verbs - to- be Verbs
The
2 - children
sand castle
3- girl
ice-cream
4- woman
book
5- boys
sea
is
are
building
buying
reading
swimming
WRITE-IT RIGHT
‘WRITE-IT RIGHT’ UPSR SK 2009 Page 7
(choose one
based on the
picture)
NOTES
FOR
QUESTION 2(b)
‘WRITE-IT RIGHT’ UPSR SK 2009 Page 8
3. Food / drinks /
menu / meal
 It is delicious and tasty.
 It is my favourite food
 It is easy to cook / to prepare / to serve.
 It is good for health because it contains vitamins / minerals
and protein.
 It is suitable to my taste.
 It is nutritious
 It offers free………..
4. Transport /
vehicles
 It is the most comfortable way of travelling.
 It is an economical way of travelling.
 It is more convenient / comfortable.
 It is suitable for travelling a long distant journey.
 It is a faster means of transport, so I will not feel bored.
 I will reach the destination earlier.
 I like to see the beautiful scenery along the journey.
5. Free / discount /
offer / prizes
 The offer is attractive. I like it very much.
 I can save my money.
 I can use the money to buy something else.
 I can use my money to buy books.
 I can add in my collection.
 I can get it at a cheaper / lower price.
 I can keep it as a souvenir.
6. Activities / contest /
competition.  The activities are very interesting / challenging.
 The activities are suitable for my age.
 I can get a lot of knowledge / friends by joining the
contest / competition.
 I am talented in ………… so I can have the opportunity to
show my talent.
 This activity is very useful and has a lot of benefits.
 This activity is simple and easy to do.
‘WRITE-IT RIGHT’ UPSR SK 2009 Page 9
SUGGESTED SENTENCES FOR QUESTION 2(b)
TOPIC / AREA OF
INTERESTS
REASONS
1. Place / Locations  It is near my house, so I can go there easily.
 It is exciting to visit this place because it has many
interesting and attractive spots.
 It is a nice and beautiful place to visit.
 I have never been to this place before, so I am very
eager to go.
2. Prices / costs / fees  The price is …….
 It is the cheapest among the three.
 Although the price is expensive, it is reasonable and
affordable.
 It is a reasonable price and I think I can afford it.
 I can afford to buy it.
 The price is low.
 It is worth buying
9. Colour / patterns /
fashion.
 It is beautiful / attractive / nice.
 It suits me.
 It is the latest design / fashion.
 I like the colour.
 It is my favourite colour.
10. Hobby / Interest  I will enjoy myself doing it.
 I can share my hobby with my friend as we have the same
interest.
 I can do something beneficial during my free time.
 It can widen my knowledge.
 I can get many friends.
11. Time taken /
Duration
 It takes a shorter time to finish my work.
 It takes a shorter time to reach the destination.
 The time given is enough for me to complete my work.
12. Topic / Title /
Theme
 The topic is suitable for my age.
 The topic is very interesting.
 The topic is very simple / easy.
 The topic is related to our daily life.
13. Facilities  I will feel comfortable with the facilities provided.
 I will feel more convenient.
 I can use the facilities provided.
 It can save my time and money.
14. Occupations  I can earn money for a living.
 It teaches me to be responsible / independent.
 I am committed to my job.
 I can support my parents.
15. Age group  It is suitable for me as I am ………. years old.
 I am eligible to be in that group. So I can take part.
‘WRITE-IT RIGHT’ UPSR SK 2009 Page 10
16. Pen pal  He/ she is from ………… If I have the chance, I will visit
his / her country one day.
 We have the same hobbies, so we can exchange ideas.
 We share the same hobby / interest / idea.
 We are of the same age.
 She/ He is older than me, so I can learn many
new things from her / him.
 She/ He can be my foster sister / brother.
WRITE-IT RIGHT
‘WRITE-IT RIGHT’ UPSR SK 2009 Page 11
NOTES
FOR
QUESTION 3
SOME SUGGESTED EXPRESSIONS THAT CAN BE USED BEFORE STARTING A NEW SENTENCE
• Quickly ………….
• Suddenly ………………………..
• Immediately ………………………..
• After that ……………………………
• A few minutes later ……………….
• Later on …………………………….
• The next day ………………………
‘WRITE-IT RIGHT’ UPSR SK 2009 Page 12
• After some time …………………..
• While ………………………………
• As…………………………………
TO END A COMPOSITION
(SET1)
‘WRITE-IT RIGHT’ UPSR SK 2009 Page 13
SOME SUGGESTED CONCLUSIONS
Everyone went home tired but happy.
They went home tired but happy.
He was glad he had done a good job.
They enjoyed themselves very much.
They had a wonderful time.
It was a memorable day for them.
He is a hardworking and helpful boy.
He is a responsible boy.
His teachers / parents are proud of him /her.
Everybody thanked him for his good deed.
I am proud to be his friend.
They are a happy family.
He had learned a good lesson.
He promised he will never do it again.
He regretted for his carelessness.
HOW TO WRITE WELL
‘WRITE-IT RIGHT’ UPSR SK 2009 Page 14
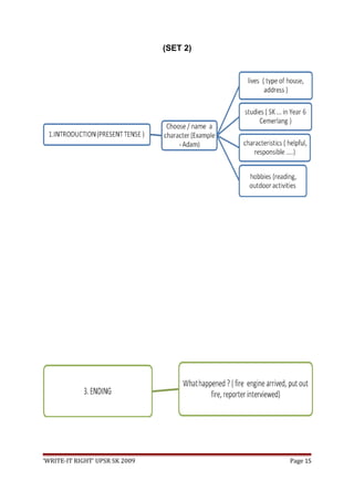
(SET 2)
‘WRITE-IT RIGHT’ UPSR SK 2009 Page 15
SET 3
‘WRITE-IT RIGHT’ UPSR SK 2009 Page 16
‘WRITE-IT RIGHT’ UPSR SK 2009 Page 17
WRITE-IT RIGHT
SET 1
PAPER 2
There are three questions in this paper. Answer all questions in the space provided.
SECTION A
QUESTION 1
Look at the picture carefully. Write five sentences about it. You may use the words in boxes
to help you. You are advised to spend about 15 minutes on this question.
‘WRITE-IT RIGHT’ UPSR SK 2009 Page 18
scouts boys collecting pitching boiling
camping fishing firewood tent water
A Complete the table.
The
NOUNS
is
are
VERBS
1
2
3
4
5
Write the sentences.
1 ___________________________________________________________________
2 ___________________________________________________________________
3 ___________________________________________________________________
4 ___________________________________________________________________
5 ___________________________________________________________________
[10 marks]
SECTION B
QUESTION 2
Study the advertisement carefully. Then complete the table using the information given. You
are advised to spend 25 minutes on this question.
‘WRITE-IT RIGHT’ UPSR SK 2009 Page 19
2
3
45
- RM7.50
- Cemerlang Publication
Sdn.Bhd
- 60 pages
- Sinar Bookstore
- Science
- RM8.50
- Pintar Publication
Sdn.Bhd
- 100 pages
- Cahaya Stationery
- English Language
- RM6.50
- Bijak Publication
Sdn.Bhd.
- 85 pages
- Suria Bookshop
- Mathematics
a) Complete the table below based on the advertisement given.
Cool Stuff Steps to Excellence Quick Revision
Price RM7.50
Publisher
Pintar Publication
Sdn.Bhd.
Number of
Pages
85 pages
Subject English Language
Availabilit
y
Suria Bookshop
[10 marks]
b) You want to buy a revision book for your friend as a birthday present. Which revision
book would you choose. Give reasons for your choice.
I would buy _____________________________ because ___________________
‘WRITE-IT RIGHT’ UPSR SK 2009 Page 20
RM7.50
___________________________________________________________________
___________________________________________________________________
___________________________________________________________________
___________________________________________________________________
___________________________________________________________________
___________________________________________________________________
___________________________________________________________________
___________________________________________________________________
___________________________________________________________________
___________________________________________________________________
___________________________________________________________________
___________________________________________________________________
___________________________________________________________________
___________________________________________________________________
___________________________________________________________________
___________________________________________________________________
___________________________________________________________________
___________________________________________________________________
[5 marks]
SECTION C
QUESTION 3
Study the pictures below. Write a story about the pictures. You may use the words given to
help you. Write the answer in the space provided. You are advised to spend 35 minutes on
this question.
‘WRITE-IT RIGHT’ UPSR SK 2009 Page 21
_________________________________________________________________________________
_________________________________________________________________________________
_________________________________________________________________________________
_________________________________________________________________________________
_________________________________________________________________________________
_________________________________________________________________________________
_________________________________________________________________________________
[15 marks]
‘WRITE-IT RIGHT’ UPSR SK 2009 Page 22
- won - prize - trophy - parents - proud
- likes drawing - free time - pictures -
scenery
- took part - competition - painting -
attractive - happy
WRITE-IT RIGHT
SET 2
PAPER 2
There are three questions in this paper. Answer all questions in the space provided.
SECTION A
QUESTION 1
‘WRITE-IT RIGHT’ UPSR SK 2009 Page 23
Look at the picture carefully. Write five sentences about it. You may use the words in boxes
to help you. You are advised to spend about 15 minutes on this question.
people pupils runner man scout
field cheering running looking holding
A Complete the table.
The
NOUNS
is
are
VERBS
1
2
3
4
5
Write the sentences.
1 ___________________________________________________________________
2 ___________________________________________________________________
3 ___________________________________________________________________
4 ___________________________________________________________________
5 ___________________________________________________________________
[10 marks]
SECTION B
QUESTION 2
Study the advertisement carefully. Then complete the table using the information given. You
are advised to spend 25 minutes on this question.
‘WRITE-IT RIGHT’ UPSR SK 2009 Page 24
2
3
4
5
- square
- RM22.00
- Indah Time Corner
- musical
- three batteries
- round
- RM18.00
- Tanjong Time Centre
- ringing
- two batteries
- triangular
- RM27.00
- Bintang Clock Shop
- siren
- one battery
a) Complete the table below based on the advertisement given.
Modern Alarm Clock Classic Alarm Clock Fancy Alarm Clock
Shape round
Price RM27.00
Availability Indah Time Corner
Alarm
Tone
ringing
Number of
Batteries
Used
three
[10 marks]
b) You want to buy an alarm clock as a present for your brother who is staying in a
boarding school. Which alarm clock would you choose? Give reasons for your
choice.
‘WRITE-IT RIGHT’ UPSR SK 2009 Page 25
I would buy _____________________________ because ___________________
___________________________________________________________________
___________________________________________________________________
___________________________________________________________________
___________________________________________________________________
___________________________________________________________________
___________________________________________________________________
___________________________________________________________________
___________________________________________________________________
___________________________________________________________________
___________________________________________________________________
___________________________________________________________________
___________________________________________________________________
___________________________________________________________________
___________________________________________________________________
___________________________________________________________________
___________________________________________________________________
___________________________________________________________________
___________________________________________________________________
[5 marks]
SECTION C
QUESTION 3
Study the pictures below. Write a story about the pictures. You may use the words
given to help you. Write the answer in the space provided. You are advised
to spend 35 minutes on this question.
‘WRITE-IT RIGHT’ UPSR SK 2009 Page 26
_________________________________________________________________________________
_________________________________________________________________________________
_________________________________________________________________________________
_________________________________________________________________________________
_________________________________________________________________________________
_________________________________________________________________________________
_________________________________________________________________________________
[15 marks]
‘WRITE-IT RIGHT’ UPSR SK 2009 Page 27
- fire engine - arrived - put out -
reporters - interviewed
- cycling - tuition class - saw
- house - fire
- ran - booth - telephone
- fire station - address
WRITE-IT RIGHT
SET 3
PAPER 2
There are three questions in this paper. Answer all questions in the space provided.
SECTION A
QUESTION 1
‘WRITE-IT RIGHT’ UPSR SK 2009 Page 28
Look at the picture carefully. Write five sentences about it. You may use the words in boxes
to help you. You are advised to spend about 15 minutes on this question.
family children girl woman boys
picnicking sandcastle buying reading swimming
A Complete the table.
The
NOUNS
is
are
VERBS
1
2
3
4
5
Write the sentences.
1 ___________________________________________________________________
2 ___________________________________________________________________
3 ___________________________________________________________________
4 ___________________________________________________________________
5 ___________________________________________________________________
SECTION B
QUESTION 2
Study the advertisement carefully. Then complete the table using the information given. You
are advised to spend 25 minutes on this question.
Pop Channel
4.00 p.m. – 5.00 p.m.
Arif the Magic Boy– Arif is
off on another adventure on
Hot Channel
4.00 p.m. – 5.30 p.m.
Hardy Boys and the Locked
Room – an investigation
Cheer Channel
4.00 p.m. – 4.30 p.m.
Udin And Idin – Lots of
laughs in this comedy
‘WRITE-IT RIGHT’ UPSR SK 2009 Page 29
2
3
4
5
his flying carpet. This time
he visits the Land Of Nod
where he finds everyone
nodding their heads instead
of speaking. How is Arif
going to communicate and
help them?
Suitable for children aged
below 12
drama about the famous
sleuth, Hardy Boys. Find out
how he solves the mystery of
the locked room.
Suitable for all ages
about how Udin and Idin
get into trouble while trying
to escape from Pak
Samad’s orchard.
Suitable for all children
a) Complete the table below based on the advertisement given.
Pop Channel Hot Channel Cheer Channel
Show
Time
4.00 p.m. – 4.30 p.m.
Title of
the Movie
Hardy Boys and the
Locked Room
Type of
Movie
adventure
Duration 1 hour 30 minutes
Suitability all children
[10 marks]
b) You are going to attend a wedding dinner and you will be staying alone. Which TV
channel would you choose to spend your free time? Give reasons for your choice.
I would choose __________________________ because ___________________
___________________________________________________________________
___________________________________________________________________
___________________________________________________________________
‘WRITE-IT RIGHT’ UPSR SK 2009 Page 30
___________________________________________________________________
___________________________________________________________________
___________________________________________________________________
___________________________________________________________________
___________________________________________________________________
___________________________________________________________________
___________________________________________________________________
___________________________________________________________________
___________________________________________________________________
___________________________________________________________________
___________________________________________________________________
___________________________________________________________________
___________________________________________________________________
___________________________________________________________________
___________________________________________________________________
[10 marks]
SECTION C
QUESTION 3
Study the pictures below. Write a story about the pictures. You may use the words given to
help you. Write the answer in the space provided. You are advised to spend 35 minutes on
this question.
‘WRITE-IT RIGHT’ UPSR SK 2009 Page 31
- walking - park - saw - bird -
wing - broken
- took - home - fed - nursed –
good care
_________________________________________________________________________________
_________________________________________________________________________________
_________________________________________________________________________________
_________________________________________________________________________________
_________________________________________________________________________________
_________________________________________________________________________________
_________________________________________________________________________________
[15 marks]
WRITE-IT RIGHT
‘WRITE-IT RIGHT’ UPSR SK 2009 Page 32
- recovered - set - free - happy
- could fly
SET 4
PAPER 2
There are three questions in this paper. Answer all questions in the space provided.
SECTION A
QUESTION 1
Look at the picture carefully. Write five sentences about it. You may use the words in boxes
to help you. You are advised to spend about 15 minutes on this question.
‘WRITE-IT RIGHT’ UPSR SK 2009 Page 33
3
4
5
family siblings mother father grandfather
living room playing reading watching sleeping
1 ___________________________________________________________________
___________________________________________________________________
2 ___________________________________________________________________
___________________________________________________________________
3 ___________________________________________________________________
___________________________________________________________________
4 ___________________________________________________________________
___________________________________________________________________
5 ___________________________________________________________________
___________________________________________________________________
[10 marks]
SECTION B
QUESTION 2
Study the advertisement carefully. Then complete the table using the information given. You
are advised to spend 25 minutes on this question.
‘WRITE-IT RIGHT’ UPSR SK 2009 Page 34
2
- RM 3.50 per kg
- sweet
- Bagan Datoh
- markets
- rich in carbohydrates
- Thailand
- RM 8.00 per kg
- fruit stalls
- rich in vitamin C
- sweet and juicy
- rich in vitamin C
- Cameron Highlands
- RM 12 per kg
- supermarkets
- not very sweet
a) Complete the table below based on the advertisement given.
Grapes Strawberries Bananas
Taste sweet
Availabilit
y
fruit stalls
Price RM 12 per kg
Nutrient carbohydrates
Comes
from
Thailand
[10 marks]
b) You want to buy some fruits for your grandmother. Which fruit would you choose?
Give reasons for your choice.
I would buy _____________________________ because ___________________
___________________________________________________________________
___________________________________________________________________
___________________________________________________________________
___________________________________________________________________
___________________________________________________________________
‘WRITE-IT RIGHT’ UPSR SK 2009 Page 35
___________________________________________________________________
___________________________________________________________________
___________________________________________________________________
___________________________________________________________________
___________________________________________________________________
___________________________________________________________________
___________________________________________________________________
___________________________________________________________________
___________________________________________________________________
___________________________________________________________________
___________________________________________________________________
___________________________________________________________________
___________________________________________________________________
[5 marks]
SECTION C
QUESTION 3
Study the pictures below. Write a story about the pictures. You may use the words
given to help you. Write the answer in the space provided. You are advised
to spend 35 minutes on this question.
‘WRITE-IT RIGHT’ UPSR SK 2009 Page 36
- hardworking - studies hard -
listens - teacher - class
- goes - library - revision -
discuss - friend
_________________________________________________________________________________
_________________________________________________________________________________
_________________________________________________________________________________
_________________________________________________________________________________
_________________________________________________________________________________
_________________________________________________________________________________
_________________________________________________________________________________
_________________________________________________________________________________
[15 marks]
WRITE-IT RIGHT
‘WRITE-IT RIGHT’ UPSR SK 2009 Page 37
- well - exam - best student - proud - happy
SET 5
PAPER 2
There are three questions in this paper. Answer all questions in the space provided.
SECTION A
QUESTION 1
Look at the picture carefully. Write five sentences about it. You may use the words in boxes
to help you. You are advised to spend about 15 minutes on this question.
‘WRITE-IT RIGHT’ UPSR SK 2009 Page 38
2
3
4
5
people girl men boy man
farm feeding watching playing horse
1 ___________________________________________________________________
___________________________________________________________________
2 ___________________________________________________________________
___________________________________________________________________
3 ___________________________________________________________________
___________________________________________________________________
4 ___________________________________________________________________
___________________________________________________________________
5 ___________________________________________________________________
___________________________________________________________________
[10 marks]
SECTION B
QUESTION 2
Study the advertisement carefully. Then complete the table using the information given. You
are advised to spend 25 minutes on this question.
- Johan Gurnawan
- Indonesia
- 10 years old
- reading and playing chess
- to be a doctor
- Alice Stephen
- 12 years old
- Australia
- to be an actress
- Singing and dancing
- Tchedjan
- fishing and jungle
trekking
- Africa
- 11 years old
‘WRITE-IT RIGHT’ UPSR SK 2009 Page 39
- to be a reporter
a) Complete the table below based on the advertisement given.
Pen pal 1 Pen pal 2 Pen pal 3
Name Johan Gurnawan
Age 11 years old
Ambition actress
Hobby
reading and playing
chess
Country Africa
[10 marks]
b) You would like to choose a pen pal from other another country. Which person would
you choose? Give reasons for your choice.
I would choose __________________________ because ___________________
___________________________________________________________________
___________________________________________________________________
___________________________________________________________________
___________________________________________________________________
___________________________________________________________________
___________________________________________________________________
___________________________________________________________________
___________________________________________________________________
___________________________________________________________________
___________________________________________________________________
‘WRITE-IT RIGHT’ UPSR SK 2009 Page 40
___________________________________________________________________
___________________________________________________________________
___________________________________________________________________
___________________________________________________________________
___________________________________________________________________
___________________________________________________________________
___________________________________________________________________
___________________________________________________________________
[5 marks]
SECTION C
QUESTION 3
Study the pictures below. Write a story about the pictures. You may use the words
given to help you. Write the answer in the space provided. You are advised
to spend 35 minutes on this question.
‘WRITE-IT RIGHT’ UPSR SK 2009 Page 41
- policemen - arrived - caught -
thanked - took - police station
Eddie - alone - home - heard -
noise - neighbour’s house
- saw - thieves - tried - entered
telephoned - police
_________________________________________________________________________________
_________________________________________________________________________________
_________________________________________________________________________________
_________________________________________________________________________________
_________________________________________________________________________________
_________________________________________________________________________________
_________________________________________________________________________________
[15 marks]
WRITE-IT RIGHT
‘WRITE-IT RIGHT’ UPSR SK 2009 Page 42
SET 6
PAPER 2
There are three questions in this paper. Answer all questions in the space provided.
SECTION A
QUESTION 1
Look at the picture carefully. Write five sentences about it. You may use the words in boxes
to help you. You are advised to spend about 15 minutes on this question.
‘WRITE-IT RIGHT’ UPSR SK 2009 Page 43
2
3
4
5
family preparing grandparents brother sister
mother cake decorating wiping sweeping
1 ___________________________________________________________________
___________________________________________________________________
2 ___________________________________________________________________
___________________________________________________________________
3 ___________________________________________________________________
___________________________________________________________________
4 ___________________________________________________________________
___________________________________________________________________
5 ___________________________________________________________________
___________________________________________________________________
[10 marks]
SECTION B
QUESTION 2
Study the advertisement carefully. Then complete the table using the information given. You
are advised to spend 25 minutes on this question.
Place 1
Tasik Pedu
Place 2
Bukit Maxwell
Place 3
Pantai Kerachut
- 1 hour 30 minutes drive
from Alor Setar
- Mutiara Resort
- boating and fishing
- beautiful scenery
- cool refreshing air
- jungle trekking
- 2 hours drive from Ipoh
- Suasana Village Resort
- Pesona Beach Resort
- snorkelling
- fresh sea breeze
- 1 hour drive from the
mainland
‘WRITE-IT RIGHT’ UPSR SK 2009 Page 44
RM
80
RM1
00
RM
90
a) Complete the table below based on the advertisement given.
Place 1 Place 2 Place 3
Time taken to
reach the
place
1 hour drive from the
mainland
Accomodatio
n
Suasana Village Resort
Activities snorkelling
Special
attraction
beautiful scenery
Room rate RM100 per night
[10 marks]
b) You and your family are going to spend your holidays together. Which place would
you choose to go? Give reasons for your choice.
I would choose __________________________ because ___________________
___________________________________________________________________
___________________________________________________________________
___________________________________________________________________
___________________________________________________________________
___________________________________________________________________
___________________________________________________________________
___________________________________________________________________
___________________________________________________________________
___________________________________________________________________
‘WRITE-IT RIGHT’ UPSR SK 2009 Page 45
___________________________________________________________________
___________________________________________________________________
___________________________________________________________________
___________________________________________________________________
___________________________________________________________________
___________________________________________________________________
___________________________________________________________________
___________________________________________________________________
___________________________________________________________________
[5 marks]
SECTION C
QUESTION 3
Study the pictures below. Write a story about the pictures. You may use the words
given to help you. Write the answer in the space provided. You are advised
to spend 35 minutes on this question.
_________________________________________________________________________________
‘WRITE-IT RIGHT’ UPSR SK 2009 Page 46
- District Officer - donated - food -
things - flood victims
- raining - heavily - few days - river
- whole village - flooded - villagers
- moved - safe - boat
_________________________________________________________________________________
_________________________________________________________________________________
_________________________________________________________________________________
_________________________________________________________________________________
_________________________________________________________________________________
_________________________________________________________________________________
_________________________________________________________________________________
[15 marks]
WRITE-IT RIGHT
‘WRITE-IT RIGHT’ UPSR SK 2009 Page 47
SET 7
PAPER 2
There are three questions in this paper. Answer all questions in the space provided.
SECTION A
QUESTION 1
Look at the picture carefully. Write five sentences about it. You may use the words in boxes
to help you. You are advised to spend about 15 minutes on this question.
‘WRITE-IT RIGHT’ UPSR SK 2009 Page 48
pupils arranging wiping cleaning Cloth
windows pail desks classroom Mopping
1 ___________________________________________________________________
___________________________________________________________________
2 ___________________________________________________________________
___________________________________________________________________
3 ___________________________________________________________________
___________________________________________________________________
4 ___________________________________________________________________
___________________________________________________________________
5 ___________________________________________________________________
___________________________________________________________________
[10 marks]
SECTION B
QUESTION 2
Study the advertisement carefully. Then complete the table using the information given. You
are advised to spend 25 minutes on this question.
Doll Robot Train
‘WRITE-IT RIGHT’ UPSR SK 2009 Page 49
- Syasya Dolls Corner
- no battery needed
- RM20.90
- pink and blue dress
- for children below 10
- RM30.90
- for children below 12
- Kimy Toys Centre
- black only
- battery operated
- blue, brown and green
- RM17.90
- battery operated
- Wirda Toys Shop
- for children aged below 5
a) Complete the table below based on the advertisement given.
Train Doll Robot
Operating
System
battery operated
Price RM17.90
Colour blue, brown and green
Suitability children below 12
Availabilit
y
Syasya Dolls Corner
[10 marks]
b) You want to choose a birthday present for your cousin. Which toy would you
choose? Give reasons for your choice.
I would choose __________________________ because ___________________
___________________________________________________________________
___________________________________________________________________
___________________________________________________________________
___________________________________________________________________
___________________________________________________________________
___________________________________________________________________
___________________________________________________________________
‘WRITE-IT RIGHT’ UPSR SK 2009 Page 50
___________________________________________________________________
___________________________________________________________________
___________________________________________________________________
___________________________________________________________________
___________________________________________________________________
___________________________________________________________________
___________________________________________________________________
___________________________________________________________________
___________________________________________________________________
___________________________________________________________________
_____________________________________________________________
[5 marks]
SECTION C
QUESTION 3
Study the pictures below. Write a story about the pictures. You may use the words
given to help you. Write the answer in the space provided. You are advised
to spend 35 minutes on this question.
‘WRITE-IT RIGHT’ UPSR SK 2009 Page 51
- like - outdoor - wanted - Taman Negara
- packed - things
- amazed - beautiful - lost -
frightened - shouted
_________________________________________________________________________________
_________________________________________________________________________________
_________________________________________________________________________________
_________________________________________________________________________________
_________________________________________________________________________________
_________________________________________________________________________________
_________________________________________________________________________________
[15 marks]
WRITE-IT RIGHT
‘WRITE-IT RIGHT’ UPSR SK 2009 Page 52
- tired - friends - found - thankful - happy
SET 8
PAPER 2
There are three questions in this paper. Answer all questions in the space provided.
SECTION A
QUESTION 1
Look at the picture carefully. Write five sentences about it. You may use the words in boxes
to help you. You are advised to spend about 15 minutes on this question.
‘WRITE-IT RIGHT’ UPSR SK 2009 Page 53
patient fruits injured friends holding
happy bouquet visit leg flowers
1 ___________________________________________________________________
___________________________________________________________________
2 ___________________________________________________________________
___________________________________________________________________
3 ___________________________________________________________________
___________________________________________________________________
4 ___________________________________________________________________
___________________________________________________________________
5 ___________________________________________________________________
___________________________________________________________________
[10 marks]
SECTION B
QUESTION 2
Study the advertisement carefully. Then complete the table using the information given. You
are advised to spend 25 minutes on this question.
United Music School Harmony Music School Rhythm Music School
‘WRITE-IT RIGHT’ UPSR SK 2009 Page 54
- percussion
- RM20.00 monthly
- learn to play the drum
- every Saturday
- 4.30p.m. - 5.30p.m
- every Sunday
- string
- 9.30a.m.- 10.30a.m.
- learn to play the violin
- RM30.00 monthly
- RM25.00 monthly
- every Friday
- string
- 5.00p.m.-6.00p.m.
- learn to play the piano
a) Complete the table below based on the advertisement given.
Rhythm Music School
Harmony Music
School
United Music School
Monthly
Fee
RM30.00
Time 4.30p.m.-5.30p.m.
Day every Friday
Type of
instrument
string
Lesson
taught
learn to play the drum
[10 marks]
b) You want to attend a music class during the holidays. Which music school would you
choose? Give reasons for your choice.
I would buy _____________________________ because ___________________
___________________________________________________________________
___________________________________________________________________
___________________________________________________________________
___________________________________________________________________
___________________________________________________________________
‘WRITE-IT RIGHT’ UPSR SK 2009 Page 55
___________________________________________________________________
___________________________________________________________________
___________________________________________________________________
___________________________________________________________________
___________________________________________________________________
___________________________________________________________________
___________________________________________________________________
___________________________________________________________________
___________________________________________________________________
___________________________________________________________________
___________________________________________________________________
___________________________________________________________________
___________________________________________________________________
[5 marks]
SECTION C
QUESTION 3
Study the pictures below. Write a story about the pictures. You may use the words
given to help you. Write the answer in the space provided. You are advised
to spend 35 minutes on this question.
‘WRITE-IT RIGHT’ UPSR SK 2009 Page 56
- helped - prepare - food - birthday - party - evening - friends - neighbour - wished
- presents
_________________________________________________________________________________
_________________________________________________________________________________
_________________________________________________________________________________
_________________________________________________________________________________
_________________________________________________________________________________
_________________________________________________________________________________
_________________________________________________________________________________
[15 marks]
WRITE-IT RIGHT
‘WRITE-IT RIGHT’ UPSR SK 2009 Page 57
- happy - clown - entertained - fun - enjoyed
SET 9
PAPER 2
There are three questions in this paper. Answer all questions in the space provided.
SECTION A
QUESTION 1
Look at the picture carefully. Write five sentences about it. You may use the words in boxes
to help you. You are advised to spend about 15 minutes on this question.
shopping complex customers counter pushing looking
supermarket cashier queueing trolleys bill
‘WRITE-IT RIGHT’ UPSR SK 2009 Page 58
1 ___________________________________________________________________
___________________________________________________________________
2 ___________________________________________________________________
___________________________________________________________________
3 ___________________________________________________________________
___________________________________________________________________
4 ___________________________________________________________________
___________________________________________________________________
5 ___________________________________________________________________
___________________________________________________________________
[10 marks]
SECTION B
QUESTION 2
Study the advertisement carefully. Then complete the table using the information given. You
are advised to spend 25 minutes on this question.
Set 1 Set 2 Set 3
- beef burger with salad
and mayonnaise
- RM2.30
- Lazat Restaurant
- free glass of fresh milk
- fresh fruits as dessert
- Kak Ngah Restaurant
- jelly as dessert
- fried rice with chicken
- RM2.80
- free glass of fruit juice
- RM2.50
- fried noodles with eggs
- a slice of cake for dessert
- free cup of coffee
- Rasa Timur Restaurant
a) Complete the table below based on the advertisement given.
‘WRITE-IT RIGHT’ UPSR SK 2009 Page 59
Set 1 Set 2 Set 3
Main dish fried noodles with eggs
Dessert fresh fruits
Price RM2.80
Free
drinks
a glass of fruit juice
Restauran
t
Lazat Restaurant
[10 marks]
b) You want to choose a set of meal for breakfast. Which set would you choose? Give
reasons for your choice.
I would choose ___________________________ because ___________________
___________________________________________________________________
___________________________________________________________________
___________________________________________________________________
___________________________________________________________________
___________________________________________________________________
___________________________________________________________________
___________________________________________________________________
___________________________________________________________________
___________________________________________________________________
___________________________________________________________________
___________________________________________________________________
___________________________________________________________________
‘WRITE-IT RIGHT’ UPSR SK 2009 Page 60
___________________________________________________________________
___________________________________________________________________
___________________________________________________________________
___________________________________________________________________
___________________________________________________________________
___________________________________________________________________
[5 marks]
SECTION C
QUESTION 3
Study the pictures below. Write a story about the pictures. You may use the words given to
help you. Write the answer in the space provided. You are advised to spend 35 minutes on
this question.
_________________________________________________________________________________
_________________________________________________________________________________
‘WRITE-IT RIGHT’ UPSR SK 2009 Page 61
- siblings - like - music - attend - class
- took - part - music competition - won - parents - proud
- learns - piano - guitar - play - well
_________________________________________________________________________________
_________________________________________________________________________________
_________________________________________________________________________________
_________________________________________________________________________________
_________________________________________________________________________________
[15 marks]
WRITE-IT RIGHT
SET 10
‘WRITE-IT RIGHT’ UPSR SK 2009 Page 62
PAPER 2
There are three questions in this paper. Answer all questions in the space provided.
SECTION A
QUESTION 1
Look at the picture carefully. Write five sentences about it. You may use the words in boxes
to help you. You are advised to spend about 15 minutes on this question.
noisy stalls hawkers talking choose
taking order food court queuing meal
1 ___________________________________________________________________
___________________________________________________________________
2 ___________________________________________________________________
___________________________________________________________________
‘WRITE-IT RIGHT’ UPSR SK 2009 Page 63
3 ___________________________________________________________________
___________________________________________________________________
4 ___________________________________________________________________
___________________________________________________________________
5 ___________________________________________________________________
___________________________________________________________________
[10 marks]
SECTION B
QUESTION 2
Study the advertisement carefully. Then complete the table using the information given. You
are advised to spend 25 minutes on this question.
Doctor Fireman Postman
- RM1700.00 per month
- works on shift
- treats patients
- university graduated
- hospital
- SPM holder
- works on shift
- R850.00 per month
- fire station
- puts out fire
- post office
- delivers letters and
parcels
- RM950.00 per month
- office hours
- SPM holder
a) Complete the table below based on the advertisement given.
Postman Doctor Fireman
Salary RM1700.00 per month
‘WRITE-IT RIGHT’ UPSR SK 2009 Page 64
Place of
work
post office
Qualification SPM holder
Duty treats patients
Working
hours
works on shift
[10 marks]
b) Your teacher asked you to write about your ambition. Which occupation would you
choose? Give reasons for your choice.
I would choose __________________________ because ___________________
___________________________________________________________________
___________________________________________________________________
___________________________________________________________________
___________________________________________________________________
___________________________________________________________________
___________________________________________________________________
___________________________________________________________________
___________________________________________________________________
___________________________________________________________________
___________________________________________________________________
___________________________________________________________________
___________________________________________________________________
___________________________________________________________________
___________________________________________________________________
‘WRITE-IT RIGHT’ UPSR SK 2009 Page 65
___________________________________________________________________
___________________________________________________________________
___________________________________________________________________
___________________________________________________________________
[5 marks]
SECTION C
QUESTION 3
Study the pictures below. Write a story about the pictures. You may use the words given to
help you. Write the answer in the space provided. You are advised to spend 35 minutes on
this question.
_________________________________________________________________________________
_________________________________________________________________________________
_________________________________________________________________________________
‘WRITE-IT RIGHT’ UPSR SK 2009 Page 66
Johan - friend - hobby - fishing -
river
slipped - fell - swim - struggling - help
- jumped - saved - dragged - bank - thanked
saving
_________________________________________________________________________________
_________________________________________________________________________________
_________________________________________________________________________________
_________________________________________________________________________________
[15 marks]
WRITE-IT RIGHT
ANSWERS
FOR
QUESTION 2(b)
‘WRITE-IT RIGHT’ UPSR SK 2009 Page 67
Set 1
Cool Stuff Steps to Excellence Quick Revision
Price RM7.50 RM8.50 RM6.50
Publisher Cemerlang Publication
Sdn.Bhd.
Pintar Publication Sdn.Bhd. Bijak Publication Sdn.Bhd.
Number of
Pages
60 pages 100 pages 85 pages
Subject Science English Language Mathematics
Availability Sinar Bookstore Cahaya Stationery Suria Bookshop
Set 2
Modern Alarm Clock Classic Alarm Clock Fancy Alarm Clock
Shape square round triangular
Price RM22.00 RM18.00 RM27.00
Availability Indah Time Corner Tanjong Time Centre Bintang Clock Shop
Alarm Tone musical ringing siren
Number of
Batteries Used
three two one
Set 3
Pop Channel Hot Channel Cheer Channel
Show Time 4.00p.m. - 5.00 p.m 4.00p.m. – 5.30 p.m. 4.00 p.m. – 4.30 p.m.
Title of the
Movie
Arif the Magic Boy
Hardy Boys and the Locked
Room
Udin and Idin
Type of Movie adventure investigation comedy
Duration 1 hour 1 hour 30 minutes 30 minutes
Suitability children aged below 12 children all ages all children
‘WRITE-IT RIGHT’ UPSR SK 2009 Page 68
Set 4
Grapes Strawberries Bananas
Taste sweet and juicy not very sweet sweet
Availability fruit stalls supermarkets markets
Price RM8.00 per kg RM 12 per kg RM3.50 per kg
Nutrient rich in vitamin C rich in vitamin C rich in carbohydrates
Comes from Thailand Cameron Highlands Bagan Datoh
Set 5
Pen pal 1 Pen pal 2 Pen pal 3
Name Johan Gurnawan Alice Stephen Tchedjad
Age 10 years old 12 years old 11 years old
Ambition doctor actress reporter
Hobby reading and playing chess singing and dancing jungle trekking
Country Indonesia Australia Africa
Set 6
Place 1 Place 2 Place 3
Time taken to
reach the place
1 hour 30 minutes drive
from Alor Setar
2 hours drive from Ipoh 1 hour drive from the
mainland
Accomodation Mutiara Resort Suasana Village Resort Pesona Beach Resort
Activities boating and fishing jungle trekking snorkelling
Special
attraction
beautiful nature cool refreshing air fresh sea breeze
Room rate RM80 RM100 per night RM90
Set 7
Train Doll Robot
Operating
System
battery operated no battery needed battery operated
Price RM17.90 RM20.90 RM30.90
Colour blue,brown and green pink and blue dress black
Suitability children below 5 children below 10 children below 12
Availability Wirda Toys Shop Syasya Dolls Corner Kimy Toys Centre
Set 8
Rhythm Music School Harmony Music School United Music School
Monthly Fee RM25.00 RM30.00 RM20.00
‘WRITE-IT RIGHT’ UPSR SK 2009 Page 69
Time 5.00p.m. – 6.00p.p. 9.30a.m. – 10.30a.m 4.30p.m.-5.30p.m.
Day every Friday every Sunday every Saturday
Type of
instrument
string string percussion
Lesson taught learn to play the piano learn to play the violin learn to play the drum
Set 9
Set 1 Set 2 Set 3
Main dish beef burger with salad
and mayonnaise
fried rice with chicken fried noodles with eggs
Dessert fresh fruits jelly a slice of cake
Price RM2.30 RM2.80 RM2.50
Free drinks a glass of fresh milk a glass of fruit juice a cup of coffee
Restaurant Lazat Restaurant Kak Ngah Restaurant Rasa Timur Restaurant
Set 10
Postman Doctor Fireman
Salary RM950.00 per month RM1700.00 per month RM850.00 per month
Place of work post office hospital fire station
Qualification SPM holder university graduate SPM holder
Duty delivers letters and parcels treats patients puts out fire
Working hours office hours works on shift works on shift
‘WRITE-IT RIGHT’ UPSR SK 2009 Page 70
‘WRITE-IT RIGHT’ UPSR SK 2009 Page 71

Write it right 2009 final copy